UNIVERSIDAD CENTRAL DEL ECUADOR
FACULTAD DE ARQUITECTURA Y URBANISMO
CARRERA DE ARQUITECTURA
PROYECTO DE VIVIENDA SOCIAL Y REFORMA URBANA HABITACIONAL DEL BARRIO DE SAN
ANTONIO DE LA LAGUNA EN LA CIUDAD DE RIOBAMBA
TRABAJO DE GRADUACIÓN PARA OPTAR POR EL TITULO DE ARQUITECTO
AUTOR: ESTEBAN FERNANDO CÁCERES GUERRERO
TUTOR: JUAN CARLOS VILLAGOMEZ RODRIGUEZ
QUITO, OCTUBRE 2015
ii
PROYECTO DE VIVIENDA SOCIAL Y REFORMA URBANA HABITACIONAL PARA LA LAGUNA DE SAN ANTONIO EN LA CIUDAD DE RIOBAMBA
DEDICATORIA:
A mis padres, a mis hermanos, a la familia y los amigos que gracias a su
apoyo incondicional me han permitido lograr mis metas.
iii
PROYECTO DE VIVIENDA SOCIAL Y REFORMA URBANA HABITACIONAL PARA LA LAGUNA DE SAN ANTONIO EN LA CIUDAD DE RIOBAMBA
AGRADECIMIENTO:
Agradezco a mi familia porque son lo más importante.
Agradezco a los amigos por su apoyo incondicional.
Agradezco a los profesores y a la Universidad por su guía, por la
formación académica y por buenos momentos brindados en estos años
de carrera.
v
PROYECTO DE VIVIENDA SOCIAL Y REFORMA URBANA HABITACIONAL PARA LA LAGUNA DE SAN ANTONIO EN LA CIUDAD DE RIOBAMBA
vi
PROYECTO DE VIVIENDA SOCIAL Y REFORMA URBANA HABITACIONAL PARA LA LAGUNA DE SAN ANTONIO EN LA CIUDAD DE RIOBAMBA
vii
PROYECTO DE VIVIENDA SOCIAL Y REFORMA URBANA HABITACIONAL PARA LA LAGUNA DE SAN ANTONIO EN LA CIUDAD DE RIOBAMBA
INDICE DE CONTENIDOS:
DEDICATORIA: ii
AGRADECIMIENTO: iii
INDICE DE CONTENIDOS: vii
INDICE DE TABLAS vii
INDICE DE MAPAS: viii
INDICE DE GRAFICOS viii
INDICE DE PLANOS: x
RESUMEN EJECUTIVO: xi
ABSTRACT: xi
CRONOGRAMA: 2
INTRODUCCION: 3
1 DENUNCIA: 4
1.1 PROYECTO DE VIVIENDA SOCIAL Y REFORMA
URBANA HABITACIONAL DEL BARRIO DE SAN ANTONIO
DE LA LAGUNA EN LA CIUDAD DE RIOBAMBA. ...................4
1.2 PROBLEMÁTICA:......................................................................4
Macro: 4
1.3 JUSTIFICACIÓN DEL TEMA: ..................................................5
1.4 OBJETIVOS: ...............................................................................5
1.5 ALCANCE DEL PROYECTO:...................................................5
2 CONCEPTUALIZACION: 6
2.1 ANTECEDENTES:......................................................................6
2.1.2 ANTECEDENTES HISTÓRICOS: ......................................6
2.1.3ANTECEDENTES DEL MEDIO SOCIAL: .........................8
2.1.4 ANTECEDENTES ECONÓMICOS: ...................................9
2.1.5 ANTECEDENTES DE POBREZA: ...................................10
2.1.6 ANTECEDENTES DE VIVIENDA:..................................11
2.1.7 LINEA DEL TIEMPO: .......................................................12
2.2 MARCO TEÓRICO GENERAL: 13
2.2.1 EXPANSIÓN DE LA SUPERFICIE URBANA: ...................13
2.2.2 COMPLEJIDAD URBANA, MIXTICIDAD DE USOS: ......14
2.2.3 CRITERIOS GENERALES PARA LA PROYECCIÓN DE
VIVIENDA MÍNIMA:.....................................................................14
2.2.4 CONDICIONES DEL MEDIO FISICO: ................................15
2.3 MARCO CONCEPTUAL / OTROS ESTUDIOS: ........................18
2.3.1 CONCEPTO DE CIUDAD:....................................................18
2.3.2 CONCEPTO DE BARRIO:.................................................... 18
2.3.3 ESPACIOS PUBLICOS:........................................................ 18
2.3.4 CONCEPTO DE VIVIENDA: ............................................... 18
2.3.5 CONCEPTO DE VIVIENDA SOCIAL:................................ 18
2.3.6 CONCEPTO ARQUITECTURA BIOCLIMÁTICA: ............ 18
2.3.7 ARQUITECTURA SOSTENIBLE: ....................................... 18
2.3.8 DESARROLLO SUSTENTABLE:........................................ 18
2.3.9 CONCEPTO DE DISEÑO PASIVO:..................................... 18
2.3.10 ECOBARRIO:...................................................................... 19
2.3.11 SUSTENTABILIDAD: ........................................................ 19
2.3.12 ECOSITEMA: ...................................................................... 19
2.3.13 CORREDORES ECOLOGICOS:......................................... 19
2.3.14 CUENCAS HIDROGRAFICAS: ......................................... 19
2.3.15 CUENCA ENDORREICA:.................................................. 19
2.3.16 HUERTOS URBANOS:....................................................... 19
2.3.17 PERMACULTURA:............................................................. 19
2.3.18 CRITERIOS GENERALES PARA LA VIVIENDA SOCIAL:
......................................................................................................... 20
2.3.19 COMPOSICIÓN DEL REORDENAMIENTO URBANO
HABITACIONAL:.......................................................................... 20
2.3.20 COMPOSICIÓN ESPACIAL DE LA VIVIENDA: ............ 20
2.3.21 VIVIENDA SOCIAL Y DESARROLLO SUSTENTABLE20
2.3.22 REFERENTES: 21
2.3.22.1 REPERTORIO OXLEY WOODS: ............................... 21
2.3.22.2 QUINTA MONROY ..................................................... 24
2.3.22.3 VIVIENDAS BIOCLIMATICAS EN UMBRETE....... 27
2.3.22.4 CONCLUSIÓN DEL ANÁLISIS DE REPERTORIOS:30
2.3.22.5 CONCLUSION DEL MARCO TEORICO
CONCEPTUAL / OTROS ESTUDIOS: ..................................... 30
2.4 METODOLOGIA PROYECTUAL: 31
2.5 MARCOL LEGAL: 32
2.5.1 DERECHO AL HABITAT: ................................................... 32
2.5.2 POLÍTICAS EN EL ECUADOR: .......................................... 32
2.5.3 MINISTERIO DE DESARROLLO URBANO Y VIVIENDA:
......................................................................................................... 32
2.5.4 OBJETIVOS DEL MIDUVI EN EL ÁMBITO
HABITACIONAL:.......................................................................... 32
2.5.5 DESCRIPCION LEY DE SUELO, HABITAT Y VIVIENDA:
......................................................................................................... 32
2.6 MARCO HISTORICO: 33
2.6.1 ORIGEN DE LOS PROGRAMAS DE VIVIENDA SOCIAL:
..........................................................................................................33
2.6.2 VIVIENDA SOCIAL EN LATINOAMERICA: ....................33
2.6.3 VIVIENDA SOCIAL EN EL ECUADOR: ............................33
2.6.4 PORPUESTAS ACTUALES A NIVEL INTERNACIONAL:
..........................................................................................................34
2.7 CARACTERIZACIÓN DE LA PROPUESTA TEÓRICA: ..........35
2.7.1 PONDERACIÓN DEL TERRENO:.......................................35
IMÁGENES DEL LUGAR:.........................................................37
2.7.2 MODELIZACION:.................................................................38
2.7.3 MODELO DIMENSIONAL:..................................................40
2.8 PROGRAMACION ARQUITECTONICA:..............................41
2.8.1 ORGANIGRAMA: .................................................................41
2.9 PROYECTO CONCEPTUAL: 42
2.9.1 FILOSOFIA DEL PROYECTO: ............................................42
2.9.2 ELEMENTOS COMPONENTES DEL SISTEMA:...............42
2.9.3 ESTRUCTRA DEL PROYECTO:..........................................42
2.9.4 FUNCIONALIDAD DEL PROYECTO:................................43
2.9.5 INTEGRACION: ....................................................................44
2.10 CONFORT Y HABITABILIDAD: 44
2.10.1 PLANIFICACION DE VIVIENDAS EN CONJUNTO...........45
2.10.2 VIENTO: 45
2.10.3 VEGETACION: 45
2.10.4 VARIABLES EN EL DISEÑO PARA LAS CONDICIONES
DE HABITABILIDAD Y CONFORT: 45
CONCLUISONES: 84
RECOMENDACIONES: 85
BIBLIOGRAFÍA 86
GLOSARIO: 87
INDICE DE TABLAS
TABLA 1, ESTRUCTURA DE LA POBLACIÓN: .............................. 8
TABLA 2, POBLACION POR SEXO: ................................................. 8
TABLA 3, OCUPACIÓN POR SEXO ...................................................9
TABLA 4, TENENCIA DE VIVIENDA ............................................. 11
TABLA 5, TEMPERATURA DEL AIRE .......................................... 15
viii
PROYECTO DE VIVIENDA SOCIAL Y REFORMA URBANA HABITACIONAL PARA LA LAGUNA DE SAN ANTONIO EN LA CIUDAD DE RIOBAMBA
TABLA 6, VIENTOS .......................................................................... 15
TABLA 7, HELIOFANÍA ................................................................... 15
TABLA 8, HUMEDAD RELATIVA .................................................. 15
TABLA 9, PROGRAMACIÓN: .......................................................... 41
INDICE DE MAPAS:
MAPA 1; PARROQUIAS DE RIOBAMBA ………………….……7
MAPA 2; PARROQUIAS URBANAS:……………...……….……..7
INDICE DE GRAFICOS
GRAFICO 1 Incendio en orillas de la laguna, fuente:
http://www.laprensa.com.ec/imagenes3/fotonoticias/Laguna%20incend
io.JPG.....................................................................................................5
GRAFICO 2 Ámbitos del planteamiento, fuente: Autor TDG ..............5
GRAFICO 3 Provincia de Chimborazo, fuente: fuente:
http://es.wikipedia.org/wiki/Provincia_de_Chimborazo........................6
GRAFICO 4 Cantones, fuente:
http://es.wikipedia.org/wiki/Provincia_de_Chimborazo........................6
GRAFICO 5 Cantón Riobamba, fuente:
http://es.wikipedia.org/wiki/Cant%C3%B3n_Riobamba.......................6
GRAFICO 6 Catedral, fuente:
http://nn.wikipedia.org/wiki/Riobamba#/media/File:Catedral_Riobamb
a.jpg........................................................................................................7
GRAFICO 7 Grupos de edades, fuente: INEC censo 2010 ...................8
GRAFICO 8 Edades, fuente: INEC censo 2010 ....................................8
GRAFICO 9 Identificación Cultural, fuente: INEC censo 2010............8
GRAFICO 10 Edad promedio, fuente: INEC censo 2010 .....................8
GRAFICO 11 Trabajos por Sexo, fuente: INEC censo 2010.................9
GRAFICO 12 Empleos, fuente INEC censo 2010.................................9
GRAFICO 13 Tipos de Trabajos em Chimborazo, fuente: INEC censo
2010........................................................................................................9
GRAFICO 14 Pobreza extrema, fuente: INEC 2014 ...........................10
GRAFICO 15 Pobreza, fuente: INEC 2014.........................................10
GRAFICO 16 Evolución de la Pobreza extrema, fuente: INEC 2014 .10
GRAFICO 17 Servicios Públicos, fuente: INEC censo 2010 ..............11
GRAFICO 18 Energía para cocinar en hogares, fuente: INEC censo
2010 ..................................................................................................... 11
GRAFICO 19 Tipos de vivienda, fuente: INEC censo 2010............... 11
GRAFICO 20 Condiciones de vivienda, fuente: INEC censo 2010.... 11
GRAFICO 21 Línea del Tiempo, fuente: Autor TDG......................... 12
GRAFICO 22 Trazado de la ciudad 1799, fuente: Plan de desarrollo
urbano Riobamba 1996........................................................................ 13
GRAFICO 23 Territorio ocupado hasta 1912, fuente: Autor TDG..... 13
GRAFICO 24 Territorio ocupado hasta 1940, fuente: Autor TDG..... 13
GRAFICO 25, Territorio ocupado hasta 1984, fuente: Autor TDG.... 13
GRAFICO 26, territorio ocupado hasta 1900, fuente: Autor TDG ..... 13
GRAFICO 27, territorio ocupado hasta 2010, fuente: Autor TDG ..... 13
GRAFICO 28 Precipitación atmosférica, fuente: Estación
Meteorológica ESPOCH año 2014...................................................... 15
GRAFICO 29 Corte Norte Sur, fuente: Google Earth 2015 Autor TDG
............................................................................................................. 16
GRAFICO 30 Corte Este Oeste, fuente: Google Earth 2015 Autor TDG
............................................................................................................. 16
GRAFICO 31 Sustentabilidad, fuente:
http://crisyfran2416.blogspot.com/...................................................... 19
GRAFICO 32 Flor de la Permacultura, fuente:
https://ecosqueretaro.files.wordpress.com/2013/10/flor-de-
permacultura.jpg.................................................................................. 19
GRAFICO 33 Concepto, fuente Richard Rogers & Partners
http://www.rshp.com/render.aspx?siteID=1&navIDs=1,4,25,1361&sho
wImages=detail&imageID=2433&showParent=true .......................... 21
GRAFICO 34, Planta baja, fuente: Autor TDG................................... 21
GRAFICO 35 Planta primera, fuente: Autor TDG.............................. 21
GRAFICO 36 Planta baja tipo 2, fuente: Autor TDG ......................... 21
GRAFICO 37 Planta Primera tipo 2, fuente: Autor TDG ................... 21
GRAFICO 38 Utilidad del espacio, fuente: Autor TDG ..................... 22
GRAFICO 39 Panorámica, fuente: Richard Rogers & Partners
http://www.rshp.com/render.aspx?siteID=1&navIDs=1,4,25,1361&sho
wImages=table&thumbnails=true&pageID=1&showParent=true ...... 22
GRAFICO 40, Ensamblaje en obra, fuente: Richard Rogers & Partners
http://www.rshp.com/render.aspx?siteID=1&navIDs=1,4,25,1361,1362
&showImages=table&thumbnails=true&pageID=1............................ 22
GRAFICO 41 Geometria concepto, , fuente: Richard Rogers &Partners
http://www.rshp.com/work/all_projects/design_for_manufacture_oxley
_woods/concept....................................................................................22
GRAFICO 42 Panoramica 2, fuente: Richard Rogers & Partners
http://www.rshp.com/render.aspx?siteID=1&navIDs=1,4,25,1361&sho
wImages=table&thumbnails=true&pageID=2&showParent=true.......22
GRAFICO 43 Paneles adaptados, fuente: Richard Rogers & Partners
http://www.rsh-
p.com/work/all_projects/design_for_manufacture_oxley_woods/design
/.............................................................................................................23
GRAFICO 44, Funcionamiento de paneles, fuente: : Richard Rogers &
Partners
http://www.rshp.com/render.aspx?siteID=1&navIDs=1,4,25,1361&sho
wImages=table&thumbnails=true&pageID=3&showParent=true.......23
GRAFICO 45 Interior 1, fuente: Richard Rogers & Partners
http://www.rshp.com/render.aspx?siteID=1&navIDs=1,4,25,1361&sho
wImages=table&thumbnails=true&pageID=3&showParent=true.......23
GRAFICO 46, Plano de Situación, fuente: Richard Rogers & Partners
http://www.rshp.com/render.aspx?siteID=1&navIDs=1,4,25,1361&sho
wImages=detail&imageID=2428&showParent=true...........................23
GRAFICO 47 Interior 2, fuente: Richard Rogers & Partners
http://www.rshp.com/render.aspx?siteID=1&navIDs=1,4,25,1361&sho
wImages=table&thu.............................................................................23
GRAFICO 48 Principio de diseño, fuente:
http://www.plataformaarquitectura.cl/cl/02-2794/quinta-monroy-
elemental-chile/5126e5a6b3fc4b11a7000412......................................24
GRAFICO 49 Departamento Planta baja, fuente: Autor TDG ............24
GRAFICO 50 Duplex Planta Primera, fuente: Autor TDG .................24
GRAFICO 51 Duplex Planta segunda, fuente: Autor TDG.................24
GRAFICO 52 Utilidad Planta baja, fuente: Autor TDG......................24
GRAFICO 53 Utilidad Duplex planta primera, fuente Autor TDG.....24
GRAFICO 54 Estructura Interior, Fuente: ELEMENTAL
http://www.elementalchile.cl/proyecto/quinta-monroy/ ......................25
GRAFICO 55 Corte, fuente: ELEMENTAL
http://www.plataformaarquitectura.cl/cl/02-2794/quinta-monroy-
elemental-chile/5126e58eb3fc4b11a700040c......................................25
ix
PROYECTO DE VIVIENDA SOCIAL Y REFORMA URBANA HABITACIONAL PARA LA LAGUNA DE SAN ANTONIO EN LA CIUDAD DE RIOBAMBA
GRAFICO 56 Departamento PB, Fuente: ELEMENTAL
http://www.elementalchile.cl/proyecto/quinta-monroy/ ......................25
GRAFICO 57 Entrepiso de Hormigón, Fuente: ELEMENTAL
http://www.elementalchile.cl/proyecto/quinta-monroy/ ......................25
GRAFICO 58 Proyecto Modificado, Fuente: ELEMENTAL
http://www.elementalchile.cl/proyecto/quinta-monroy/ ......................25
GRAFICO 59 Volumetría final, Fuente: ELEMENTAL
http://www.elementalchile.cl/proyecto/quinta-monroy/ ......................25
GRAFICO 60 Entrega del Proyecto, Fuente: ELEMENTAL
http://www.elementalchile.cl/proyecto/quinta-monroy/ ......................25
GRAFICO 61 Modificaciones, Fuente: ELEMENTAL
http://www.elementalchile.cl/proyecto/quinta-monroy/ ......................26
GRAFICO 62 Implantación General, fuente:
http://www.plataformaarquitectura.cl/cl/02-2794/quinta-monroy-
elemental-chile/5126e57db3fc4b11a7000408: ....................................26
GRAFICO 63 Interior Departamento, Fuente: ELEMENTAL
http://www.elementalchile.cl/proyecto/quinta-monroy/ ......................26
GRAFICO 64 Expansiones, fuente: ELEMENTAL
http://www.elementalchile.cl/proyecto/quinta-monroy/ ......................26
GRAFICO 65 Expansiones 2, fuente: ELEMENTAL
http://www.elementalchile.cl/proyecto/quinta-monroy/ ......................26
GRAFICO 66 Render exterior Fuente:
http://www.gabrielverd.com/proyectos/viviendas_umbrete/viviendas_u
mbrete.htm#credits...............................................................................27
GRAFICO 67 Planta baja, Fuente: Autor TDG ...................................27
GRAFICO 68 Planta Primera, fuente: Autor TDG..............................27
GRAFICO 69 Utilidad del Espacio, fuente: Autor TDG .....................27
GRAFICO 70 Maqueta interior, , fuente:
http://www.gabrielverd.com/proyectos/viviendas_umbrete/viviendas_u
mbrete.htm#credits...............................................................................28
GRAFICO 71 Detalle constructivo, fuente:
http://www.gabrielverd.com/proyectos/viviendas_umbrete/viviendas_u
mbrete.htm#credits...............................................................................28
GRAFICO 72 Maqueta, fuente:
http://www.gabrielverd.com/proyectos/viviendas_umbrete/viviendas_u
mbrete.htm#credits...............................................................................28
GRAFICO 73 Maqueta General, Fuente:
http://www.gabrielverd.com/proyectos/viviendas_umbrete/viviendas_u
mbrete.htm#credits .............................................................................. 28
GRAFICO 74 Fachada, fuente:
http://www.gabrielverd.com/proyectos/viviendas_umbrete/viviendas_u
mbrete.htm#credits .............................................................................. 28
GRAFICO 75 interior, fuente:
http://www.gabrielverd.com/proyectos/viviendas_umbrete/viviendas_u
mbrete.htm#credits .............................................................................. 28
GRAFICO 76 Diseño Bioclimático, fuente:
http://www.gabrielverd.com/proyectos/viviendas_umbrete/viviendas_u
mbrete.htm#credits .............................................................................. 29
GRAFICO 77 Implantación General, fuente:
http://www.gabrielverd.com/proyectos/viviendas_umbrete/viviendas_u
mbrete.htm#credits .............................................................................. 29
GRAFICO 78 Interior, fuente:
http://www.gabrielverd.com/proyectos/viviendas_umbrete/viviendas_u
mbrete.htm#credits .............................................................................. 29
GRAFICO 79 Marco metodológico Taller 4 "D", fuente: Autor TDG31
GRAFICO 80 Viviendas del MIDUVI Pichincha, fuente:
https://www.flickr.com/photos/miduviecuador/6512290337/in/photostr
eam / .................................................................................................... 32
GRAFICO 81 Viviendas MIDUVI Guayaquil, fuente:
https://www.flickr.com/photos/miduviecuador/6876169684/in/photostr
eam/ ..................................................................................................... 32
GRAFICO 82 Casa Prefabricada W. Gropius Fuente:
https://proyectos4etsa.wordpress.com/2012/....................................... 33
GRAFICO 83 Hogar Obrero Buenos Aires 1941 Arq. Wladimiro
Acosta, fuente:
http://es.wikipedia.org/wiki/Edificio_Nicol%C3%A1s_Repetto ........ 33
GRAFICO 84 Prototipo MIDUVI T 36, fuente:
https://www.flickr.com/photos/miduviecuador/5600857565/in/album-
72157626331486865/ .......................................................................... 34
GRAFICO 85 Prototipo MIDUVI, fuente:
https://www.flickr.com/photos/miduviecuador/5601441220/in/album-
72157626331486865/ .......................................................................... 34
GRAFICO 86 Drop House D3Architects, fuente:
http://www.plataformaarquitectura.cl/cl/02-144343/drop-house-d3-
architectes.............................................................................................34
GRAFICO 87 Vivienda de papel en la IndiaShigeru Ban, fuente:
http://www.plataformaarquitectura.cl/cl/766610/shigeru-ban-lanza-
campana-para-construir-refugios-de-emergencia-en-nepal..................34
GRAFICO 88 Vivienda modular A-cero Arquitectos, fuente:
http://www.plataformaarquitectura.cl/cl/02-40881/vivienda-modular-a-
cero.......................................................................................................34
GRAFICO 89 Análisis Dimensional Baño, fuente: Autor TDG..........38
GRAFICO 90 Análisis dimensional lavadero, fuente: Autor TDG .....38
GRAFICO 91 Análisis dimensional cocina, fuente: Autor TDG.........38
GRAFICO 92 Análisis dimensional comedor, fuente: Autor TDG .....39
GRAFICO 93 Análisis Dimensional Sala, fuente: Autor TDG ...........39
GRAFICO 94 Análisis dimensiona Dormitorio, fuente: Autor TDG ..39
GRAFICO 95 Análisis Dimensional Almacenamiento, fuente: Autor
TDG .....................................................................................................39
GRAFICO 96 Modulo Base, fuente: Autor TDG ................................40
GRAFICO 97 Modulo Base Alternativas, fuente: Autor TDG............40
GRAFICO 98 Organigrama 2, fuente: Autor TDG..............................41
GRAFICO 99 Organigrama, fuente Autor TDG..................................41
GRAFICO 100 Concepto Modulación, fuente: Autor TDG................42
GRAFICO 101 Elementos Componentes, fuente: Autor TDG............42
GRAFICO 102 Utilidad del espacio, fuente: Autor TDG....................42
GRAFICO 103 Malla reticular, fuente: Arquitectura forma y espacio
Francis Ching. Pág. 87 .........................................................................43
GRAFICO 104 Malla reticular, fuente: Arquitectura, forma y espacio/
F. Ching Pág. 87...................................................................................43
GRAFICO 105 Alternativas de Configuración, fuente: Autor TDG ...43
GRAFICO 106 fotografía del sitio, fuente: Autor TDG ......................43
GRAFICO 107 Dibujo de Integración de la Propuesta general, fuente:
Autor TDG ...........................................................................................44
GRAFICO 108 Arquitectura Bioclimatica, fuente:
http://www.anes.org/anes/formularios/RedesConocimiento/images/img
03.gif ....................................................................................................44
x
PROYECTO DE VIVIENDA SOCIAL Y REFORMA URBANA HABITACIONAL PARA LA LAGUNA DE SAN ANTONIO EN LA CIUDAD DE RIOBAMBA
GRAFICO 109 Ciudades del futuro, fuente:
https://verdeolivaverdelimon.files.wordpress.com/2013/05/5-green-
future-cities-3.jpg.................................................................................44
GRAFICO 110 Análisis Bioclimático, fuente: eficiencia energética
www.minvu.cl, Santiago, Chile. ..........................................................44
GRAFICO 111 Acumulación de agua lluvia; fuente: www.minvu.cl,
Santiago, Chile.....................................................................................44
GRAFICO 112 Lotes y sombras, fuente: www.minvu.cl, Santiago,
Chile.....................................................................................................45
GRAFICO 113 Efectos del viento, fuente: www.minvu.cl, Santiago,
Chile.....................................................................................................45
GRAFICO 114 Vegetación, fuente: www.minvu.cl, Santiago, Chile..45
GRAFICO 115 Variables de diseño, fuente: www.minvu.cl, Santiago,
Chile.....................................................................................................45
INDICE DE PLANOS:
ANALISIS URBANO
1 UBICACIÓN Y ANALISIS VIAL…………………….………...46
2 MORFOLOGIA URBANA Y EQUIPAMIENTO URBANO …..47
3 UNIDADES DEL PAISAJE Y LIMITE URBANO………....…..48
4 ESTADO ACTUAL, LEVANTAMIENTO PLANIMETRICO ...49
PROPUESTA URBANA
5 PLAN URBANO GENERAL ………………………………….....50
6 RADIO DE INFLUENCIA DE LA NUEVA CENTRALIDAD.…51
7 PROPUESTA DE LA NUEVA MORFOLOGIA URBANA …….52
8 TOPOGRAFIA Y CORTE GENERAL DEL TERRENO……..….53
9 PROPUESTA DE NUEVOS EQUIPAMIENTOS EN LA
CENTRALIDAD…………………………………………………….54
PROPUESTA ARQUITECTONICA
10 IMPLANTACION GENERAL ………………………….………..55
11 CONCEPTO PROTOTIPO A ……………………………...…......56
12 PLANTA BAJA PROTOTIPO A ………………………………...57
13 PLANTA ALTA PROTOTIPO A ………………………………..58
14 PLANTA DE CUBIERTAS PROTOTIPO A ……………..….….59
15 ELEVACIONES PROTOTIPO A ………………………….…….60
16 ELEVACIONES Y CORTES PROTOTIPO A ………………......61
17 CORTES PROTOTIPO A …………………………………….….62
18 PERSPECTIVA INTERIOR PROTOTIPO A ……………..…..…63
19 CONCEPTO PROTOTIPO B……………………………..…...….64
20 PLANTA PROTOTIPO B ……………………………………......65
21 PLANTA DE CUBIERTAS PROTOTIPO B ……………..….….66
22 ELEVACIONES Y CORTES PROTOTIPO B ……………....…..67
23 ELEVACIONES PROTOTIPO B ……………………….……… 68
24 CORTES PROTOTIPO B ………………………….……………..69
25 PERSPECTIVA INTERIOR PROTOTIPO B ………………...….70
26 VOLUMENES EXTRUIDOS ………………………………...….71
ESTRUCTURAY ACONDICIONAMIENTO CLIMATICO
27 CORTES CONSTRUCTIVOS ………………………………...…72
28 CORTES CONSTRUCTIVOS GENERALES …………………...73
29 ANALISIS CLIMA PROTOTIPO A ……………………………..74
30 ANALISIS CLIMA PROTOTIPO B ……………………………..75
31 IMÁGENES DEL PROYECTO ………………………………….76
32 IMÁGENES DEL PROYECTO ………………………………….77
33 IMÁGENES DEL PROYECTO ………………………………….78
34 IMÁGENES DEL PROYECTO ………………………………….79
35 IMÁGENES DEL PROYECTO ………………………………….80
36 MAQUETA DEL PROYECTO …………………………...….…..81
37 MAQUETA DEL PROYECTO …………………………...….......82
38 MAQUETA DEL PROYECTO …………………………...…...…83
xi
PROYECTO DE VIVIENDA SOCIAL Y REFORMA URBANA HABITACIONAL PARA LA LAGUNA DE SAN ANTONIO EN LA CIUDAD DE RIOBAMBA
TITULO: Proyecto de Vivienda Social y Reforma Urbana Habitacional para la Laguna de San Antonio en la
Ciudad de Riobamba
TUTOR: Juan Carlos Villagómez Rodríguez
AUTOR: Esteban Fernando Cáceres Guerrero
AÑO: 2015
RESUMEN EJECUTIVO:
El proyecto se ubica en un barrio periférico al noreste de la ciudad de Riobamba, se plantea intervenir este sector
con el objetivo de salvaguardar la integridad de un importante hito natural existente como es la laguna de San
Antonio que ha sido blanco de invasiones o tráfico de tierras y que está en constante deterioro.
Para esta propuesta se ha tomado en cuenta a la vivienda como una principal necesidad de la población vulnerable
que se asienta en estos barrios periféricos en expansión y que sufre por las malas condiciones en las que habitan;
es importante que se lleve a cabo un reordenamiento territorial y la reubicación de las personas, que son parte de
las invasiones en los alrededores de la laguna ya que este fenómeno de crecimiento ha afectado al equilibrio del
ecosistema existente, amenazando algunas especies importantes de flora y fauna propios del lugar.
Los espacios planteados en la propuesta Urbana tratan de articular la adversidad de usos de suelo; en donde pueda
existir un equilibrio entre el entorno inmediato y la ciudad, otorgándole una nueva identidad al sector para que
sea posible la interacción de las personas que habiten el lugar o no, independientemente de su clase social,
comprometiéndose a tener un desarrollo sostenible.
DESCRIPTORES:
Vivienda Social – Riobamba – Laguna – Reordenamiento Territorial – Periferia – Propuesta Urbana
TITLE: Social Housing Proyect and Urban Housing Reform for the San Antonio Lagoon at the city of Riobamba
TUTOR: Juan Carlos Villagomez Rodriguez
AUTHOR: Esteban Fernando Cáceres Guerrero
Year: 2015
ABSTRACT:
This project is located on a peripheral neighborhood at the northeast of the city of Riobamba, the proposal is to
intervene this sector with the purpose of safeguarding the integrity of an important natural landmark wich is the
San Antonio Lagoon what has been target of invasions or land trafficking and that is in constant deterioration.
For this proposal, it was taken in to account housing as a primary need of the vulnerable population that lives on
this expanding peripheral neighborhoods and that has a hard time due to the conditions they live in, it si important
to carry out a territorial restructuring and a relocation of people who are part of the invasions on the surroundings
of the lagoon since this growth phenomenon has affected the balance of the existing ecosystem, threatening some
important faune and floare species of the place.
The spaces proposed out of this urban proposal try to articulate the diversity of soil use; where there can exist a
balance between the immediate environment and the city, grating a new identity to the sector for it to be possible
an interaction between people who live there and people who don’t, regardless of their social status, and who
commit to have a sustainable development.
KEY WORDS:
Social Housing – Riobamba – Lagoon – Territorial Restructuring – Peripheral – Urban Proposal
DENUNCIA
2
PROYECTO DE VIVIENDA SOCIAL Y REFORMA URBANA HABITACIONAL PARA LA LAGUNA DE SAN ANTONIO EN LA CIUDAD DE RIOBAMBA
CRONOGRAMA:
CRONOGRAMA DE TRABAJO DE FIN DE CARRERA
ABRIL Mayo Junio Julio Agosto Sep
28 / 30 5 / 7 12 / 14 19 / 21 26 / 28 2 / 4 9 / 11 16 / 18 23 / 25 30 / 2 7 / 9 14 / 16 21 /23 28 / 30 4 / 6 11 / 13 18 / 20 25 / 27 1 / 3
FASE 1 FASE2 FASE 3
FASES
TIEMPO 1 sem 2 sem 3 sem 4 sem 5 sem 6 sem 7 sem 8 sem 9 sem 10
sem
11
sem
12
sem
13
sem
14
sem
15
sem
16
sem
17
sem
18
sem
19
sem
ACTIVIDADES
FASE 1
DENUNCIA
Tema
Antecedentes y Justificación
Objetivos
Alcance del Proyecto
Memoria Explicativa
Implantación del proyecto / A nivel de esquemas
Anteproyecto / A nivel de esquemas
Proyecto Ejecutivo
Planos / Zonificaciones
Análisis Teórico Conceptual / Conceptos / Proyecto Conceptual
Composición Arquitectónica y espacial
Planteamiento tecnológico y de materialidad
Planteamiento de sostenibilidad medioambiental
Análisis de repertorios (3)
Definición de modelos / Propuesta / Esquemas
Programa Arquitectónico / Programación
En términos cualitativos y cuantitativos
El Sitio
Selección del Terreno / Análisis
Contextualización del proyecto en territorio
FASE 2
Proyecto: A nivel ejecutivo - constructivo
Plantas
Cortes
Elevaciones
Detalles arquitectónicos constructivos
Imágenes 3d o Fotomontajes
Recorridos virtuales
Maqueta Definitiva
FASE 3
Documentación Final y Defensa de TDT
Elaboración del documento final
Elaboración láminas de presentacion
Presentación Pública
3
PROYECTO DE VIVIENDA SOCIAL Y REFORMA URBANA HABITACIONAL PARA LA LAGUNA DE SAN ANTONIO EN LA CIUDAD DE RIOBAMBA
INTRODUCCION:
La dificultad para adquirir vivienda propia es una constante en la ciudad
de Riobamba, el crecimiento desmedido de la periferia es un problema
que obliga a pensar en soluciones habitacionales, sobre todo para las
personas de clase económica baja, que son grupos que no perciben
facilidades ni apoyo para vivir dentro de la ciudad. El sector de la laguna
de San Antonio es un claro ejemplo de un barrio conformado por
invasiones; donde se ubica la laguna que es un hito natural importante
dotado de flora y fauna que conforma un ecosistema, los asentamientos
humanos invasivos, sin consideraciones ambientales generan un impacto
negativo en el ambiente y la ciudad.
Las condiciones actuales de las viviendas ubicadas en barrios populares
que se han asentado en la periferia son deplorables, en primer lugar la
carencia de servicios básicos desemboca en un foco de contaminación,
además existen fallas técnicas y de diseño latentes que están dadas por
la autoconstrucción por parte de los usuarios, sin ayuda de profesionales,
o sin aprobación del gobierno local, dificultando la vida diaria de sus
habitantes y, brindando también una mala imagen de la ciudad dentro de
un entorno construido.
Estas falencias de las viviendas autoconstruidas se manifiestan en la
ciudad como problemas urbanos, evidenciados en la movilidad
conflictiva y la carencia de áreas recreativas que son los principales
inconvenientes por la constante expansión del territorio. El proyecto
presentado surge como una alternativa a este problema y analiza las
claves para brindar soluciones en la actualidad, conocer los problemas y
forjar la nueva visión de planificación urbana que nos puede brindar la
tecnología o conocimientos actuales; en este caso la importancia del
cuidado medioambiental servirá para cambiar no solo las condiciones de
viviendas dignas, sino también el paradigma de los barrios periféricos y
la convivencia de un barrio con un medio natural inmediato en el borde
de un límite urbano.
4
PROYECTO DE VIVIENDA SOCIAL Y REFORMA URBANA HABITACIONAL PARA LA LAGUNA DE SAN ANTONIO EN LA CIUDAD DE RIOBAMBA
1 DENUNCIA:
1.1 PROYECTO DE VIVIENDA SOCIAL Y REFORMA
URBANA HABITACIONAL DEL BARRIO DE SAN ANTONIO
DE LA LAGUNA EN LA CIUDAD DE RIOBAMBA.
1.2 PROBLEMÁTICA:
1.2.1 PLANTEAMIENTO DEL PROBLEMÁTICA A NIVEL
URBANO ARQUITECTÓNICO:
Cada vez más las personas tratan de vivir en las ciudades, la principal
razón es que buscan oportunidades que les permitan mejorar su calidad
de vida, generalmente se trata del acceso a servicios básicos como agua
potable, luz eléctrica, alcantarillado, entre otros; además de beneficiarse
de los establecimientos de educación, salud o trabajo, pues la cuidad
brinda un ambiente ideal donde el núcleo familiar puede vivir
dignamente y con cierta estabilidad económica. La realidad es que el
fenómeno de crecimiento en las ciudades genera varios problemas
urbanos a nivel de movilidad, abastecimiento de servicios, imagen
urbana, disgregación social, contaminación e invasión del ecosistema
natural, etc.
La periferia de las ciudades se ha convertido en un foco de problemas
mencionados anteriormente, pero sobre todo se puede evidenciar las
dificultades para obtener vivienda propia, ya que son cada vez más
personas las que quieren asentarse en la ciudad, y lo hacen sin
planificación previa ni asistencia técnica o legal. La gente, además de
afrontar cierto nivel de pobreza y los altos precios de los terrenos o casas
dentro de la ciudad, tolera las necesidades latentes de la población, que
llevan a invadir los bordes de la ciudad, sin consideraciones técnicas ni
ambientales, de forma descontrolada; entonces es en donde las personas
realizan la autoconstrucción de sus viviendas para tratar de habitar en la
ciudad, pero al mismo tiempo siendo segregados en ella, manteniéndose
en un estándar social de “barrios populares” o “barrios marginales”.
Evidenciando la inequidad social, la falta de planificación o la pobreza,
estos barrios son blancos fáciles para el deterioro social y principal
desencadenante de la delincuencia.
1.2.2 CONTEXTUALIZACIÓN DEL PROBLEMA:
Macro: Desde época de la industrialización de las ciudades, la población
rural se ha movido constantemente a la ciudad, en donde siempre
crecieron en la periferia de barrios con diversas lotificaciones
permitiendo la expansión, desarrollándose en fraccionamientos de
grandes extensiones de terrenos antes rurales ahora lotificados, habitados
y totalmente consolidados. Actualmente la ciudad de Riobamba ha
crecido de manera descontrolada en la periferia, mezclándose con
pequeños poblados aledaños, pero existen otros nuevos asentamientos
que sin planificación por parte del gobierno local; se consolidan como
invasiones ilegales de lugares cercanos, ya sea por el desmedido
crecimiento poblacional, la gran migración a la ciudad o la poca atención
a la vivienda por parte de las entidades gubernamentales. Es necesario
plantear desde lo macro nuevas consideraciones para el desarrollo
urbano integral formulando nuevos puntos de desarrollo para el hábitat
social con los servicios que complementen este proyecto a nivel de
ciudad. Meso: Para tener una cobertura eficiente de los servicios
públicos es necesario mejorar las condiciones existentes antes que
expandir la ciudad y seguir agravando los problemas anteriores, tomando
en cuenta alternativas de re-densificación de los barrios actuales,
optando también por la ampliación y fortalecimiento de áreas verdes,
culturales y recreativas que permitan las relaciones sociales y actividades
sanas a las personas de toda la ciudad; Tener además una reforma de la
normativa urbana para frenar la autoconstrucción o edificaciones con
problemas técnicos. Micro: Es necesario atender las necesidades
habitacionales de las personas con bajo nivel económico, para que
puedan tener una vivienda digna que contenga lo necesario en su vida
cotidiana como núcleo familiar; Es importante también tener en cuenta
que existe planes de conservación ambiental que se pueden ver afectados
por la invasión de construcciones. Es transcendental preservar en medio
natural y también poder generar conciencia ambiental a los habitantes,
conformando así una nueva concepción de comunidad, para hacer de este
lugar un ejemplo de barrio para las actuales y nuevas generaciones.
1.2.3 CONCRECIÓN DEL PROBLEMA:
El planteamiento del fenómeno de los barrios periféricos y su
problemática nos permite aclarar la razón del proyecto, la razón para
intervenir este sector se centra en que las zonas periféricas dejen de ser
barrios informales y se conviertan en referentes de zonas habitacionales
dignas que conforman una comunidad y además que se vinculen con la
ciudad, teniendo en cuenta la implementación del plan de manejo
ambiental para un hito natural importante dentro de un ecosistema y
proyectando el mejoramiento de áreas verdes y recreativas.
1.2.4 SISTEMATIZACIÓN DEL PROBLEMA:
Problema General: Fenómeno de autoconstrucción e invasión en un
hito natural de la periferia, dado por la dificultad de conseguir vivienda
propia o terrenos para su construcción, que conlleva problemas sociales
o ambientales, dificultando su conexión con la ciudad.
Problemas Específicos:
 Desintegración de la ciudad con el sector, privación de servicios;
 Problemas de impacto ambiental a la laguna y alrededores que
desencadenan problemas de insalubridad;
 Sectores marginados e inequidad social, pobreza y delincuencia;
 Autoconstrucción de la vivienda con problemas técnicos y sin
servicios básicos;
 Falta de áreas verdes, culturales o recreativas.
5
PROYECTO DE VIVIENDA SOCIAL Y REFORMA URBANA HABITACIONAL PARA LA LAGUNA DE SAN ANTONIO EN LA CIUDAD DE RIOBAMBA
Grafico 1 Incendio en orillas de la laguna, fuente:
http://www.laprensa.com.ec/imagenes3/fotonoticias/Laguna%20incendio.JPG
1.3 JUSTIFICACIÓN DEL TEMA:
La visión para crear el proyecto es intervenir en el sector periférico que
marca un límite entre la ciudad y lo rural, en primer lugar proteger a la
laguna como un importante ecosistema que se encuentra en constante
amenaza por las invasiones de las personas que han llegado a habitar el
sector, también en el ámbito social la idea de proyectar vivienda social
urbana para facilitar un hábitat digno a las personas de bajo nivel
económico que viven en las invasiones, dotar de servicios básicos al
barrio, evitar la degradación ambiental, la agudización de la pobreza y
cambiar la realidad de este barrio popular. Estas nuevas viviendas están
destinadas a cumplir con requisitos mínimos de confort y explorar
nuevas tecnologías en el campo de la construcción sostenible, planteando
el uso de nuevos materiales o sistemas constructivos alternativos,
además teniendo en cuenta opciones para brindar condiciones de
adaptabilidad y posibilidad de crecimiento, y para la importancia del
barrio darle una nueva identidad al lugar.
El proyecto se encuentra alineado con varios de los objetivos del Plan
nacional del buen vivir, orientados a brindar la oportunidad de tener una
vida digna como familia dentro de la sociedad, así como el
reconocimiento de los derechos y deberes, considerando las demás
necesidades que complementen la vivienda y teniendo en cuenta el
desarrollo de una población en armonía con el ecosistema; siendo los
más acordes con el tema los siguientes:
2 Auspiciar la igualdad, la cohesión, la inclusión y la equidad social
y territorial, en la diversidad.
3 Mejorar la Calidad de Vida de la Población.
4 Fortalecer las capacidades y potencialidades de la ciudadanía.
5 Construir espacios de encuentro común, y fortalecer la identidad
nacional, las identidades diversas, la plurinacionalidad y la
interculturalidad.
7 Garantizar los derechos de la naturaleza y promover la
sostenibilidad territorial y global.(1 PNBV 2013-2017
SEMPLADES)
También toma en cuenta el derecho a una vivienda digna que ofrezca
paz, seguridad y dignidad, la cual está reconocida en el art. 25 de la
Declaración de los Derechos Humanos de la ONU.
1.4 OBJETIVOS:
1.4.1 OBJETIVO GENERAL:
Diseñar un proyecto de reordenamiento urbano habitacional con
prototipos de vivienda social urbana sostenible destinados a la población
vulnerable del barrio de San Antonio, de acuerdo con las condiciones del
plan de protección ambiental de la laguna y las necesidades de sus
habitantes.
1.4.2 OBJETIVOS ESPECÍFICOS:
 A partir de la realidad, analizar los problemas y plantear una
solución de reordenamiento urbano para la zona a intervenir,
tomando en cuenta la protección ambiental de la laguna.
 Proponer prototipos de vivienda que permitan ofrecer varias
opciones de configuración interna asequibles a todo tipo de
familias.
 Explorar materiales nuevos con criterios sustentables que
permitan la prefabricación y construcción en menos tiempo y sin
desperdicio de recursos.
 Plantear sistemas pasivos de regulación climática que permitan
las mejores condiciones y el ahorro de energía en cada vivienda.
 Exponer a este prototipo como una nueva alternativa de diseño
y construcción para la época y sociedad actual.
1.5 ALCANCE DEL PROYECTO:
El proyecto se enfoca en analizar el concepto de límite urbano como
parte de una transición entre la mancha urbana y el medio natural siendo
el punto de partida para la intervención. Es necesario la exploración del
fenómeno habitacional en la periferia para que sea posible plantear una
nueva perspectiva a la ciudadanía acerca de los programas de vivienda
social generando vida en comunidad y sensibilidad por el ambiente
natural. También destacar el acercamiento a las nuevas tecnologías
constructivas para poder evidenciar el mejor aprovechamiento de
recursos para el proyecto, calidad y eficiencia, proponiendo el mínimo
impacto al ambiente; pues la visión es plantear la participación de la
ciudadanía en proyectos habitacionales que se alineen con los planes del
gobierno y entidades municipales locales, conformando así el desarrollo
futuro de la ciudad. El proyecto de vivienda social se centra en obtener
viviendas adaptables a las necesidades de las personas, para brindar las
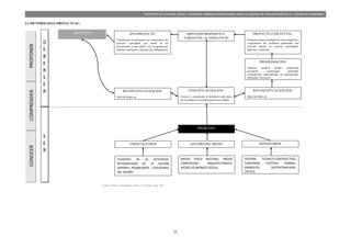
mejores condiciones, analizándose en 4 ámbitos importantes:
Grafico 2 Ámbitos del planteamiento, fuente: Autor TDG
Social:
Vivienda
digna a
personas
vulenrables
Económico:
Ahorro y
optimizacion
de recursos
Cultural:
Dar una
nueva
indentidad a
la comunidad
Ambiental:
Protección de
la Laguna
como
ecosistema
natural
CONCEPTUALIZACION
6
PROYECTO DE VIVIENDA SOCIAL Y REFORMA URBANA HABITACIONAL PARA LA LAGUNA DE SAN ANTONIO EN LA CIUDAD DE RIOBAMBA
2 CONCEPTUALIZACION:
2.1 ANTECEDENTES:
2.1.1 INTRODUCCIÓN:
En Riobamba el fenómeno del crecimiento desordenado en la periferia
ocasiona grandes dificultades a la ciudad, frecuentemente ocurre en las
ciudades principales con la extensión en su territorio. Existe además un
problema latente de pobreza y carencia de vivienda digna para estos
sectores periféricos en la ciudad. Este proyecto se fundamenta en ofrecer
una nueva conformación territorial compuesta de viviendas de interés
social para el barrio de San Antonio, en los bordes de la urbe, donde se
ubica la laguna con el mismo nombre y en el cual habitan grupos de
población vulnerable; el GAD Municipal de Riobamba propone el
proyecto de recuperación de la laguna como área recreativa que es parte
del PDOT 2014-2019, esta propuesta busca complementar este plan de
protección ambiental del espacio natural; buscando alternativas a las
tipologías de vivienda social urbana adaptada a los requerimientos y
condiciones de las políticas gubernamentales locales.
2.1.2 ANTECEDENTES HISTÓRICOS:
2.1.2.1 PROVINCIA DE CHIMBORAZO:
La provincia de Chimborazo se encuentra en la zona central de la región
sierra del país, (Ver gráfico 3) atravesada por los andes y consta de las
principales formaciones montañosas del país, su nombre proviene de la
más importante elevación, el volcán Chimborazo, con una altura de 6310
msnm. Consta de 10 cantones y su capital es la ciudad de Riobamba;
(Ver gráfico 4), Su superficie es aproximadamente 6500 km2
, sus límites
son: Al norte con la provincia de Tungurahua, al sur con la provincia de
Cañar, al este con la provincia de Morona Santiago, al oeste con la
provincia de Guayas y Bolívar. (Wikipedia, 2015)
Grafico 3 Provincia de Chimborazo, fuente: fuente:
http://es.wikipedia.org/wiki/Provincia_de_Chimborazo
Grafico 4 Cantones, fuente: http://es.wikipedia.org/wiki/Provincia_de_Chimborazo
2.1.2.2 CANTÓN RIOBAMBA:
Divisiones administrativas: (Ver gráfico 5)
Es el cantón de mayor importancia al ser la capital de la provincia.
Limita al norte con los cantones Guano y Penipe, al sur con Colta y
Guamote, al este con Chambo y al oeste con la Provincia de Bolivar.
Las 5 Parroquias urbanas: Lizarzaburu, Maldonado, Velasco, Veloz y
Yaruquies;
Las 11 Parroquias rurales: Cacha, Calpi, Cubijies, Flores, Licán, Licto,
Pungalá, Punín, Quimiag, San Juan y San Luis.
Superficie aproximada 990 km2
.
El cantón se encuentra en la zona 3 de planificación.
Representa el 15,1% del territorio de la provincia de Chimborazo.
Grafico 5 Cantón Riobamba, fuente: http://es.wikipedia.org/wiki/Cant%C3%B3n_Riobamba
7
PROYECTO DE VIVIENDA SOCIAL Y REFORMA URBANA HABITACIONAL PARA LA LAGUNA DE SAN ANTONIO EN LA CIUDAD DE RIOBAMBA
2.1.2.3 CIUDAD DE RIOBAMBA:
El primer asentamiento del Ecuador tiene su origen en la cercanía a la
laguna de Colta, fue fundada el 15 de agosto de 1534, llamada Santiago
de Quito por Diego de Almagro, como la primera ciudad colonizadora
española en el país; antiguamente fue llamada Liribamba capital de los
Puruhaes. En 1589 se funda la ciudad San Pedro de Riobamba, que se
convirtió en una de las ciudades más representativas de la colonia, el 4
de febrero de 1797, tras varios movimientos telúricos un terremoto
destruye la ciudad por completo, lo que causa la reubicación de la ciudad
en la llanura de Tapi como el sitio ideal para la refundación de la ciudad.
Posteriormente se declara la emancipación política de Riobamba el 11
de noviembre de 1820; para luego darse el 21 de abril de 1822 la batalla
de Tapi marcando la definitiva independencia de la ciudad, que son
fechas importantes en la memoria de los riobambeños.
Riobamba es conocida como la ciudad de las primicias al albergar la
primera constituyente y constitución de la república en el año de 1830.
Mucho después se fundan varios colegios religiosos, iglesias, conventos
que van dando relevancia a la ciudad; ve la llegada del primer ferrocarril,
se funda el estadio olímpico, la primera emisora radial, entre muchos
eventos más. Se comienzan a consolidar las principales parroquias que
dividen a la ciudad en 5 sectores los cuales son: Maldonado, Lizarzaburu,
Veloz, Velasco y Yariquies
La ciudad de Riobamba es conocida también como “La ciudad de las
Primicias”, “La Sultana de los Andes”, “Cuna de la nacionalidad
Ecuatoriana”, “Corazón de la Patria” ya que se ubica en el centro del
país. Se encuentra a una altura de 2754 m.s.n.m., en la llanura de Tapi
donde está rodeado por importantes volcanes de la cordillera de los andes
como: el Chimborazo, Tungurahua, el Altar y el Carihuayrazo. Según el
censo de población del 2010 la superficie delimitada por el perímetro
urbano de la ciudad es de 1150,2 km2, alrededor de 2900 hectáreas de
área urbana. (GADM-Riobamba, Riobamba GAD Municipal, 2015)
Mapa 1 Parroquias de Riobamba, fuente: SEMPLADES 2011
Mapa 2 Parroquias Urbanas, fuente: SEMPLADES 2011
Grafico 6 Catedral, fuente:
http://nn.wikipedia.org/wiki/Riobamba#/media/File:Catedral_Riobamba.jpg
8
PROYECTO DE VIVIENDA SOCIAL Y REFORMA URBANA HABITACIONAL PARA LA LAGUNA DE SAN ANTONIO EN LA CIUDAD DE RIOBAMBA
2.1.3ANTECEDENTES DEL MEDIO SOCIAL:
2.1.3.1 DEMOGRAFIA EN CHIMBORAZO:
Tabla 1, Estructura de la Población:
Jurisdicción Censo 2001 Censo 2010
Provincia Chimborazo
Población total 403.632 458.581
Población Masculina 190.667 219.401 (47,84%)
Población Femenina 212.965 239.180 (52,16%)
% con relación al país 3,32% 3,16%
Cantón Riobamba
Población Total 193.315 225,741
Población Masculina 90.519 106.840 (47,33%)
Población Femenina 102.796 118.901 (52,67%)
% con relación a la provincia 47,89 % 49,22%
Composición de la población por jurisdicción y sexo Fuente INEC censo 2010
Tabla 2, Población por sexo
Hombres Mujeres Total
Riobamba 74634 47,62% 82089 52,38% 156723 69,43
%
Cacha 1410 44,62% 1750 55,38% 3160 1,40%
Calpi 3012 46,56% 3457 53,44% 6469 2,87%
Cubijies 1148 45,66% 1366 54,34% 2514 1,11%
Flores 2074 45,62% 2472 54,38% 4546 2,01%
Lican 3853 48,39% 4110 51,61% 7963 3,53%
Licto 3498 44,81% 4309 55,19% 7807 3,46%
Pungala 2837 47,65% 3117 52,35% 5954 2,64%
Punin 2710 45,35% 3266 54,65% 5976 2,65%
Quimiag 2518 47,90% 2739 52,10% 5257 2,33%
San Juan 3442 46,70% 3928 53,30% 7370 3,26%
San Luis 5704 47,53% 6298 52,47% 12002 5,32%
Total
Cantonal
106840 47,33% 118901 52,67% 225741 100%
Población parroquial por sexo en el cantón Riobamba Fuente INEC censo 2010
Grafico 7 Grupos de edades, fuente: INEC censo 2010
Grafico 9 Identificación Cultural, fuente: INEC censo 2010
Grafico 10 Edad promedio, fuente: INEC censo 2010
Según los datos, Riobamba alberga a la mayor cantidad de personas por
ser la capital provincial, se puede evidenciar que en su gran parte está
compuesto por mestizos y de personas indígenas que migran del campo
a la ciudad. En total tiene una tasa de crecimiento anual de 1,4 en el 2010,
el porcentaje de edad desde los 15 hasta los 30 años se reduce porque
este grupo sale de la provincia por motivos de estudios o trabajo.
Grafico 8 Edades, fuente: INEC censo 2010
9
PROYECTO DE VIVIENDA SOCIAL Y REFORMA URBANA HABITACIONAL PARA LA LAGUNA DE SAN ANTONIO EN LA CIUDAD DE RIOBAMBA
2.1.4 ANTECEDENTES ECONÓMICOS:
Grafico 12 Empleos, fuente INEC censo 2010
La mayoría de la población tiende a trabajar por su cuenta, lo que
significa que existe bastante trabajo informal en la ciudad y que no tienen
labor fija, las actividades económicas más importantes de la ciudad son
la agricultura, ganadería y riego, aunque también ha tomado fuerza la
producción artesanal y el turismo en menor medida.
Tabla 3, Ocupación por sexo
OCUPACION HOMBRE MUJER
Empleado privado 19.304 11.537
Cuenta propia 51.452 46.458
Jornalero o peón 15.195 5.744
Empleado u obrero del Estado,
Municipio o Consejo
Provincial
12.763 10.375
No declarado 2.921 3.017
Empleada domestica 247 5.017
Patrono 2.509 1.977
Trabajador no remunerado 1.751 1.842
Socio 1.090 632
Total 107.234 86.599
Ocupación por sexo, fuente INEC censo 2010
Grafico 11 Trabajos por Sexo, fuente: INEC censo 2010
Grafico 13 Tipos de Trabajos em Chimborazo, fuente: INEC censo 2010
10
PROYECTO DE VIVIENDA SOCIAL Y REFORMA URBANA HABITACIONAL PARA LA LAGUNA DE SAN ANTONIO EN LA CIUDAD DE RIOBAMBA
2.1.5 ANTECEDENTES DE POBREZA:
“La pobreza por ingresos es sinónimo de carencia y privación, que limita
a una persona a alcanzar su mínimo nivel de vida” Definición INEC
Indicadores de pobreza y desigualdad 2014.
Pobreza y pobreza extrema: Se considera a una persona pobre cuando
tiene un ingreso familiar per cápita menor a 81,04 $ mensuales, y a un
pobre extremo si este valor es de menos de 45,67 $ mensuales. La
extrema pobreza en Riobamba afecta alrededor del 22 % de la población
total, por necesidades básicas insatisfechas. (2INEC)
Grafico 15 Pobreza, fuente: INEC 2014
Grafico 14 Pobreza extrema, fuente: INEC 2014
Grafico 16 Evolución de la Pobreza extrema, fuente: INEC 2014
11
PROYECTO DE VIVIENDA SOCIAL Y REFORMA URBANA HABITACIONAL PARA LA LAGUNA DE SAN ANTONIO EN LA CIUDAD DE RIOBAMBA
2.1.6 ANTECEDENTES DE VIVIENDA:
La vivienda propia existe en un gran porcentaje, pero no todos los barrios
periféricos cuentan con todos los servicios básicos, la falencia más
evidente es la falta de alcantarillado o agua potable, generando un gran
foco de contaminación ambiental. Al mismo tiempo se ha implementado
gradualmente el sistema de contenedores de basura, reemplazando a los
camiones recolectores dentro de ciertos horarios.
Grafico 18 Energía para cocinar en hogares, fuente: INEC censo 2010
Tabla 4, Tenencia de Vivienda
TENENCIA DE VIVIENDA 2010 HOGARES %
Propia y totalmente pagada 74.265 59,2%
Arrendada 19.163 15,3%
Prestada o cedida (no pagada) 13.684 10,9%
Propia (regalada, heredada o por posesión) 11.593 9,2%
Propia y la está pagando 5.720 4,6%
Por servicios 848 0,7%
Anticresis 134 0,1%
Total 125.407 100%
Datos de tenencia de vivienda
Grafico 17 Servicios Públicos, fuente: INEC censo 2010
Grafico 19 Tipos de vivienda, fuente: INEC censo 2010
Grafico 20 Condiciones de vivienda, fuente: INEC censo 2010
12
PROYECTO DE VIVIENDA SOCIAL Y REFORMA URBANA HABITACIONAL PARA LA LAGUNA DE SAN ANTONIO EN LA CIUDAD DE RIOBAMBA
2.1.7 LINEA DEL TIEMPO:
15 de agosto de
1534: Fundacion
Primera Ciudad
Colonizadora
Española
Santiago de
Quito por Diego
de Almagro.
1589
Fundacion
de San Pedro
de Riobamba
1645 Primer
gran
terremoto en
la ciudad de
Riobamba
1704 nacimiento
del Cientifio
Riobambeño
Pedro Vicente
Maldonado
1797 Gran
terremoto que
destruye la
Ciudad y que
obliga a
reubicarse en la
llanura de Tapi
11 de
Noviembre de
1820 y 21 de
abril de 1822
como batalla e
independencia
de la Ciudad.
1830 Primera
Consituyente y
Constitucion de
la República del
Ecuador
1905 Llega a
Riobamba el
Primer
Ferrocarril
1936
Inauguacion del
primer estadio
olimpico del
Ecuadro
1972
Inauguracion de
la Escuela
Superior
Politecnica de
Chimborazo
1988 fallece
Monseñor
Leonidas Proaño
1997 Paro por la
dictadura
militar
2011 Sede del
Campeonato
Sudamericanol
de futbol sub 17
1534
1589
1645
1704
1797
1820
1830
1905
1936
1972
1988
1997
2011
2015
Grafico 21 Línea del Tiempo, fuente: Autor TDG
13
PROYECTO DE VIVIENDA SOCIAL Y REFORMA URBANA HABITACIONAL PARA LA LAGUNA DE SAN ANTONIO EN LA CIUDAD DE RIOBAMBA
2.2 MARCO TEÓRICO GENERAL:
En el campo de la arquitectura de vivienda social, es necesario
comprender la evolución y desarrollo que alcanzan estos proyectos, que
con el tiempo se han adaptado para ajustarse a los programas sociales de
las realidades en un panorama internacional, ya que en los proyectos
destinados a vivienda mínima no solo influye el enfoque arquitectónico,
involucra también a la sociedad actual, la cultura y costumbres del lugar,
las políticas gubernamentales locales, la proyección de planificación de
ciudad sostenible y la vialidad económica.
2.2.1 EXPANSIÓN DE LA SUPERFICIE URBANA:
Entre las problemáticas analizadas en la ciudad de Riobamba se
encuentran los asentamientos informales, la falta de planes de vivienda
municipales, el crecimiento desorganizado de los asentamientos
humanos fuera del límite urbano acelerado (más del 3% de su expansión
por año) y el tráfico ilegal de tierras, complicando el uso de estrategias
para dar solución. (GADM-Riobamba, Plan de Ordenamiento Territorial
Riobamba 2015-2019, 2014)
La vivienda es la principal necesidad de las personas que quieren habitar
en la ciudad y es la causa de la expansión de la mancha urbana, con la
nueva constitución de los barrios, estos se alejan más de los centros
urbanos donde se encuentran los principales equipamientos y agravando
los problemas de movilidad, además de la escaza presencia de
equipamientos recreativos, de comercio y servicios.
(Sanchez Corral, 2009, pág. 101) Encontró lo siguiente:
“los desarrollos en la periferia ocupan grandes reservas territoriales
que, en muchos casos carecen de una planeación urbana integral….”
“la movilidad para los habitantes de los desarrollos crea una
dependencia al coche debido a la lejanía de los trabajos, escuelas,
espacios públicos o de recreación, generando la necesidad de vías que
conecten con la ciudad, causan el congestionamiento vial hacia los
centros laborales”
Grafico 22 Trazado de la ciudad 1799, fuente: Plan de desarrollo urbano Riobamba 1996
Grafico 23 Territorio ocupado hasta 1912, fuente: Autor TDG
Grafico 24 Territorio ocupado hasta 1940, fuente: Autor TDG
Grafico 25, Territorio ocupado hasta 1984, fuente: Autor TDG
Grafico 26, territorio ocupado hasta 1900, fuente: Autor TDG
Grafico 27, territorio ocupado hasta 2010, fuente: Autor TDG
14
PROYECTO DE VIVIENDA SOCIAL Y REFORMA URBANA HABITACIONAL PARA LA LAGUNA DE SAN ANTONIO EN LA CIUDAD DE RIOBAMBA
Los predios de las invasiones actuales se han apropiado de las orillas de
la laguna, generando conflictos de legalidad, además de la ausencia de
servicios básicos que obligan a recorrer grandes distancias a los
habitantes para conseguirlas. El impacto ambiental está en crecimiento,
añadiendo también problemas de salubridad al no contar con
alcantarillado ni tener un sistema de recolección de basura.
2.2.2 COMPLEJIDAD URBANA, MIXTICIDAD DE USOS:
“La complejidad atiende a la organización urbana, al grado de
mixticidad de usos y funciones implantadas en un determinado
territorio. La complejidad urbana es el reflejo de las interacciones que
se establecen en la ciudad entre los entes organizados, también llamados
personas jurídicas: actividades económicas, asociaciones,
equipamientos e instituciones.” (Agencia de Ecología Urbana
Barcelona, 2015)
La ubicación del barrio resalta por su cercanía a edificaciones
importantes a nivel de ciudad como es la UNACH, el Paseo Shopping o
el colegio fiscal Carlos Garbay, además de la futura proyección de la
recuperación de la laguna de San Antonio como espacio público y de
protección ambiental, es de gran relevancia la proyección de vivienda
social como un complemento a la mixticidad de usos que existen o se
proyectan y que se apega a los objetivos del plan regulador de la ciudad.
2.2.3 CRITERIOS GENERALES PARA LA PROYECCIÓN DE
VIVIENDA MÍNIMA:
Los proyectos realizados en el país son rígidos en su composición, el
prototipo de vivienda es inalterable en su diseño y espacialidad, con el
tiempo los usuarios requieren adaptarse a nuevas necesidades o cambios
en su estructura familiar. Además no consideran los variados
requerimientos de las familias contemporáneas y sus diversas
condiciones de habitabilidad, lo que causa el fenómeno de la
autoconstrucción fuera de las normas para sus ampliaciones o
adaptaciones de lo existente.
(Montaner & Muxí Martinez, 2006, pág. 83) Encontraron lo siguiente:
“Diferentes agrupaciones de convivencia hacen anticuada la
concepción de la ´familia nuclear´ como componente mayoritario y, por
ello, la vivienda ha de proyectarse con respuestas de máxima
ambigüedad y versatilidad funcional, de manera que pueda cobijar la
enorme variedad de modos de vida y permitir una mayor capacidad de
transformación con costes mínimos, tanto económicos como técnicos”.
Los aspectos clave de los proyectos de vivienda fueron elaborados como
un sistema de valoración de obras construidas, como procesos que
estructuran la vivienda contemporánea.
“Los criterios sobre la vivienda básica se fundamentan en 4 parámetros
generales: Sociedad – Ciudad – Tecnología - Recursos”.
(Montaner & Muxí Martinez, 2006, pág. 85)
2.2.3.1 SOCIEDAD Y DIVERSIDAD:
Considerar la diversidad de estructuras familiares contemporáneas como
su evolución, las distintas costumbres y la igualdad de género, que
permita relaciones igualitarias. Es importante también conocer las
costumbres y modo de vida de las personas en su entorno, siendo
necesario que exista interés y apoyo por los beneficiarios en el proceso
de vinculación con la sociedad.
2.2.3.2 CIUDAD, ENTORNO URBANO:
La situación urbana es una realidad que ya está anterior al proyecto y la
relación con el contexto en el que se inserta nos muestra un conjunto de
condiciones, límites y criterios necesarios para decidir las ideas de una
propuesta funcional y formal. El medio urbano debe ser adecuado con
dotaciones y servicios de infraestructura de ciudad para que sea óptimo
en el desarrollo de vivienda y la evolución futura del barrio.
2.2.3.3 TECNOLOGÍAS:
Para facilitar la evolución de la vivienda, es necesario adecuar la
tecnología constructiva de acuerdo con el lugar y el tiempo actual, donde
participan diversos sistemas constructivos que pueden facilitar el cambio
o adecuación posterior por parte de los usuarios, teniendo en cuenta el
menor impacto ambiental y la calidad de los procesos constructivos.
2.2.3.4 RECURSOS:
Los materiales utilizados en los proyectos actuales deben optar por
brindar el máximo ahorro energético, que en su fabricación no genere
desechos y que al final de su vida útil se pueda reutilizar con otros
propósitos. Además añadir sistemas o mecanismos de climatización que
permitan el uso eficiente de la energía y recursos, junto con tener
ambientes saludables; calidad, durabilidad y facilidad de ensamblaje.
2.2.3.5 ECONOMÍA:
Los salarios de las personas influyen en la adquisición y calidad de la
vivienda, es importante el apoyo gubernamental y del gobierno local, con
apoyos y supervisión técnicos y financieros. La planificación urbana se
desarrolla como un mecanismo para la capacidad de recuperación
económica, aumenta el valor del suelo y permite una mejor
productividad.
15
PROYECTO DE VIVIENDA SOCIAL Y REFORMA URBANA HABITACIONAL PARA LA LAGUNA DE SAN ANTONIO EN LA CIUDAD DE RIOBAMBA
2.2.4 CONDICIONES DEL MEDIO FISICO:
2.2.4.1 MEDIO FISICO NATURAL:
Datos generales:
Riobamba, Longitud 78° 40´ 59´´ W; Latitud 01° 38´ 51´´ S; Altitud
2850 m.s.n.m. (ESPOCH, 2015)
Clasificación bioclimática seco temperado dentro de la región
interandina del Ecuador, entre la cordillera oriental y occidental donde
se encuentra la depresión llamada callejón interandino en la sierra centro.
Temperatura media del aire: 13,4° C
Tabla 5, Temperatura del Aire
MESES MEDIAS MAXIMAS MINIMAS
Enero 14,2 25,2 4,5
Febrero 14,3 24,2 5,8
Marzo 13,8 24,0 5,9
Abril 13,6 23,4 7,5
Mayo 13,6 23,0 6,5
Junio 12,5 22,0 3,3
Julio 12,6 22,3 4,8
Agosto 11,9 22,3 4,5
Septiembre 12,8 23,4 4,0
Octubre 13,5 24,2 5,0
Noviembre 14,4 24,8 5,4
Diciembre 13,6 25,0 2,8
SUMA 160,8 283,8 60,0
MEDIA 13,4
Fuente: Estación Meteorológica ESPOCH año 2014
Vientos: vientos predominantes SE, velocidad 2,1 m/s;
Tabla 6, Vientos
MESES PROCEDENCIA ddd VELOCIDAD m/s
Enero SE 2,0
Febrero SE 2,1
Marzo SE 1,9
Abril SE 2,1
Mayo SE 1,8
Junio SE 2,1
Julio SE 2,5
Agosto SE 2,2
Septiembre SE 2,2
Octubre SE 2,0
Noviembre SE 1,9
Diciembre SE 2,1
MEDIA 2,1
Fuente: Estación Meteorológica ESPOCH año 2014
Precipitación media: 564,5 m.m.;
Grafico 28 Precipitación atmosférica, fuente: Estación Meteorológica ESPOCH año 2014
Heliofanía: media de horas de sol 5,3 al día.
Tabla 7, Heliofanía
MESES HORAS DE SOL MEDIA HORAS DE SOL %
Enero 179,5 5,8 48,1
Febrero 149,0 5,3 44,4
Marzo 106,0 3,7 30,3
Abril 135,8 4,5 37,6
Mayo 144,6 5,0 41,4
Junio 136,3 4,9 40,5
Julio 187,5 6,0 50,4
Agosto 129,8 5,2 43,2
Septiembre 145,3 5,6 46,5
Octubre 174,9 5,6 47,0
Noviembre 169,9 5,7 47,1
Diciembre 176,0 5,7 47,2
MEDIA 152,9 5,3 43,6
Fuente Estación Agro meteorológica ESPOCH año 2014
Humedad Relativa: 63,1 %
Tabla 8, Humedad Relativa
MESES MEDIAS MAXIMAS MINIMAS
Enero 63,3 96,0 15,0
Febrero 62,5 96,0 17,0
Marzo 66,4 95,0 17,0
Abril 64,6 94,0 14,0
Mayo 66,4 93,0 19,0
Junio 65,3 94,0 19,0
Julio 59,7 95,0 14,0
Agosto 60,7 96,0 11,0
Septiembre 55,4 92,0 14,0
Octubre 60,4 92,0 14,0
Noviembre 58,3 94,0 14,0
Diciembre 73,6 96,0 23,0
SUMA 756,6 1133,0 189,0
MEDIA 63,1
Fuente: Estación Meteorológica ESPOCH año 2014
81,7
15,8
75,2
38
89,4
38
12,6
19,7
65,2
61,7
28,4
38,8
0
10
20
30
40
50
60
70
80
90
100
1 2 3 4 5 6 7 8 9 10 11 12
mm.
H2O
Cantidad de Precipitación
MESES DEL AÑO
MESES DEL AÑO Lineal (MESES DEL AÑO)
16
PROYECTO DE VIVIENDA SOCIAL Y REFORMA URBANA HABITACIONAL PARA LA LAGUNA DE SAN ANTONIO EN LA CIUDAD DE RIOBAMBA
2.2.4.2 HIDROGRAFÍA:
La Ciudad está rodeada de importantes ríos como son el rio Chibunga
como límite natural de la ciudad y el Rio Chambo, además de canales
internos de antiguas quebradas que fueron direccionadas internamente,
la laguna de San Antonio es un cuerpo de agua aislado, siendo clasificada
como una laguna formada en una “cuenca endorreica”; que se entiende
como un lugar rodeado de laderas que convergen el agua a un punto
central aislado de otro cuerpo de agua.
Mapa 3 Hidrografía, fuente: Google Earth 2015 Autor TDG Esteban Cáceres
2.2.4.3 TOPOGRAFÍA Y RELIEVE:
La ciudad de Riobamba fue re fundada en la llanura de Tapi, es una
locación con muy poca pendiente y bastante regular, está rodeado de
montañas y elevaciones que confinan al territorio, teniendo una vista
paisajística en todas direcciones.
2.2.4.4 AREAS ECOLOGICAS:
Los páramos de las montañas circundantes son áreas de protección
natural debido a su importancia de fauna y flora, además de proveer de
agua principalmente para la agricultura, son las que se encuentran en la
parte más alta del cantón. Existe un gran proceso de erosión en varias
áreas rurales cercanas a la ciudad de Riobamba con un porcentaje de 3,62
% del área total del cantón; no se respeta el plan de protección de
quebradas y micro quebradas que son de vital importancia para la calidad
del entorno natural. La deforestación en estos lugares afecta la
producción en las vertientes de agua que pueden tender a secarse en los
próximos 15 años.
Mapa 4 Foto Satelital, fuente: Autor TDG Esteban Cáceres
Mapa 5 Vegetación Cantón Riobamba, fuente: PDOT GADM-Riobamba
Grafico 30 Corte Este Oeste, fuente: Google Earth 2015 Autor TDG
Grafico 29 Corte Norte Sur, fuente: Google Earth 2015 Autor TDG
17
PROYECTO DE VIVIENDA SOCIAL Y REFORMA URBANA HABITACIONAL PARA LA LAGUNA DE SAN ANTONIO EN LA CIUDAD DE RIOBAMBA
2.2.4.5 MEDIO FISICO ARTIFICIAL:
2.2.4.6 USO DE SUELO:
El uso de suelo indica que el equipamiento de ciudad está concentrado
en el centro histórico de la ciudad con las principales edificaciones de
comercio y centros administrativos para la ciudad, existen ya
edificaciones externas que intentan descentralizar los servicios, pero con
la expansión de la ciudad se han generado varios problemas de
conectividad por la morfología alargada de la trama urbana actual.
2.2.4.7 AREAS VERDES URBANAS:
Existen varios problemas con las áreas verdes dentro de la ciudad, la más
importante es que las áreas son deficientes para la cantidad de población
actual, aunque existan parques lineales y pequeños parques dentro de las
urbanizaciones, no son suficientes para la intensidad de uso por parte de
las personas, además que las áreas verdes y recreativas existentes están
muy deterioradas y sin atención por parte del gobierno local, que genera
lugares peligrosos y focos de contaminación ambiental para la
ciudadanía.
2.2.4.8 VIALIDAD:
El sistema vial dentro de la ciudad está definido y en uso, los problemas
del estado actual de las vías es dado por el deterioro, la intensidad de uso,
o el término de su vida útil; en general las vías principales de acceso o
salida de la ciudad están asfaltadas y en buen estado, se han reemplazado
redondeles por sistemas de semáforos dada la intensidad de uso dentro
de la ciudad. El transporte público no ha expandido sus recorridos en la
última década, existen sectores que no tienen acceso al transporte público
siendo un problema de movilidad para las áreas más alejadas del centro.
2.2.4.9 DISTRIBUCIÓN DE LA POBLACIÓN EN LA CIUDAD:
La población tiene mayor concentración en los barrios consolidados
fuera del casco histórico, aunque los nuevos asentamientos humanos se
han desplazado mayormente a los barrios del noreste de la ciudad, que
le da su forma alargada, también en el suroeste por la presencia de
nuevos equipamientos de comercio y de servicios.
2.2.4.10 AMENAZAS O RIESGOS:
El cantón Riobamba está afectado directamente por el volcán
Chimborazo, actualmente inactivo, y el volcán Tungurahua que aqueja
indirectamente por la emisión de ceniza. De acuerdo con el NEC 2011,
Riobamba es una zona de alta sismicidad, considerado el numero 4 el
más alto en la tabla.
Mapa 6 Uso de Suelo, fuente: GADM-Riobamba PDOT 2014-2019
Mapa 7 Vialidad, fuente: GADM-Riobamba PDOT 2014-2019
Mapa 8 Áreas verdes, fuente: GADM-Riobamba PDOT 2014-2019
Mapa 9 Distribución de la población, fuente: GADM-Riobamba PDOT 2014-2019
18
PROYECTO DE VIVIENDA SOCIAL Y REFORMA URBANA HABITACIONAL PARA LA LAGUNA DE SAN ANTONIO EN LA CIUDAD DE RIOBAMBA
2.3 MARCO CONCEPTUAL / OTROS ESTUDIOS:
2.3.1 CONCEPTO DE CIUDAD:
Una ciudad es un asentamiento humano permanente urbanizado, que
cuenta con su propia organización de estructura política-gubernamental,
de un tamaño y población bastante extensa, en donde sus actividades
principales son la industria o los servicios y donde no se desarrolla
principalmente la agricultura, se caracteriza por tener espacios públicos
como lugares de encuentro, recreativos, de ocio y un sistema de
movilidad interna; además de equipamientos de diversos tipos que
brindan servicios a la comunidad tales como salud trabajo y estudios, etc.
2.3.2 CONCEPTO DE BARRIO:
El barrio es una parte de la ciudad que tiene una situación o realidad
física, social y cultural distintivas que logran darle un carácter propio
diferenciándose de sus alrededores, los barrios son divididos o por
efectos administrativos o por el sentido de pertenencia de los habitantes
hacia el sector, como un núcleo de convivencia al interactuar las
personas que habitan cercanamente.
2.3.3 ESPACIOS PUBLICOS:
Es el espacio o lugar físico que es accesible para todas las personas y que
estas puedan transitar sin restricciones o barreras, tiene un carácter
multifuncional en las actividades que se desarrollan, destinado a ser la
base actividades de la vida urbana de cualquier asentamiento humano y
que genera un sistema de conexión y movilidad interna en las ciudades,
complementando las actividades de edificaciones de carácter privado.
2.3.4 CONCEPTO DE VIVIENDA:
Es un espacio edificado cuyo objetivo es brindar refugio de las
condiciones externas dadas en la intemperie, principalmente alberga a un
núcleo familiar en donde la edificación permite desarrollar sus
actividades diarias además de brindarle intimidad y descanso.
2.3.5 CONCEPTO DE VIVIENDA SOCIAL:
“La vivienda social (VS) se define como una solución habitacional
destinada a cubrir el problema de déficit presente en las áreas más
deprimidas socialmente cuyas familias permanecen en condiciones
económicamente apremiantes.” (Parlamento Andino, 2015)
“Para la Organización de las Naciones Unidas (ONU), el concepto de
vivienda lo entiende como el espacio donde individuos o familias pueden
cohabitar en condiciones de seguridad, paz y dignidad y no dentro del
contexto de albergue o cobijo.” (Parlamento Andino, 2015)
2.3.6 CONCEPTO ARQUITECTURA BIOCLIMÁTICA:
“Consiste en el diseño de edificios teniendo en cuenta las condiciones
del entorno (climáticas, sol, vegetación, lluvia, vientos, terreno, etc.)
para mejorar el confort y reducir el gasto.”
(Sostenibleperdona.blogspot, 2015)
“La arquitectura bioclimática puede definirse como la arquitectura
diseñada sabiamente para lograr un máximo confort dentro del edificio
con el mínimo gasto energético. Para ello aprovecha las condiciones
climáticas de su entorno, Transformado los elementos climáticos
extremos en confort interno gracias a un diseño inteligente.”
(abioclimatica.blogspot, 2015)
2.3.7 ARQUITECTURA SOSTENIBLE:
“La arquitectura sostenible es aquella que tiene en cuenta el medio
ambiente y que valora cuando proyecta los edificios la eficiencia de los
materiales y de la estructura de construcción, procesos de edificación, el
urbanismo y el impacto que los edificios tienen en la naturaleza y la
sociedad.” (twenergy.com, 2015)
“Es la Arquitectura que resiste, aguanta y permanece en el tiempo, a
nivel económico, social y ambiental.” (Sostenibleperdona.blogspot,
2015)
2.3.8 DESARROLLO SUSTENTABLE:
“Desarrollo que cubre las necesidades del presente sin comprometer la
capacidad de generaciones futuras de cubrir sus necesidades” Informe
Brutland de la ONU “Our common future” (Sostenibleperdona.blogspot,
2015)
“El desarrollo sustentable es aquel que de manera eficiente y cuidadosa
mantiene la calidad de vida del ser humano, asi como también asegura
el acceso a los recursos naturales y calidad de vida para las generaciones
futuras.” (Lacomba & Varios Autores, 2008, pág. 15)
2.3.9 CONCEPTO DE DISEÑO PASIVO:
“Diseño pasivo es un método utilizado en arquitectura con el fin de
obtener edificios que logren su acondicionamiento ambiental mediante
procesos naturales. Utilizando el son, las brisas y vientos, las
características propias de los materiales de construcción, la orientación,
entre otras.” (Wikipedia, 2015)
19
PROYECTO DE VIVIENDA SOCIAL Y REFORMA URBANA HABITACIONAL PARA LA LAGUNA DE SAN ANTONIO EN LA CIUDAD DE RIOBAMBA
2.3.10 ECOBARRIO:
Es un sistema de desarrollo urbano sostenible el cual busca la eficiencia
de consumo energético y de recursos básicos como el agua, en donde se
genera una arquitectura propia adaptada complementada con sistemas de
gestión que permitan mejorar el tratamiento de residuos y desechos,
optimizar la movilidad interna, etc. Buscando minimizar el impacto
ecológico sobre el territorio.
2.3.11 SUSTENTABILIDAD:
“La sustentabilidad consiste en cuidar y renovar los recursos de los
capitales arquitectónicos y urbanos, capitales económicos y capital
natural, no solo para nosotros, sino también para las siguientes
generaciones, de manera que ellos puedan disfrutar también de todos los
recursos.” (Lacomba & Varios Autores, 2008, pág. 14)
Grafico 31 Sustentabilidad, fuente: http://crisyfran2416.blogspot.com/
2.3.12 ECOSITEMA:
Es la Unidad funcional de la naturaleza en donde existe la interacción de
seres vivos y seres inertes que se desarrollan en un mismo ambiente.
2.3.13 CORREDORES ECOLOGICOS:
Son espacios de ecosistemas naturales que en su unión forman conjuntos
de áreas protegidas con una significativa biodiversidad, a través de estos
corredores ecológicos se busca preservar grandes extensiones de
ecosistemas naturales y recuperar áreas degradadas; como un plan
integrado de planificación paisaje natural y plan de manejo ambiental.
2.3.14 CUENCAS HIDROGRAFICAS:
Es un territorio que por su topografía y condiciones, lleva el agua desde
las elevaciones o montañas, generando cuerpos de agua hasta
desembocar en el mar u otra formación acuífera. Es de gran importancia
ambiental ya que dota de agua a los asentamientos urbanos, rurales y
áreas naturales que ocupen toda la depresión geográfica.
2.3.15 CUENCA ENDORREICA:
Son aquellas cuyas laderas desembocan en un punto central, sin verter el
agua a ríos o al mar; el agua proviene de la pluviosidad local o a veces
con la presencia de agua subterránea, en el caso de este tema el agua
forma una laguna.
2.3.16 HUERTOS URBANOS:
Es un espacio de cultivo pequeño dentro de la ciudad urbana, con la
finalidad de generar alimentos para el núcleo familiar inmediato, para su
consumo y comercio a baja escala, empleando técnicas orgánicas sin el
uso de pesticidas y mejorando la calidad de vida dentro de las ciudades.
2.3.17 PERMACULTURA:
Es un sistema integral de un hábitat diseñado donde se aplican ideas y
conceptos que se basan en la vida de los seres humanos en equilibrio con
las demás espacies y la naturaleza. Creando un proceso multidimensional
de diseño y planificación que abarca varios campos específicos de
intervención. (Holmgren, 2015)
Grafico 32 Flor de la Permacultura, fuente:
https://ecosqueretaro.files.wordpress.com/2013/10/flor-de-permacultura.jpg
20
PROYECTO DE VIVIENDA SOCIAL Y REFORMA URBANA HABITACIONAL PARA LA LAGUNA DE SAN ANTONIO EN LA CIUDAD DE RIOBAMBA
2.3.18 CRITERIOS GENERALES PARA LA VIVIENDA
SOCIAL:
Analizando los criterios generales para desarrollar vivienda mínima y los
datos de la problemática, el proyecto se desarrolla como la creación de
prototipos de vivienda que este dentro de los rangos mínimos de
habitabilidad y confort, como una solución a las malas condiciones de
vida de las personas de bajos recursos económicos que habitan el barrio.
2.3.19 COMPOSICIÓN DEL REORDENAMIENTO URBANO
HABITACIONAL:
Esta propuesta de Vivienda social urbana se formula como una
implantación en los límites de la zona urbana de la ciudad de Riobamba,
ubicada en el barrio de San Antonio de la Laguna, en donde existen
asentamientos en zonas críticas que son la principal amenaza ambiental
del lugar y edificaciones con fallas técnicas producto de la
autoconstrucción.
El punto de partida de la nueva morfología urbana es respetar el límite
de protección ambiental de la laguna, proponiendo la reconfiguración de
las viviendas, la nueva trama urbana, vías e infraestructura que permita
consolidar al barrio y responda a las necesidades de los habitantes.
La configuración de las nuevas manzanas residenciales debe permitir
una nueva noción de la periferia, intentar acoplar la parte urbana con los
recursos paisajísticos, es decir la vivienda en relación con el campo, la
ciudad y la laguna, establecer el “vacío” como uso social dando
continuidad de espacios públicos, disponiendo lo público como
memoria de las áreas rurales; marcando así una transición de lo
construido a lo natural.
La creación de una estructura urbana formada por manzanas
residenciales debe ser adaptada a las condiciones del lugar y debe ser
susceptible al crecimiento, partiendo de una configuración inicial que
tiene como base la célula de vivienda y buscando integrar a los elementos
preexistentes.
2.3.20 COMPOSICIÓN ESPACIAL DE LA VIVIENDA:
Los espacios o ambientes que conforman al proyecto se estructuran en
la composición formal y espacial que busca adaptarse a la realidad y a
las familias tomando en cuenta su conformación inicial, la evolución de
sus necesidades y a su vez las restricciones económicas de la vivienda
mínima. La vivienda está dispuesta por la distribución de espacios
relacionados que se definen por la cantidad y las características de los
usuarios, donde estos espacios se pueden catalogar en:
 Áreas Especializadas: Son áreas con una función practica
definida que necesita indispensablemente de infraestructura,
mobiliario e instalaciones específicas para cumplir su cometido;
estos ambientes son la cocina, baterías sanitarias, área de lavado
y planchado.
 Áreas no Especializadas: Son las áreas que abarcan varias
funciones destinadas al confort necesarias para brindar las
condiciones de habitabilidad y que pueden mezclarse entre ellos,
o transformarse según las necesidades, estos son la sala,
comedor, estudio, dormitorios.
 Áreas Complementarias: son pequeños espacios dados como
complementos de las áreas especializadas y no especializadas, o
considerados como espacios intermedios entre ambos, que
sirven como almacenaje o como lugares de transición de lo
público a lo privado y que permiten una coherencia funcional a
los espacios principales; también requieren mobiliario que se
adecua a las pequeñas áreas destinadas.
 Circulaciones: funcionalmente son ejes internos que conectan a
todas las áreas de la vivienda, vinculando a las áreas públicas y
privadas; su ciclo va desde el ingreso hasta llegar al inicio de
otros espacios.
2.3.21 VIVIENDA SOCIAL Y DESARROLLO SUSTENTABLE
El desequilibrio climático actual es causado por varias fuentes de
contaminación ambiental, principalmente dadas por el consumo de
energías fósiles y otras fuentes de CO2, que es la principal causa del
efecto invernadero y posteriormente la modificación del clima que
desencadena el calentamiento global.; el brusco cambio puede
desencadenar catástrofes ecológicas que tendrán que afrontar las
próximas generaciones. En la actualidad es necesario considerar dentro
del diseño y planificación urbana alternativas de consumo energético,
para contribuir a la reducción de emisiones y a generar una cultura de
respeto por el ambiente actual y futuro. La vivienda social actualmente
se enfoca a la adaptación de las condiciones climáticas del lugar en
donde se proceda a implantar, es necesario resolver el confort climático
del interior de la vivienda partiendo de una respuesta a un clima
especifico y mejorando las condiciones ambientales del espacio interior,
la vivienda debe conseguir su eficiencia energética y su confort interior
durante todo el año. Cabe mencionar que todo proyecto arquitectónico
es único y particular, donde debemos considerar estrategias específicas
en el contexto donde se implanta. Uno de los efectos más importantes es
obtener buenas condiciones de calidad ambiental interior en la vivienda
es que además de brindar confort a las personas, influye directamente en
la salud, debido a tener mejores calidades térmicas, calidad del aire,
control de la humedad, manejo de desechos, etc.
(Montaner J. M., 2008, pág. 204) Encontró lo siguiente:
“Arquitecturas Ambientales: Existe, por último, una variante posible y
esplendida de la arquitectura entendida como condensadora de energía,
que propone síntesis que se proyectan hacia el futuro; son los edificios
conformados como entorno, que se desmaterializan fusionándose
realmente con la vitalidad del espacio público y con la frondosidad del
paisaje, que interactúan con el medio social, que asumen de manera
autentica la vitalidad de la naturaleza, que desarrolla las formas
traslucidas y livianas potenciadas por las nuevas tecnologías y
materiales que se basan en potenciar experiencias en el ambiente”.
21
PROYECTO DE VIVIENDA SOCIAL Y REFORMA URBANA HABITACIONAL PARA LA LAGUNA DE SAN ANTONIO EN LA CIUDAD DE RIOBAMBA
2.3.22 REFERENTES:
2.3.22.1 REPERTORIO OXLEY WOODS:
DATOS DEL PROYECTO: Autor Richard Rogers, Stirk Haorbur &
Partners, año 2005-2009, Ubicación Oxley Woods - Milton Keynes –
Reino Unido, área del proyecto 3 hectáreas, 145 viviendas.
LA VISIÓN DEL PROYECTO: El proyecto es el ganador de la
competencia de fabricación de “Eco - casas”, viviendas de alta calidad
con un precio establecido de 60.000 Euros, creada por organizaciones
habitacionales y apoyado por el gobierno local. La propuesta es que el
prototipo de vivienda utilice métodos de construcción eficientes, de bajo
impacto ambiental, de alta calidad y desarrollando varios prototipos de
vivienda para la diversidad de familias y condiciones económicas,
teniendo hasta 11 variables; para ocupar una nueva expansión de la
cuidad que ya parte de un Master Plan diseñado por las autoridades.
Grafico 33 Concepto, fuente Richard Rogers & Partners
http://www.rshp.com/render.aspx?siteID=1&navIDs=1,4,25,1361&showImages=detail&imageI
D=2433&showParent=true
ELEMENTOS DEL PROYECTO:
Áreas especializadas:
Áreas no especializadas
Circulación:
VIVIENDA TIPO A:
Grafico 34, Planta baja, fuente: Autor TDG
Grafico 35 Planta primera, fuente: Autor TDG
VIVIENDA TIPO B:
Grafico 36 Planta baja tipo 2, fuente: Autor TDG
Grafico 37 Planta Primera tipo 2, fuente: Autor TDG
22
PROYECTO DE VIVIENDA SOCIAL Y REFORMA URBANA HABITACIONAL PARA LA LAGUNA DE SAN ANTONIO EN LA CIUDAD DE RIOBAMBA
UTILIDAD DEL ESPACIO:
Grafico 38 Utilidad del espacio, fuente: Autor TDG
Núcleo central
Áreas Comunicadas
Circulaciones
Los ambientes de la vivienda, en las alternativas, se organizan a través
de un núcleo que contiene circulación horizontal - vertical y baterías
sanitarias, se relaciona con la cocina y demás ambientes por un hall
intermedio.
ESTRUCTURA - ESTABILIDAD:
La estructura es de madera como muros de soporte, consta de la
prefabricación de los muros y de los módulos que conforman la vivienda,
busca optimizar tiempo, recursos y materiales para la construcción.
La superestructura del muro se fabrica en 1 semana en la fábrica, y se
conforma la estructura según la distribución en 2 días, los acabados
toman 2 a 3 semanas. El muro es hueco y se rellena con aislante de papel
reciclado y vidrio sellado, para el recubrimiento exterior se utilizan
paneles modulares como cascara impermeable.
Grafico 40, Ensamblaje en obra, fuente: Richard Rogers & Partners
http://www.rshp.com/render.aspx?siteID=1&navIDs=1,4,25,1361,1362&showImages=table&thu
mbnails=true&pageID=1
GEOMETRÍA DEL PROYECTO:
El concepto que genera la geometría parte de la vivienda tradicional y la
modifica para separar las áreas especializadas en un núcleo y tener libres
las áreas no especializadas.
Generando como forma final, la unión de dos elementos; los ambientes
alrededor del núcleo central se organizan creando varias alternativas.
Grafico 41 Geometria concepto, , fuente: Richard Rogers &Partners
http://www.rshp.com/work/all_projects/design_for_manufacture_oxley_woods/concept
ESTÉTICO ESPACIAL:
La diferente variedad de modelos y tamaños de las viviendas, que
incluyen jardines internos y garaje, llamo la atención de los clientes, ya
que ofrece una vivienda con varios sellos ecológicos y utilizando la
tecnología para lograr un hábitat saludable de bajo impacto ambiental y
poco consumo energético. Los paneles y colores reflejan la lengua
vernácula típica del lugar, pero mostrándola de una manera
contemporánea y dando una imagen especifica del sitio.
Grafico 42 Panoramica 2, fuente: Richard Rogers & Partners
http://www.rshp.com/render.aspx?siteID=1&navIDs=1,4,25,1361&showImages=table&thumbna
ils=true&pageID=2&showParent=true
Grafico 39 Panorámica, fuente: Richard Rogers & Partners
http://www.rshp.com/render.aspx?siteID=1&navIDs=1,4,25,1361&showImages=table&thumbna
ils=true&pageID=1&showParent=true
23
PROYECTO DE VIVIENDA SOCIAL Y REFORMA URBANA HABITACIONAL PARA LA LAGUNA DE SAN ANTONIO EN LA CIUDAD DE RIOBAMBA
DISEÑO BIOCLIMÁTICO:
Grafico 43 Paneles adaptados, fuente: Richard Rogers & Partners http://www.rsh-
p.com/work/all_projects/design_for_manufacture_oxley_woods/design/
Grafico 44, Funcionamiento de paneles, fuente: : Richard Rogers & Partners
http://www.rshp.com/render.aspx?siteID=1&navIDs=1,4,25,1361&showImages=table&thumbna
ils=true&pageID=3&showParent=true
El denominado “eco-hat” es una especie de chimenea ubicada en la parte
superior del núcleo de servicios que a través de la energía solar reutiliza
el aire caliente que circula en el panel, para tener calefacción de agua
solar pasiva, optimizando el ahorro de energía.
INTEGRACIÓN INTERIOR - EXTERIOR:
La interrelación interna se da por las conexiones permitidas por el núcleo
y su relación con los demás espacios, En el exterior su morfología se
adapta al entorno, en donde la distribución de las parcelas y manzanas se
articulan de forma orgánica y diversa, integrando las vías de acceso.
El prototipo base se modifica para crear nuevas versiones de la vivienda,
el cual se ajusta a la realidad económica de los usuarios y la diversidad
de familias, se logra adaptar en agrupaciones o separaciones de las
viviendas modulares.
Grafico 45 Interior 1, fuente: Richard Rogers & Partners
http://www.rshp.com/render.aspx?siteID=1&navIDs=1,4,25,1361&showImages=tab
le&thumbnails=true&pageID=3&showParent=true
Grafico 47 Interior 2, fuente: Richard Rogers & Partners
http://www.rshp.com/render.aspx?siteID=1&navIDs=1,4,25,1361&showImages
=table&thu
Grafico 46, Plano de Situación, fuente: Richard Rogers & Partners
http://www.rshp.com/render.aspx?siteID=1&navIDs=1,4,25,1361&showImages=detail&imageID=2428&showParent=true
24
PROYECTO DE VIVIENDA SOCIAL Y REFORMA URBANA HABITACIONAL PARA LA LAGUNA DE SAN ANTONIO EN LA CIUDAD DE RIOBAMBA
2.3.22.2 QUINTA MONROY
DATOS DEL PROYECTO: Autor ELEMENTAL/Alejandro Aravena,
año 2003-2004, Ubicación Iquique - Rancagua - Chile, área de
intervención 1,7 hectáreas, 206 viviendas.
LA VISIÓN DEL PROYECTO: El proyecto surge de la investigación
requerida por el gobierno de Chile; para resolver la ecuación dada, que
en un sitio de 5000 m2 se puedan organizar 100 familias que han vivido
ilegalmente por 30 años, con un subsidio del gobierno de 7500$. La
solución se centra en una construcción de 750 000$ que alojen a las 100
familias y considerando las posibles expansiones, buscando un uso más
eficiente del suelo, en donde que el bloque tenga acceso a condiciones
de iluminación y ventilación. El corto capital con el que se dispone
obliga a los usuarios a modificar con el tiempo el planteamiento original.
Para esto necesitamos la vivienda se amplíe hasta el doble de su tamaño.
Otra consideración importante es la de realizar la construcción que el
usuario no lograr hacer sin asesoría técnica o el alto capital, y dejar
“inacabada” la obra, para que se pueda ir completando desde el interior
según los gustos y necesidades de los dueños de la casa.
Grafico 48 Principio de diseño, fuente: http://www.plataformaarquitectura.cl/cl/02-2794/quinta-
monroy-elemental-chile/5126e5a6b3fc4b11a7000412
ELEMENTOS DEL PROYECTO:
Áreas especializadas:
Áreas no especializadas
Circulación
Grafico 49 Departamento Planta baja, fuente: Autor TDG
Grafico 50 Duplex Planta Primera, fuente: Autor TDG
Grafico 51 Duplex Planta segunda, fuente: Autor TDG
Grafico 52 Utilidad Planta baja, fuente: Autor TDG
Grafico 53 Utilidad Duplex planta primera, fuente Autor TDG
UTILIDAD DEL ESPACIO:
Núcleo central
Áreas Comunicadas
Circulaciones
El núcleo contiene las áreas especializadas de una manera compacta,
para aprovechar el espacio contiguo de las áreas no especializadas de la
mejor manera según la necesidad del usuario, las circulaciones parten de
un punto central que dirige hacia los demás espacios.
25
PROYECTO DE VIVIENDA SOCIAL Y REFORMA URBANA HABITACIONAL PARA LA LAGUNA DE SAN ANTONIO EN LA CIUDAD DE RIOBAMBA
Estructura – Estabilidad:
Grafico 54 Estructura Interior, Fuente: ELEMENTAL
http://www.elementalchile.cl/proyecto/quinta-monroy/
La estructura principal del proyecto es de hormigón armado en la losa
del primer entrepiso y en el muro lateral adosado, en donde se anclaran
las futuras expansiones; los demás entrepisos son de vigas y pisos de
madera que aportan liviandad a la estructura y los muros no estructurales
se conforman de tableros prefabricados para aminorar costos y poder
modificarlos fácilmente sin necesidad de maquinaria pesada.
Grafico 55 Corte, fuente: ELEMENTAL http://www.plataformaarquitectura.cl/cl/02-2794/quinta-
monroy-elemental-chile/5126e58eb3fc4b11a700040c
Geometría del proyecto:
Grafico 56 Departamento PB, Fuente: ELEMENTAL
http://www.elementalchile.cl/proyecto/quinta-monroy/
Grafico 57 Entrepiso de Hormigón, Fuente: ELEMENTAL
http://www.elementalchile.cl/proyecto/quinta-monroy/
Grafico 59 Volumetría final, Fuente: ELEMENTAL
http://www.elementalchile.cl/proyecto/quinta-monroy/
Estético - Espacial:
Grafico 60 Entrega del Proyecto, Fuente: ELEMENTAL
http://www.elementalchile.cl/proyecto/quinta-monroy/
La conclusión del proyecto después del proceso de diseño en conjunto
con las personas que los van a habitar, determino a la arquitectura en una
concepción “inconclusa”, que le permitiera al usuario modificarla
interna y externamente según sus necesidades y gustos, lo cual genera
una diversidad de las edificaciones, teniendo en si la misma base
volumétrica y espacial.
Esta entrega inconclusa permite también que las personas puedan reunir
el dinero necesario para las modificaciones, según su capacidad
económica, para transformarlo sin necesidad de un gran gasto, lo que ha
permitido la revalorización del inmueble a través del tiempo.
Grafico 58 Proyecto Modificado, Fuente: ELEMENTAL
http://www.elementalchile.cl/proyecto/quinta-monroy/
26
PROYECTO DE VIVIENDA SOCIAL Y REFORMA URBANA HABITACIONAL PARA LA LAGUNA DE SAN ANTONIO EN LA CIUDAD DE RIOBAMBA
Integración Interior – Exterior
Grafico 61 Modificaciones, Fuente: ELEMENTAL http://www.elementalchile.cl/proyecto/quinta-
monroy/
Grafico 63 Interior Departamento, Fuente: ELEMENTAL
http://www.elementalchile.cl/proyecto/quinta-monroy/
La interrelación interna es dada por los espacios flexibles que pueden
modificarse según el uso que le otorgue cada usuario, y que se relacionan
por el núcleo de servicios centralizado, que organiza la distribución de
los espacios no especializados.
La interrelación externa es dada por su excelente ubicación dentro de la
cuidad, rodeada de varios servicios, en donde la configuración de las
viviendas permite la apertura dentro del barrio desde la calle además de
la relación entre vecinos por circulaciones y espacios comunes., en
donde las propias personas se asociaron como vecinos.
Grafico 62 Implantación General, fuente: http://www.plataformaarquitectura.cl/cl/02-2794/quinta-monroy-elemental-chile/5126e57db3fc4b11a7000408:
Grafico 64 Expansiones, fuente: ELEMENTAL
http://www.elementalchile.cl/proyecto/quinta-monroy/
Grafico 65 Expansiones 2, fuente: ELEMENTAL
http://www.elementalchile.cl/proyecto/quinta-monroy/
27
PROYECTO DE VIVIENDA SOCIAL Y REFORMA URBANA HABITACIONAL PARA LA LAGUNA DE SAN ANTONIO EN LA CIUDAD DE RIOBAMBA
2.3.22.3 VIVIENDAS BIOCLIMATICAS EN UMBRETE
DATOS DEL PROYECTO: Autor Gabriel Verd, Lugar: Umbrete –
Sevilla – España, año 2004 - 2008, Presupuesto total 1, 951,276 Euros;
precio del m2 526,22 Euros; 26 Viviendas.
LA VISIÓN DEL PROYECTO: El proyecto es parte de un concurso
internacional entre jóvenes arquitectos en Andalucía, en donde el
objetivo es buscar un prototipo de vivienda social que tenga relación con
la arquitectura habitacional tradicional del lugar, teniendo en cuenta la
economía constructiva para el proyecto, se configura por una serie de
volúmenes relacionados entre sí distribuyendo llenos y vacíos que
ocupan el terreno, buscando además el confort térmico interior con el
diseño solar pasivo y ventilación cruzada por la disposición de los patios.
Grafico 66 Render exterior Fuente:
http://www.gabrielverd.com/proyectos/viviendas_umbrete/viviendas_umbrete.htm#credits
ELEMENTOS DEL PROYECTO:
Áreas especializadas:
Áreas no especializadas
Circulación:
Grafico 67 Planta baja, Fuente: Autor TDG
Grafico 68 Planta Primera, fuente: Autor TDG
UTILIDAD DEL ESPACIO:
Núcleo central
Áreas Comunicadas
Circulaciones
El núcleo especializado está divido en dos partes importantes que están
conectadas por un vacío interno de doble altura vinculando a todas las
áreas de la vivienda, las áreas no especializadas se distribuyen entre
llenos y vacíos para asegurar la iluminación y ventilación en el
transcurso del día.
Grafico 69 Utilidad del Espacio, fuente: Autor TDG
28
PROYECTO DE VIVIENDA SOCIAL Y REFORMA URBANA HABITACIONAL PARA LA LAGUNA DE SAN ANTONIO EN LA CIUDAD DE RIOBAMBA
ESTRUCTURA – ESTABILIDAD:
Grafico 70 Maqueta interior, , fuente:
http://www.gabrielverd.com/proyectos/viviendas_umbrete/viviendas_umbrete.htm#credits
La estructura está constituida de pórticos de hormigón armado, en el
núcleo central se utiliza bovedillas en la losa con doble altura, la
cimentación es corrida unidireccional de hormigón armado. Esta
estructura se la considero como la más económica para este tipo de
proyectos de vivienda social. Los muros no son estructurales pero tienen
un gran grosor debido a que existe una cámara interior de aire y aislante
térmico que permite mejores condiciones de confort climático y
aislamiento acústico.
GEOMETRÍA DEL PROYECTO:
Grafico 72 Maqueta, fuente:
http://www.gabrielverd.com/proyectos/viviendas_umbrete/viviendas_umbrete.htm#credits
Grafico 73 Maqueta General, Fuente:
http://www.gabrielverd.com/proyectos/viviendas_umbrete/viviendas_umbrete.htm#credits
ESTÉTICO – ESPACIAL:
La abstracción de la arquitectura andaluza tradicional muestra la
simpleza de una organización en torno a un patio central, que permite
resguardar a la vivienda de condiciones climáticas externas y brindar luz
y ventilación a los ambientes de la casa en el interior. Cuenta además
con un balcón interno llamado Solárium que permite tomar el sol dentro
de la casa con bastante privacidad. La estética simple de volúmenes
abstractos y la presencia del paño blanco muestra cierta semejanza a las
antiguas
villas de muros gruesos y fachadas lizas.
Grafico 74 Fachada, fuente:
http://www.gabrielverd.com/proyectos/viviendas_umbrete/viviendas_umbrete.htm#credits
Grafico 75 interior, fuente:
http://www.gabrielverd.com/proyectos/viviendas_umbrete/viviendas_umbrete.htm#credits
Grafico 71 Detalle constructivo, fuente:
http://www.gabrielverd.com/proyectos/viviendas_umbrete/viviendas_umbrete.htm#credits
29
PROYECTO DE VIVIENDA SOCIAL Y REFORMA URBANA HABITACIONAL PARA LA LAGUNA DE SAN ANTONIO EN LA CIUDAD DE RIOBAMBA
DISEÑO BIOCLIMATICO:
Grafico 78 Interior, fuente:
http://www.gabrielverd.com/proyectos/viviendas_umbrete/viviendas_umbrete.htm#credits
Los espacios principales tienen doble orientación para acumular calor y
disiparlo en la noche, además de una terraza accesible para asolearse, su
orientación alargada intenta que el sol entre durante el transcurso del día
a cada ambiente y que exista ventilación cruzada.
INTEGRACIÓN INTERIOR – EXTERIOR:
La relación interna entre los espacios está determinada por los vacíos que
organizan los diferentes ambientes de la casa, ya que al tener una
configuración de viviendas adosadas, los vacíos internos marcan la pauta
en el diseño de la distribución de ambientes, en este caso como una
especie de tipología habitacional con semejanzas a las viviendas
preexistentes con los volúmenes conformando una estructura repetitiva.
La relación externa se da por la articulación de los vacíos internos como
una transición a los espacios externos de la calle, consolidando un
entramado modular que se repite generando una continuidad visual de
una escala residencial con relación al contexto urbano.
Grafico 76 Diseño Bioclimático, fuente: http://www.gabrielverd.com/proyectos/viviendas_umbrete/viviendas_umbrete.htm#credits
Grafico 77 Implantación General, fuente: http://www.gabrielverd.com/proyectos/viviendas_umbrete/viviendas_umbrete.htm#credits
30
PROYECTO DE VIVIENDA SOCIAL Y REFORMA URBANA HABITACIONAL PARA LA LAGUNA DE SAN ANTONIO EN LA CIUDAD DE RIOBAMBA
2.3.22.4 CONCLUSIÓN DEL ANÁLISIS DE REPERTORIOS:
Después de conocer las diferentes propuestas de tipología de vivienda
social en la actualidad y analizar los proyectos arquitectónicos, se puede
llegar a las siguientes conclusiones:
 Los proyectos analizados tienen una configuración base, la cual
puede ser modificada a futuro o en otro caso brindar diferentes
opciones de configuración con programas flexibles,
dependiendo de las condiciones y necesidades de las familias
como usuarios.
 Debemos cambiar el paradigma para entender a la vivienda
como algo más que un producto de consumo, es el soporte
posiblitante de la vida diaria y la importancia del desarrollo de
la vida diaria familiar.
 El énfasis se da en utilizar las nuevas tecnologías constructivas
que permiten optimizar la construcción, disminuyendo el tiempo
empleado en la ejecución, garantizando la mejor calidad, utilizar
de manera eficiente los recursos y materiales, además de un
mejor aprovechamiento económico.
 Es importante conocer la realidad del contexto inmediato donde
ira ubicado el proyecto y así buscar la integración, además de
buscar el diseño bioclimático pasivo que permita el ahorro y
consumo de energía.
2.3.22.5 CONCLUSION DEL MARCO TEORICO
CONCEPTUAL / OTROS ESTUDIOS:
La búsqueda de conceptos que pertenecen a la investigación en la fase
de otros estudios permite conocer las circunstancias y el medio en el cual
se desarrolla el objeto a conocer, en este caso la vivienda dentro de un
contexto urbano. La búsqueda de conceptos nos permite interpretar los
objetivos generales desde diferentes enfoques, los cuales nos ofrecen
pautas para llegar a la propuesta de soluciones y que puede sustentar las
ideas para el planteamiento posterior.
A través de la interpretación de datos es posible entender que el problema
de la vivienda repercute en varios aspectos de las personas, desde el
núcleo familiar hasta la situación como comunidad dentro de una ciudad;
esto es muy útil para formar una imagen panorámica del pensamiento
con el cual se fundamenta la intervención en una propuesta.
La mayoría de la base teórica se enfoca en la preservación del ecosistema
y la búsqueda de un equilibrio con la ciudad, que desde siempre ha sido
un objetivo utópico pero en la actualidad está más vigente que nunca.
También está fundamentado en lograr una vida digna para las personas
sin importar sus condiciones, tratando de configurar una nueva
comunidad que sea sensible con las personas y con el medio que los
rodea y donde se sustenta su vida diaria.
31
PROYECTO DE VIVIENDA SOCIAL Y REFORMA URBANA HABITACIONAL PARA LA LAGUNA DE SAN ANTONIO EN LA CIUDAD DE RIOBAMBA
2.4 METODOLOGIA PROYECTUAL:
PROYECTO ANTEPROYECTO:
Transformar en geometría las conclusiones del
proyecto conceptual, por medio de las
herramientas como malla, red, programación,
sistema constructivo, opciones de configuración.
PROYECTO CONCEPTUAL:
Propuesta teórica resultante de la investigación y
comprensión del problema planteando una
solución basada en resolver necesidades,
falencias y carencias.
HIPOTESIS PROPOSITIVA,
VARIANTES, ALTERNATIVAS
PROGRAMACION:
Espacios, usuarios, tiempo, condiciones
necesarias, condiciones generadas,
contradicción, especializado, no especializado,
intensidad, frecuencia.
RECONCEPTUALIZACION:
Ideal del deber ser.
CONCEPTUALIZACION:
Conocer y comprender el fenómeno como parte
de la realidad en constante proceso de cambio.
PROBLEMA
ESTUDIO DEL MEDIO
OTROS ESTUDIOS REPERTORIOS
FILOSOFÍA DE LA ACTIVIDAD,
METODOLOGÍA DE LA ACCIÓN
SOPORTE POSIBILIANTE, CATEGORIAS
DEL DISEÑO.
SISTEMA TECNICO-CONSTRUCTIVO,
FUNCIONAL, ESTETICO, FORMAL,
SIMBOLICO, SUSTENTABILIDAD,
CRITICA.
MEDIO FISICO NATURAL, MEDIO
CONSTRUIDO ARQUITECTONICO,
MEDIO ECONOMICO SOCIAL.
S
E
R
D
E
B
E
R
S
E
R
CONOCER
COMPRENDER
PROPONER
RECONCEPTUALIZACION:
Ideal del deber ser.
Grafico 79 Marco metodológico Taller 4 "D", fuente: Autor TDG
32
PROYECTO DE VIVIENDA SOCIAL Y REFORMA URBANA HABITACIONAL PARA LA LAGUNA DE SAN ANTONIO EN LA CIUDAD DE RIOBAMBA
2.5 MARCOL LEGAL:
2.5.1 DERECHO AL HABITAT:
Constitución Título II.- Derechos.- Capitulo II.- Derechos del buen
vivir.- Sección Segunda.- Ambiente sano.- Art. 14: “Se reconoce el
derecho de la población a vivir en un ambiente sano y ecológicamente
equilibrado, que garantice la sostenibilidad del buen vivir, Sumak
Kawsay.” (Asamblea Nacional 2008, 2015)
2.5.2 POLÍTICAS EN EL ECUADOR:
Capítulo 4 “De los derechos económicos, sociales y culturales”, Sección
primera: Art. 30 “La propiedad, en cualquiera de sus formas y mientras
cumpla su función social, constituye un derecho que el Estado
reconocerá y garantizará para la organización de la economía”.
Art. 32 “Para hacer efectivo el derecho a la vivienda y a la conservación
del medio ambiente, las municipalidades podrán expropiar, reservar y
controlar áreas para el desarrollo futuro de conformidad con la ley. El
estado estimulará los programas de vivienda social”. (Asamblea
Nacional 2008, 2015)
Bono de la vivienda:
“Es una ayuda económica que el gobierno nacional entrega a una familia
ecuatoriana como premio a su esfuerzo por ahorrar, sirve para comprar
una vivienda, para construir una en un terreno que es legalmente de la
familia, o para mejorar la vivienda de la familia.”…”Es un subsidio
único y directo con carácter no reembolsable que otorga el Estado
Ecuatoriano por medio del Ministerio de Desarrollo Urbano y Vivienda
MIDUVI”. (MIDUVI, 2015)
2.5.3 MINISTERIO DE DESARROLLO URBANO Y VIVIENDA:
“El ministerio de Desarrollo Urbano y Vivienda es la institución rectora
de la vivienda en el país, encargada de dinamizar las actividades
económicas vinculadas con la construcción y edificación de conjuntos
habitacionales, generar nuevas plazas de trabajo a fin de reducir el alto
nivel de desempleo y subempleo, así como los índices de emigración de
trabajadores calificados y no calificados”. (MIDUVI, 2015)
“Esta institución estimula los programas de vivienda de interés social
para hacer efectivo el derecho de los ciudadanos a la vivienda digna,
gestionando la obtención de los recursos necesarios para cumplir con la
entrega de la compensación social directa del bono de la vivienda a los
sectores más vulnerables de la población y de esta manera propicia un
hábitat adecuado.” (MIDUVI, 2015)
2.5.4 OBJETIVOS DEL MIDUVI EN EL ÁMBITO
HABITACIONAL:
 Focalizar las inversiones públicas en el sector de la vivienda
hacia los sectores sociales con menores ingresos.
 Promover la activa participación del sector privado en la
construcción y financiamiento de viviendas de interés social.
 Potenciar el uso de tecnologías alternativas en la construcción
de viviendas.
 Realizar reformas legales pertinentes para facilitar la dotación
de vivienda digna para la comunidad. (MIDUVI, 2015)
2.5.5 DESCRIPCION LEY DE SUELO, HABITAT Y
VIVIENDA:
Es promovido por la Subsecretaría de Hábitat y Asentamientos Humanos
del MIDUVI y la Secretaría Nacional de Planificación y Desarrollo, tiene
como objetivo dotar a los municipios de las herramientas necesarias para
planificar su ordenamiento territorial y hacer efectivo su desarrollo local.
El ordenamiento territorial tiene como fin “complementar la dimensión
económica y social con la dimensión territorial”, racionalizando las
intervenciones sobre el territorio y definiendo las estrategias para su
desarrollo. La política de suelo de cada gobierno local se implementa a
partir de la definición y regulación del uso, ocupación y manejo del
suelo, en respuesta a un particular modelo de desarrollo territorial.
Planificar significa poner sobre la mesa los intereses de todas las
personas y garantizar los derechos humanos por medio de actuaciones
en el territorio. Es por esto que la planificación del territorio debe ser
entendida como una construcción social y colectiva que le pertenece a la
ciudadanía. Se trata de un proceso político con base técnica, que requiere
de soporte normativo y legislativo por parte del Estado. La Ley Orgánica
propone definir el marco legal de acción para que los gobiernos locales
puedan llevar a la práctica su propio modelo territorial, mediante la
definición de instrumentos urbanísticos y de gestión de suelo.
(MIDUVI, 2015)
Grafico 80 Viviendas del MIDUVI Pichincha, fuente:
https://www.flickr.com/photos/miduviecuador/6512290337/in/photostream /
Grafico 81 Viviendas MIDUVI Guayaquil, fuente:
https://www.flickr.com/photos/miduviecuador/6876169684/in/photostream/
33
PROYECTO DE VIVIENDA SOCIAL Y REFORMA URBANA HABITACIONAL PARA LA LAGUNA DE SAN ANTONIO EN LA CIUDAD DE RIOBAMBA
2.6 MARCO HISTORICO:
2.6.1 ORIGEN DE LOS PROGRAMAS DE VIVIENDA SOCIAL:
Inicialmente nace de proponer políticas sociales como parte de un
pensamiento reformista con intenciones políticas y sociales sobre el
hábitat para la nueva ciudad industrial en Londres a finales del siglo XIX,
la cual debe adaptarse a la intensiva migración del campo a la ciudad de
personas que se convierten en obreros; y así evitar el desorden urbano de
los barrios populares en condiciones deplorables. Los principios básicos
para la intervención urbana que intenta mejorar las condiciones de vida
de las clases trabajadoras es: Buscar ambientes saludables y
confortables. El desarrollo de intervenciones para este tipo de viviendas
fue dispersándose por toda Europa, aunque no con la misma concepción,
en donde la estructura interna de la vivienda fue cambiando por temas
económicos y de higiene, difiriendo mucho de las viviendas de la época.
En inicios del siglo XX, con las condiciones de postguerras y el
surgimiento del nuevo pensamiento de arquitectura moderna, abre el
paso a la experimentación de prototipos de vivienda unifamiliar o
colectiva, tomando fuerza desde los años 20; desde la Bauhaus con W.
Gropius hasta los grandes representantes de la arquitectura moderna
como Le Corbusier o Mies Van der Rohe, en la primera generación.
Cambiando la concepción de la vivienda por espacios funcionales, con
mediadas mínimas fundamentalmente racionalistas, formulando la
zonificación urbana como el nuevo método de proyección de la ciudad
moderna a medida que crece la ciudad y los barrios de viviendas
colectivas y experimentando con hormigón. Con los principios teóricos
del CIAM, el nuevo método universal de diseño urbano funcionalista
zonificado y diferenciado; busca crear viviendas en altura como solución
al problema de alojamiento en la ciudad. En Latinoamérica se observa el
mismo fenómeno de migración hacia las ciudades en donde el déficit de
vivienda obliga a adoptar estos principios para generar proyectos de
vivienda colectiva en las ciudades.
Grafico 82 Casa Prefabricada W. Gropius Fuente: https://proyectos4etsa.wordpress.com/2012/
2.6.2 VIVIENDA SOCIAL EN LATINOAMERICA:
La demanda de vivienda en las ciudades en pleno desarrollo empieza
cuando las personas buscan instalarse en la ciudad, en un inicio
ocupando edificaciones en la zona céntrica, pero debido a la demanda,
creando nuevas urbanizaciones y barrios en la periferia, inicialmente con
el apoyo del gobierno local, pero en el transcurso del tiempo este
crecimiento ha sido tan desmedido que los barrios periféricos rodean a
las ciudades, se generan problemas de escases de viviendas con exceso
de población, además de consecuencias ambientales, problemas urbanos
de movilidad y conectividad, entre otros.
Las entidades gubernamentales están obligadas a proveer de vivienda
social a la ciudad, y se inician programas de vivienda social mínima con
ayuda económica del gobierno en conjunto con entidades bancarias o
mutualistas para su financiamiento.
Teniendo como base conceptual los principios de la arquitectura
internacional se proponen varios proyectos en México, Brasil o
Argentina que servirán como referente para el país de programas de
vivienda social principalmente en altura.
Grafico 83 Hogar Obrero Buenos Aires 1941 Arq. Wladimiro Acosta, fuente:
http://es.wikipedia.org/wiki/Edificio_Nicol%C3%A1s_Repetto
Las propuestas tratan de partir de un modelo base y darle variaciones,
para que en conjunto sean de mayor complejidad, en la experimentación
de vivienda mínima, que mientras más cercana a la parte central de la
ciudad, era de mayor altura, liberando la planta baja para actividades
comunales, de comercio o de recreación.
2.6.3 VIVIENDA SOCIAL EN EL ECUADOR:
En el Ecuador se desarrollan programas de vivienda urbana en diferentes
ciudades del país, principalmente desde la década de los 70´ y los 80´,
donde es responsable la Junta Nacional de la Vivienda, en conjunto con
el financiamiento del Banco nacional de la Vivienda proyectan en su
mayoría departamentos multifamiliares, con estructura de hormigón
armado y mampostería de ladrillo como su distintivo estético.
En la década de los 90´ se crea el MIDUVI (Ministerio de Desarrollo
Urbano y Vivienda) y el financiamiento pasa a ser de la banca privada,
en donde se proyectan varias urbanizaciones, generando vivienda en
altura y además prototipos de vivienda unifamiliar para los nuevos
barrios urbanizados con terrenos a urbanizar o desapropiados para su
uso; la estructura y acabados siguen siendo con el método tradicional de
pórticos de hormigón y mampostería de ladrillo o bloque.
34
PROYECTO DE VIVIENDA SOCIAL Y REFORMA URBANA HABITACIONAL PARA LA LAGUNA DE SAN ANTONIO EN LA CIUDAD DE RIOBAMBA
Grafico 84 Prototipo MIDUVI T 36, fuente:
https://www.flickr.com/photos/miduviecuador/5600857565/in/album-72157626331486865/
Grafico 85 Prototipo MIDUVI, fuente:
https://www.flickr.com/photos/miduviecuador/5601441220/in/album-72157626331486865/
Plantas de los prototipos generales de vivienda social proyectada por el
MIDUVI, la cual cuenta con espacios mínimos que tienden a resultar
demasiado reducidos para las familias de 3 integrantes en adelante,
donde se vuelve evidente el problema de hacinamiento condicionado.
2.6.4 PORPUESTAS ACTUALES A NIVEL INTERNACIONAL:
Las propuestas de vivienda social han tenido un cambio radical y siempre
está en constante exploración, aunque las políticas en las cuales se
desarrollan estos proyectos son obsoletas o no contribuyen a un cambio
de paradigmas de la vivienda, tratan de adaptarse a su realidad para
lograr el objetivo de contribuir con la ciudad y mejorar la calidad de vida
en comunidad dentro de un territorio.
En la época actual los proyectos de vivienda social tienen enfoques no
solo habitacionales, si no también tecnológicos, económicos, sociales, y
ecológicos, que permitan desarrollar una comunidad con principios
sustentables y que respondan a un determinado contexto social o
económico y que logren adaptarse al lugar y a los usuarios.
El planteamiento de la sustentabilidad y utilización de tecnologías
constructivas prefabricadas no es un asunto nuevo, dado que se
experimentaba con estos materiales desde la bauhaus en los años 30´,
pero hoy se retoma en cierta forma el uso de estas tecnologías bastante
desarrolladas en la actualidad que permiten la construcción in situ o
industrializada mucho más rápida y eficiente; utilizando sistemas y
recursos de climatización pasiva o para el ahorro de energía, optimizando
su uso de acuerdo a su realidad inmediata.
La atención se vuelca a la diversidad de necesidades de las familias y sus
diferentes conformaciones, que obligan a la arquitectura a responder a
diferentes condiciones y realidades, dejando a un lado a los prototipos
rígidos de la arquitectura moderna. También la importante consideración
urbana de tener un entorno urbano que se complemente con la vivienda
y su cotidianeidad, principalmente lugares recreativos y de comercio,
que articula los barrios y propicia la vida social y comunitaria de los
habitantes considerando su diversidad cultural.
Grafico 86 Drop House D3Architects, fuente: http://www.plataformaarquitectura.cl/cl/02-
144343/drop-house-d3-architectes
Grafico 87 Vivienda de papel en la IndiaShigeru Ban, fuente:
http://www.plataformaarquitectura.cl/cl/766610/shigeru-ban-lanza-campana-para-construir-
refugios-de-emergencia-en-nepal
Grafico 88 Vivienda modular A-cero Arquitectos, fuente:
http://www.plataformaarquitectura.cl/cl/02-40881/vivienda-modular-a-cero
35
PROYECTO DE VIVIENDA SOCIAL Y REFORMA URBANA HABITACIONAL PARA LA LAGUNA DE SAN ANTONIO EN LA CIUDAD DE RIOBAMBA
2.7 CARACTERIZACIÓN DE LA PROPUESTA TEÓRICA:
2.7.1 PONDERACIÓN DEL TERRENO:
Las vías que rodean el sitio son de gran afluencia por ser inter cantonales,
caso contrario en las propias vías internas que no constan con asfalto ni
alcantarillado, y no tienen demasiada afluencia vehicular .
La topografía accidentada demuestra que existe una cuenca endorreica
en torno a la laguna, lo que se debe tomar en cuenta para evitar construir
en la cercanía y tener la presencia de inundaciones o agua subterránea.
Mapa 10 Sistema Vial, fuente: Autor TDG Esteban Cáceres Mapa 11 Topografía, fuente: Autor TDG Esteban Cáceres
36
PROYECTO DE VIVIENDA SOCIAL Y REFORMA URBANA HABITACIONAL PARA LA LAGUNA DE SAN ANTONIO EN LA CIUDAD DE RIOBAMBA
El sector es privilegiado en diversidad de equipamiento ya que en la
cercanía existe la universidad y dos colegios fiscales importantes,
además de un equipamiento deportivo y un centro comercial que
enriquece la mixticidad de uso y la variedad de funciones, que evita el
desplazamiento excesivo a las afueras del lugar.
La dirección de los vientos dominantes va de noroeste a sureste; el lugar
permite una buena orientación y también existen buenas vistas hacia la
laguna y hacia las diferentes formaciones montañosas de la cordillera
andina pero no tiene vistas directas a la ciudad.
Mapa 12 Uso de Suelo, Fuente: Alumno TDG Esteban Cáceres Mapa 13 Asoleamiento / Vientos, fuente: Alumno TDG Esteban Cáceres
37
PROYECTO DE VIVIENDA SOCIAL Y REFORMA URBANA HABITACIONAL PARA LA LAGUNA DE SAN ANTONIO EN LA CIUDAD DE RIOBAMBA
IMÁGENES DEL LUGAR:
Realidad actual: Las principales acciones que afectan el medio natural
de la laguna son la agricultura y ganadería que se desarrolla en las orillas,
la acumulación de escombros o residuos sólidos y la descarga de aguas
servidas en la laguna; esto ocasiona que el agua contaminada se
mantenga en las orillas de la laguna, afectando a las especies que allí
habitan, cubriendo de excesiva totora que no permite observar el espejo
de agua, y que genera olores fuertes nocivos para las personas.
Según (Naranjo, Tesis Ing. Ambiental UCE, 2013, pág. 153)
encontramos lo siguiente:
“Conclusión general: La Laguna San Antonio de Padua es un cuerpo de
agua de 4,7 Ha. y un perímetro de 1163m, que se encuentra ubicada en
la Región Sierra Central Ecuatoriana, pertenece a una cuenca endorreica,
que su principal aporte de agua proviene del subsuelo; la calidad del agua
se encuentra alterada, específicamente por la presencia de coliformes
fecales y residuos sólidos. Es un espacio natural que contiene una riqueza
de fauna y específicamente una especie endémica que se encuentra en
peligro de extinción.”
Mapa 14 Fotografías del lugar, fuente: Autor TDG Esteban Cáceres
Mapa 15 Área de influencia, fuente: Margarita Naranjo 2013 Tesis: Diseño de un plan de manejo integral para la
recuperación de la laguna de san Antonio de Padua de la ciudad de Riobamba y su área de influencia directa, pág. 37
Mapa 16 Área de influencia, fuente: Margarita Naranjo 2013 Tesis: Diseño de un plan de manejo integral para la
recuperación de la laguna de san Antonio de Padua de la ciudad de Riobamba y su área de influencia directa, pág. 38
38
PROYECTO DE VIVIENDA SOCIAL Y REFORMA URBANA HABITACIONAL PARA LA LAGUNA DE SAN ANTONIO EN LA CIUDAD DE RIOBAMBA
2.7.2 MODELIZACION:
2.7.2.1 MODELOS DE INTERACCION FUNCIONAL:
2.7.2.1.1 APROXIMACION A LOS ESPACIOS DE UNA
VIVIENDA:
Como podemos observar en el proceso de la metodología utilizada para
el TDG, en el transcurso de conocer el fenómeno y llegar a la
conceptualización del problema, podemos concluir que el objetivo es
llegar a conclusiones teóricas personales acerca del tema que se
desarrolla y con esta base teórica, buscar la manera de transformarla en
geometría para con esto lograr propuestas como soluciones espaciales.
Parte del desarrollo de la forma se origina en la antropometría, en el
programa arquitectónico y la relación entre estas áreas. Los espacios o
ambientes que constituyen una vivienda nacen de las actividades
desarrolladas en el hábitat que se generan en un espacio interior, y varía
dependiendo de las condiciones, costumbres, cultura e idiosincrasia de
una determinada población. Entonces no existe una fórmula para
proyectar una casa, ya que se estaría limitando la manera de
desenvolverse de las personas o limitando su rutina o costumbres diarias.
Dentro de nuestra realidad, la vivienda ha sufrido cambios en sus
componentes internos, más la esencia sigue siendo la misma de acoger
al núcleo familiar para cobijo, descanso y convivencia. El fenómeno de
la reducción de las áreas se da por muchas variables, la más importante
es en relación al costo por m2, se presenta como el principal problema
de las viviendas de orden social o auto construidas.
El mobiliario es parte fundamental de un espacio, ya que organiza y
determina el uso que se le dará al mismo, y en este caso, el mobiliario es
indispensable en la proyección de espacios mínimos, ya que pueden
mejorar su funcionalidad y desempeño del interior del hogar.
2.7.2.1.2 BATERIA SANITARIA:
Características: Es un espacio que sirve para el aseo personal y es
fundamental que brinde privacidad al usuario, el baño completo debe
tener una vinculación directa con los dormitorios, mientras que para las
áreas sociales bastara con un pequeño baño tocador, ambos con
ventilación natural.
Análisis dimensional, actividades y mobiliario:
Grafico 89 Análisis Dimensional Baño, fuente: Autor TDG
2.7.2.1.3 ÁREA DE LAVADO Y PLANCHADO:
Características: En este espacio se desarrolla el lavado y planchado de
la ropa, en nuestra realidad, se opta por el secado natural al sol, y está
ubicado cercano a la cocina o batería sanitaria para facilitar las
instalaciones, generando un núcleo de servicios domésticos.
Análisis dimensional, actividades y mobiliario:
Grafico 90 Análisis dimensional lavadero, fuente: Autor TDG
2.7.2.1.4 COCINA:
Características: Es un espacio poli funcional, en donde se preparan y
almacenan los alimentos o almacenan utensilios, requiere de mobiliario
espacial y superficies de trabajo para la labor de la cocina, debe ser
compacta y con una distribución funcional, es vital la ventilación natural.
Análisis dimensional, actividades y mobiliario:
Grafico 91 Análisis dimensional cocina, fuente: Autor TDG
39
PROYECTO DE VIVIENDA SOCIAL Y REFORMA URBANA HABITACIONAL PARA LA LAGUNA DE SAN ANTONIO EN LA CIUDAD DE RIOBAMBA
2.7.2.1.5 COMEDOR:
Características: Actualmente el comedor ha reducido su tamaño, puesto
a que se considera un área de uso social, mientras que el consumo de los
alimentos diarios se da en el mesón desayunador, se vincula directamente
con la cocina y puede vincularse con la sala.
Análisis dimensional, actividades y mobiliario:
Grafico 92 Análisis dimensional comedor, fuente: Autor TDG
2.7.2.1.6 SALA DE ESTAR:
Características: Es el espacio de reunión social y familiar en donde se
desarrollan actividades comunes, conversaciones, lectura, descanso,
música, etc. Los tipos de muebles determinan la dinámica del espacio,
generalmente en torno a una mesa de centro.
Análisis dimensional, actividades y mobiliario:
Grafico 93 Análisis Dimensional Sala, fuente: Autor TDG
2.7.2.1.7 DORMITORIO:
Características: Espacio destinado al descanso nocturno, el lugar más
íntimo de la casa, en la actualidad se le da muchos más usos, como
estudiar, leer, mirar televisión, etc. Donde el mobiliario ha aumentado
incrementando el área, además de los lugares de almacenamiento.
Análisis dimensional, actividades y mobiliario:
Grafico 94 Análisis dimensiona Dormitorio, fuente: Autor TDG
2.7.2.1.8 ALMACENAMIENTO Y CLOSET:
Características: Los closets dentro del dormitorio deben permitir
guardar y organizar la ropa y accesorios de uso diario, los
almacenamientos auxiliares deben estar cercanos a las áreas
especializadas, pudiendo albergar objetos de todo tamaño.
Análisis dimensional, mobiliario:
Grafico 95 Análisis Dimensional Almacenamiento, fuente: Autor TDG
Conclusión: Es necesario conocer como están constituidos los espacios
y el tipo de mobiliario que serán parte de la propuesta, además al trabajar
con medidas mínimas, la optimización del mobiliario con relación a la
distribución es muy importante, necesario para brindar una vivienda
digna para la población.
40
PROYECTO DE VIVIENDA SOCIAL Y REFORMA URBANA HABITACIONAL PARA LA LAGUNA DE SAN ANTONIO EN LA CIUDAD DE RIOBAMBA
2.7.3 MODELO DIMENSIONAL:
2.7.3.1 CONCEPTO DE MODULO:
Es una unidad que nace de las medidas del cuerpo humano en la
realización de una actividad y que contiene un cierto mobiliario, esta
unidad pasa a formar parte de un sistema modular donde se conecta con
otros componentes de sus mismas características formales vinculándose
entre sí y creando una sola composición arquitectónica basada en la
repetición.
La ventaja de este sistema de modulación radica en su facilidad
constructiva, flexibilidad de uso y la característica de bridar varias
posibilidades de configuración; Además dentro de un sistema
constructivo, que puede ser industrializado, representa un ahorro
económico y de tiempos de construcción, que se alinea con los principios
de la arquitectura sostenible y el desarrollo sustentable.
2.7.3.2 CARACTERISTICAS DE LA ARQUITECTURA
MODULAR:
El modulo se maneja dentro de una malla que sirve como una estructura
base posibilitante para el desarrollo y articulación de los componentes
de un objeto arquitectónico, esta coordinación modular sirve para
relacionar las medidas de los espacios que serán parte del proyecto,
estableciendo al módulo como un espacio funcional diferenciado, en
donde se organiza dentro de un sistema modular como la malla en 2
dimensiones y como la red en 3 dimensiones; es decir convirtiendo el
programa en geometría.
Este sistema se caracteriza también porque sus elementos pueden ser
reemplazados, modificados o crecer sin cambiar demasiado la intención
compositiva, el modulo concebido como un cubo o paralelepípedo
también se proyecta como un sistema estructural implícito.
Las variables que puede tener una composición modular son infinitas, y
se pueden desarrollar como subdivisiones del módulo base o también se
genera un sistema poli modular a gran escala.
2.7.3.3 MODULO BASE:
Considerando el análisis previo de los espacios de una vivienda, su
mobiliario y su actividad principal, es necesario que el módulo
establezca una relación entre estos requerimientos dimensionales y una
estandarización de medidas que parten también de las normativas
empleadas en la ciudad de Quito.
Podemos entonces concluir que como modulo base provisional para un
anteproyecto de vivienda debe ser de 3 x 3 m sumado una medida de
complementación con la circulación de 0,60 m para se pueda circular
lateralmente por el espacio.
Grafico 96 Modulo Base, fuente: Autor TDG Grafico 97 Modulo Base Alternativas, fuente: Autor TDG
41
PROYECTO DE VIVIENDA SOCIAL Y REFORMA URBANA HABITACIONAL PARA LA LAGUNA DE SAN ANTONIO EN LA CIUDAD DE RIOBAMBA
2.8 PROGRAMACION ARQUITECTONICA:
Tabla 9, Programación:
PROGRAMACION VIVIENDA MINIMA
SISTEMA
SUB
SISTEMA
SERVICIOS
N
U
M
E
R
O
AREA
PARCI
AL
AREA
TOTAL
PRIVADO
Habitación
Descanso,
lectura, ver
televisión,
almacenamiento
2
2,70 x
3,60 =
9,72 m2
19,44 m2
Batería
Sanitaria
Higiene
personal,
almacenamiento,
aseo diario.
1
1,50 x
2,10 =
3,15 m2
3,15 m2
SEMI
PRIVADO
Lavandería
Lavado y
planchado de la
ropa, higiene
1
1,50 x
1,50 = 3
m2
3 m2
Cocina
Preparación y
almacenaje de
alimentos
1
3,30 x
2,10 =
6,93 m2
6,93 m2
PUBLICO
Sala
Lugar común
para socializar,
leer, conversar
1
3,30 x
3,60 =
11,88 m2
11,88 m2
Comedor
Conversar,
alimentarse,
socializar
1
2,70 x 3 =
8,1 m2
8,1 m2
SUMA 7 52,5 m2
CIRCULA
CION
5
%
2,62 m2
TOTAL
55,12
m2
Áreas aproximadas, fuente: Autor TDG Esteban Cáceres
El programa se centra en comprender principalmente las necesidades
básicas como el descanso, alimentación, comunicación, aseo y
necesidades biológicas, observando la relación del cuerpo humano con
los objetos (ergonomía), con esto es posible conocer y analizar las
proporciones y dimensiones del ser humano realizando una actividad
dentro de un contenedor arquitectónico.
Es necesario entender las actividades, su función, su frecuencia, su
distribución y relación con otras actividades y espacios que nos
permitirán trabajar con lógica en la propuesta.
2.8.1 ORGANIGRAMA:
Grafico 99 Organigrama, fuente Autor TDG
Grafico 98 Organigrama 2, fuente: Autor TDG
42
PROYECTO DE VIVIENDA SOCIAL Y REFORMA URBANA HABITACIONAL PARA LA LAGUNA DE SAN ANTONIO EN LA CIUDAD DE RIOBAMBA
2.9 PROYECTO CONCEPTUAL:
2.9.1 FILOSOFIA DEL PROYECTO:
Punto de Partida: Reforma urbana habitacional en el barrio periférico
de la laguna de san Antonio, con el objetivo de contar con vivienda
social dentro de un barrio residencial, acceso a los servicios básicos y
complementándose con la intervención de la laguna, convirtiéndola en
área recreativa y de protección ambiental.
Propósito: Es brindar prototipos de vivienda social digna para las
personas que residen en el barrio, que se ajusten a las diversas familias
y sus necesidades como una alternativa de desarrollo sostenible.
Concepto: La vivienda parte de un diseño modular que permite
determinar las proporciones de una composición arquitectónica, como
una unidad básica repetitiva, donde sus partes son estandarizadas para
optimizar el uso de materiales, ahorro en tiempos de construcción,
varias combinaciones compositivas y plantear modelos de crecimiento.
Grafico 100 Concepto Modulación, fuente: Autor TDG
2.9.2 ELEMENTOS COMPONENTES DEL SISTEMA:
Grafico 101 Elementos Componentes, fuente: Autor TDG
Las unidades que estructuran el proyecto se distinguen por el uso
privado, semi privado y privado del espacio, en donde se organizan las
diferentes funciones que se dan en la vivienda, es necesario una
transición interna que marca la separación de espacios o actividades
grupales o íntimas.
Los contenedores no especializados brindan flexibilidad en su utilidad,
mientras que los contenedores especializados o nucleo duro, no cambian
su función, por sus componentes e instalaciones especiales.
2.9.3 ESTRUCTRA DEL PROYECTO:
2.9.3.1 UTILIDAD DEL ESPACIO:
Grafico 102 Utilidad del espacio, fuente: Autor TDG
Núcleo duro: Es la agrupación de elementos especializados, como la
cocina, el baño y el lavadero que son los que requieren instalaciones
espaciales y que al juntarlos facilita la instalación y optimización de
estos sistemas espaciales, haciendo más fácil y económica la adecuación
de las demás partes; es obligatoria la iluminación y ventilación natural.
Módulos Dispersos: Son los elementos no especializados que pueden
organizarse de diferentes maneras en torno al núcleo duro según las
necesidades del usuario y también modificar su ubicación o función.
43
PROYECTO DE VIVIENDA SOCIAL Y REFORMA URBANA HABITACIONAL PARA LA LAGUNA DE SAN ANTONIO EN LA CIUDAD DE RIOBAMBA
Con estos elementos se busca las formas y alternativas de los prototipos
utilizando categorias del diseño: Desplazamiento, ruptura, Nucleo
especializado, diversidad, crecimiento, flexibilidad.
2.9.3.2 ESTRUCTURA ESTABILIDAD:
Grafico 103 Malla reticular, fuente: Arquitectura forma y espacio Francis Ching. Pág. 87
La malla estructural que encierra a los modulos es uniforme, sirve como
base para el diseño y se puede sujetar a la industrializacion para mayor
facilidad constructiva optimizando dinero y recursos; teniendo asi
arquitectura desarrollada en menos de la mitad del tiempo que demoran
los sistemas constructivos tradicionales y se puede transportar.
2.9.3.3 GEOMETRIA / FORMA:
Grafico 104 Malla reticular, fuente: Arquitectura, forma y espacio/ F. Ching Pág. 87
Grafico 105 Alternativas de Configuración, fuente: Autor TDG
La geometria es modulada por la trama tridimensional del modulo base,
permite variaciones en su configuracion, puede plantearse varios
prototipos con una misma base estructural, o un prototipo que pueda
cambiar, crecer o modificarse según la necesidad.
2.9.3.4 ESTETICO ESPACIAL:
El desarrollo del proyecto repercute en la visión paisajística del lugar, en
donde resalta el hito natural constituido por la laguna y por el límite rural
inmediato, la estética entonces constituye al proyecto a nivel urbano con
la intención integrarse con el fondo paisajístico y crear una nueva visión
del barrio san Antonio de la Laguna.
Grafico 106 fotografía del sitio, fuente: Autor TDG
2.9.4 FUNCIONALIDAD DEL PROYECTO:
Funcionalidad interna: La vivienda debe brindar las condiciones
idóneas de confort y a la vez ahorrar energía, para lograr este cometido
se pueden aplicar los conocimientos de arquitectura bioclimática, ya que
se desarrolla una relación pasiva con el ambiente natural en el cual está
implantado.
Funcionalidad externa: La vivienda como prototipo marca una
transición urbana desde lo consolidado hacia lo rural, que remarca una
condición espacial en desintegración en donde es posible integrar las
áreas verdes y recreativas como espacios necesarios para la vida
comunitaria, además de fomentar el cuidado y respeto por la naturaleza
promoviendo el desarrollo sostenible, turismo y recreación.
44
PROYECTO DE VIVIENDA SOCIAL Y REFORMA URBANA HABITACIONAL PARA LA LAGUNA DE SAN ANTONIO EN LA CIUDAD DE RIOBAMBA
Grafico 108 Arquitectura Bioclimatica, fuente:
http://www.anes.org/anes/formularios/RedesConocimiento/images/img03.gif
Grafico 109 Ciudades del futuro, fuente:
https://verdeolivaverdelimon.files.wordpress.com/2013/05/5-green-future-cities-3.jpg
2.9.5 INTEGRACION:
La intención es generar un nuevo barrio contemporáneo que llame la
atención a los visitantes por las condiciones que brinda a la ciudad y al
sector; impulsando la identidad como una parte de las ciudades del
futuro. Buscar la relación visual del entorno en conjunto con el proyecto,
en donde el usuario pueda tener como recorrido el exterior un espacio
público recreativo para todas las personas de la ciudad, y a la vez
integrador comunitario del nuevo barrio conformado por los prototipos
de vivienda; sin perder la esencia de un hito natural y paisajístico.
2.10 CONFORT Y HABITABILIDAD:
Grafico 110 Análisis Bioclimático, fuente: eficiencia energética www.minvu.cl, Santiago, Chile.
Grafico 111 Acumulación de agua lluvia; fuente: www.minvu.cl, Santiago, Chile.
El objetivo es utilizar tecnologías que permitan la reutilización de
recursos energéticos renovables y otros sistemas pasivos ya que el país
cuenta con las condiciones para obtener recursos renovables y
energéticos y reutilizarlos especialmente en las viviendas.
Para el uso eficiente del agua debe ser la principal premisa para
considerar que una vivienda tiene un criterio sostenible, aplicando un
sistema de recuperación de agua lluvia que permita utilizar esta agua que
muchas veces es desperdiciada, en agua sanitaria o para riego de plantas
y patios.
La ventilación natural es también una parte importante para que un un
ambiente sea habitable y con las mejores condiciones posibles. Además
agregar vegetación en los espacios públicos circundantes tiene sus
ventajas al brindar sombra y aislar parcialmente el ruido de la calle.
Grafico 107 Dibujo de Integración de la Propuesta general, fuente: Autor TDG
45
PROYECTO DE VIVIENDA SOCIAL Y REFORMA URBANA HABITACIONAL PARA LA LAGUNA DE SAN ANTONIO EN LA CIUDAD DE RIOBAMBA
2.10.1 PLANIFICACION DE VIVIENDAS EN CONJUNTO
Se debe permitir el acceso equilibrado de sol para las distintas viviendas
que conforman el conjunto, especialmente en tiempos fríos, y debe
brindar también la protección de radiación solar en periodos calurosos,
que permitirá las mejores condiciones de habitabilidad y confort.
Al proyectar lotes flexibles es posible optimizar la orientación de los
mismos, integrando eficazmente las condiciones propicias de radiación
solar e iluminación natural al interior de las viviendas.
Grafico 112 Lotes y sombras, fuente: www.minvu.cl, Santiago, Chile
2.10.2 VIENTO:
Es muy difícil prevenir la dirección y velocidad del viento durante el
transcurso del día, mucho más cuando la ciudad causa cambios
importantes en las condiciones de ventilación de las viviendas. Es por
esto que la forma final de las viviendas tiende a modificar las
condiciones del viento, acelerándolo, creando corrientes o minimizando
el impacto.
Grafico 113 Efectos del viento, fuente: www.minvu.cl, Santiago, Chile
2.10.3 VEGETACION:
La arborización y vegetación es una muy efectiva estrategia para el
control climático para condiciones internas de la vivienda y también de
condiciones en exteriores; Los arboles pueden resguardar a las viviendas
de vientos fríos, protegerla de la radiación directa de calor, puede atenuar
el ruido y la contaminación visual generada fuera de la vivienda. En
exteriores es capaz de generar sombra, refresca el ambiente del aire
exterior y hasta atraer a ciertas especies de aves. Es necesario tomar en
cuenta que las especies de árboles deben ser propios del lugar generando
la conservación del ecosistema existente, en otro ámbito es necesario
tener la seguridad de abastecer de agua y el cuidado pertinente para
asegurar su mantenimiento y desarrollo.
Grafico 114 Vegetación, fuente: www.minvu.cl, Santiago, Chile
2.10.4 VARIABLES EN EL DISEÑO PARA LAS CONDICIONES
DE HABITABILIDAD Y CONFORT:
El diseño de la vivienda tiene como objetivo satisfacer los
requerimientos de confort interno por sus propios medios, es decir de
modo pasivo, ya que si se necesita complementos mecánicos es cuando
se evidencia un diseño deficiente.
Es importante que el diseño de viviendas de interés social tenga como
enfoque central acercarse en lo más posible al confort de los usuarios,
durante todo el año, haciendo mínimo el gasto energético para obtener
condiciones adecuadas para los habitantes.
Es un desafío lograr combinar todas las variables que intervienen en el
proyecto y además las limitaciones económicas a las que se enfrentan el
desarrollo de estas viviendas, que aunque se traten de espacios reducidos
deberá cumplir con las condiciones necesarias para el desarrollo de la
vida diaria.
Grafico 115 Variables de diseño, fuente: www.minvu.cl, Santiago, Chile
ANALISIS URBANO
4
6
4
7
4
8
4
9
PROPUESTA URBANA
5
0
5
1
5
2
5
3
L
AT
O
P
O
G
R
A
F
I
AD
E
L
L
U
G
A
RE
S
A
C
C
I
D
E
N
T
A
D
AY
AQ
U
ES
E
T
R
A
T
AD
EU
N
AC
U
E
N
C
AE
N
D
O
R
R
E
I
C
AQ
U
EP
E
R
MI
T
EL
A
A
C
U
MU
L
A
C
I
O
ND
EU
NC
U
E
R
P
OD
EA
G
U
AA
I
S
L
A
D
O
,
E
N
E
N C
O
MP
A
R
A
C
I
O
N C
O
N L
A C
I
U
D
A
D
,E
S
T
E S
I
T
I
O E
S
MU
C
H
OMA
SB
A
J
O L
OQ
U
EH
AD
I
F
I
C
U
L
T
A
D
OL
AC
O
N
E
-
X
I
O
N C
O
N L
O
SD
E
MA
SB
A
R
R
I
O
S
,
YL
AC
O
B
E
R
T
U
R
AD
E
S
E
R
V
I
C
I
O
S
,
Q
U
EL
O H
AV
E
N
I
D
O C
O
N
V
I
R
T
I
E
N
D
O E
N U
N
S
E
C
T
O
RA
I
S
L
A
D
OYP
O
C
OC
O
N
O
C
I
D
OP
O
RL
O
SH
A
B
I
T
A
N
-
T
E
SD
EL
AC
I
U
D
A
D
.
5
4
PROYECTO ARQUITECTONICO
5
5
5
6
5
7
5
8
5
9
6
0
6
1
6
2
6
3
6
4
6
5
6
6
6
7
6
8
6
9
7
0
7
1
7
2
7
3
ANALISIS CLIMA
7
4
P
R
OT
OT
I
P
OR
U
R
A
L
A
I
S
L
A
D
O P
R
OT
OT
I
P
OU
R
B
A
N
OP
A
R
E
A
D
OOE
N
H
I
L
E
R
A
P
R
OT
OT
I
P
OU
R
B
A
N
OE
NA
L
T
U
R
AME
D
I
A
7
5
IMAGENES DEL PROYECTO
7
6
7
7
7
8
7
9
8
0
8
1
8
2
8
3
CONCLUSIONES
84
PROYECTO DE VIVIENDA SOCIAL Y REFORMA URBANA HABITACIONAL PARA LA LAGUNA DE SAN ANTONIO EN LA CIUDAD DE RIOBAMBA
CONCLUISONES:
La propuesta urbana de ciudades compactas y la planificación de la
expansión urbana permite una mejor prestación de servicios básicos,
además de ofrecer beneficios ambientales conformando áreas verdes y
recreativas, mejorando la conectividad con el paisaje y las relaciones
sociales en las propuestas de uso mixto de suelos, conjuntamente se
intenta reducir el impacto y la sobreexplotación de recursos naturales
importantes para la conservación de los patrimonios naturales.
Es necesario aplicar e investigar criterios de sustentabilidad como un
parámetro de calidad para diseñar y construir viviendas sociales, no solo
porque brinde una mejor calidad de vida a las personas, sino también
porque contribuye a un desarrollo amigable con el medio ambiente;
también porque es el nuevo enfoque mundial para la vida en la ciudad.
Los módulos y la prefabricación como sistema constructivo no son un
tema nuevo, pero vale la pena experimentar y probar su calidad ya que
la premisa de estos sistemas constructivos son la reducción de costos,
facilidad de transportación, reducción del tiempo de construcción y
aumento de calidad y durabilidad; además de tener un bajo impacto
ambiental en comparación de los sistemas típicos de construcción.
Los prototipos se enfocan en brindar diferentes posibilidades
arquitectónicas, para la diversidad de familias actuales, demostrando que
la vivienda se puede desarrollar en planta baja para ofrecer ventajas de
movilidad según las diferentes situaciones de los usuarios o en dos
niveles compactos para una mayor densidad; también ofrecer la
posibilidad de tener un huerto urbano que permita aliviar la economía
familiar y dando la oportunidad de una sana alimentación, dentro de una
comunidad sostenible.
85
PROYECTO DE VIVIENDA SOCIAL Y REFORMA URBANA HABITACIONAL PARA LA LAGUNA DE SAN ANTONIO EN LA CIUDAD DE RIOBAMBA
RECOMENDACIONES:
La participación pública debe ser parte importante en los procesos de
planificación urbana y territorial, ya que contribuye enormemente a
lograr excelentes resultados y a obtener condiciones igualitarias para los
diversos grupos involucrados.
Es de vital importancia promover la cooperación entre entidades
municipales, de gobiernos locales y hasta las universidades para el
desarrollo de la planificación urbana; que permitirá fortalecer las
capacidades y recursos que logren una mejoría en resultados de estos
proyectos desarrollados
86
PROYECTO DE VIVIENDA SOCIAL Y REFORMA URBANA HABITACIONAL PARA LA LAGUNA DE SAN ANTONIO EN LA CIUDAD DE RIOBAMBA
BIBLIOGRAFÍA
abioclimatica.blogspot. (26 de Mayo de 2015). Arquitectura
Bioclimatica, apuntes para alumnos. Obtenido de
http://abioclimatica.blogspot.com/
Agencia de Ecología Urbana Barcelona. (15 de Mayo de 2015). Agencia
de Ecologia Urbana Barcelona BNC, modelo conceptual.
Obtenido de http://www.bcnecologia.net/es/modelo-
conceptual/complejidad
Asamblea Nacional 2008. (19 de mayo de 2015). Constitucion del
Ecuador 2008. Obtenido de
http://www.asambleanacional.gov.ec/documentos/constituci
on_de_bolsillo.pdf
ESPOCH. (20 de Mayo de 2015). Escuela Superior Politecnica de
Chimborazo. Obtenido de http://www.espoch.edu.ec/
GADM-Riobamba. (2014). Plan de Ordenamiento Territorial Riobamba
2015-2019. Riobamba: GADM-Riobamba.
GADM-Riobamba. (5 de Mayo de 2015). Riobamba GAD Municipal.
Obtenido de http://www.gadmriobamba.gob.ec/
Holmgren, D. (1 de junio de 2015). La escensia de la Permacultura.
Obtenido de http://permacultureprinciples.com/es/
INEC, C. 2. (30 de abril de 2015). Instituto nacional de estadisticas y
censos. Obtenido de http://www.ecuadorencifras.gob.ec/
Lacomba, R., & Varios Autores. (2008). La Ciudad Sustentable. Mexico
D.F.: Editorial Trillas.
MIDUVI. (30 de abril de 2015). Ministeri de desarrollo Urbano y
Vivienda. Obtenido de http://www.habitatyvivienda.gob.ec/
MINVU. (5 de agosto de 2015). Ministerio de vivienda y urbanismo
Chile. Obtenido de www.minvu.cl
Montaner, J. M. (2008). Sistemas Arquitectónicos Contemporaneos.
Barcelona-España: Gustavo Gili, SL.
Montaner, J., & Muxí Martinez, Z. (2006). Habitar el presente. Vivienda
en España: sociedad, ciudad, tecnología y recursos. Madrid-
España: Ministerio de Vivienda.
Naranjo, Tesis Ing. Ambiental UCE, M. (24 de abril de 2013).
Repositorio Digital UCE. Obtenido de Tesis de Ing. Ambiental:
www.dspace.uce.edu.ec/bitstream/25000/1768/1/T-UCE-
0012-263.pdf
ONU. (2 de agosto de 2015). unhatibat.org. Obtenido de
www.unhabitat.org
Parlamento Andino. (14 de Mayo de 2015). Parlamento Andino,
Cumbre 3 social andina. Obtenido de
http://www.parlamentoandino.org/
Sanchez Corral, J. (2009). Vivienda social en Mexico. Pasado, presente
y futuro? Mexico D.F.: JSA Mexico DF.
SEMPLADES. (2013). Plan Nacional del Buen Vivir 2013-2017. Quito-
Ecuador: SEMPLADES.
Sostenibleperdona.blogspot. (25 de Mayo de 2015). Sostenible,
¿Perdona, a qué te refieres? Obtenido de
http://sostenibleperdona.blogspot.com/p/que-es-
sostenibilidad.html
twenergy.com. (18 de Mayo de 2015). twenergy, Arquitectura
Sostenible. Obtenido de
http://twenergy.com/sostenibilidad/arquitectura-sostenible
Wikipedia. (2 de mayo de 2015). Wikipedia, la enciclopedia libre.
Obtenido de es.wikipedia.org
87
PROYECTO DE VIVIENDA SOCIAL Y REFORMA URBANA HABITACIONAL PARA LA LAGUNA DE SAN ANTONIO EN LA CIUDAD DE RIOBAMBA
GLOSARIO:
Arquitectura Bioclimática: Consiste en el diseño de edificios, teniendo
en cuenta las condiciones climáticas, para disminuir los impactos
ambientales, intentando reducir el consumo de energía.
Arquitectura Sostenible: Es aquella que tiene en cuenta el medio
ambiente y que valora cuando proyecta los edificios la eficiencia de los
materiales y de la estructura de construcción, los procesos de edificación,
el urbanismo y el impacto que los edificios tienen en la naturaleza y en
la sociedad.
Barrio: Es una subdivisión, con identidad propia, de una ciudad, pueblo
o parroquia. Su origen puede ser una decisión administrativa, una
iniciativa urbanística o un sentido común de pertenencia de sus
habitantes basado en la proximidad o historia.
Corredor Ecológico; Pretende unir, sin solución de continuidad,
espacios con paisajes, ecosistemas o hábitats naturales modificados, que
faciliten el mantenimiento de la diversidad biológica. Constituyen una
de las estrategias posibles para mitigar los impactos causados en los
hábitats naturales por actividades industriales, agricultura, urbanización
y obras de infraestructura.
Ciudad: Es un área urbana en donde predominan fundamentalmente la
industria y los servicios; se diferencia de otras entidades urbanas por
diversos criterios de población, densidad poblacional y estatuto legal, las
ciudades son las áreas más densamente pobladas del mundo.
Cuenca Endorreica: Es un lugar en donde el agua no tiene salida fluvial
hacia el océano o ningún otro cuerpo de agua.
Desarrollo Sostenible: Es una alternativa al concepto de desarrollo
habitual, en donde se hace énfasis a la reconciliación entre crecimiento
económico, recursos naturales y sociedad.
Diseño Pasivo: Es un método utilizado en la arquitectura con el fin de
obtener edificios que logren su acondicionamiento ambiental mediante
procesos naturales. Utilizando el sol, orientación, vientos y las
características propias de los materiales de construcción.
Eco barrio: Es una zona urbana que minimiza su impacto
medioambiental, gracias a procesos eficientes ecológicamente,
reduciendo la huella ecológica del proyecto de construcción mediante el
ahorro de energía y materiales.
Ecosistema: Sistema biológico constituido por una comunidad de seres
vivos y el medio natural en el que viven.
Espacio Público: Lugar en donde cualquier persona tiene el derecho a
circular, en paz ni armonía, donde el paso no puede ser restringido por
criterios de cantidad privada, por lo tanto es de dominio y uso público.
Hacinamiento: Aglomeración en un mismo lugar de personas o
animales que se considera excesivo.
Huerto Urbano: Nace de la preocupación por el impacto ambiental
producto de los cultivos agrícolas con agroquímicos y el transporte de
estos a las ciudades, minimizando los efectos ambientales, mejorando la
economía del hogar y brindando alimentos frescos y sanos.
Permacultura: Es un sistema de principios de diseño agrícola y sociales
centrada en la simulación o directamente en el uso de patrones y las
características observadas en los ecosistemas naturales. Se opone a los
sistemas mono productivos.
Sostenibilidad: Procesos de desarrollo en donde las actividades
productivas satisfagan la necesidad de los presentes sin comprometer a
las generaciones futuras.
Vivienda: Es una edificación cuya principal función es ofrecer refugio
y habitación a las personas, protegiéndolas de las inclemencias
climáticas y de otras amenazas.
Vivienda social: Es una propiedad inmueble que está a manos de una
entidad gubernamental, se refiere a una vivienda que está, a cargo y de
propiedad del estado, con el principal objetivo de proveer vivienda
económica.
88
PROYECTO DE VIVIENDA SOCIAL Y REFORMA URBANA HABITACIONAL PARA LA LAGUNA DE SAN ANTONIO EN LA CIUDAD DE RIOBAMBA

Plano

  • 1.
    UNIVERSIDAD CENTRAL DELECUADOR FACULTAD DE ARQUITECTURA Y URBANISMO CARRERA DE ARQUITECTURA PROYECTO DE VIVIENDA SOCIAL Y REFORMA URBANA HABITACIONAL DEL BARRIO DE SAN ANTONIO DE LA LAGUNA EN LA CIUDAD DE RIOBAMBA TRABAJO DE GRADUACIÓN PARA OPTAR POR EL TITULO DE ARQUITECTO AUTOR: ESTEBAN FERNANDO CÁCERES GUERRERO TUTOR: JUAN CARLOS VILLAGOMEZ RODRIGUEZ QUITO, OCTUBRE 2015
  • 2.
    ii PROYECTO DE VIVIENDASOCIAL Y REFORMA URBANA HABITACIONAL PARA LA LAGUNA DE SAN ANTONIO EN LA CIUDAD DE RIOBAMBA DEDICATORIA: A mis padres, a mis hermanos, a la familia y los amigos que gracias a su apoyo incondicional me han permitido lograr mis metas.
  • 3.
    iii PROYECTO DE VIVIENDASOCIAL Y REFORMA URBANA HABITACIONAL PARA LA LAGUNA DE SAN ANTONIO EN LA CIUDAD DE RIOBAMBA AGRADECIMIENTO: Agradezco a mi familia porque son lo más importante. Agradezco a los amigos por su apoyo incondicional. Agradezco a los profesores y a la Universidad por su guía, por la formación académica y por buenos momentos brindados en estos años de carrera.
  • 5.
    v PROYECTO DE VIVIENDASOCIAL Y REFORMA URBANA HABITACIONAL PARA LA LAGUNA DE SAN ANTONIO EN LA CIUDAD DE RIOBAMBA
  • 6.
    vi PROYECTO DE VIVIENDASOCIAL Y REFORMA URBANA HABITACIONAL PARA LA LAGUNA DE SAN ANTONIO EN LA CIUDAD DE RIOBAMBA
  • 7.
    vii PROYECTO DE VIVIENDASOCIAL Y REFORMA URBANA HABITACIONAL PARA LA LAGUNA DE SAN ANTONIO EN LA CIUDAD DE RIOBAMBA INDICE DE CONTENIDOS: DEDICATORIA: ii AGRADECIMIENTO: iii INDICE DE CONTENIDOS: vii INDICE DE TABLAS vii INDICE DE MAPAS: viii INDICE DE GRAFICOS viii INDICE DE PLANOS: x RESUMEN EJECUTIVO: xi ABSTRACT: xi CRONOGRAMA: 2 INTRODUCCION: 3 1 DENUNCIA: 4 1.1 PROYECTO DE VIVIENDA SOCIAL Y REFORMA URBANA HABITACIONAL DEL BARRIO DE SAN ANTONIO DE LA LAGUNA EN LA CIUDAD DE RIOBAMBA. ...................4 1.2 PROBLEMÁTICA:......................................................................4 Macro: 4 1.3 JUSTIFICACIÓN DEL TEMA: ..................................................5 1.4 OBJETIVOS: ...............................................................................5 1.5 ALCANCE DEL PROYECTO:...................................................5 2 CONCEPTUALIZACION: 6 2.1 ANTECEDENTES:......................................................................6 2.1.2 ANTECEDENTES HISTÓRICOS: ......................................6 2.1.3ANTECEDENTES DEL MEDIO SOCIAL: .........................8 2.1.4 ANTECEDENTES ECONÓMICOS: ...................................9 2.1.5 ANTECEDENTES DE POBREZA: ...................................10 2.1.6 ANTECEDENTES DE VIVIENDA:..................................11 2.1.7 LINEA DEL TIEMPO: .......................................................12 2.2 MARCO TEÓRICO GENERAL: 13 2.2.1 EXPANSIÓN DE LA SUPERFICIE URBANA: ...................13 2.2.2 COMPLEJIDAD URBANA, MIXTICIDAD DE USOS: ......14 2.2.3 CRITERIOS GENERALES PARA LA PROYECCIÓN DE VIVIENDA MÍNIMA:.....................................................................14 2.2.4 CONDICIONES DEL MEDIO FISICO: ................................15 2.3 MARCO CONCEPTUAL / OTROS ESTUDIOS: ........................18 2.3.1 CONCEPTO DE CIUDAD:....................................................18 2.3.2 CONCEPTO DE BARRIO:.................................................... 18 2.3.3 ESPACIOS PUBLICOS:........................................................ 18 2.3.4 CONCEPTO DE VIVIENDA: ............................................... 18 2.3.5 CONCEPTO DE VIVIENDA SOCIAL:................................ 18 2.3.6 CONCEPTO ARQUITECTURA BIOCLIMÁTICA: ............ 18 2.3.7 ARQUITECTURA SOSTENIBLE: ....................................... 18 2.3.8 DESARROLLO SUSTENTABLE:........................................ 18 2.3.9 CONCEPTO DE DISEÑO PASIVO:..................................... 18 2.3.10 ECOBARRIO:...................................................................... 19 2.3.11 SUSTENTABILIDAD: ........................................................ 19 2.3.12 ECOSITEMA: ...................................................................... 19 2.3.13 CORREDORES ECOLOGICOS:......................................... 19 2.3.14 CUENCAS HIDROGRAFICAS: ......................................... 19 2.3.15 CUENCA ENDORREICA:.................................................. 19 2.3.16 HUERTOS URBANOS:....................................................... 19 2.3.17 PERMACULTURA:............................................................. 19 2.3.18 CRITERIOS GENERALES PARA LA VIVIENDA SOCIAL: ......................................................................................................... 20 2.3.19 COMPOSICIÓN DEL REORDENAMIENTO URBANO HABITACIONAL:.......................................................................... 20 2.3.20 COMPOSICIÓN ESPACIAL DE LA VIVIENDA: ............ 20 2.3.21 VIVIENDA SOCIAL Y DESARROLLO SUSTENTABLE20 2.3.22 REFERENTES: 21 2.3.22.1 REPERTORIO OXLEY WOODS: ............................... 21 2.3.22.2 QUINTA MONROY ..................................................... 24 2.3.22.3 VIVIENDAS BIOCLIMATICAS EN UMBRETE....... 27 2.3.22.4 CONCLUSIÓN DEL ANÁLISIS DE REPERTORIOS:30 2.3.22.5 CONCLUSION DEL MARCO TEORICO CONCEPTUAL / OTROS ESTUDIOS: ..................................... 30 2.4 METODOLOGIA PROYECTUAL: 31 2.5 MARCOL LEGAL: 32 2.5.1 DERECHO AL HABITAT: ................................................... 32 2.5.2 POLÍTICAS EN EL ECUADOR: .......................................... 32 2.5.3 MINISTERIO DE DESARROLLO URBANO Y VIVIENDA: ......................................................................................................... 32 2.5.4 OBJETIVOS DEL MIDUVI EN EL ÁMBITO HABITACIONAL:.......................................................................... 32 2.5.5 DESCRIPCION LEY DE SUELO, HABITAT Y VIVIENDA: ......................................................................................................... 32 2.6 MARCO HISTORICO: 33 2.6.1 ORIGEN DE LOS PROGRAMAS DE VIVIENDA SOCIAL: ..........................................................................................................33 2.6.2 VIVIENDA SOCIAL EN LATINOAMERICA: ....................33 2.6.3 VIVIENDA SOCIAL EN EL ECUADOR: ............................33 2.6.4 PORPUESTAS ACTUALES A NIVEL INTERNACIONAL: ..........................................................................................................34 2.7 CARACTERIZACIÓN DE LA PROPUESTA TEÓRICA: ..........35 2.7.1 PONDERACIÓN DEL TERRENO:.......................................35 IMÁGENES DEL LUGAR:.........................................................37 2.7.2 MODELIZACION:.................................................................38 2.7.3 MODELO DIMENSIONAL:..................................................40 2.8 PROGRAMACION ARQUITECTONICA:..............................41 2.8.1 ORGANIGRAMA: .................................................................41 2.9 PROYECTO CONCEPTUAL: 42 2.9.1 FILOSOFIA DEL PROYECTO: ............................................42 2.9.2 ELEMENTOS COMPONENTES DEL SISTEMA:...............42 2.9.3 ESTRUCTRA DEL PROYECTO:..........................................42 2.9.4 FUNCIONALIDAD DEL PROYECTO:................................43 2.9.5 INTEGRACION: ....................................................................44 2.10 CONFORT Y HABITABILIDAD: 44 2.10.1 PLANIFICACION DE VIVIENDAS EN CONJUNTO...........45 2.10.2 VIENTO: 45 2.10.3 VEGETACION: 45 2.10.4 VARIABLES EN EL DISEÑO PARA LAS CONDICIONES DE HABITABILIDAD Y CONFORT: 45 CONCLUISONES: 84 RECOMENDACIONES: 85 BIBLIOGRAFÍA 86 GLOSARIO: 87 INDICE DE TABLAS TABLA 1, ESTRUCTURA DE LA POBLACIÓN: .............................. 8 TABLA 2, POBLACION POR SEXO: ................................................. 8 TABLA 3, OCUPACIÓN POR SEXO ...................................................9 TABLA 4, TENENCIA DE VIVIENDA ............................................. 11 TABLA 5, TEMPERATURA DEL AIRE .......................................... 15
  • 8.
    viii PROYECTO DE VIVIENDASOCIAL Y REFORMA URBANA HABITACIONAL PARA LA LAGUNA DE SAN ANTONIO EN LA CIUDAD DE RIOBAMBA TABLA 6, VIENTOS .......................................................................... 15 TABLA 7, HELIOFANÍA ................................................................... 15 TABLA 8, HUMEDAD RELATIVA .................................................. 15 TABLA 9, PROGRAMACIÓN: .......................................................... 41 INDICE DE MAPAS: MAPA 1; PARROQUIAS DE RIOBAMBA ………………….……7 MAPA 2; PARROQUIAS URBANAS:……………...……….……..7 INDICE DE GRAFICOS GRAFICO 1 Incendio en orillas de la laguna, fuente: http://www.laprensa.com.ec/imagenes3/fotonoticias/Laguna%20incend io.JPG.....................................................................................................5 GRAFICO 2 Ámbitos del planteamiento, fuente: Autor TDG ..............5 GRAFICO 3 Provincia de Chimborazo, fuente: fuente: http://es.wikipedia.org/wiki/Provincia_de_Chimborazo........................6 GRAFICO 4 Cantones, fuente: http://es.wikipedia.org/wiki/Provincia_de_Chimborazo........................6 GRAFICO 5 Cantón Riobamba, fuente: http://es.wikipedia.org/wiki/Cant%C3%B3n_Riobamba.......................6 GRAFICO 6 Catedral, fuente: http://nn.wikipedia.org/wiki/Riobamba#/media/File:Catedral_Riobamb a.jpg........................................................................................................7 GRAFICO 7 Grupos de edades, fuente: INEC censo 2010 ...................8 GRAFICO 8 Edades, fuente: INEC censo 2010 ....................................8 GRAFICO 9 Identificación Cultural, fuente: INEC censo 2010............8 GRAFICO 10 Edad promedio, fuente: INEC censo 2010 .....................8 GRAFICO 11 Trabajos por Sexo, fuente: INEC censo 2010.................9 GRAFICO 12 Empleos, fuente INEC censo 2010.................................9 GRAFICO 13 Tipos de Trabajos em Chimborazo, fuente: INEC censo 2010........................................................................................................9 GRAFICO 14 Pobreza extrema, fuente: INEC 2014 ...........................10 GRAFICO 15 Pobreza, fuente: INEC 2014.........................................10 GRAFICO 16 Evolución de la Pobreza extrema, fuente: INEC 2014 .10 GRAFICO 17 Servicios Públicos, fuente: INEC censo 2010 ..............11 GRAFICO 18 Energía para cocinar en hogares, fuente: INEC censo 2010 ..................................................................................................... 11 GRAFICO 19 Tipos de vivienda, fuente: INEC censo 2010............... 11 GRAFICO 20 Condiciones de vivienda, fuente: INEC censo 2010.... 11 GRAFICO 21 Línea del Tiempo, fuente: Autor TDG......................... 12 GRAFICO 22 Trazado de la ciudad 1799, fuente: Plan de desarrollo urbano Riobamba 1996........................................................................ 13 GRAFICO 23 Territorio ocupado hasta 1912, fuente: Autor TDG..... 13 GRAFICO 24 Territorio ocupado hasta 1940, fuente: Autor TDG..... 13 GRAFICO 25, Territorio ocupado hasta 1984, fuente: Autor TDG.... 13 GRAFICO 26, territorio ocupado hasta 1900, fuente: Autor TDG ..... 13 GRAFICO 27, territorio ocupado hasta 2010, fuente: Autor TDG ..... 13 GRAFICO 28 Precipitación atmosférica, fuente: Estación Meteorológica ESPOCH año 2014...................................................... 15 GRAFICO 29 Corte Norte Sur, fuente: Google Earth 2015 Autor TDG ............................................................................................................. 16 GRAFICO 30 Corte Este Oeste, fuente: Google Earth 2015 Autor TDG ............................................................................................................. 16 GRAFICO 31 Sustentabilidad, fuente: http://crisyfran2416.blogspot.com/...................................................... 19 GRAFICO 32 Flor de la Permacultura, fuente: https://ecosqueretaro.files.wordpress.com/2013/10/flor-de- permacultura.jpg.................................................................................. 19 GRAFICO 33 Concepto, fuente Richard Rogers & Partners http://www.rshp.com/render.aspx?siteID=1&navIDs=1,4,25,1361&sho wImages=detail&imageID=2433&showParent=true .......................... 21 GRAFICO 34, Planta baja, fuente: Autor TDG................................... 21 GRAFICO 35 Planta primera, fuente: Autor TDG.............................. 21 GRAFICO 36 Planta baja tipo 2, fuente: Autor TDG ......................... 21 GRAFICO 37 Planta Primera tipo 2, fuente: Autor TDG ................... 21 GRAFICO 38 Utilidad del espacio, fuente: Autor TDG ..................... 22 GRAFICO 39 Panorámica, fuente: Richard Rogers & Partners http://www.rshp.com/render.aspx?siteID=1&navIDs=1,4,25,1361&sho wImages=table&thumbnails=true&pageID=1&showParent=true ...... 22 GRAFICO 40, Ensamblaje en obra, fuente: Richard Rogers & Partners http://www.rshp.com/render.aspx?siteID=1&navIDs=1,4,25,1361,1362 &showImages=table&thumbnails=true&pageID=1............................ 22 GRAFICO 41 Geometria concepto, , fuente: Richard Rogers &Partners http://www.rshp.com/work/all_projects/design_for_manufacture_oxley _woods/concept....................................................................................22 GRAFICO 42 Panoramica 2, fuente: Richard Rogers & Partners http://www.rshp.com/render.aspx?siteID=1&navIDs=1,4,25,1361&sho wImages=table&thumbnails=true&pageID=2&showParent=true.......22 GRAFICO 43 Paneles adaptados, fuente: Richard Rogers & Partners http://www.rsh- p.com/work/all_projects/design_for_manufacture_oxley_woods/design /.............................................................................................................23 GRAFICO 44, Funcionamiento de paneles, fuente: : Richard Rogers & Partners http://www.rshp.com/render.aspx?siteID=1&navIDs=1,4,25,1361&sho wImages=table&thumbnails=true&pageID=3&showParent=true.......23 GRAFICO 45 Interior 1, fuente: Richard Rogers & Partners http://www.rshp.com/render.aspx?siteID=1&navIDs=1,4,25,1361&sho wImages=table&thumbnails=true&pageID=3&showParent=true.......23 GRAFICO 46, Plano de Situación, fuente: Richard Rogers & Partners http://www.rshp.com/render.aspx?siteID=1&navIDs=1,4,25,1361&sho wImages=detail&imageID=2428&showParent=true...........................23 GRAFICO 47 Interior 2, fuente: Richard Rogers & Partners http://www.rshp.com/render.aspx?siteID=1&navIDs=1,4,25,1361&sho wImages=table&thu.............................................................................23 GRAFICO 48 Principio de diseño, fuente: http://www.plataformaarquitectura.cl/cl/02-2794/quinta-monroy- elemental-chile/5126e5a6b3fc4b11a7000412......................................24 GRAFICO 49 Departamento Planta baja, fuente: Autor TDG ............24 GRAFICO 50 Duplex Planta Primera, fuente: Autor TDG .................24 GRAFICO 51 Duplex Planta segunda, fuente: Autor TDG.................24 GRAFICO 52 Utilidad Planta baja, fuente: Autor TDG......................24 GRAFICO 53 Utilidad Duplex planta primera, fuente Autor TDG.....24 GRAFICO 54 Estructura Interior, Fuente: ELEMENTAL http://www.elementalchile.cl/proyecto/quinta-monroy/ ......................25 GRAFICO 55 Corte, fuente: ELEMENTAL http://www.plataformaarquitectura.cl/cl/02-2794/quinta-monroy- elemental-chile/5126e58eb3fc4b11a700040c......................................25
  • 9.
    ix PROYECTO DE VIVIENDASOCIAL Y REFORMA URBANA HABITACIONAL PARA LA LAGUNA DE SAN ANTONIO EN LA CIUDAD DE RIOBAMBA GRAFICO 56 Departamento PB, Fuente: ELEMENTAL http://www.elementalchile.cl/proyecto/quinta-monroy/ ......................25 GRAFICO 57 Entrepiso de Hormigón, Fuente: ELEMENTAL http://www.elementalchile.cl/proyecto/quinta-monroy/ ......................25 GRAFICO 58 Proyecto Modificado, Fuente: ELEMENTAL http://www.elementalchile.cl/proyecto/quinta-monroy/ ......................25 GRAFICO 59 Volumetría final, Fuente: ELEMENTAL http://www.elementalchile.cl/proyecto/quinta-monroy/ ......................25 GRAFICO 60 Entrega del Proyecto, Fuente: ELEMENTAL http://www.elementalchile.cl/proyecto/quinta-monroy/ ......................25 GRAFICO 61 Modificaciones, Fuente: ELEMENTAL http://www.elementalchile.cl/proyecto/quinta-monroy/ ......................26 GRAFICO 62 Implantación General, fuente: http://www.plataformaarquitectura.cl/cl/02-2794/quinta-monroy- elemental-chile/5126e57db3fc4b11a7000408: ....................................26 GRAFICO 63 Interior Departamento, Fuente: ELEMENTAL http://www.elementalchile.cl/proyecto/quinta-monroy/ ......................26 GRAFICO 64 Expansiones, fuente: ELEMENTAL http://www.elementalchile.cl/proyecto/quinta-monroy/ ......................26 GRAFICO 65 Expansiones 2, fuente: ELEMENTAL http://www.elementalchile.cl/proyecto/quinta-monroy/ ......................26 GRAFICO 66 Render exterior Fuente: http://www.gabrielverd.com/proyectos/viviendas_umbrete/viviendas_u mbrete.htm#credits...............................................................................27 GRAFICO 67 Planta baja, Fuente: Autor TDG ...................................27 GRAFICO 68 Planta Primera, fuente: Autor TDG..............................27 GRAFICO 69 Utilidad del Espacio, fuente: Autor TDG .....................27 GRAFICO 70 Maqueta interior, , fuente: http://www.gabrielverd.com/proyectos/viviendas_umbrete/viviendas_u mbrete.htm#credits...............................................................................28 GRAFICO 71 Detalle constructivo, fuente: http://www.gabrielverd.com/proyectos/viviendas_umbrete/viviendas_u mbrete.htm#credits...............................................................................28 GRAFICO 72 Maqueta, fuente: http://www.gabrielverd.com/proyectos/viviendas_umbrete/viviendas_u mbrete.htm#credits...............................................................................28 GRAFICO 73 Maqueta General, Fuente: http://www.gabrielverd.com/proyectos/viviendas_umbrete/viviendas_u mbrete.htm#credits .............................................................................. 28 GRAFICO 74 Fachada, fuente: http://www.gabrielverd.com/proyectos/viviendas_umbrete/viviendas_u mbrete.htm#credits .............................................................................. 28 GRAFICO 75 interior, fuente: http://www.gabrielverd.com/proyectos/viviendas_umbrete/viviendas_u mbrete.htm#credits .............................................................................. 28 GRAFICO 76 Diseño Bioclimático, fuente: http://www.gabrielverd.com/proyectos/viviendas_umbrete/viviendas_u mbrete.htm#credits .............................................................................. 29 GRAFICO 77 Implantación General, fuente: http://www.gabrielverd.com/proyectos/viviendas_umbrete/viviendas_u mbrete.htm#credits .............................................................................. 29 GRAFICO 78 Interior, fuente: http://www.gabrielverd.com/proyectos/viviendas_umbrete/viviendas_u mbrete.htm#credits .............................................................................. 29 GRAFICO 79 Marco metodológico Taller 4 "D", fuente: Autor TDG31 GRAFICO 80 Viviendas del MIDUVI Pichincha, fuente: https://www.flickr.com/photos/miduviecuador/6512290337/in/photostr eam / .................................................................................................... 32 GRAFICO 81 Viviendas MIDUVI Guayaquil, fuente: https://www.flickr.com/photos/miduviecuador/6876169684/in/photostr eam/ ..................................................................................................... 32 GRAFICO 82 Casa Prefabricada W. Gropius Fuente: https://proyectos4etsa.wordpress.com/2012/....................................... 33 GRAFICO 83 Hogar Obrero Buenos Aires 1941 Arq. Wladimiro Acosta, fuente: http://es.wikipedia.org/wiki/Edificio_Nicol%C3%A1s_Repetto ........ 33 GRAFICO 84 Prototipo MIDUVI T 36, fuente: https://www.flickr.com/photos/miduviecuador/5600857565/in/album- 72157626331486865/ .......................................................................... 34 GRAFICO 85 Prototipo MIDUVI, fuente: https://www.flickr.com/photos/miduviecuador/5601441220/in/album- 72157626331486865/ .......................................................................... 34 GRAFICO 86 Drop House D3Architects, fuente: http://www.plataformaarquitectura.cl/cl/02-144343/drop-house-d3- architectes.............................................................................................34 GRAFICO 87 Vivienda de papel en la IndiaShigeru Ban, fuente: http://www.plataformaarquitectura.cl/cl/766610/shigeru-ban-lanza- campana-para-construir-refugios-de-emergencia-en-nepal..................34 GRAFICO 88 Vivienda modular A-cero Arquitectos, fuente: http://www.plataformaarquitectura.cl/cl/02-40881/vivienda-modular-a- cero.......................................................................................................34 GRAFICO 89 Análisis Dimensional Baño, fuente: Autor TDG..........38 GRAFICO 90 Análisis dimensional lavadero, fuente: Autor TDG .....38 GRAFICO 91 Análisis dimensional cocina, fuente: Autor TDG.........38 GRAFICO 92 Análisis dimensional comedor, fuente: Autor TDG .....39 GRAFICO 93 Análisis Dimensional Sala, fuente: Autor TDG ...........39 GRAFICO 94 Análisis dimensiona Dormitorio, fuente: Autor TDG ..39 GRAFICO 95 Análisis Dimensional Almacenamiento, fuente: Autor TDG .....................................................................................................39 GRAFICO 96 Modulo Base, fuente: Autor TDG ................................40 GRAFICO 97 Modulo Base Alternativas, fuente: Autor TDG............40 GRAFICO 98 Organigrama 2, fuente: Autor TDG..............................41 GRAFICO 99 Organigrama, fuente Autor TDG..................................41 GRAFICO 100 Concepto Modulación, fuente: Autor TDG................42 GRAFICO 101 Elementos Componentes, fuente: Autor TDG............42 GRAFICO 102 Utilidad del espacio, fuente: Autor TDG....................42 GRAFICO 103 Malla reticular, fuente: Arquitectura forma y espacio Francis Ching. Pág. 87 .........................................................................43 GRAFICO 104 Malla reticular, fuente: Arquitectura, forma y espacio/ F. Ching Pág. 87...................................................................................43 GRAFICO 105 Alternativas de Configuración, fuente: Autor TDG ...43 GRAFICO 106 fotografía del sitio, fuente: Autor TDG ......................43 GRAFICO 107 Dibujo de Integración de la Propuesta general, fuente: Autor TDG ...........................................................................................44 GRAFICO 108 Arquitectura Bioclimatica, fuente: http://www.anes.org/anes/formularios/RedesConocimiento/images/img 03.gif ....................................................................................................44
  • 10.
    x PROYECTO DE VIVIENDASOCIAL Y REFORMA URBANA HABITACIONAL PARA LA LAGUNA DE SAN ANTONIO EN LA CIUDAD DE RIOBAMBA GRAFICO 109 Ciudades del futuro, fuente: https://verdeolivaverdelimon.files.wordpress.com/2013/05/5-green- future-cities-3.jpg.................................................................................44 GRAFICO 110 Análisis Bioclimático, fuente: eficiencia energética www.minvu.cl, Santiago, Chile. ..........................................................44 GRAFICO 111 Acumulación de agua lluvia; fuente: www.minvu.cl, Santiago, Chile.....................................................................................44 GRAFICO 112 Lotes y sombras, fuente: www.minvu.cl, Santiago, Chile.....................................................................................................45 GRAFICO 113 Efectos del viento, fuente: www.minvu.cl, Santiago, Chile.....................................................................................................45 GRAFICO 114 Vegetación, fuente: www.minvu.cl, Santiago, Chile..45 GRAFICO 115 Variables de diseño, fuente: www.minvu.cl, Santiago, Chile.....................................................................................................45 INDICE DE PLANOS: ANALISIS URBANO 1 UBICACIÓN Y ANALISIS VIAL…………………….………...46 2 MORFOLOGIA URBANA Y EQUIPAMIENTO URBANO …..47 3 UNIDADES DEL PAISAJE Y LIMITE URBANO………....…..48 4 ESTADO ACTUAL, LEVANTAMIENTO PLANIMETRICO ...49 PROPUESTA URBANA 5 PLAN URBANO GENERAL ………………………………….....50 6 RADIO DE INFLUENCIA DE LA NUEVA CENTRALIDAD.…51 7 PROPUESTA DE LA NUEVA MORFOLOGIA URBANA …….52 8 TOPOGRAFIA Y CORTE GENERAL DEL TERRENO……..….53 9 PROPUESTA DE NUEVOS EQUIPAMIENTOS EN LA CENTRALIDAD…………………………………………………….54 PROPUESTA ARQUITECTONICA 10 IMPLANTACION GENERAL ………………………….………..55 11 CONCEPTO PROTOTIPO A ……………………………...…......56 12 PLANTA BAJA PROTOTIPO A ………………………………...57 13 PLANTA ALTA PROTOTIPO A ………………………………..58 14 PLANTA DE CUBIERTAS PROTOTIPO A ……………..….….59 15 ELEVACIONES PROTOTIPO A ………………………….…….60 16 ELEVACIONES Y CORTES PROTOTIPO A ………………......61 17 CORTES PROTOTIPO A …………………………………….….62 18 PERSPECTIVA INTERIOR PROTOTIPO A ……………..…..…63 19 CONCEPTO PROTOTIPO B……………………………..…...….64 20 PLANTA PROTOTIPO B ……………………………………......65 21 PLANTA DE CUBIERTAS PROTOTIPO B ……………..….….66 22 ELEVACIONES Y CORTES PROTOTIPO B ……………....…..67 23 ELEVACIONES PROTOTIPO B ……………………….……… 68 24 CORTES PROTOTIPO B ………………………….……………..69 25 PERSPECTIVA INTERIOR PROTOTIPO B ………………...….70 26 VOLUMENES EXTRUIDOS ………………………………...….71 ESTRUCTURAY ACONDICIONAMIENTO CLIMATICO 27 CORTES CONSTRUCTIVOS ………………………………...…72 28 CORTES CONSTRUCTIVOS GENERALES …………………...73 29 ANALISIS CLIMA PROTOTIPO A ……………………………..74 30 ANALISIS CLIMA PROTOTIPO B ……………………………..75 31 IMÁGENES DEL PROYECTO ………………………………….76 32 IMÁGENES DEL PROYECTO ………………………………….77 33 IMÁGENES DEL PROYECTO ………………………………….78 34 IMÁGENES DEL PROYECTO ………………………………….79 35 IMÁGENES DEL PROYECTO ………………………………….80 36 MAQUETA DEL PROYECTO …………………………...….…..81 37 MAQUETA DEL PROYECTO …………………………...….......82 38 MAQUETA DEL PROYECTO …………………………...…...…83
  • 11.
    xi PROYECTO DE VIVIENDASOCIAL Y REFORMA URBANA HABITACIONAL PARA LA LAGUNA DE SAN ANTONIO EN LA CIUDAD DE RIOBAMBA TITULO: Proyecto de Vivienda Social y Reforma Urbana Habitacional para la Laguna de San Antonio en la Ciudad de Riobamba TUTOR: Juan Carlos Villagómez Rodríguez AUTOR: Esteban Fernando Cáceres Guerrero AÑO: 2015 RESUMEN EJECUTIVO: El proyecto se ubica en un barrio periférico al noreste de la ciudad de Riobamba, se plantea intervenir este sector con el objetivo de salvaguardar la integridad de un importante hito natural existente como es la laguna de San Antonio que ha sido blanco de invasiones o tráfico de tierras y que está en constante deterioro. Para esta propuesta se ha tomado en cuenta a la vivienda como una principal necesidad de la población vulnerable que se asienta en estos barrios periféricos en expansión y que sufre por las malas condiciones en las que habitan; es importante que se lleve a cabo un reordenamiento territorial y la reubicación de las personas, que son parte de las invasiones en los alrededores de la laguna ya que este fenómeno de crecimiento ha afectado al equilibrio del ecosistema existente, amenazando algunas especies importantes de flora y fauna propios del lugar. Los espacios planteados en la propuesta Urbana tratan de articular la adversidad de usos de suelo; en donde pueda existir un equilibrio entre el entorno inmediato y la ciudad, otorgándole una nueva identidad al sector para que sea posible la interacción de las personas que habiten el lugar o no, independientemente de su clase social, comprometiéndose a tener un desarrollo sostenible. DESCRIPTORES: Vivienda Social – Riobamba – Laguna – Reordenamiento Territorial – Periferia – Propuesta Urbana TITLE: Social Housing Proyect and Urban Housing Reform for the San Antonio Lagoon at the city of Riobamba TUTOR: Juan Carlos Villagomez Rodriguez AUTHOR: Esteban Fernando Cáceres Guerrero Year: 2015 ABSTRACT: This project is located on a peripheral neighborhood at the northeast of the city of Riobamba, the proposal is to intervene this sector with the purpose of safeguarding the integrity of an important natural landmark wich is the San Antonio Lagoon what has been target of invasions or land trafficking and that is in constant deterioration. For this proposal, it was taken in to account housing as a primary need of the vulnerable population that lives on this expanding peripheral neighborhoods and that has a hard time due to the conditions they live in, it si important to carry out a territorial restructuring and a relocation of people who are part of the invasions on the surroundings of the lagoon since this growth phenomenon has affected the balance of the existing ecosystem, threatening some important faune and floare species of the place. The spaces proposed out of this urban proposal try to articulate the diversity of soil use; where there can exist a balance between the immediate environment and the city, grating a new identity to the sector for it to be possible an interaction between people who live there and people who don’t, regardless of their social status, and who commit to have a sustainable development. KEY WORDS: Social Housing – Riobamba – Lagoon – Territorial Restructuring – Peripheral – Urban Proposal
  • 12.
  • 13.
    2 PROYECTO DE VIVIENDASOCIAL Y REFORMA URBANA HABITACIONAL PARA LA LAGUNA DE SAN ANTONIO EN LA CIUDAD DE RIOBAMBA CRONOGRAMA: CRONOGRAMA DE TRABAJO DE FIN DE CARRERA ABRIL Mayo Junio Julio Agosto Sep 28 / 30 5 / 7 12 / 14 19 / 21 26 / 28 2 / 4 9 / 11 16 / 18 23 / 25 30 / 2 7 / 9 14 / 16 21 /23 28 / 30 4 / 6 11 / 13 18 / 20 25 / 27 1 / 3 FASE 1 FASE2 FASE 3 FASES TIEMPO 1 sem 2 sem 3 sem 4 sem 5 sem 6 sem 7 sem 8 sem 9 sem 10 sem 11 sem 12 sem 13 sem 14 sem 15 sem 16 sem 17 sem 18 sem 19 sem ACTIVIDADES FASE 1 DENUNCIA Tema Antecedentes y Justificación Objetivos Alcance del Proyecto Memoria Explicativa Implantación del proyecto / A nivel de esquemas Anteproyecto / A nivel de esquemas Proyecto Ejecutivo Planos / Zonificaciones Análisis Teórico Conceptual / Conceptos / Proyecto Conceptual Composición Arquitectónica y espacial Planteamiento tecnológico y de materialidad Planteamiento de sostenibilidad medioambiental Análisis de repertorios (3) Definición de modelos / Propuesta / Esquemas Programa Arquitectónico / Programación En términos cualitativos y cuantitativos El Sitio Selección del Terreno / Análisis Contextualización del proyecto en territorio FASE 2 Proyecto: A nivel ejecutivo - constructivo Plantas Cortes Elevaciones Detalles arquitectónicos constructivos Imágenes 3d o Fotomontajes Recorridos virtuales Maqueta Definitiva FASE 3 Documentación Final y Defensa de TDT Elaboración del documento final Elaboración láminas de presentacion Presentación Pública
  • 14.
    3 PROYECTO DE VIVIENDASOCIAL Y REFORMA URBANA HABITACIONAL PARA LA LAGUNA DE SAN ANTONIO EN LA CIUDAD DE RIOBAMBA INTRODUCCION: La dificultad para adquirir vivienda propia es una constante en la ciudad de Riobamba, el crecimiento desmedido de la periferia es un problema que obliga a pensar en soluciones habitacionales, sobre todo para las personas de clase económica baja, que son grupos que no perciben facilidades ni apoyo para vivir dentro de la ciudad. El sector de la laguna de San Antonio es un claro ejemplo de un barrio conformado por invasiones; donde se ubica la laguna que es un hito natural importante dotado de flora y fauna que conforma un ecosistema, los asentamientos humanos invasivos, sin consideraciones ambientales generan un impacto negativo en el ambiente y la ciudad. Las condiciones actuales de las viviendas ubicadas en barrios populares que se han asentado en la periferia son deplorables, en primer lugar la carencia de servicios básicos desemboca en un foco de contaminación, además existen fallas técnicas y de diseño latentes que están dadas por la autoconstrucción por parte de los usuarios, sin ayuda de profesionales, o sin aprobación del gobierno local, dificultando la vida diaria de sus habitantes y, brindando también una mala imagen de la ciudad dentro de un entorno construido. Estas falencias de las viviendas autoconstruidas se manifiestan en la ciudad como problemas urbanos, evidenciados en la movilidad conflictiva y la carencia de áreas recreativas que son los principales inconvenientes por la constante expansión del territorio. El proyecto presentado surge como una alternativa a este problema y analiza las claves para brindar soluciones en la actualidad, conocer los problemas y forjar la nueva visión de planificación urbana que nos puede brindar la tecnología o conocimientos actuales; en este caso la importancia del cuidado medioambiental servirá para cambiar no solo las condiciones de viviendas dignas, sino también el paradigma de los barrios periféricos y la convivencia de un barrio con un medio natural inmediato en el borde de un límite urbano.
  • 15.
    4 PROYECTO DE VIVIENDASOCIAL Y REFORMA URBANA HABITACIONAL PARA LA LAGUNA DE SAN ANTONIO EN LA CIUDAD DE RIOBAMBA 1 DENUNCIA: 1.1 PROYECTO DE VIVIENDA SOCIAL Y REFORMA URBANA HABITACIONAL DEL BARRIO DE SAN ANTONIO DE LA LAGUNA EN LA CIUDAD DE RIOBAMBA. 1.2 PROBLEMÁTICA: 1.2.1 PLANTEAMIENTO DEL PROBLEMÁTICA A NIVEL URBANO ARQUITECTÓNICO: Cada vez más las personas tratan de vivir en las ciudades, la principal razón es que buscan oportunidades que les permitan mejorar su calidad de vida, generalmente se trata del acceso a servicios básicos como agua potable, luz eléctrica, alcantarillado, entre otros; además de beneficiarse de los establecimientos de educación, salud o trabajo, pues la cuidad brinda un ambiente ideal donde el núcleo familiar puede vivir dignamente y con cierta estabilidad económica. La realidad es que el fenómeno de crecimiento en las ciudades genera varios problemas urbanos a nivel de movilidad, abastecimiento de servicios, imagen urbana, disgregación social, contaminación e invasión del ecosistema natural, etc. La periferia de las ciudades se ha convertido en un foco de problemas mencionados anteriormente, pero sobre todo se puede evidenciar las dificultades para obtener vivienda propia, ya que son cada vez más personas las que quieren asentarse en la ciudad, y lo hacen sin planificación previa ni asistencia técnica o legal. La gente, además de afrontar cierto nivel de pobreza y los altos precios de los terrenos o casas dentro de la ciudad, tolera las necesidades latentes de la población, que llevan a invadir los bordes de la ciudad, sin consideraciones técnicas ni ambientales, de forma descontrolada; entonces es en donde las personas realizan la autoconstrucción de sus viviendas para tratar de habitar en la ciudad, pero al mismo tiempo siendo segregados en ella, manteniéndose en un estándar social de “barrios populares” o “barrios marginales”. Evidenciando la inequidad social, la falta de planificación o la pobreza, estos barrios son blancos fáciles para el deterioro social y principal desencadenante de la delincuencia. 1.2.2 CONTEXTUALIZACIÓN DEL PROBLEMA: Macro: Desde época de la industrialización de las ciudades, la población rural se ha movido constantemente a la ciudad, en donde siempre crecieron en la periferia de barrios con diversas lotificaciones permitiendo la expansión, desarrollándose en fraccionamientos de grandes extensiones de terrenos antes rurales ahora lotificados, habitados y totalmente consolidados. Actualmente la ciudad de Riobamba ha crecido de manera descontrolada en la periferia, mezclándose con pequeños poblados aledaños, pero existen otros nuevos asentamientos que sin planificación por parte del gobierno local; se consolidan como invasiones ilegales de lugares cercanos, ya sea por el desmedido crecimiento poblacional, la gran migración a la ciudad o la poca atención a la vivienda por parte de las entidades gubernamentales. Es necesario plantear desde lo macro nuevas consideraciones para el desarrollo urbano integral formulando nuevos puntos de desarrollo para el hábitat social con los servicios que complementen este proyecto a nivel de ciudad. Meso: Para tener una cobertura eficiente de los servicios públicos es necesario mejorar las condiciones existentes antes que expandir la ciudad y seguir agravando los problemas anteriores, tomando en cuenta alternativas de re-densificación de los barrios actuales, optando también por la ampliación y fortalecimiento de áreas verdes, culturales y recreativas que permitan las relaciones sociales y actividades sanas a las personas de toda la ciudad; Tener además una reforma de la normativa urbana para frenar la autoconstrucción o edificaciones con problemas técnicos. Micro: Es necesario atender las necesidades habitacionales de las personas con bajo nivel económico, para que puedan tener una vivienda digna que contenga lo necesario en su vida cotidiana como núcleo familiar; Es importante también tener en cuenta que existe planes de conservación ambiental que se pueden ver afectados por la invasión de construcciones. Es transcendental preservar en medio natural y también poder generar conciencia ambiental a los habitantes, conformando así una nueva concepción de comunidad, para hacer de este lugar un ejemplo de barrio para las actuales y nuevas generaciones. 1.2.3 CONCRECIÓN DEL PROBLEMA: El planteamiento del fenómeno de los barrios periféricos y su problemática nos permite aclarar la razón del proyecto, la razón para intervenir este sector se centra en que las zonas periféricas dejen de ser barrios informales y se conviertan en referentes de zonas habitacionales dignas que conforman una comunidad y además que se vinculen con la ciudad, teniendo en cuenta la implementación del plan de manejo ambiental para un hito natural importante dentro de un ecosistema y proyectando el mejoramiento de áreas verdes y recreativas. 1.2.4 SISTEMATIZACIÓN DEL PROBLEMA: Problema General: Fenómeno de autoconstrucción e invasión en un hito natural de la periferia, dado por la dificultad de conseguir vivienda propia o terrenos para su construcción, que conlleva problemas sociales o ambientales, dificultando su conexión con la ciudad. Problemas Específicos:  Desintegración de la ciudad con el sector, privación de servicios;  Problemas de impacto ambiental a la laguna y alrededores que desencadenan problemas de insalubridad;  Sectores marginados e inequidad social, pobreza y delincuencia;  Autoconstrucción de la vivienda con problemas técnicos y sin servicios básicos;  Falta de áreas verdes, culturales o recreativas.
  • 16.
    5 PROYECTO DE VIVIENDASOCIAL Y REFORMA URBANA HABITACIONAL PARA LA LAGUNA DE SAN ANTONIO EN LA CIUDAD DE RIOBAMBA Grafico 1 Incendio en orillas de la laguna, fuente: http://www.laprensa.com.ec/imagenes3/fotonoticias/Laguna%20incendio.JPG 1.3 JUSTIFICACIÓN DEL TEMA: La visión para crear el proyecto es intervenir en el sector periférico que marca un límite entre la ciudad y lo rural, en primer lugar proteger a la laguna como un importante ecosistema que se encuentra en constante amenaza por las invasiones de las personas que han llegado a habitar el sector, también en el ámbito social la idea de proyectar vivienda social urbana para facilitar un hábitat digno a las personas de bajo nivel económico que viven en las invasiones, dotar de servicios básicos al barrio, evitar la degradación ambiental, la agudización de la pobreza y cambiar la realidad de este barrio popular. Estas nuevas viviendas están destinadas a cumplir con requisitos mínimos de confort y explorar nuevas tecnologías en el campo de la construcción sostenible, planteando el uso de nuevos materiales o sistemas constructivos alternativos, además teniendo en cuenta opciones para brindar condiciones de adaptabilidad y posibilidad de crecimiento, y para la importancia del barrio darle una nueva identidad al lugar. El proyecto se encuentra alineado con varios de los objetivos del Plan nacional del buen vivir, orientados a brindar la oportunidad de tener una vida digna como familia dentro de la sociedad, así como el reconocimiento de los derechos y deberes, considerando las demás necesidades que complementen la vivienda y teniendo en cuenta el desarrollo de una población en armonía con el ecosistema; siendo los más acordes con el tema los siguientes: 2 Auspiciar la igualdad, la cohesión, la inclusión y la equidad social y territorial, en la diversidad. 3 Mejorar la Calidad de Vida de la Población. 4 Fortalecer las capacidades y potencialidades de la ciudadanía. 5 Construir espacios de encuentro común, y fortalecer la identidad nacional, las identidades diversas, la plurinacionalidad y la interculturalidad. 7 Garantizar los derechos de la naturaleza y promover la sostenibilidad territorial y global.(1 PNBV 2013-2017 SEMPLADES) También toma en cuenta el derecho a una vivienda digna que ofrezca paz, seguridad y dignidad, la cual está reconocida en el art. 25 de la Declaración de los Derechos Humanos de la ONU. 1.4 OBJETIVOS: 1.4.1 OBJETIVO GENERAL: Diseñar un proyecto de reordenamiento urbano habitacional con prototipos de vivienda social urbana sostenible destinados a la población vulnerable del barrio de San Antonio, de acuerdo con las condiciones del plan de protección ambiental de la laguna y las necesidades de sus habitantes. 1.4.2 OBJETIVOS ESPECÍFICOS:  A partir de la realidad, analizar los problemas y plantear una solución de reordenamiento urbano para la zona a intervenir, tomando en cuenta la protección ambiental de la laguna.  Proponer prototipos de vivienda que permitan ofrecer varias opciones de configuración interna asequibles a todo tipo de familias.  Explorar materiales nuevos con criterios sustentables que permitan la prefabricación y construcción en menos tiempo y sin desperdicio de recursos.  Plantear sistemas pasivos de regulación climática que permitan las mejores condiciones y el ahorro de energía en cada vivienda.  Exponer a este prototipo como una nueva alternativa de diseño y construcción para la época y sociedad actual. 1.5 ALCANCE DEL PROYECTO: El proyecto se enfoca en analizar el concepto de límite urbano como parte de una transición entre la mancha urbana y el medio natural siendo el punto de partida para la intervención. Es necesario la exploración del fenómeno habitacional en la periferia para que sea posible plantear una nueva perspectiva a la ciudadanía acerca de los programas de vivienda social generando vida en comunidad y sensibilidad por el ambiente natural. También destacar el acercamiento a las nuevas tecnologías constructivas para poder evidenciar el mejor aprovechamiento de recursos para el proyecto, calidad y eficiencia, proponiendo el mínimo impacto al ambiente; pues la visión es plantear la participación de la ciudadanía en proyectos habitacionales que se alineen con los planes del gobierno y entidades municipales locales, conformando así el desarrollo futuro de la ciudad. El proyecto de vivienda social se centra en obtener viviendas adaptables a las necesidades de las personas, para brindar las mejores condiciones, analizándose en 4 ámbitos importantes: Grafico 2 Ámbitos del planteamiento, fuente: Autor TDG Social: Vivienda digna a personas vulenrables Económico: Ahorro y optimizacion de recursos Cultural: Dar una nueva indentidad a la comunidad Ambiental: Protección de la Laguna como ecosistema natural
  • 17.
  • 18.
    6 PROYECTO DE VIVIENDASOCIAL Y REFORMA URBANA HABITACIONAL PARA LA LAGUNA DE SAN ANTONIO EN LA CIUDAD DE RIOBAMBA 2 CONCEPTUALIZACION: 2.1 ANTECEDENTES: 2.1.1 INTRODUCCIÓN: En Riobamba el fenómeno del crecimiento desordenado en la periferia ocasiona grandes dificultades a la ciudad, frecuentemente ocurre en las ciudades principales con la extensión en su territorio. Existe además un problema latente de pobreza y carencia de vivienda digna para estos sectores periféricos en la ciudad. Este proyecto se fundamenta en ofrecer una nueva conformación territorial compuesta de viviendas de interés social para el barrio de San Antonio, en los bordes de la urbe, donde se ubica la laguna con el mismo nombre y en el cual habitan grupos de población vulnerable; el GAD Municipal de Riobamba propone el proyecto de recuperación de la laguna como área recreativa que es parte del PDOT 2014-2019, esta propuesta busca complementar este plan de protección ambiental del espacio natural; buscando alternativas a las tipologías de vivienda social urbana adaptada a los requerimientos y condiciones de las políticas gubernamentales locales. 2.1.2 ANTECEDENTES HISTÓRICOS: 2.1.2.1 PROVINCIA DE CHIMBORAZO: La provincia de Chimborazo se encuentra en la zona central de la región sierra del país, (Ver gráfico 3) atravesada por los andes y consta de las principales formaciones montañosas del país, su nombre proviene de la más importante elevación, el volcán Chimborazo, con una altura de 6310 msnm. Consta de 10 cantones y su capital es la ciudad de Riobamba; (Ver gráfico 4), Su superficie es aproximadamente 6500 km2 , sus límites son: Al norte con la provincia de Tungurahua, al sur con la provincia de Cañar, al este con la provincia de Morona Santiago, al oeste con la provincia de Guayas y Bolívar. (Wikipedia, 2015) Grafico 3 Provincia de Chimborazo, fuente: fuente: http://es.wikipedia.org/wiki/Provincia_de_Chimborazo Grafico 4 Cantones, fuente: http://es.wikipedia.org/wiki/Provincia_de_Chimborazo 2.1.2.2 CANTÓN RIOBAMBA: Divisiones administrativas: (Ver gráfico 5) Es el cantón de mayor importancia al ser la capital de la provincia. Limita al norte con los cantones Guano y Penipe, al sur con Colta y Guamote, al este con Chambo y al oeste con la Provincia de Bolivar. Las 5 Parroquias urbanas: Lizarzaburu, Maldonado, Velasco, Veloz y Yaruquies; Las 11 Parroquias rurales: Cacha, Calpi, Cubijies, Flores, Licán, Licto, Pungalá, Punín, Quimiag, San Juan y San Luis. Superficie aproximada 990 km2 . El cantón se encuentra en la zona 3 de planificación. Representa el 15,1% del territorio de la provincia de Chimborazo. Grafico 5 Cantón Riobamba, fuente: http://es.wikipedia.org/wiki/Cant%C3%B3n_Riobamba
  • 19.
    7 PROYECTO DE VIVIENDASOCIAL Y REFORMA URBANA HABITACIONAL PARA LA LAGUNA DE SAN ANTONIO EN LA CIUDAD DE RIOBAMBA 2.1.2.3 CIUDAD DE RIOBAMBA: El primer asentamiento del Ecuador tiene su origen en la cercanía a la laguna de Colta, fue fundada el 15 de agosto de 1534, llamada Santiago de Quito por Diego de Almagro, como la primera ciudad colonizadora española en el país; antiguamente fue llamada Liribamba capital de los Puruhaes. En 1589 se funda la ciudad San Pedro de Riobamba, que se convirtió en una de las ciudades más representativas de la colonia, el 4 de febrero de 1797, tras varios movimientos telúricos un terremoto destruye la ciudad por completo, lo que causa la reubicación de la ciudad en la llanura de Tapi como el sitio ideal para la refundación de la ciudad. Posteriormente se declara la emancipación política de Riobamba el 11 de noviembre de 1820; para luego darse el 21 de abril de 1822 la batalla de Tapi marcando la definitiva independencia de la ciudad, que son fechas importantes en la memoria de los riobambeños. Riobamba es conocida como la ciudad de las primicias al albergar la primera constituyente y constitución de la república en el año de 1830. Mucho después se fundan varios colegios religiosos, iglesias, conventos que van dando relevancia a la ciudad; ve la llegada del primer ferrocarril, se funda el estadio olímpico, la primera emisora radial, entre muchos eventos más. Se comienzan a consolidar las principales parroquias que dividen a la ciudad en 5 sectores los cuales son: Maldonado, Lizarzaburu, Veloz, Velasco y Yariquies La ciudad de Riobamba es conocida también como “La ciudad de las Primicias”, “La Sultana de los Andes”, “Cuna de la nacionalidad Ecuatoriana”, “Corazón de la Patria” ya que se ubica en el centro del país. Se encuentra a una altura de 2754 m.s.n.m., en la llanura de Tapi donde está rodeado por importantes volcanes de la cordillera de los andes como: el Chimborazo, Tungurahua, el Altar y el Carihuayrazo. Según el censo de población del 2010 la superficie delimitada por el perímetro urbano de la ciudad es de 1150,2 km2, alrededor de 2900 hectáreas de área urbana. (GADM-Riobamba, Riobamba GAD Municipal, 2015) Mapa 1 Parroquias de Riobamba, fuente: SEMPLADES 2011 Mapa 2 Parroquias Urbanas, fuente: SEMPLADES 2011 Grafico 6 Catedral, fuente: http://nn.wikipedia.org/wiki/Riobamba#/media/File:Catedral_Riobamba.jpg
  • 20.
    8 PROYECTO DE VIVIENDASOCIAL Y REFORMA URBANA HABITACIONAL PARA LA LAGUNA DE SAN ANTONIO EN LA CIUDAD DE RIOBAMBA 2.1.3ANTECEDENTES DEL MEDIO SOCIAL: 2.1.3.1 DEMOGRAFIA EN CHIMBORAZO: Tabla 1, Estructura de la Población: Jurisdicción Censo 2001 Censo 2010 Provincia Chimborazo Población total 403.632 458.581 Población Masculina 190.667 219.401 (47,84%) Población Femenina 212.965 239.180 (52,16%) % con relación al país 3,32% 3,16% Cantón Riobamba Población Total 193.315 225,741 Población Masculina 90.519 106.840 (47,33%) Población Femenina 102.796 118.901 (52,67%) % con relación a la provincia 47,89 % 49,22% Composición de la población por jurisdicción y sexo Fuente INEC censo 2010 Tabla 2, Población por sexo Hombres Mujeres Total Riobamba 74634 47,62% 82089 52,38% 156723 69,43 % Cacha 1410 44,62% 1750 55,38% 3160 1,40% Calpi 3012 46,56% 3457 53,44% 6469 2,87% Cubijies 1148 45,66% 1366 54,34% 2514 1,11% Flores 2074 45,62% 2472 54,38% 4546 2,01% Lican 3853 48,39% 4110 51,61% 7963 3,53% Licto 3498 44,81% 4309 55,19% 7807 3,46% Pungala 2837 47,65% 3117 52,35% 5954 2,64% Punin 2710 45,35% 3266 54,65% 5976 2,65% Quimiag 2518 47,90% 2739 52,10% 5257 2,33% San Juan 3442 46,70% 3928 53,30% 7370 3,26% San Luis 5704 47,53% 6298 52,47% 12002 5,32% Total Cantonal 106840 47,33% 118901 52,67% 225741 100% Población parroquial por sexo en el cantón Riobamba Fuente INEC censo 2010 Grafico 7 Grupos de edades, fuente: INEC censo 2010 Grafico 9 Identificación Cultural, fuente: INEC censo 2010 Grafico 10 Edad promedio, fuente: INEC censo 2010 Según los datos, Riobamba alberga a la mayor cantidad de personas por ser la capital provincial, se puede evidenciar que en su gran parte está compuesto por mestizos y de personas indígenas que migran del campo a la ciudad. En total tiene una tasa de crecimiento anual de 1,4 en el 2010, el porcentaje de edad desde los 15 hasta los 30 años se reduce porque este grupo sale de la provincia por motivos de estudios o trabajo. Grafico 8 Edades, fuente: INEC censo 2010
  • 21.
    9 PROYECTO DE VIVIENDASOCIAL Y REFORMA URBANA HABITACIONAL PARA LA LAGUNA DE SAN ANTONIO EN LA CIUDAD DE RIOBAMBA 2.1.4 ANTECEDENTES ECONÓMICOS: Grafico 12 Empleos, fuente INEC censo 2010 La mayoría de la población tiende a trabajar por su cuenta, lo que significa que existe bastante trabajo informal en la ciudad y que no tienen labor fija, las actividades económicas más importantes de la ciudad son la agricultura, ganadería y riego, aunque también ha tomado fuerza la producción artesanal y el turismo en menor medida. Tabla 3, Ocupación por sexo OCUPACION HOMBRE MUJER Empleado privado 19.304 11.537 Cuenta propia 51.452 46.458 Jornalero o peón 15.195 5.744 Empleado u obrero del Estado, Municipio o Consejo Provincial 12.763 10.375 No declarado 2.921 3.017 Empleada domestica 247 5.017 Patrono 2.509 1.977 Trabajador no remunerado 1.751 1.842 Socio 1.090 632 Total 107.234 86.599 Ocupación por sexo, fuente INEC censo 2010 Grafico 11 Trabajos por Sexo, fuente: INEC censo 2010 Grafico 13 Tipos de Trabajos em Chimborazo, fuente: INEC censo 2010
  • 22.
    10 PROYECTO DE VIVIENDASOCIAL Y REFORMA URBANA HABITACIONAL PARA LA LAGUNA DE SAN ANTONIO EN LA CIUDAD DE RIOBAMBA 2.1.5 ANTECEDENTES DE POBREZA: “La pobreza por ingresos es sinónimo de carencia y privación, que limita a una persona a alcanzar su mínimo nivel de vida” Definición INEC Indicadores de pobreza y desigualdad 2014. Pobreza y pobreza extrema: Se considera a una persona pobre cuando tiene un ingreso familiar per cápita menor a 81,04 $ mensuales, y a un pobre extremo si este valor es de menos de 45,67 $ mensuales. La extrema pobreza en Riobamba afecta alrededor del 22 % de la población total, por necesidades básicas insatisfechas. (2INEC) Grafico 15 Pobreza, fuente: INEC 2014 Grafico 14 Pobreza extrema, fuente: INEC 2014 Grafico 16 Evolución de la Pobreza extrema, fuente: INEC 2014
  • 23.
    11 PROYECTO DE VIVIENDASOCIAL Y REFORMA URBANA HABITACIONAL PARA LA LAGUNA DE SAN ANTONIO EN LA CIUDAD DE RIOBAMBA 2.1.6 ANTECEDENTES DE VIVIENDA: La vivienda propia existe en un gran porcentaje, pero no todos los barrios periféricos cuentan con todos los servicios básicos, la falencia más evidente es la falta de alcantarillado o agua potable, generando un gran foco de contaminación ambiental. Al mismo tiempo se ha implementado gradualmente el sistema de contenedores de basura, reemplazando a los camiones recolectores dentro de ciertos horarios. Grafico 18 Energía para cocinar en hogares, fuente: INEC censo 2010 Tabla 4, Tenencia de Vivienda TENENCIA DE VIVIENDA 2010 HOGARES % Propia y totalmente pagada 74.265 59,2% Arrendada 19.163 15,3% Prestada o cedida (no pagada) 13.684 10,9% Propia (regalada, heredada o por posesión) 11.593 9,2% Propia y la está pagando 5.720 4,6% Por servicios 848 0,7% Anticresis 134 0,1% Total 125.407 100% Datos de tenencia de vivienda Grafico 17 Servicios Públicos, fuente: INEC censo 2010 Grafico 19 Tipos de vivienda, fuente: INEC censo 2010 Grafico 20 Condiciones de vivienda, fuente: INEC censo 2010
  • 24.
    12 PROYECTO DE VIVIENDASOCIAL Y REFORMA URBANA HABITACIONAL PARA LA LAGUNA DE SAN ANTONIO EN LA CIUDAD DE RIOBAMBA 2.1.7 LINEA DEL TIEMPO: 15 de agosto de 1534: Fundacion Primera Ciudad Colonizadora Española Santiago de Quito por Diego de Almagro. 1589 Fundacion de San Pedro de Riobamba 1645 Primer gran terremoto en la ciudad de Riobamba 1704 nacimiento del Cientifio Riobambeño Pedro Vicente Maldonado 1797 Gran terremoto que destruye la Ciudad y que obliga a reubicarse en la llanura de Tapi 11 de Noviembre de 1820 y 21 de abril de 1822 como batalla e independencia de la Ciudad. 1830 Primera Consituyente y Constitucion de la República del Ecuador 1905 Llega a Riobamba el Primer Ferrocarril 1936 Inauguacion del primer estadio olimpico del Ecuadro 1972 Inauguracion de la Escuela Superior Politecnica de Chimborazo 1988 fallece Monseñor Leonidas Proaño 1997 Paro por la dictadura militar 2011 Sede del Campeonato Sudamericanol de futbol sub 17 1534 1589 1645 1704 1797 1820 1830 1905 1936 1972 1988 1997 2011 2015 Grafico 21 Línea del Tiempo, fuente: Autor TDG
  • 25.
    13 PROYECTO DE VIVIENDASOCIAL Y REFORMA URBANA HABITACIONAL PARA LA LAGUNA DE SAN ANTONIO EN LA CIUDAD DE RIOBAMBA 2.2 MARCO TEÓRICO GENERAL: En el campo de la arquitectura de vivienda social, es necesario comprender la evolución y desarrollo que alcanzan estos proyectos, que con el tiempo se han adaptado para ajustarse a los programas sociales de las realidades en un panorama internacional, ya que en los proyectos destinados a vivienda mínima no solo influye el enfoque arquitectónico, involucra también a la sociedad actual, la cultura y costumbres del lugar, las políticas gubernamentales locales, la proyección de planificación de ciudad sostenible y la vialidad económica. 2.2.1 EXPANSIÓN DE LA SUPERFICIE URBANA: Entre las problemáticas analizadas en la ciudad de Riobamba se encuentran los asentamientos informales, la falta de planes de vivienda municipales, el crecimiento desorganizado de los asentamientos humanos fuera del límite urbano acelerado (más del 3% de su expansión por año) y el tráfico ilegal de tierras, complicando el uso de estrategias para dar solución. (GADM-Riobamba, Plan de Ordenamiento Territorial Riobamba 2015-2019, 2014) La vivienda es la principal necesidad de las personas que quieren habitar en la ciudad y es la causa de la expansión de la mancha urbana, con la nueva constitución de los barrios, estos se alejan más de los centros urbanos donde se encuentran los principales equipamientos y agravando los problemas de movilidad, además de la escaza presencia de equipamientos recreativos, de comercio y servicios. (Sanchez Corral, 2009, pág. 101) Encontró lo siguiente: “los desarrollos en la periferia ocupan grandes reservas territoriales que, en muchos casos carecen de una planeación urbana integral….” “la movilidad para los habitantes de los desarrollos crea una dependencia al coche debido a la lejanía de los trabajos, escuelas, espacios públicos o de recreación, generando la necesidad de vías que conecten con la ciudad, causan el congestionamiento vial hacia los centros laborales” Grafico 22 Trazado de la ciudad 1799, fuente: Plan de desarrollo urbano Riobamba 1996 Grafico 23 Territorio ocupado hasta 1912, fuente: Autor TDG Grafico 24 Territorio ocupado hasta 1940, fuente: Autor TDG Grafico 25, Territorio ocupado hasta 1984, fuente: Autor TDG Grafico 26, territorio ocupado hasta 1900, fuente: Autor TDG Grafico 27, territorio ocupado hasta 2010, fuente: Autor TDG
  • 26.
    14 PROYECTO DE VIVIENDASOCIAL Y REFORMA URBANA HABITACIONAL PARA LA LAGUNA DE SAN ANTONIO EN LA CIUDAD DE RIOBAMBA Los predios de las invasiones actuales se han apropiado de las orillas de la laguna, generando conflictos de legalidad, además de la ausencia de servicios básicos que obligan a recorrer grandes distancias a los habitantes para conseguirlas. El impacto ambiental está en crecimiento, añadiendo también problemas de salubridad al no contar con alcantarillado ni tener un sistema de recolección de basura. 2.2.2 COMPLEJIDAD URBANA, MIXTICIDAD DE USOS: “La complejidad atiende a la organización urbana, al grado de mixticidad de usos y funciones implantadas en un determinado territorio. La complejidad urbana es el reflejo de las interacciones que se establecen en la ciudad entre los entes organizados, también llamados personas jurídicas: actividades económicas, asociaciones, equipamientos e instituciones.” (Agencia de Ecología Urbana Barcelona, 2015) La ubicación del barrio resalta por su cercanía a edificaciones importantes a nivel de ciudad como es la UNACH, el Paseo Shopping o el colegio fiscal Carlos Garbay, además de la futura proyección de la recuperación de la laguna de San Antonio como espacio público y de protección ambiental, es de gran relevancia la proyección de vivienda social como un complemento a la mixticidad de usos que existen o se proyectan y que se apega a los objetivos del plan regulador de la ciudad. 2.2.3 CRITERIOS GENERALES PARA LA PROYECCIÓN DE VIVIENDA MÍNIMA: Los proyectos realizados en el país son rígidos en su composición, el prototipo de vivienda es inalterable en su diseño y espacialidad, con el tiempo los usuarios requieren adaptarse a nuevas necesidades o cambios en su estructura familiar. Además no consideran los variados requerimientos de las familias contemporáneas y sus diversas condiciones de habitabilidad, lo que causa el fenómeno de la autoconstrucción fuera de las normas para sus ampliaciones o adaptaciones de lo existente. (Montaner & Muxí Martinez, 2006, pág. 83) Encontraron lo siguiente: “Diferentes agrupaciones de convivencia hacen anticuada la concepción de la ´familia nuclear´ como componente mayoritario y, por ello, la vivienda ha de proyectarse con respuestas de máxima ambigüedad y versatilidad funcional, de manera que pueda cobijar la enorme variedad de modos de vida y permitir una mayor capacidad de transformación con costes mínimos, tanto económicos como técnicos”. Los aspectos clave de los proyectos de vivienda fueron elaborados como un sistema de valoración de obras construidas, como procesos que estructuran la vivienda contemporánea. “Los criterios sobre la vivienda básica se fundamentan en 4 parámetros generales: Sociedad – Ciudad – Tecnología - Recursos”. (Montaner & Muxí Martinez, 2006, pág. 85) 2.2.3.1 SOCIEDAD Y DIVERSIDAD: Considerar la diversidad de estructuras familiares contemporáneas como su evolución, las distintas costumbres y la igualdad de género, que permita relaciones igualitarias. Es importante también conocer las costumbres y modo de vida de las personas en su entorno, siendo necesario que exista interés y apoyo por los beneficiarios en el proceso de vinculación con la sociedad. 2.2.3.2 CIUDAD, ENTORNO URBANO: La situación urbana es una realidad que ya está anterior al proyecto y la relación con el contexto en el que se inserta nos muestra un conjunto de condiciones, límites y criterios necesarios para decidir las ideas de una propuesta funcional y formal. El medio urbano debe ser adecuado con dotaciones y servicios de infraestructura de ciudad para que sea óptimo en el desarrollo de vivienda y la evolución futura del barrio. 2.2.3.3 TECNOLOGÍAS: Para facilitar la evolución de la vivienda, es necesario adecuar la tecnología constructiva de acuerdo con el lugar y el tiempo actual, donde participan diversos sistemas constructivos que pueden facilitar el cambio o adecuación posterior por parte de los usuarios, teniendo en cuenta el menor impacto ambiental y la calidad de los procesos constructivos. 2.2.3.4 RECURSOS: Los materiales utilizados en los proyectos actuales deben optar por brindar el máximo ahorro energético, que en su fabricación no genere desechos y que al final de su vida útil se pueda reutilizar con otros propósitos. Además añadir sistemas o mecanismos de climatización que permitan el uso eficiente de la energía y recursos, junto con tener ambientes saludables; calidad, durabilidad y facilidad de ensamblaje. 2.2.3.5 ECONOMÍA: Los salarios de las personas influyen en la adquisición y calidad de la vivienda, es importante el apoyo gubernamental y del gobierno local, con apoyos y supervisión técnicos y financieros. La planificación urbana se desarrolla como un mecanismo para la capacidad de recuperación económica, aumenta el valor del suelo y permite una mejor productividad.
  • 27.
    15 PROYECTO DE VIVIENDASOCIAL Y REFORMA URBANA HABITACIONAL PARA LA LAGUNA DE SAN ANTONIO EN LA CIUDAD DE RIOBAMBA 2.2.4 CONDICIONES DEL MEDIO FISICO: 2.2.4.1 MEDIO FISICO NATURAL: Datos generales: Riobamba, Longitud 78° 40´ 59´´ W; Latitud 01° 38´ 51´´ S; Altitud 2850 m.s.n.m. (ESPOCH, 2015) Clasificación bioclimática seco temperado dentro de la región interandina del Ecuador, entre la cordillera oriental y occidental donde se encuentra la depresión llamada callejón interandino en la sierra centro. Temperatura media del aire: 13,4° C Tabla 5, Temperatura del Aire MESES MEDIAS MAXIMAS MINIMAS Enero 14,2 25,2 4,5 Febrero 14,3 24,2 5,8 Marzo 13,8 24,0 5,9 Abril 13,6 23,4 7,5 Mayo 13,6 23,0 6,5 Junio 12,5 22,0 3,3 Julio 12,6 22,3 4,8 Agosto 11,9 22,3 4,5 Septiembre 12,8 23,4 4,0 Octubre 13,5 24,2 5,0 Noviembre 14,4 24,8 5,4 Diciembre 13,6 25,0 2,8 SUMA 160,8 283,8 60,0 MEDIA 13,4 Fuente: Estación Meteorológica ESPOCH año 2014 Vientos: vientos predominantes SE, velocidad 2,1 m/s; Tabla 6, Vientos MESES PROCEDENCIA ddd VELOCIDAD m/s Enero SE 2,0 Febrero SE 2,1 Marzo SE 1,9 Abril SE 2,1 Mayo SE 1,8 Junio SE 2,1 Julio SE 2,5 Agosto SE 2,2 Septiembre SE 2,2 Octubre SE 2,0 Noviembre SE 1,9 Diciembre SE 2,1 MEDIA 2,1 Fuente: Estación Meteorológica ESPOCH año 2014 Precipitación media: 564,5 m.m.; Grafico 28 Precipitación atmosférica, fuente: Estación Meteorológica ESPOCH año 2014 Heliofanía: media de horas de sol 5,3 al día. Tabla 7, Heliofanía MESES HORAS DE SOL MEDIA HORAS DE SOL % Enero 179,5 5,8 48,1 Febrero 149,0 5,3 44,4 Marzo 106,0 3,7 30,3 Abril 135,8 4,5 37,6 Mayo 144,6 5,0 41,4 Junio 136,3 4,9 40,5 Julio 187,5 6,0 50,4 Agosto 129,8 5,2 43,2 Septiembre 145,3 5,6 46,5 Octubre 174,9 5,6 47,0 Noviembre 169,9 5,7 47,1 Diciembre 176,0 5,7 47,2 MEDIA 152,9 5,3 43,6 Fuente Estación Agro meteorológica ESPOCH año 2014 Humedad Relativa: 63,1 % Tabla 8, Humedad Relativa MESES MEDIAS MAXIMAS MINIMAS Enero 63,3 96,0 15,0 Febrero 62,5 96,0 17,0 Marzo 66,4 95,0 17,0 Abril 64,6 94,0 14,0 Mayo 66,4 93,0 19,0 Junio 65,3 94,0 19,0 Julio 59,7 95,0 14,0 Agosto 60,7 96,0 11,0 Septiembre 55,4 92,0 14,0 Octubre 60,4 92,0 14,0 Noviembre 58,3 94,0 14,0 Diciembre 73,6 96,0 23,0 SUMA 756,6 1133,0 189,0 MEDIA 63,1 Fuente: Estación Meteorológica ESPOCH año 2014 81,7 15,8 75,2 38 89,4 38 12,6 19,7 65,2 61,7 28,4 38,8 0 10 20 30 40 50 60 70 80 90 100 1 2 3 4 5 6 7 8 9 10 11 12 mm. H2O Cantidad de Precipitación MESES DEL AÑO MESES DEL AÑO Lineal (MESES DEL AÑO)
  • 28.
    16 PROYECTO DE VIVIENDASOCIAL Y REFORMA URBANA HABITACIONAL PARA LA LAGUNA DE SAN ANTONIO EN LA CIUDAD DE RIOBAMBA 2.2.4.2 HIDROGRAFÍA: La Ciudad está rodeada de importantes ríos como son el rio Chibunga como límite natural de la ciudad y el Rio Chambo, además de canales internos de antiguas quebradas que fueron direccionadas internamente, la laguna de San Antonio es un cuerpo de agua aislado, siendo clasificada como una laguna formada en una “cuenca endorreica”; que se entiende como un lugar rodeado de laderas que convergen el agua a un punto central aislado de otro cuerpo de agua. Mapa 3 Hidrografía, fuente: Google Earth 2015 Autor TDG Esteban Cáceres 2.2.4.3 TOPOGRAFÍA Y RELIEVE: La ciudad de Riobamba fue re fundada en la llanura de Tapi, es una locación con muy poca pendiente y bastante regular, está rodeado de montañas y elevaciones que confinan al territorio, teniendo una vista paisajística en todas direcciones. 2.2.4.4 AREAS ECOLOGICAS: Los páramos de las montañas circundantes son áreas de protección natural debido a su importancia de fauna y flora, además de proveer de agua principalmente para la agricultura, son las que se encuentran en la parte más alta del cantón. Existe un gran proceso de erosión en varias áreas rurales cercanas a la ciudad de Riobamba con un porcentaje de 3,62 % del área total del cantón; no se respeta el plan de protección de quebradas y micro quebradas que son de vital importancia para la calidad del entorno natural. La deforestación en estos lugares afecta la producción en las vertientes de agua que pueden tender a secarse en los próximos 15 años. Mapa 4 Foto Satelital, fuente: Autor TDG Esteban Cáceres Mapa 5 Vegetación Cantón Riobamba, fuente: PDOT GADM-Riobamba Grafico 30 Corte Este Oeste, fuente: Google Earth 2015 Autor TDG Grafico 29 Corte Norte Sur, fuente: Google Earth 2015 Autor TDG
  • 29.
    17 PROYECTO DE VIVIENDASOCIAL Y REFORMA URBANA HABITACIONAL PARA LA LAGUNA DE SAN ANTONIO EN LA CIUDAD DE RIOBAMBA 2.2.4.5 MEDIO FISICO ARTIFICIAL: 2.2.4.6 USO DE SUELO: El uso de suelo indica que el equipamiento de ciudad está concentrado en el centro histórico de la ciudad con las principales edificaciones de comercio y centros administrativos para la ciudad, existen ya edificaciones externas que intentan descentralizar los servicios, pero con la expansión de la ciudad se han generado varios problemas de conectividad por la morfología alargada de la trama urbana actual. 2.2.4.7 AREAS VERDES URBANAS: Existen varios problemas con las áreas verdes dentro de la ciudad, la más importante es que las áreas son deficientes para la cantidad de población actual, aunque existan parques lineales y pequeños parques dentro de las urbanizaciones, no son suficientes para la intensidad de uso por parte de las personas, además que las áreas verdes y recreativas existentes están muy deterioradas y sin atención por parte del gobierno local, que genera lugares peligrosos y focos de contaminación ambiental para la ciudadanía. 2.2.4.8 VIALIDAD: El sistema vial dentro de la ciudad está definido y en uso, los problemas del estado actual de las vías es dado por el deterioro, la intensidad de uso, o el término de su vida útil; en general las vías principales de acceso o salida de la ciudad están asfaltadas y en buen estado, se han reemplazado redondeles por sistemas de semáforos dada la intensidad de uso dentro de la ciudad. El transporte público no ha expandido sus recorridos en la última década, existen sectores que no tienen acceso al transporte público siendo un problema de movilidad para las áreas más alejadas del centro. 2.2.4.9 DISTRIBUCIÓN DE LA POBLACIÓN EN LA CIUDAD: La población tiene mayor concentración en los barrios consolidados fuera del casco histórico, aunque los nuevos asentamientos humanos se han desplazado mayormente a los barrios del noreste de la ciudad, que le da su forma alargada, también en el suroeste por la presencia de nuevos equipamientos de comercio y de servicios. 2.2.4.10 AMENAZAS O RIESGOS: El cantón Riobamba está afectado directamente por el volcán Chimborazo, actualmente inactivo, y el volcán Tungurahua que aqueja indirectamente por la emisión de ceniza. De acuerdo con el NEC 2011, Riobamba es una zona de alta sismicidad, considerado el numero 4 el más alto en la tabla. Mapa 6 Uso de Suelo, fuente: GADM-Riobamba PDOT 2014-2019 Mapa 7 Vialidad, fuente: GADM-Riobamba PDOT 2014-2019 Mapa 8 Áreas verdes, fuente: GADM-Riobamba PDOT 2014-2019 Mapa 9 Distribución de la población, fuente: GADM-Riobamba PDOT 2014-2019
  • 30.
    18 PROYECTO DE VIVIENDASOCIAL Y REFORMA URBANA HABITACIONAL PARA LA LAGUNA DE SAN ANTONIO EN LA CIUDAD DE RIOBAMBA 2.3 MARCO CONCEPTUAL / OTROS ESTUDIOS: 2.3.1 CONCEPTO DE CIUDAD: Una ciudad es un asentamiento humano permanente urbanizado, que cuenta con su propia organización de estructura política-gubernamental, de un tamaño y población bastante extensa, en donde sus actividades principales son la industria o los servicios y donde no se desarrolla principalmente la agricultura, se caracteriza por tener espacios públicos como lugares de encuentro, recreativos, de ocio y un sistema de movilidad interna; además de equipamientos de diversos tipos que brindan servicios a la comunidad tales como salud trabajo y estudios, etc. 2.3.2 CONCEPTO DE BARRIO: El barrio es una parte de la ciudad que tiene una situación o realidad física, social y cultural distintivas que logran darle un carácter propio diferenciándose de sus alrededores, los barrios son divididos o por efectos administrativos o por el sentido de pertenencia de los habitantes hacia el sector, como un núcleo de convivencia al interactuar las personas que habitan cercanamente. 2.3.3 ESPACIOS PUBLICOS: Es el espacio o lugar físico que es accesible para todas las personas y que estas puedan transitar sin restricciones o barreras, tiene un carácter multifuncional en las actividades que se desarrollan, destinado a ser la base actividades de la vida urbana de cualquier asentamiento humano y que genera un sistema de conexión y movilidad interna en las ciudades, complementando las actividades de edificaciones de carácter privado. 2.3.4 CONCEPTO DE VIVIENDA: Es un espacio edificado cuyo objetivo es brindar refugio de las condiciones externas dadas en la intemperie, principalmente alberga a un núcleo familiar en donde la edificación permite desarrollar sus actividades diarias además de brindarle intimidad y descanso. 2.3.5 CONCEPTO DE VIVIENDA SOCIAL: “La vivienda social (VS) se define como una solución habitacional destinada a cubrir el problema de déficit presente en las áreas más deprimidas socialmente cuyas familias permanecen en condiciones económicamente apremiantes.” (Parlamento Andino, 2015) “Para la Organización de las Naciones Unidas (ONU), el concepto de vivienda lo entiende como el espacio donde individuos o familias pueden cohabitar en condiciones de seguridad, paz y dignidad y no dentro del contexto de albergue o cobijo.” (Parlamento Andino, 2015) 2.3.6 CONCEPTO ARQUITECTURA BIOCLIMÁTICA: “Consiste en el diseño de edificios teniendo en cuenta las condiciones del entorno (climáticas, sol, vegetación, lluvia, vientos, terreno, etc.) para mejorar el confort y reducir el gasto.” (Sostenibleperdona.blogspot, 2015) “La arquitectura bioclimática puede definirse como la arquitectura diseñada sabiamente para lograr un máximo confort dentro del edificio con el mínimo gasto energético. Para ello aprovecha las condiciones climáticas de su entorno, Transformado los elementos climáticos extremos en confort interno gracias a un diseño inteligente.” (abioclimatica.blogspot, 2015) 2.3.7 ARQUITECTURA SOSTENIBLE: “La arquitectura sostenible es aquella que tiene en cuenta el medio ambiente y que valora cuando proyecta los edificios la eficiencia de los materiales y de la estructura de construcción, procesos de edificación, el urbanismo y el impacto que los edificios tienen en la naturaleza y la sociedad.” (twenergy.com, 2015) “Es la Arquitectura que resiste, aguanta y permanece en el tiempo, a nivel económico, social y ambiental.” (Sostenibleperdona.blogspot, 2015) 2.3.8 DESARROLLO SUSTENTABLE: “Desarrollo que cubre las necesidades del presente sin comprometer la capacidad de generaciones futuras de cubrir sus necesidades” Informe Brutland de la ONU “Our common future” (Sostenibleperdona.blogspot, 2015) “El desarrollo sustentable es aquel que de manera eficiente y cuidadosa mantiene la calidad de vida del ser humano, asi como también asegura el acceso a los recursos naturales y calidad de vida para las generaciones futuras.” (Lacomba & Varios Autores, 2008, pág. 15) 2.3.9 CONCEPTO DE DISEÑO PASIVO: “Diseño pasivo es un método utilizado en arquitectura con el fin de obtener edificios que logren su acondicionamiento ambiental mediante procesos naturales. Utilizando el son, las brisas y vientos, las características propias de los materiales de construcción, la orientación, entre otras.” (Wikipedia, 2015)
  • 31.
    19 PROYECTO DE VIVIENDASOCIAL Y REFORMA URBANA HABITACIONAL PARA LA LAGUNA DE SAN ANTONIO EN LA CIUDAD DE RIOBAMBA 2.3.10 ECOBARRIO: Es un sistema de desarrollo urbano sostenible el cual busca la eficiencia de consumo energético y de recursos básicos como el agua, en donde se genera una arquitectura propia adaptada complementada con sistemas de gestión que permitan mejorar el tratamiento de residuos y desechos, optimizar la movilidad interna, etc. Buscando minimizar el impacto ecológico sobre el territorio. 2.3.11 SUSTENTABILIDAD: “La sustentabilidad consiste en cuidar y renovar los recursos de los capitales arquitectónicos y urbanos, capitales económicos y capital natural, no solo para nosotros, sino también para las siguientes generaciones, de manera que ellos puedan disfrutar también de todos los recursos.” (Lacomba & Varios Autores, 2008, pág. 14) Grafico 31 Sustentabilidad, fuente: http://crisyfran2416.blogspot.com/ 2.3.12 ECOSITEMA: Es la Unidad funcional de la naturaleza en donde existe la interacción de seres vivos y seres inertes que se desarrollan en un mismo ambiente. 2.3.13 CORREDORES ECOLOGICOS: Son espacios de ecosistemas naturales que en su unión forman conjuntos de áreas protegidas con una significativa biodiversidad, a través de estos corredores ecológicos se busca preservar grandes extensiones de ecosistemas naturales y recuperar áreas degradadas; como un plan integrado de planificación paisaje natural y plan de manejo ambiental. 2.3.14 CUENCAS HIDROGRAFICAS: Es un territorio que por su topografía y condiciones, lleva el agua desde las elevaciones o montañas, generando cuerpos de agua hasta desembocar en el mar u otra formación acuífera. Es de gran importancia ambiental ya que dota de agua a los asentamientos urbanos, rurales y áreas naturales que ocupen toda la depresión geográfica. 2.3.15 CUENCA ENDORREICA: Son aquellas cuyas laderas desembocan en un punto central, sin verter el agua a ríos o al mar; el agua proviene de la pluviosidad local o a veces con la presencia de agua subterránea, en el caso de este tema el agua forma una laguna. 2.3.16 HUERTOS URBANOS: Es un espacio de cultivo pequeño dentro de la ciudad urbana, con la finalidad de generar alimentos para el núcleo familiar inmediato, para su consumo y comercio a baja escala, empleando técnicas orgánicas sin el uso de pesticidas y mejorando la calidad de vida dentro de las ciudades. 2.3.17 PERMACULTURA: Es un sistema integral de un hábitat diseñado donde se aplican ideas y conceptos que se basan en la vida de los seres humanos en equilibrio con las demás espacies y la naturaleza. Creando un proceso multidimensional de diseño y planificación que abarca varios campos específicos de intervención. (Holmgren, 2015) Grafico 32 Flor de la Permacultura, fuente: https://ecosqueretaro.files.wordpress.com/2013/10/flor-de-permacultura.jpg
  • 32.
    20 PROYECTO DE VIVIENDASOCIAL Y REFORMA URBANA HABITACIONAL PARA LA LAGUNA DE SAN ANTONIO EN LA CIUDAD DE RIOBAMBA 2.3.18 CRITERIOS GENERALES PARA LA VIVIENDA SOCIAL: Analizando los criterios generales para desarrollar vivienda mínima y los datos de la problemática, el proyecto se desarrolla como la creación de prototipos de vivienda que este dentro de los rangos mínimos de habitabilidad y confort, como una solución a las malas condiciones de vida de las personas de bajos recursos económicos que habitan el barrio. 2.3.19 COMPOSICIÓN DEL REORDENAMIENTO URBANO HABITACIONAL: Esta propuesta de Vivienda social urbana se formula como una implantación en los límites de la zona urbana de la ciudad de Riobamba, ubicada en el barrio de San Antonio de la Laguna, en donde existen asentamientos en zonas críticas que son la principal amenaza ambiental del lugar y edificaciones con fallas técnicas producto de la autoconstrucción. El punto de partida de la nueva morfología urbana es respetar el límite de protección ambiental de la laguna, proponiendo la reconfiguración de las viviendas, la nueva trama urbana, vías e infraestructura que permita consolidar al barrio y responda a las necesidades de los habitantes. La configuración de las nuevas manzanas residenciales debe permitir una nueva noción de la periferia, intentar acoplar la parte urbana con los recursos paisajísticos, es decir la vivienda en relación con el campo, la ciudad y la laguna, establecer el “vacío” como uso social dando continuidad de espacios públicos, disponiendo lo público como memoria de las áreas rurales; marcando así una transición de lo construido a lo natural. La creación de una estructura urbana formada por manzanas residenciales debe ser adaptada a las condiciones del lugar y debe ser susceptible al crecimiento, partiendo de una configuración inicial que tiene como base la célula de vivienda y buscando integrar a los elementos preexistentes. 2.3.20 COMPOSICIÓN ESPACIAL DE LA VIVIENDA: Los espacios o ambientes que conforman al proyecto se estructuran en la composición formal y espacial que busca adaptarse a la realidad y a las familias tomando en cuenta su conformación inicial, la evolución de sus necesidades y a su vez las restricciones económicas de la vivienda mínima. La vivienda está dispuesta por la distribución de espacios relacionados que se definen por la cantidad y las características de los usuarios, donde estos espacios se pueden catalogar en:  Áreas Especializadas: Son áreas con una función practica definida que necesita indispensablemente de infraestructura, mobiliario e instalaciones específicas para cumplir su cometido; estos ambientes son la cocina, baterías sanitarias, área de lavado y planchado.  Áreas no Especializadas: Son las áreas que abarcan varias funciones destinadas al confort necesarias para brindar las condiciones de habitabilidad y que pueden mezclarse entre ellos, o transformarse según las necesidades, estos son la sala, comedor, estudio, dormitorios.  Áreas Complementarias: son pequeños espacios dados como complementos de las áreas especializadas y no especializadas, o considerados como espacios intermedios entre ambos, que sirven como almacenaje o como lugares de transición de lo público a lo privado y que permiten una coherencia funcional a los espacios principales; también requieren mobiliario que se adecua a las pequeñas áreas destinadas.  Circulaciones: funcionalmente son ejes internos que conectan a todas las áreas de la vivienda, vinculando a las áreas públicas y privadas; su ciclo va desde el ingreso hasta llegar al inicio de otros espacios. 2.3.21 VIVIENDA SOCIAL Y DESARROLLO SUSTENTABLE El desequilibrio climático actual es causado por varias fuentes de contaminación ambiental, principalmente dadas por el consumo de energías fósiles y otras fuentes de CO2, que es la principal causa del efecto invernadero y posteriormente la modificación del clima que desencadena el calentamiento global.; el brusco cambio puede desencadenar catástrofes ecológicas que tendrán que afrontar las próximas generaciones. En la actualidad es necesario considerar dentro del diseño y planificación urbana alternativas de consumo energético, para contribuir a la reducción de emisiones y a generar una cultura de respeto por el ambiente actual y futuro. La vivienda social actualmente se enfoca a la adaptación de las condiciones climáticas del lugar en donde se proceda a implantar, es necesario resolver el confort climático del interior de la vivienda partiendo de una respuesta a un clima especifico y mejorando las condiciones ambientales del espacio interior, la vivienda debe conseguir su eficiencia energética y su confort interior durante todo el año. Cabe mencionar que todo proyecto arquitectónico es único y particular, donde debemos considerar estrategias específicas en el contexto donde se implanta. Uno de los efectos más importantes es obtener buenas condiciones de calidad ambiental interior en la vivienda es que además de brindar confort a las personas, influye directamente en la salud, debido a tener mejores calidades térmicas, calidad del aire, control de la humedad, manejo de desechos, etc. (Montaner J. M., 2008, pág. 204) Encontró lo siguiente: “Arquitecturas Ambientales: Existe, por último, una variante posible y esplendida de la arquitectura entendida como condensadora de energía, que propone síntesis que se proyectan hacia el futuro; son los edificios conformados como entorno, que se desmaterializan fusionándose realmente con la vitalidad del espacio público y con la frondosidad del paisaje, que interactúan con el medio social, que asumen de manera autentica la vitalidad de la naturaleza, que desarrolla las formas traslucidas y livianas potenciadas por las nuevas tecnologías y materiales que se basan en potenciar experiencias en el ambiente”.
  • 33.
    21 PROYECTO DE VIVIENDASOCIAL Y REFORMA URBANA HABITACIONAL PARA LA LAGUNA DE SAN ANTONIO EN LA CIUDAD DE RIOBAMBA 2.3.22 REFERENTES: 2.3.22.1 REPERTORIO OXLEY WOODS: DATOS DEL PROYECTO: Autor Richard Rogers, Stirk Haorbur & Partners, año 2005-2009, Ubicación Oxley Woods - Milton Keynes – Reino Unido, área del proyecto 3 hectáreas, 145 viviendas. LA VISIÓN DEL PROYECTO: El proyecto es el ganador de la competencia de fabricación de “Eco - casas”, viviendas de alta calidad con un precio establecido de 60.000 Euros, creada por organizaciones habitacionales y apoyado por el gobierno local. La propuesta es que el prototipo de vivienda utilice métodos de construcción eficientes, de bajo impacto ambiental, de alta calidad y desarrollando varios prototipos de vivienda para la diversidad de familias y condiciones económicas, teniendo hasta 11 variables; para ocupar una nueva expansión de la cuidad que ya parte de un Master Plan diseñado por las autoridades. Grafico 33 Concepto, fuente Richard Rogers & Partners http://www.rshp.com/render.aspx?siteID=1&navIDs=1,4,25,1361&showImages=detail&imageI D=2433&showParent=true ELEMENTOS DEL PROYECTO: Áreas especializadas: Áreas no especializadas Circulación: VIVIENDA TIPO A: Grafico 34, Planta baja, fuente: Autor TDG Grafico 35 Planta primera, fuente: Autor TDG VIVIENDA TIPO B: Grafico 36 Planta baja tipo 2, fuente: Autor TDG Grafico 37 Planta Primera tipo 2, fuente: Autor TDG
  • 34.
    22 PROYECTO DE VIVIENDASOCIAL Y REFORMA URBANA HABITACIONAL PARA LA LAGUNA DE SAN ANTONIO EN LA CIUDAD DE RIOBAMBA UTILIDAD DEL ESPACIO: Grafico 38 Utilidad del espacio, fuente: Autor TDG Núcleo central Áreas Comunicadas Circulaciones Los ambientes de la vivienda, en las alternativas, se organizan a través de un núcleo que contiene circulación horizontal - vertical y baterías sanitarias, se relaciona con la cocina y demás ambientes por un hall intermedio. ESTRUCTURA - ESTABILIDAD: La estructura es de madera como muros de soporte, consta de la prefabricación de los muros y de los módulos que conforman la vivienda, busca optimizar tiempo, recursos y materiales para la construcción. La superestructura del muro se fabrica en 1 semana en la fábrica, y se conforma la estructura según la distribución en 2 días, los acabados toman 2 a 3 semanas. El muro es hueco y se rellena con aislante de papel reciclado y vidrio sellado, para el recubrimiento exterior se utilizan paneles modulares como cascara impermeable. Grafico 40, Ensamblaje en obra, fuente: Richard Rogers & Partners http://www.rshp.com/render.aspx?siteID=1&navIDs=1,4,25,1361,1362&showImages=table&thu mbnails=true&pageID=1 GEOMETRÍA DEL PROYECTO: El concepto que genera la geometría parte de la vivienda tradicional y la modifica para separar las áreas especializadas en un núcleo y tener libres las áreas no especializadas. Generando como forma final, la unión de dos elementos; los ambientes alrededor del núcleo central se organizan creando varias alternativas. Grafico 41 Geometria concepto, , fuente: Richard Rogers &Partners http://www.rshp.com/work/all_projects/design_for_manufacture_oxley_woods/concept ESTÉTICO ESPACIAL: La diferente variedad de modelos y tamaños de las viviendas, que incluyen jardines internos y garaje, llamo la atención de los clientes, ya que ofrece una vivienda con varios sellos ecológicos y utilizando la tecnología para lograr un hábitat saludable de bajo impacto ambiental y poco consumo energético. Los paneles y colores reflejan la lengua vernácula típica del lugar, pero mostrándola de una manera contemporánea y dando una imagen especifica del sitio. Grafico 42 Panoramica 2, fuente: Richard Rogers & Partners http://www.rshp.com/render.aspx?siteID=1&navIDs=1,4,25,1361&showImages=table&thumbna ils=true&pageID=2&showParent=true Grafico 39 Panorámica, fuente: Richard Rogers & Partners http://www.rshp.com/render.aspx?siteID=1&navIDs=1,4,25,1361&showImages=table&thumbna ils=true&pageID=1&showParent=true
  • 35.
    23 PROYECTO DE VIVIENDASOCIAL Y REFORMA URBANA HABITACIONAL PARA LA LAGUNA DE SAN ANTONIO EN LA CIUDAD DE RIOBAMBA DISEÑO BIOCLIMÁTICO: Grafico 43 Paneles adaptados, fuente: Richard Rogers & Partners http://www.rsh- p.com/work/all_projects/design_for_manufacture_oxley_woods/design/ Grafico 44, Funcionamiento de paneles, fuente: : Richard Rogers & Partners http://www.rshp.com/render.aspx?siteID=1&navIDs=1,4,25,1361&showImages=table&thumbna ils=true&pageID=3&showParent=true El denominado “eco-hat” es una especie de chimenea ubicada en la parte superior del núcleo de servicios que a través de la energía solar reutiliza el aire caliente que circula en el panel, para tener calefacción de agua solar pasiva, optimizando el ahorro de energía. INTEGRACIÓN INTERIOR - EXTERIOR: La interrelación interna se da por las conexiones permitidas por el núcleo y su relación con los demás espacios, En el exterior su morfología se adapta al entorno, en donde la distribución de las parcelas y manzanas se articulan de forma orgánica y diversa, integrando las vías de acceso. El prototipo base se modifica para crear nuevas versiones de la vivienda, el cual se ajusta a la realidad económica de los usuarios y la diversidad de familias, se logra adaptar en agrupaciones o separaciones de las viviendas modulares. Grafico 45 Interior 1, fuente: Richard Rogers & Partners http://www.rshp.com/render.aspx?siteID=1&navIDs=1,4,25,1361&showImages=tab le&thumbnails=true&pageID=3&showParent=true Grafico 47 Interior 2, fuente: Richard Rogers & Partners http://www.rshp.com/render.aspx?siteID=1&navIDs=1,4,25,1361&showImages =table&thu Grafico 46, Plano de Situación, fuente: Richard Rogers & Partners http://www.rshp.com/render.aspx?siteID=1&navIDs=1,4,25,1361&showImages=detail&imageID=2428&showParent=true
  • 36.
    24 PROYECTO DE VIVIENDASOCIAL Y REFORMA URBANA HABITACIONAL PARA LA LAGUNA DE SAN ANTONIO EN LA CIUDAD DE RIOBAMBA 2.3.22.2 QUINTA MONROY DATOS DEL PROYECTO: Autor ELEMENTAL/Alejandro Aravena, año 2003-2004, Ubicación Iquique - Rancagua - Chile, área de intervención 1,7 hectáreas, 206 viviendas. LA VISIÓN DEL PROYECTO: El proyecto surge de la investigación requerida por el gobierno de Chile; para resolver la ecuación dada, que en un sitio de 5000 m2 se puedan organizar 100 familias que han vivido ilegalmente por 30 años, con un subsidio del gobierno de 7500$. La solución se centra en una construcción de 750 000$ que alojen a las 100 familias y considerando las posibles expansiones, buscando un uso más eficiente del suelo, en donde que el bloque tenga acceso a condiciones de iluminación y ventilación. El corto capital con el que se dispone obliga a los usuarios a modificar con el tiempo el planteamiento original. Para esto necesitamos la vivienda se amplíe hasta el doble de su tamaño. Otra consideración importante es la de realizar la construcción que el usuario no lograr hacer sin asesoría técnica o el alto capital, y dejar “inacabada” la obra, para que se pueda ir completando desde el interior según los gustos y necesidades de los dueños de la casa. Grafico 48 Principio de diseño, fuente: http://www.plataformaarquitectura.cl/cl/02-2794/quinta- monroy-elemental-chile/5126e5a6b3fc4b11a7000412 ELEMENTOS DEL PROYECTO: Áreas especializadas: Áreas no especializadas Circulación Grafico 49 Departamento Planta baja, fuente: Autor TDG Grafico 50 Duplex Planta Primera, fuente: Autor TDG Grafico 51 Duplex Planta segunda, fuente: Autor TDG Grafico 52 Utilidad Planta baja, fuente: Autor TDG Grafico 53 Utilidad Duplex planta primera, fuente Autor TDG UTILIDAD DEL ESPACIO: Núcleo central Áreas Comunicadas Circulaciones El núcleo contiene las áreas especializadas de una manera compacta, para aprovechar el espacio contiguo de las áreas no especializadas de la mejor manera según la necesidad del usuario, las circulaciones parten de un punto central que dirige hacia los demás espacios.
  • 37.
    25 PROYECTO DE VIVIENDASOCIAL Y REFORMA URBANA HABITACIONAL PARA LA LAGUNA DE SAN ANTONIO EN LA CIUDAD DE RIOBAMBA Estructura – Estabilidad: Grafico 54 Estructura Interior, Fuente: ELEMENTAL http://www.elementalchile.cl/proyecto/quinta-monroy/ La estructura principal del proyecto es de hormigón armado en la losa del primer entrepiso y en el muro lateral adosado, en donde se anclaran las futuras expansiones; los demás entrepisos son de vigas y pisos de madera que aportan liviandad a la estructura y los muros no estructurales se conforman de tableros prefabricados para aminorar costos y poder modificarlos fácilmente sin necesidad de maquinaria pesada. Grafico 55 Corte, fuente: ELEMENTAL http://www.plataformaarquitectura.cl/cl/02-2794/quinta- monroy-elemental-chile/5126e58eb3fc4b11a700040c Geometría del proyecto: Grafico 56 Departamento PB, Fuente: ELEMENTAL http://www.elementalchile.cl/proyecto/quinta-monroy/ Grafico 57 Entrepiso de Hormigón, Fuente: ELEMENTAL http://www.elementalchile.cl/proyecto/quinta-monroy/ Grafico 59 Volumetría final, Fuente: ELEMENTAL http://www.elementalchile.cl/proyecto/quinta-monroy/ Estético - Espacial: Grafico 60 Entrega del Proyecto, Fuente: ELEMENTAL http://www.elementalchile.cl/proyecto/quinta-monroy/ La conclusión del proyecto después del proceso de diseño en conjunto con las personas que los van a habitar, determino a la arquitectura en una concepción “inconclusa”, que le permitiera al usuario modificarla interna y externamente según sus necesidades y gustos, lo cual genera una diversidad de las edificaciones, teniendo en si la misma base volumétrica y espacial. Esta entrega inconclusa permite también que las personas puedan reunir el dinero necesario para las modificaciones, según su capacidad económica, para transformarlo sin necesidad de un gran gasto, lo que ha permitido la revalorización del inmueble a través del tiempo. Grafico 58 Proyecto Modificado, Fuente: ELEMENTAL http://www.elementalchile.cl/proyecto/quinta-monroy/
  • 38.
    26 PROYECTO DE VIVIENDASOCIAL Y REFORMA URBANA HABITACIONAL PARA LA LAGUNA DE SAN ANTONIO EN LA CIUDAD DE RIOBAMBA Integración Interior – Exterior Grafico 61 Modificaciones, Fuente: ELEMENTAL http://www.elementalchile.cl/proyecto/quinta- monroy/ Grafico 63 Interior Departamento, Fuente: ELEMENTAL http://www.elementalchile.cl/proyecto/quinta-monroy/ La interrelación interna es dada por los espacios flexibles que pueden modificarse según el uso que le otorgue cada usuario, y que se relacionan por el núcleo de servicios centralizado, que organiza la distribución de los espacios no especializados. La interrelación externa es dada por su excelente ubicación dentro de la cuidad, rodeada de varios servicios, en donde la configuración de las viviendas permite la apertura dentro del barrio desde la calle además de la relación entre vecinos por circulaciones y espacios comunes., en donde las propias personas se asociaron como vecinos. Grafico 62 Implantación General, fuente: http://www.plataformaarquitectura.cl/cl/02-2794/quinta-monroy-elemental-chile/5126e57db3fc4b11a7000408: Grafico 64 Expansiones, fuente: ELEMENTAL http://www.elementalchile.cl/proyecto/quinta-monroy/ Grafico 65 Expansiones 2, fuente: ELEMENTAL http://www.elementalchile.cl/proyecto/quinta-monroy/
  • 39.
    27 PROYECTO DE VIVIENDASOCIAL Y REFORMA URBANA HABITACIONAL PARA LA LAGUNA DE SAN ANTONIO EN LA CIUDAD DE RIOBAMBA 2.3.22.3 VIVIENDAS BIOCLIMATICAS EN UMBRETE DATOS DEL PROYECTO: Autor Gabriel Verd, Lugar: Umbrete – Sevilla – España, año 2004 - 2008, Presupuesto total 1, 951,276 Euros; precio del m2 526,22 Euros; 26 Viviendas. LA VISIÓN DEL PROYECTO: El proyecto es parte de un concurso internacional entre jóvenes arquitectos en Andalucía, en donde el objetivo es buscar un prototipo de vivienda social que tenga relación con la arquitectura habitacional tradicional del lugar, teniendo en cuenta la economía constructiva para el proyecto, se configura por una serie de volúmenes relacionados entre sí distribuyendo llenos y vacíos que ocupan el terreno, buscando además el confort térmico interior con el diseño solar pasivo y ventilación cruzada por la disposición de los patios. Grafico 66 Render exterior Fuente: http://www.gabrielverd.com/proyectos/viviendas_umbrete/viviendas_umbrete.htm#credits ELEMENTOS DEL PROYECTO: Áreas especializadas: Áreas no especializadas Circulación: Grafico 67 Planta baja, Fuente: Autor TDG Grafico 68 Planta Primera, fuente: Autor TDG UTILIDAD DEL ESPACIO: Núcleo central Áreas Comunicadas Circulaciones El núcleo especializado está divido en dos partes importantes que están conectadas por un vacío interno de doble altura vinculando a todas las áreas de la vivienda, las áreas no especializadas se distribuyen entre llenos y vacíos para asegurar la iluminación y ventilación en el transcurso del día. Grafico 69 Utilidad del Espacio, fuente: Autor TDG
  • 40.
    28 PROYECTO DE VIVIENDASOCIAL Y REFORMA URBANA HABITACIONAL PARA LA LAGUNA DE SAN ANTONIO EN LA CIUDAD DE RIOBAMBA ESTRUCTURA – ESTABILIDAD: Grafico 70 Maqueta interior, , fuente: http://www.gabrielverd.com/proyectos/viviendas_umbrete/viviendas_umbrete.htm#credits La estructura está constituida de pórticos de hormigón armado, en el núcleo central se utiliza bovedillas en la losa con doble altura, la cimentación es corrida unidireccional de hormigón armado. Esta estructura se la considero como la más económica para este tipo de proyectos de vivienda social. Los muros no son estructurales pero tienen un gran grosor debido a que existe una cámara interior de aire y aislante térmico que permite mejores condiciones de confort climático y aislamiento acústico. GEOMETRÍA DEL PROYECTO: Grafico 72 Maqueta, fuente: http://www.gabrielverd.com/proyectos/viviendas_umbrete/viviendas_umbrete.htm#credits Grafico 73 Maqueta General, Fuente: http://www.gabrielverd.com/proyectos/viviendas_umbrete/viviendas_umbrete.htm#credits ESTÉTICO – ESPACIAL: La abstracción de la arquitectura andaluza tradicional muestra la simpleza de una organización en torno a un patio central, que permite resguardar a la vivienda de condiciones climáticas externas y brindar luz y ventilación a los ambientes de la casa en el interior. Cuenta además con un balcón interno llamado Solárium que permite tomar el sol dentro de la casa con bastante privacidad. La estética simple de volúmenes abstractos y la presencia del paño blanco muestra cierta semejanza a las antiguas villas de muros gruesos y fachadas lizas. Grafico 74 Fachada, fuente: http://www.gabrielverd.com/proyectos/viviendas_umbrete/viviendas_umbrete.htm#credits Grafico 75 interior, fuente: http://www.gabrielverd.com/proyectos/viviendas_umbrete/viviendas_umbrete.htm#credits Grafico 71 Detalle constructivo, fuente: http://www.gabrielverd.com/proyectos/viviendas_umbrete/viviendas_umbrete.htm#credits
  • 41.
    29 PROYECTO DE VIVIENDASOCIAL Y REFORMA URBANA HABITACIONAL PARA LA LAGUNA DE SAN ANTONIO EN LA CIUDAD DE RIOBAMBA DISEÑO BIOCLIMATICO: Grafico 78 Interior, fuente: http://www.gabrielverd.com/proyectos/viviendas_umbrete/viviendas_umbrete.htm#credits Los espacios principales tienen doble orientación para acumular calor y disiparlo en la noche, además de una terraza accesible para asolearse, su orientación alargada intenta que el sol entre durante el transcurso del día a cada ambiente y que exista ventilación cruzada. INTEGRACIÓN INTERIOR – EXTERIOR: La relación interna entre los espacios está determinada por los vacíos que organizan los diferentes ambientes de la casa, ya que al tener una configuración de viviendas adosadas, los vacíos internos marcan la pauta en el diseño de la distribución de ambientes, en este caso como una especie de tipología habitacional con semejanzas a las viviendas preexistentes con los volúmenes conformando una estructura repetitiva. La relación externa se da por la articulación de los vacíos internos como una transición a los espacios externos de la calle, consolidando un entramado modular que se repite generando una continuidad visual de una escala residencial con relación al contexto urbano. Grafico 76 Diseño Bioclimático, fuente: http://www.gabrielverd.com/proyectos/viviendas_umbrete/viviendas_umbrete.htm#credits Grafico 77 Implantación General, fuente: http://www.gabrielverd.com/proyectos/viviendas_umbrete/viviendas_umbrete.htm#credits
  • 42.
    30 PROYECTO DE VIVIENDASOCIAL Y REFORMA URBANA HABITACIONAL PARA LA LAGUNA DE SAN ANTONIO EN LA CIUDAD DE RIOBAMBA 2.3.22.4 CONCLUSIÓN DEL ANÁLISIS DE REPERTORIOS: Después de conocer las diferentes propuestas de tipología de vivienda social en la actualidad y analizar los proyectos arquitectónicos, se puede llegar a las siguientes conclusiones:  Los proyectos analizados tienen una configuración base, la cual puede ser modificada a futuro o en otro caso brindar diferentes opciones de configuración con programas flexibles, dependiendo de las condiciones y necesidades de las familias como usuarios.  Debemos cambiar el paradigma para entender a la vivienda como algo más que un producto de consumo, es el soporte posiblitante de la vida diaria y la importancia del desarrollo de la vida diaria familiar.  El énfasis se da en utilizar las nuevas tecnologías constructivas que permiten optimizar la construcción, disminuyendo el tiempo empleado en la ejecución, garantizando la mejor calidad, utilizar de manera eficiente los recursos y materiales, además de un mejor aprovechamiento económico.  Es importante conocer la realidad del contexto inmediato donde ira ubicado el proyecto y así buscar la integración, además de buscar el diseño bioclimático pasivo que permita el ahorro y consumo de energía. 2.3.22.5 CONCLUSION DEL MARCO TEORICO CONCEPTUAL / OTROS ESTUDIOS: La búsqueda de conceptos que pertenecen a la investigación en la fase de otros estudios permite conocer las circunstancias y el medio en el cual se desarrolla el objeto a conocer, en este caso la vivienda dentro de un contexto urbano. La búsqueda de conceptos nos permite interpretar los objetivos generales desde diferentes enfoques, los cuales nos ofrecen pautas para llegar a la propuesta de soluciones y que puede sustentar las ideas para el planteamiento posterior. A través de la interpretación de datos es posible entender que el problema de la vivienda repercute en varios aspectos de las personas, desde el núcleo familiar hasta la situación como comunidad dentro de una ciudad; esto es muy útil para formar una imagen panorámica del pensamiento con el cual se fundamenta la intervención en una propuesta. La mayoría de la base teórica se enfoca en la preservación del ecosistema y la búsqueda de un equilibrio con la ciudad, que desde siempre ha sido un objetivo utópico pero en la actualidad está más vigente que nunca. También está fundamentado en lograr una vida digna para las personas sin importar sus condiciones, tratando de configurar una nueva comunidad que sea sensible con las personas y con el medio que los rodea y donde se sustenta su vida diaria.
  • 43.
    31 PROYECTO DE VIVIENDASOCIAL Y REFORMA URBANA HABITACIONAL PARA LA LAGUNA DE SAN ANTONIO EN LA CIUDAD DE RIOBAMBA 2.4 METODOLOGIA PROYECTUAL: PROYECTO ANTEPROYECTO: Transformar en geometría las conclusiones del proyecto conceptual, por medio de las herramientas como malla, red, programación, sistema constructivo, opciones de configuración. PROYECTO CONCEPTUAL: Propuesta teórica resultante de la investigación y comprensión del problema planteando una solución basada en resolver necesidades, falencias y carencias. HIPOTESIS PROPOSITIVA, VARIANTES, ALTERNATIVAS PROGRAMACION: Espacios, usuarios, tiempo, condiciones necesarias, condiciones generadas, contradicción, especializado, no especializado, intensidad, frecuencia. RECONCEPTUALIZACION: Ideal del deber ser. CONCEPTUALIZACION: Conocer y comprender el fenómeno como parte de la realidad en constante proceso de cambio. PROBLEMA ESTUDIO DEL MEDIO OTROS ESTUDIOS REPERTORIOS FILOSOFÍA DE LA ACTIVIDAD, METODOLOGÍA DE LA ACCIÓN SOPORTE POSIBILIANTE, CATEGORIAS DEL DISEÑO. SISTEMA TECNICO-CONSTRUCTIVO, FUNCIONAL, ESTETICO, FORMAL, SIMBOLICO, SUSTENTABILIDAD, CRITICA. MEDIO FISICO NATURAL, MEDIO CONSTRUIDO ARQUITECTONICO, MEDIO ECONOMICO SOCIAL. S E R D E B E R S E R CONOCER COMPRENDER PROPONER RECONCEPTUALIZACION: Ideal del deber ser. Grafico 79 Marco metodológico Taller 4 "D", fuente: Autor TDG
  • 44.
    32 PROYECTO DE VIVIENDASOCIAL Y REFORMA URBANA HABITACIONAL PARA LA LAGUNA DE SAN ANTONIO EN LA CIUDAD DE RIOBAMBA 2.5 MARCOL LEGAL: 2.5.1 DERECHO AL HABITAT: Constitución Título II.- Derechos.- Capitulo II.- Derechos del buen vivir.- Sección Segunda.- Ambiente sano.- Art. 14: “Se reconoce el derecho de la población a vivir en un ambiente sano y ecológicamente equilibrado, que garantice la sostenibilidad del buen vivir, Sumak Kawsay.” (Asamblea Nacional 2008, 2015) 2.5.2 POLÍTICAS EN EL ECUADOR: Capítulo 4 “De los derechos económicos, sociales y culturales”, Sección primera: Art. 30 “La propiedad, en cualquiera de sus formas y mientras cumpla su función social, constituye un derecho que el Estado reconocerá y garantizará para la organización de la economía”. Art. 32 “Para hacer efectivo el derecho a la vivienda y a la conservación del medio ambiente, las municipalidades podrán expropiar, reservar y controlar áreas para el desarrollo futuro de conformidad con la ley. El estado estimulará los programas de vivienda social”. (Asamblea Nacional 2008, 2015) Bono de la vivienda: “Es una ayuda económica que el gobierno nacional entrega a una familia ecuatoriana como premio a su esfuerzo por ahorrar, sirve para comprar una vivienda, para construir una en un terreno que es legalmente de la familia, o para mejorar la vivienda de la familia.”…”Es un subsidio único y directo con carácter no reembolsable que otorga el Estado Ecuatoriano por medio del Ministerio de Desarrollo Urbano y Vivienda MIDUVI”. (MIDUVI, 2015) 2.5.3 MINISTERIO DE DESARROLLO URBANO Y VIVIENDA: “El ministerio de Desarrollo Urbano y Vivienda es la institución rectora de la vivienda en el país, encargada de dinamizar las actividades económicas vinculadas con la construcción y edificación de conjuntos habitacionales, generar nuevas plazas de trabajo a fin de reducir el alto nivel de desempleo y subempleo, así como los índices de emigración de trabajadores calificados y no calificados”. (MIDUVI, 2015) “Esta institución estimula los programas de vivienda de interés social para hacer efectivo el derecho de los ciudadanos a la vivienda digna, gestionando la obtención de los recursos necesarios para cumplir con la entrega de la compensación social directa del bono de la vivienda a los sectores más vulnerables de la población y de esta manera propicia un hábitat adecuado.” (MIDUVI, 2015) 2.5.4 OBJETIVOS DEL MIDUVI EN EL ÁMBITO HABITACIONAL:  Focalizar las inversiones públicas en el sector de la vivienda hacia los sectores sociales con menores ingresos.  Promover la activa participación del sector privado en la construcción y financiamiento de viviendas de interés social.  Potenciar el uso de tecnologías alternativas en la construcción de viviendas.  Realizar reformas legales pertinentes para facilitar la dotación de vivienda digna para la comunidad. (MIDUVI, 2015) 2.5.5 DESCRIPCION LEY DE SUELO, HABITAT Y VIVIENDA: Es promovido por la Subsecretaría de Hábitat y Asentamientos Humanos del MIDUVI y la Secretaría Nacional de Planificación y Desarrollo, tiene como objetivo dotar a los municipios de las herramientas necesarias para planificar su ordenamiento territorial y hacer efectivo su desarrollo local. El ordenamiento territorial tiene como fin “complementar la dimensión económica y social con la dimensión territorial”, racionalizando las intervenciones sobre el territorio y definiendo las estrategias para su desarrollo. La política de suelo de cada gobierno local se implementa a partir de la definición y regulación del uso, ocupación y manejo del suelo, en respuesta a un particular modelo de desarrollo territorial. Planificar significa poner sobre la mesa los intereses de todas las personas y garantizar los derechos humanos por medio de actuaciones en el territorio. Es por esto que la planificación del territorio debe ser entendida como una construcción social y colectiva que le pertenece a la ciudadanía. Se trata de un proceso político con base técnica, que requiere de soporte normativo y legislativo por parte del Estado. La Ley Orgánica propone definir el marco legal de acción para que los gobiernos locales puedan llevar a la práctica su propio modelo territorial, mediante la definición de instrumentos urbanísticos y de gestión de suelo. (MIDUVI, 2015) Grafico 80 Viviendas del MIDUVI Pichincha, fuente: https://www.flickr.com/photos/miduviecuador/6512290337/in/photostream / Grafico 81 Viviendas MIDUVI Guayaquil, fuente: https://www.flickr.com/photos/miduviecuador/6876169684/in/photostream/
  • 45.
    33 PROYECTO DE VIVIENDASOCIAL Y REFORMA URBANA HABITACIONAL PARA LA LAGUNA DE SAN ANTONIO EN LA CIUDAD DE RIOBAMBA 2.6 MARCO HISTORICO: 2.6.1 ORIGEN DE LOS PROGRAMAS DE VIVIENDA SOCIAL: Inicialmente nace de proponer políticas sociales como parte de un pensamiento reformista con intenciones políticas y sociales sobre el hábitat para la nueva ciudad industrial en Londres a finales del siglo XIX, la cual debe adaptarse a la intensiva migración del campo a la ciudad de personas que se convierten en obreros; y así evitar el desorden urbano de los barrios populares en condiciones deplorables. Los principios básicos para la intervención urbana que intenta mejorar las condiciones de vida de las clases trabajadoras es: Buscar ambientes saludables y confortables. El desarrollo de intervenciones para este tipo de viviendas fue dispersándose por toda Europa, aunque no con la misma concepción, en donde la estructura interna de la vivienda fue cambiando por temas económicos y de higiene, difiriendo mucho de las viviendas de la época. En inicios del siglo XX, con las condiciones de postguerras y el surgimiento del nuevo pensamiento de arquitectura moderna, abre el paso a la experimentación de prototipos de vivienda unifamiliar o colectiva, tomando fuerza desde los años 20; desde la Bauhaus con W. Gropius hasta los grandes representantes de la arquitectura moderna como Le Corbusier o Mies Van der Rohe, en la primera generación. Cambiando la concepción de la vivienda por espacios funcionales, con mediadas mínimas fundamentalmente racionalistas, formulando la zonificación urbana como el nuevo método de proyección de la ciudad moderna a medida que crece la ciudad y los barrios de viviendas colectivas y experimentando con hormigón. Con los principios teóricos del CIAM, el nuevo método universal de diseño urbano funcionalista zonificado y diferenciado; busca crear viviendas en altura como solución al problema de alojamiento en la ciudad. En Latinoamérica se observa el mismo fenómeno de migración hacia las ciudades en donde el déficit de vivienda obliga a adoptar estos principios para generar proyectos de vivienda colectiva en las ciudades. Grafico 82 Casa Prefabricada W. Gropius Fuente: https://proyectos4etsa.wordpress.com/2012/ 2.6.2 VIVIENDA SOCIAL EN LATINOAMERICA: La demanda de vivienda en las ciudades en pleno desarrollo empieza cuando las personas buscan instalarse en la ciudad, en un inicio ocupando edificaciones en la zona céntrica, pero debido a la demanda, creando nuevas urbanizaciones y barrios en la periferia, inicialmente con el apoyo del gobierno local, pero en el transcurso del tiempo este crecimiento ha sido tan desmedido que los barrios periféricos rodean a las ciudades, se generan problemas de escases de viviendas con exceso de población, además de consecuencias ambientales, problemas urbanos de movilidad y conectividad, entre otros. Las entidades gubernamentales están obligadas a proveer de vivienda social a la ciudad, y se inician programas de vivienda social mínima con ayuda económica del gobierno en conjunto con entidades bancarias o mutualistas para su financiamiento. Teniendo como base conceptual los principios de la arquitectura internacional se proponen varios proyectos en México, Brasil o Argentina que servirán como referente para el país de programas de vivienda social principalmente en altura. Grafico 83 Hogar Obrero Buenos Aires 1941 Arq. Wladimiro Acosta, fuente: http://es.wikipedia.org/wiki/Edificio_Nicol%C3%A1s_Repetto Las propuestas tratan de partir de un modelo base y darle variaciones, para que en conjunto sean de mayor complejidad, en la experimentación de vivienda mínima, que mientras más cercana a la parte central de la ciudad, era de mayor altura, liberando la planta baja para actividades comunales, de comercio o de recreación. 2.6.3 VIVIENDA SOCIAL EN EL ECUADOR: En el Ecuador se desarrollan programas de vivienda urbana en diferentes ciudades del país, principalmente desde la década de los 70´ y los 80´, donde es responsable la Junta Nacional de la Vivienda, en conjunto con el financiamiento del Banco nacional de la Vivienda proyectan en su mayoría departamentos multifamiliares, con estructura de hormigón armado y mampostería de ladrillo como su distintivo estético. En la década de los 90´ se crea el MIDUVI (Ministerio de Desarrollo Urbano y Vivienda) y el financiamiento pasa a ser de la banca privada, en donde se proyectan varias urbanizaciones, generando vivienda en altura y además prototipos de vivienda unifamiliar para los nuevos barrios urbanizados con terrenos a urbanizar o desapropiados para su uso; la estructura y acabados siguen siendo con el método tradicional de pórticos de hormigón y mampostería de ladrillo o bloque.
  • 46.
    34 PROYECTO DE VIVIENDASOCIAL Y REFORMA URBANA HABITACIONAL PARA LA LAGUNA DE SAN ANTONIO EN LA CIUDAD DE RIOBAMBA Grafico 84 Prototipo MIDUVI T 36, fuente: https://www.flickr.com/photos/miduviecuador/5600857565/in/album-72157626331486865/ Grafico 85 Prototipo MIDUVI, fuente: https://www.flickr.com/photos/miduviecuador/5601441220/in/album-72157626331486865/ Plantas de los prototipos generales de vivienda social proyectada por el MIDUVI, la cual cuenta con espacios mínimos que tienden a resultar demasiado reducidos para las familias de 3 integrantes en adelante, donde se vuelve evidente el problema de hacinamiento condicionado. 2.6.4 PORPUESTAS ACTUALES A NIVEL INTERNACIONAL: Las propuestas de vivienda social han tenido un cambio radical y siempre está en constante exploración, aunque las políticas en las cuales se desarrollan estos proyectos son obsoletas o no contribuyen a un cambio de paradigmas de la vivienda, tratan de adaptarse a su realidad para lograr el objetivo de contribuir con la ciudad y mejorar la calidad de vida en comunidad dentro de un territorio. En la época actual los proyectos de vivienda social tienen enfoques no solo habitacionales, si no también tecnológicos, económicos, sociales, y ecológicos, que permitan desarrollar una comunidad con principios sustentables y que respondan a un determinado contexto social o económico y que logren adaptarse al lugar y a los usuarios. El planteamiento de la sustentabilidad y utilización de tecnologías constructivas prefabricadas no es un asunto nuevo, dado que se experimentaba con estos materiales desde la bauhaus en los años 30´, pero hoy se retoma en cierta forma el uso de estas tecnologías bastante desarrolladas en la actualidad que permiten la construcción in situ o industrializada mucho más rápida y eficiente; utilizando sistemas y recursos de climatización pasiva o para el ahorro de energía, optimizando su uso de acuerdo a su realidad inmediata. La atención se vuelca a la diversidad de necesidades de las familias y sus diferentes conformaciones, que obligan a la arquitectura a responder a diferentes condiciones y realidades, dejando a un lado a los prototipos rígidos de la arquitectura moderna. También la importante consideración urbana de tener un entorno urbano que se complemente con la vivienda y su cotidianeidad, principalmente lugares recreativos y de comercio, que articula los barrios y propicia la vida social y comunitaria de los habitantes considerando su diversidad cultural. Grafico 86 Drop House D3Architects, fuente: http://www.plataformaarquitectura.cl/cl/02- 144343/drop-house-d3-architectes Grafico 87 Vivienda de papel en la IndiaShigeru Ban, fuente: http://www.plataformaarquitectura.cl/cl/766610/shigeru-ban-lanza-campana-para-construir- refugios-de-emergencia-en-nepal Grafico 88 Vivienda modular A-cero Arquitectos, fuente: http://www.plataformaarquitectura.cl/cl/02-40881/vivienda-modular-a-cero
  • 47.
    35 PROYECTO DE VIVIENDASOCIAL Y REFORMA URBANA HABITACIONAL PARA LA LAGUNA DE SAN ANTONIO EN LA CIUDAD DE RIOBAMBA 2.7 CARACTERIZACIÓN DE LA PROPUESTA TEÓRICA: 2.7.1 PONDERACIÓN DEL TERRENO: Las vías que rodean el sitio son de gran afluencia por ser inter cantonales, caso contrario en las propias vías internas que no constan con asfalto ni alcantarillado, y no tienen demasiada afluencia vehicular . La topografía accidentada demuestra que existe una cuenca endorreica en torno a la laguna, lo que se debe tomar en cuenta para evitar construir en la cercanía y tener la presencia de inundaciones o agua subterránea. Mapa 10 Sistema Vial, fuente: Autor TDG Esteban Cáceres Mapa 11 Topografía, fuente: Autor TDG Esteban Cáceres
  • 48.
    36 PROYECTO DE VIVIENDASOCIAL Y REFORMA URBANA HABITACIONAL PARA LA LAGUNA DE SAN ANTONIO EN LA CIUDAD DE RIOBAMBA El sector es privilegiado en diversidad de equipamiento ya que en la cercanía existe la universidad y dos colegios fiscales importantes, además de un equipamiento deportivo y un centro comercial que enriquece la mixticidad de uso y la variedad de funciones, que evita el desplazamiento excesivo a las afueras del lugar. La dirección de los vientos dominantes va de noroeste a sureste; el lugar permite una buena orientación y también existen buenas vistas hacia la laguna y hacia las diferentes formaciones montañosas de la cordillera andina pero no tiene vistas directas a la ciudad. Mapa 12 Uso de Suelo, Fuente: Alumno TDG Esteban Cáceres Mapa 13 Asoleamiento / Vientos, fuente: Alumno TDG Esteban Cáceres
  • 49.
    37 PROYECTO DE VIVIENDASOCIAL Y REFORMA URBANA HABITACIONAL PARA LA LAGUNA DE SAN ANTONIO EN LA CIUDAD DE RIOBAMBA IMÁGENES DEL LUGAR: Realidad actual: Las principales acciones que afectan el medio natural de la laguna son la agricultura y ganadería que se desarrolla en las orillas, la acumulación de escombros o residuos sólidos y la descarga de aguas servidas en la laguna; esto ocasiona que el agua contaminada se mantenga en las orillas de la laguna, afectando a las especies que allí habitan, cubriendo de excesiva totora que no permite observar el espejo de agua, y que genera olores fuertes nocivos para las personas. Según (Naranjo, Tesis Ing. Ambiental UCE, 2013, pág. 153) encontramos lo siguiente: “Conclusión general: La Laguna San Antonio de Padua es un cuerpo de agua de 4,7 Ha. y un perímetro de 1163m, que se encuentra ubicada en la Región Sierra Central Ecuatoriana, pertenece a una cuenca endorreica, que su principal aporte de agua proviene del subsuelo; la calidad del agua se encuentra alterada, específicamente por la presencia de coliformes fecales y residuos sólidos. Es un espacio natural que contiene una riqueza de fauna y específicamente una especie endémica que se encuentra en peligro de extinción.” Mapa 14 Fotografías del lugar, fuente: Autor TDG Esteban Cáceres Mapa 15 Área de influencia, fuente: Margarita Naranjo 2013 Tesis: Diseño de un plan de manejo integral para la recuperación de la laguna de san Antonio de Padua de la ciudad de Riobamba y su área de influencia directa, pág. 37 Mapa 16 Área de influencia, fuente: Margarita Naranjo 2013 Tesis: Diseño de un plan de manejo integral para la recuperación de la laguna de san Antonio de Padua de la ciudad de Riobamba y su área de influencia directa, pág. 38
  • 50.
    38 PROYECTO DE VIVIENDASOCIAL Y REFORMA URBANA HABITACIONAL PARA LA LAGUNA DE SAN ANTONIO EN LA CIUDAD DE RIOBAMBA 2.7.2 MODELIZACION: 2.7.2.1 MODELOS DE INTERACCION FUNCIONAL: 2.7.2.1.1 APROXIMACION A LOS ESPACIOS DE UNA VIVIENDA: Como podemos observar en el proceso de la metodología utilizada para el TDG, en el transcurso de conocer el fenómeno y llegar a la conceptualización del problema, podemos concluir que el objetivo es llegar a conclusiones teóricas personales acerca del tema que se desarrolla y con esta base teórica, buscar la manera de transformarla en geometría para con esto lograr propuestas como soluciones espaciales. Parte del desarrollo de la forma se origina en la antropometría, en el programa arquitectónico y la relación entre estas áreas. Los espacios o ambientes que constituyen una vivienda nacen de las actividades desarrolladas en el hábitat que se generan en un espacio interior, y varía dependiendo de las condiciones, costumbres, cultura e idiosincrasia de una determinada población. Entonces no existe una fórmula para proyectar una casa, ya que se estaría limitando la manera de desenvolverse de las personas o limitando su rutina o costumbres diarias. Dentro de nuestra realidad, la vivienda ha sufrido cambios en sus componentes internos, más la esencia sigue siendo la misma de acoger al núcleo familiar para cobijo, descanso y convivencia. El fenómeno de la reducción de las áreas se da por muchas variables, la más importante es en relación al costo por m2, se presenta como el principal problema de las viviendas de orden social o auto construidas. El mobiliario es parte fundamental de un espacio, ya que organiza y determina el uso que se le dará al mismo, y en este caso, el mobiliario es indispensable en la proyección de espacios mínimos, ya que pueden mejorar su funcionalidad y desempeño del interior del hogar. 2.7.2.1.2 BATERIA SANITARIA: Características: Es un espacio que sirve para el aseo personal y es fundamental que brinde privacidad al usuario, el baño completo debe tener una vinculación directa con los dormitorios, mientras que para las áreas sociales bastara con un pequeño baño tocador, ambos con ventilación natural. Análisis dimensional, actividades y mobiliario: Grafico 89 Análisis Dimensional Baño, fuente: Autor TDG 2.7.2.1.3 ÁREA DE LAVADO Y PLANCHADO: Características: En este espacio se desarrolla el lavado y planchado de la ropa, en nuestra realidad, se opta por el secado natural al sol, y está ubicado cercano a la cocina o batería sanitaria para facilitar las instalaciones, generando un núcleo de servicios domésticos. Análisis dimensional, actividades y mobiliario: Grafico 90 Análisis dimensional lavadero, fuente: Autor TDG 2.7.2.1.4 COCINA: Características: Es un espacio poli funcional, en donde se preparan y almacenan los alimentos o almacenan utensilios, requiere de mobiliario espacial y superficies de trabajo para la labor de la cocina, debe ser compacta y con una distribución funcional, es vital la ventilación natural. Análisis dimensional, actividades y mobiliario: Grafico 91 Análisis dimensional cocina, fuente: Autor TDG
  • 51.
    39 PROYECTO DE VIVIENDASOCIAL Y REFORMA URBANA HABITACIONAL PARA LA LAGUNA DE SAN ANTONIO EN LA CIUDAD DE RIOBAMBA 2.7.2.1.5 COMEDOR: Características: Actualmente el comedor ha reducido su tamaño, puesto a que se considera un área de uso social, mientras que el consumo de los alimentos diarios se da en el mesón desayunador, se vincula directamente con la cocina y puede vincularse con la sala. Análisis dimensional, actividades y mobiliario: Grafico 92 Análisis dimensional comedor, fuente: Autor TDG 2.7.2.1.6 SALA DE ESTAR: Características: Es el espacio de reunión social y familiar en donde se desarrollan actividades comunes, conversaciones, lectura, descanso, música, etc. Los tipos de muebles determinan la dinámica del espacio, generalmente en torno a una mesa de centro. Análisis dimensional, actividades y mobiliario: Grafico 93 Análisis Dimensional Sala, fuente: Autor TDG 2.7.2.1.7 DORMITORIO: Características: Espacio destinado al descanso nocturno, el lugar más íntimo de la casa, en la actualidad se le da muchos más usos, como estudiar, leer, mirar televisión, etc. Donde el mobiliario ha aumentado incrementando el área, además de los lugares de almacenamiento. Análisis dimensional, actividades y mobiliario: Grafico 94 Análisis dimensiona Dormitorio, fuente: Autor TDG 2.7.2.1.8 ALMACENAMIENTO Y CLOSET: Características: Los closets dentro del dormitorio deben permitir guardar y organizar la ropa y accesorios de uso diario, los almacenamientos auxiliares deben estar cercanos a las áreas especializadas, pudiendo albergar objetos de todo tamaño. Análisis dimensional, mobiliario: Grafico 95 Análisis Dimensional Almacenamiento, fuente: Autor TDG Conclusión: Es necesario conocer como están constituidos los espacios y el tipo de mobiliario que serán parte de la propuesta, además al trabajar con medidas mínimas, la optimización del mobiliario con relación a la distribución es muy importante, necesario para brindar una vivienda digna para la población.
  • 52.
    40 PROYECTO DE VIVIENDASOCIAL Y REFORMA URBANA HABITACIONAL PARA LA LAGUNA DE SAN ANTONIO EN LA CIUDAD DE RIOBAMBA 2.7.3 MODELO DIMENSIONAL: 2.7.3.1 CONCEPTO DE MODULO: Es una unidad que nace de las medidas del cuerpo humano en la realización de una actividad y que contiene un cierto mobiliario, esta unidad pasa a formar parte de un sistema modular donde se conecta con otros componentes de sus mismas características formales vinculándose entre sí y creando una sola composición arquitectónica basada en la repetición. La ventaja de este sistema de modulación radica en su facilidad constructiva, flexibilidad de uso y la característica de bridar varias posibilidades de configuración; Además dentro de un sistema constructivo, que puede ser industrializado, representa un ahorro económico y de tiempos de construcción, que se alinea con los principios de la arquitectura sostenible y el desarrollo sustentable. 2.7.3.2 CARACTERISTICAS DE LA ARQUITECTURA MODULAR: El modulo se maneja dentro de una malla que sirve como una estructura base posibilitante para el desarrollo y articulación de los componentes de un objeto arquitectónico, esta coordinación modular sirve para relacionar las medidas de los espacios que serán parte del proyecto, estableciendo al módulo como un espacio funcional diferenciado, en donde se organiza dentro de un sistema modular como la malla en 2 dimensiones y como la red en 3 dimensiones; es decir convirtiendo el programa en geometría. Este sistema se caracteriza también porque sus elementos pueden ser reemplazados, modificados o crecer sin cambiar demasiado la intención compositiva, el modulo concebido como un cubo o paralelepípedo también se proyecta como un sistema estructural implícito. Las variables que puede tener una composición modular son infinitas, y se pueden desarrollar como subdivisiones del módulo base o también se genera un sistema poli modular a gran escala. 2.7.3.3 MODULO BASE: Considerando el análisis previo de los espacios de una vivienda, su mobiliario y su actividad principal, es necesario que el módulo establezca una relación entre estos requerimientos dimensionales y una estandarización de medidas que parten también de las normativas empleadas en la ciudad de Quito. Podemos entonces concluir que como modulo base provisional para un anteproyecto de vivienda debe ser de 3 x 3 m sumado una medida de complementación con la circulación de 0,60 m para se pueda circular lateralmente por el espacio. Grafico 96 Modulo Base, fuente: Autor TDG Grafico 97 Modulo Base Alternativas, fuente: Autor TDG
  • 53.
    41 PROYECTO DE VIVIENDASOCIAL Y REFORMA URBANA HABITACIONAL PARA LA LAGUNA DE SAN ANTONIO EN LA CIUDAD DE RIOBAMBA 2.8 PROGRAMACION ARQUITECTONICA: Tabla 9, Programación: PROGRAMACION VIVIENDA MINIMA SISTEMA SUB SISTEMA SERVICIOS N U M E R O AREA PARCI AL AREA TOTAL PRIVADO Habitación Descanso, lectura, ver televisión, almacenamiento 2 2,70 x 3,60 = 9,72 m2 19,44 m2 Batería Sanitaria Higiene personal, almacenamiento, aseo diario. 1 1,50 x 2,10 = 3,15 m2 3,15 m2 SEMI PRIVADO Lavandería Lavado y planchado de la ropa, higiene 1 1,50 x 1,50 = 3 m2 3 m2 Cocina Preparación y almacenaje de alimentos 1 3,30 x 2,10 = 6,93 m2 6,93 m2 PUBLICO Sala Lugar común para socializar, leer, conversar 1 3,30 x 3,60 = 11,88 m2 11,88 m2 Comedor Conversar, alimentarse, socializar 1 2,70 x 3 = 8,1 m2 8,1 m2 SUMA 7 52,5 m2 CIRCULA CION 5 % 2,62 m2 TOTAL 55,12 m2 Áreas aproximadas, fuente: Autor TDG Esteban Cáceres El programa se centra en comprender principalmente las necesidades básicas como el descanso, alimentación, comunicación, aseo y necesidades biológicas, observando la relación del cuerpo humano con los objetos (ergonomía), con esto es posible conocer y analizar las proporciones y dimensiones del ser humano realizando una actividad dentro de un contenedor arquitectónico. Es necesario entender las actividades, su función, su frecuencia, su distribución y relación con otras actividades y espacios que nos permitirán trabajar con lógica en la propuesta. 2.8.1 ORGANIGRAMA: Grafico 99 Organigrama, fuente Autor TDG Grafico 98 Organigrama 2, fuente: Autor TDG
  • 54.
    42 PROYECTO DE VIVIENDASOCIAL Y REFORMA URBANA HABITACIONAL PARA LA LAGUNA DE SAN ANTONIO EN LA CIUDAD DE RIOBAMBA 2.9 PROYECTO CONCEPTUAL: 2.9.1 FILOSOFIA DEL PROYECTO: Punto de Partida: Reforma urbana habitacional en el barrio periférico de la laguna de san Antonio, con el objetivo de contar con vivienda social dentro de un barrio residencial, acceso a los servicios básicos y complementándose con la intervención de la laguna, convirtiéndola en área recreativa y de protección ambiental. Propósito: Es brindar prototipos de vivienda social digna para las personas que residen en el barrio, que se ajusten a las diversas familias y sus necesidades como una alternativa de desarrollo sostenible. Concepto: La vivienda parte de un diseño modular que permite determinar las proporciones de una composición arquitectónica, como una unidad básica repetitiva, donde sus partes son estandarizadas para optimizar el uso de materiales, ahorro en tiempos de construcción, varias combinaciones compositivas y plantear modelos de crecimiento. Grafico 100 Concepto Modulación, fuente: Autor TDG 2.9.2 ELEMENTOS COMPONENTES DEL SISTEMA: Grafico 101 Elementos Componentes, fuente: Autor TDG Las unidades que estructuran el proyecto se distinguen por el uso privado, semi privado y privado del espacio, en donde se organizan las diferentes funciones que se dan en la vivienda, es necesario una transición interna que marca la separación de espacios o actividades grupales o íntimas. Los contenedores no especializados brindan flexibilidad en su utilidad, mientras que los contenedores especializados o nucleo duro, no cambian su función, por sus componentes e instalaciones especiales. 2.9.3 ESTRUCTRA DEL PROYECTO: 2.9.3.1 UTILIDAD DEL ESPACIO: Grafico 102 Utilidad del espacio, fuente: Autor TDG Núcleo duro: Es la agrupación de elementos especializados, como la cocina, el baño y el lavadero que son los que requieren instalaciones espaciales y que al juntarlos facilita la instalación y optimización de estos sistemas espaciales, haciendo más fácil y económica la adecuación de las demás partes; es obligatoria la iluminación y ventilación natural. Módulos Dispersos: Son los elementos no especializados que pueden organizarse de diferentes maneras en torno al núcleo duro según las necesidades del usuario y también modificar su ubicación o función.
  • 55.
    43 PROYECTO DE VIVIENDASOCIAL Y REFORMA URBANA HABITACIONAL PARA LA LAGUNA DE SAN ANTONIO EN LA CIUDAD DE RIOBAMBA Con estos elementos se busca las formas y alternativas de los prototipos utilizando categorias del diseño: Desplazamiento, ruptura, Nucleo especializado, diversidad, crecimiento, flexibilidad. 2.9.3.2 ESTRUCTURA ESTABILIDAD: Grafico 103 Malla reticular, fuente: Arquitectura forma y espacio Francis Ching. Pág. 87 La malla estructural que encierra a los modulos es uniforme, sirve como base para el diseño y se puede sujetar a la industrializacion para mayor facilidad constructiva optimizando dinero y recursos; teniendo asi arquitectura desarrollada en menos de la mitad del tiempo que demoran los sistemas constructivos tradicionales y se puede transportar. 2.9.3.3 GEOMETRIA / FORMA: Grafico 104 Malla reticular, fuente: Arquitectura, forma y espacio/ F. Ching Pág. 87 Grafico 105 Alternativas de Configuración, fuente: Autor TDG La geometria es modulada por la trama tridimensional del modulo base, permite variaciones en su configuracion, puede plantearse varios prototipos con una misma base estructural, o un prototipo que pueda cambiar, crecer o modificarse según la necesidad. 2.9.3.4 ESTETICO ESPACIAL: El desarrollo del proyecto repercute en la visión paisajística del lugar, en donde resalta el hito natural constituido por la laguna y por el límite rural inmediato, la estética entonces constituye al proyecto a nivel urbano con la intención integrarse con el fondo paisajístico y crear una nueva visión del barrio san Antonio de la Laguna. Grafico 106 fotografía del sitio, fuente: Autor TDG 2.9.4 FUNCIONALIDAD DEL PROYECTO: Funcionalidad interna: La vivienda debe brindar las condiciones idóneas de confort y a la vez ahorrar energía, para lograr este cometido se pueden aplicar los conocimientos de arquitectura bioclimática, ya que se desarrolla una relación pasiva con el ambiente natural en el cual está implantado. Funcionalidad externa: La vivienda como prototipo marca una transición urbana desde lo consolidado hacia lo rural, que remarca una condición espacial en desintegración en donde es posible integrar las áreas verdes y recreativas como espacios necesarios para la vida comunitaria, además de fomentar el cuidado y respeto por la naturaleza promoviendo el desarrollo sostenible, turismo y recreación.
  • 56.
    44 PROYECTO DE VIVIENDASOCIAL Y REFORMA URBANA HABITACIONAL PARA LA LAGUNA DE SAN ANTONIO EN LA CIUDAD DE RIOBAMBA Grafico 108 Arquitectura Bioclimatica, fuente: http://www.anes.org/anes/formularios/RedesConocimiento/images/img03.gif Grafico 109 Ciudades del futuro, fuente: https://verdeolivaverdelimon.files.wordpress.com/2013/05/5-green-future-cities-3.jpg 2.9.5 INTEGRACION: La intención es generar un nuevo barrio contemporáneo que llame la atención a los visitantes por las condiciones que brinda a la ciudad y al sector; impulsando la identidad como una parte de las ciudades del futuro. Buscar la relación visual del entorno en conjunto con el proyecto, en donde el usuario pueda tener como recorrido el exterior un espacio público recreativo para todas las personas de la ciudad, y a la vez integrador comunitario del nuevo barrio conformado por los prototipos de vivienda; sin perder la esencia de un hito natural y paisajístico. 2.10 CONFORT Y HABITABILIDAD: Grafico 110 Análisis Bioclimático, fuente: eficiencia energética www.minvu.cl, Santiago, Chile. Grafico 111 Acumulación de agua lluvia; fuente: www.minvu.cl, Santiago, Chile. El objetivo es utilizar tecnologías que permitan la reutilización de recursos energéticos renovables y otros sistemas pasivos ya que el país cuenta con las condiciones para obtener recursos renovables y energéticos y reutilizarlos especialmente en las viviendas. Para el uso eficiente del agua debe ser la principal premisa para considerar que una vivienda tiene un criterio sostenible, aplicando un sistema de recuperación de agua lluvia que permita utilizar esta agua que muchas veces es desperdiciada, en agua sanitaria o para riego de plantas y patios. La ventilación natural es también una parte importante para que un un ambiente sea habitable y con las mejores condiciones posibles. Además agregar vegetación en los espacios públicos circundantes tiene sus ventajas al brindar sombra y aislar parcialmente el ruido de la calle. Grafico 107 Dibujo de Integración de la Propuesta general, fuente: Autor TDG
  • 57.
    45 PROYECTO DE VIVIENDASOCIAL Y REFORMA URBANA HABITACIONAL PARA LA LAGUNA DE SAN ANTONIO EN LA CIUDAD DE RIOBAMBA 2.10.1 PLANIFICACION DE VIVIENDAS EN CONJUNTO Se debe permitir el acceso equilibrado de sol para las distintas viviendas que conforman el conjunto, especialmente en tiempos fríos, y debe brindar también la protección de radiación solar en periodos calurosos, que permitirá las mejores condiciones de habitabilidad y confort. Al proyectar lotes flexibles es posible optimizar la orientación de los mismos, integrando eficazmente las condiciones propicias de radiación solar e iluminación natural al interior de las viviendas. Grafico 112 Lotes y sombras, fuente: www.minvu.cl, Santiago, Chile 2.10.2 VIENTO: Es muy difícil prevenir la dirección y velocidad del viento durante el transcurso del día, mucho más cuando la ciudad causa cambios importantes en las condiciones de ventilación de las viviendas. Es por esto que la forma final de las viviendas tiende a modificar las condiciones del viento, acelerándolo, creando corrientes o minimizando el impacto. Grafico 113 Efectos del viento, fuente: www.minvu.cl, Santiago, Chile 2.10.3 VEGETACION: La arborización y vegetación es una muy efectiva estrategia para el control climático para condiciones internas de la vivienda y también de condiciones en exteriores; Los arboles pueden resguardar a las viviendas de vientos fríos, protegerla de la radiación directa de calor, puede atenuar el ruido y la contaminación visual generada fuera de la vivienda. En exteriores es capaz de generar sombra, refresca el ambiente del aire exterior y hasta atraer a ciertas especies de aves. Es necesario tomar en cuenta que las especies de árboles deben ser propios del lugar generando la conservación del ecosistema existente, en otro ámbito es necesario tener la seguridad de abastecer de agua y el cuidado pertinente para asegurar su mantenimiento y desarrollo. Grafico 114 Vegetación, fuente: www.minvu.cl, Santiago, Chile 2.10.4 VARIABLES EN EL DISEÑO PARA LAS CONDICIONES DE HABITABILIDAD Y CONFORT: El diseño de la vivienda tiene como objetivo satisfacer los requerimientos de confort interno por sus propios medios, es decir de modo pasivo, ya que si se necesita complementos mecánicos es cuando se evidencia un diseño deficiente. Es importante que el diseño de viviendas de interés social tenga como enfoque central acercarse en lo más posible al confort de los usuarios, durante todo el año, haciendo mínimo el gasto energético para obtener condiciones adecuadas para los habitantes. Es un desafío lograr combinar todas las variables que intervienen en el proyecto y además las limitaciones económicas a las que se enfrentan el desarrollo de estas viviendas, que aunque se traten de espacios reducidos deberá cumplir con las condiciones necesarias para el desarrollo de la vida diaria. Grafico 115 Variables de diseño, fuente: www.minvu.cl, Santiago, Chile
  • 58.
  • 59.
  • 60.
  • 61.
  • 62.
  • 63.
  • 64.
  • 65.
  • 66.
  • 67.
    5 3 L AT O P O G R A F I AD E L L U G A RE S A C C I D E N T A D AY AQ U ES E T R A T AD EU N AC U E N C AE N D O R R E I C AQ U EP E R MI T EL A A C U MU L A C I O ND EU NC U E R P OD EA G U AA I S L A D O , E N E N C O MP A R A C I O N C O NL A C I U D A D ,E S T E S I T I O E S MU C H OMA SB A J O L OQ U EH AD I F I C U L T A D OL AC O N E - X I O N C O N L O SD E MA SB A R R I O S , YL AC O B E R T U R AD E S E R V I C I O S , Q U EL O H AV E N I D O C O N V I R T I E N D O E N U N S E C T O RA I S L A D OYP O C OC O N O C I D OP O RL O SH A B I T A N - T E SD EL AC I U D A D .
  • 68.
  • 69.
  • 70.
  • 71.
  • 72.
  • 73.
  • 74.
  • 75.
  • 76.
  • 77.
  • 78.
  • 79.
  • 80.
  • 81.
  • 82.
  • 83.
  • 84.
  • 85.
  • 86.
  • 87.
  • 88.
  • 89.
  • 90.
  • 91.
  • 92.
  • 93.
  • 94.
  • 95.
  • 96.
  • 97.
  • 98.
  • 99.
  • 100.
  • 101.
  • 102.
    84 PROYECTO DE VIVIENDASOCIAL Y REFORMA URBANA HABITACIONAL PARA LA LAGUNA DE SAN ANTONIO EN LA CIUDAD DE RIOBAMBA CONCLUISONES: La propuesta urbana de ciudades compactas y la planificación de la expansión urbana permite una mejor prestación de servicios básicos, además de ofrecer beneficios ambientales conformando áreas verdes y recreativas, mejorando la conectividad con el paisaje y las relaciones sociales en las propuestas de uso mixto de suelos, conjuntamente se intenta reducir el impacto y la sobreexplotación de recursos naturales importantes para la conservación de los patrimonios naturales. Es necesario aplicar e investigar criterios de sustentabilidad como un parámetro de calidad para diseñar y construir viviendas sociales, no solo porque brinde una mejor calidad de vida a las personas, sino también porque contribuye a un desarrollo amigable con el medio ambiente; también porque es el nuevo enfoque mundial para la vida en la ciudad. Los módulos y la prefabricación como sistema constructivo no son un tema nuevo, pero vale la pena experimentar y probar su calidad ya que la premisa de estos sistemas constructivos son la reducción de costos, facilidad de transportación, reducción del tiempo de construcción y aumento de calidad y durabilidad; además de tener un bajo impacto ambiental en comparación de los sistemas típicos de construcción. Los prototipos se enfocan en brindar diferentes posibilidades arquitectónicas, para la diversidad de familias actuales, demostrando que la vivienda se puede desarrollar en planta baja para ofrecer ventajas de movilidad según las diferentes situaciones de los usuarios o en dos niveles compactos para una mayor densidad; también ofrecer la posibilidad de tener un huerto urbano que permita aliviar la economía familiar y dando la oportunidad de una sana alimentación, dentro de una comunidad sostenible.
  • 103.
    85 PROYECTO DE VIVIENDASOCIAL Y REFORMA URBANA HABITACIONAL PARA LA LAGUNA DE SAN ANTONIO EN LA CIUDAD DE RIOBAMBA RECOMENDACIONES: La participación pública debe ser parte importante en los procesos de planificación urbana y territorial, ya que contribuye enormemente a lograr excelentes resultados y a obtener condiciones igualitarias para los diversos grupos involucrados. Es de vital importancia promover la cooperación entre entidades municipales, de gobiernos locales y hasta las universidades para el desarrollo de la planificación urbana; que permitirá fortalecer las capacidades y recursos que logren una mejoría en resultados de estos proyectos desarrollados
  • 104.
    86 PROYECTO DE VIVIENDASOCIAL Y REFORMA URBANA HABITACIONAL PARA LA LAGUNA DE SAN ANTONIO EN LA CIUDAD DE RIOBAMBA BIBLIOGRAFÍA abioclimatica.blogspot. (26 de Mayo de 2015). Arquitectura Bioclimatica, apuntes para alumnos. Obtenido de http://abioclimatica.blogspot.com/ Agencia de Ecología Urbana Barcelona. (15 de Mayo de 2015). Agencia de Ecologia Urbana Barcelona BNC, modelo conceptual. Obtenido de http://www.bcnecologia.net/es/modelo- conceptual/complejidad Asamblea Nacional 2008. (19 de mayo de 2015). Constitucion del Ecuador 2008. Obtenido de http://www.asambleanacional.gov.ec/documentos/constituci on_de_bolsillo.pdf ESPOCH. (20 de Mayo de 2015). Escuela Superior Politecnica de Chimborazo. Obtenido de http://www.espoch.edu.ec/ GADM-Riobamba. (2014). Plan de Ordenamiento Territorial Riobamba 2015-2019. Riobamba: GADM-Riobamba. GADM-Riobamba. (5 de Mayo de 2015). Riobamba GAD Municipal. Obtenido de http://www.gadmriobamba.gob.ec/ Holmgren, D. (1 de junio de 2015). La escensia de la Permacultura. Obtenido de http://permacultureprinciples.com/es/ INEC, C. 2. (30 de abril de 2015). Instituto nacional de estadisticas y censos. Obtenido de http://www.ecuadorencifras.gob.ec/ Lacomba, R., & Varios Autores. (2008). La Ciudad Sustentable. Mexico D.F.: Editorial Trillas. MIDUVI. (30 de abril de 2015). Ministeri de desarrollo Urbano y Vivienda. Obtenido de http://www.habitatyvivienda.gob.ec/ MINVU. (5 de agosto de 2015). Ministerio de vivienda y urbanismo Chile. Obtenido de www.minvu.cl Montaner, J. M. (2008). Sistemas Arquitectónicos Contemporaneos. Barcelona-España: Gustavo Gili, SL. Montaner, J., & Muxí Martinez, Z. (2006). Habitar el presente. Vivienda en España: sociedad, ciudad, tecnología y recursos. Madrid- España: Ministerio de Vivienda. Naranjo, Tesis Ing. Ambiental UCE, M. (24 de abril de 2013). Repositorio Digital UCE. Obtenido de Tesis de Ing. Ambiental: www.dspace.uce.edu.ec/bitstream/25000/1768/1/T-UCE- 0012-263.pdf ONU. (2 de agosto de 2015). unhatibat.org. Obtenido de www.unhabitat.org Parlamento Andino. (14 de Mayo de 2015). Parlamento Andino, Cumbre 3 social andina. Obtenido de http://www.parlamentoandino.org/ Sanchez Corral, J. (2009). Vivienda social en Mexico. Pasado, presente y futuro? Mexico D.F.: JSA Mexico DF. SEMPLADES. (2013). Plan Nacional del Buen Vivir 2013-2017. Quito- Ecuador: SEMPLADES. Sostenibleperdona.blogspot. (25 de Mayo de 2015). Sostenible, ¿Perdona, a qué te refieres? Obtenido de http://sostenibleperdona.blogspot.com/p/que-es- sostenibilidad.html twenergy.com. (18 de Mayo de 2015). twenergy, Arquitectura Sostenible. Obtenido de http://twenergy.com/sostenibilidad/arquitectura-sostenible Wikipedia. (2 de mayo de 2015). Wikipedia, la enciclopedia libre. Obtenido de es.wikipedia.org
  • 105.
    87 PROYECTO DE VIVIENDASOCIAL Y REFORMA URBANA HABITACIONAL PARA LA LAGUNA DE SAN ANTONIO EN LA CIUDAD DE RIOBAMBA GLOSARIO: Arquitectura Bioclimática: Consiste en el diseño de edificios, teniendo en cuenta las condiciones climáticas, para disminuir los impactos ambientales, intentando reducir el consumo de energía. Arquitectura Sostenible: Es aquella que tiene en cuenta el medio ambiente y que valora cuando proyecta los edificios la eficiencia de los materiales y de la estructura de construcción, los procesos de edificación, el urbanismo y el impacto que los edificios tienen en la naturaleza y en la sociedad. Barrio: Es una subdivisión, con identidad propia, de una ciudad, pueblo o parroquia. Su origen puede ser una decisión administrativa, una iniciativa urbanística o un sentido común de pertenencia de sus habitantes basado en la proximidad o historia. Corredor Ecológico; Pretende unir, sin solución de continuidad, espacios con paisajes, ecosistemas o hábitats naturales modificados, que faciliten el mantenimiento de la diversidad biológica. Constituyen una de las estrategias posibles para mitigar los impactos causados en los hábitats naturales por actividades industriales, agricultura, urbanización y obras de infraestructura. Ciudad: Es un área urbana en donde predominan fundamentalmente la industria y los servicios; se diferencia de otras entidades urbanas por diversos criterios de población, densidad poblacional y estatuto legal, las ciudades son las áreas más densamente pobladas del mundo. Cuenca Endorreica: Es un lugar en donde el agua no tiene salida fluvial hacia el océano o ningún otro cuerpo de agua. Desarrollo Sostenible: Es una alternativa al concepto de desarrollo habitual, en donde se hace énfasis a la reconciliación entre crecimiento económico, recursos naturales y sociedad. Diseño Pasivo: Es un método utilizado en la arquitectura con el fin de obtener edificios que logren su acondicionamiento ambiental mediante procesos naturales. Utilizando el sol, orientación, vientos y las características propias de los materiales de construcción. Eco barrio: Es una zona urbana que minimiza su impacto medioambiental, gracias a procesos eficientes ecológicamente, reduciendo la huella ecológica del proyecto de construcción mediante el ahorro de energía y materiales. Ecosistema: Sistema biológico constituido por una comunidad de seres vivos y el medio natural en el que viven. Espacio Público: Lugar en donde cualquier persona tiene el derecho a circular, en paz ni armonía, donde el paso no puede ser restringido por criterios de cantidad privada, por lo tanto es de dominio y uso público. Hacinamiento: Aglomeración en un mismo lugar de personas o animales que se considera excesivo. Huerto Urbano: Nace de la preocupación por el impacto ambiental producto de los cultivos agrícolas con agroquímicos y el transporte de estos a las ciudades, minimizando los efectos ambientales, mejorando la economía del hogar y brindando alimentos frescos y sanos. Permacultura: Es un sistema de principios de diseño agrícola y sociales centrada en la simulación o directamente en el uso de patrones y las características observadas en los ecosistemas naturales. Se opone a los sistemas mono productivos. Sostenibilidad: Procesos de desarrollo en donde las actividades productivas satisfagan la necesidad de los presentes sin comprometer a las generaciones futuras. Vivienda: Es una edificación cuya principal función es ofrecer refugio y habitación a las personas, protegiéndolas de las inclemencias climáticas y de otras amenazas. Vivienda social: Es una propiedad inmueble que está a manos de una entidad gubernamental, se refiere a una vivienda que está, a cargo y de propiedad del estado, con el principal objetivo de proveer vivienda económica.
  • 106.
    88 PROYECTO DE VIVIENDASOCIAL Y REFORMA URBANA HABITACIONAL PARA LA LAGUNA DE SAN ANTONIO EN LA CIUDAD DE RIOBAMBA