ENSEÑANZA DE LOS ESTUDIOS
SOCIALES
PORTAFOLIO
GEOGRAFÍA MUNDIAL III
PROFESORA: BEATRIZ YOHANA ARAYA
SILES
ESTUDIANTE: YANCY JIMÉNEZ ORTEGA
INTRODUCCIÓN
 La realización de este proyecto se realiza con el
propósito de reforzar los contenidos vistos en
clase donde se enfoco principalmente en
diferenciar los espacios geográficos que
componen África, Oceanía y Antártida, para la
comprensión de su estructura y relevancia en el
contexto mundial.
Es significativo recalcar la importancia del
portafolio ya que permite el desarrollo de
conocimientos analizados en clase, así como el
desempeño proyectado.
SEMANA # 1
FECHA: 21 DE ENERO,2017
 Presentación del curso y silabo oficial
SEMANA #2
FECHA: 28 DE ENERO,2017
 Tema 1: Origen y evolución geológica de
África, Oceanía y la Antártida.
 Video: Historia Universal. Origen de los
continentes.
 https://www.youtube.com/watch?v=FgdBE12
7FCQ
 https://www.youtube.com/watch?v=_XNgzz8
FTvc
 Se dio estudio al origen de la tierra y se
analizo los cambios del mismo mediante un
video, a partir de este video se realiza una
línea del tiempo en timeline ( el trabajo se
realiza en grupos)
 Se analiza también la Teoría de la Deriva
Continental, Tectónica de Placas y la
Expansión del Fondo Oceánico.
LÍNEA DEL TIEMPO DEL ORIGEN DE LA TIERRA
SEMANA # 3
FECHA: 4 DE FEBRERO
 Tema 2: Geografía física África
 Sub temas:
Generalidades del Continente africano.
Formas de relieve.
Hidrografía.
 Geografía de África. http://www.ikuska.com/Africa/natura/
 Presentación por parte de la profesora utilizando la
herramienta emaze
https://www.emaze.com/@AZFLFZQQ/presentation-name
 Se realiza trabajo en grupos respecto a la
problemática del agua en África, se
responde una serie de preguntas brindadas
por la profesora, trabajando el documento
desde google doc.
 Presentación del primer informe de lectura con
la herramienta cmaptools
 Enlaces para realizar el informe de lectura.
 http://www.madrimasd.org/blogs/remtavares/20
07/07/26/70630 El agua en África
 https://blogs.unicef.org/es/blog/dia-mundial-del-
agua-en-africa-subsahariana-como-medimos-
nuestros-avances Día Mundial del Agua en
África subsahariana: cómo medimos nuestros
avances
 https://www.youtube.com/watch?v=GUrFnGIl4N
E El milagro del agua en África
SEMANA # 4
FECHA: 11 DE FEBRERO, 2017
 Tema 2. Geografía física África
 Sub temas:
Relieve.
Clima.
Presentación dada por parte de la profesora
sobre relieve y climas de África.
https://www.emaze.com/@AZILWRTQ/present
ation-name
 Se realiza una practica de ubicación
respecto al relieve de África.
http://serbal.pntic.mec.es/ealg0027/africaorog2
e.html
SEMANA # 5
FECHA: 18 DE FEBRERO,2017
 Tema: Geografía humana de África
 Sub temas:
El Hombre y la sociedad africanas
La cultura.
Economía.
 Exposición grupo 1: Conflictos internos en
África: caso de Kenia, el Magreb, Nigeria.
SEMANA #6
FECHA: 25 DE FEBRERO,2017
 Tema 3. Geografía Política de África
 Sub temas:
Mosaico de países.
Relevancia geopolítica del continente
africano
 Exposición de grupo 2:Problemática en la
región de la región del “cuerno de África”:
hambrunas y piratería.
SEMANA #7
FECHA: 4 DE MARZO,2017
 Fecha programada para examen, no fue
realizado por ausencia de la profesora.
SEMANA #8
FECHA: 11 DE MARZO
 Realización del primer examen.
SEMANA # 9
FECHA: 18 DE MARZO
 Tema 4. Geografía física de Oceanía
 Sub temas:
Relieve.
Clima.
 Se analiza el video propuesto por la profesora
https://www.youtube.com/watch?v=Eu9vFODXER
k
 Exposición grupo 3: Situación de la Mujer en
África subsahariana y Papua Nueva guinea.
SEMANA # 10
FECHA: 25 DE MARZO,2017
 Tema 5. Geografía humana de Oceanía
 Sub temas:
El Hombre y la sociedad en Oceanía.
La cultura.
Economía.
 Exposición grupo 4: Situación de los
aborígenes en Oceanía.
 Se divide en grupos los cuatro grandes
segmentos en los que se divide Oceanía:
Australasia, Polinesia, Micronesia y
Melanesia.
 Con su respectivo segmentos se realiza una
presentación en una herramienta tecnológica
analizando: generalidades geográficas,
problemas sociales y aspectos culturales.
SEMANA #11
FECHA: 1 DE ABRIL,2017
 Tema 6. Geografía Política de Oceanía
 Sub temas:
Mosaico de países.
Relevancia geopolítica de Oceanía.
 Entrega de proyecto tecnológico, tema:
Situación de los arrecifes coralinos en
Oceanía.
 Entrega de informe de lectura en mapa
conceptual mindomo.
 ENLACE MAPA CONCEPTUAL MINDOMO
 https://www.mindomo.com/mindmap/sample-
mind-map-
b623903a660541b5bcf8e9b9196287c7
SEMANA #12
FECHA: 8 DE ABRIL,2017
 Tema 7. Geografía física de la Antártida.
 Sub temas:
Las particularidades físicas de la Antártida.
 A manera de introducción se analiza el tema
sobre los ataques a Siria, debido a las
interrogantes sobre noticias actuales, se
visualizan dos videos: «Algo de Historia» y
«Estados Unidos lanza ataque con misil»
 Se realizan las presentaciones respectivas a
cada segmentos de Oceanía.
 La profesora explica generalidades,
ubicación geográfica, dimensiones, relieve y
puntos extremos de la Antártida mediante
una presentación.
PRESENTACIÓN BRINDADA POR LA
PROFESORA.
SEMANA #13
FECHA: 15 DE ABRIL,2017
 Entrega del portafolio en la plataforma.
CONCLUSIONES
 El trabajo realizado ha permitido reforzar los
conocimientos obtenidos durante el curso, así
como propiciar una practica en el uso de
herramientas importantes para la educación de
nuestros estudiantes.
 La enseñanza de los Estudios Sociales
presenta el requerimiento de gran instrucción
cuando hablamos de historia y geografía porque
debemos vincular ambas para lograr solventar
un mayor conocimiento en nuestros
estudiantes.
REFLEXIÓN CRITICA DEL CURSO
 El curso Geografía Mundial III ha permitido
abarcar partes de conocimiento que se
encontraban vacías, se logro abordar temas
relevantes sobre África, Oceanía y Antártida.
 El curso llevaba una temática de practica y
conocimiento lo que permitió el aprendizaje
no solo teórico sino también practico, cabe
destacar el importante impulso realizado
para la utilización de herramientas
tecnológicas.

Portafolio

  • 1.
    ENSEÑANZA DE LOSESTUDIOS SOCIALES PORTAFOLIO GEOGRAFÍA MUNDIAL III PROFESORA: BEATRIZ YOHANA ARAYA SILES ESTUDIANTE: YANCY JIMÉNEZ ORTEGA
  • 2.
    INTRODUCCIÓN  La realizaciónde este proyecto se realiza con el propósito de reforzar los contenidos vistos en clase donde se enfoco principalmente en diferenciar los espacios geográficos que componen África, Oceanía y Antártida, para la comprensión de su estructura y relevancia en el contexto mundial. Es significativo recalcar la importancia del portafolio ya que permite el desarrollo de conocimientos analizados en clase, así como el desempeño proyectado.
  • 3.
    SEMANA # 1 FECHA:21 DE ENERO,2017  Presentación del curso y silabo oficial
  • 4.
    SEMANA #2 FECHA: 28DE ENERO,2017  Tema 1: Origen y evolución geológica de África, Oceanía y la Antártida.  Video: Historia Universal. Origen de los continentes.  https://www.youtube.com/watch?v=FgdBE12 7FCQ  https://www.youtube.com/watch?v=_XNgzz8 FTvc
  • 5.
     Se dioestudio al origen de la tierra y se analizo los cambios del mismo mediante un video, a partir de este video se realiza una línea del tiempo en timeline ( el trabajo se realiza en grupos)  Se analiza también la Teoría de la Deriva Continental, Tectónica de Placas y la Expansión del Fondo Oceánico.
  • 6.
    LÍNEA DEL TIEMPODEL ORIGEN DE LA TIERRA
  • 7.
    SEMANA # 3 FECHA:4 DE FEBRERO  Tema 2: Geografía física África  Sub temas: Generalidades del Continente africano. Formas de relieve. Hidrografía.  Geografía de África. http://www.ikuska.com/Africa/natura/  Presentación por parte de la profesora utilizando la herramienta emaze https://www.emaze.com/@AZFLFZQQ/presentation-name
  • 8.
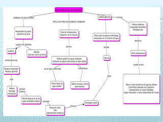
     Se realizatrabajo en grupos respecto a la problemática del agua en África, se responde una serie de preguntas brindadas por la profesora, trabajando el documento desde google doc.
  • 9.
     Presentación delprimer informe de lectura con la herramienta cmaptools  Enlaces para realizar el informe de lectura.  http://www.madrimasd.org/blogs/remtavares/20 07/07/26/70630 El agua en África  https://blogs.unicef.org/es/blog/dia-mundial-del- agua-en-africa-subsahariana-como-medimos- nuestros-avances Día Mundial del Agua en África subsahariana: cómo medimos nuestros avances  https://www.youtube.com/watch?v=GUrFnGIl4N E El milagro del agua en África
  • 11.
    SEMANA # 4 FECHA:11 DE FEBRERO, 2017  Tema 2. Geografía física África  Sub temas: Relieve. Clima. Presentación dada por parte de la profesora sobre relieve y climas de África. https://www.emaze.com/@AZILWRTQ/present ation-name
  • 12.
     Se realizauna practica de ubicación respecto al relieve de África. http://serbal.pntic.mec.es/ealg0027/africaorog2 e.html
  • 13.
    SEMANA # 5 FECHA:18 DE FEBRERO,2017  Tema: Geografía humana de África  Sub temas: El Hombre y la sociedad africanas La cultura. Economía.  Exposición grupo 1: Conflictos internos en África: caso de Kenia, el Magreb, Nigeria.
  • 14.
    SEMANA #6 FECHA: 25DE FEBRERO,2017  Tema 3. Geografía Política de África  Sub temas: Mosaico de países. Relevancia geopolítica del continente africano  Exposición de grupo 2:Problemática en la región de la región del “cuerno de África”: hambrunas y piratería.
  • 15.
    SEMANA #7 FECHA: 4DE MARZO,2017  Fecha programada para examen, no fue realizado por ausencia de la profesora.
  • 16.
    SEMANA #8 FECHA: 11DE MARZO  Realización del primer examen.
  • 17.
    SEMANA # 9 FECHA:18 DE MARZO  Tema 4. Geografía física de Oceanía  Sub temas: Relieve. Clima.  Se analiza el video propuesto por la profesora https://www.youtube.com/watch?v=Eu9vFODXER k  Exposición grupo 3: Situación de la Mujer en África subsahariana y Papua Nueva guinea.
  • 18.
    SEMANA # 10 FECHA:25 DE MARZO,2017  Tema 5. Geografía humana de Oceanía  Sub temas: El Hombre y la sociedad en Oceanía. La cultura. Economía.  Exposición grupo 4: Situación de los aborígenes en Oceanía.
  • 19.
     Se divideen grupos los cuatro grandes segmentos en los que se divide Oceanía: Australasia, Polinesia, Micronesia y Melanesia.  Con su respectivo segmentos se realiza una presentación en una herramienta tecnológica analizando: generalidades geográficas, problemas sociales y aspectos culturales.
  • 20.
    SEMANA #11 FECHA: 1DE ABRIL,2017  Tema 6. Geografía Política de Oceanía  Sub temas: Mosaico de países. Relevancia geopolítica de Oceanía.  Entrega de proyecto tecnológico, tema: Situación de los arrecifes coralinos en Oceanía.  Entrega de informe de lectura en mapa conceptual mindomo.
  • 21.
     ENLACE MAPACONCEPTUAL MINDOMO  https://www.mindomo.com/mindmap/sample- mind-map- b623903a660541b5bcf8e9b9196287c7
  • 22.
    SEMANA #12 FECHA: 8DE ABRIL,2017  Tema 7. Geografía física de la Antártida.  Sub temas: Las particularidades físicas de la Antártida.  A manera de introducción se analiza el tema sobre los ataques a Siria, debido a las interrogantes sobre noticias actuales, se visualizan dos videos: «Algo de Historia» y «Estados Unidos lanza ataque con misil»
  • 23.
     Se realizanlas presentaciones respectivas a cada segmentos de Oceanía.  La profesora explica generalidades, ubicación geográfica, dimensiones, relieve y puntos extremos de la Antártida mediante una presentación.
  • 24.
  • 26.
    SEMANA #13 FECHA: 15DE ABRIL,2017  Entrega del portafolio en la plataforma.
  • 27.
    CONCLUSIONES  El trabajorealizado ha permitido reforzar los conocimientos obtenidos durante el curso, así como propiciar una practica en el uso de herramientas importantes para la educación de nuestros estudiantes.  La enseñanza de los Estudios Sociales presenta el requerimiento de gran instrucción cuando hablamos de historia y geografía porque debemos vincular ambas para lograr solventar un mayor conocimiento en nuestros estudiantes.
  • 28.
    REFLEXIÓN CRITICA DELCURSO  El curso Geografía Mundial III ha permitido abarcar partes de conocimiento que se encontraban vacías, se logro abordar temas relevantes sobre África, Oceanía y Antártida.  El curso llevaba una temática de practica y conocimiento lo que permitió el aprendizaje no solo teórico sino también practico, cabe destacar el importante impulso realizado para la utilización de herramientas tecnológicas.