UNIVERSIDAD POLITÉCNICA
DE ZACATECAS
INGENIERÍA INDUSTRIAL
Practica #1A
Reporte de Práctica
Automatización y Control
Profesor: Luis Gerardo Vanegas Rodríguez
Alumnos
Luis Santiago Ramírez Castañón
María Guadalupe Reyes Gurrola
Gladis Aideth Solís Chairez
Iván Alejandro Santana Cabral
Nohemí García Hernández
Grupo 6.1
Fresnillo, Zacatecas 27 de junio de 2016
Práctica 1A (Cortina).
Introducción
En la siguiente práctica veremos cómo automatizar una puerta de garaje por medio
del programa LogicxPro utilizando lo que hemos aprendido en clase sobre circuitos
en donde implementaremos automatización por medio del uso de relés.
Objetivo
Aprender a automatizar por medio del LogicxPro una puerta de garaje utilizando la
lógica de relés.
Desarrollo
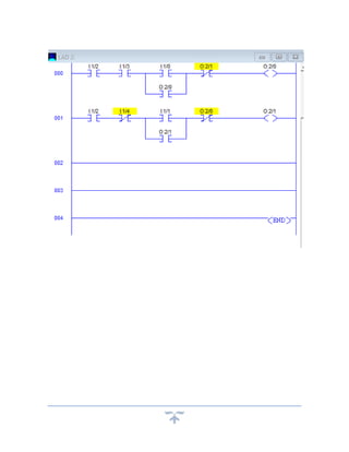
Lo que se desea realizar en ésta simulación es la apertura de una cortina que de
igual manera se buscará que se pueda cerrar, pero todo esto de una manera
automatizada y sobre todo evitando posibles fallas en los sistemas empleados en la
simulación como lo es:
 1 Motor trifásico.
 2 Finales de carrera.
 3 Interruptores (Open, Close y stop)
También el circuito tiene una variante la cual es que se le puede adecuar un foco a
cada función para ejemplificar de mejor manera la activación y desactivación de las
funciones de la simulación.
Primeramente, se procedió a realizar la conexión en la primera línea de tal forma
que nos quedase así:
De donde lo que se colocó primero fueron contactos abiertos, para empezar el de
stop, después sería el contacto del final de carrera para poder hacer que el motor
al estar abriendo la cortina tuviese un punto de paro y evitar así que el motor
continuara dando y que se pudiese quemar. Enseguida vendría el contacto de
arranque (open) con su debida retención de la bobina a controlar (motor), después
un contacto cerrado de la función de cerrar del motor para evitar un activamiento
inesperado de la acción contraria a la que se esté llevando a cabo y ya para terminar
con ese escalón se pondrá la salida que se desea controlar y que en este caso es
la del MotorUP.
Todo lo anterior descrito es posicionado en un segundo renglón, solo que en este
cambiarán las bobinas a controlar (MotorDown), el contacto de arranque (close) y
el contacto inverso a la función que se desea controlar o activar.
Conclusión
En el presente reporte de práctica se presenta el funcionamiento de un circuito
accionado por un botón de arranque el cual hace la labor de encender un motor que
abre o cierra una cortina eléctrica de un estacionamiento el cual posee finales de
carrera para impedir que el sobre accionamiento del motor eche a perder la cortina,
el circuito cuenta con un botón para subir la cortina y otro para bajarla y provocar su
cierre. Podemos concluir que en este circuito los elementos indispensables para su
funcionamiento son los finales de carrera y los enclavamientos los cuales ayudan a
su buen funcionamiento, por ejemplo el enclavamiento nos ayuda a que no estemos
presionando el botón por un largo periodo de tiempo y ayuda a su automatización y
los finales de carrera ayudan a que no se arruine la cortina.

Practica 1 a-ivan-alejandro-santana-cabral-6.1ind.

  • 1.
    UNIVERSIDAD POLITÉCNICA DE ZACATECAS INGENIERÍAINDUSTRIAL Practica #1A Reporte de Práctica Automatización y Control Profesor: Luis Gerardo Vanegas Rodríguez Alumnos Luis Santiago Ramírez Castañón María Guadalupe Reyes Gurrola Gladis Aideth Solís Chairez Iván Alejandro Santana Cabral Nohemí García Hernández Grupo 6.1 Fresnillo, Zacatecas 27 de junio de 2016
  • 2.
    Práctica 1A (Cortina). Introducción Enla siguiente práctica veremos cómo automatizar una puerta de garaje por medio del programa LogicxPro utilizando lo que hemos aprendido en clase sobre circuitos en donde implementaremos automatización por medio del uso de relés. Objetivo Aprender a automatizar por medio del LogicxPro una puerta de garaje utilizando la lógica de relés.
  • 3.
    Desarrollo Lo que sedesea realizar en ésta simulación es la apertura de una cortina que de igual manera se buscará que se pueda cerrar, pero todo esto de una manera automatizada y sobre todo evitando posibles fallas en los sistemas empleados en la simulación como lo es:  1 Motor trifásico.  2 Finales de carrera.  3 Interruptores (Open, Close y stop) También el circuito tiene una variante la cual es que se le puede adecuar un foco a cada función para ejemplificar de mejor manera la activación y desactivación de las funciones de la simulación. Primeramente, se procedió a realizar la conexión en la primera línea de tal forma que nos quedase así: De donde lo que se colocó primero fueron contactos abiertos, para empezar el de stop, después sería el contacto del final de carrera para poder hacer que el motor al estar abriendo la cortina tuviese un punto de paro y evitar así que el motor continuara dando y que se pudiese quemar. Enseguida vendría el contacto de arranque (open) con su debida retención de la bobina a controlar (motor), después un contacto cerrado de la función de cerrar del motor para evitar un activamiento inesperado de la acción contraria a la que se esté llevando a cabo y ya para terminar con ese escalón se pondrá la salida que se desea controlar y que en este caso es la del MotorUP. Todo lo anterior descrito es posicionado en un segundo renglón, solo que en este cambiarán las bobinas a controlar (MotorDown), el contacto de arranque (close) y el contacto inverso a la función que se desea controlar o activar.
  • 5.
    Conclusión En el presentereporte de práctica se presenta el funcionamiento de un circuito accionado por un botón de arranque el cual hace la labor de encender un motor que abre o cierra una cortina eléctrica de un estacionamiento el cual posee finales de carrera para impedir que el sobre accionamiento del motor eche a perder la cortina, el circuito cuenta con un botón para subir la cortina y otro para bajarla y provocar su cierre. Podemos concluir que en este circuito los elementos indispensables para su funcionamiento son los finales de carrera y los enclavamientos los cuales ayudan a su buen funcionamiento, por ejemplo el enclavamiento nos ayuda a que no estemos presionando el botón por un largo periodo de tiempo y ayuda a su automatización y los finales de carrera ayudan a que no se arruine la cortina.