TEMAS 
“NETIQUETA” 
ACTIVIDAD 
INSTRUCCIONES: ABRE EL PROGRAMA DE WORD, CAPTURA Y CONTESTA LAS SIGUIENTES 
PREGUNTAS, CABE MENCIONAR QUE DEBES APOYARTE DEL VIDEO RELACIONADO AL TEMA. 
1.- ¿Qué es la netiqueta? 
R=Las normas de netiqueta se pueden comparar con las normas de urbanidad de los internautas, 
esto es, serían las normas que hay que cuidar para tener un comportamiento educado en la Red. 
2.- Explica mediante un mapa conceptual la netiqueta del servicio de correo electrónico 
Netiqueta 
Responsabilidad 
virtual 
Respeto de 
pensamientos 
Libetad y respeto 
Normas de 
comportamiento
“CONVERSACIÓN EN LÍNEA Y MENSAJERIA INSTANTANEA” 
ACTIVIDAD 
INSTRUCCIONES: ABRE EL PROGRAMA DE WORD, CAPTURA Y CONTESTA LAS SIGUIENTES 
PREGUNTAS, CABE MENCIONAR QUE DEBES APOYARTE DE LOS VIDEOS RELACIONADO AL TEMA. 
1.- Explica mediante un mapa mental-conceptual lo relacionado a los servicios: “Conversación en 
línea y Mensajería instantánea”. 
Conversaciones en linea 
Las conversaciones en linea 
tambien se llaman chat. 
El chat puede poner en 
comunicacion a cualquier 
persona que se encuentre 
en la red. 
es un medio por el cual los 
internaustas pueden 
establecer platicas entre 
ellas. 
2.- Investiga en internet qué es el flood y qué perjuicio representa en la conversación en línea. 
R=Flood es un término en inglés que significa literalmente inundación. Se usa en la jerga 
informática para designar un comportamiento abusivo de la red de comunicaciones, normalmente 
por la repetición desmesurada de algún mensaje en un corto espacio de tiempo. 
3.-Basandote en el video sobre el tema de netiqueta redacten en binas 5 reglas de netiquetas para 
la conversación en línea. 
1 Siga en la Red los mismos estándares de comportamiento que utiliza en la vida real 
2 Recuerde lo humano 
3 Sepa en qué lugar del ciberespacio está 
4 Respete el tiempo y el ancho de banda de los demás 
5Comparta el conocimiento de los expertos
4.- Investiga qué es la “Ingenieria Social” y ¿cuál es su relación con el chat? 
R=En lo que consiste es en tratar de convencer a alguien de hacer algo que lo afectará, por 
ejemplo, darte su contraseña, revelar su tarjeta de crédito o datos personales, etc. y lo haces 
mediante un engaño, haciéndole creer que necesita hacer click en un liga o si no le van a cerrar la 
cuenta, o que va a ver a una vieja en pelotas si se descarga algún programa, o que se va a hacer 
millonario si le manda los datos de su pasaporte y cuenta bancaria a una princesa nigeriana.
“MODIFICACIONES INFORMÁTICAS DEL LENGUAJE” 
ACTIVIDAD 
INSTRUCCIONES: ABRE EL PROGRAMA DE WORD, CAPTURA Y CONTESTA LAS SIGUIENTES 
PREGUNTAS, CABE MENCIONAR QUE DEBES APOYARTE DE INTERNET. 
1.- Investiga los siguientes tipos de lenguajes: 
Lenguaje 1337 Lenguaje KeYCaPS 
Lenguaje SMS o XAT 
Lenguaje 1337 
R=Leet (1337) es un lenguaje escrito o cifrado utilizado en correos electrónicos, mensajes de 
texto y otros medios electrónicos de comunicación. La raíz del término "leet" es la palabra elite 
(traducida como 31337) y 1337 fue inicialmente como un lenguaje exclusorio; un modo de 
codificar texto de modo que los mensajes solo puedan ser entendidos por los iniciados. 
Lenguaje KeYCaPS 
CONSISTE EN ESCRIBIR UN TEXTO PONIENDO LAS CONSONANTES EN MAYUSCULAS 
Y EN MINUSCULAS LAS VOCALES POR EJEMPLO: 
el perro de San Roque no tiene rabo 
CONVERTIRIA EN: 
eL PeRRo De SaN RoQue No TieNe RaBo 
Lenguaje SMS o chat 
Es una forma abreviada de escribir las palabras de un mensaje para que resulte más corto y 
rápido. 
En teoría de la comunicación sería una codificación adicional al propio idioma que se aplica al 
mensaje, y que se usa en contextos como mensajes SMS, chat, y mensajería instantánea. Se 
propagó con el auge de la mensajería instantánea y el servicio de mensajes cortos. 
2.-Redacten en equipo una opinión en la que señalen si creen que estas alteraciones en las formas 
de escribir podrían perjudicar permanentemente a nuestra lengua. 
Actualmente maestros y profesores enseñan a alumnos que cotidianamente manipulan herramientas 
informáticas con las que están muy familiarizados: SMS, chat, Twitter, e-mail, Facebook, blogs y fotologs, etc., 
y con las que producen textos, y desarrollan nuevos modos y prácticas de escritura. 
Cada uno de esos nuevos espacios informáticos de escritura tiene características completamente diferentes. 
Muchas de estas situaciones de escritura imponen restricciones. Exigen respuestas rápidas, instantáneas, con
muchas abreviaturas debido a la reducción del tiempo que se emplea o a la limitación del número de 
caracteres.
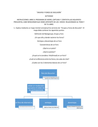
“GRUPOS Y FOROS DE DISCUSIÓN” 
ACTIVIDAD 
INSTRUCCIONES: ABRE EL PROGRAMA DE WORD, CAPTURA Y CONTESTA LAS SIGUIENTES 
PREGUNTAS, CABE MENCIONAR QUE DEBES APOYARTE DE LOS VIDEOS RELACIONADO AL TEMA Y 
DE TU LIBRO. 
1.- Explica mediante un mapa mental-conceptual los servicios de: “Grupos y Foros de discusión”. El 
mapa debe contener los siguientes puntos: 
Definición de Newsgroups, Grupo y Foro 
¿En que año y donde nacieron los Foros? 
Ventajas y desventajas de un Foro 
Características de un Foro 
¿Qué es un posts? 
¿Qué es postear? 
¿A qué se le considera hilo(thread) en un Foro? 
¿Cuál es la diferencia entre los foros y las salas de chat? 
¿Cuáles son los 2 elementos básicos de un Foro? 
foro de discucion 
es una reunion de especialistas que dan 
opiniones de un determinado tema 
un foro de internet es: 
un sitio web para la discucion de temas en linea 
ventajas 
todo se hace via internet 
deventajas 
no hay contacto humano solo 
sibernausta 
existe un moderador 
que pone el orden de 
las participaciones
“EDUCACIÓN EN LÍNEA” 
ACTIVIDAD 
INSTRUCCIONES: ABRE EL PROGRAMA DE WORD, CAPTURA Y CONTESTA LAS SIGUIENTES 
PREGUNTAS, CABE MENCIONAR QUE DEBES APOYARTE DE LOS VIDEOS RELACIONADOS AL TEMA 
Y DE TU LIBRO. 
1.- Explica mediante un mapa mental-conceptual el servicio de “Educación en Línea”. El mapa 
debe contener los siguientes puntos: 
Definición de Educación en Línea, Teleducación o e-learning 
Características de la Educación en Línea, Teleducación o e-learning 
Ventajas y desventajas de la Educación en Línea, Teleducación o e-learning 
Principales aplicaciones 
¿Cuál es el nombre de las entidades mediante las cuáles los estudiantes estas apoyados en la 
educación en línea? 
¿Cuáles son los elementos que requiere un estudiante para ingresar a un portal virtual de 
educación en línea? 
¿Cuáles son los espacios de comunicación que los estudiantes tienen disponibles en un portal 
virtual de educación en línea? 
educacion en linea 
en aquella dode los 
docentes y los estudiates 
participan via internet 
haciendo la facilidad por 
la via de internet 
existen escuelas que 
brindan estas facilidades
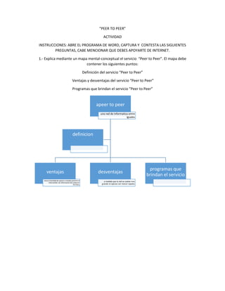
“PEER TO PEER” 
ACTIVIDAD 
INSTRUCCIONES: ABRE EL PROGRAMA DE WORD, CAPTURA Y CONTESTA LAS SIGUIENTES 
PREGUNTAS, CABE MENCIONAR QUE DEBES APOYARTE DE INTERNET. 
1.- Explica mediante un mapa mental-conceptual el servicio “Peer to Peer”. El mapa debe 
contener los siguientes puntos: 
Definición del servicio “Peer to Peer” 
Ventajas y desventajas del servicio “Peer to Peer” 
Programas que brindan el servicio “Peer to Peer” 
apeer to peer 
una red de informatica entre 
iguales 
ventajas 
tiene la facilidad de operar o instalar permite el 
intercambio de informacion de cualquier 
formato, 
desventajas 
a medida que la red se vuelve mas 
grande se operaa con menor rapidez 
programas que 
brindan el servicio 
definicion
“COMERCIO ELECTRÓNICO” 
ACTIVIDAD 
INSTRUCCIONES: ABRE EL PROGRAMA DE WORD, CAPTURA Y CONTESTA LAS SIGUIENTES 
PREGUNTAS, CABE MENCIONAR QUE DEBES APOYARTE DE INTERNET. 
1.- Explica mediante un mapa mental-conceptual el servicio “Comercio Electrónico”. El mapa debe 
contener los siguientes puntos: 
Definición de “Comercio Electrónico” 
Ventajas y desventajas del servicio de “Comercio Electrónico” 
Ejemplos de páginas que brindan el servicio de “Comercio Electrónico” 
correo electronico 
ventajas 
inventos mas revolucionarios 
de mensajeria instantanea 
desventajas 
facil de extraer virus a travez 
de los correos no deciados 
ejemplos que 
brindan el servicio 
G-MAIL 
HOTMAIL 
definicion 
servicio que que permite enviar y recivir 
mensajes mediante un sistema de comunicacion 
electronica
“VIDEOCONFERENCIA” 
ACTIVIDAD 
INSTRUCCIONES: ABRE EL PROGRAMA DE WORD, CAPTURA Y CONTESTA LAS SIGUIENTES 
PREGUNTAS, CABE MENCIONAR QUE DEBES APOYARTE DE INTERNET. 
1.- Explica mediante un mapa mental-conceptual el servicio de “Videoconferencia”. El mapa debe 
contener los siguientes puntos: 
Definición de “Videoconferencia” 
Características de la “Videoconferencia” 
Ventajas y desventajas de la “Videoconferencia” 
Tipos de “Videoconferencia” 
Recursos que se requieren para establecer una “Videoconferencia” 
VIDEOCONFERENCIA 
VENTAJAS 
COMPARIR IDEAS, CONOCIMIENTOS E 
INFORMACION 
DESVENTAJAS 
EXTREMADAMENTE CAROS 
TIPO DE 
VIDEOCONFERENCIA 
CARACTERISTICAS 
COMBINA LAS CARACTERISTICAS 
DEL VIDEO Y LA INFORMATICA
“TRANSMISIÓN O WEBCAST” 
ACTIVIDAD 
INSTRUCCIONES: ABRE EL PROGRAMA DE WORD, CAPTURA Y CONTESTA LAS SIGUIENTES 
PREGUNTAS, CABE MENCIONAR QUE DEBES APOYARTE DE INTERNET. 
1.- Explica mediante un mapa mental-conceptual el servicio de “Transmisión o Webcast”. El mapa 
debe contener los siguientes puntos: 
Definición de “Transmisión o Webcast” 
Características del servicio de “Transmisión o Webcast” 
Ventajas y desventajas del servicio de “Transmisión o Webcast” 
transmicion o webcast 
Definición:Un webcast es un diseño de 
transmisión a Internet donde transmite un 
medio en vivo similar a un programa de 
televisión o una emisora de radio. 
Características del servicio 
ventajas desventajas
“ACCESO REMOTO” 
ACTIVIDAD 
INSTRUCCIONES: ABRE EL PROGRAMA DE WORD, CAPTURA Y CONTESTA LAS SIGUIENTES 
PREGUNTAS, CABE MENCIONAR QUE DEBES APOYARTE DE INTERNET. 
1.- Explica mediante un mapa mental-conceptual el servicio de “Acceso Remoto”. El mapa debe 
contener los siguientes puntos: 
Definición de “Acceso Remoto” 
Características del servicio de “Acceso Remoto” 
Ventajas y desventajas del servicio de “Acceso Remoto” 
acceso remoto 
definicion:En redes de 
computadoras, acceder 
desde una computadora 
a un recurso ubicado 
físicamente en otra 
computadora, a través de 
una red local o externa 
(como internet). - See 
more at: 
caracteristicas del 
servicio: 
ventajas: 
desventajas:
“REDES SOCIALES” 
ACTIVIDAD 
INSTRUCCIONES: ABRE EL PROGRAMA DE WORD, CAPTURA Y CONTESTA LAS SIGUIENTES 
PREGUNTAS, CABE MENCIONAR QUE DEBES APOYARTE DE INTERNET. 
1.- Explica mediante un mapa mental-conceptual el servicio de “Redes Sociales”. El mapa debe 
contener los siguientes puntos: 
Definición de “Redes Sociales” 
Características del servicio de “Redes Sociales” 
Ventajas y desventajas de las “Redes Sociales” 
¿Cómo ha cambiado la comunicación de las personas con su comunidad a partir de su uso? 
R=La vida fluye día con día, a veces sin percatarnos de todo lo que con ella 
viene. Para algunos, saludarnos y darnos un beso de buenos días, es el 
alimento de nuestra alma para proseguir; para otros, el tener un buen empleo 
Ejemplos de Programas que brinden el servicios de “Redes Sociales” 
¿Quién es el creador de facebook?, ¿Qué significa?, ¿En que año fue lanzado? y ¿Con que 
finalidad se creo? 
R=Facebook (NASDAQ: FB) es un sitio web de redes sociales creado por Mark Zuckerberg y 
fundado junto a Eduardo Saverin,Chris Hughes y Dustin Moskovitz. Originalmente era un sitio 
para estudiantes de la Universidad de Harvard, pero se abrió a cualquier persona con una 
cuenta de correo electrónico. 
¿Quién es el creador de Twitter?, ¿Qué significa?, ¿En que año fue lanzado? y ¿Con que finalidad 
se creo? 
R=Twitter, Inc. fue creado originalmente en California, pero está bajo la jurisdicción de 
Delaware desde 2007.8 Desde que Jack Dorsey lo creó en marzo de 2006, y lo lanzó en julio 
del mismo año, la red ha ganado popularidad mundialmente y se estima que tiene más de 500 
millones de usuarios, generando 65 millones de tuit al día y maneja más de 800 000 peticiones 
de búsqueda diarias.1 Ha sido apodado como el "SMS de Internet".9
“BLOGS” 
ACTIVIDAD 
•la comunicacion es 
mas facil y rapida 
INSTRUCCIONES: ABRE EL PROGRAMA DE WORD, CAPTURA Y CONTESTA LAS SIGUIENTES 
PREGUNTAS, CABE MENCIONAR QUE DEBES APOYARTE DE INTERNET Y DE TU LIBRO. 
1.- Explica mediante un mapa mental-conceptual el servicio de “Blogs”. El mapa debe contener los 
siguientes puntos: 
Definición de “Blog” 
R= Un blog (en español,1 también bitácora digital, cuaderno de bitácora, ciber bitácora, ciber 
diario, o web blog, o weblog)1 es un sitio web en el que uno o varios autores publican 
cronológicamente textos o artículos, apareciendo primero el más reciente, y donde el autor 
conserva siempre la libertad de dejar publicado lo que crea pertinente. También suele ser habitual 
que los propios lectores participen activamente a través de los comentarios. Un blog puede servir 
para publicar ideas propias y opiniones de terceros sobre diversos temas. 
¿Cuál es el nombre de los 2 términos que forman la palabra “Blog”? y ¿Qué significan los 
términos? 
•la aceptacion de 
personas que no se 
conocen y la 
adiccion a las redes 
sociales 
redes 
sociales 
ventajas 
desventajas
R=Los términos ingleses blog y web blog provienen de las palabras web y log ('log' en inglés es 
sinónimo de diario). 
¿De dónde se origina el término de “bitacora”? 
Características de un “Blog” 
Ventajas y desventajas de un “Blog” 
Ejemplos de Programas que brinden el servicios de “Blogs” 
blogs 
“WEBQUEST” 
ACTIVIDAD 
programas que brindan este 
servicio:http://blogspot.es/ 
http://es.wordpress.com/ 
INSTRUCCIONES: ABRE EL PROGRAMA DE WORD, CAPTURA Y CONTESTA LAS SIGUIENTES 
PREGUNTAS, CABE MENCIONAR QUE DEBES APOYARTE DE INTERNET Y DE TU LIBRO. 
1.- Explica mediante un mapa mental-conceptual el servicio de “Webquest”. El mapa debe 
contener los siguientes puntos: 
Definición de “Webquest” 
caracteristicas:Hipermedia. Los 
artículos pueden contener texto, 
enlaces, imágenes, audios, vídeos, 
animaciones flash, etc. 
Facilidad. El blog proporciona un 
interfaz para administrar sus 
contenidos, coordinar, borrar o 
reescribir los artículos, moderar los 
comentarios de los lectores, etc. de 
una forma casi tan sencilla como 
administrar el correo electrónico 
ventajas: Facilidad de uso: las 
plataformas para crear blogs y 
publicar han sido hechas para 
mejorar la publicación de 
contenidos, de hecho basadas para 
usarse como diario virtual. 
Alcance de la audiencia: como un 
blog tiene por plataforma Internet, 
es relativamente fácil llegar a las 
personas sea cual sea su ubicación 
geográfica, así que puedes hacer 
llegar la información a quien 
quieras. 
desventajas:Puedes tener muchos 
inconvenientes en su blogs este 
puede contener virus. Su 
información puede ser falsa,puede 
tener falta de información o 
información no deseada
¿Cuál es el nombre de los 2 términos que forman la palabra “Webquest”? y ¿Qué significado 
surge de la fusión de los términos? 
¿Qué plantea una “Webquest” a los estudiantes? 
¿Cuál es el objetivo central de una “Webquest”? 
Tipos de “Webquest” 
ta Duración 
Ventajas y desventajas del servicio de “Webquest” 
Estructura típica de una “Webquest” 
Ejemplos de Programas que brinden el servicios de “Webquest” 
Webquest 
viene de las palabras web y 
Question que al funcionarlo 
crearon un sigificado nuevo 
se plantea que lo 
estudiantes refuercen o 
aprendan cualquier tema 
su estructura es:precisa y 
con publicidad 
estan publicadas en internet 
corta duracion: es una de 3 
seciones 
larga duracion: entre una 
semana y un mes

practicas restantes

  • 1.
    TEMAS “NETIQUETA” ACTIVIDAD INSTRUCCIONES: ABRE EL PROGRAMA DE WORD, CAPTURA Y CONTESTA LAS SIGUIENTES PREGUNTAS, CABE MENCIONAR QUE DEBES APOYARTE DEL VIDEO RELACIONADO AL TEMA. 1.- ¿Qué es la netiqueta? R=Las normas de netiqueta se pueden comparar con las normas de urbanidad de los internautas, esto es, serían las normas que hay que cuidar para tener un comportamiento educado en la Red. 2.- Explica mediante un mapa conceptual la netiqueta del servicio de correo electrónico Netiqueta Responsabilidad virtual Respeto de pensamientos Libetad y respeto Normas de comportamiento
  • 2.
    “CONVERSACIÓN EN LÍNEAY MENSAJERIA INSTANTANEA” ACTIVIDAD INSTRUCCIONES: ABRE EL PROGRAMA DE WORD, CAPTURA Y CONTESTA LAS SIGUIENTES PREGUNTAS, CABE MENCIONAR QUE DEBES APOYARTE DE LOS VIDEOS RELACIONADO AL TEMA. 1.- Explica mediante un mapa mental-conceptual lo relacionado a los servicios: “Conversación en línea y Mensajería instantánea”. Conversaciones en linea Las conversaciones en linea tambien se llaman chat. El chat puede poner en comunicacion a cualquier persona que se encuentre en la red. es un medio por el cual los internaustas pueden establecer platicas entre ellas. 2.- Investiga en internet qué es el flood y qué perjuicio representa en la conversación en línea. R=Flood es un término en inglés que significa literalmente inundación. Se usa en la jerga informática para designar un comportamiento abusivo de la red de comunicaciones, normalmente por la repetición desmesurada de algún mensaje en un corto espacio de tiempo. 3.-Basandote en el video sobre el tema de netiqueta redacten en binas 5 reglas de netiquetas para la conversación en línea. 1 Siga en la Red los mismos estándares de comportamiento que utiliza en la vida real 2 Recuerde lo humano 3 Sepa en qué lugar del ciberespacio está 4 Respete el tiempo y el ancho de banda de los demás 5Comparta el conocimiento de los expertos
  • 3.
    4.- Investiga quées la “Ingenieria Social” y ¿cuál es su relación con el chat? R=En lo que consiste es en tratar de convencer a alguien de hacer algo que lo afectará, por ejemplo, darte su contraseña, revelar su tarjeta de crédito o datos personales, etc. y lo haces mediante un engaño, haciéndole creer que necesita hacer click en un liga o si no le van a cerrar la cuenta, o que va a ver a una vieja en pelotas si se descarga algún programa, o que se va a hacer millonario si le manda los datos de su pasaporte y cuenta bancaria a una princesa nigeriana.
  • 4.
    “MODIFICACIONES INFORMÁTICAS DELLENGUAJE” ACTIVIDAD INSTRUCCIONES: ABRE EL PROGRAMA DE WORD, CAPTURA Y CONTESTA LAS SIGUIENTES PREGUNTAS, CABE MENCIONAR QUE DEBES APOYARTE DE INTERNET. 1.- Investiga los siguientes tipos de lenguajes: Lenguaje 1337 Lenguaje KeYCaPS Lenguaje SMS o XAT Lenguaje 1337 R=Leet (1337) es un lenguaje escrito o cifrado utilizado en correos electrónicos, mensajes de texto y otros medios electrónicos de comunicación. La raíz del término "leet" es la palabra elite (traducida como 31337) y 1337 fue inicialmente como un lenguaje exclusorio; un modo de codificar texto de modo que los mensajes solo puedan ser entendidos por los iniciados. Lenguaje KeYCaPS CONSISTE EN ESCRIBIR UN TEXTO PONIENDO LAS CONSONANTES EN MAYUSCULAS Y EN MINUSCULAS LAS VOCALES POR EJEMPLO: el perro de San Roque no tiene rabo CONVERTIRIA EN: eL PeRRo De SaN RoQue No TieNe RaBo Lenguaje SMS o chat Es una forma abreviada de escribir las palabras de un mensaje para que resulte más corto y rápido. En teoría de la comunicación sería una codificación adicional al propio idioma que se aplica al mensaje, y que se usa en contextos como mensajes SMS, chat, y mensajería instantánea. Se propagó con el auge de la mensajería instantánea y el servicio de mensajes cortos. 2.-Redacten en equipo una opinión en la que señalen si creen que estas alteraciones en las formas de escribir podrían perjudicar permanentemente a nuestra lengua. Actualmente maestros y profesores enseñan a alumnos que cotidianamente manipulan herramientas informáticas con las que están muy familiarizados: SMS, chat, Twitter, e-mail, Facebook, blogs y fotologs, etc., y con las que producen textos, y desarrollan nuevos modos y prácticas de escritura. Cada uno de esos nuevos espacios informáticos de escritura tiene características completamente diferentes. Muchas de estas situaciones de escritura imponen restricciones. Exigen respuestas rápidas, instantáneas, con
  • 5.
    muchas abreviaturas debidoa la reducción del tiempo que se emplea o a la limitación del número de caracteres.
  • 6.
    “GRUPOS Y FOROSDE DISCUSIÓN” ACTIVIDAD INSTRUCCIONES: ABRE EL PROGRAMA DE WORD, CAPTURA Y CONTESTA LAS SIGUIENTES PREGUNTAS, CABE MENCIONAR QUE DEBES APOYARTE DE LOS VIDEOS RELACIONADO AL TEMA Y DE TU LIBRO. 1.- Explica mediante un mapa mental-conceptual los servicios de: “Grupos y Foros de discusión”. El mapa debe contener los siguientes puntos: Definición de Newsgroups, Grupo y Foro ¿En que año y donde nacieron los Foros? Ventajas y desventajas de un Foro Características de un Foro ¿Qué es un posts? ¿Qué es postear? ¿A qué se le considera hilo(thread) en un Foro? ¿Cuál es la diferencia entre los foros y las salas de chat? ¿Cuáles son los 2 elementos básicos de un Foro? foro de discucion es una reunion de especialistas que dan opiniones de un determinado tema un foro de internet es: un sitio web para la discucion de temas en linea ventajas todo se hace via internet deventajas no hay contacto humano solo sibernausta existe un moderador que pone el orden de las participaciones
  • 7.
    “EDUCACIÓN EN LÍNEA” ACTIVIDAD INSTRUCCIONES: ABRE EL PROGRAMA DE WORD, CAPTURA Y CONTESTA LAS SIGUIENTES PREGUNTAS, CABE MENCIONAR QUE DEBES APOYARTE DE LOS VIDEOS RELACIONADOS AL TEMA Y DE TU LIBRO. 1.- Explica mediante un mapa mental-conceptual el servicio de “Educación en Línea”. El mapa debe contener los siguientes puntos: Definición de Educación en Línea, Teleducación o e-learning Características de la Educación en Línea, Teleducación o e-learning Ventajas y desventajas de la Educación en Línea, Teleducación o e-learning Principales aplicaciones ¿Cuál es el nombre de las entidades mediante las cuáles los estudiantes estas apoyados en la educación en línea? ¿Cuáles son los elementos que requiere un estudiante para ingresar a un portal virtual de educación en línea? ¿Cuáles son los espacios de comunicación que los estudiantes tienen disponibles en un portal virtual de educación en línea? educacion en linea en aquella dode los docentes y los estudiates participan via internet haciendo la facilidad por la via de internet existen escuelas que brindan estas facilidades
  • 8.
    “PEER TO PEER” ACTIVIDAD INSTRUCCIONES: ABRE EL PROGRAMA DE WORD, CAPTURA Y CONTESTA LAS SIGUIENTES PREGUNTAS, CABE MENCIONAR QUE DEBES APOYARTE DE INTERNET. 1.- Explica mediante un mapa mental-conceptual el servicio “Peer to Peer”. El mapa debe contener los siguientes puntos: Definición del servicio “Peer to Peer” Ventajas y desventajas del servicio “Peer to Peer” Programas que brindan el servicio “Peer to Peer” apeer to peer una red de informatica entre iguales ventajas tiene la facilidad de operar o instalar permite el intercambio de informacion de cualquier formato, desventajas a medida que la red se vuelve mas grande se operaa con menor rapidez programas que brindan el servicio definicion
  • 9.
    “COMERCIO ELECTRÓNICO” ACTIVIDAD INSTRUCCIONES: ABRE EL PROGRAMA DE WORD, CAPTURA Y CONTESTA LAS SIGUIENTES PREGUNTAS, CABE MENCIONAR QUE DEBES APOYARTE DE INTERNET. 1.- Explica mediante un mapa mental-conceptual el servicio “Comercio Electrónico”. El mapa debe contener los siguientes puntos: Definición de “Comercio Electrónico” Ventajas y desventajas del servicio de “Comercio Electrónico” Ejemplos de páginas que brindan el servicio de “Comercio Electrónico” correo electronico ventajas inventos mas revolucionarios de mensajeria instantanea desventajas facil de extraer virus a travez de los correos no deciados ejemplos que brindan el servicio G-MAIL HOTMAIL definicion servicio que que permite enviar y recivir mensajes mediante un sistema de comunicacion electronica
  • 10.
    “VIDEOCONFERENCIA” ACTIVIDAD INSTRUCCIONES:ABRE EL PROGRAMA DE WORD, CAPTURA Y CONTESTA LAS SIGUIENTES PREGUNTAS, CABE MENCIONAR QUE DEBES APOYARTE DE INTERNET. 1.- Explica mediante un mapa mental-conceptual el servicio de “Videoconferencia”. El mapa debe contener los siguientes puntos: Definición de “Videoconferencia” Características de la “Videoconferencia” Ventajas y desventajas de la “Videoconferencia” Tipos de “Videoconferencia” Recursos que se requieren para establecer una “Videoconferencia” VIDEOCONFERENCIA VENTAJAS COMPARIR IDEAS, CONOCIMIENTOS E INFORMACION DESVENTAJAS EXTREMADAMENTE CAROS TIPO DE VIDEOCONFERENCIA CARACTERISTICAS COMBINA LAS CARACTERISTICAS DEL VIDEO Y LA INFORMATICA
  • 11.
    “TRANSMISIÓN O WEBCAST” ACTIVIDAD INSTRUCCIONES: ABRE EL PROGRAMA DE WORD, CAPTURA Y CONTESTA LAS SIGUIENTES PREGUNTAS, CABE MENCIONAR QUE DEBES APOYARTE DE INTERNET. 1.- Explica mediante un mapa mental-conceptual el servicio de “Transmisión o Webcast”. El mapa debe contener los siguientes puntos: Definición de “Transmisión o Webcast” Características del servicio de “Transmisión o Webcast” Ventajas y desventajas del servicio de “Transmisión o Webcast” transmicion o webcast Definición:Un webcast es un diseño de transmisión a Internet donde transmite un medio en vivo similar a un programa de televisión o una emisora de radio. Características del servicio ventajas desventajas
  • 12.
    “ACCESO REMOTO” ACTIVIDAD INSTRUCCIONES: ABRE EL PROGRAMA DE WORD, CAPTURA Y CONTESTA LAS SIGUIENTES PREGUNTAS, CABE MENCIONAR QUE DEBES APOYARTE DE INTERNET. 1.- Explica mediante un mapa mental-conceptual el servicio de “Acceso Remoto”. El mapa debe contener los siguientes puntos: Definición de “Acceso Remoto” Características del servicio de “Acceso Remoto” Ventajas y desventajas del servicio de “Acceso Remoto” acceso remoto definicion:En redes de computadoras, acceder desde una computadora a un recurso ubicado físicamente en otra computadora, a través de una red local o externa (como internet). - See more at: caracteristicas del servicio: ventajas: desventajas:
  • 13.
    “REDES SOCIALES” ACTIVIDAD INSTRUCCIONES: ABRE EL PROGRAMA DE WORD, CAPTURA Y CONTESTA LAS SIGUIENTES PREGUNTAS, CABE MENCIONAR QUE DEBES APOYARTE DE INTERNET. 1.- Explica mediante un mapa mental-conceptual el servicio de “Redes Sociales”. El mapa debe contener los siguientes puntos: Definición de “Redes Sociales” Características del servicio de “Redes Sociales” Ventajas y desventajas de las “Redes Sociales” ¿Cómo ha cambiado la comunicación de las personas con su comunidad a partir de su uso? R=La vida fluye día con día, a veces sin percatarnos de todo lo que con ella viene. Para algunos, saludarnos y darnos un beso de buenos días, es el alimento de nuestra alma para proseguir; para otros, el tener un buen empleo Ejemplos de Programas que brinden el servicios de “Redes Sociales” ¿Quién es el creador de facebook?, ¿Qué significa?, ¿En que año fue lanzado? y ¿Con que finalidad se creo? R=Facebook (NASDAQ: FB) es un sitio web de redes sociales creado por Mark Zuckerberg y fundado junto a Eduardo Saverin,Chris Hughes y Dustin Moskovitz. Originalmente era un sitio para estudiantes de la Universidad de Harvard, pero se abrió a cualquier persona con una cuenta de correo electrónico. ¿Quién es el creador de Twitter?, ¿Qué significa?, ¿En que año fue lanzado? y ¿Con que finalidad se creo? R=Twitter, Inc. fue creado originalmente en California, pero está bajo la jurisdicción de Delaware desde 2007.8 Desde que Jack Dorsey lo creó en marzo de 2006, y lo lanzó en julio del mismo año, la red ha ganado popularidad mundialmente y se estima que tiene más de 500 millones de usuarios, generando 65 millones de tuit al día y maneja más de 800 000 peticiones de búsqueda diarias.1 Ha sido apodado como el "SMS de Internet".9
  • 14.
    “BLOGS” ACTIVIDAD •lacomunicacion es mas facil y rapida INSTRUCCIONES: ABRE EL PROGRAMA DE WORD, CAPTURA Y CONTESTA LAS SIGUIENTES PREGUNTAS, CABE MENCIONAR QUE DEBES APOYARTE DE INTERNET Y DE TU LIBRO. 1.- Explica mediante un mapa mental-conceptual el servicio de “Blogs”. El mapa debe contener los siguientes puntos: Definición de “Blog” R= Un blog (en español,1 también bitácora digital, cuaderno de bitácora, ciber bitácora, ciber diario, o web blog, o weblog)1 es un sitio web en el que uno o varios autores publican cronológicamente textos o artículos, apareciendo primero el más reciente, y donde el autor conserva siempre la libertad de dejar publicado lo que crea pertinente. También suele ser habitual que los propios lectores participen activamente a través de los comentarios. Un blog puede servir para publicar ideas propias y opiniones de terceros sobre diversos temas. ¿Cuál es el nombre de los 2 términos que forman la palabra “Blog”? y ¿Qué significan los términos? •la aceptacion de personas que no se conocen y la adiccion a las redes sociales redes sociales ventajas desventajas
  • 15.
    R=Los términos inglesesblog y web blog provienen de las palabras web y log ('log' en inglés es sinónimo de diario). ¿De dónde se origina el término de “bitacora”? Características de un “Blog” Ventajas y desventajas de un “Blog” Ejemplos de Programas que brinden el servicios de “Blogs” blogs “WEBQUEST” ACTIVIDAD programas que brindan este servicio:http://blogspot.es/ http://es.wordpress.com/ INSTRUCCIONES: ABRE EL PROGRAMA DE WORD, CAPTURA Y CONTESTA LAS SIGUIENTES PREGUNTAS, CABE MENCIONAR QUE DEBES APOYARTE DE INTERNET Y DE TU LIBRO. 1.- Explica mediante un mapa mental-conceptual el servicio de “Webquest”. El mapa debe contener los siguientes puntos: Definición de “Webquest” caracteristicas:Hipermedia. Los artículos pueden contener texto, enlaces, imágenes, audios, vídeos, animaciones flash, etc. Facilidad. El blog proporciona un interfaz para administrar sus contenidos, coordinar, borrar o reescribir los artículos, moderar los comentarios de los lectores, etc. de una forma casi tan sencilla como administrar el correo electrónico ventajas: Facilidad de uso: las plataformas para crear blogs y publicar han sido hechas para mejorar la publicación de contenidos, de hecho basadas para usarse como diario virtual. Alcance de la audiencia: como un blog tiene por plataforma Internet, es relativamente fácil llegar a las personas sea cual sea su ubicación geográfica, así que puedes hacer llegar la información a quien quieras. desventajas:Puedes tener muchos inconvenientes en su blogs este puede contener virus. Su información puede ser falsa,puede tener falta de información o información no deseada
  • 16.
    ¿Cuál es elnombre de los 2 términos que forman la palabra “Webquest”? y ¿Qué significado surge de la fusión de los términos? ¿Qué plantea una “Webquest” a los estudiantes? ¿Cuál es el objetivo central de una “Webquest”? Tipos de “Webquest” ta Duración Ventajas y desventajas del servicio de “Webquest” Estructura típica de una “Webquest” Ejemplos de Programas que brinden el servicios de “Webquest” Webquest viene de las palabras web y Question que al funcionarlo crearon un sigificado nuevo se plantea que lo estudiantes refuercen o aprendan cualquier tema su estructura es:precisa y con publicidad estan publicadas en internet corta duracion: es una de 3 seciones larga duracion: entre una semana y un mes