TEMAS 
“NETIQUETA” 
ACTIVIDAD 
INSTRUCCIONES: ABRE EL PROGRAMA DE WORD, CAPTURA Y CONTESTA LAS 
SIGUIENTES PREGUNTAS, CABE MENCIONAR QUE 
DEBES APOYARTE DEL VIDEO RELACIONADO AL TEMA. 
1.- ¿Qué es la netiqueta?. La Netiqueta o también conocida como Netiquette 
es un conjunto de reglas que tratan de regular la conducta de los usuarios de 
los servicios de Internet, en el sitio Netiqueta.org 
La netiqueta es un conjunto de normas de comportamiento que hacen de 
internet 
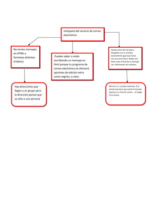
2.- Explica mediante un mapa conceptual la netiqueta del servicio de correo 
electrónico
netiqueta del servicio de correo 
electrónico 
Puedes saber si estás 
escribiendo un mensaje en 
html porque tu programa de 
correo electrónico te ofrecerá 
opciones de edición extra 
como negrita, o color. 
Saluda antes del mensaje y 
despídete con tu nombre, 
exactamente igual que harías 
con una carta física. Añade una 
línea o dos al final de tu mensaje 
con información de contacto. 
No envíes mensajes 
en HTML o 
formatos distintos 
al básico 
Hay direcciones que 
llegan a un grupo pero 
la dirección parece que 
va sólo a una persona 
Hay direcciones que 
llegan a un grupo pero 
la dirección parece que 
va sólo a una persona 
Mira los cc's cuando contestas. Si la 
primera persona que envió el mensaje 
spameo a su lista de correo... no hagas 
tú lo mismo 
Mira los cc's cuando contestas. Si la 
primera persona que envió el mensaje 
spameo a su lista de correo... no hagas 
tú lo mismo
“CONVERSACIÓN EN LÍNEA Y MENSAJERIA INSTANTANEA” 
ACTIVIDAD 
INSTRUCCIONES: ABRE EL PROGRAMA DE WORD, CAPTURA Y CONTESTA LAS 
SIGUIENTES PREGUNTAS, CABE MENCIONAR QUE 
DEBES APOYARTE DE LOS VIDEOS RELACIONADO AL TEMA. 
1.- Explica mediante un mapa mental-conceptual lo relacionado a los 
servicios: “Conversación en línea y Mensajería 
instantánea”. 
la conversación en línea 
Se usan para enviar & puede ser mediante un 
Recibir mensajes instanteanos chat , o mensaje 
“Conversación en 
línea y Mensajeria 
instantanea 
aquí se pueden enviar para esto existe messenger 
& recibir mensajes entre otros para hacer una 
de manera mas rápida conversacion
2.- Investiga en internet qué es el flood y qué perjuicio representa en la 
conversación en línea. Es cuando un flooder realiza un Dos attack, o un 
ataque de negacion de servicio. El flooder atacara al equipo tratando de 
comunicarse con todos los puertos TCP o UDP hasta que el equipo no 
aguante la carga y colapse la red de comunicaciones, normalmente por la 
repetición desmesurada de algún mensaje en un corto espacio de tiempo. 
Los prejuicios qué tiene en la conversación en línea es que consiste en 
mandar mucha información en poco tiempo a alguien para intentar que se 
sature. 
3.-Basandote en el video sobre el tema de netiqueta redacten en binas 5 
reglas de netiquetas para la conversación 
En línea. 
Lea el tema con detenimiento y asegúrese de que comprende a cabalidad 
el mismo. 
Lea los comentarios publicados por las personas que han participado de 
dicho foro previamente. 
Participe solamente si cree que tiene argumentos de peso que van a 
enriquecer la discusión. 
Evite repetir ideas que ya han sido expresadas por otros usuarios. 
Utilice las reglas de ortografía, gramática y puntuación. Recuerde que ésta 
es la mejor forma de transmitir su tono a las personas que leen su 
comentario. 
Evite utilizar solo mayúsculas en sus comentarios, ya que éstas dan la 
sensación de que se está hablando a gritos. 
Sea respetuoso. Recuerde que los foros son espacios de opinión donde 
convergen ideas muy diferentes sobre un mismo tema.
Manténgase dentro del tema central de discusión. No se vaya por las 
ramas. 
Evite participar de manera anónima. Identifíquese con su nombre o 
usuario a la hora de participar. 
Y, muy importante: ¡recuerde que en la red todo queda! Tómese muy en 
serio su participación en los foros, ya que esta se convertirá en parte de su 
identidad digital. 
4.- Investiga qué es la “Ingenieria Social” y ¿cuál es su relación con el chat? 
ingeniería social se define el conjunto de técnicas psicológicas y habilidades 
sociales utilizadas de forma consciente y muchas veces premeditada para la 
obtención de información de terceros 
Tiene relación con el chat porque muchas de estas tácticas se aplican 
mediante chat, por ejemplo los típicos mensajes de gente que no conoces y 
de repente te llegan: "¡Vi tu perfil y se me hizo súper interesantísimo! 
Añádeme para que podamos platicar" 
“MODIFICACIONES INFORMÁTICAS DEL LENGUAJE” 
ACTIVIDAD 
INSTRUCCIONES: ABRE EL PROGRAMA DE WORD, CAPTURA Y CONTESTA LAS 
SIGUIENTES PREGUNTAS, CABE MENCIONAR QUE 
DEBES APOYARTE DE INTERNET. 
1.- Investiga los siguientes tipos de lenguajes: 
Lenguaje 1337 los caracteres alfanuméricos usando los números como 
sustitutos de letras por similitud gráfica. Por ejemplo, leet se escribe, en su 
propia codificación, “1337”. En un texto recogido en prensa, y refiriéndose a 
esto como «lenguaje hacker», nos encontramos un ejemplo de gran simpleza 
compositiva
Lenguaje KeYCaPS CONSISTE EN ESCRIBIR UN TEXTO PONIENDO LAS 
CONSONANTES EN MAYUSCULAS Y EN MINUSCULAS LAS VOCALES POR 
EJEMPLO: 
el perro de San Roque no tiene rabo 
CONVERTIRIA EN: 
eL PeRRo De SaN RoQue No TieNe RaBo 
ESTE TIPO DE LENGUAJE TIENDE A COMBINARSE CON EL LENGUAJE 1337 
Lenguaje SMS o XAT XAT (También conocido como Lenguaje SMS), es una 
forma para comunicarse mediante acrónimos, empleado por lo general por 
jóvenes. Su nombre proviene de “chat” (español: charlar) 
2.-Redacten en equipo una opinión en la que señalen si creen que estas 
alteraciones en las formas de escribir 
podrían perjudicar permanentemente a nuestra lengua. 
Pues si puede perjudicar por que es la forma en la cual se expresa,y 
se dicen lo que queremos expresar 
“GRUPOS Y FOROS DE DISCUSIÓN” 
ACTIVIDAD 
INSTRUCCIONES: ABRE EL PROGRAMA DE WORD, CAPTURA Y CONTESTA LAS 
SIGUIENTES PREGUNTAS, CABE MENCIONAR QUE 
DEBES APOYARTE DE LOS VIDEOS RELACIONADO AL TEMA Y DE TU LIBRO. 
1.- Explica mediante un mapa mental-conceptual los servicios de: “Grupos y 
Foros de discusión”. El mapa debe 
contener los siguientes puntos: 
Definición de Newsgroups, Grupo y Foro
¿En que año y donde nacieron los Foros? 
Ventajas y desventajas de un Foro 
Características de un Foro 
¿Qué es un posts? 
¿Qué es postear? 
¿A qué se le considera hilo(thread) en un Foro? 
¿Cuál es la diferencia entre los foros y las salas de chat? 
¿Cuáles son los 2 elementos básicos de un Foro? 
Grupos y Foros de discusión”. 
(Newsgroup) Los 
grupos de noticias 
son un medio de 
comunicación dentro 
del sistema Usenet 
en el cual los 
usuarios leen y 
envían mensajes 
textuales a distintos 
1) Es flexible. Los estudiantes pueden leer y 
colocar sus aportes independientemente del 
horario presencial del curso. 
2) Permite que los estudiantes formulen los 
pensamientos más profundos. Además 
permite al estudiante mejorar sus habilidades 
de comunicación escrita. 
1) Los participantes pueden sentirse aislados 
cuando no reciben una respuesta inmediata a 
sus ideas y comentarios.2) Hay una pérdida 
de comunicación no verbal: como, por 
ejemplo, las expresiones, la voz, la 
entonación, los gestos faciales, etc. 
se conocía como foro a la 
plaza donde se 
desarrollaban los negocios 
públicos y se celebraban 
los juicios 
los años 1980 y 1990 
.post es un dominio 
de Internet de nivel 
superior elevado al 
ICANN para su 
aprobación como un 
como un dominio 
patrocinado 
Remitir un mensaje al 
público mediante un foro, 
bitácora, grupo de noticias 
u otro medio informático 
similar
“EDUCACIÓN EN LÍNEA” 
ACTIVIDAD 
INSTRUCCIONES: ABRE EL PROGRAMA DE WORD, CAPTURA Y CONTESTA LAS 
SIGUIENTES PREGUNTAS, CABE MENCIONAR QUE 
DEBES APOYARTE DE LOS VIDEOS RELACIONADOS AL TEMA Y DE TU LIBRO. 
1.- Explica mediante un mapa mental-conceptual el servicio de “Educación en 
Línea”. El mapa debe contener los 
siguientes puntos: 
Definición de Educación en Línea, Teleducación o e-learning Como 
antecedentes, podemos mencionar la educación a distancia que quizá hemos 
visto impartida mediante correspondencia (sistema de primera generación): 
un conjunto de contenidos planificados, generalmente impresos a través de 
los cuales se llega a una acreditación 
Ventajas y desventajas de la Educación en Línea, Teleducación o e-learning 
Principales aplicaciones 
¿Cuál es el nombre de las entidades mediante las cuáles los estudiantes estas 
apoyados en la educación en 
línea? Desde hace algún tiempo el proceso de enseñanza aprendizaje se ha 
perfeccionado con grandes transformaciones; en la actualidad se ha 
enriquecido con la utilización de las TIC, esta se ha convertido en vehículo 
para el aprendizaje no solo del contenido de las materias escolares sino, 
también, del uso efectivo de las tecnologías. La premisa es que con un 
conocimiento básico del uso de una herramienta tecnológica determinada, el 
estudiante pueda utilizarla para desarrollar las diferentes actividades
¿Cuáles son los elementos que requiere un estudiante para ingresar a un 
portal virtual de educación en 
línea?una cuenta , una autorización de los padres 
¿Cuáles son los espacios de comunicación que los estudiantes tienen 
disponibles en un portal virtual de Educación en línea? Es una opción y forma 
de aprendizaje que se acopla al tiempo y necesidad del estudiante. La 
educación virtual facilita el manejo de la información y de los contenidos del 
tema que se desea tratar y está mediada por las tecnologías de la 
información y la comunicación -las TIC-Educación 
en Línea”
“PEER TO PEER” 
ACTIVIDAD 
INSTRUCCIONES: ABRE EL PROGRAMA DE WORD, CAPTURA Y CONTESTA LAS 
SIGUIENTES PREGUNTAS, CABE MENCIONAR QUE 
DEBES APOYARTE DE INTERNET. 
1.- Explica mediante un mapa mental-conceptual el servicio “Peer to Peer”. El 
mapa debe contener los siguientes 
puntos: 
Definición del servicio “Peer to Peer” 
Ventajas y desventajas del servicio “Peer to Peer” 
Programas que brindan el servicio “Peer to Peer” 
“PPeeeerr ttoo PPeeeerr 
Una red informática entre 
iguales (en inglés, peer- Too 
-peer -que se traduciría de 
par a par- o de punto a 
punto, y más conocida como 
P2P) se refiere a una red que 
no tiene clientes ni 
servidores fijos 
Normalmente este tipo de 
redes se implementan 
como redes superpuestas 
construidas en la capa de 
aplicación de redes 
públicas como Internet 
En esta imagen sebe 
como se maneja 
VENTAJAS: Tiene la facilidad para operar e 
instalar, permite el intercanbio directo de 
informacion en cualquier 
formato.DESVENTAJAS: A medida de que la 
red crece se vuelve mas dificil de coordinar 
operar, se pueden conectar 10 dispositivos 
no mas, falta de seguridad, el sistema no es 
centralizado y esto dificulta la 
administracion,
“COMERCIO ELECTRÓNICO” 
ACTIVIDAD 
INSTRUCCIONES: ABRE EL PROGRAMA DE WORD, CAPTURA Y CONTESTA LAS 
SIGUIENTES PREGUNTAS, CABE MENCIONAR QUE 
DEBES APOYARTE DE INTERNET. 
1.- Explica mediante un mapa mental-conceptual el servicio “Comercio 
Electrónico”. El mapa debe contener los 
siguientes puntos: 
Definición de “Comercio Electrónico” 
Ventajas y desventajas del servicio de “Comercio Electrónico” 
Ejemplos de páginas que brindan el servicio de “Comercio Electrónico” 
El comercio electrónico, también 
conocido como e-commerce, 
consiste en la compra y venta de 
productos o de servicios a través 
de medios electrónicos, tales 
como Internet y otras redes 
informáticas 
El comercio electrónico, también 
conocido como e-commerce, 
consiste en la compra y venta de 
productos o de servicios a través 
de medios electrónicos, tales 
como Internet y otras redes 
informáticas 
COMERCIO 
ELECTRÓNIC 
O 
COMERCIO 
ELECTRÓNIC 
O 
Ventaja-Abarata costos y preciosDa 
poder al consumidor de elegir en un 
mercado global acorde a sus 
necesidadesUn medio que da poder 
al consumidor de elegir en un 
mercado global acorde a sus 
necesidades.Brinda información pre-venta 
y posible prueba del producto 
antes de la compra. 
Desventaja-Aunque ha avanzado mucho el 
comercio electrónico, todavía no hay una 
transmisión de datos segura el 100%. Y esto es un 
problema pues nadie quiere dar sus datos de la 
Tarjeta de Crédito por Internet. De todos modos se 
ha de decir que ha mejorado mucho. 
Ibazar,lamudi,play 
store,autocosmos. Etc..
“VIDEOCONFERENCIA” 
ACTIVIDAD 
INSTRUCCIONES: ABRE EL PROGRAMA DE WORD, CAPTURA Y CONTESTA LAS 
SIGUIENTES PREGUNTAS, CABE MENCIONAR QUE 
DEBES APOYARTE DE INTERNET. 
1.- Explica mediante un mapa mental-conceptual el servicio de 
“Videoconferencia”. 
La Video Conferencia es un sistema 
interactivo que permite a varios 
usuarios mantener una conversación 
virtual por medio de la transmisión 
en tiempo real de video, sonido y 
texto a través de Internet. 
Tecnología IP (Internet) con un ancho de 
banda de hasta 384K en IP.Si es reunión 
de trabajo (homólogos), contamos con 
una cabina para hasta 3 personas 
VentajasReunir personas 
situadas en diferentes lugares 
geográficos Compartir ideas, 
conocimientos, 
información,Solución de 
problemas 
Desventaja Extremadamente 
caros Renta de canales de 
comunicaciónEspacios 
adecuados para el equipo 
“VIDEOCONFERENCIA
“TRANSMISIÓN O WEBCAST” 
ACTIVIDAD 
INSTRUCCIONES: ABRE EL PROGRAMA DE WORD, CAPTURA Y CONTESTA LAS 
SIGUIENTES PREGUNTAS, CABE MENCIONAR QUE 
DEBES APOYARTE DE INTERNET. 
1.- Explica mediante un mapa mental-conceptual el servicio de “Transmisión 
o Webcast”. El mapa debe contener 
los siguientes puntos: 
Definición de “Transmisión o Webcast” 
Características del servicio de “Transmisión o Webcast” 
Ventajas y desventajas del servicio de “Transmisión o Webcast” 
Un webcast es un diseño 
de transmisión a Internet 
donde transmite un medio 
en vivo similar a un 
programa de televisión o 
una emisora de radio 
Las aplicaciones 
clientes de Webcast 
permiten que un 
usuario conecte con 
un servidor, que está 
distribuyendo 
TRANSMISIÓN O 
WEBCAST 
Inicialmente, los webcast no eran 
interactivos, por lo cual el cliente sólo 
miraba la acción ya grabada, sin poder 
alterar nada de la historia o los 
personajes.
“ACCESO REMOTO” 
ACTIVIDAD 
INSTRUCCIONES: ABRE EL PROGRAMA DE WORD, CAPTURA Y CONTESTA LAS 
SIGUIENTES PREGUNTAS, CABE MENCIONAR QUE 
DEBES APOYARTE DE INTERNET. 
ACCESO REMOTO 
En informática, se considera 
Administración Remota a la 
funcionalidad de algunos 
programas que permiten 
realizar ciertos tipos de acciones 
desde un equipo local 
El acceso remoto es una 
herramienta disponible para 
negocios. En este tipo de 
sistemas, los empleados 
acceden a sus redes 
corporativas desde lugares 
remotos y realizan su trabajo 
por Internet 
Poder realizar mantenimiento preventivo y correctivo a distancia 
Hacer copias de seguridad de la información de la otra pc. Transefir 
archivos de PC a PC sin problema. Es más económica la asistencia 
remota. 
DESVENTAJAS 
No poder hacer ningún tipo de mantenimiento al hardware No 
poder formatear la otra pc. Si se pierde la conexión se termina la 
asistencia remota
“REDES SOCIALES” 
ACTIVIDAD 
1.- Explica mediante un mapa mental-conceptual el servicio de “Redes 
Sociales 
REDES SOCIALES 
“BLOGS” 
la creación de comunidades 
virtuales, en las cuales es posible 
acceder a servicios que permiten 
armar grupos según los intereses 
de los usuarios, compartiendo 
fotografías, vídeos e información 
en genera 
red social " se llama así a los 
diferentes sitios o páginas de internet 
que ofrecen registrarse a las personas 
y contactarse con infinidad de 
individuos a fin de compartir 
contenidos, interactuar y crear 
comunidades sobre intereses 
similares: trabajo, lecturas, juegos, 
amistad, relaciones amorosas, entre 
otros. 
LAS VENTAJAS DE LAS REDES SOCIALES 
SERIA QUE LA GENTE COINOCE MAS 
GENTE 
DESVENTAJA SERIA QUE NO SABES 
AQUIEN TIENES DE AMIGO SI ES BUENO 
MALO 
Ha cambiado mucho las 
personas ahora casi, ya no se 
llaman es mejor mandar un 
mensaje de texto por las 
redes sociales esto afecta 
mucho 
Facebook,twitter,whatsapp , 
trumb, telegram etc.. 
FACEBOOK creada por Mark 
Zuckerberg Su objetivo era 
diseñar un espacio en el que los 
alumnos de dicha universidad 
pudieran intercambiar una 
comunicación fluida y compartir 
contenido de forma sencilla a 
Twitter Jack DorseyNoah 
GlasEvan WilliamsBiz 
StoneLanzamiento21 de marzo de 
2006; hace 8 años2
ACTIVIDAD 
INSTRUCCIONES: ABRE EL PROGRAMA DE WORD, CAPTURA Y CONTESTA LAS 
SIGUIENTES PREGUNTAS, CABE MENCIONAR QUE 
DEBES APOYARTE DE INTERNET Y DE TU LIBRO. 
1.- Explica mediante un mapa mental-conceptual el servicio de “Blogs”. El 
mapa debe contener los siguientes 
puntos: 
Definición de “Blog” 
¿Cuál es el nombre de los 2 términos que forman la palabra “Blog”? y ¿Qué 
significan los términos? 
¿De dónde se origina el término de “bitacora”? 
Características de un “Blog” 
Ventajas y desventajas de un “Blog” 
Ejemplos de Programas que brinden el servicios de “Blogs”
Página web, generalmente de carácter 
personal, con una estructura 
cronológica que se actualiza 
regularmente y que se suele dedicar a 
tratar un tema concreto 
En un blog es algo muy 
parecido, la diferencia es que 
al escribir no se lo expresas 
solo a una persona, sino al 
mundo entero, ya que el blog 
es un escaparate para tus 
pensamientos, ideas, 
sentimientos, críticas, puntos 
de vista o comentarios, ya sea 
en forma escrita, en voz, 
fotografía o en video acerca de 
un tema en particular que te 
interese o apasione. 
Facilidad de uso: las plataformas para crear 
blogs y publicar han sido hechas para 
mejorar la publicación de contenidos, de 
hecho basadas para usarse como diario 
virtual.Alcance de la audiencia: como un 
blog tiene por plataforma Internet, es 
relativamente fácil llegar a las personas sea 
cual sea su ubicación geográfica, así que 
puedes hacer llegar la información a quien 
quieras. 
“WEBQUEST” 
““BBLLOOGGSS”” 
Este término inglés blog o weblog proviene 
de las palabras web y log ('log' en inglés = 
diario). El término bitácora, en referencia a 
los antiguos cuadernos de bitácora de los 
barcos, se utiliza preferentemente cuando el 
autor escribe sobre su vida propia como si 
fuese un diario, pero publicado en la web (en 
línea). 
Este término inglés blog o weblog proviene 
de las palabras web y log ('log' en inglés = 
diario). El término bitácora, en referencia a 
los antiguos cuadernos de bitácora de los 
barcos, se utiliza preferentemente cuando el 
autor escribe sobre su vida propia como si 
fuese un diario, pero publicado en la web (en 
línea). 
Ventajas 
Ventajas 
Facilidad de uso: las plataformas para crear 
blogs y publicar han sido hechas para 
mejorar la publicación de contenidos, de 
hecho basadas para usarse como diario 
virtual.Alcance de la audiencia: como un 
blog tiene por plataforma Internet, es 
relativamente fácil llegar a las personas sea 
cual sea su ubicación geográfica, así que 
puedes hacer llegar la información a quien 
quieras. 
Desventajas 
Desventajas 
Frustración: puede darse el caso de 
la falta de interés ya sea de ti o de 
parte de los lectores, no siempre es 
fácil crear contenido relevante y 
esto puede llegar a ser frustrante. 
Frustración: puede darse el caso de 
la falta de interés ya sea de ti o de 
parte de los lectores, no siempre es 
fácil crear contenido relevante y 
esto puede llegar a ser frustrante. 
Trolls: como en todo a veces pasa 
que debes lidiar con gente que solo 
trata de fastidiarte y que ni siquiera 
lee tu trabajo y en vez de eso tratan 
de atacarte sin razón aparente. 
Trolls: como en todo a veces pasa 
que debes lidiar con gente que solo 
trata de fastidiarte y que ni siquiera 
lee tu trabajo y en vez de eso tratan 
de atacarte sin razón aparente. 
En un blog es algo muy 
parecido, la diferencia es que 
al escribir no se lo expresas 
solo a una persona, sino al 
mundo entero, ya que el blog 
es un escaparate para tus 
pensamientos, ideas, 
sentimientos, críticas, puntos 
de vista o comentarios, ya sea 
en forma escrita, en voz, 
fotografía o en video acerca de 
un tema en particular que te 
interese o apasione.
ACTIVIDAD 
INSTRUCCIONES: ABRE EL PROGRAMA DE WORD, CAPTURA Y CONTESTA LAS 
SIGUIENTES PREGUNTAS, CABE MENCIONAR QUE 
DEBES APOYARTE DE INTERNET Y DE TU LIBRO. 
1.- Explica mediante un mapa mental-conceptual el servicio de “Webquest”. 
El mapa debe contener los siguientes 
puntos: 
Definición de “Webquest” 
¿Cuál es el nombre de los 2 términos que forman la palabra “Webquest”? y 
¿Qué significado surge de la 
fusión de los términos? 
¿Qué plantea una “Webquest” a los estudiantes? 
¿Cuál es el objetivo central de una “Webquest”? 
Tipos de “Webquest” 
 Corta Duración 
 Larga Duración 
Ventajas y desventajas del servicio de “Webquest” 
Estructura típica de una “Webquest” 
Ejemplos de Programas que brinden el servicios de “Webquest” 
La WebQuest es una 
herramienta que 
forma parte de un 
proceso de 
aprendizaje guiado, 
con recursos 
principalmente 
procedentes de 
Internet 
La WebQuest es una 
herramienta que 
forma parte de un 
proceso de 
aprendizaje guiado, 
con recursos 
principalmente 
procedentes de 
Internet
Se espera que un WebQuest tenga al menos las siguientes partes: una 
introducción clara, sucinta que proporcione la información necesaria 
para iniciar la actividad; una tarea central interesante y concreta; una 
colección de recursos (sitios web fundamentalmente) donde encontrar 
la información necesaria; una descripción paso a paso del proceso que 
se utilizará para la tarea, pautas para organizar la información adquirida 
(preguntas que deben ser contestadas, etc.). ésta será la parte 
fundamental para los alumnos; la evaluación del trabajo de los alumnos 
y como cierre una conclusión, que repase lo que han aprendido los 
alumnos y cómo puede ser aplicado en otros temas. 
Se espera que un WebQuest tenga al menos las siguientes partes: una 
introducción clara, sucinta que proporcione la información necesaria 
para iniciar la actividad; una tarea central interesante y concreta; una 
colección de recursos (sitios web fundamentalmente) donde encontrar 
la información necesaria; una descripción paso a paso del proceso que 
se utilizará para la tarea, pautas para organizar la información adquirida 
(preguntas que deben ser contestadas, etc.). ésta será la parte 
fundamental para los alumnos; la evaluación del trabajo de los alumnos 
y como cierre una conclusión, que repase lo que han aprendido los 
alumnos y cómo puede ser aplicado en otros temas. 
““WWEEBBQQUUEESSTT’’’’ 
Se requiere de una adecuada 
preparacióntécnica en el uso de la 
WEB. 
Es necesario disponer de recursos 
tecnológicos y un correcto uso de 
ellos. 
WebQuest a corto plazo: Se diseña para ser 
terminado de una tres clases. 
WebQuest a corto plazo: Se diseña para ser 
terminado de una tres clases. 
WebQuest a largo plazo: Se diseña para realizarlo 
en una semana o un mes de clases. Implica más 
tareas profundas y elaboradas, suelen terminar con 
una presentación en Power Point, una página Web 
o una aplicación como access. 
WebQuest a largo plazo: Se diseña para realizarlo 
en una semana o un mes de clases. Implica más 
tareas profundas y elaboradas, suelen terminar con 
una presentación en Power Point, una página Web 
o una aplicación como access. 
MiniQues: Se reduce a tres pasos; escenario, tarea 
y producto. Son construidas por docentes 
experimentados en 3 o 4 horas y los estudiantes las 
realizan en 50 minutos 
MiniQues: Se reduce a tres pasos; escenario, tarea 
y producto. Son construidas por docentes 
experimentados en 3 o 4 horas y los estudiantes las 
realizan en 50 minutos 
Permite desarrollar 
difernetes tipos de 
competencias: 
instrumentales, 
interpersonales, técnicas, 
entre otras. 
Permite desarrollar 
difernetes tipos de 
competencias: 
instrumentales, 
interpersonales, técnicas, 
entre otras. 
Potencia en los 
estudiantes el desarrollo 
de sus capacidades 
intelectuales 
Potencia en los 
estudiantes el desarrollo 
de sus capacidades 
intelectuales 
Se requiere de una adecuada 
preparacióntécnica en el uso de la 
WEB. 
Es necesario disponer de recursos 
tecnológicos y un correcto uso de 
ellos.

Actividades restantes

  • 1.
    TEMAS “NETIQUETA” ACTIVIDAD INSTRUCCIONES: ABRE EL PROGRAMA DE WORD, CAPTURA Y CONTESTA LAS SIGUIENTES PREGUNTAS, CABE MENCIONAR QUE DEBES APOYARTE DEL VIDEO RELACIONADO AL TEMA. 1.- ¿Qué es la netiqueta?. La Netiqueta o también conocida como Netiquette es un conjunto de reglas que tratan de regular la conducta de los usuarios de los servicios de Internet, en el sitio Netiqueta.org La netiqueta es un conjunto de normas de comportamiento que hacen de internet 2.- Explica mediante un mapa conceptual la netiqueta del servicio de correo electrónico
  • 2.
    netiqueta del serviciode correo electrónico Puedes saber si estás escribiendo un mensaje en html porque tu programa de correo electrónico te ofrecerá opciones de edición extra como negrita, o color. Saluda antes del mensaje y despídete con tu nombre, exactamente igual que harías con una carta física. Añade una línea o dos al final de tu mensaje con información de contacto. No envíes mensajes en HTML o formatos distintos al básico Hay direcciones que llegan a un grupo pero la dirección parece que va sólo a una persona Hay direcciones que llegan a un grupo pero la dirección parece que va sólo a una persona Mira los cc's cuando contestas. Si la primera persona que envió el mensaje spameo a su lista de correo... no hagas tú lo mismo Mira los cc's cuando contestas. Si la primera persona que envió el mensaje spameo a su lista de correo... no hagas tú lo mismo
  • 3.
    “CONVERSACIÓN EN LÍNEAY MENSAJERIA INSTANTANEA” ACTIVIDAD INSTRUCCIONES: ABRE EL PROGRAMA DE WORD, CAPTURA Y CONTESTA LAS SIGUIENTES PREGUNTAS, CABE MENCIONAR QUE DEBES APOYARTE DE LOS VIDEOS RELACIONADO AL TEMA. 1.- Explica mediante un mapa mental-conceptual lo relacionado a los servicios: “Conversación en línea y Mensajería instantánea”. la conversación en línea Se usan para enviar & puede ser mediante un Recibir mensajes instanteanos chat , o mensaje “Conversación en línea y Mensajeria instantanea aquí se pueden enviar para esto existe messenger & recibir mensajes entre otros para hacer una de manera mas rápida conversacion
  • 4.
    2.- Investiga eninternet qué es el flood y qué perjuicio representa en la conversación en línea. Es cuando un flooder realiza un Dos attack, o un ataque de negacion de servicio. El flooder atacara al equipo tratando de comunicarse con todos los puertos TCP o UDP hasta que el equipo no aguante la carga y colapse la red de comunicaciones, normalmente por la repetición desmesurada de algún mensaje en un corto espacio de tiempo. Los prejuicios qué tiene en la conversación en línea es que consiste en mandar mucha información en poco tiempo a alguien para intentar que se sature. 3.-Basandote en el video sobre el tema de netiqueta redacten en binas 5 reglas de netiquetas para la conversación En línea. Lea el tema con detenimiento y asegúrese de que comprende a cabalidad el mismo. Lea los comentarios publicados por las personas que han participado de dicho foro previamente. Participe solamente si cree que tiene argumentos de peso que van a enriquecer la discusión. Evite repetir ideas que ya han sido expresadas por otros usuarios. Utilice las reglas de ortografía, gramática y puntuación. Recuerde que ésta es la mejor forma de transmitir su tono a las personas que leen su comentario. Evite utilizar solo mayúsculas en sus comentarios, ya que éstas dan la sensación de que se está hablando a gritos. Sea respetuoso. Recuerde que los foros son espacios de opinión donde convergen ideas muy diferentes sobre un mismo tema.
  • 5.
    Manténgase dentro deltema central de discusión. No se vaya por las ramas. Evite participar de manera anónima. Identifíquese con su nombre o usuario a la hora de participar. Y, muy importante: ¡recuerde que en la red todo queda! Tómese muy en serio su participación en los foros, ya que esta se convertirá en parte de su identidad digital. 4.- Investiga qué es la “Ingenieria Social” y ¿cuál es su relación con el chat? ingeniería social se define el conjunto de técnicas psicológicas y habilidades sociales utilizadas de forma consciente y muchas veces premeditada para la obtención de información de terceros Tiene relación con el chat porque muchas de estas tácticas se aplican mediante chat, por ejemplo los típicos mensajes de gente que no conoces y de repente te llegan: "¡Vi tu perfil y se me hizo súper interesantísimo! Añádeme para que podamos platicar" “MODIFICACIONES INFORMÁTICAS DEL LENGUAJE” ACTIVIDAD INSTRUCCIONES: ABRE EL PROGRAMA DE WORD, CAPTURA Y CONTESTA LAS SIGUIENTES PREGUNTAS, CABE MENCIONAR QUE DEBES APOYARTE DE INTERNET. 1.- Investiga los siguientes tipos de lenguajes: Lenguaje 1337 los caracteres alfanuméricos usando los números como sustitutos de letras por similitud gráfica. Por ejemplo, leet se escribe, en su propia codificación, “1337”. En un texto recogido en prensa, y refiriéndose a esto como «lenguaje hacker», nos encontramos un ejemplo de gran simpleza compositiva
  • 6.
    Lenguaje KeYCaPS CONSISTEEN ESCRIBIR UN TEXTO PONIENDO LAS CONSONANTES EN MAYUSCULAS Y EN MINUSCULAS LAS VOCALES POR EJEMPLO: el perro de San Roque no tiene rabo CONVERTIRIA EN: eL PeRRo De SaN RoQue No TieNe RaBo ESTE TIPO DE LENGUAJE TIENDE A COMBINARSE CON EL LENGUAJE 1337 Lenguaje SMS o XAT XAT (También conocido como Lenguaje SMS), es una forma para comunicarse mediante acrónimos, empleado por lo general por jóvenes. Su nombre proviene de “chat” (español: charlar) 2.-Redacten en equipo una opinión en la que señalen si creen que estas alteraciones en las formas de escribir podrían perjudicar permanentemente a nuestra lengua. Pues si puede perjudicar por que es la forma en la cual se expresa,y se dicen lo que queremos expresar “GRUPOS Y FOROS DE DISCUSIÓN” ACTIVIDAD INSTRUCCIONES: ABRE EL PROGRAMA DE WORD, CAPTURA Y CONTESTA LAS SIGUIENTES PREGUNTAS, CABE MENCIONAR QUE DEBES APOYARTE DE LOS VIDEOS RELACIONADO AL TEMA Y DE TU LIBRO. 1.- Explica mediante un mapa mental-conceptual los servicios de: “Grupos y Foros de discusión”. El mapa debe contener los siguientes puntos: Definición de Newsgroups, Grupo y Foro
  • 7.
    ¿En que añoy donde nacieron los Foros? Ventajas y desventajas de un Foro Características de un Foro ¿Qué es un posts? ¿Qué es postear? ¿A qué se le considera hilo(thread) en un Foro? ¿Cuál es la diferencia entre los foros y las salas de chat? ¿Cuáles son los 2 elementos básicos de un Foro? Grupos y Foros de discusión”. (Newsgroup) Los grupos de noticias son un medio de comunicación dentro del sistema Usenet en el cual los usuarios leen y envían mensajes textuales a distintos 1) Es flexible. Los estudiantes pueden leer y colocar sus aportes independientemente del horario presencial del curso. 2) Permite que los estudiantes formulen los pensamientos más profundos. Además permite al estudiante mejorar sus habilidades de comunicación escrita. 1) Los participantes pueden sentirse aislados cuando no reciben una respuesta inmediata a sus ideas y comentarios.2) Hay una pérdida de comunicación no verbal: como, por ejemplo, las expresiones, la voz, la entonación, los gestos faciales, etc. se conocía como foro a la plaza donde se desarrollaban los negocios públicos y se celebraban los juicios los años 1980 y 1990 .post es un dominio de Internet de nivel superior elevado al ICANN para su aprobación como un como un dominio patrocinado Remitir un mensaje al público mediante un foro, bitácora, grupo de noticias u otro medio informático similar
  • 8.
    “EDUCACIÓN EN LÍNEA” ACTIVIDAD INSTRUCCIONES: ABRE EL PROGRAMA DE WORD, CAPTURA Y CONTESTA LAS SIGUIENTES PREGUNTAS, CABE MENCIONAR QUE DEBES APOYARTE DE LOS VIDEOS RELACIONADOS AL TEMA Y DE TU LIBRO. 1.- Explica mediante un mapa mental-conceptual el servicio de “Educación en Línea”. El mapa debe contener los siguientes puntos: Definición de Educación en Línea, Teleducación o e-learning Como antecedentes, podemos mencionar la educación a distancia que quizá hemos visto impartida mediante correspondencia (sistema de primera generación): un conjunto de contenidos planificados, generalmente impresos a través de los cuales se llega a una acreditación Ventajas y desventajas de la Educación en Línea, Teleducación o e-learning Principales aplicaciones ¿Cuál es el nombre de las entidades mediante las cuáles los estudiantes estas apoyados en la educación en línea? Desde hace algún tiempo el proceso de enseñanza aprendizaje se ha perfeccionado con grandes transformaciones; en la actualidad se ha enriquecido con la utilización de las TIC, esta se ha convertido en vehículo para el aprendizaje no solo del contenido de las materias escolares sino, también, del uso efectivo de las tecnologías. La premisa es que con un conocimiento básico del uso de una herramienta tecnológica determinada, el estudiante pueda utilizarla para desarrollar las diferentes actividades
  • 9.
    ¿Cuáles son loselementos que requiere un estudiante para ingresar a un portal virtual de educación en línea?una cuenta , una autorización de los padres ¿Cuáles son los espacios de comunicación que los estudiantes tienen disponibles en un portal virtual de Educación en línea? Es una opción y forma de aprendizaje que se acopla al tiempo y necesidad del estudiante. La educación virtual facilita el manejo de la información y de los contenidos del tema que se desea tratar y está mediada por las tecnologías de la información y la comunicación -las TIC-Educación en Línea”
  • 10.
    “PEER TO PEER” ACTIVIDAD INSTRUCCIONES: ABRE EL PROGRAMA DE WORD, CAPTURA Y CONTESTA LAS SIGUIENTES PREGUNTAS, CABE MENCIONAR QUE DEBES APOYARTE DE INTERNET. 1.- Explica mediante un mapa mental-conceptual el servicio “Peer to Peer”. El mapa debe contener los siguientes puntos: Definición del servicio “Peer to Peer” Ventajas y desventajas del servicio “Peer to Peer” Programas que brindan el servicio “Peer to Peer” “PPeeeerr ttoo PPeeeerr Una red informática entre iguales (en inglés, peer- Too -peer -que se traduciría de par a par- o de punto a punto, y más conocida como P2P) se refiere a una red que no tiene clientes ni servidores fijos Normalmente este tipo de redes se implementan como redes superpuestas construidas en la capa de aplicación de redes públicas como Internet En esta imagen sebe como se maneja VENTAJAS: Tiene la facilidad para operar e instalar, permite el intercanbio directo de informacion en cualquier formato.DESVENTAJAS: A medida de que la red crece se vuelve mas dificil de coordinar operar, se pueden conectar 10 dispositivos no mas, falta de seguridad, el sistema no es centralizado y esto dificulta la administracion,
  • 11.
    “COMERCIO ELECTRÓNICO” ACTIVIDAD INSTRUCCIONES: ABRE EL PROGRAMA DE WORD, CAPTURA Y CONTESTA LAS SIGUIENTES PREGUNTAS, CABE MENCIONAR QUE DEBES APOYARTE DE INTERNET. 1.- Explica mediante un mapa mental-conceptual el servicio “Comercio Electrónico”. El mapa debe contener los siguientes puntos: Definición de “Comercio Electrónico” Ventajas y desventajas del servicio de “Comercio Electrónico” Ejemplos de páginas que brindan el servicio de “Comercio Electrónico” El comercio electrónico, también conocido como e-commerce, consiste en la compra y venta de productos o de servicios a través de medios electrónicos, tales como Internet y otras redes informáticas El comercio electrónico, también conocido como e-commerce, consiste en la compra y venta de productos o de servicios a través de medios electrónicos, tales como Internet y otras redes informáticas COMERCIO ELECTRÓNIC O COMERCIO ELECTRÓNIC O Ventaja-Abarata costos y preciosDa poder al consumidor de elegir en un mercado global acorde a sus necesidadesUn medio que da poder al consumidor de elegir en un mercado global acorde a sus necesidades.Brinda información pre-venta y posible prueba del producto antes de la compra. Desventaja-Aunque ha avanzado mucho el comercio electrónico, todavía no hay una transmisión de datos segura el 100%. Y esto es un problema pues nadie quiere dar sus datos de la Tarjeta de Crédito por Internet. De todos modos se ha de decir que ha mejorado mucho. Ibazar,lamudi,play store,autocosmos. Etc..
  • 12.
    “VIDEOCONFERENCIA” ACTIVIDAD INSTRUCCIONES:ABRE EL PROGRAMA DE WORD, CAPTURA Y CONTESTA LAS SIGUIENTES PREGUNTAS, CABE MENCIONAR QUE DEBES APOYARTE DE INTERNET. 1.- Explica mediante un mapa mental-conceptual el servicio de “Videoconferencia”. La Video Conferencia es un sistema interactivo que permite a varios usuarios mantener una conversación virtual por medio de la transmisión en tiempo real de video, sonido y texto a través de Internet. Tecnología IP (Internet) con un ancho de banda de hasta 384K en IP.Si es reunión de trabajo (homólogos), contamos con una cabina para hasta 3 personas VentajasReunir personas situadas en diferentes lugares geográficos Compartir ideas, conocimientos, información,Solución de problemas Desventaja Extremadamente caros Renta de canales de comunicaciónEspacios adecuados para el equipo “VIDEOCONFERENCIA
  • 13.
    “TRANSMISIÓN O WEBCAST” ACTIVIDAD INSTRUCCIONES: ABRE EL PROGRAMA DE WORD, CAPTURA Y CONTESTA LAS SIGUIENTES PREGUNTAS, CABE MENCIONAR QUE DEBES APOYARTE DE INTERNET. 1.- Explica mediante un mapa mental-conceptual el servicio de “Transmisión o Webcast”. El mapa debe contener los siguientes puntos: Definición de “Transmisión o Webcast” Características del servicio de “Transmisión o Webcast” Ventajas y desventajas del servicio de “Transmisión o Webcast” Un webcast es un diseño de transmisión a Internet donde transmite un medio en vivo similar a un programa de televisión o una emisora de radio Las aplicaciones clientes de Webcast permiten que un usuario conecte con un servidor, que está distribuyendo TRANSMISIÓN O WEBCAST Inicialmente, los webcast no eran interactivos, por lo cual el cliente sólo miraba la acción ya grabada, sin poder alterar nada de la historia o los personajes.
  • 14.
    “ACCESO REMOTO” ACTIVIDAD INSTRUCCIONES: ABRE EL PROGRAMA DE WORD, CAPTURA Y CONTESTA LAS SIGUIENTES PREGUNTAS, CABE MENCIONAR QUE DEBES APOYARTE DE INTERNET. ACCESO REMOTO En informática, se considera Administración Remota a la funcionalidad de algunos programas que permiten realizar ciertos tipos de acciones desde un equipo local El acceso remoto es una herramienta disponible para negocios. En este tipo de sistemas, los empleados acceden a sus redes corporativas desde lugares remotos y realizan su trabajo por Internet Poder realizar mantenimiento preventivo y correctivo a distancia Hacer copias de seguridad de la información de la otra pc. Transefir archivos de PC a PC sin problema. Es más económica la asistencia remota. DESVENTAJAS No poder hacer ningún tipo de mantenimiento al hardware No poder formatear la otra pc. Si se pierde la conexión se termina la asistencia remota
  • 15.
    “REDES SOCIALES” ACTIVIDAD 1.- Explica mediante un mapa mental-conceptual el servicio de “Redes Sociales REDES SOCIALES “BLOGS” la creación de comunidades virtuales, en las cuales es posible acceder a servicios que permiten armar grupos según los intereses de los usuarios, compartiendo fotografías, vídeos e información en genera red social " se llama así a los diferentes sitios o páginas de internet que ofrecen registrarse a las personas y contactarse con infinidad de individuos a fin de compartir contenidos, interactuar y crear comunidades sobre intereses similares: trabajo, lecturas, juegos, amistad, relaciones amorosas, entre otros. LAS VENTAJAS DE LAS REDES SOCIALES SERIA QUE LA GENTE COINOCE MAS GENTE DESVENTAJA SERIA QUE NO SABES AQUIEN TIENES DE AMIGO SI ES BUENO MALO Ha cambiado mucho las personas ahora casi, ya no se llaman es mejor mandar un mensaje de texto por las redes sociales esto afecta mucho Facebook,twitter,whatsapp , trumb, telegram etc.. FACEBOOK creada por Mark Zuckerberg Su objetivo era diseñar un espacio en el que los alumnos de dicha universidad pudieran intercambiar una comunicación fluida y compartir contenido de forma sencilla a Twitter Jack DorseyNoah GlasEvan WilliamsBiz StoneLanzamiento21 de marzo de 2006; hace 8 años2
  • 16.
    ACTIVIDAD INSTRUCCIONES: ABREEL PROGRAMA DE WORD, CAPTURA Y CONTESTA LAS SIGUIENTES PREGUNTAS, CABE MENCIONAR QUE DEBES APOYARTE DE INTERNET Y DE TU LIBRO. 1.- Explica mediante un mapa mental-conceptual el servicio de “Blogs”. El mapa debe contener los siguientes puntos: Definición de “Blog” ¿Cuál es el nombre de los 2 términos que forman la palabra “Blog”? y ¿Qué significan los términos? ¿De dónde se origina el término de “bitacora”? Características de un “Blog” Ventajas y desventajas de un “Blog” Ejemplos de Programas que brinden el servicios de “Blogs”
  • 17.
    Página web, generalmentede carácter personal, con una estructura cronológica que se actualiza regularmente y que se suele dedicar a tratar un tema concreto En un blog es algo muy parecido, la diferencia es que al escribir no se lo expresas solo a una persona, sino al mundo entero, ya que el blog es un escaparate para tus pensamientos, ideas, sentimientos, críticas, puntos de vista o comentarios, ya sea en forma escrita, en voz, fotografía o en video acerca de un tema en particular que te interese o apasione. Facilidad de uso: las plataformas para crear blogs y publicar han sido hechas para mejorar la publicación de contenidos, de hecho basadas para usarse como diario virtual.Alcance de la audiencia: como un blog tiene por plataforma Internet, es relativamente fácil llegar a las personas sea cual sea su ubicación geográfica, así que puedes hacer llegar la información a quien quieras. “WEBQUEST” ““BBLLOOGGSS”” Este término inglés blog o weblog proviene de las palabras web y log ('log' en inglés = diario). El término bitácora, en referencia a los antiguos cuadernos de bitácora de los barcos, se utiliza preferentemente cuando el autor escribe sobre su vida propia como si fuese un diario, pero publicado en la web (en línea). Este término inglés blog o weblog proviene de las palabras web y log ('log' en inglés = diario). El término bitácora, en referencia a los antiguos cuadernos de bitácora de los barcos, se utiliza preferentemente cuando el autor escribe sobre su vida propia como si fuese un diario, pero publicado en la web (en línea). Ventajas Ventajas Facilidad de uso: las plataformas para crear blogs y publicar han sido hechas para mejorar la publicación de contenidos, de hecho basadas para usarse como diario virtual.Alcance de la audiencia: como un blog tiene por plataforma Internet, es relativamente fácil llegar a las personas sea cual sea su ubicación geográfica, así que puedes hacer llegar la información a quien quieras. Desventajas Desventajas Frustración: puede darse el caso de la falta de interés ya sea de ti o de parte de los lectores, no siempre es fácil crear contenido relevante y esto puede llegar a ser frustrante. Frustración: puede darse el caso de la falta de interés ya sea de ti o de parte de los lectores, no siempre es fácil crear contenido relevante y esto puede llegar a ser frustrante. Trolls: como en todo a veces pasa que debes lidiar con gente que solo trata de fastidiarte y que ni siquiera lee tu trabajo y en vez de eso tratan de atacarte sin razón aparente. Trolls: como en todo a veces pasa que debes lidiar con gente que solo trata de fastidiarte y que ni siquiera lee tu trabajo y en vez de eso tratan de atacarte sin razón aparente. En un blog es algo muy parecido, la diferencia es que al escribir no se lo expresas solo a una persona, sino al mundo entero, ya que el blog es un escaparate para tus pensamientos, ideas, sentimientos, críticas, puntos de vista o comentarios, ya sea en forma escrita, en voz, fotografía o en video acerca de un tema en particular que te interese o apasione.
  • 18.
    ACTIVIDAD INSTRUCCIONES: ABREEL PROGRAMA DE WORD, CAPTURA Y CONTESTA LAS SIGUIENTES PREGUNTAS, CABE MENCIONAR QUE DEBES APOYARTE DE INTERNET Y DE TU LIBRO. 1.- Explica mediante un mapa mental-conceptual el servicio de “Webquest”. El mapa debe contener los siguientes puntos: Definición de “Webquest” ¿Cuál es el nombre de los 2 términos que forman la palabra “Webquest”? y ¿Qué significado surge de la fusión de los términos? ¿Qué plantea una “Webquest” a los estudiantes? ¿Cuál es el objetivo central de una “Webquest”? Tipos de “Webquest”  Corta Duración  Larga Duración Ventajas y desventajas del servicio de “Webquest” Estructura típica de una “Webquest” Ejemplos de Programas que brinden el servicios de “Webquest” La WebQuest es una herramienta que forma parte de un proceso de aprendizaje guiado, con recursos principalmente procedentes de Internet La WebQuest es una herramienta que forma parte de un proceso de aprendizaje guiado, con recursos principalmente procedentes de Internet
  • 19.
    Se espera queun WebQuest tenga al menos las siguientes partes: una introducción clara, sucinta que proporcione la información necesaria para iniciar la actividad; una tarea central interesante y concreta; una colección de recursos (sitios web fundamentalmente) donde encontrar la información necesaria; una descripción paso a paso del proceso que se utilizará para la tarea, pautas para organizar la información adquirida (preguntas que deben ser contestadas, etc.). ésta será la parte fundamental para los alumnos; la evaluación del trabajo de los alumnos y como cierre una conclusión, que repase lo que han aprendido los alumnos y cómo puede ser aplicado en otros temas. Se espera que un WebQuest tenga al menos las siguientes partes: una introducción clara, sucinta que proporcione la información necesaria para iniciar la actividad; una tarea central interesante y concreta; una colección de recursos (sitios web fundamentalmente) donde encontrar la información necesaria; una descripción paso a paso del proceso que se utilizará para la tarea, pautas para organizar la información adquirida (preguntas que deben ser contestadas, etc.). ésta será la parte fundamental para los alumnos; la evaluación del trabajo de los alumnos y como cierre una conclusión, que repase lo que han aprendido los alumnos y cómo puede ser aplicado en otros temas. ““WWEEBBQQUUEESSTT’’’’ Se requiere de una adecuada preparacióntécnica en el uso de la WEB. Es necesario disponer de recursos tecnológicos y un correcto uso de ellos. WebQuest a corto plazo: Se diseña para ser terminado de una tres clases. WebQuest a corto plazo: Se diseña para ser terminado de una tres clases. WebQuest a largo plazo: Se diseña para realizarlo en una semana o un mes de clases. Implica más tareas profundas y elaboradas, suelen terminar con una presentación en Power Point, una página Web o una aplicación como access. WebQuest a largo plazo: Se diseña para realizarlo en una semana o un mes de clases. Implica más tareas profundas y elaboradas, suelen terminar con una presentación en Power Point, una página Web o una aplicación como access. MiniQues: Se reduce a tres pasos; escenario, tarea y producto. Son construidas por docentes experimentados en 3 o 4 horas y los estudiantes las realizan en 50 minutos MiniQues: Se reduce a tres pasos; escenario, tarea y producto. Son construidas por docentes experimentados en 3 o 4 horas y los estudiantes las realizan en 50 minutos Permite desarrollar difernetes tipos de competencias: instrumentales, interpersonales, técnicas, entre otras. Permite desarrollar difernetes tipos de competencias: instrumentales, interpersonales, técnicas, entre otras. Potencia en los estudiantes el desarrollo de sus capacidades intelectuales Potencia en los estudiantes el desarrollo de sus capacidades intelectuales Se requiere de una adecuada preparacióntécnica en el uso de la WEB. Es necesario disponer de recursos tecnológicos y un correcto uso de ellos.