la n e t iq u e t a d e l 
s e r v ic io d e c o r r e o 
e le c t r ó n ic o 
L a Netiqueta comprende 
toda s la s forma s de 
inte ra c c ión direc ta e 
indire c ta 
E l : el niv el de 
leng ua je utiliz a do, 
el forma to del 
mens a je, dis tinc ión 
de ambiente 
conc ienc i 
a de la s 
c a pa c idad 
es de l 
s erv idor 
E l comportamiento en el 
correo elec trónico: la forma 
en que nos dirig imos a la 
persona , el contenido del 
mens a je (public idad, s pam, 
c adena s , etc .) , el contenido 
de los a rchiv os adjuntos (s i 
aplic a ) , el uso de ma y ús cula s , 
etc . 
us o de 
íconos 
modera do. 
TEMAS 
“NETIQUETA” 
ACTIVIDAD 
1.- ¿Qué es la netiqueta? 
Es el conjunto de normas de comportamiento general en Internet. La Netiqueta no es 
más que una adaptación de las reglas de etiqueta del mundo real a las tecnologías y el 
ambiente virtual 
2.- Explica mediante un mapa conceptual la netiqueta del servicio de correo 
electrónico
Conversación en línea y Mensajería instantáneael uso de un cliente mensajería instantánea que realiza el servicio se diferencia del coreo electrónico.manera mediante software a través Internetdesigna escritaes una forma comunicación tiempo real entre dos o más personas basada texto. 
“CONVERSACIÓN EN LÍNEA Y MENSAJERIA INSTANTANEA” 
ACTIVIDAD 
1.- Explica mediante un mapa mental-conceptual lo relacionado a los servicios: 
“Conversación en línea y Mensajería instantánea”.
2.- Investiga en internet qué es el flood y qué perjuicio representa en la 
conversación en línea. 
Flood es un término en ingles que significa literalmente inundación 
Los prejuicios que tiene en la conversación en línea es que consiste en mandar mucha 
información en poco tiempo a alguien para intentar que se sature. 
3.-Basandote en el video sobre el tema de netiqueta redacten en binas 5 reglas de 
netiquetas para la conversación en línea. 
REGLA No. 1: Recuerde lo humano 
La regla de oro que le enseñaron sus padres y sus primeros educadores fue 
muy simple: No hagas a otros lo que no quieras que te hagan a ti. Trate de 
ponerse en los zapatos de los otros. Defiéndase pero trate de no herir los 
sentimientos de otros. 
REGLA No. 2: Siga en la Red los mismos estándares de comportamiento que 
utiliza en la vida real 
REGLA No. 3: Sepa en qué lugar del ciberespacio está 
La “Netiqueta” varía de un dominio al otro. 
REGLA No. 4: Respete el tiempo y el ancho de banda [4] de los demás 
Es de conocimiento común que hoy en día la gente tiene menos tiempo que 
antes, aunque (o posiblemente porque) duerman menos y tengan más 
elementos que ahorran tiempo de los que tuvieron sus abuelos. 
REGLA No. 5: Ponga de su parte, véase muy bien en línea 
Aproveche las ventajas del anonimato 
No quiero dejar la impresión de que la Red es un sitio cruel y frío lleno de gente 
que desea insultar a otros. Como en el resto del mundo, la mayoría de la gente 
que se comunica en línea lo que desea es “caer” bien. Las redes de trabajo (net 
Works) –en especial los grupos de discusión– le permiten ponerse en contacto 
con personas a las que por otros medios usted no podría aproximarse. Y 
ninguno de ellos lo puede ver. Usted no será juzgado por el color de su piel, 
ojos, o pelo, peso, edad o vestuario. 
4.- Investiga qué es la “Ingeniería Social” y ¿cuál es su relación con el chat? 
Ingeniería social es la práctica de obtener información confidencial a través 
de la manipulación de usuarios legítimos. Es una técnica que pueden usar 
ciertas personas, tales como investigadores privados, criminales , o 
delincuentes informáticos, para obtener información, acceso o privilegios 
en sistemas de información que les permitan realizar algún acto que 
perjudique o exponga la persona u organismo comprometido a riesgo o 
abusos.
“MODIFICACIONES INFORMÁTICAS DEL 
LENGUAJE” 
ACTIVIDAD 
1.- Investiga los siguientes tipos de lenguajes: 
Lenguaje 1337: Leet speak o leet (1337 5p34k o 1337 en la escritura leet) es 
un tipo de escritura con caracteres alfanuméricos usado por algunas 
comunidades y usuarios de diferentes medios de internet. Esta escritura se 
caracteriza por escribir los caracteres alfanuméricos de una forma 
incomprensible para otros usuarios ajenos, inexpertos o neófitos a los 
diferentes grupos que utilizan esta escritura. 
El término "leet", pronunciada lit, proviene de élite. 
Lenguaje KeYCaPS: CONSISTE EN ESCRIBIR UN TEXTO PONIENDO LAS 
CONSONANTES EN MAYUSCULAS Y EN MINUSCULAS LAS VOCALES POR 
EJEMPLO: 
el perro de San Roque no tiene rabo 
CONVERTIRIA EN: 
eL PeRRo De SaN RoQue No TieNe RaBo 
ESTE TIPO DE LENGUAJE TIENDE A COMBINARSE CON EL LENGUAJE 
1337.Lenguaje SMS o XAT: El lenguaje chat o lenguaje SMS es una forma 
abreviada de escribir las palabras de un mensaje para que resulte más corto 
y rápido. 
2.-Redacten en equipo una opinión en la que señalen si creen que estas 
alteraciones en las formas de escribir podrían perjudicar permanentemente a 
nuestra lengua. 
R= En parte podría afectar a nuestra lengua porque al abreviar algunas 
palabras afecta el debido lenguaje que llevamos y en algunos caso las 
personas no entienden cuando abreviamos las palabras es por eso que si 
puede afectar
“GRUPOS Y FOROS DE DISCUSIÓN” 
ACTIVIDAD 
1.- Explica mediante un mapa mental-conceptual los servicios de: “Grupos y 
Foros de discusión”. El mapa debe contener los siguientes puntos: 
Definición de News groups, Grupo y Foro 
Son también, como las listas, medios especializados de comunicación 
colectiva en la Red.Los news groups, o abreviadamente news, se llaman en 
castellano "grupos de noticias" o "grupos de discusión". 
¿En qué año y donde nacieron los Foros? Los foros de discusión nacieron 
en 1979, en la Universidad de Duke, cuando un par de estudiantes -Tom 
Truscott y James Ellis- observaron que las listas de correo no cubrían todas 
las necesidades ante una duda o un requerimiento, por lo cual crearon unas 
aplicaciones que denominaron "Network News" (Noticias de la Red). 
Ventajas y desventajas de un Foro 
VENTAJAS 
· Se comparten opiniones, experiencias y dudas sobre un tema 
· Expresan y responden opiniones 
· Se conocen opiniones de un tema de diferentes personas 
· Aunque uno entre después se puede entender el tema 
DESVENTAJAS 
· Debes de conocer desde el principio el tema del foro para no 
perderte
· Para participar en el foro debes tener una cuenta de e-mail y no 
todos tienen o saber crearla 
Características de un Foro 
El envío de mensajes se hace mediante correo electrónico (que no va a un 
destinatario concreto, sino a un ordenador especializado o "servidor de 
noticias"). El acceso a los grupos suele hacerse mediante programas 
incluidos en los navegadores o en los programas de correo. Existen también 
programas específicos para lectura de grupos de noticias. 
¿Qué es un posts? 
Es un dominio de Internet de nivel superior elevado al ICANN para su 
aprobación como un como un dominio patrocinado. Su uso estaría 
restringido para servicios postales nacionales y regionales, así como 
también para empresas privadas que brinden servicios similares. 
¿Qué es postear? 
Regularme un post quiere decir te quiero que me escribas en mi muro un 
mensaje 
¿A qué se le considera hilo (thread) en un Foro? 
Unirse a un grupo de trabajo y un miembro de la misma enviar este correo a 
mí ya los demás miembros, para mantenerse en contacto 
¿Cuál es la diferencia entre los foros y las salas de chat? 
Los foros en Internet es una aplicación web que da soporte a discusiones u 
opiniones en línea. 
Las salas de chat también conocido como cibercharla, designa una 
comunicación escrita realizada de manera instantánea mediante el uso de un 
software y a través de internet entre dos, tres o más personas ya sea de 
manera pública a través de los llamados chats públicos 
¿Cuáles son los 2 elementos básicos de un Foro? 
1.- Medidas organizativas 
Ahora ya tenemos el personal de seguridad, pero éste debe integrarse a las 
medidas organizativas que nos permitan definir la misión de protección. En 
este orden de ideas, la primera tarea está en definir lo que se va a proteger y 
qué impondrá ese esfuerzo, es decir determinar exhaustivamente el nivel de 
la amenaza. 
2.-Medios técnicos 
Los medios técnicos de prevención y protección son todos aquellos 
materiales, elementos, dispositivos equipos y sistemas que se emplean en
general o específicamente, como contraposición a los riesgos o amenazas 
identificados y evaluados en las medidas organizativas. 
´´EDUCACIÓN EN LÍNEA” 
ACTIVIDAD 
1.- Explica mediante un mapa mental-conceptual el servicio de “Educación 
en Línea”. El mapa debe contener los siguientes puntos: 
*Definición de Educación en Línea, Teleducación o e-learning 
*Características de la Educación en Línea, Teleducación o e-learning 
*Ventajas y desventajas de la Educación en Línea, Teleducación o e-learning 
*Principales aplicaciones
Aquella en la que los 
doc ente s y es tudiantes 
pa rtic ipa n en un entorno 
dig ita l tra v é s de redes 
Aquella en la que los 
doc ente s y e s tudiantes 
pa rtic ipa n en un entorno 
dig ita l tra v é s de redes 
de computadora s . 
de computadora s . 
E d u c a c 
ió n e n 
L ín e a 
Te permite es tudia r y 
Te permite es tudia r y 
traba ja r 
traba ja r 
pa ra lelamente. 
Dif icultad de 
pa ra lelamente. 
D if icultad de 
transmitir y cons erv a r 
determinados v a lore s 
transmitir y cons erv a r 
determinados v a lore s 
soc ia les . 
soc ia les . 
es tudia r 
es tudia r 
es pec ia lida des , 
diploma dos o 
es tudia r una 
lic enc ia tura , 
es pec ia lida des , 
diploma dos o 
es tudia r una 
lic enc ia tura , 
ma es tria o 
doc tora do 
ma es tria o 
doc tora do 
E l us o peda g óg ic o de la s 
E l us o peda g óg ic o de la s 
Tec nolog ía s de la 
Informa c ión y 
C omunic a c ión 
L a inc lus ión de 
Tec nolog ía s de la 
Informa c ión y 
C omunic a c ión 
L a inc lus ión de 
a c tiv ida de s que proponen 
traba jo c ola bora tiv o entre 
a c tiv ida de s que propone n 
traba jo c ola bora tiv o entre 
los es tudiante s 
los es tudiante s 
¿Cuál es el nombre de las entidades mediante las cuáles los estudiantes 
estan apoyados en la educación en línea? 
Universidad en Línea - UNITEC Campus en línea 
UVM | Maestría en Línea en Administración de Instituciones... 
Plataformas de educación virtual o a distancia en Colombia 
¿Cuáles son los elementos que requiere un estudiante para ingresar a un 
portal virtual de educación en línea? 
Se hace referencia a los principales elementos que deben considerarse al 
planear una modalidad a distancia. Estos elementos son el resultado del 
análisis realizado a diferentes fuentes, tanto nacionales como
internacionales, y de la información obtenida a partir de tres programas de 
estudio. 
¿Cuáles son los espacios de comunicación que los estudiantes tienen 
disponibles en un portal virtual de educación en línea? 
Si bien existen cursos de educación en línea en diversos formatos y niveles, 
la oferta educativa en línea para la enseñanza universitaria es la más 
importante actualmente y proviene tanto de universidades públicas como 
privadas, ofreciendo en su conjunto una amplia oferta educativa tanto para 
la formación de grado como para la formación de posgrado, existiendo 
incluso instituciones que imparten cursos en dicha modalidad de forma 
exclusiva. 
“PEER TO PEER” 
ACTIVIDAD 
1.- Explica mediante un mapa mental-conceptual el servicio “Peer to Peer”. 
El mapa debe contener los siguientes puntos: 
*Definición del servicio “Peer to Peer” 
*Ventajas y desventajas del servicio “Peer to Peer” 
*Programas que brindan el servicio “Peer to Peer”
to 
P e e r t o 
P e e r 
VENTAJAS : Tiene la 
fa c ilida d pa ra opera r e 
ins ta la r, permite el 
interc a nbio direc to 
VENTAJAS : Tiene la 
fa c ilida d pa ra opera r e 
ins ta la r, permite e l 
interc a nbio direc to 
de 
informa c ion en cua lquier 
forma to. 
de 
informa c ion en cua lquier 
forma to. 
E s una red de 
c omputa dora s en la que 
todos o a lg unos a spec tos 
func ionan 
s in c lientes ni se rv idores f ijo 
s , s ino una s erie 
de nodos que s e c omporta n 
como ig ua les entre s í. 
D E S VENTAJAS : A medida de que 
la red c re c e s e v uelv e ma s 
D E S VENTAJAS : A medida de que 
la red c rece s e v uelv e ma s 
dif ic il de coordina r y 
dif ic il de coordina r y 
opera r, s e 
opera r, s e 
pueden conec ta r 1 0 
pueden c onec ta r 10 
dispos itiv os no ma s , fa lta de 
dispos itiv os no ma s , fa lta de 
seg urida d, 
s eg urida d, 
el s is tema no 
el s is tema no 
es c entra liz a do y es to 
dif iculta la a dminis tra c ion, 
e s c entra liz a do y es to 
dif ic ulta la a dminis tra c ion, 
s i a lg un equipo 
s i a lg un equipo 
s e da ña s e puede da ña r toda 
s e da ña s e puede daña r toda 
la red. 
la red. 
PROGRAMAS : Inte rc amb io y bú s queda 
de f iche ros . Quiz á s s ea la a plic a c ión má s 
PROGRAMAS : Interc ambio y búsqueda 
de f icheros . Quiz á s s ea la a plic a c ión má s 
ex te ndida de e s te tipo de rede s . 
ex tendida de es te tipo de redes . 
Alg unos ejemplos 
Alg unos ejemplos 
son B itTorrent o emule (de la 
son B itTorrent o emule (de la 
re d eD onkey 200 0) . 
red eD onkey 20 00 ) . 
S is tema s de f ic heros dis tribuidos , 
S is tema s de f ic heros dis tribuidos , 
c omo C FS o Fre enet. 
como C FS o Freenet. 
S is tema s pa ra proporc iona r c ierto 
S is tema s pa ra proporc iona r c ierto 
g rado de a nonima to, 
g ra do de a nonima to, 
c omo i2p, Ta rza n o MorphMix . 
como i2 p, Ta rz a n o MorphMix . 
E s una red de 
computa dora s en la que 
todos o a lg unos a s pec tos 
func iona n 
s in c lientes ni s erv idores f ijo 
s , s ino una s erie 
de nodos que s e c omporta n 
como ig ua le s entre s í. 
“COMERCIO ELECTRÓNICO” 
ACTIVIDAD 
1.- Explica mediante un mapa mental-conceptual el servicio “Comercio 
Electrónico”. El mapa debe contener los siguientes puntos: 
*Definición de “Comercio Electrónico” 
*Ventajas y desventajas del servicio de “Comercio Electrónico” 
*Ejemplos de páginas que brindan el servicio de “Comercio Electrónico”
e l e c t ró n i c o d e d a t o s 
c o m o e l I n t e r c a m b io 
m e d io s e le c tró n ic os t a le s 
tr a n s a c c i o n e s m e d ia n t e 
• a p li c a b a a la re a liza c ió n d e 
ot ra s r e d e s in fo rm á ti c a s 
ta le s c o m o In te r n e t y 
tr a v é s d e m e d io s e le c tró n ic o s , 
de p ro d u c to s o d e s e r v ic i o s a 
• C on s is te e n la c o m p r a y v e n t a 
E l e c t r ó n i c o ” 
“ C o m e r c i o 
D e f in i c i ó n d e 
In t e r n e t" . 
e s ta " p ro b a n d o s u e rt e e n 
tra ta m a s q u e d e g e n te q u e 
le g a lm e n t e e n s u p a ís y n o s e 
s iq u i e r a e s tá n c o n s ti tu id a s 
s e r v ic ios p o r In te r n e t n i 
ofre c e n s u s p r o d u c t os o 
o "p e rs on a s -e m pre s a " q u e 
m u c h os c a s os la s " e m pre s a s " 
o e n e l m is m o, p e r o e n 
é s t a p u e d e e s t a r e n o tro p a ís 
c om e rc io e l e c t ró n i c o , y a q u e 
v e n d e e s u n ri e s g o d e l 
• N o c on oc e r l a e m p r e s a q u e 
e l a ñ o. 
día , 7 d í a s a l a s e m a n a , t od o 
• D is p o n ib il id a d l a s 2 4 ho r a s de l 
g e og r á f ic os y d e t ie m p o. 
• D e s a p a re c e n lo s l ím it e s 
ha c e r e s t u d io d e m e r c a d o . 
• R e d u c c i ón d e c os t o re a l a l 
E l e c t r ó n i c o ” 
“ C o m e r c i o 
s e r v i c i o d e 
d e s v e n t a j a s d e l 
V e n t a j a s y 
o tr o d is p o s it iv o e l e c t ró n i c o. 
o rd e n a d o re s o d e c u a lq u ie r 
d e l ín e a s t e l e f ó n ic a s , r e d e s de 
s e rv i c io s o p a g o s p o r m e d i o 
d e i n f o r m a c ió n, p ro d u c to s , 
• C o m e r c io E l e c t rón i c o : E n t re g a 
d oc u m e n to s . 
a s i s t e m a s d e g e s t ió n d e 
d e s d e b a s e s d e d a t o s le g a le s 
d oc u m e n to s m u lt im e d i a , 
d oc u m e n to s d e t e x to a 
o rg a n i z a c ió n , d e s d e 
i n f o r m a ti v os d e u na 
e n la z a r l o s re c u r s o s 
u ti liz a n e s ta te c n o lo g í a p a ra 
e s t á n d a r e s d e In t e r n e t, 
p r iv a d a b a s a d a e n l os 
• Int r a n e t : R e d d e or d e n a d ore s 
E l e c t r ó n i c o ” 
“ C o m e r c i o 
s e r v i c i o d e 
q u e b r i n d a n e l 
E je m p l o s d e p á g i n a s 
“VIDEOCONFERENCIA” 
ACTIVIDAD 
1.- Explica mediante un mapa mental-conceptual el servicio de 
“Videoconferencia”. El mapa debe contener los siguientes puntos: 
*Definición de “Videoconferencia” 
*Características de la “Videoconferencia”
*Ventajas y desventajas de la “Videoconferencia” 
*Tipos de “Videoconferencia” 
*Recursos que se requieren para establecer una “Videoconferencia” 
D e f in i c ió n Y 
C a r a c t e r í s t i c a s 
d e la 
“ V id e o c o n f e r e 
n c ia ” 
E s la c om u n ic a c ió 
n s im u ltá n e a 
b id ire c c ion a l 
d e a u d io y v íd e o, 
q u e p e rm ite 
m a n te n e r 
re u n ion e s c on 
g ru p os d e 
p e rs on a s 
s itu a d a s e n 
lu g a re s a le ja d os 
e n tre s í 
V e n t a ja s y 
d e s v e n t a ja s d e la 
“ V id e o c o n f e r e n c ia 
” 
Ve n t a ja s 
R e u n ir p e rs on a s 
s itu a d a s e n 
d ife re n te s lu g a re s 
g e og rá f ic os 
C om p a rtir id e a s , 
c on oc im ie n tos , 
in form a c ión , 
S olu c ió n d e 
p rob lem a s 
D e s v e n t a ja s 
E x trem a d am e n te 
c a ros 
R e n ta d e c a n a le s d e 
c om u n ic a c ión 
T IPOS : 
T ip o s d e 
“ V id e o c o n f e r e n c ia 
V id e o c o n f e r e n c ia 
s o b r e r e d e s IP . 
V id e o c o n f e r e n c ia 
c o n a p l ic a c io n e s d e 
e s c r it o r io c om o IS L , 
Ad ob e 
C on n e c t , S k y p e , Poly 
c om PV X , G oog le Ta lk 
“TRANSMISIÓN O WEBCAST” 
ACTIVIDAD 
1.- Explica mediante un mapa mental-conceptual el servicio de “Transmisión 
o Webcast”. El mapa debe contener los siguientes puntos: 
*Definición de “Transmisión o Webcast” 
*Características del servicio de “Transmisión o Webcast” 
*Ventajas y desventajas del servicio de “Transmisión o Webcast”
¿Q U E E S ? 
E s u n d is e ñ o d e tra n sm is ión 
a In te rn e t d on d e tra n sm ite u n 
m e d io e n v iv o s im i la r a 
u n p rog ram a d e te le v is ión o 
u n a em is ora d e ra d io. 
Tr a n s m i s ió n o 
W e b c a s t 
Us os h a b itu a le s d e 
we b c a s t in g : re la c ion c on 
in v e rs o re s , m a rke t in g , 
form a c ión , c om u n ic a c ión 
c orp o ra tiv a Pla ta form a 
we b c a s t in g 
Pla ta form a l id e r d e 
we b c a s tin g a n iv e l 
g lo b a l, p a r te d e l g ru p o 
O N2 4 - IMA S T E 
“ACCESO REMOTO” 
ACTIVIDAD 
1.- Explica mediante un mapa mental-conceptual el servicio de “Acceso 
Remoto”. El mapa debe contener los siguientes puntos:
*Definición de “Acceso Remoto” 
*Características del servicio de “Acceso Remoto” 
*Ventajas y desventajas del servicio de “Acceso Remoto” 
S is t em a s e g u ro 
S o p o r t e p a r a c om p u t a d o r a s d e l h o g a r 
E n v ía e l e n t o r n o d e t r a b a jo to t a l 
S e c o n s id e r a A dm in is t r a c ió n R em o t a a la 
fu n c io n a lid a d d e a lg u n o s p r o g r am a s q u e 
p e rm it e n r e a liz a r c ie r to s t ip o s d e a c c io n e s 
d e s d e u n e q u ip o lo c a l 
A C C E S O R EMO T O 
Ve n t a ja s :P u e d e n r e p a r a r o h a c e r 
m a n t e n im ie n to p r e v e n t iv o a t u P C s in s a lir 
d e c a s a y c o n la s e g u r id a d d e q u e t u P C 
s e r á r e p a r a d a . 
P u e d e s p e d ir a c c e s o r em o t o c u a n d o lo 
n e c e s it e s s in n in g ú n p r o b lem a 
D e s v e n t a ja s : S o lo s e p u e d e n h a c e r u n 
d e t e rm in a d o t ip o s d e a c t iv id a d e s (m e n o s 
fo rm a t e a r ) . 
E l a c c e s o r em o t o s o lo in v o lu c r a a l S o f twa r e . 
“REDES SOCIALES” 
ACTIVIDAD 
1.- Explica mediante un mapa mental-conceptual el servicio de “Redes 
Sociales”. El mapa debe contener los siguientes puntos: 
*Definición de “Redes Sociales”
*Características del servicio de “Redes Sociales” 
*Ventajas y desventajas de las “Redes Sociales” 
R e d e s 
S o c ia le s : 
S on a quella s con 
la s cua les nos 
podemos 
c comunic omunic a r con 
los dema s y a 
sea s ea a corta o 
la rg a dis ta nc ia 
C ARAC T E R IS TIC 
T IC 
AS : 
S e puede 
a c c ceder eder a v a ria s 
cuenta s y poder 
comunic a rs e con 
los dema s en un 
mismo ambito 
VENTAJAS : 
VENTAJAS : 
Poder c omunic a rs e con los 
dema s a la rg a dis tanc ia 
Ver o ins eta r ima g enes 
Poder c omunic a rs e con los 
dema s a la rg a dis tanc ia 
Ver o ins eta r ima g enes 
propia s 
propia s 
D E S VENTAJAS : 
DE S VENTAJAS : 
No ex is te una ma y or 
s eg uridad entre lo 
No ex is te una ma yor 
s eg uridad entre lo 
s prog rama s 
sprog rama s 
Todos pueden v er la s 
public a c iones que se 
Todos pueden v er la s 
public a c iones que se 
rea liz an 
rea liz an 
¿Cómo ha cambiado la comunicación de las personas con su comunidad a 
partir de su uso? 
La comunicación ha dado un cambio repentino por que anteriormente era 
por medio de las cartas y ahora ya no porque existen los teléfonos o medios 
de comunicación 
Ejemplos de Programas que brinden el servicio de “Redes Sociales”
Facebook, Correos electrónicos, Twitter, Skipe, You Tube, Blogger, Linkedin 
etc…. 
¿Quién es el creador de Facebook? 
Mark Zuckerberg, y fundado junto a Eduardo Saverin, Chris 
Hughes y Dustin Moskovitz 
¿Qué significa? 
La comunicación y la tecnología. 
¿En qué año fue lanzado? 
A mediados de 2007 
¿Con que finalidad se creó? 
Para tener una mayor comunicación y cercanía entre los demás al igual que 
conocer mas gente 
¿Quién es el creador de Twitter? 
Jack Dorsey 
¿Qué significa?Gorjear” o “trinar”, es el nombre de una red de 
microblogging que permite escribir y leer mensajes en Internet que no 
superen los 140 caracteres. Estas entradas son conocidas como tweeds. 
¿En qué año fue lanzado? 
En julio de 2006 
¿Con que finalidad se creó? 
Para enviar mensajes de texto plano de corta longitud, con un máximo de 
140 caracteres, llamados tweeds, que se muestran en la página principal del 
usuario 
“BLOGS”
ACTIVIDAD 
1.- Explica mediante un mapa mental-conceptual el servicio de “Blogs”. El mapa debe contener 
los siguientes puntos: 
Definición de “Blog” 
¿Cuál es el nombre de los 2 términos que forman la palabra “Blog”? 
Los términos ingleses blog y web blog provienen de las palabras web y log ('log' en 
inglés es sinónimo de diario) 
¿Qué significan los términos? 
El web blog es una publicación en línea de historias publicadas con una periodicidad 
muy alta, que son presentadas en orden cronológico inverso, es decir, lo más reciente 
que se ha publicado es lo primero que aparece en la pantalla 
Blog, los lectores pueden escribir sus comentarios y el autor darles respuesta, de forma 
que es posible establecer un diálogo. No obstante, es necesario precisar que ésta es 
una opción que depende de la decisión que tome al respecto el autor del blog, pues las
herramientas permiten diseñar blogs en los cuales no todos los internautas -o incluso 
ninguno- puedan participar agregando comentarios. 
¿De dónde se origina el término de “bitácora”? 
Al igual que navegación, el concepto de bitácora proviene de la náutica: representa el 
diario de un barco, el documento donde se registran los acontecimientos e incidentes 
de una travesía; el registro es cronológico, sucesivo 
Características de un “Blog” 
Los lectores pueden escribir sus comentarios y el autor darles respuesta, de forma que 
es posible establecer un diálogo. No obstante, es necesario precisar que ésta es una 
opción que depende de la decisión que tome al respecto el autor del blog, pues las 
herramientas permiten diseñar blogs en los cuales no todos los internautas -o incluso 
ninguno- puedan participar agregando comentarios. 
Ventajas y desventajas de un “Blog” 
VENTAJAS: 
- Permiten un canal de comunicación informal entre el maestro y el estudiante. 
- Pueden transformar el entorno tradicional de la sala de clases en uno donde el aprendizaje gire 
en torno al estudiante. 
- El estudiante se vuelve un ente activo y no pasivo. Dándonos la oportunidad de desarrollar 
nuestras ideas de manera libre y espontánea 
- Crea en el estudiante un compromiso (lo que escriba lo van a leer otros, por lo que tomará 
conciencia al respecto). 
- El uso de los blogs libera la creatividad en los estudiantes. 
DESVENTAJAS: 
Así mismo, es frecuente, que por parte de los alumnos, se argumente en contra del 
uso de blogs en educación con base en supuestos como: “La educación de este
tipo no sirve, porque no se tiene contacto con el profesor”, “no se puede aprender 
cuando no se está obligando al alumno directamente”, “la educación por internet es 
de más baja calidad que la que se recibe en un salón de clases normal”. 
Ejemplos de Programas que brinden el servicio de “Blogs” 
El software es un producto que se puede distribuir de varias maneras. De forma clásica 
se hace mediante una instalación directa en equipos del cliente. Normalmente, si 
alguien quiere usar una aplicación de ventas, compra el CD-producto de instalación, 
ejecuta un programa de configuración, da sus claves y, de este modo, puede comenzar 
a utilizar el sistema. Pero si el usuario necesita que otra persona al extremo del globo 
terráqueo consulte su lista de clientes, o de cobros pendientes, o de precios, y los 
quisiera manipular con el mismo software, necesitaría otro CD-producto, o necesitaría 
bajar ese programa ejecutable de la web, y generalmente necesitaría otra licencia para 
ese producto, o hacer uso de una VPN, o comunicarse mediante correo electrónico con 
la sede de operaciones. En cambio, si el software está modelado como servicio, los 
requerimientos pueden ser mucho más simples. 
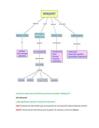
“WEBQUEST” 
ACTIVIDAD 
1.- Explica mediante un mapa mental-conceptual el servicio de “Webquest”. El mapa debe 
contener los siguientes puntos: 
Definición de “Webquest”
¿Cuál es el nombre de los 2 términos que forman la palabra “Webquest”? 
Son web-quest 
¿Qué significado surge de la fusión de los términos? 
WEB: Conjunto de información que se encuentra en una dirección determinada de internet. 
QUEST: Herramientas informáticas para la gestión de sistemas y entornos software
¿Qué plantea una “Webquest” a los estudiantes? 
· Es una versión de las Webquest que se reduce a sólo tres pasos: introducción 
(Escenario), tarea y resultado (Producto). Es una buena manera de iniciar al 
alumnado en la utilización de las TIC. 
· Duración: Se puede llevar a cabo en 50 minutos. 
Iniciar al alumnado en la utilización de las TIC 
Tipos de “Webquest” 
 Corta Duración 
· Objetivo: La meta educacional de un Webquest a corto plazo es la adquisición e 
integración del conocimiento de un determinado contenido de una o varias 
materias. 
· Duración: se diseña para ser terminado de uno a tres períodos de clase. 
 Larga Duración 
· Objetivo: Extensión y procesamiento del conocimiento (deducción, inducción, 
clasificación, abstracción, entre otros) 
· Duración: Entre una semana y un mes de clase 
Ventajas y desventajas del servicio de “Webquest” 
Ventajas:
· Puede ser utilizada en los diferentes niveles educativos. 
· Se realizan tareas de investigación. 
· Hay aplicaciones prácticas. 
· Se realizan tareas de análisis, de diseño, de producción creativa, etc. 
· Se desarrollan diferentes tipos de competencias. 
· Va más allá de los métodos tradicionales. 
· Fortalece las capacidades intelectuales y de producción al tener un mejor acceso a la 
información. 
· Auxilia al alumno en la destreza de resolver problemas al no darle la solución sino el camino 
para llegar a ella. 
· Promueve en el alumno una actitud crítica. 
· El docente puede evaluar de forma objetiva ya que proporciona todos los elementos para 
llevarla a cabo. 
. 
Desventajas: 
· No son adecuadas para todo tipo de contenidos como: las diferencias de hora entre países, símbolos 
químicos de la tabla periódica, banderas de las Comunidades Autónomas. 
· Su nivel de complejidad puede ser alto, al no estar bien diseñada. 
· Se requiere de una adecuada preparación tanto de quien la elabora como de quien la va a utilizar. 
· Es necesario disponer de recursos tecnológicos. 
· Los contenidos o materiales educativos pueden desviarse de los objetivos de la clase. 
Estructura típica de una “Webquest” 
Se espera que un Webquest tenga al menos las siguientes partes: una introducción clara, 
sucinta que proporcione la información necesaria para iniciar la actividad; una tarea central 
interesante y concreta; una colección de recursos (sitios web fundamentalmente) donde 
encontrar la información necesaria; una descripción paso a paso del proceso que se 
utilizará para la tarea, pautas para organizar la información adquirida (preguntas que deben 
ser contestadas, etc.). Ésta será la parte fundamental para los alumnos; la evaluación del 
trabajo de los alumnos y como cierre una conclusión, que repase lo que han aprendido los 
alumnos y cómo puede ser aplicado en otros temas.
Ejemplos de Programas que brinden el servicio de “Webquest” 
· Sitio catalán de la WebQuest 
· Qué son Webquest 
· Biblioteca Semántica de WebQuest 
· Webquests para segundas lenguas

ACTIVIDADES RESTANTES

  • 1.
    la n et iq u e t a d e l s e r v ic io d e c o r r e o e le c t r ó n ic o L a Netiqueta comprende toda s la s forma s de inte ra c c ión direc ta e indire c ta E l : el niv el de leng ua je utiliz a do, el forma to del mens a je, dis tinc ión de ambiente conc ienc i a de la s c a pa c idad es de l s erv idor E l comportamiento en el correo elec trónico: la forma en que nos dirig imos a la persona , el contenido del mens a je (public idad, s pam, c adena s , etc .) , el contenido de los a rchiv os adjuntos (s i aplic a ) , el uso de ma y ús cula s , etc . us o de íconos modera do. TEMAS “NETIQUETA” ACTIVIDAD 1.- ¿Qué es la netiqueta? Es el conjunto de normas de comportamiento general en Internet. La Netiqueta no es más que una adaptación de las reglas de etiqueta del mundo real a las tecnologías y el ambiente virtual 2.- Explica mediante un mapa conceptual la netiqueta del servicio de correo electrónico
  • 2.
    Conversación en líneay Mensajería instantáneael uso de un cliente mensajería instantánea que realiza el servicio se diferencia del coreo electrónico.manera mediante software a través Internetdesigna escritaes una forma comunicación tiempo real entre dos o más personas basada texto. “CONVERSACIÓN EN LÍNEA Y MENSAJERIA INSTANTANEA” ACTIVIDAD 1.- Explica mediante un mapa mental-conceptual lo relacionado a los servicios: “Conversación en línea y Mensajería instantánea”.
  • 3.
    2.- Investiga eninternet qué es el flood y qué perjuicio representa en la conversación en línea. Flood es un término en ingles que significa literalmente inundación Los prejuicios que tiene en la conversación en línea es que consiste en mandar mucha información en poco tiempo a alguien para intentar que se sature. 3.-Basandote en el video sobre el tema de netiqueta redacten en binas 5 reglas de netiquetas para la conversación en línea. REGLA No. 1: Recuerde lo humano La regla de oro que le enseñaron sus padres y sus primeros educadores fue muy simple: No hagas a otros lo que no quieras que te hagan a ti. Trate de ponerse en los zapatos de los otros. Defiéndase pero trate de no herir los sentimientos de otros. REGLA No. 2: Siga en la Red los mismos estándares de comportamiento que utiliza en la vida real REGLA No. 3: Sepa en qué lugar del ciberespacio está La “Netiqueta” varía de un dominio al otro. REGLA No. 4: Respete el tiempo y el ancho de banda [4] de los demás Es de conocimiento común que hoy en día la gente tiene menos tiempo que antes, aunque (o posiblemente porque) duerman menos y tengan más elementos que ahorran tiempo de los que tuvieron sus abuelos. REGLA No. 5: Ponga de su parte, véase muy bien en línea Aproveche las ventajas del anonimato No quiero dejar la impresión de que la Red es un sitio cruel y frío lleno de gente que desea insultar a otros. Como en el resto del mundo, la mayoría de la gente que se comunica en línea lo que desea es “caer” bien. Las redes de trabajo (net Works) –en especial los grupos de discusión– le permiten ponerse en contacto con personas a las que por otros medios usted no podría aproximarse. Y ninguno de ellos lo puede ver. Usted no será juzgado por el color de su piel, ojos, o pelo, peso, edad o vestuario. 4.- Investiga qué es la “Ingeniería Social” y ¿cuál es su relación con el chat? Ingeniería social es la práctica de obtener información confidencial a través de la manipulación de usuarios legítimos. Es una técnica que pueden usar ciertas personas, tales como investigadores privados, criminales , o delincuentes informáticos, para obtener información, acceso o privilegios en sistemas de información que les permitan realizar algún acto que perjudique o exponga la persona u organismo comprometido a riesgo o abusos.
  • 4.
    “MODIFICACIONES INFORMÁTICAS DEL LENGUAJE” ACTIVIDAD 1.- Investiga los siguientes tipos de lenguajes: Lenguaje 1337: Leet speak o leet (1337 5p34k o 1337 en la escritura leet) es un tipo de escritura con caracteres alfanuméricos usado por algunas comunidades y usuarios de diferentes medios de internet. Esta escritura se caracteriza por escribir los caracteres alfanuméricos de una forma incomprensible para otros usuarios ajenos, inexpertos o neófitos a los diferentes grupos que utilizan esta escritura. El término "leet", pronunciada lit, proviene de élite. Lenguaje KeYCaPS: CONSISTE EN ESCRIBIR UN TEXTO PONIENDO LAS CONSONANTES EN MAYUSCULAS Y EN MINUSCULAS LAS VOCALES POR EJEMPLO: el perro de San Roque no tiene rabo CONVERTIRIA EN: eL PeRRo De SaN RoQue No TieNe RaBo ESTE TIPO DE LENGUAJE TIENDE A COMBINARSE CON EL LENGUAJE 1337.Lenguaje SMS o XAT: El lenguaje chat o lenguaje SMS es una forma abreviada de escribir las palabras de un mensaje para que resulte más corto y rápido. 2.-Redacten en equipo una opinión en la que señalen si creen que estas alteraciones en las formas de escribir podrían perjudicar permanentemente a nuestra lengua. R= En parte podría afectar a nuestra lengua porque al abreviar algunas palabras afecta el debido lenguaje que llevamos y en algunos caso las personas no entienden cuando abreviamos las palabras es por eso que si puede afectar
  • 5.
    “GRUPOS Y FOROSDE DISCUSIÓN” ACTIVIDAD 1.- Explica mediante un mapa mental-conceptual los servicios de: “Grupos y Foros de discusión”. El mapa debe contener los siguientes puntos: Definición de News groups, Grupo y Foro Son también, como las listas, medios especializados de comunicación colectiva en la Red.Los news groups, o abreviadamente news, se llaman en castellano "grupos de noticias" o "grupos de discusión". ¿En qué año y donde nacieron los Foros? Los foros de discusión nacieron en 1979, en la Universidad de Duke, cuando un par de estudiantes -Tom Truscott y James Ellis- observaron que las listas de correo no cubrían todas las necesidades ante una duda o un requerimiento, por lo cual crearon unas aplicaciones que denominaron "Network News" (Noticias de la Red). Ventajas y desventajas de un Foro VENTAJAS · Se comparten opiniones, experiencias y dudas sobre un tema · Expresan y responden opiniones · Se conocen opiniones de un tema de diferentes personas · Aunque uno entre después se puede entender el tema DESVENTAJAS · Debes de conocer desde el principio el tema del foro para no perderte
  • 6.
    · Para participaren el foro debes tener una cuenta de e-mail y no todos tienen o saber crearla Características de un Foro El envío de mensajes se hace mediante correo electrónico (que no va a un destinatario concreto, sino a un ordenador especializado o "servidor de noticias"). El acceso a los grupos suele hacerse mediante programas incluidos en los navegadores o en los programas de correo. Existen también programas específicos para lectura de grupos de noticias. ¿Qué es un posts? Es un dominio de Internet de nivel superior elevado al ICANN para su aprobación como un como un dominio patrocinado. Su uso estaría restringido para servicios postales nacionales y regionales, así como también para empresas privadas que brinden servicios similares. ¿Qué es postear? Regularme un post quiere decir te quiero que me escribas en mi muro un mensaje ¿A qué se le considera hilo (thread) en un Foro? Unirse a un grupo de trabajo y un miembro de la misma enviar este correo a mí ya los demás miembros, para mantenerse en contacto ¿Cuál es la diferencia entre los foros y las salas de chat? Los foros en Internet es una aplicación web que da soporte a discusiones u opiniones en línea. Las salas de chat también conocido como cibercharla, designa una comunicación escrita realizada de manera instantánea mediante el uso de un software y a través de internet entre dos, tres o más personas ya sea de manera pública a través de los llamados chats públicos ¿Cuáles son los 2 elementos básicos de un Foro? 1.- Medidas organizativas Ahora ya tenemos el personal de seguridad, pero éste debe integrarse a las medidas organizativas que nos permitan definir la misión de protección. En este orden de ideas, la primera tarea está en definir lo que se va a proteger y qué impondrá ese esfuerzo, es decir determinar exhaustivamente el nivel de la amenaza. 2.-Medios técnicos Los medios técnicos de prevención y protección son todos aquellos materiales, elementos, dispositivos equipos y sistemas que se emplean en
  • 7.
    general o específicamente,como contraposición a los riesgos o amenazas identificados y evaluados en las medidas organizativas. ´´EDUCACIÓN EN LÍNEA” ACTIVIDAD 1.- Explica mediante un mapa mental-conceptual el servicio de “Educación en Línea”. El mapa debe contener los siguientes puntos: *Definición de Educación en Línea, Teleducación o e-learning *Características de la Educación en Línea, Teleducación o e-learning *Ventajas y desventajas de la Educación en Línea, Teleducación o e-learning *Principales aplicaciones
  • 8.
    Aquella en laque los doc ente s y es tudiantes pa rtic ipa n en un entorno dig ita l tra v é s de redes Aquella en la que los doc ente s y e s tudiantes pa rtic ipa n en un entorno dig ita l tra v é s de redes de computadora s . de computadora s . E d u c a c ió n e n L ín e a Te permite es tudia r y Te permite es tudia r y traba ja r traba ja r pa ra lelamente. Dif icultad de pa ra lelamente. D if icultad de transmitir y cons erv a r determinados v a lore s transmitir y cons erv a r determinados v a lore s soc ia les . soc ia les . es tudia r es tudia r es pec ia lida des , diploma dos o es tudia r una lic enc ia tura , es pec ia lida des , diploma dos o es tudia r una lic enc ia tura , ma es tria o doc tora do ma es tria o doc tora do E l us o peda g óg ic o de la s E l us o peda g óg ic o de la s Tec nolog ía s de la Informa c ión y C omunic a c ión L a inc lus ión de Tec nolog ía s de la Informa c ión y C omunic a c ión L a inc lus ión de a c tiv ida de s que proponen traba jo c ola bora tiv o entre a c tiv ida de s que propone n traba jo c ola bora tiv o entre los es tudiante s los es tudiante s ¿Cuál es el nombre de las entidades mediante las cuáles los estudiantes estan apoyados en la educación en línea? Universidad en Línea - UNITEC Campus en línea UVM | Maestría en Línea en Administración de Instituciones... Plataformas de educación virtual o a distancia en Colombia ¿Cuáles son los elementos que requiere un estudiante para ingresar a un portal virtual de educación en línea? Se hace referencia a los principales elementos que deben considerarse al planear una modalidad a distancia. Estos elementos son el resultado del análisis realizado a diferentes fuentes, tanto nacionales como
  • 9.
    internacionales, y dela información obtenida a partir de tres programas de estudio. ¿Cuáles son los espacios de comunicación que los estudiantes tienen disponibles en un portal virtual de educación en línea? Si bien existen cursos de educación en línea en diversos formatos y niveles, la oferta educativa en línea para la enseñanza universitaria es la más importante actualmente y proviene tanto de universidades públicas como privadas, ofreciendo en su conjunto una amplia oferta educativa tanto para la formación de grado como para la formación de posgrado, existiendo incluso instituciones que imparten cursos en dicha modalidad de forma exclusiva. “PEER TO PEER” ACTIVIDAD 1.- Explica mediante un mapa mental-conceptual el servicio “Peer to Peer”. El mapa debe contener los siguientes puntos: *Definición del servicio “Peer to Peer” *Ventajas y desventajas del servicio “Peer to Peer” *Programas que brindan el servicio “Peer to Peer”
  • 10.
    to P ee r t o P e e r VENTAJAS : Tiene la fa c ilida d pa ra opera r e ins ta la r, permite el interc a nbio direc to VENTAJAS : Tiene la fa c ilida d pa ra opera r e ins ta la r, permite e l interc a nbio direc to de informa c ion en cua lquier forma to. de informa c ion en cua lquier forma to. E s una red de c omputa dora s en la que todos o a lg unos a spec tos func ionan s in c lientes ni se rv idores f ijo s , s ino una s erie de nodos que s e c omporta n como ig ua les entre s í. D E S VENTAJAS : A medida de que la red c re c e s e v uelv e ma s D E S VENTAJAS : A medida de que la red c rece s e v uelv e ma s dif ic il de coordina r y dif ic il de coordina r y opera r, s e opera r, s e pueden conec ta r 1 0 pueden c onec ta r 10 dispos itiv os no ma s , fa lta de dispos itiv os no ma s , fa lta de seg urida d, s eg urida d, el s is tema no el s is tema no es c entra liz a do y es to dif iculta la a dminis tra c ion, e s c entra liz a do y es to dif ic ulta la a dminis tra c ion, s i a lg un equipo s i a lg un equipo s e da ña s e puede da ña r toda s e da ña s e puede daña r toda la red. la red. PROGRAMAS : Inte rc amb io y bú s queda de f iche ros . Quiz á s s ea la a plic a c ión má s PROGRAMAS : Interc ambio y búsqueda de f icheros . Quiz á s s ea la a plic a c ión má s ex te ndida de e s te tipo de rede s . ex tendida de es te tipo de redes . Alg unos ejemplos Alg unos ejemplos son B itTorrent o emule (de la son B itTorrent o emule (de la re d eD onkey 200 0) . red eD onkey 20 00 ) . S is tema s de f ic heros dis tribuidos , S is tema s de f ic heros dis tribuidos , c omo C FS o Fre enet. como C FS o Freenet. S is tema s pa ra proporc iona r c ierto S is tema s pa ra proporc iona r c ierto g rado de a nonima to, g ra do de a nonima to, c omo i2p, Ta rza n o MorphMix . como i2 p, Ta rz a n o MorphMix . E s una red de computa dora s en la que todos o a lg unos a s pec tos func iona n s in c lientes ni s erv idores f ijo s , s ino una s erie de nodos que s e c omporta n como ig ua le s entre s í. “COMERCIO ELECTRÓNICO” ACTIVIDAD 1.- Explica mediante un mapa mental-conceptual el servicio “Comercio Electrónico”. El mapa debe contener los siguientes puntos: *Definición de “Comercio Electrónico” *Ventajas y desventajas del servicio de “Comercio Electrónico” *Ejemplos de páginas que brindan el servicio de “Comercio Electrónico”
  • 11.
    e l ec t ró n i c o d e d a t o s c o m o e l I n t e r c a m b io m e d io s e le c tró n ic os t a le s tr a n s a c c i o n e s m e d ia n t e • a p li c a b a a la re a liza c ió n d e ot ra s r e d e s in fo rm á ti c a s ta le s c o m o In te r n e t y tr a v é s d e m e d io s e le c tró n ic o s , de p ro d u c to s o d e s e r v ic i o s a • C on s is te e n la c o m p r a y v e n t a E l e c t r ó n i c o ” “ C o m e r c i o D e f in i c i ó n d e In t e r n e t" . e s ta " p ro b a n d o s u e rt e e n tra ta m a s q u e d e g e n te q u e le g a lm e n t e e n s u p a ís y n o s e s iq u i e r a e s tá n c o n s ti tu id a s s e r v ic ios p o r In te r n e t n i ofre c e n s u s p r o d u c t os o o "p e rs on a s -e m pre s a " q u e m u c h os c a s os la s " e m pre s a s " o e n e l m is m o, p e r o e n é s t a p u e d e e s t a r e n o tro p a ís c om e rc io e l e c t ró n i c o , y a q u e v e n d e e s u n ri e s g o d e l • N o c on oc e r l a e m p r e s a q u e e l a ñ o. día , 7 d í a s a l a s e m a n a , t od o • D is p o n ib il id a d l a s 2 4 ho r a s de l g e og r á f ic os y d e t ie m p o. • D e s a p a re c e n lo s l ím it e s ha c e r e s t u d io d e m e r c a d o . • R e d u c c i ón d e c os t o re a l a l E l e c t r ó n i c o ” “ C o m e r c i o s e r v i c i o d e d e s v e n t a j a s d e l V e n t a j a s y o tr o d is p o s it iv o e l e c t ró n i c o. o rd e n a d o re s o d e c u a lq u ie r d e l ín e a s t e l e f ó n ic a s , r e d e s de s e rv i c io s o p a g o s p o r m e d i o d e i n f o r m a c ió n, p ro d u c to s , • C o m e r c io E l e c t rón i c o : E n t re g a d oc u m e n to s . a s i s t e m a s d e g e s t ió n d e d e s d e b a s e s d e d a t o s le g a le s d oc u m e n to s m u lt im e d i a , d oc u m e n to s d e t e x to a o rg a n i z a c ió n , d e s d e i n f o r m a ti v os d e u na e n la z a r l o s re c u r s o s u ti liz a n e s ta te c n o lo g í a p a ra e s t á n d a r e s d e In t e r n e t, p r iv a d a b a s a d a e n l os • Int r a n e t : R e d d e or d e n a d ore s E l e c t r ó n i c o ” “ C o m e r c i o s e r v i c i o d e q u e b r i n d a n e l E je m p l o s d e p á g i n a s “VIDEOCONFERENCIA” ACTIVIDAD 1.- Explica mediante un mapa mental-conceptual el servicio de “Videoconferencia”. El mapa debe contener los siguientes puntos: *Definición de “Videoconferencia” *Características de la “Videoconferencia”
  • 12.
    *Ventajas y desventajasde la “Videoconferencia” *Tipos de “Videoconferencia” *Recursos que se requieren para establecer una “Videoconferencia” D e f in i c ió n Y C a r a c t e r í s t i c a s d e la “ V id e o c o n f e r e n c ia ” E s la c om u n ic a c ió n s im u ltá n e a b id ire c c ion a l d e a u d io y v íd e o, q u e p e rm ite m a n te n e r re u n ion e s c on g ru p os d e p e rs on a s s itu a d a s e n lu g a re s a le ja d os e n tre s í V e n t a ja s y d e s v e n t a ja s d e la “ V id e o c o n f e r e n c ia ” Ve n t a ja s R e u n ir p e rs on a s s itu a d a s e n d ife re n te s lu g a re s g e og rá f ic os C om p a rtir id e a s , c on oc im ie n tos , in form a c ión , S olu c ió n d e p rob lem a s D e s v e n t a ja s E x trem a d am e n te c a ros R e n ta d e c a n a le s d e c om u n ic a c ión T IPOS : T ip o s d e “ V id e o c o n f e r e n c ia V id e o c o n f e r e n c ia s o b r e r e d e s IP . V id e o c o n f e r e n c ia c o n a p l ic a c io n e s d e e s c r it o r io c om o IS L , Ad ob e C on n e c t , S k y p e , Poly c om PV X , G oog le Ta lk “TRANSMISIÓN O WEBCAST” ACTIVIDAD 1.- Explica mediante un mapa mental-conceptual el servicio de “Transmisión o Webcast”. El mapa debe contener los siguientes puntos: *Definición de “Transmisión o Webcast” *Características del servicio de “Transmisión o Webcast” *Ventajas y desventajas del servicio de “Transmisión o Webcast”
  • 13.
    ¿Q U EE S ? E s u n d is e ñ o d e tra n sm is ión a In te rn e t d on d e tra n sm ite u n m e d io e n v iv o s im i la r a u n p rog ram a d e te le v is ión o u n a em is ora d e ra d io. Tr a n s m i s ió n o W e b c a s t Us os h a b itu a le s d e we b c a s t in g : re la c ion c on in v e rs o re s , m a rke t in g , form a c ión , c om u n ic a c ión c orp o ra tiv a Pla ta form a we b c a s t in g Pla ta form a l id e r d e we b c a s tin g a n iv e l g lo b a l, p a r te d e l g ru p o O N2 4 - IMA S T E “ACCESO REMOTO” ACTIVIDAD 1.- Explica mediante un mapa mental-conceptual el servicio de “Acceso Remoto”. El mapa debe contener los siguientes puntos:
  • 14.
    *Definición de “AccesoRemoto” *Características del servicio de “Acceso Remoto” *Ventajas y desventajas del servicio de “Acceso Remoto” S is t em a s e g u ro S o p o r t e p a r a c om p u t a d o r a s d e l h o g a r E n v ía e l e n t o r n o d e t r a b a jo to t a l S e c o n s id e r a A dm in is t r a c ió n R em o t a a la fu n c io n a lid a d d e a lg u n o s p r o g r am a s q u e p e rm it e n r e a liz a r c ie r to s t ip o s d e a c c io n e s d e s d e u n e q u ip o lo c a l A C C E S O R EMO T O Ve n t a ja s :P u e d e n r e p a r a r o h a c e r m a n t e n im ie n to p r e v e n t iv o a t u P C s in s a lir d e c a s a y c o n la s e g u r id a d d e q u e t u P C s e r á r e p a r a d a . P u e d e s p e d ir a c c e s o r em o t o c u a n d o lo n e c e s it e s s in n in g ú n p r o b lem a D e s v e n t a ja s : S o lo s e p u e d e n h a c e r u n d e t e rm in a d o t ip o s d e a c t iv id a d e s (m e n o s fo rm a t e a r ) . E l a c c e s o r em o t o s o lo in v o lu c r a a l S o f twa r e . “REDES SOCIALES” ACTIVIDAD 1.- Explica mediante un mapa mental-conceptual el servicio de “Redes Sociales”. El mapa debe contener los siguientes puntos: *Definición de “Redes Sociales”
  • 15.
    *Características del serviciode “Redes Sociales” *Ventajas y desventajas de las “Redes Sociales” R e d e s S o c ia le s : S on a quella s con la s cua les nos podemos c comunic omunic a r con los dema s y a sea s ea a corta o la rg a dis ta nc ia C ARAC T E R IS TIC T IC AS : S e puede a c c ceder eder a v a ria s cuenta s y poder comunic a rs e con los dema s en un mismo ambito VENTAJAS : VENTAJAS : Poder c omunic a rs e con los dema s a la rg a dis tanc ia Ver o ins eta r ima g enes Poder c omunic a rs e con los dema s a la rg a dis tanc ia Ver o ins eta r ima g enes propia s propia s D E S VENTAJAS : DE S VENTAJAS : No ex is te una ma y or s eg uridad entre lo No ex is te una ma yor s eg uridad entre lo s prog rama s sprog rama s Todos pueden v er la s public a c iones que se Todos pueden v er la s public a c iones que se rea liz an rea liz an ¿Cómo ha cambiado la comunicación de las personas con su comunidad a partir de su uso? La comunicación ha dado un cambio repentino por que anteriormente era por medio de las cartas y ahora ya no porque existen los teléfonos o medios de comunicación Ejemplos de Programas que brinden el servicio de “Redes Sociales”
  • 16.
    Facebook, Correos electrónicos,Twitter, Skipe, You Tube, Blogger, Linkedin etc…. ¿Quién es el creador de Facebook? Mark Zuckerberg, y fundado junto a Eduardo Saverin, Chris Hughes y Dustin Moskovitz ¿Qué significa? La comunicación y la tecnología. ¿En qué año fue lanzado? A mediados de 2007 ¿Con que finalidad se creó? Para tener una mayor comunicación y cercanía entre los demás al igual que conocer mas gente ¿Quién es el creador de Twitter? Jack Dorsey ¿Qué significa?Gorjear” o “trinar”, es el nombre de una red de microblogging que permite escribir y leer mensajes en Internet que no superen los 140 caracteres. Estas entradas son conocidas como tweeds. ¿En qué año fue lanzado? En julio de 2006 ¿Con que finalidad se creó? Para enviar mensajes de texto plano de corta longitud, con un máximo de 140 caracteres, llamados tweeds, que se muestran en la página principal del usuario “BLOGS”
  • 17.
    ACTIVIDAD 1.- Explicamediante un mapa mental-conceptual el servicio de “Blogs”. El mapa debe contener los siguientes puntos: Definición de “Blog” ¿Cuál es el nombre de los 2 términos que forman la palabra “Blog”? Los términos ingleses blog y web blog provienen de las palabras web y log ('log' en inglés es sinónimo de diario) ¿Qué significan los términos? El web blog es una publicación en línea de historias publicadas con una periodicidad muy alta, que son presentadas en orden cronológico inverso, es decir, lo más reciente que se ha publicado es lo primero que aparece en la pantalla Blog, los lectores pueden escribir sus comentarios y el autor darles respuesta, de forma que es posible establecer un diálogo. No obstante, es necesario precisar que ésta es una opción que depende de la decisión que tome al respecto el autor del blog, pues las
  • 18.
    herramientas permiten diseñarblogs en los cuales no todos los internautas -o incluso ninguno- puedan participar agregando comentarios. ¿De dónde se origina el término de “bitácora”? Al igual que navegación, el concepto de bitácora proviene de la náutica: representa el diario de un barco, el documento donde se registran los acontecimientos e incidentes de una travesía; el registro es cronológico, sucesivo Características de un “Blog” Los lectores pueden escribir sus comentarios y el autor darles respuesta, de forma que es posible establecer un diálogo. No obstante, es necesario precisar que ésta es una opción que depende de la decisión que tome al respecto el autor del blog, pues las herramientas permiten diseñar blogs en los cuales no todos los internautas -o incluso ninguno- puedan participar agregando comentarios. Ventajas y desventajas de un “Blog” VENTAJAS: - Permiten un canal de comunicación informal entre el maestro y el estudiante. - Pueden transformar el entorno tradicional de la sala de clases en uno donde el aprendizaje gire en torno al estudiante. - El estudiante se vuelve un ente activo y no pasivo. Dándonos la oportunidad de desarrollar nuestras ideas de manera libre y espontánea - Crea en el estudiante un compromiso (lo que escriba lo van a leer otros, por lo que tomará conciencia al respecto). - El uso de los blogs libera la creatividad en los estudiantes. DESVENTAJAS: Así mismo, es frecuente, que por parte de los alumnos, se argumente en contra del uso de blogs en educación con base en supuestos como: “La educación de este
  • 19.
    tipo no sirve,porque no se tiene contacto con el profesor”, “no se puede aprender cuando no se está obligando al alumno directamente”, “la educación por internet es de más baja calidad que la que se recibe en un salón de clases normal”. Ejemplos de Programas que brinden el servicio de “Blogs” El software es un producto que se puede distribuir de varias maneras. De forma clásica se hace mediante una instalación directa en equipos del cliente. Normalmente, si alguien quiere usar una aplicación de ventas, compra el CD-producto de instalación, ejecuta un programa de configuración, da sus claves y, de este modo, puede comenzar a utilizar el sistema. Pero si el usuario necesita que otra persona al extremo del globo terráqueo consulte su lista de clientes, o de cobros pendientes, o de precios, y los quisiera manipular con el mismo software, necesitaría otro CD-producto, o necesitaría bajar ese programa ejecutable de la web, y generalmente necesitaría otra licencia para ese producto, o hacer uso de una VPN, o comunicarse mediante correo electrónico con la sede de operaciones. En cambio, si el software está modelado como servicio, los requerimientos pueden ser mucho más simples. “WEBQUEST” ACTIVIDAD 1.- Explica mediante un mapa mental-conceptual el servicio de “Webquest”. El mapa debe contener los siguientes puntos: Definición de “Webquest”
  • 20.
    ¿Cuál es elnombre de los 2 términos que forman la palabra “Webquest”? Son web-quest ¿Qué significado surge de la fusión de los términos? WEB: Conjunto de información que se encuentra en una dirección determinada de internet. QUEST: Herramientas informáticas para la gestión de sistemas y entornos software
  • 21.
    ¿Qué plantea una“Webquest” a los estudiantes? · Es una versión de las Webquest que se reduce a sólo tres pasos: introducción (Escenario), tarea y resultado (Producto). Es una buena manera de iniciar al alumnado en la utilización de las TIC. · Duración: Se puede llevar a cabo en 50 minutos. Iniciar al alumnado en la utilización de las TIC Tipos de “Webquest”  Corta Duración · Objetivo: La meta educacional de un Webquest a corto plazo es la adquisición e integración del conocimiento de un determinado contenido de una o varias materias. · Duración: se diseña para ser terminado de uno a tres períodos de clase.  Larga Duración · Objetivo: Extensión y procesamiento del conocimiento (deducción, inducción, clasificación, abstracción, entre otros) · Duración: Entre una semana y un mes de clase Ventajas y desventajas del servicio de “Webquest” Ventajas:
  • 22.
    · Puede serutilizada en los diferentes niveles educativos. · Se realizan tareas de investigación. · Hay aplicaciones prácticas. · Se realizan tareas de análisis, de diseño, de producción creativa, etc. · Se desarrollan diferentes tipos de competencias. · Va más allá de los métodos tradicionales. · Fortalece las capacidades intelectuales y de producción al tener un mejor acceso a la información. · Auxilia al alumno en la destreza de resolver problemas al no darle la solución sino el camino para llegar a ella. · Promueve en el alumno una actitud crítica. · El docente puede evaluar de forma objetiva ya que proporciona todos los elementos para llevarla a cabo. . Desventajas: · No son adecuadas para todo tipo de contenidos como: las diferencias de hora entre países, símbolos químicos de la tabla periódica, banderas de las Comunidades Autónomas. · Su nivel de complejidad puede ser alto, al no estar bien diseñada. · Se requiere de una adecuada preparación tanto de quien la elabora como de quien la va a utilizar. · Es necesario disponer de recursos tecnológicos. · Los contenidos o materiales educativos pueden desviarse de los objetivos de la clase. Estructura típica de una “Webquest” Se espera que un Webquest tenga al menos las siguientes partes: una introducción clara, sucinta que proporcione la información necesaria para iniciar la actividad; una tarea central interesante y concreta; una colección de recursos (sitios web fundamentalmente) donde encontrar la información necesaria; una descripción paso a paso del proceso que se utilizará para la tarea, pautas para organizar la información adquirida (preguntas que deben ser contestadas, etc.). Ésta será la parte fundamental para los alumnos; la evaluación del trabajo de los alumnos y como cierre una conclusión, que repase lo que han aprendido los alumnos y cómo puede ser aplicado en otros temas.
  • 23.
    Ejemplos de Programasque brinden el servicio de “Webquest” · Sitio catalán de la WebQuest · Qué son Webquest · Biblioteca Semántica de WebQuest · Webquests para segundas lenguas