Licenciatura en Pedagogía 
Realidades y desafíos hacia la construcción de la 
sociedad 
de la información y el conocimiento en México 
Nuevas Tecnologías en Educación 
1504 
Alumnas: 
Gutiérrez Alejo Nadia Angélica 
López Padilla Diana Laura 
Prado Arroyo Isamar 
Olvera Sánchez Angélica 
Rodríguez Granados María Magdalena 
1
RESUMEN 
En el siguiente ensayo, se reflexiona acerca del avance tecnológico universal, centrándonos 
específicamente en México, debido a que la brecha digital por la que atraviesa nuestro país es 
sumamente preocupante. Hablaremos de la desigualdad social considerándola como el obstáculo y 
problema principal por la cual México no ha logrado salir de la brecha digital, ocasionando que no se 
visualice un avance tecnológico de forma concreta en el país, ya que a pesar de que el gobierno lanza 
iniciativas y programas esperando solucionar el problema no se logra el alcance esperado, quedando 
sólo en discursos políticos sin presentar cambios sustanciales. Ante este problema proponemos acudir a 
la educación como un medio de solución, pues al implantar un programa educativo en el que se enseñe 
y capacite a los alumnos a usar de manera apropiada las tecnologías es probable que la brecha digital 
existente en el país pueda superarse. 
PALABRAS CLAVE 
Sociedad de la información, sociedad del conocimiento, TIC, analfabetismo digital, brecha digital 
digitalización,inclusión,México,pobreza,desigualdad,tecnología,impacto,desarrollo,acceso,educación, 
infraestructura, cambio,edublogs. 
INTRODUCCIÓN 
En el presente trabajo, se aborda la realidad por la que atraviesa México actualmente a causa de la 
brecha digital así como la influencia que tienen los factores socioeconómicos, tecnológicos, políticos y 
culturales en la misma, se hace hincapié en los desafíos a los que se enfrenta México al tratar de 
integrarse a una sociedad de la información y conocimiento. 
Para entender este tema, es importante hablar de dos conceptos fundamentales, la sociedad de la 
información y la sociedad del conocimiento. 
El primer concepto nos habla de la capacidad de la población, para manejar y distribuir información de 
manera rápida e instantánea con ayuda de las TIC1. Infante (2005) nos dice que en la sociedad de la 
información intervienen dos elementos: la digitalización y telecomunicaciones; en las cuales entran el 
internet, dispositivos y sistemas de comunicación. Así mismo, al hablar de este tipo de sociedad se 
tratan aspectos tecnológicos y sus efectos en el ámbito económico y laboral. 
1.TIC Tecnologías de la información y la comunicación. 
2
En el segundo concepto, el sujeto tiene una visión de la sociedad que favorezca la autonomía y engloba 
las nociones de pluralidad, integración, solidaridad y participación, también considera a las TIC como un 
factor de cambio social. Además, Infante (2005) habla acerca de que la sociedad del conocimiento se 
define, gracias a que la mayoría sus recursos se destinan a la formación de sus productos que tienen 
base en el conocimiento. Este tipo de sociedad se caracteriza por una estructura económica y social, 
donde el conocimiento es la fuente principal de productividad y crecimiento. 
La diferencia de la sociedad del conocimiento y la sociedad de la información es que la información no 
es lo mismo que el conocimiento2 siendo la información un instrumento del conocimiento. 
A todo esto viene la pregunta: 
¿Cual es el papel de la educación ante la reducción de la brecha digital existente en México? 
DESARROLLO 
El mundo ha pasando por una serie de cambios, entre ellos, el surgimiento de las sociedades de la 
información y el conocimiento, caracterizadas por el uso de las TIC y el rápido avance de las mismas. A 
raíz de esto, ha surgido una nuevo concepto, la cibercultura, la cual Perry Levy, (2007) define como, el 
conjunto de los sistemas culturales surgidos en conjunción con las tecnologías digitales y se comprende 
mediante los entornos materiales electrónicos y entornos simbólicos digitales. 
El problema es que estas sociedades y esta nueva cultura se están desarrollando solamente en países 
de primer mundo, mientras que los países en vías de desarrollo, al no contar con las mismas 
oportunidades se han quedado atrás, haciendo cada vez más grande la brecha digital, definiendo a ésta 
como la separación que existe entre las personas que utilizan las tecnologías de la información y 
comunicación como parte rutinaria de su vida, y aquellas que no tienen acceso a las mismas o que no 
saben utilizarlas (Serrano,A., 2003). 
Lamentablemente, México es un país inmerso en la brecha digital, ya que, los avances que existen 
tecnológicamente solo se ven reflejados en las áreas urbanas, mientras que la mayoría de las 
comunidades rurales carecen de este tipo de servicios. 
2.Conocimiento es un proceso de acumulación, que se organiza en datos, los cuales son representaciones esquematizadas y que reconocen los 
individuos de cierta comunidad. 
3
Lo anterior se ve reflejado en lo que mencionan Serrano y Martínez (2003) basándose en un censo del 
INEGI en el año 2000 mostrando la marginación del país por zonas: 
“Los estados del sur y sureste mexicano son los más marginados, mientras que los estados del norte y 
centro, son los que muestran mejores niveles de desarrollo. Ese es el común denominador no sólo en el 
terreno educativo, sino en otras áreas como lo son el acceso a las tecnologías y otros servicios de 
comunicaciones complementarios.” 
Esta Información nos muestra que la brecha digital está muy marcada entre los estados y regiones del 
país, la educación juega un papel importante para la reducción de esta brecha, ya que de ella depende 
la alfabetización digital de los ciudadanos. Para ello es necesario implantar un programa educativo en el 
que se capacite a los estudiantes para aprendan a hacer uso apropiado de las tecnologías utilizandolas 
principalmente para la construcción de su propio conocimiento. 
Una de las diversas herramientas que sirven como apoyo para la capacitación digital del alumno es el 
edublog, el cual es un espacio en internet que facilita el aprendizaje y la relación entre docente y alumno 
,es dinámico, sirviendo también como bitácora para almacenar información importante que puede ser 
vista por más población, logrando así que el alumno no sólo sea capaz de encontrar y analizar 
información sino también de compartir contenidos. Igualmente el uso de edublogs permite desarrollar 
competencias socio­cognitivas 
básicas y digitales relacionadas con la alfabetización digital. 
Otro factor que es esencial para la erradicación de la brecha, es igualar las oportunidades de acceso a 
las TIC,es decir, que todos sin importar el medio en el que vivan puedan hacer uso de ellas. Para ello se 
plantean dos soluciones: La primera es crear mayor competencia en cuanto a infraestructura en 
telecomunicaciones y en segundo lugar que el gobierno llegue a generar acuerdos con estas empresas 
proponiendo bajar los costos de acceso a internet y telefonía dado que, debido al elevado costo que 
tienen, no se pueden adquirir fácilmente los servicios, ya que la sociedad y sobre todo la rural, tiene otras 
necesidades básicas que satisfacer, es lógico que el interés por las nuevas tecnologías y la adquisición 
de las mismas pasen a segundo plano. 
“De acuerdo con el Foro Económico Mundial la Medición de Disponibilidad de Internet, en México 
durante el 2002, no mejoró al ritmo que otros países, comparativamente en el reporte mundial de 
tecnologías de la información 2002­2003 
se situaba en el lugar 47° y en el reporte 2008 descendió a 
58°”(Martínez, 2008) 
4
Hoy en día las cifras no han cambiado de lugar para bien, tal vez existen más personas que utilizan el 
internet, pero no le dan una función eficiente, de acuerdo a las estadísticas el rango de edades que 
utilizan o tienen acceso a internet está entre los 10 y 30 años apróximadamente, la gente adulta no tiene 
acceso a este por distintas razones, las más importantes son la resistencia ante este recurso, falta de 
capacitación o falta de infraestructura. 
Ante ésta situación a partir de loS años 2000, las autoridades del gobierno federal han tratado de 
implementar diversos programas para solucionar el problema, aunque no todos arrojan resultados 
concretos además de que todos ellos carecen de parámetros para medir los resultados alcanzados. 
Revisando la propuesta más reciente del gobierno federal para erradicar dicho problema encontramos 
“México conectado”3 . Este programa propone garantizar a los mexicanos el acceso a internet de banda 
ancha de acuerdo con lo que estipula el artículo 6º constitucional Apartado B fracción I4 para ello 
promueve el despliegue de telecomunicaciones que proveen conectividad en los espacios públicos tales 
como escuelas, centros de salud, bibliotecas, parques, entre otros. 
Aunque este programa federal suena muy innovador es importante reflexionar: ¿Realmente este 
programa erradicara la brecha digital del país? o ¿Será accesible para todos como lo propone? 
Si bien sabemos que como todos los programas pasados, éste nuevo no muestra gran relevancia y 
muestra ser muy positivo en lo que a la propuesta se refiere pero no es una medida que impacte y ayude 
de manera efectiva al país a salir del estancamiento digital del que se encuentra; además dicho 
programa propone dotar de banda ancha espacios públicos pero no todos tienen rapido alcance de los 
lugares públicos. ademas que pasa ahi con las poblaciones rurales ¿a qué espacio público tendrían que 
acudir?, por ello no se puede asegurar que esto erradica el problema, incluso aún dotando todos los 
hogares del país con red de banda ancha no podría garantizarse que todos los mexicanos tendrían el 
acceso porque para lograr una alfabetización digital no sólo se requiere de la red de internet sino 
también de infraestructura, equipo tecnológico, y principalmente capacitación para que se haga un uso 
útil de los recursos tecnológicos. 
3. México conectado programa federal lanzado en Julio de 2014 para erradicar la brecha digital. 
4.Artículo 6º constitucional en el que estipula que es obligación del Estado garantizar a la población su integración a la sociedad de la información y el 
conocimiento, mediante una política de inclusión digital universal. 
Encontramos que las propuestas para lograr salir de la brecha digital son de orden político, el problema 
es que estas, no solucionan el conflicto de la brecha digital, ya que los programas que se lanzan sólo 
están diseñados para cubrir intereses políticos y económicos, haciendo creer a la población que habrá 
5
un cambio innovador, pero al final no se ven claras las propuestas que se hacen, de igual manera puede 
existir una visión para superar la brecha, pero la colaboración y la acción son bajas y no se pone en 
práctica ciertos programas tecnológico­educativos. 
CONCLUSIÓN 
En la actualidad, todo individuo está en contacto con la tecnología pero a veces este acceso se 
encuentra muy limitado en ciertos sectores de la sociedad. Este problema se ve relacionado 
directamente con factores educativos, socioeconómicos y falta de infraestructura en telecomunicaciones. 
No es que el uso de las las tecnologías sea malo, dado que, gracias a ellas se ha dado un gran 
desarrollo en las empresas dando a los trabajadores la facilidad de poder tener controles más 
específicos dentro de ellas. 
Para lograr cambios significativos y superar la brecha digital se necesita elevar el nivel de la educación y 
reducir el analfabetismo, sin embargo, para ello se requiere que se realicen e implementen proyectos 
sólidos que integren a la sociedad dentro del mundo digital, sin importar el lugar y el nivel económico de 
los individuos. Dentro de la educación, sería muy importante que los docentes sean capacitados para 
tener un mejor uso de las tecnologías de la información y se eliminen los miedos que se tienen, con ello 
se lograría que los docentes fomenten a sus alumnos el uso de las tecnologías y sean conscientes de los 
beneficios que tienen y lo vean como un nuevo medio para el aprendizaje e interacción. 
También es importante que las personas adultas dejen de resistirse a este tipo de herramientas, dado 
que, consideran que las nuevas tecnologías solo sirven para entretener y no tienen idea de que con su 
uso se puede revolucionar al país. Es necesario brindarles la capacitación necesaria para que se sientan 
más cómodos y pueden incluirse a ésta nueva cultura. 
Como futuros pedagogos es necesario que erradiquemos nuestros miedos a la utilización de las 
tecnologías porque tendremos que adaptarnos a nuevos cambios que vengan dentro de la educación y 
será nuestra función será integrar y guiar a las nuevas generaciones dentro del mundo digital. 
ANEXOS 
6
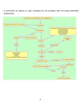
A continuación se adjunta un mapa conceptual con los conceptos clave del ensayo presentado 
anteriormente. 
7
FUENTES DE CONSULTA 
Martinez, L. B. (2008). paginaspersonales.unam.mx. Obtenido de 
http://www.paginaspersonales.unam.mx/files/150/TIC_en_Mexico.pdf 
Santoyo,A. Matinez,A.(2003).La brecha digital mitos y realidades. México:Editorial universitaria de la universidad 
de Baja California.Obtenido de: 
http://www.labrechadigital.org/labrecha/LaBrechaDigital_MitosyRealidades.pdf 
Rodríguez, G. (2006). La brecha digital y sus determinantes. México:UNAM, Centro Universitario de 
Investigación Bibliotecológicas. Obtenido de: 
http://books.google.es/books?id=2k1neys5RjsC&printsec=frontcover&dq=brecha+digital&hl=es&sa=X&ei=8C4S 
VIyZLcuTyASKtoD4CQ&ved=0CCsQ6AEwAA#v=onepage&q&f=true 
Trujillo Amaya , Julián Fernando, Gómez Elayo, Elizabeth, Vallejo Álvarez, Ximena. Cibersociedad y brecha 
digitalQuivera [en linea] 2006, 8 (julio­diciembre) 
: [Fecha de consulta: 11 de septiembre de 2014] Disponible en: 
http://www.redalyc.org/comocitar.oa?id=40180211 
Serrano, Arturo y Evelio Martínez (2003) La brecha digital: mitos y realidades. Universidad Autónoma de Baja 
California. Digitalizado bajo la licencia Creative Commons en: 
http://www.labrechadigital.org/labrecha/LaBrechaDigital_MitosyRealidades.pdf 
8

Prado isamar ensayo_nt_1504

  • 1.
    Licenciatura en Pedagogía Realidades y desafíos hacia la construcción de la sociedad de la información y el conocimiento en México Nuevas Tecnologías en Educación 1504 Alumnas: Gutiérrez Alejo Nadia Angélica López Padilla Diana Laura Prado Arroyo Isamar Olvera Sánchez Angélica Rodríguez Granados María Magdalena 1
  • 2.
    RESUMEN En elsiguiente ensayo, se reflexiona acerca del avance tecnológico universal, centrándonos específicamente en México, debido a que la brecha digital por la que atraviesa nuestro país es sumamente preocupante. Hablaremos de la desigualdad social considerándola como el obstáculo y problema principal por la cual México no ha logrado salir de la brecha digital, ocasionando que no se visualice un avance tecnológico de forma concreta en el país, ya que a pesar de que el gobierno lanza iniciativas y programas esperando solucionar el problema no se logra el alcance esperado, quedando sólo en discursos políticos sin presentar cambios sustanciales. Ante este problema proponemos acudir a la educación como un medio de solución, pues al implantar un programa educativo en el que se enseñe y capacite a los alumnos a usar de manera apropiada las tecnologías es probable que la brecha digital existente en el país pueda superarse. PALABRAS CLAVE Sociedad de la información, sociedad del conocimiento, TIC, analfabetismo digital, brecha digital digitalización,inclusión,México,pobreza,desigualdad,tecnología,impacto,desarrollo,acceso,educación, infraestructura, cambio,edublogs. INTRODUCCIÓN En el presente trabajo, se aborda la realidad por la que atraviesa México actualmente a causa de la brecha digital así como la influencia que tienen los factores socioeconómicos, tecnológicos, políticos y culturales en la misma, se hace hincapié en los desafíos a los que se enfrenta México al tratar de integrarse a una sociedad de la información y conocimiento. Para entender este tema, es importante hablar de dos conceptos fundamentales, la sociedad de la información y la sociedad del conocimiento. El primer concepto nos habla de la capacidad de la población, para manejar y distribuir información de manera rápida e instantánea con ayuda de las TIC1. Infante (2005) nos dice que en la sociedad de la información intervienen dos elementos: la digitalización y telecomunicaciones; en las cuales entran el internet, dispositivos y sistemas de comunicación. Así mismo, al hablar de este tipo de sociedad se tratan aspectos tecnológicos y sus efectos en el ámbito económico y laboral. 1.TIC Tecnologías de la información y la comunicación. 2
  • 3.
    En el segundoconcepto, el sujeto tiene una visión de la sociedad que favorezca la autonomía y engloba las nociones de pluralidad, integración, solidaridad y participación, también considera a las TIC como un factor de cambio social. Además, Infante (2005) habla acerca de que la sociedad del conocimiento se define, gracias a que la mayoría sus recursos se destinan a la formación de sus productos que tienen base en el conocimiento. Este tipo de sociedad se caracteriza por una estructura económica y social, donde el conocimiento es la fuente principal de productividad y crecimiento. La diferencia de la sociedad del conocimiento y la sociedad de la información es que la información no es lo mismo que el conocimiento2 siendo la información un instrumento del conocimiento. A todo esto viene la pregunta: ¿Cual es el papel de la educación ante la reducción de la brecha digital existente en México? DESARROLLO El mundo ha pasando por una serie de cambios, entre ellos, el surgimiento de las sociedades de la información y el conocimiento, caracterizadas por el uso de las TIC y el rápido avance de las mismas. A raíz de esto, ha surgido una nuevo concepto, la cibercultura, la cual Perry Levy, (2007) define como, el conjunto de los sistemas culturales surgidos en conjunción con las tecnologías digitales y se comprende mediante los entornos materiales electrónicos y entornos simbólicos digitales. El problema es que estas sociedades y esta nueva cultura se están desarrollando solamente en países de primer mundo, mientras que los países en vías de desarrollo, al no contar con las mismas oportunidades se han quedado atrás, haciendo cada vez más grande la brecha digital, definiendo a ésta como la separación que existe entre las personas que utilizan las tecnologías de la información y comunicación como parte rutinaria de su vida, y aquellas que no tienen acceso a las mismas o que no saben utilizarlas (Serrano,A., 2003). Lamentablemente, México es un país inmerso en la brecha digital, ya que, los avances que existen tecnológicamente solo se ven reflejados en las áreas urbanas, mientras que la mayoría de las comunidades rurales carecen de este tipo de servicios. 2.Conocimiento es un proceso de acumulación, que se organiza en datos, los cuales son representaciones esquematizadas y que reconocen los individuos de cierta comunidad. 3
  • 4.
    Lo anterior seve reflejado en lo que mencionan Serrano y Martínez (2003) basándose en un censo del INEGI en el año 2000 mostrando la marginación del país por zonas: “Los estados del sur y sureste mexicano son los más marginados, mientras que los estados del norte y centro, son los que muestran mejores niveles de desarrollo. Ese es el común denominador no sólo en el terreno educativo, sino en otras áreas como lo son el acceso a las tecnologías y otros servicios de comunicaciones complementarios.” Esta Información nos muestra que la brecha digital está muy marcada entre los estados y regiones del país, la educación juega un papel importante para la reducción de esta brecha, ya que de ella depende la alfabetización digital de los ciudadanos. Para ello es necesario implantar un programa educativo en el que se capacite a los estudiantes para aprendan a hacer uso apropiado de las tecnologías utilizandolas principalmente para la construcción de su propio conocimiento. Una de las diversas herramientas que sirven como apoyo para la capacitación digital del alumno es el edublog, el cual es un espacio en internet que facilita el aprendizaje y la relación entre docente y alumno ,es dinámico, sirviendo también como bitácora para almacenar información importante que puede ser vista por más población, logrando así que el alumno no sólo sea capaz de encontrar y analizar información sino también de compartir contenidos. Igualmente el uso de edublogs permite desarrollar competencias socio­cognitivas básicas y digitales relacionadas con la alfabetización digital. Otro factor que es esencial para la erradicación de la brecha, es igualar las oportunidades de acceso a las TIC,es decir, que todos sin importar el medio en el que vivan puedan hacer uso de ellas. Para ello se plantean dos soluciones: La primera es crear mayor competencia en cuanto a infraestructura en telecomunicaciones y en segundo lugar que el gobierno llegue a generar acuerdos con estas empresas proponiendo bajar los costos de acceso a internet y telefonía dado que, debido al elevado costo que tienen, no se pueden adquirir fácilmente los servicios, ya que la sociedad y sobre todo la rural, tiene otras necesidades básicas que satisfacer, es lógico que el interés por las nuevas tecnologías y la adquisición de las mismas pasen a segundo plano. “De acuerdo con el Foro Económico Mundial la Medición de Disponibilidad de Internet, en México durante el 2002, no mejoró al ritmo que otros países, comparativamente en el reporte mundial de tecnologías de la información 2002­2003 se situaba en el lugar 47° y en el reporte 2008 descendió a 58°”(Martínez, 2008) 4
  • 5.
    Hoy en díalas cifras no han cambiado de lugar para bien, tal vez existen más personas que utilizan el internet, pero no le dan una función eficiente, de acuerdo a las estadísticas el rango de edades que utilizan o tienen acceso a internet está entre los 10 y 30 años apróximadamente, la gente adulta no tiene acceso a este por distintas razones, las más importantes son la resistencia ante este recurso, falta de capacitación o falta de infraestructura. Ante ésta situación a partir de loS años 2000, las autoridades del gobierno federal han tratado de implementar diversos programas para solucionar el problema, aunque no todos arrojan resultados concretos además de que todos ellos carecen de parámetros para medir los resultados alcanzados. Revisando la propuesta más reciente del gobierno federal para erradicar dicho problema encontramos “México conectado”3 . Este programa propone garantizar a los mexicanos el acceso a internet de banda ancha de acuerdo con lo que estipula el artículo 6º constitucional Apartado B fracción I4 para ello promueve el despliegue de telecomunicaciones que proveen conectividad en los espacios públicos tales como escuelas, centros de salud, bibliotecas, parques, entre otros. Aunque este programa federal suena muy innovador es importante reflexionar: ¿Realmente este programa erradicara la brecha digital del país? o ¿Será accesible para todos como lo propone? Si bien sabemos que como todos los programas pasados, éste nuevo no muestra gran relevancia y muestra ser muy positivo en lo que a la propuesta se refiere pero no es una medida que impacte y ayude de manera efectiva al país a salir del estancamiento digital del que se encuentra; además dicho programa propone dotar de banda ancha espacios públicos pero no todos tienen rapido alcance de los lugares públicos. ademas que pasa ahi con las poblaciones rurales ¿a qué espacio público tendrían que acudir?, por ello no se puede asegurar que esto erradica el problema, incluso aún dotando todos los hogares del país con red de banda ancha no podría garantizarse que todos los mexicanos tendrían el acceso porque para lograr una alfabetización digital no sólo se requiere de la red de internet sino también de infraestructura, equipo tecnológico, y principalmente capacitación para que se haga un uso útil de los recursos tecnológicos. 3. México conectado programa federal lanzado en Julio de 2014 para erradicar la brecha digital. 4.Artículo 6º constitucional en el que estipula que es obligación del Estado garantizar a la población su integración a la sociedad de la información y el conocimiento, mediante una política de inclusión digital universal. Encontramos que las propuestas para lograr salir de la brecha digital son de orden político, el problema es que estas, no solucionan el conflicto de la brecha digital, ya que los programas que se lanzan sólo están diseñados para cubrir intereses políticos y económicos, haciendo creer a la población que habrá 5
  • 6.
    un cambio innovador,pero al final no se ven claras las propuestas que se hacen, de igual manera puede existir una visión para superar la brecha, pero la colaboración y la acción son bajas y no se pone en práctica ciertos programas tecnológico­educativos. CONCLUSIÓN En la actualidad, todo individuo está en contacto con la tecnología pero a veces este acceso se encuentra muy limitado en ciertos sectores de la sociedad. Este problema se ve relacionado directamente con factores educativos, socioeconómicos y falta de infraestructura en telecomunicaciones. No es que el uso de las las tecnologías sea malo, dado que, gracias a ellas se ha dado un gran desarrollo en las empresas dando a los trabajadores la facilidad de poder tener controles más específicos dentro de ellas. Para lograr cambios significativos y superar la brecha digital se necesita elevar el nivel de la educación y reducir el analfabetismo, sin embargo, para ello se requiere que se realicen e implementen proyectos sólidos que integren a la sociedad dentro del mundo digital, sin importar el lugar y el nivel económico de los individuos. Dentro de la educación, sería muy importante que los docentes sean capacitados para tener un mejor uso de las tecnologías de la información y se eliminen los miedos que se tienen, con ello se lograría que los docentes fomenten a sus alumnos el uso de las tecnologías y sean conscientes de los beneficios que tienen y lo vean como un nuevo medio para el aprendizaje e interacción. También es importante que las personas adultas dejen de resistirse a este tipo de herramientas, dado que, consideran que las nuevas tecnologías solo sirven para entretener y no tienen idea de que con su uso se puede revolucionar al país. Es necesario brindarles la capacitación necesaria para que se sientan más cómodos y pueden incluirse a ésta nueva cultura. Como futuros pedagogos es necesario que erradiquemos nuestros miedos a la utilización de las tecnologías porque tendremos que adaptarnos a nuevos cambios que vengan dentro de la educación y será nuestra función será integrar y guiar a las nuevas generaciones dentro del mundo digital. ANEXOS 6
  • 7.
    A continuación seadjunta un mapa conceptual con los conceptos clave del ensayo presentado anteriormente. 7
  • 8.
    FUENTES DE CONSULTA Martinez, L. B. (2008). paginaspersonales.unam.mx. Obtenido de http://www.paginaspersonales.unam.mx/files/150/TIC_en_Mexico.pdf Santoyo,A. Matinez,A.(2003).La brecha digital mitos y realidades. México:Editorial universitaria de la universidad de Baja California.Obtenido de: http://www.labrechadigital.org/labrecha/LaBrechaDigital_MitosyRealidades.pdf Rodríguez, G. (2006). La brecha digital y sus determinantes. México:UNAM, Centro Universitario de Investigación Bibliotecológicas. Obtenido de: http://books.google.es/books?id=2k1neys5RjsC&printsec=frontcover&dq=brecha+digital&hl=es&sa=X&ei=8C4S VIyZLcuTyASKtoD4CQ&ved=0CCsQ6AEwAA#v=onepage&q&f=true Trujillo Amaya , Julián Fernando, Gómez Elayo, Elizabeth, Vallejo Álvarez, Ximena. Cibersociedad y brecha digitalQuivera [en linea] 2006, 8 (julio­diciembre) : [Fecha de consulta: 11 de septiembre de 2014] Disponible en: http://www.redalyc.org/comocitar.oa?id=40180211 Serrano, Arturo y Evelio Martínez (2003) La brecha digital: mitos y realidades. Universidad Autónoma de Baja California. Digitalizado bajo la licencia Creative Commons en: http://www.labrechadigital.org/labrecha/LaBrechaDigital_MitosyRealidades.pdf 8