Monitor eo y Contr ol de los Pr ocesos de la Escuela de
Ingeniería Civil Infor mática, Facultad de Ingeniería,
             Universidad de Valpar aíso.
               Jorge Ignacio Espoz Vidal
             Profesor guía: Carlos Becerra
Tabla de Contenidos

•   Ámbito
•   Estado del Arte
•   Definición del Problema y Solución
•   Objetivos
•   Metodología
•   Productos
•   Análisis
•   Diseño
•   Implementación
•   Muestra del Sistema
•   Testing y Análisis de Resultados
•   Conclusiones
•   Trabajos Futuros
•   Bibliografía
Á mbito (1/4)


•   Área del Conocimiento

      – Gestión de Procesos.

•   Conceptos

      – Monitoreo y Control.

          • Supervisión periódica y recolección de información relevante de un
            proceso.

          • Establecer si los recursos, plazos de tiempo y resultados, se están
            desarrollando de acuerdo a lo planificado.

          • Permite la adopción de medidas correctoras.
Á mbito (2/4)


•   Conceptos

     – Monitoreo y Control.
Á mbito (3/4)


•   Conceptos

     – Proceso (ISO 9001:2008).
Á mbito (4/4)


•   Conceptos

     – Indicadores Claves de Desempeño (KPI).

         • Miden nivel de desempeño de un proceso, e indican su rendimiento.

     – Workflow.

         • Es el estudio de los aspectos operacionales de una actividad de
           trabajo.

     – Business Process Managment (BPM).

         • Conjunto de servicios y herramientas que facilitan la administración
           de procesos de negocio.
Estado del A rte (1/2)


•   Herramientas Existentes

      – Hoy en día existe una infinidad de soluciones del tipo Workflow y BPM
        de código abierto, orientadas a la gestión de procesos.

      – A continuación, se presentan 2 de las más famosas y reconocidas del
        mercado:
Estado del A rte (2/2)


  •      Comparación de las Herramientas


                             ProcessMaker (Gratuita)   ProcessMaker (Sucripción)   Bonita Open Solution (Gratuita)   Bonita Open Solution (Pagada)

Automatización Procesos                ✔                          ✔                              ✔                                ✔

Gestión de Usuarios                    ✔                          ✔                              ✔                                ✔

Gestión Perfiles Usuarios              ✗                          ✔                              ✗                                ✔

Gestión de Documentos                  ✗                          ✔                              ✗                                ✔

Creación de Reportes                   ✗                          ✔                              ✗                                ✔

Integración Otros Sistemas             ✔                          ✔                              ✗                                ✔

Monitoreo Procesos                     ✗                          ✔                              ✗                                ✔

Control Actividades                    ✗                          ✔                              ✗                                ✔

Búsqueda Procesos                      ✗                          ✔                              ✗                                ✔

Envío Correo Electrónicos              ✔                          ✔                              ✗                                ✔
Definición del Problema y Solución (1/1)


•   Situación Actual

      – Actividades de monitoreo y control de procesos realizadas de forma
        manual.


•   Problema

      – Realizar el monitoreo y control de los procesos de forma manual
        muchas veces es díficil y engorroso.

•   Solución

      – Plataforma Web de monitoreo y control para los procesos, que gestione
        perfiles de usuarios, tareas y documentación.
Objetivos (1/2)


•   Objetivo General

      – El objetivo principal de este trabajo de titulo es la construcción de una
        plataforma Web que automatice las actividades de monitoreo y
        control de procesos pertenecientes a la Escuela de Ingeniería Civil
        Informática.

•   Objetivos Específicos

      – Generar algoritmos que permitan automatizar el monitoreo y control de
        los procesos.

      – Entregar la información del progreso y estado de un proceso específico
        de forma eficiente.
Objetivos (2/2)


•   Objetivos Específicos

      – Mejorar los procesos ya definidos, ya sea agregando, modificando o
        eliminando actividades pertenecientes a estos.

      – Gestionar perfiles de usuarios, para tener las diferentes vistas del
        monitoreo y control de los procesos.

      – Generar métricas y reportes.
Metodología (1/1)


•   Metodología de Desarrollo
Productos (1/1)


•   Productos Obtenidos

      – Plataforma Web.

      – Documentación Análisis, Diseño, Implementación, Testing y
        Implantación.

      – Manual de Usuario.
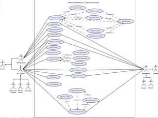
A nálisis (1/1)


•   Escenarios del Sistema

      – Diagrama de Casos de Uso.
A nálisis (1/1)
Diseño (1/3)


•   Diseño Arquitectónico

      – Estructuración del Sistema.

          • Modelo Tres Capas.




          • Modelo de Control Basado en Eventos.

          • Descomposición Modular.
Diseño (2/3)


•   Diseño de Datos

      – Modelo Conceptual ER.

      – Modelo Lógico Externo.

      – Modelo Lógico Interno.

      – Diccionario de Datos.
Diseño (3/3)


•   Diseño de Pruebas

     – Pruebas de Requerimientos.
          • Checklist que abarca 4 aspectos: Adherencia, Claridad, Completitud
            y Correctitud.
     – Pruebas Unitarias.
          • Técnica Caja Negra (Black Box).
     – Pruebas de Integración.
          • Técnica Bottom-Up.
     – Pruebas de Usabilidad.
          • Modelo de Test de Usuario, mide por separado 6 aspectos:
            Identidad, Contenido, Navegación, Gráfica Web, Búsqueda y
            Utilidad.
Implementación (1/3)


•   Esquema de la Implementación
Implementación (2/3)


•   Recursos de Software

      – Los recursos de software utilizados fueron:

          • Apache.

          • MySQL.

          • PHP.

          • Adobe Photoshop CS5.

          • Adobe Dreamweaver CS5.
Implementación (3/3)


•   Recursos de Hardware

     – Se utilizó un Notebook con las siguientes características:

          • Procesador Intel Core 2 DUO.

          • Memoria RAM 2GB.

          • 10 GB de espacio libre en el disco duro.
Muestra del Sistema (1/1)
Testing y A nálisis de Resultados (1/1)


•   Se ejecutaron 4 tipos de pruebas, en el orden que se presenta a
    continuación:

      – Pruebas de Requerimientos.

      – Pruebas Unitarias.

          • 21 Pruebas Unitarias ejecutadas.

              – 21 Correcto y 0 Incorrecto.

      – Pruebas de Integración.

          • 13 Pruebas de Integración ejecutadas.

              – 13 Correcto y 0 Incorrecto.
Testing y A nálisis de Resultados (1/1)


– Pruebas de Usabilidad.

    • Promedio de Nota: 4,5
Conclusiones (1/1)


•   Los sistemas computacionales dedicados a la gestión de procesos son una
    solución viable mejorar sus procesos tanto en la planificación y ejecución.

•   Este trabajo de título se enfocó en el área de monitoreo y control de
    procesos, por lo cual se construyó una plataforma Web que permite visualizar
    en tiempo real la información de un proceso, gestionar su documentación,
    gestionar los permisos de los usuarios y otras funcionalidades, que ayudaran
    a mejorar la planificación y ejecución de 5 procesos que realiza la escuela.
Trabajos Futuros (1/1)


•   Implementar el resto de los procesos que realiza la Escuela, para tener un
    monitoreo y control de la totalidad de los procesos.

•   Implementar un módulo para contar la cantidad de visitas de los roles de
    usuario en un periodo de tiempo.
Bibliografía (1/3)

[1] ISO 9001:2008 Enfoque basado en procesos. Último acceso: 27 Abril 2012,
http://www.esu.com.co/esu/documentos/normatividad/Norma
[2] Comité Técnico ISO/TC 176,Quality management systems. Requeriments (ISO9001:2008). AENOR, 2008.
[3] M. Dertouzos, La Revolución Incompleta (Primera Edición). FCE-Argentina, 2003.
[4] J. Jeston and J. Nelis, Business Process Management: Practical Guidelines to Successful Implementations (Segunda Edición).
Butterworth-Heinemann, 2008.
[5] Carrera Ingeniería Civil Informática. Último acceso: 5 Abril 2012, http://www.uv.cl/carreras/?c=19085.
[6] Universidad de Valparíso. Último acceso: 5 Abril 2012, http://www.uv.cl.
[7] AENOR. Último acceso: 28 Abril 2012, http://www.aenor.es/aenor/normas/normas/quees norma.asp.
[8] International Organization for Standardization. Último acceso: 27 Abril 2012, http://www.iso.org/iso/home.ht.
[9] Monitoreo. Último acceso: 25 Abril 2012, http://siare.clad.org/fulltext/0065810.pdf.
[10] R. Stephen and D. De Cenzo, Fundamentos de Administración, Concepto y Aplica-
ciones. México, 1996.
[11] G. Terry and S. Flanklin, Principios de Administración. México, 1999.
[12] D. Parmenter, Key Performance Indicators (KPI): Developing, Implementing, and
Using Winning KPIs. Wiley, 2007.
[13] Athento. Último acceso: 29 Abril 2012, http://www.athento.com/workflows-bpm/.
[14] P. Lawrence, Workflow HandBook. The Workflow Management Coalition, 1997.
[15] D. Hollingsworth, The Workflow Reference Model. The Workflow Management Coalition, 1995.
[16] Business Process Management(BPM). Último acceso: 29 Abril 2012,
http://www.soaagenda.com/journal/articulos/que-es-bpm-que-es-bpms/.
[17] J. Brocke and M. Rosemann, Handbook on Business Process Management 1 (Primera
Edición). Berlin Heidelberg Springer, 2010.
[18] ProcessMaker. Último acceso: 29 Abril 2012, http://www.processmaker.com/.
[19] ProcessMaker. Último acceso: 29 Abril 2012, http://www.processmaker.com/bpm-awards-and-certifications.
[20] The BIZZ. Último acceso: 29 Abril 2012, http://www.thebizz2012.com/es/winners.php.
Bibliografía (2/3)

[21] Bonita Open Solution. Último acceso: 2 Mayo 2012,
http://es.bonitasoft.com/productos/dibuje-sus-procesos-connectese-sus-sistemas- ejecute-sus-procesos-con-un-solo-clic.
[22] Decision Matrix: Selecting a Business Process Management Vendor.
Último acceso: 2 Mayo 2012, http://ovum.com/research/decision-matrix-selecting-a-business-process- management-vendor/.
[23] R. Pressman, Ingeniería del Software: Un Enfoque Práctico (Quinta Edición).
McGraw-Hill, 2002.
[24] I. Sommerville, Ingeniería de Software. Pearson, 2002.
[25] I. Sommerville, Ingeniería de Software (Séptima Edición). Pearson, 2005.
[26] L. Bass, M. Klein, and F. Bachmann, Quality Attribute Design Primitives. Carnegie
Mellon University, 2000.
[27] M. Barbacci, R. Ellison, A. Lattanze, J. Stafford, C. Weinstock, and W. Wood, Quality
Attribute Workshops. Carnegie Mellon University, 2003.
[28] Portable Document Format (PDF). Último acceso: 27 Abril 2012,http://www.adobe.com/es/products/acrobat/adobepdf.html.
[29] R. Pressman, Ingeniería del Software: Un enfoque práctico (Quinta Edición).
McGraw-Hill, 2002.
[30] A. Silberschatz and F. Sáez, Fundamentos de Bases de Datos (Séptima Edición.
McGraw-Hill, 2009.
[31] F. Alonso, L. Martínes, and F. Segovia, Introducción a la Ingeniería de Software.
Modelos de desarrollo de programas. Delta publicaciones, 2005.
[32] Modelo de Test de Usuario. Último acceso: 25 Junio 2012,
http://www.guiaweb.gob.cl/guia-v2/capitulos/05/anexos/pauta-test-usuario.pdf.
[33] PHP. Último acceso: 6 Abril 2012, http://www.php.net/manual/es/faq.general.php#faq.general.what.
[34] JSP. Último acceso: 19 Julio 2012, http://java.sun.com/developer/onlineTraining/JSPIntro/.
[35] HTML. Último acceso: 19 Julio 2012, http://www.desarrolloweb.com/articulos/que-es-html.html.
[36] CSS. Último acceso: 19 Julio 2012, http://es.html.net/tutorials/css/lesson1.php.
Bibliografía (3/3)

[37] jQuery. Último acceso: 19 Julio 2012, http://jquery.com/.
[38] Apache HTTP Server Project. Último acceso: 6 Abril 2012, http://httpd.apache.org/.
[39] Mysql. Último acceso: 6 Abril 2012, http://www.mysql.com/.
[40] Adobe Photoshop CS5. Último acceso: 6 Abril 2012,
http://www.adobe.com/products/photoshopfamily.html?promoid=JOLIW.
[41] Adobe Dreamweaver CS5. Último acceso: 6 Abril 2012,
http://www.adobe.com/products/dreamweaver.html.
Preguntas

Presentacion TT Jorge Espoz

  • 1.
    Monitor eo yContr ol de los Pr ocesos de la Escuela de Ingeniería Civil Infor mática, Facultad de Ingeniería, Universidad de Valpar aíso. Jorge Ignacio Espoz Vidal Profesor guía: Carlos Becerra
  • 2.
    Tabla de Contenidos • Ámbito • Estado del Arte • Definición del Problema y Solución • Objetivos • Metodología • Productos • Análisis • Diseño • Implementación • Muestra del Sistema • Testing y Análisis de Resultados • Conclusiones • Trabajos Futuros • Bibliografía
  • 3.
    Á mbito (1/4) • Área del Conocimiento – Gestión de Procesos. • Conceptos – Monitoreo y Control. • Supervisión periódica y recolección de información relevante de un proceso. • Establecer si los recursos, plazos de tiempo y resultados, se están desarrollando de acuerdo a lo planificado. • Permite la adopción de medidas correctoras.
  • 4.
    Á mbito (2/4) • Conceptos – Monitoreo y Control.
  • 5.
    Á mbito (3/4) • Conceptos – Proceso (ISO 9001:2008).
  • 6.
    Á mbito (4/4) • Conceptos – Indicadores Claves de Desempeño (KPI). • Miden nivel de desempeño de un proceso, e indican su rendimiento. – Workflow. • Es el estudio de los aspectos operacionales de una actividad de trabajo. – Business Process Managment (BPM). • Conjunto de servicios y herramientas que facilitan la administración de procesos de negocio.
  • 7.
    Estado del Arte (1/2) • Herramientas Existentes – Hoy en día existe una infinidad de soluciones del tipo Workflow y BPM de código abierto, orientadas a la gestión de procesos. – A continuación, se presentan 2 de las más famosas y reconocidas del mercado:
  • 8.
    Estado del Arte (2/2) • Comparación de las Herramientas ProcessMaker (Gratuita) ProcessMaker (Sucripción) Bonita Open Solution (Gratuita) Bonita Open Solution (Pagada) Automatización Procesos ✔ ✔ ✔ ✔ Gestión de Usuarios ✔ ✔ ✔ ✔ Gestión Perfiles Usuarios ✗ ✔ ✗ ✔ Gestión de Documentos ✗ ✔ ✗ ✔ Creación de Reportes ✗ ✔ ✗ ✔ Integración Otros Sistemas ✔ ✔ ✗ ✔ Monitoreo Procesos ✗ ✔ ✗ ✔ Control Actividades ✗ ✔ ✗ ✔ Búsqueda Procesos ✗ ✔ ✗ ✔ Envío Correo Electrónicos ✔ ✔ ✗ ✔
  • 9.
    Definición del Problemay Solución (1/1) • Situación Actual – Actividades de monitoreo y control de procesos realizadas de forma manual. • Problema – Realizar el monitoreo y control de los procesos de forma manual muchas veces es díficil y engorroso. • Solución – Plataforma Web de monitoreo y control para los procesos, que gestione perfiles de usuarios, tareas y documentación.
  • 10.
    Objetivos (1/2) • Objetivo General – El objetivo principal de este trabajo de titulo es la construcción de una plataforma Web que automatice las actividades de monitoreo y control de procesos pertenecientes a la Escuela de Ingeniería Civil Informática. • Objetivos Específicos – Generar algoritmos que permitan automatizar el monitoreo y control de los procesos. – Entregar la información del progreso y estado de un proceso específico de forma eficiente.
  • 11.
    Objetivos (2/2) • Objetivos Específicos – Mejorar los procesos ya definidos, ya sea agregando, modificando o eliminando actividades pertenecientes a estos. – Gestionar perfiles de usuarios, para tener las diferentes vistas del monitoreo y control de los procesos. – Generar métricas y reportes.
  • 12.
    Metodología (1/1) • Metodología de Desarrollo
  • 13.
    Productos (1/1) • Productos Obtenidos – Plataforma Web. – Documentación Análisis, Diseño, Implementación, Testing y Implantación. – Manual de Usuario.
  • 14.
    A nálisis (1/1) • Escenarios del Sistema – Diagrama de Casos de Uso.
  • 15.
  • 16.
    Diseño (1/3) • Diseño Arquitectónico – Estructuración del Sistema. • Modelo Tres Capas. • Modelo de Control Basado en Eventos. • Descomposición Modular.
  • 17.
    Diseño (2/3) • Diseño de Datos – Modelo Conceptual ER. – Modelo Lógico Externo. – Modelo Lógico Interno. – Diccionario de Datos.
  • 18.
    Diseño (3/3) • Diseño de Pruebas – Pruebas de Requerimientos. • Checklist que abarca 4 aspectos: Adherencia, Claridad, Completitud y Correctitud. – Pruebas Unitarias. • Técnica Caja Negra (Black Box). – Pruebas de Integración. • Técnica Bottom-Up. – Pruebas de Usabilidad. • Modelo de Test de Usuario, mide por separado 6 aspectos: Identidad, Contenido, Navegación, Gráfica Web, Búsqueda y Utilidad.
  • 19.
    Implementación (1/3) • Esquema de la Implementación
  • 20.
    Implementación (2/3) • Recursos de Software – Los recursos de software utilizados fueron: • Apache. • MySQL. • PHP. • Adobe Photoshop CS5. • Adobe Dreamweaver CS5.
  • 21.
    Implementación (3/3) • Recursos de Hardware – Se utilizó un Notebook con las siguientes características: • Procesador Intel Core 2 DUO. • Memoria RAM 2GB. • 10 GB de espacio libre en el disco duro.
  • 22.
  • 23.
    Testing y Análisis de Resultados (1/1) • Se ejecutaron 4 tipos de pruebas, en el orden que se presenta a continuación: – Pruebas de Requerimientos. – Pruebas Unitarias. • 21 Pruebas Unitarias ejecutadas. – 21 Correcto y 0 Incorrecto. – Pruebas de Integración. • 13 Pruebas de Integración ejecutadas. – 13 Correcto y 0 Incorrecto.
  • 24.
    Testing y Análisis de Resultados (1/1) – Pruebas de Usabilidad. • Promedio de Nota: 4,5
  • 25.
    Conclusiones (1/1) • Los sistemas computacionales dedicados a la gestión de procesos son una solución viable mejorar sus procesos tanto en la planificación y ejecución. • Este trabajo de título se enfocó en el área de monitoreo y control de procesos, por lo cual se construyó una plataforma Web que permite visualizar en tiempo real la información de un proceso, gestionar su documentación, gestionar los permisos de los usuarios y otras funcionalidades, que ayudaran a mejorar la planificación y ejecución de 5 procesos que realiza la escuela.
  • 26.
    Trabajos Futuros (1/1) • Implementar el resto de los procesos que realiza la Escuela, para tener un monitoreo y control de la totalidad de los procesos. • Implementar un módulo para contar la cantidad de visitas de los roles de usuario en un periodo de tiempo.
  • 27.
    Bibliografía (1/3) [1] ISO9001:2008 Enfoque basado en procesos. Último acceso: 27 Abril 2012, http://www.esu.com.co/esu/documentos/normatividad/Norma [2] Comité Técnico ISO/TC 176,Quality management systems. Requeriments (ISO9001:2008). AENOR, 2008. [3] M. Dertouzos, La Revolución Incompleta (Primera Edición). FCE-Argentina, 2003. [4] J. Jeston and J. Nelis, Business Process Management: Practical Guidelines to Successful Implementations (Segunda Edición). Butterworth-Heinemann, 2008. [5] Carrera Ingeniería Civil Informática. Último acceso: 5 Abril 2012, http://www.uv.cl/carreras/?c=19085. [6] Universidad de Valparíso. Último acceso: 5 Abril 2012, http://www.uv.cl. [7] AENOR. Último acceso: 28 Abril 2012, http://www.aenor.es/aenor/normas/normas/quees norma.asp. [8] International Organization for Standardization. Último acceso: 27 Abril 2012, http://www.iso.org/iso/home.ht. [9] Monitoreo. Último acceso: 25 Abril 2012, http://siare.clad.org/fulltext/0065810.pdf. [10] R. Stephen and D. De Cenzo, Fundamentos de Administración, Concepto y Aplica- ciones. México, 1996. [11] G. Terry and S. Flanklin, Principios de Administración. México, 1999. [12] D. Parmenter, Key Performance Indicators (KPI): Developing, Implementing, and Using Winning KPIs. Wiley, 2007. [13] Athento. Último acceso: 29 Abril 2012, http://www.athento.com/workflows-bpm/. [14] P. Lawrence, Workflow HandBook. The Workflow Management Coalition, 1997. [15] D. Hollingsworth, The Workflow Reference Model. The Workflow Management Coalition, 1995. [16] Business Process Management(BPM). Último acceso: 29 Abril 2012, http://www.soaagenda.com/journal/articulos/que-es-bpm-que-es-bpms/. [17] J. Brocke and M. Rosemann, Handbook on Business Process Management 1 (Primera Edición). Berlin Heidelberg Springer, 2010. [18] ProcessMaker. Último acceso: 29 Abril 2012, http://www.processmaker.com/. [19] ProcessMaker. Último acceso: 29 Abril 2012, http://www.processmaker.com/bpm-awards-and-certifications. [20] The BIZZ. Último acceso: 29 Abril 2012, http://www.thebizz2012.com/es/winners.php.
  • 28.
    Bibliografía (2/3) [21] BonitaOpen Solution. Último acceso: 2 Mayo 2012, http://es.bonitasoft.com/productos/dibuje-sus-procesos-connectese-sus-sistemas- ejecute-sus-procesos-con-un-solo-clic. [22] Decision Matrix: Selecting a Business Process Management Vendor. Último acceso: 2 Mayo 2012, http://ovum.com/research/decision-matrix-selecting-a-business-process- management-vendor/. [23] R. Pressman, Ingeniería del Software: Un Enfoque Práctico (Quinta Edición). McGraw-Hill, 2002. [24] I. Sommerville, Ingeniería de Software. Pearson, 2002. [25] I. Sommerville, Ingeniería de Software (Séptima Edición). Pearson, 2005. [26] L. Bass, M. Klein, and F. Bachmann, Quality Attribute Design Primitives. Carnegie Mellon University, 2000. [27] M. Barbacci, R. Ellison, A. Lattanze, J. Stafford, C. Weinstock, and W. Wood, Quality Attribute Workshops. Carnegie Mellon University, 2003. [28] Portable Document Format (PDF). Último acceso: 27 Abril 2012,http://www.adobe.com/es/products/acrobat/adobepdf.html. [29] R. Pressman, Ingeniería del Software: Un enfoque práctico (Quinta Edición). McGraw-Hill, 2002. [30] A. Silberschatz and F. Sáez, Fundamentos de Bases de Datos (Séptima Edición. McGraw-Hill, 2009. [31] F. Alonso, L. Martínes, and F. Segovia, Introducción a la Ingeniería de Software. Modelos de desarrollo de programas. Delta publicaciones, 2005. [32] Modelo de Test de Usuario. Último acceso: 25 Junio 2012, http://www.guiaweb.gob.cl/guia-v2/capitulos/05/anexos/pauta-test-usuario.pdf. [33] PHP. Último acceso: 6 Abril 2012, http://www.php.net/manual/es/faq.general.php#faq.general.what. [34] JSP. Último acceso: 19 Julio 2012, http://java.sun.com/developer/onlineTraining/JSPIntro/. [35] HTML. Último acceso: 19 Julio 2012, http://www.desarrolloweb.com/articulos/que-es-html.html. [36] CSS. Último acceso: 19 Julio 2012, http://es.html.net/tutorials/css/lesson1.php.
  • 29.
    Bibliografía (3/3) [37] jQuery.Último acceso: 19 Julio 2012, http://jquery.com/. [38] Apache HTTP Server Project. Último acceso: 6 Abril 2012, http://httpd.apache.org/. [39] Mysql. Último acceso: 6 Abril 2012, http://www.mysql.com/. [40] Adobe Photoshop CS5. Último acceso: 6 Abril 2012, http://www.adobe.com/products/photoshopfamily.html?promoid=JOLIW. [41] Adobe Dreamweaver CS5. Último acceso: 6 Abril 2012, http://www.adobe.com/products/dreamweaver.html.
  • 30.