Planeación 
La planeación o planeamiento es un accionar que está vinculado a planear. Este verbo, por su parte, consiste en elaborar un plan. 
A través de la planeación, una persona u organización se fija alguna meta y estipula qué pasos debería seguir para llegar hasta ella. En este proceso, que puede tener una duración muy variable dependiendo del caso, se consideran diversas cuestiones, como ser los recursos con los que se cuenta y la influencia de situaciones externas. 
Toda planeación consta de distintas etapas, ya que es un proceso que supone tomar decisiones sucesivas. Es frecuente que la planificación se inicie con la identificación de un problema y continúe con el análisis de las diferentes opciones disponibles. El sujeto o la compañía deberá escoger la opción que le resulte más propicia para solucionar el problema en cuestión e iniciar la puesta en marcha de un plan. 
Cabe resaltar que, en un sentido amplio, la planeación se realiza casi a cada momento, incluso en el día a día. Por ejemplo, cuando una persona decide tomar un taxi para llegar a un cierto lugar, habrá planeado cómo viajar de forma más rápida y efectiva. Sin embargo, también se puede realizar a largo plazo y con decisiones que involucren a miles de personas, como puede ser el caso de la planeación llevada a cabo en una gran corporación multinacional. 
Las características de la planeación, por supuesto, dependerán del contexto; no es igual la toma de decisiones que realiza una familia cuando organiza un viaje de vacaciones que el proceso planificado por el gerente de una empresa para lanzar un nuevo producto al mercado. Sin embargo, su éxito dependerá del grado de conocimiento, análisis e intuición de quienes la ejecuten, y en ambos casos se podría dar un meticuloso plan de acción, sin importar la formalidad de cada uno. 
Algunas clasificaciones 
Es posible clasificar la planeación de distintas maneras, según las expectativas temporales, la amplitud y la especificidad. Veamos algunos ejemplos a continuación:
* Planeación estratégica: la realizan los directivos de una empresa, para analizar factores internos y externos y su repercusión en los objetivos de la compañía. Suele trazarse a largo plazo, en general varios años, y consiste en el diseño detallado de su inserción en el mercado, de su comunicación con los medios y de sus campañas publicitarias. 
* Planeación táctica: suele relacionarse con la toma de decisiones a corto plazo, en general para sobrellevar una crisis inesperada. Cuando un producto vende menos de lo previsto, por ejemplo, es necesario actuar, sea bajando el precio o mejorando la oferta mediante la inclusión de accesorios o la elaboración de paquetes. Estas acciones deben estar de acuerdo con el plan estratégico que se trazó en un principio. 
* Planeación operativa: se refiere a la organización de los recursos y del personal de una compañía para la resolución de problemas. Es esencial para toda empresa, ya que traza el plan de acción y la relación que tendrán los distintos departamentos entre sí para el desarrollo de las tareas en un tiempo generalmente estipulado por el departamento directivo. En grupos de trabajo compuestos por un equipo y su líder, éste recibe proyectos y sus correspondientes fechas de entrega, y decide cómo se procederá, qué integrante se ocupará de cada tarea, etcétera. 
* Planeación normativa: se trata de una serie de reglas y normas que se crean para el correcto funcionamiento de una empresa. Desde la vestimenta de los empleados, hasta los horarios de trabajo y de pausas, todo debe estar previamente establecido para asegurar que se trabaje de manera ordenada. 
* Planeación interactiva: es la más utilizada por empresas que ofrecen productos tecnológicos. Se basa en trazar soluciones a problemas en un futuro ideal, así como el camino para alcanzar dicho futuro. Cuando no se cuenta con las herramientas o la infraestructura necesaria para lograr ciertos objetivos, se analiza el accionar necesario para conseguir esos recursos.
Principios de planeación 
Los principios en la planeación son muy importantes para poder aplicar cada uno de los elementos que la forman. Un principio es una proposición que se formula para que sirva de guía a la acción. Aunque no hay dos empresas que sean idénticas, hay ciertos principios comunes a todas ellas. Sin embargo, su aplicación tiene que variar por necesidad, para ajustarlos a las circunstancias individuales. Principio de la universalidad. La planeación debe comprender suficiente cantidad de factores como tiempo, personal, materia, presupuesto etc. de tal manera que al desarrollar el plan sea suficiente. Principio de racionalidad. Todos y cada uno de los planes deben estar fundamentados lógicamente, deben contener unos objetivos que puedan lograrse y también los recursos necesarios para lograrlos. El principio de la precisión. “Los planes no deben hacerse con afirmaciones vagas y genéricas, sino con la mayor precisión posible, porque van a regir acciones concretas.” Cuando carecemos de planes precisos, cualquier negocio no es propiamente tal, sino un juego de azar, una aventura, ya que, mientras el fin buscado sea impreciso, los medios que coordinemos serán necesariamente ineficaces, parcial o totalmente. Siempre habrá algo que no podrá planearse en los detalles, pero cuando mejor fijemos los planes, será menor ese campo de lo eventual, con lo que habremos robado campo a la adivinación. Los planes constituyen un sólido esqueleto sobre el que pueden calcularse las adaptaciones futuras. El principio de la flexibilidad. “Dentro de la precisión –establecida en el principio anterior- todo plan debe dejar margen para los cambios que surjan en éste, ya en razón de la parte imprevisible, ya de las circunstancias que hayan variado después de la previsión.” Este principio podrá parecer a primera vista, contradictorio con el anterior. Pero no lo es. Inflexible es lo que no puede
amoldarse a cambios accidentales; lo rígido; lo que no puede cambiarse de ningún modo. Flexible, es lo que tiene una dirección básica, pero que permite pequeñas adaptaciones momentáneas, pudiendo después volver a su dirección inicial. El principio de la unidad. “Los planes deben ser de tal naturaleza, que pueda decirse que existe uno sólo para cada función; y todos los que se aplican en la empresa deben estar, de tal modo coordinados e integrados, que en realidad pueda decirse que existe un solo plan general”. Es evidente que mientras haya planes inconexos para cada función, habrá contradicción, dudas, etc. Por ello, los diversos planes que se aplican en uno de los departamentos básicos: Producción, ventas, finanzas y contabilidad, personal, etc., deben coordinarse en tal forma, que en un mismo plan puedan encontrarse todas las normas de acción aplicables. De ahí surge la conveniencia y necesidad de que todos cooperen en su formación. Si el plan es principio de orden requiere la unidad de fin, es indiscutible que los planes deben coordinarse jerárquicamente, hasta formar finalmente uno sólo. El principio de factibilidad. Lo que se planee debe ser realizable; es inoperante elaborar planes demasiado ambiciosos u optimistas que sean imposibles de lograrse. La planeación debe adaptarse a la realidad y a las condiciones objetivas que actúan en el medio ambiente. El principio de compromiso. La planeación debe comprender un periodo en el futuro, necesario para prevenir, mediante una serie de acciones, el cumplimiento de los compromisos involucrados en una decisión. Este principio indica que la planeación a largo plazo es la más conveniente porque asegura que los compromisos de la empresa encajen en el futuro, quedando tiempo para adaptar mejor sus objetivos y políticas a las tendencias descubiertas, a los cambios imprevistos. Principio de factor limitante. En la planeación se hace necesario que los administradores sean lo suficientemente habilitados para detectar los factores que puedan llegar a limitar o a frenar el alcance de los objetivos perseguidos por la
empresa. En este principio se resalta la importancia de la objetividad en el momento de tener que escoger entre diferentes cursos de acción o diversas alternativas para llegar a un fin. Principio de inherencia. La programación es necesaria en cualquier organización humana y es propia de la administración. El estado debe planificar la forma de alcanzar sus objetivos, fijando siempre metas mediatas o inmediatas. Planificar conduce a la eficiencia y otorga la posibilidad de ofrecer respuestas oportunas a los cambios sociales.
PLANEACION 
DESVENTAJAS VENTAJAS 
Contribuye a actividades ordenadas y con un propósito. Señala la necesidad de cambios futuros. Proporciona una base para el control. Obliga a la visualización de un todo. Dirige la atención hacia los objetivos Esta limitada por la poca precisión de la información y por la incertidumbre de los hecho futuros La planificación tiene un alto costo. La planificación puede ahogar la iniciativa. Puede demorar en algunos casos las acciones.
PASOS DE LA PLANEACION 
ATENCION A LAS OPORTUNIDADES 
ESTABLECIMIENTO DE OBJETIVOS Y METAS 
CONSIDERACION DE PREMISAS DE PLANEACION 
IDENTIFICACION DE ALTERNATIVA 
COMPARACION DE ALTERNATIVAS CON BASE DE LAS METAS PROPUESTAS 
ELECCION DE UNA ALTERNATTIVA 
FORMULACION DE PLANES DE APOYO 
CONVERSION DE PLANES DE CIFRAS MEDIANTE LA REALIZACION DE PRESUPUESTOS
OBJETIVOS DE LA PLANEACION
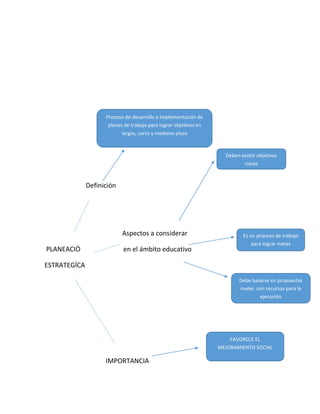
Definición 
Aspectos a considerar 
PLANEACIÓ en el ámbito educativo 
ESTRATEGÍCA 
IMPORTANCIA 
Proceso de desarrollo e implementación de planes de trabajo para lograr objetivos en largos, corto y mediano plazo 
Deben existir objetivos claros 
Es un proceso de trabajo para lograr metas 
Debe basarse en propuestas reales con recursos para la ejecución 
FAVORECE EL MEJORAMIENTO SOCIAL
PROMUEVE PROCESOS DE MEJORAMIENTO DE LA EDUCACIÓN 
GARANTIZA UN APROVECHAMIENTO ÓPTIMO DE RECURSOS Y TIEMPO
Primer corte admon
Primer corte admon
Primer corte admon
Primer corte admon
Primer corte admon
Primer corte admon

Primer corte admon

  • 1.
    Planeación La planeacióno planeamiento es un accionar que está vinculado a planear. Este verbo, por su parte, consiste en elaborar un plan. A través de la planeación, una persona u organización se fija alguna meta y estipula qué pasos debería seguir para llegar hasta ella. En este proceso, que puede tener una duración muy variable dependiendo del caso, se consideran diversas cuestiones, como ser los recursos con los que se cuenta y la influencia de situaciones externas. Toda planeación consta de distintas etapas, ya que es un proceso que supone tomar decisiones sucesivas. Es frecuente que la planificación se inicie con la identificación de un problema y continúe con el análisis de las diferentes opciones disponibles. El sujeto o la compañía deberá escoger la opción que le resulte más propicia para solucionar el problema en cuestión e iniciar la puesta en marcha de un plan. Cabe resaltar que, en un sentido amplio, la planeación se realiza casi a cada momento, incluso en el día a día. Por ejemplo, cuando una persona decide tomar un taxi para llegar a un cierto lugar, habrá planeado cómo viajar de forma más rápida y efectiva. Sin embargo, también se puede realizar a largo plazo y con decisiones que involucren a miles de personas, como puede ser el caso de la planeación llevada a cabo en una gran corporación multinacional. Las características de la planeación, por supuesto, dependerán del contexto; no es igual la toma de decisiones que realiza una familia cuando organiza un viaje de vacaciones que el proceso planificado por el gerente de una empresa para lanzar un nuevo producto al mercado. Sin embargo, su éxito dependerá del grado de conocimiento, análisis e intuición de quienes la ejecuten, y en ambos casos se podría dar un meticuloso plan de acción, sin importar la formalidad de cada uno. Algunas clasificaciones Es posible clasificar la planeación de distintas maneras, según las expectativas temporales, la amplitud y la especificidad. Veamos algunos ejemplos a continuación:
  • 2.
    * Planeación estratégica:la realizan los directivos de una empresa, para analizar factores internos y externos y su repercusión en los objetivos de la compañía. Suele trazarse a largo plazo, en general varios años, y consiste en el diseño detallado de su inserción en el mercado, de su comunicación con los medios y de sus campañas publicitarias. * Planeación táctica: suele relacionarse con la toma de decisiones a corto plazo, en general para sobrellevar una crisis inesperada. Cuando un producto vende menos de lo previsto, por ejemplo, es necesario actuar, sea bajando el precio o mejorando la oferta mediante la inclusión de accesorios o la elaboración de paquetes. Estas acciones deben estar de acuerdo con el plan estratégico que se trazó en un principio. * Planeación operativa: se refiere a la organización de los recursos y del personal de una compañía para la resolución de problemas. Es esencial para toda empresa, ya que traza el plan de acción y la relación que tendrán los distintos departamentos entre sí para el desarrollo de las tareas en un tiempo generalmente estipulado por el departamento directivo. En grupos de trabajo compuestos por un equipo y su líder, éste recibe proyectos y sus correspondientes fechas de entrega, y decide cómo se procederá, qué integrante se ocupará de cada tarea, etcétera. * Planeación normativa: se trata de una serie de reglas y normas que se crean para el correcto funcionamiento de una empresa. Desde la vestimenta de los empleados, hasta los horarios de trabajo y de pausas, todo debe estar previamente establecido para asegurar que se trabaje de manera ordenada. * Planeación interactiva: es la más utilizada por empresas que ofrecen productos tecnológicos. Se basa en trazar soluciones a problemas en un futuro ideal, así como el camino para alcanzar dicho futuro. Cuando no se cuenta con las herramientas o la infraestructura necesaria para lograr ciertos objetivos, se analiza el accionar necesario para conseguir esos recursos.
  • 3.
    Principios de planeación Los principios en la planeación son muy importantes para poder aplicar cada uno de los elementos que la forman. Un principio es una proposición que se formula para que sirva de guía a la acción. Aunque no hay dos empresas que sean idénticas, hay ciertos principios comunes a todas ellas. Sin embargo, su aplicación tiene que variar por necesidad, para ajustarlos a las circunstancias individuales. Principio de la universalidad. La planeación debe comprender suficiente cantidad de factores como tiempo, personal, materia, presupuesto etc. de tal manera que al desarrollar el plan sea suficiente. Principio de racionalidad. Todos y cada uno de los planes deben estar fundamentados lógicamente, deben contener unos objetivos que puedan lograrse y también los recursos necesarios para lograrlos. El principio de la precisión. “Los planes no deben hacerse con afirmaciones vagas y genéricas, sino con la mayor precisión posible, porque van a regir acciones concretas.” Cuando carecemos de planes precisos, cualquier negocio no es propiamente tal, sino un juego de azar, una aventura, ya que, mientras el fin buscado sea impreciso, los medios que coordinemos serán necesariamente ineficaces, parcial o totalmente. Siempre habrá algo que no podrá planearse en los detalles, pero cuando mejor fijemos los planes, será menor ese campo de lo eventual, con lo que habremos robado campo a la adivinación. Los planes constituyen un sólido esqueleto sobre el que pueden calcularse las adaptaciones futuras. El principio de la flexibilidad. “Dentro de la precisión –establecida en el principio anterior- todo plan debe dejar margen para los cambios que surjan en éste, ya en razón de la parte imprevisible, ya de las circunstancias que hayan variado después de la previsión.” Este principio podrá parecer a primera vista, contradictorio con el anterior. Pero no lo es. Inflexible es lo que no puede
  • 4.
    amoldarse a cambiosaccidentales; lo rígido; lo que no puede cambiarse de ningún modo. Flexible, es lo que tiene una dirección básica, pero que permite pequeñas adaptaciones momentáneas, pudiendo después volver a su dirección inicial. El principio de la unidad. “Los planes deben ser de tal naturaleza, que pueda decirse que existe uno sólo para cada función; y todos los que se aplican en la empresa deben estar, de tal modo coordinados e integrados, que en realidad pueda decirse que existe un solo plan general”. Es evidente que mientras haya planes inconexos para cada función, habrá contradicción, dudas, etc. Por ello, los diversos planes que se aplican en uno de los departamentos básicos: Producción, ventas, finanzas y contabilidad, personal, etc., deben coordinarse en tal forma, que en un mismo plan puedan encontrarse todas las normas de acción aplicables. De ahí surge la conveniencia y necesidad de que todos cooperen en su formación. Si el plan es principio de orden requiere la unidad de fin, es indiscutible que los planes deben coordinarse jerárquicamente, hasta formar finalmente uno sólo. El principio de factibilidad. Lo que se planee debe ser realizable; es inoperante elaborar planes demasiado ambiciosos u optimistas que sean imposibles de lograrse. La planeación debe adaptarse a la realidad y a las condiciones objetivas que actúan en el medio ambiente. El principio de compromiso. La planeación debe comprender un periodo en el futuro, necesario para prevenir, mediante una serie de acciones, el cumplimiento de los compromisos involucrados en una decisión. Este principio indica que la planeación a largo plazo es la más conveniente porque asegura que los compromisos de la empresa encajen en el futuro, quedando tiempo para adaptar mejor sus objetivos y políticas a las tendencias descubiertas, a los cambios imprevistos. Principio de factor limitante. En la planeación se hace necesario que los administradores sean lo suficientemente habilitados para detectar los factores que puedan llegar a limitar o a frenar el alcance de los objetivos perseguidos por la
  • 5.
    empresa. En esteprincipio se resalta la importancia de la objetividad en el momento de tener que escoger entre diferentes cursos de acción o diversas alternativas para llegar a un fin. Principio de inherencia. La programación es necesaria en cualquier organización humana y es propia de la administración. El estado debe planificar la forma de alcanzar sus objetivos, fijando siempre metas mediatas o inmediatas. Planificar conduce a la eficiencia y otorga la posibilidad de ofrecer respuestas oportunas a los cambios sociales.
  • 6.
    PLANEACION DESVENTAJAS VENTAJAS Contribuye a actividades ordenadas y con un propósito. Señala la necesidad de cambios futuros. Proporciona una base para el control. Obliga a la visualización de un todo. Dirige la atención hacia los objetivos Esta limitada por la poca precisión de la información y por la incertidumbre de los hecho futuros La planificación tiene un alto costo. La planificación puede ahogar la iniciativa. Puede demorar en algunos casos las acciones.
  • 7.
    PASOS DE LAPLANEACION ATENCION A LAS OPORTUNIDADES ESTABLECIMIENTO DE OBJETIVOS Y METAS CONSIDERACION DE PREMISAS DE PLANEACION IDENTIFICACION DE ALTERNATIVA COMPARACION DE ALTERNATIVAS CON BASE DE LAS METAS PROPUESTAS ELECCION DE UNA ALTERNATTIVA FORMULACION DE PLANES DE APOYO CONVERSION DE PLANES DE CIFRAS MEDIANTE LA REALIZACION DE PRESUPUESTOS
  • 8.
    OBJETIVOS DE LAPLANEACION
  • 9.
    Definición Aspectos aconsiderar PLANEACIÓ en el ámbito educativo ESTRATEGÍCA IMPORTANCIA Proceso de desarrollo e implementación de planes de trabajo para lograr objetivos en largos, corto y mediano plazo Deben existir objetivos claros Es un proceso de trabajo para lograr metas Debe basarse en propuestas reales con recursos para la ejecución FAVORECE EL MEJORAMIENTO SOCIAL
  • 10.
    PROMUEVE PROCESOS DEMEJORAMIENTO DE LA EDUCACIÓN GARANTIZA UN APROVECHAMIENTO ÓPTIMO DE RECURSOS Y TIEMPO