PROYECTO DESARROLLO DE SORTWARE
ARCHIBOLUGA
LEIDYJOHANNA RODRIGUEZ JARAMILLO YLEIDYYULIETH PERDOMO RINCON
29 DE OCTUBRE DE 2016
PROYECTO DE PASANTIA
LEIDY JOHANNA RODRIGUEZ JARAMILLO
LEIDY YULIETH PERDOMO RINCON
PROFESOR
ING. HUGO RODRIGUEZ
INSTITUTO TECNICO DE INFORMACION SUPERIOR “ITFIP”
INGENIERIA AGROINDUSTRIAL
VENADILLO
2016
ARCHIBULUGA
Introducción
Hoy en día las empresas hacen uso de la tecnología a través de la computación con
el fin de automatizar y estandarizar los procesos administrativos, lo que deriva de la
entrega más rápida y oportuna de información.
Es por eso que la arrocera Boluga, ha tomado la decisión de implementar la
tecnología en el área del archivo.
La arrocera Boluga ha solicitado un sistema que entregue apoyo a las labores que
se realizan en el área de archivo, para sí agilizar la entrega de información a quien
la solicite.
El presente informe tiene como objetivo dar a conocer el proyecto que se
implementara al archivo de la arrocera Boluga, este corresponde a un sistema
computacional hacia la web que permita al encargado del área agilizar los procesos
relacionados con el área del archivo.
Para el desarrollo del proyecto se utilizaron y aplicaron todos los conocimientos y
herramientas que se han adquirido en el proceso de estudios de soluciones web en
la universidad “ITFIP”.
Resumen:
El proyecto presentado en este informe, consiste en el diseño y construcción de una
aplicación web, que permita contribuir y dar apoyo a las labores del área de archivo
de la arrocera Boluga
Este sistema construido para agilizar y facilitar la búsqueda y el control en el área
de archivo, ya que este software permitirá que los usuarios accedan de manera más
fácil y rápida a los documentos allí guardados, y sin correr el riesgo de que el
documento sea dañado o incluso que haya perdida del mismo.
La importancia de desarrollar este proyecto responde a la necesidad que tiene la
empresa por sistematizar el área de archivo, y de mejorar los tiempos de respuesta
a las solicitudes de los clientes, con respecto a los documentos.
Ya que surgen molestias a la hora de la búsqueda de un documento ya que estos
se encuentran almacenados de forma física por lo que la labor de buscar un
documento tarda tiempo y molestias.
Con los estudios efectuados queda demostrado que el costo de beneficio es muy
favorable, este reducirá los gastos de envió de documentos físicos a sus
solicitantes, reducirá el costo que se pueda llevar a cabo en la reconstrucción
documental cuando estos se deterioran por la manipulación física, de mejorar los
tiempos de respuesta a las solicitudes de los clientes, con respecto a la
documentación.
El proyecto cumple con los requerimientos iniciales del área aportando el control,
organización y búsqueda de la información guardada en este software, puesto que
se le provee de una herramienta, de fácil utilización y amistosa, que le permitirá
facilitar las tareas que se desarrollan en el área de archivo de arrocera Boluga.
Descripción del sistema:
El sistema a desarrollar corresponde a una aplicación web para el área de archivo
que permitirá facilitar las tereas diarias del archivista encargado y de los usuarios
que tengan permisos de acceder al servicio de la aplicación.
El sistema debe permitir al administrador de la aplicación a crear usuarios y darle
los permisos pertinentes para cada uno, porque no todos tendrán acceso a la misma
información, eso depende del área a la que pertenezcan.
El jefe de archivo será el encargado de alimentar la aplicación, el será el único que
podrá eliminar, editar, guardar y modificar la información. Los usuarios solo podrán
investigar y descargar la información que necesiten y a la cual tengan permisos para
revisar.
Además, el sistema permitirá llevar un control de préstamos, cuando el documento
tenga que ser necesariamente prestado el original.
En este archivo se manejan cuatro razones sociales, las cuales el sistema deberá
guardar y mostrar la documentación adecuada para cada una de ellas. La
documentación se subirá al sistema por medio de un escáner y se guardará su
imagen en PDF.
Alcances de sistema:
El software que se utilizará en el área de archivo será capaz de:
 Almacenar toda la información de archivo histórico y central, permitiendo
eliminar, editar e ingresar información.
 Disponer de la aplicación para buscar documentación de forma más fácil y
rápida
 Proveer información a las diferentes áreas de la empresa que lo requiera.
 Ofrece seguridad en cuento a la documentación allí guardada
 Tiene un fácil y practico manejo la aplicación
 Regresa la información de una forma más rápida y segura, protegiendo la
documentación física.
 Tiene un sistema de autentificación para el ingreso.
 Se debe conectar a una red, para la debida consulta que se haga por parte
de las diferentes dependencias.
Límites del sistema:
 no todos los usuarios pueden acceder a toda la información allí alojada.
 el uso del software va ser de tipo local, diseñado solo para la empresa
Boluga.
 el software se utilizará en un equipo, del cual se encargará especialmente el
archivista de la empresa.
 Este software no tiene ningún tipo de relación con otros tipos de operaciones
realizadas en el área de la empresa, este solo se encarga llevar un control
en el archivo.
 No permitirá eliminación, modificaciónni ingreso de documentación por parte
de los usuarios, excepto por el archivista.
Ámbito del sistema:
Táctico:
Este software permitirá a los usuarios de este programa acceder a la información
del archivo, pero el usuario según a la dependencia que pertenezca podrá acceder
a dicha información. La única persona que estará habilitada para acceder a toda la
información alojada allí, será el archivista y/o administrador de software
Estratégico:
Este software mejora la organización de la información, agilizando la búsqueda de
la información, ayudando a disminuir los tiempos de respuestas, facilitando la
generación, eliminación, editar un documento, lo que permitirá que las labores
anterior mente nombradas sean de manera más rápida y menos complicadas, lo
que en definitiva permitirá mejorar la imagen de la empresa, ya que la petición de
documentos será una tarea rápida.
Problemática:
El desarrollo del software “ARCHIBOLUGA” especializado para el archivo se llevará
a cabo según la necesidad que se presenta en el área de archivo de la arrocera
Boluga, ya que el proceso es realizado de manera tradicional (manual) esto conlleva
a la perdida y deterioro documental al momento del préstamo a terceras personas,
quienes con la manipulación del documento pueden generar el deterioro de este o
inclusive su perdida, al ser retirada del archivo.
Según el archivo general de la nación en el acuerdo 047 de 5 de mayo del 2000 en
el artículo 2 dice que se utilizaran las tecnologías tomando como principio
orientador, la unidad que da el soporte documental guardando con imagen grafica
Artículo 3 de restricción de originales.
Para evitar la alteración, la perdida y deterioro del documento.
A la hora de la búsqueda documental, la persona encargada del área del archivo
gasta más tiempo de lo esperado, por la cantidad de documentación que reposa en
este archivo histórico, que a su vez también guarda documentación del archivo
central
En la parte de la conservación documental al llegar a presentarse una catástrofe
bien sea natural o provocada se podría presentar una pérdida total de toda la
documentación que allí reposa, por esta razón hay que tomar medidas preventivas
para evitar lo dicho anteriormente, almacenando la información en servidores
propios y en la nube, para ello se es necesario plantear la siguiente pregunta de
investigación
Pregunta
¿Con el desarrollo del software podría mejorar la calidad de funcionamiento de este
archivo?
Justificación
Con el desarrollo del software “ARCHIBOLUGA” se busca mejorar la problemática
encontrada en el archivo de la arrocera Boluga, evitando la perdida y el deterioro
documental asegurando también una protección a la información en caso de
desastres, esto gracias al software que se encarga de almacenar y mostrar la
información por medio digital, sin la necesidad de manipular el documento.
Con el desarrollo de la aplicación se busca mejorar la fluidez de la información
entrante y saliente del archivo histórico y central, con un proceso que se llevara a
cabo por medios sistemáticos escaneando la información la cual se entregara de
forma digital, y no físicamente, asegurando la veracidad de dicha información, y
evitando perdida y deterioro documental mejorando la gestión documental y
facilitando la labor archivística de la persona encargada del área.
Con este software se busca tener una mejor calidad en el proceso de la información
y todo lo que tenga que ver con esta labor.
Objetivos
General:
 diseñar e Implementar una aplicación en ambiente web que permita realizar
registro y consulta del archivo histórico de la arrocera Boluga del municipio
de venadillo
Objetivos específicos:
Implementación del software en el área de archivo
 Analizar el entorno de trabajo.
 diseñar entorno grafico de cada uno de los módulos de la aplicación web.
 diseño y construcción de la base de datos que permita almacenar
información.
 desarrollar software que registre y muestre la documentación
 Implementar el software en el área de archivo.
 Capacitar al personal que interactuara con el software.
Marco de teórico:
Según las falencias encontradas en el área de archivo de la arrocera Boluga, las
cuales implican un riesgo para la documentación almacenada en el archivo ya que
se encuentra de manera física, lo cuales implican mayor riesgo con la
documentación, corriendo peligro ante una catástrofe, bien sea de tipo ambiental
o provocada, lo cual ocasionaría un problema irreversible, perdiendo la información
de años de esta empresa, además de lo anteriormente dicho también surge el
problema que se presenta a la hora de la búsqueda de la información, ocasionando
esta una molestia al ir a buscar el documento entre muchos documentos,
ocasionando una demora ante las peticiones y entrega de documentos.
Por todas estas razones se implementara un software el cual almacenara toda la
información existente en la empresa, la cual será alimentada por el archivista
encargado que será el administrador del software teniendo el acceso y
disponibilidad, este podrá crear usuarios, los cuales solo tendrán permiso a cierta
información y podrán imprimir y enviar el documento, sin tener la opciónde modificar
o eliminar información.
Análisis basado en la problemática encontrada se han tomado medidas correctivas
para mejorar el flujo de información suministrada a las diferentes dependencias
Impacto que causa la perdida de documentos en una organización es catastrófica
ya que en esta información se basa en la integridad y la historia de una empresa
Marco referencial:
http://www.athento.com/es/gestion-documental-inteligente/
Un software creado para el manejo documental permite el tratamiento y
conservación de los documentos de una empresa, ya sean escaneados o
producidos originalmente en digital, por esto es que esta gestión documental se
convierte en clave fundamental para la supervivencia de distintitas organizaciones
ya que protegen y le dan un fácil manejo a la información de las empresa ya sean
grandes o pequeñas
http://www.gestiondearchivo.com/
El manejo documental suele causar molestias ya que es un poco demorado lo cual
puede causar baja productividad de la actividad empresarial, lo cual se puede
mejorar implementando un software para el manejo documental
La conservación de la información y la documentación que genera toda empresa,
es un elemento clave para su buen funcionamiento, y la mejor forma para poder
manejar todo este tipo de información es de forma ordenada, que a la hora de la
búsqueda sea de fácil y ágil ubicación reduciendo tiempo.
La ley general de archivos donde se habla de la gestión de documentos la cual
regula la obligación que tienen las entidades públicas y privadas, de elaborar
programas de gestión documental independientemente del soporte en que produzca
la información para el cumplimiento de su cometido estatal o del objeto social para
el que fueron creadas.
Este y otros factores inciden para que en la mayoría de empresas implementen
estas nuevas prácticas y mejores formas de poder trabajar con los archivos, ya que
este software garantiza que la nueva forma de trabajar de forma sistematizada
resulte más fácil y rápida.
Marco legal:
Según la LEY DE 1999 (18 de agosto). Por medio de la cual se define y reglamenta
el acceso y uso de los mensajes de datos, de comercio electrónico y de las firmas
digitales, y se establecen las entidades de certificación y se dictan otras
disposiciones
Desde el artículo 6 hasta el artículo 13. Esta ley nos indica que se debe tener en
cuenta la veracidad de la información digital, que el mensaje de datos o el
documento sea conservado en el formato en que se haya generado, enviado o
recibido o en algún formato que permita demostrar que reproduce con exactitud la
información generada, enviada o recibida.
METODOLOGIA
Metodología RUP, este tiene la ventaja de que todos los integrantes del desarrollo
sin importar el rol de cada integrante, puedan tener acceso a la base de datos y
poder trabajar desde ella directamente.
Los principios de desarrollo son:
 adaptar el proceso
 equilibrar prioridades
 colaboración entre equipo
 elevar el nivel de abstracción
 enfocarse en la calidad
FASES
 fases de inicio
 fases de elaboración
 fases de desarrollo
 fases de transición
Procesos:
 modelado de negocios
 requisitos
 análisis y diseño
 implementación
 prueba
 despliegue
Soporte
 gestión del cambio y configuraciones
 gestión del proyecto
 entorno
FASE DE INICIO
Esta fase tiene como propósito definir y acordar el alcance del proyecto, en esta
fase encontraremos los requerimientos del sistema, requerimientos de información
de entrada y salida, requerimientos técnicos, de control y funcionales, estudios de
factibilidad; técnico, económico, operacional y legal.
REQUERIMIENTOS DEL SISTEMA
Requerimientos de información
El sistema apoya la gestión archivística-
Entrada
Los generadores de entrada al sistema son:
 Ingreso de empresas
 Ingreso de estante
 Ingreso de nivel
 Ingreso de caja
 Ingreso de carpeta
 Ingreso de folio
 Ingreso de usuario
 Ingreso de préstamo
Salidas
Luego de la recopilación de la información, deberá generar la siguiente información
para consultas:
 Empresas
 Estante
 Nivel
 Caja
 Carpeta
 Folio
 Imágenes de la documentación
 Usuarios
Requerimientos Técnicos
 Computador para usuario
 Windows 8
 Pentium 4,m2.4 GHz CPU
 4 Gb de RAM
 Computadora para el desarrollo
 De escritorio:
 Ubuntu 14.04 LTS
 Intel Pentium® 4 CPU 2.80GHz
 1,5 GiB RAM
 Gráficos Intel® 915Gx86/MMX/SSE2
 Tipo SO 32-bit
 Disco 122,7GB
 Portátil:
 Windows 10
 Intel® Core™ i76500U CPU
 4,00 GB RAM
 Tipo SO 64-bit
 Almacenamiento 1 terabyte
Requerimientos de control
 Reuniones con personal del área de estudio, para la revisión de datos
suministrados.
 Aprobación por parte del área de archivo para validar los datos entregados
Por el sistema.
Requerimientos Funcionales
N° Requerimiento Especificación de Requerimiento
1 Permitir el ingreso de
usuarios con sus datos
La aplicación debe permitir almacenar los datos de los
usuarios en la base de datos del sistema, y darles el
permiso pertinente.
2 Permite la modificación
de los datos de los
usuarios
La aplicación debe permitir la modificación y
actualización de los datos de los usuarios almacenada
en la base de datos
3 Permitir la editacion de
los datos guardados
del archivo
Esta debe permitir la corrección, o agregar más datos
sobre los documentos.
4 Permitir la búsqueda
del personal
La aplicación debe permitir buscar las historiad del
personal de la empresa, actuales e históricos.
5 Permitir visualizar de
forma gráfica la
información
Esta mostrara la información de todo tipo mediante la
imagen escaneada.
6 Permitirá visualizar los
documentos según la
dependencia
este software permite ver información según las
dependencias
7 Permitir ingresar nueva
información
Esta debe permitir ingresar nueva información del
personal
8 Permitirá la búsqueda
de cada una de las
áreas
Esta debe permitir la búsqueda de la información por
cada una de las áreas
9 Permitirá la búsqueda
del documento
Esta debe permitir la búsqueda de los documentos
solicitados
10 Permitirá la búsqueda
de documento por
documento
Esta permitirá buscar cada uno de los documentos
guardados
11 permitirá el acceso a
información histórica
Este debe tener almacenada toda la información que
forma parte de la historia de la empresa
12 Permitirá que el
archivista tenga acceso
a toda información
Esta está diseñada para que el encargado del área
manipule toda la información sin limitaciones.
13 Permitirá tener
usuarios
La aplicación permitirá crear usuarios por parte del
archivista para ingresar a la información allí
almacenada
14 Permitirá acceder a la
información según el
permiso que tenga
El personal de la empresa podrá acceder a la
información por medio de permisos.
15 Permitirá visualizar
todos los detalles
Esta aplicación permitirá ver toda la información de un
documento.
16 Permite acceder a todo
tipo de documentos
Esta aplicación permite acceder a toda la información
relacionada con la empresa
17 Permitirá ver en detalle
todo tipo de
información
Esta aplicación permite ver los detalles de la
información allí alojada
18 Permitirá incluir nueva
información.
Esta permitirá poder ingresar al sistema nueva
información.
19 Permitirá generar
nuevos usuarios
Esta aplicación podrá generar nuevos usuarios para
que puedan acceder a un tipo de información.
20 Permitirá que la
información sea
adquirida más rápida.
Esta aplicación permitirá que la información se pueda
imprimir o enviar por correo
ESTUDIOS DE FACTIBILIDAD
TECNICO:
Este proyecto es factible ya que se cuenta con recursos necesarios para iniciar con
el desarrollo del software y su implementación, el equipo desarrollador cuenta con:
Cantidad Marca del
computador
1 DELL
S.O. liurex, Linux
MySQL
Para llevar a cabo el desarrollo de este software se va a utilizar, servidor local
xampp, implementando MySQL como motor de base de datos, el cual almacenara
toda la información pertinente a la recepción y solicitudes de la documentación
Para el desarrollo de la aplicación, utilizaremos php, jquery, html5, JavaScript, Css,
la librería uploadify.
PHP: lenguaje de programación principal, para llevar a cabo la conexión de las
tablas con la base de datos.
JQUERY: se implementa para hacer consultas de las tablas de la base de datos y
mostrarla en una hoja especifica.
HTML5; se utiliza para hacer los formularios y parte del diseño.
JAVASCRIPT: se implementa para llevar a cabo las modificaciones de la
información guardada en la base de datos, cuando sea necesario.
CSS: Este se utiliza para todo lo relacionado con el diseño de la aplicación. Para
moldearla a una forma más llamativa para el cliente.
LIBRERÍA UPLADOFY: esta se implementa para subir y mostrar los archivos en
imágenes que se guardaran en la base de datos.
FACTIBILIDAD ECONOMICA:
Con este software, se mejorará la manipulación y distribución de la información de
la arrocera Boluga; esto reducirá los gastos de envió de documentos físicos a sus
solicitantes, reducirá el costo que se pueda llevar a cabo en la reconstrucción
Documental cuando estos se deterioran por la manipulación física. Mejorar los
tiempos de respuesta a las solicitudes de los clientes, con respecto a
Los beneficios que tendrán serán beneficios intangibles, ya que se reducirá el
tiempo que se emplea en la búsqueda y la entrega de la información más que todo
cuando se requiere fuera del municipio.
FACTIBILIDAD OPERACIONAL.
Propietario: arrocera Boluga Ltda. El cual será el encargado de suplir los recursos
necesarios para el desarrollo del software.
Gerente, Rodrigo Escobar; quien es el encargado de autorizar y recibir todo lo
relacionado con el desarrollo del software, el avalara el proyecto que se llevara a
cabo.
Director del Proyecto; Hugo Rodríguez, quien es el encargado de guiar a los
encargados del desarrollo.
Coordinador de Sistemas; Luis Cruz, es el supervisor del proyecto por parte de la
empresa donde se llevará a cabo el desarrollo.
Programadora: Leidy Rodríguez; es la encargada de desarrollar el software
especializado para el archivo de la arrocera Boluga.
Diseñadora Gráfica: Leidy Perdomo; es la encargada de diseñar la aplicación en su
forma visual.
FACTIBILIDAD LEGAL
Según la LEY DE 1999 (18 de agosto). Por medio de la cual se define y reglamenta
el acceso y uso de los mensajes de datos, de comercio electrónico y de las firmas
digitales, y se establecen las entidades de certificación y se dictan otras
disposiciones.
Desde el artículo 6 hasta el artículo 13. Esta ley nos indica que se debe tener en
cuenta la veracidad de la información digital, que el mensaje de datos o el
documento sea conservado en el formato en que se haya generado, enviado o
recibido o en algún formato que permita demostrar que reproduce con exactitud la
información generada, enviada o recibida.
FASE DE ELABORACIÓN
En esta etapa se diseña la solución preliminar, se estructura la solución posible del
problema, llevando a cabo los casos de uso, para así saber la estructura que
implementaremos en el desarrollo. Según el movimiento que encontremos entre los
usuarios y el sistema.
Diseño:
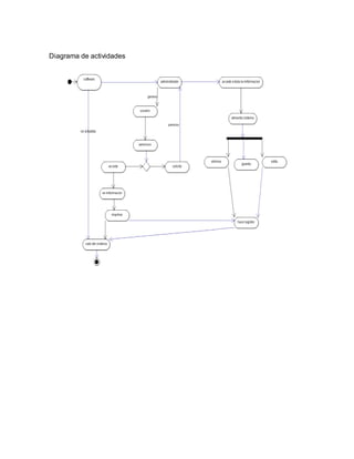
Diagrama de caso de uso
Diagrama de secuencia
Diagrama de actividades
Diagrama de clases
CASO DE USO
Actores Usuario
Propósito El usuario accede al sistema para buscar
información
Resumen Este usuario es generado por el administrador
con ciertas limitaciones para acceder al sistema
Precondición Ingresa al sistema
Escenario principal(ingresar)
Acción del actor respuesta del sistema
1.el actor ingresa al sistema
por medio de un usuario
3.el usuario accede a la
información por medio de
unos permisos
5.actor busca la información
que necesita e imprime
8.usuario sale del sistema
2.permite que usuario ingrese por medio de un
usuario y contraseña
4. el sistema permite que usuario entre a ver la
información a la que tiene permiso.
6.sistema permite que usuario imprima
información
7. realiza un registro dentro de la base de datos
con la fecha e información del documento.
excepciones Este tipo de usuarios solo pueden acceder a la
información a la que tenga permisos, y no puede
eliminar, editar ni agregar ningún tipo de
información
Caso de uso
Actores Administrador
Propósito Es el encargado de manejar toda la información y
alimentar el sistema
Resumen El administrador juega un papel importante ya que
este provee los permisos para los usuarios del
sistema para que no accedan a toda la información
Precondición Ingresar al sistema
Escenario principal(ingresar)
Acción del actor Respuesta del sistema
1.Actor ingresa al sistema
3.Este agrega información al sistema
5.Se encarga de eliminar
información que no es necesaria
6.actor crea usuarios
8.actor crea permisos para que los
usuarios accedan a la información
2.El sistema permite que este acceda a toda la
información
4.Información es guarda en el sistema
5.Permite realizar acción solo al administrador
7. sistema requiere que llenen espacios para crear
usuario
9.el sistema no permite que los usuarios accedan
a toda la información, solo podrán acceder a la que
tienen permisos
Escenario alterno(editar)
Acción del actor Respuesta del sistema
1. Ingresa al sistema
3.busca el documento que desea
editar
2.Permite el acceso a toda la información al
administrador
4. el sistema permite la visualización de este con
todos sus datos.
4.actor realiza los cambios que
desea hacer a la información del
documento
5 actor guarda las modificaciones
7. actor continua usando el sistema
6.el sistema actualiza los cambios efectuados a los
documentos
Excepciones El sistema no permite que los demás usuarios
realicen cambios
Escenario alterno(eliminar)
Acción del actor Respuesta del sistema
1.El actor ingresa al sistema
3.actor encuentra información que
no es necesaria
4.actor elimina información que no
es necesaria en el sistema
6.actor sigue utilizando sistema
2.permite que el actor acceda a toda la
información
5.sistema actualiza la información y no muestra lo
eliminado
7.sistema dice al actor si desea eliminar el objeto
seleccionado
Excepciones Actor no desea eliminar objeto selecciona se
reitera todo a como estaba
Análisis
El proceso que se lleva a cabo con la gestión archivística en la arrocera Boluga, es
de forma manual, al ingresar el documento se digitaliza la información, en una hoja
de Excel, y semanalmente se hace un Bakú, ya que no se cuenta con una base de
datos que administre la información. La documentación ya ingresada al archivo
permanente, se hace el proceso adecuado de la gestión archivística, y se guarda
en su disposición final (caja). En la consulta, cuando un usuario requiere de una
información específica; el encargado del archivo, tiene que buscar por medio del
filtro en el Excel, solo las indicaciones donde está guardado, el encargado va a
buscar la caja donde reposa el documento, y toca sacar el documento físico,
fotocopiarlo o enviar el original a el destino final, corriendo el riesgo de pérdida o
deterioro del documento. De igual forma se utiliza demasiado tiempo en la
búsqueda, cuando el usuario no tiene la especificación del documento y toca
buscarlo de uno en uno, esto genera pérdida de tiempo, ya que en este archivo
reposa mucha documentación.
Encontramos documentos muy delicados los cuales tienen muchos años reposando
en el archivo, los cuales estos documentos son recomendables no manipularlos
manualmente, es preferible no tener mucho contacto con ellos para evitar su
deterioro.
La empresa requiere de un software que permita que todo este proceso sea ágil y
seguro, el cual debe tener un escáner para poder subir todos los documentos al
programa quien la guardara en una base de datos donde se alojara toda la
información administrada se subirá cada uno de los documentos se guardara la
imagen del documento y se guardara la descripción del mismo, para hacer que cada
búsqueda sea sencilla y rápida, que solo sea necesario ingresar e ir a buscar sin
ningún problema, pero teniendo claro que no todas las personas van a poder tener
acceso a todos los documentos, ya que se podría tener una falla en cuanto a
seguridad, el único que podrá tener acceso a toda la información del software será
el administrador de este, y según a la dependencia a la que pertenezca el usuario
podrá acceder a esa información o en cualquier caso sea pedida al administrador o
archivista
FASES DE DESARROLLO
En esta fase se trata de completar las funcionalidades del sistema y asegurar que
el software esté disponible para los usuarios, y poder corregir los errores que se
presente.
Imagen N°1 Inicio de sesión
Fuente: autoras de la imagen
Imagen N°2 Panel de control
Fuente: autoras de la imagen
Imagen N°3 Ingresar empresa
Fuente: autoras de la imagen
Imagen N°4 Imagen Ingresar estante
Fuente: autoras de la imagen
Imagen N°5 Ingresar nivel
Fuente: autoras de la imagen
Imagen N°6 Ingresar dependencia
Fuente: autoras de la imagen
Imagen N°7 Ingresar caja
Fuente: autoras de la imagen
Imagen N°8 Ingresar folder
Fuente: autoras de la imagen
Imagen N°9 Ingreso folio
Fuente: autoras de la imagen
Imagen N°10 Ingresar Préstamo
Fuente: autoras de la imagen
Imagen N°11 Modificar Préstamo
Fuente: autoras de la imagen
Imagen N°12 Modificar empresas
Fuente: autoras de la imagen
Imagen N°13 modificar usuario
Fuente: autoras de la imagen
Imagen N°14 Modificar estante
Fuente: autoras de la imagen
Imagen N°13 Modificar nivel
Fuente: autoras de la imagen
Imagen N°16 Modificar caja
Fuente: autoras de la imagen
Imagen N°17 Modificar folder
Fuente: autoras de la imagen
Imagen N°18 Modificar carpetas
Fuente: autoras de la imagen
Imagen N19 ingresar nuevo folio
Fuentes autoras de la imagen
Imagen N20 Descargar o Imprimir
Fuente: autoras de la imagen
Imagen N21 Cambio de Contraseña
Fuente: autoras de la imagen
Imagen N22 Base de Datos
Fuente: autoras de la imagen
CRONOGRAMA
ACTIVIDADES MESES
SEMANAS
SEPTIEMBRE OCTUBRE NOVIEMBRE
1 2 2 4 1 2 3 4 1 4
FASE 1 Recolección de datos
Encuestas
Planteamiento de la situación del
problema
Inicio de consulta del tema
Planteamiento de objetivos
FASE 2 Desarrollo
Desarrollo del software
Construcción del documento
Presentación de adelanto
FASE 3 Iteración
Corrección y verificación del tema
FASE 4 Entrega
Entrega proyecto finalizado
sustentación
Conclusión
El sistema desarrollado permite el usuario de una manera simple, fácil de llevar un
mejor control de la documentación, provee de información a los usuarios que la
requieren.
El aporte de la arrocera Boluga ha sido satisfactorio puesto que ya la empresa tenía
la intención de modificar la forma de manejar la información. El sistema desarrollado
para el área del archivo sirve como primer paso para ir actualizando y estar acorde
a las tecnologías que se encuentran hoy disponibles para mejorar la organización
de datos, optimización de procesos y obtención de información de una forma más
ágil.
En el plano profesional, el desarrollo del proyecto se ha logrado aplicar gran parte
de los conocimientos adquiridos a lo largo de estos años en la carrera de técnico
profesional de soluciones web (ingeniería de sistemas) de la universidad “itfip”,
permitiendo de este modo emplear técnicas en diversas áreas del desarrollo del
proyecto, procedimientos de desarrollo y planificación adecuadas para este
desarrollo.
Resultados esperados:
Lo que se busca conseguir con este software desarrollado para el área de archivo
para la arrocera Boluga es su funcionamiento , permitiendo una mejora en el archivo
y la labor archivística de esta empresa, se quiere conseguir que dicho software sea
capaz de almacenar todos los documentos del archivo histórico y central, los cuales
serán subidos al sistema por medio de un escáner, la cual permitirá que se pueda
visualizar la imagen con todos los datos ,esta se podrá imprimir guardar y enviar por
correo.
Este software tendrá un único administrador que será el encargado de alimentar el
sistema con toda la información, este tendrá acceso a todo el software y a cualquier
tipo de documento pidiendo eliminarlo editarlo, este administrador también podrá
generar nuevos usuarios para que puedan ingresar al sistema por medio de un
usuario y una contraseña, contraseña la cual el usuario podrá modificar, estos
usuarios tendrán unos permisos para acceder a cierto tipo de información la cual
no podrán eliminar ni editar.
Uno de los factores por lo que se busca crear este software es por la cantidad de
información y lo dificultoso a la hora de buscar dichos documentos, esta aplicación
busca entonces hacer más fácil y rápida la búsqueda de los documentos.
Bibliografías:
 http://cybertesis.ubiobio.cl/tesis/2010/ulloa_c/html/index-frames.html
 http://repository.lasalle.edu.co/bitstream/handle/10185/2013/T88.07%20M7
95p.pdf
 http://www.archivogeneral.gov.co/
 Exequiel Ander-Egg
(2011). Aprender a investigar

Proyecto desarrollo de software

  • 1.
    PROYECTO DESARROLLO DESORTWARE ARCHIBOLUGA LEIDYJOHANNA RODRIGUEZ JARAMILLO YLEIDYYULIETH PERDOMO RINCON 29 DE OCTUBRE DE 2016
  • 2.
    PROYECTO DE PASANTIA LEIDYJOHANNA RODRIGUEZ JARAMILLO LEIDY YULIETH PERDOMO RINCON PROFESOR ING. HUGO RODRIGUEZ INSTITUTO TECNICO DE INFORMACION SUPERIOR “ITFIP” INGENIERIA AGROINDUSTRIAL VENADILLO 2016 ARCHIBULUGA
  • 3.
    Introducción Hoy en díalas empresas hacen uso de la tecnología a través de la computación con el fin de automatizar y estandarizar los procesos administrativos, lo que deriva de la entrega más rápida y oportuna de información. Es por eso que la arrocera Boluga, ha tomado la decisión de implementar la tecnología en el área del archivo. La arrocera Boluga ha solicitado un sistema que entregue apoyo a las labores que se realizan en el área de archivo, para sí agilizar la entrega de información a quien la solicite. El presente informe tiene como objetivo dar a conocer el proyecto que se implementara al archivo de la arrocera Boluga, este corresponde a un sistema computacional hacia la web que permita al encargado del área agilizar los procesos relacionados con el área del archivo. Para el desarrollo del proyecto se utilizaron y aplicaron todos los conocimientos y herramientas que se han adquirido en el proceso de estudios de soluciones web en la universidad “ITFIP”.
  • 4.
    Resumen: El proyecto presentadoen este informe, consiste en el diseño y construcción de una aplicación web, que permita contribuir y dar apoyo a las labores del área de archivo de la arrocera Boluga Este sistema construido para agilizar y facilitar la búsqueda y el control en el área de archivo, ya que este software permitirá que los usuarios accedan de manera más fácil y rápida a los documentos allí guardados, y sin correr el riesgo de que el documento sea dañado o incluso que haya perdida del mismo. La importancia de desarrollar este proyecto responde a la necesidad que tiene la empresa por sistematizar el área de archivo, y de mejorar los tiempos de respuesta a las solicitudes de los clientes, con respecto a los documentos. Ya que surgen molestias a la hora de la búsqueda de un documento ya que estos se encuentran almacenados de forma física por lo que la labor de buscar un documento tarda tiempo y molestias. Con los estudios efectuados queda demostrado que el costo de beneficio es muy favorable, este reducirá los gastos de envió de documentos físicos a sus solicitantes, reducirá el costo que se pueda llevar a cabo en la reconstrucción documental cuando estos se deterioran por la manipulación física, de mejorar los tiempos de respuesta a las solicitudes de los clientes, con respecto a la documentación. El proyecto cumple con los requerimientos iniciales del área aportando el control, organización y búsqueda de la información guardada en este software, puesto que se le provee de una herramienta, de fácil utilización y amistosa, que le permitirá facilitar las tareas que se desarrollan en el área de archivo de arrocera Boluga.
  • 5.
    Descripción del sistema: Elsistema a desarrollar corresponde a una aplicación web para el área de archivo que permitirá facilitar las tereas diarias del archivista encargado y de los usuarios que tengan permisos de acceder al servicio de la aplicación. El sistema debe permitir al administrador de la aplicación a crear usuarios y darle los permisos pertinentes para cada uno, porque no todos tendrán acceso a la misma información, eso depende del área a la que pertenezcan. El jefe de archivo será el encargado de alimentar la aplicación, el será el único que podrá eliminar, editar, guardar y modificar la información. Los usuarios solo podrán investigar y descargar la información que necesiten y a la cual tengan permisos para revisar. Además, el sistema permitirá llevar un control de préstamos, cuando el documento tenga que ser necesariamente prestado el original. En este archivo se manejan cuatro razones sociales, las cuales el sistema deberá guardar y mostrar la documentación adecuada para cada una de ellas. La documentación se subirá al sistema por medio de un escáner y se guardará su imagen en PDF. Alcances de sistema: El software que se utilizará en el área de archivo será capaz de:  Almacenar toda la información de archivo histórico y central, permitiendo eliminar, editar e ingresar información.  Disponer de la aplicación para buscar documentación de forma más fácil y rápida  Proveer información a las diferentes áreas de la empresa que lo requiera.  Ofrece seguridad en cuento a la documentación allí guardada  Tiene un fácil y practico manejo la aplicación  Regresa la información de una forma más rápida y segura, protegiendo la documentación física.  Tiene un sistema de autentificación para el ingreso.  Se debe conectar a una red, para la debida consulta que se haga por parte de las diferentes dependencias.
  • 6.
    Límites del sistema: no todos los usuarios pueden acceder a toda la información allí alojada.  el uso del software va ser de tipo local, diseñado solo para la empresa Boluga.  el software se utilizará en un equipo, del cual se encargará especialmente el archivista de la empresa.  Este software no tiene ningún tipo de relación con otros tipos de operaciones realizadas en el área de la empresa, este solo se encarga llevar un control en el archivo.  No permitirá eliminación, modificaciónni ingreso de documentación por parte de los usuarios, excepto por el archivista. Ámbito del sistema: Táctico: Este software permitirá a los usuarios de este programa acceder a la información del archivo, pero el usuario según a la dependencia que pertenezca podrá acceder a dicha información. La única persona que estará habilitada para acceder a toda la información alojada allí, será el archivista y/o administrador de software Estratégico: Este software mejora la organización de la información, agilizando la búsqueda de la información, ayudando a disminuir los tiempos de respuestas, facilitando la generación, eliminación, editar un documento, lo que permitirá que las labores anterior mente nombradas sean de manera más rápida y menos complicadas, lo que en definitiva permitirá mejorar la imagen de la empresa, ya que la petición de documentos será una tarea rápida.
  • 7.
    Problemática: El desarrollo delsoftware “ARCHIBOLUGA” especializado para el archivo se llevará a cabo según la necesidad que se presenta en el área de archivo de la arrocera Boluga, ya que el proceso es realizado de manera tradicional (manual) esto conlleva a la perdida y deterioro documental al momento del préstamo a terceras personas, quienes con la manipulación del documento pueden generar el deterioro de este o inclusive su perdida, al ser retirada del archivo. Según el archivo general de la nación en el acuerdo 047 de 5 de mayo del 2000 en el artículo 2 dice que se utilizaran las tecnologías tomando como principio orientador, la unidad que da el soporte documental guardando con imagen grafica Artículo 3 de restricción de originales. Para evitar la alteración, la perdida y deterioro del documento. A la hora de la búsqueda documental, la persona encargada del área del archivo gasta más tiempo de lo esperado, por la cantidad de documentación que reposa en este archivo histórico, que a su vez también guarda documentación del archivo central En la parte de la conservación documental al llegar a presentarse una catástrofe bien sea natural o provocada se podría presentar una pérdida total de toda la documentación que allí reposa, por esta razón hay que tomar medidas preventivas para evitar lo dicho anteriormente, almacenando la información en servidores propios y en la nube, para ello se es necesario plantear la siguiente pregunta de investigación Pregunta ¿Con el desarrollo del software podría mejorar la calidad de funcionamiento de este archivo?
  • 8.
    Justificación Con el desarrollodel software “ARCHIBOLUGA” se busca mejorar la problemática encontrada en el archivo de la arrocera Boluga, evitando la perdida y el deterioro documental asegurando también una protección a la información en caso de desastres, esto gracias al software que se encarga de almacenar y mostrar la información por medio digital, sin la necesidad de manipular el documento. Con el desarrollo de la aplicación se busca mejorar la fluidez de la información entrante y saliente del archivo histórico y central, con un proceso que se llevara a cabo por medios sistemáticos escaneando la información la cual se entregara de forma digital, y no físicamente, asegurando la veracidad de dicha información, y evitando perdida y deterioro documental mejorando la gestión documental y facilitando la labor archivística de la persona encargada del área. Con este software se busca tener una mejor calidad en el proceso de la información y todo lo que tenga que ver con esta labor.
  • 9.
    Objetivos General:  diseñar eImplementar una aplicación en ambiente web que permita realizar registro y consulta del archivo histórico de la arrocera Boluga del municipio de venadillo Objetivos específicos: Implementación del software en el área de archivo  Analizar el entorno de trabajo.  diseñar entorno grafico de cada uno de los módulos de la aplicación web.  diseño y construcción de la base de datos que permita almacenar información.  desarrollar software que registre y muestre la documentación  Implementar el software en el área de archivo.  Capacitar al personal que interactuara con el software.
  • 10.
    Marco de teórico: Segúnlas falencias encontradas en el área de archivo de la arrocera Boluga, las cuales implican un riesgo para la documentación almacenada en el archivo ya que se encuentra de manera física, lo cuales implican mayor riesgo con la documentación, corriendo peligro ante una catástrofe, bien sea de tipo ambiental o provocada, lo cual ocasionaría un problema irreversible, perdiendo la información de años de esta empresa, además de lo anteriormente dicho también surge el problema que se presenta a la hora de la búsqueda de la información, ocasionando esta una molestia al ir a buscar el documento entre muchos documentos, ocasionando una demora ante las peticiones y entrega de documentos. Por todas estas razones se implementara un software el cual almacenara toda la información existente en la empresa, la cual será alimentada por el archivista encargado que será el administrador del software teniendo el acceso y disponibilidad, este podrá crear usuarios, los cuales solo tendrán permiso a cierta información y podrán imprimir y enviar el documento, sin tener la opciónde modificar o eliminar información. Análisis basado en la problemática encontrada se han tomado medidas correctivas para mejorar el flujo de información suministrada a las diferentes dependencias Impacto que causa la perdida de documentos en una organización es catastrófica ya que en esta información se basa en la integridad y la historia de una empresa
  • 11.
    Marco referencial: http://www.athento.com/es/gestion-documental-inteligente/ Un softwarecreado para el manejo documental permite el tratamiento y conservación de los documentos de una empresa, ya sean escaneados o producidos originalmente en digital, por esto es que esta gestión documental se convierte en clave fundamental para la supervivencia de distintitas organizaciones ya que protegen y le dan un fácil manejo a la información de las empresa ya sean grandes o pequeñas http://www.gestiondearchivo.com/ El manejo documental suele causar molestias ya que es un poco demorado lo cual puede causar baja productividad de la actividad empresarial, lo cual se puede mejorar implementando un software para el manejo documental La conservación de la información y la documentación que genera toda empresa, es un elemento clave para su buen funcionamiento, y la mejor forma para poder manejar todo este tipo de información es de forma ordenada, que a la hora de la búsqueda sea de fácil y ágil ubicación reduciendo tiempo. La ley general de archivos donde se habla de la gestión de documentos la cual regula la obligación que tienen las entidades públicas y privadas, de elaborar programas de gestión documental independientemente del soporte en que produzca la información para el cumplimiento de su cometido estatal o del objeto social para el que fueron creadas. Este y otros factores inciden para que en la mayoría de empresas implementen estas nuevas prácticas y mejores formas de poder trabajar con los archivos, ya que este software garantiza que la nueva forma de trabajar de forma sistematizada resulte más fácil y rápida.
  • 12.
    Marco legal: Según laLEY DE 1999 (18 de agosto). Por medio de la cual se define y reglamenta el acceso y uso de los mensajes de datos, de comercio electrónico y de las firmas digitales, y se establecen las entidades de certificación y se dictan otras disposiciones Desde el artículo 6 hasta el artículo 13. Esta ley nos indica que se debe tener en cuenta la veracidad de la información digital, que el mensaje de datos o el documento sea conservado en el formato en que se haya generado, enviado o recibido o en algún formato que permita demostrar que reproduce con exactitud la información generada, enviada o recibida.
  • 13.
    METODOLOGIA Metodología RUP, estetiene la ventaja de que todos los integrantes del desarrollo sin importar el rol de cada integrante, puedan tener acceso a la base de datos y poder trabajar desde ella directamente. Los principios de desarrollo son:  adaptar el proceso  equilibrar prioridades  colaboración entre equipo  elevar el nivel de abstracción  enfocarse en la calidad FASES  fases de inicio  fases de elaboración  fases de desarrollo  fases de transición Procesos:  modelado de negocios  requisitos  análisis y diseño  implementación  prueba  despliegue Soporte  gestión del cambio y configuraciones  gestión del proyecto  entorno
  • 14.
    FASE DE INICIO Estafase tiene como propósito definir y acordar el alcance del proyecto, en esta fase encontraremos los requerimientos del sistema, requerimientos de información de entrada y salida, requerimientos técnicos, de control y funcionales, estudios de factibilidad; técnico, económico, operacional y legal. REQUERIMIENTOS DEL SISTEMA Requerimientos de información El sistema apoya la gestión archivística- Entrada Los generadores de entrada al sistema son:  Ingreso de empresas  Ingreso de estante  Ingreso de nivel  Ingreso de caja  Ingreso de carpeta  Ingreso de folio  Ingreso de usuario  Ingreso de préstamo Salidas Luego de la recopilación de la información, deberá generar la siguiente información para consultas:  Empresas  Estante  Nivel  Caja  Carpeta  Folio  Imágenes de la documentación  Usuarios Requerimientos Técnicos  Computador para usuario  Windows 8
  • 15.
     Pentium 4,m2.4GHz CPU  4 Gb de RAM  Computadora para el desarrollo  De escritorio:  Ubuntu 14.04 LTS  Intel Pentium® 4 CPU 2.80GHz  1,5 GiB RAM  Gráficos Intel® 915Gx86/MMX/SSE2  Tipo SO 32-bit  Disco 122,7GB  Portátil:  Windows 10  Intel® Core™ i76500U CPU  4,00 GB RAM  Tipo SO 64-bit  Almacenamiento 1 terabyte Requerimientos de control  Reuniones con personal del área de estudio, para la revisión de datos suministrados.  Aprobación por parte del área de archivo para validar los datos entregados Por el sistema. Requerimientos Funcionales N° Requerimiento Especificación de Requerimiento 1 Permitir el ingreso de usuarios con sus datos La aplicación debe permitir almacenar los datos de los usuarios en la base de datos del sistema, y darles el permiso pertinente. 2 Permite la modificación de los datos de los usuarios La aplicación debe permitir la modificación y actualización de los datos de los usuarios almacenada en la base de datos 3 Permitir la editacion de los datos guardados del archivo Esta debe permitir la corrección, o agregar más datos sobre los documentos. 4 Permitir la búsqueda del personal La aplicación debe permitir buscar las historiad del personal de la empresa, actuales e históricos. 5 Permitir visualizar de forma gráfica la información Esta mostrara la información de todo tipo mediante la imagen escaneada.
  • 16.
    6 Permitirá visualizarlos documentos según la dependencia este software permite ver información según las dependencias 7 Permitir ingresar nueva información Esta debe permitir ingresar nueva información del personal 8 Permitirá la búsqueda de cada una de las áreas Esta debe permitir la búsqueda de la información por cada una de las áreas 9 Permitirá la búsqueda del documento Esta debe permitir la búsqueda de los documentos solicitados 10 Permitirá la búsqueda de documento por documento Esta permitirá buscar cada uno de los documentos guardados 11 permitirá el acceso a información histórica Este debe tener almacenada toda la información que forma parte de la historia de la empresa 12 Permitirá que el archivista tenga acceso a toda información Esta está diseñada para que el encargado del área manipule toda la información sin limitaciones. 13 Permitirá tener usuarios La aplicación permitirá crear usuarios por parte del archivista para ingresar a la información allí almacenada 14 Permitirá acceder a la información según el permiso que tenga El personal de la empresa podrá acceder a la información por medio de permisos. 15 Permitirá visualizar todos los detalles Esta aplicación permitirá ver toda la información de un documento. 16 Permite acceder a todo tipo de documentos Esta aplicación permite acceder a toda la información relacionada con la empresa 17 Permitirá ver en detalle todo tipo de información Esta aplicación permite ver los detalles de la información allí alojada 18 Permitirá incluir nueva información. Esta permitirá poder ingresar al sistema nueva información. 19 Permitirá generar nuevos usuarios Esta aplicación podrá generar nuevos usuarios para que puedan acceder a un tipo de información. 20 Permitirá que la información sea adquirida más rápida. Esta aplicación permitirá que la información se pueda imprimir o enviar por correo ESTUDIOS DE FACTIBILIDAD TECNICO:
  • 17.
    Este proyecto esfactible ya que se cuenta con recursos necesarios para iniciar con el desarrollo del software y su implementación, el equipo desarrollador cuenta con: Cantidad Marca del computador 1 DELL S.O. liurex, Linux MySQL Para llevar a cabo el desarrollo de este software se va a utilizar, servidor local xampp, implementando MySQL como motor de base de datos, el cual almacenara toda la información pertinente a la recepción y solicitudes de la documentación Para el desarrollo de la aplicación, utilizaremos php, jquery, html5, JavaScript, Css, la librería uploadify. PHP: lenguaje de programación principal, para llevar a cabo la conexión de las tablas con la base de datos. JQUERY: se implementa para hacer consultas de las tablas de la base de datos y mostrarla en una hoja especifica. HTML5; se utiliza para hacer los formularios y parte del diseño. JAVASCRIPT: se implementa para llevar a cabo las modificaciones de la información guardada en la base de datos, cuando sea necesario. CSS: Este se utiliza para todo lo relacionado con el diseño de la aplicación. Para moldearla a una forma más llamativa para el cliente. LIBRERÍA UPLADOFY: esta se implementa para subir y mostrar los archivos en imágenes que se guardaran en la base de datos. FACTIBILIDAD ECONOMICA: Con este software, se mejorará la manipulación y distribución de la información de la arrocera Boluga; esto reducirá los gastos de envió de documentos físicos a sus solicitantes, reducirá el costo que se pueda llevar a cabo en la reconstrucción Documental cuando estos se deterioran por la manipulación física. Mejorar los tiempos de respuesta a las solicitudes de los clientes, con respecto a
  • 18.
    Los beneficios quetendrán serán beneficios intangibles, ya que se reducirá el tiempo que se emplea en la búsqueda y la entrega de la información más que todo cuando se requiere fuera del municipio. FACTIBILIDAD OPERACIONAL. Propietario: arrocera Boluga Ltda. El cual será el encargado de suplir los recursos necesarios para el desarrollo del software. Gerente, Rodrigo Escobar; quien es el encargado de autorizar y recibir todo lo relacionado con el desarrollo del software, el avalara el proyecto que se llevara a cabo. Director del Proyecto; Hugo Rodríguez, quien es el encargado de guiar a los encargados del desarrollo. Coordinador de Sistemas; Luis Cruz, es el supervisor del proyecto por parte de la empresa donde se llevará a cabo el desarrollo. Programadora: Leidy Rodríguez; es la encargada de desarrollar el software especializado para el archivo de la arrocera Boluga. Diseñadora Gráfica: Leidy Perdomo; es la encargada de diseñar la aplicación en su forma visual. FACTIBILIDAD LEGAL Según la LEY DE 1999 (18 de agosto). Por medio de la cual se define y reglamenta el acceso y uso de los mensajes de datos, de comercio electrónico y de las firmas digitales, y se establecen las entidades de certificación y se dictan otras disposiciones. Desde el artículo 6 hasta el artículo 13. Esta ley nos indica que se debe tener en cuenta la veracidad de la información digital, que el mensaje de datos o el documento sea conservado en el formato en que se haya generado, enviado o recibido o en algún formato que permita demostrar que reproduce con exactitud la información generada, enviada o recibida.
  • 19.
    FASE DE ELABORACIÓN Enesta etapa se diseña la solución preliminar, se estructura la solución posible del problema, llevando a cabo los casos de uso, para así saber la estructura que implementaremos en el desarrollo. Según el movimiento que encontremos entre los usuarios y el sistema. Diseño: Diagrama de caso de uso
  • 20.
  • 21.
  • 22.
  • 23.
    CASO DE USO ActoresUsuario Propósito El usuario accede al sistema para buscar información Resumen Este usuario es generado por el administrador con ciertas limitaciones para acceder al sistema Precondición Ingresa al sistema Escenario principal(ingresar) Acción del actor respuesta del sistema 1.el actor ingresa al sistema por medio de un usuario 3.el usuario accede a la información por medio de unos permisos 5.actor busca la información que necesita e imprime 8.usuario sale del sistema 2.permite que usuario ingrese por medio de un usuario y contraseña 4. el sistema permite que usuario entre a ver la información a la que tiene permiso. 6.sistema permite que usuario imprima información 7. realiza un registro dentro de la base de datos con la fecha e información del documento. excepciones Este tipo de usuarios solo pueden acceder a la información a la que tenga permisos, y no puede eliminar, editar ni agregar ningún tipo de información
  • 24.
    Caso de uso ActoresAdministrador Propósito Es el encargado de manejar toda la información y alimentar el sistema Resumen El administrador juega un papel importante ya que este provee los permisos para los usuarios del sistema para que no accedan a toda la información Precondición Ingresar al sistema Escenario principal(ingresar) Acción del actor Respuesta del sistema 1.Actor ingresa al sistema 3.Este agrega información al sistema 5.Se encarga de eliminar información que no es necesaria 6.actor crea usuarios 8.actor crea permisos para que los usuarios accedan a la información 2.El sistema permite que este acceda a toda la información 4.Información es guarda en el sistema 5.Permite realizar acción solo al administrador 7. sistema requiere que llenen espacios para crear usuario 9.el sistema no permite que los usuarios accedan a toda la información, solo podrán acceder a la que tienen permisos Escenario alterno(editar) Acción del actor Respuesta del sistema 1. Ingresa al sistema 3.busca el documento que desea editar 2.Permite el acceso a toda la información al administrador 4. el sistema permite la visualización de este con todos sus datos.
  • 25.
    4.actor realiza loscambios que desea hacer a la información del documento 5 actor guarda las modificaciones 7. actor continua usando el sistema 6.el sistema actualiza los cambios efectuados a los documentos Excepciones El sistema no permite que los demás usuarios realicen cambios Escenario alterno(eliminar) Acción del actor Respuesta del sistema 1.El actor ingresa al sistema 3.actor encuentra información que no es necesaria 4.actor elimina información que no es necesaria en el sistema 6.actor sigue utilizando sistema 2.permite que el actor acceda a toda la información 5.sistema actualiza la información y no muestra lo eliminado 7.sistema dice al actor si desea eliminar el objeto seleccionado Excepciones Actor no desea eliminar objeto selecciona se reitera todo a como estaba
  • 26.
    Análisis El proceso quese lleva a cabo con la gestión archivística en la arrocera Boluga, es de forma manual, al ingresar el documento se digitaliza la información, en una hoja de Excel, y semanalmente se hace un Bakú, ya que no se cuenta con una base de datos que administre la información. La documentación ya ingresada al archivo permanente, se hace el proceso adecuado de la gestión archivística, y se guarda en su disposición final (caja). En la consulta, cuando un usuario requiere de una información específica; el encargado del archivo, tiene que buscar por medio del filtro en el Excel, solo las indicaciones donde está guardado, el encargado va a buscar la caja donde reposa el documento, y toca sacar el documento físico, fotocopiarlo o enviar el original a el destino final, corriendo el riesgo de pérdida o deterioro del documento. De igual forma se utiliza demasiado tiempo en la búsqueda, cuando el usuario no tiene la especificación del documento y toca buscarlo de uno en uno, esto genera pérdida de tiempo, ya que en este archivo reposa mucha documentación. Encontramos documentos muy delicados los cuales tienen muchos años reposando en el archivo, los cuales estos documentos son recomendables no manipularlos manualmente, es preferible no tener mucho contacto con ellos para evitar su deterioro. La empresa requiere de un software que permita que todo este proceso sea ágil y seguro, el cual debe tener un escáner para poder subir todos los documentos al programa quien la guardara en una base de datos donde se alojara toda la información administrada se subirá cada uno de los documentos se guardara la imagen del documento y se guardara la descripción del mismo, para hacer que cada búsqueda sea sencilla y rápida, que solo sea necesario ingresar e ir a buscar sin ningún problema, pero teniendo claro que no todas las personas van a poder tener acceso a todos los documentos, ya que se podría tener una falla en cuanto a seguridad, el único que podrá tener acceso a toda la información del software será el administrador de este, y según a la dependencia a la que pertenezca el usuario podrá acceder a esa información o en cualquier caso sea pedida al administrador o archivista
  • 27.
    FASES DE DESARROLLO Enesta fase se trata de completar las funcionalidades del sistema y asegurar que el software esté disponible para los usuarios, y poder corregir los errores que se presente. Imagen N°1 Inicio de sesión Fuente: autoras de la imagen Imagen N°2 Panel de control Fuente: autoras de la imagen
  • 28.
    Imagen N°3 Ingresarempresa Fuente: autoras de la imagen
  • 29.
    Imagen N°4 ImagenIngresar estante Fuente: autoras de la imagen Imagen N°5 Ingresar nivel Fuente: autoras de la imagen
  • 30.
    Imagen N°6 Ingresardependencia Fuente: autoras de la imagen
  • 31.
    Imagen N°7 Ingresarcaja Fuente: autoras de la imagen Imagen N°8 Ingresar folder
  • 32.
  • 33.
    Imagen N°9 Ingresofolio Fuente: autoras de la imagen Imagen N°10 Ingresar Préstamo Fuente: autoras de la imagen
  • 34.
    Imagen N°11 ModificarPréstamo Fuente: autoras de la imagen Imagen N°12 Modificar empresas Fuente: autoras de la imagen
  • 35.
    Imagen N°13 modificarusuario Fuente: autoras de la imagen Imagen N°14 Modificar estante Fuente: autoras de la imagen
  • 36.
    Imagen N°13 Modificarnivel Fuente: autoras de la imagen Imagen N°16 Modificar caja Fuente: autoras de la imagen
  • 37.
    Imagen N°17 Modificarfolder Fuente: autoras de la imagen Imagen N°18 Modificar carpetas Fuente: autoras de la imagen
  • 38.
    Imagen N19 ingresarnuevo folio Fuentes autoras de la imagen Imagen N20 Descargar o Imprimir Fuente: autoras de la imagen
  • 39.
    Imagen N21 Cambiode Contraseña Fuente: autoras de la imagen Imagen N22 Base de Datos Fuente: autoras de la imagen
  • 40.
    CRONOGRAMA ACTIVIDADES MESES SEMANAS SEPTIEMBRE OCTUBRENOVIEMBRE 1 2 2 4 1 2 3 4 1 4 FASE 1 Recolección de datos Encuestas Planteamiento de la situación del problema Inicio de consulta del tema Planteamiento de objetivos FASE 2 Desarrollo Desarrollo del software Construcción del documento Presentación de adelanto FASE 3 Iteración Corrección y verificación del tema FASE 4 Entrega Entrega proyecto finalizado sustentación
  • 41.
    Conclusión El sistema desarrolladopermite el usuario de una manera simple, fácil de llevar un mejor control de la documentación, provee de información a los usuarios que la requieren. El aporte de la arrocera Boluga ha sido satisfactorio puesto que ya la empresa tenía la intención de modificar la forma de manejar la información. El sistema desarrollado para el área del archivo sirve como primer paso para ir actualizando y estar acorde a las tecnologías que se encuentran hoy disponibles para mejorar la organización de datos, optimización de procesos y obtención de información de una forma más ágil. En el plano profesional, el desarrollo del proyecto se ha logrado aplicar gran parte de los conocimientos adquiridos a lo largo de estos años en la carrera de técnico profesional de soluciones web (ingeniería de sistemas) de la universidad “itfip”, permitiendo de este modo emplear técnicas en diversas áreas del desarrollo del proyecto, procedimientos de desarrollo y planificación adecuadas para este desarrollo.
  • 42.
    Resultados esperados: Lo quese busca conseguir con este software desarrollado para el área de archivo para la arrocera Boluga es su funcionamiento , permitiendo una mejora en el archivo y la labor archivística de esta empresa, se quiere conseguir que dicho software sea capaz de almacenar todos los documentos del archivo histórico y central, los cuales serán subidos al sistema por medio de un escáner, la cual permitirá que se pueda visualizar la imagen con todos los datos ,esta se podrá imprimir guardar y enviar por correo. Este software tendrá un único administrador que será el encargado de alimentar el sistema con toda la información, este tendrá acceso a todo el software y a cualquier tipo de documento pidiendo eliminarlo editarlo, este administrador también podrá generar nuevos usuarios para que puedan ingresar al sistema por medio de un usuario y una contraseña, contraseña la cual el usuario podrá modificar, estos usuarios tendrán unos permisos para acceder a cierto tipo de información la cual no podrán eliminar ni editar. Uno de los factores por lo que se busca crear este software es por la cantidad de información y lo dificultoso a la hora de buscar dichos documentos, esta aplicación busca entonces hacer más fácil y rápida la búsqueda de los documentos.
  • 43.