OFFICEMARCK




          JHON ALEXANDER MENDOZA CORTES

          EDWIN GIOVANI RAMÍREZ RODRÍGUEZ

            LEISON FERNANDO NIÑO ROMERO

          EDISON FRANCISCO CHISNES GALEANO




   INSTITUCIÓN EDUCATIVA MUNICIPAL DE CUNDINAMARCA

ÁREA DE GESTIÓN EMPRESARIAL, TECNOLOGÍA E INFORMÁTICA

                ZIPAQUIRÁ, 2012
OFFICEMARCK




             JHON ALEXANDER MENDOZA CORTES

              EDWIN GIOVANI RAMÍREZ RODRÍGUEZ

               LEISON FERNANDO NIÑO ROMERO

            EDISON FRANCISCO CHISNES GALEANO




Proyecto presentado como requisito para optar el título de Bachiller
                  Técnico en Gestión Empresarial




        ASESOR DE TEORÍA Y PRÁCTICA EMPRESARIAL

            Lic. CARLOS ARMANDO DURÁN APONTE

ASESOR DE DISEÑO PUBLICITARIO EMPRESARIAL E INFORMÁTICA

                   Lic. WILDER BANOY SUAREZ




INSTITUCIÓN EDUCATIVA DEPARTAMENTAL DE CUNDINAMARCA

ÁREA DE GESTIÓN EMPRESARIAL, TECNOLOGÍA E INFORMÁTICA

                         ZIPAQUIRÁ, 2012
Nota de aceptación

                                 ______________________________________

                                 ______________________________________

                                 ______________________________________

                                 ______________________________________

                                 ______________________________________




                                 ______________________________________

                                               Firma presidente del jurado




                                 ______________________________________

                                                             Firma jurado




                                 ______________________________________

                                                             Firma jurado




Zipaquirá, 01 de octubre 2012.
DEDICATORIA


Este proyecto va dedicado a nuestros padres por el apoyo, solidaridad y confianza
que colocaron en nosotros, ya que, sin su ayuda no se hubiese logrado constituir
la empresa, gracias a que ellos fueron quienes nos aportaron el dinero que serviría
de capital, también va dedicado a Dios que es el que nos ha dado la vida.
AGRADECIMIENTOS


Agradecemos a nuestros profesores por su apoyo, tiempo y orientación, dándonos
los conocimientos necesarios para formar la empresa; a la Institución Educativa
Municipal de Cundinamarca por acogernos y darnos la oportunidad de tener un
buen futuro y finalmente a nuestros padres quienes son los que nos han dado el
soporte y apoyo moral, afectivo y económico para desarrollar esta empresa.
CONTENIDO



                                                  Pág.
INTRODUCCIÓN                                      14
1. GENERACIÓN DE IDEAS DE NEGOCIO                 16
1.1 LLUVIA DE IDEA DE NEGOCIO                     19
1.2 VALORACIÓN DE IDEAS DE NEGOCIO                20
1.3 DESCRIPCIÓN DE LAS IDEAS DE NEGOCIO           22
1.4 SELECCIÓN Y CONCLUSIÓN DE LA IDEA             23
2. MARCO DE REFERENCIA                            26
2.1 MARCO CONTEXTUAL                              26
2.2 MARCO TEÓRICO-CONCEPTUAL                      31
2.2.1 Marco Histórico                             46
2.3 MARCO LEGAL                                   54
3. PLAN DE NEGOCIO                                56
3.1 RESUMEN EJECUTIVO                             56
3.1.1 Misión                                      58
3.1.2 Visión                                      58
3.1.3 Objetivos                                   58
3.1.3.1 Objetivo General                          58
3.1.3.2 Objetivos Específicos                     58
3.1.4 Justificación                               59
3.2 PLANIFICACIÓN ESTRATÉGICA                     59
3.2.1 Análisis del entorno                        59
3.2.1.1 Análisis de Macro-entorno.                60
3.2.1.2 Análisis del Micro-entorno.               67
3.2.1.2.1 Análisis de la demanda.                 69
3.2.1.2.2 Análisis del Sector                     69
3.2.1.2.3 Análisis de la Competencia              73
3.2.2 Análisis de la Empresa                            74
3.2.2.1 Ventajas competitivas y propuestas de valor     74
3.2.2.2 Potencial del mercado en cifras                 74
3.2.3 Análisis DOFA                                     75
3.2.4 Concepto del Producto o Servicio                  75
3.2.5 Elaboración y aplicación de la segunda encuesta   76
3.2.5.1 Determinación del tamaño de la muestra          76
3.2.5.2 Tabulación de datos                             76
3.2.5.3 Análisis y conclusiones                         77
3.2.6 Estrategias de Distribución                       79
3.2.7 Estrategia de Precio                              79
3.2.8 Estrategia de Promoción                           79
3.2.9 Estrategia de Comunicación                        79
3.2.10 Estrategia de Servicio                           80
3.2.11 Estrategia de aprovisionamiento                  80
3.2.13 Política de Cartera                              80
3.3 PLAN OPERATIVO                                      80
3.3.1Estructura organizacional                          81
3.3.2 Costos Administrativos                            82
3.3.2.1 Gastos de personal                              82
3.3.2.2 Cronograma de Actividades                       82
3.3.3 Clúster o cadena productiva                       83
3.3.4 Diagrama de flujo productivo                      84
3.3.5 Diagrama de procesos                              86
3.3.6 Necesidades y requerimientos                      87
3.3.7 Descripción del proceso de producción.            87
3.3.8 Buenas prácticas de Manufactura                   96
3.3.9 El impacto ambiental generado por el proyecto     97
3.3.10 Plan de producción                               98
3.3.11 Plan de compras                                  99
3.3.11.1 Costos de producción                                 99
3.3.11.2 Infraestructura                                     100
3.3.11.3 Parámetros técnicos especiales                      101
3.3.11.4 Organismos de Apoyo                                 101
3.4 PLAN DE COMERCIALIZACIÓN                                 101
3.4.1 Análisis del Mercado                                   101
3.4.2 Estrategia de Mercado                                  102
3.4.3 Ficha técnica del producto o servicio                  103
3.5 FINANZAS                                                 104
3.5.1 Presupuesto para la puesta en marcha                   104
3.5.2 Estados financieros                                    104
3.5.2.1 Balance General                                      104
3.5.2.2 Estado De Pérdidas y Ganancias                       106
3.5.2.3 Estado de Flujo de Caja                              108
3.5.2.4 Notas a los Estados Financieros                      109
3.5.3 Análisis financiero                                    110
3.5.3.1 Índices o Razones financieras                        110
3.5.3.2 Capital de trabajo                                   110
3.5.3.3 Margen de Contribución                               110
3.5.4 Fuentes de financiación.                               112
3.5.5 Conclusiones financieras y evaluación de viabilidad.   112
4. CONCLUSIONES                                              113
5. RECOMENDACIONES                                           114
CIBERGRAFIA                                                  115
Anexos                                                       118
LISTA DE TABLAS


                                                     Pág.


Tabla 1. Lluvia de ideas.                             19
Tabla 2. Valoración de las ideas.                     21
Tabla 3. Descripción de las ideas de negocio.         22
Tabla 4. Depuración de la idea de negocio final.      23
Tabla 5. Comidas rápidas.                             24
Tabla 6. Rondas de ríos.                              29
Tabla 7 Análisis de la competencia                    74
Tabla 8 Análisis DOFA                                 75
Tabla 9 Tabulación de datos                           76
Tabla 10 Cronograma de Actividades                    83
Tabla 11 .Diagrama de Procesos.                       86
Tabla 12. Impacto Ambiental.                          97
Tabla 13. Plan de Comercialización.                   99
Tabla 14. Costos de producción.                      100
Tabla 15. Ficha técnica de la resma Reprograf.       103
Tabla 16. Ficha técnica de la caja de esferos BIC.   103
Tabla 17. Balance General.                           105
Tabla 18. Estado de resultado o PyG.                 106
Tabla 19. Flujo de caja                              108
Tabla 20. Margen de contribución.                    111
LISTA DE FIGURAS




Figura 1. Genero de las personas encuestadas                             17
Figura 2. El estrato                                                     18
Figura 3. En qué lugar de la ciudad le gustaría encontrar la empresa     18
Figura 4. Fabricación del papel                                          32
Figura 5. Hélice de un pulper.                                           33
Figura 6. Tamaños del papel o formatos                                   35
Figura 7. El lápiz.                                                      40
Figura 8 El bolígrafo                                                    49
Figura 9 Corrector líquido                                               52
Figura 10. Mapa de Colombia.                                             60
Figura 11. Pirámide de Población.                                        61
Figura 12. Mapa de Zipaquira.                                            67
Figura 13. Genero de las personas encuestadas                            77
Figura 14. El estrato                                                    78
Figura 15. En qué lugar de la ciudad le gustaría encontrar la empresa?   78
Figura 16. Estructura Organizacional.                                    81
Figura 17. Cluster o cadena productiva.                                  84
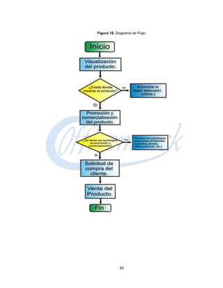
Figura 18. Diagrama de Flujo.                                            85
Figura 19. Fotografia produccion.                                        87
Figura 20. Fotografía producción                                         88
Figura 21. Fotografía Produccion.                                        88
Figura 22. Fotografia Produccion.                                        89
Figura 23. Fotografia Produccion.                                        90
Figura 24. Fotografía Producción.                                        91
Figura 25. Fotografía Producción,                                        92
Figura 26. Fotografía Producción.                                        93
Figura 27. Fotografía Producción.                                        94
LISTA DE ANEXOS


                                                   Pág.


Anexo A Encuesta desarrollada por los socios        17
Anexo B Biografía de Cai Lun                        47
Anexo C Biografía He de Han                         47
Anexo D Historia de la imprenta                     48
Anexo E Biografía de Luis XIII                      49
Anexo F Biografia de Nicolas-Jacques Conté          52
Anexo G Biografia de William Monroe Trotter         54
Anexo H Biografia de Johann Eberhard Faber          54
Anexo I Biografia de Bette Claire Graham           109
Anexos J Estados de flujo de efectivo              109
INTRODUCCIÓN.




La necesidad de tener diversos elementos para poder perpetuar algún documento,
como era el caso de los libros, es la misma necesidad de utilizar herramientas
necesarias que permitiesen tener una mayor secuencia del mismo.
Las papelerías cuentan con una infinidad de artículos que permiten desde unir dos
hojas hasta ofrecer computadoras y servicio de fotocopiadora, todo ello con el fin
de que los usuarios tengan una mayor coordinación de sus actividades
principalmente las administrativas, las de oficina y quizás hasta de los negocios.
Una papelería es útil debido a que cuenta con todos los elementos necesarios
para archivar, transcribir y emitir todo tipo de documentos.
Por ello es necesario una en cada esquina y que contenga todos los productos
utilizables en la casa, la oficina y las empresas1.
En este caso, las bases para la formación y puesta en marcha de la empresa
OFFICEMARCK se realizó con el ánimo de saber cómo, que obstáculos y con
qué elementos contar para constituir la empresa; con la información que se ha
recolectado y la investigación a fondo de todas partes que tienen relación con la
empresa sus productos y su finalidad. La información presente en este
documento, se ha redactado para la práctica de la teoría que se nos ha dado a
conocer en la Institución Educativa Municipal de Cundinamarca.


Están presentes las ideas de negocio generadas a partir de los resultados de las
encuestas desarrolladas para obtener la información de las necesidades de la
población en general. Los socios en base de estos resultados desarrollaron sus
propias ideas de negocio, tabulando2 la información y realizando una segunda
encuesta con los resultados de la valoración y eligiendo la idea de negocio con
mayor puntaje, en este caso la idea de mayor puntaje fue comercializadora y
distribuidora de insumos de papelería, la cual tiene como función satisfacer una

1
    ALEGRE, Luis. Historia del giro. En: Papelerías. [en línea] (2005). [consultado 20 julio 2012]. Disponible en
<http://www.abccomputadoras.com/papelerias.html>
2
    Tabular: Expresar valores, magnitudes u otros datos por medio de tablas.
necesidad para que los productos de papelería lleguen a las manos de los clientes
sin necesidad de salir de sus residencias, esto les ahorraría más tiempo; los
socios de OFFICEMARCK concluyeron el ejercer esta función.


Al final se encuentran los marcos que dan explicación de la historia, contexto y
conceptos teóricos de la empresa.
1. GENERACIÓN DE IDEAS DE NEGOCIO




La empresa OFFICEMARCK dedicada a la comercialización y distribución de
insumos de papelería con fecha de creación en el mes de marzo de 2011, empezó
con un número de seis socios de los cuales dos de ellos se separaron quedando
como socios definitivos Jhon Alexander Mendoza Cortes, Edwin Giovani Ramírez
Rodríguez, Leison Fernando Niño Romero y Edison Francisco Chisnes Galeano.
Esta empresa surge del resultado de la primera encuesta realizada para saber las
necesidades y preferencias de la ciudadanía y la posterior tabulación de las veinte
ideas que los cuatro socios realizaron de acuerdo a una valoración que las evalúa,
compuesto por tres criterios: personales3, mercado4 y recursos5.


El resultado obtenido de la tabulación dio como resultado la idea de
comercializadora y distribuidora de insumos de papelería. A esta comercializadora
y distribuidora se le asignó un nombre que fue seleccionado dentro de los
propuestos por cada uno de los socios el cual fue OFFICEMARCK. Con este
nombre se representa su marca6.La empresa que no solo comercializa, distribuye
a papelerías sino también a oficinas y demás negocios que requieran de dichos
productos. Al igual que el nombre, el slogan7 fue elegido dentro de los planteados
por los socios y el seleccionado fue, “Lo Mejor en Insumos para tu Oficina y


3
  Parámetros ¿Me gusta la idea? ¿Tengo información o conocimiento? ¿Tengo apoyo familiar?
¿Tengo red de contactos? ¿Dispongo de tiempo? ¿Corresponde con mis fortalezas?
4
  Parámetros ¿Tengo espacio en el mercado? ¿Es innovadora? ¿Satisface una necesidad del
Mercado? ¿Tengo información de la competencia? ¿Tengo acceso a los canales de distribución?
5
  Parámetros ¿Puede ser rentable? ¿Tengo disponibilidad financiera? ¿Se puede llevar a la
práctica? ¿Facilidad de acceso a la materia prima? ¿Es fácil de ubicar? ¿Es fácil encontrar
personal preparado?
6
  Distintivo o señal que el fabricante pone a los productos de su industria, y cuyo uso le pertenece
exclusivamente
7
    Frase breve y original utilizada para la publicidad de la empresa



                                                    16
Papelería”, el cual representa la calidad del producto que se ofrece a las
papelerías y oficinas. Se definieron la visión y la misión de la empresa junto con
los objetivos general y los específicos, además de una encuesta realizada al
público objetivo, sobre las preferencias en cuanto a los productos y servicios que
se ofrecen, la cual dio a la empresa valiosa información del estado de este
mercado en la ciudad, los insumos que tienen mayor y menor demanda, la forma
de adquisición y el precio de estos y la ubicación de la empresa (Encuesta
desarrollada por los socios Anexo A).


A continuación se mostrará el resultado de las tres preguntas más importantes de
la encuesta8 realizada por los socios:



                       Figura 1. Género de las personas encuestadas




8
 Encuesta: Una encuesta es un estudio observacional en el cual el investigador busca recaudar
datos por medio de un cuestionario prediseñado, y no modifica el entorno ni controla el proceso
que está en observación (como sí lo hace en un experimento).


                                               17
Figura 2. El estrato




            Figura 3. En qué lugar de la ciudad le gustaría encontrar la empresa




1.1 LLUVIA DE IDEAS DE NEGOCIO
En la presente tabla verán las veinte ideas de negocio que se propusieron por
cada uno de los socios y una posterior descripción general de cada una de ellas.


                                            18
Tabla 1. Lluvia de ideas.
           1   Miscelánea: Esta idea de negocio se generó para reforzar más al
               municipio en negocios de misceláneas
           2   Panadería: No habría ni la maquinaria necesaria ni los conocimientos
               en el tema

           3   Almacén de Calzado: No habría buen capital

           4   Heladería: No se tendría ni la maquinaria ni los conocimientos.

           5   Almacén de Ropa: No habría el capital suficiente para tener un buen
               negocio de este tipo
           6   Cancha Sintética: Primero no habría el capital suficiente para tener
               un buen negocio de este tipo
           7   Papelería: Si se tendría un buen capital pero hay muchos negocios
               de este tipo
           8   Droguería: Se necesita de mucho capital conocimientos en medicina
               cosa que ninguno de los socios posee.
           9   Restaurante: No se tienen los conocimientos en cocina

          10   Asadero: No habría las maquinarias necesarias para la producción
               del producto.
          11   Almacén de Tecnología: Se tendría que aportar un gran capital y los
               socios no tienen esa cantidad de dinero.
          12   Bicicleteria: No hay el conocimiento necesario.

          13   Tapicería: No habría la maquinaria necesaria ni tampoco el capital.

          14   Internet: Se necesitaría de mucho capital para formar tal empresa.

          15   Eventos: No habría el capital necesario ni los equipos.

          16   Comidas Rápidas: No se tendrían los locales.

          17   Fotografía: No se tendrían los conocimientos ni la experiencia.

          18   Verduras: Seria una inversión poco rentable debido a la poca
               demanda.
          19   Cabinas Telefónicas: Se obtendrían pocas ganancias.

          20   Distribuidora de Insumos de papelería: Fue la idea que obtuvo más
               puntaje en las tabulaciones así que se decide determinar que esta
               idea de negocio sea la empresa que se constituirá.


En la anterior tabla fueron descritas las veinte ideas que dieron pie para el
desarrollo del filtro de ideas de negocio.




                                              19
1.2 VALORACIÓN DE LAS IDEAS DE NEGOCIO
A continuación se mostrará la tabulación de las veinte ideas de negocio de los
cuatro socios, se valoran las veinte ideas de negocio nombradas en el anterior
punto, se evalúan de acuerdo a diecisiete parámetros divididos en tres grupos o
criterios (Personales, de Mercado y de Recursos necesarios).

                                         Tabla 2. Valoración de las ideas

                                   VALORACIÓN DE LAS IDEAS DE NEGOCIO
                                                                                                                                                                                                 FILTROS
                                                                 PERSONALES                                                                                                   DE MERCADO                                                                                                                                                                DE RECURSOS




                                                                                                                                                                                                                                                                                ¿TENGO ACCESO A LOS CANELES DE DISTRIBUCIÓN?
 CRITERIOS DE EVALUACIÓN




                                                                                                                                                                                                                                                                                                                                                                                                                                                                                              ¿ES FACIL ENCONTRAR PERSONAL ADECUADO?
                                                                                                                                                                                                                                                                                                                                                                                                                            ¿FACILIDAD DE ACCSESO A LA MATERIA PRIMA?
                                                                                                                                                                                                                                        ¿TENGO INFORMACIÓN DE LA COMPETENCIA?
                                                                                                                                                                                                 ¿SATISFACE UNA NECESIDAD DE MERCADO?
 0. NADA




                                                                                                                                                                                                                                                                                                                                                      ¿TENGO DIPONIBLILIDAD FINANCIERA?
                                                                                                                                                                                                                                                                                                                                                                                          ¿SE PUEDE LLEVAR A LA PRÁCTICA?
 1 A 2. SUFICIENTE




                                                                                                                                                     ¿HAY HUECO DE MERCADO?
                                                                                                                            ¿TENGO PUNTOS FUERTES?
 3 A 4. POCO                                                     ¿TENGO INFORMACIÓN?




                                                                                                                                                                                                                                                                                                                               ¿PUEDE SER RENTABLE?
                                                                                       ¿TENGO CONTACTOS?




                                                                                                                                                                                                                                                                                                                                                                                                                                                                        ¿ES FACILDE UBICAR?
                                             ¿ME GUSTALA IDEA?




                                                                                                                                                                               ¿ES INNOVADORA?
 5 A 6. NORMAL
 7 A 8. NOTABLE                                                                                            ¿TENGO TIEMPO?
 9 A 10. SOBRESALIENTE




                IDEAS DE NEGOCIO                                                                                                            EVALUACIÓN DEL CRITERIO                                                                                                                                                                                                                                                                                                                                                                    PROMEDIO
 1. MISELANEA                                  5                                         3                                                                                       3                     6                                      7                                                                                                            3                                                                      4                                                                 5                                    5,35
 2.PANADERIA                                   4                                         2                                                                                       3                     8                                      5                                                                                                            3                                                                      5                                                                 6                                    4,95
 3. HELADERIA                                  6                                         2                                                                                       4                     5                                      5                                                                                                            6                                                                      7                                                                 8                                    5,36
 4.ALMACEN DE ROPA                             4                                         2                                                                                       4                     7                                      6                                                                                                            3                                                                      6                                                                 9                                    5,65
 5.ALMACEN DE CALZADO                          4                                         2                                                                                       3                     6                                      5                                                                                                            3                                                                      5                                                                 8                                    4,95
 6.CANCHA SINTETICA                            5                                         2                                                                                       6                     9                                      3                                                                                                            5                                                                      2                                                                 6                                     5
 7. MENSAJERIA                                 1                                         5                                                                                       2                     1                                      2                                                                                                            5                                                                10                                                                      8                                    3,65
 8.COMIDAS RAPIDAS                             8                                         6                                                                                       7                     8                                      6                                                                                                            4                                                                      5                                                                 6                                    6,6
 9.RESTAURANTE                                 2                                         1                                                                                       4                     5                                      3                                                                                                            4                                                                      3                                                                 8                                    3,9
 10.ASADERO                                    7                                         2                                                                                       3                     6                                      5                                                                                                            3                                                                      8                                                                 6                                    4,55
 11.ALMACEN DE TECNOLOGIA                      3                                         4                                                                                       0                     4                                      7                                                                                                            8                                                                10                                                                      9                                    5,55
 12.BICICLETERIA                               5                                         4                                                                                       4                     4                                      0                                                                                                            0                                                                      8                                                                 5                                    3,85
 13. DISTRIBUIDURA DE INSUMOS DE PAPELERIA 9                                             9                                                                                       5                     9                                      5                                                                                                            4                                                                10                                                                      9                                    7,45
 14.TAPICERIA                                  5                                         2                                                                                       6                     9                                      3                                                                                                            5                                                                      2                                                                 6                                     5
 15.EVENTOS                                    6                                         4                                                                                       6                     8                                      4                                                                                                            3                                                                      3                                                                 5                                    4,9
 16.DROGERIA                                   4                                         2                                                                                       4                     7                                      6                                                                                                            3                                                                      6                                                                 9                                    5,65
 17.FOTOGRAFIA                                 3                                         2                                                                                       5                     5                                      4                                                                                                            3                                                                      3                                                                 3                                    3,1
 18.ALMACEN DE FRUTAS Y VERDURAS               2                                         1                                                                                       4                     5                                      3                                                                                                            4                                                                      3                                                                 8                                    3,9
 19.VENTA DE POLLOS                            6                                         3                                                                                       5                     6                                      4                                                                                                            4                                                                      7                                                                 6                                    5,3
 20.CABINAS TELEFONICAS                        4                                         2                                                                                       4                     7                                      6                                                                                                            3                                                                      6                                                                 9                                    5,65




                                                                                                                            20
En la anterior tabla se mostro el resultado que arrojo la valoración de ideas de
negocio del cual se resaltaron las cinco mejores.

1.3 DESCRIPCIÓN DE LAS IDEAS DE NEGOCIO
A continuación está la tabulación de las cinco mejores ideas del total de las
matrices desde cada uno de los cuatro socios y después descritas.


                           Tabla 3. Descripción de las ideas de negocio.

IDEA DE NEGOCIO       PRODUCTOS            MATERIAS           MAQUINARIA Y          CAPACITACIONES
                          O                 PRIMAS              EQUIPOS
                       SERVICIOS

Almacén de ropa       Camisas,            Telas, lanas,       Maquinas        de   SI estudio para la
                      pantalones,         cuero etc.          cocer, reglas de     atención del cliente.
                      medias etc.                             costureria etc.


Comidas rápidas       Pizza,              Pan, carne,         Carro de ventas,     SI estudio para la
                      hamburguesa,        salchichas,         micro    hondas,     atención del cliente.
                      arepas, etc.        salsas, etc.        cilindro de gas,
                                                              etc.

Distribuidora de      Esferos,            Esferos,            Vitrina              NO.
insumos de            resmas,             resmas,
papelería             lápices, etc.       lápices, etc.

Droguería             Medicinas,          Medicinas,          Vitrina,      caja   SI estudio para la
                      vacunas,            vacunas,            registradora,        atención del cliente Y
                      productos de        productos de        estantes, etc.       estudios universitarios
                      aseo personal       aseo                                     de medicina.
                                          personal


Cabinas telefónicas   Teléfonos       y   Teléfonos       y   Paredes              SI estudio para la
                      celulares.          celulares.          prefabricadas,       atención del cliente Y
                                                              computadores,        estudios
                                                              sillas, etc.




                                                   21
1.4 SELECCIÓN Y CONCLUSIÓN DE LA IDEA

A continuación se describe el porqué de la idea final de negocio.

Distribuidora de insumos de papelería No. 1

                          Tabla 4. Depuración de la idea de negocio final.


                 PREGUNTAS                          SI    NO        NO       NECESITO MAS
                                                                   SABE      INFORMACIÓN

¿Cree que es viable o factible?                     x

¿La inversión corre un mínimo riesgo?               x

¿Posee valor agregado?                                     x

¿Cuenta con la asesoría suficiente?                 x

¿Conoce los proveedores?                            x

¿Tiene suficiente potencial de mercado?                              X

¿Es mejor que el de la competencia?                                  X

¿Conoce la competencia?                             x

¿Tiene calculado un precio a su producto o          x
servicio?

¿Puede mejorar sus ganancias?                       x

¿Cuenta con los recursos necesarios?                x

¿Conoce cuanto capital de inicio necesita?                                        x

¿El negocio es legal?                               x

¿Dispongo de tiempo?                                x




                                               22
Comidas rápidas No. 2


                                      Tabla 5. Comidas rápidas.


                 PREGUNTAS                           SI   NO       NO    NECESITO MAS
                                                                  SABE   INFORMACIÓN

¿Cree que es viable o factible?                      x

¿La inversión corre un mínimo riesgo?                x


¿Posee valor agregado?                               x

¿Cuenta con la asesoría suficiente?                                X


¿Conoce los proveedores?                                                      x

¿Tiene suficiente potencial de mercado?              x


¿Es mejor que el de la competencia?                                X

¿Conoce la competencia?                              x

¿Tiene calculado un precio a su producto o           x
servicio?

¿Puede mejorar sus ganancias?                        x

¿Cuenta con los recursos necesarios?                                          x

¿Conoce cuanto capital de inicio necesita?                                    x

¿El negocio es legal?

¿Dispongo de tiempo?                                 x




La idea final de negocio, se obtiene a partir de la de la base que se plantea tras la
encuesta realizada en varios sectores de la ciudad y a la gente del común sobre
las necesidades que tenían, los servicios o productos que les hacían falta a ellos y


                                                23
a la ciudad, la calidad y precio de estos, la ubicación de la posible empresa y otras
preguntas más que servirán a los socios para establecer sus veinte ideas de
negocio y realizar la matriz, para la maduración de ideas de negocio se desarrolla
de acuerdo a unos criterios y parámetros establecidos. Las veinte ideas se
generan a partir de los resultados de la primera encuesta a las cuales se les da
una valoración de uno a diez de acuerdo a los parámetros de la matriz.

Después de haber desarrollado la matriz se seleccionan los resultados de cada
una de las ideas donde se tabulan y se seleccionan las cinco mejores. Finalmente
los socios    se deciden por la idea de la comercializadora y       distribuidora de
insumos de papelería que estaba dentro de las cinco mejores ideas, por ser una
idea que necesita de poco capital, es necesaria para un público objetivo y los
productos que se ofrecen son de bajo costo y sin tiempo de caducidad, así que se
mantienen hasta su uso. Los socios disponen del tiempo y el dinero suficiente que
se necesita para el inicio de la empresa con un capital seguro de no perderse,
bajo y con una buena asesoría ese capital se multiplicara.

Por último se tiene un conocimiento básico de la competencia, y un conocimiento
fuerte de los proveedores que surtirán a la empresa de su materia prima que se
convertirá en el producto final a distribuir.




                                            24
2. MARCO DE REFERENCIA




A continuación se describen los aspectos contextuales, conceptuales, históricos,
teóricos y legales relacionados con la empresa OFFICEMARCK

2.1 MARCO CONTEXTUAL

A continuación se describirá la información referente al entorno cercano en el que
se desarrolla el proyecto.

La empresa OFFICEMARCK se ubica en el barrio Santa Mónica en la dirección
cll10N° 20A20 del municipio de Zipaquirá, en un sector que promedian estratos
uno, dos y tres con una capacidad media y alta de poder adquisitivo 9, El municipio
de Zipaquirá cuenta con una población de 120.000 habitantes.

Geografía

Descripción Física:

    EXTENSIÓN:
Zipaquirá posee una extensión aproximada de 197 kilómetros cuadrados así: 8
kilómetros cuadrados de la zona urbana y 189 kilómetros cuadrados de la zona
rural.
ALTURA SOBRE EL NIVEL DEL MAR:
La altitud del casco urbano del municipio de Zipaquirá sobre el nivel del mar es de
2.650 metros.
CLIMA: Zipaquirá tiene una temperatura media de 14º centígrados. En los meses
de sequía y verano sube a 16º centígrados y se han registrado excepcionalmente
olas transitorias de calor hasta de 20º centígrados.



9
 El poder adquisitivo está determinado por la cantidad de bienes y servicios que pueden ser
comprados con una suma específica de dinero. http://es.wikipedia.org/wiki/Poder_adquisitivo


                                               25
RELIEVE:
Topográficamente esta sección territorial está dividida en dos regiones bien
definidas:
1.- Región plana situada al oriente, rica en pastos aprovechados para la
ganadería.
2.- Región montañosa situada al occidente, (rica en minerales) entre la que se
destacan entre otras las siguientes alturas:
a.- El cerro del Zipa bajo el cual se encuentra la mina y su monumental templo
subterráneo de sal, el Páramo de Guerrero rico en yacimientos de carbón, la
serranía de Ventalarga con Pantano Redondo
b.- El cerro del Calzón.
HIDROGRAFÍA:
Con excepción de muy pocos riachuelos que nacen al suroeste, provienen
principalmente de las hoyas de las montañas situadas al norte, asiento del Páramo
de Guerrero, Páramo Alto y Pantano Redondo.
La ramificación de la cordillera occidental, da nacimiento a importantes quebradas
de apacible caudal. Al este, es poco rica la hidrografía por ser esta la parte plana
del municipio y la más seca. Principales Ríos de Zipaquirá: Al norte: El río Neusa,
el cual nace en el Páramo de Guerrero y atraviesa la Vereda de Riofrío con
dirección nordeste. Al sur: El Río Frío
Al oriente: El río Tibitó Al occidente: El Juratena
La parte plana del municipio la riegan los ríos Neusa y Tibitó (que después se
llama Funza o Bogotá). Entre las quebradas, merecen especial mención:
Al norte: Alizal, Versalles, Quiroga, Pescadero, La Calera, Los Coclíes y el Tejar.
Al oriente: Quebrada Honda, Del Mortiño, Los Laureles, (La Fuente), Chitagá, La
Amarilla, La Toma y Susagua.
Al Occidente: Pantano largo, El Carrizal, Rodamontal, la Arteza, El Rionegro o
Tosagua, llamado en su nacimiento La Tibia y El Tejar o Uricia.
Al sur: El Hornillo, El Gavilán o Chitagua, Aguaclara, Guabal, la Colorada y el
Salitre.


                                           26
Límites del municipio:

Zipaquirá está situada en el centro de la República de Colombia Departamento de
Cundinamarca.
Límites: Zipaquirá limita:
Por el norte con el municipio de Cogua
Por el sur con los municipios de Tabio, Cajicá y Tocancipá
Por el occidente con los municipios de Subachoque y Pacho y
Por el oriente con los municipios de Tocancipá, Nemocón y Cogua

Extensión total: 197 Km2

Extensión área urbana: 8 Km2

Extensión área rural: 189 Km2

Altitud de la cabecera municipal (metros sobre el nivel del mar): 2650

Temperatura media: 14º C

Distancia de referencia: 47

Mapas:

Ecología
El río Bogotá bordea al Municipio de Zipaquirá en su costado suroriental, en
longitud cercana a los 15 km. De esta manera, el municipio de Zipaquirá queda
inscrito como parte la cuenca del río, el cual constituye el eje ambiental
fundamental y espina dorsal del sistema hídrico de la sabana. A lo largo de su
recorrido por la sabana, el río Bogotá recibe el caudal de una multiplicidad de ríos
y quebradas que conforman un complejo sistema de sub-cuencas y microcuencas.
El río alimenta a su vez una serie de embalses y represas que surten los
acueductos de la sabana (Chingaza, Neusa, Sisga y Tominé). Zipaquirá posee un
importante recurso en este aspecto, representado en el Páramo de Guerrero, el



                                         27
cual comparte con municipios vecinos (Pacho, Cogua, Tausa) y da origen al río
Frío y a una serie de microcuencas que constituyen parte esencial del recurso
hídrico     territorial         de     estos      municipios       y     de         la   sabana.
RONDAS DE RÍOS

                                       Tabla 6. Rondas de ríos.


     Descripción de Cuencas
                            Superficie en Ha                      % Cobertura
     Hidrográficas

      Sub - cuenca del Río Frío                 9980                       48.3

     Sub -     cuenca     del    Río
                                                2750                       13.3
     Negro

     Sub -     cuenca     del    Río
                                                2306                       11.2
     Neusa

     Sub - cuenca del            Río
                                                1700                          8.2
     Susaguá

     Microcuenca Quebrada los
                                                1143                          5.5
     Laureles

      Cuenca Río Bogotá                          830                          4.0

     Microcuenca Quebrada la
                                                 869                          2.8
     Amarilla

      Total Cuenca Río Bogotá                  19878                       93.3

     Microcuenca              del
                                                1066
     nacimiento del Río Batán

     Microcuenca             del
                                                 232
     nacimiento del Río Bosque

     Total Microcuencas de
     nacimiento de ríos de otros                 104
     municipios

      TOTAL                                     1402                          6.7




                                                 28
Fuente: Información Actualización Pagina Web Gobernación de Cundinamarca -
Secretaria de Desarrollo Económico


Economía

Zipaquirá es un Municipio atractivo ya que por se cabecera de provinsia aquí
llegan gran cantidad de productos agropecuarios de toda la región, la Empresa
Frigorífico de Zipaquirá EFZ se destaca como el mejor frigorífico de región para el
10
 sacrificio y desposte de ganado mayor y menor. En la parte agropecuaria se
presentan cultivos de la papa, de la zanahoria y la arveja, en la parte pecuaria se
cuenta con una buena ganadería. La parte comercial representa más del 50 % de
                                                                11
las actividades económicas desarrolladas en el Municipio;        el turismo es un
aspecto a resaltar gracias a la Catedral de Sal ubicada en una gigantesca mina de
sal, la cual podría satisfacer la demanda mundial durante aproximadamente 100
años y la cual recibe mas de 500.000 turistas nacionales e internacionales al año.

Vías de comunicación

Terrestres:

Zipaquirá está unida a los municipios vecinos por medio de carreteras y ferrocarril.
Por carretera se comunica con Bogotá, Chía, Cajicá, Nemocón, Pacho, Tabio,
Tenjo, Gachancipá, Tocancipá, Sopó, Cogua, Tausa y Subachoque. Por ferrocarril
se comunica con Nemocón, Cajicá, Chía y Bogotá. Las Veredas poseen carreteras
pavimentadas en su gran mayoría y vías destapadas.




2.2 MARCO TEÓRICO-CONCEPTUAL




                                        29
A continuación se muestra el marco teórico-conceptual con información completa,
la historia relacionada con la materia prima dominante de la mayoría de los
productos que comercializa y distribuye la empresa OFFICEMARCK.

Concepto del papel: Es una hoja que es elaborada con fibras de celulosa vegetal.
El papel se emplea para la escritura y la impresión, para el embalaje 12 y el
empaquetado, y para numerosos fines especializados que van desde la filtración
de precipitados en disoluciones hasta la fabricación de determinados materiales
de construcción. El desarrollo de maquinaria para la producción de papel a gran
escala ha sido, en gran medida, responsable del aumento en los niveles de
alfabetización y educación en todo el mundo.

Fabricación mecanizada del papel

                                 Figura 4. Fabricación del papel




http://www.google.com.co/imgres?um=1&hl=es&biw=1366&bih=643&tbm=isch&tbnid=jVOx3cHJD
WfxIM:&imgrefurl=http://www.inventosydescubrimientos.info/2010/09/papel.html&docid=x0kiS-
wrjIOEqM&imgurl=http://2.bp.blogspot.com/_ms_ATM


12
  El embalaje: es la acción y efecto de embalar. Este procedimiento consiste en disponer de
manera sumamente cuidadosa todos aquellos objetos que van a ser transportados a un
determinado lugar. http://www.maquinariapro.com/materiales/embalajes.html


                                               30
El proceso básico de la fabricación de papel no ha cambiado a lo largo de más de
2.000 años, e implica dos etapas: trocear13la materia prima en agua para formar
una suspensión de fibras individuales y formar láminas de fibras entrelazadas
extendiendo dicha suspensión sobre una superficie porosa adecuada que pueda
filtrar el agua sobrante.

En la fabricación manual de papel, la materia prima (paja, hojas, corteza, trapos u
otros materiales fibrosos) se coloca en una tina o batea y se golpea con un mazo
pesado para separar las fibras. Durante la primera parte de la operación, el
material se lava con agua limpia para eliminar las impurezas, pero cuando las
fibras se han troceado lo suficiente, se mantienen en suspensión sin cambiar el
agua de la tina. En ese momento, el material líquido, llamado pasta primaria, está
listo para fabricar el papel. La principal herramienta del papelero es el molde, una
tela metálica reforzada con mallas cuadradas o rectangulares. El dibujo de las
mallas se puede apreciar en la hoja de papel terminada si no se le da un acabado
especial.

                                      Figura 5. Hélice de un pulper.




               http://commons.wikimedia.org/wiki/File:Pulper.jpg?uselang=es




13
     Trocear: Dividir o cortar en trozos una cosa entera http://es.thefreedictionary.com/trocear


                                                    31
El molde se coloca en un bastidor14 móvil de madera, y el papelero sumerge el
molde y el bastidor en una tina llena de esta pasta. Cuando los saca, la superficie
del molde queda cubierta por una delgada película de pasta primaria. El molde se
agita en todos los sentidos, lo que produce dos efectos: distribuye de forma
uniforme la mezcla sobre su superficie y hace que las fibras adyacentes 15 se
entrelacen, proporcionando así resistencia a la hoja. Mientras se agita el molde,
gran parte del agua de la mezcla se filtra a través de la tela metálica. A
continuación se deja descansar el molde, con la hoja de papel mojado, hasta que
esta tiene suficiente cohesión16 para poder retirar el bastidor.

Una vez retirado el bastidor del molde, se da la vuelta a este último y se deposita
con suavidad la hoja de papel sobre una capa de filtro. Después se coloca otro
filtro sobre la hoja, se vuelve a poner una hoja encima y así sucesivamente.
Cuando se han colocado unas cuantas hojas de papel alternadas17 con filtros, la
pila de hojas se sitúa en una prensa hidráulica 18 y se somete a una gran presión,
con lo que se expulsa la mayor parte del agua que queda en el papel. A
continuación, las hojas de papel se separan de los filtros, se apilan19 y se prensan.
El proceso de prensado se repite varias veces, variando el orden y la posición
relativa de las hojas. Este proceso se denomina intercambio, y su repetición
mejora la superficie del papel terminado. La etapa final de la fabricación del papel
es el secado. El papel se cuelga de una cuerda en grupos de cuatro o cinco hojas
en un secadero especial hasta que la humedad se evapora casi por completo.

Los papeles que vayan a emplearse para escribir o imprimir exigen un tratamiento
adicional después del secado, porque de lo contrario absorberían la tinta, y el texto



14
   Bastidor: Estructura o armazón, generalmente de madera, que deja un hueco en el medio y
sirve para sostener otros elementos http://es.thefreedictionary.com/bastidor
15
  Adyacente: Está muy próximo o unido a otra cosa
16
  Cohesión: Unión de dos cosas.
17
  Alternar: Sucederse unas cosas a otras recíproca y repetidamente
18
  Hidráulica: Esta encarga de las propiedades mecánicas de los fluidos
19
  Apilar :Poner una cosa sobre otra, encimar, hacer una pila o un montón


                                              32
y las imágenes quedarían borrosas. El tratamiento consiste en conferirle 20 al papel
sumergiéndolo en una disolución21 de cola animal, secar el papel aprestado22 y
prensar las hojas entre láminas de metal o de cartón liso.

La intensidad del prensado determina la textura de la superficie del papel. Los
papeles de textura rugosa se prensan ligeramente durante un periodo
relativamente corto, mientras que los de superficie lisa se prensan con más fuerza
y durante más tiempo.

Tamaños del papel o formatos:

                           Figura 6. Tamaños del papel o formatos




     http://commons.wikimedia.org/wiki/File:A_size_illustration.svg?uselang=es

El papel se suele vender por resmas, en hojas de tamaños normalizados. Una
resma suele tener 480 hojas, aunque las de papel de dibujo o papel fabricado a
mano tienen 472. El papel para libros o el papel prensa para imprimir con placa
plana se vende en resmas de 500 hojas y en resmas perfectas de 516 hojas. El

20
  Conferir: Cotejar y comparar.
21
  Disolución: Mezcla homogénea de dos o más sustancias que forman una única fase
22
  Aprestar: Preparar o disponer lo necesario para una cosa


                                            33
tamaño más habitual de papel para libros es el del pliego de 112 × 168 cm. El
papel prensa para la impresión en rotativas23 viene en rollos de distintos tamaños.
Un rollo típico de papel prensa, de unos 725 kg, puede tener 170 cm de ancho y
8.000 m de largo.

Tipos de papel

A continuación se mostraran todos los tipos de papel

Papel cristal Papel traslúcido, muy liso y resistente a las grasas, fabricado con
pastas químicas muy refinadas24 y subsecuentemente calandradas. Es un
similsulfurizado de calidad superior fuertemente calandrado25. La transparencia es
la propiedad esencial. Papel rígido, bastante sonante, con poca mano, sensible a
las variaciones higrométricas26. A causa de su impermeabilidad y su bella
presentación, se emplea en empaquetados de lujo, como en perfumería, farmacia,
confitería y alimentación. Vivamente competido por el celofán o sus imitaciones.

Papel de estraza Papel fabricado principalmente a partir de papel recuperado
(papelote) sin clasificar.

Papel libre de ácido En principio, cualquier papel que no contenga ningún ácido
libre. Durante su fabricación se toman precauciones especiales para eliminar
cualquier ácido activo que pueda estar en la composición, con el fin de
incrementar la permanencia del papel acabado. La acidez más común proviene
del uso de aluminio para precipitar las resinas27 de colofonia28 usadas en el
encolado, de los reactivos y productos residuales del blanqueo de la pasta (cloro y
derivados) y de la absorción de gases acídicos (óxidos de nitrógeno y azufre) de

23
  Rotativas: Periódico impreso con una rotativa.
24
   Refinar: Hacer más fina o pura una sustancia, eliminando las impurezas
25
   Calandrado: Prensado de goma, tejidos, papel, metales, etc. para satinar, aplanar, proteger o
pulir.
26
   Higrométrico: Cuerpo muy sensible a los cambios de humedad de la atmósfera.
27
  Resina: Sustancia pegajosa, sólida o de consistencia pastosa, que se disuelve en el alcohol pero
no en el agua y que se obtiene de algunas plantas de forma natural o se fabrica artificialmente
28
   Colofonia: Resina sólida, traslúcida, pardusca o amarillenta e inflamable que se obtiene de la
destilación de trementina


                                                34
atmósferas contaminadas circundantes. Un proceso de fabricación de papel ácido
es incompatible con la producción de papeles duraderos.

Papel kraft Papel de elevada resistencia fabricado básicamente a partir de pasta
química kraft (al sulfato). Puede ser crudo o blanqueado. En ocasiones y en
algunos países se refiere al papel fabricado esencialmente con pastas crudas kraft
de maderas de coníferas29. Los crudos se usan ampliamente para envolturas y
embalajes y los blanqueados, para contabilidad, registros, actas, documentos
oficiales, etc. El término viene de la palabra alemana para resistencia.

Papel liner. Papel de gramaje30 ligero o medio que se usa en las cubiertas, caras
externas, de los cartones ondulados. Se denomina kraftliner cuando en su
fabricación se utiliza principalmente pasta al sulfato (kraft) virgen, cruda o
blanqueada, normalmente de coníferas31. La calidad en cuya fabricación se
utilizan fibras recicladas se denomina testliner32, a menudo constituido por dos
capas.

Papel (cartón) multicapa. Producto obtenido por combinación en estado húmedo
de varias capas o bandas de papel, formadas separadamente, de composiciones
iguales o distintas, que se adhieren por compresión y sin la utilización de adhesivo
alguno.

Papel similsulfurizado. Papel exento de pasta mecánica que presenta una
elevada resistencia a la penetración por grasas, adquirida simplemente mediante
un tratamiento mecánico intensivo de la pasta durante la operación de refinado,
que también produce una gelatinización extensiva de las fibras. Su porosidad

29
  Conífera: Profusión de ramas y árboles, principalmente de hoja perenne y algunos arbustos qué
tiene licencia estrecha o agujas
30
  Gramaje: Peso en gramos de un papel por metro cuadrado.
   Coníferas: Las coníferas son plantas gimnospermas que producen semillas en conos
31

femeninos ( piñas o gálbulos), formadas por escamas dispuestas alrededor de un eje
http://www.botanical-online.com/coniferas.htm
32
   Test liner: La materia prima del cartón de Línea Standard es el papel test liner, reciclado con un
tratamiento especial de encolado http://www.proz.com/kudoz/english_to_spanish/other/654499-
test_liner.html


                                                  35
(permeabilidad a los gases) es extremadamente baja. Se diferencia del sulfurizado
verdadero en que al sumergirlo en agua, durante un tiempo suficiente, variable
según la calidad, el símil pierde toda su resistencia mientras que el sulfurizado
conserva su solidez al menos en parte.

Papel sulfurizado. Papel cuya propiedad esencial es su impermeabilidad a los
cuerpos grasos y, asimismo, una alta resistencia en húmedo y buena
impermeabilidad y resistencia a la desintegración por el agua, incluso en
ebullición. La impermeabilización se obtiene pasando la hoja de papel durante
unos segundos por un baño de ácido sulfúrico concentrado (75%, 10 °C) y
subsiguiente eliminación del ácido mediante lavado. Al contacto con el ácido, la
celulosa se transforma parcialmente en hidrocelulosa, materia gelatinosa que
obstruye los poros del papel y lo vuelve impermeable.

Papel tisúe. Papel de bajo gramaje, suave, a menudo ligeramente crespado en
seco, compuesto predominantemente de fibras naturales, de pasta química virgen
o reciclada, a veces mezclada con pasta de alto rendimiento (químico-mecánicas).
Es tan delgado que difícilmente se usa en una simple capa. Dependiendo de los
requerimientos se suelen combinar dos o más capas. Se caracteriza por su buena
flexibilidad, suavidad superficial, baja densidad y alta capacidad para absorber
líquidos. Se usan para fines higiénicos y domésticos, tales como pañuelos,
servilletas, toallas y productos absorbentes similares que se desintegran en agua.

Papel permanente. Un papel que puede resistir grandes cambios físicos y
químicos durante un largo período (varios cientos de años). Este papel es
generalmente libre de ácido, con una reserva alcalina 33 y una resistencia inicial
razonablemente elevada. Tradicionalmente la comunidad cultural ha considerado
crucial usar fibras de alta pureza (lino o algodón) para asegurar la permanencia
del papel. Hoy día, se considera que se ha de poner menos énfasis en el tipo de


33
 Alcalina: Se aplica a la sustancia química que tiene propiedades básicas
http://es.thefreedictionary.com/alcalina


                                               36
fibra y más sobre las condiciones de fabricación. Un proceso de fabricación ácido
es incompatible con la producción de papeles permanentes.

Papel fluting. Papel fabricado expresamente para su ondulación para darle
propiedades de rigidez y amortiguación. Normalmente fabricado de pasta
semiquímica de frondosas34 (proceso al sulfito neutro, NSSC), pasta de alto
rendimiento de paja de cereales o papel recuperado, se usa en la fabricación de
cartones ondulados.

Papel de piedra. Es una combinación de Carbonato Cálcico (80%) con una
pequeña cantidad de resinas no-tóxicas (20%) para crear un sustrato sostenible
fuerte. El Carbonato Cálcico proviene mayoritariamente de desperdicios de la
industria de construcción, como el mármol, la caliza y el yeso, que son molidos en
un polvo muy fino. El PE proviene en parte de residuos post-industriales reciclados
y actúa como un ligante para el Carbonato Cálcico. De la simbiosis 35 de esos
materiales resulta un producto que resiste fuertemente, tanto al agua como a las
roturas. Es un proceso de fabricación ecológico y de los más modernos, durante el
proceso de producción el consumo de energía representa aproximadamente el
50% de lo que se consume fabricando pasta de papel normal, no hace falta utilizar
para nada el agua y no se emite ningún gas tóxico.




34
 Frondoso: Se aplica al lugar que tiene mucha vegetación http://es.thefreedictionary.com/frondoso
35
 Simbiosis: Dícese de una disolución o Mezcla Enciclopedia Temática Ilustrada


                                               37
El lápiz A continuación se mostrara la historia, concepto, fabricación y tipos de
lápiz

                                          Figura 7. El lápiz.




http://www.google.com.co/imgres?start=95&num=10&um=1&hl=es&biw=1366&bih=643&tbm=isch&
tbnid=VlGbAZv0JH9z2M:&imgrefurl=http://es.123rf.com/photo_3812856_fila-de-lapices-de-color-
amarillo-cerca-de
borradores.html&docid=XmufDRcTPbfqwM&imgurl=http://us.123rf.com/400wm/400/400/moodboard
/moodboard0811/moodboard081101970/3812856-fila-de-lapices-de-color-amarillo-cerca-de-
borradores.jpg&w=400&h=266&ei=UBDZT8bmC4j49QSEs9HzAw&zoom=1&iact=hc&vpx=740&vpy
=336&dur=521&hovh=179&hovw=268&tx=154&ty=201&sig=104990954528029877131&page=5&tb
nh=136&tbnw=189&ndsp=25&ved=1t:429,r:15,s:95,i:52



Concepto del lápiz: Es un elemento de escritura o dibujo generalmente para
realizar tareas, consiste en una mina o barrita de pigmento36 (generalmente
de grafito y una grasa o arcilla especial, pero puede también ser pigmento
coloreado d1|1e carbón de leña) y encapsulado generalmente en un cilindro de
madera fino, aunque las envolturas de papel y plásticas también se utilizan.



Fabricación mecanizada del lápiz: Para fabricar los lápices es necesario mezclar
grafito, arcilla y agua (el porcentaje de grafito y arcilla se determinará según la

36
  Pigmento: Sustancia colorante natural o artificial
http://www.wordreference.com/definicion/pigmento


                                                  38
dureza que se desee dar al lápiz) hasta crearse una masa consistente y uniforme.
Esta masa será introducida en un horno que le retirará la mayor parte del agua. El
resultado, de esta horneada es una piedra con ambos componentes que va a ser
triturada y reducida en pequeños granos que posteriormente serán introducidos en
rollos compresores para eliminar impurezas existentes en la arcilla. Después de
este proceso el producto resultante será compactado formando un cartucho
macizo de grafito que será colocado en una maquina de donde saldrán los “hilos”
de mina. Estos “hilos” son cortados a la medida del lápiz, y entrarán en una
máquina de secar que les retirará el agua que aún contenga y se van a cocer en
un horno a la temperatura 1.020ºC. Para que las minas queden resistentes,
blandas, aptas para escribir y borrar, serán impregnadas de grasa por ósmosis 37.
"Si la mina es alma del lápiz la madera es su cuerpo…" Se usan tablas de cedro a
las que se le abrirán varias ranuras, y allí van a ser colocadas las minas.
Posteriormente es sobrepuesta otra tabla también con ranuras, dejando
encerradas las minas en su interior. Luego pasan a una prensa donde quedarán a
secándose durante 24 horas. Al término de este periodo, se da finalmente origen a
los diferentes formatos de lápices a través de un proceso de separación. Luego de
esta operación los lápices aún en bruto38 necesitan tomar su propia
“personalidad39”, y pasaran a la sección del barniz40 que les dará el acabado final.
Primero van a ser barnizados varias veces cada unidad hasta queden con un color
totalmente uniforme. Después son eliminados los excesos de barniz y aplicados
todos los tipos de acabados (impresión, colocación de las gomas, cabezas
pintadas, etc.). A partir de aquí los lápices están listos para que ser envasados.




37
  Osmosis: Paso de las moléculas de disolvente a través de una membrana semipermeable
(permite el paso a través suyo del disolvente pero no de las moléculas del soluto) que separa dos
disoluciones de distinta concentración http://es.thefreedictionary.com/ósmosis
39
   La personalidad es un constructo psicológico, con el que nos referimos a un conjunto dinámico de
características de una persona.
40
   Barniz: Disolución de una o más resinas en un líquido que al aire se volatiliza o se deseca


                                                  39
Tipos de lápiz: A continuación se mostrara todos los tipos de lápiz existentes.

Barras de grafito: que son ideales para cubrir extensas aéreas, las de Faber-
Castell41 tienen un diámetro es de 12mm y sus graduaciones son cuatro: 2B, 4B,
6B, 9B

Lápices de puro grafito: (sin la madera) envueltos en un plástico protector que
permite un trabajo limpio con el mismo largo de un lápiz común, Faber-Castell
tiene cuatro: HB, 3B, 6B, 9B

Lápices de carbón de leña: Se hacen del carbón de leña y se lo introduce en un
cilindro de madera estos proporcionan negros más plenos42 que los lápices del
grafito, pero tienden a manchar fácilmente y son más abrasivos43 que el grafito44.
Dentro de línea de Faber-Castell tiene lápices en la línea Pitt Monochorome
carbón graso: en duro, medio y blando y carbón tiza en blando medio y duro

Lápices de tiza: tienen la misma composición que los pasteles a la tiza, es decir,
pigmento más aglutinante45 pero insertos en una barra de madera igual al lápiz, de
modo tal que permite destacar detalles, los tonos son el blanco, la sanguina que
es fabricado con oxido de hierro, el bistre que es un marrón oscuro (hecho de
hollín más madera de haya), y el sepia. En este plano Faber- Castell elabora estos
tonos en la línea Pitt Pastel, y además de los tonos mencionados mas algunos
intermedios.

Lápices de grasa: También conocidos como marcadores de China. Escriben
virtualmente en cualquier superficie (incluyendo vidrio, plástico, metal y

41
   Faber-Castell: es Tecnacril Ltda., una subsidiaria que inició operaciones en el año 1976 y hoy
es una de las principales compañías protagonistas de la industria de la escritura en el país
http://www.faber-castell.com.co/22615/Faber-Castell-Colombia/default_news.aspx
42
   Plenos: Indica que algo ocurre en el momento culminante, central o de mayor intensidad
http://es.thefreedictionary.com/plenos
43
   Un abrasivo: Sustancia usada para arrancar materia mediante raspado y bruñido
http://es.thefreedictionary.com/abrasivo
44
   El grafito: El grafito natural es una forma alotrópica del carbón
http://201.131.19.30/Estudios/Mineria/Sistema%20Mineria/grafito/CARACTERISTICAS.htm
45
  Aglutinar: Unir, pegar una cosa con otra http://www.wordreference.com/definicion/aglutinar


                                                40
fotografías). Los lápices de grasa más comúnmente están envueltos en papel
(Berol y Sanford adhesivos), pero pueden también estar envueltos en madera
(como el StaedtlerOmnichrom). Dentro de los lápices de grasa en la línea Faber-
Castell tenemos los denominados Pitt Base Grasa, que producen un trazo suave
resistente al agua y sus tonos son: Sanguina Oscuro Medio, Negro Extra
Suave,Negro Suave, Negro Medio, Negro Duro, Negro Extra Duro

Lápices de colores: se componen de una mezcla de arcilla, y pigmento
aglutinado con cola en una amplia gama de colores

Lápices de Acuarelables: Éstos se diseñan para el uso con técnicas de acuarela.
Los lápices se pueden utilizar solos para las líneas agudas y en negrilla. Los
trazos hechos por el lápiz se pueden también saturar con agua y extender con
pinceles.

Lápices de carpintería: Estos lápices tienen dos características principales: su
forma los previene del balanceo, y su mina es fuerte. El lápiz más viejo que
subsiste es un lápiz de carpintería alemán; que data a del siglo XVII y ahora está
en la colección de FaberCastell.

Lápices de copiado: Estos son lápices de grafito con un tinte agregado que crea
una marca indeleble46. Fueron inventados a fines del siglo XIX para la imprenta de
la prensa y como un substituto práctico para las plumas. Sus marcas son a
menudo visualmente indistinguibles de las de los lápices estándar del grafito, pero
cuando están humedecidas sus marcas se disuelven a una tinta coloreada, que
luego se imprime a otra pieza de papel. Se utilizó hasta comienzos del siglo XX,
en que el bolígrafo los substituyó lentamente.

Lápices borrables del color: Contrario a los lápices de color a base de cera
estos pueden ser borrados fácilmente. Se usa principalmente en bosquejos, donde
el objetivo es crear un esquema usando el mismo color que otros medios (tales

46
     Indeleble: Que no se puede borrar o quitar http://www.wordreference.com/definicion/indeleble


                                                  41
como lápices de cera, o pinturas de acuarela) llenarían, o cuando el objetivo es
explorar el bosquejo del color. Algunos animadores prefieren lápices borrables de
color a los lápices del grafito porque estos no manchan fácilmente, y los diversos
colores permiten una mejor separación de objetos en el bosquejo. Copio-editores
los encuentran útiles también, pues sus marcas se destacan más que el grafito
pero pueden ser borradas.

Lápices no reproducibles: O los Non-photo lápices azules hacen marcas que no
son reproducidas por las fotocopiadoras (Sanford'sCopy-not o Staedtler' Mars
Non-photo) o por las copiadoras whiteprint (Staedtler' s Mars Non-Print).

Lápiz de estenógrafo: Se espera que estos lápices sean muy confiables, y su
mina es a prueba de roturas. Los lápices del estenógrafo se afilan a veces en
ambos extremos

Lápiz de golf: Los lápices de golf son generalmente cortos (una longitud común
es los 9cm) y muy baratos. También se conocen como lápices de biblioteca, ya
que muchas bibliotecas los ofrecen como instrumentos de escritura desechables.

Lápices mecánicos o Portaminas: están compuestos con un mecanismo para
empujar las minas de grafito que llevan en su interior, son recargables, y con
variedad de durezas.

Conceptos del bolígrafo: es un instrumento de escritura. Se trata del más
popular y utilizado del mundo, y se caracteriza por su punta de carga, que
contiene una bola generalmente de acero o tungsteno, que, en contacto con
el papel, va dosificando47 la tinta a medida que se la hace rodar, del mismo modo
que un desodorante de bola. Puede ser de punto fino, mediano o diamante.




47
     Dosificar: Regular la cantidad o porción de otras cosas Enciclopedia Temática Ilustrada


                                                  42
Básicamente es un tubo de plástico o metal que contiene la tinta, teniendo en un
extremo la punta de escritura, que engarza48 una pequeña esfera o bola, de la que
toma el nombre, y que sirve para regular la salida de tinta al papel de forma fluida
y constante. Este tubo o "carga" (de tinta) se encuentra en el interior de un
armazón que permite asirlo con comodidad. Dicho armazón puede ser de dos
partes (base y tapón) o de una sola, con diversos mecanismos que sacan o
retraen la punta de la carga para protegerla de golpes y evitar que manche cuando
se lleva en el bolsillo. La masiva producción ha hecho que su costo sea muy bajo y
lo ha convertido en el instrumento universal de escritura manual.

Tipos de bolígrafo: A continuación se mostrara los tipos de bolígrafo

Bolígrafos desechables

        Plumas desechables se descartan después de la tinta se ha agotado.
        Están hechos completamente de plástico, a excepción de la bola de metal
         extremo.
        Son más baratos que los bolígrafos recargables, pero a menudo el uso de
         tinta de calidad inferior.
        Por lo general son cubiertos con tapas para proteger el balón cuando no en
         uso.

Bolígrafos recargables

        Recargables bolígrafos de tinta han desmontable cámaras que pueden ser
         sustituidos cuando la tinta se agote.
        Por lo general, presentan cuerpos metálicos, pero el depósito de tinta está
         hecha de plástico fino.
        La mayoría de los tipos tienen un diseño retráctil, donde se empuja la punta
         o en el uso de un botón en la parte superior.


48
   Engarzar: Unir varias ideas, palabras, pensamientos, de modo que queden relacionados entre sí
y formen un conjunto unitario y coherente http://es.thefreedictionary.com/engarza


                                              43
Concepto del corrector El corrector líquido es un fluido49 blanco y opaco, que se
aplica en el papel para tapar errores en el texto. Una vez que está seco, se puede
escribir sobre el mismo. Generalmente se vende empaquetado en botellas
pequeñas, que en el interior de la tapa tienen un pequeño pincel (una pieza
triangular de esponja) que se moja dentro de la botella y con la cual se aplica el
corrector.

Tipos de corrector A continuación se mostrara los dos tipos de correctores
líquidos

Corrector de brocha: Es el corrector que se utiliza, mojando la brocha con el
fluido blanco y luego se aplica donde se encuentre el error

Corrector de lápiz: Es el corrector que tiene forma de lápiz, tiene una punta que
al ser presionada sale el fluido blanco y se aplica donde se encuentre el error

Concepto del plumón: Un plumón es un instrumento de escritura, parecido
al bolígrafo, que contiene su propia tinta y su uso principal es escribir en
superficies distintas al papel. En varios países de Latinoamérica se conoce como
"plumón".

La punta del plumon suele estar hecha de un material poroso, como el fieltro. Es
posible, aunque raro, que tenga una punta de material no poroso. La
empresa Pilot creó en 2005 un bolígrafo con tinta permanente llamado Permaball.

El plumon fue creado en 1962 por el japonés YukioHorie. En los años 1980 se
introdujeron los primeros plumones de seguridad, con una tinta invisible
pero fluorescente. Con esta tinta se puede marcar objetos de valor, y en caso de
un robo, descubrir estas señales con una luzultravioleta.

2.2.1 Marco histórico: A continuación se mostrará la historia del papel, lápiz.
bolígrafo, corrector, plumones

49
  Fluido: Cuerpo cuyas moléculas tienen entre sí poca coherencia, y toma siempre la forma del
recipiente donde está contenido Enciclopedia Temática Ilustrada


                                               44
Historia del Papel:En el Antiguo Egipto se escribía sobre papiro50 (de donde
proviene la palabra papel), el cual se obtenía a partir del tallo de una planta muy
abundante en las riberas del río Nilo (Cyperuspapyrus). En Europa, durante
la Edad Media, se utilizó el pergamino que consistía en pieles de cabra o
de carnero curtidas, preparadas para recibir la tinta, que por desgracia era
bastante costoso, lo que ocasionó que a partir del siglo VIII se popularizara51 la
infausta52 costumbre de borrar los textos de los pergaminos para reescribir sobre
ellos (dando lugar a los palimpsestos53) perdiéndose de esta manera una cantidad
inestimable54 de obras.

Sin embargo, los chinos ya fabricaban papel a partir de los residuos de la seda, la
paja de arroz, y el cáñamo, e incluso del algodón. Se considera tradicionalmente
que el primer proceso de fabricación del papel fue desarrollado por el eunuco Caí
Lun(Biografía Anexo B), consejero del emperador He de Hanen el Siglo. II d. C.
Durante unos 500 años, el arte de la fabricación de papel estuvo limitado a China;
en el año 610 se introdujo en Japón, y alrededor del 750 en Asia central. El
conocimiento se transmitió a los árabes, quienes a su vez lo llevaron a las que hoy
son España y Sicilia en el siglo X. La elaboración de papel se extendió a Francia
que lo producía utilizando lino55 desde el siglo XII.

Fue el uso general de la camisa, en el siglo XIV, lo que permitió que hubiera
suficiente trapo o camisas viejas disponibles para fabricar papel a precios
económicos y gracias a lo cual la invención de la imprenta(Historia de la imprenta
Anexo C) permitió que unido a la producción de papel a precios razonables

50
  Papiro: Lámina sacada del tallo de esta planta que se empleaba para escribir o dibujar sobre
ella. Enciclopedia Temática Ilustrada
51
   Popularizara: Hacer que una persona o cosa adquiera fama entre la gente. Enciclopedia
Temática Ilustrada
52
    Infausta: Se aplica a la cosa o situación que trae desgracia y produce gran sufrimiento o
infelicidad. Enciclopedia Temática Ilustrada
53
   Palimpsestos: que todavía conserva huellas de otra escritura anterior en la misma superficie,
pero borrada expresamente para dar lugar a la que ahora existe. Enciclopedia Temática Ilustrada
54
   Inestimable: Que no puede estimarse o valorarse en todo lo que vale. Enciclopedia Temática
Ilustrada
55
  Lino: Materia textil que se saca del tallo de esta planta. Enciclopedia Temática Ilustrada


                                               45
surgiera el libro, no como una curiosidad sino como un producto de precio
accesible.

Desde entonces el papel se ha convertido en uno de los productos emblemáticos56
de nuestra cultura, elaborándose no sólo de trapos viejos o algodón sino también
de gran variedad de fibras vegetales; además la creciente invención 57 de
colorantes permitió una generosa oferta de colores y texturas.

El papel ahora puede ser sustituido58 para ciertos usos por materiales sintéticos59,
sin embargo sigue conservando una gran importancia en nuestra vida y en el
entorno diario, haciéndolo un artículo personal y por ende difícilmente sustituible.

La aparición y rápido auge de la informática y los nuevos sistemas de
telecomunicación,       permiten      la   escritura,    almacenamiento,        procesamiento,
transporte y lectura de textos con medios electrónicos más ventajosos, relegando
los soportes tradicionales, como el papel, a un segundo plano.

Historia del lápiz: En 1564 se descubrió el grafito, en Cumberland, (Inglaterra,
cercana a la frontera con Escocia). Esto permitió la invención de los lápices de
grafito, que se introdujeron en Francia, en la corte de Luis XIII

A partir de la mitad del Siglo XVII, las minas inglesas de grafito eran explotadas
por la corona, y servían también para la fundición de cañones y su producción
estaba muy reglamentada, por lo que se penaba con pena de muerte al obrero
que llegara a extraer un fragmento de dicho material.

En 1792 se cortaron las relaciones entre Francia e Inglaterra. Esto hizo que el
ingeniero francés Jacques-Nicolás Conté (Biografía AnexoD), ideara unos lápices

56
   Emblemáticos: Se aplica a la cosa que es característica de un lugar o de un grupo de personas.
Enciclopedia Temática Ilustrada
57
   Invención: Creación de una historia o una excusa que no es verdadera para engañar a alguien.
Enciclopedia Temática Ilustrada
58
   Sustituido: Poner a una persona o cosa en lugar de otra para realizar su trabajo o desempeñar
su función. Enciclopedia Temática Ilustrada
59
   Sintéticos: Se aplica al material que se obtiene mediante procedimientos industriales o químicos
y que imita una materia natural. Enciclopedia Temática Ilustrada


                                                46
de grafito y arcilla, rodeados de madera de cedro. Pronto se impusieron en todo el
mundo. Aunque otras documentaciones indican que el verdadero inventor fue el
hijo de un carpintero, el austríaco Josef Hardtmuth.

La dureza de los lápices depende de la proporción entre grafito (una variedad del
carbono) y arcilla: cuanto más grafito se utilice, más blando u oscuro es el trazo
del lápiz. Se mezclaba polvo de grafito con arcilla, cortando en pequeñas barras
que luego se cocían.

En 1812 el estadounidense William Monroe perfeccionó este proceso.

John Eberhard (Biografía Anexo E) (nacido en 1822) construyó la primera fábrica
de lápices en gran escala, en Estados Unidos de América.

En las últimas décadas del Siglo XX, Brasil era uno de los principales productores
de lápices, con 4.500 millones de unidades por año.

Bolígrafo. A continuación se mostraran la historia, el concepto y los tipos del
bolígrafo

                                   Figura 8. El bolígrafo.




http://www.google.com.co/imgres?num=10&um=1&hl=es&biw=1366&bih=643&tbm=isch&tbnid=Us
nHwUbuR12VuM:&imgrefurl=http://es.wikipedia.org/wiki/Bol%25C3%25ADgrafo&docid=gwVZSxQJ
zTICdM&imgurl=http://upload.wikimedia.org/wikipedia/commons/thumb/d/d7/Ballpen_head_macro.j
pg/150px-
Ballpen_head_macro.jpg&w=150&h=113&ei=YRHZT6nHB5Oi8QTFwrG1Aw&zoom=1&iact=hc&vp
x=351&vpy=210&dur=773&hovh=90&hovw=120&tx=110&ty=38&sig=104990954528029877131&sq
i=2&page=1&tbnh=90&tbnw=120&start=0&ndsp=21&ved=1t: 429,r:1,s:0,i:69


                                             47
Historia del bolígrafo: Molesto por los trastornos que le ocasionaba su pluma
fuente cuando esta se le atascaba en medio de un reportaje, Ladislao Biroy su
hermano Georg, quien era químico, lograron una tinta que era muy útil para la
escritura a mano, pero que tenía el inconveniente de que no podía utilizarse con la
pluma pues se trababa al escribir. Pero Ladislao ideó como resolver este último
inconveniente observando a unos niños mientras jugaban en la calle con bolitas
que al atravesar un charco salían trazando una línea de agua en el piso seco: se
dio cuenta de que en vez de utilizar una pluma metálica en la punta, debía utilizar
una bolita. La dificultad de trasladar ese mecanismo a un instrumento de escritura
residía en la imposibilidad para desarrollar esferas de un tamaño suficientemente
pequeño. Ladislao Biro patentó un prototipo en Hungría y Francia, en 1938, pero
no lo llegó a comercializar. Ese mismo año, Agustín Pedro Justo, quien pocos
meses antes había dejado de ser Presidente de la Nación Argentina, lo invitó a
radicarse en su país cuando de casualidad lo conoció en momentos en que Biro
estaba en Yugoslavia haciendo notas para un periódico húngaro. Agustín Justo lo
vio escribiendo con un prototipo del bolígrafo y maravillado por esa forma de
escribir se puso a charlar con él. Biro le habló de la dificultad para conseguir una
visa y Justo, que no le había dicho quien era, le dio una tarjeta con su nombre.

Biro no se decidió en ese momento a ir a la Argentina, pero en mayo de 1940, al
comenzar la Segunda Guerra Mundial, él y su hermano emigraron a la
Argentina junto con Juan Jorge Meyne, su socio y amigo que lo ayudó a escapar
de la persecución nazi por su origen judío. Tiempo después su esposa Elsa y su
hija Mariana desembarcarían también en Buenos Aires. En ese mismo año
formaron la compañía Biro Meyne Biro y en un garaje con 40 operarios y un bajo
presupuesto perfeccionó su invento, realizando el 10 de junio de 1943 una nueva
patente en Buenos Aires. Lanzaron el nuevo producto al mercado bajo el nombre
comercial de Birome (Acrónimo formado por las sílabas iniciales de Biro y Meyne).
Al principio los libreros consideraron que esos «lapicitos a tinta» eran demasiado
baratos como para venderlos como herramienta de trabajo y los vendían como
juguetes para chicos. Al respecto, en su última entrevista antes de fallecer, Biro


                                         48
afirmó: "Mi «juguete» dejó 36 millones de dólares en el tesoro argentino, dinero
que el país ganó vendiendo productos no de la tierra sino del cerebro".

Cuando comenzaron a promocionarse se les llamaba esferográfica y se hacía
hincapié en que siempre estaba cargada, secaba en el acto, permitía hacer copias
con papel carbónico, era única para la aviación y su tinta era indeleble.

En 1943 licenció su invento en la entonces extraordinaria suma de USD 2.000.000
al fabricante de instrumentos de escritura Eversharp, de los Estados Unidos, que
fue adquirida a su vez por Parker Pen, la que instaló su planta de la Argentina y
sus oficinas comerciales en las que ocupaba Birome y en1951 a Marcel Bich,
de Francia. Este último desarrolló, bajo la marca BIC, un bolígrafo de bajo costo
que contribuyó enormemente a la popularización del invento.

En 1945 la Fuerza Aérea de los Estados Unidos hizo un pedido de 20.000
unidades. Biro no había patentado su invento en Estados Unidos, lo que provocó
fuerte competencia. En el mismo año Milton Reynolds desarrolló su propio modelo,
y Franz Seech inventó la tinta que seca en contacto con el aire, conocida
comercialmente como paper mate.

La sociedad formada por Biro y sus socios quebró, aquejada por falta de
financiación y por nuevos inventos que no tuvieron éxito comercial. Un antiguo
proveedor, Francisco Barcelloni, independientemente de los desarrollos de Bich,
intentó entusiasmar a Biro para fabricar un bolígrafo de bajo costo. No logró
convencerlo y se instaló por su cuenta; mejoró el flujo de tinta y ensayó una bolilla
de triple dureza. Posteriormente, Barcelloni contrató a Biro para la dirección de la
nueva fábrica, cuyo nombre era Sylvapen.

Entre otros inventos Biro diseñó un perfumero usando el mismo principio que el
bolígrafo. Más tarde, con el mismo principio se crearon los desodorantes a bolilla o
roll-on.




                                         49
Figura 9. Corrector líquido.




http://www.google.com.co/imgres?q=corrector+liquido&um=1&hl=es&sa=X&biw=1366&bih=643&tb
m=isch&tbnid=niuVft3et45gBM:&imgrefurl=http://www.suplidorarenma.com/index.php%3Fact%3Dvi
ewProd%26productId%3D189&docid=9e2EovVSkOEV_M&imgurl=http://www.suplidorarenma.com/
images/uploads/liquidpaper.jpg&w=390&h=390&ei=6hliUJT1K-
HzygH9xoHoCg&zoom=1&iact=hc&vpx=526&vpy=165&dur=249&hovh=224&hovw=224&tx=118&ty
=122&sig=104990954528029877131&page=1&tbnh=124&tbnw=127&start=0&ndsp=21&ved=1t:42
9,r:2,s:0,i:85


Historia del corrector líquido Hoy en día está casi todo informatizado y los
correctores son informáticos, pero hasta hace no tantos años el corrector líquido
fue      algo     muy     comúnmente         utilizado     por       oficinistas   y   estudiantes.
Su inventora fue Bette Nesmit Graham (Biografia ANEXO F) (1924-1980) una
mujer divorciada y madre de un hijo que en 1946 tuvo que ponerse a trabajar para
poder                                                                                     subsistir.
Fue contratada como secretaria en el Texas Bank and Trust y allí se dio cuenta de
lo difícil que era borrar los errores cometidos a la hora de mecanografiar60 en los
principios de las máquinas de escribir eléctricas .Para ganarse un sobresueldo se
ofreció para pintar las ventanas del banco durante sus vacaciones de verano. Se

60
     Mecanografiar: Escribir un texto a máquina http://es.thefreedictionary.com/mecanografiar


                                                  50
percató entonces que los fallos que podía haber en los marcos de las ventanas
quedaban “corregidos” tras pasarle una capa de pintura blanca. Elaboró una
mezcla casera con pintura blanca y agua y estuvo durante un tiempo probando en
secreto ese líquido en los documentos de su trabajo .Durante cinco años y con la
ayuda del profesor de química del colegio de su hijo consiguió desarrollar en 1956
un compuesto capaz de corregir cualquier fallo en un documento sin dejar apenas
rastro y secándose al instante .Intentó vender el invento a la empresa IBM, pero
declinaron la oferta, así que decidió crear su propia empresa comercializar el
producto bajo el nombre de Liquid Paper. En 1968 el producto ya era altamente
rentable y en 1979 decidió vender la empresa a Gillette Corporation por la suma
de 47,5 millones de dólares. Bette Nesmit Graham falleció un año después a la
edad de 56 años. El importe de la venta fue heredado por su hijo, Michael
Nesmith que donó el 50% de dicha cantidad a obras benéficas. En Europa al
corrector líquido se le conoce como Tipp-ex (nombre de la empresa alemana que
empezó a comercializarlo).
Historia de los plumones: El primer plumon práctico lo inventó el japonés Yukio
Horie1962 de la TokyoStationeryCompany. Resultaba muy adecuado para los
trazos de la escritura japonesa, que normalmente se realiza con un pincel
puntiagudo.

La punta está hecha de fieltro o fibras finas de nylon u otro material sintético 61
sujeta al cilindro de la pluma y su tinta fluye hacia la punta mediante un
mecanismo capilar. La punta puede tener muy diferentes formas y tamaños;
pueden alcanzar hasta los dos centímetros y medio de ancho.

Las tintas de los marcadores pueden presentar una muy amplia gama de colores.
La invención del plumon de punta acrílica fue comercializado en 1963, por la
Sociedad japonesa Pentel. La misma Sociedad Pentel, en 1973 inventó el primer



61
  Sintético: Producto obtenido por procedimientos mecánicos, electrónicos o industriales y que
imita otro producto natural: Enciclopedia Temática Ilustrada


                                                51
rotulador a bolita: el “BallPentel“, y en 1981 presentó en el mercado un rotulador
de punta cerámica: el ceramicrón.

A partir de 1985, la Sociedad francesa Reynolds comercializó el bolígrafo y el
plumón antifraude, que contiene tinta de seguridad, muy resistente a ser borrada.
Era destinada especialmente al uso de banqueros y negociantes, para evitar la
falsificación de documentación y cheques.




2.3 MARCO LEGAL.

A continuación, se dará conocer las normas vigentes de la empresa
OFFICEMARCK, esta tuvo en cuenta la ley 1014 del 2006, para fortalecer y
conocer mas sobre la cultura del emprendimiento. (ANEXO G). También es bueno
aclarar que la empresa OFFICEMARCK pertenece a la sociedad limitada (LTDA).
(ANEXO H).

Reglamento de la empresa OFFICEMARCK

-Los socios deben ofrecer un buen servicio a los clientes

-En caso de que haya conflictos entre socios, se hará una reunión extraordinaria
para dialogar y resolver el conflicto

-Se deberá tener el 100% de atención en horas de trabajo

-Mantener limpia y ordenada la mercancía

-Respetar las religiones y pensamientos de cada socio

-Cumplir con las metas de venta

-Realizar su trabajo, respetando los espacios laborales de los demás


                                        52
-Si algún cliente tiene alguna queja del producto, deberá mostrar la factura de
compra

-Si la empresa está en baja producción los socios deberán hacer un aporte de
dinero.

-Al comprar la mercancía se deberá mirar para saber de que este en buen estado

-Ningún socio podrá cobrar excedentes de algún producto de la empresa, ya que
está siendo deshonesto con el cliente y con la empresa




Hay que resaltar que si algún socio es robado con la plata de la empresa, el
socio pagara el 50% y el otro 50% lo pagara la empresa




                                       53
3. PLAN DE NEGOCIOS

En esta parte del proyecto se explicaran temas como los siguientes el estado
actual de la empresa, productos servicios y clientes, fuente de ventaja competitiva
sostenible, objetivos de los accionistas, y estrategias de negocio, resumen del
presupuesto financiero, decisiones o financiamiento requerido.

En el resumen ejecutivo se describe todo lo que la empresa está viviendo, como
esta, que estrategias va a emplear, como se ejecutara, los socios tienden a
examinar detalladamente el futuro, el presente, y el pasado de la empresa.
OFFICEMARCK ha desarrollado unas investigaciones que podrán explicar y
publicar claramente, estas son el reunirse los socios para detallar muy
exactamente como está la empresa y a continuación mostraran sus conclusiones:

3.1 RESUMEN EJECUTIVO:

La empresa OFFICEMARCK ha logrado un crecimiento en comparación como
empezó, la empresa comercializa y distribuye en distintos puntos de Zipaquirá
cuando los clientes solicitan el servicio, está creciendo y aumentando sus
ganancias y tratando de disminuir sus gastos y perdidas y logrando que todos sus
clientes estén cómodos con el servicio, el objetivo de la empresa OFFICEMARCK
es garantizar satisfacciones de los clientes con respecto a sus necesidades en el
mundo de los insumos de oficina. Los productos que la empresa ofrece son:

    Carpetas
    Marcadores
    Esferos kilométricos
    Esferos bic (negro, rojo)
    Marcadores borrables
    Sobres de manila oficio
    Sobres de manila carta
    Carpetas de lomo de colores


                                        54
 Carpetas de colores de plástico
    Lápiz bic
    Lápiz mirado 2
    Esferos kilométricos enjoy
    Taja lápiz metálico
    Taja lápiz de plástico
    Block hojas iris carta
    Block hojas iris oficio
    Block cuadriculado carta
    Block blanco carta
    Esferos escarchados
    Resmas de papel carta
    Legajadores
    Carpetas de cartón
    Carpetas de presentación
    Block de hojas pergamino
    Hojas de examen
    Esferos shimmers


Los servicios que presta la empresa es la de comercializar y distribuir los insumos
de papelería a oficinas, internet y droguerías ,que tengan el servicio de fotocopias,
la empresa ya tiene numerosos clientes que tienen la reputación de la empresa en
alto,OFFICEMARCKcuenta con un gerente general un gerente comercial un
gerente de ventas y un gerente financiero la empresa tiene como fin el de proveer
insumos de papelería a droguerías internet a oficinas y a todo tipo de
establecimiento que tenga necesidad de estos productos, la empresa también es
una papelería que tiene un punto de venta el cual está situado en la dirección que
encuentra en la tarjeta de presentación, las fuentes de ventaja competitiva fue los
pecios que lanzaron al mercado en la semana empresarial ya que los socios se



                                         55
dieron cuenta de cuál costoso son los demás precios que tienen las papelerías en
la ciudad y que son pocas las que vendan baratos sus productos, otra ventaja con
que la empresa cuenta es el proyecto estudiantil que tiene mucho futuro en el
mercado de la ciudad de Zipaquirá, otra es que los socios son jóvenes talentosos
y que tienen muchos caminos por recorrer y muchos por conocer.

El objetivo de los socios es el de garantizar que la empresa salga adelante y dar
un buen servicio a la comunidad.

3.1.1 Misión La empresa OFFICEMARCK tiene como misión comercializar y
distribuir productos relacionados con el área de papelería teniendo como eje
principal la calidad en el servicio al exigente cliente siendo este el orgullo de la
empresa.

3.1.2 Visión En el año 2013 la empresa OFFICEMARCK será reconocida como
comercializadora y distribuidora de insumos para oficina en la zona centro de
Zipaquirá. Además será registrada en la cámara de comercio para formalizar y
legalizar su actividad comercial.

3.1.3 Objetivos Los objetivos que se ha planteado de la empresa se basan en la
función que desempeña como distribuidora de productos de papelería los cuales
se dividen en un objetivo general y seis específicos los cuales se presentan a
continuación.

3.1.3.1 Objetivo General

Lograr que la empresaOFFICEMARCK comercializadora y distribuidora de
productos de papelería sea líder en la zona de sabana centro y sur.

3.1.3.2 Objetivos Específicos

      Ofrecer una buena calidad y servicio a los clientes
      Aumentar cada mes el 2% de los clientes.
      Aumentar los recursos de OFFICEMARCK.


                                        56
   Fortalecer la posición de OFFICEMARCK.
      Dar a conocer la empresa OFFICEMARCK por medio de los recursos que
       ofrece internet
      Ofrecer promociones a los clientes para aumentar las ventas


3.1.4 Justificación.

El proyecto empresarial surge para describir la creación, el comienzo, la
formación, las funciones, los servicios y los requisitos de la empresa
OFFICEMARCK, además es necesario para que los socios posean un control
sobre la empresa, información e investigaciones importantes sobre la misma. El
proyecto es un libro abierto para las personas que están interesadas en formar
una empresa o están comprometidos en el rol de la carrera empresarial, para que
puedan saber por los sucesos, obstáculos, administración por los que una
empresa pasa para poder prosperar.

3.2 PLANIFICACIÓN ESTRATÉGICA

La planificación de OFFICEMARCK es ahorrar el 5% de las ganancias mensuales
y aumentar el 2% de clientes por mes para que de esta forma la empresa pueda
subsistir y entrar en el comercio de la ciudad de Zipaquirá, no sobra resaltar que el
5% se utilizara para que la empresa no vaya a caer en quiebra y pueda
mantenerse estable.

3.2.1 Análisis del entorno. Los socios de la empresa OFFICEMARCKhizo dos
encuestas, una antes de la creación de la empresa y otra en el transcurso de esta,
los datos arrojaron que era necesario crear una empresa de comercialización y
distribución de insumos de oficina, ya que en Zipaquirá no se encuentra ninguna
empresa de este tipo.




                                         57
3.2.1.1 Análisis de Macro-entorno. Análisis del entorno de la empresa a nivel
nacional en aspectos como, factores económicos, sociodemográficos, culturales,
políticos, legales y tecnológicos.

                               Figura 10. Mapa de Colombia.




http://www.google.com.co/imgres?q=colombia+mapa&start=155&um=1&hl=es&biw=1366&bih=643
&tbm=isch&tbnid=bYa7Sbq1tMXZvM:&imgrefurl=http://www.webpicking.com/notas/mora03.htm&do
cid=yER3Ig0VVJj2M&imgurl=http://www.webpicking.com/notas/mapa_colombia.jpg&w=236&h=315
&ei=m6tmUJThD8Pf0gGYqoDgCA&zoom=1&iact=hc&vpx=951&vpy=34&dur=3229&hovh=252&ho
vw=188&tx=114&ty=140&sig=104990954528029877131&page=6&tbnh=145&tbnw=109&ndsp=28
&ved=1t:429,r:19,s:155,i:264

El Plan Nacional de Desarrollo (PND) tiene como objetivo marcar los lineamientos
para el crecimiento y mejoramiento del país y determina los procesos que se
deben llevar a cabo para cumplir con estas metas. El PND es ejecutado por el




                                           58
Gobierno Nacional y el Departamento Nacional de Planeación en los sectores de
seguridad y defensa, economía, gestión ambiental y participación ciudadana.62

La población colombiana en el año 2012 se encuentra aproximadamente entre los
46.100.000 y 46.500.000 y una tasa de natalidad de 17,23 nacimientos por cada
1.000 habitantes.

                                  Figura 11. Pirámide de Población.




http://www.google.com.co/imgres?q=estructura+de+la+poblacion+de+colombia+2012&um=1&hl=es
&noj=1&tbm=isch&tbnid=E-
AGtZt67ediyM:&imgrefurl=http://wwwtinteroeconomico.blogspot.com/2012_04_01_archive.html&do
cid=e0I9_aY6OkPbxM&imgurl=http://2.bp.blogspot.com/-
vAyrxNSNGDI/T57Dy9BN09I/AAAAAAAABj0/nYTKOD_ekLs/s1600/PiramidePoblacionalMEx.jpg&
w=324&h=265&ei=4YdjUJnHOOWi2wXZzYFI&zoom=1&iact=hc&vpx=942&vpy=306&dur=453&hov
h=203&hovw=248&tx=118&ty=81&sig=104990954528029877131&page=1&tbnh=132&tbnw=161&
start=0&ndsp=19&ved=1t:429,r:11,s:0,i:102&biw=1366&bih=643


La movilidad en Colombia seguirá creciendo durante el 2012, en los próximos
años aumentara la movilidad en un promedio aproximadamente entre unos 25
millones de vehículos en contraste con los menos de seis millones que circulan
hoy día.


62
     Fuente: http://www.proexport.com.co/proexport/transparencia/plan-nacional-de-desarrollo


                                                  59
Estas cifras son esperadas dada la relación que existe entre tasa de motorización
y crecimiento económico, pero son al mismo tiempo escandalosas, al considerar
los problemas de movilidad y contaminación que ya experimentan varias de las
principales ciudades del país.63

PIB (nominal) US$ 307 845 millones (2011)

PIB (PPA) US$ 460 406 millones (2011)

La economía Colombiana se basa, fundamentalmente, en la producción de bienes
primarios para la exportación (14,9%), y en la producción de bienes de consumo
para el mercado interno (8,4%). Una de las actividades económicas más
tradicionales es el cultivo de café, siendo uno de los mayores exportadores
mundiales de este producto; ha sido parte central de la economía de Colombia
desde principios del siglo XX y le ha valido reconocimiento internacional gracias a
la calidad del grano; sin embargo, su importancia y su producción han disminuido
significativamente en los últimos años, en 2011 se produjeron 7,8 millones de
sacos, lo que representa una caída del 12% frente a 2010.

Son derechos del consumidor:
1. Recibir productos de calidad de conformidad con las condiciones que establece
la garantía legal, las que se ofrezcan y las habituales del mercado.


2. Derecho a que los productos no causen daño en condiciones normales de uso y
a la protección contra las consecuencias nocivas para la salud, la vida o la
integridad de los consumidores (Derecho a la seguridad e indemnidad).


3. Obtener información completa, veraz, transparente, oportuna, verificable,
comprensible, precisa e idónea respecto de los productos que se ofrezcan o se
pongan en circulación, así como sobre los riesgos que puedan derivarse de su
consumo o utilización, los mecanismos de protección de sus derechos y las
formas de ejercerlos.


4. Derecho a recibir protección contra la publicidad engañosa.



63
     Movilidad : http://www.catorce6.com/articulo/3273/la-movilidad-en-colombia-25-millones-de-vehiculos/


                                                     60
5. Derecho a reclamar directamente ante el productor, proveedor o prestador y
obtener reparación integral, oportuna y adecuada de todos los daños sufridos, así
como tener acceso a las autoridades judiciales o administrativas para el mismo
propósito, en los términos de la presente ley. Las reclamaciones podrán
efectuarse personalmente o mediante representante o apoderado.


6. Ser protegido de las cláusulas abusivas en los contratos de adhesión, en los
términos de la presente ley (Protección contractual).


7. Elegir libremente los bienes y servicios que requieran los consumidores.


8. Organizarse y asociarse para proteger sus derechos e intereses, elegir a sus
representantes, participar y ser oídos por quienes cumplan funciones públicas en
el estudio de las decisiones legales y administrativas que les conciernen, así como
a obtener respuesta a sus peticiones (Derecho a la participación).


9. Los consumidores tienen derecho a hacerse representar, para la solución de
las reclamaciones sobre consumo de bienes y servicios, y las contravenciones a la
presente ley, por sus organizaciones, o los voceros autorizados por ellas (Derecho
de representación).


10. Los consumidores, sus organizaciones y las autoridades públicas tendrán
acceso a los medios masivos de comunicación, para informar, divulgar y educar
sobre el ejercicio de los derechos de los consumidores (Derecho a la información).


11. Derecho a la educación: Los ciudadanos tienen derecho a recibir educación
sobre los derechos de los consumidores, formas de hacer efectivos sus derechos
y demás materias relacionadas (Derecho a la educación).


12. Ser tratados equitativamente y de manera no discriminatoria (Derecho a la
igualdad).


Son Deberes del consumidor:



                                        61
1. Informarse respecto de la calidad de los productos, así como de las
instrucciones que suministre el productor o proveedor en relación con su
adecuado uso o consumo, conservación e instalación.


2. Obrar de buena fe frente a los productores y proveedores y frente a las
autoridades públicas.


3. Cumplir con las normas sobre reciclaje y disposición de desechos de bienes
consumidos.

Fabricación del papel


Pasta mecánica de madera
Con la primera elaboración de la madera (primer proceso), se obtiene un producto
impuro, porque la celulosa se utiliza mezclada con el resto de los componentes de
la madera. Se utiliza para la elaboración de papeles de baja calidad (por
ejemplo: papel prensa para periódicos); tiene más aprovechamiento pero menos
calidad, además tienen escasa consistencia y amarillean al poco tiempo de
fabricación.
Pasta morena
Se obtiene simplemente desfibrando la madera después de haberla lavado y
hervido (para eliminar materias incrustantes y facilitar el desfibrado). Se consigue
una pasta de fibras largas y resistentes. Se emplea para la elaboración de
cartones, papel de embalaje, sacos de papel, etc.
Pasta química o celulósica
Para la elaboración de papeles de buena calidad. Los primeros pasos son
similares a los de la pasta mecánica pero luego se cocina la madera con una
disolución de bisulfito (hoy llamado sulfito ácido o hidrógeno sulfito), a gran
temperatura (a vapor en la “lejiadora”). Luego se lava la masa con agua caliente
para lavar los restos de bisulfito, se blanquea y se desfibra, y finalmente
obtenemos una buena pasta de celulosa.


                                        62
Pasta de paja

Se obtiene de cereales y de arroz. Posee un color amarillento y se emplea para la
elaboración de papeles de carnicería y para el interior del cartón ondulado.

Pasta de recortes
El recorte de papel se mezcla con las pastas para abaratar los costos. Según de
donde proceda el recorte se dividen en las siguientes categorías:

-De cortes de bobina: en la fábrica al cortar las bobinas, papeles de buena calidad.

-De guillotina: aquí se clasifica según la blancura, composición, etc.

-Recortes domésticos: estos provienen de las oficinas, para elaborar papeles de
baja calidad.

-De la calle o impresos: sólo utilizado para fabricar cartón gris.
Pasta de trapos
Al estar compuesto por celulosa pura (libre de cortezas, lignina, etc) sólo se realiza
antes del proceso una limpieza. Se emplean trapos de algodón, cáñamo, lino, yute
y seda. Con ella se realizan papeles de primera.

Fueron los italianos los primeros en idear una sujeción de madera. La pareja
Simonio y Lyndiana Bernacotti fueron los primeros que crearon diseños para el
lápiz moderno de madera; sin embargo, su versión era chata, ovalada, un tipo de
lápiz muy compacto. Al principio ahuecaban un cilindro de madera de enebro para
luego insertar la mina de grafito. Poco después crearon una técnica mejorada:
preparaban dos medio cilindros de madera, colocaban entre ellos la mina de
grafito y luego pegaban las dos mitades. Esencialmente, el mismo método sigue
vigente hoy día.

Los lápices ingleses y alemanes no estaban al alcance de los franceses durante
las guerras napoleónicas. El interés de un oficial del ejército de Napoleón cambió



                                          63
esta situación de dependencia. En 1795 Nicholas Jacques Conté inventó un
método       para       endurecer      el        grafito       pulverizado        mezclándolo
con arcilla y horneándolas convenientemente.           Variando         la    proporción     de
grafito/arcilla se obtenían diferentes durezas de la mina. Este método de
fabricación, que había sido descubierto anteriormente por el austriaco Josef
Hardtmuth de Koh-I-Noor en 1790, sigue funcionando hoy.

Los colonos estadounidenses importaron los lápices de Europa hasta después de
la Guerra de Independencia de los Estados Unidos. Benjamin Franklin hizo
publicidad de los lápices para la venta en su gaceta de Pensilvania en 1729
y George Washington utilizó un lápiz de tres pulgadas cuando exploró el territorio
de Ohio en      1762.      Se       dice     que           William      Munroe,         ebanista
en Concord, Massachusetts, hizo los primeros lápices de madera estadounidenses
en 1812. Ésta no era la única fábrica de lápices en Concord. Según Henry
Petroski, el filósofo transcendentalista Henry David Thoreau descubrió cómo hacer
un buen lápiz a raíz de grafito de baja calidad usando la arcilla como cubierta; esta
invención fue incitada por la fábrica de lápices de su padre en Concord, que
empleó el grafito encontrado en New Hampshire en 1821 por Charles Dunbar.

El método de fabricación de lápices de Munroe era cuidadosamente lento, y en la
ciudad vecina de Acton, el dueño de un molino de lápices llamado Ebenezer Wood
estableció el método precisado para automatizar este proceso en su propio molino
del lápiz situado en el arroyo de Nashoba, a lo largo del camino viejo de Davis.
Para ello utilizó la primera sierra circular en la producción del lápiz y construyó las
primeras cubiertas de lápiz hexagonal y octogonal que tenemos hoy. Ebenezer no
patentó su invención y compartía sus técnicas con quien le preguntara. Uno de
ésos era Eberhard Faber, de Nueva York, que se convirtió en el líder de la
producción del lápiz.

Joseph Dixon, inventor y empresario implicado en el granito de Tantiusques mina
en   Sturbridge, Massachusetts,       desarrolló      medios         para    producir    lápices
masivamente. Antes de 1870, la Joseph Dixon Crucible Company era ya el


                                            64
distribuidor autorizado y consumidor de grafito más grande del mundo, que más
adelante se convertiría en Dixon Ticonderoga, la compañía contemporánea
proveedora de lápices y elementos artísticos.



3.2.1.2 Análisis del Micro-entorno. En el siguiente punto se presenta el análisis
del sector económico, la demanda, la competencia y entorno de la empresa a
nivel municipal en aspectos como, factores económicos, sociodemográficos,
culturales, políticos, legales y tecnológicos.

                              Figura 12. Mapa de Zipaquira.




http://www.google.com.co/imgres?q=zipaquira+mapa+politico&num=10&um=1&hl=es&biw=1366&b
ih=643&tbm=isch&tbnid=4AbAGOZ_EQbWZM:&imgrefurl=http://www.zipaquira-
cundinamarca.gov.co/nuestromunicipio.shtml%3Fapc%3Dmmxx1%26x%3D1785179&docid=tofcfd
ASQdP6OM&imgurl=http://zipaquiracundinamarca.gov.co/apcaafiles/643566356563643464353533
31356265/Sin_t_tulo.jpg&w=1031&h=612&ei=Xa9mUPLNCImW0QGK7oGABA&zoom=1&iact=hc&
vpx=294&vpy=163&dur=2771&hovh=173&hovw=292&tx=175&ty=116&sig=1049909545280298771
31&sqi=2&page=1&tbnh=104&tbnw=176&start=0&ndsp=20&ved=1t:429,r:1,s:0,i:68




                                           65
Garantizar a través de la generación y aplicación de un pensamiento propio de
desarrollo, con base en el recurso endógeno, avanzar social y económicamente,
en un mundo moderno con responsabilidad y sostenibilidad ambiental,
desarrollando acciones que permitan promover la educación                    como eje
fundamental del crecimiento y de la economía local, para afianzar el desarrollo
humano integral de manera incluyente y la cohesión social, reduciendo de esta
manera la pobreza procurando la equidad social en Zipaquirá.64

Zipaquirá:

Densidad de población: 565.6 (Hab/Km2)
Tasa Bruta de natalidad: 9.10 (%)
Tasa Bruta de mortalidad: 7.25 (%)
Tasa de crecimiento: 2.852 (%)
Esperanza de vida al nacer (años)
Hombres: 69.99
Mujeres: 75.89
Habitantes en el municipio
No. Habitantes Cabecera: 96058
No. Habitantes Zona Rural: 13945
Total: 110003


3.2.1.2.1 Análisis de la demanda. El público objetivo de la empresa son hombres
y mujeres de 5 a 30 años de edad, porque esta parte de la población son
estudiantes de colegio y universidad, que debido a su actividad requieren de los
productos que la empresa ofrece. La mayoría de los clientes compran productos
que les sirvan para escribir, crear documentos y archivarlos. Esferos, lápices,
hojas y carpetas o sobres, son los productos mas demandados y los adquieren de
forma personal, acuden al local de la empresa y compran el producto que
generalmente no es por mucha cantidad sino por unidad, muy pocas veces el
cliente solicita un numero alto del productos ya sea de igual o diferente tipo.


64
   Fuente: http://zipaquira-cundinamarca.gov.co/apc-aa-
files/31333939326461383336306532653361/ACUERDO_02_DE_2012._PLAN_DE_DESARROLLO_2012_2015.
_EL_CAMBIO_ES_CON_TODOS_Y_TODAS._2.pdf


                                           66
Productos como las hojas y sobres son de mucho uso pero de poca durabilidad en
las manos del cliente, pero esferos, lápices, marcadores, micropuntas y todo
producto que les sirva para escribir o ilustrar es más duradero, de acuerdo al
cuidado y tiempo de uso, también influye la calidad que esta determinada según la
marca, pero en general la calidad entre marca y marca de cualquier producto que
ofrece la empresa no es diferente y se podría calificar como buena, lo único que
los diferenciaría es algún valor agregado, diseño o incluso precio.

Entre las marcas que mas pedido tienen por parte de los clientes están:
Reprogarf-Resmas, Bic, Kilometrico-Esferos, Paper Mate, Bic-Lapiz, Pelikan-
Micropuntas, borradores y legajadores.



3.2.1.2.2 Análisis del Sector. Por su actividad económica y las acciones que la
caracterizan, la empresa Officemarck se ubica en el sector comercial de la
economía. Aquí encontrara información acerca del desarrollo tecnológico e
industrial del sector; comportamiento del sector en los últimos 3 años, su evolución
y tendencia prevista a corto, mediano y largo plazo.

En Colombia el sector comercial al igual que los demás sectores, a mostrado un
crecimiento q cada vez va en aumento con la ayuda de los TLC firmados con
países desarrollados.

El ministro de Comercio, Industria y Turismo, Sergio Díaz-Granados, aseguró que,
sin duda el principal aporte del sector al crecimiento económico fue la tasa de
aumento de las exportaciones (11,4% para el período en referencia).

Además de haber sido un año récord en el ámbito comercial, dijo, Colombia se
destacó por haber superado en crecimiento de sus ventas externas de bienes a
los demás países de América Latina, a las principales economías desarrolladas y
a las más dinámicas de Asia y África, recalcó el jefe de la Cartera de Comercio.




                                        67
En el resultado total del PIB incidió la dinámica de sectores como el comercio y la
industria que variaron a tasas de 3,9% y 5,8%, respectivamente. En este punto se
destaca el aporte que hizo la industria en generación de empleo (más de 220.000).

Estos dos últimos sectores vienen creciendo a tasas que hoy reflejan el impacto
positivo de las políticas de desarrollo empresarial en las que viene trabajando el
Gobierno Nacional, y cuyo énfasis es el de aumentar el número de empresas
formalizadas, aumentar la financiación para las empresas y consolidar sectores de
talla mundial.

La cifra final del PIB el año pasado, refleja el impulso que ha tenido la demanda, y
que se ha reflejado en el incremento del consumo total.

Según Díaz-Granados, el buen momento por el que pasa la economía también
responde al aumento de la confianza inversionista y del comportamiento favorable
que           se        observa          en         las         cifras   de   turismo.
En 2011 llegaron 1.582.118 viajeros extranjeros, con un crecimiento de 7,3% más
que en igual período de 2010, cuando llegaron 1.474.863.

En 2011 hubo un importante crecimiento de viajeros provenientes de Brasil
(40,6%), Chile (23,6%), Venezuela (16,1%), México (16,2%) y Canadá (16,7%).

El Ministro confío en que la entrada en vigencia del TLC con Estados Unidos, del
Acuerdo Comercial con la Unión Europea, así como del Acuerdo de Alcance
Parcial con Venezuela, la llegada de nuevos inversionistas al país, la dinámica en
la firma de acuerdos de inversión, serán determinantes para que el crecimiento de
la economía colombiana sea superior al 5,9% de 2011.65




65
     https://www.mincomercio.gov.co/publicaciones.php?id=2418


                                               68
1. Comercio tradicional característico: compuesto por empresas en su gran
mayoría de tamaño pequeño, representantes de un comercio tradicional con bajos
niveles de incorporación tecnológica y con ningún poder de negociación en los
mercados. Representa el 62% del comercio en Colombia de un total registrado en
Confecámaras      para    el     año    2000      de   219.925    establecimientos.
2. Comercio tradicional en expansión: Aunque participan un buen número de
empresas pequeñas, lo característico de este segmento son empresas de tamaño
medio. Es un segmento dinámico con tendencias a involucrar rápidamente
elementos modernizantes del comercio, como por ejemplo, la venta a crédito y el
pago diferido, la cualificación de los acuerdos con proveedores, el cumplimiento, la
sistematización de procesos y los cambios en las formas jurídicas de organización.
Representa        el       32%         del        comercio       en      Colombia.
3. Comercio moderno característico: En este segmento ya se ubican empresas de
gran formato y se considera el típico sector moderno del comercio debido a sus
estrategias de provisión y competencia, en el sentido de las relaciones sobre
elementos de calidad y la búsqueda de productos nuevos para los mercados.
Representa        el       1%          del        comercio       en      Colombia.
4. Comercio moderno en expansión: Siendo un segmento con empresas del
denominado comercio moderno, la particularidad de las empresas allí ubicadas es
que han asumido el reto de la apertura económica como un factor de expansión y
ampliación de los mercados. Representa el 2% del comercio en Colombia.
5. Comercio moderno diversificado: Siendo un segmento de empresas modernas
típicas, se identifica con estructuras de comercio minorista bajo el formato de
comercio de grandes cadenas de almacenes. Este segmento ha sido
tradicionalmente dinámico en la historia del comercio en Colombia, desde la
introducción de los formatos de comercio de las Cajas de Compensación.
Representa        el       2%          del        comercio       en      Colombia.
6. Comercio moderno integrado: El grupo de empresas del sector comercio que
pertenecen a este segmento se caracterizan por la construcción de mecanismos
de integración vertical entre eslabones de la cadena producto-consumo.


                                             69
Representa              el       1%          del        comercio          en    Colombia.
El             comercio             en             la         economía         colombiana
A nivel latinoamericano, el sector comercial ha ido disminuyendo paulatinamente
su participación porcentual en el producto total. El sector comercial de México,
Brasil y Argentina son lo más influyentes dentro del producto bruto comercial
latinoamericano.
Comercio                                                                         Informal
“La baja generación de empleo de los otros sectores de la economía ha hecho que
en el comercio se desarrolle un amplio sector informal de bajos ingresos y
condiciones                                   laborales                          ilegales”.
Comercio                                                                       subsidiado
“Comprende a aquellos sistemas de distribución de bienes y servicios de consumo
final o intermedio donde el Estado otorga cierto recurso o privilegio especial para
que sea transferido al consumidor o usuario en la medida de su necesidad”.
Esta práctica, atenta contra las políticas de libre competencia y puede perjudicar
en gran medida a los agentes que estén por fuera de tales sistemas. El Idema, las
cajas de compensación familiar, los mercados móviles, etc. Son todas prácticas
que reciben beneficios del Estado como exención de impuesto, utilización de
espacios públicos, etc. A pesar de estas condiciones estas agrupaciones no han
cumplido del todo con sus objetivos. Sus precios de venta son en promedio solo
un 5% más bajos que los de mercado, se encuentran casos de dúmping incluso a
niveles locales y se dice que favorecen a los grupos con mayor poder de compra.


el crecimiento de la economía , si observamos el comportamiento del PIB de los
últimos anos vemos que ha sido descenderte. para el ano 1995 la economía
colombiana creció en un 5.4% y a partir de hay, la debacle económica fue
profunda, su tendencia al descenso ha sido la mas marcada. Es así, como al
finalizar el 1999 el crecimiento se comporto como nunca en la historia de
colombina NEGATIVO.66
66
     http://www.gestiopolis.com/recursos/documentos/fulldocs/eco/comeco.htm


                                                   70
3.2.1.2.3 Análisis de la Competencia. La competencia de la empresa
OFFICEMARCK es principalmente las papelerías en la zona urbana de Zipaquirá
las cuales son: Papelería y Librería Pombo, El Quijote, Colorama que son las más
tradicionales y estables, y papelerías de barrio, componen la competencia directa
de la empresa. Las mencionadas con nombre propio anteriormente, son
papelerías que tienen una mayor capacidad de respuesta a las necesidades de los
clientes a los que les ofrece una extensa y variada cantidad de productos, además
tiene varias sucursales que fortalece su posición en la ciudad e incluso fuera de
ella como es el caso de Papelería y Librería Pombo, que tiene su sede principal en
el municipio de Cajica. El costo de sus productos es similar al de la empresa, ya
que se abastecen del mismo grupo de proveedores a los que la empresa acude
para surtirse de la materia prima, y por tanto el precio de venta al público no es
muy diferente,         las distribuidoras como lo son Panamericana, Offi-esco,
cacharrería la perla, Ofisa, Duopapel ltda, Office-depot, todas estas con sedes que
se encuentran en Bogotá, son fuerte competencia indirecta ya que son grandes
compañías internacionales que ofrecen un sin fin de productos en cantidad cálida
y precio.

                                 Tabla 7. Análisis de la competencia

        Empresa                  Producto          Competencia Directa   Competencia
                                                                          Indirecta
Librería Pombo          Portafolios                          X
El Quijote              Marcadores                           X
Colorama                Fotocopiadora                        X
Panamericana            Libros                                               X
Cacharrería la Perla    Calculadoras                                         X
Duopapel ltda           Obras Literarias                                     X
Office-depot            Escritorios                                          X
Offi-esco               Maletines                                            X
Ofisa                   Directorios                                          X



                                                 71
3.2.2 Análisis de la Empresa. Lo que se mostrara a continuación es el
desarrollo, ideas y decisiones que ha hecho la empresa OFFICEMARCK para su
sostenibilidad, progreso y la satisfacción de sus clientes.

3.2.2.1      Ventajas    competitivas     y    propuestas       de   valor.        La   empresa
OFFICEMARCK por tratar con productos de papelería tiene muchas ventajas ya
que estos productos son utilizados diariamente por todas las personas, esto
beneficia a la empresa ya que se puede hacer negocios con muchos clientes y se
les pueden ofrecer productos a bajo precio y no va a tener pérdidas la empresa.

3.2.2.2 Potencial del mercado en cifras. El público objetivo de la empresa son
las personas entre 26 a 35 años en la ciudad de Zipaquirá, a las empresas que
tengan        alto consumo         de productos de papelería en sus lugares y
establecimientos de trabajo.

3.2.3 Análisis DOFA. Estas son las Debilidades, Oportunidades, Fortalezas y
Amenazas de la empresa OFFICEMARCK:

                                    Tabla 8. Análisis DOFA

DOFA                           Oportunidades                    Amenazas
                               - Suficientes clientes           - El clima (la humedad)
                               - Punto de Distribución          - Un robo
                                                                - Retiro de un socio
Fortalezas                     Estrategia Fo                    Estrategia Fa
- Buena ubicación              - Publicidad                     - Mantener el dinero y
- Buen capital                 - Valor Agregado                 mercancía en un solo lugar
- Trabajo en equipo            -
- Buen precio de venta
Debilidades                    Estrategia Do                    Estrategia Da
- Transporte costoso           - Realizar una mayor inversión   - Tomar decisiones conjuntas
- Proveedor lejano             en la publicidad                 entre los socios
- Hay competencia



                                               72
Estrategias:

- Realizar domicilios a la hora de hacer una distribución

-Ofrecerle un buen servicio al cliente

-Buscar nuevos clientes

- Tener un buen manejo en el área financiera

- Tener la mercancía en un lugar seguro donde no se filtre la humedad

3.2.4 Concepto del Producto o Servicio. Los productos de la empresa son de
gasto directo, es vendido al cliente para ser utilizado, la empresa OFFICEMARCK
ofrece mejores precios a todos sus clientes, se harán promociones y ventas al por
mayor para atraer más clientes

3.2.5 Elaboración y aplicación de la segunda encuesta (Satisfacción del
cliente). El proceso y desarrollo que tomo la empresa desde su comienzo fue
gracias a la encuesta aplicada a un porcentaje de los ciudadanos de Zipaquirá, la
encuesta poseía ocho preguntas entre las cuales hay personales y el entorno de la
ciudad, las cuales arrojaron porcentajes estadísticos muy favorables para el
desarrollo de la empresa (Segunda encuesta ver Anexo A).




3.2.5.1 Determinación del tamaño de la muestra A continuación se mostrara los
valores obtenidos de la segunda encuesta en porcentaje, y las tres preguntas más
importantes de la encuesta.




                                         73
3.2.5.2 Tabulación de datos. A continuación se mostraran los valores obtenidos
de la segunda encuesta.

                              Tabla 9. Tabulación de datos.


   Resultado
                 A             B           C            D              E    Total
   Pregunta

                 %            %            %            %              %
      1         13%           5%          14%          16%            33%    63
      2         35%          29%          29%           8%                   63
      3         44%          10%          40%                                63
      4         79%          13%                                             63
      5         24%          44%          32%                                63
      6         11%          32%          40%          17%                   63
      7         22%          38%          40%                                63
      8         32%          22%          46%                                63



3.2.5.3 Análisis y conclusiones. A continuación se mostraran las preguntas más
importantes que considero la empresa OFFICEMARCK


                      Figura 13. Genero de las personas encuestadas




                                           74
Figura 14. El estrato




        Figura 15. ¡En qué lugar de la ciudad le gustaría encontrar la empresa?




   Esta encuesta ayudo a la empresa a tomar decisiones importantes para su
    desarrollo.
   La empresa descubrió que su mejor lugar estratégico para mayores ventas
    es en el centro de la ciudad de Zipaquirá.


                                          75
   La ciudad de Zipaquirá posee más población de estrato dos que otros
       estratos.
3.2.6 Estrategias de Distribución. La empresa en busca de una posición estable
en el mercado de las comercializadoras y distribuidoras de productos de papelería,
se propone crear una estrategia de comercialización y distribución de los
productos que ofrece, dando como resultado la inclusión del servicio a domicilio
para cualquier persona, empresa, papelería, oficina etc., en la estrategia
mencionada anteriormente. El cliente se podrá contactar a la empresa por medio
de un teléfono fijo o a cualquiera de los cuatro celulares de los socios
respectivamente y si es solicitado el servicio a domicilio será atendido y cumplido
en el tiempo que sea solicitado.

3.2.7 Estrategia de Precio. Para establecer los precios de los productos que la
empresa ofrece a sus clientes, los socios se basaron en el precio, al que se
compró la mercancía y según el precio actual de cada uno de los productos en el
mercado de las papelerías.

En la primera compra de mercancía se hizo un gasto de $20.000 en transporte
más específicamente en ida y vuelta de Zipaquirá a Bogotá.

3.2.8 Estrategia de Promoción. La empresa OFFICEMARCK vende sus
productos a muy bajo costo y de buena calidad, los socios distribuyen mercancía a
distintos clientes de la ciudad, además cuenta con una vitrina para mayor venta.

3.2.9 Estrategia de Comunicación. La publicidad de la empresa, se diseñó con
base en la función desarrollada y sus objetivos. En la publicidad se encuentran los
datos básicos que cualquier cliente necesitaría para informarse sobre la labor de la
empresa, su ubicación, precios etc. Por medio de Pendones, volantes, tarjetas de
presentación, afiches etc. hacen parte de la estrategia de comunicación de la
empresa. En un futuro los clientes y toda aquella persona que quiera conocer y
adquirir los productos de la empresa podrán acceder a la página web oficial de
esta e informarse de manera fácil sencilla y completa sobre la empresa


                                        76
OFFICEMARCK. En la actualidad la empresa tiene un correo electrónico
disponible para cualquier solicitud. officcemarck@hotmail.com

3.2.10 Estrategia de Servicio. El servicio a domicilio es una de las principales
estrategias de servicio que tiene la empresa, cualquiera de los clientes se puede
comunicar a un teléfono fijo o a cualquiera de los cuatro celulares de los socios. El
servicio que se ofrece es más sencillo que él de la competencia y más rápido,
además cuenta con las redes sociales de Facebook y twitter para mayor
información y un correo electrónico para sugerencias o comentarios.

3.2.11   Estrategia      de   aprovisionamiento.    Los    socios   de   la   empresa
OFFICEMARCK se dirigen a Bogotá para la compra de la mercancía, se dirigen a
cacharrería Medellín, cerca de la avenida Jiménez en donde los precios son
cómodos para los intereses económicos de la empresa. Esta mercancía es llevada
al punto de venta, en la cual se comercializa y se distribuye a los distintos clientes.

3.2.13 Política de Cartera. La empresa no otorga créditos debido a que los
pedidos de los clientes no son de gran tamaño y están al alcance de su bolsillo.

3.3 PLAN OPERATIVO

Este plan operativo define un plazo en el que la empresa tiene que poner un límite,
para examinar el movimiento de la misma para ese límite de tiempo que casi
siempre es de un año, la empresa OFFICEMARCK debe tener unas bases solidas
y un capital rentable.

Para establecer una fecha que determine el futuro de la empresa podremos
colocar un plazo de un año el otro tres y los otros cinco años para esto deberán
mantener los socios viva la empresa y esperanzas de crecer al máximo esto sin
lugar a dudas se llegara a realidad con el simple hecho de la fuerza de voluntad y
el trabajo en equipo al año esta empresa deberá tener los suficientes recursos
para tener una buena estabilidad, la empresa deberá contar con más de siete
trabajadores, más los cuatro socios que lideran los distintos papeles de la


                                          77
empresa, el siguiente año en el 2013 la empresa OFFICEMARCK se formalizara
registrándose a la cámara de comercio.

3.3.1: Estructura organizacional

A continuacion se mostrara el organigrama empresarial

                         Figura 16. Estructura Organizacional.




                                                                  1 Gerente
                                                                  Comercial
     ORGANIZACION              1 Gerente General
     DE LA EMPRESA                                               1 Gerente de
                                                                    Ventas
      OFFICEMARCK
                                                                  1 Gerente
                                                                  Financiero




Quien ocupa el cargo de gerente general es Edwin Giovanni Ramírez Rodríguez,
el de gerente comercial lo está ejerciendo Jhon Alexander Mendoza Cortes, el
cargo del gerente financiero Leison Fernando Niño Romero, el cargo del gerente
de ventas el estudiante Edison Francisco Chisnes Galeano, el gerente general
tiene la función que desempeñar, gestionar y organizar todo tipo de función de los
demás cargos operativos, el gerente comercial tiene como función recibir llamadas
y conseguir clientes para que el gerente de ventas, que es constatar que las
ventas de la empresa se estén haciendo bien organizadamente y que el producto
llegue a manos de los clientes, la función que desempeña el gerente financiero es



                                          78
el de examinar con lupa todas la ventas, ganancias, gastos, costos y demás
puntos de pago de la empresa, es decir dar cuenta al gerente general de lo que
se maneja en dinero.

3.3.2: Costos administrativos: En el siguiente punto establecerán los socios el
manejo del capital empresarial, en que se va a utilizar y como se va a utilizar

3.3.2.1: Gastos de personal La empresa OFFICEMARCK recibirá ganancias a
medida que las ventas aumenten, los gastos de la empresa aumentaran también
se repartirán a los gastos que tenga esta como lo son compra de la materia prima
compra de utensilios que necesita la empresa, imprevistos, viáticos, transporte
cada uno de estos gastos generan un porcentaje para los gastos de la empresa,
esta empresa no utiliza uniformes por disminuir gastos y no sería una buena
inversión para la empresa.

3.3.2 Cronograma de Actividades. A continuación se mostrara el registro, las
actividades, recursos y tiempos en el cual se desarrollará el plan de negocio de la
empresa OFFICEMARCK




                                         79
Tabla 10. Cronograma de Actividades

                                       Empresa OFFICEMARCK Año: 2012
                                         Feb. Mar. Abr. May. Jun.    Jul Ago. Sep. Oct. Nov.
              Actividades
                                        1234123412341234123412341234123412341234
           Visión Empresarial
1.Ley 1014 Del 2006                      X
2. Video Quien Movió Mi Queso                  X
3.Diez Errores Del Emprendedor                      X
4.Cultura Del Emprendimiento                                  X
5.Claves Del Exitó Empresarial                                            X
6.Principios De La Motivación                                                 X
7.Negociacion Empresarial                                                                 X
           Teoria Empresarial
1.Plan De Negocios                         X
2.Estructura Organizacional Operativa          X
3.Correccion Proyecto                                     X
4.Crear Hoja De Vida                                                              X
5.Asientos Contables                                                                                  X
           Practica Empresarial
1.Llenar Comprobante De Ingreso Y Egreso   X
2.Analisis Del Entorno                                    X
       Diseño Publicitario Empresarial
1.Diseñar Sitio Web                                 X
2.Mejorar Diseño De Publicidad                                        X
3.Taller De Fotografia                                                        X
4.Edicion De Fotografias Publicitarias                                                        X
5.Actualizar Sitio Web                                                                                    X
6.Diseño De MIVC                                                                                                  X
7.Diseño De La Presentacion Final                                                                             X
              Tec.E Informatica
1.Creacion Del MIVC                                 X
2.Creacion Del Sitio Web                                          X
3.Creacion Plataforma WIX                                                 X
4.Elaboracion De Planos De La Empresa                                                 X
5.Creacion Presentacion Final                                                                                 X
6.Desarrollo, Estrategia Y Promocion                                                              X




                                                   80
3.3.3 Clúster o cadena productiva A continuacion se mostrara el cluster
empresarial.

                       Figura 17. Cluster o cadena productiva.




3.3.4 Diagrama de flujo productivo. A continuación se mostrara el diagrama de
flujo empresarial de OFFICEMARCK




                                         81
Figura 18. Diagrama de Flujo.




             82
Rectángulo redondeado: Inicio/Fin, indica el comienzo o terminación
                       de un proceso.

                       Rombo: Contiene una pregunta dentro y se ramifica de acuerdo a las
                       posibles respuestas (si o no), que se señala la respuesta.

                       Rectángulo: en él se describe brevemente la actividad o proceso que
                       inicia.

                       Líneas de flujo: Conectan pasos del proceso. La punta de la flecha
                       indica la dirección del flujo del proceso.
3.3.5 Diagrama de procesos. A continuación se mostrara el diagrama de
procesos de la empresa OFFICEMARCK

                                              Tabla 11 .Diagrama de Procesos.

Numero        de
                           Proceso                                                                Tiempo
Proceso
                                                                                        2 dias antes de
               1 Aporte de socios                 x
                                                                                        comprar la mercancia
                 Compra de mercancia en
               2                                  x                                     5 Horas
                 Cacharreria Medellin
               3 Transportarla a Zipaquira                 x                            2 Horas 1/2
               4 Inspeccionar la mercancia                                      x       1 Hora
               5 Hacer un inventario              x                                     1 Horas 1/2
               6 Exhibir la mercancia                                               x   12 Horas
               7 Distribuir y Comercializar       x                                     12 Horas
Actividades                                       4        1        0           1   1   3 Dias y 10 Horas



          Operación

          Inspección

          Demora

          Almacenaje

          Transporte


                                                               83
3.3.6 Necesidades y requerimientos. La empresa OFFICEMARCK necesito de
una vitrina y un local para aumentar sus ventas y lograr un mejor desarrollo en el
nivel económico de esta. También la empresa requirió de un libro contable para
tener su registro financieros, y varios factureros para llevar sus registros de
ventas.

3.3.7 Descripción del proceso de producción. A continuación se describirá cada
una de las actividades y procedimientos que forman parte del flujo del proceso de
producción y servicio de la empresa OFFICEMARCK.

Dos socios se traslada de Zipaquira a al ciudad de Bogotá para comprar la
mercancía./Two members of Zipaquira moved to the city of Bogota to buy the
goods
                         Figura 19. Fotografia de produccion.




La necesidad de comprar la materia prima, lleva a que la empresa adquiera los
productos solicitados por los clientes. Como se puede observar en la imagen, solo
dos socios aran el viaje hacia Bogotá y no todos los cuatro socios. El dinero que


                                         84
se necesita para comprar la mercancía es aportada por los socios./The need to
buy raw materials, leading to the company acquiring the products ordered by
customers. As seen in the picture, only two partners plowing trip to Bogota and not
all four partners. The money needed to buy the goods is given by the shareholders



Llegada de los socios a la ciudad de Bogotá /Arrival of the partners to the city of

Bogotá
                            Figura 20. Fotografia produccion




Los dos socios llegan a la ciudad de Bogota, donde se comprara la
mercancia, pero antes pagan el transporte de transmilenio para su
trasporte./The two partners come to the city of Bogota, where the goods were
purchased, but before transporting transmilenio pay for transportation.




                                           85
Compra de mercancia en Cacharreria Medellin. /Purchase merchandise in
Cacharreria Medellin.
                         Figura 22. Fotografia Produccion.




Se ubica el lugar de compra de la mercancia, en este caso se puede
observar el local del proveedor Cacharreria Medellin en donde se realiza la
adquisicion de la mercancia. /It locates the place of purchase of the goods, in
this case you can see the local provider Medellin Cacharreria where you
acquire the merchandise.
                      Figura 23. Fotografia Produccion.




                                     86
Se realiza el transporte de la mercancia desde el lugar de compra hasta     el
portal de transmilenio, para posteriormente tomar el bus de regreso a       la
ciudad de Zipaquira. /It makes transporting the goods from the place        of
purchase to transmilenio portal, later to take the bus back to the city     of
Zipaquira.

                        Figura 24. Fotografía Producción.




Se procede a realizar el pago del transporte de transmilenio. El dinero que se
utiliza en el transporte que implica todo el procedimiento de compra de
mercancía es aportado por los socios./We proceed to make payment
Transmilenio transport. The money used in transporting the entire procedure
involving purchase of goods is provided by partners.




                                    87
Mercancía./Merchandise.



                         Figura 25. Fotografía Producción




Se puede observar parte de la mercancía que se compro en la ciudad de
Bogotá, de nuestro proveedor Cacharrería Medellín. La marca de los
productos, la cantidad y el tipo se adquieren de acuerdo a al demanda del
cliente./You can see part of the commodity to be bought in the city of Bogota,
Medellin Cacharrería our supplier. The brand of products, the amount and
type are acquired according to the client's demand.




                                    88
Exhibición de la mercancía en el punto de venta. /Exhibition of the goods at
the point of sale.
                      Figura 26. Fotografía Producción.




La mercancía es llevada al local de ventas, donde será expuesta al público./The
goods are taken to local sales, which will be exposed to the public.




                                     89
Venta de los productos al cliente./Sale of products to the customer.
                           Figura 27. Fotografía Producción.




Posteriormente se realiza la venta del producto en el local, a donde llegan los
clientes a adquirirlo y serán atendidos por cualquiera de los cuatro socios./Later
the sale of the product at the store, where customers come to buy and be served
by any of the four partners.




                                          90
Atención y prestación del servicio de domicilio./Care and home delivery service.
                            Figura 28. Fotografía producción.




La empresa OFFICEMARCK haciendo énfasis en su función como distribuidora
ofrece el servicio de domicilio, para cualquier cliente que desee la prestación del
servicio solo tendrá que llamar, realizar el pedido y se tomaran los datos de los
productos solicitados y el lugar a donde quiere que se lleven. /The company
OFFICEMARCK emphasizing its role as a distributor provides home service to any
customer who wants the service just need to call, and ordering details will be taken
of the products ordered and the place you want to be lead.




                                           91
Llegada al punto de solicitud el servicio y venta del producto. /Arrival at the point of
application service and product sales.

                            Figura 29. Fotografía Producción.




Por ultimo se lleva el pedido de los productos al lugar indicado por el cliente y se
realiza el pago del pedido. La empresa OFFICEMARCK no realiza ningún cobro
adicional por la prestación del servicio de domicilio, en pro del beneficio y
satisfacción del cliente y además de que no genera ningún gasto económico a la
empresa. /Finally gets the order of the products to the place indicated by the
customer and payment is made the order. OFFICEMARCK Company makes no
additional charge for the service address, in favor of profit and customer
satisfaction in addition to not generate any economic cost to the company.

3.3.8 Buenas prácticas de Manufactura. La empresa OFFICEMARCK es una
distribuidora y comercializadora de insumos de papelería, por lo tanto los socios
de la misma no necesitan práctica de manufactura.

3.3.9 El impacto ambiental generado por el proyecto. La empresa
OFFICEMARCK por tratar con productos de papelería tiene culpabilidad en el

                                           92
daño que le ocasiona al medio ambiente, los daños ocasionados al medio
ambiente son:

- Tala de árboles

- Disminución de la capa de ozono

- Aumentar los residuos en los basureros

                                Tabla 12. Impacto Ambiental.

              Impacto ambiental                                Investigación
 Tala de árboles                               Las resmas, cartulinas, carpetas, blocks,
                                               entre otros son desarrollados con la corteza
                                               de los arboles lo que conlleva a la talación de
                                               los   mismos    y esto    puede    traer   como
                                               consecuencias en el futuro la falta de oxígeno
                                               porque los arboles producen este
 Disminución de la capa de ozono               Al acabarse un esfero es botado a la basura
                                               sin saber que aún le queda residuos de tinta
                                               lo que es mortal al medio ambiente, al
                                               desarrollarse el ciclo del agua, la tinta sube a
                                               la capa de ozono destruyéndola.
 Aumentar los residuos en los basureros        La mayoría de las personas desechan todo a
                                               la basura incluyendo lo que se puede reciclar,
                                               todo esto acumulado es llevado a los
                                               botaderos de basura haciéndolos crecer más
                                               y más.




Soluciones:

-Comenzar un plan de reciclaje con los clientes de la empresa, dando ellos todo
clase de material reutilizable y la empresa se encargaría de llevar es te material a
un lugar donde procesen en el reciclaje




                                            93
-   Ofrecer un plan ambiental dirigido a la Institución educativa municipal de
Cundinamarca, para que la empresa se encargue de todo material reutilizable y
este sea llevada a un lugar de procesamiento.

3.3.10 Plan de comercialización: A continuación se muestra la cantidad de
productos presupuestados mensualmente.

Para el año 2011 entre los meses de agosto hasta noviembre se planteó vender:

15 resmas de papel carta, 23 esferos kilométrico, 30 esferos bic,10 micro puntas,
10 octavos de cartulina, 5 correctores, 3 block carta blanco, 3 block carta
cuadriculado, 20 lápices mirado #2, 10 carpetas de presentación, 10 carpetas
plásticas, 5 borradores nata, 5 borradores miga de pan, 5 esferos enjoy.
Finalizando este tiempo la empresa no pudo lograr este objetivo, pero se mantuvo
en un punto de equilibrio.

Para el año 2012 en los meses de enero a marzo se planteó vender.

6 resmas de papel carta, 9 esferos kilométrico, 9 esferos bic, 7 micro puntas, 12
octavos de cartulina, 4 correctores, 4 block carta blanco, 3 block carta
cuadriculado, 13 lápices mirado #2, 5 carpetas de presentación, 5 carpetas
plásticas, 7 borradores nata, 5 borradores miga de pan, 6 esferos enjoy.
Finalizando este tiempo la empresa no pudo lograr este objetivo, pero se mantuvo
en un punto de equilibrio.




                                       94
Tabla 13. Plan de Comercialización.

                                                          Meses de Enero
                                          Meses de Agosto
                                                          Hasta
                                          hasta Noviembre
                                                          Noviembre del
                                          de 2011
                        Mes                               2012

              Resmas de Papel Carta                2                3

              Esferos Bic                          7                9

              Esferos Kilometrico                  10               9

              Micropuntas                          5                7

              Octavo de Cartulina                  9                12

              Correctores                          3                4

              Block Blanco Carta                   2                4
              Block Cuadriculado
              Carta                                4                3

              Lapices Mirado #2                    10               13

              Carpeta de Presentacion              3                5

              Carpeta Plastica                     3                5

              Borradores Nata                      5                7

              Borradores Miga de Pan               3                5

              Esferos Enjoy                        4                6



3.3.11 Plan de compras. La empresa OFFICEMARCK compra mercancía en
cacharrería Medellín en la ciudad de Bogotá, esta mercancía es vendida con un
valor adicional para producir más ganancias, se obtiene más capital y con este se
compra mayor mercancía y esto dará más ganancia a la empresa.

3.3.11.1 Costos de producción. A continuación se mostrara la tabla con los
precios que maneja la empresa OFFICEMARCK




                                              95
Tabla 14. Costos de producción.


                               articulo           Precio compra Precio venta uni
               Block carta blanco                    $    1.500 $          2.250
               Block carta cuadriculado              $    1.500 $          2.250
               Block iris carta x 35 holas           $    1.650 $          2.300
               Block iris oficio x 35 holas          $    1.900 $          2.850
               block papel mantequilla               $    1.400 $          2.800
               Borrador de nata                      $      525 $           900
               Borrador miga de pan                  $      525 $           900
               Carpeta carton oficio                 $      150 $           300
               Carpeta de presentacion blanca $             145 $           300
               carpeta tamaño carta plastica         $      800 $          1.200
               Cartulina 1/8 x 100 uni               $    5.100 $        10.200
               Roll de cinta                         $      750 $          1.500
               corrrector                            $      600 $          1.000
               Esfero bic cristal azul               $      250 $          1.000
               Esfero bic cristal negro              $      250 $          1.000
               Esfero bic cristal rojo               $      250 $          1.000
               Esfero bic cristal shimmers           $      300 $           900
               esferos escarchados                   $      400 $          1.000
               Gancho leg triton x 20 juegos         $    1.600 $           100
               Lapiz mirado N° 2                     $      550 $           900
               Marcadores borrables                  $      750 $          1.200
               Marcadores permanentes                $      750 $          1.200
               Micripunta pelikan negro              $      700 $          1.400
               Papel crepe pliego x 10 uni           $    2.900 $          5.000
               Resma tamaño carta                    $    6.800 $        10.200
               Resma tamaño oficio                   $    7.400 $        11.100
               Sobre de manila carta 100 uni         $    4.200 $        10.000
               sobre de manila oficio x 50 h         $    4.200 $        10.000
               Tajalapiz metalico                    $      150 $           250


3.3.11.2    Infraestructura. La empresa OFFICEMARCK adquirió una vitrina de
$100.000 para lograr una mejor orden y venta de sus productos, en donde el
cliente podrá escoger el producto de su preferencia, teniendo una exposición del
producto.




                                                96
3.3.11.3 Parámetros técnicos especiales. La empresa OFFICEMARCK solo
trata con productos de papelería, no perecederos y no son orgánicos, por lo tanto
no tiene parámetros técnicos especiales.

3.3.11.4 Organismos de Apoyo. La empresa OFFICEMARCK                    es apoyada
principalmente   por   la   Institución   Educativa   Municipal   De   Cundinamarca
especialmente los profesores del área empresarial, quienes son los que         han
instruido durante todo el proceso de formulación, creación y puesta en marcha de
la idea de negoció, además entidades privadas y publicas como la Universidad de
la Sabana y SENA han apoyado este proyecto al dar refuerzos y clases en las que
enseñan en todos los aspectos relacionados con el área empresarial.

 3.4 PLAN DE COMERCIALIZACIÓN

 A continuación se presenta el plan de comercialización de la empresa
 OFFICEMARCK.



 3.4.1 Análisis del Mercado.

Según el sector comercializador de productos de papel, el conflicto en las
relaciones con Ecuador y Venezuela ha impactado negativamente a algunas
empresas de esta industria en el país, por las medidas drásticas del régimen
cambiario que no ha permitido el retiro de dineros y oscurece el panorama para las
exportaciones nacionales.

Ante la incertidumbre económica, el comité nacional del Sector Papelero de
Fenalco viene analizando nuevas oportunidades de negocio y encuentra en el
mercado interno como potenciales clientes a las papelerías de barrio. Según el
presidente del sector, Francisco Micolta, “los fabricantes de papelerías deben
definir un stock básico de productos que deberían estar de manera permanente en
las papelerías de formatos pequeños”,

Por ello los empresarios hicieron un llamado para buscar otros horizontes y se
preparan para conquistar mercados como Centroamérica y el Caribe.
                                           97
Cabe resaltar que la dinámica comercial de Colombia es activa en Latinoamérica,
y ubica al país en el cuarto lugar en producción y comercialización luego de
México, Brasil y Argentina.

Los empresarios, aseguraron que la percepción de los comerciantes del sector
respecto al aumento de las ventas cambió de tendencia y ahora hay un mayor
positivismo, debido a que se espera que en el segundo semestre se reactive el
sector.67

En Zipaquirá existen 618 empresas en el sector servicios que representan el
19,7% del total de empresas del casco urbano (17,4% en Cundinamarca). En este
sector se emplean 4.441 personas, es decir, el 43,4% del empleo del municipio.
En contraste, en Cundinamarca, esta participación es del
30.8%. El empleo por firma es 7,2 personas en el municipio y 5,9 en el
departamento. Los clientes de la empresa, lo componen personas                          que se
encuentran entre los 5 y 30 años, ubicadas en los barrios populares del municipio
de Zipaquira.68




3.4.2 Estrategia de Mercado. La empresa OFFICEMARCK deberá vender por
caja de resmas carta, cuatro cajas de esferos, un paquete de carpetas, un paquete
de sobres de manila y un paquete de cartulinas de un cuarto, a los variados
clientes de OFFICEMARCK, para lograr esto los socios deberán trabajar
fuertemente, si no se logra las ventas destinadas, se hará una reunión de los
cuatro socios, para saber cuál es el fallo y que cambios puede ocurrir.

Los socios de OFFICEMARK no solo deberán vender lo destinado sino que
además deberán buscar más clientes para que la empresa se estabilice y
comience a generar ganancias, los socios compran la mercancía dependiendo de
las ganancias que produzca la empresa, para la compra se dirigen a Cacharrería
67
     http://www.tormo.com.co/noticias/7309/Papeleros_conquistaran_otros_mercados.html
68
     http://camara.ccb.org.co/documentos/657_2005_8_23_11_36_57_plan_zipaquira.pdf
                                                  98
Medellín, en Bogotá, de esta forma no hay riesgo de perder al proveedor ya que
esta tiene su local estable y abierto

3.4.3 Ficha técnica del producto o servicio. A continuación se mostrara la ficha
técnica de la resma Reprograf y la caja de esferos BIC, son los dos principales
productos que vende la empresa OFFICEMARCK

                         Tabla 15. Ficha técnica de la resma Reprograf.

                                         Ficha técnica
             Marca del producto:            Propal Reprograf
             Origen:                        Colombia, Valle del Cauca
             Usos:                          Fotocopias, Fax, Impresión,
                                            Escritura
             Cantidad:                      500 Hojas
             Peso:                          75 gr
             Tamaño:                        Carta (21,6 cm * 27,9 cm)



                       Tabla 16. Ficha técnica de la caja de esferos BIC.

                                         Ficha técnica
             Marca del producto:             BIC
             Origen:                         Clichy, Francia
             Usos:                           Escritura
             Cantidad:                       12 Esferos
             Peso:                           40 gr
             Tamaño:                         16 cm



3.5 FINANZAS.

La empresa OFFICEMARCK en el siguiente punto demostrara la rentabilidad de
esta, su estado financiero, el manejo del dinero, pérdidas, ganancias, ventas,
gastos y su patrimonio.




                                              99
Trabaja al máximo para establecer una ruta de disminución de los costos y gatos e
incrementar los ingresos y las ventas que podrán sacar a la empresa de la
cotidianidad del mercado.

3.5.1 Presupuesto para la puesta en marcha. El capital inicial de la empresa fue
de $240.000 aportados de forma equitativa por los cuatro socios: cada uno
suministro una cantidad de dinero equivalente a $60.000 que fueron destinados a
la primera compra de mercancía. Basados en los productos de mayor consumo en
las oficinas y negocios que utilizan servicios de papelería, se empezó a establecer
cuales serian los productos de mayor prioridad a la hora de comprar la materia
prima. Al terminar de establecer los productos base, se distinguió que las resmas
de papel serian el bien de mayor rentabilidad para la empresa y por tanto el de
mayor cantidad al momento de adquirir la mercancía.




3.5.2 Estados financieros. En el siguiente punto se encontrara el resumen final
de todo el proceso contable de la empresa OFFICEMARCK.




3.5.2.1 Balance general. A continuación se mostrara la situación financiera de la
empresa en un determinado periodo de tiempo, que va desde el 22 de Agosto del
2011 hasta el 30 de septiembre del 2012




                                       100
NOMBRE DE LA EMPRESA LTDA.
                       Nit: 832435282-1
                     BALANCE GENERAL
       22 DE AGOSTO DEL 2011 A 30 DE SEPTIEMBRE DE 2012
                            Tabla 17. Balance General.

ACTIVO

         ACTIVOS CORRIENTES

Caja                                                     $ 420.086

Bancos                                                         $0

Cuentas por cobrar a clientes                                  $0

Inventarios                                              $ 168.000

TOTAL ACTIVOS CORRIENTES                                 $ 588.086

              ACTIVOS FIJOS

Muebles y enseres                                        $100.000

Maquinaria y Equipo                                            $0

TOTAL ACTIVOS FIJOS                                      $100.000

TOTAL DE ACTIVOS                                         $ 688.086

PASIVO

         PASIVOS CORRIENTES

Proveedores                                                    $0

Cuentas por pagar                                              $0

TOTAL PASIVOS CORRIENTES                                       $0

TOTAL DE PASIVOS                                               $0

PATRIMONIO

Aporte de Socios                                         $ 680.000

Resultado del Ejercicio                                  $   8.086

TOTAL PATRIMONIO                                         $ 688.086

TOTAL PASIVO + PATRIMONIO                                $ 688.086


                                       101
3.5.2.2 Estado de pérdidas y ganancias. A continuación se muestran los
productos, rendimientos, ingresos, rentas, utilidades, ganancias, costos, gastos y
pérdidas correspondientes al periodo comprendido entre el 22 de agosto del 2011
hasta el 30 de septiembre de 2012, con objeto de computar la utilidad neta o la
pérdida líquida obtenida durante dicho periodo. Muestra la diferencia entre el total
de los ingresos en sus diferentes modalidades; venta de bienes, servicios, cuotas
y aportaciones y los egresos representados por costos de ventas, costo de
servicios, prestaciones y otros gastos y productos de la empresa.


                         NOMBRE DE LA EMPRESA LTDA.
                               Nit: 832435282-1
                         ESTADO DE RESULTADO O PyG
                  DEL 22 DE AGOSTO A SEPTIEMBRE 30 DEL 2012

                               Tabla 18. Estado de resultado p PyG.

    INGRESOS

          INGRESOS OPERACIONALES

    Ventas                                                            $ 850.941

    - Devoluciones                                                          $0

    - Costo de ventas                                                 $ 488.355

    Utilidad bruta en ventas                                          $ 362.586

    - GASTOS

    OPERACIONALES DE ADMINISTRACIÓN

    De personal                                                       $ 77.000

    Servicios                                                         $ 203.800

    Mantenimiento y reparaciones                                      $      0

    Publicidad                                                        $ 51.000

    Diversos (papelería para la oficina)                              $ 22.700



                                               102
Operacionales de Ventas

    De personal                                                   $       0

    Utilidad operacional                                          $       0

    Ingresos no operacionales                                     $       0

    Utilidad en venta de inversiones                              $    8.086

    Resultado del Ejercicio                                       $    8.086




3.5.2.3 Estado de flujo y de caja. La empresa OFFICEMARCK tiene de capital
de ganancias, se protege de que esta se liquide manejando correctamente el flujo
de caja, recordando q el aporte inicial dado por los socios fue de $240.000 de los
cuales se invirtieron para la compra de mercancía, el 29 de octubre del año 2011
los socios aportaron también $100.000 cada uno y a si invirtieron $400.000 para la
compra de mercancía y demás gastos.

                             NOMBRE DE LA EMPRESA LTDA.
                                    Nit: 832435282-1
                                    FLUJO DE CAJA
                       DEL 01 DE ENERO A SEPTIEMBRE 30 DEL 2012

                                       Tabla 19. Flujo de caja

                                       ACTIVIDADES DE OPERACIÓN

      Recaudo de clientes                                        $    850.086

      Pagos por salarios y prestaciones                          $     40.000

      Pagos de gastos financieros                                $             0

      Pagos de impuestos                                         $           0

      Flujo de efectivo neto en actividades de                   $ 890.086
      operación

                                       ACTIVIDADES DE INVERSIÓN

      Compra de propiedades, planta y equipo                      $ 100.000

      Flujo de efectivo neto en actividades de                    $ 100.000
      inversión


                                                103
ACTIVIDADES DE FINANCIACIÓN

       Pago de obligaciones financieras                              $        0

       Pago de utilidades                                            $        0

       Incremento de aportes                                         $        0

       Flujo de efectivo neto en actividades de                      $        0
       financiación

       Aumento neto en efectivo                                      $        0




3.5.2.4 Notas a los estados financieros. En los anteriores tres estados
financieros se a tomado un tiempo de referencia desde el comienzo de la empresa
y sus primeros movimientos financieros hasta el último ingreso o movimiento de
caja realizado en el año electivo del 2011.

En el balance general se divide en tres partes que son: el activo69, el pasivo70 y el
patrimonio71, este estado financiero le informa en una fecha determinada la
situación financiera de la empresa al presentar de forma resumida el valor de sus
propiedades y derechos sus obligaciones y su patrimonio.

Otro estado financiero básico es el flujo de caja que muestra el efectivo generado
en las actividades de operación, inversión y financiación. El efectivo esta
conformado por el dinero disponible en caja y en bancos y el equivalente de
efectivo por los depósitos e inversión con vencimiento no superior a tres meses.

El flujo de caja esta compuesto por un encabezado en donde debe ir escrito el
nombre de la empresa, el NIT72, el estado de flujo de efectivo (ver Anexo I) y el
año en que se hace.



69
  Agrupa el conjunto de las cunetas que representan los bienes y derechos intangibles de
propiedad de la empresa.
70
   Agrupa le conjunto de cunetas que representa las obligaciones contraídas por la empresa para
el desarrollo de sus actividades.
71
   Agrupa las cuentas que representa el valor residual de comparar el activo total menos el pasivo
total
72
  El NIT es una sigla que significa Numero de Identificación Tributaria
                                               104
En el PYG se encuentra las perdidas y ganancias de la empresa, compuestos por
ingresos operacionales, ingresos no operacionales, gastos operacionales, gastos
no operacionales, ventas brutas y el resultado del ejercicio.

En el estado financiero de flujo de caja (ver Anexo J) se muestra el efectivo
generado y utilizado en las actividades de operación, inversión y financiación. El
efectivo esta conformado por el dinero disponible en caja y el equivalente de
efectivo por los depósitos e inversión con vencimiento no superior a tres meses.

3.5.3 Análisis financiero. La empresa OFFICEMARCK, teniendo en cuenta los
resultados obtenidos en los estados financieros, resalta principalmente que el
estado de esta se encuentra en crecimiento, las ventas mantienen un nivel de
aumento leve que genera las ganancias, representadas en caja. Se ha realizado
una buena inversión económica a la empresa que además a sido muy bien
invertida en los productos que ofrece la empresa. La labor de los socios, el trabajo
realizado en este proyecto de creación de empresa           se ve reflejada en los
resultados de los balances generales que dejan ver el buen estado de la empresa.
Seguir reforzando las ventas que es un objetivo claro a tener siempre en cuenta,
en el caso de OFFICEMARCK la prestación del servicio a domicilio a generado
una fuente de ingresos importante además de la producida en el local de la
empresa. Seguir intensificando la búsqueda de nuevos clientes, seria un objetivo
ambicioso en el cual se trabajaría para su construcción y realización en la
consecución de la idea de crecimiento.




3.5.3.1 Índices o razones financieras. A continuación se escribirán las razones
por las cuales la empresa OFFICEMARCK comparara las cuentas de un estado
financiero.

La empresa a querido reducir los gastos y los costos, a medida que pasa el tiempo
para a si recibir más ganancias e incrementar la caja, ha querido superar el valor
en el que está en un punto de equilibrio y poder avanzar en el mercado.

                                         105
3.5.3.2 Capital de trabajo. La empresa OFFICEMARCK requiere de una vitrina y
del espacio que esta ocupa en la tienda “donde don Jeison” don de la empresa le
paga a los dueños de esta tienda $3000 al mes para que la distribuyan y ofrezcan
los productos mientras que los socios llevan los pedidos a los clientes.

3.5.3.3 Margen de Contribución A continuación se mostrara el margen de
contribución empresarial de OFFICEMARCK



                           Tabla 20. Margen de contribución.

        PRODUCTO            PRECIO DE          PRECIO DE VENTA      MARGEN DE
                             COMPRA                                CONTRIBUCIÓN
Resma papel carta             $6.800               $10.200             $3.400
Corrector                      $600                 $1.000                 $400
Block carta blanco            $1.500                $2.550             $1.050
Block iris oficio             $1.900                $2.850                 $950
Esfero bic                     $250                 $1.000                 $750
Lápiz                          $550                  $900                  $350
Borrador miga de pan           $550                  $900                  $450
Carpetas de presentación       $150                  $300                  $150
Micro punta                    $700                 $1.400                 $700
Block iris carta              $1.650                $2.500                 $850
Block cuadriculado            $1.500                $2.250                 $750
Gancho legajador               $100                  $200                  $100
Papel crepe                    $300                  $700                  $400
Cartulina (octavos)            $50                   $100                  $50
Taja lápiz metálico            $150                  #250                  $100




El valor de ventas que la empresa OFFICEMARCK tiene que cumplir
mensualmente, para esto debe verificar cuantos gastos costos tiene la empresa en
un plazo de un mes, esta cifra es de $30.000 mínimo para dar estabilidad a la
empresa, también tiene como gastos y costos al traer la mercancía, al comprar
factureros, algún percance que esta misma tenga para su beneficio. La empresa

                                         106
tiene también porcentajes que muestra la actividad mensual de la empresa como
son el 80% para la caja de la empresa, 10% para los gastos y costos del mes, el
otro 10% para salario delos socios.

El 85% de las ganancias totales de la mercancía se comprara más mercancía, el
10% se utilizaran para transportes y        un 5% se ahorraran por si suceden
imprevistos u otros gastos, de esta manera la empresa podrá aumentar su capital
y se mantendrá por sí sola. A continuación se mostrara el procedimiento de
obtención del margen de contribución de del producto indicado: Resma de papel
tamaño carta.

PV= Precio de Venta

CV= Costo Variable.

MC= Margen de Contribucion.

En pesos. MC, $                       MC=PV-CV

                              MC= $10.200 – $7.200

                                      MC= $3.000

En porcentaje MC, %=           MC / PV * 100

                           = 3.000 / 10.200 * 100

                           = 0.294 * 100

                           = 24.41 %



3.5.4 Fuentes de financiación. La financiación del proyecto fue gracias a los
aportes de dinero que dieron voluntariamente los padres de los cuatro socios, este
dinero fue recibido en efectivo, y se utilizo en al etapa de implementación de la
empresa, pero posteriormente se siguieron recibiendo aportes necesarios para
principalmente la compra de mercancía, dinero que viene de la misma fuente, en
efectivo. En el futuro la empresa no prevé incorporar recursos a crédito.

                                         107
3.5.5 Conclusiones financieras y evaluación de viabilidad.           La empresa
OFFICEMARCK, concluye que su estado financiero es bueno, su rentabilidad se
mantiene, no hay pérdidas, el ingreso de ganancias es continuo con ventas que
mantienen la caja en constante movimiento junto con los gastos que son
necesarios para surtir las necesidades que surjan ya sea en compra de
mercancía, transporte, personal, mobiliario etc. Las estrategias utilizadas por la
empresa en la búsqueda del mantenimiento y crecimiento de las ventas se deben
mantener y renovarse.




                                       108
4. CONCLUSIONES



Al realizar y terminar el proyecto, los socios de la empresa OFFICEMARCK
presentan las siguientes conclusiones:

El proyecto es un documento donde se describe el comienzo, el desarrollo y la
sostenibilidad de la empresa

La empresa OFFICEMARCK seguirá evolucionando, por lo tanto el proyecto
seguirá teniendo cambios y extensión.

La empresa además de necesitar desarrollo práctico, también necesita
documentos y archivos que la fomenten

La financiación de la empresa se debe expresar con operaciones para dar la
viabilidad de esta.

La empresa debe seguir adelante, corrigiendo errores que en un lazo determinado
sea encontrado.

La empresa desarrollara planes estratégicos para aumentar las ventas, su
distribución y su reconocimiento.

Explorar nuevos campos en este tema y Ponerlos en marcha.

Investigar con en cuestas, y análisis del mercado y entorno para descubrir cuáles
son las verdaderas necesidades de nuestros clientes y así allá una satisfacción de
parte de estos.

Tener en toda clase de especificaciones mencionadas en el proyecto y ponerlos
en marcha.

Para el desarrollo de un proyecto de grado es necesario el trabajo en equipo.

Ejecutando las distintas investigaciones del mercado, el entorno, demanda y
oferta, en las distintas áreas de la empresa.

El punto de equilibrio es clave para la estabilidad de la empresa.

El balance general es un punto clave para conocer los estados financieros de la
empresa.

                                        109
La lluvia de ideas de negocio es importante ya que facilitan la elección de una
idea.




                                        110
5. RECOMENDACIONES




A continuación se mostraran las recomendaciones dadas por los cuatro socios
de la empresa

    Un proyecto empresarial se debe realizar con tiempo y dedicación
    El afán solo lleva a hacer las cosas mal
    Un proyecto debe ser redactado de forma madura y fácil de entender
    Un proyecto debe tener investigaciones que fomenten lo dicho.
    Un proyecto se desarrolla trabajando en equipo
    Un proyecto debe tener mucha claridad a la hora de leerlo
    Un proyecto ayuda a desarrollar mejor las ideas
    Un proyecto debe ser muy bien analizado y comprendido
    Un proyecto desarrolla nuestra mente y ayuda a pensar en grande




                                      111
CIBERGRAFIA



Tema de consulta: Historia del papel
Disponible en: http://www.pajarita.org
Fecha de consulta (13/06/2011)


Tema de consulta: Insumos de papelería
Disponible en:http://www.masoportunidades.com.ar/buscar/catId-2761-insumos-
y-papeleria
Fecha de consulta (21/06/2011)


Tema de consulta: Diagrama De Flujo
Disponible en:http://www.comolohago.cl/2009/06/16/como-hacer-un-diagrama-de-
flujo/
Fecha de consulta: (08/11/11)


Tema de consulta: Diagrama De Proceso
Disponible en:http://www.mitecnologico.com/Main/DiagramaDeProceso
Fecha de consulta: (09/11/11)


Tema de consulta: Clúster
Disponible en:http://es.wikipedia.org/wiki/Cl%C3%BAster_(industria)
Fecha de consulta: (10/11/11)




Tema de consulta: Margen De Contribución
Fecha de consulta:(11/11/11)
Disponible en:http://www.slideshare.net/fundacioneconomiaglobal/margen-de-


Tema de consulta: Balance General

                                         112
Disponible en:http://www.infomipyme.com/Docs/GT/Offline/balancege.htm
Fecha de consulta: (08/03/12)


Tema de consulta: Análisis financiero
Disponible en: http://www.gerencie.com
Fecha de consulta: (09/03/12)




Tema de consulta: Ley 1014 de 2006
Disponible
en:http://www.extension.univalle.edu.co/docs/LEY_1014_DE_2006.doc
Fecha de consulta: (12/03/12)




Tema de consulta: Análisis DOFA

Disponible en:http://www.gerencie.com/para-que-sirve-la-matriz-dofa.html

Fecha de consulta:(17/04/12)




Tema de consulta: Política de Cartera

Disponible en:http://www.gerencie.com/capital-de-trabajo.html

Fecha de consulta:(18/04/12)




Tema de consulta: Industria Papelera Colombia

Disponible en:http://www.elespectador.com/articulo92120-industria-papelera-
afectada-desaceleracion-y-huelga-de-corteros

Fecha de consulta:(19/04/12)



                                        113
Anexos




 114
Anexo A encuesta que se utilizó para saber la viabilidad de la idea de
empresa


INSTITUCIÓN EDUCATIVA DEPARTAMENTAL DE CUNDINAMARCA
Nombre: ________________________
Estrato: 1__2__3__4__5__6__
Edad: de 18 a 25__de 25 a 35__de 35 a 45__más de 45__


 ¿En qué lugar de la ciudad le gustaría encontrar la empresa?


En el norte de la ciudad____
En el sur de la ciudad_____
En el este de la ciudad____
En el oeste de la ciudad____
En el centro de la ciudad____


 ¿Cómo le gustaría adquirir el producto?


Por catalogo____
Puerta a puerta____
Por encargo____
Atención telefónica____


 ¿si fuera por encargo en qué medio de transporte cree usted que se debería
   llevar el producto?
En carro____
En bicicleta____
En moto_____

                                      115
 Estos son los productos que distribuimos ¿Cuáles de los siguientes productos
   utiliza con frecuencia?


Cuadernos              Marcadores
Resma de papel        Papel iris
Esferos                A-Z
Ganchos               Borradores
Cartulina             Carpetas
todas____              Algunas___
 ¿Cuáles son sus expectativas frente a la entrega?
  Puntualidad_____
  Servicio_____
 Calidad en la entrega_____


 Cómo le gustaría informarse de estos productos?
  Perifoneo ______
  Radio_______
  Volantes______
  Publicidad ____
 ¿Cómo le gustaría contactarnos?
  Por teléfono______
  Por correo electrónico______
  Atención personalizada ________
 ¿Cuánto estaría dispuesto a pagar por el producto?
Lo que pidan_____
Menos de lo pedido_____
El precio establecido_____




                                      116
Anexo B Biografía de Cai Lun



Cai Lun eunuco y consejero imperial chino del Emperador He de Han, que vivió
en   la   corte   de   la dinastía   Han (entre 77 y 110 o,   según   otras   fuentes,
entre 50 y 121). En China se le considera tradicionalmente como el inventor
del papel, ya que bajo su administración se perfeccionó la técnica de fabricación
del material utilizado para la escritura de documentos, que pasó a tener unas
propiedades similares a las del papel actual, bastante diferente del papiro y
el pergamino utilizados en épocas más antiguas. De acuerdo con las crónicas
históricas chinas, la invención del papel habría ocurrido en el año 105 d. de C.

Cai Lun nació en la actual provincia de Guiyang durante la dinastía Han Oriental, y
es célebre por haber sido el creador de una nueva clase de papel similar al actual,
desarrollado por solicitud de la corte imperial, que reclamaba un material más
cómodo de utilizar y conveniente para la escritura. Aunque ya existían tipos más
primitivos de papel, Cai Lun procedió a perfeccionar la técnica de elaboración
mediante la impermeabilización de encolados a base de almidón, de arroz y zumo
mucilaginoso de totora de modo que las hojas quedaran bien satinadas y
protegidas del moho y los parásitos.

Tal creación contribuyó a la explotación del papel, que se inició en China, y sería
continuada más adelante por japoneses y árabes. Cai Lun fue, con el tiempo,
venerado como un personaje semidivino en su país; y en 1962, el gobierno chino
lo homenajeó en el 1850º aniversario de su muerte.




                                          117
Anexo C Historia de la imprenta

La imprenta: Ya los romanos tuvieron sellos que imprimían inscripciones sobre
objetos    de    arcilla    alrededor   del    año    430 a. C.    y   el     440 a. C.
Entre 1041 y 1048, BìShēnginventó en China —donde ya existía un tipo de papel
de arroz— el primer sistema de imprenta de tipos móviles, a base de complejas
piezas de porcelana en las que se tallaban los caracteres chinos; esto constituía
un complejo procedimiento por la inmensa cantidad de caracteres que hacían falta
para la escritura china. En 1234 artesanos del reino de Koryo (actual Corea),
conocedores de los avances chinos con los tipos móviles, crearon un juego de
tipos que se anticipó a la imprenta moderna, pero lo que usaron raramente.2 Sin
embargo, la imprenta moderna no se creó hasta el año 1440 aproximadamente, de
la mano de Johannes Gutenberg.

En Europa, muchas personas y poblaciones pretendieron ser parte de este arte;
aunque las opiniones apuntan a que fue el alemán Johannes Gutenberg, por las
ideas que tenía y la iniciativa de unirse a un equipo de impresores, lo que lo apoya
como el inventor de la tipografía. Existe documentación subsecuente que le
atribuye la invención aunque, curiosamente, no consta el nombre de Gutenberg en
ningún impreso conocido.

Ante la controvertida historia aparecieron a disputar la gloria del llamado "Padre de
la Imprenta" los nombres del alemán Mentelin, impresor de Estrasburgo(1410-
1478); el italiano PanfiloCastaldi, médico y después tipógrafo en 1470, otro italiano
de nombre Aldus, Lorenzo de Coster, de Haarlem, (Países Bajos) (1370-1430).
Cada uno tiene un monumento en sus respectivas localidades; sin embargo,
perdieron el pleito definitivamente los partidarios de Mentelin y Castaldi.



                                         118
En 1450 y aun en años posteriores, los libros se difundían en copias manuscritas
por escritores, muchos de los cuales eran monjes y frailes dedicados
exclusivamente al rezo y a la réplica de ejemplares por encargo del propio clero o
de reyes y nobles. A pesar de lo que se cree, no todos los monjes copistas sabían
leer y escribir. Realizaban la función de copistas, imitadores de signos que en
muchas ocasiones no entendían, lo cual era fundamental para copiar libros
prohibidos que hablasen de medicina interna o de sexo Las ilustraciones y las
letras capitales eran producto decorativo y artístico del propio copista, que
decoraba cada ejemplar que realizaba según su gusto o visión. Cada uno de sus
trabajos podía durar hasta diez años.

En la Alta Edad Media se utilizaba la xilografía en Europa para publicar panfletos
publicitarios o políticos, etiquetas, y trabajos de pocas hojas; para ello se trabajaba
el texto en hueco sobre una tablilla de madera, incluyendo los dibujos —un duro
trabajo de artesanía—. Una vez confeccionada, se acoplaba a una mesa de
trabajo, también de madera, y se impregnaban de tinta negra, azul o roja (sólo
existían esos colores). Después se aplicaba el papel y con rodillo se fijaba la tinta.
El desgaste de la madera era considerable por lo que no se podían hacer muchas
copias con el mismo molde. Este tipo de impresión recibe el nombre de xilografía.

Cada impresor fabricaba su propio papel, estampando una marca de agua a modo
de firma de impresor. Por estas marcas de agua es por lo que se conocen sus
trabajos.

En este entorno, Gutenberg apostó a que era capaz de hacer a la vez una copia
de la Biblia en menos de la mitad del tiempo de lo que tardaba en copiar una el
más rápido de todos los monjes copistas del mundo cristiano y que éstas no se
diferenciarían en absoluto de las manuscritas por ellos.

Pidió dinero a Johann Fust, y comenzó su reto sin ser consciente de lo que su
invento iba a representar para el futuro de toda la humanidad.

En vez de usar las habituales tablillas de madera, que se desgastaban con el uso,
confeccionó moldes en madera de cada una de las letras del alfabeto y
posteriormente rellenó los moldes con plomo, creando los primeros tipos móviles.
                                         119
Tuvo que hacer varios modelos de las mismas letras para que coincidiesen todas
entre sí: en total, más de 150 tipos, que imitaban la escritura de un manuscrito.
Había que unir una a una las letras que se sujetaban en un ingenioso soporte,
mucho más rápido que el grabado en madera y considerablemente más resistente
al uso.

Como plancha de impresión, amoldó una vieja prensa de vino a la que sujetó el
soporte con los tipos móviles con un hueco para las letras capitales y los dibujos.
Éstos, posteriormente, serían añadidos mediante el viejo sistema xilográfico y
terminados de decorar de forma manual.

Lo que Gutenberg no calculó bien fue el tiempo que le llevaría poner en marcha su
nuevo invento, por lo que antes de finalizar el trabajo se quedó sin dinero. Volvió a
solicitar un nuevo crédito a Johann Fust y, ante las desconfianzas del prestamista,
le ofreció formar una sociedad. Johann Fust aceptó la propuesta y delegó la
vigilancia de los trabajos de Gutenberg a su sobrino, Peter Schöffer, quien se puso
a trabajar codo a codo con él, al tiempo que vigilaba la inversión de su tío.

Tras dos años de trabajo, Gutenberg volvió a quedarse sin dinero. Estaba cerca
de acabar las 150 Biblias que se había propuesto, pero Johann Fust no quiso
ampliarle el crédito y dio por vencidos los anteriores, quedándose con el negocio y
poniendo al frente a su sobrino, ducho ya en las artes de la nueva impresión como
socio-aprendiz de Gutenberg.

Gutenberg salió de su imprenta arruinado y se cuenta que fue acogido por
el obispo de la ciudad, el único que reconoció su trabajo hasta su muerte, pocos
años después.

Peter Schöffer terminó el cometido que inició su maestro y las Biblias fueron
vendidas rápidamente a altos cargos del clero, incluido el Vaticano, a muy buen
precio. Pronto empezaron a llover encargos de nuevos trabajos. La rapidez de la
ejecución fue sin duda el detonante de su expansión, puesto que antes la entrega
de un solo libro podía posponerse durante años.



                                         120
Actualmente, se conservan muy pocas "Biblias de Gutenberg" —o de 42 líneas—
y, menos aún, completas. En España se conserva sólo una, completa

La Biblia de Gutenberg no fue simplemente el primer libro impreso, sino que,
además, fue el más perfecto. Su imagen no difiere en absoluto de un manuscrito.
El mimo, el detalle y el cuidado con que fue hecho, sólo su inventor pudo
habérselo otorgado.

Primeros impresos




Prensa de imprimir de 1811




Gutenberg, en su labor de impresor, creó su famoso incunable Catholicon, de
Juan Balbu de Janna. Pocos años después, imprimió hojas por ambas caras y
calendarios para el año 1448. Además, junto a su amigo Fust editaron algunos
libritos y bulas de indulgencia y en particular, aquel monumento de la imprenta
primitiva, la Biblia de las 42 líneas, en dos tomos de doble folio, de 324 y 319

                                      121
páginas respectivamente, con espacios en blanco para después pintar a mano las
letras capitulares, las alegorías y viñetas que ilustrarían coloridamente cada una
de las páginas de la Biblia.

Según las declaraciones de diversos testigos[cita requerida] resulta que, mientras
en apariencia fabricaba espejos, Gutenberg se servía de todos los instrumentos,
materiales y herramientas necesarios para la secreta imprenta: plomo, prensas,
crisoles, etc., con el supuesto pretexto de fabricar con planchas xilográficas de
madera unos pequeños devocionarios latinos de título Speculum que eran
fabricados en Holanda y Alemania con los títulos deSpeculum, Speculum
humanae salvationis, Speculum vitae humanae, Speculumsalutis, etc. Pero
algunos declararon que con el pretexto de imprimir espejos, "Gutenberg, durante
cerca de tres años, había ganado unos 100 florines en las cosas de la imprenta."

Por otra parte, puesto que Hungría sería el primer reino que recibiría
al renacimiento en Europa luego de Italia, y de esta forma bajo en reinado
de Matías Corvino en el siglo XVI se inauguraría la primera imprenta húngara
en 1472. Andrés Hess sería llamado a Hungría desde Italia, quien usando el
sistema de Gutenberg organizaría la imprenta húngara y haría publicar dos
obras: CronicaHungarorum (La crónica de los húngaros), y el Magnus Basilius: De
legendispoëtis - Xenophon: Apologia Socratis (dos obras griegas clásicas en un
solo tomo).

Años más tarde y hacia 1500 la situación social cambiaba en Alemania y una
guerra civil hizo que en Maguncia los impresores huyeran para evitar caer dentro
de la guerra. A los impresores les costó mucho guardar el secreto y los talleres de
imprentas se esparcieron por toda Europa.

La imprenta se conoce en América una vez concluida la conquista española. La
primera obra impresa en la Nueva España es Escala espiritual para subir al Cielo
de San Juan Clímaco en 1532.

Así inició la más grande repercusión de la imprenta en la cultura de la humanidad.
La palabra escrita ahora podía llegar a cualquier rincón, la gente podía tener

                                       122
acceso a más libros y comenzar a preocuparse por enseñar a leer a sus hijos. Las
ideas cruzaban las fronteras y el arte de la tipografía fue el medio de difundirlas.

A finales del siglo XIX, se perfeccionó el proceso, gracias a la invención
en 1885 de la linotipia, por OttmarMergenthaler.

Libros, incunables, ediciones ilustradas con grabados de madera: la mejora de las
técnicas y materiales de imprenta llevaron durante cuatro siglos las palabras por
todo el mundo. El arte tipográfico evolucionó y llegó a crear obras maestras en la
formación y estructuras de libros y ediciones especiales impresas. Actualmente las
técnicas de impresión en calidad y volumen han mejorado de forma impresionante,
algunas por medio de computadora, olvidándose del arte tipográfico que muchos
tipógrafos del mundo se resisten a cambiar.

Pocos inventos han tenido la influencia en el ser humano como la creación de la
imprenta, ese antiguo arte que, si va unido a una obra en labor del tipógrafo y a la
obra escrita de un buen autor, proporciona una obra de arte completa, lista para
conmover en belleza literaria y estética tipográfica al lector, el fin primero y último
de la imprenta



La imprenta en la electrónica

Los nuevos medios de comunicación aparecieron en un momento de un cambio
acelerado y de comunicaciones más veloces y fueron la respuesta a la mayor
demanda de información y entretenimiento. Los nuevos sistemas y estructuras
nunca borran por completo los anteriores sino que se superponen. Así, las nuevas
técnicas de almacenamiento y recuperación de información han necesitado de los
medios de impresión en este campo para reagrupar y encontrar nuevas
colocaciones, a menudo de carácter más especializado.

La revolución audiovisual se ha presenciado en medio de un diluvio de material de
promoción impreso. Todo esto ha traído consigo cambios que afectan al libro; por
ejemplo, la composición convencional es ahora tan cara que solamente se justifica


                                         123
en tiradas muy grandes, pero hay una gran variedad de métodos de impresión
más económicos, como la fotocopia y la duplicación electrostática.

La imprenta digital

Nuevos horizontes se desplegaron con la llegada de la impresión digital. El ahorro
de tiempo y los costos ofrecidos por las nuevas técnicas digitales valen también
para la industria editorial que se beneficia de la rapidez y amplias posibilidades
que la impresión digital ofrece:

   inversión optimizada: uno de los mayores problemas de la industria editorial es
    que si el volumen de tirada de un libro no es rentable, ese libro nunca será
    publicado. Ahora con la impresión digital también las tiradas cortas pueden ser
    rentables, permitiendo así una mayor "democracia de publicación".
   reimpresión: esto significa que no solo será posible obtener un coste muy bajo
    en el caso de nuevas impresiones, sino también para reimpresiones bajo
    demanda. Esto permite una ulterior ventaja productiva: producir menos libros
    para ahorrar gastos y publicar otros en el supuesto caso que venda.
   Además de las ventajas directas, la impresión digital nos abre un nuevo
    mundo: gracias a ella es posible enviar pedidos por correo electrónico, imprimir
    online, copiar textos en cuestión de segundos, hacer comunicaciones rápidas y
    utilizar formatos universales como el PDF.



                  Anexo D Biografía de Nicolas-Jacques Conté



Nicolas-Jacques Conté (4 de agosto de 1755 - 6 de diciembre de 1805) fue un
pintor, militar y aeronauta francés conocido por haber inventado el lápizmoderno
de grafito y arcilla. Nacido en Saint-Céneri-près-Sées (hoy Aunou-sur-Orne)
en Normandía, y pronto conocido por su genio mecánico, ascendió rápidamente
en el ejército napoleónico durante la campaña de Egipto. Napoleón le llamó un
"hombre universal, con gusto, entendimiento y genio capaces de crear las artes de
Francia en medio del desierto árabe".
                                        124
Uno de sus intereses ya en Sées fue la naciente ciencia de la aeronáutica. Hizo al
menos un globo aerostático de aire caliente con el que voló en una plaza pública,
sin particular éxito. Con la reputación que empezaba a ganar como inventor entró
en el cuerpo aeroestático en Meudon, que incluía a los pioneros en el uso de
globos   para   observación    militar.   Contribuyó   a   depurar   la   producción
de hidrógeno y el manejo del gas en el propio globo.

En Egipto Conté se vio llamado a ejercitar su experiencia en la materia para
preparar una ascensión en conmemoración del año nuevo francés el 22 de
septiembre de 1798. No pudo prepararlo a tiempo, posponiéndose la ceremonia
al 1 de diciembre. Sus esfuerzos rallaron el desastre cuando el globo se incendió y
los egipcios pensaron que era un arma de guerra para prender campamentos
enemigos. Un segundo intento con un globo más grande llegó a ser visto por
100.000 personas en Esbekia. Probablemente el uso de globos en Egipto se limitó
a impresionar a los locales más que a un uso como arma bélica. Al Jabarti, (‘Abd
al-Rahman al-Jabarti al-Misri) en sus crónicas dice de la ascensión "Se dice que el
aparato era como un velero en que las gentes se sentaban y viajaban a otros
países para descubrir nuevas y otras falsificaciones que no aparentan ser verdad.”

Conté es conocido, sin embargo, por haber inventado el lápiz moderno,
concretamente el modelo que recibe el nombre de Conté por encargo de Lazare
Nicolas Marguerite Carnot. La República de Francia sufría un bloqueo económico
que el impedía importar grafito de Gran Bretaña, principal productor del material.
Carnot pidió a Conté que creara un lápiz que solucionara la dependencia de la
importación de grafito. Tras días de reflexionar, tuvo la idea de mezclar grafito
con arcilla y rodearlo de cilindros de madera, la forma del lápiz actual, lo que
reducía la cantidad de grafito por lápiz. Conté recibió una patente por el invento en
1795 y fundó la société Conté para producir sus crayones.




                                          125
Anexo E Biografía deJohann Eberhard Faber




Johann Eberhard Faber nació el 6 de diciembre de 1822 en la localidad de Stein,
cerca      de      la ciudad      de Nuremberg,        Alemania. Su         padre, George
Leonard Faber, era un descendiente de la famosa familia Faber, uno de linaje
antiguo de      Baviera ejerce      la   profesión de      la fabricación      de lápices.
Hizo sus estudios primarios en una Volksschule y después se matriculó para
estudiar Derecho en la Universidad de Heidelberg. Sin embargo, dejó sus
estudios a mitad de camino para seguir una carrera en el comercio en Estados
Unidos.
Se mudó a los Estados Unidos en 1848 y en 1849, abrió una tienda de
papelería en el N º 133 William Street, Nueva York. La tienda se trasladó más
tarde a          los           números 718-720 de          Broadway en              1877.
En 1852, comenzó a exportar los registros de cedro rojo a las fábricas de
lápicesFaber de Stein, al darse cuenta de que el cedro rojo disponible en Estados
Unidos era                               ideal                               para lápices.
En 1861, abrió la fábrica de mina de lápiz primero a lo largo del East River,
entre las calles 41 ª y 43 ª, de Nueva York. Dejó caer su nombre de pila y por lo
tanto,    la    fábrica   fue establecida bajo    el    nombre     de Eberhard Faber.
En 1872, un incendio destruyó la fábrica en la ciudad de Nueva York, por lo
tanto, una fábrica nueva y mejorada fue construida en un sitio en las calles de
West Kent y en el barrio de Greenpoint de Brooklyn. La nueva fábrica se ha
diseñado para la expansión ypor el tiempo de Faber murió su fábrica era la más
grande de su tipo en Estados Unidos y el nombre Faber era conocido en todo el
mundo.
Eberhard Faber murió el 2 de marzo de 1879 en Nueva York.




                                          126
Anexo F Biografía de Bette Claire Graham




Bette Claire Graham (23      mayo     1924    hasta     12   mayo     1980) era una
mecanógrafa de América, artista comercial, y el inventor de Liquid Paper. Ella era
también la madre del músico y productor Michael Nesmith. Graham nació como
"Betty McMurray Clair" en Dallas, Texas, para Jesse Mc Murray, un gerente de la
empresa de suministros para automóviles, y Duval Cristina.          Se crió en San
Antonio y se graduó de AlamoHeights High School. Se casó con Warren Audrey
Nesmith (1919-1984) antes de irse a combatir en la Segunda Guerra Mundial
.Mientras él estaba en el extranjero tuvo un hijo (Robert Michael Nesmith, nacida
el 30 de diciembre de 1942). Después de Warren Nesmith regresó a su casa, se
divorciaron (1946). En la década de 1950, el padre murió, dejando una propiedad
en Dallas a Betty. Ella es todas las madres, Michael, y su hermana Yvonne se
trasladó allí. Para mantenerse como una madre soltera, ella trabajó como
secretaria en el Texas Bank and Trust. Eventualmente ella alcanzó la posición de
la secretaria ejecutiva, la más alta posición de apertura a las mujeres en la
industria                   en                    ese                    momento.
Era difícil de borrar los errores cometidos por los primeros máquinas de escribir
eléctricas, causó problemas a los que Graham. Con el fin de ganar dinero extra en
el banco que utiliza cada ventanas pintura talento de vacaciones. Se dio cuenta,
como ella dijo, "con las letras, nunca un artista corrige borrando, pero siempre las
pinturas más el error. Así que me decidí a usar uso de los artistas Definición. Que
poner un poco de temperatura a base de agua pintura en una botella y tomó mi
pincel de acuarela a la oficina. he usado para corregir mis errores ".
Graham secreto utilizó pintura blanca para la corrección de cinco años cada una,
haciendo algunas mejoras con la ayuda de profesor de química de cada extremo

                                        127
de la Thomas Jefferson High School en Dallas. Algunos jefes advirtió contra el uso
de todo, pero sus compañeros de trabajo con frecuencia buscó la "pintar a cabo
."Eventualmente, ella comenzó a comercializar el líquido corrector máquina de
escribir como "MistakeOut" en 1956. El nombre fue cambiado más tarde, cuando
empezó        a        empresa     Liquid         Paper     poseen         cada    una.
En 1962 se casó con Robert Bette Nesmith Graham, que todos se unieron en la
gestión      de   la    empresa.       La         pareja   se   divorció     en   1975.
En 1979 vendió Liquid Paper a la Corporación Gillette por US $ 47,5 millones. En
ese momento, la compañía empleó a 200 personas por año y hace 25 millones de
botellas                               de                                   LiquidPaper.
Bette Nesmith murió en 1980, a la edad de 56 años, en Richardson, Texas.




                            Anexo G LEY 1014 DE 2006



LEY 1014 DE 2006
(Enero 26)
De fomento a la cultura del emprendimiento.
El Congreso de Colombia
DECRETA:
CAPITULO I
Disposiciones generales
Artículo 1°. Definiciones

a) Cultura: Conjunto de valores, creencias, ideologías, hábitos, costumbres y
normas, que comparten los individuos en la organización y que surgen de la
interrelación social, los cuales generan patrones de comportamiento colectivos
que establece una identidad entre sus miembros y los identifica de otra
organización;


                                            128
b) Emprendedor: Es una persona con capacidad de innovar; entendida esta como
la capacidad de generar bienes y servicios de una forma creativa, metódica, ética,
responsable y efectiva;

c) Emprendimiento: Una manera de pensar y actuar orientada hacia la creación
de riqueza. Es una forma de pensar, razonar y actuar centrada en las
oportunidades, planteada con visión global y llevada a acabo mediante un
liderazgo equilibrado y la gestión de un riesgo calculado, su resultado es la
creación de valor que beneficia a la empresa, la economía y la sociedad;

d) Empresarialidad: Despliegue de la capacidad creativa de la persona sobre la
realidad que le rodea. Es la capacidad que posee todo ser humano para percibir e
interrelacionarse con su entorno, mediando para ello las competencias
empresariales;

e) Formación para el emprendimiento. La formación para el emprendimiento
busca el desarrollo de la cultura del emprendimiento con acciones que buscan
entre otros la formación en competencias básicas, competencias laborales,
competencias ciudadanas y competencias empresariales dentro del sistema
educativo formal y no formal y su articulación con el sector productivo;

f) Planes de Negocios. Es un documento escrito que define claramente los
objetivos de un negocio y describe los métodos que van a emplearse para
alcanzar los objetivos.

La educación debe incorporar, en su formación teórica y práctica, lo más
avanzado de la ciencia y de la técnica, para que el estudiante esté en capacidad
de crear su propia empresa, adaptarse a las nuevas tecnologías y al avance de la
ciencia, de igual manera debe actuar como emprendedor desde su puesto de
trabajo.

  Artículo 2°. Objeto de la ley. La presente ley tiene por objeto:


                                         129
a) Promover el espíritu emprendedor en todos los estamentos educativos del país,
en el cual se propenda y trabaje conjuntamente sobre los principios y valores que
establece la Constitución y los establecidos en la presente ley;

b) Disponer de un conjunto de principios normativos que sienten las bases para
una política de Estado y un marco jurídico e institucional, que promuevan el
emprendimiento y la creación de empresas;

c) Crear un marco interinstitucional que permita fomentar y desarrollar la cultura
del emprendimiento y la creación de empresas;

  d) Establecer mecanismos para el desarrollo de la cultura empresarial y el
emprendimiento a través del fortalecimiento de un sistema público y la creación de
una red de instrumentos de fomento productivo;

  e) Crear un vínculo del sistema educativo y sistema productivo nacional
mediante la formación en competencias básicas, competencias laborales,
competencias ciudadanas y competencias empresariales a través de una cátedra
transversal de emprendimiento; entendiéndose como tal, la acción formativa
desarrollada en la totalidad de los programas de una institución educativa en los
niveles de educación prescolar, educación básica, educación básica primaria,
educación básica secundaria, y la educación media, a fin de desarrollar la cultura
de emprendimiento;

  f) Inducir el establecimiento de mejores condiciones de entorno institucional
para la creación y operación de nuevas empresas;

  g) Propender por el desarrollo productivo de las micro y pequeñas empresas
innovadoras, generando para ellas condiciones de competencia en igualdad de
oportunidades, expandiendo la base productiva y su capacidad emprendedora,
para así liberar las potencialidades creativas de generar trabajo de mejor calidad,
de aportar al sostenimiento de las fuentes productivas y a un desarrollo territorial
más equilibrado y autónomo;
                                        130
h) Promover y direccionar el desarrollo económico del país impulsando la
actividad productiva a través de procesos de creación de empresas competentes,
articuladas con las cadenas y clúster productivos reales relevantes para la región y
con un alto nivel de planeación y visión a largo plazo;

   i) Fortalecer los procesos empresariales que contribuyan al desarrollo local,
regional y territorial;

   j) Buscar a través de las redes para el emprendimiento, el acompañamiento y
sostenibilidad de las nuevas empresas en un ambiente seguro, controlado e
innovador.

   Artículo 3°. Principios generales. Los principios por los cuales se regirá toda
actividad de emprendimiento son los siguientes:

   a) Formación integral en aspectos y valores como desarrollo del ser humano y
su comunidad, autoestima, autonomía, sentido de pertenencia a la comunidad,
trabajo en equipo, solidaridad, asociatividad y desarrollo del gusto por la
innovación y estímulo a la investigación y aprendizaje permanente;

   b) Fortalecimiento de procesos de trabajo asociativo y en equipo en torno a
proyectos productivos con responsabilidad social;

   c) Reconocimiento de la conciencia, el derecho y la responsabilidad del
desarrollo de las personas como individuos y como integrantes de una comunidad;

   d) Apoyo a procesos de emprendimiento sostenibles desde la perspectiva
social, cultural, ambiental y regional.

   Artículo 4°. Obligaciones del Estado. Son obligaciones del Estado para
garantizar la eficacia y desarrollo de esta ley, las siguientes:




                                          131
1. Promover en todas las entidades educativas formales y no formales, el
vínculo entre el sistema educativo y el sistema productivo para estimular la
eficiencia y la calidad de los servicios de capacitación.

  2. Buscar la asignación de recursos públicos para el apoyo a redes de
emprendimiento debidamente registradas en el Ministerio de Comercio, Industria y
Turismo.

  3. Buscar la asignación de recursos públicos periódicos para el apoyo y
sostenibilidad de las redes de emprendimiento debidamente registradas en el
Ministerio de Comercio, Industria y Turismo.

  4. Buscar acuerdos con las entidades financieras para hacer que los planes de
negocios de los nuevos empresarios sirvan como garantía para el otorgamiento de
créditos.

  5. Establecer acuerdos con las entidades financieras para hacer que los planes
de negocios de los nuevos empresarios sirvan como garantía para el otorgamiento
de crédito, con el aval, respaldo y compromiso de seguimiento de cualquiera de
los miembros que conforman la Red Nacional para el Emprendimiento.

  6. Generar condiciones para que en las regiones surjan fondos de inversionistas
ángeles, fondos de capital semilla y fondos de capital de riesgo para el apoyo a las
nuevas empresas.
CAPITULO II
Marco Institucional

  Artículo 5°. Red Nacional para el Emprendimiento. La Red Nacional para el
Emprendimiento, adscrita al Ministerio de Comercio, Industria y Turismo, o quien
haga sus veces, estará integrada por delegados de las siguientes entidades e
instituciones:

  1. Ministerio de Comercio, Industria y Turismo quien lo presidirá.

                                         132
2. Ministerio de Educación Nacional.

  3. Ministerio de la Protección Social.

  4. La Dirección General del Servicio Nacional de Aprendizaje, Sena.

  5. Departamento Nacional de Planeación.

  6. Instituto Colombiano para el Desarrollo de la Ciencia y la Tecnología
“Francisco José de Caldas”, Colciencias.

  7. Programa Presidencial Colombia Joven.

  8. Tres representantes de las Instituciones de Educación Superior, designados
por sus correspondientes asociaciones: Universidades (Ascun), Instituciones
Tecnológicas (Aciet) e Instituciones Técnicas Profesionales (Acicapi) o quien haga
sus veces.

  9. Asociación Colombiana de Pequeñas y Medianas Empresas, Acopi.

  10. Federación Nacional de Comerciantes, Fenalco.

  11. Un representante de la Banca de Desarrollo y Microcrédito.

  12. Un representante de las Asociaciones de Jóvenes Empresarios, designado
por el Ministerio de Comercio, Industria y Turismo.

  13. Un representante de las Cajas de Compensación Familiar.

  14. Un representante de las Fundaciones dedicadas al emprendimiento.

  15. Un representante de las incubadoras de empresas del país.

  Parágrafo 1°. Los delegados deberán ser permanentes, mediante delegación
formal del representante legal de la Institución o gremio sectorial que representa y
deberán ejercer funciones relacionadas con el objeto de esta ley.
                                           133
Parágrafo 2°. El Gobierno Nacional, podrá una vez se encuentre en
funcionamiento y debidamente reglamentada “la Red para el Emprendimiento”,
crear una institución de carácter mixto del orden nacional, que en coordinación con
las entidades públicas y privadas adscritas, desarrollen plenamente los objetivos y
funciones establecidas en los artículos 7° y 8° de esta ley respectivamente.

  Artículo 6°. Red Regional para el Emprendimiento. La Red Regional para el
Emprendimiento, adscrita a la Gobernación Departamental, o quien haga sus
veces, estará integrada por delegados de las siguientes entidades e instituciones:

  1. Gobernación Departamental quien lo presidirá.

  2. Dirección Regional del Servicio Nacional de Aprendizaje, Sena.

  3. Cámara de Comercio de la ciudad capital.

  4. Alcaldía de la ciudad capital y un representante de los alcaldes de los demás
municipios designados entre ellos mismos.

  5. Un representante de las oficinas departamentales de juventud.

  6. Un representante de las Instituciones de Educación Superior de la región
designado por el Centro Regional de Educación Superior, CRES.

  7. Un representante de las Cajas de Compensación familiar del departamento.

  8. Un representante de las Asociaciones de Jóvenes Empresarios, con
presencia en la región.
  9. Un representante de la Banca de Desarrollo y microcrédito con presencia en
la región.
  10. Un representante de los gremios con presencia en la región.
  11. Un representante de las incubadoras de empresas con presencia en la
región.


                                        134
Parágrafo. Los delegados deberán ser permanentes mediante delegación
formal del representante legal de la Institución, o gremio sectorial que representa y
deberán ejercer funciones relacionadas con el objeto de esta ley.
  Artículo 7°. Objeto de las redes para el emprendimiento. Las redes de
emprendimiento se crean con el objeto de:
  a) Establecer políticas y directrices orientadas al fomento de la cultura para el
emprendimiento;
  b) Formular un plan estratégico nacional para el desarrollo integral de la cultura
para el emprendimiento;
  c) Conformar las mesas de trabajo de acuerdo al artículo 10 de esta ley;
  d)      Ser   articuladoras   de   organizaciones   que   apoyan    acciones    de
emprendimientos innovadores y generadores de empleo en el país;
  e) Desarrollar acciones conjuntas entre diversas organizaciones que permitan
aprovechar sinergias y potenciar esfuerzos para impulsar emprendimientos
empresariales;
  f) Las demás que consideren necesarias para su buen funcionamiento.
  Artículo 8°. Funciones de las Redes para el Emprendimiento. Las Redes para el
Emprendimiento tendrán las siguientes funciones:
  a) Conformar el observatorio permanente de procesos de emprendimiento y
creación de empresas “SISEA empresa”, el cual servirá como sistema de
seguimiento y apoyo empresarial;
  b) Proponer la inclusión de planes, programas y proyectos de desarrollo
relacionados con el emprendimiento;
  c) Ordenar e informar la oferta pública y privada de servicios de emprendimiento
aprovechando los recursos tecnológicos con los que ya cuentan las entidades
integrantes de la red;
  d) Proponer instrumentos para evaluar la calidad de los programas orientados al
fomento del emprendimiento y la cultura empresarial, en la educación formal y no
formal;


                                          135
e) Articular los esfuerzos nacionales y regionales hacia eventos que fomenten el
emprendimiento y la actividad emprendedora y faciliten el crecimiento de
proyectos productivos;
  f) Establecer pautas para facilitar la reducción de costos y trámites relacionados
con la formalización de emprendimientos (marcas, patentes, registros Invima,
sanitarios, entre otros);
  g)   Propiciar    la   creación   de   redes   de   contacto   entre   inversionistas,
emprendedores e instituciones afines con el fin de desarrollar proyectos
productivos;
  h) Proponer instrumentos que permitan estandarizar la información y requisitos
exigidos     para   acceder    a    recursos     de   cofinanciación     en   entidades
gubernamentales;
  i) Estandarizar criterios de calidad para el desarrollo de procesos y
procedimientos en todas las fases del emprendimiento empresarial;
  j) Emitir avales a los planes de negocios que concursen para la obtención de
recursos del Estado, a través de alguna de las entidades integrantes de la red.
  Artículo 9°. Secretaría Técnica. La Secretaría Técnica será el instrumento
operativo de las redes de emprendimiento encargada de coordinar todas las
acciones de tipo administrativo, y deberá cumplir entre otras con las siguientes
funciones:
  1. Planear y acompañar la implementación de la estrategia prevista para el
desarrollo del emprendimiento.
  2. Present ar informes mensuales a los integrantes de la red sobre las acciones
y programas realizados en torno al emprendimiento.
  3. Impulsar el desarrollo de las funciones asignadas a la red.
  4. Promover el desarrollo de diagnósticos y estudios sobre el Emprendimiento.
  5. Monitorear indicadores de gestión sobre el desarrollo de la actividad
emprendedora en la región.
  6. Las demás asignadas por la red.


                                          136
Parágrafo. La Secretaría Técnica de cada red se encargará de su propia
financiación, organización e instrumentación de sus respectivas sedes.
  Artículo 10. Mesas de trabajo de la red de emprendimiento. Las mesas de
trabajo son un espacio de discusión y análisis para que todas las instituciones que
conforman la Red, se sientan partícipes y logren desarrollar acciones con base en
los   lineamientos contemplados por las mismas.           Podrán convertirse    en
interlocutores válidos de las instituciones responsables de la operación.
  Artículo 11. Objeto de las mesas de trabajo. Las mesas de trabajo conformadas
por las redes de emprendimiento tendrán el siguiente objeto:
  1. Sensibilización: Trabajar en el diseño y ejecución de un discurso unificado,
orientado a motivar a la gente para que se involucre en el emprendimiento. Lograr
masificación del mensaje con una utilización más eficiente de los recursos.
  2. Formación: Unificar criterios de formación. Formar Formadores. Extender la
Formación a colegios públicos y privados.

  3. Preincubación: (Planes de Negocio): Identificar Oportunidades de Negocio y
proponer una metodología de Plan de Negocios orientado a simplificar procesos
en la región y adecuarlos a la toma de decisiones de inversionistas y del sector
financiero.

  4. Financiación: Impulsar y recoger en un sistema las fuentes de recursos
financieros para los emprendimientos que se desarrollan en la región, permitiendo
pasar de los estudios de factibilidad a empresas del sector real. Además deben
proponer nuevos mecanismos viables de estructuración financiera (capital semilla,
capital de riesgo, préstamos, financiación e inversionistas) a nivel nacional e
internacional.

  5. Creación de Empresas: La iniciación de operaciones de las empresas para
que alcancen su maduración en el corto plazo y se garantice su autosostenibilidad.
Buscar mecanismos para resolver problemas de comercialización e incentivar la
investigación de nuevos mercados y nuevos productos.


                                        137
6. Capacitación Empresarial y Sostenibilidad: Diseñar y dinamizar un
modelo que diagnostique la gestión de las empresas (mercados, finanzas,
técnicos, etc.) y faciliten planes de acción que permitan el mejoramiento continuo
de las mismas y su sostenibilidad en el largo plazo.

  7. Sistemas de Información: Articular y estructurar toda la información
generada en las Mesas de Trabajo en un Sistema de Información, facilitando la
labor de las instituciones participantes de la Red y en beneficio de los
emprendedores, proporcionando información sobre costos y tiempos de los
procesos de emprendimiento por entidad oferente. Esta información será un
insumo para los programas de formación de emprendedores.

  Parágrafo. Las redes, podrán de acuerdo con su dinámica de trabajo establecer
parámetros distintos en cada región e implementar nuevas mesas de trabajo de
acuerdo con sus necesidades.
CAPITULO III
Fomento de la cultura del emprendimiento

  Artículo 12. Objetivos específicos de la formación para el emprendimiento. Son
objetivos específicos de la formación para el emprendimiento:

  a) Lograr el desarrollo de personas integrales en sus aspectos personales,
cívicos, sociales y como seres productivos;

  b) Contribuir al mejoramiento de las capacidades, habilidades y destrezas en
las personas, que les permitan emprender iniciativas para la generación de
ingresos por cuenta propia;

  c) Promover alternativas que permitan el acercamiento de las instituciones
educativas al mundo productivo;

  d) Fomentar la cultura de la cooperación y el ahorro así como orientar sobre las
distintas formas de asociatividad.

                                        138
Artículo 13. Enseñanza obligatoria. En todos los establecimientos oficiales o
privados que ofrezcan educación formal es obligatorio en los niveles de la
educación preescolar, educación básica, educación básica primaria, educación
básica secundaria, y la educación media, cumplir con:

  1. Definición de un área específica de formación para el emprendimiento y la
generación de empresas, la cual debe incorporarse al currículo y desarrollarse a
través de todo el plan de estudios.

  2. Transmitir en todos los niveles escolares conocimiento, formar actitud
favorable al emprendimiento, la innovación y la creatividad y desarrollar
competencias para generar empresas.

  3. Diseñar y divulgar módulos específicos sobre temas empresariales
denominados “Cátedra Empresarial” que constituyan un soporte fundamental de
los programas educativos de la enseñanza preescolar, educación básica,
educación básica primaria, educación básica secundaria, y la educación media,
con el fin de capacitar al estudiante en el desarrollo de capacidades
emprendedoras para generar empresas con una visión clara de su entorno que le
permita asumir retos y responsabilidades.

  4. Promover actividades como ferias empresariales, foros, seminarios,
macrorruedas de negocios, concursos y demás actividades orientadas a la
promoción de la cultura para el emprendimiento de acuerdo a los parámetros
establecidos en esta ley y con el apoyo de las Asociaciones de Padres de Familia.

  Parágrafo. Para cumplir con lo establecido en este artículo, las entidades
educativas de educación básica primaria, básica secundaria y media vocacional
acreditadas ante el M inisterio de Educación Nacional, deberán armonizar los
Proyectos Educativos Institucionales (PEI) pertinentes de acuerdo con lo
establecido en la Ley 115 General de Educación.



                                       139
Artículo 14. Sistema de información y orientación profesional. El Ministerio de
Educación Nacional en coordinación con el Instituto Colombiano para el Fomento
de la Educación Superior, Icfes, el Servicio Nacional de Aprendizaje, Sena, el
Instituto Colombiano para el Desarrollo de la Ciencia y la Tecnología, Colciencias,
y el sector productivo, establecerá en un plazo máximo de (1) un año, un Sistema
de Información y Orientación Profesional, Ocupacional e investigativa, que
contribuya a la racionalización en la formación del recurso humano, según los
requerimientos del desarrollo nacional y regional.

  Artículo 15. Formación de formadores. El Servicio Nacional de Aprendizaje,
Sena, coordinará a través de las redes para el Emprendimiento y del Fondo
Emprender y sus entidades adscritas, planes y programas para la formación de
formadores orientados al desarrollo de la cultura para el emprendimiento de
acuerdo con los principios establecidos en esta ley.

  Artículo 16. Opción para trabajo de grado. Las universidades públicas y
privadas y los centros de formación técnica y tecnológica oficialmente
reconocidos, podrán establecer sin perjuicio de su régimen de autonomía, la
alternativa del desarrollo de planes de negocios de conformidad con los principios
establecidos en esta ley, en reemplazo de los trabajos de grado.

  Artículo 17. Voluntariado Empresarial. Las Cámaras de Comercio y los gremios
empresariales podrán generar espacios para constituir el voluntariado empresarial
con sus asociados con el objeto de que sean mentores y realicen
acompañamiento en procesos de creación de empresas.

  Artículo 18. Actividades de Promoción. Con el fin de promover la cultura del
emprendimiento y las nuevas iniciativas de negocios, el Gobierno Nacional a
través del Ministerio de Comercio, Industria y Turismo, el Programa Presidencial
Colombia Joven y el Servicio Nacional de Aprendizaje, Sena, darán prioridad a las
siguientes actividades:

  1. Feria de trabajo juvenil: Componente comercial y académico.
                                        140
2. Macrorrueda de negocios para nuevos empresarios: Contactos entre
oferentes y demandantes.

  3. Macrorruedas de inversión para nuevos empresarios: Contactos entre
proponentes e inversionistas y sistema financiero.

  4. Concursos dirigidos a emprendedores sociales y de negocio (Ventures).

  5. Concursos para facilitar el acceso al crédito o a fondos de capital semilla a
aquellos proyectos sobresalientes.

  6. Programas de cofinanciación para apoyo a programas de las unidades de
emprendimiento y entidades de apoyo a la creación de empresas: Apoyo
financiero para el desarrollo de programas de formación, promoción, asistencia
técnica y asesoría, que ejecuten las Fundaciones, Cámaras de Comercio,
Universidades, incubadoras de empresas y ONG.

  Parágrafo. Recursos. El Gobierno Nacional a través de las distintas entidades,
las gobernaciones, las Alcaldías Municipales y Distritales, y las Areas Metropolita
nas, podrán presupuestar y destinar anualmente, los recursos necesarios para la
realización de las actividades de promoción y de apoyo al emprendimiento de
nuevas empresas innovadoras.

  Los recursos destinados por el municipio o distrito podrán incluir la promoción,
organización y evaluación de las actividades, previa inclusión y aprobación en los
Planes de Desarrollo.

  Artículo 19. Beneficios por vínculo de emprendedores a las Redes de
Emprendimiento. Quienes se vinculen con proyectos de emprendimiento a través
de la red nacional o regional de emprendimiento, tendrán como incentivo la
prelación para acceder a programas presenciales y virtuales de formación
ocupacional impartidos por el Servicio Nacional de Aprendizaje, Sena, a acceso
preferencial a las herramientas que brinda el Ministerio de Comercio, Industria y

                                        141
Turismo, a través de la dirección de promoción y cultura empresarial, como el
programa emprendedores Colombia.

  De igual manera podrá acceder de manera preferencial a los servicios y
recursos manejados a través de las entidades integrantes de las redes.

  Artículo 20. Programas de promoción y apoyo a la creación, formalización y
sostenibilidad de nuevas empresas. Con el fin de promover el emprendimiento y la
creación de empresas en las regiones, las Cámaras de Comercio, las incubadoras
de empresas desarrollarán programas de promoción de la empresarialidad desde
temprana   edad,   procesos de orientación, formación        y consultoría   para
emprendedores y nuevos empresarios, así como servicios de orientación para la
formalización. También las Cámaras facilitaran al emprendedor, medios para la
comercialización de sus productos y/o servicios, así como la orientación y
preparación para el acceso a las líneas de crédito para emprendedores y de los
programas de apoyo institucional público y privado existentes.

  Artículo 21. Difusión de la cultura para el emprendimiento en la televisión
pública. La Comisión Nacional de Televisión o quien haga sus veces, deberá
conceder espacios en la televisión pública para que se transmitan programas que
fomenten la cultura para el emprendimiento de acuerdo con los principios
establecidos en esta ley.

  Artículo 22. Constitución nuevas empresas. Las nuevas sociedades que se
constituyan a partir de la vigencia de esta ley, cualquiera que fuere su especie o
tipo, que de conformidad a lo establecido en el artículo 2° de la Ley 905 de 2004,
tengan una planta de personal no superior a diez (10) trabajadores o activos
totales por valor inferior a quinientos (500) salarios mínimos mensuales legales
vigentes, se constituirán con observancia de las normas propias de la Empresa
Unipersonal, de acuerdo con lo establecido en el Capítulo VIII de la Ley 222 de
1995. Las reformas estatutarias que se realicen en estas sociedades se sujetarán



                                       142
a las mismas formalidades previstas en la Ley 222 de 1995 para las empresas
unipersonales.

  Parágrafo. En todo caso, cuando se trate de Sociedades en Comandita se
observará e requisito de pluralidad previsto en el artículo 323 del Código de
Comercio.

  Artículo 23. Reglamentación. Se exhorta al Gobierno Nacional para que a través
de los Ministerios respectivos, reglamente todo lo concerniente al funcionamiento
de las redes para el Emprendimiento, durante los tres (3) meses siguientes a la
sanción de esta ley.

  Artículo 24. Vigencia. La presente ley entrará a regir a partir de su
promulgación.

  La Presidenta del honorable Senado de la República,
Claudia Blum de Barberi.

  El Secretario General del honorable Senado de la República,
Emilio Ramón Otero Dajud.

  El Presidente de la honorable Cámara de Representantes,
Julio E. Gallardo Archbold.

  El Secretario General de la honorable Cámara de Representantes,
Angelino Lizcano Rivera.

  REPUBLICA DE COLOMBIA - GOBIERNO NACIONAL

  Publíquese y cúmplase.

  Dada en Bogotá, D. C., a 26 de enero de 2006.




                                      143
Anexo H. Clasificación de las empresas y sociedades

Sociedad Anónima
Es una persona jurídica conformada por accionistas que reúnen un capital común.
Cada socio accionista responde hasta el monto de dinero que aportó, lo que
implica que la responsabilidad es limitada.
Las sociedades anónimas son administradas por un directorio que debe tener
como mínimo tres miembros, que a su vez deben elegir un gerente y un
presidente.
Se caracterizan además porque las decisiones se toman por mayoría, es decir a
través de la votación de todos los socios que la conforman.


Existen dos tipos de sociedades anónimas:
- Abiertas: corresponden a aquéllas donde se hace oferta pública de sus acciones
y transan en la Bolsa. Deben inscribirse en el Registro Nacional de Valores y están
sometidas a la fiscalización de la Superintendencia de Valores y Seguros.
Deben tener 500 o más accionistas (el número de socios es ilimitado), lo cuales
tienen una responsabilidad limitada al monto de sus acciones.
- Cerradas: En este caso la responsabilidad de los socios también es limitada,
pero no están reguladas por la Superintendencia de Valores y Seguros.


Sociedad de Responsabilidad Limitada
Es una sociedad que se caracteriza porque los socios responden limitadamente
por el monto de capital que aportan. Puede tener entre 2 y 50 socios, y en el caso
de superar este máximo, pasa a convertirse en una sociedad colectiva con
responsabilidad ilimitada.
Teóricamente y a diferencia de la sociedad anónima, este tipo de sociedad es
administrada por todos los socios de común acuerdo, lo que implica que todas las
decisiones deben ser tomadas por unanimidad.
Sin embargo, lo normal es que los socios designen a una persona para que
administre la sociedad, que puede ser uno de los socios o un tercero, que será

                                        144
quien tome las decisiones.




Sociedad en comandita
Es una sociedad poco utilizada actualmente, donde existen socios comanditarios,
que en la práctica son quienes aportan capital, y socios gestores, que administran
la sociedad.
El ejemplo clásico de este tipo de sociedad son las boticas, donde el comanditario
era el químico y el gestor el que aportaba los recursos.


Sociedad colectiva
Son poco comunes debido a que los socios deben responder ilimitadamente y
poner en riesgo su patrimonio. Sin embargo, se caracterizan por la facilidad para
constituirlas, por lo que se utilizan en casos excepcionales o urgencias.
Su vigencia radica en que la legislación que las regula se utiliza además para
normalizar todo aquello que no esté expresamente reglamentado para las
sociedades de responsabilidad limitada. Además, el número de socios que la
pueden conformar es infinito.


Sociedad de hecho
Corresponden a sociedades donde se cometió un error o hubo una falla en su
constitución, por ejemplo, no se publicó el extracto en el Diario Oficial o no se
inscribió en el Registro de Comercio. Por lo tanto no se logra crear una persona
jurídica distinta a los socios, y simplemente se forma una comunidad.
Sin embargo, para fines tributarios, se considera como un contribuyente ya que va
a generar impuestos, pero no es una persona distinta con un rut propio.

http://www.economiaynegocios.cl/mis_finanzas/detalles/detalle_emp.asp?id=287




                                         145
Anexo I Estados de flujo de efectivo




1. ESTADOS DE FLUJO DE EFECTIVO

El estado de flujos de efectivo está incluido en los estados financieros básicos que
deben preparar las empresas para cumplir con la normativa y reglamentos
institucionales de cada país. Este provee información importante para los
administradores del negocio y surge como respuesta a la necesidad de determinar
la salida de recursos en un momento determinado, como también un análisis
proyectivo para sustentar la toma de decisiones en las actividades financieras,
operacionales, administrativas y comerciales.

Todas las empresas, independientemente de la actividad a que se dediquen,
necesitan de información financiera confiable, una de ellas es la que proporciona
el Estado de Flujos de Efectivo, el cual muestra los flujos de efectivo del período,
es decir, las entradas y salidas de efectivo por actividades de operación, inversión
y financiamiento, lo que servirá a la gerencia de las empresas para la toma de
decisiones.

Hasta    mediados      de    1988     en         Estados   Unidos,   el   APB    191
(AccountingPrincipalsBoard / Consejo de Principios de Contabilidad) promulgaba
que el estado financiero que presentaba información sobre los activos líquidos y
pasivos corrientes de la empresa, era el "Estado de Cambios en la Situación
Financiera" o de "Origen y Aplicación de Fondos", pero al cabo de los años se
fueron desarrollando una serie de problemas en la preparación de este estado
financiero que no estaban acorde con las disposiciones contenidas en el APB 19,
como por ejemplo, habían deficiencias de comparabilidad entre diferentes
versiones del estado, debido que el APB 19 definía los fondos como "efectivo",
"efectivo e inversiones temporales", "activos de realización rápida", o como "capital
de trabajo".



                                           146
Otro problema que presentaba el APB 19 era la diversidad de estilos que permitía
para la presentación de dicho estado financiero. Por lo anterior en esta misma
fecha surge el FASB 95 (FinancialAccountingStandardsBoard / Consejo de
Principios de Contabilidad Financiera) reemplazando al APB N° 19.

Dicho FASB 95 requería que una empresa presente un Estado de Flujos de
Efectivo en lugar de un Estado de Cambios en la Situación Financiera como parte
integral de los estados financieros básicos; también requiere que transacciones de
inversión y financiamiento que no utilizan efectivo, se presenten por separado.

En el año de 1994 nace la Norma Internacional de Contabilidad # 7 (NIC 7)
"Estado de Flujos de Efectivo" cuya vigencia en los Estados Unidos es del 1° de
enero del mismo año, a raíz de esto, en la Cuarta Convención Nacional de
Contadores Públicos se emite en el país la Norma de Contabilidad Financiera # 22
(NCF 22)"El Estado de Flujos de Efectivo", cuya vigencia es a partir del 1° de
enero de 1997 más no ha sido de su total cumplimiento.

Definición:

El estado de flujos de efectivo es el estado financiero básico que muestra el
efectivo generado y utilizado en las actividades de operación, inversión y
financiación. Un Estado de Flujos de Efectivo es de tipo financiero y muestra
entradas, salidas y cambio neto en el efectivo de las diferentes actividades de una
empresa durante un período contable, en una forma que concilie los saldos de
efectivo inicial y final.

Estados de Flujos de Efectivo - General

Según FASB-95, emitido en el año 1995 el Estado de Flujos de Efectivo especifica
el importe de efectivo neto provisto o usado por la empresa durante el ejercicio por
sus actividades:

   a. De Operación

   b. De Inversión

                                          147
c. De Financiamiento

Este estado financiero nuevo indica el efecto neto de esos movimientos sobre el
efectivo y las otras partidas equivalentes al efectivo de la empresa. En este estado
se incluye una conciliación de los saldos al final del ejercicio y sus equivalentes.

Los equivalentes al efectivo son inversiones a corto plazo, de alta liquidez, que:
son fácilmente cambiables por sumas de efectivo ciertas, y están tan cerca del
vencimiento que es insignificante al riesgo de cambios en su valor debido a
cambios en las tasas de interés. A lo expuesto podemos agregar que la empresa
debe revelar la política que emplea para determinar cuáles partidas clasifican
como equivalentes al efectivo.

Cualquier cambio de esta política se trata como un cambio de principio de
contabilidad y se efectúa modificando retroactivamente los estados financieros de
ejercicios anteriores que se presentan para la comparación.




2. OBJETIVOS DEL ESTADO DE FLUJO DE EFECTIVO

Entre los objetivos principales del Estado de Flujos de Efectivo tenemos:

   a. Proporcionar información apropiada a la gerencia, para que ésta pueda
       medir sus políticas de contabilidad y tomar decisiones que ayuden al
       desenvolvimiento de la empresa.

   b. Facilitar información financiera a los administradores, lo cual le permite
       mejorar sus políticas de operación y financiamiento.

   c. Proyectar en donde se ha estado gastando el efectivo disponible, que dará
       como resultado la descapitalización de la empresa.




                                         148
d. Mostrar la relación que existe entre la utilidad neta y los cambios en los
       saldos de efectivo. Estos saldos de efectivo pueden disminuir a pesar de
       que haya utilidad neta positiva y viceversa.

   e. Reportar los flujos de efectivo pasados para facilitar la predicción de flujos
       de efectivo futuros.

   f. La evaluación de la manera en que la administración genera y utiliza el
       efectivo

   g. La determinación de la capacidad que tiene una compañía para pagar
       intereses y dividendos y para pagar sus deudas cuando éstas vencen.

   h. Identificar los cambios en la mezcla de activos productivos.

De lo expuesto se puede inferir que la finalidad del Estado de flujos de Efectivo es
presentar en forma comprensible información sobre el manejo de efectivo, es
decir, su obtención y utilización por parte de la entidad durante un período
determinado y, como consecuencia, mostrar una síntesis de los cambios ocurridos
en la situación financiera para que los usuarios de los estados financieros puedan
conocer y evaluar la liquidez o solvencia de la entidad.

El Estado de Flujos de Efectivo se diseña con el propósito de explicar los
movimientos de efectivo proveniente de la operación normal del negocio, tales
como la venta de activos no circulantes, obtención de préstamos y aportación de
los accionistas y aquellas transacciones que incluyan disposiciones de efectivo
tales como compra de activos no circulantes y pago de pasivos y de dividendos.




                               Anexo J Flujo de caja

El encabezado del flujo de caja se escribe el nombre de la empresa seguido del
NIT, del estado de flujo efectivo y el año en que se realiza.

                                         149
1. Actividades de operación
Se relaciona con la producción comercialización y distribución de un bien o
servicio.

Se consideran entradas de efectivo:

- recaudo de clientes

- cobro de intereses

- ventas

- rendimiento sobre inversiones.

Se consideran salidas de efectivo pagos de mercancías y servicio

   2. Actividades de inversión
Incluye actividades diferentes a aquellos considerados como inventarios:

Se consideran como entradas de efectivo los recaudos de efectivos no
operacionales.

   -   Recaudos por préstamos a corto o largo plazo.
   -   Se consideran salidas de efectivos los pagos por adquisición de
       inversiones.
   -   Propiedades.
   -   Planta
   -   Equipos
   -   Prestamos concebidos a corto o largo plazo.



   3. Actividades de financiación.
Incluye los cambios en el pasivo y en el patrimonio relacionados con los
rendimientos derivados de su inversión con la obtención de recursos de los
propietarios y el rembolso a pago de rendimientos a si como los préstamos
recibidos y su cancelación.

                                       150
Se consideran entradas.

-incremento de aportes

- prestamos a corto y mediano plazo

Se consideran salidas

-pagos de obligaciones a corto y largo plazo




                                       151

PROYECTO_DE_GRADO_OFFICEMARCK.

  • 2.
    OFFICEMARCK JHON ALEXANDER MENDOZA CORTES EDWIN GIOVANI RAMÍREZ RODRÍGUEZ LEISON FERNANDO NIÑO ROMERO EDISON FRANCISCO CHISNES GALEANO INSTITUCIÓN EDUCATIVA MUNICIPAL DE CUNDINAMARCA ÁREA DE GESTIÓN EMPRESARIAL, TECNOLOGÍA E INFORMÁTICA ZIPAQUIRÁ, 2012
  • 3.
    OFFICEMARCK JHON ALEXANDER MENDOZA CORTES EDWIN GIOVANI RAMÍREZ RODRÍGUEZ LEISON FERNANDO NIÑO ROMERO EDISON FRANCISCO CHISNES GALEANO Proyecto presentado como requisito para optar el título de Bachiller Técnico en Gestión Empresarial ASESOR DE TEORÍA Y PRÁCTICA EMPRESARIAL Lic. CARLOS ARMANDO DURÁN APONTE ASESOR DE DISEÑO PUBLICITARIO EMPRESARIAL E INFORMÁTICA Lic. WILDER BANOY SUAREZ INSTITUCIÓN EDUCATIVA DEPARTAMENTAL DE CUNDINAMARCA ÁREA DE GESTIÓN EMPRESARIAL, TECNOLOGÍA E INFORMÁTICA ZIPAQUIRÁ, 2012
  • 4.
    Nota de aceptación ______________________________________ ______________________________________ ______________________________________ ______________________________________ ______________________________________ ______________________________________ Firma presidente del jurado ______________________________________ Firma jurado ______________________________________ Firma jurado Zipaquirá, 01 de octubre 2012.
  • 5.
    DEDICATORIA Este proyecto vadedicado a nuestros padres por el apoyo, solidaridad y confianza que colocaron en nosotros, ya que, sin su ayuda no se hubiese logrado constituir la empresa, gracias a que ellos fueron quienes nos aportaron el dinero que serviría de capital, también va dedicado a Dios que es el que nos ha dado la vida.
  • 6.
    AGRADECIMIENTOS Agradecemos a nuestrosprofesores por su apoyo, tiempo y orientación, dándonos los conocimientos necesarios para formar la empresa; a la Institución Educativa Municipal de Cundinamarca por acogernos y darnos la oportunidad de tener un buen futuro y finalmente a nuestros padres quienes son los que nos han dado el soporte y apoyo moral, afectivo y económico para desarrollar esta empresa.
  • 7.
    CONTENIDO Pág. INTRODUCCIÓN 14 1. GENERACIÓN DE IDEAS DE NEGOCIO 16 1.1 LLUVIA DE IDEA DE NEGOCIO 19 1.2 VALORACIÓN DE IDEAS DE NEGOCIO 20 1.3 DESCRIPCIÓN DE LAS IDEAS DE NEGOCIO 22 1.4 SELECCIÓN Y CONCLUSIÓN DE LA IDEA 23 2. MARCO DE REFERENCIA 26 2.1 MARCO CONTEXTUAL 26 2.2 MARCO TEÓRICO-CONCEPTUAL 31 2.2.1 Marco Histórico 46 2.3 MARCO LEGAL 54 3. PLAN DE NEGOCIO 56 3.1 RESUMEN EJECUTIVO 56 3.1.1 Misión 58 3.1.2 Visión 58 3.1.3 Objetivos 58 3.1.3.1 Objetivo General 58 3.1.3.2 Objetivos Específicos 58 3.1.4 Justificación 59 3.2 PLANIFICACIÓN ESTRATÉGICA 59 3.2.1 Análisis del entorno 59 3.2.1.1 Análisis de Macro-entorno. 60 3.2.1.2 Análisis del Micro-entorno. 67 3.2.1.2.1 Análisis de la demanda. 69 3.2.1.2.2 Análisis del Sector 69 3.2.1.2.3 Análisis de la Competencia 73
  • 8.
    3.2.2 Análisis dela Empresa 74 3.2.2.1 Ventajas competitivas y propuestas de valor 74 3.2.2.2 Potencial del mercado en cifras 74 3.2.3 Análisis DOFA 75 3.2.4 Concepto del Producto o Servicio 75 3.2.5 Elaboración y aplicación de la segunda encuesta 76 3.2.5.1 Determinación del tamaño de la muestra 76 3.2.5.2 Tabulación de datos 76 3.2.5.3 Análisis y conclusiones 77 3.2.6 Estrategias de Distribución 79 3.2.7 Estrategia de Precio 79 3.2.8 Estrategia de Promoción 79 3.2.9 Estrategia de Comunicación 79 3.2.10 Estrategia de Servicio 80 3.2.11 Estrategia de aprovisionamiento 80 3.2.13 Política de Cartera 80 3.3 PLAN OPERATIVO 80 3.3.1Estructura organizacional 81 3.3.2 Costos Administrativos 82 3.3.2.1 Gastos de personal 82 3.3.2.2 Cronograma de Actividades 82 3.3.3 Clúster o cadena productiva 83 3.3.4 Diagrama de flujo productivo 84 3.3.5 Diagrama de procesos 86 3.3.6 Necesidades y requerimientos 87 3.3.7 Descripción del proceso de producción. 87 3.3.8 Buenas prácticas de Manufactura 96 3.3.9 El impacto ambiental generado por el proyecto 97 3.3.10 Plan de producción 98 3.3.11 Plan de compras 99
  • 9.
    3.3.11.1 Costos deproducción 99 3.3.11.2 Infraestructura 100 3.3.11.3 Parámetros técnicos especiales 101 3.3.11.4 Organismos de Apoyo 101 3.4 PLAN DE COMERCIALIZACIÓN 101 3.4.1 Análisis del Mercado 101 3.4.2 Estrategia de Mercado 102 3.4.3 Ficha técnica del producto o servicio 103 3.5 FINANZAS 104 3.5.1 Presupuesto para la puesta en marcha 104 3.5.2 Estados financieros 104 3.5.2.1 Balance General 104 3.5.2.2 Estado De Pérdidas y Ganancias 106 3.5.2.3 Estado de Flujo de Caja 108 3.5.2.4 Notas a los Estados Financieros 109 3.5.3 Análisis financiero 110 3.5.3.1 Índices o Razones financieras 110 3.5.3.2 Capital de trabajo 110 3.5.3.3 Margen de Contribución 110 3.5.4 Fuentes de financiación. 112 3.5.5 Conclusiones financieras y evaluación de viabilidad. 112 4. CONCLUSIONES 113 5. RECOMENDACIONES 114 CIBERGRAFIA 115 Anexos 118
  • 10.
    LISTA DE TABLAS Pág. Tabla 1. Lluvia de ideas. 19 Tabla 2. Valoración de las ideas. 21 Tabla 3. Descripción de las ideas de negocio. 22 Tabla 4. Depuración de la idea de negocio final. 23 Tabla 5. Comidas rápidas. 24 Tabla 6. Rondas de ríos. 29 Tabla 7 Análisis de la competencia 74 Tabla 8 Análisis DOFA 75 Tabla 9 Tabulación de datos 76 Tabla 10 Cronograma de Actividades 83 Tabla 11 .Diagrama de Procesos. 86 Tabla 12. Impacto Ambiental. 97 Tabla 13. Plan de Comercialización. 99 Tabla 14. Costos de producción. 100 Tabla 15. Ficha técnica de la resma Reprograf. 103 Tabla 16. Ficha técnica de la caja de esferos BIC. 103 Tabla 17. Balance General. 105 Tabla 18. Estado de resultado o PyG. 106 Tabla 19. Flujo de caja 108 Tabla 20. Margen de contribución. 111
  • 11.
    LISTA DE FIGURAS Figura1. Genero de las personas encuestadas 17 Figura 2. El estrato 18 Figura 3. En qué lugar de la ciudad le gustaría encontrar la empresa 18 Figura 4. Fabricación del papel 32 Figura 5. Hélice de un pulper. 33 Figura 6. Tamaños del papel o formatos 35 Figura 7. El lápiz. 40 Figura 8 El bolígrafo 49 Figura 9 Corrector líquido 52 Figura 10. Mapa de Colombia. 60 Figura 11. Pirámide de Población. 61 Figura 12. Mapa de Zipaquira. 67 Figura 13. Genero de las personas encuestadas 77 Figura 14. El estrato 78 Figura 15. En qué lugar de la ciudad le gustaría encontrar la empresa? 78 Figura 16. Estructura Organizacional. 81 Figura 17. Cluster o cadena productiva. 84 Figura 18. Diagrama de Flujo. 85 Figura 19. Fotografia produccion. 87 Figura 20. Fotografía producción 88 Figura 21. Fotografía Produccion. 88 Figura 22. Fotografia Produccion. 89 Figura 23. Fotografia Produccion. 90 Figura 24. Fotografía Producción. 91 Figura 25. Fotografía Producción, 92 Figura 26. Fotografía Producción. 93 Figura 27. Fotografía Producción. 94
  • 12.
    LISTA DE ANEXOS Pág. Anexo A Encuesta desarrollada por los socios 17 Anexo B Biografía de Cai Lun 47 Anexo C Biografía He de Han 47 Anexo D Historia de la imprenta 48 Anexo E Biografía de Luis XIII 49 Anexo F Biografia de Nicolas-Jacques Conté 52 Anexo G Biografia de William Monroe Trotter 54 Anexo H Biografia de Johann Eberhard Faber 54 Anexo I Biografia de Bette Claire Graham 109 Anexos J Estados de flujo de efectivo 109
  • 13.
    INTRODUCCIÓN. La necesidad detener diversos elementos para poder perpetuar algún documento, como era el caso de los libros, es la misma necesidad de utilizar herramientas necesarias que permitiesen tener una mayor secuencia del mismo. Las papelerías cuentan con una infinidad de artículos que permiten desde unir dos hojas hasta ofrecer computadoras y servicio de fotocopiadora, todo ello con el fin de que los usuarios tengan una mayor coordinación de sus actividades principalmente las administrativas, las de oficina y quizás hasta de los negocios. Una papelería es útil debido a que cuenta con todos los elementos necesarios para archivar, transcribir y emitir todo tipo de documentos. Por ello es necesario una en cada esquina y que contenga todos los productos utilizables en la casa, la oficina y las empresas1. En este caso, las bases para la formación y puesta en marcha de la empresa OFFICEMARCK se realizó con el ánimo de saber cómo, que obstáculos y con qué elementos contar para constituir la empresa; con la información que se ha recolectado y la investigación a fondo de todas partes que tienen relación con la empresa sus productos y su finalidad. La información presente en este documento, se ha redactado para la práctica de la teoría que se nos ha dado a conocer en la Institución Educativa Municipal de Cundinamarca. Están presentes las ideas de negocio generadas a partir de los resultados de las encuestas desarrolladas para obtener la información de las necesidades de la población en general. Los socios en base de estos resultados desarrollaron sus propias ideas de negocio, tabulando2 la información y realizando una segunda encuesta con los resultados de la valoración y eligiendo la idea de negocio con mayor puntaje, en este caso la idea de mayor puntaje fue comercializadora y distribuidora de insumos de papelería, la cual tiene como función satisfacer una 1 ALEGRE, Luis. Historia del giro. En: Papelerías. [en línea] (2005). [consultado 20 julio 2012]. Disponible en <http://www.abccomputadoras.com/papelerias.html> 2 Tabular: Expresar valores, magnitudes u otros datos por medio de tablas.
  • 14.
    necesidad para quelos productos de papelería lleguen a las manos de los clientes sin necesidad de salir de sus residencias, esto les ahorraría más tiempo; los socios de OFFICEMARCK concluyeron el ejercer esta función. Al final se encuentran los marcos que dan explicación de la historia, contexto y conceptos teóricos de la empresa.
  • 15.
    1. GENERACIÓN DEIDEAS DE NEGOCIO La empresa OFFICEMARCK dedicada a la comercialización y distribución de insumos de papelería con fecha de creación en el mes de marzo de 2011, empezó con un número de seis socios de los cuales dos de ellos se separaron quedando como socios definitivos Jhon Alexander Mendoza Cortes, Edwin Giovani Ramírez Rodríguez, Leison Fernando Niño Romero y Edison Francisco Chisnes Galeano. Esta empresa surge del resultado de la primera encuesta realizada para saber las necesidades y preferencias de la ciudadanía y la posterior tabulación de las veinte ideas que los cuatro socios realizaron de acuerdo a una valoración que las evalúa, compuesto por tres criterios: personales3, mercado4 y recursos5. El resultado obtenido de la tabulación dio como resultado la idea de comercializadora y distribuidora de insumos de papelería. A esta comercializadora y distribuidora se le asignó un nombre que fue seleccionado dentro de los propuestos por cada uno de los socios el cual fue OFFICEMARCK. Con este nombre se representa su marca6.La empresa que no solo comercializa, distribuye a papelerías sino también a oficinas y demás negocios que requieran de dichos productos. Al igual que el nombre, el slogan7 fue elegido dentro de los planteados por los socios y el seleccionado fue, “Lo Mejor en Insumos para tu Oficina y 3 Parámetros ¿Me gusta la idea? ¿Tengo información o conocimiento? ¿Tengo apoyo familiar? ¿Tengo red de contactos? ¿Dispongo de tiempo? ¿Corresponde con mis fortalezas? 4 Parámetros ¿Tengo espacio en el mercado? ¿Es innovadora? ¿Satisface una necesidad del Mercado? ¿Tengo información de la competencia? ¿Tengo acceso a los canales de distribución? 5 Parámetros ¿Puede ser rentable? ¿Tengo disponibilidad financiera? ¿Se puede llevar a la práctica? ¿Facilidad de acceso a la materia prima? ¿Es fácil de ubicar? ¿Es fácil encontrar personal preparado? 6 Distintivo o señal que el fabricante pone a los productos de su industria, y cuyo uso le pertenece exclusivamente 7 Frase breve y original utilizada para la publicidad de la empresa 16
  • 16.
    Papelería”, el cualrepresenta la calidad del producto que se ofrece a las papelerías y oficinas. Se definieron la visión y la misión de la empresa junto con los objetivos general y los específicos, además de una encuesta realizada al público objetivo, sobre las preferencias en cuanto a los productos y servicios que se ofrecen, la cual dio a la empresa valiosa información del estado de este mercado en la ciudad, los insumos que tienen mayor y menor demanda, la forma de adquisición y el precio de estos y la ubicación de la empresa (Encuesta desarrollada por los socios Anexo A). A continuación se mostrará el resultado de las tres preguntas más importantes de la encuesta8 realizada por los socios: Figura 1. Género de las personas encuestadas 8 Encuesta: Una encuesta es un estudio observacional en el cual el investigador busca recaudar datos por medio de un cuestionario prediseñado, y no modifica el entorno ni controla el proceso que está en observación (como sí lo hace en un experimento). 17
  • 17.
    Figura 2. Elestrato Figura 3. En qué lugar de la ciudad le gustaría encontrar la empresa 1.1 LLUVIA DE IDEAS DE NEGOCIO En la presente tabla verán las veinte ideas de negocio que se propusieron por cada uno de los socios y una posterior descripción general de cada una de ellas. 18
  • 18.
    Tabla 1. Lluviade ideas. 1 Miscelánea: Esta idea de negocio se generó para reforzar más al municipio en negocios de misceláneas 2 Panadería: No habría ni la maquinaria necesaria ni los conocimientos en el tema 3 Almacén de Calzado: No habría buen capital 4 Heladería: No se tendría ni la maquinaria ni los conocimientos. 5 Almacén de Ropa: No habría el capital suficiente para tener un buen negocio de este tipo 6 Cancha Sintética: Primero no habría el capital suficiente para tener un buen negocio de este tipo 7 Papelería: Si se tendría un buen capital pero hay muchos negocios de este tipo 8 Droguería: Se necesita de mucho capital conocimientos en medicina cosa que ninguno de los socios posee. 9 Restaurante: No se tienen los conocimientos en cocina 10 Asadero: No habría las maquinarias necesarias para la producción del producto. 11 Almacén de Tecnología: Se tendría que aportar un gran capital y los socios no tienen esa cantidad de dinero. 12 Bicicleteria: No hay el conocimiento necesario. 13 Tapicería: No habría la maquinaria necesaria ni tampoco el capital. 14 Internet: Se necesitaría de mucho capital para formar tal empresa. 15 Eventos: No habría el capital necesario ni los equipos. 16 Comidas Rápidas: No se tendrían los locales. 17 Fotografía: No se tendrían los conocimientos ni la experiencia. 18 Verduras: Seria una inversión poco rentable debido a la poca demanda. 19 Cabinas Telefónicas: Se obtendrían pocas ganancias. 20 Distribuidora de Insumos de papelería: Fue la idea que obtuvo más puntaje en las tabulaciones así que se decide determinar que esta idea de negocio sea la empresa que se constituirá. En la anterior tabla fueron descritas las veinte ideas que dieron pie para el desarrollo del filtro de ideas de negocio. 19
  • 19.
    1.2 VALORACIÓN DELAS IDEAS DE NEGOCIO A continuación se mostrará la tabulación de las veinte ideas de negocio de los cuatro socios, se valoran las veinte ideas de negocio nombradas en el anterior punto, se evalúan de acuerdo a diecisiete parámetros divididos en tres grupos o criterios (Personales, de Mercado y de Recursos necesarios). Tabla 2. Valoración de las ideas VALORACIÓN DE LAS IDEAS DE NEGOCIO FILTROS PERSONALES DE MERCADO DE RECURSOS ¿TENGO ACCESO A LOS CANELES DE DISTRIBUCIÓN? CRITERIOS DE EVALUACIÓN ¿ES FACIL ENCONTRAR PERSONAL ADECUADO? ¿FACILIDAD DE ACCSESO A LA MATERIA PRIMA? ¿TENGO INFORMACIÓN DE LA COMPETENCIA? ¿SATISFACE UNA NECESIDAD DE MERCADO? 0. NADA ¿TENGO DIPONIBLILIDAD FINANCIERA? ¿SE PUEDE LLEVAR A LA PRÁCTICA? 1 A 2. SUFICIENTE ¿HAY HUECO DE MERCADO? ¿TENGO PUNTOS FUERTES? 3 A 4. POCO ¿TENGO INFORMACIÓN? ¿PUEDE SER RENTABLE? ¿TENGO CONTACTOS? ¿ES FACILDE UBICAR? ¿ME GUSTALA IDEA? ¿ES INNOVADORA? 5 A 6. NORMAL 7 A 8. NOTABLE ¿TENGO TIEMPO? 9 A 10. SOBRESALIENTE IDEAS DE NEGOCIO EVALUACIÓN DEL CRITERIO PROMEDIO 1. MISELANEA 5 3 3 6 7 3 4 5 5,35 2.PANADERIA 4 2 3 8 5 3 5 6 4,95 3. HELADERIA 6 2 4 5 5 6 7 8 5,36 4.ALMACEN DE ROPA 4 2 4 7 6 3 6 9 5,65 5.ALMACEN DE CALZADO 4 2 3 6 5 3 5 8 4,95 6.CANCHA SINTETICA 5 2 6 9 3 5 2 6 5 7. MENSAJERIA 1 5 2 1 2 5 10 8 3,65 8.COMIDAS RAPIDAS 8 6 7 8 6 4 5 6 6,6 9.RESTAURANTE 2 1 4 5 3 4 3 8 3,9 10.ASADERO 7 2 3 6 5 3 8 6 4,55 11.ALMACEN DE TECNOLOGIA 3 4 0 4 7 8 10 9 5,55 12.BICICLETERIA 5 4 4 4 0 0 8 5 3,85 13. DISTRIBUIDURA DE INSUMOS DE PAPELERIA 9 9 5 9 5 4 10 9 7,45 14.TAPICERIA 5 2 6 9 3 5 2 6 5 15.EVENTOS 6 4 6 8 4 3 3 5 4,9 16.DROGERIA 4 2 4 7 6 3 6 9 5,65 17.FOTOGRAFIA 3 2 5 5 4 3 3 3 3,1 18.ALMACEN DE FRUTAS Y VERDURAS 2 1 4 5 3 4 3 8 3,9 19.VENTA DE POLLOS 6 3 5 6 4 4 7 6 5,3 20.CABINAS TELEFONICAS 4 2 4 7 6 3 6 9 5,65 20
  • 20.
    En la anteriortabla se mostro el resultado que arrojo la valoración de ideas de negocio del cual se resaltaron las cinco mejores. 1.3 DESCRIPCIÓN DE LAS IDEAS DE NEGOCIO A continuación está la tabulación de las cinco mejores ideas del total de las matrices desde cada uno de los cuatro socios y después descritas. Tabla 3. Descripción de las ideas de negocio. IDEA DE NEGOCIO PRODUCTOS MATERIAS MAQUINARIA Y CAPACITACIONES O PRIMAS EQUIPOS SERVICIOS Almacén de ropa Camisas, Telas, lanas, Maquinas de SI estudio para la pantalones, cuero etc. cocer, reglas de atención del cliente. medias etc. costureria etc. Comidas rápidas Pizza, Pan, carne, Carro de ventas, SI estudio para la hamburguesa, salchichas, micro hondas, atención del cliente. arepas, etc. salsas, etc. cilindro de gas, etc. Distribuidora de Esferos, Esferos, Vitrina NO. insumos de resmas, resmas, papelería lápices, etc. lápices, etc. Droguería Medicinas, Medicinas, Vitrina, caja SI estudio para la vacunas, vacunas, registradora, atención del cliente Y productos de productos de estantes, etc. estudios universitarios aseo personal aseo de medicina. personal Cabinas telefónicas Teléfonos y Teléfonos y Paredes SI estudio para la celulares. celulares. prefabricadas, atención del cliente Y computadores, estudios sillas, etc. 21
  • 21.
    1.4 SELECCIÓN YCONCLUSIÓN DE LA IDEA A continuación se describe el porqué de la idea final de negocio. Distribuidora de insumos de papelería No. 1 Tabla 4. Depuración de la idea de negocio final. PREGUNTAS SI NO NO NECESITO MAS SABE INFORMACIÓN ¿Cree que es viable o factible? x ¿La inversión corre un mínimo riesgo? x ¿Posee valor agregado? x ¿Cuenta con la asesoría suficiente? x ¿Conoce los proveedores? x ¿Tiene suficiente potencial de mercado? X ¿Es mejor que el de la competencia? X ¿Conoce la competencia? x ¿Tiene calculado un precio a su producto o x servicio? ¿Puede mejorar sus ganancias? x ¿Cuenta con los recursos necesarios? x ¿Conoce cuanto capital de inicio necesita? x ¿El negocio es legal? x ¿Dispongo de tiempo? x 22
  • 22.
    Comidas rápidas No.2 Tabla 5. Comidas rápidas. PREGUNTAS SI NO NO NECESITO MAS SABE INFORMACIÓN ¿Cree que es viable o factible? x ¿La inversión corre un mínimo riesgo? x ¿Posee valor agregado? x ¿Cuenta con la asesoría suficiente? X ¿Conoce los proveedores? x ¿Tiene suficiente potencial de mercado? x ¿Es mejor que el de la competencia? X ¿Conoce la competencia? x ¿Tiene calculado un precio a su producto o x servicio? ¿Puede mejorar sus ganancias? x ¿Cuenta con los recursos necesarios? x ¿Conoce cuanto capital de inicio necesita? x ¿El negocio es legal? ¿Dispongo de tiempo? x La idea final de negocio, se obtiene a partir de la de la base que se plantea tras la encuesta realizada en varios sectores de la ciudad y a la gente del común sobre las necesidades que tenían, los servicios o productos que les hacían falta a ellos y 23
  • 23.
    a la ciudad,la calidad y precio de estos, la ubicación de la posible empresa y otras preguntas más que servirán a los socios para establecer sus veinte ideas de negocio y realizar la matriz, para la maduración de ideas de negocio se desarrolla de acuerdo a unos criterios y parámetros establecidos. Las veinte ideas se generan a partir de los resultados de la primera encuesta a las cuales se les da una valoración de uno a diez de acuerdo a los parámetros de la matriz. Después de haber desarrollado la matriz se seleccionan los resultados de cada una de las ideas donde se tabulan y se seleccionan las cinco mejores. Finalmente los socios se deciden por la idea de la comercializadora y distribuidora de insumos de papelería que estaba dentro de las cinco mejores ideas, por ser una idea que necesita de poco capital, es necesaria para un público objetivo y los productos que se ofrecen son de bajo costo y sin tiempo de caducidad, así que se mantienen hasta su uso. Los socios disponen del tiempo y el dinero suficiente que se necesita para el inicio de la empresa con un capital seguro de no perderse, bajo y con una buena asesoría ese capital se multiplicara. Por último se tiene un conocimiento básico de la competencia, y un conocimiento fuerte de los proveedores que surtirán a la empresa de su materia prima que se convertirá en el producto final a distribuir. 24
  • 24.
    2. MARCO DEREFERENCIA A continuación se describen los aspectos contextuales, conceptuales, históricos, teóricos y legales relacionados con la empresa OFFICEMARCK 2.1 MARCO CONTEXTUAL A continuación se describirá la información referente al entorno cercano en el que se desarrolla el proyecto. La empresa OFFICEMARCK se ubica en el barrio Santa Mónica en la dirección cll10N° 20A20 del municipio de Zipaquirá, en un sector que promedian estratos uno, dos y tres con una capacidad media y alta de poder adquisitivo 9, El municipio de Zipaquirá cuenta con una población de 120.000 habitantes. Geografía Descripción Física: EXTENSIÓN: Zipaquirá posee una extensión aproximada de 197 kilómetros cuadrados así: 8 kilómetros cuadrados de la zona urbana y 189 kilómetros cuadrados de la zona rural. ALTURA SOBRE EL NIVEL DEL MAR: La altitud del casco urbano del municipio de Zipaquirá sobre el nivel del mar es de 2.650 metros. CLIMA: Zipaquirá tiene una temperatura media de 14º centígrados. En los meses de sequía y verano sube a 16º centígrados y se han registrado excepcionalmente olas transitorias de calor hasta de 20º centígrados. 9 El poder adquisitivo está determinado por la cantidad de bienes y servicios que pueden ser comprados con una suma específica de dinero. http://es.wikipedia.org/wiki/Poder_adquisitivo 25
  • 25.
    RELIEVE: Topográficamente esta secciónterritorial está dividida en dos regiones bien definidas: 1.- Región plana situada al oriente, rica en pastos aprovechados para la ganadería. 2.- Región montañosa situada al occidente, (rica en minerales) entre la que se destacan entre otras las siguientes alturas: a.- El cerro del Zipa bajo el cual se encuentra la mina y su monumental templo subterráneo de sal, el Páramo de Guerrero rico en yacimientos de carbón, la serranía de Ventalarga con Pantano Redondo b.- El cerro del Calzón. HIDROGRAFÍA: Con excepción de muy pocos riachuelos que nacen al suroeste, provienen principalmente de las hoyas de las montañas situadas al norte, asiento del Páramo de Guerrero, Páramo Alto y Pantano Redondo. La ramificación de la cordillera occidental, da nacimiento a importantes quebradas de apacible caudal. Al este, es poco rica la hidrografía por ser esta la parte plana del municipio y la más seca. Principales Ríos de Zipaquirá: Al norte: El río Neusa, el cual nace en el Páramo de Guerrero y atraviesa la Vereda de Riofrío con dirección nordeste. Al sur: El Río Frío Al oriente: El río Tibitó Al occidente: El Juratena La parte plana del municipio la riegan los ríos Neusa y Tibitó (que después se llama Funza o Bogotá). Entre las quebradas, merecen especial mención: Al norte: Alizal, Versalles, Quiroga, Pescadero, La Calera, Los Coclíes y el Tejar. Al oriente: Quebrada Honda, Del Mortiño, Los Laureles, (La Fuente), Chitagá, La Amarilla, La Toma y Susagua. Al Occidente: Pantano largo, El Carrizal, Rodamontal, la Arteza, El Rionegro o Tosagua, llamado en su nacimiento La Tibia y El Tejar o Uricia. Al sur: El Hornillo, El Gavilán o Chitagua, Aguaclara, Guabal, la Colorada y el Salitre. 26
  • 26.
    Límites del municipio: Zipaquiráestá situada en el centro de la República de Colombia Departamento de Cundinamarca. Límites: Zipaquirá limita: Por el norte con el municipio de Cogua Por el sur con los municipios de Tabio, Cajicá y Tocancipá Por el occidente con los municipios de Subachoque y Pacho y Por el oriente con los municipios de Tocancipá, Nemocón y Cogua Extensión total: 197 Km2 Extensión área urbana: 8 Km2 Extensión área rural: 189 Km2 Altitud de la cabecera municipal (metros sobre el nivel del mar): 2650 Temperatura media: 14º C Distancia de referencia: 47 Mapas: Ecología El río Bogotá bordea al Municipio de Zipaquirá en su costado suroriental, en longitud cercana a los 15 km. De esta manera, el municipio de Zipaquirá queda inscrito como parte la cuenca del río, el cual constituye el eje ambiental fundamental y espina dorsal del sistema hídrico de la sabana. A lo largo de su recorrido por la sabana, el río Bogotá recibe el caudal de una multiplicidad de ríos y quebradas que conforman un complejo sistema de sub-cuencas y microcuencas. El río alimenta a su vez una serie de embalses y represas que surten los acueductos de la sabana (Chingaza, Neusa, Sisga y Tominé). Zipaquirá posee un importante recurso en este aspecto, representado en el Páramo de Guerrero, el 27
  • 27.
    cual comparte conmunicipios vecinos (Pacho, Cogua, Tausa) y da origen al río Frío y a una serie de microcuencas que constituyen parte esencial del recurso hídrico territorial de estos municipios y de la sabana. RONDAS DE RÍOS Tabla 6. Rondas de ríos. Descripción de Cuencas Superficie en Ha % Cobertura Hidrográficas Sub - cuenca del Río Frío 9980 48.3 Sub - cuenca del Río 2750 13.3 Negro Sub - cuenca del Río 2306 11.2 Neusa Sub - cuenca del Río 1700 8.2 Susaguá Microcuenca Quebrada los 1143 5.5 Laureles Cuenca Río Bogotá 830 4.0 Microcuenca Quebrada la 869 2.8 Amarilla Total Cuenca Río Bogotá 19878 93.3 Microcuenca del 1066 nacimiento del Río Batán Microcuenca del 232 nacimiento del Río Bosque Total Microcuencas de nacimiento de ríos de otros 104 municipios TOTAL 1402 6.7 28
  • 28.
    Fuente: Información ActualizaciónPagina Web Gobernación de Cundinamarca - Secretaria de Desarrollo Económico Economía Zipaquirá es un Municipio atractivo ya que por se cabecera de provinsia aquí llegan gran cantidad de productos agropecuarios de toda la región, la Empresa Frigorífico de Zipaquirá EFZ se destaca como el mejor frigorífico de región para el 10 sacrificio y desposte de ganado mayor y menor. En la parte agropecuaria se presentan cultivos de la papa, de la zanahoria y la arveja, en la parte pecuaria se cuenta con una buena ganadería. La parte comercial representa más del 50 % de 11 las actividades económicas desarrolladas en el Municipio; el turismo es un aspecto a resaltar gracias a la Catedral de Sal ubicada en una gigantesca mina de sal, la cual podría satisfacer la demanda mundial durante aproximadamente 100 años y la cual recibe mas de 500.000 turistas nacionales e internacionales al año. Vías de comunicación Terrestres: Zipaquirá está unida a los municipios vecinos por medio de carreteras y ferrocarril. Por carretera se comunica con Bogotá, Chía, Cajicá, Nemocón, Pacho, Tabio, Tenjo, Gachancipá, Tocancipá, Sopó, Cogua, Tausa y Subachoque. Por ferrocarril se comunica con Nemocón, Cajicá, Chía y Bogotá. Las Veredas poseen carreteras pavimentadas en su gran mayoría y vías destapadas. 2.2 MARCO TEÓRICO-CONCEPTUAL 29
  • 29.
    A continuación semuestra el marco teórico-conceptual con información completa, la historia relacionada con la materia prima dominante de la mayoría de los productos que comercializa y distribuye la empresa OFFICEMARCK. Concepto del papel: Es una hoja que es elaborada con fibras de celulosa vegetal. El papel se emplea para la escritura y la impresión, para el embalaje 12 y el empaquetado, y para numerosos fines especializados que van desde la filtración de precipitados en disoluciones hasta la fabricación de determinados materiales de construcción. El desarrollo de maquinaria para la producción de papel a gran escala ha sido, en gran medida, responsable del aumento en los niveles de alfabetización y educación en todo el mundo. Fabricación mecanizada del papel Figura 4. Fabricación del papel http://www.google.com.co/imgres?um=1&hl=es&biw=1366&bih=643&tbm=isch&tbnid=jVOx3cHJD WfxIM:&imgrefurl=http://www.inventosydescubrimientos.info/2010/09/papel.html&docid=x0kiS- wrjIOEqM&imgurl=http://2.bp.blogspot.com/_ms_ATM 12 El embalaje: es la acción y efecto de embalar. Este procedimiento consiste en disponer de manera sumamente cuidadosa todos aquellos objetos que van a ser transportados a un determinado lugar. http://www.maquinariapro.com/materiales/embalajes.html 30
  • 30.
    El proceso básicode la fabricación de papel no ha cambiado a lo largo de más de 2.000 años, e implica dos etapas: trocear13la materia prima en agua para formar una suspensión de fibras individuales y formar láminas de fibras entrelazadas extendiendo dicha suspensión sobre una superficie porosa adecuada que pueda filtrar el agua sobrante. En la fabricación manual de papel, la materia prima (paja, hojas, corteza, trapos u otros materiales fibrosos) se coloca en una tina o batea y se golpea con un mazo pesado para separar las fibras. Durante la primera parte de la operación, el material se lava con agua limpia para eliminar las impurezas, pero cuando las fibras se han troceado lo suficiente, se mantienen en suspensión sin cambiar el agua de la tina. En ese momento, el material líquido, llamado pasta primaria, está listo para fabricar el papel. La principal herramienta del papelero es el molde, una tela metálica reforzada con mallas cuadradas o rectangulares. El dibujo de las mallas se puede apreciar en la hoja de papel terminada si no se le da un acabado especial. Figura 5. Hélice de un pulper. http://commons.wikimedia.org/wiki/File:Pulper.jpg?uselang=es 13 Trocear: Dividir o cortar en trozos una cosa entera http://es.thefreedictionary.com/trocear 31
  • 31.
    El molde secoloca en un bastidor14 móvil de madera, y el papelero sumerge el molde y el bastidor en una tina llena de esta pasta. Cuando los saca, la superficie del molde queda cubierta por una delgada película de pasta primaria. El molde se agita en todos los sentidos, lo que produce dos efectos: distribuye de forma uniforme la mezcla sobre su superficie y hace que las fibras adyacentes 15 se entrelacen, proporcionando así resistencia a la hoja. Mientras se agita el molde, gran parte del agua de la mezcla se filtra a través de la tela metálica. A continuación se deja descansar el molde, con la hoja de papel mojado, hasta que esta tiene suficiente cohesión16 para poder retirar el bastidor. Una vez retirado el bastidor del molde, se da la vuelta a este último y se deposita con suavidad la hoja de papel sobre una capa de filtro. Después se coloca otro filtro sobre la hoja, se vuelve a poner una hoja encima y así sucesivamente. Cuando se han colocado unas cuantas hojas de papel alternadas17 con filtros, la pila de hojas se sitúa en una prensa hidráulica 18 y se somete a una gran presión, con lo que se expulsa la mayor parte del agua que queda en el papel. A continuación, las hojas de papel se separan de los filtros, se apilan19 y se prensan. El proceso de prensado se repite varias veces, variando el orden y la posición relativa de las hojas. Este proceso se denomina intercambio, y su repetición mejora la superficie del papel terminado. La etapa final de la fabricación del papel es el secado. El papel se cuelga de una cuerda en grupos de cuatro o cinco hojas en un secadero especial hasta que la humedad se evapora casi por completo. Los papeles que vayan a emplearse para escribir o imprimir exigen un tratamiento adicional después del secado, porque de lo contrario absorberían la tinta, y el texto 14 Bastidor: Estructura o armazón, generalmente de madera, que deja un hueco en el medio y sirve para sostener otros elementos http://es.thefreedictionary.com/bastidor 15 Adyacente: Está muy próximo o unido a otra cosa 16 Cohesión: Unión de dos cosas. 17 Alternar: Sucederse unas cosas a otras recíproca y repetidamente 18 Hidráulica: Esta encarga de las propiedades mecánicas de los fluidos 19 Apilar :Poner una cosa sobre otra, encimar, hacer una pila o un montón 32
  • 32.
    y las imágenesquedarían borrosas. El tratamiento consiste en conferirle 20 al papel sumergiéndolo en una disolución21 de cola animal, secar el papel aprestado22 y prensar las hojas entre láminas de metal o de cartón liso. La intensidad del prensado determina la textura de la superficie del papel. Los papeles de textura rugosa se prensan ligeramente durante un periodo relativamente corto, mientras que los de superficie lisa se prensan con más fuerza y durante más tiempo. Tamaños del papel o formatos: Figura 6. Tamaños del papel o formatos http://commons.wikimedia.org/wiki/File:A_size_illustration.svg?uselang=es El papel se suele vender por resmas, en hojas de tamaños normalizados. Una resma suele tener 480 hojas, aunque las de papel de dibujo o papel fabricado a mano tienen 472. El papel para libros o el papel prensa para imprimir con placa plana se vende en resmas de 500 hojas y en resmas perfectas de 516 hojas. El 20 Conferir: Cotejar y comparar. 21 Disolución: Mezcla homogénea de dos o más sustancias que forman una única fase 22 Aprestar: Preparar o disponer lo necesario para una cosa 33
  • 33.
    tamaño más habitualde papel para libros es el del pliego de 112 × 168 cm. El papel prensa para la impresión en rotativas23 viene en rollos de distintos tamaños. Un rollo típico de papel prensa, de unos 725 kg, puede tener 170 cm de ancho y 8.000 m de largo. Tipos de papel A continuación se mostraran todos los tipos de papel Papel cristal Papel traslúcido, muy liso y resistente a las grasas, fabricado con pastas químicas muy refinadas24 y subsecuentemente calandradas. Es un similsulfurizado de calidad superior fuertemente calandrado25. La transparencia es la propiedad esencial. Papel rígido, bastante sonante, con poca mano, sensible a las variaciones higrométricas26. A causa de su impermeabilidad y su bella presentación, se emplea en empaquetados de lujo, como en perfumería, farmacia, confitería y alimentación. Vivamente competido por el celofán o sus imitaciones. Papel de estraza Papel fabricado principalmente a partir de papel recuperado (papelote) sin clasificar. Papel libre de ácido En principio, cualquier papel que no contenga ningún ácido libre. Durante su fabricación se toman precauciones especiales para eliminar cualquier ácido activo que pueda estar en la composición, con el fin de incrementar la permanencia del papel acabado. La acidez más común proviene del uso de aluminio para precipitar las resinas27 de colofonia28 usadas en el encolado, de los reactivos y productos residuales del blanqueo de la pasta (cloro y derivados) y de la absorción de gases acídicos (óxidos de nitrógeno y azufre) de 23 Rotativas: Periódico impreso con una rotativa. 24 Refinar: Hacer más fina o pura una sustancia, eliminando las impurezas 25 Calandrado: Prensado de goma, tejidos, papel, metales, etc. para satinar, aplanar, proteger o pulir. 26 Higrométrico: Cuerpo muy sensible a los cambios de humedad de la atmósfera. 27 Resina: Sustancia pegajosa, sólida o de consistencia pastosa, que se disuelve en el alcohol pero no en el agua y que se obtiene de algunas plantas de forma natural o se fabrica artificialmente 28 Colofonia: Resina sólida, traslúcida, pardusca o amarillenta e inflamable que se obtiene de la destilación de trementina 34
  • 34.
    atmósferas contaminadas circundantes.Un proceso de fabricación de papel ácido es incompatible con la producción de papeles duraderos. Papel kraft Papel de elevada resistencia fabricado básicamente a partir de pasta química kraft (al sulfato). Puede ser crudo o blanqueado. En ocasiones y en algunos países se refiere al papel fabricado esencialmente con pastas crudas kraft de maderas de coníferas29. Los crudos se usan ampliamente para envolturas y embalajes y los blanqueados, para contabilidad, registros, actas, documentos oficiales, etc. El término viene de la palabra alemana para resistencia. Papel liner. Papel de gramaje30 ligero o medio que se usa en las cubiertas, caras externas, de los cartones ondulados. Se denomina kraftliner cuando en su fabricación se utiliza principalmente pasta al sulfato (kraft) virgen, cruda o blanqueada, normalmente de coníferas31. La calidad en cuya fabricación se utilizan fibras recicladas se denomina testliner32, a menudo constituido por dos capas. Papel (cartón) multicapa. Producto obtenido por combinación en estado húmedo de varias capas o bandas de papel, formadas separadamente, de composiciones iguales o distintas, que se adhieren por compresión y sin la utilización de adhesivo alguno. Papel similsulfurizado. Papel exento de pasta mecánica que presenta una elevada resistencia a la penetración por grasas, adquirida simplemente mediante un tratamiento mecánico intensivo de la pasta durante la operación de refinado, que también produce una gelatinización extensiva de las fibras. Su porosidad 29 Conífera: Profusión de ramas y árboles, principalmente de hoja perenne y algunos arbustos qué tiene licencia estrecha o agujas 30 Gramaje: Peso en gramos de un papel por metro cuadrado. Coníferas: Las coníferas son plantas gimnospermas que producen semillas en conos 31 femeninos ( piñas o gálbulos), formadas por escamas dispuestas alrededor de un eje http://www.botanical-online.com/coniferas.htm 32 Test liner: La materia prima del cartón de Línea Standard es el papel test liner, reciclado con un tratamiento especial de encolado http://www.proz.com/kudoz/english_to_spanish/other/654499- test_liner.html 35
  • 35.
    (permeabilidad a losgases) es extremadamente baja. Se diferencia del sulfurizado verdadero en que al sumergirlo en agua, durante un tiempo suficiente, variable según la calidad, el símil pierde toda su resistencia mientras que el sulfurizado conserva su solidez al menos en parte. Papel sulfurizado. Papel cuya propiedad esencial es su impermeabilidad a los cuerpos grasos y, asimismo, una alta resistencia en húmedo y buena impermeabilidad y resistencia a la desintegración por el agua, incluso en ebullición. La impermeabilización se obtiene pasando la hoja de papel durante unos segundos por un baño de ácido sulfúrico concentrado (75%, 10 °C) y subsiguiente eliminación del ácido mediante lavado. Al contacto con el ácido, la celulosa se transforma parcialmente en hidrocelulosa, materia gelatinosa que obstruye los poros del papel y lo vuelve impermeable. Papel tisúe. Papel de bajo gramaje, suave, a menudo ligeramente crespado en seco, compuesto predominantemente de fibras naturales, de pasta química virgen o reciclada, a veces mezclada con pasta de alto rendimiento (químico-mecánicas). Es tan delgado que difícilmente se usa en una simple capa. Dependiendo de los requerimientos se suelen combinar dos o más capas. Se caracteriza por su buena flexibilidad, suavidad superficial, baja densidad y alta capacidad para absorber líquidos. Se usan para fines higiénicos y domésticos, tales como pañuelos, servilletas, toallas y productos absorbentes similares que se desintegran en agua. Papel permanente. Un papel que puede resistir grandes cambios físicos y químicos durante un largo período (varios cientos de años). Este papel es generalmente libre de ácido, con una reserva alcalina 33 y una resistencia inicial razonablemente elevada. Tradicionalmente la comunidad cultural ha considerado crucial usar fibras de alta pureza (lino o algodón) para asegurar la permanencia del papel. Hoy día, se considera que se ha de poner menos énfasis en el tipo de 33 Alcalina: Se aplica a la sustancia química que tiene propiedades básicas http://es.thefreedictionary.com/alcalina 36
  • 36.
    fibra y mássobre las condiciones de fabricación. Un proceso de fabricación ácido es incompatible con la producción de papeles permanentes. Papel fluting. Papel fabricado expresamente para su ondulación para darle propiedades de rigidez y amortiguación. Normalmente fabricado de pasta semiquímica de frondosas34 (proceso al sulfito neutro, NSSC), pasta de alto rendimiento de paja de cereales o papel recuperado, se usa en la fabricación de cartones ondulados. Papel de piedra. Es una combinación de Carbonato Cálcico (80%) con una pequeña cantidad de resinas no-tóxicas (20%) para crear un sustrato sostenible fuerte. El Carbonato Cálcico proviene mayoritariamente de desperdicios de la industria de construcción, como el mármol, la caliza y el yeso, que son molidos en un polvo muy fino. El PE proviene en parte de residuos post-industriales reciclados y actúa como un ligante para el Carbonato Cálcico. De la simbiosis 35 de esos materiales resulta un producto que resiste fuertemente, tanto al agua como a las roturas. Es un proceso de fabricación ecológico y de los más modernos, durante el proceso de producción el consumo de energía representa aproximadamente el 50% de lo que se consume fabricando pasta de papel normal, no hace falta utilizar para nada el agua y no se emite ningún gas tóxico. 34 Frondoso: Se aplica al lugar que tiene mucha vegetación http://es.thefreedictionary.com/frondoso 35 Simbiosis: Dícese de una disolución o Mezcla Enciclopedia Temática Ilustrada 37
  • 37.
    El lápiz Acontinuación se mostrara la historia, concepto, fabricación y tipos de lápiz Figura 7. El lápiz. http://www.google.com.co/imgres?start=95&num=10&um=1&hl=es&biw=1366&bih=643&tbm=isch& tbnid=VlGbAZv0JH9z2M:&imgrefurl=http://es.123rf.com/photo_3812856_fila-de-lapices-de-color- amarillo-cerca-de borradores.html&docid=XmufDRcTPbfqwM&imgurl=http://us.123rf.com/400wm/400/400/moodboard /moodboard0811/moodboard081101970/3812856-fila-de-lapices-de-color-amarillo-cerca-de- borradores.jpg&w=400&h=266&ei=UBDZT8bmC4j49QSEs9HzAw&zoom=1&iact=hc&vpx=740&vpy =336&dur=521&hovh=179&hovw=268&tx=154&ty=201&sig=104990954528029877131&page=5&tb nh=136&tbnw=189&ndsp=25&ved=1t:429,r:15,s:95,i:52 Concepto del lápiz: Es un elemento de escritura o dibujo generalmente para realizar tareas, consiste en una mina o barrita de pigmento36 (generalmente de grafito y una grasa o arcilla especial, pero puede también ser pigmento coloreado d1|1e carbón de leña) y encapsulado generalmente en un cilindro de madera fino, aunque las envolturas de papel y plásticas también se utilizan. Fabricación mecanizada del lápiz: Para fabricar los lápices es necesario mezclar grafito, arcilla y agua (el porcentaje de grafito y arcilla se determinará según la 36 Pigmento: Sustancia colorante natural o artificial http://www.wordreference.com/definicion/pigmento 38
  • 38.
    dureza que sedesee dar al lápiz) hasta crearse una masa consistente y uniforme. Esta masa será introducida en un horno que le retirará la mayor parte del agua. El resultado, de esta horneada es una piedra con ambos componentes que va a ser triturada y reducida en pequeños granos que posteriormente serán introducidos en rollos compresores para eliminar impurezas existentes en la arcilla. Después de este proceso el producto resultante será compactado formando un cartucho macizo de grafito que será colocado en una maquina de donde saldrán los “hilos” de mina. Estos “hilos” son cortados a la medida del lápiz, y entrarán en una máquina de secar que les retirará el agua que aún contenga y se van a cocer en un horno a la temperatura 1.020ºC. Para que las minas queden resistentes, blandas, aptas para escribir y borrar, serán impregnadas de grasa por ósmosis 37. "Si la mina es alma del lápiz la madera es su cuerpo…" Se usan tablas de cedro a las que se le abrirán varias ranuras, y allí van a ser colocadas las minas. Posteriormente es sobrepuesta otra tabla también con ranuras, dejando encerradas las minas en su interior. Luego pasan a una prensa donde quedarán a secándose durante 24 horas. Al término de este periodo, se da finalmente origen a los diferentes formatos de lápices a través de un proceso de separación. Luego de esta operación los lápices aún en bruto38 necesitan tomar su propia “personalidad39”, y pasaran a la sección del barniz40 que les dará el acabado final. Primero van a ser barnizados varias veces cada unidad hasta queden con un color totalmente uniforme. Después son eliminados los excesos de barniz y aplicados todos los tipos de acabados (impresión, colocación de las gomas, cabezas pintadas, etc.). A partir de aquí los lápices están listos para que ser envasados. 37 Osmosis: Paso de las moléculas de disolvente a través de una membrana semipermeable (permite el paso a través suyo del disolvente pero no de las moléculas del soluto) que separa dos disoluciones de distinta concentración http://es.thefreedictionary.com/ósmosis 39 La personalidad es un constructo psicológico, con el que nos referimos a un conjunto dinámico de características de una persona. 40 Barniz: Disolución de una o más resinas en un líquido que al aire se volatiliza o se deseca 39
  • 39.
    Tipos de lápiz:A continuación se mostrara todos los tipos de lápiz existentes. Barras de grafito: que son ideales para cubrir extensas aéreas, las de Faber- Castell41 tienen un diámetro es de 12mm y sus graduaciones son cuatro: 2B, 4B, 6B, 9B Lápices de puro grafito: (sin la madera) envueltos en un plástico protector que permite un trabajo limpio con el mismo largo de un lápiz común, Faber-Castell tiene cuatro: HB, 3B, 6B, 9B Lápices de carbón de leña: Se hacen del carbón de leña y se lo introduce en un cilindro de madera estos proporcionan negros más plenos42 que los lápices del grafito, pero tienden a manchar fácilmente y son más abrasivos43 que el grafito44. Dentro de línea de Faber-Castell tiene lápices en la línea Pitt Monochorome carbón graso: en duro, medio y blando y carbón tiza en blando medio y duro Lápices de tiza: tienen la misma composición que los pasteles a la tiza, es decir, pigmento más aglutinante45 pero insertos en una barra de madera igual al lápiz, de modo tal que permite destacar detalles, los tonos son el blanco, la sanguina que es fabricado con oxido de hierro, el bistre que es un marrón oscuro (hecho de hollín más madera de haya), y el sepia. En este plano Faber- Castell elabora estos tonos en la línea Pitt Pastel, y además de los tonos mencionados mas algunos intermedios. Lápices de grasa: También conocidos como marcadores de China. Escriben virtualmente en cualquier superficie (incluyendo vidrio, plástico, metal y 41 Faber-Castell: es Tecnacril Ltda., una subsidiaria que inició operaciones en el año 1976 y hoy es una de las principales compañías protagonistas de la industria de la escritura en el país http://www.faber-castell.com.co/22615/Faber-Castell-Colombia/default_news.aspx 42 Plenos: Indica que algo ocurre en el momento culminante, central o de mayor intensidad http://es.thefreedictionary.com/plenos 43 Un abrasivo: Sustancia usada para arrancar materia mediante raspado y bruñido http://es.thefreedictionary.com/abrasivo 44 El grafito: El grafito natural es una forma alotrópica del carbón http://201.131.19.30/Estudios/Mineria/Sistema%20Mineria/grafito/CARACTERISTICAS.htm 45 Aglutinar: Unir, pegar una cosa con otra http://www.wordreference.com/definicion/aglutinar 40
  • 40.
    fotografías). Los lápicesde grasa más comúnmente están envueltos en papel (Berol y Sanford adhesivos), pero pueden también estar envueltos en madera (como el StaedtlerOmnichrom). Dentro de los lápices de grasa en la línea Faber- Castell tenemos los denominados Pitt Base Grasa, que producen un trazo suave resistente al agua y sus tonos son: Sanguina Oscuro Medio, Negro Extra Suave,Negro Suave, Negro Medio, Negro Duro, Negro Extra Duro Lápices de colores: se componen de una mezcla de arcilla, y pigmento aglutinado con cola en una amplia gama de colores Lápices de Acuarelables: Éstos se diseñan para el uso con técnicas de acuarela. Los lápices se pueden utilizar solos para las líneas agudas y en negrilla. Los trazos hechos por el lápiz se pueden también saturar con agua y extender con pinceles. Lápices de carpintería: Estos lápices tienen dos características principales: su forma los previene del balanceo, y su mina es fuerte. El lápiz más viejo que subsiste es un lápiz de carpintería alemán; que data a del siglo XVII y ahora está en la colección de FaberCastell. Lápices de copiado: Estos son lápices de grafito con un tinte agregado que crea una marca indeleble46. Fueron inventados a fines del siglo XIX para la imprenta de la prensa y como un substituto práctico para las plumas. Sus marcas son a menudo visualmente indistinguibles de las de los lápices estándar del grafito, pero cuando están humedecidas sus marcas se disuelven a una tinta coloreada, que luego se imprime a otra pieza de papel. Se utilizó hasta comienzos del siglo XX, en que el bolígrafo los substituyó lentamente. Lápices borrables del color: Contrario a los lápices de color a base de cera estos pueden ser borrados fácilmente. Se usa principalmente en bosquejos, donde el objetivo es crear un esquema usando el mismo color que otros medios (tales 46 Indeleble: Que no se puede borrar o quitar http://www.wordreference.com/definicion/indeleble 41
  • 41.
    como lápices decera, o pinturas de acuarela) llenarían, o cuando el objetivo es explorar el bosquejo del color. Algunos animadores prefieren lápices borrables de color a los lápices del grafito porque estos no manchan fácilmente, y los diversos colores permiten una mejor separación de objetos en el bosquejo. Copio-editores los encuentran útiles también, pues sus marcas se destacan más que el grafito pero pueden ser borradas. Lápices no reproducibles: O los Non-photo lápices azules hacen marcas que no son reproducidas por las fotocopiadoras (Sanford'sCopy-not o Staedtler' Mars Non-photo) o por las copiadoras whiteprint (Staedtler' s Mars Non-Print). Lápiz de estenógrafo: Se espera que estos lápices sean muy confiables, y su mina es a prueba de roturas. Los lápices del estenógrafo se afilan a veces en ambos extremos Lápiz de golf: Los lápices de golf son generalmente cortos (una longitud común es los 9cm) y muy baratos. También se conocen como lápices de biblioteca, ya que muchas bibliotecas los ofrecen como instrumentos de escritura desechables. Lápices mecánicos o Portaminas: están compuestos con un mecanismo para empujar las minas de grafito que llevan en su interior, son recargables, y con variedad de durezas. Conceptos del bolígrafo: es un instrumento de escritura. Se trata del más popular y utilizado del mundo, y se caracteriza por su punta de carga, que contiene una bola generalmente de acero o tungsteno, que, en contacto con el papel, va dosificando47 la tinta a medida que se la hace rodar, del mismo modo que un desodorante de bola. Puede ser de punto fino, mediano o diamante. 47 Dosificar: Regular la cantidad o porción de otras cosas Enciclopedia Temática Ilustrada 42
  • 42.
    Básicamente es untubo de plástico o metal que contiene la tinta, teniendo en un extremo la punta de escritura, que engarza48 una pequeña esfera o bola, de la que toma el nombre, y que sirve para regular la salida de tinta al papel de forma fluida y constante. Este tubo o "carga" (de tinta) se encuentra en el interior de un armazón que permite asirlo con comodidad. Dicho armazón puede ser de dos partes (base y tapón) o de una sola, con diversos mecanismos que sacan o retraen la punta de la carga para protegerla de golpes y evitar que manche cuando se lleva en el bolsillo. La masiva producción ha hecho que su costo sea muy bajo y lo ha convertido en el instrumento universal de escritura manual. Tipos de bolígrafo: A continuación se mostrara los tipos de bolígrafo Bolígrafos desechables  Plumas desechables se descartan después de la tinta se ha agotado.  Están hechos completamente de plástico, a excepción de la bola de metal extremo.  Son más baratos que los bolígrafos recargables, pero a menudo el uso de tinta de calidad inferior.  Por lo general son cubiertos con tapas para proteger el balón cuando no en uso. Bolígrafos recargables  Recargables bolígrafos de tinta han desmontable cámaras que pueden ser sustituidos cuando la tinta se agote.  Por lo general, presentan cuerpos metálicos, pero el depósito de tinta está hecha de plástico fino.  La mayoría de los tipos tienen un diseño retráctil, donde se empuja la punta o en el uso de un botón en la parte superior. 48 Engarzar: Unir varias ideas, palabras, pensamientos, de modo que queden relacionados entre sí y formen un conjunto unitario y coherente http://es.thefreedictionary.com/engarza 43
  • 43.
    Concepto del correctorEl corrector líquido es un fluido49 blanco y opaco, que se aplica en el papel para tapar errores en el texto. Una vez que está seco, se puede escribir sobre el mismo. Generalmente se vende empaquetado en botellas pequeñas, que en el interior de la tapa tienen un pequeño pincel (una pieza triangular de esponja) que se moja dentro de la botella y con la cual se aplica el corrector. Tipos de corrector A continuación se mostrara los dos tipos de correctores líquidos Corrector de brocha: Es el corrector que se utiliza, mojando la brocha con el fluido blanco y luego se aplica donde se encuentre el error Corrector de lápiz: Es el corrector que tiene forma de lápiz, tiene una punta que al ser presionada sale el fluido blanco y se aplica donde se encuentre el error Concepto del plumón: Un plumón es un instrumento de escritura, parecido al bolígrafo, que contiene su propia tinta y su uso principal es escribir en superficies distintas al papel. En varios países de Latinoamérica se conoce como "plumón". La punta del plumon suele estar hecha de un material poroso, como el fieltro. Es posible, aunque raro, que tenga una punta de material no poroso. La empresa Pilot creó en 2005 un bolígrafo con tinta permanente llamado Permaball. El plumon fue creado en 1962 por el japonés YukioHorie. En los años 1980 se introdujeron los primeros plumones de seguridad, con una tinta invisible pero fluorescente. Con esta tinta se puede marcar objetos de valor, y en caso de un robo, descubrir estas señales con una luzultravioleta. 2.2.1 Marco histórico: A continuación se mostrará la historia del papel, lápiz. bolígrafo, corrector, plumones 49 Fluido: Cuerpo cuyas moléculas tienen entre sí poca coherencia, y toma siempre la forma del recipiente donde está contenido Enciclopedia Temática Ilustrada 44
  • 44.
    Historia del Papel:Enel Antiguo Egipto se escribía sobre papiro50 (de donde proviene la palabra papel), el cual se obtenía a partir del tallo de una planta muy abundante en las riberas del río Nilo (Cyperuspapyrus). En Europa, durante la Edad Media, se utilizó el pergamino que consistía en pieles de cabra o de carnero curtidas, preparadas para recibir la tinta, que por desgracia era bastante costoso, lo que ocasionó que a partir del siglo VIII se popularizara51 la infausta52 costumbre de borrar los textos de los pergaminos para reescribir sobre ellos (dando lugar a los palimpsestos53) perdiéndose de esta manera una cantidad inestimable54 de obras. Sin embargo, los chinos ya fabricaban papel a partir de los residuos de la seda, la paja de arroz, y el cáñamo, e incluso del algodón. Se considera tradicionalmente que el primer proceso de fabricación del papel fue desarrollado por el eunuco Caí Lun(Biografía Anexo B), consejero del emperador He de Hanen el Siglo. II d. C. Durante unos 500 años, el arte de la fabricación de papel estuvo limitado a China; en el año 610 se introdujo en Japón, y alrededor del 750 en Asia central. El conocimiento se transmitió a los árabes, quienes a su vez lo llevaron a las que hoy son España y Sicilia en el siglo X. La elaboración de papel se extendió a Francia que lo producía utilizando lino55 desde el siglo XII. Fue el uso general de la camisa, en el siglo XIV, lo que permitió que hubiera suficiente trapo o camisas viejas disponibles para fabricar papel a precios económicos y gracias a lo cual la invención de la imprenta(Historia de la imprenta Anexo C) permitió que unido a la producción de papel a precios razonables 50 Papiro: Lámina sacada del tallo de esta planta que se empleaba para escribir o dibujar sobre ella. Enciclopedia Temática Ilustrada 51 Popularizara: Hacer que una persona o cosa adquiera fama entre la gente. Enciclopedia Temática Ilustrada 52 Infausta: Se aplica a la cosa o situación que trae desgracia y produce gran sufrimiento o infelicidad. Enciclopedia Temática Ilustrada 53 Palimpsestos: que todavía conserva huellas de otra escritura anterior en la misma superficie, pero borrada expresamente para dar lugar a la que ahora existe. Enciclopedia Temática Ilustrada 54 Inestimable: Que no puede estimarse o valorarse en todo lo que vale. Enciclopedia Temática Ilustrada 55 Lino: Materia textil que se saca del tallo de esta planta. Enciclopedia Temática Ilustrada 45
  • 45.
    surgiera el libro,no como una curiosidad sino como un producto de precio accesible. Desde entonces el papel se ha convertido en uno de los productos emblemáticos56 de nuestra cultura, elaborándose no sólo de trapos viejos o algodón sino también de gran variedad de fibras vegetales; además la creciente invención 57 de colorantes permitió una generosa oferta de colores y texturas. El papel ahora puede ser sustituido58 para ciertos usos por materiales sintéticos59, sin embargo sigue conservando una gran importancia en nuestra vida y en el entorno diario, haciéndolo un artículo personal y por ende difícilmente sustituible. La aparición y rápido auge de la informática y los nuevos sistemas de telecomunicación, permiten la escritura, almacenamiento, procesamiento, transporte y lectura de textos con medios electrónicos más ventajosos, relegando los soportes tradicionales, como el papel, a un segundo plano. Historia del lápiz: En 1564 se descubrió el grafito, en Cumberland, (Inglaterra, cercana a la frontera con Escocia). Esto permitió la invención de los lápices de grafito, que se introdujeron en Francia, en la corte de Luis XIII A partir de la mitad del Siglo XVII, las minas inglesas de grafito eran explotadas por la corona, y servían también para la fundición de cañones y su producción estaba muy reglamentada, por lo que se penaba con pena de muerte al obrero que llegara a extraer un fragmento de dicho material. En 1792 se cortaron las relaciones entre Francia e Inglaterra. Esto hizo que el ingeniero francés Jacques-Nicolás Conté (Biografía AnexoD), ideara unos lápices 56 Emblemáticos: Se aplica a la cosa que es característica de un lugar o de un grupo de personas. Enciclopedia Temática Ilustrada 57 Invención: Creación de una historia o una excusa que no es verdadera para engañar a alguien. Enciclopedia Temática Ilustrada 58 Sustituido: Poner a una persona o cosa en lugar de otra para realizar su trabajo o desempeñar su función. Enciclopedia Temática Ilustrada 59 Sintéticos: Se aplica al material que se obtiene mediante procedimientos industriales o químicos y que imita una materia natural. Enciclopedia Temática Ilustrada 46
  • 46.
    de grafito yarcilla, rodeados de madera de cedro. Pronto se impusieron en todo el mundo. Aunque otras documentaciones indican que el verdadero inventor fue el hijo de un carpintero, el austríaco Josef Hardtmuth. La dureza de los lápices depende de la proporción entre grafito (una variedad del carbono) y arcilla: cuanto más grafito se utilice, más blando u oscuro es el trazo del lápiz. Se mezclaba polvo de grafito con arcilla, cortando en pequeñas barras que luego se cocían. En 1812 el estadounidense William Monroe perfeccionó este proceso. John Eberhard (Biografía Anexo E) (nacido en 1822) construyó la primera fábrica de lápices en gran escala, en Estados Unidos de América. En las últimas décadas del Siglo XX, Brasil era uno de los principales productores de lápices, con 4.500 millones de unidades por año. Bolígrafo. A continuación se mostraran la historia, el concepto y los tipos del bolígrafo Figura 8. El bolígrafo. http://www.google.com.co/imgres?num=10&um=1&hl=es&biw=1366&bih=643&tbm=isch&tbnid=Us nHwUbuR12VuM:&imgrefurl=http://es.wikipedia.org/wiki/Bol%25C3%25ADgrafo&docid=gwVZSxQJ zTICdM&imgurl=http://upload.wikimedia.org/wikipedia/commons/thumb/d/d7/Ballpen_head_macro.j pg/150px- Ballpen_head_macro.jpg&w=150&h=113&ei=YRHZT6nHB5Oi8QTFwrG1Aw&zoom=1&iact=hc&vp x=351&vpy=210&dur=773&hovh=90&hovw=120&tx=110&ty=38&sig=104990954528029877131&sq i=2&page=1&tbnh=90&tbnw=120&start=0&ndsp=21&ved=1t: 429,r:1,s:0,i:69 47
  • 47.
    Historia del bolígrafo:Molesto por los trastornos que le ocasionaba su pluma fuente cuando esta se le atascaba en medio de un reportaje, Ladislao Biroy su hermano Georg, quien era químico, lograron una tinta que era muy útil para la escritura a mano, pero que tenía el inconveniente de que no podía utilizarse con la pluma pues se trababa al escribir. Pero Ladislao ideó como resolver este último inconveniente observando a unos niños mientras jugaban en la calle con bolitas que al atravesar un charco salían trazando una línea de agua en el piso seco: se dio cuenta de que en vez de utilizar una pluma metálica en la punta, debía utilizar una bolita. La dificultad de trasladar ese mecanismo a un instrumento de escritura residía en la imposibilidad para desarrollar esferas de un tamaño suficientemente pequeño. Ladislao Biro patentó un prototipo en Hungría y Francia, en 1938, pero no lo llegó a comercializar. Ese mismo año, Agustín Pedro Justo, quien pocos meses antes había dejado de ser Presidente de la Nación Argentina, lo invitó a radicarse en su país cuando de casualidad lo conoció en momentos en que Biro estaba en Yugoslavia haciendo notas para un periódico húngaro. Agustín Justo lo vio escribiendo con un prototipo del bolígrafo y maravillado por esa forma de escribir se puso a charlar con él. Biro le habló de la dificultad para conseguir una visa y Justo, que no le había dicho quien era, le dio una tarjeta con su nombre. Biro no se decidió en ese momento a ir a la Argentina, pero en mayo de 1940, al comenzar la Segunda Guerra Mundial, él y su hermano emigraron a la Argentina junto con Juan Jorge Meyne, su socio y amigo que lo ayudó a escapar de la persecución nazi por su origen judío. Tiempo después su esposa Elsa y su hija Mariana desembarcarían también en Buenos Aires. En ese mismo año formaron la compañía Biro Meyne Biro y en un garaje con 40 operarios y un bajo presupuesto perfeccionó su invento, realizando el 10 de junio de 1943 una nueva patente en Buenos Aires. Lanzaron el nuevo producto al mercado bajo el nombre comercial de Birome (Acrónimo formado por las sílabas iniciales de Biro y Meyne). Al principio los libreros consideraron que esos «lapicitos a tinta» eran demasiado baratos como para venderlos como herramienta de trabajo y los vendían como juguetes para chicos. Al respecto, en su última entrevista antes de fallecer, Biro 48
  • 48.
    afirmó: "Mi «juguete»dejó 36 millones de dólares en el tesoro argentino, dinero que el país ganó vendiendo productos no de la tierra sino del cerebro". Cuando comenzaron a promocionarse se les llamaba esferográfica y se hacía hincapié en que siempre estaba cargada, secaba en el acto, permitía hacer copias con papel carbónico, era única para la aviación y su tinta era indeleble. En 1943 licenció su invento en la entonces extraordinaria suma de USD 2.000.000 al fabricante de instrumentos de escritura Eversharp, de los Estados Unidos, que fue adquirida a su vez por Parker Pen, la que instaló su planta de la Argentina y sus oficinas comerciales en las que ocupaba Birome y en1951 a Marcel Bich, de Francia. Este último desarrolló, bajo la marca BIC, un bolígrafo de bajo costo que contribuyó enormemente a la popularización del invento. En 1945 la Fuerza Aérea de los Estados Unidos hizo un pedido de 20.000 unidades. Biro no había patentado su invento en Estados Unidos, lo que provocó fuerte competencia. En el mismo año Milton Reynolds desarrolló su propio modelo, y Franz Seech inventó la tinta que seca en contacto con el aire, conocida comercialmente como paper mate. La sociedad formada por Biro y sus socios quebró, aquejada por falta de financiación y por nuevos inventos que no tuvieron éxito comercial. Un antiguo proveedor, Francisco Barcelloni, independientemente de los desarrollos de Bich, intentó entusiasmar a Biro para fabricar un bolígrafo de bajo costo. No logró convencerlo y se instaló por su cuenta; mejoró el flujo de tinta y ensayó una bolilla de triple dureza. Posteriormente, Barcelloni contrató a Biro para la dirección de la nueva fábrica, cuyo nombre era Sylvapen. Entre otros inventos Biro diseñó un perfumero usando el mismo principio que el bolígrafo. Más tarde, con el mismo principio se crearon los desodorantes a bolilla o roll-on. 49
  • 49.
    Figura 9. Correctorlíquido. http://www.google.com.co/imgres?q=corrector+liquido&um=1&hl=es&sa=X&biw=1366&bih=643&tb m=isch&tbnid=niuVft3et45gBM:&imgrefurl=http://www.suplidorarenma.com/index.php%3Fact%3Dvi ewProd%26productId%3D189&docid=9e2EovVSkOEV_M&imgurl=http://www.suplidorarenma.com/ images/uploads/liquidpaper.jpg&w=390&h=390&ei=6hliUJT1K- HzygH9xoHoCg&zoom=1&iact=hc&vpx=526&vpy=165&dur=249&hovh=224&hovw=224&tx=118&ty =122&sig=104990954528029877131&page=1&tbnh=124&tbnw=127&start=0&ndsp=21&ved=1t:42 9,r:2,s:0,i:85 Historia del corrector líquido Hoy en día está casi todo informatizado y los correctores son informáticos, pero hasta hace no tantos años el corrector líquido fue algo muy comúnmente utilizado por oficinistas y estudiantes. Su inventora fue Bette Nesmit Graham (Biografia ANEXO F) (1924-1980) una mujer divorciada y madre de un hijo que en 1946 tuvo que ponerse a trabajar para poder subsistir. Fue contratada como secretaria en el Texas Bank and Trust y allí se dio cuenta de lo difícil que era borrar los errores cometidos a la hora de mecanografiar60 en los principios de las máquinas de escribir eléctricas .Para ganarse un sobresueldo se ofreció para pintar las ventanas del banco durante sus vacaciones de verano. Se 60 Mecanografiar: Escribir un texto a máquina http://es.thefreedictionary.com/mecanografiar 50
  • 50.
    percató entonces quelos fallos que podía haber en los marcos de las ventanas quedaban “corregidos” tras pasarle una capa de pintura blanca. Elaboró una mezcla casera con pintura blanca y agua y estuvo durante un tiempo probando en secreto ese líquido en los documentos de su trabajo .Durante cinco años y con la ayuda del profesor de química del colegio de su hijo consiguió desarrollar en 1956 un compuesto capaz de corregir cualquier fallo en un documento sin dejar apenas rastro y secándose al instante .Intentó vender el invento a la empresa IBM, pero declinaron la oferta, así que decidió crear su propia empresa comercializar el producto bajo el nombre de Liquid Paper. En 1968 el producto ya era altamente rentable y en 1979 decidió vender la empresa a Gillette Corporation por la suma de 47,5 millones de dólares. Bette Nesmit Graham falleció un año después a la edad de 56 años. El importe de la venta fue heredado por su hijo, Michael Nesmith que donó el 50% de dicha cantidad a obras benéficas. En Europa al corrector líquido se le conoce como Tipp-ex (nombre de la empresa alemana que empezó a comercializarlo). Historia de los plumones: El primer plumon práctico lo inventó el japonés Yukio Horie1962 de la TokyoStationeryCompany. Resultaba muy adecuado para los trazos de la escritura japonesa, que normalmente se realiza con un pincel puntiagudo. La punta está hecha de fieltro o fibras finas de nylon u otro material sintético 61 sujeta al cilindro de la pluma y su tinta fluye hacia la punta mediante un mecanismo capilar. La punta puede tener muy diferentes formas y tamaños; pueden alcanzar hasta los dos centímetros y medio de ancho. Las tintas de los marcadores pueden presentar una muy amplia gama de colores. La invención del plumon de punta acrílica fue comercializado en 1963, por la Sociedad japonesa Pentel. La misma Sociedad Pentel, en 1973 inventó el primer 61 Sintético: Producto obtenido por procedimientos mecánicos, electrónicos o industriales y que imita otro producto natural: Enciclopedia Temática Ilustrada 51
  • 51.
    rotulador a bolita:el “BallPentel“, y en 1981 presentó en el mercado un rotulador de punta cerámica: el ceramicrón. A partir de 1985, la Sociedad francesa Reynolds comercializó el bolígrafo y el plumón antifraude, que contiene tinta de seguridad, muy resistente a ser borrada. Era destinada especialmente al uso de banqueros y negociantes, para evitar la falsificación de documentación y cheques. 2.3 MARCO LEGAL. A continuación, se dará conocer las normas vigentes de la empresa OFFICEMARCK, esta tuvo en cuenta la ley 1014 del 2006, para fortalecer y conocer mas sobre la cultura del emprendimiento. (ANEXO G). También es bueno aclarar que la empresa OFFICEMARCK pertenece a la sociedad limitada (LTDA). (ANEXO H). Reglamento de la empresa OFFICEMARCK -Los socios deben ofrecer un buen servicio a los clientes -En caso de que haya conflictos entre socios, se hará una reunión extraordinaria para dialogar y resolver el conflicto -Se deberá tener el 100% de atención en horas de trabajo -Mantener limpia y ordenada la mercancía -Respetar las religiones y pensamientos de cada socio -Cumplir con las metas de venta -Realizar su trabajo, respetando los espacios laborales de los demás 52
  • 52.
    -Si algún clientetiene alguna queja del producto, deberá mostrar la factura de compra -Si la empresa está en baja producción los socios deberán hacer un aporte de dinero. -Al comprar la mercancía se deberá mirar para saber de que este en buen estado -Ningún socio podrá cobrar excedentes de algún producto de la empresa, ya que está siendo deshonesto con el cliente y con la empresa Hay que resaltar que si algún socio es robado con la plata de la empresa, el socio pagara el 50% y el otro 50% lo pagara la empresa 53
  • 53.
    3. PLAN DENEGOCIOS En esta parte del proyecto se explicaran temas como los siguientes el estado actual de la empresa, productos servicios y clientes, fuente de ventaja competitiva sostenible, objetivos de los accionistas, y estrategias de negocio, resumen del presupuesto financiero, decisiones o financiamiento requerido. En el resumen ejecutivo se describe todo lo que la empresa está viviendo, como esta, que estrategias va a emplear, como se ejecutara, los socios tienden a examinar detalladamente el futuro, el presente, y el pasado de la empresa. OFFICEMARCK ha desarrollado unas investigaciones que podrán explicar y publicar claramente, estas son el reunirse los socios para detallar muy exactamente como está la empresa y a continuación mostraran sus conclusiones: 3.1 RESUMEN EJECUTIVO: La empresa OFFICEMARCK ha logrado un crecimiento en comparación como empezó, la empresa comercializa y distribuye en distintos puntos de Zipaquirá cuando los clientes solicitan el servicio, está creciendo y aumentando sus ganancias y tratando de disminuir sus gastos y perdidas y logrando que todos sus clientes estén cómodos con el servicio, el objetivo de la empresa OFFICEMARCK es garantizar satisfacciones de los clientes con respecto a sus necesidades en el mundo de los insumos de oficina. Los productos que la empresa ofrece son:  Carpetas  Marcadores  Esferos kilométricos  Esferos bic (negro, rojo)  Marcadores borrables  Sobres de manila oficio  Sobres de manila carta  Carpetas de lomo de colores 54
  • 54.
     Carpetas decolores de plástico  Lápiz bic  Lápiz mirado 2  Esferos kilométricos enjoy  Taja lápiz metálico  Taja lápiz de plástico  Block hojas iris carta  Block hojas iris oficio  Block cuadriculado carta  Block blanco carta  Esferos escarchados  Resmas de papel carta  Legajadores  Carpetas de cartón  Carpetas de presentación  Block de hojas pergamino  Hojas de examen  Esferos shimmers Los servicios que presta la empresa es la de comercializar y distribuir los insumos de papelería a oficinas, internet y droguerías ,que tengan el servicio de fotocopias, la empresa ya tiene numerosos clientes que tienen la reputación de la empresa en alto,OFFICEMARCKcuenta con un gerente general un gerente comercial un gerente de ventas y un gerente financiero la empresa tiene como fin el de proveer insumos de papelería a droguerías internet a oficinas y a todo tipo de establecimiento que tenga necesidad de estos productos, la empresa también es una papelería que tiene un punto de venta el cual está situado en la dirección que encuentra en la tarjeta de presentación, las fuentes de ventaja competitiva fue los pecios que lanzaron al mercado en la semana empresarial ya que los socios se 55
  • 55.
    dieron cuenta decuál costoso son los demás precios que tienen las papelerías en la ciudad y que son pocas las que vendan baratos sus productos, otra ventaja con que la empresa cuenta es el proyecto estudiantil que tiene mucho futuro en el mercado de la ciudad de Zipaquirá, otra es que los socios son jóvenes talentosos y que tienen muchos caminos por recorrer y muchos por conocer. El objetivo de los socios es el de garantizar que la empresa salga adelante y dar un buen servicio a la comunidad. 3.1.1 Misión La empresa OFFICEMARCK tiene como misión comercializar y distribuir productos relacionados con el área de papelería teniendo como eje principal la calidad en el servicio al exigente cliente siendo este el orgullo de la empresa. 3.1.2 Visión En el año 2013 la empresa OFFICEMARCK será reconocida como comercializadora y distribuidora de insumos para oficina en la zona centro de Zipaquirá. Además será registrada en la cámara de comercio para formalizar y legalizar su actividad comercial. 3.1.3 Objetivos Los objetivos que se ha planteado de la empresa se basan en la función que desempeña como distribuidora de productos de papelería los cuales se dividen en un objetivo general y seis específicos los cuales se presentan a continuación. 3.1.3.1 Objetivo General Lograr que la empresaOFFICEMARCK comercializadora y distribuidora de productos de papelería sea líder en la zona de sabana centro y sur. 3.1.3.2 Objetivos Específicos  Ofrecer una buena calidad y servicio a los clientes  Aumentar cada mes el 2% de los clientes.  Aumentar los recursos de OFFICEMARCK. 56
  • 56.
    Fortalecer la posición de OFFICEMARCK.  Dar a conocer la empresa OFFICEMARCK por medio de los recursos que ofrece internet  Ofrecer promociones a los clientes para aumentar las ventas 3.1.4 Justificación. El proyecto empresarial surge para describir la creación, el comienzo, la formación, las funciones, los servicios y los requisitos de la empresa OFFICEMARCK, además es necesario para que los socios posean un control sobre la empresa, información e investigaciones importantes sobre la misma. El proyecto es un libro abierto para las personas que están interesadas en formar una empresa o están comprometidos en el rol de la carrera empresarial, para que puedan saber por los sucesos, obstáculos, administración por los que una empresa pasa para poder prosperar. 3.2 PLANIFICACIÓN ESTRATÉGICA La planificación de OFFICEMARCK es ahorrar el 5% de las ganancias mensuales y aumentar el 2% de clientes por mes para que de esta forma la empresa pueda subsistir y entrar en el comercio de la ciudad de Zipaquirá, no sobra resaltar que el 5% se utilizara para que la empresa no vaya a caer en quiebra y pueda mantenerse estable. 3.2.1 Análisis del entorno. Los socios de la empresa OFFICEMARCKhizo dos encuestas, una antes de la creación de la empresa y otra en el transcurso de esta, los datos arrojaron que era necesario crear una empresa de comercialización y distribución de insumos de oficina, ya que en Zipaquirá no se encuentra ninguna empresa de este tipo. 57
  • 57.
    3.2.1.1 Análisis deMacro-entorno. Análisis del entorno de la empresa a nivel nacional en aspectos como, factores económicos, sociodemográficos, culturales, políticos, legales y tecnológicos. Figura 10. Mapa de Colombia. http://www.google.com.co/imgres?q=colombia+mapa&start=155&um=1&hl=es&biw=1366&bih=643 &tbm=isch&tbnid=bYa7Sbq1tMXZvM:&imgrefurl=http://www.webpicking.com/notas/mora03.htm&do cid=yER3Ig0VVJj2M&imgurl=http://www.webpicking.com/notas/mapa_colombia.jpg&w=236&h=315 &ei=m6tmUJThD8Pf0gGYqoDgCA&zoom=1&iact=hc&vpx=951&vpy=34&dur=3229&hovh=252&ho vw=188&tx=114&ty=140&sig=104990954528029877131&page=6&tbnh=145&tbnw=109&ndsp=28 &ved=1t:429,r:19,s:155,i:264 El Plan Nacional de Desarrollo (PND) tiene como objetivo marcar los lineamientos para el crecimiento y mejoramiento del país y determina los procesos que se deben llevar a cabo para cumplir con estas metas. El PND es ejecutado por el 58
  • 58.
    Gobierno Nacional yel Departamento Nacional de Planeación en los sectores de seguridad y defensa, economía, gestión ambiental y participación ciudadana.62 La población colombiana en el año 2012 se encuentra aproximadamente entre los 46.100.000 y 46.500.000 y una tasa de natalidad de 17,23 nacimientos por cada 1.000 habitantes. Figura 11. Pirámide de Población. http://www.google.com.co/imgres?q=estructura+de+la+poblacion+de+colombia+2012&um=1&hl=es &noj=1&tbm=isch&tbnid=E- AGtZt67ediyM:&imgrefurl=http://wwwtinteroeconomico.blogspot.com/2012_04_01_archive.html&do cid=e0I9_aY6OkPbxM&imgurl=http://2.bp.blogspot.com/- vAyrxNSNGDI/T57Dy9BN09I/AAAAAAAABj0/nYTKOD_ekLs/s1600/PiramidePoblacionalMEx.jpg& w=324&h=265&ei=4YdjUJnHOOWi2wXZzYFI&zoom=1&iact=hc&vpx=942&vpy=306&dur=453&hov h=203&hovw=248&tx=118&ty=81&sig=104990954528029877131&page=1&tbnh=132&tbnw=161& start=0&ndsp=19&ved=1t:429,r:11,s:0,i:102&biw=1366&bih=643 La movilidad en Colombia seguirá creciendo durante el 2012, en los próximos años aumentara la movilidad en un promedio aproximadamente entre unos 25 millones de vehículos en contraste con los menos de seis millones que circulan hoy día. 62 Fuente: http://www.proexport.com.co/proexport/transparencia/plan-nacional-de-desarrollo 59
  • 59.
    Estas cifras sonesperadas dada la relación que existe entre tasa de motorización y crecimiento económico, pero son al mismo tiempo escandalosas, al considerar los problemas de movilidad y contaminación que ya experimentan varias de las principales ciudades del país.63 PIB (nominal) US$ 307 845 millones (2011) PIB (PPA) US$ 460 406 millones (2011) La economía Colombiana se basa, fundamentalmente, en la producción de bienes primarios para la exportación (14,9%), y en la producción de bienes de consumo para el mercado interno (8,4%). Una de las actividades económicas más tradicionales es el cultivo de café, siendo uno de los mayores exportadores mundiales de este producto; ha sido parte central de la economía de Colombia desde principios del siglo XX y le ha valido reconocimiento internacional gracias a la calidad del grano; sin embargo, su importancia y su producción han disminuido significativamente en los últimos años, en 2011 se produjeron 7,8 millones de sacos, lo que representa una caída del 12% frente a 2010. Son derechos del consumidor: 1. Recibir productos de calidad de conformidad con las condiciones que establece la garantía legal, las que se ofrezcan y las habituales del mercado. 2. Derecho a que los productos no causen daño en condiciones normales de uso y a la protección contra las consecuencias nocivas para la salud, la vida o la integridad de los consumidores (Derecho a la seguridad e indemnidad). 3. Obtener información completa, veraz, transparente, oportuna, verificable, comprensible, precisa e idónea respecto de los productos que se ofrezcan o se pongan en circulación, así como sobre los riesgos que puedan derivarse de su consumo o utilización, los mecanismos de protección de sus derechos y las formas de ejercerlos. 4. Derecho a recibir protección contra la publicidad engañosa. 63 Movilidad : http://www.catorce6.com/articulo/3273/la-movilidad-en-colombia-25-millones-de-vehiculos/ 60
  • 60.
    5. Derecho areclamar directamente ante el productor, proveedor o prestador y obtener reparación integral, oportuna y adecuada de todos los daños sufridos, así como tener acceso a las autoridades judiciales o administrativas para el mismo propósito, en los términos de la presente ley. Las reclamaciones podrán efectuarse personalmente o mediante representante o apoderado. 6. Ser protegido de las cláusulas abusivas en los contratos de adhesión, en los términos de la presente ley (Protección contractual). 7. Elegir libremente los bienes y servicios que requieran los consumidores. 8. Organizarse y asociarse para proteger sus derechos e intereses, elegir a sus representantes, participar y ser oídos por quienes cumplan funciones públicas en el estudio de las decisiones legales y administrativas que les conciernen, así como a obtener respuesta a sus peticiones (Derecho a la participación). 9. Los consumidores tienen derecho a hacerse representar, para la solución de las reclamaciones sobre consumo de bienes y servicios, y las contravenciones a la presente ley, por sus organizaciones, o los voceros autorizados por ellas (Derecho de representación). 10. Los consumidores, sus organizaciones y las autoridades públicas tendrán acceso a los medios masivos de comunicación, para informar, divulgar y educar sobre el ejercicio de los derechos de los consumidores (Derecho a la información). 11. Derecho a la educación: Los ciudadanos tienen derecho a recibir educación sobre los derechos de los consumidores, formas de hacer efectivos sus derechos y demás materias relacionadas (Derecho a la educación). 12. Ser tratados equitativamente y de manera no discriminatoria (Derecho a la igualdad). Son Deberes del consumidor: 61
  • 61.
    1. Informarse respectode la calidad de los productos, así como de las instrucciones que suministre el productor o proveedor en relación con su adecuado uso o consumo, conservación e instalación. 2. Obrar de buena fe frente a los productores y proveedores y frente a las autoridades públicas. 3. Cumplir con las normas sobre reciclaje y disposición de desechos de bienes consumidos. Fabricación del papel Pasta mecánica de madera Con la primera elaboración de la madera (primer proceso), se obtiene un producto impuro, porque la celulosa se utiliza mezclada con el resto de los componentes de la madera. Se utiliza para la elaboración de papeles de baja calidad (por ejemplo: papel prensa para periódicos); tiene más aprovechamiento pero menos calidad, además tienen escasa consistencia y amarillean al poco tiempo de fabricación. Pasta morena Se obtiene simplemente desfibrando la madera después de haberla lavado y hervido (para eliminar materias incrustantes y facilitar el desfibrado). Se consigue una pasta de fibras largas y resistentes. Se emplea para la elaboración de cartones, papel de embalaje, sacos de papel, etc. Pasta química o celulósica Para la elaboración de papeles de buena calidad. Los primeros pasos son similares a los de la pasta mecánica pero luego se cocina la madera con una disolución de bisulfito (hoy llamado sulfito ácido o hidrógeno sulfito), a gran temperatura (a vapor en la “lejiadora”). Luego se lava la masa con agua caliente para lavar los restos de bisulfito, se blanquea y se desfibra, y finalmente obtenemos una buena pasta de celulosa. 62
  • 62.
    Pasta de paja Seobtiene de cereales y de arroz. Posee un color amarillento y se emplea para la elaboración de papeles de carnicería y para el interior del cartón ondulado. Pasta de recortes El recorte de papel se mezcla con las pastas para abaratar los costos. Según de donde proceda el recorte se dividen en las siguientes categorías: -De cortes de bobina: en la fábrica al cortar las bobinas, papeles de buena calidad. -De guillotina: aquí se clasifica según la blancura, composición, etc. -Recortes domésticos: estos provienen de las oficinas, para elaborar papeles de baja calidad. -De la calle o impresos: sólo utilizado para fabricar cartón gris. Pasta de trapos Al estar compuesto por celulosa pura (libre de cortezas, lignina, etc) sólo se realiza antes del proceso una limpieza. Se emplean trapos de algodón, cáñamo, lino, yute y seda. Con ella se realizan papeles de primera. Fueron los italianos los primeros en idear una sujeción de madera. La pareja Simonio y Lyndiana Bernacotti fueron los primeros que crearon diseños para el lápiz moderno de madera; sin embargo, su versión era chata, ovalada, un tipo de lápiz muy compacto. Al principio ahuecaban un cilindro de madera de enebro para luego insertar la mina de grafito. Poco después crearon una técnica mejorada: preparaban dos medio cilindros de madera, colocaban entre ellos la mina de grafito y luego pegaban las dos mitades. Esencialmente, el mismo método sigue vigente hoy día. Los lápices ingleses y alemanes no estaban al alcance de los franceses durante las guerras napoleónicas. El interés de un oficial del ejército de Napoleón cambió 63
  • 63.
    esta situación dedependencia. En 1795 Nicholas Jacques Conté inventó un método para endurecer el grafito pulverizado mezclándolo con arcilla y horneándolas convenientemente. Variando la proporción de grafito/arcilla se obtenían diferentes durezas de la mina. Este método de fabricación, que había sido descubierto anteriormente por el austriaco Josef Hardtmuth de Koh-I-Noor en 1790, sigue funcionando hoy. Los colonos estadounidenses importaron los lápices de Europa hasta después de la Guerra de Independencia de los Estados Unidos. Benjamin Franklin hizo publicidad de los lápices para la venta en su gaceta de Pensilvania en 1729 y George Washington utilizó un lápiz de tres pulgadas cuando exploró el territorio de Ohio en 1762. Se dice que William Munroe, ebanista en Concord, Massachusetts, hizo los primeros lápices de madera estadounidenses en 1812. Ésta no era la única fábrica de lápices en Concord. Según Henry Petroski, el filósofo transcendentalista Henry David Thoreau descubrió cómo hacer un buen lápiz a raíz de grafito de baja calidad usando la arcilla como cubierta; esta invención fue incitada por la fábrica de lápices de su padre en Concord, que empleó el grafito encontrado en New Hampshire en 1821 por Charles Dunbar. El método de fabricación de lápices de Munroe era cuidadosamente lento, y en la ciudad vecina de Acton, el dueño de un molino de lápices llamado Ebenezer Wood estableció el método precisado para automatizar este proceso en su propio molino del lápiz situado en el arroyo de Nashoba, a lo largo del camino viejo de Davis. Para ello utilizó la primera sierra circular en la producción del lápiz y construyó las primeras cubiertas de lápiz hexagonal y octogonal que tenemos hoy. Ebenezer no patentó su invención y compartía sus técnicas con quien le preguntara. Uno de ésos era Eberhard Faber, de Nueva York, que se convirtió en el líder de la producción del lápiz. Joseph Dixon, inventor y empresario implicado en el granito de Tantiusques mina en Sturbridge, Massachusetts, desarrolló medios para producir lápices masivamente. Antes de 1870, la Joseph Dixon Crucible Company era ya el 64
  • 64.
    distribuidor autorizado yconsumidor de grafito más grande del mundo, que más adelante se convertiría en Dixon Ticonderoga, la compañía contemporánea proveedora de lápices y elementos artísticos. 3.2.1.2 Análisis del Micro-entorno. En el siguiente punto se presenta el análisis del sector económico, la demanda, la competencia y entorno de la empresa a nivel municipal en aspectos como, factores económicos, sociodemográficos, culturales, políticos, legales y tecnológicos. Figura 12. Mapa de Zipaquira. http://www.google.com.co/imgres?q=zipaquira+mapa+politico&num=10&um=1&hl=es&biw=1366&b ih=643&tbm=isch&tbnid=4AbAGOZ_EQbWZM:&imgrefurl=http://www.zipaquira- cundinamarca.gov.co/nuestromunicipio.shtml%3Fapc%3Dmmxx1%26x%3D1785179&docid=tofcfd ASQdP6OM&imgurl=http://zipaquiracundinamarca.gov.co/apcaafiles/643566356563643464353533 31356265/Sin_t_tulo.jpg&w=1031&h=612&ei=Xa9mUPLNCImW0QGK7oGABA&zoom=1&iact=hc& vpx=294&vpy=163&dur=2771&hovh=173&hovw=292&tx=175&ty=116&sig=1049909545280298771 31&sqi=2&page=1&tbnh=104&tbnw=176&start=0&ndsp=20&ved=1t:429,r:1,s:0,i:68 65
  • 65.
    Garantizar a travésde la generación y aplicación de un pensamiento propio de desarrollo, con base en el recurso endógeno, avanzar social y económicamente, en un mundo moderno con responsabilidad y sostenibilidad ambiental, desarrollando acciones que permitan promover la educación como eje fundamental del crecimiento y de la economía local, para afianzar el desarrollo humano integral de manera incluyente y la cohesión social, reduciendo de esta manera la pobreza procurando la equidad social en Zipaquirá.64 Zipaquirá: Densidad de población: 565.6 (Hab/Km2) Tasa Bruta de natalidad: 9.10 (%) Tasa Bruta de mortalidad: 7.25 (%) Tasa de crecimiento: 2.852 (%) Esperanza de vida al nacer (años) Hombres: 69.99 Mujeres: 75.89 Habitantes en el municipio No. Habitantes Cabecera: 96058 No. Habitantes Zona Rural: 13945 Total: 110003 3.2.1.2.1 Análisis de la demanda. El público objetivo de la empresa son hombres y mujeres de 5 a 30 años de edad, porque esta parte de la población son estudiantes de colegio y universidad, que debido a su actividad requieren de los productos que la empresa ofrece. La mayoría de los clientes compran productos que les sirvan para escribir, crear documentos y archivarlos. Esferos, lápices, hojas y carpetas o sobres, son los productos mas demandados y los adquieren de forma personal, acuden al local de la empresa y compran el producto que generalmente no es por mucha cantidad sino por unidad, muy pocas veces el cliente solicita un numero alto del productos ya sea de igual o diferente tipo. 64 Fuente: http://zipaquira-cundinamarca.gov.co/apc-aa- files/31333939326461383336306532653361/ACUERDO_02_DE_2012._PLAN_DE_DESARROLLO_2012_2015. _EL_CAMBIO_ES_CON_TODOS_Y_TODAS._2.pdf 66
  • 66.
    Productos como lashojas y sobres son de mucho uso pero de poca durabilidad en las manos del cliente, pero esferos, lápices, marcadores, micropuntas y todo producto que les sirva para escribir o ilustrar es más duradero, de acuerdo al cuidado y tiempo de uso, también influye la calidad que esta determinada según la marca, pero en general la calidad entre marca y marca de cualquier producto que ofrece la empresa no es diferente y se podría calificar como buena, lo único que los diferenciaría es algún valor agregado, diseño o incluso precio. Entre las marcas que mas pedido tienen por parte de los clientes están: Reprogarf-Resmas, Bic, Kilometrico-Esferos, Paper Mate, Bic-Lapiz, Pelikan- Micropuntas, borradores y legajadores. 3.2.1.2.2 Análisis del Sector. Por su actividad económica y las acciones que la caracterizan, la empresa Officemarck se ubica en el sector comercial de la economía. Aquí encontrara información acerca del desarrollo tecnológico e industrial del sector; comportamiento del sector en los últimos 3 años, su evolución y tendencia prevista a corto, mediano y largo plazo. En Colombia el sector comercial al igual que los demás sectores, a mostrado un crecimiento q cada vez va en aumento con la ayuda de los TLC firmados con países desarrollados. El ministro de Comercio, Industria y Turismo, Sergio Díaz-Granados, aseguró que, sin duda el principal aporte del sector al crecimiento económico fue la tasa de aumento de las exportaciones (11,4% para el período en referencia). Además de haber sido un año récord en el ámbito comercial, dijo, Colombia se destacó por haber superado en crecimiento de sus ventas externas de bienes a los demás países de América Latina, a las principales economías desarrolladas y a las más dinámicas de Asia y África, recalcó el jefe de la Cartera de Comercio. 67
  • 67.
    En el resultadototal del PIB incidió la dinámica de sectores como el comercio y la industria que variaron a tasas de 3,9% y 5,8%, respectivamente. En este punto se destaca el aporte que hizo la industria en generación de empleo (más de 220.000). Estos dos últimos sectores vienen creciendo a tasas que hoy reflejan el impacto positivo de las políticas de desarrollo empresarial en las que viene trabajando el Gobierno Nacional, y cuyo énfasis es el de aumentar el número de empresas formalizadas, aumentar la financiación para las empresas y consolidar sectores de talla mundial. La cifra final del PIB el año pasado, refleja el impulso que ha tenido la demanda, y que se ha reflejado en el incremento del consumo total. Según Díaz-Granados, el buen momento por el que pasa la economía también responde al aumento de la confianza inversionista y del comportamiento favorable que se observa en las cifras de turismo. En 2011 llegaron 1.582.118 viajeros extranjeros, con un crecimiento de 7,3% más que en igual período de 2010, cuando llegaron 1.474.863. En 2011 hubo un importante crecimiento de viajeros provenientes de Brasil (40,6%), Chile (23,6%), Venezuela (16,1%), México (16,2%) y Canadá (16,7%). El Ministro confío en que la entrada en vigencia del TLC con Estados Unidos, del Acuerdo Comercial con la Unión Europea, así como del Acuerdo de Alcance Parcial con Venezuela, la llegada de nuevos inversionistas al país, la dinámica en la firma de acuerdos de inversión, serán determinantes para que el crecimiento de la economía colombiana sea superior al 5,9% de 2011.65 65 https://www.mincomercio.gov.co/publicaciones.php?id=2418 68
  • 68.
    1. Comercio tradicionalcaracterístico: compuesto por empresas en su gran mayoría de tamaño pequeño, representantes de un comercio tradicional con bajos niveles de incorporación tecnológica y con ningún poder de negociación en los mercados. Representa el 62% del comercio en Colombia de un total registrado en Confecámaras para el año 2000 de 219.925 establecimientos. 2. Comercio tradicional en expansión: Aunque participan un buen número de empresas pequeñas, lo característico de este segmento son empresas de tamaño medio. Es un segmento dinámico con tendencias a involucrar rápidamente elementos modernizantes del comercio, como por ejemplo, la venta a crédito y el pago diferido, la cualificación de los acuerdos con proveedores, el cumplimiento, la sistematización de procesos y los cambios en las formas jurídicas de organización. Representa el 32% del comercio en Colombia. 3. Comercio moderno característico: En este segmento ya se ubican empresas de gran formato y se considera el típico sector moderno del comercio debido a sus estrategias de provisión y competencia, en el sentido de las relaciones sobre elementos de calidad y la búsqueda de productos nuevos para los mercados. Representa el 1% del comercio en Colombia. 4. Comercio moderno en expansión: Siendo un segmento con empresas del denominado comercio moderno, la particularidad de las empresas allí ubicadas es que han asumido el reto de la apertura económica como un factor de expansión y ampliación de los mercados. Representa el 2% del comercio en Colombia. 5. Comercio moderno diversificado: Siendo un segmento de empresas modernas típicas, se identifica con estructuras de comercio minorista bajo el formato de comercio de grandes cadenas de almacenes. Este segmento ha sido tradicionalmente dinámico en la historia del comercio en Colombia, desde la introducción de los formatos de comercio de las Cajas de Compensación. Representa el 2% del comercio en Colombia. 6. Comercio moderno integrado: El grupo de empresas del sector comercio que pertenecen a este segmento se caracterizan por la construcción de mecanismos de integración vertical entre eslabones de la cadena producto-consumo. 69
  • 69.
    Representa el 1% del comercio en Colombia. El comercio en la economía colombiana A nivel latinoamericano, el sector comercial ha ido disminuyendo paulatinamente su participación porcentual en el producto total. El sector comercial de México, Brasil y Argentina son lo más influyentes dentro del producto bruto comercial latinoamericano. Comercio Informal “La baja generación de empleo de los otros sectores de la economía ha hecho que en el comercio se desarrolle un amplio sector informal de bajos ingresos y condiciones laborales ilegales”. Comercio subsidiado “Comprende a aquellos sistemas de distribución de bienes y servicios de consumo final o intermedio donde el Estado otorga cierto recurso o privilegio especial para que sea transferido al consumidor o usuario en la medida de su necesidad”. Esta práctica, atenta contra las políticas de libre competencia y puede perjudicar en gran medida a los agentes que estén por fuera de tales sistemas. El Idema, las cajas de compensación familiar, los mercados móviles, etc. Son todas prácticas que reciben beneficios del Estado como exención de impuesto, utilización de espacios públicos, etc. A pesar de estas condiciones estas agrupaciones no han cumplido del todo con sus objetivos. Sus precios de venta son en promedio solo un 5% más bajos que los de mercado, se encuentran casos de dúmping incluso a niveles locales y se dice que favorecen a los grupos con mayor poder de compra. el crecimiento de la economía , si observamos el comportamiento del PIB de los últimos anos vemos que ha sido descenderte. para el ano 1995 la economía colombiana creció en un 5.4% y a partir de hay, la debacle económica fue profunda, su tendencia al descenso ha sido la mas marcada. Es así, como al finalizar el 1999 el crecimiento se comporto como nunca en la historia de colombina NEGATIVO.66 66 http://www.gestiopolis.com/recursos/documentos/fulldocs/eco/comeco.htm 70
  • 70.
    3.2.1.2.3 Análisis dela Competencia. La competencia de la empresa OFFICEMARCK es principalmente las papelerías en la zona urbana de Zipaquirá las cuales son: Papelería y Librería Pombo, El Quijote, Colorama que son las más tradicionales y estables, y papelerías de barrio, componen la competencia directa de la empresa. Las mencionadas con nombre propio anteriormente, son papelerías que tienen una mayor capacidad de respuesta a las necesidades de los clientes a los que les ofrece una extensa y variada cantidad de productos, además tiene varias sucursales que fortalece su posición en la ciudad e incluso fuera de ella como es el caso de Papelería y Librería Pombo, que tiene su sede principal en el municipio de Cajica. El costo de sus productos es similar al de la empresa, ya que se abastecen del mismo grupo de proveedores a los que la empresa acude para surtirse de la materia prima, y por tanto el precio de venta al público no es muy diferente, las distribuidoras como lo son Panamericana, Offi-esco, cacharrería la perla, Ofisa, Duopapel ltda, Office-depot, todas estas con sedes que se encuentran en Bogotá, son fuerte competencia indirecta ya que son grandes compañías internacionales que ofrecen un sin fin de productos en cantidad cálida y precio. Tabla 7. Análisis de la competencia Empresa Producto Competencia Directa Competencia Indirecta Librería Pombo Portafolios X El Quijote Marcadores X Colorama Fotocopiadora X Panamericana Libros X Cacharrería la Perla Calculadoras X Duopapel ltda Obras Literarias X Office-depot Escritorios X Offi-esco Maletines X Ofisa Directorios X 71
  • 71.
    3.2.2 Análisis dela Empresa. Lo que se mostrara a continuación es el desarrollo, ideas y decisiones que ha hecho la empresa OFFICEMARCK para su sostenibilidad, progreso y la satisfacción de sus clientes. 3.2.2.1 Ventajas competitivas y propuestas de valor. La empresa OFFICEMARCK por tratar con productos de papelería tiene muchas ventajas ya que estos productos son utilizados diariamente por todas las personas, esto beneficia a la empresa ya que se puede hacer negocios con muchos clientes y se les pueden ofrecer productos a bajo precio y no va a tener pérdidas la empresa. 3.2.2.2 Potencial del mercado en cifras. El público objetivo de la empresa son las personas entre 26 a 35 años en la ciudad de Zipaquirá, a las empresas que tengan alto consumo de productos de papelería en sus lugares y establecimientos de trabajo. 3.2.3 Análisis DOFA. Estas son las Debilidades, Oportunidades, Fortalezas y Amenazas de la empresa OFFICEMARCK: Tabla 8. Análisis DOFA DOFA Oportunidades Amenazas - Suficientes clientes - El clima (la humedad) - Punto de Distribución - Un robo - Retiro de un socio Fortalezas Estrategia Fo Estrategia Fa - Buena ubicación - Publicidad - Mantener el dinero y - Buen capital - Valor Agregado mercancía en un solo lugar - Trabajo en equipo - - Buen precio de venta Debilidades Estrategia Do Estrategia Da - Transporte costoso - Realizar una mayor inversión - Tomar decisiones conjuntas - Proveedor lejano en la publicidad entre los socios - Hay competencia 72
  • 72.
    Estrategias: - Realizar domiciliosa la hora de hacer una distribución -Ofrecerle un buen servicio al cliente -Buscar nuevos clientes - Tener un buen manejo en el área financiera - Tener la mercancía en un lugar seguro donde no se filtre la humedad 3.2.4 Concepto del Producto o Servicio. Los productos de la empresa son de gasto directo, es vendido al cliente para ser utilizado, la empresa OFFICEMARCK ofrece mejores precios a todos sus clientes, se harán promociones y ventas al por mayor para atraer más clientes 3.2.5 Elaboración y aplicación de la segunda encuesta (Satisfacción del cliente). El proceso y desarrollo que tomo la empresa desde su comienzo fue gracias a la encuesta aplicada a un porcentaje de los ciudadanos de Zipaquirá, la encuesta poseía ocho preguntas entre las cuales hay personales y el entorno de la ciudad, las cuales arrojaron porcentajes estadísticos muy favorables para el desarrollo de la empresa (Segunda encuesta ver Anexo A). 3.2.5.1 Determinación del tamaño de la muestra A continuación se mostrara los valores obtenidos de la segunda encuesta en porcentaje, y las tres preguntas más importantes de la encuesta. 73
  • 73.
    3.2.5.2 Tabulación dedatos. A continuación se mostraran los valores obtenidos de la segunda encuesta. Tabla 9. Tabulación de datos. Resultado A B C D E Total Pregunta % % % % % 1 13% 5% 14% 16% 33% 63 2 35% 29% 29% 8% 63 3 44% 10% 40% 63 4 79% 13% 63 5 24% 44% 32% 63 6 11% 32% 40% 17% 63 7 22% 38% 40% 63 8 32% 22% 46% 63 3.2.5.3 Análisis y conclusiones. A continuación se mostraran las preguntas más importantes que considero la empresa OFFICEMARCK Figura 13. Genero de las personas encuestadas 74
  • 74.
    Figura 14. Elestrato Figura 15. ¡En qué lugar de la ciudad le gustaría encontrar la empresa?  Esta encuesta ayudo a la empresa a tomar decisiones importantes para su desarrollo.  La empresa descubrió que su mejor lugar estratégico para mayores ventas es en el centro de la ciudad de Zipaquirá. 75
  • 75.
    La ciudad de Zipaquirá posee más población de estrato dos que otros estratos. 3.2.6 Estrategias de Distribución. La empresa en busca de una posición estable en el mercado de las comercializadoras y distribuidoras de productos de papelería, se propone crear una estrategia de comercialización y distribución de los productos que ofrece, dando como resultado la inclusión del servicio a domicilio para cualquier persona, empresa, papelería, oficina etc., en la estrategia mencionada anteriormente. El cliente se podrá contactar a la empresa por medio de un teléfono fijo o a cualquiera de los cuatro celulares de los socios respectivamente y si es solicitado el servicio a domicilio será atendido y cumplido en el tiempo que sea solicitado. 3.2.7 Estrategia de Precio. Para establecer los precios de los productos que la empresa ofrece a sus clientes, los socios se basaron en el precio, al que se compró la mercancía y según el precio actual de cada uno de los productos en el mercado de las papelerías. En la primera compra de mercancía se hizo un gasto de $20.000 en transporte más específicamente en ida y vuelta de Zipaquirá a Bogotá. 3.2.8 Estrategia de Promoción. La empresa OFFICEMARCK vende sus productos a muy bajo costo y de buena calidad, los socios distribuyen mercancía a distintos clientes de la ciudad, además cuenta con una vitrina para mayor venta. 3.2.9 Estrategia de Comunicación. La publicidad de la empresa, se diseñó con base en la función desarrollada y sus objetivos. En la publicidad se encuentran los datos básicos que cualquier cliente necesitaría para informarse sobre la labor de la empresa, su ubicación, precios etc. Por medio de Pendones, volantes, tarjetas de presentación, afiches etc. hacen parte de la estrategia de comunicación de la empresa. En un futuro los clientes y toda aquella persona que quiera conocer y adquirir los productos de la empresa podrán acceder a la página web oficial de esta e informarse de manera fácil sencilla y completa sobre la empresa 76
  • 76.
    OFFICEMARCK. En laactualidad la empresa tiene un correo electrónico disponible para cualquier solicitud. officcemarck@hotmail.com 3.2.10 Estrategia de Servicio. El servicio a domicilio es una de las principales estrategias de servicio que tiene la empresa, cualquiera de los clientes se puede comunicar a un teléfono fijo o a cualquiera de los cuatro celulares de los socios. El servicio que se ofrece es más sencillo que él de la competencia y más rápido, además cuenta con las redes sociales de Facebook y twitter para mayor información y un correo electrónico para sugerencias o comentarios. 3.2.11 Estrategia de aprovisionamiento. Los socios de la empresa OFFICEMARCK se dirigen a Bogotá para la compra de la mercancía, se dirigen a cacharrería Medellín, cerca de la avenida Jiménez en donde los precios son cómodos para los intereses económicos de la empresa. Esta mercancía es llevada al punto de venta, en la cual se comercializa y se distribuye a los distintos clientes. 3.2.13 Política de Cartera. La empresa no otorga créditos debido a que los pedidos de los clientes no son de gran tamaño y están al alcance de su bolsillo. 3.3 PLAN OPERATIVO Este plan operativo define un plazo en el que la empresa tiene que poner un límite, para examinar el movimiento de la misma para ese límite de tiempo que casi siempre es de un año, la empresa OFFICEMARCK debe tener unas bases solidas y un capital rentable. Para establecer una fecha que determine el futuro de la empresa podremos colocar un plazo de un año el otro tres y los otros cinco años para esto deberán mantener los socios viva la empresa y esperanzas de crecer al máximo esto sin lugar a dudas se llegara a realidad con el simple hecho de la fuerza de voluntad y el trabajo en equipo al año esta empresa deberá tener los suficientes recursos para tener una buena estabilidad, la empresa deberá contar con más de siete trabajadores, más los cuatro socios que lideran los distintos papeles de la 77
  • 77.
    empresa, el siguienteaño en el 2013 la empresa OFFICEMARCK se formalizara registrándose a la cámara de comercio. 3.3.1: Estructura organizacional A continuacion se mostrara el organigrama empresarial Figura 16. Estructura Organizacional. 1 Gerente Comercial ORGANIZACION 1 Gerente General DE LA EMPRESA 1 Gerente de Ventas OFFICEMARCK 1 Gerente Financiero Quien ocupa el cargo de gerente general es Edwin Giovanni Ramírez Rodríguez, el de gerente comercial lo está ejerciendo Jhon Alexander Mendoza Cortes, el cargo del gerente financiero Leison Fernando Niño Romero, el cargo del gerente de ventas el estudiante Edison Francisco Chisnes Galeano, el gerente general tiene la función que desempeñar, gestionar y organizar todo tipo de función de los demás cargos operativos, el gerente comercial tiene como función recibir llamadas y conseguir clientes para que el gerente de ventas, que es constatar que las ventas de la empresa se estén haciendo bien organizadamente y que el producto llegue a manos de los clientes, la función que desempeña el gerente financiero es 78
  • 78.
    el de examinarcon lupa todas la ventas, ganancias, gastos, costos y demás puntos de pago de la empresa, es decir dar cuenta al gerente general de lo que se maneja en dinero. 3.3.2: Costos administrativos: En el siguiente punto establecerán los socios el manejo del capital empresarial, en que se va a utilizar y como se va a utilizar 3.3.2.1: Gastos de personal La empresa OFFICEMARCK recibirá ganancias a medida que las ventas aumenten, los gastos de la empresa aumentaran también se repartirán a los gastos que tenga esta como lo son compra de la materia prima compra de utensilios que necesita la empresa, imprevistos, viáticos, transporte cada uno de estos gastos generan un porcentaje para los gastos de la empresa, esta empresa no utiliza uniformes por disminuir gastos y no sería una buena inversión para la empresa. 3.3.2 Cronograma de Actividades. A continuación se mostrara el registro, las actividades, recursos y tiempos en el cual se desarrollará el plan de negocio de la empresa OFFICEMARCK 79
  • 79.
    Tabla 10. Cronogramade Actividades Empresa OFFICEMARCK Año: 2012 Feb. Mar. Abr. May. Jun. Jul Ago. Sep. Oct. Nov. Actividades 1234123412341234123412341234123412341234 Visión Empresarial 1.Ley 1014 Del 2006 X 2. Video Quien Movió Mi Queso X 3.Diez Errores Del Emprendedor X 4.Cultura Del Emprendimiento X 5.Claves Del Exitó Empresarial X 6.Principios De La Motivación X 7.Negociacion Empresarial X Teoria Empresarial 1.Plan De Negocios X 2.Estructura Organizacional Operativa X 3.Correccion Proyecto X 4.Crear Hoja De Vida X 5.Asientos Contables X Practica Empresarial 1.Llenar Comprobante De Ingreso Y Egreso X 2.Analisis Del Entorno X Diseño Publicitario Empresarial 1.Diseñar Sitio Web X 2.Mejorar Diseño De Publicidad X 3.Taller De Fotografia X 4.Edicion De Fotografias Publicitarias X 5.Actualizar Sitio Web X 6.Diseño De MIVC X 7.Diseño De La Presentacion Final X Tec.E Informatica 1.Creacion Del MIVC X 2.Creacion Del Sitio Web X 3.Creacion Plataforma WIX X 4.Elaboracion De Planos De La Empresa X 5.Creacion Presentacion Final X 6.Desarrollo, Estrategia Y Promocion X 80
  • 80.
    3.3.3 Clúster ocadena productiva A continuacion se mostrara el cluster empresarial. Figura 17. Cluster o cadena productiva. 3.3.4 Diagrama de flujo productivo. A continuación se mostrara el diagrama de flujo empresarial de OFFICEMARCK 81
  • 81.
    Figura 18. Diagramade Flujo. 82
  • 82.
    Rectángulo redondeado: Inicio/Fin,indica el comienzo o terminación de un proceso. Rombo: Contiene una pregunta dentro y se ramifica de acuerdo a las posibles respuestas (si o no), que se señala la respuesta. Rectángulo: en él se describe brevemente la actividad o proceso que inicia. Líneas de flujo: Conectan pasos del proceso. La punta de la flecha indica la dirección del flujo del proceso. 3.3.5 Diagrama de procesos. A continuación se mostrara el diagrama de procesos de la empresa OFFICEMARCK Tabla 11 .Diagrama de Procesos. Numero de Proceso Tiempo Proceso 2 dias antes de 1 Aporte de socios x comprar la mercancia Compra de mercancia en 2 x 5 Horas Cacharreria Medellin 3 Transportarla a Zipaquira x 2 Horas 1/2 4 Inspeccionar la mercancia x 1 Hora 5 Hacer un inventario x 1 Horas 1/2 6 Exhibir la mercancia x 12 Horas 7 Distribuir y Comercializar x 12 Horas Actividades 4 1 0 1 1 3 Dias y 10 Horas Operación Inspección Demora Almacenaje Transporte 83
  • 83.
    3.3.6 Necesidades yrequerimientos. La empresa OFFICEMARCK necesito de una vitrina y un local para aumentar sus ventas y lograr un mejor desarrollo en el nivel económico de esta. También la empresa requirió de un libro contable para tener su registro financieros, y varios factureros para llevar sus registros de ventas. 3.3.7 Descripción del proceso de producción. A continuación se describirá cada una de las actividades y procedimientos que forman parte del flujo del proceso de producción y servicio de la empresa OFFICEMARCK. Dos socios se traslada de Zipaquira a al ciudad de Bogotá para comprar la mercancía./Two members of Zipaquira moved to the city of Bogota to buy the goods Figura 19. Fotografia de produccion. La necesidad de comprar la materia prima, lleva a que la empresa adquiera los productos solicitados por los clientes. Como se puede observar en la imagen, solo dos socios aran el viaje hacia Bogotá y no todos los cuatro socios. El dinero que 84
  • 84.
    se necesita paracomprar la mercancía es aportada por los socios./The need to buy raw materials, leading to the company acquiring the products ordered by customers. As seen in the picture, only two partners plowing trip to Bogota and not all four partners. The money needed to buy the goods is given by the shareholders Llegada de los socios a la ciudad de Bogotá /Arrival of the partners to the city of Bogotá Figura 20. Fotografia produccion Los dos socios llegan a la ciudad de Bogota, donde se comprara la mercancia, pero antes pagan el transporte de transmilenio para su trasporte./The two partners come to the city of Bogota, where the goods were purchased, but before transporting transmilenio pay for transportation. 85
  • 85.
    Compra de mercanciaen Cacharreria Medellin. /Purchase merchandise in Cacharreria Medellin. Figura 22. Fotografia Produccion. Se ubica el lugar de compra de la mercancia, en este caso se puede observar el local del proveedor Cacharreria Medellin en donde se realiza la adquisicion de la mercancia. /It locates the place of purchase of the goods, in this case you can see the local provider Medellin Cacharreria where you acquire the merchandise. Figura 23. Fotografia Produccion. 86
  • 86.
    Se realiza eltransporte de la mercancia desde el lugar de compra hasta el portal de transmilenio, para posteriormente tomar el bus de regreso a la ciudad de Zipaquira. /It makes transporting the goods from the place of purchase to transmilenio portal, later to take the bus back to the city of Zipaquira. Figura 24. Fotografía Producción. Se procede a realizar el pago del transporte de transmilenio. El dinero que se utiliza en el transporte que implica todo el procedimiento de compra de mercancía es aportado por los socios./We proceed to make payment Transmilenio transport. The money used in transporting the entire procedure involving purchase of goods is provided by partners. 87
  • 87.
    Mercancía./Merchandise. Figura 25. Fotografía Producción Se puede observar parte de la mercancía que se compro en la ciudad de Bogotá, de nuestro proveedor Cacharrería Medellín. La marca de los productos, la cantidad y el tipo se adquieren de acuerdo a al demanda del cliente./You can see part of the commodity to be bought in the city of Bogota, Medellin Cacharrería our supplier. The brand of products, the amount and type are acquired according to the client's demand. 88
  • 88.
    Exhibición de lamercancía en el punto de venta. /Exhibition of the goods at the point of sale. Figura 26. Fotografía Producción. La mercancía es llevada al local de ventas, donde será expuesta al público./The goods are taken to local sales, which will be exposed to the public. 89
  • 89.
    Venta de losproductos al cliente./Sale of products to the customer. Figura 27. Fotografía Producción. Posteriormente se realiza la venta del producto en el local, a donde llegan los clientes a adquirirlo y serán atendidos por cualquiera de los cuatro socios./Later the sale of the product at the store, where customers come to buy and be served by any of the four partners. 90
  • 90.
    Atención y prestacióndel servicio de domicilio./Care and home delivery service. Figura 28. Fotografía producción. La empresa OFFICEMARCK haciendo énfasis en su función como distribuidora ofrece el servicio de domicilio, para cualquier cliente que desee la prestación del servicio solo tendrá que llamar, realizar el pedido y se tomaran los datos de los productos solicitados y el lugar a donde quiere que se lleven. /The company OFFICEMARCK emphasizing its role as a distributor provides home service to any customer who wants the service just need to call, and ordering details will be taken of the products ordered and the place you want to be lead. 91
  • 91.
    Llegada al puntode solicitud el servicio y venta del producto. /Arrival at the point of application service and product sales. Figura 29. Fotografía Producción. Por ultimo se lleva el pedido de los productos al lugar indicado por el cliente y se realiza el pago del pedido. La empresa OFFICEMARCK no realiza ningún cobro adicional por la prestación del servicio de domicilio, en pro del beneficio y satisfacción del cliente y además de que no genera ningún gasto económico a la empresa. /Finally gets the order of the products to the place indicated by the customer and payment is made the order. OFFICEMARCK Company makes no additional charge for the service address, in favor of profit and customer satisfaction in addition to not generate any economic cost to the company. 3.3.8 Buenas prácticas de Manufactura. La empresa OFFICEMARCK es una distribuidora y comercializadora de insumos de papelería, por lo tanto los socios de la misma no necesitan práctica de manufactura. 3.3.9 El impacto ambiental generado por el proyecto. La empresa OFFICEMARCK por tratar con productos de papelería tiene culpabilidad en el 92
  • 92.
    daño que leocasiona al medio ambiente, los daños ocasionados al medio ambiente son: - Tala de árboles - Disminución de la capa de ozono - Aumentar los residuos en los basureros Tabla 12. Impacto Ambiental. Impacto ambiental Investigación Tala de árboles Las resmas, cartulinas, carpetas, blocks, entre otros son desarrollados con la corteza de los arboles lo que conlleva a la talación de los mismos y esto puede traer como consecuencias en el futuro la falta de oxígeno porque los arboles producen este Disminución de la capa de ozono Al acabarse un esfero es botado a la basura sin saber que aún le queda residuos de tinta lo que es mortal al medio ambiente, al desarrollarse el ciclo del agua, la tinta sube a la capa de ozono destruyéndola. Aumentar los residuos en los basureros La mayoría de las personas desechan todo a la basura incluyendo lo que se puede reciclar, todo esto acumulado es llevado a los botaderos de basura haciéndolos crecer más y más. Soluciones: -Comenzar un plan de reciclaje con los clientes de la empresa, dando ellos todo clase de material reutilizable y la empresa se encargaría de llevar es te material a un lugar donde procesen en el reciclaje 93
  • 93.
    - Ofrecer un plan ambiental dirigido a la Institución educativa municipal de Cundinamarca, para que la empresa se encargue de todo material reutilizable y este sea llevada a un lugar de procesamiento. 3.3.10 Plan de comercialización: A continuación se muestra la cantidad de productos presupuestados mensualmente. Para el año 2011 entre los meses de agosto hasta noviembre se planteó vender: 15 resmas de papel carta, 23 esferos kilométrico, 30 esferos bic,10 micro puntas, 10 octavos de cartulina, 5 correctores, 3 block carta blanco, 3 block carta cuadriculado, 20 lápices mirado #2, 10 carpetas de presentación, 10 carpetas plásticas, 5 borradores nata, 5 borradores miga de pan, 5 esferos enjoy. Finalizando este tiempo la empresa no pudo lograr este objetivo, pero se mantuvo en un punto de equilibrio. Para el año 2012 en los meses de enero a marzo se planteó vender. 6 resmas de papel carta, 9 esferos kilométrico, 9 esferos bic, 7 micro puntas, 12 octavos de cartulina, 4 correctores, 4 block carta blanco, 3 block carta cuadriculado, 13 lápices mirado #2, 5 carpetas de presentación, 5 carpetas plásticas, 7 borradores nata, 5 borradores miga de pan, 6 esferos enjoy. Finalizando este tiempo la empresa no pudo lograr este objetivo, pero se mantuvo en un punto de equilibrio. 94
  • 94.
    Tabla 13. Plande Comercialización. Meses de Enero Meses de Agosto Hasta hasta Noviembre Noviembre del de 2011 Mes 2012 Resmas de Papel Carta 2 3 Esferos Bic 7 9 Esferos Kilometrico 10 9 Micropuntas 5 7 Octavo de Cartulina 9 12 Correctores 3 4 Block Blanco Carta 2 4 Block Cuadriculado Carta 4 3 Lapices Mirado #2 10 13 Carpeta de Presentacion 3 5 Carpeta Plastica 3 5 Borradores Nata 5 7 Borradores Miga de Pan 3 5 Esferos Enjoy 4 6 3.3.11 Plan de compras. La empresa OFFICEMARCK compra mercancía en cacharrería Medellín en la ciudad de Bogotá, esta mercancía es vendida con un valor adicional para producir más ganancias, se obtiene más capital y con este se compra mayor mercancía y esto dará más ganancia a la empresa. 3.3.11.1 Costos de producción. A continuación se mostrara la tabla con los precios que maneja la empresa OFFICEMARCK 95
  • 95.
    Tabla 14. Costosde producción. articulo Precio compra Precio venta uni Block carta blanco $ 1.500 $ 2.250 Block carta cuadriculado $ 1.500 $ 2.250 Block iris carta x 35 holas $ 1.650 $ 2.300 Block iris oficio x 35 holas $ 1.900 $ 2.850 block papel mantequilla $ 1.400 $ 2.800 Borrador de nata $ 525 $ 900 Borrador miga de pan $ 525 $ 900 Carpeta carton oficio $ 150 $ 300 Carpeta de presentacion blanca $ 145 $ 300 carpeta tamaño carta plastica $ 800 $ 1.200 Cartulina 1/8 x 100 uni $ 5.100 $ 10.200 Roll de cinta $ 750 $ 1.500 corrrector $ 600 $ 1.000 Esfero bic cristal azul $ 250 $ 1.000 Esfero bic cristal negro $ 250 $ 1.000 Esfero bic cristal rojo $ 250 $ 1.000 Esfero bic cristal shimmers $ 300 $ 900 esferos escarchados $ 400 $ 1.000 Gancho leg triton x 20 juegos $ 1.600 $ 100 Lapiz mirado N° 2 $ 550 $ 900 Marcadores borrables $ 750 $ 1.200 Marcadores permanentes $ 750 $ 1.200 Micripunta pelikan negro $ 700 $ 1.400 Papel crepe pliego x 10 uni $ 2.900 $ 5.000 Resma tamaño carta $ 6.800 $ 10.200 Resma tamaño oficio $ 7.400 $ 11.100 Sobre de manila carta 100 uni $ 4.200 $ 10.000 sobre de manila oficio x 50 h $ 4.200 $ 10.000 Tajalapiz metalico $ 150 $ 250 3.3.11.2 Infraestructura. La empresa OFFICEMARCK adquirió una vitrina de $100.000 para lograr una mejor orden y venta de sus productos, en donde el cliente podrá escoger el producto de su preferencia, teniendo una exposición del producto. 96
  • 96.
    3.3.11.3 Parámetros técnicosespeciales. La empresa OFFICEMARCK solo trata con productos de papelería, no perecederos y no son orgánicos, por lo tanto no tiene parámetros técnicos especiales. 3.3.11.4 Organismos de Apoyo. La empresa OFFICEMARCK es apoyada principalmente por la Institución Educativa Municipal De Cundinamarca especialmente los profesores del área empresarial, quienes son los que han instruido durante todo el proceso de formulación, creación y puesta en marcha de la idea de negoció, además entidades privadas y publicas como la Universidad de la Sabana y SENA han apoyado este proyecto al dar refuerzos y clases en las que enseñan en todos los aspectos relacionados con el área empresarial. 3.4 PLAN DE COMERCIALIZACIÓN A continuación se presenta el plan de comercialización de la empresa OFFICEMARCK. 3.4.1 Análisis del Mercado. Según el sector comercializador de productos de papel, el conflicto en las relaciones con Ecuador y Venezuela ha impactado negativamente a algunas empresas de esta industria en el país, por las medidas drásticas del régimen cambiario que no ha permitido el retiro de dineros y oscurece el panorama para las exportaciones nacionales. Ante la incertidumbre económica, el comité nacional del Sector Papelero de Fenalco viene analizando nuevas oportunidades de negocio y encuentra en el mercado interno como potenciales clientes a las papelerías de barrio. Según el presidente del sector, Francisco Micolta, “los fabricantes de papelerías deben definir un stock básico de productos que deberían estar de manera permanente en las papelerías de formatos pequeños”, Por ello los empresarios hicieron un llamado para buscar otros horizontes y se preparan para conquistar mercados como Centroamérica y el Caribe. 97
  • 97.
    Cabe resaltar quela dinámica comercial de Colombia es activa en Latinoamérica, y ubica al país en el cuarto lugar en producción y comercialización luego de México, Brasil y Argentina. Los empresarios, aseguraron que la percepción de los comerciantes del sector respecto al aumento de las ventas cambió de tendencia y ahora hay un mayor positivismo, debido a que se espera que en el segundo semestre se reactive el sector.67 En Zipaquirá existen 618 empresas en el sector servicios que representan el 19,7% del total de empresas del casco urbano (17,4% en Cundinamarca). En este sector se emplean 4.441 personas, es decir, el 43,4% del empleo del municipio. En contraste, en Cundinamarca, esta participación es del 30.8%. El empleo por firma es 7,2 personas en el municipio y 5,9 en el departamento. Los clientes de la empresa, lo componen personas que se encuentran entre los 5 y 30 años, ubicadas en los barrios populares del municipio de Zipaquira.68 3.4.2 Estrategia de Mercado. La empresa OFFICEMARCK deberá vender por caja de resmas carta, cuatro cajas de esferos, un paquete de carpetas, un paquete de sobres de manila y un paquete de cartulinas de un cuarto, a los variados clientes de OFFICEMARCK, para lograr esto los socios deberán trabajar fuertemente, si no se logra las ventas destinadas, se hará una reunión de los cuatro socios, para saber cuál es el fallo y que cambios puede ocurrir. Los socios de OFFICEMARK no solo deberán vender lo destinado sino que además deberán buscar más clientes para que la empresa se estabilice y comience a generar ganancias, los socios compran la mercancía dependiendo de las ganancias que produzca la empresa, para la compra se dirigen a Cacharrería 67 http://www.tormo.com.co/noticias/7309/Papeleros_conquistaran_otros_mercados.html 68 http://camara.ccb.org.co/documentos/657_2005_8_23_11_36_57_plan_zipaquira.pdf 98
  • 98.
    Medellín, en Bogotá,de esta forma no hay riesgo de perder al proveedor ya que esta tiene su local estable y abierto 3.4.3 Ficha técnica del producto o servicio. A continuación se mostrara la ficha técnica de la resma Reprograf y la caja de esferos BIC, son los dos principales productos que vende la empresa OFFICEMARCK Tabla 15. Ficha técnica de la resma Reprograf. Ficha técnica Marca del producto: Propal Reprograf Origen: Colombia, Valle del Cauca Usos: Fotocopias, Fax, Impresión, Escritura Cantidad: 500 Hojas Peso: 75 gr Tamaño: Carta (21,6 cm * 27,9 cm) Tabla 16. Ficha técnica de la caja de esferos BIC. Ficha técnica Marca del producto: BIC Origen: Clichy, Francia Usos: Escritura Cantidad: 12 Esferos Peso: 40 gr Tamaño: 16 cm 3.5 FINANZAS. La empresa OFFICEMARCK en el siguiente punto demostrara la rentabilidad de esta, su estado financiero, el manejo del dinero, pérdidas, ganancias, ventas, gastos y su patrimonio. 99
  • 99.
    Trabaja al máximopara establecer una ruta de disminución de los costos y gatos e incrementar los ingresos y las ventas que podrán sacar a la empresa de la cotidianidad del mercado. 3.5.1 Presupuesto para la puesta en marcha. El capital inicial de la empresa fue de $240.000 aportados de forma equitativa por los cuatro socios: cada uno suministro una cantidad de dinero equivalente a $60.000 que fueron destinados a la primera compra de mercancía. Basados en los productos de mayor consumo en las oficinas y negocios que utilizan servicios de papelería, se empezó a establecer cuales serian los productos de mayor prioridad a la hora de comprar la materia prima. Al terminar de establecer los productos base, se distinguió que las resmas de papel serian el bien de mayor rentabilidad para la empresa y por tanto el de mayor cantidad al momento de adquirir la mercancía. 3.5.2 Estados financieros. En el siguiente punto se encontrara el resumen final de todo el proceso contable de la empresa OFFICEMARCK. 3.5.2.1 Balance general. A continuación se mostrara la situación financiera de la empresa en un determinado periodo de tiempo, que va desde el 22 de Agosto del 2011 hasta el 30 de septiembre del 2012 100
  • 100.
    NOMBRE DE LAEMPRESA LTDA. Nit: 832435282-1 BALANCE GENERAL 22 DE AGOSTO DEL 2011 A 30 DE SEPTIEMBRE DE 2012 Tabla 17. Balance General. ACTIVO ACTIVOS CORRIENTES Caja $ 420.086 Bancos $0 Cuentas por cobrar a clientes $0 Inventarios $ 168.000 TOTAL ACTIVOS CORRIENTES $ 588.086 ACTIVOS FIJOS Muebles y enseres $100.000 Maquinaria y Equipo $0 TOTAL ACTIVOS FIJOS $100.000 TOTAL DE ACTIVOS $ 688.086 PASIVO PASIVOS CORRIENTES Proveedores $0 Cuentas por pagar $0 TOTAL PASIVOS CORRIENTES $0 TOTAL DE PASIVOS $0 PATRIMONIO Aporte de Socios $ 680.000 Resultado del Ejercicio $ 8.086 TOTAL PATRIMONIO $ 688.086 TOTAL PASIVO + PATRIMONIO $ 688.086 101
  • 101.
    3.5.2.2 Estado depérdidas y ganancias. A continuación se muestran los productos, rendimientos, ingresos, rentas, utilidades, ganancias, costos, gastos y pérdidas correspondientes al periodo comprendido entre el 22 de agosto del 2011 hasta el 30 de septiembre de 2012, con objeto de computar la utilidad neta o la pérdida líquida obtenida durante dicho periodo. Muestra la diferencia entre el total de los ingresos en sus diferentes modalidades; venta de bienes, servicios, cuotas y aportaciones y los egresos representados por costos de ventas, costo de servicios, prestaciones y otros gastos y productos de la empresa. NOMBRE DE LA EMPRESA LTDA. Nit: 832435282-1 ESTADO DE RESULTADO O PyG DEL 22 DE AGOSTO A SEPTIEMBRE 30 DEL 2012 Tabla 18. Estado de resultado p PyG. INGRESOS INGRESOS OPERACIONALES Ventas $ 850.941 - Devoluciones $0 - Costo de ventas $ 488.355 Utilidad bruta en ventas $ 362.586 - GASTOS OPERACIONALES DE ADMINISTRACIÓN De personal $ 77.000 Servicios $ 203.800 Mantenimiento y reparaciones $ 0 Publicidad $ 51.000 Diversos (papelería para la oficina) $ 22.700 102
  • 102.
    Operacionales de Ventas De personal $ 0 Utilidad operacional $ 0 Ingresos no operacionales $ 0 Utilidad en venta de inversiones $ 8.086 Resultado del Ejercicio $ 8.086 3.5.2.3 Estado de flujo y de caja. La empresa OFFICEMARCK tiene de capital de ganancias, se protege de que esta se liquide manejando correctamente el flujo de caja, recordando q el aporte inicial dado por los socios fue de $240.000 de los cuales se invirtieron para la compra de mercancía, el 29 de octubre del año 2011 los socios aportaron también $100.000 cada uno y a si invirtieron $400.000 para la compra de mercancía y demás gastos. NOMBRE DE LA EMPRESA LTDA. Nit: 832435282-1 FLUJO DE CAJA DEL 01 DE ENERO A SEPTIEMBRE 30 DEL 2012 Tabla 19. Flujo de caja ACTIVIDADES DE OPERACIÓN Recaudo de clientes $ 850.086 Pagos por salarios y prestaciones $ 40.000 Pagos de gastos financieros $ 0 Pagos de impuestos $ 0 Flujo de efectivo neto en actividades de $ 890.086 operación ACTIVIDADES DE INVERSIÓN Compra de propiedades, planta y equipo $ 100.000 Flujo de efectivo neto en actividades de $ 100.000 inversión 103
  • 103.
    ACTIVIDADES DE FINANCIACIÓN Pago de obligaciones financieras $ 0 Pago de utilidades $ 0 Incremento de aportes $ 0 Flujo de efectivo neto en actividades de $ 0 financiación Aumento neto en efectivo $ 0 3.5.2.4 Notas a los estados financieros. En los anteriores tres estados financieros se a tomado un tiempo de referencia desde el comienzo de la empresa y sus primeros movimientos financieros hasta el último ingreso o movimiento de caja realizado en el año electivo del 2011. En el balance general se divide en tres partes que son: el activo69, el pasivo70 y el patrimonio71, este estado financiero le informa en una fecha determinada la situación financiera de la empresa al presentar de forma resumida el valor de sus propiedades y derechos sus obligaciones y su patrimonio. Otro estado financiero básico es el flujo de caja que muestra el efectivo generado en las actividades de operación, inversión y financiación. El efectivo esta conformado por el dinero disponible en caja y en bancos y el equivalente de efectivo por los depósitos e inversión con vencimiento no superior a tres meses. El flujo de caja esta compuesto por un encabezado en donde debe ir escrito el nombre de la empresa, el NIT72, el estado de flujo de efectivo (ver Anexo I) y el año en que se hace. 69 Agrupa el conjunto de las cunetas que representan los bienes y derechos intangibles de propiedad de la empresa. 70 Agrupa le conjunto de cunetas que representa las obligaciones contraídas por la empresa para el desarrollo de sus actividades. 71 Agrupa las cuentas que representa el valor residual de comparar el activo total menos el pasivo total 72 El NIT es una sigla que significa Numero de Identificación Tributaria 104
  • 104.
    En el PYGse encuentra las perdidas y ganancias de la empresa, compuestos por ingresos operacionales, ingresos no operacionales, gastos operacionales, gastos no operacionales, ventas brutas y el resultado del ejercicio. En el estado financiero de flujo de caja (ver Anexo J) se muestra el efectivo generado y utilizado en las actividades de operación, inversión y financiación. El efectivo esta conformado por el dinero disponible en caja y el equivalente de efectivo por los depósitos e inversión con vencimiento no superior a tres meses. 3.5.3 Análisis financiero. La empresa OFFICEMARCK, teniendo en cuenta los resultados obtenidos en los estados financieros, resalta principalmente que el estado de esta se encuentra en crecimiento, las ventas mantienen un nivel de aumento leve que genera las ganancias, representadas en caja. Se ha realizado una buena inversión económica a la empresa que además a sido muy bien invertida en los productos que ofrece la empresa. La labor de los socios, el trabajo realizado en este proyecto de creación de empresa se ve reflejada en los resultados de los balances generales que dejan ver el buen estado de la empresa. Seguir reforzando las ventas que es un objetivo claro a tener siempre en cuenta, en el caso de OFFICEMARCK la prestación del servicio a domicilio a generado una fuente de ingresos importante además de la producida en el local de la empresa. Seguir intensificando la búsqueda de nuevos clientes, seria un objetivo ambicioso en el cual se trabajaría para su construcción y realización en la consecución de la idea de crecimiento. 3.5.3.1 Índices o razones financieras. A continuación se escribirán las razones por las cuales la empresa OFFICEMARCK comparara las cuentas de un estado financiero. La empresa a querido reducir los gastos y los costos, a medida que pasa el tiempo para a si recibir más ganancias e incrementar la caja, ha querido superar el valor en el que está en un punto de equilibrio y poder avanzar en el mercado. 105
  • 105.
    3.5.3.2 Capital detrabajo. La empresa OFFICEMARCK requiere de una vitrina y del espacio que esta ocupa en la tienda “donde don Jeison” don de la empresa le paga a los dueños de esta tienda $3000 al mes para que la distribuyan y ofrezcan los productos mientras que los socios llevan los pedidos a los clientes. 3.5.3.3 Margen de Contribución A continuación se mostrara el margen de contribución empresarial de OFFICEMARCK Tabla 20. Margen de contribución. PRODUCTO PRECIO DE PRECIO DE VENTA MARGEN DE COMPRA CONTRIBUCIÓN Resma papel carta $6.800 $10.200 $3.400 Corrector $600 $1.000 $400 Block carta blanco $1.500 $2.550 $1.050 Block iris oficio $1.900 $2.850 $950 Esfero bic $250 $1.000 $750 Lápiz $550 $900 $350 Borrador miga de pan $550 $900 $450 Carpetas de presentación $150 $300 $150 Micro punta $700 $1.400 $700 Block iris carta $1.650 $2.500 $850 Block cuadriculado $1.500 $2.250 $750 Gancho legajador $100 $200 $100 Papel crepe $300 $700 $400 Cartulina (octavos) $50 $100 $50 Taja lápiz metálico $150 #250 $100 El valor de ventas que la empresa OFFICEMARCK tiene que cumplir mensualmente, para esto debe verificar cuantos gastos costos tiene la empresa en un plazo de un mes, esta cifra es de $30.000 mínimo para dar estabilidad a la empresa, también tiene como gastos y costos al traer la mercancía, al comprar factureros, algún percance que esta misma tenga para su beneficio. La empresa 106
  • 106.
    tiene también porcentajesque muestra la actividad mensual de la empresa como son el 80% para la caja de la empresa, 10% para los gastos y costos del mes, el otro 10% para salario delos socios. El 85% de las ganancias totales de la mercancía se comprara más mercancía, el 10% se utilizaran para transportes y un 5% se ahorraran por si suceden imprevistos u otros gastos, de esta manera la empresa podrá aumentar su capital y se mantendrá por sí sola. A continuación se mostrara el procedimiento de obtención del margen de contribución de del producto indicado: Resma de papel tamaño carta. PV= Precio de Venta CV= Costo Variable. MC= Margen de Contribucion. En pesos. MC, $ MC=PV-CV MC= $10.200 – $7.200 MC= $3.000 En porcentaje MC, %= MC / PV * 100 = 3.000 / 10.200 * 100 = 0.294 * 100 = 24.41 % 3.5.4 Fuentes de financiación. La financiación del proyecto fue gracias a los aportes de dinero que dieron voluntariamente los padres de los cuatro socios, este dinero fue recibido en efectivo, y se utilizo en al etapa de implementación de la empresa, pero posteriormente se siguieron recibiendo aportes necesarios para principalmente la compra de mercancía, dinero que viene de la misma fuente, en efectivo. En el futuro la empresa no prevé incorporar recursos a crédito. 107
  • 107.
    3.5.5 Conclusiones financierasy evaluación de viabilidad. La empresa OFFICEMARCK, concluye que su estado financiero es bueno, su rentabilidad se mantiene, no hay pérdidas, el ingreso de ganancias es continuo con ventas que mantienen la caja en constante movimiento junto con los gastos que son necesarios para surtir las necesidades que surjan ya sea en compra de mercancía, transporte, personal, mobiliario etc. Las estrategias utilizadas por la empresa en la búsqueda del mantenimiento y crecimiento de las ventas se deben mantener y renovarse. 108
  • 108.
    4. CONCLUSIONES Al realizary terminar el proyecto, los socios de la empresa OFFICEMARCK presentan las siguientes conclusiones: El proyecto es un documento donde se describe el comienzo, el desarrollo y la sostenibilidad de la empresa La empresa OFFICEMARCK seguirá evolucionando, por lo tanto el proyecto seguirá teniendo cambios y extensión. La empresa además de necesitar desarrollo práctico, también necesita documentos y archivos que la fomenten La financiación de la empresa se debe expresar con operaciones para dar la viabilidad de esta. La empresa debe seguir adelante, corrigiendo errores que en un lazo determinado sea encontrado. La empresa desarrollara planes estratégicos para aumentar las ventas, su distribución y su reconocimiento. Explorar nuevos campos en este tema y Ponerlos en marcha. Investigar con en cuestas, y análisis del mercado y entorno para descubrir cuáles son las verdaderas necesidades de nuestros clientes y así allá una satisfacción de parte de estos. Tener en toda clase de especificaciones mencionadas en el proyecto y ponerlos en marcha. Para el desarrollo de un proyecto de grado es necesario el trabajo en equipo. Ejecutando las distintas investigaciones del mercado, el entorno, demanda y oferta, en las distintas áreas de la empresa. El punto de equilibrio es clave para la estabilidad de la empresa. El balance general es un punto clave para conocer los estados financieros de la empresa. 109
  • 109.
    La lluvia deideas de negocio es importante ya que facilitan la elección de una idea. 110
  • 110.
    5. RECOMENDACIONES A continuaciónse mostraran las recomendaciones dadas por los cuatro socios de la empresa  Un proyecto empresarial se debe realizar con tiempo y dedicación  El afán solo lleva a hacer las cosas mal  Un proyecto debe ser redactado de forma madura y fácil de entender  Un proyecto debe tener investigaciones que fomenten lo dicho.  Un proyecto se desarrolla trabajando en equipo  Un proyecto debe tener mucha claridad a la hora de leerlo  Un proyecto ayuda a desarrollar mejor las ideas  Un proyecto debe ser muy bien analizado y comprendido  Un proyecto desarrolla nuestra mente y ayuda a pensar en grande 111
  • 111.
    CIBERGRAFIA Tema de consulta:Historia del papel Disponible en: http://www.pajarita.org Fecha de consulta (13/06/2011) Tema de consulta: Insumos de papelería Disponible en:http://www.masoportunidades.com.ar/buscar/catId-2761-insumos- y-papeleria Fecha de consulta (21/06/2011) Tema de consulta: Diagrama De Flujo Disponible en:http://www.comolohago.cl/2009/06/16/como-hacer-un-diagrama-de- flujo/ Fecha de consulta: (08/11/11) Tema de consulta: Diagrama De Proceso Disponible en:http://www.mitecnologico.com/Main/DiagramaDeProceso Fecha de consulta: (09/11/11) Tema de consulta: Clúster Disponible en:http://es.wikipedia.org/wiki/Cl%C3%BAster_(industria) Fecha de consulta: (10/11/11) Tema de consulta: Margen De Contribución Fecha de consulta:(11/11/11) Disponible en:http://www.slideshare.net/fundacioneconomiaglobal/margen-de- Tema de consulta: Balance General 112
  • 112.
    Disponible en:http://www.infomipyme.com/Docs/GT/Offline/balancege.htm Fecha deconsulta: (08/03/12) Tema de consulta: Análisis financiero Disponible en: http://www.gerencie.com Fecha de consulta: (09/03/12) Tema de consulta: Ley 1014 de 2006 Disponible en:http://www.extension.univalle.edu.co/docs/LEY_1014_DE_2006.doc Fecha de consulta: (12/03/12) Tema de consulta: Análisis DOFA Disponible en:http://www.gerencie.com/para-que-sirve-la-matriz-dofa.html Fecha de consulta:(17/04/12) Tema de consulta: Política de Cartera Disponible en:http://www.gerencie.com/capital-de-trabajo.html Fecha de consulta:(18/04/12) Tema de consulta: Industria Papelera Colombia Disponible en:http://www.elespectador.com/articulo92120-industria-papelera- afectada-desaceleracion-y-huelga-de-corteros Fecha de consulta:(19/04/12) 113
  • 113.
  • 114.
    Anexo A encuestaque se utilizó para saber la viabilidad de la idea de empresa INSTITUCIÓN EDUCATIVA DEPARTAMENTAL DE CUNDINAMARCA Nombre: ________________________ Estrato: 1__2__3__4__5__6__ Edad: de 18 a 25__de 25 a 35__de 35 a 45__más de 45__  ¿En qué lugar de la ciudad le gustaría encontrar la empresa? En el norte de la ciudad____ En el sur de la ciudad_____ En el este de la ciudad____ En el oeste de la ciudad____ En el centro de la ciudad____  ¿Cómo le gustaría adquirir el producto? Por catalogo____ Puerta a puerta____ Por encargo____ Atención telefónica____  ¿si fuera por encargo en qué medio de transporte cree usted que se debería llevar el producto? En carro____ En bicicleta____ En moto_____ 115
  • 115.
     Estos sonlos productos que distribuimos ¿Cuáles de los siguientes productos utiliza con frecuencia? Cuadernos Marcadores Resma de papel Papel iris Esferos A-Z Ganchos Borradores Cartulina Carpetas todas____ Algunas___  ¿Cuáles son sus expectativas frente a la entrega? Puntualidad_____ Servicio_____ Calidad en la entrega_____  Cómo le gustaría informarse de estos productos? Perifoneo ______ Radio_______ Volantes______ Publicidad ____  ¿Cómo le gustaría contactarnos? Por teléfono______ Por correo electrónico______ Atención personalizada ________  ¿Cuánto estaría dispuesto a pagar por el producto? Lo que pidan_____ Menos de lo pedido_____ El precio establecido_____ 116
  • 116.
    Anexo B Biografíade Cai Lun Cai Lun eunuco y consejero imperial chino del Emperador He de Han, que vivió en la corte de la dinastía Han (entre 77 y 110 o, según otras fuentes, entre 50 y 121). En China se le considera tradicionalmente como el inventor del papel, ya que bajo su administración se perfeccionó la técnica de fabricación del material utilizado para la escritura de documentos, que pasó a tener unas propiedades similares a las del papel actual, bastante diferente del papiro y el pergamino utilizados en épocas más antiguas. De acuerdo con las crónicas históricas chinas, la invención del papel habría ocurrido en el año 105 d. de C. Cai Lun nació en la actual provincia de Guiyang durante la dinastía Han Oriental, y es célebre por haber sido el creador de una nueva clase de papel similar al actual, desarrollado por solicitud de la corte imperial, que reclamaba un material más cómodo de utilizar y conveniente para la escritura. Aunque ya existían tipos más primitivos de papel, Cai Lun procedió a perfeccionar la técnica de elaboración mediante la impermeabilización de encolados a base de almidón, de arroz y zumo mucilaginoso de totora de modo que las hojas quedaran bien satinadas y protegidas del moho y los parásitos. Tal creación contribuyó a la explotación del papel, que se inició en China, y sería continuada más adelante por japoneses y árabes. Cai Lun fue, con el tiempo, venerado como un personaje semidivino en su país; y en 1962, el gobierno chino lo homenajeó en el 1850º aniversario de su muerte. 117
  • 117.
    Anexo C Historiade la imprenta La imprenta: Ya los romanos tuvieron sellos que imprimían inscripciones sobre objetos de arcilla alrededor del año 430 a. C. y el 440 a. C. Entre 1041 y 1048, BìShēnginventó en China —donde ya existía un tipo de papel de arroz— el primer sistema de imprenta de tipos móviles, a base de complejas piezas de porcelana en las que se tallaban los caracteres chinos; esto constituía un complejo procedimiento por la inmensa cantidad de caracteres que hacían falta para la escritura china. En 1234 artesanos del reino de Koryo (actual Corea), conocedores de los avances chinos con los tipos móviles, crearon un juego de tipos que se anticipó a la imprenta moderna, pero lo que usaron raramente.2 Sin embargo, la imprenta moderna no se creó hasta el año 1440 aproximadamente, de la mano de Johannes Gutenberg. En Europa, muchas personas y poblaciones pretendieron ser parte de este arte; aunque las opiniones apuntan a que fue el alemán Johannes Gutenberg, por las ideas que tenía y la iniciativa de unirse a un equipo de impresores, lo que lo apoya como el inventor de la tipografía. Existe documentación subsecuente que le atribuye la invención aunque, curiosamente, no consta el nombre de Gutenberg en ningún impreso conocido. Ante la controvertida historia aparecieron a disputar la gloria del llamado "Padre de la Imprenta" los nombres del alemán Mentelin, impresor de Estrasburgo(1410- 1478); el italiano PanfiloCastaldi, médico y después tipógrafo en 1470, otro italiano de nombre Aldus, Lorenzo de Coster, de Haarlem, (Países Bajos) (1370-1430). Cada uno tiene un monumento en sus respectivas localidades; sin embargo, perdieron el pleito definitivamente los partidarios de Mentelin y Castaldi. 118
  • 118.
    En 1450 yaun en años posteriores, los libros se difundían en copias manuscritas por escritores, muchos de los cuales eran monjes y frailes dedicados exclusivamente al rezo y a la réplica de ejemplares por encargo del propio clero o de reyes y nobles. A pesar de lo que se cree, no todos los monjes copistas sabían leer y escribir. Realizaban la función de copistas, imitadores de signos que en muchas ocasiones no entendían, lo cual era fundamental para copiar libros prohibidos que hablasen de medicina interna o de sexo Las ilustraciones y las letras capitales eran producto decorativo y artístico del propio copista, que decoraba cada ejemplar que realizaba según su gusto o visión. Cada uno de sus trabajos podía durar hasta diez años. En la Alta Edad Media se utilizaba la xilografía en Europa para publicar panfletos publicitarios o políticos, etiquetas, y trabajos de pocas hojas; para ello se trabajaba el texto en hueco sobre una tablilla de madera, incluyendo los dibujos —un duro trabajo de artesanía—. Una vez confeccionada, se acoplaba a una mesa de trabajo, también de madera, y se impregnaban de tinta negra, azul o roja (sólo existían esos colores). Después se aplicaba el papel y con rodillo se fijaba la tinta. El desgaste de la madera era considerable por lo que no se podían hacer muchas copias con el mismo molde. Este tipo de impresión recibe el nombre de xilografía. Cada impresor fabricaba su propio papel, estampando una marca de agua a modo de firma de impresor. Por estas marcas de agua es por lo que se conocen sus trabajos. En este entorno, Gutenberg apostó a que era capaz de hacer a la vez una copia de la Biblia en menos de la mitad del tiempo de lo que tardaba en copiar una el más rápido de todos los monjes copistas del mundo cristiano y que éstas no se diferenciarían en absoluto de las manuscritas por ellos. Pidió dinero a Johann Fust, y comenzó su reto sin ser consciente de lo que su invento iba a representar para el futuro de toda la humanidad. En vez de usar las habituales tablillas de madera, que se desgastaban con el uso, confeccionó moldes en madera de cada una de las letras del alfabeto y posteriormente rellenó los moldes con plomo, creando los primeros tipos móviles. 119
  • 119.
    Tuvo que hacervarios modelos de las mismas letras para que coincidiesen todas entre sí: en total, más de 150 tipos, que imitaban la escritura de un manuscrito. Había que unir una a una las letras que se sujetaban en un ingenioso soporte, mucho más rápido que el grabado en madera y considerablemente más resistente al uso. Como plancha de impresión, amoldó una vieja prensa de vino a la que sujetó el soporte con los tipos móviles con un hueco para las letras capitales y los dibujos. Éstos, posteriormente, serían añadidos mediante el viejo sistema xilográfico y terminados de decorar de forma manual. Lo que Gutenberg no calculó bien fue el tiempo que le llevaría poner en marcha su nuevo invento, por lo que antes de finalizar el trabajo se quedó sin dinero. Volvió a solicitar un nuevo crédito a Johann Fust y, ante las desconfianzas del prestamista, le ofreció formar una sociedad. Johann Fust aceptó la propuesta y delegó la vigilancia de los trabajos de Gutenberg a su sobrino, Peter Schöffer, quien se puso a trabajar codo a codo con él, al tiempo que vigilaba la inversión de su tío. Tras dos años de trabajo, Gutenberg volvió a quedarse sin dinero. Estaba cerca de acabar las 150 Biblias que se había propuesto, pero Johann Fust no quiso ampliarle el crédito y dio por vencidos los anteriores, quedándose con el negocio y poniendo al frente a su sobrino, ducho ya en las artes de la nueva impresión como socio-aprendiz de Gutenberg. Gutenberg salió de su imprenta arruinado y se cuenta que fue acogido por el obispo de la ciudad, el único que reconoció su trabajo hasta su muerte, pocos años después. Peter Schöffer terminó el cometido que inició su maestro y las Biblias fueron vendidas rápidamente a altos cargos del clero, incluido el Vaticano, a muy buen precio. Pronto empezaron a llover encargos de nuevos trabajos. La rapidez de la ejecución fue sin duda el detonante de su expansión, puesto que antes la entrega de un solo libro podía posponerse durante años. 120
  • 120.
    Actualmente, se conservanmuy pocas "Biblias de Gutenberg" —o de 42 líneas— y, menos aún, completas. En España se conserva sólo una, completa La Biblia de Gutenberg no fue simplemente el primer libro impreso, sino que, además, fue el más perfecto. Su imagen no difiere en absoluto de un manuscrito. El mimo, el detalle y el cuidado con que fue hecho, sólo su inventor pudo habérselo otorgado. Primeros impresos Prensa de imprimir de 1811 Gutenberg, en su labor de impresor, creó su famoso incunable Catholicon, de Juan Balbu de Janna. Pocos años después, imprimió hojas por ambas caras y calendarios para el año 1448. Además, junto a su amigo Fust editaron algunos libritos y bulas de indulgencia y en particular, aquel monumento de la imprenta primitiva, la Biblia de las 42 líneas, en dos tomos de doble folio, de 324 y 319 121
  • 121.
    páginas respectivamente, conespacios en blanco para después pintar a mano las letras capitulares, las alegorías y viñetas que ilustrarían coloridamente cada una de las páginas de la Biblia. Según las declaraciones de diversos testigos[cita requerida] resulta que, mientras en apariencia fabricaba espejos, Gutenberg se servía de todos los instrumentos, materiales y herramientas necesarios para la secreta imprenta: plomo, prensas, crisoles, etc., con el supuesto pretexto de fabricar con planchas xilográficas de madera unos pequeños devocionarios latinos de título Speculum que eran fabricados en Holanda y Alemania con los títulos deSpeculum, Speculum humanae salvationis, Speculum vitae humanae, Speculumsalutis, etc. Pero algunos declararon que con el pretexto de imprimir espejos, "Gutenberg, durante cerca de tres años, había ganado unos 100 florines en las cosas de la imprenta." Por otra parte, puesto que Hungría sería el primer reino que recibiría al renacimiento en Europa luego de Italia, y de esta forma bajo en reinado de Matías Corvino en el siglo XVI se inauguraría la primera imprenta húngara en 1472. Andrés Hess sería llamado a Hungría desde Italia, quien usando el sistema de Gutenberg organizaría la imprenta húngara y haría publicar dos obras: CronicaHungarorum (La crónica de los húngaros), y el Magnus Basilius: De legendispoëtis - Xenophon: Apologia Socratis (dos obras griegas clásicas en un solo tomo). Años más tarde y hacia 1500 la situación social cambiaba en Alemania y una guerra civil hizo que en Maguncia los impresores huyeran para evitar caer dentro de la guerra. A los impresores les costó mucho guardar el secreto y los talleres de imprentas se esparcieron por toda Europa. La imprenta se conoce en América una vez concluida la conquista española. La primera obra impresa en la Nueva España es Escala espiritual para subir al Cielo de San Juan Clímaco en 1532. Así inició la más grande repercusión de la imprenta en la cultura de la humanidad. La palabra escrita ahora podía llegar a cualquier rincón, la gente podía tener 122
  • 122.
    acceso a máslibros y comenzar a preocuparse por enseñar a leer a sus hijos. Las ideas cruzaban las fronteras y el arte de la tipografía fue el medio de difundirlas. A finales del siglo XIX, se perfeccionó el proceso, gracias a la invención en 1885 de la linotipia, por OttmarMergenthaler. Libros, incunables, ediciones ilustradas con grabados de madera: la mejora de las técnicas y materiales de imprenta llevaron durante cuatro siglos las palabras por todo el mundo. El arte tipográfico evolucionó y llegó a crear obras maestras en la formación y estructuras de libros y ediciones especiales impresas. Actualmente las técnicas de impresión en calidad y volumen han mejorado de forma impresionante, algunas por medio de computadora, olvidándose del arte tipográfico que muchos tipógrafos del mundo se resisten a cambiar. Pocos inventos han tenido la influencia en el ser humano como la creación de la imprenta, ese antiguo arte que, si va unido a una obra en labor del tipógrafo y a la obra escrita de un buen autor, proporciona una obra de arte completa, lista para conmover en belleza literaria y estética tipográfica al lector, el fin primero y último de la imprenta La imprenta en la electrónica Los nuevos medios de comunicación aparecieron en un momento de un cambio acelerado y de comunicaciones más veloces y fueron la respuesta a la mayor demanda de información y entretenimiento. Los nuevos sistemas y estructuras nunca borran por completo los anteriores sino que se superponen. Así, las nuevas técnicas de almacenamiento y recuperación de información han necesitado de los medios de impresión en este campo para reagrupar y encontrar nuevas colocaciones, a menudo de carácter más especializado. La revolución audiovisual se ha presenciado en medio de un diluvio de material de promoción impreso. Todo esto ha traído consigo cambios que afectan al libro; por ejemplo, la composición convencional es ahora tan cara que solamente se justifica 123
  • 123.
    en tiradas muygrandes, pero hay una gran variedad de métodos de impresión más económicos, como la fotocopia y la duplicación electrostática. La imprenta digital Nuevos horizontes se desplegaron con la llegada de la impresión digital. El ahorro de tiempo y los costos ofrecidos por las nuevas técnicas digitales valen también para la industria editorial que se beneficia de la rapidez y amplias posibilidades que la impresión digital ofrece:  inversión optimizada: uno de los mayores problemas de la industria editorial es que si el volumen de tirada de un libro no es rentable, ese libro nunca será publicado. Ahora con la impresión digital también las tiradas cortas pueden ser rentables, permitiendo así una mayor "democracia de publicación".  reimpresión: esto significa que no solo será posible obtener un coste muy bajo en el caso de nuevas impresiones, sino también para reimpresiones bajo demanda. Esto permite una ulterior ventaja productiva: producir menos libros para ahorrar gastos y publicar otros en el supuesto caso que venda.  Además de las ventajas directas, la impresión digital nos abre un nuevo mundo: gracias a ella es posible enviar pedidos por correo electrónico, imprimir online, copiar textos en cuestión de segundos, hacer comunicaciones rápidas y utilizar formatos universales como el PDF. Anexo D Biografía de Nicolas-Jacques Conté Nicolas-Jacques Conté (4 de agosto de 1755 - 6 de diciembre de 1805) fue un pintor, militar y aeronauta francés conocido por haber inventado el lápizmoderno de grafito y arcilla. Nacido en Saint-Céneri-près-Sées (hoy Aunou-sur-Orne) en Normandía, y pronto conocido por su genio mecánico, ascendió rápidamente en el ejército napoleónico durante la campaña de Egipto. Napoleón le llamó un "hombre universal, con gusto, entendimiento y genio capaces de crear las artes de Francia en medio del desierto árabe". 124
  • 124.
    Uno de susintereses ya en Sées fue la naciente ciencia de la aeronáutica. Hizo al menos un globo aerostático de aire caliente con el que voló en una plaza pública, sin particular éxito. Con la reputación que empezaba a ganar como inventor entró en el cuerpo aeroestático en Meudon, que incluía a los pioneros en el uso de globos para observación militar. Contribuyó a depurar la producción de hidrógeno y el manejo del gas en el propio globo. En Egipto Conté se vio llamado a ejercitar su experiencia en la materia para preparar una ascensión en conmemoración del año nuevo francés el 22 de septiembre de 1798. No pudo prepararlo a tiempo, posponiéndose la ceremonia al 1 de diciembre. Sus esfuerzos rallaron el desastre cuando el globo se incendió y los egipcios pensaron que era un arma de guerra para prender campamentos enemigos. Un segundo intento con un globo más grande llegó a ser visto por 100.000 personas en Esbekia. Probablemente el uso de globos en Egipto se limitó a impresionar a los locales más que a un uso como arma bélica. Al Jabarti, (‘Abd al-Rahman al-Jabarti al-Misri) en sus crónicas dice de la ascensión "Se dice que el aparato era como un velero en que las gentes se sentaban y viajaban a otros países para descubrir nuevas y otras falsificaciones que no aparentan ser verdad.” Conté es conocido, sin embargo, por haber inventado el lápiz moderno, concretamente el modelo que recibe el nombre de Conté por encargo de Lazare Nicolas Marguerite Carnot. La República de Francia sufría un bloqueo económico que el impedía importar grafito de Gran Bretaña, principal productor del material. Carnot pidió a Conté que creara un lápiz que solucionara la dependencia de la importación de grafito. Tras días de reflexionar, tuvo la idea de mezclar grafito con arcilla y rodearlo de cilindros de madera, la forma del lápiz actual, lo que reducía la cantidad de grafito por lápiz. Conté recibió una patente por el invento en 1795 y fundó la société Conté para producir sus crayones. 125
  • 125.
    Anexo E BiografíadeJohann Eberhard Faber Johann Eberhard Faber nació el 6 de diciembre de 1822 en la localidad de Stein, cerca de la ciudad de Nuremberg, Alemania. Su padre, George Leonard Faber, era un descendiente de la famosa familia Faber, uno de linaje antiguo de Baviera ejerce la profesión de la fabricación de lápices. Hizo sus estudios primarios en una Volksschule y después se matriculó para estudiar Derecho en la Universidad de Heidelberg. Sin embargo, dejó sus estudios a mitad de camino para seguir una carrera en el comercio en Estados Unidos. Se mudó a los Estados Unidos en 1848 y en 1849, abrió una tienda de papelería en el N º 133 William Street, Nueva York. La tienda se trasladó más tarde a los números 718-720 de Broadway en 1877. En 1852, comenzó a exportar los registros de cedro rojo a las fábricas de lápicesFaber de Stein, al darse cuenta de que el cedro rojo disponible en Estados Unidos era ideal para lápices. En 1861, abrió la fábrica de mina de lápiz primero a lo largo del East River, entre las calles 41 ª y 43 ª, de Nueva York. Dejó caer su nombre de pila y por lo tanto, la fábrica fue establecida bajo el nombre de Eberhard Faber. En 1872, un incendio destruyó la fábrica en la ciudad de Nueva York, por lo tanto, una fábrica nueva y mejorada fue construida en un sitio en las calles de West Kent y en el barrio de Greenpoint de Brooklyn. La nueva fábrica se ha diseñado para la expansión ypor el tiempo de Faber murió su fábrica era la más grande de su tipo en Estados Unidos y el nombre Faber era conocido en todo el mundo. Eberhard Faber murió el 2 de marzo de 1879 en Nueva York. 126
  • 126.
    Anexo F Biografíade Bette Claire Graham Bette Claire Graham (23 mayo 1924 hasta 12 mayo 1980) era una mecanógrafa de América, artista comercial, y el inventor de Liquid Paper. Ella era también la madre del músico y productor Michael Nesmith. Graham nació como "Betty McMurray Clair" en Dallas, Texas, para Jesse Mc Murray, un gerente de la empresa de suministros para automóviles, y Duval Cristina. Se crió en San Antonio y se graduó de AlamoHeights High School. Se casó con Warren Audrey Nesmith (1919-1984) antes de irse a combatir en la Segunda Guerra Mundial .Mientras él estaba en el extranjero tuvo un hijo (Robert Michael Nesmith, nacida el 30 de diciembre de 1942). Después de Warren Nesmith regresó a su casa, se divorciaron (1946). En la década de 1950, el padre murió, dejando una propiedad en Dallas a Betty. Ella es todas las madres, Michael, y su hermana Yvonne se trasladó allí. Para mantenerse como una madre soltera, ella trabajó como secretaria en el Texas Bank and Trust. Eventualmente ella alcanzó la posición de la secretaria ejecutiva, la más alta posición de apertura a las mujeres en la industria en ese momento. Era difícil de borrar los errores cometidos por los primeros máquinas de escribir eléctricas, causó problemas a los que Graham. Con el fin de ganar dinero extra en el banco que utiliza cada ventanas pintura talento de vacaciones. Se dio cuenta, como ella dijo, "con las letras, nunca un artista corrige borrando, pero siempre las pinturas más el error. Así que me decidí a usar uso de los artistas Definición. Que poner un poco de temperatura a base de agua pintura en una botella y tomó mi pincel de acuarela a la oficina. he usado para corregir mis errores ". Graham secreto utilizó pintura blanca para la corrección de cinco años cada una, haciendo algunas mejoras con la ayuda de profesor de química de cada extremo 127
  • 127.
    de la ThomasJefferson High School en Dallas. Algunos jefes advirtió contra el uso de todo, pero sus compañeros de trabajo con frecuencia buscó la "pintar a cabo ."Eventualmente, ella comenzó a comercializar el líquido corrector máquina de escribir como "MistakeOut" en 1956. El nombre fue cambiado más tarde, cuando empezó a empresa Liquid Paper poseen cada una. En 1962 se casó con Robert Bette Nesmith Graham, que todos se unieron en la gestión de la empresa. La pareja se divorció en 1975. En 1979 vendió Liquid Paper a la Corporación Gillette por US $ 47,5 millones. En ese momento, la compañía empleó a 200 personas por año y hace 25 millones de botellas de LiquidPaper. Bette Nesmith murió en 1980, a la edad de 56 años, en Richardson, Texas. Anexo G LEY 1014 DE 2006 LEY 1014 DE 2006 (Enero 26) De fomento a la cultura del emprendimiento. El Congreso de Colombia DECRETA: CAPITULO I Disposiciones generales Artículo 1°. Definiciones a) Cultura: Conjunto de valores, creencias, ideologías, hábitos, costumbres y normas, que comparten los individuos en la organización y que surgen de la interrelación social, los cuales generan patrones de comportamiento colectivos que establece una identidad entre sus miembros y los identifica de otra organización; 128
  • 128.
    b) Emprendedor: Esuna persona con capacidad de innovar; entendida esta como la capacidad de generar bienes y servicios de una forma creativa, metódica, ética, responsable y efectiva; c) Emprendimiento: Una manera de pensar y actuar orientada hacia la creación de riqueza. Es una forma de pensar, razonar y actuar centrada en las oportunidades, planteada con visión global y llevada a acabo mediante un liderazgo equilibrado y la gestión de un riesgo calculado, su resultado es la creación de valor que beneficia a la empresa, la economía y la sociedad; d) Empresarialidad: Despliegue de la capacidad creativa de la persona sobre la realidad que le rodea. Es la capacidad que posee todo ser humano para percibir e interrelacionarse con su entorno, mediando para ello las competencias empresariales; e) Formación para el emprendimiento. La formación para el emprendimiento busca el desarrollo de la cultura del emprendimiento con acciones que buscan entre otros la formación en competencias básicas, competencias laborales, competencias ciudadanas y competencias empresariales dentro del sistema educativo formal y no formal y su articulación con el sector productivo; f) Planes de Negocios. Es un documento escrito que define claramente los objetivos de un negocio y describe los métodos que van a emplearse para alcanzar los objetivos. La educación debe incorporar, en su formación teórica y práctica, lo más avanzado de la ciencia y de la técnica, para que el estudiante esté en capacidad de crear su propia empresa, adaptarse a las nuevas tecnologías y al avance de la ciencia, de igual manera debe actuar como emprendedor desde su puesto de trabajo. Artículo 2°. Objeto de la ley. La presente ley tiene por objeto: 129
  • 129.
    a) Promover elespíritu emprendedor en todos los estamentos educativos del país, en el cual se propenda y trabaje conjuntamente sobre los principios y valores que establece la Constitución y los establecidos en la presente ley; b) Disponer de un conjunto de principios normativos que sienten las bases para una política de Estado y un marco jurídico e institucional, que promuevan el emprendimiento y la creación de empresas; c) Crear un marco interinstitucional que permita fomentar y desarrollar la cultura del emprendimiento y la creación de empresas; d) Establecer mecanismos para el desarrollo de la cultura empresarial y el emprendimiento a través del fortalecimiento de un sistema público y la creación de una red de instrumentos de fomento productivo; e) Crear un vínculo del sistema educativo y sistema productivo nacional mediante la formación en competencias básicas, competencias laborales, competencias ciudadanas y competencias empresariales a través de una cátedra transversal de emprendimiento; entendiéndose como tal, la acción formativa desarrollada en la totalidad de los programas de una institución educativa en los niveles de educación prescolar, educación básica, educación básica primaria, educación básica secundaria, y la educación media, a fin de desarrollar la cultura de emprendimiento; f) Inducir el establecimiento de mejores condiciones de entorno institucional para la creación y operación de nuevas empresas; g) Propender por el desarrollo productivo de las micro y pequeñas empresas innovadoras, generando para ellas condiciones de competencia en igualdad de oportunidades, expandiendo la base productiva y su capacidad emprendedora, para así liberar las potencialidades creativas de generar trabajo de mejor calidad, de aportar al sostenimiento de las fuentes productivas y a un desarrollo territorial más equilibrado y autónomo; 130
  • 130.
    h) Promover ydireccionar el desarrollo económico del país impulsando la actividad productiva a través de procesos de creación de empresas competentes, articuladas con las cadenas y clúster productivos reales relevantes para la región y con un alto nivel de planeación y visión a largo plazo; i) Fortalecer los procesos empresariales que contribuyan al desarrollo local, regional y territorial; j) Buscar a través de las redes para el emprendimiento, el acompañamiento y sostenibilidad de las nuevas empresas en un ambiente seguro, controlado e innovador. Artículo 3°. Principios generales. Los principios por los cuales se regirá toda actividad de emprendimiento son los siguientes: a) Formación integral en aspectos y valores como desarrollo del ser humano y su comunidad, autoestima, autonomía, sentido de pertenencia a la comunidad, trabajo en equipo, solidaridad, asociatividad y desarrollo del gusto por la innovación y estímulo a la investigación y aprendizaje permanente; b) Fortalecimiento de procesos de trabajo asociativo y en equipo en torno a proyectos productivos con responsabilidad social; c) Reconocimiento de la conciencia, el derecho y la responsabilidad del desarrollo de las personas como individuos y como integrantes de una comunidad; d) Apoyo a procesos de emprendimiento sostenibles desde la perspectiva social, cultural, ambiental y regional. Artículo 4°. Obligaciones del Estado. Son obligaciones del Estado para garantizar la eficacia y desarrollo de esta ley, las siguientes: 131
  • 131.
    1. Promover entodas las entidades educativas formales y no formales, el vínculo entre el sistema educativo y el sistema productivo para estimular la eficiencia y la calidad de los servicios de capacitación. 2. Buscar la asignación de recursos públicos para el apoyo a redes de emprendimiento debidamente registradas en el Ministerio de Comercio, Industria y Turismo. 3. Buscar la asignación de recursos públicos periódicos para el apoyo y sostenibilidad de las redes de emprendimiento debidamente registradas en el Ministerio de Comercio, Industria y Turismo. 4. Buscar acuerdos con las entidades financieras para hacer que los planes de negocios de los nuevos empresarios sirvan como garantía para el otorgamiento de créditos. 5. Establecer acuerdos con las entidades financieras para hacer que los planes de negocios de los nuevos empresarios sirvan como garantía para el otorgamiento de crédito, con el aval, respaldo y compromiso de seguimiento de cualquiera de los miembros que conforman la Red Nacional para el Emprendimiento. 6. Generar condiciones para que en las regiones surjan fondos de inversionistas ángeles, fondos de capital semilla y fondos de capital de riesgo para el apoyo a las nuevas empresas. CAPITULO II Marco Institucional Artículo 5°. Red Nacional para el Emprendimiento. La Red Nacional para el Emprendimiento, adscrita al Ministerio de Comercio, Industria y Turismo, o quien haga sus veces, estará integrada por delegados de las siguientes entidades e instituciones: 1. Ministerio de Comercio, Industria y Turismo quien lo presidirá. 132
  • 132.
    2. Ministerio deEducación Nacional. 3. Ministerio de la Protección Social. 4. La Dirección General del Servicio Nacional de Aprendizaje, Sena. 5. Departamento Nacional de Planeación. 6. Instituto Colombiano para el Desarrollo de la Ciencia y la Tecnología “Francisco José de Caldas”, Colciencias. 7. Programa Presidencial Colombia Joven. 8. Tres representantes de las Instituciones de Educación Superior, designados por sus correspondientes asociaciones: Universidades (Ascun), Instituciones Tecnológicas (Aciet) e Instituciones Técnicas Profesionales (Acicapi) o quien haga sus veces. 9. Asociación Colombiana de Pequeñas y Medianas Empresas, Acopi. 10. Federación Nacional de Comerciantes, Fenalco. 11. Un representante de la Banca de Desarrollo y Microcrédito. 12. Un representante de las Asociaciones de Jóvenes Empresarios, designado por el Ministerio de Comercio, Industria y Turismo. 13. Un representante de las Cajas de Compensación Familiar. 14. Un representante de las Fundaciones dedicadas al emprendimiento. 15. Un representante de las incubadoras de empresas del país. Parágrafo 1°. Los delegados deberán ser permanentes, mediante delegación formal del representante legal de la Institución o gremio sectorial que representa y deberán ejercer funciones relacionadas con el objeto de esta ley. 133
  • 133.
    Parágrafo 2°. ElGobierno Nacional, podrá una vez se encuentre en funcionamiento y debidamente reglamentada “la Red para el Emprendimiento”, crear una institución de carácter mixto del orden nacional, que en coordinación con las entidades públicas y privadas adscritas, desarrollen plenamente los objetivos y funciones establecidas en los artículos 7° y 8° de esta ley respectivamente. Artículo 6°. Red Regional para el Emprendimiento. La Red Regional para el Emprendimiento, adscrita a la Gobernación Departamental, o quien haga sus veces, estará integrada por delegados de las siguientes entidades e instituciones: 1. Gobernación Departamental quien lo presidirá. 2. Dirección Regional del Servicio Nacional de Aprendizaje, Sena. 3. Cámara de Comercio de la ciudad capital. 4. Alcaldía de la ciudad capital y un representante de los alcaldes de los demás municipios designados entre ellos mismos. 5. Un representante de las oficinas departamentales de juventud. 6. Un representante de las Instituciones de Educación Superior de la región designado por el Centro Regional de Educación Superior, CRES. 7. Un representante de las Cajas de Compensación familiar del departamento. 8. Un representante de las Asociaciones de Jóvenes Empresarios, con presencia en la región. 9. Un representante de la Banca de Desarrollo y microcrédito con presencia en la región. 10. Un representante de los gremios con presencia en la región. 11. Un representante de las incubadoras de empresas con presencia en la región. 134
  • 134.
    Parágrafo. Los delegadosdeberán ser permanentes mediante delegación formal del representante legal de la Institución, o gremio sectorial que representa y deberán ejercer funciones relacionadas con el objeto de esta ley. Artículo 7°. Objeto de las redes para el emprendimiento. Las redes de emprendimiento se crean con el objeto de: a) Establecer políticas y directrices orientadas al fomento de la cultura para el emprendimiento; b) Formular un plan estratégico nacional para el desarrollo integral de la cultura para el emprendimiento; c) Conformar las mesas de trabajo de acuerdo al artículo 10 de esta ley; d) Ser articuladoras de organizaciones que apoyan acciones de emprendimientos innovadores y generadores de empleo en el país; e) Desarrollar acciones conjuntas entre diversas organizaciones que permitan aprovechar sinergias y potenciar esfuerzos para impulsar emprendimientos empresariales; f) Las demás que consideren necesarias para su buen funcionamiento. Artículo 8°. Funciones de las Redes para el Emprendimiento. Las Redes para el Emprendimiento tendrán las siguientes funciones: a) Conformar el observatorio permanente de procesos de emprendimiento y creación de empresas “SISEA empresa”, el cual servirá como sistema de seguimiento y apoyo empresarial; b) Proponer la inclusión de planes, programas y proyectos de desarrollo relacionados con el emprendimiento; c) Ordenar e informar la oferta pública y privada de servicios de emprendimiento aprovechando los recursos tecnológicos con los que ya cuentan las entidades integrantes de la red; d) Proponer instrumentos para evaluar la calidad de los programas orientados al fomento del emprendimiento y la cultura empresarial, en la educación formal y no formal; 135
  • 135.
    e) Articular losesfuerzos nacionales y regionales hacia eventos que fomenten el emprendimiento y la actividad emprendedora y faciliten el crecimiento de proyectos productivos; f) Establecer pautas para facilitar la reducción de costos y trámites relacionados con la formalización de emprendimientos (marcas, patentes, registros Invima, sanitarios, entre otros); g) Propiciar la creación de redes de contacto entre inversionistas, emprendedores e instituciones afines con el fin de desarrollar proyectos productivos; h) Proponer instrumentos que permitan estandarizar la información y requisitos exigidos para acceder a recursos de cofinanciación en entidades gubernamentales; i) Estandarizar criterios de calidad para el desarrollo de procesos y procedimientos en todas las fases del emprendimiento empresarial; j) Emitir avales a los planes de negocios que concursen para la obtención de recursos del Estado, a través de alguna de las entidades integrantes de la red. Artículo 9°. Secretaría Técnica. La Secretaría Técnica será el instrumento operativo de las redes de emprendimiento encargada de coordinar todas las acciones de tipo administrativo, y deberá cumplir entre otras con las siguientes funciones: 1. Planear y acompañar la implementación de la estrategia prevista para el desarrollo del emprendimiento. 2. Present ar informes mensuales a los integrantes de la red sobre las acciones y programas realizados en torno al emprendimiento. 3. Impulsar el desarrollo de las funciones asignadas a la red. 4. Promover el desarrollo de diagnósticos y estudios sobre el Emprendimiento. 5. Monitorear indicadores de gestión sobre el desarrollo de la actividad emprendedora en la región. 6. Las demás asignadas por la red. 136
  • 136.
    Parágrafo. La SecretaríaTécnica de cada red se encargará de su propia financiación, organización e instrumentación de sus respectivas sedes. Artículo 10. Mesas de trabajo de la red de emprendimiento. Las mesas de trabajo son un espacio de discusión y análisis para que todas las instituciones que conforman la Red, se sientan partícipes y logren desarrollar acciones con base en los lineamientos contemplados por las mismas. Podrán convertirse en interlocutores válidos de las instituciones responsables de la operación. Artículo 11. Objeto de las mesas de trabajo. Las mesas de trabajo conformadas por las redes de emprendimiento tendrán el siguiente objeto: 1. Sensibilización: Trabajar en el diseño y ejecución de un discurso unificado, orientado a motivar a la gente para que se involucre en el emprendimiento. Lograr masificación del mensaje con una utilización más eficiente de los recursos. 2. Formación: Unificar criterios de formación. Formar Formadores. Extender la Formación a colegios públicos y privados. 3. Preincubación: (Planes de Negocio): Identificar Oportunidades de Negocio y proponer una metodología de Plan de Negocios orientado a simplificar procesos en la región y adecuarlos a la toma de decisiones de inversionistas y del sector financiero. 4. Financiación: Impulsar y recoger en un sistema las fuentes de recursos financieros para los emprendimientos que se desarrollan en la región, permitiendo pasar de los estudios de factibilidad a empresas del sector real. Además deben proponer nuevos mecanismos viables de estructuración financiera (capital semilla, capital de riesgo, préstamos, financiación e inversionistas) a nivel nacional e internacional. 5. Creación de Empresas: La iniciación de operaciones de las empresas para que alcancen su maduración en el corto plazo y se garantice su autosostenibilidad. Buscar mecanismos para resolver problemas de comercialización e incentivar la investigación de nuevos mercados y nuevos productos. 137
  • 137.
    6. Capacitación Empresarialy Sostenibilidad: Diseñar y dinamizar un modelo que diagnostique la gestión de las empresas (mercados, finanzas, técnicos, etc.) y faciliten planes de acción que permitan el mejoramiento continuo de las mismas y su sostenibilidad en el largo plazo. 7. Sistemas de Información: Articular y estructurar toda la información generada en las Mesas de Trabajo en un Sistema de Información, facilitando la labor de las instituciones participantes de la Red y en beneficio de los emprendedores, proporcionando información sobre costos y tiempos de los procesos de emprendimiento por entidad oferente. Esta información será un insumo para los programas de formación de emprendedores. Parágrafo. Las redes, podrán de acuerdo con su dinámica de trabajo establecer parámetros distintos en cada región e implementar nuevas mesas de trabajo de acuerdo con sus necesidades. CAPITULO III Fomento de la cultura del emprendimiento Artículo 12. Objetivos específicos de la formación para el emprendimiento. Son objetivos específicos de la formación para el emprendimiento: a) Lograr el desarrollo de personas integrales en sus aspectos personales, cívicos, sociales y como seres productivos; b) Contribuir al mejoramiento de las capacidades, habilidades y destrezas en las personas, que les permitan emprender iniciativas para la generación de ingresos por cuenta propia; c) Promover alternativas que permitan el acercamiento de las instituciones educativas al mundo productivo; d) Fomentar la cultura de la cooperación y el ahorro así como orientar sobre las distintas formas de asociatividad. 138
  • 138.
    Artículo 13. Enseñanzaobligatoria. En todos los establecimientos oficiales o privados que ofrezcan educación formal es obligatorio en los niveles de la educación preescolar, educación básica, educación básica primaria, educación básica secundaria, y la educación media, cumplir con: 1. Definición de un área específica de formación para el emprendimiento y la generación de empresas, la cual debe incorporarse al currículo y desarrollarse a través de todo el plan de estudios. 2. Transmitir en todos los niveles escolares conocimiento, formar actitud favorable al emprendimiento, la innovación y la creatividad y desarrollar competencias para generar empresas. 3. Diseñar y divulgar módulos específicos sobre temas empresariales denominados “Cátedra Empresarial” que constituyan un soporte fundamental de los programas educativos de la enseñanza preescolar, educación básica, educación básica primaria, educación básica secundaria, y la educación media, con el fin de capacitar al estudiante en el desarrollo de capacidades emprendedoras para generar empresas con una visión clara de su entorno que le permita asumir retos y responsabilidades. 4. Promover actividades como ferias empresariales, foros, seminarios, macrorruedas de negocios, concursos y demás actividades orientadas a la promoción de la cultura para el emprendimiento de acuerdo a los parámetros establecidos en esta ley y con el apoyo de las Asociaciones de Padres de Familia. Parágrafo. Para cumplir con lo establecido en este artículo, las entidades educativas de educación básica primaria, básica secundaria y media vocacional acreditadas ante el M inisterio de Educación Nacional, deberán armonizar los Proyectos Educativos Institucionales (PEI) pertinentes de acuerdo con lo establecido en la Ley 115 General de Educación. 139
  • 139.
    Artículo 14. Sistemade información y orientación profesional. El Ministerio de Educación Nacional en coordinación con el Instituto Colombiano para el Fomento de la Educación Superior, Icfes, el Servicio Nacional de Aprendizaje, Sena, el Instituto Colombiano para el Desarrollo de la Ciencia y la Tecnología, Colciencias, y el sector productivo, establecerá en un plazo máximo de (1) un año, un Sistema de Información y Orientación Profesional, Ocupacional e investigativa, que contribuya a la racionalización en la formación del recurso humano, según los requerimientos del desarrollo nacional y regional. Artículo 15. Formación de formadores. El Servicio Nacional de Aprendizaje, Sena, coordinará a través de las redes para el Emprendimiento y del Fondo Emprender y sus entidades adscritas, planes y programas para la formación de formadores orientados al desarrollo de la cultura para el emprendimiento de acuerdo con los principios establecidos en esta ley. Artículo 16. Opción para trabajo de grado. Las universidades públicas y privadas y los centros de formación técnica y tecnológica oficialmente reconocidos, podrán establecer sin perjuicio de su régimen de autonomía, la alternativa del desarrollo de planes de negocios de conformidad con los principios establecidos en esta ley, en reemplazo de los trabajos de grado. Artículo 17. Voluntariado Empresarial. Las Cámaras de Comercio y los gremios empresariales podrán generar espacios para constituir el voluntariado empresarial con sus asociados con el objeto de que sean mentores y realicen acompañamiento en procesos de creación de empresas. Artículo 18. Actividades de Promoción. Con el fin de promover la cultura del emprendimiento y las nuevas iniciativas de negocios, el Gobierno Nacional a través del Ministerio de Comercio, Industria y Turismo, el Programa Presidencial Colombia Joven y el Servicio Nacional de Aprendizaje, Sena, darán prioridad a las siguientes actividades: 1. Feria de trabajo juvenil: Componente comercial y académico. 140
  • 140.
    2. Macrorrueda denegocios para nuevos empresarios: Contactos entre oferentes y demandantes. 3. Macrorruedas de inversión para nuevos empresarios: Contactos entre proponentes e inversionistas y sistema financiero. 4. Concursos dirigidos a emprendedores sociales y de negocio (Ventures). 5. Concursos para facilitar el acceso al crédito o a fondos de capital semilla a aquellos proyectos sobresalientes. 6. Programas de cofinanciación para apoyo a programas de las unidades de emprendimiento y entidades de apoyo a la creación de empresas: Apoyo financiero para el desarrollo de programas de formación, promoción, asistencia técnica y asesoría, que ejecuten las Fundaciones, Cámaras de Comercio, Universidades, incubadoras de empresas y ONG. Parágrafo. Recursos. El Gobierno Nacional a través de las distintas entidades, las gobernaciones, las Alcaldías Municipales y Distritales, y las Areas Metropolita nas, podrán presupuestar y destinar anualmente, los recursos necesarios para la realización de las actividades de promoción y de apoyo al emprendimiento de nuevas empresas innovadoras. Los recursos destinados por el municipio o distrito podrán incluir la promoción, organización y evaluación de las actividades, previa inclusión y aprobación en los Planes de Desarrollo. Artículo 19. Beneficios por vínculo de emprendedores a las Redes de Emprendimiento. Quienes se vinculen con proyectos de emprendimiento a través de la red nacional o regional de emprendimiento, tendrán como incentivo la prelación para acceder a programas presenciales y virtuales de formación ocupacional impartidos por el Servicio Nacional de Aprendizaje, Sena, a acceso preferencial a las herramientas que brinda el Ministerio de Comercio, Industria y 141
  • 141.
    Turismo, a travésde la dirección de promoción y cultura empresarial, como el programa emprendedores Colombia. De igual manera podrá acceder de manera preferencial a los servicios y recursos manejados a través de las entidades integrantes de las redes. Artículo 20. Programas de promoción y apoyo a la creación, formalización y sostenibilidad de nuevas empresas. Con el fin de promover el emprendimiento y la creación de empresas en las regiones, las Cámaras de Comercio, las incubadoras de empresas desarrollarán programas de promoción de la empresarialidad desde temprana edad, procesos de orientación, formación y consultoría para emprendedores y nuevos empresarios, así como servicios de orientación para la formalización. También las Cámaras facilitaran al emprendedor, medios para la comercialización de sus productos y/o servicios, así como la orientación y preparación para el acceso a las líneas de crédito para emprendedores y de los programas de apoyo institucional público y privado existentes. Artículo 21. Difusión de la cultura para el emprendimiento en la televisión pública. La Comisión Nacional de Televisión o quien haga sus veces, deberá conceder espacios en la televisión pública para que se transmitan programas que fomenten la cultura para el emprendimiento de acuerdo con los principios establecidos en esta ley. Artículo 22. Constitución nuevas empresas. Las nuevas sociedades que se constituyan a partir de la vigencia de esta ley, cualquiera que fuere su especie o tipo, que de conformidad a lo establecido en el artículo 2° de la Ley 905 de 2004, tengan una planta de personal no superior a diez (10) trabajadores o activos totales por valor inferior a quinientos (500) salarios mínimos mensuales legales vigentes, se constituirán con observancia de las normas propias de la Empresa Unipersonal, de acuerdo con lo establecido en el Capítulo VIII de la Ley 222 de 1995. Las reformas estatutarias que se realicen en estas sociedades se sujetarán 142
  • 142.
    a las mismasformalidades previstas en la Ley 222 de 1995 para las empresas unipersonales. Parágrafo. En todo caso, cuando se trate de Sociedades en Comandita se observará e requisito de pluralidad previsto en el artículo 323 del Código de Comercio. Artículo 23. Reglamentación. Se exhorta al Gobierno Nacional para que a través de los Ministerios respectivos, reglamente todo lo concerniente al funcionamiento de las redes para el Emprendimiento, durante los tres (3) meses siguientes a la sanción de esta ley. Artículo 24. Vigencia. La presente ley entrará a regir a partir de su promulgación. La Presidenta del honorable Senado de la República, Claudia Blum de Barberi. El Secretario General del honorable Senado de la República, Emilio Ramón Otero Dajud. El Presidente de la honorable Cámara de Representantes, Julio E. Gallardo Archbold. El Secretario General de la honorable Cámara de Representantes, Angelino Lizcano Rivera. REPUBLICA DE COLOMBIA - GOBIERNO NACIONAL Publíquese y cúmplase. Dada en Bogotá, D. C., a 26 de enero de 2006. 143
  • 143.
    Anexo H. Clasificaciónde las empresas y sociedades Sociedad Anónima Es una persona jurídica conformada por accionistas que reúnen un capital común. Cada socio accionista responde hasta el monto de dinero que aportó, lo que implica que la responsabilidad es limitada. Las sociedades anónimas son administradas por un directorio que debe tener como mínimo tres miembros, que a su vez deben elegir un gerente y un presidente. Se caracterizan además porque las decisiones se toman por mayoría, es decir a través de la votación de todos los socios que la conforman. Existen dos tipos de sociedades anónimas: - Abiertas: corresponden a aquéllas donde se hace oferta pública de sus acciones y transan en la Bolsa. Deben inscribirse en el Registro Nacional de Valores y están sometidas a la fiscalización de la Superintendencia de Valores y Seguros. Deben tener 500 o más accionistas (el número de socios es ilimitado), lo cuales tienen una responsabilidad limitada al monto de sus acciones. - Cerradas: En este caso la responsabilidad de los socios también es limitada, pero no están reguladas por la Superintendencia de Valores y Seguros. Sociedad de Responsabilidad Limitada Es una sociedad que se caracteriza porque los socios responden limitadamente por el monto de capital que aportan. Puede tener entre 2 y 50 socios, y en el caso de superar este máximo, pasa a convertirse en una sociedad colectiva con responsabilidad ilimitada. Teóricamente y a diferencia de la sociedad anónima, este tipo de sociedad es administrada por todos los socios de común acuerdo, lo que implica que todas las decisiones deben ser tomadas por unanimidad. Sin embargo, lo normal es que los socios designen a una persona para que administre la sociedad, que puede ser uno de los socios o un tercero, que será 144
  • 144.
    quien tome lasdecisiones. Sociedad en comandita Es una sociedad poco utilizada actualmente, donde existen socios comanditarios, que en la práctica son quienes aportan capital, y socios gestores, que administran la sociedad. El ejemplo clásico de este tipo de sociedad son las boticas, donde el comanditario era el químico y el gestor el que aportaba los recursos. Sociedad colectiva Son poco comunes debido a que los socios deben responder ilimitadamente y poner en riesgo su patrimonio. Sin embargo, se caracterizan por la facilidad para constituirlas, por lo que se utilizan en casos excepcionales o urgencias. Su vigencia radica en que la legislación que las regula se utiliza además para normalizar todo aquello que no esté expresamente reglamentado para las sociedades de responsabilidad limitada. Además, el número de socios que la pueden conformar es infinito. Sociedad de hecho Corresponden a sociedades donde se cometió un error o hubo una falla en su constitución, por ejemplo, no se publicó el extracto en el Diario Oficial o no se inscribió en el Registro de Comercio. Por lo tanto no se logra crear una persona jurídica distinta a los socios, y simplemente se forma una comunidad. Sin embargo, para fines tributarios, se considera como un contribuyente ya que va a generar impuestos, pero no es una persona distinta con un rut propio. http://www.economiaynegocios.cl/mis_finanzas/detalles/detalle_emp.asp?id=287 145
  • 145.
    Anexo I Estadosde flujo de efectivo 1. ESTADOS DE FLUJO DE EFECTIVO El estado de flujos de efectivo está incluido en los estados financieros básicos que deben preparar las empresas para cumplir con la normativa y reglamentos institucionales de cada país. Este provee información importante para los administradores del negocio y surge como respuesta a la necesidad de determinar la salida de recursos en un momento determinado, como también un análisis proyectivo para sustentar la toma de decisiones en las actividades financieras, operacionales, administrativas y comerciales. Todas las empresas, independientemente de la actividad a que se dediquen, necesitan de información financiera confiable, una de ellas es la que proporciona el Estado de Flujos de Efectivo, el cual muestra los flujos de efectivo del período, es decir, las entradas y salidas de efectivo por actividades de operación, inversión y financiamiento, lo que servirá a la gerencia de las empresas para la toma de decisiones. Hasta mediados de 1988 en Estados Unidos, el APB 191 (AccountingPrincipalsBoard / Consejo de Principios de Contabilidad) promulgaba que el estado financiero que presentaba información sobre los activos líquidos y pasivos corrientes de la empresa, era el "Estado de Cambios en la Situación Financiera" o de "Origen y Aplicación de Fondos", pero al cabo de los años se fueron desarrollando una serie de problemas en la preparación de este estado financiero que no estaban acorde con las disposiciones contenidas en el APB 19, como por ejemplo, habían deficiencias de comparabilidad entre diferentes versiones del estado, debido que el APB 19 definía los fondos como "efectivo", "efectivo e inversiones temporales", "activos de realización rápida", o como "capital de trabajo". 146
  • 146.
    Otro problema quepresentaba el APB 19 era la diversidad de estilos que permitía para la presentación de dicho estado financiero. Por lo anterior en esta misma fecha surge el FASB 95 (FinancialAccountingStandardsBoard / Consejo de Principios de Contabilidad Financiera) reemplazando al APB N° 19. Dicho FASB 95 requería que una empresa presente un Estado de Flujos de Efectivo en lugar de un Estado de Cambios en la Situación Financiera como parte integral de los estados financieros básicos; también requiere que transacciones de inversión y financiamiento que no utilizan efectivo, se presenten por separado. En el año de 1994 nace la Norma Internacional de Contabilidad # 7 (NIC 7) "Estado de Flujos de Efectivo" cuya vigencia en los Estados Unidos es del 1° de enero del mismo año, a raíz de esto, en la Cuarta Convención Nacional de Contadores Públicos se emite en el país la Norma de Contabilidad Financiera # 22 (NCF 22)"El Estado de Flujos de Efectivo", cuya vigencia es a partir del 1° de enero de 1997 más no ha sido de su total cumplimiento. Definición: El estado de flujos de efectivo es el estado financiero básico que muestra el efectivo generado y utilizado en las actividades de operación, inversión y financiación. Un Estado de Flujos de Efectivo es de tipo financiero y muestra entradas, salidas y cambio neto en el efectivo de las diferentes actividades de una empresa durante un período contable, en una forma que concilie los saldos de efectivo inicial y final. Estados de Flujos de Efectivo - General Según FASB-95, emitido en el año 1995 el Estado de Flujos de Efectivo especifica el importe de efectivo neto provisto o usado por la empresa durante el ejercicio por sus actividades: a. De Operación b. De Inversión 147
  • 147.
    c. De Financiamiento Esteestado financiero nuevo indica el efecto neto de esos movimientos sobre el efectivo y las otras partidas equivalentes al efectivo de la empresa. En este estado se incluye una conciliación de los saldos al final del ejercicio y sus equivalentes. Los equivalentes al efectivo son inversiones a corto plazo, de alta liquidez, que: son fácilmente cambiables por sumas de efectivo ciertas, y están tan cerca del vencimiento que es insignificante al riesgo de cambios en su valor debido a cambios en las tasas de interés. A lo expuesto podemos agregar que la empresa debe revelar la política que emplea para determinar cuáles partidas clasifican como equivalentes al efectivo. Cualquier cambio de esta política se trata como un cambio de principio de contabilidad y se efectúa modificando retroactivamente los estados financieros de ejercicios anteriores que se presentan para la comparación. 2. OBJETIVOS DEL ESTADO DE FLUJO DE EFECTIVO Entre los objetivos principales del Estado de Flujos de Efectivo tenemos: a. Proporcionar información apropiada a la gerencia, para que ésta pueda medir sus políticas de contabilidad y tomar decisiones que ayuden al desenvolvimiento de la empresa. b. Facilitar información financiera a los administradores, lo cual le permite mejorar sus políticas de operación y financiamiento. c. Proyectar en donde se ha estado gastando el efectivo disponible, que dará como resultado la descapitalización de la empresa. 148
  • 148.
    d. Mostrar larelación que existe entre la utilidad neta y los cambios en los saldos de efectivo. Estos saldos de efectivo pueden disminuir a pesar de que haya utilidad neta positiva y viceversa. e. Reportar los flujos de efectivo pasados para facilitar la predicción de flujos de efectivo futuros. f. La evaluación de la manera en que la administración genera y utiliza el efectivo g. La determinación de la capacidad que tiene una compañía para pagar intereses y dividendos y para pagar sus deudas cuando éstas vencen. h. Identificar los cambios en la mezcla de activos productivos. De lo expuesto se puede inferir que la finalidad del Estado de flujos de Efectivo es presentar en forma comprensible información sobre el manejo de efectivo, es decir, su obtención y utilización por parte de la entidad durante un período determinado y, como consecuencia, mostrar una síntesis de los cambios ocurridos en la situación financiera para que los usuarios de los estados financieros puedan conocer y evaluar la liquidez o solvencia de la entidad. El Estado de Flujos de Efectivo se diseña con el propósito de explicar los movimientos de efectivo proveniente de la operación normal del negocio, tales como la venta de activos no circulantes, obtención de préstamos y aportación de los accionistas y aquellas transacciones que incluyan disposiciones de efectivo tales como compra de activos no circulantes y pago de pasivos y de dividendos. Anexo J Flujo de caja El encabezado del flujo de caja se escribe el nombre de la empresa seguido del NIT, del estado de flujo efectivo y el año en que se realiza. 149
  • 149.
    1. Actividades deoperación Se relaciona con la producción comercialización y distribución de un bien o servicio. Se consideran entradas de efectivo: - recaudo de clientes - cobro de intereses - ventas - rendimiento sobre inversiones. Se consideran salidas de efectivo pagos de mercancías y servicio 2. Actividades de inversión Incluye actividades diferentes a aquellos considerados como inventarios: Se consideran como entradas de efectivo los recaudos de efectivos no operacionales. - Recaudos por préstamos a corto o largo plazo. - Se consideran salidas de efectivos los pagos por adquisición de inversiones. - Propiedades. - Planta - Equipos - Prestamos concebidos a corto o largo plazo. 3. Actividades de financiación. Incluye los cambios en el pasivo y en el patrimonio relacionados con los rendimientos derivados de su inversión con la obtención de recursos de los propietarios y el rembolso a pago de rendimientos a si como los préstamos recibidos y su cancelación. 150
  • 150.
    Se consideran entradas. -incrementode aportes - prestamos a corto y mediano plazo Se consideran salidas -pagos de obligaciones a corto y largo plazo 151