CHOCODAWLIN




            DANIEL ESTEBAN ALFONSO ARIAS

            WENDY LORENA GOMEZ SANCHEZ

           YESICA YERALDIN BERNAL CUBILLOS

              JHON EDUAR RUIZ GARNICA




    INSTITUCIÓN EDUCATIVA MUNICIPAL CUNDINAMARCA

ÁREA DE GESTIÓN EMPRESARIAL, TECNOLOGÍA E INFORMÁTICA

                   ZIPAQUIRÁ, 2012
CHOCODAWLIN



                DANIEL ESTEBAN ALFONSO ARIAS

                WENDY LORENA GOMEZ SANCHEZ

              YESICA YERALDIN BERNAL CUBILLOS

                    JHON EDUAR RUIZ GARNICA



  Proyecto presentado como requisito para optar el título de bachiller

                   Técnico en Gestión Empresarial



         ASESOR DE TEORÍA Y PRÁCTICA EMPRESARIAL

                        Lic. CARLOS DURÁN

ASESOR DE DISEÑO PUBLICITARIO EMPRESARIAL E INFORMÁTICA

                         Lic. WILDER BANOY

               ASESORA DE VISIÓN EMPRESARIAL

                          Lic. ROSA ORDUZ




     INSTITUCIÓN EDUCATIVA MUNICIPAL CUNDINAMARCA

AREA DE GESTIÓN EMPRESARIAL, TECNOLOGÍA E INFORMATICA

                             ZIPAQUIRÁ
Nota De Aceptación



                         ______________________________________

                         ______________________________________

                         ______________________________________

                         ______________________________________

                         ______________________________________

                         ______________________________________




                         _____________________________________

                                                Firma presidente



                         _____________________________________



                                                Firma del Jurado



                         _____________________________________

                                                Firma del Jurado




Zipaquira Octubre 2012
DEDICATORIA



Este proyecto está dedicado a Dios a nuestros padres por brindarnos su apoyo
tanto económico como moral, también a todos los maestros y organismos de
apoyo que nos guían y dan motivación para que este se realizara.
AGRADECIMIENTOS



Damos gracias a nuestra institución por darnos la oportunidad de estudiar en ella,
a nuestros padres, a los maestros del área empresarial por enseñarnos y
apoyarnos para el desarrollo del proyecto empresarial.
CONTENIDO

INTRODUCCION                                       14


1. GENERACION DE LA IDEA DE NEGOCIO                15

1.1 LLUVIA DE IDEAS                                16

1.2 VALORACION DE LAS IDEAS DE NEGOCIO             17

1.3 DESCRIPCION DE LAS IDEAS DE NEGOCIO            19

1.4 SELECCIÓN Y CONCLUSION DE LA IDEA DE NEGOCIO   20

2. MARCO REFERENCIAL                               23

2.1. MARCO CONTEXTUAL                              23

2.2 MARCO TEÓRICO – CONCEPTUAL                     24

2.2.1 marco histórico                              28

2.3 MARCO LEGAL                                    32

3. PLAN DE NEGOCIOS                                33

3.1.1 resumen ejecutivo                            34

3.1.2 misión                                       34

3.1.3 visión                                       35

3.1.3.1 objetivo general                           35

3.1.3.2 objetivos específicos                      35

3.1.4 JUSTIFICACION                                35

3.2 PLANIFICACION ESTRATEGICA                      36

3.2.1 análisis del entorno                         36

3.2.1.1. Análisis del macro-entorno                36
3.2.1.2. Análisis del micro- entorno                        38

3.2.1.2.1. Análisis de la demanda.                          38

3.2.1.2.2. Análisis del sector.                             38

3.2.1.2.3. Análisis de la competencia.                      38

3.2.2. Análisis de la empresa.                              39

3.2.2.1. Ventajas competitivas y propuestas de valor.       40

3.2.2.2. Potencial del mercado en cifras.                   40

3.2.2.3. Análisis DOFA.                                     40

3.2.2.4. Concepto del producto o servicio.                  42

3.2.2.5. Elaboración y aplicación de la segunda encuesta.   42

3.2.2.5.1. Determinación del tamaño de la muestra.          42

3.2.2.5.2. Tabulación de datos.                             44

3.2.2.5.3. Análisis y conclusiones.                         44

3.2.2.6. Estrategias de distribución.                       45

3.2.2.7. Estrategias de precio.                             46

3.2.2.8. Estrategias de promoción.                          46

3.2.2.9. Estrategias de comunicación                        46

3.2.2.10. Estrategias de servicios.                         46

3.2.2.11. Estrategia de aprovisionamiento.                  47

3.2.2.12. Presupuesto de la mezcla de mercadeo.             47

3.2.2.13. Política de cartera.                              47

3.3. PLAN OPERATIVO                                         48

3.3.1. Estructura organizacional.                           48
3.3.2. Costos administrativos.                  49

3.3.2.1. Gastos del personal.                   49

3.3.2.2. Cronograma de actividades.             49

3.3.3. Clúster o cadena productiva              51

3.3.4. Diagrama de flujo productivo.            51

3.3.5. Diagrama de procesos                     53

3.3 .6. Necesidades y requerimientos.           54

3.3.7. Descripción del proceso de producción    55

3.3.8. Buenas prácticas de manufactura.         57

3.3.9. El impacto ambiental del proyecto        57

3.3.10. El impacto ambiental del proyecto.      57

3.3.11. Plan de compras                         57

3.3.11.1. Costo de producción                   57

3.3.11.2. Infraestructura                       58

3.3.11.3. Parámetros técnicos especiales.       58

3.3.11.4 organismos de apoyo.                   59

3.4 PLAN DE COMERCIALIZACIÓN                    59

3.4.1. Análisis del mercado.                    59

3.4.2. Estrategia de mercado.                   62

3.4.3. Ficha técnica del producto o servicio.   62

3.4.4. Proyecciones de ventas.                  63

3.5. FINANZAS                                   66

3.5.1 presupuesto para la puesta en marcha.     66
3.5.2 estados financieros.                                  66

3.5.2.1. Balance general.                                   68

3.5.2.2. Estado de pérdidas y ganancias                     70

3.5.2.4. Notas a los estados financieros                    73

3.5.3. Análisis financiero                                  76

3.5.3.1. Índices o razones financieras.                     76

3.5.3.2. Capital de trabajo.                                76

3.5.3.3. Margen de contribución                             76

3.5.3.4 punto de equilibrio.                                77

3.5.4 Fuentes de financiación                               77

3.5.5 conclusiones financieras y evaluación de viabilidad   77

4. CONCLUSIONES.                                            78

5. RECOMENDACIONES.                                         79

BIBLIOGRAFIA                                                80

CIBERGRAFIA                                                 81

ANEXOS                                                      83
LISTA DE TABLAS



Tabla 1. Lluvia de ideas.                                       16

Tabla 2. Matriz para la maduración de ideas de negocio.         18

Tabla 3. Descripción de las ideas de negocio.                   19

Tabla 4. Depuración de la idea de negocio final (CHOCOLATES).   21

Tabla 5. Depuración de la idea de negocio final (FRUTERIA).     22

Tabla 6. Producción del cacao en Colombia.                      37

Tabla 7. Precio del cacao.                                      37

Tabla 8. Análisis de la competencia.                            39

Tabla 9. Análisis DOFA.                                         41

Tabla 10. Descripción del producto.                             42

Tabla 11. Tabulación de datos.                                  44

Tabla 12. Estrategia de precio.                                 46

Tabla 13. Diagrama de Gantt.                                    50

Tabla 14. Diagrama de procesos.                                 53

Tabla 15. Necesidades y requerimientos.                         54

Tabla 16. Costos de producción.                                 58

Tabla 17. Análisis del mercado nacional.                        60

Tabla 1. Análisis del mercado regional.                         61

Tabla 19. Ficha técnica del producto.                           63

Tabla 20. Proyección de vetas.                                  64

Tabla 21. Cuadro de apertura.                                   67
Tabla 22. Balance general                   69

Tabla 23. Estado de pérdidas y ganancias.   71

Tabla 24. Flujo de caja.                    73
LISTA DE FIGURAS

Figura 1. Ubicación de la empresa.                                        23

Figura 2. Descubrimiento del cacao.                                       28

Figura 3. Chocolate                                                       30

Figura 4. Mujer chocolatera.                                              31

Figura 5. Cacao Lacte.                                                    31

Figura 6. Usted considera que el precio de nuestros productos es.         44

Figura 7. Usted considera que la presentación de nuestros productos es.   45

Figura 8. Estructura organizacional.                                      48

Figura 9. Diagrama de flujo.                                              52

Figura 10. Baño maria.                                                    55

Figura 11. Fabricación de la cocada.                                      55

Figura 12. Producto terminado.                                            56

Figura 13. Empaque del producto.                                          56

Figura 14. Distribución del producto.                                     57
LISTA DE ANEXOS


Anexo A. Encuesta piloto.                       15

Anexo B. Ley de manipulación de alimentos.      32

Anexo C. Análisis de la demanda.                38

Anexo D. Aplicación de segunda (2) encuesta.    42

Anexo E. Publicidad de CHOCODAWLIN              45
INTRODUCCIÒN



La elaboración de esta empresa se constituye por la industrialización del chocolate
que ha venido creciendo en los últimos años, al encontrarse que trae grandes
beneficios para la salud principalmente para los afrodisiacos.1En Colombia, esta
industria ha sido tradicional y participa en cerca del 2% de la industria de
alimentos del país (fuente Observatorio Agrocadenas), adicionalmente la industria
de fabricación de chocolates y derivados del cacao ha incrementado su
producción bruta en los últimos 10 años en más de 50%, posicionándose como
una de las más atractivas para industriales y productores.

Por tanto, el proyecto fue elaborado con el fin de proporcionar la principal
información sobre los pasos que se han de seguir para la creación de una
empresa que sobre salga y cumpla con la disponibilidad y concordancia en los
productos que satisfagan las necesidades del consumidor.

Esta empresa se dedica a producir, comercializar y distribuir chocolatinas, ya que
a través del estudio de mercado es una idea viable en el comercio de alimentos en
la zona centro de Cundinamarca.

Los socios tuvieron la posibilidad de decidir sobre la empresa, es decir en cuánto a
trabajadores, producto a elaborar y los precios más factibles para el bolsillo de
nuestros clientes. Por otra parte, usted encontrara lo que la empresa ha venido
desarrollando durante dos años de su creación.




Tomado de:
1
  http://www.buenastareas.com/ensayos/An%C3%A1lisis-De-La-Industria-Del-Chocolate/438538.html


                                                14
1. GENERACIÓN DE LA IDEA DEL NEGOCIO



Los antecedentes de la empresa hacen parte de un proceso útil que se escribirá
antes de comenzar el proceso de planificación de un negocio. El hecho de
visualizar el camino evolutivo que transitó la empresa para llegar al estado actual
aporta un contexto valioso a las actividades del proceso de planificación de
negocios y es útil también para aquellos que no están familiarizados con la
actividad de la empresa.

Este trabajo contiene diferentes formas para realizar o poner en marcha una
propuesta factible, lo cual tiene como fin satisfacer las necesidades de un grupo
de personas.

La empresa fue fundada el 20-05-2011 estipulada en el acta #1 de la empresa,
con el fin de satisfacer una necesidad y para obtener los títulos de Bachiller
Técnico En Gestión Empresarial, técnico en asistencia administrativa, sus
fundadores son Wendy Lorena Gómez Sánchez, Daniel Alfonso Arias, después
tuvimos el ingreso de dos nuevos socios Yesica Yeraldin Bernal Cubillos y John
Eduar Ruiz Garnica.

El nombre de la empresa surgió de una lluvia de ideas por parte de los socios, de
los cuales se escogió el nombre de “CHOCODAWLIN” del cual se empezó a
diseñar la imagen corporativa y la publicidad de esta, gracias a esto la empresa
ha alcanzado un nivel significativo en el comercio de alimentos.

En el entorno donde se encuentra ubicada la empresa, en los últimos años no ha
obtenido cambios donde esta se vea afectada, el obstáculo mayor para la
empresa es que surja algún daño en un producto determinado durante el proceso
de producción o de entrega de pedidos, ya que se pierde una gran inversión por lo
tanto esto generan perdidas para la empresa.

La encuesta mostrada en el Anexo A (ver anexo A) fue de gran ayuda para
realizar nuestra idea de negocio ya que gracias a este sondeo llegamos a la
conclusión de crear una empresa productora, comercializadora y distribuidora de
chocolates.




                                        15
1.1 LLUVIA DE IDEAS DE NEGOCIO.

A continuación, leerán las 20 posibles ideas de negocio, se tuvo en cuenta el
capital, el conocimiento y otros factores importantes.

                             Tabla 1. Lluvia de ideas.
                                         Nombre de la idea




                        1                      Heladería

                        2                      Postres

                        3                    Supermercado

                        4                     Envueltos

                        5               Huevos de codorniz

                        6                      Frutería

                        7                      Tamales

                        8                 Comidas rápidas

                        9              Cría y levante de pollos

                        10                     Cremas

                        11                   Videojuegos

                        12                     Jabones

                        13                    Miscelánea

                        14                     Eventos

                        15                     Bisutería

                        16                      Foamy

                        17                     Cerámica

                        18                     Cafetería

                        19               Escobas y traperos

                        20                   Chocolatinas




                                        16
Gracias a estas 20 ideas de negocio se da paso a calcular su posición en el
mercado y la aceptación de esta en el público.

1.2 VALORACIÓN DE LAS IDEAS DE NEGOCIO.

En la siguiente tabla se muestra las veinte mejores ideas de negocio, las cuales
se evaluaron de acuerdo a diecisiete (17) parámetros divididos en tres grupos o
criterios (Personales, de Mercado y de Recursos necesarios).




                                      17
Tabla 2. Matriz para la maduración de ideas de negocio.
                                                    MATRIZ PARA LA MADURACIÓN DE IDEAS DE NEGOCIO
                               Personales                                                                               Mercado                                                                                                                            Recursos




                                                                                                                                                                                                                                                             ¿Tengo acceso a canales de distribución?
                                                                                                                                                                                                                   ¿Tengo información de la competencia?
Criterios de Evaluación




                                                                                                                                                                                                                                                                                                                               ¿Tengo disponibilidad financiera?
0 Nada




                                                                                                                                                                                                                                                                                                                                                                   ¿Se puede llevar a la práctica?

                                                                                                                                                                                                                                                                                                                                                                                                     Facilidad de acceso a mi prima
1 a 2 Insuficiente




                                                                                                                                         ¿Hay hueco en el mercado?




                                                                                                                                                                                       ¿Satisface una necesidad?
3 a 4 Poco




                                                                                                                ¿Tengo puntos fuertes?




                                                                                                                                                                                                                                                                                                        ¿Puede ser rentable?
5 a 6 Normal
                                                     ¿Tengo información?




                                                                                                                                                                                                                                                                                                                                                                                                                                      ¿Es fácil de ubicar?
                                                                           ¿Tengo contactos?
                               ¿Me gusta la idea?




7 a 8 Notable




                                                                                                                                                                     ¿Es innovadora?
9 a 10 Sobresaliente                                                                           ¿Tengo tiempo?




Selección de Filtros           X                                           X                                                             X                           X                                                                                                                                                         X                                   X                                 X                                X                      VALO
Establece                Una                                                                                                             20                          10%                                                                                                                                                       15                                  5                                 20                               5                      RACI
Ponderación                                                                                                                              %                                                                                                                                                                                     %                                   %                                 %                                %                      ON

IDEAS
1.heladeria                    7                                           7                                                             10                          7                                                                                                                                                         6                                   8                                 9                                4                      4,05

2. postres                     8                                           8                                                             9                           10                                                                                                                                                        10                                  9                                 8                                8                      4,9
3.supermercado                 8                                           7                                                             9                           7                                                                                                                                                         8                                   7                                 6                                6                      4,5
4envueltos                     5                                           6                                                             6                           8                                                                                                                                                         8                                   7                                 9                                6                      3,9
5.huevos de codorniz           4                                           2                                                             10                          6                                                                                                                                                         9                                   7                                 9                                9                      5,5
6. frutería                    8                                           9                                                             9                           10                                                                                                                                                        8                                   9                                 8                                9                      6,1
7.tamales                      12                                          6                                                             10                          10                                                                                                                                                        6                                   7                                 9                                10                     5,6

8.comidas rápidas              6                                           10                                                            7                           8                                                                                                                                                         7                                   8                                 6                                6                      4,2


9.cria de pollos               5                                           7                                                             5                           6                                                                                                                                                         7                                   8                                 7                                9                      3,3
10.cremas                      6                                           8                                                             7                           6                                                                                                                                                         9                                   6                                 6                                8                      2,9
11.video juegos                7                                           3                                                             8                           8                                                                                                                                                         9                                   8                                 9                                8                      3,65


12.jabones                     3                                           8                                                             8                           10                                                                                                                                                        7                                   7                                 8                                9                      3,75
13.miselania                   8                                           7                                                             6                           7                                                                                                                                                         5                                   4                                 5                                5                      3,45
14.eventos                     9                                           6                                                             7                           8                                                                                                                                                         5                                   6                                 8                                8                      3,44
15.bisuteria                   9                                           5                                                             6                           6                                                                                                                                                         7                                   8                                 8                                7                      4,3
16.foamy                       10                                          5                                                             7                           8                                                                                                                                                         9                                   7                                 9                                6                      4,15


17.seramica                    6                                           6                                                             7                           7                                                                                                                                                         10                                  6                                 8                                10                     3,95
18.cafeteria                   10                                          6                                                             7                           7                                                                                                                                                         9                                   7                                 9                                4                      2,95
19. escobas y traperos         6                                           3                                                             8                           5                                                                                                                                                         9                                   6                                 6                                9                      3.9
20. Chocolates                 9                                           10                                                            6                           5                                                                                                                                                         6                                   7                                 8                                7                      6,4




                                                                                                                                                                     18
De la tabla anterior y según con los datos obtenidos, se escogieron las 5 mejores
ideas de negocios.

1.3 DESCRIPCIÓN DE LAS IDEAS DE NEGOCIO.

Las cinco mejores ideas de negocio se promediaron de la tabla anterior, se le
describió de acuerdo al: Producto (lo que va a elaborar) o servicio (que va a
prestar), materia prima (que va a requerir), maquinaria o equipos (que necesitará
para elaborar el producto) y Capacitaciones (que necesita para adquirir
conocimientos del producto

                       Tabla 3. Descripción de las ideas de negocio.

IDEA DE NEGOCIO        PRODUCTOS       MATERIAS PRIMAS           MAQUINARIA             Y    CAPACITACIONES
                       O SERVICIOS                               EQUIPOS



1.chocolates           Chocolatinas    Chocolate,      adición   Olla, cuchillos, estufa,    Manipulación   de
                                       (crispís,     Arequipe,   cuchara, papel binipel.     alimentos
                                       coco)



2. frutería            Ensalada   de   Todas      la  frutas,    Cuchillos, tasa, tabla,     Manipulación   de
                       frutas          adiciones, empaques       nevera.                     alimentos



3.tamales              Tamales         Arroz,         carnes,    Ollas, cuchillos, estufa.   Manipulación   de
                                       calabacín,      arveja,                               alimentos
                                       zanahoria, hojas.


4.huevos de codorniz   Huevos          Codornices                Jaulas.                     Manipulación   de
                                                                                             alimentos



5. postres             Postres         Frutas,      cuchillos,   Licuadora,       nevera,    Manipulación   de
                                       adiciones, empaques.      estufa, cuchillos, ollas.   alimentos




Las dos ideas más factibles para los socios fueron chocolates y frutería, ya que
tienen conocimiento de estas dos ideas de negocio.




                                                19
1.4 SELECCIÓN Y CONCLUSIÓN DE LA IDEA.

Fue el final del proceso para elegir la idea de negocio que se desarrollará en este
Proyecto Empresarial. La selección fue de acuerdo al mejor resultado obtenido de
una serie de preguntas.




                                        20
Tabla 4. Depuración de la idea de negocio final. (CHOCOLATES)

PREGUNTAS                                                   SI   NO   NO SABE   NECESITO    MAS
                                                                                INFORMACION


¿Cree que es viable o factible?                             X


¿La inversión corre un mínimo riesgo?                            X



¿Posee valor agregado?                                      X


¿Cuenta con la asesoría suficiente?                         X



¿Conoce los proveedores?                                    X


¿Tiene suficiente potencial de mercado?                     X



¿Es mejor que el de la competencia?                         X


¿Conoce la competencia?                                     X


¿Tiene calculado un precio a su producto o servicio?        X


¿Puede mejorar sus ganancias?                                         X

¿Cuenta con los recursos necesarios?                        X

¿Conoce cuanto capital de inicio necesita?                  X



¿El negocio es legal?                                       X


¿Dispongo de tiempo?                                        X




                                                       21
Tabla 5. Depuración de la idea de negocio final. (FRUTERIA)

PREGUNTAS                                                   SI   NO   NO SABE   NECESITO    MAS
                                                                                INFORMACION

¿Cree que es viable o factible?                             X


¿La inversión corre un mínimo riesgo?                                 X


¿Posee valor agregado?                                           X


¿Cuenta con la asesoría suficiente?                                             X


¿Conoce los proveedores?                                    X


¿Tiene suficiente potencial de mercado?                     X


¿Es mejor que el de la competencia?                                   X


¿Conoce la competencia?                                     X


¿Tiene calculado un precio a su producto o servicio?        X


¿Puede mejorar sus ganancias?                                         X


¿Cuenta con los recursos necesarios?                             X


¿Conoce cuanto capital de inicio necesita?                  X


¿El negocio es legal?                                       X


¿Dispongo de tiempo?                                             X




De las dos tablas anteriores los socios de la empresa concluyeron que la idea más
factibles es de CHOCOLATES, ya que poseemos los conocimientos requeridos
para realizar productos con esta materia prima.



                                                       22
2. MARCO DE REFERENCIA



En este capítulo se muestra teóricamente los diferentes productos que elabora
nuestra empresa incluyendo las definiciones de los distintos insumos para dicha
elaboración.



2.1 MARCO CONTEXTUAL.

En este capítulo usted encontrara todo lo referente al entorno en el que se
encuentra ubicada la empresa.

La empresa productora, comercializadora y distribuidora “CHOCODAWLIN” está
localizada en el barrio La Esperanza, esté barrio se clasifica en la clase media
(estrato dos).

                       Figura 1. Ubicación de la empresa.




                                      23
La iniciativa de la empresa fue generada por la Institución Educativa Municipal
Cundinamarca un colegio público con énfasis en gestión empresarial ubicado en el
barrio La Concepción vía Pacho.

La empresa tiene como publico objetivo a todo tipo de personas, al ver que es una
población que se ve atraída por los productos que genera la empresa y que cuenta
con los recursos necesarios para adquirir dichos productos.



2.2 MARCO TEÓRICO – CONCEPTUAL.

En este capítulo se resaltan las teorías y conceptos que se tuvieron al formular y
desarrollar el proyecto empresarial.
2
 Es bueno resaltar la gastronomía del Chocolate en Colombia ya que con la gran
cantidad de matices que aportan los derivados del cacao, no es de extrañar que
muchos chefs hayan optado en algún momento de su carrera por utilizar chocolate
para acompañar platos salados. Utilizado con prudencia puede enriquecer salsas
destinadas a bañar estofados de vaca, de ternera o carne de caza. La liebre o el
pollo con salsa de chocolate son dos ejemplos de las múltiples incursiones de este
dulce           universal          en          la            alta          cocina.

Hay platos míticos a base de chocolate. Uno de ellos es el "mole". Se trata de una
singular receta cuya originalidad radica en la mezcla de chile, una fuerte especie
de chocolate amargo. En México, de donde es originario, es uno de los alimentos
más venerados y de hecho hay industria alimentaria basada en el "mole". También
tiene cierto tirón en algunos países americanos, pero en Europa no ha cuajado ya
que         está         lejos      de        los      gustos        occidentales.

En Europa, la cocina francesa y la italiana apuestan por el chocolate en algunos
entrantes, carnes e incluso algún marisco. En España son las cocinas catalanas,
navarra y gallega, entre otras, las que más han apostado por esta variante
gastronomía




Tomado de:
2
  http://www.amigosdelchocolate.com/secretos/lo-curioso-del-
chocolate/alimentaci%C3%B3n/gastronom%C3%ADa-del-chocolate


                                               24
Alrededor del chocolate y la cocina también se ha construido el mito afrodisíaco.
Numerosos cocineros han exaltado las virtudes del chocolate para levantar
pasiones.

Arequipe: 3Un dulce de leche de textura suave, y delicioso sabor, elaborado a
partir de leche entera higienizada y azúcar. Que aporta energía, la cual es
necesaria para realizar todas las actividades del día. Ariquipe Alpina aporta 160
calorías por porción de 50 g; una persona sana requiere 2000 calorías diarias para
cumplir con sus funciones vitales. Además al ser un lácteo, aporta calcio, un
mineral esencial para el mantenimiento de huesos y dientes, también participa en
la coagulación sanguínea, la excitación del músculo, la transmisión de impulsos
nerviosos, y en el transporte de las membranas celulares.



Chocolate:4Es el alimento que se obtiene mezclando azúcar con dos productos
derivados de la manipulación de las semillas del cacao: una materia solida (la
pasta de cacao) y una materia grasa (la manteca de cacao ). A partir de esta
combinación básica, se elaboran los distintos tipos de chocolate, que dependen de
la proporción entre estos elementos y de su mezcla o no con otros productos tales
como leche y otros frutos secos.

Chocolate blanco: 5Estrictamente, no se trata de chocolate, pues carece en su
composición de la pasta de cacao, que es la materia que aporta las propiedades
del cacao. Se elabora con manteca de cacao, leche en polvo y azúcar. Es un
producto extremadamente enérgico y dulce. Visualmente muy atractivo, es un
elemento decorativo muy usado en la repostería.

Chocolate negro: 6Es el chocolate propiamente dicho, pues es el resultado de
mezcla de pasta y manteca de cacao con azúcar, sin el añadido de ningún otro
producto (exceptuando el aromatizante y el emulsionante). Las proporciones con
la que se elaboran dependen del fabricante. No obstante, se entiende que un
chocolate negro debe presentar una proporción de pasta de cacao superior,
aproximadamente, al 50% del producto, pues a partir de esta cantidad cuando el

3
  http://www.alpina.com.co/postres-dulces/arequipe/
Tomado de:
4
  http://www.emagister.com/curso-recetas-chocolate-torta-tarta-pastel/que-es-chocolate
5
  http://www.delbuencomer.com.ar/index_archivos/chocolate.htm
6
  http://www.delbuencomer.com.ar/index_archivos/chocolate.htm


                                                  25
amargo del cacao empieza a hacer perceptible. En cualquier caso, existen en el
mercado tabletas de chocolate negro con distintas proporciones de cacao.

Fresa: 7Nombre común de una planta herbácea vivaz de porte bajo de un género
de la familia de las Rosáceas (Rosaceae), de nombre científico Fragaria vesca, y
del fruto comestible que produce

También denominada fresilla, por su diminuto tamaño ó fresa del bosque
atendiendo a su origen como fruto silvestre que nace entre la maleza en las
laderas montañosas. Hoy en día, sin embargo, las comercializadas son fresas de
cultivo intensivo que con la ayuda de invernaderos consiguen tener presencia todo
el            año            en           el          mercado            español.
Fruto de muy escaso tamaño, en forma redondeada o cónica y color rojo brillante.
Su pulpa es mantecosa, deshaciéndose en la boca a la más mínima presión, con
un sabor extremadamente dulce. Pero lo que más caracteriza a la fresa es su
aroma intenso, capaz de impregnar con su perfume penetrante, varios metros a la
redonda.




7
    http://www.redondofrutas.com/Html/NuestrosProductos/Fresa.html


                                                  26
Maní:8 La creencia común cataloga al maní como una chuchería". Sin embargo,
este alimento aporta importante nutrientes a nuestro organismo. ¡Ideal para bajar
de peso! Es conocido como cacahuate en otros países y aunque muchos crean
que no es un alimento muy saludable, incorporándolo a la dieta cotidiana puede
proveer una respetable lista de nutrientes.

Másmelos: es una golosina que en su forma moderna consiste en azúcar o jarabe
de maíz, clara de huevo batida, gelatina previamente ablandada con agua, goma
arábiga y saborizantes, todo ellos batido para lograr una consistencia esponjosa.
La receta tradicional usaba un extracto de la raíz mucilaginosa de la planta de
malvavisco, un arbusto, en lugar de gelatina. El mucílago actuaba de antitóxico.
Los malvaviscos comerciales son una innovación de finales del siglo XIX. Desde el
proceso de extrusión patentado por Alex Doumak en 1948, los malvaviscos se
extruden como cilindros suaves, se cortan en trozos y se rebozan con una mezcla
de maicena y azúcar glas.




Tomado de:
8
  http://www.companiamedica.com/naturismo/el_mani.html


                                              27
2.2.1 Marco Histórico: Ahora veamos la historia de nuestro producto, insumos e
ingredientes que elaboramos en la empresa Chocodawlin.

                       Figura 2. Descubrimiento del cacao




El descubrimiento del cacao por los olmecas: Hay que reconocerlo, ciertamente
observando el apetito voraz de la rata a quien le gusta saborear la carne de
mazorca, que el homo sapiens descubrió este árbol a mil sabores.

Los Olmecas (1500 a 400 A.C.) fueron ciertamente los primeros humanos en
saborear, en forma de bebida, las habas de cacao molidas, mezcladas al agua y
adornadas de especias, guindillas y de hierbas (Teoría de Coe) y quienes
comenzaron a cultivar el cacao en México. En el curso de los siglos, la cultura del
cacao se extendió a las poblaciones Mayas (600 A.C.) y aztecas (1400 A.C.). El
haba entonces era utilizada como unidad monetaria y como unidad de medida,
400 habas equivalen a un zontle y 8000 a un Xiquipilli. Al tiempo de las guerras
entre aztecas, mayas y Chimimeken, estos últimos utilizaban el haba como
impuesto en las zonas conquistadas.


Para estas civilizaciones, el cacao era un símbolo de abundancia que era
empleado en el momento de rituales religiosos dedicados a Quetzalcóatl, Dios
Azteca portador del cacao a los hombres, a CHAK EK CHUAH, el santo patrón
Maya del cacao y en el momento de los funerales de las élites, como ofrenda.


                                        28
La cultura del cacao continuó extendiéndose a merced de los flujos migratorios en
América pero el consumo de la bebida quedó como un privilegio reservado para
las clases superiores y para los soldados en el curso de las batallas. Las virtudes
re vigorizantes y tónicas del cacao fueron ya conocidas en aquella época.



El descubrimiento del cacao y comercio en el siglo (XVI).Es en 1502, en el
momento de una escala en Nicaragua, que Cristóbal Colón entrevé las habas de
cacao a bordo de una piragua indígena pero no le da importancia. El verdadero
valor de este " Oro moreno " será realmente revelado sólo por Hernán Cortés que
después de haberlo saboreado al lado del emperador Azteca Moctezuma, lo trae a
la corte de España en 1528 con los accesorios necesarios para la fabricación del
brebaje.

A consecuencia de una guerra victoriosa contra las tribus indígenas y la
destrucción de la civilización azteca, él emprende la intensificación de la cultura
del cacao sobre las tierras de la Nueva España con el fin de ejercer un comercio
lucrativo con la Vieja Europa.

La Corte de España es subyugada por el encanto de esta bebida a los sabores
exóticos y la adapta a su gusto añadiendo caña de azúcar, de vainilla, de canela y
de la pimienta. Guarda el cacao secreto y se niega a develar la existencia al resto
del mundo aunque piratas Ingleses en el momento del abordaje de un galeón
español no reconocen el haba preciosa y queman el honor oso cargamento. Es en
1585, que el comercio del cacao comienza a desarrollarse sobre la península
Ibérica con un primer cargamento oficial que llega de Nueva España. Las primeras
chocolaterías aparecen donde se puede saborear este néctar.

La expansión del cacao en Europa siglos (XVII – XIX). En el curso del siglo XVII, el
cacao se revela al resto de Europa y conquista victoriosamente todos los palacios
que encuentra allí. Gracias a la unión real de Luis XIII con la princesa española
Ane de Austria (1615), la bebida achocolatada hace su aparición en la Corte de
Francia.

En 1650, el chocolate emerge en Inglaterra en forma de bebida y su llegada
coincide con el té de China y del café de Oriente pero queda un plato reservado
para las clases acomodadas. En 1659, la primera fábrica de chocolate abre sus
puertas en París. En 1720, las chocolaterías italianas son aclamadas por la


                                        29
calidad de sus productos. Por fin, en 1765, América descubre las virtudes del
cacao.

Así el chocolate conoce una expansión creciente a través de Europa y el mundo
metamorfoseándose a merced del tiempo. Las primeras pastillas de chocolate son
inglesas (1674), el primer cacao en polvo es holandés (1828), la tableta es una
creación (1830) británica y el chocolate con leche luego a las avellanas marcan la
llegada triunfal de Suiza sobre el mercado del chocolate (1830-1875).



Gracias a este desarrollo, el chocolate comienza lentamente su democratización
mientras que su utilización en farmacia había sido preconizada desde las primeras
horas porque oculta propiedades re vigorizantes y fortificantes.

                               Figura 3. Chocolate.




El Cacao y la era industrial

La era industrial arrastró cambios fundamentales para el chocolate. España, el
primer exportador de chocolate abre su primera fábrica de chocolate en 1780 en
Barcelona, luego Alemania y Suiza continúan esta marcha hacia la
industrialización de este plato.

Los orígenes del cacao evolucionaron con la colonización creciente de áfrica por
los europeos que introducen el cacao. Éste es implantado con éxito en Sao Tomé
y Principio luego conoce una nueva migración hacia el continente africano. La era
industrial arrastra la decadencia progresiva de la producción meridional americana


                                       30
a pesar de su expansión hasta Amazonia y ve un nuevo imperio del cacao brotar
del suelo africano. En efecto, desde el principio del siglo XX, áfrica retoma la
antorcha y se hace el productor más grande de cacao.

La industrialización arrastra la democratización del chocolate y se vuelve entonces
accesible para las masas. El chocolate se diversifica y vemos aparecer chocolate
en los frutos secos, en el licor, fondant, praliné, forrando, en polvo, en pasta para
untar, etc. Chocolate de chocolateros o producto de consumo corriente, forma
parte en lo sucesivo de nuestra pirámide alimenticia. Muchos mejoramientos han
sido aportados a eso desde sus principios antiguos bajo formas de bebidas. Así
como ANTHELME BRILLAT-SAVARIN lo dijo tan bien: « ¿qué es la salud? ¡Es
chocolate! »



Figura 4. Mujer chocolatera.                  Figura 5. Cacao Lacte.




El chocolate sigue los Peludos (Baniana) y los Gis en las zanjas de la Primera
Guerra Mundial, la casi totalidad de la producción americana es requisada para las
tropas armadas en el momento de la Segunda Guerra Mundial. En Francia, los
caramelos de chocolate se desarrollan entre ambas guerras, el praliné a la
francesa (praliné de almendras y de avellanas) es de moda e inspira a los




                                         31
artesanos que proponen otros forrajes: pasta de almendra, cerezas al aguardiente,
turrón, caramelo…9

2.3 MARCO LEGAL.

Esto hace referencia a las normas vigentes o requisitos que influencian o que
permiten el buen funcionamiento de la empresa, además da a conocer la
clasificación de las empresas, cómo se constituye y formaliza una empresa
legalmente y la traumatología necesaria para su puesta en marcha.



Pasos para el trámite de la legalización de la empresa.

Ahora bien, los trámites para la legalización de la empresa serán los siguientes:

1. Registro tributario

       Registro único tributario (RUT).
       Tramite de la DIAN.
       Formulario de matrícula.
       Número de identificación tributaria.

2. Registro matricula y pago.
3. Certificado RUT.
4. Asignación del NIT.
5. Apertura de la empresa.
6. Notificación de la apertura a las autoridades como:
      Registro cuerpo de bomberos.
      Certificado manipulación de alimentos.

Ley de manipulación de alimentos

A partir de esta ley, la cual rige las necesidades básicas para manipular alimentos
de consumo directo (Ver anexo B)




Tomado de:
9
  http://www.zchocolat.com/z34/chocolate/chocolate/historia-del-chocolate.asp


                                                  32
Ley 1014 2006

En Colombia existe la ley 1014 del 2006 de fomento a la cultura del
emprendimiento, en la cual se busca promover el espíritu emprendedor en todos
los estamentos educativos del país, proyección, visualización y funcionamiento de
las micro, pequeñas y medianas empresas y hacen que las personas estén
capacitadas para innovar y generar bienes o servicios para formar competencias
empresariales.

La redes del emprendimiento que contemplen la ley 1014 se conforma por 15
representantes de instituciones publicas y privadas, tales como ministerio de
educación nacional ministerio de la protección social, Sena, Colciencias, programa
presidencial Colombia joven, acopi , fenalco, incubadoras de empresas del país,
por solo nombrar alguna.

¿Qué busca la ley?

Propender por el desarrollo productivo de las micro y pequeñas empresas
innovadoras, buscar atreves de las redes del emprendimiento el acompañamiento
y sostenibilidad de las nuevas empresas en un ambiente seguro controlado e
innovador apoyo a procesos de emprendimiento sostenibles para crear vínculos
entre el sistema educativo y el emprendimiento, Promover la innovación, promover
el espíritu emprendedor10.

Nuestra empresa está regida por la Sociedad Limitada, ya que esta es un tipo de
colectividad mercantil la cual la responsabilidad está limitada al capital aportado, y
por lo tanto, en el caso de que se contraigan deudas no se responde con el
patrimonio personal de los socios.




Tomado de:
10http://www.supernotariado.gov.co/supernotariado/index.php?option=com_content&view=article&id=41
6%3Aley-1014-2006&catid=239%3Anotar


                                               33
3. PLAN DE NEGOCIO



En este punto se da inicio al respectivo plan que se desarrollo para que la idea se
ponga en marcha.



3.1 RESUMEN EJECUTIVO

La empresa CHOCODAWLIN está ubicada en el barrio La Esperanza (Diagonal14
#21B-48), además se encuentra en un buen momento económico debido a sus
ventas sobresalientes, lo cual obtiene grandes reconocimientos por parte de sus
clientes que están conformes con la calidad y los buenos precios que ofrece la
compañía.

Los productos que ofrece la empresa son: chocolatinas, cocadas, y frutas
cubiertas de chocolate, estos      productos se comercializada por unidad o
dependiendo las necesidades del cliente, además brinda domicilio sin importar
cuál sea la cantidad del producto o el lugar en el que cliente lo requiera sin que
afecte el precio normal.

En cuanto a ventajas competitivas la empresa CHOCODAWLIN brinda a sus
clientes promociones, descuentos y calidad del producto para así sobresalir frente
a la competencia directa.

El objetivo de los socios es mantener la empresa en un nivel económico estable
para que esta sea una idea de negocio rentable y sostenible que cubra gastos
educativos y familiares.



3.1.1 Misión: CHOCODAWLIN tiene como misión producir, comercializar y
distribuir chocolates de la mejor calidad y presentación para agradar al paladar del
consumidor en general, ofreciendo una gran variedad de productos.




                                        34
3.1.2 Visión: En el año 2013 la empresa CHOCODAWLIN será reconocida en el
municipio de zipaquira como la mejor productora de chocolates, los cuales se
caracterizan por su sabor, calidad y suavidad, también, será una empresa
legalmente constituida.



3.1.3 Objetivos: Establecer objetivos es esencial para el éxito de una empresa,
éstos establecen un curso a seguir y sirven como fuente de motivación para todos
los miembros de la misma.

3.1.3.1 Objetivo General: La empresa CHOCODAWLIN tiene como objetivo
general ofrecer productos de buena calidad y precio cómodo para que su target
group se sienta satisfecho con nuestra atención y productos.

3.1.3.2 Objetivos Específicos: Son objetivos concretos necesarios para lograr el
objetivo general, están expresados en cantidad y tiempo

Distribuir los productos a un 70% de los negocios ubicados en La esperanza, La
paz en un periodo de 2 meses.

Vender los productos a un 15% de los estudiantes de la Institución Educativa
Municipal Cundinamarca en un periodo de 2 meses.

Aumentar nuestros clientes por medio de publicidad como volantes, pancartas,
perifoneo.

3.1.4 Justificación: Este proyecto se ha realizado con el motivo de ser
innovadores a la hora de crear una empresa propia, para que en un futuro
podamos ser promotores de empleo,

Esta idea de negocio se llevo a cabo con una serie de investigaciones por parte de
sus socios con el fin de dar a conocer las propiedades y beneficios que el
chocolate trae para la salud de nuestros consumidores.

Este plan de negocio es rentable, ya que cubre una necesidad gastronómica de la
población que se involucra con los productos ofrecidos por esta compañía.




                                       35
3.2 PLANIFICACIÓN ESTRATÉGICA.

El plan estratégico analiza la óptima combinación entre los recursos y las
oportunidades del negocio; además, toma en cuenta de qué manera se adaptará o
necesitará adaptarse la empresa al desafío que propone el entorno competitivo.




3.2.1 Análisis del entorno. Acá se encuentra el respectivo estudio vasado en una
serie de investigaciones a nivel de Colombia (macro-entorno), Zipaquirá (micro-
entorno) sobre información acerca de chocolatinas.




3.2.1.1 Análisis de Macro-entorno

Factor Económico: A continuación se relaciona tabla de estadística de
producción de cacao a nivel nacional (Colombia).




                                      36
Tabla 6. Producción del cacao en Colombia.

               PRODUCCIÓN NACIONAL DE CACAO EN GRANO: 2006 - 2010 (En toneladas)
 No.           Mes      2006   2007    2008   2009    2010         Var 09-        Var 09-10.
                                                                10.Absoluta      Porcentual
1      Enero                 4,356      2,791     3,854      3,832     4,113              281             7.33
2      Febrero               3,034      1,552     2,365      3,102     3,249              147             4.74
3      Marzo                 2,352      2,805     2,558      2,154     3,197            1,043            48.42
4      Abril                 2,519      3,239     3,130      2,526     2,249             -277           -10.97
5      Mayo                  3,423      3,806     3,750      2,893     3,775              882            30.49
6      Junio                 3,389      3,616     4,182      3,185     5,369            2,184            68.57
7      Julio                 2,232      2,875     3,819      3,280     3,680              400            12.20
8      Agosto                1,392      1,379     1,619      2,267     1,653             -614           -27.08
9      Septiembre            1,128       956      2,084      1,920     1,769             -151            -7.86
10     Octubre               1,340      2,007     2,213      2,683     3,290              607            22.62
11     Noviembre             2,178      4,227     3,084      3,704     4,714            1,010            27.27
12     Diciembre             3,013      4,229     5,061      4,572     5,236              664            14.52
13     Total                30,356    33,482     37,719     36,118    42,294            6,176            17.10
 Fuente: Fedecacao. Estadísticas acerca de la Producción Nacional registrada de cacao en grano, Bogotá Mayo de
                                                     201011



De la tabla anterior se puede deducir que la producción de cacao en Colombia, no
se un baja, ni un alta en la producción de cacao.

Según los datos registrados a la fecha así son los precios del caco según con la
tasa representativa del mercado:

                                      Tabla 7. Precio del cacao.

                                         :::PRECIO DEL CACAO12:::
                                     -Basado en             $4.727,96
                                     TRM ($/Kilo)        (2012-09-17)

                                     -Ministerio                 $4.163
                                     Agricultura ($)        (2012-09-17)




Tomado de:
11
   http://www.fedecacao.com.co/cw/index.php?secinfo=15
12
   http://www.fedecacao.com.co/cw/index.php?secinfo=15


                                                       37
3.2.1.2 Análisis del Micro-entorno: Para        éste     análisis se consulto        de
carácter obligatorio el Plan de Desarrollo Municipal el cual su objetivo es:

13
  “Fortalecer el desarrollo económico y agropecuario, mediante el turismo,
industrialización, pequeña y mediana empresa que permitan mayor productividad,
competitividad y sostenibilidad, que redunde en un mayor número de
oportunidades construyendo así la gran ciudad, incluyente, que genere una nueva
manera de pertenecerle, donde sus habitantes sean corresponsales de cada
fenómeno social en su comunidad y sepan que de su mayor o menor grado de
participación social depende el bienestar general.”

A primera vista, sabemos que este objetivo nos sirve para tener un buen afecto
con este negocio, ya que, en Zipaquira se quiere tener un gran rendimiento con
pequeñas y medianas empresas, para así generar empleos en futuro.

3.2.1.2.1 Análisis de la demanda: la empresa determino por medio de una
encuesta realizada (Ver anexo C) que aproximadamente 38 personas compran el
producto con una frecuencia de cuatro veces por semana con una cantidad de dos
productos por cada compra realizada.

3.2.1.2.2 Análisis del Sector: En Colombia el sector chocolatero se ha visto en
graves problemas debido a la mala manipulación de los insumos, es decir, la falta
de agua y de cultivos que brinden una mejor distribución y que este producto no
afecte la salud de los clientes.

 3.2.1.2.3 Análisis de la Competencia: en este punto Identificamos nuestra
competencia directa e indirecta de nuestra empresa.




Tomado de:
13
   http://zipaquira-cundinamarca.gov.co/apc-aa-
files/31333939326461383336306532653361/ACUERDO_02_DE_2012._PLAN_DE_DESARROLLO_2012_2015.
_EL_CAMBIO_ES_CON_TODOS_Y_TODAS._2.pdf


                                           38
Tabla 8. Análisis de la competencia.

    COMPETENCIA DIRECTA                     COMPETENCIA INDIRECTA

      CHOCOLATINAS JET                           CHORIAREPA
    (Oficina central Rio negro                   la concepción
    Departamento Antioquia)

                                              PELUCHES TI ADORO
                                                 villas del rosario




¿A quién otro le compra mis clientes actualmente y por qué?

Actualmente nuestros clientes compran chocolates a la dulcería la Esmeralda,
porque creen que sus productos son de mejor calidad con precios acordes a sus
bolsillos.

Chocolates Jet, al ser una empresa que lleva varios años al mercado ya que
ofrece una gran variedad de productos según sea la satisfacción de sus clientes.

¿Qué es lo que está haciendo mal la competencia?

No responde en un periodo determinado las sugerencias de sus clientes.

¿Qué medios de promoción (publicidad) utiliza la competencia?

La competencia utiliza los volantes, el perifoneo, las promociones, etc. Como un
medio de publicidad para atraer a sus consumidores.

¿Qué canales de distribución utiliza la Competencia?

La competencia solo maneja punto de venta.

3.2.2 Análisis de la Empresa: A continuación mostramos como está la empresa o
todo lo que ha realizado desde su funcionamiento




                                       39
3.2.2.1 Ventajas competitivas y propuestas de valor:

La empresa CHOCODAWLIN ofrece productos innovadores, los cuales son todos
los productos que fabrica, al ser elaborados en casa sin agregarle ningún químico
que altere su salud, además de esto se cumplen todas las normas que se
necesitan para manipular los alimentos; por que este tiene un empaque que lo
protege de virus y hongos, igualmente satisface las necesidades del consumidor,
con respecto a la competencia se ofrecen promociones y buena atención al cliente
para que se sienta a gusto y atraído por la empresa, asimismo, ofrece domicilios a
cualquier parte de la ciudad sin que el precio del producto cambie.



3.2.2.2 Potencial del mercado en cifras: la empresa CHOCODAWLIN tiene
como publico objetivo a personas entre 5 a 30 años de edad. Este público objetivo
está ubicado en los barrios la Esperanza, la Paz, la Concepción. Estas deben ser
individuos que no tengan enfermedades como la diabetes, cardiovasculares entre
otras.



3.2.3 Análisis DOFA: Es el análisis en relación de Debilidades, Oportunidades,
Fortalezas y Amenazas que se identifican en el producto.




                                       40
Tabla 9. Análisis DOFA


                                     Oportunidades                        Amenazas

                                    Contamos con la                  Vencimiento del producto
                                     accesoria de la                   antes de su venta.
                                     institución, Sena,
                                     universidad la sabana.           La temporada de verano.
         DOFA
                                    La participación que             Descomposición de la
                                     brinda el colegio en la           materia prima.
                                     feria empresarial.
                                                                      Contaminación de los
                                    No hay competencia en             productos.
                                     el sector que estamos
                                     ubicados.

                                    Tener clientes fijos.

      Fortalezas                      Estrategia Fo                     Estrategia Fa

   Clientes fijos.                 Trabajo en grupo.                Diseñar nuevas estrategias
                                                                       para ser más competitivos
   tener un producto de            Mantener los clientes fijos       en el mercado.
    muy buena calidad.               y cumplir con los pedidos
                                                                      Estar siempre en contacto
   Brindarle a los clientes                                           con nuestros clientes.
    precios justos y un buen
    servicio.                       Cumplir a cabalidad con
                                     las normas de higiene
   La empresa tiene un              para tener un producto
    buen manejo financiero.          mucho mejor que el de la
                                     competencia.




      Debilidades                     Estrategia Da                   Mantener el producto en
                                                                       buenas condiciones
   No vender el producto           Mantener el producto en
                                                                       para que este no afecte
    como se tiene esperado.          buenas condiciones para
                                                                       la buena imagen de la
                                     que este no afecte la buena
   Perdida del producto.            imagen de la empresa.             empresa.

   Perdidas a causa de la          Estar pendiente de que la        Estar pendiente de que
    competencia.                     materia prima este en             la materia prima este en
                                     buenas condiciones para           buenas condiciones
                                     que el producto se lleve a        para que el producto se
                                     cabo.                             lleve a cabo.




                                            41
3.2.4 Concepto del Producto o Servicio: Se hace la descripción básica,
especificaciones o características, aplicación y uso del producto.

                                  Tabla 10.Descripcion del producto.
Producto             Diseño               Consumo         Debilidades            Fortalezas


Cocada               Ovalado,             Directo         Se quiebra      con    su empaque       la
                     (redondo)                            facilidad              protege


Fresas         con   Cilíndrico           Directo         No            tienen   Contiene        una
chocolate                                                 empaque                adición (pepitas de
                                                                                 colores)


Chocolatinas         Según su molde       Directo         No            tienen   Contiene
                                                          empaque                diferentes
                                                                                 adiciones (maní,
                                                                                 ariquipe, pepitas)




3.2.5 Elaboración y aplicación de la segunda encuesta. Las encuestas
permiten determinar una serie de datos, que para la empresa es algo importante, y
por esto a continuación se encuentra la determinación del tamaño de la muestra
de la encuesta a realizar al cliente objetivo. (Ver anexo D)

3.2.5.1 Determinación del tamaño de la muestra. A continuación se encuentra la
fórmula utilizada para saber el tamaño de la muestra de la encuesta a desarrollar.




                                                    42
n = ¿?
e = 5% =0.05
Z = 1.96 (tabla de distribución normal para el 95% de confiabilidad y 5% error)
N= 90(universo)
p = 0.50
q = 0.50




n = __ (1.96)2 (0,50) (1- 0.50) (100) ____
     (100)(0,50)2+ (1,96)2(0.50)(1-0.50)



n = __ (3.8416) (0,50) (0.50) (100) ____
     (100)(0,0025)+ (3.8416)(0.50)(0.50)



n = __ (3.8416) (0.25) (100) ____
     (0,25)+ (3.8416)(0.25)



n = __ 96.04____
     (0,25)+ 0.9604



n = __      96.04____
           1.2104



n= 79




                                         43
3.2.5.2 Tabulación de datos. A continuación encontrarán las respectivas
tabulaciones, de la encuesta para la satisfacción del cliente.

                                   Tabla 11. Tabulación de datos

pregunta                       no es         Buena               Mala           Si              No
   #            lo ideal       ideal

            #        %     #      %      #        %          #      %      #         %     #         %   =
   1        70      88%    9     20%                                                                     100
   2                                     64       81%    15        19%                                   100
   3                                                                       70    80%       9     20%     100
   4                                                                       10    13%       69    87%     100
   5                                     70       88%        9     20%                                   100
   6                                     65       82%    14        18%                                   100
   7                                                                       69    87%       10    13%     100
   8                                                                       65    82%       14    18%     100
   9                                                                       70    88%       9     20%     100




3.2.5.3. Análisis y conclusiones:



   1. ¿Usted considera que el precio de nuestros productos es?

           Figura 7. Usted considera que el precio de nuestros productos es.

                           90%
                           80%
                           70%
                           60%                                                           88%
                           50%
                                                                                         12%
                           40%
                           30%
                           20%
                           10%
                           0%
                                       LO IDEAL              NO ES IDEAL




                                                        44
2. ¿Usted considera que la presentación de nuestros productos es?

     Figura 7. Usted considera que la presentación de nuestros productos es.


                   70%
                   60%
                   50%
                   40%
                                                                   64%
                   30%                                             15%
                   20%
                   10%
                    0%
                              BUENA             MALA


Al realizar la encuesta para saber la satisfacción de nuestros clientes, se llego a la
conclusión de que el producto que ofrece la empresa CHOCODAWLIN es bueno;
satisfacen los gustos y preferencias.

Los clientes que consumen nuestros productos están satisfechos en cuanto a la
calidad, presentación y puntualidad de nuestro servicio, gracias a esto la empresa
ha logrado ser reconocida por sus clientes.



3.2.6 Estrategias de Distribución:

la empresa CHOCODAWLIN ha tomado como canal de distribución el corto, ya
que este solo tiene dos escalones, es decir, un único intermediario entre fabricante
y usuario final.

Proveedor --------->Fabricante ----------------> Detallista ----> Consumidor




                                           45
3.2.7 Estrategia de Precio: La empresa CHOCODAWLIN ha tenido en cuenta los
factores tanto internos como externos.

                          Tabla 12. Estrategia de precio.

     Producto          Costos de          Costo sin IVA        Costo con IVA
                      Materia Prima         (unidad)             (unidad)

      Cocada              $ 7400               246,6                600

    Fresas con            $ 6400               213,3                500
     chocolate

    Chocolatinas          $ 5500                183                 300
    con arequipe

.



3.2.8 Estrategia de Promoción: La empresa manejara clientes especiales por su
pago oportuno y fidelidad a la empresa, conociendo las opiniones acerca de la
calidad del producto y la buena atención, los clientes se basan en buscar buenas
promociones y constantes rebajas de precio en el producto.




3.2.9 Estrategia de Comunicación: Los medios de di función que utilizara la
empresa será todo lo que tiene que ver con publicidad, utilizando volantes, tarjetas
de presentación, afiches y demás donde se encuentra toda la información
respectiva al producto y la empresa. (Ver anexo c)



3.2.10 Estrategia de Servicio: La empresa destaca que la razón por la cual los
clientes compran el producto es por se sienten satisfechos de la atención que
reciben, la buena calidad del producto y las promociones constantes, la forma de
pago será en efectivo y también a crédito dependiendo la responsabilidad del
cliente.



                                        46
3.2.11 Estrategia de aprovisionamiento: Los proveedores que tiene la empresa
no otorgan algún descuento para la empresa.

La empresa tiene como proveedor a la alacena “salsamentaría el mesón” que eta
ubicada en la Esmeralda, allí se compra la materia prima como lo es la cobertura
de chocolate en bloque cuyo precio es de 18.000 así es mucho más barata.




3.2.12 Presupuesto de la Mezcla de Mercadeo: la empresa CHOCODAWLIN
para su estrategia de comunicación tiene un costo aproximadamente de $60.000
para publicidad requerida en la feria empresarial.




3.2.13 Política de Cartera: La empresa dará crédito a los clientes que compren
cantidades mayores a 20 productos, establecido como tiempo mínimo de pago 3
días y el máximo 5 días sin exigir porcentajes o descuentos respecto al valor de la
venta.




                                        47
3.2      PLAN OPERATIVO.

  Estrategias planteadas en la empresa para que el trabajo a realizar en esta sea de
  una manera organizada, cumpliendo horarios y actividad organizadas dentro de la
  empresa.

  3.3.1 Estructura organizacional. La estructura organizacional de la empresa
  CHOCODAWLIN, esta ejercida por sus cuatro socios de la siguiente manera:

  Gerente general y gerente de producción, lo ejerce Daniel Alfonso Arias junto con
  John Eduar Ruiz Garnica, ellos se encarga de que las producciones tengan éxito,
  y sobre todo hacer cumplir las normas de higiene y puntualidad a la hora de la
  producción.

  Gerente financiero, lo ejerce Yesica Yeraldin Bernal Cubillos, quien se encarga de
  que la contabilidad este bien organizada y al día, está pendiente de que los
  ingresos y egresos de la empresa sean correctos.

  Gerente de mercadeo y ventas, lo ejerce Wendy Lorena Gómez Sánchez, quien
  se encarga de buscar nuevos clientes, mantener informados y cumplirles con los
  pedidos a los clientes fijos que tiene la empresa.



                               Figura 8. Estructura organizacional
                                            Junta Directiva

    Sena       --------------------------------------------------------------------------------   I.E.M.C

                                           Gerente General
                                            Daniel Alfonso



Gerente De Finanzas                     Gerente De Producción                      Gerente De Mercadeo Y
   Yesica Bernal                              Jhon Ruiz                                    Ventas
                                                                                       Wendy Gómez




                                                     48
3.3.2 Costos Administrativos. Son valores generados por el funcionamiento de
la empresa.



3.3.2.1 Gastos de personal. Tras un acuerdo entre los socios de la empresa, no
se estableció un salario que corresponda según los ingresos y egresos de la
empresa. Sino que la empresa les daría la dotación para cada producción
realizada.

     Tapabocas $1.000

     Guantes     $2.000

     Gorro       $500


3.3.2 Cronograma de Actividades. Es la herramienta que permite registrar las
actividades, recursos y tiempos en el cual se desarrollará el plan de negocio.




                                      49
Tabla 13. Diagrama de Gantt

                               Empresa : CHOCODAWLIN                              Años: 2011-2012

ACTIVIDADES    FE   MAR   AB   MA   JU   J   AG   SE     OC   NO   DI    FE   MA     AB   MA   JU   J   AG   SE   OC   NO   DI
               B          R    Y    N    U   O    P      T    V    C     B    R      R    Y    N    U   O    P    T    V    C
                                         L                                                          L




  VISIÓN
EMPRESARIA
     L

1.Ley del                                                                                      x    x
emprendimi
ento
  TEORÍA
EMPRESARIA
    L
1 estados                      x    x
financieros.
2 Leyes                                                  x                                              x    x
que nos
rigen
3.Proyecció                                                                                                  x
n de ventas
 PRACTICA
EMPRESARIAL

1 encuesta          x
1
2 revisión                               x   X    X      x    x    x          x       x   X    x    x   x    x    x
de registros
3 encuesta                                   x
2
 DISEÑO PUBL
   EMPRES.

1.corel(publ                   x    x    x
icidad)
2 marketing                                                                                         x   x    x
online
3 wix                                    x                                                     X

   TEC. E
INFORMÁTICA

1 prezi                                                                               X

2 colores           x     X
corporativo
s




                                                                    50
3.3.3 Clúster o cadena productiva: la empresa CHOCODAWLIN no tiene clúster,
ya que ninguna empresa se beneficia de nuestro producto.



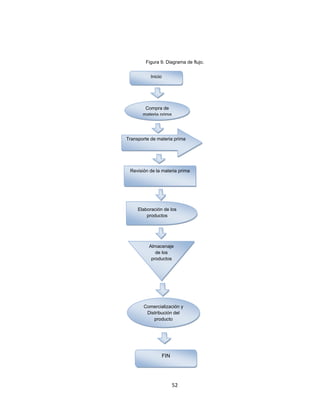
3.3.4 Diagrama de flujo productivo: En             este punto se encuentra la
representación grafica que se llevo a cavo para obtener el producto




                                     51
Figura 9. Diagrama de flujo.


           Inicio




        Compra de
       materia prima




Transporte de materia prima




 Revisión de la materia prima




     Elaboración de los
         productos




          Almacenaje
             de los
           productos




       Comercialización y
        Distribución del
           producto




                    FIN




                          52
3.3.5 Diagrama de procesos: En este punto se describe el debido proceso que
se lleva a cabo para que el producto esté listo para entregar al cliente.



       Operación

       Transporte

       Demora

       Inspección

       Almacenaje


                          Tabla 14. Diagrama de proceso.

Numero          Proceso                                         Tiempo
de
Proceso
   1       comprar materia      X                                30 min.
           prima
   2       Transporte    de            x                         30 min.
           materia prima
   3       Revisarla                                  X          5 min.
   4       Producirla                         X                 3 horas
   5       Almacenar                                       X     5 min.
   6       Comercializarla      X                               2 horas
                                                                370
                                                                minutos




                                        53
3.3.6 Necesidades y requerimientos: A continuación se encuentra la descripción
de la respectiva materia prima e insumos con su debido presupuesto.



                    Tabla 15. Necesidades y requerimientos.

                          COCADAS                    CHOCOLATINAS

UNIDAD                    Chocolate: 7 gr            Chocolate: 5 gr

                          Maní: 10 gr                Adiciones: 5 gr

MENSUAL                   Chocolate: 420 gr          Chocolate: 450 gr

                           Maní: 600 gr              Adición: 450 gr



Los equipos y maquinarias necesarias para realizar los productos son:

     Estufa

     Ollas

     Cucharas

     Cuchillo

     Gas

     Moldes

     Nevera




                                          54
3.3.7 Descripción del proceso de producción: aquí se dan los pasos a seguir
para la elaboración de la cocada.

                            Figura 10. Baño maria




          1. El chocolate se pone en baño maria hasta derretirse totalmente
             1. the chocolate is put in water bath until completely melted

                     figura 11. Fabricacion de la cocada.




           2. sobre papel vinipel se esmpieza a producer la cocada.
                 2. Vinipel paper begins to manufacture the cocada.




                                      55
Figura 12. Producto terminado.




3. Se espera un determinado tiempo hasta que la cocada coja dureza.

3. it is expected that a certain time until the hardness take cocada.



                      Figura 13. Empaque del producto




                         4. se envuelve en papel vinipel.
                              4.vinipel paper wraps.




                                   56
Figura 14. Distribución del producto




                      5. Entrega del producto terminado.

                      5.Delivery of the finished product.

3.3.8 Buenas prácticas de Manufactura: Para el debido proceso de producción
 se siguen las respectivas normas de higiene, donde el personal fue capacitado
                para manipular alimentos y algunos de estos son:

     Lavar muy bien las manos.
     Utilizar tapabocas, Guantes, bata, gorro.
     Tener el lugar de producción en perfectas condiciones, limpia y
ordenada.
     Refrigerar muy bien el producto.
     Mantener alejado el producto de sustancias químicas que puedan
contaminar el producto.


3.3.9 El impacto ambiental generado por el proyecto: la empresa
CHOCODAWLIN no ha generado un impacto negativo para el medio ambiente
porque en el proceso de producción, no se generan residuos peligrosos.




                                      57
3.3.10 Plan de producción: Tomando en referencia el plan de ventas,
establecimos la cantidad de chocolatinas producidas en un periodo de tiempo
determinado, teniendo en cuenta las políticas de inventario de acuerdo con la
naturaleza del negocio:

       Julio: 90 chocolatinas.
       Agosto: 95 chocolatinas.
       Septiembre: 100 chocolatinas.
       Octubre: 110 chocolatinas.


3.3.11 Plan de compras: La empresa merca los diferentes ingredientes
dependiendo los tipos de productos se vayan a elaborar, siempre se compra lo
necesario para la producción, la compra de los insumos y materias primas se
realiza el día anterior de práctica en el establecimiento “salsamentaría el mesón” y
“ Dulcería la esmeralda”, ya que allí nos garantizan dichos productos.


3.3.11.1 Costos de producción: Los costos la producción          dependen de los
insumos requeridos para elaborar el producto.

                           Tabla 16. Costo de producción
        Producto             Costo materia prima              Cantidad
Cocada                              $7.400                        26
Fresas con chocolate                $6.400                        30
Chocolatinas         con            $5.500                        30
arequipe

Total                               $19.300                       86




                                        58
3.3.11.2 Infraestructura: A continuación se encuentra la relación de las
respectivas herramientas utilizadas en el proceso productivo:

     Estufa: se requiere para que el chocolate se derrita. Costo de
arrendamiento $ 500 mensual.

     Ollas: se requieren para colocar el chocolate a derretir. Costo de
arrendamiento $ 500 mensual.

     Cuchara: se requieren para batir el chocolate. Costo unidad $ 600.

     Moldes: se requiere para dar forma al producto. Costo unidad $ 1000.

     Nevera: se requiere para que los productos que den duros. Costo de
arrendamiento $ 500 semestralmente.

     Se le paga a la señora Sandra Sánchez, el arrendamiento donde está
ubicada la empresa con servicios como agua, gas y demás útiles, que se
necesitan para llevar a cabo el producto. Costo total es el monto de $ 5.000
mensuales.



3.3.11.3 Parámetros técnicos especiales. La empresa CHOCODAWLIN, no
requiere tecnología, ya que esta ni se dedica a agricultura.



3.3.11.4 Organismos de Apoyo. Las entidades que apoyaron y vigilaron este
proyecto, además de que    cumpliera los parámetros estipulados son los
siguientes:

      LA INSTITUCIÓN EDUCATIVA MUNICIPAL CUNDINAMARCA, la cual
dio la asesoría y los conocimientos necesarios para la creación del proyecto
empresarial.

     El SENA, que brinda la asesoría y oportunidades para los proyectos.

      La UNIVERSIDAD DE LA SABANA, por sus capacitaciones brindadas para
la creación de proyecto.

     LA UNIVERSIDAD UNIMINUTO


                                       59
    La alcaldía municipal de Zipaquira, la cual brinda oportunidades de
comercialización a las diferentes empresas

3.3        PLAN DE COMERCIALIZACIÓN.

En este segmento se expresa como la empresa CHOCODAWLIN comercializará
sus productos con éxito.



3.4.1 Análisis del Mercado. En este se realizo diagnóstico de la estructura actual
del mercado nacional y regional del cacao.



                           Tabla 17. Análisis del mercado nacional.

                   AREAS TOTALES Y COSECHADAS DE CACAO. 2005-2011
               No.    Años                   Hectáreas                  Producción
                               Cultivada Cosechada Totales              Toneladas
              1          2005     83.525        82.392         92,935         37,099
              2          2006     84.443        83.706         98,554         30,356
              3          2007     86.708        83.406       103,862          33,482
              4          2008     91.208        86.784       121,735          37,719
              5          2009     97.208        90.443       134,904          36,118
              6          2010     99.000        92.000       134,904         41.000*
              7          2011    104.000        96.000       134,904         45.000*
                 Fuente: Fedecacao. Estadìsticas acerca de la producción nacional
                      registrada de cacao en grano, Bogotá Marzo de 2011
                                          *Estimada14


De la anterior tabla se deduce que en los años 2005-2011, la producción nacional
de cacao, en cuanto a toneladas ha aumentado significativamente, lo cual nos
ayuda para lograr uno de nuestro objetivos, el cual es aumentar nuestras ventas
en los últimos periodos del año.




14
     http://www.fedecacao.com.co/cw/index.php?secinfo=15


                                                  60
Tabla 18. Análisis del mercado regional.

            FEDERACIÓN NACIONAL DE CACAOTEROS
                  FONDO NACIONAL DEL CACAO
          PRODUCCIÓN REGISTRADA POR MUNICIPIOS15
                                 2,008   2,009   Variación
                                                 2008/09
DEPARTAMENTO         MUNICIPIO   TOTAL TOTAL Absoluta        %
                                  KILOS KILOS
CUNDINAMARCA Bogotá              409,772 434,553    24,781 6.05
               Cachipay          9,741   2,860      -6,881 -70.64
               Caparrapi         15,277            -15,277 -
                                                           100.00
               Girardot          280,007 58,150   -221,857 -79.23
               La Mesa           3,433   46         -3,387 -98.66
               La Peña           935     316          -619 -66.20
               La Vega           25,632  17,343     -8,289 -32.34
               Nilo              4,556   4,072        -484 -10.62
               Pacho             41,521  23,101    -18,420 -44.36
               Paime             9,412   7,190      -2,222 -23.61
               Pulí              875                  -875 -
                                                           100.00
               Sasaima           1,106   269          -837 -75.68
               Silvania          959     309          -650 -67.78
               Villeta           1,136              -1,136 -
                                                           100.00
               Yacopi            44,956  2,520     -42,436 -94.39
               TOTAL             849,318 550,729 -298,589 -35.16
               CUNDINAMARCA


¿Quiénes son exactamente sus clientes?

Los clientes de la empresa CHOCODAWLIN son personas entre los cinco (5) a
treinta (30) años de edad que les gusta el sabor del chocolate.




15
     http://www.fedecacao.com.co/cw/index.php?secinfo=15


                                                  61
¿Cada cuánto compran el producto y en qué cantidad?

Algunas personas compran el producto cada dos días en una cantidad de dos a
tres productos. En algunos casos se venden de diez a quince productos en una
sola venta.

¿Qué beneficios buscan sus clientes?

Los clientes buscan un producto agradable al paladar, económico, delicioso y de
buena calidad.

3.4.2 Estrategia de Mercado: la empresa CHOCODAWLIN Para lograr más
ventas que las presupuestadas se buscan nuevos clientes fijos a los cuales se les
darán precios justos y descuentos según la cantidad que este requiera.

Si se logran menos ventas que las presupuestadas la empresa entra en un estado
de pérdida, ya que con parte de las ventas se vuelve a invertir en materias primas
e insumos. Para lograr más clientes se tiene la estrategia de dar a conocer el
producto por medió de publicidad que informe y especifique sobre los posibles
descuentos.

La materia prima como es el chocolate, maní y adiciones se compran en la
alacena     “salsamentaría el mesón “, ya que los productos que esta ofrece son
de buena calidad y buenos precios



3.4.3 Ficha técnica del producto o servicio: se muestra la ficha técnica de
nuestro bandera, el cual es la cocada.




                                        62
Tabla 19. Ficha técnica de las chocolatinas

                       CHOCOLATE NEGRO            CHOCOLATE BLANCO

Kcal                   509                        547

Hidratos               47g                        58.8g

Proteinas              5.3g                       8g

Grasas                 30g                        30.9g

Colesterol             9mg                        23mg

Fibra                  15g                        0.8g

Calcio                 63mg                       270mg

Magnesio               100mg                      26mg

Potasio                397mg                      350mg

Fosforo                287mg                      230mg

Acido fornico          10mg                       10mg

Vitamina A             6067                       26




3.4.4 Proyecciones de ventas. La empresa CHOCODAWLIN tiene como
proyección de ventas para el año 2013 son las siguiente:




                                    63
Tabla 20. Proyecciones de ventas.

                Mes                                   Dinero

Febrero                                30.000

Marzo                                  133.400

Abril                                  124.600

Mayo                                   172.600

Junio                                  181.600

Julio                                  136.600

Agosto                                 83.200

Septiembre                             105.000

Total                                  967.000



De la anterior grafica se puede deducir que la empresa CHOCODAWLIN cada
mes quiere aumentar sus ventas, para así ser potentes en el mercado del
chocolate.

970.000 / 8 = 120.875

 +173.600
  120.875
  294.475 / 2 = 147.237,5 promedio




                                       64
____x_____ = promedio
# Periodos

X= promedios. # Periodo

X= 147.237,5 * 8
X= 1177900       esto quiere decir que la empresa en el año quiere lograr estas
ventas


¿Cuántas unidades puede vender o producir al día?

La empresa está en capacidad de producir 40 cocadas y 60 chocolatinas, ya que
no cuenta con una gran maquinaria.

¿Cuántos servicios puede prestar a día?

La empresa brinda el servicio de cuatro horas los días de práctica y los demás
días de la semana dos horas.

¿Cuántas unidades se venderán a la semana, al mes?

La empresa vende a la semana 40 cocadas y 60 chocolatinas aproximadamente.




                                      65
3.4      FINANZAS.

Este es uno de los puntos más importantes del proyecto empresarial, ya que es en
donde se demostrará si la idea es rentable o no.

3.5.1 Presupuesto para la puesta en marcha: Un presupuesto es la previsión de
gastos e ingresos para un determinado lapso.

Para la puesta en marcha de la empresa CHOCODAWLIN, los cuatro socios
determinaron cierto dinero para la puesta en marcha de la empresa $ 30.000, de
los cuales se compraron:

       Materia prima e insumos (chocolate, maní, adiciones).

       Se pago la publicidad que la empresa ya tenia.

       Papelería.

3.5.2 Estados financieros: Los estados financieros constituyen el resumen final
de todo el proceso contable correspondiente a un periodo de tiempo.




                                         66
Tabla 21. Cuadro de apertura.
                                CUADRO DE APERTURA

      NIOMBRE DEL SOCIO         TIPO DE APORTE             MONTO

                                DINERO                     $ 30.000
        Daniel Alfonso Arias
                                ESPECIES

                                MUEBLES Y ENCERES

                                MAQUINARIA Y EQUIPOS

                                CAPITAL INTELECTUAL

                                DINERO                     $ 30.000

       Yesica Yeraldin Bernal   ESPECIES

                                MUEBLES Y ENCERES

                                MAQUINARIA Y EQUIPOS

                                CAPITAL INTELECTUAL

                                DINERO                     $ 30.0000

       Wendy Lorena Gómez       ESPECIES

                                MUEBLES Y ENCERES

                                MAQUINARIA Y EQUIPOS

                                CAPITAL INTELECTUAL

                                DINERO                     $ 30.000

         John Eduar Ruiz        ESPECIES

                                MUEBLES Y ENCERES

                                MAQUINARIA Y EQUIPOS

                                CAPITAL INTELECTUAL


      CANTIDAD DE          4    TOTAL APORTES              $ 120.000
      SOCIOS




3.5.2.1 Balance General. Presenta los saldos de activos, pasivos y patrimonio en
un momento del tiempo.



                                           67
Tabla 22. Balance general.




 CHOCODAWLIN LTDA.
 Nit………………………



           68
BALANCE GENERAL
                                      06-02-12 a 27-09-12

                                          ACTIVO

              ACTIVOS CORRIENTES

Caja                                         1         372.200

Bancos                                                   0

Cuentas por cobrar a clientes                            0

Inventarios                                  2         21.000

TOTAL ACTIVOS CORRIENTES                               393.200

                   ACTIVOS FIJOS

Muebles y enseres                                        0

Maquinaria y Equipo                          3         60.000

TOTAL ACTIVOS FIJOS                                    60.000

TOTAL DE ACTIVOS                                       453.200

                                          PASIVO

              PASIVOS CORRIENTES

Proveedores                                              0

Cuentas por pagar                                        0

TOTAL PASIVOS CORRIENTES                                 0

TOTAL DE PASIVOS                                         0

                                        PATRIMONIO

Aporte de Socios                             4        $ 120.000

Resultado del Ejercicio                      5        $ 333.200

               TOTAL PATRIMONIO                       $ 453.200

         TOTAL PASIVO + PATRIMONIO                    $453.200


3.5.2.2 Estado de Pérdidas y Ganancias. Es una operación que me informa los
resultados de la actividad de la empresa en un período determinado



                                                 69
Tabla 23. Estado de pérdidas y ganancias.




  NOMBRE DE LA EMPRESA LTDA.
      Nit………………………



                  70
ESTADO DE RESULTADO
                           DEL 06-02-12 A 27-09-12

                                INGRESOS

INGRESOS OPERACIONALES

Ventas                                 1      1.160.700

- Devoluciones                                   0

- Costo de ventas                      2      -721.500

Utilidad bruta en ventas                      439.200

                                   - GASTOS

Operacionales de Administración

De personal                                      0

Servicios y arriendo                   3       -40.000

Mantenimiento y reparaciones                     0

Publicidad                             4       -40.000

Diversos (papelería )                  5       -26.000

Operacionales de Ventas

De personal                                      0

Utilidad operacional                             0

Ingresos no operacionales

Utilidad en venta de inversiones                 0

Resultado del Ejercicio                       333.200




                                       71
3.5.2.3 Estado de Flujo de Caja: Es un estado financiero básico que muestra el
efectivo generado y utilizado en las actividades de operación, inversión y
financiación.

                       Tabla 24. Estado de flujo de caja.




                                      72
NOMBRE DE LA EMPRESA LTDA.
                         Nit………………………
                            FLUJO DE CAJA
              DEL 01 DE ENERO A SEPTIEMBRE 30 DEL 2012

                       ACTIVIDADES DE OPERACIÓN

 Recaudo de clientes                  1    1.160.700

 Pagos por gastos                     2    (134.000)

 Pagos por costos                     3    (721.500)

 Flujo de efectivo neto         en         305.200
 actividades de operación

                       ACTIVIDADES DE INVERSIÓN

 Compra de propiedades, planta y      4    (60.000)
 equipo

 Flujo de efectivo neto         en          60.000
 actividades de inversión

                     ACTIVIDADES DE FINANCIACIÓN

 Aporte de socios                     5    120.000

 Flujo de efectivo neto         en         120.000
 actividades de financiación

 Aumento neto en efectivo                  365.200



3.5.2.4 Notas a los Estados Financieros.




                                     73
CHOCODAWLIN LTDA.
                            Nit………………………
                     NOTAS A LOS ESTADOS FINANCIEROS
                            BALANCE GENERAL
                             21-02-12 a 27-02-12


ACTIVOS CORRIENTES

1. caja

Dinero en efectivo                                     $ 372.200

2. inventario

Chocolate                                              $ 10.500

Maní                                                   $ 5.200

Adiciones                                              $ 5.200

ACTIVOS FIJOS

3. maquinaria y equipos                                $ 60.000

PATRIMONIO

4. APORTE DE SOCIOS

Daniel Alfonso arias                                   $ 30.000

Yesica Bernal                                          $ 30.000

Wendy Gómez                                            $ 30.000

John Ruiz                                              $ 30.000




5. resultado del ejercicio (P & G)                     $ 333.200


                                     74
CHOCODAWLIN LTDA.
                          Nit………………………
                   NOTAS A LOS ESTADOS FINANCIEROS
                        ESTADO DE RESULTADO
                           21-02-12 A 27-06-12



INGRESOS OPERACIONALES

1. VENTAS BRUTAS

Cocadas (543uni)                                     $ 386.900

Chocolatinas de arequipe (1044uni)                   $ 386.900

Chocolatinas (1567)                                  $ 386.900

2. COSTOS DE VENTAS

Chocolate.                                           $ 240.500

Maní.                                                $ 240.500

Adiciones.                                           $ 240.500

GASTOS OPERACIONALES

3. Arriendo (servicios)                              $ 30.000

4. publicidad                                        $ 40.000

5. papelería                                         $ 26.000




                                     75
3.5.3 Análisis financiero. En este punto se analiza la empresa en sus estados
financieros.



3.5.3.1 Índices o Razones financieras. Una razón financiera es el resultado de
establecer la comparación numérica entre las cifras correspondientes a dos
cuentas a un mismo estado financiero, o de dos estados financieros diferentes.




Índice de Solvencia =     Activo Corriente =   393.200 = 393.200
                          Pasivo Corriente        0



3.5.3.3 Margen de Contribución. Es el dinero parte de la venta del producto que
se destina para pagar los costos fijos y obtener la utilidad.

COCADA

              M.C. = PRECIO DE VENTA – COSTOS VARIABLES

            M.C. = 600 – 284,6

            M.C.= 315,4




                                       76
3.5.3.4 Punto de Equilibrio. Es una herramienta financiera que permite
determinar el momento en el cual las ventas cubrirán exactamente los costos

COCADA

P. E.    =                       COSTOS FIJOS

                PRECIO DE VENTA UNITARIO – COSTO VARIABLE UNITARIO



P.E =         7400___

         600 - 284,6

 P.E =       20.9



3.5.4 Fuentes de financiación. En este punto se especifica la cuantía de los
aportes de los socios, especificando sí se trata de recursos en efectivo o aportes
en bienes y servicios.

La fuente de financiación que tuvo la empresa CHOCODAWLIN, fue los fueron los
padres de los socios, Los cuales nos ayudaron en la parte financiera (dinero) para
llevar a cabo el proyecto empresarial; ninguno de los socios aporto un bien para la
realización de la empresa.



3.5.5 conclusiones financieras y evaluación de viabilidad: tras los tres estados
financieros anteriores se concluye que:

La empresa es viable, ya que tiene un gran impacto positivo hacia la población.

Este tipo de empresa no necesita gran maquinaria, este es un factor importante ya
que no se necesita mucho capital para la administración de la misma.




                                        77
4.CONCLUSIONES


La realización de este proyecto nos lleva a pensar en la responsabilidad y empeño
que se debe tener en cuenta a la hora de la creación de una empresa, factores
importantes para la misma y evolución de esta.

Nos muestra las debilidades y fortalezas en la realización de un proyecto de vida y
superación del mismo.

Después de una serie de procedimientos tanto personales como grupales, se dio
la generación de la idea y el desarrollo de la misma, la cual cumplió con las metas
propuestas.




                                        78
5. RECOMENDACIONES.



    Principalmente elegir muy bien a los socios que van a conformar la
empresa, porque en momentos de realizar actividades no están presentes.

      Ser muy responsables en la realización de este proyecto para el buen
funcionamiento empresarial como personal.

     No dejar todo para lo último, ya que son muchos obstáculos para llegar a la
meta.

     Saber elegir una idea factible e innovadora.




                                        79
BIBLIOGRAFIA




     80
CIBERGRAFIA



Tema de consulta: industrialización del chocolate.
Disponible en: http://www.buenastareas.com/ensayos/An%C3%A1lisis-De-La-Industria-Del-
Chocolate/438538.html
Fecha de consulta: 03-09-2012


Tema de consulta: gastronomía del chocolate
Disponible en: http://www.amigosdelchocolate.com/secretos/lo-curioso-del-
chocolate/alimentaci%C3%B3n/gastronom%C3%ADa-del-chocolate
Fecha de consulta: 03-09-2012


Tema de consulta: concepto de arequipe
Disponible en: http://www.alpina.com.co/postres-dulces/arequipe/
Fecha de consulta: 03-09-2012


Tema de consulta: Concepto de chocolate.
Disponible en: http://www.emagister.com/curso-recetas-chocolate-torta-tarta-pastel/que-es-
chocolate
Fecha de consulta: 04-09-12


Tema de consulta: chocolate blanco.
Disponible en: http://www.delbuencomer.com.ar/index_archivos/chocolate.htm
Fecha de consulta: 06-09-2012


Tema de consulta: Chocolate negro.
Disponible en: http://www.delbuencomer.com.ar/index_archivos/chocolate.htm
Fecha de consulta: 07-09-2012

Tema de consulta: Fresas.
Disponible en: http://www.redondofrutas.com/Html/NuestrosProductos/Fresa.html
Fecha de consulta: 11-09-2012

Tema de consulta: Maní.
Disponible en: http://www.companiamedica.com/naturismo/el_mani.html
Fecha de consulta: 12-09-2012


                                               81
Tema de consulta: Masmelos.
Disponible en: http://www.companiamedica.com/naturismo/el_mani.html
Fecha de consulta: 12-09-2012




Tema de consulta: Historia del chocolate.
Disponible en: http://www.zchocolat.com/z34/chocolate/chocolate/historia-del-
chocolate.asp
Fecha de consulta: 13-09-2012

Tema de consulta: Ley 1014 de 2006.
Disponible en: http://www.supernotariado.gov.co/supernotariado/index.php?option=com
_content&view=article&id=416%3Aley-1014-2006&catid=239%3Anotar
Fecha de consulta: 13-09-2012

Tema de consulta: Factor económico del cacao.
Disponible en: http://www.fedecacao.com.co/cw/index.php?secinfo=15
Fecha de consulta: 14-09-2012

Tema de consulta: Plan de desarrollo municipal 2012.
Disponible en: http://zipaquira-cundinamarca.gov.co/apc-aa-
files/31333939326461383336306532653361/ACUERDO_02_DE_2012._PLAN_DE_DESARROLLO_2
012_2015._EL_CAMBIO_ES_CON_TODOS_Y_TODAS._2.pdf
Fecha de consulta: 18-09-2012

Tema de consulta: Análisis del mercado nacional.
Disponible en: http://www.fedecacao.com.co/cw/index.php?secinfo=15
Fecha de consulta: 19-09-2012

Tema de consulta: Análisis del mercado regional.
Disponible en: http://www.fedecacao.com.co/cw/index.php?secinfo=15
Fecha de consulta: 20-09-2012




                                           82
ANEXOS



Anexo A. Encuesta piloto

EMPRESA CHOCODAWLIN (2009)
Objetivo:
Saber si mi producto satisface una necesidad en un sector determinado
Nombre: _____________________________________________
Dirección: _______________________________________
Barrio: ______________________________
Instrucción: Marque con una x la respuesta más favorable
Responder las siguientes preguntas teniendo en cuenta que el “producto” hace
referencia a la producción, comercialización y distribución de chocolatinas.
1. ¿Le gusta el producto? SI_________ NO_________
2. ¿Con que frecuencia consume el producto?
  a) Nunca
  b) Diario
  c) Semanal
  d) Mensual
  e) Anual
3. ¿Cuántos integrantes en su familia consumen el producto?
  a) Ninguno
  b) 2-3
  c) 4-6
  d) 6-8
  e) 8-10


                                      83
f) Más de diez




4. ¿Cuál es el nivel de ingreso económico en su hogar?
  a) Menos del mínimo
  b) El mínimo
  c) Más del mínimo
5. ¿Cómo le gustaría que el producto sea ofrecido o distribuido?
  a) Punto de venta
  b) Venta por catalogo
  c) Domicilio
  d) Puerta a puerta
  e) Por Internet
                                                                   GRACIAS.




                                        84
Anexo B. ley de manipulación de alimentos.

                          RESOLUCIÓN 1090 DE 1998

                                 (Noviembre 20)

Derogada por el art. 7, Resolución Sec. Salud 765 de 2010

Por la cual se fijan Directrices para el Cumplimiento del Capítulo III del Decreto
3075 del 23 de diciembre de 1997.

La Secretaria Distrital de Salud de Santa Fe de Bogotá, D.C., en uso de sus
atribuciones legales, en especial de las conferidas por la Ley 10 de 1990, 100 de
1993 y Decreto 812 de 1996.

                               CONSIDERANDO:

Que de acuerdo a lo establecido en la Constitución Política, Ley 10 de 1990 y Ley
100 de 1993, en función a cargo del Estado y promoción de la salud y prevención
de la enfermedad, siendo entendida la educación sanitaria, dentro de la
promoción, una herramienta fundamental.

Que en las normas sanitarias vigentes se exige el personal de manipuladores de
alimentos, tener formación en materia de Educación Sanitaria, específicamente en
lo que se refiere a prácticas higiénicas en la Manipulación de alimentos e
igualmente tener capacitación para llevar a cabo las tareas que se le asignen a
efecto de que puedan adoptar las precauciones necesarias para evitar la
contaminación de los alimentos.

Que el manipulador de alimentos es responsable ante la comunidad, dado que su
actividad constituye un factor de riesgo, cuyo control es fundamental para la
prevención de la transmisión de enfermedades de origen alimentario.

Que según lo establece la Ley 10 de 1990, 100 de 1993 y Decreto 812 de 1996,
es función de la Secretaría Distrital de Salud de Santa Fe de Bogotá, D.C., fijar
directrices y expedir sus propios reglamentos, relacionados con los trámites
internos de los asuntos de su competencia.

Que en mérito de lo anterior este Despacho,




                                       85
RESUELVE:

Artículo 1º.- Campo de Aplicación. Para efectos de la presente Resolución y tal
como lo dispone el Decreto 3075 de diciembre 23 de 1997, se exige al personal de
manipuladores de alimentos tener formación en materia de Educación Sanitaria,
especialmente en lo que se refiere a prácticas higiénicas en la Manipulación de
Alimentos e igualmente tener capacitación para llevar a cabo las tareas que se
asignen a efecto que puedan adoptar las precauciones necesarias para evitar la
contaminación de los alimentos en el Distrito Capital.

Artículo 2º.- Modificado por el art. 1, Resolución Secretaría Distrital de Salud 127
de 2001. Sujetos:

   1. Las fabricas de alimentos y depósitos mayoristas deberán tener un plan de
      capacitación continua y permanente para el personal manipulador de
      alimentos desde el momento de su contratación. El plan deberá ser
      aprobado, verificado y controlado por la autoridad sanitaria correspondiente.
   2. Los manipuladores de los establecimientos que procesen, almacenen y
      expenden alimentos y que no sean considerados en el numeral anterior
      deberán obtener constancia de asistencia al curso de educación sanitaria,
      el cual no podrá ser inferior de 10 horas por primera vez, ni a seis horas por
      segunda vez, siendo él número de asistentes por curso no superior a 25
      personas.

Artículo 3º.- Requisitos para ser Manipulador de Alimentos. Para ser manipulador
de alimentos se requiere:

   1. Constancia de asistencia al curso de educación sanitaria expedida por el
      capacitador.
   2. Examen médico general haciendo énfasis en diagnóstico del sintomático
      respiratorio y del sintomático de piel.
   3. Suprimido por el art. 2, Resolución Secretaría Distrital de Salud 127 de
      2001. Examen de laboratorio, (coprológico seriado).

Parágrafo 1º.- La autoridad sanitaria podrá exigir que el manipulador se someta a
exámenes médicos y/o para clínicos cuando lo considere necesario. Estos
exámenes podrán ser practicados por las Empresas Sociales del Estado adscritas
a la Secretaría Distrital de Salud de Santa Fe de Bogotá, D.C., y por laboratorios
debidamente autorizados e inscritos en la Dirección de Desarrollo de Servicios en
Salud o quien haga sus veces en la entidad.




                                        86
Artículo 4º.- Personas que Pueden Realizar la Capacitación. Los cursos de
educación sanitaria los podrá realizar.

   1. Las Empresas Sociales del Estado, adscritas a la Secretaría Distrital de
      Salud de Santa Fe de Bogotá, D.C.
   2. Personas jurídicas o naturales idóneas, que se inscriban en la Secretaría
      Distrital de Salud-Área de Acciones en Salud o quien haga sus veces.
   3. Fábrica de alimentos que cuentan con el personal idóneo para dicha
      capacitación y debidamente autorizadas por la Secretaria Distrital de Salud
      Área de Acciones en Salud o quien haga sus veces.

Parágrafo.- Se entiende por persona natural idónea para desarrollar educación
sanitaria, los profesionales con formación en saneamiento, ciencias biológicas,
ciencias de la salud, con experiencia en el área de alimentos, mínimo de un año y
experiencia docente en el área de un año.

Artículo 5º.- Modificado por el art. 3, Resolución Secretaría Distrital de Salud 127
de 2001. Requisitos para la Inscripción. Para obtener la inscripción a que se
refiere el artículo cuarto de la presente Resolución, los interesados deberán
presentar a la Secretaría Distrital de Salud - Área de Acciones en Salud, los
siguientes requisitos:

   1. Hoja de vida de los capacitadores particulares anexando fotocopia autentica
      del diploma y certificado de experiencia docente en el área.
   2. Descripción detallada del curso de manipulador de alimentos, especificando
      los temas a tratar y el tiempo empleado.
   3. Resumen didáctico del curso (memorias ilustradas), que posteriormente
      deberán ser entregadas a cada capacitado.
   4. Disponer de un salón que reúna las condiciones mínimas higiénico -
      sanitarias, de ventilación e iluminación para capacitación y recursos
      didácticos como (filminas, sonovisos, vídeo cassettes, impresos etc.).
   5. Certificado de Cámara de Comercio o de existencia y representación legal.
   6. Solicitar la supervisión de este ante la Secretaría Distrital de Salud o quien
      esta delegue, con base en la distribución de competencias y jurisdicción
      geográfica, con diez (10) días hábiles de anticipación, a fecha de la
      iniciación del curso.



Artículo 6º.- Vigencia de la Inscripción. Mediante el estudio y aprobación de los
documentos y requisitos exigidos en la presente Resolución, se procederá a




                                        87
inscribir al capacitador para dictar los cursos de educación sanitaria, por un
período de un (1) año

Parágrafo.- Las empresas capacitadoras autorizadas, podrán actualizar el
personal inscrito para dictar el curso de educación sanitaria ante la Secretaría
Distrital de Salud - Área de Acciones en Salud o quien haga sus veces, previo
cumplimiento de los requisitos exigidos en el Artículo Quinto

Artículo 7º.- Vigencia. La presente rige a partir de la fecha de su publicación y
deroga la Resolución 00495 del 19 de febrero de 1992.

Dada en Santa Fe de Bogotá, D.C., a 20 de noviembre de 1998 Notifíquese y
cúmplase. La Secretaria Distrital de Salud, BEATRIZ LONDOÑO SOTO

NOTA: La presente Resolución aparece publicada en el Registro Distrital No.
1793 de diciembre 3 de 1998.




                                       88
ANEXO C. Análisis de la demanda.

CHOCODAWLIN
                    Análisis de la demanda



 Nombre: _________________________________ Estrato: _____________

 Barrio: _________________ Ocupación: ____________________

  La siguiente encuesta la utilizara la empresa CHOCODAWLIN para conocer
 cuantas personas consumen nuestros productos y con qué frecuencia.

 1.     ¿Con que frecuencia consume nuestros productos?

      _______________________________________

 2.     ¿En qué cantidad compra nuestros productos?

      _________________________________________

 3.     ¿A qué empresa más le compra este producto?

      _________________________________________

 4.     ¿Cómo considera la atención que le ofrece la empresa CHOCODAWLIN?

      ___________________________________________




 GRACIAS POR SU ATENCION PRESTADA.




                                       89
ANEXO D. Aplicación de la segunda encuesta.



                          ENCUESTA DE SATISFACCCIÓN

NOMBRE: ______________________________EDAD: _______

GENERO: ______________          CC. ________________

BARRIO: ______________________ OCUPACION: _______________



La siguiente encuesta que usted va a realizar se basa en la satisfacción que usted
                        tiene frente a nuestros productos



1.    Usted considera que el precio de nuestro productos son:

       Lo ideal                              no es lo ideal

2.    Usted considera que la presentación de nuestros productos es:

        Buena                                 Mala

3.    Está conforme con las atenciones ofrecidas hacia ustedes.

       Si                                     No

4.    Conoce alguna competencia.

       Si                                     No

     CUAL? _______________________________________________.

5.    Califique la calidad de nuestros productos.

       Buena                                    Mala




                                        90
6.   Como le parece nuestra publicidad.

     Buena                                     Mala




7.   Está conforme con la puntualidad de los domicilios

     Buena                                       Mala

8.   La presentación del establecimiento esta a su gusto o es adecuada.

     Si                                     No

9.   Está a gusto con la presentación de los socios.

      Si                              No
     Por qué? ____________________________________________________


GRACIAS.




RECOMENDACIONES:
__________________________________________________________________
__________________________________________________________________
_________________________________________________________




                                      91
ANEXO E. Publicidad de CHOCODAWLIN.

TARJETAS DE PRESENTACION




VOLANTES




                                92
PENDON




         93
VOLANTE




          94

Proyecto de grado_chocodawlin.docs final final

  • 1.
    CHOCODAWLIN DANIEL ESTEBAN ALFONSO ARIAS WENDY LORENA GOMEZ SANCHEZ YESICA YERALDIN BERNAL CUBILLOS JHON EDUAR RUIZ GARNICA INSTITUCIÓN EDUCATIVA MUNICIPAL CUNDINAMARCA ÁREA DE GESTIÓN EMPRESARIAL, TECNOLOGÍA E INFORMÁTICA ZIPAQUIRÁ, 2012
  • 2.
    CHOCODAWLIN DANIEL ESTEBAN ALFONSO ARIAS WENDY LORENA GOMEZ SANCHEZ YESICA YERALDIN BERNAL CUBILLOS JHON EDUAR RUIZ GARNICA Proyecto presentado como requisito para optar el título de bachiller Técnico en Gestión Empresarial ASESOR DE TEORÍA Y PRÁCTICA EMPRESARIAL Lic. CARLOS DURÁN ASESOR DE DISEÑO PUBLICITARIO EMPRESARIAL E INFORMÁTICA Lic. WILDER BANOY ASESORA DE VISIÓN EMPRESARIAL Lic. ROSA ORDUZ INSTITUCIÓN EDUCATIVA MUNICIPAL CUNDINAMARCA AREA DE GESTIÓN EMPRESARIAL, TECNOLOGÍA E INFORMATICA ZIPAQUIRÁ
  • 3.
    Nota De Aceptación ______________________________________ ______________________________________ ______________________________________ ______________________________________ ______________________________________ ______________________________________ _____________________________________ Firma presidente _____________________________________ Firma del Jurado _____________________________________ Firma del Jurado Zipaquira Octubre 2012
  • 4.
    DEDICATORIA Este proyecto estádedicado a Dios a nuestros padres por brindarnos su apoyo tanto económico como moral, también a todos los maestros y organismos de apoyo que nos guían y dan motivación para que este se realizara.
  • 5.
    AGRADECIMIENTOS Damos gracias anuestra institución por darnos la oportunidad de estudiar en ella, a nuestros padres, a los maestros del área empresarial por enseñarnos y apoyarnos para el desarrollo del proyecto empresarial.
  • 6.
    CONTENIDO INTRODUCCION 14 1. GENERACION DE LA IDEA DE NEGOCIO 15 1.1 LLUVIA DE IDEAS 16 1.2 VALORACION DE LAS IDEAS DE NEGOCIO 17 1.3 DESCRIPCION DE LAS IDEAS DE NEGOCIO 19 1.4 SELECCIÓN Y CONCLUSION DE LA IDEA DE NEGOCIO 20 2. MARCO REFERENCIAL 23 2.1. MARCO CONTEXTUAL 23 2.2 MARCO TEÓRICO – CONCEPTUAL 24 2.2.1 marco histórico 28 2.3 MARCO LEGAL 32 3. PLAN DE NEGOCIOS 33 3.1.1 resumen ejecutivo 34 3.1.2 misión 34 3.1.3 visión 35 3.1.3.1 objetivo general 35 3.1.3.2 objetivos específicos 35 3.1.4 JUSTIFICACION 35 3.2 PLANIFICACION ESTRATEGICA 36 3.2.1 análisis del entorno 36 3.2.1.1. Análisis del macro-entorno 36
  • 7.
    3.2.1.2. Análisis delmicro- entorno 38 3.2.1.2.1. Análisis de la demanda. 38 3.2.1.2.2. Análisis del sector. 38 3.2.1.2.3. Análisis de la competencia. 38 3.2.2. Análisis de la empresa. 39 3.2.2.1. Ventajas competitivas y propuestas de valor. 40 3.2.2.2. Potencial del mercado en cifras. 40 3.2.2.3. Análisis DOFA. 40 3.2.2.4. Concepto del producto o servicio. 42 3.2.2.5. Elaboración y aplicación de la segunda encuesta. 42 3.2.2.5.1. Determinación del tamaño de la muestra. 42 3.2.2.5.2. Tabulación de datos. 44 3.2.2.5.3. Análisis y conclusiones. 44 3.2.2.6. Estrategias de distribución. 45 3.2.2.7. Estrategias de precio. 46 3.2.2.8. Estrategias de promoción. 46 3.2.2.9. Estrategias de comunicación 46 3.2.2.10. Estrategias de servicios. 46 3.2.2.11. Estrategia de aprovisionamiento. 47 3.2.2.12. Presupuesto de la mezcla de mercadeo. 47 3.2.2.13. Política de cartera. 47 3.3. PLAN OPERATIVO 48 3.3.1. Estructura organizacional. 48
  • 8.
    3.3.2. Costos administrativos. 49 3.3.2.1. Gastos del personal. 49 3.3.2.2. Cronograma de actividades. 49 3.3.3. Clúster o cadena productiva 51 3.3.4. Diagrama de flujo productivo. 51 3.3.5. Diagrama de procesos 53 3.3 .6. Necesidades y requerimientos. 54 3.3.7. Descripción del proceso de producción 55 3.3.8. Buenas prácticas de manufactura. 57 3.3.9. El impacto ambiental del proyecto 57 3.3.10. El impacto ambiental del proyecto. 57 3.3.11. Plan de compras 57 3.3.11.1. Costo de producción 57 3.3.11.2. Infraestructura 58 3.3.11.3. Parámetros técnicos especiales. 58 3.3.11.4 organismos de apoyo. 59 3.4 PLAN DE COMERCIALIZACIÓN 59 3.4.1. Análisis del mercado. 59 3.4.2. Estrategia de mercado. 62 3.4.3. Ficha técnica del producto o servicio. 62 3.4.4. Proyecciones de ventas. 63 3.5. FINANZAS 66 3.5.1 presupuesto para la puesta en marcha. 66
  • 9.
    3.5.2 estados financieros. 66 3.5.2.1. Balance general. 68 3.5.2.2. Estado de pérdidas y ganancias 70 3.5.2.4. Notas a los estados financieros 73 3.5.3. Análisis financiero 76 3.5.3.1. Índices o razones financieras. 76 3.5.3.2. Capital de trabajo. 76 3.5.3.3. Margen de contribución 76 3.5.3.4 punto de equilibrio. 77 3.5.4 Fuentes de financiación 77 3.5.5 conclusiones financieras y evaluación de viabilidad 77 4. CONCLUSIONES. 78 5. RECOMENDACIONES. 79 BIBLIOGRAFIA 80 CIBERGRAFIA 81 ANEXOS 83
  • 10.
    LISTA DE TABLAS Tabla1. Lluvia de ideas. 16 Tabla 2. Matriz para la maduración de ideas de negocio. 18 Tabla 3. Descripción de las ideas de negocio. 19 Tabla 4. Depuración de la idea de negocio final (CHOCOLATES). 21 Tabla 5. Depuración de la idea de negocio final (FRUTERIA). 22 Tabla 6. Producción del cacao en Colombia. 37 Tabla 7. Precio del cacao. 37 Tabla 8. Análisis de la competencia. 39 Tabla 9. Análisis DOFA. 41 Tabla 10. Descripción del producto. 42 Tabla 11. Tabulación de datos. 44 Tabla 12. Estrategia de precio. 46 Tabla 13. Diagrama de Gantt. 50 Tabla 14. Diagrama de procesos. 53 Tabla 15. Necesidades y requerimientos. 54 Tabla 16. Costos de producción. 58 Tabla 17. Análisis del mercado nacional. 60 Tabla 1. Análisis del mercado regional. 61 Tabla 19. Ficha técnica del producto. 63 Tabla 20. Proyección de vetas. 64 Tabla 21. Cuadro de apertura. 67
  • 11.
    Tabla 22. Balancegeneral 69 Tabla 23. Estado de pérdidas y ganancias. 71 Tabla 24. Flujo de caja. 73
  • 12.
    LISTA DE FIGURAS Figura1. Ubicación de la empresa. 23 Figura 2. Descubrimiento del cacao. 28 Figura 3. Chocolate 30 Figura 4. Mujer chocolatera. 31 Figura 5. Cacao Lacte. 31 Figura 6. Usted considera que el precio de nuestros productos es. 44 Figura 7. Usted considera que la presentación de nuestros productos es. 45 Figura 8. Estructura organizacional. 48 Figura 9. Diagrama de flujo. 52 Figura 10. Baño maria. 55 Figura 11. Fabricación de la cocada. 55 Figura 12. Producto terminado. 56 Figura 13. Empaque del producto. 56 Figura 14. Distribución del producto. 57
  • 13.
    LISTA DE ANEXOS AnexoA. Encuesta piloto. 15 Anexo B. Ley de manipulación de alimentos. 32 Anexo C. Análisis de la demanda. 38 Anexo D. Aplicación de segunda (2) encuesta. 42 Anexo E. Publicidad de CHOCODAWLIN 45
  • 14.
    INTRODUCCIÒN La elaboración deesta empresa se constituye por la industrialización del chocolate que ha venido creciendo en los últimos años, al encontrarse que trae grandes beneficios para la salud principalmente para los afrodisiacos.1En Colombia, esta industria ha sido tradicional y participa en cerca del 2% de la industria de alimentos del país (fuente Observatorio Agrocadenas), adicionalmente la industria de fabricación de chocolates y derivados del cacao ha incrementado su producción bruta en los últimos 10 años en más de 50%, posicionándose como una de las más atractivas para industriales y productores. Por tanto, el proyecto fue elaborado con el fin de proporcionar la principal información sobre los pasos que se han de seguir para la creación de una empresa que sobre salga y cumpla con la disponibilidad y concordancia en los productos que satisfagan las necesidades del consumidor. Esta empresa se dedica a producir, comercializar y distribuir chocolatinas, ya que a través del estudio de mercado es una idea viable en el comercio de alimentos en la zona centro de Cundinamarca. Los socios tuvieron la posibilidad de decidir sobre la empresa, es decir en cuánto a trabajadores, producto a elaborar y los precios más factibles para el bolsillo de nuestros clientes. Por otra parte, usted encontrara lo que la empresa ha venido desarrollando durante dos años de su creación. Tomado de: 1 http://www.buenastareas.com/ensayos/An%C3%A1lisis-De-La-Industria-Del-Chocolate/438538.html 14
  • 15.
    1. GENERACIÓN DELA IDEA DEL NEGOCIO Los antecedentes de la empresa hacen parte de un proceso útil que se escribirá antes de comenzar el proceso de planificación de un negocio. El hecho de visualizar el camino evolutivo que transitó la empresa para llegar al estado actual aporta un contexto valioso a las actividades del proceso de planificación de negocios y es útil también para aquellos que no están familiarizados con la actividad de la empresa. Este trabajo contiene diferentes formas para realizar o poner en marcha una propuesta factible, lo cual tiene como fin satisfacer las necesidades de un grupo de personas. La empresa fue fundada el 20-05-2011 estipulada en el acta #1 de la empresa, con el fin de satisfacer una necesidad y para obtener los títulos de Bachiller Técnico En Gestión Empresarial, técnico en asistencia administrativa, sus fundadores son Wendy Lorena Gómez Sánchez, Daniel Alfonso Arias, después tuvimos el ingreso de dos nuevos socios Yesica Yeraldin Bernal Cubillos y John Eduar Ruiz Garnica. El nombre de la empresa surgió de una lluvia de ideas por parte de los socios, de los cuales se escogió el nombre de “CHOCODAWLIN” del cual se empezó a diseñar la imagen corporativa y la publicidad de esta, gracias a esto la empresa ha alcanzado un nivel significativo en el comercio de alimentos. En el entorno donde se encuentra ubicada la empresa, en los últimos años no ha obtenido cambios donde esta se vea afectada, el obstáculo mayor para la empresa es que surja algún daño en un producto determinado durante el proceso de producción o de entrega de pedidos, ya que se pierde una gran inversión por lo tanto esto generan perdidas para la empresa. La encuesta mostrada en el Anexo A (ver anexo A) fue de gran ayuda para realizar nuestra idea de negocio ya que gracias a este sondeo llegamos a la conclusión de crear una empresa productora, comercializadora y distribuidora de chocolates. 15
  • 16.
    1.1 LLUVIA DEIDEAS DE NEGOCIO. A continuación, leerán las 20 posibles ideas de negocio, se tuvo en cuenta el capital, el conocimiento y otros factores importantes. Tabla 1. Lluvia de ideas. Nombre de la idea 1 Heladería 2 Postres 3 Supermercado 4 Envueltos 5 Huevos de codorniz 6 Frutería 7 Tamales 8 Comidas rápidas 9 Cría y levante de pollos 10 Cremas 11 Videojuegos 12 Jabones 13 Miscelánea 14 Eventos 15 Bisutería 16 Foamy 17 Cerámica 18 Cafetería 19 Escobas y traperos 20 Chocolatinas 16
  • 17.
    Gracias a estas20 ideas de negocio se da paso a calcular su posición en el mercado y la aceptación de esta en el público. 1.2 VALORACIÓN DE LAS IDEAS DE NEGOCIO. En la siguiente tabla se muestra las veinte mejores ideas de negocio, las cuales se evaluaron de acuerdo a diecisiete (17) parámetros divididos en tres grupos o criterios (Personales, de Mercado y de Recursos necesarios). 17
  • 18.
    Tabla 2. Matrizpara la maduración de ideas de negocio. MATRIZ PARA LA MADURACIÓN DE IDEAS DE NEGOCIO Personales Mercado Recursos ¿Tengo acceso a canales de distribución? ¿Tengo información de la competencia? Criterios de Evaluación ¿Tengo disponibilidad financiera? 0 Nada ¿Se puede llevar a la práctica? Facilidad de acceso a mi prima 1 a 2 Insuficiente ¿Hay hueco en el mercado? ¿Satisface una necesidad? 3 a 4 Poco ¿Tengo puntos fuertes? ¿Puede ser rentable? 5 a 6 Normal ¿Tengo información? ¿Es fácil de ubicar? ¿Tengo contactos? ¿Me gusta la idea? 7 a 8 Notable ¿Es innovadora? 9 a 10 Sobresaliente ¿Tengo tiempo? Selección de Filtros X X X X X X X X VALO Establece Una 20 10% 15 5 20 5 RACI Ponderación % % % % % ON IDEAS 1.heladeria 7 7 10 7 6 8 9 4 4,05 2. postres 8 8 9 10 10 9 8 8 4,9 3.supermercado 8 7 9 7 8 7 6 6 4,5 4envueltos 5 6 6 8 8 7 9 6 3,9 5.huevos de codorniz 4 2 10 6 9 7 9 9 5,5 6. frutería 8 9 9 10 8 9 8 9 6,1 7.tamales 12 6 10 10 6 7 9 10 5,6 8.comidas rápidas 6 10 7 8 7 8 6 6 4,2 9.cria de pollos 5 7 5 6 7 8 7 9 3,3 10.cremas 6 8 7 6 9 6 6 8 2,9 11.video juegos 7 3 8 8 9 8 9 8 3,65 12.jabones 3 8 8 10 7 7 8 9 3,75 13.miselania 8 7 6 7 5 4 5 5 3,45 14.eventos 9 6 7 8 5 6 8 8 3,44 15.bisuteria 9 5 6 6 7 8 8 7 4,3 16.foamy 10 5 7 8 9 7 9 6 4,15 17.seramica 6 6 7 7 10 6 8 10 3,95 18.cafeteria 10 6 7 7 9 7 9 4 2,95 19. escobas y traperos 6 3 8 5 9 6 6 9 3.9 20. Chocolates 9 10 6 5 6 7 8 7 6,4 18
  • 19.
    De la tablaanterior y según con los datos obtenidos, se escogieron las 5 mejores ideas de negocios. 1.3 DESCRIPCIÓN DE LAS IDEAS DE NEGOCIO. Las cinco mejores ideas de negocio se promediaron de la tabla anterior, se le describió de acuerdo al: Producto (lo que va a elaborar) o servicio (que va a prestar), materia prima (que va a requerir), maquinaria o equipos (que necesitará para elaborar el producto) y Capacitaciones (que necesita para adquirir conocimientos del producto Tabla 3. Descripción de las ideas de negocio. IDEA DE NEGOCIO PRODUCTOS MATERIAS PRIMAS MAQUINARIA Y CAPACITACIONES O SERVICIOS EQUIPOS 1.chocolates Chocolatinas Chocolate, adición Olla, cuchillos, estufa, Manipulación de (crispís, Arequipe, cuchara, papel binipel. alimentos coco) 2. frutería Ensalada de Todas la frutas, Cuchillos, tasa, tabla, Manipulación de frutas adiciones, empaques nevera. alimentos 3.tamales Tamales Arroz, carnes, Ollas, cuchillos, estufa. Manipulación de calabacín, arveja, alimentos zanahoria, hojas. 4.huevos de codorniz Huevos Codornices Jaulas. Manipulación de alimentos 5. postres Postres Frutas, cuchillos, Licuadora, nevera, Manipulación de adiciones, empaques. estufa, cuchillos, ollas. alimentos Las dos ideas más factibles para los socios fueron chocolates y frutería, ya que tienen conocimiento de estas dos ideas de negocio. 19
  • 20.
    1.4 SELECCIÓN YCONCLUSIÓN DE LA IDEA. Fue el final del proceso para elegir la idea de negocio que se desarrollará en este Proyecto Empresarial. La selección fue de acuerdo al mejor resultado obtenido de una serie de preguntas. 20
  • 21.
    Tabla 4. Depuraciónde la idea de negocio final. (CHOCOLATES) PREGUNTAS SI NO NO SABE NECESITO MAS INFORMACION ¿Cree que es viable o factible? X ¿La inversión corre un mínimo riesgo? X ¿Posee valor agregado? X ¿Cuenta con la asesoría suficiente? X ¿Conoce los proveedores? X ¿Tiene suficiente potencial de mercado? X ¿Es mejor que el de la competencia? X ¿Conoce la competencia? X ¿Tiene calculado un precio a su producto o servicio? X ¿Puede mejorar sus ganancias? X ¿Cuenta con los recursos necesarios? X ¿Conoce cuanto capital de inicio necesita? X ¿El negocio es legal? X ¿Dispongo de tiempo? X 21
  • 22.
    Tabla 5. Depuraciónde la idea de negocio final. (FRUTERIA) PREGUNTAS SI NO NO SABE NECESITO MAS INFORMACION ¿Cree que es viable o factible? X ¿La inversión corre un mínimo riesgo? X ¿Posee valor agregado? X ¿Cuenta con la asesoría suficiente? X ¿Conoce los proveedores? X ¿Tiene suficiente potencial de mercado? X ¿Es mejor que el de la competencia? X ¿Conoce la competencia? X ¿Tiene calculado un precio a su producto o servicio? X ¿Puede mejorar sus ganancias? X ¿Cuenta con los recursos necesarios? X ¿Conoce cuanto capital de inicio necesita? X ¿El negocio es legal? X ¿Dispongo de tiempo? X De las dos tablas anteriores los socios de la empresa concluyeron que la idea más factibles es de CHOCOLATES, ya que poseemos los conocimientos requeridos para realizar productos con esta materia prima. 22
  • 23.
    2. MARCO DEREFERENCIA En este capítulo se muestra teóricamente los diferentes productos que elabora nuestra empresa incluyendo las definiciones de los distintos insumos para dicha elaboración. 2.1 MARCO CONTEXTUAL. En este capítulo usted encontrara todo lo referente al entorno en el que se encuentra ubicada la empresa. La empresa productora, comercializadora y distribuidora “CHOCODAWLIN” está localizada en el barrio La Esperanza, esté barrio se clasifica en la clase media (estrato dos). Figura 1. Ubicación de la empresa. 23
  • 24.
    La iniciativa dela empresa fue generada por la Institución Educativa Municipal Cundinamarca un colegio público con énfasis en gestión empresarial ubicado en el barrio La Concepción vía Pacho. La empresa tiene como publico objetivo a todo tipo de personas, al ver que es una población que se ve atraída por los productos que genera la empresa y que cuenta con los recursos necesarios para adquirir dichos productos. 2.2 MARCO TEÓRICO – CONCEPTUAL. En este capítulo se resaltan las teorías y conceptos que se tuvieron al formular y desarrollar el proyecto empresarial. 2 Es bueno resaltar la gastronomía del Chocolate en Colombia ya que con la gran cantidad de matices que aportan los derivados del cacao, no es de extrañar que muchos chefs hayan optado en algún momento de su carrera por utilizar chocolate para acompañar platos salados. Utilizado con prudencia puede enriquecer salsas destinadas a bañar estofados de vaca, de ternera o carne de caza. La liebre o el pollo con salsa de chocolate son dos ejemplos de las múltiples incursiones de este dulce universal en la alta cocina. Hay platos míticos a base de chocolate. Uno de ellos es el "mole". Se trata de una singular receta cuya originalidad radica en la mezcla de chile, una fuerte especie de chocolate amargo. En México, de donde es originario, es uno de los alimentos más venerados y de hecho hay industria alimentaria basada en el "mole". También tiene cierto tirón en algunos países americanos, pero en Europa no ha cuajado ya que está lejos de los gustos occidentales. En Europa, la cocina francesa y la italiana apuestan por el chocolate en algunos entrantes, carnes e incluso algún marisco. En España son las cocinas catalanas, navarra y gallega, entre otras, las que más han apostado por esta variante gastronomía Tomado de: 2 http://www.amigosdelchocolate.com/secretos/lo-curioso-del- chocolate/alimentaci%C3%B3n/gastronom%C3%ADa-del-chocolate 24
  • 25.
    Alrededor del chocolatey la cocina también se ha construido el mito afrodisíaco. Numerosos cocineros han exaltado las virtudes del chocolate para levantar pasiones. Arequipe: 3Un dulce de leche de textura suave, y delicioso sabor, elaborado a partir de leche entera higienizada y azúcar. Que aporta energía, la cual es necesaria para realizar todas las actividades del día. Ariquipe Alpina aporta 160 calorías por porción de 50 g; una persona sana requiere 2000 calorías diarias para cumplir con sus funciones vitales. Además al ser un lácteo, aporta calcio, un mineral esencial para el mantenimiento de huesos y dientes, también participa en la coagulación sanguínea, la excitación del músculo, la transmisión de impulsos nerviosos, y en el transporte de las membranas celulares. Chocolate:4Es el alimento que se obtiene mezclando azúcar con dos productos derivados de la manipulación de las semillas del cacao: una materia solida (la pasta de cacao) y una materia grasa (la manteca de cacao ). A partir de esta combinación básica, se elaboran los distintos tipos de chocolate, que dependen de la proporción entre estos elementos y de su mezcla o no con otros productos tales como leche y otros frutos secos. Chocolate blanco: 5Estrictamente, no se trata de chocolate, pues carece en su composición de la pasta de cacao, que es la materia que aporta las propiedades del cacao. Se elabora con manteca de cacao, leche en polvo y azúcar. Es un producto extremadamente enérgico y dulce. Visualmente muy atractivo, es un elemento decorativo muy usado en la repostería. Chocolate negro: 6Es el chocolate propiamente dicho, pues es el resultado de mezcla de pasta y manteca de cacao con azúcar, sin el añadido de ningún otro producto (exceptuando el aromatizante y el emulsionante). Las proporciones con la que se elaboran dependen del fabricante. No obstante, se entiende que un chocolate negro debe presentar una proporción de pasta de cacao superior, aproximadamente, al 50% del producto, pues a partir de esta cantidad cuando el 3 http://www.alpina.com.co/postres-dulces/arequipe/ Tomado de: 4 http://www.emagister.com/curso-recetas-chocolate-torta-tarta-pastel/que-es-chocolate 5 http://www.delbuencomer.com.ar/index_archivos/chocolate.htm 6 http://www.delbuencomer.com.ar/index_archivos/chocolate.htm 25
  • 26.
    amargo del cacaoempieza a hacer perceptible. En cualquier caso, existen en el mercado tabletas de chocolate negro con distintas proporciones de cacao. Fresa: 7Nombre común de una planta herbácea vivaz de porte bajo de un género de la familia de las Rosáceas (Rosaceae), de nombre científico Fragaria vesca, y del fruto comestible que produce También denominada fresilla, por su diminuto tamaño ó fresa del bosque atendiendo a su origen como fruto silvestre que nace entre la maleza en las laderas montañosas. Hoy en día, sin embargo, las comercializadas son fresas de cultivo intensivo que con la ayuda de invernaderos consiguen tener presencia todo el año en el mercado español. Fruto de muy escaso tamaño, en forma redondeada o cónica y color rojo brillante. Su pulpa es mantecosa, deshaciéndose en la boca a la más mínima presión, con un sabor extremadamente dulce. Pero lo que más caracteriza a la fresa es su aroma intenso, capaz de impregnar con su perfume penetrante, varios metros a la redonda. 7 http://www.redondofrutas.com/Html/NuestrosProductos/Fresa.html 26
  • 27.
    Maní:8 La creenciacomún cataloga al maní como una chuchería". Sin embargo, este alimento aporta importante nutrientes a nuestro organismo. ¡Ideal para bajar de peso! Es conocido como cacahuate en otros países y aunque muchos crean que no es un alimento muy saludable, incorporándolo a la dieta cotidiana puede proveer una respetable lista de nutrientes. Másmelos: es una golosina que en su forma moderna consiste en azúcar o jarabe de maíz, clara de huevo batida, gelatina previamente ablandada con agua, goma arábiga y saborizantes, todo ellos batido para lograr una consistencia esponjosa. La receta tradicional usaba un extracto de la raíz mucilaginosa de la planta de malvavisco, un arbusto, en lugar de gelatina. El mucílago actuaba de antitóxico. Los malvaviscos comerciales son una innovación de finales del siglo XIX. Desde el proceso de extrusión patentado por Alex Doumak en 1948, los malvaviscos se extruden como cilindros suaves, se cortan en trozos y se rebozan con una mezcla de maicena y azúcar glas. Tomado de: 8 http://www.companiamedica.com/naturismo/el_mani.html 27
  • 28.
    2.2.1 Marco Histórico:Ahora veamos la historia de nuestro producto, insumos e ingredientes que elaboramos en la empresa Chocodawlin. Figura 2. Descubrimiento del cacao El descubrimiento del cacao por los olmecas: Hay que reconocerlo, ciertamente observando el apetito voraz de la rata a quien le gusta saborear la carne de mazorca, que el homo sapiens descubrió este árbol a mil sabores. Los Olmecas (1500 a 400 A.C.) fueron ciertamente los primeros humanos en saborear, en forma de bebida, las habas de cacao molidas, mezcladas al agua y adornadas de especias, guindillas y de hierbas (Teoría de Coe) y quienes comenzaron a cultivar el cacao en México. En el curso de los siglos, la cultura del cacao se extendió a las poblaciones Mayas (600 A.C.) y aztecas (1400 A.C.). El haba entonces era utilizada como unidad monetaria y como unidad de medida, 400 habas equivalen a un zontle y 8000 a un Xiquipilli. Al tiempo de las guerras entre aztecas, mayas y Chimimeken, estos últimos utilizaban el haba como impuesto en las zonas conquistadas. Para estas civilizaciones, el cacao era un símbolo de abundancia que era empleado en el momento de rituales religiosos dedicados a Quetzalcóatl, Dios Azteca portador del cacao a los hombres, a CHAK EK CHUAH, el santo patrón Maya del cacao y en el momento de los funerales de las élites, como ofrenda. 28
  • 29.
    La cultura delcacao continuó extendiéndose a merced de los flujos migratorios en América pero el consumo de la bebida quedó como un privilegio reservado para las clases superiores y para los soldados en el curso de las batallas. Las virtudes re vigorizantes y tónicas del cacao fueron ya conocidas en aquella época. El descubrimiento del cacao y comercio en el siglo (XVI).Es en 1502, en el momento de una escala en Nicaragua, que Cristóbal Colón entrevé las habas de cacao a bordo de una piragua indígena pero no le da importancia. El verdadero valor de este " Oro moreno " será realmente revelado sólo por Hernán Cortés que después de haberlo saboreado al lado del emperador Azteca Moctezuma, lo trae a la corte de España en 1528 con los accesorios necesarios para la fabricación del brebaje. A consecuencia de una guerra victoriosa contra las tribus indígenas y la destrucción de la civilización azteca, él emprende la intensificación de la cultura del cacao sobre las tierras de la Nueva España con el fin de ejercer un comercio lucrativo con la Vieja Europa. La Corte de España es subyugada por el encanto de esta bebida a los sabores exóticos y la adapta a su gusto añadiendo caña de azúcar, de vainilla, de canela y de la pimienta. Guarda el cacao secreto y se niega a develar la existencia al resto del mundo aunque piratas Ingleses en el momento del abordaje de un galeón español no reconocen el haba preciosa y queman el honor oso cargamento. Es en 1585, que el comercio del cacao comienza a desarrollarse sobre la península Ibérica con un primer cargamento oficial que llega de Nueva España. Las primeras chocolaterías aparecen donde se puede saborear este néctar. La expansión del cacao en Europa siglos (XVII – XIX). En el curso del siglo XVII, el cacao se revela al resto de Europa y conquista victoriosamente todos los palacios que encuentra allí. Gracias a la unión real de Luis XIII con la princesa española Ane de Austria (1615), la bebida achocolatada hace su aparición en la Corte de Francia. En 1650, el chocolate emerge en Inglaterra en forma de bebida y su llegada coincide con el té de China y del café de Oriente pero queda un plato reservado para las clases acomodadas. En 1659, la primera fábrica de chocolate abre sus puertas en París. En 1720, las chocolaterías italianas son aclamadas por la 29
  • 30.
    calidad de susproductos. Por fin, en 1765, América descubre las virtudes del cacao. Así el chocolate conoce una expansión creciente a través de Europa y el mundo metamorfoseándose a merced del tiempo. Las primeras pastillas de chocolate son inglesas (1674), el primer cacao en polvo es holandés (1828), la tableta es una creación (1830) británica y el chocolate con leche luego a las avellanas marcan la llegada triunfal de Suiza sobre el mercado del chocolate (1830-1875). Gracias a este desarrollo, el chocolate comienza lentamente su democratización mientras que su utilización en farmacia había sido preconizada desde las primeras horas porque oculta propiedades re vigorizantes y fortificantes. Figura 3. Chocolate. El Cacao y la era industrial La era industrial arrastró cambios fundamentales para el chocolate. España, el primer exportador de chocolate abre su primera fábrica de chocolate en 1780 en Barcelona, luego Alemania y Suiza continúan esta marcha hacia la industrialización de este plato. Los orígenes del cacao evolucionaron con la colonización creciente de áfrica por los europeos que introducen el cacao. Éste es implantado con éxito en Sao Tomé y Principio luego conoce una nueva migración hacia el continente africano. La era industrial arrastra la decadencia progresiva de la producción meridional americana 30
  • 31.
    a pesar desu expansión hasta Amazonia y ve un nuevo imperio del cacao brotar del suelo africano. En efecto, desde el principio del siglo XX, áfrica retoma la antorcha y se hace el productor más grande de cacao. La industrialización arrastra la democratización del chocolate y se vuelve entonces accesible para las masas. El chocolate se diversifica y vemos aparecer chocolate en los frutos secos, en el licor, fondant, praliné, forrando, en polvo, en pasta para untar, etc. Chocolate de chocolateros o producto de consumo corriente, forma parte en lo sucesivo de nuestra pirámide alimenticia. Muchos mejoramientos han sido aportados a eso desde sus principios antiguos bajo formas de bebidas. Así como ANTHELME BRILLAT-SAVARIN lo dijo tan bien: « ¿qué es la salud? ¡Es chocolate! » Figura 4. Mujer chocolatera. Figura 5. Cacao Lacte. El chocolate sigue los Peludos (Baniana) y los Gis en las zanjas de la Primera Guerra Mundial, la casi totalidad de la producción americana es requisada para las tropas armadas en el momento de la Segunda Guerra Mundial. En Francia, los caramelos de chocolate se desarrollan entre ambas guerras, el praliné a la francesa (praliné de almendras y de avellanas) es de moda e inspira a los 31
  • 32.
    artesanos que proponenotros forrajes: pasta de almendra, cerezas al aguardiente, turrón, caramelo…9 2.3 MARCO LEGAL. Esto hace referencia a las normas vigentes o requisitos que influencian o que permiten el buen funcionamiento de la empresa, además da a conocer la clasificación de las empresas, cómo se constituye y formaliza una empresa legalmente y la traumatología necesaria para su puesta en marcha. Pasos para el trámite de la legalización de la empresa. Ahora bien, los trámites para la legalización de la empresa serán los siguientes: 1. Registro tributario  Registro único tributario (RUT).  Tramite de la DIAN.  Formulario de matrícula.  Número de identificación tributaria. 2. Registro matricula y pago. 3. Certificado RUT. 4. Asignación del NIT. 5. Apertura de la empresa. 6. Notificación de la apertura a las autoridades como:  Registro cuerpo de bomberos.  Certificado manipulación de alimentos. Ley de manipulación de alimentos A partir de esta ley, la cual rige las necesidades básicas para manipular alimentos de consumo directo (Ver anexo B) Tomado de: 9 http://www.zchocolat.com/z34/chocolate/chocolate/historia-del-chocolate.asp 32
  • 33.
    Ley 1014 2006 EnColombia existe la ley 1014 del 2006 de fomento a la cultura del emprendimiento, en la cual se busca promover el espíritu emprendedor en todos los estamentos educativos del país, proyección, visualización y funcionamiento de las micro, pequeñas y medianas empresas y hacen que las personas estén capacitadas para innovar y generar bienes o servicios para formar competencias empresariales. La redes del emprendimiento que contemplen la ley 1014 se conforma por 15 representantes de instituciones publicas y privadas, tales como ministerio de educación nacional ministerio de la protección social, Sena, Colciencias, programa presidencial Colombia joven, acopi , fenalco, incubadoras de empresas del país, por solo nombrar alguna. ¿Qué busca la ley? Propender por el desarrollo productivo de las micro y pequeñas empresas innovadoras, buscar atreves de las redes del emprendimiento el acompañamiento y sostenibilidad de las nuevas empresas en un ambiente seguro controlado e innovador apoyo a procesos de emprendimiento sostenibles para crear vínculos entre el sistema educativo y el emprendimiento, Promover la innovación, promover el espíritu emprendedor10. Nuestra empresa está regida por la Sociedad Limitada, ya que esta es un tipo de colectividad mercantil la cual la responsabilidad está limitada al capital aportado, y por lo tanto, en el caso de que se contraigan deudas no se responde con el patrimonio personal de los socios. Tomado de: 10http://www.supernotariado.gov.co/supernotariado/index.php?option=com_content&view=article&id=41 6%3Aley-1014-2006&catid=239%3Anotar 33
  • 34.
    3. PLAN DENEGOCIO En este punto se da inicio al respectivo plan que se desarrollo para que la idea se ponga en marcha. 3.1 RESUMEN EJECUTIVO La empresa CHOCODAWLIN está ubicada en el barrio La Esperanza (Diagonal14 #21B-48), además se encuentra en un buen momento económico debido a sus ventas sobresalientes, lo cual obtiene grandes reconocimientos por parte de sus clientes que están conformes con la calidad y los buenos precios que ofrece la compañía. Los productos que ofrece la empresa son: chocolatinas, cocadas, y frutas cubiertas de chocolate, estos productos se comercializada por unidad o dependiendo las necesidades del cliente, además brinda domicilio sin importar cuál sea la cantidad del producto o el lugar en el que cliente lo requiera sin que afecte el precio normal. En cuanto a ventajas competitivas la empresa CHOCODAWLIN brinda a sus clientes promociones, descuentos y calidad del producto para así sobresalir frente a la competencia directa. El objetivo de los socios es mantener la empresa en un nivel económico estable para que esta sea una idea de negocio rentable y sostenible que cubra gastos educativos y familiares. 3.1.1 Misión: CHOCODAWLIN tiene como misión producir, comercializar y distribuir chocolates de la mejor calidad y presentación para agradar al paladar del consumidor en general, ofreciendo una gran variedad de productos. 34
  • 35.
    3.1.2 Visión: Enel año 2013 la empresa CHOCODAWLIN será reconocida en el municipio de zipaquira como la mejor productora de chocolates, los cuales se caracterizan por su sabor, calidad y suavidad, también, será una empresa legalmente constituida. 3.1.3 Objetivos: Establecer objetivos es esencial para el éxito de una empresa, éstos establecen un curso a seguir y sirven como fuente de motivación para todos los miembros de la misma. 3.1.3.1 Objetivo General: La empresa CHOCODAWLIN tiene como objetivo general ofrecer productos de buena calidad y precio cómodo para que su target group se sienta satisfecho con nuestra atención y productos. 3.1.3.2 Objetivos Específicos: Son objetivos concretos necesarios para lograr el objetivo general, están expresados en cantidad y tiempo Distribuir los productos a un 70% de los negocios ubicados en La esperanza, La paz en un periodo de 2 meses. Vender los productos a un 15% de los estudiantes de la Institución Educativa Municipal Cundinamarca en un periodo de 2 meses. Aumentar nuestros clientes por medio de publicidad como volantes, pancartas, perifoneo. 3.1.4 Justificación: Este proyecto se ha realizado con el motivo de ser innovadores a la hora de crear una empresa propia, para que en un futuro podamos ser promotores de empleo, Esta idea de negocio se llevo a cabo con una serie de investigaciones por parte de sus socios con el fin de dar a conocer las propiedades y beneficios que el chocolate trae para la salud de nuestros consumidores. Este plan de negocio es rentable, ya que cubre una necesidad gastronómica de la población que se involucra con los productos ofrecidos por esta compañía. 35
  • 36.
    3.2 PLANIFICACIÓN ESTRATÉGICA. Elplan estratégico analiza la óptima combinación entre los recursos y las oportunidades del negocio; además, toma en cuenta de qué manera se adaptará o necesitará adaptarse la empresa al desafío que propone el entorno competitivo. 3.2.1 Análisis del entorno. Acá se encuentra el respectivo estudio vasado en una serie de investigaciones a nivel de Colombia (macro-entorno), Zipaquirá (micro- entorno) sobre información acerca de chocolatinas. 3.2.1.1 Análisis de Macro-entorno Factor Económico: A continuación se relaciona tabla de estadística de producción de cacao a nivel nacional (Colombia). 36
  • 37.
    Tabla 6. Produccióndel cacao en Colombia. PRODUCCIÓN NACIONAL DE CACAO EN GRANO: 2006 - 2010 (En toneladas) No. Mes 2006 2007 2008 2009 2010 Var 09- Var 09-10. 10.Absoluta Porcentual 1 Enero 4,356 2,791 3,854 3,832 4,113 281 7.33 2 Febrero 3,034 1,552 2,365 3,102 3,249 147 4.74 3 Marzo 2,352 2,805 2,558 2,154 3,197 1,043 48.42 4 Abril 2,519 3,239 3,130 2,526 2,249 -277 -10.97 5 Mayo 3,423 3,806 3,750 2,893 3,775 882 30.49 6 Junio 3,389 3,616 4,182 3,185 5,369 2,184 68.57 7 Julio 2,232 2,875 3,819 3,280 3,680 400 12.20 8 Agosto 1,392 1,379 1,619 2,267 1,653 -614 -27.08 9 Septiembre 1,128 956 2,084 1,920 1,769 -151 -7.86 10 Octubre 1,340 2,007 2,213 2,683 3,290 607 22.62 11 Noviembre 2,178 4,227 3,084 3,704 4,714 1,010 27.27 12 Diciembre 3,013 4,229 5,061 4,572 5,236 664 14.52 13 Total 30,356 33,482 37,719 36,118 42,294 6,176 17.10 Fuente: Fedecacao. Estadísticas acerca de la Producción Nacional registrada de cacao en grano, Bogotá Mayo de 201011 De la tabla anterior se puede deducir que la producción de cacao en Colombia, no se un baja, ni un alta en la producción de cacao. Según los datos registrados a la fecha así son los precios del caco según con la tasa representativa del mercado: Tabla 7. Precio del cacao. :::PRECIO DEL CACAO12::: -Basado en $4.727,96 TRM ($/Kilo) (2012-09-17) -Ministerio $4.163 Agricultura ($) (2012-09-17) Tomado de: 11 http://www.fedecacao.com.co/cw/index.php?secinfo=15 12 http://www.fedecacao.com.co/cw/index.php?secinfo=15 37
  • 38.
    3.2.1.2 Análisis delMicro-entorno: Para éste análisis se consulto de carácter obligatorio el Plan de Desarrollo Municipal el cual su objetivo es: 13 “Fortalecer el desarrollo económico y agropecuario, mediante el turismo, industrialización, pequeña y mediana empresa que permitan mayor productividad, competitividad y sostenibilidad, que redunde en un mayor número de oportunidades construyendo así la gran ciudad, incluyente, que genere una nueva manera de pertenecerle, donde sus habitantes sean corresponsales de cada fenómeno social en su comunidad y sepan que de su mayor o menor grado de participación social depende el bienestar general.” A primera vista, sabemos que este objetivo nos sirve para tener un buen afecto con este negocio, ya que, en Zipaquira se quiere tener un gran rendimiento con pequeñas y medianas empresas, para así generar empleos en futuro. 3.2.1.2.1 Análisis de la demanda: la empresa determino por medio de una encuesta realizada (Ver anexo C) que aproximadamente 38 personas compran el producto con una frecuencia de cuatro veces por semana con una cantidad de dos productos por cada compra realizada. 3.2.1.2.2 Análisis del Sector: En Colombia el sector chocolatero se ha visto en graves problemas debido a la mala manipulación de los insumos, es decir, la falta de agua y de cultivos que brinden una mejor distribución y que este producto no afecte la salud de los clientes. 3.2.1.2.3 Análisis de la Competencia: en este punto Identificamos nuestra competencia directa e indirecta de nuestra empresa. Tomado de: 13 http://zipaquira-cundinamarca.gov.co/apc-aa- files/31333939326461383336306532653361/ACUERDO_02_DE_2012._PLAN_DE_DESARROLLO_2012_2015. _EL_CAMBIO_ES_CON_TODOS_Y_TODAS._2.pdf 38
  • 39.
    Tabla 8. Análisisde la competencia. COMPETENCIA DIRECTA COMPETENCIA INDIRECTA CHOCOLATINAS JET CHORIAREPA (Oficina central Rio negro la concepción Departamento Antioquia) PELUCHES TI ADORO villas del rosario ¿A quién otro le compra mis clientes actualmente y por qué? Actualmente nuestros clientes compran chocolates a la dulcería la Esmeralda, porque creen que sus productos son de mejor calidad con precios acordes a sus bolsillos. Chocolates Jet, al ser una empresa que lleva varios años al mercado ya que ofrece una gran variedad de productos según sea la satisfacción de sus clientes. ¿Qué es lo que está haciendo mal la competencia? No responde en un periodo determinado las sugerencias de sus clientes. ¿Qué medios de promoción (publicidad) utiliza la competencia? La competencia utiliza los volantes, el perifoneo, las promociones, etc. Como un medio de publicidad para atraer a sus consumidores. ¿Qué canales de distribución utiliza la Competencia? La competencia solo maneja punto de venta. 3.2.2 Análisis de la Empresa: A continuación mostramos como está la empresa o todo lo que ha realizado desde su funcionamiento 39
  • 40.
    3.2.2.1 Ventajas competitivasy propuestas de valor: La empresa CHOCODAWLIN ofrece productos innovadores, los cuales son todos los productos que fabrica, al ser elaborados en casa sin agregarle ningún químico que altere su salud, además de esto se cumplen todas las normas que se necesitan para manipular los alimentos; por que este tiene un empaque que lo protege de virus y hongos, igualmente satisface las necesidades del consumidor, con respecto a la competencia se ofrecen promociones y buena atención al cliente para que se sienta a gusto y atraído por la empresa, asimismo, ofrece domicilios a cualquier parte de la ciudad sin que el precio del producto cambie. 3.2.2.2 Potencial del mercado en cifras: la empresa CHOCODAWLIN tiene como publico objetivo a personas entre 5 a 30 años de edad. Este público objetivo está ubicado en los barrios la Esperanza, la Paz, la Concepción. Estas deben ser individuos que no tengan enfermedades como la diabetes, cardiovasculares entre otras. 3.2.3 Análisis DOFA: Es el análisis en relación de Debilidades, Oportunidades, Fortalezas y Amenazas que se identifican en el producto. 40
  • 41.
    Tabla 9. AnálisisDOFA Oportunidades Amenazas  Contamos con la  Vencimiento del producto accesoria de la antes de su venta. institución, Sena, universidad la sabana.  La temporada de verano. DOFA  La participación que  Descomposición de la brinda el colegio en la materia prima. feria empresarial.  Contaminación de los  No hay competencia en productos. el sector que estamos ubicados.  Tener clientes fijos. Fortalezas Estrategia Fo Estrategia Fa  Clientes fijos.  Trabajo en grupo.  Diseñar nuevas estrategias para ser más competitivos  tener un producto de  Mantener los clientes fijos en el mercado. muy buena calidad. y cumplir con los pedidos  Estar siempre en contacto  Brindarle a los clientes con nuestros clientes. precios justos y un buen servicio.  Cumplir a cabalidad con las normas de higiene  La empresa tiene un para tener un producto buen manejo financiero. mucho mejor que el de la competencia. Debilidades Estrategia Da  Mantener el producto en buenas condiciones  No vender el producto  Mantener el producto en para que este no afecte como se tiene esperado. buenas condiciones para la buena imagen de la que este no afecte la buena  Perdida del producto. imagen de la empresa. empresa.  Perdidas a causa de la  Estar pendiente de que la  Estar pendiente de que competencia. materia prima este en la materia prima este en buenas condiciones para buenas condiciones que el producto se lleve a para que el producto se cabo. lleve a cabo. 41
  • 42.
    3.2.4 Concepto delProducto o Servicio: Se hace la descripción básica, especificaciones o características, aplicación y uso del producto. Tabla 10.Descripcion del producto. Producto Diseño Consumo Debilidades Fortalezas Cocada Ovalado, Directo Se quiebra con su empaque la (redondo) facilidad protege Fresas con Cilíndrico Directo No tienen Contiene una chocolate empaque adición (pepitas de colores) Chocolatinas Según su molde Directo No tienen Contiene empaque diferentes adiciones (maní, ariquipe, pepitas) 3.2.5 Elaboración y aplicación de la segunda encuesta. Las encuestas permiten determinar una serie de datos, que para la empresa es algo importante, y por esto a continuación se encuentra la determinación del tamaño de la muestra de la encuesta a realizar al cliente objetivo. (Ver anexo D) 3.2.5.1 Determinación del tamaño de la muestra. A continuación se encuentra la fórmula utilizada para saber el tamaño de la muestra de la encuesta a desarrollar. 42
  • 43.
    n = ¿? e= 5% =0.05 Z = 1.96 (tabla de distribución normal para el 95% de confiabilidad y 5% error) N= 90(universo) p = 0.50 q = 0.50 n = __ (1.96)2 (0,50) (1- 0.50) (100) ____ (100)(0,50)2+ (1,96)2(0.50)(1-0.50) n = __ (3.8416) (0,50) (0.50) (100) ____ (100)(0,0025)+ (3.8416)(0.50)(0.50) n = __ (3.8416) (0.25) (100) ____ (0,25)+ (3.8416)(0.25) n = __ 96.04____ (0,25)+ 0.9604 n = __ 96.04____ 1.2104 n= 79 43
  • 44.
    3.2.5.2 Tabulación dedatos. A continuación encontrarán las respectivas tabulaciones, de la encuesta para la satisfacción del cliente. Tabla 11. Tabulación de datos pregunta no es Buena Mala Si No # lo ideal ideal # % # % # % # % # % # % = 1 70 88% 9 20% 100 2 64 81% 15 19% 100 3 70 80% 9 20% 100 4 10 13% 69 87% 100 5 70 88% 9 20% 100 6 65 82% 14 18% 100 7 69 87% 10 13% 100 8 65 82% 14 18% 100 9 70 88% 9 20% 100 3.2.5.3. Análisis y conclusiones: 1. ¿Usted considera que el precio de nuestros productos es? Figura 7. Usted considera que el precio de nuestros productos es. 90% 80% 70% 60% 88% 50% 12% 40% 30% 20% 10% 0% LO IDEAL NO ES IDEAL 44
  • 45.
    2. ¿Usted consideraque la presentación de nuestros productos es? Figura 7. Usted considera que la presentación de nuestros productos es. 70% 60% 50% 40% 64% 30% 15% 20% 10% 0% BUENA MALA Al realizar la encuesta para saber la satisfacción de nuestros clientes, se llego a la conclusión de que el producto que ofrece la empresa CHOCODAWLIN es bueno; satisfacen los gustos y preferencias. Los clientes que consumen nuestros productos están satisfechos en cuanto a la calidad, presentación y puntualidad de nuestro servicio, gracias a esto la empresa ha logrado ser reconocida por sus clientes. 3.2.6 Estrategias de Distribución: la empresa CHOCODAWLIN ha tomado como canal de distribución el corto, ya que este solo tiene dos escalones, es decir, un único intermediario entre fabricante y usuario final. Proveedor --------->Fabricante ----------------> Detallista ----> Consumidor 45
  • 46.
    3.2.7 Estrategia dePrecio: La empresa CHOCODAWLIN ha tenido en cuenta los factores tanto internos como externos. Tabla 12. Estrategia de precio. Producto Costos de Costo sin IVA Costo con IVA Materia Prima (unidad) (unidad) Cocada $ 7400 246,6 600 Fresas con $ 6400 213,3 500 chocolate Chocolatinas $ 5500 183 300 con arequipe . 3.2.8 Estrategia de Promoción: La empresa manejara clientes especiales por su pago oportuno y fidelidad a la empresa, conociendo las opiniones acerca de la calidad del producto y la buena atención, los clientes se basan en buscar buenas promociones y constantes rebajas de precio en el producto. 3.2.9 Estrategia de Comunicación: Los medios de di función que utilizara la empresa será todo lo que tiene que ver con publicidad, utilizando volantes, tarjetas de presentación, afiches y demás donde se encuentra toda la información respectiva al producto y la empresa. (Ver anexo c) 3.2.10 Estrategia de Servicio: La empresa destaca que la razón por la cual los clientes compran el producto es por se sienten satisfechos de la atención que reciben, la buena calidad del producto y las promociones constantes, la forma de pago será en efectivo y también a crédito dependiendo la responsabilidad del cliente. 46
  • 47.
    3.2.11 Estrategia deaprovisionamiento: Los proveedores que tiene la empresa no otorgan algún descuento para la empresa. La empresa tiene como proveedor a la alacena “salsamentaría el mesón” que eta ubicada en la Esmeralda, allí se compra la materia prima como lo es la cobertura de chocolate en bloque cuyo precio es de 18.000 así es mucho más barata. 3.2.12 Presupuesto de la Mezcla de Mercadeo: la empresa CHOCODAWLIN para su estrategia de comunicación tiene un costo aproximadamente de $60.000 para publicidad requerida en la feria empresarial. 3.2.13 Política de Cartera: La empresa dará crédito a los clientes que compren cantidades mayores a 20 productos, establecido como tiempo mínimo de pago 3 días y el máximo 5 días sin exigir porcentajes o descuentos respecto al valor de la venta. 47
  • 48.
    3.2 PLAN OPERATIVO. Estrategias planteadas en la empresa para que el trabajo a realizar en esta sea de una manera organizada, cumpliendo horarios y actividad organizadas dentro de la empresa. 3.3.1 Estructura organizacional. La estructura organizacional de la empresa CHOCODAWLIN, esta ejercida por sus cuatro socios de la siguiente manera: Gerente general y gerente de producción, lo ejerce Daniel Alfonso Arias junto con John Eduar Ruiz Garnica, ellos se encarga de que las producciones tengan éxito, y sobre todo hacer cumplir las normas de higiene y puntualidad a la hora de la producción. Gerente financiero, lo ejerce Yesica Yeraldin Bernal Cubillos, quien se encarga de que la contabilidad este bien organizada y al día, está pendiente de que los ingresos y egresos de la empresa sean correctos. Gerente de mercadeo y ventas, lo ejerce Wendy Lorena Gómez Sánchez, quien se encarga de buscar nuevos clientes, mantener informados y cumplirles con los pedidos a los clientes fijos que tiene la empresa. Figura 8. Estructura organizacional Junta Directiva Sena -------------------------------------------------------------------------------- I.E.M.C Gerente General Daniel Alfonso Gerente De Finanzas Gerente De Producción Gerente De Mercadeo Y Yesica Bernal Jhon Ruiz Ventas Wendy Gómez 48
  • 49.
    3.3.2 Costos Administrativos.Son valores generados por el funcionamiento de la empresa. 3.3.2.1 Gastos de personal. Tras un acuerdo entre los socios de la empresa, no se estableció un salario que corresponda según los ingresos y egresos de la empresa. Sino que la empresa les daría la dotación para cada producción realizada.  Tapabocas $1.000  Guantes $2.000  Gorro $500 3.3.2 Cronograma de Actividades. Es la herramienta que permite registrar las actividades, recursos y tiempos en el cual se desarrollará el plan de negocio. 49
  • 50.
    Tabla 13. Diagramade Gantt Empresa : CHOCODAWLIN Años: 2011-2012 ACTIVIDADES FE MAR AB MA JU J AG SE OC NO DI FE MA AB MA JU J AG SE OC NO DI B R Y N U O P T V C B R R Y N U O P T V C L L VISIÓN EMPRESARIA L 1.Ley del x x emprendimi ento TEORÍA EMPRESARIA L 1 estados x x financieros. 2 Leyes x x x que nos rigen 3.Proyecció x n de ventas PRACTICA EMPRESARIAL 1 encuesta x 1 2 revisión x X X x x x x x X x x x x x de registros 3 encuesta x 2 DISEÑO PUBL EMPRES. 1.corel(publ x x x icidad) 2 marketing x x x online 3 wix x X TEC. E INFORMÁTICA 1 prezi X 2 colores x X corporativo s 50
  • 51.
    3.3.3 Clúster ocadena productiva: la empresa CHOCODAWLIN no tiene clúster, ya que ninguna empresa se beneficia de nuestro producto. 3.3.4 Diagrama de flujo productivo: En este punto se encuentra la representación grafica que se llevo a cavo para obtener el producto 51
  • 52.
    Figura 9. Diagramade flujo. Inicio Compra de materia prima Transporte de materia prima Revisión de la materia prima Elaboración de los productos Almacenaje de los productos Comercialización y Distribución del producto FIN 52
  • 53.
    3.3.5 Diagrama deprocesos: En este punto se describe el debido proceso que se lleva a cabo para que el producto esté listo para entregar al cliente. Operación Transporte Demora Inspección Almacenaje Tabla 14. Diagrama de proceso. Numero Proceso Tiempo de Proceso 1 comprar materia X 30 min. prima 2 Transporte de x 30 min. materia prima 3 Revisarla X 5 min. 4 Producirla X 3 horas 5 Almacenar X 5 min. 6 Comercializarla X 2 horas 370 minutos 53
  • 54.
    3.3.6 Necesidades yrequerimientos: A continuación se encuentra la descripción de la respectiva materia prima e insumos con su debido presupuesto. Tabla 15. Necesidades y requerimientos. COCADAS CHOCOLATINAS UNIDAD Chocolate: 7 gr Chocolate: 5 gr Maní: 10 gr Adiciones: 5 gr MENSUAL Chocolate: 420 gr Chocolate: 450 gr Maní: 600 gr Adición: 450 gr Los equipos y maquinarias necesarias para realizar los productos son:  Estufa  Ollas  Cucharas  Cuchillo  Gas  Moldes  Nevera 54
  • 55.
    3.3.7 Descripción delproceso de producción: aquí se dan los pasos a seguir para la elaboración de la cocada. Figura 10. Baño maria 1. El chocolate se pone en baño maria hasta derretirse totalmente 1. the chocolate is put in water bath until completely melted figura 11. Fabricacion de la cocada. 2. sobre papel vinipel se esmpieza a producer la cocada. 2. Vinipel paper begins to manufacture the cocada. 55
  • 56.
    Figura 12. Productoterminado. 3. Se espera un determinado tiempo hasta que la cocada coja dureza. 3. it is expected that a certain time until the hardness take cocada. Figura 13. Empaque del producto 4. se envuelve en papel vinipel. 4.vinipel paper wraps. 56
  • 57.
    Figura 14. Distribucióndel producto 5. Entrega del producto terminado. 5.Delivery of the finished product. 3.3.8 Buenas prácticas de Manufactura: Para el debido proceso de producción se siguen las respectivas normas de higiene, donde el personal fue capacitado para manipular alimentos y algunos de estos son:  Lavar muy bien las manos.  Utilizar tapabocas, Guantes, bata, gorro.  Tener el lugar de producción en perfectas condiciones, limpia y ordenada.  Refrigerar muy bien el producto.  Mantener alejado el producto de sustancias químicas que puedan contaminar el producto. 3.3.9 El impacto ambiental generado por el proyecto: la empresa CHOCODAWLIN no ha generado un impacto negativo para el medio ambiente porque en el proceso de producción, no se generan residuos peligrosos. 57
  • 58.
    3.3.10 Plan deproducción: Tomando en referencia el plan de ventas, establecimos la cantidad de chocolatinas producidas en un periodo de tiempo determinado, teniendo en cuenta las políticas de inventario de acuerdo con la naturaleza del negocio:  Julio: 90 chocolatinas.  Agosto: 95 chocolatinas.  Septiembre: 100 chocolatinas.  Octubre: 110 chocolatinas. 3.3.11 Plan de compras: La empresa merca los diferentes ingredientes dependiendo los tipos de productos se vayan a elaborar, siempre se compra lo necesario para la producción, la compra de los insumos y materias primas se realiza el día anterior de práctica en el establecimiento “salsamentaría el mesón” y “ Dulcería la esmeralda”, ya que allí nos garantizan dichos productos. 3.3.11.1 Costos de producción: Los costos la producción dependen de los insumos requeridos para elaborar el producto. Tabla 16. Costo de producción Producto Costo materia prima Cantidad Cocada $7.400 26 Fresas con chocolate $6.400 30 Chocolatinas con $5.500 30 arequipe Total $19.300 86 58
  • 59.
    3.3.11.2 Infraestructura: Acontinuación se encuentra la relación de las respectivas herramientas utilizadas en el proceso productivo:  Estufa: se requiere para que el chocolate se derrita. Costo de arrendamiento $ 500 mensual.  Ollas: se requieren para colocar el chocolate a derretir. Costo de arrendamiento $ 500 mensual.  Cuchara: se requieren para batir el chocolate. Costo unidad $ 600.  Moldes: se requiere para dar forma al producto. Costo unidad $ 1000.  Nevera: se requiere para que los productos que den duros. Costo de arrendamiento $ 500 semestralmente.  Se le paga a la señora Sandra Sánchez, el arrendamiento donde está ubicada la empresa con servicios como agua, gas y demás útiles, que se necesitan para llevar a cabo el producto. Costo total es el monto de $ 5.000 mensuales. 3.3.11.3 Parámetros técnicos especiales. La empresa CHOCODAWLIN, no requiere tecnología, ya que esta ni se dedica a agricultura. 3.3.11.4 Organismos de Apoyo. Las entidades que apoyaron y vigilaron este proyecto, además de que cumpliera los parámetros estipulados son los siguientes:  LA INSTITUCIÓN EDUCATIVA MUNICIPAL CUNDINAMARCA, la cual dio la asesoría y los conocimientos necesarios para la creación del proyecto empresarial.  El SENA, que brinda la asesoría y oportunidades para los proyectos.  La UNIVERSIDAD DE LA SABANA, por sus capacitaciones brindadas para la creación de proyecto.  LA UNIVERSIDAD UNIMINUTO 59
  • 60.
    La alcaldía municipal de Zipaquira, la cual brinda oportunidades de comercialización a las diferentes empresas 3.3 PLAN DE COMERCIALIZACIÓN. En este segmento se expresa como la empresa CHOCODAWLIN comercializará sus productos con éxito. 3.4.1 Análisis del Mercado. En este se realizo diagnóstico de la estructura actual del mercado nacional y regional del cacao. Tabla 17. Análisis del mercado nacional. AREAS TOTALES Y COSECHADAS DE CACAO. 2005-2011 No. Años Hectáreas Producción Cultivada Cosechada Totales Toneladas 1 2005 83.525 82.392 92,935 37,099 2 2006 84.443 83.706 98,554 30,356 3 2007 86.708 83.406 103,862 33,482 4 2008 91.208 86.784 121,735 37,719 5 2009 97.208 90.443 134,904 36,118 6 2010 99.000 92.000 134,904 41.000* 7 2011 104.000 96.000 134,904 45.000* Fuente: Fedecacao. Estadìsticas acerca de la producción nacional registrada de cacao en grano, Bogotá Marzo de 2011 *Estimada14 De la anterior tabla se deduce que en los años 2005-2011, la producción nacional de cacao, en cuanto a toneladas ha aumentado significativamente, lo cual nos ayuda para lograr uno de nuestro objetivos, el cual es aumentar nuestras ventas en los últimos periodos del año. 14 http://www.fedecacao.com.co/cw/index.php?secinfo=15 60
  • 61.
    Tabla 18. Análisisdel mercado regional. FEDERACIÓN NACIONAL DE CACAOTEROS FONDO NACIONAL DEL CACAO PRODUCCIÓN REGISTRADA POR MUNICIPIOS15 2,008 2,009 Variación 2008/09 DEPARTAMENTO MUNICIPIO TOTAL TOTAL Absoluta % KILOS KILOS CUNDINAMARCA Bogotá 409,772 434,553 24,781 6.05 Cachipay 9,741 2,860 -6,881 -70.64 Caparrapi 15,277 -15,277 - 100.00 Girardot 280,007 58,150 -221,857 -79.23 La Mesa 3,433 46 -3,387 -98.66 La Peña 935 316 -619 -66.20 La Vega 25,632 17,343 -8,289 -32.34 Nilo 4,556 4,072 -484 -10.62 Pacho 41,521 23,101 -18,420 -44.36 Paime 9,412 7,190 -2,222 -23.61 Pulí 875 -875 - 100.00 Sasaima 1,106 269 -837 -75.68 Silvania 959 309 -650 -67.78 Villeta 1,136 -1,136 - 100.00 Yacopi 44,956 2,520 -42,436 -94.39 TOTAL 849,318 550,729 -298,589 -35.16 CUNDINAMARCA ¿Quiénes son exactamente sus clientes? Los clientes de la empresa CHOCODAWLIN son personas entre los cinco (5) a treinta (30) años de edad que les gusta el sabor del chocolate. 15 http://www.fedecacao.com.co/cw/index.php?secinfo=15 61
  • 62.
    ¿Cada cuánto compranel producto y en qué cantidad? Algunas personas compran el producto cada dos días en una cantidad de dos a tres productos. En algunos casos se venden de diez a quince productos en una sola venta. ¿Qué beneficios buscan sus clientes? Los clientes buscan un producto agradable al paladar, económico, delicioso y de buena calidad. 3.4.2 Estrategia de Mercado: la empresa CHOCODAWLIN Para lograr más ventas que las presupuestadas se buscan nuevos clientes fijos a los cuales se les darán precios justos y descuentos según la cantidad que este requiera. Si se logran menos ventas que las presupuestadas la empresa entra en un estado de pérdida, ya que con parte de las ventas se vuelve a invertir en materias primas e insumos. Para lograr más clientes se tiene la estrategia de dar a conocer el producto por medió de publicidad que informe y especifique sobre los posibles descuentos. La materia prima como es el chocolate, maní y adiciones se compran en la alacena “salsamentaría el mesón “, ya que los productos que esta ofrece son de buena calidad y buenos precios 3.4.3 Ficha técnica del producto o servicio: se muestra la ficha técnica de nuestro bandera, el cual es la cocada. 62
  • 63.
    Tabla 19. Fichatécnica de las chocolatinas CHOCOLATE NEGRO CHOCOLATE BLANCO Kcal 509 547 Hidratos 47g 58.8g Proteinas 5.3g 8g Grasas 30g 30.9g Colesterol 9mg 23mg Fibra 15g 0.8g Calcio 63mg 270mg Magnesio 100mg 26mg Potasio 397mg 350mg Fosforo 287mg 230mg Acido fornico 10mg 10mg Vitamina A 6067 26 3.4.4 Proyecciones de ventas. La empresa CHOCODAWLIN tiene como proyección de ventas para el año 2013 son las siguiente: 63
  • 64.
    Tabla 20. Proyeccionesde ventas. Mes Dinero Febrero 30.000 Marzo 133.400 Abril 124.600 Mayo 172.600 Junio 181.600 Julio 136.600 Agosto 83.200 Septiembre 105.000 Total 967.000 De la anterior grafica se puede deducir que la empresa CHOCODAWLIN cada mes quiere aumentar sus ventas, para así ser potentes en el mercado del chocolate. 970.000 / 8 = 120.875 +173.600 120.875 294.475 / 2 = 147.237,5 promedio 64
  • 65.
    ____x_____ = promedio #Periodos X= promedios. # Periodo X= 147.237,5 * 8 X= 1177900 esto quiere decir que la empresa en el año quiere lograr estas ventas ¿Cuántas unidades puede vender o producir al día? La empresa está en capacidad de producir 40 cocadas y 60 chocolatinas, ya que no cuenta con una gran maquinaria. ¿Cuántos servicios puede prestar a día? La empresa brinda el servicio de cuatro horas los días de práctica y los demás días de la semana dos horas. ¿Cuántas unidades se venderán a la semana, al mes? La empresa vende a la semana 40 cocadas y 60 chocolatinas aproximadamente. 65
  • 66.
    3.4 FINANZAS. Este es uno de los puntos más importantes del proyecto empresarial, ya que es en donde se demostrará si la idea es rentable o no. 3.5.1 Presupuesto para la puesta en marcha: Un presupuesto es la previsión de gastos e ingresos para un determinado lapso. Para la puesta en marcha de la empresa CHOCODAWLIN, los cuatro socios determinaron cierto dinero para la puesta en marcha de la empresa $ 30.000, de los cuales se compraron:  Materia prima e insumos (chocolate, maní, adiciones).  Se pago la publicidad que la empresa ya tenia.  Papelería. 3.5.2 Estados financieros: Los estados financieros constituyen el resumen final de todo el proceso contable correspondiente a un periodo de tiempo. 66
  • 67.
    Tabla 21. Cuadrode apertura. CUADRO DE APERTURA NIOMBRE DEL SOCIO TIPO DE APORTE MONTO DINERO $ 30.000 Daniel Alfonso Arias ESPECIES MUEBLES Y ENCERES MAQUINARIA Y EQUIPOS CAPITAL INTELECTUAL DINERO $ 30.000 Yesica Yeraldin Bernal ESPECIES MUEBLES Y ENCERES MAQUINARIA Y EQUIPOS CAPITAL INTELECTUAL DINERO $ 30.0000 Wendy Lorena Gómez ESPECIES MUEBLES Y ENCERES MAQUINARIA Y EQUIPOS CAPITAL INTELECTUAL DINERO $ 30.000 John Eduar Ruiz ESPECIES MUEBLES Y ENCERES MAQUINARIA Y EQUIPOS CAPITAL INTELECTUAL CANTIDAD DE 4 TOTAL APORTES $ 120.000 SOCIOS 3.5.2.1 Balance General. Presenta los saldos de activos, pasivos y patrimonio en un momento del tiempo. 67
  • 68.
    Tabla 22. Balancegeneral. CHOCODAWLIN LTDA. Nit……………………… 68
  • 69.
    BALANCE GENERAL 06-02-12 a 27-09-12 ACTIVO ACTIVOS CORRIENTES Caja 1 372.200 Bancos 0 Cuentas por cobrar a clientes 0 Inventarios 2 21.000 TOTAL ACTIVOS CORRIENTES 393.200 ACTIVOS FIJOS Muebles y enseres 0 Maquinaria y Equipo 3 60.000 TOTAL ACTIVOS FIJOS 60.000 TOTAL DE ACTIVOS 453.200 PASIVO PASIVOS CORRIENTES Proveedores 0 Cuentas por pagar 0 TOTAL PASIVOS CORRIENTES 0 TOTAL DE PASIVOS 0 PATRIMONIO Aporte de Socios 4 $ 120.000 Resultado del Ejercicio 5 $ 333.200 TOTAL PATRIMONIO $ 453.200 TOTAL PASIVO + PATRIMONIO $453.200 3.5.2.2 Estado de Pérdidas y Ganancias. Es una operación que me informa los resultados de la actividad de la empresa en un período determinado 69
  • 70.
    Tabla 23. Estadode pérdidas y ganancias. NOMBRE DE LA EMPRESA LTDA. Nit……………………… 70
  • 71.
    ESTADO DE RESULTADO DEL 06-02-12 A 27-09-12 INGRESOS INGRESOS OPERACIONALES Ventas 1 1.160.700 - Devoluciones 0 - Costo de ventas 2 -721.500 Utilidad bruta en ventas 439.200 - GASTOS Operacionales de Administración De personal 0 Servicios y arriendo 3 -40.000 Mantenimiento y reparaciones 0 Publicidad 4 -40.000 Diversos (papelería ) 5 -26.000 Operacionales de Ventas De personal 0 Utilidad operacional 0 Ingresos no operacionales Utilidad en venta de inversiones 0 Resultado del Ejercicio 333.200 71
  • 72.
    3.5.2.3 Estado deFlujo de Caja: Es un estado financiero básico que muestra el efectivo generado y utilizado en las actividades de operación, inversión y financiación. Tabla 24. Estado de flujo de caja. 72
  • 73.
    NOMBRE DE LAEMPRESA LTDA. Nit……………………… FLUJO DE CAJA DEL 01 DE ENERO A SEPTIEMBRE 30 DEL 2012 ACTIVIDADES DE OPERACIÓN Recaudo de clientes 1 1.160.700 Pagos por gastos 2 (134.000) Pagos por costos 3 (721.500) Flujo de efectivo neto en 305.200 actividades de operación ACTIVIDADES DE INVERSIÓN Compra de propiedades, planta y 4 (60.000) equipo Flujo de efectivo neto en 60.000 actividades de inversión ACTIVIDADES DE FINANCIACIÓN Aporte de socios 5 120.000 Flujo de efectivo neto en 120.000 actividades de financiación Aumento neto en efectivo 365.200 3.5.2.4 Notas a los Estados Financieros. 73
  • 74.
    CHOCODAWLIN LTDA. Nit……………………… NOTAS A LOS ESTADOS FINANCIEROS BALANCE GENERAL 21-02-12 a 27-02-12 ACTIVOS CORRIENTES 1. caja Dinero en efectivo $ 372.200 2. inventario Chocolate $ 10.500 Maní $ 5.200 Adiciones $ 5.200 ACTIVOS FIJOS 3. maquinaria y equipos $ 60.000 PATRIMONIO 4. APORTE DE SOCIOS Daniel Alfonso arias $ 30.000 Yesica Bernal $ 30.000 Wendy Gómez $ 30.000 John Ruiz $ 30.000 5. resultado del ejercicio (P & G) $ 333.200 74
  • 75.
    CHOCODAWLIN LTDA. Nit……………………… NOTAS A LOS ESTADOS FINANCIEROS ESTADO DE RESULTADO 21-02-12 A 27-06-12 INGRESOS OPERACIONALES 1. VENTAS BRUTAS Cocadas (543uni) $ 386.900 Chocolatinas de arequipe (1044uni) $ 386.900 Chocolatinas (1567) $ 386.900 2. COSTOS DE VENTAS Chocolate. $ 240.500 Maní. $ 240.500 Adiciones. $ 240.500 GASTOS OPERACIONALES 3. Arriendo (servicios) $ 30.000 4. publicidad $ 40.000 5. papelería $ 26.000 75
  • 76.
    3.5.3 Análisis financiero.En este punto se analiza la empresa en sus estados financieros. 3.5.3.1 Índices o Razones financieras. Una razón financiera es el resultado de establecer la comparación numérica entre las cifras correspondientes a dos cuentas a un mismo estado financiero, o de dos estados financieros diferentes. Índice de Solvencia = Activo Corriente = 393.200 = 393.200 Pasivo Corriente 0 3.5.3.3 Margen de Contribución. Es el dinero parte de la venta del producto que se destina para pagar los costos fijos y obtener la utilidad. COCADA M.C. = PRECIO DE VENTA – COSTOS VARIABLES M.C. = 600 – 284,6 M.C.= 315,4 76
  • 77.
    3.5.3.4 Punto deEquilibrio. Es una herramienta financiera que permite determinar el momento en el cual las ventas cubrirán exactamente los costos COCADA P. E. = COSTOS FIJOS PRECIO DE VENTA UNITARIO – COSTO VARIABLE UNITARIO P.E = 7400___ 600 - 284,6 P.E = 20.9 3.5.4 Fuentes de financiación. En este punto se especifica la cuantía de los aportes de los socios, especificando sí se trata de recursos en efectivo o aportes en bienes y servicios. La fuente de financiación que tuvo la empresa CHOCODAWLIN, fue los fueron los padres de los socios, Los cuales nos ayudaron en la parte financiera (dinero) para llevar a cabo el proyecto empresarial; ninguno de los socios aporto un bien para la realización de la empresa. 3.5.5 conclusiones financieras y evaluación de viabilidad: tras los tres estados financieros anteriores se concluye que: La empresa es viable, ya que tiene un gran impacto positivo hacia la población. Este tipo de empresa no necesita gran maquinaria, este es un factor importante ya que no se necesita mucho capital para la administración de la misma. 77
  • 78.
    4.CONCLUSIONES La realización deeste proyecto nos lleva a pensar en la responsabilidad y empeño que se debe tener en cuenta a la hora de la creación de una empresa, factores importantes para la misma y evolución de esta. Nos muestra las debilidades y fortalezas en la realización de un proyecto de vida y superación del mismo. Después de una serie de procedimientos tanto personales como grupales, se dio la generación de la idea y el desarrollo de la misma, la cual cumplió con las metas propuestas. 78
  • 79.
    5. RECOMENDACIONES.  Principalmente elegir muy bien a los socios que van a conformar la empresa, porque en momentos de realizar actividades no están presentes.  Ser muy responsables en la realización de este proyecto para el buen funcionamiento empresarial como personal.  No dejar todo para lo último, ya que son muchos obstáculos para llegar a la meta.  Saber elegir una idea factible e innovadora. 79
  • 80.
  • 81.
    CIBERGRAFIA Tema de consulta:industrialización del chocolate. Disponible en: http://www.buenastareas.com/ensayos/An%C3%A1lisis-De-La-Industria-Del- Chocolate/438538.html Fecha de consulta: 03-09-2012 Tema de consulta: gastronomía del chocolate Disponible en: http://www.amigosdelchocolate.com/secretos/lo-curioso-del- chocolate/alimentaci%C3%B3n/gastronom%C3%ADa-del-chocolate Fecha de consulta: 03-09-2012 Tema de consulta: concepto de arequipe Disponible en: http://www.alpina.com.co/postres-dulces/arequipe/ Fecha de consulta: 03-09-2012 Tema de consulta: Concepto de chocolate. Disponible en: http://www.emagister.com/curso-recetas-chocolate-torta-tarta-pastel/que-es- chocolate Fecha de consulta: 04-09-12 Tema de consulta: chocolate blanco. Disponible en: http://www.delbuencomer.com.ar/index_archivos/chocolate.htm Fecha de consulta: 06-09-2012 Tema de consulta: Chocolate negro. Disponible en: http://www.delbuencomer.com.ar/index_archivos/chocolate.htm Fecha de consulta: 07-09-2012 Tema de consulta: Fresas. Disponible en: http://www.redondofrutas.com/Html/NuestrosProductos/Fresa.html Fecha de consulta: 11-09-2012 Tema de consulta: Maní. Disponible en: http://www.companiamedica.com/naturismo/el_mani.html Fecha de consulta: 12-09-2012 81
  • 82.
    Tema de consulta:Masmelos. Disponible en: http://www.companiamedica.com/naturismo/el_mani.html Fecha de consulta: 12-09-2012 Tema de consulta: Historia del chocolate. Disponible en: http://www.zchocolat.com/z34/chocolate/chocolate/historia-del- chocolate.asp Fecha de consulta: 13-09-2012 Tema de consulta: Ley 1014 de 2006. Disponible en: http://www.supernotariado.gov.co/supernotariado/index.php?option=com _content&view=article&id=416%3Aley-1014-2006&catid=239%3Anotar Fecha de consulta: 13-09-2012 Tema de consulta: Factor económico del cacao. Disponible en: http://www.fedecacao.com.co/cw/index.php?secinfo=15 Fecha de consulta: 14-09-2012 Tema de consulta: Plan de desarrollo municipal 2012. Disponible en: http://zipaquira-cundinamarca.gov.co/apc-aa- files/31333939326461383336306532653361/ACUERDO_02_DE_2012._PLAN_DE_DESARROLLO_2 012_2015._EL_CAMBIO_ES_CON_TODOS_Y_TODAS._2.pdf Fecha de consulta: 18-09-2012 Tema de consulta: Análisis del mercado nacional. Disponible en: http://www.fedecacao.com.co/cw/index.php?secinfo=15 Fecha de consulta: 19-09-2012 Tema de consulta: Análisis del mercado regional. Disponible en: http://www.fedecacao.com.co/cw/index.php?secinfo=15 Fecha de consulta: 20-09-2012 82
  • 83.
    ANEXOS Anexo A. Encuestapiloto EMPRESA CHOCODAWLIN (2009) Objetivo: Saber si mi producto satisface una necesidad en un sector determinado Nombre: _____________________________________________ Dirección: _______________________________________ Barrio: ______________________________ Instrucción: Marque con una x la respuesta más favorable Responder las siguientes preguntas teniendo en cuenta que el “producto” hace referencia a la producción, comercialización y distribución de chocolatinas. 1. ¿Le gusta el producto? SI_________ NO_________ 2. ¿Con que frecuencia consume el producto? a) Nunca b) Diario c) Semanal d) Mensual e) Anual 3. ¿Cuántos integrantes en su familia consumen el producto? a) Ninguno b) 2-3 c) 4-6 d) 6-8 e) 8-10 83
  • 84.
    f) Más dediez 4. ¿Cuál es el nivel de ingreso económico en su hogar? a) Menos del mínimo b) El mínimo c) Más del mínimo 5. ¿Cómo le gustaría que el producto sea ofrecido o distribuido? a) Punto de venta b) Venta por catalogo c) Domicilio d) Puerta a puerta e) Por Internet GRACIAS. 84
  • 85.
    Anexo B. leyde manipulación de alimentos. RESOLUCIÓN 1090 DE 1998 (Noviembre 20) Derogada por el art. 7, Resolución Sec. Salud 765 de 2010 Por la cual se fijan Directrices para el Cumplimiento del Capítulo III del Decreto 3075 del 23 de diciembre de 1997. La Secretaria Distrital de Salud de Santa Fe de Bogotá, D.C., en uso de sus atribuciones legales, en especial de las conferidas por la Ley 10 de 1990, 100 de 1993 y Decreto 812 de 1996. CONSIDERANDO: Que de acuerdo a lo establecido en la Constitución Política, Ley 10 de 1990 y Ley 100 de 1993, en función a cargo del Estado y promoción de la salud y prevención de la enfermedad, siendo entendida la educación sanitaria, dentro de la promoción, una herramienta fundamental. Que en las normas sanitarias vigentes se exige el personal de manipuladores de alimentos, tener formación en materia de Educación Sanitaria, específicamente en lo que se refiere a prácticas higiénicas en la Manipulación de alimentos e igualmente tener capacitación para llevar a cabo las tareas que se le asignen a efecto de que puedan adoptar las precauciones necesarias para evitar la contaminación de los alimentos. Que el manipulador de alimentos es responsable ante la comunidad, dado que su actividad constituye un factor de riesgo, cuyo control es fundamental para la prevención de la transmisión de enfermedades de origen alimentario. Que según lo establece la Ley 10 de 1990, 100 de 1993 y Decreto 812 de 1996, es función de la Secretaría Distrital de Salud de Santa Fe de Bogotá, D.C., fijar directrices y expedir sus propios reglamentos, relacionados con los trámites internos de los asuntos de su competencia. Que en mérito de lo anterior este Despacho, 85
  • 86.
    RESUELVE: Artículo 1º.- Campode Aplicación. Para efectos de la presente Resolución y tal como lo dispone el Decreto 3075 de diciembre 23 de 1997, se exige al personal de manipuladores de alimentos tener formación en materia de Educación Sanitaria, especialmente en lo que se refiere a prácticas higiénicas en la Manipulación de Alimentos e igualmente tener capacitación para llevar a cabo las tareas que se asignen a efecto que puedan adoptar las precauciones necesarias para evitar la contaminación de los alimentos en el Distrito Capital. Artículo 2º.- Modificado por el art. 1, Resolución Secretaría Distrital de Salud 127 de 2001. Sujetos: 1. Las fabricas de alimentos y depósitos mayoristas deberán tener un plan de capacitación continua y permanente para el personal manipulador de alimentos desde el momento de su contratación. El plan deberá ser aprobado, verificado y controlado por la autoridad sanitaria correspondiente. 2. Los manipuladores de los establecimientos que procesen, almacenen y expenden alimentos y que no sean considerados en el numeral anterior deberán obtener constancia de asistencia al curso de educación sanitaria, el cual no podrá ser inferior de 10 horas por primera vez, ni a seis horas por segunda vez, siendo él número de asistentes por curso no superior a 25 personas. Artículo 3º.- Requisitos para ser Manipulador de Alimentos. Para ser manipulador de alimentos se requiere: 1. Constancia de asistencia al curso de educación sanitaria expedida por el capacitador. 2. Examen médico general haciendo énfasis en diagnóstico del sintomático respiratorio y del sintomático de piel. 3. Suprimido por el art. 2, Resolución Secretaría Distrital de Salud 127 de 2001. Examen de laboratorio, (coprológico seriado). Parágrafo 1º.- La autoridad sanitaria podrá exigir que el manipulador se someta a exámenes médicos y/o para clínicos cuando lo considere necesario. Estos exámenes podrán ser practicados por las Empresas Sociales del Estado adscritas a la Secretaría Distrital de Salud de Santa Fe de Bogotá, D.C., y por laboratorios debidamente autorizados e inscritos en la Dirección de Desarrollo de Servicios en Salud o quien haga sus veces en la entidad. 86
  • 87.
    Artículo 4º.- Personasque Pueden Realizar la Capacitación. Los cursos de educación sanitaria los podrá realizar. 1. Las Empresas Sociales del Estado, adscritas a la Secretaría Distrital de Salud de Santa Fe de Bogotá, D.C. 2. Personas jurídicas o naturales idóneas, que se inscriban en la Secretaría Distrital de Salud-Área de Acciones en Salud o quien haga sus veces. 3. Fábrica de alimentos que cuentan con el personal idóneo para dicha capacitación y debidamente autorizadas por la Secretaria Distrital de Salud Área de Acciones en Salud o quien haga sus veces. Parágrafo.- Se entiende por persona natural idónea para desarrollar educación sanitaria, los profesionales con formación en saneamiento, ciencias biológicas, ciencias de la salud, con experiencia en el área de alimentos, mínimo de un año y experiencia docente en el área de un año. Artículo 5º.- Modificado por el art. 3, Resolución Secretaría Distrital de Salud 127 de 2001. Requisitos para la Inscripción. Para obtener la inscripción a que se refiere el artículo cuarto de la presente Resolución, los interesados deberán presentar a la Secretaría Distrital de Salud - Área de Acciones en Salud, los siguientes requisitos: 1. Hoja de vida de los capacitadores particulares anexando fotocopia autentica del diploma y certificado de experiencia docente en el área. 2. Descripción detallada del curso de manipulador de alimentos, especificando los temas a tratar y el tiempo empleado. 3. Resumen didáctico del curso (memorias ilustradas), que posteriormente deberán ser entregadas a cada capacitado. 4. Disponer de un salón que reúna las condiciones mínimas higiénico - sanitarias, de ventilación e iluminación para capacitación y recursos didácticos como (filminas, sonovisos, vídeo cassettes, impresos etc.). 5. Certificado de Cámara de Comercio o de existencia y representación legal. 6. Solicitar la supervisión de este ante la Secretaría Distrital de Salud o quien esta delegue, con base en la distribución de competencias y jurisdicción geográfica, con diez (10) días hábiles de anticipación, a fecha de la iniciación del curso. Artículo 6º.- Vigencia de la Inscripción. Mediante el estudio y aprobación de los documentos y requisitos exigidos en la presente Resolución, se procederá a 87
  • 88.
    inscribir al capacitadorpara dictar los cursos de educación sanitaria, por un período de un (1) año Parágrafo.- Las empresas capacitadoras autorizadas, podrán actualizar el personal inscrito para dictar el curso de educación sanitaria ante la Secretaría Distrital de Salud - Área de Acciones en Salud o quien haga sus veces, previo cumplimiento de los requisitos exigidos en el Artículo Quinto Artículo 7º.- Vigencia. La presente rige a partir de la fecha de su publicación y deroga la Resolución 00495 del 19 de febrero de 1992. Dada en Santa Fe de Bogotá, D.C., a 20 de noviembre de 1998 Notifíquese y cúmplase. La Secretaria Distrital de Salud, BEATRIZ LONDOÑO SOTO NOTA: La presente Resolución aparece publicada en el Registro Distrital No. 1793 de diciembre 3 de 1998. 88
  • 89.
    ANEXO C. Análisisde la demanda. CHOCODAWLIN Análisis de la demanda Nombre: _________________________________ Estrato: _____________ Barrio: _________________ Ocupación: ____________________ La siguiente encuesta la utilizara la empresa CHOCODAWLIN para conocer cuantas personas consumen nuestros productos y con qué frecuencia. 1. ¿Con que frecuencia consume nuestros productos? _______________________________________ 2. ¿En qué cantidad compra nuestros productos? _________________________________________ 3. ¿A qué empresa más le compra este producto? _________________________________________ 4. ¿Cómo considera la atención que le ofrece la empresa CHOCODAWLIN? ___________________________________________ GRACIAS POR SU ATENCION PRESTADA. 89
  • 90.
    ANEXO D. Aplicaciónde la segunda encuesta. ENCUESTA DE SATISFACCCIÓN NOMBRE: ______________________________EDAD: _______ GENERO: ______________ CC. ________________ BARRIO: ______________________ OCUPACION: _______________ La siguiente encuesta que usted va a realizar se basa en la satisfacción que usted tiene frente a nuestros productos 1. Usted considera que el precio de nuestro productos son: Lo ideal no es lo ideal 2. Usted considera que la presentación de nuestros productos es: Buena Mala 3. Está conforme con las atenciones ofrecidas hacia ustedes. Si No 4. Conoce alguna competencia. Si No CUAL? _______________________________________________. 5. Califique la calidad de nuestros productos. Buena Mala 90
  • 91.
    6. Como le parece nuestra publicidad. Buena Mala 7. Está conforme con la puntualidad de los domicilios Buena Mala 8. La presentación del establecimiento esta a su gusto o es adecuada. Si No 9. Está a gusto con la presentación de los socios. Si No Por qué? ____________________________________________________ GRACIAS. RECOMENDACIONES: __________________________________________________________________ __________________________________________________________________ _________________________________________________________ 91
  • 92.
    ANEXO E. Publicidadde CHOCODAWLIN. TARJETAS DE PRESENTACION VOLANTES 92
  • 93.
  • 94.