INDUSTRIAS MOLICARNES




           JOHANA MARCELA PACHON GUERRA

              MICHEL YESID DIAZ CORTES

           WENDY JHOANA VILLALBA SANCHEZ




INSTITUCIÓN EDUCATIVA DEPARTAMENTAL DE CUNDINAMARCA
ÁREA DE GESTIÓN EMPRESARIAL, TECNOLOGÍA E INFORMÁTICA
                   ZIPAQUIRÁ, 2012
INDUSTRIAS MOLICARNES




                      JOHANA MARCELA PACHON GUERRA

                           MICHEL YESID DIAZ CORTES

                       WENDY JHOANA VILLALBA SANCHEZ




Trabajo proyecto presentado como requisito para optar el título de Bachiller Técnico En
                                 Gestión Empresarial.




                 ASESOR DE TEORÍA Y PRÁCTICA EMPRESARIAL
                                Lic. CARLOS DURÁN


      ASESOR DE DISEÑO PUBLICITARIO EMPRESARIAL E INFORMÁTICA
                                Lic. WILDER BANOY




        INSTITUCIÓN EDUCATIVA DEPARTAMENTAL DE CUNDINAMARCA
       ÁREA DE GESTIÓN EMPRESARIAL, TECNOLOGÍA E INFORMÁTICA
                                  ZIPAQUIRÁ, 2012
Nota de aceptación


             _____________________________________
             _____________________________________
             _____________________________________
             _____________________________________
             _____________________________________




              ____________________________________
                            Firma presidente del jurado




             _____________________________________
                                          Firma jurado




             _____________________________________



                                          Firma jurado




Zipaquirá,
DEDICATORIA




Este proyecto va dedicado a Dios, gracias a que él es el artífice de brindarnos la
posibilidad de adquirir conocimientos en la institución, a nuestros padres por el
conocimiento y apoyo constante que nos han brindado durante el proceso de formación
como empresarios, porque sin su ayuda no podríamos hacer posible la realización de
este proyecto, el cual es una herramienta clave para nuestra vida.
AGRADECIMIENTOS




Principalmente, agradecemos a la Institución Educativa Municipal Cundinamarca
Zipaquirá, puesto que, gracias a esta se dará a conocer el trabajo y el esfuerzo a
realizar. También   a los docentes del área empresarial WILDER BANOY, CARLOS
DURAN, ROSA ORDUZ          y a la Asesoría que estos nos han prestado, más el
conocimiento y recursos técnicos humanos y tecnológicos para la ayuda de realización
de este proyecto.


También agradecemos a nuestros padres porque fueron las personas que más nos
colaboraron en la metodología de producción y desarrollo de la empresa.


Finalmente agradecemos a las entidades que nos han apoyado y colaborado durante el
desarrollo de la idea de negocio por parte de la empresa y estas entidades son: el
SENA, UNIVERSIDAD MINUTO DE DIOS, UNIVERSIDAD DE LA SABANA                    por el
conocimiento que nos han brindado y asesoría en la cual la empresa se ha hecho
participe.
CONTENIDO

                                           pág.


INTRODUCCIÓN                                  11


1. GENERACIÓN DE LA IDEA DEL NEGOCIO.         12

1.1 LLUVIA DE IDEAS DE NEGOCIO.               16


1.2 VALORACIÓN DE LAS IDEAS DE NEGOCIO.       17


1.3 DESCRIPCIÓN DE LAS IDEAS DE NEGOCIO.      19


1.4 SELECCIÓN Y CONCLUSIÓN DE LA IDEA.        24

2. MARCO DE REFERENCIA.                       27


2.1 MARCO CONTEXTUAL.                         28


2.2. MARCO TEORICO.-CONCEPTUAL                30


2.2.1 MARCO HISTORICO.                        36


2.3MARCO LEGAL                                38


3. PLAN DE NEGOCIO.                           41


3.1 RESUMEN EJECUTIVO                         41
3.1.1 Misión.                                         42


3.1.2 visión.                                         42


3.1.3 Objetivos                                       .43


3.1.3.1 Objetivos generales.                          43


3.1.3.2 Objetivos específicos.                        43


3.1.4 Justificación.                                  43


3.2 PLANIFICACION ESTRATEGICA.                        44


3.2.1. Análisis del entorno.                          44


3.2.1.1 Análisis del macro entorno                    45


3.2.1.2 Análisis del micro entorno                    .50


3.2.3.1 Análisis de la demanda.                       51


3.2.3.2 Análisis del sector.                          52


3.2.1.3.3 Análisis de la competencia.                 53


3.2.2 Análisis de la empresa.                         53


3.2.2.1 Ventajas competitivas propuesta y de valor.   54


3.2.2.2 Potencial de mercado en cifras.               54
3.2.3 Análisis Dofa                            55


3.2.4 Concepto de producto o servicio.         56


3.2.5 Elaboración de encuesta.                 56


3.2.5.1Determinacion tamaño de la muestra      56


3.2.5.2 Tabulación de datos                    56


3.2.5.3 Análisis y conclusiones.               57


3.2.6 Estrategias de distribución.             57


3.2.7 Estrategia de precio.                    57


3.2.8 Estrategia de promoción.                 58


3.2.9 Estrategia de comunicación.              58


3.2.10 Estrategia de servicio.                 59


3.2.1.1 Estrategia de aprovisionamiento.       59


3.2.12 Presupuesto de la mezcla de mercadeo.   60


3.2.13 Política de cartera.                    61


3.3 PLAN OPERATIVO.                            62
3.3.1 Estructura organizacional.                       64


3.3.2 Cotos administrativos                            62


3.3.2.1Gastos de personal.                             62


3.3.2 Cronograma de actividades.                       62


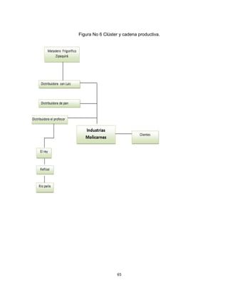
3.3.3 Clúster o cadena productiva.                     65


3.3.4 Diagrama de flujo productivo.                    68


3.3.5 Diagrama de proceso.                             69


3.3.6 Necesidades y requerimientos.                    69


3.3.7 Descripción del proceso de producción.           69


3.3.8 Buenas prácticas de manufactura.                 72


3.3.9 El impacto ambiental generado por el proyecto.   73


3.3.10 Plan de producción.                             74


3.3.11 Plan de compras.                                74


3.3.11.1 Costos de producción.                         74


3.3.11.2 Infraestructura.                              75


3.3.11.3 Parámetros técnicos especiales.               75
3.3.11.4 Organismos de apoyo.                    75


3.4 PLAN DE COMERCIALIZACIÓN.                    76


3.4.1 Análisis del mercado.                      76


3.4.2 Estrategia de mercado.                     76


3.4.3 Ficha técnica del producto o servicio.     77


3.4PROYECCION DE VENTAS                          78


3.5. FINANZAS.                                   81


3.5.1 Presupuestos para los puestos en marcha.   81

3.5.2 Estados financieros                        81

3.5.2.1 Balance general.                         83

3.5.2.2 Estado de pérdidas y ganancia.           84

3.5.2.3 Estado de Flujo en caja.                 84

3.5.2.4 Notas a los estados financieros.         85


3.5.3 Análisis financiero.                       86


3.5.3.1 Índices o razones financieras.           86


3.5.3.2 Capital de trabajo.                      86
3.5.3.3 Margen de contribución.   87


3.5.4 Punto de equilibrio         87


3.5.4 Fuentes de financiación     87


3.5.5 Conclusiones financieras.   88


4. CONCLUSIONES.                  89


5. RECOMENDACIONES.               90


6. BIBLIOGRAFÍA                   91


7. CIBERGRAFIA                    92


8. ANEXOS                         93
LISTA DE TABLAS


                                                     Pág.


Tabla 1: Lluvia de ideas                              21
Tabla 2: Valoración de la ida de negocio              22
Tabla 3.Descripción de las ideas de negocio.         23
Tabla.4. Fca de embutidos y comidas rápidas          25
Tabla.5. Chocolates y bombones artesanales           26
Tabla.6. Análisis de la competencia                  53
Tabla.7. Análisis Dofa                                55
Tabla.8. Tabulación de datos                         56
Tabla.9. Presupuesto de comunicación y promoción     61
Tabla.10. Cronograma de actividades                  63
Tabla.11. Costo de producción                        75
Tabla.12.Proyección de ventas                        80
Tabla.13.Presupuesto de compra                       81
Tabla.14.Presupuesto de producción                   81
Tabla.15.Presupuesto de ventas                       82
Tabla.16.Estados financieros                         83
Tabla.17 Balance general                             84
Tabla.18Estado de pérdidas y ganancias               85
Tabla.19. Flujo de caja.                             86
Tabla.20. Estados financieros.                       86
Tabla.21. Margen de contribución                     87
LISTA DE FIGURAS

                                                     Pág.
Figura.1.Sal                                         33
Figura.2.Sal                                         33
Figura.3.Nitratos y nitritos                         33
Figura.4.Condimentos y especias                      34
Figura.5 Estructura organizacional                   62
Figura 6 Clúster o cadena Productiva                 66
Figura.7 Diagrama de flujo productivo                67
Figura.8.Diagrama de procesos                        68
Figura.9.Condimentos                                 69
Figura.10 Materia prima                              70
Figura.11 Proceso                                    70
Figura.12.Proceso                                    70
Figura.13.Procedimiento                              71
Figura.14 Procedimiento                              71
Figura.15. Empaque                                   71
Figura.16 Producto ya elaborado                      71
 Figura.17. Ficha técnica                            78
LISTA DE ANEXOS


                                                                     Pág.


Anexo A Encuesta de mejoramiento de ideas.                           93




Anexo B Elaboracion de encuesta                                      96


Anexo C Incumbencia técnica de las buenas prácticas de manufactura   107


Anexo D Sector cárnico en Colombia                                   110


Anexo E Ley 1014 del 2006                                            112
INTRODUCCIÓN

Este proyecto se elabora con el fin de dar a conocer un proceso por el cual se lograra
fundar una empresa que tendrá como actividad la producción y comercialización de
embutidos y comidas rápidas.
Donde se demuestra la importancia que hay en el consumo de estos. Los embutidos
son productos obtenidos a partir de la transformación de las carnes a las cuales
además se les puede agregar grasas animales, harinas de cereales, legumbres, sales,
aromatizantes, colorantes y otros aditivos el inconfundible sabor de los embutidos , les
permite figurar como platillo principal o como complemento para realzar los sabores de
otros tipos de alimentos. Además, forman parte de todo tipo de comidas. Ya sea como
pasabocas, o platillos principales, estos alimentos procesados ocupan un lugar
destacado en la mesa de los hogares colombianos. Y tienen la gran ventaja de ser
utilizados en los tres alimentos principales de la vida diaria: desayuno, comida y cena.


En el proyecto se puede observar de una forma teórica acompañada por tablas,
imágenes, cuadros, fotografías, etc. La forma en que se quiso realizar y estructurar la
actividad mercantil siguiendo las pautas expuestas por los docentes del área de gestión
empresarial y haciendo los respectivos ajustes dados por los asesores.


Por un lado de una forma investigativa en el mercado, se documenta acerca del
producto como tal y sus características y propiedades más considerables proyectando
así un trabajo con calidad.


Por otro lado enfocado en la comercialización, se dio paso a la parte de publicidad para
el reconocimiento y aceptación del producto por la comunidad.




                                            17
De esta manera y de una forma objetiva se llevó a cabo más que un proyecto una
oportunidad, un buen desarrollo económico mediante el conocimiento, investigación,
esfuerzo, dedicación y cumplimiento de esta gran labor.


Este proyecto se realiza para dar a conocer los detalles que se quieren exponer ante
el jurado, teniendo como principio nuestra visión    acerca del emprenderismo y así
demostrar textualmente por medio de este la creación de empresa.

La finalidad de la empresa de embutidos consiste en la elaboración de productos
confiables desde el punto de vista sanitario, con buena presentación, uniformes, que
agraden a los consumidores y a precios lo más factibles .De esta forma se garantiza la
permanencia en el mercado, se optimizan las condiciones de competencia y se facilita
el aumento en las ventas.




                                          18
1. GENERACIÓN DE LA IDEA DEL NEGOCIO




La idea surge como resultado del Flujo de ideas que a continuación se describen,
muestra la forma en la que se definió la idea de negocio, se representa lo que ha
sucedido antes de comenzar el proceso de planificación del negocio y          resume el
camino evolutivo que transitó la empresa para llegar a su estado actual


La empresa fue consolidada en junio del 2011. Inicio con un personal de tres socios
MICHEL YESID DIAZ CORTES, JOHANA MARCELA PACHON GUERRA, SULEIDY
VIVIVAN CASTRO BARAJAS y un aporte de socios de 60.000 pesos. El nombre
INDUSTRIAS MOLICARNES fue seleccionado ya que demuestra grandeza y se
pretende demostrar que la empresa se basa en embutidos y comidas rápidas, el
slogan “ATRÉVETE A PROBARLO Y SATISFACE TU GUSTO” simboliza lo interesante
y fácil de recordar para nuestro público.


La idea esencial fue escogida por facilidad en el mercado y la experiencia de uno de
los socios, la necesidad y el gusto que existe ante los clientes. La empresa
INDUSTRIAS MOLICARNES al transcurrir el año tuvo una actividad económica
satisfactoria que llevo a este conjunto a encontrar más oportunidades hasta el inicio de
este nuevo año gracias a su éxito y a la pasada feria empresarial. Al finalizar el año se
tomó la decisión de hacer unos cambios en la empresa y se decide conjuntamente
entre los socios el retiro de la estudiante SULEIDY CASTRO, para entonces quedar
dos socios.


En este año lectivo 2012 la empresa tuvo algunos cambios debido a que se
presentaron malos manejos en la contabilidad, donde se llegó al arreglo con el profesor
CARLOS CACERES,          de registrar un ingreso que fue el de la feria empresarial;
actualmente esto nos ha traído problemas para la elaboración del área financiera de la
empresa, se decide que la empresa INDUSTRIAS MOLICARNES va hacer un nuevo
                                            19
control de los estados financieros iniciando 15 MARZO DEL 2012, teniendo como base
el ingreso por 82000 obtenido de la feria empresarial realizada en el año 2011 dejando
este valor como capital económico de la empresa para así con este realizar el nuevo
orden administrativo. Al mismo tiempo cambio de personal haciendo parte de la
empresa WENDY JHOANA VILLALBA SANCHEZ. Y de igual manera, la ubicación
debido a cambios administrativos, ahora la empresa ha sido ubicada en la plaza de
mercado villas de la sal local número siete (7) en el barrio la esmeralda, este cambio fue
un beneficio para la empresa porque el lugar donde se ubica ahora es más grande.


La empresa INDUSTRIAS MOLICARNES cuenta con un proceso de distribución donde
la producción se reparte entre los socios y cada uno de ellos lo ofrece en el barrio en el
que vive,
En periodo de crecimiento se han encontrado clientes fijos y activos para la empresa y
esa oportunidad ha traído un buen nivel de ventas y calidad del producto.


1.1 LLUVIA DE IDEAS DE NEGOCIO
En la siguiente tabla se da a conocer todas las ideas que se tuvieron en mente teniendo
en cuenta el capital que se necesita para la iniciación del negocio. También siendo
innovador diferente al producto de la empresa de los ya existentes en el mercado. Se
encuentra el desarrollo valorado en el proceso de selección de ideas de negocio
teniendo como base veinte ideas propuestas las cuales se reflejan en la siguiente tabla.




                                           20
Tabla 1: LLUVIA DE IDEAS

                            C    Molienda y harina de cereales

                            2    Comidas rápidas

                            3    Cereales y preparados en conserva

                            4    Yogurt y derivados

                            5    Embutidos

                            6    Productos derivados de maní

                            7    Tomates cortados en conserva

                            8    Jalea de tomate

                            9    Vino/jarabes de preparados medicinales

                           10     Suco y pulpa de maíz natural

                           11    Chocolates y bombones artesanales

                           12    Ladrillos tierra y sementó prensado

                           13    Fca.de cosméticos idus .básica y
                                 artesanal
                           14    Reciclaje o mini plantas de basura

                           15    Cercas y mallas en alambres

                           16    Aceites esenciales

                           17    Jugos pasteurizados y embotellados

                           18    Tizanas y te medicinales

                           19    Cremas /puré de hortalizas

                           20    Cremas/ de papa mandioca patata frita




1.2 VALORACION DE LAS IDEAS DE NEGOCIO
En esta tabla se valoran las veinte ideas nombradas en el anterior punto se evalúan de
acuerdo a diecisiete parámetros divididos en tres grupos o criterios.




                                              21
Tabla 2.Vloracion de las ideas
VALORACIÓN DE LAS IDEAS DE NEGOCIO
                                             FILTROS
                                             PERSONALES                                                                                              DE MERCADO                                                                                                                                                                   DE RECURSOS




                                                                                                                                                                                                                                                                                   ¿TENGO ACCESO A LOS CANELES DE DISTRIBUCIÓN?




                                                                                                                                                                                                                                                                                                                                                                                                                               ¿FACILIDAD DE ACCSESO A LA MATERIA PRIMA?




                                                                                                                                                                                                                                                                                                                                                                                                                                                                                                     ¿ES FACIL ENCONTRAR PERSONAL ADECUADO?
                                                                                                                                                                                                                                           ¿TENGO INFORMACIÓN DE LA COMPETENCIA?
                                                                                                                                                                                                    ¿SATISFACE UNA NECESIDAD DE MERCADO?




                                                                                                                                                                                                                                                                                                                                                         ¿TENGO DIPONIBLILIDAD FINANCIERA?
                                                                                                                                                                                                                                                                                                                                                                                             ¿SE PUEDE LLEVAR A LA PRÁCTICA?
CRITERIOS DE EVALUACIÓN
0. NADA




                                                                                                                                                     ¿HAY HUECO DE MERCADO?
                                                                                                                            ¿TENGO PUNTOS FUERTES?
1 A 2. SUFICIENTE                                                ¿TENGO INFORMACIÓN?




                                                                                                                                                                                                                                                                                                                                  ¿PUEDE SER RENTABLE?
3 A 4. POCO                                                                            ¿TENGO CONTACTOS?




                                                                                                                                                                                                                                                                                                                                                                                                                                                                           ¿ES FACILDE UBICAR?
                                             ¿ME GUSTALA IDEA?




                                                                                                                                                                              ¿ES INNOVADORA?
5 A 6. NORMAL
7 A 8. NOTABLE                                                                                             ¿TENGO TIEMPO?
9 A 10. SOBRESALIENTE


                                                                                                                                                                                                                                                                                                                                                                                                                                                                             PROME
IDEAS DE NEGOCIO                             EVALUACIÓN DEL CRITERIO                                                                                                                                                                                                                                                                                                                                                                                                         DIO
1. fca.de molienda y harina de cereales.     9 7       7                                                                                                                                        8                                                                                                                                 8                      9                                   7                                                                             8 8   1
2. fca.comidas rápidas. Y comidas rápidas    7 8       8                                                                                                                                        5                                                                                                                                 8                      9                                   9                                                                             7 8   15
3. de cereales y preparados en conserva.     8   5     7                                                                                                                                        8                                                                                                                                 8                      7                                   7                                                                             8 8   14
4. fca.de yogurt y derivados.                6 9       7                                                                                                                                        6                                                                                                                                 8                      7                                   8                                                                             7 8   14
5. fca. De embutidos.                        8 7       6                                                                                                                                        8                                                                                                                                 7                      6                                   8                                                                             5 8   14
6. fca.de productos derivados de marroca.    8 7       7                                                                                                                                        6                                                                                                                                 8                      8                                   6                                                                             7 8   14
7. fca. Tomates cortados en conserva.        8 8       7                                                                                                                                        5                                                                                                                                 8                      7                                   7                                                                             7 8   13
8. dulce jalea de tomate.                    8 7       8                                                                                                                                        7                                                                                                                                 6                      7                                   8                                                                             7 6   13
9. vino/jarabes de preparados medicinales.   6 7       6                                                                                                                                        6                                                                                                                                 8                      7                                   8                                                                             7 6   13
10. fca. De suco y pulpa de maíz natural.    5 6       7                                                                                                                                        6                                                                                                                                 7                      8                                   6                                                                             7 8   12
11 fca. Dechocolates y bombones              7 6       6                                                                                                                                        4                                                                                                                                 7                      8                                   8                                                                             8 5   12
artesanales.
12. fca. De ladrillos tierra y sementó       5                   6                                         6                                                                                    5                                                                                                                                 7                      8                                   8                                                                             7                     7                                            12
prensado.
13. fca.de cosméticos idus .básica y         6                   8                                         6                                                                                    6                                                                                                                                 6                      7                                   7                                                                             6                     5                                            12
artesanal.
14. fca.de reciclaje o mini plantas de       4                   5                                         6                                                                                    8                                                                                                                                 7                      6                                   7                                                                             6                     7                                            12
basura.
15. fca. De cercas y mallas en alambres.     8                   6                                         7                                                                                    5                                                                                                                                 6                      5                                   5                                                                             6                     7                                            12
16. fca. De aceites esenciales.              5                   4                                         7                                                                                    5                                                                                                                                 7                      7                                   6                                                                             7                     8                                            12
17. fca. Jugos pasteurizados y               4                   6                                         7                                                                                    5                                                                                                                                 7                      8                                   6                                                                             6                     7                                            11
embotellados.
18. fca. de tizanas y te medicinales         5                   4                                         6                                                                                    5                                                                                                                                 6                      7                                   6                                                                             5                     6                                            10
19. fca. De cremas /puré de hortalizas.      5                   7                                         6                                                                                    5                                                                                                                                 7                      8                                   6                                                                             6                     7                                            6.
                                                                                                                                                                                                                                                                                                                                                                                                                                                                                                                                              5
                                                                                                                               22
20. papelería                               8   4      7              8                 6   7   6        7   8     6.
                                                                                                                   4

            1.3. DESCRIPCION DE LAS IDEAS DE NEGOCIO.

            En esta tabla se contempla el final del proceso para elegir la idea del negocio que se
            desarrollará en este proyecto empresarial. La selección es de acuerdo a el resultado, es
            decir, la idea de negocio obtuvo mayor aceptación.

            Tabla 3.Descripción de negocio

          IDEA DE       PRODUCTOS O SERVICIOS       MATERIAS PRIMAS         MAQUINARIA Y            CAPACITACIONES
          NEGOCIO                                                             EQUIPOS

       FCA.EMBUTIDOS    Chorizos                    -Carne molida         -Molino               -Manipulación de
       Y COMIDAS        -Carne para                 -Condimentos          -Embutidora           alimentos
       RAPIDAS          hamburguesa                 -Grasa                -Pesa
                        -Hamburguesas y chorizos    -Pan                  - Moldeador
                        preparados                  -Salsas               -Congelador
                                                    -Queso
                                                    -Tomate
                                                    -Lechuga
                                                    -Cebolla
       FCA. DE                                                                                  -Manipulación de
       CHOCOLATES Y     -Chocolates                 -Bloque de            -Moldes               alimentos
       BOMBONES         -Bombones artesanales       chocolate             -Neveras
       ARTESANALES                                  -Maní

       FCA.DE YOGURT    -Avena                      -Leche                                      -Manipulación de
       Y DERIVADOS      -Kumis                      -Fruta                -Neveras              alimentos
                                                    -Escancia             -Mezcladora
                                                    -Azúcar
       FCA.PAPELERIA    -Útiles escolares           -Distribuidores       -Fotocopiadora        -Manipulación de
                                                                          -Impresora            alimentos




       FCA. JUGOS
       PASTEURIZADOS -Jugos pasteurizados y         -Pulpa de fruta       -Nevera               -Manipulación de
       Y             embotellados                   -azúcar                                     alimentos
       EMBOTELLADOS.                                -empaques




                                                            23
1.4 SELECCIÓN Y CONCLUSION DE LA IDEA.

A continuación se describe la idea de negocio que se desarrollará en este Proyecto
Empresarial:

La idea con mayor aceptación es de EMBUTIDOS Y COMIDAS RAPIDAS ya que de
acuerdo al conocimiento que se tiene se sabe elaborar y aparte que se quiere hacer
para brindarles una satisfacción a los clientes. El producto es consumido por que tiene
buen sabor, por su calidad y esto trae una buena estabilidad económica para la
empresa. Además se tiene el apoyo en el área de conocimientos por parte del señor
LUIS ALVARO PACHON y la señora ANA ISABEL GUERRA ya que tienen un amplia
base en el tema de los embutidos y elaboración de comidas rápidas.

Se cuenta con la selección de proveedores con un alto rango de confianza y calidad.
Asimismo    teniendo en cuenta nuestros estándares de eficacia en el espacio de
producción, con lo dicho anterior mente se puede demostrar que es un producto
elaborado para así manifestar resultados, con grandes patrones de calidad. Hay que
tener en cuenta, que la empresa se destaca por la satisfacción que produce al
consumidor debido a que el producto es elaborado desde que es un embutido hasta la
fabricación de una comida rápida, al mismo tiempo el valor se aproxima al costo de la
materia prima, y así dándole un adecuado precio que sea de agrado para el
consumidor. De este modo mejorando las ventas ofreciendo un producto que sea de
interés al cliente e implementando la oferta para así tener mejores ganancias.

De todas maneras la empresa cuenta con grandes ganancias de producción las cuales
abastecen las siguientes producciones así cada vez aumentando las ganancias,
demostrado anteriormente, logramos obtener de la tabla de recursos en la cual se
muestran el presupuesto a las diferentes herramientas y maquinarias que se necesitan
para la formación de la empresa, esto se observa en los capítulos financieros.

La empresa INDUSTRIAS MOLICARNES cuenta con la asesoría necesaria de
identidades como el SENA, LA CAMARA DE COMERCIO, entre otras.



                                           24
Tabla No 4. FCA.EMBUTIDOS y COMIDAS RAPIDAS

             PREGUNTAS                        SI        NO    NO     NECESITO
                                                             SABE      MAS
                                                                    INFORMACI
                                                                        ON

¿Cree que es viable o factible?               x

¿La inversión corre un mínimo riesgo?         x

¿Posee valor agregado?                        x

¿Cuenta con la asesoría suficiente?           x

¿Conoce los proveedores?                      x

¿Tiene   suficiente      potencial       de   X
mercado?

¿Es mejor que el de la competencia?                           x

¿Conoce la competencia?                       x

¿Tiene calculado un        precio    a   su   x
producto o servicio?

¿Puede mejorar sus ganancias?                 x

¿Cuenta con los recursos necesarios?          x

¿Conoce cuanto        capital   de   inicio   x
necesita?

¿El negocio es legal?                         x

¿Dispongo de tiempo?                          x




                                                   25
Tabla No 5.FCA.De chocolates y bombones artesanales.


             PREGUNTAS                        SI           NO           NO      NECESITO
                                                                       SABE       MAS
                                                                              INFORMACIO
                                                                                   N

¿Cree que es viable o factible?                            X

¿La inversión     corre       un    mínimo                 X
riesgo?

¿Posee valor agregado?                                     X

¿Cuenta con la asesoría suficiente?                        X            X

¿Conoce los proveedores?                          X

¿Tiene   suficiente       potencial     de                 X       X
mercado?

¿Es mejor que el de la competencia?                        X

¿Conoce la competencia?                           X

¿Tiene calculado un precio a su                                X
producto o servicio?

¿Puede mejorar sus ganancias?                 X

¿Cuenta     con         los        recursos                        X
necesarios?

¿Conoce cuanto capital de inicio X
necesita?

¿El negocio es legal?                                      X

¿Dispongo de tiempo?                              X




                                                      26
2. MARCO DE REFERENCIA

Los siguientes marcos representan textualmente la importancia del producto y sus
derivados y la importancia que tienen al nivel universal basándose en la materia prima
la carne, que desde siempre ha sido importante para el mantenimiento de la vida
humana

Las investigaciones requeridas para un buen desarrollo del proyecto se basaron en
sitios de internet, dejándonos satisfechos acerca de la información que requerimos para
la redacción de los diferentes marcos que se van a representar

La empresa INDUSTRIAS MOLICARNES Tiene un gran auge, en la comunidad
zipaquireña, pues se encuentra localizada en un centro de comercialización masivo
para la comunidad la Plaza villas de la sal que ha sido una gran oportunidad por su a
conglomeración que presenta los días de ventas los martes que es el día, en donde la
actividad resulta ser satisfactoria. Y como empresa manejamos los mejores estándares
de seguridad y sanidad para un buen desarrollo del producto.

De igual manera tener un buen proceso ante las normas que tenemos que acatar como
empresa

La empresa al ser elaboradora y comercializadora de embutidos y comidas rápidas,
tiene como debilidad la gran variedad de productos que existen que buscan satisfacer la
misma necesidad

A continuación se darán a conocer los aspectos contextuales, conceptuales, históricos,
teóricos y legales de la empresa INDUSTRIAS MOLICARNES.




                                          27
2.1 MARCO CONTEXTUAL




La empresa INDUSTRIAS MOLICARNES está localizada En la Plaza Villas de la sal en
la esmeralda se considera que este entorno es apropiado para la comercialización y
producción del producto y de acuerdo con esta definición se quiere dar a conocer los
siguientes aspectos:

-Socio económico: se ha visto que en Zipaquirá no hay buenos puntos de
comercialización de algunos productos, gracias a la reforma que se ha visto en este año
se ha encontrado la solución para este problema como lo es la nueva plaza de mercado
villas de la sal ubicada en la esmeralda, se ha logrado subir la estabilidad económica de
algunas empresas.

En referencia se pone la empresa INDUSTRIAS MOLICARNES que ha sido una de las
beneficiadas para su mejoramiento.

-Cultural: en este aspecto se quiere presentar como opinión personal que la cultura en
Zipaquirá ahora se ve presentada en los grupos de referencia como lo son (punkeros,
metaleros, rastas etc.) Y también en las personas en general.

Con la ayuda de la comunidad zipaquireña y en cierta forma de los grupos de
referencia, se ha visto reflejado que este producto que la empresa comercializa es apto
y aceptado por toda la comunidad de Zipaquirá para todo tipo de personas.

-Educativo: en el aspecto educativo Zipaquirá es reconocida por tener instituciones de
un muy buen nivel tanto académico como disciplinario. La institución departamental de
Zipaquirá se caracteriza por ser líder en gestión empresarial y gracias a esto se logró
iniciar la empresa INDUSTRIAS MOLICARNES para lograr un mayor índice de
generadores de empresa en nuestro municipio.

-Ambiental: Zipaquirá se ha visto afectada por la contaminación ambiental pero lo que
hay que reconocer que la mayoría de las empresas comercializadoras y productoras


                                           28
han ayudado al mejoramiento del ambiente rigiéndose por las normas de salubridad
tomando como ejemplo la ayuda principal de la empresa INDUSTRIAS MOLICARNES

-El PEI es el proyecto educativo que elabora cada institución educativa antes de entrar
en funcionamiento y debe ser concertado con la comunidad educativa: estudiantes,
docentes, directivos y padres de familia.

Este proyecto es el derrotero de la institución durante su existencia, aunque es
susceptible de ser modificado cuando la comunidad educativa lo requiera.

"El Proyecto Educativo Institucional debe responder a situaciones y necesidades de los
educandos, de la comunidad local, de la región y del país, ser concreto, factible y
evaluable". Art.73. Ley115/94.

El PEI fue contemplado en la Ley General de Educación de 1994, en su artículo 73.
"Con el fin de lograr la formación integral del educando, cada establecimiento educativo
deberá elaborar y poner en práctica un Proyecto Educativo Institucional en el que se
especifiquen entre otros aspectos, los principios y fines del establecimiento, los
recursos docentes y didácticos disponibles y necesarios, la estrategia pedagógica, el
reglamento para docentes y estudiantes y el sistema de gestión, todo ello encaminado a
cumplir con las disposiciones de la presente ley y sus reglamentos" (Art.73. Ley115/94).

Por Ley, toda institución educativa debe registrar su PEI, y las modificaciones que le
haga, en la secretaría de educación de su municipio o departamento con el ánimo, de
que ésta, pueda hacerle seguimiento (Decreto 180/97).

Los establecimientos educativos que no cumplan con este requisito serán sancionados
con la suspensión de la licencia, si ya están en funcionamiento, o con la negación de la
misma, si son nuevos (Decreto 1860/94).

-La empresa vende su producto a personas entre los 15y 50 años de edad.




                                            29
De acuerdo a este público objetivo la misma comunidad da a conocer la opinión y la
calidad del producto y así tenemos conocimientos previos sobre las necesidades y el
mejoramiento del producto para con el público.

2.4MARCO TEORICO- CONCEPTUAL

La creciente importancia y profundidad de la investigación del procesado de la carne y
de otros alimentos hace necesario que los que dirigen las industrias de la carne e
industrias relacionadas conozcan los métodos, terminologías, y resultado de dicha
investigación, acerca de los embutidos y comidas rápidas.

Un embutido es un alimento que se prepara con carne de cerdo picada y condimento,
dándole normalmente una forma simétrica. La palabra embutido deriva de la latina
salsus que significa salada o literalmente, carne conservada por salazón.

La elaboración de embutidos comenzó con el simple proceso de salado y secado de la
carne. Esto se hacía para conservar la carne fresca que no podía consumirse
inmediatamente. Nuestros antepasados pronto descubrieron que estos productos
mejoraban con la adición de especias y otros condimentos, así también los productos
era más manejable dentro de envases construidos con el tracto intestinal de animales.

La carne es un producto costoso y difícil de conservar en condiciones satisfactorias
para el consumo humano, por esta razón su producción, transformación y distribución
presentan problemas complejos que deben ser resueltos con el mayor cuidado en todas
las etapas del proceso.

“En Colombia hay más de 1200 mataderos para el sacrificio de bovinos, en la mayoría
de ellos las instalaciones formas de trabajo, administración y sistemas de inspección,
permanecen como hace más de 60 años e incluso se han construido nuevos
establecimientos que conservan la metodología y disposición antigua con sus
deficiencias.




                                           30
La carne como alimento masivo debe ser controlada e inspeccionada correctamente,
con el fin de proteger la salud del consumidor, prevenir la difusión de enfermedades
1
    zoonóticas y mejorar el control de calidad de los productos cárnicos.

El procesamiento de la carne dirigido a la producción de embutidos se desarrolla
teniendo en cuanta el tipo de embutidos que requiere el mercado. A continuación se
mencionan a grandes rasgos tres formas de procesamiento de embutidos.

      TIPOS

Embutidos crudos: aquellos elaborados con carnes y grasa crudos, sometidos a un
ahumado o maduración. Por ejemplo: chorizos, salchicha desayuno, salames.

Embutidos escaldados: aquellos cuya pasta es incorporada cruda, sufriendo el
tratamiento térmico (cocción) y ahumado opcional, luego de ser embutidos. Por
ejemplo: mortadelas, salchichas tipo Frank furt, jamón cocido, etc. La temperatura
externa del agua o de los hornos de cocimiento no debe pasar de 75 - 80°C. Los
productos elaborados con féculas se sacan con una temperatura interior de 72 -
75°C y sin fécula 70 - 72°C.

Embutidos cocidos: cuando la totalidad de la pasta o parte de ella se cuece antes de
incorporarla a la masa. Por ejemplo: morcillas, paté, queso de cerdo, etc. La
temperatura externa del agua o vapor debe estar entre 80 y 90°C, sacando el
producto a una temperatura interior de 80 - 83°C.

FABRICACION

Carne

El ingrediente principal de los embutidos es la carne que suele ser de cerdo o vacuno,
aunque realmente se puede utilizar cualquier tipo de carne animal. También es bastante
frecuente la utilización carne de pollo.



1
 zoonóticas: se aplica a todas aquellas enfermedades que pueden ser transmitidas al ser humano por
los animales.


                                                 31
En determinados países debido a las restricciones religiosas determinan en gran
medida el tipo de carne utilizada en la fabricación de embutidos, de manera que suele
ser de vaca mezclada con grasa de oveja.              Los requisitos exigibles a la más reducidos
que para otro tipo de elaborados cárnicos como el jamón y otras salazones similares.

Grasa

    La grasa puede entrar a formar parte de la masa del embutido bien infiltrada en los
magros musculares, o bien añadida en forma de tocino.

    Se trata de un componente esencial de los embutidos, ya que les aporta determinadas
características que influyen de forma positiva en su calidad sensorial.

Es importante la elección del tipo de grasa, ya que una grasa demasiado blanda
contiene demasiados ácidos grasos insaturados que aceleran el 2enranciamiento y con
ello la presentación de alteraciones de sabor y color, motivando además una menor
capacidad de conservación.

Sal

                                             Figura.1.Sal




La cantidad de sal utilizada en la elaboración de embutidos varía entre el 1 y el5%. Los
embutidos madurados contienen más sal que los frescos. Esta sal adicionada
desempeña las funciones de dar sabor al producto, actuar como conservante,




2
 Enranciamiento: es un proceso por el cual un alimento con alto contenido en grasas o aceites se altera
con el tiempo adquiriendo un sabor desagradable.
                                                   32
solubilizar las proteínas y aumentar la capacidad de retención del agua de las
proteínas. La sal retarda el crecimiento microbiano.

                                        Figura .2.Sal




A pesar de estas acciones favorables durante la elaboración de los embutidos, la sal
constituye un elemento indeseable ya que favorece en enranciamiento de las grasas.

Azúcares

Los azúcares más comúnmente adicionados a los embutidos son la sacarosa, la
lactosa, la dextrosa, la glucosa, el jarabe de maíz, el almidón y el sorbitol.

Se utilizan para dar sabor por sí mismos y para enmascarar el sabor de la sal. Pero
principalmente sirven de fuente de energía para las bacterias ácido-lácticas (BAL) que a
partir de los azúcares producen ácido láctico, reacción esencial en la elaboración de
embutidos fermentados.


Nitratos y nitritos

Los nitratos y nitritos desempeñan un importante papel en el desarrollo de
características esenciales en los embutidos, ya que intervienen en la aparición del color
rosado característico de estos, dan un sabor y aroma especial al producto y poseen un
efecto protector sobre determinados microorganismos como Clostridium botulinum.



                             Figura.3.Nitratos y nitritos




                                             33
Condimentos y especias

La adición de determinados condimentos y especias da lugar a la mayor característica
distintiva de los embutidos crudos curados entre sí. Así por ejemplo el salchichón se
caracteriza por la presencia de pimienta, y el chorizo por la de pimentón.

                           Figura.4.Condimentos y especias




Normalmente se emplean mezclas de varias especias que se pueden adicionar enteras
o no. Normalmente no se añade más de 1% de especias. Además de impartir aromas y
sabores especiales al embutido, ciertas especias como la pimienta negra, el pimentón,
el tomillo o el romero y condimentos como el ajo, tienen propiedades antioxidantes.

Tripas

        Son un componente fundamental puesto que van a contener al resto de los
         ingredientes condicionando la maduración del producto. Se pueden utilizar
         varios tipos:

      Tripas animales o naturales: Han sido los envases tradicionales para los
         productos embutidos. Este tipo de tripas antes de su uso deben ser
                                           34
escrupulosamente limpiadas y secadas ya que pueden ser vehículo de
           contaminación microbiana.

     Las tripas naturales pueden ser grasas, semigrasas o magras.

       :

     Tripas de colágeno: Son una alternativa lógica a las tripas naturales ya que
       están fabricadas con el mismo compuesto químico.

     Tripas de celulosa: se emplean principalmente en salchichas y productos
       similares que se comercializan sin tripas.

     Tripas de plástico: Se usan en embutidos cocidos

2.3MARCO HISTORICO




Historia de la carne

La carne ha sido, durante muchos años, parte esencial en la dieta de los hombres. En
los principios de la humanidad, cuando el hombre era básicamente herbívoro, conforme
fue evolucionando se dio cuenta que satisfacía mejor sus necesidades alimentarias al
consumir carne y se convirtió en un gran cazador. Con el paso del tiempo descubrió
que le brindaba mayor cantidad de nutrimentos que si únicamente consumía frutas y
verduras y buscó otra forma de proveerse de ella. Los antropólogos afirman que el
hombre comenzó a domesticar animales para satisfacer esta necesidad desde el año
9000 antes de Cristo. El cerdo fue domesticado alrededor del año 7000 a.C. y la res por
el año 6550 a.C.



Especialmente en los hombres de la cultura occidental, la carne sigue siendo el platillo
principal de su dieta. Sea res, cerdo, pollo, etc., y sea músculo (carne) u órgano como
el hígado, los sesos etc.



Las preocupaciones actuales sobre la grasa en la dieta han hecho que los
                                           35
consumidores demanden menos grasa en los alimentos y la industria de la carne ha
respondido a esta tendencia. Se calcula que la carne de res que se vende en la
actualidad es 27% más magra que la que se vendía hace 20 años. Cualquiera que haya
saboreado alguna vez un jugoso y bien marmoleado 3ribeye, sabe que la grasa lubrica
la carne haciéndola más suave y húmeda, al tiempo que desaparece con la cocción.
Dado que la grasa tiene un efecto directo sobre el sabor y la jugosidad, estas nuevas
carnes magras deben manejarse de manera diferente, pues se resecan fácilmente y se
convierten en productos incomibles si se cuecen en exceso. Usted puede suponer que
a menos que el recetario se haya escrito en los últimos 10 años, los tiempos y
temperaturas de cocción para las carnes estarían, obsoletos.




La figura del carnicero es otro cambio significativo en la industria de la carne. Aquél
hombre calificado con deseos de ayudar a su clientela ha sido reemplazado por una
presencia invisible que misteriosamente rebana, muele gracias a las plantas
procesadoras.

En el trasporte masivo de la carne se embarca en forma de canales, medias canales o
grandes trozos conocidos como cortes primarios. La habilidad de un 4tablajero para
destazar los cortes de venta al menudeo, como filetes, cortes para hornear, carne para
guisado y carne molida, dependían de su conocimiento de la anatomía de cada animal
de    su    entendimiento        entre     la    estructura      y   textura     de     sus     músculos.


Hoy en día, los tablajeros son profesionales de la carne que proporcionan al
consumidor beneficios en higiene y calidad en la carne que compramos en los
supermercados y que llega a nosotros a través de distintos restaurantes.




3
  Ribeye: es un filete de carne de la costilla de vacuno. Cuando se corta en filetes, el Ribeye es uno de
los más populares, jugosos, y caros en el mercado.
4
  Tablajero: Aunque en la actualidad ha pasado a definirse como carnicero, sobre todo en el español de
América
                                                     36
2.5MARCO LEGAL

Este punto hace referencia a las normas vigentes o requisitos que influencian o que
permiten el buen funcionamiento de la empresa, además da a conocer la clasificación
de las empresas, clasificación de las sociedades, cómo se constituye y formaliza una
empresa legalmente para su puesta en marcha.

LEYES PARA EL MANEJO DE PRODUCTOS CARNICOS
Ley No. 53, que deroga y sustituye la Ley de Incentivo Ganadero y Avícola de
Protección a los Consumidores .No. 527, del 4 de diciembre 1964.G.O. No. 9012,
noviembre 19, 1966.
EL CONGRESO NACIONAL
En Nombre de la República
NUMERO 53
Que el propósito del Gobierno de lograr que el pueblo Consuma en óptima condiciones
de higiene y salubridad y a los precios más bajos solo es factible si se establece un
efectivo control de los sitios de sacrificio del ganado y del expendio de la carne; Que por
atrapárteles preciso mantener las Disposiciones vigentes sobre el incentivo ganadero y
avícola así como de protección a los consumidores, pero dictando nuevas disposiciones
legales que permitan a los ayuntamientos percibir ingresos por concepto de la matanza
de animales y el expendio de carnes, con el objeto de contribuir al aumento de los
recursos económicos de esos organismos, a fin de que puedan llevar a cabo sus
programas de desarrollo.
HA DADO LA SIGUIENTE LEY:
Art. 1.- Los ayuntamientos quedan autorizados a cobrar un centavo
(RD$0.01) por cada libra de carne limpia, o sea en canales, del ganado vacuno,
porcino, caprino y ovino que sean sacrificado en los mataderos municipales o en los
sitios autorizados para la matanza en las zonas rurales.
Párrafo.- Cuando se utilice un vehículo propiedad de los ayuntamientos
Para el transporte de la carne, los refrigeradores u otro equipo independiente del que
corresponde exclusivamente a la matanza, el usarlo deberá pagar esos servicios de
conformidad    con    la   tarifa   que   establezca   por   Resolución   el   ayuntamiento
                                              37
correspondiente, previa aprobación del Comité Ejecutivo de la Liga Municipal
Dominicana.
Art. 2.- En los municipios donde se instale algún matadero particular, el
Ayuntamiento podrá establecer arbitrarios, mediante Resoluciones aprobadas por el
Comité Ejecutivo de la Liga Municipal Dominicana, a los productos obtenidos con la
industrialización de la carne.
Art.3.- Se declara libre el tráfico de las carnes en todo el territorio del País, sujeto al
cumplimiento de las disposiciones sanitarias que rigen el Sacrificio, expendio,
procesamiento y conservación de las mismas, Estará sujeto el cumplimiento de las
disposiciones legales vigentes del traslado
Del ganado en pie y pieles.
Art. 4.-La Dirección General de Control de Precios fijará los precios Máximos para la
venta de carnes a los consumidores, tomando en cuenta las diferentes clases, cortes y
empaques de las carnes, y velará por el estricto cumplimiento de estas disposiciones.
Art. 5.- El sacrificio de ganado deberá hacerse en los mataderos Municipales o en
mataderos particulares que reúnan las condiciones sanitarias indicadas en los
Reglamentos vigentes, sobre inspección de mataderos, ganados, carnes y sus
derivados destinados a la alimentación humana. Se editará, por la Secretaría de
Agricultura, una Cartilla Sanitaria sobre enfermedades de los animales, que será
enviada a las autoridades correspondientes de todo el país para que comprueben la
buena salud de los animales de matanza.
Párrafo.-Los ayuntamientos y Juntas de Distrito Municipales quedan
facultados para clausurar, de común acuerdo con las autoridades de Salud y
Previsión Social, todos aquellos mataderos de animales destinados al consumo
público, que existen en su jurisdicción y que no reúnan las condiciones
requeridas por las leyes sanitarias.
Art. 6.- Los que sean sorprendidos sacrificando animales para el consumo público en
mataderos clandestinos, en violación a lo dispuesto en la presente Ley, serán
castigados con las penas establecidas en el Art. 13 de esta Ley.




                                              38
Art. 7.- Queda prohibido el sacrificio de ganado hembra que se considere Apto para la
reproducción y de animales jóvenes en estado y condiciones de desarrollo, que no
alcancen por lo menos a 250 kilos de peso. Sin embargo, se pre emitirá el sacrificio de
vacunos de peso inferior, los casos de animales cuyas condiciones de deficiente
desarrollo no le permitan obtener dicho peso. Esta excepción será comprobada por
certificación de veterinarios en las ciudades, por con constancia de las autoridades
municipales en los municipios y rurales en los campos.
Art. 8.- La inspección de los animales destinados al sacrificio deberá ser Hecha por un
veterinario del Ministerio de Agricultura o del Ministerio de Salud y Previsión Social, o
por un representante de este último Ministerio. En las zonas rurales donde no existen
estos funcionarios las inspecciones serán realizadas por los Alcaldes Pedáneos.




                                           39
3. PLAN DE NEGOCIO



3.1 RESUMEN EJECUTIVO:

El estado actual de la empresa INDUSTRIAS MOLICARNES es satisfactorio. Puesto
que en este nuevo año, se han presentado más oportunidades como lo son el cambio
de local, que antes se encontraba en el local #1 de la Plaza villas de la sal en Zipaquirá
y actualmente nos encontramos en el local #7 A Unos metros del anterior.

Hay momentos de grandes beneficios para la empresa como lo son las fechas
especiales, como los días festivos días familiares donde el ambiente social es positivos,
que de cierta manera son la que ayudan a tener una actividad económica favorable.

Actualmente la empresa produce 2 tipos de productos (carne para hamburguesa y
chorizo), que han sido los dos productos más experimentados por la comunidad y por la
calidad que el producto representa. Como empresa ya tenemos ciertos reconocimientos
por parte de la comunidad por la buena calidad que se representa el nuestros productos
y la eficacia que señalamos como vendedores y la buena atención que ofrecemos

La empresa, brinda sus servicios en la plaza villas de la sal barrio la Esmeralda, con
horarios activos 12:30 am a 5:00 pm los días jueves, Cuenta con una lista de clientes
fijos y también brinda su producto a microempresas, famas y en especial a personas
que se acerquen al punto de venta, bien sea por adquirirlas de manera Bruta (la carne
pre cocida) o Ya en si lo que es la Hamburguesa preparada

Los precios que ofrecemos están basados en la elaboración del producto, donde se
busca una reacción positiva por parte de los clientes que hoy en día consideramos
como fijos y actualmente, concluimos que los precios fueron favorables, el precio fijado
a los productos, pasaron por varios pasos para llegar a su posición que se explican mas
adelante en el transcurso del proyecto.




                                           40
 Carne para hamburguesa precocida, valor unidad = $1000

    Hamburguesa preparada consta de: pan, queso, lechuga, tomate, Cebolla
       salsas, papas = $2500

Actualmente, la empresa mantiene un reconocimiento importante, en la zona donde se
comercializa, nuestro producto como favorito entre otros competidores como los
vendedores de pizza que se encuentran cerca de nuestra ubicación, pero aun así
encontramos que nuestro interés, está siendo cumplido con gran éxito el cual es el
satisfacer al cliente

Las ventajas con las que la empresa cuenta son el lugar donde está ubicada ya que es
un centro masivo de comercialización social de la cuidad de Zipaquirá. La calidad del
producto que se diferencia de los demás por su cordialidad con la que se trata a los
clientes.

3.1.1 Misión

La empresa INDUSTRIAS MOLICARNES ofrece los mejores productos en innovación
y calidad, teniendo como eje central la satisfacción y necesidad del cliente   y así
generando un mejor beneficio económico y un bien social, donde de forma pública nos
damos a conocer socialmente como una productora y distribuidora a la hora de
favorecer al comprador

3.1.2 Visión.

En el año 2013, la empresa INDUSTRIAS MOLICARNES se destacara con gran éxito
por su compromiso y atención a los ciudadanos de la ciudad de Zipaquirá. Nosotros
como empresa asumiremos la responsabilidad de satisfacer a la comunidad entera.
Será además un proceso de innovación empresarial, creativa y económica para el éxito
corporativo. Y con esfuerzo y dedicación demostrar en cifras lo que se ha venido
desarrollando




                                         41
3.1.3 Objetivos.

A continuación se muestran los objetivos específicos y generales que da a entender los
propósitos para el éxito.

3.1.3.1 Objetivo General.

Satisfacer la comunidad entera contando con un producto innovador y de alta calidad
teniendo como base el buen servicio al cliente. Crecer como una empresa exitosa en la
producción y comercialización de embutidos y comidas rápidas,

3.1.3.2 Objetivos Específicos.

•     Dar a conocer el producto por su calidad y gran contenido nutritivo

•     Ser una empresa, con mejor intención y calidad de personal

•     Buscar los conocimientos necesarios para el mejor manejo de los productos

•     Mantener nuestro establecimiento aseado para la comodidad del cliente

•     Hacer promociones que atraigan

•     Generar confianza ante los consumidores zipaquireños.

3.1.4 Justificación.
Esta idea se desarrolló porque se encontró la oportunidad de satisfacer las necesidades
y los gustos del público. También se proporcionó por querer encontrar los aspectos más
importantes que conformara una sociedad empresarial. Escoger una idea con
innovación que ayude en el aspecto ambiental y ecológico, aparte ser los primeros en la
venta y el consumo de los embutidos en la sociedad y con esto también se ve
asegurada la actividad económica.
Este proyecto surge para demostrar lo que se ha llevado a cabo en el transcurso de
estos dos años de manera textual,
De igual manera Mostrarle al público nuestra capacidad de elaborar, un producto de
calidad y con un buen sabor que lo sepa distinguir de los demás Y así logrando un
beneficio por parte de la empresa y hacia los clientes.
                                           42
Para ofrecer un producto de buena calidad en el mercado se piensa implementar un
método de producción alternativo como el uso de diferentes tipos de carnes para
elaboración de la hamburguesa. Y así mejorar las ventas y los ingresos económicos, y
al mismo tiempo que se proporciona al consumidor un producto de buena calidad, que
le aporte los requerimientos nutricionales adecuados.

3.2 PLANIFICACIÓN ESTRATÉGICA

La empresa se centró siempre para ser la primera en el mercado, por esto una de las
estrategias que Se utilizó fue el observar la competencia y gracias a esto se llegó a
elaborar una publicidad innovadora y llamativa que lograra cautivar a los clientes y la
rentabilidad fuera más que la de la competencia. Viendo así oportunidades más sólidas
y hacer que las metas se vean más allá de aspiraciones.

3.2.1Análisis del entorno.

Cada espacio en el que la organización ha sido desarrollada hasta el momento tiene
como base un largo listado de información que nos ha sido útil para poder conocer el
entorno de trabajo.

Bases, como La información acerca del producto no solo eso todo lo referente que se
demuestre en los procesos y el la información sobre la forma de producción.

Una gran ayuda también para Esta empresa es el desarrollo y las capacidades que
posee uno de los padres de los socios que nos han servido demasiado para la
elaboración de este proyecto cabe destacar que cualquier espacio donde se desarrolle
cualquier organización es de vital importancia, ya que en el entorno se encuentran
factores clave y decisivos. Estos entre otros pueden ser los clientes, que son la base de
la vida financiera de la empresa, la competencia, que es clave para calcular nuestro
nivel de calidad, además de la búsqueda de oportunidades en el mismo entorno.

3.2.1.1 Análisis del macro entorno.



                                           43
En el análisis del macro entorno se da a conocer todas las estrategias y métodos que
se pueden utilizar en el desarrollo nacional viendo que la empresa se puede dar a
conocer en factores económicos, políticos, social y tecnológicos, donde se da la
motivación a una buena labor.

En Colombia, tradicionalmente se han considerado dos tipos de 5bovinos: de carne y de
leche. Sin embargo hay un tercer tipo que ha tomado mucho auge, no solo aquí, sino
también en la mayoría de países tropicales, debido a las necesidades económicas,
culturales, sociales y es el ganado de doble utilidad, aquel tipo de ganado que produce
carne y leche simultáneamente. La ganadería bovina del país cuenta con una población
estimada de 26.186.194, y así genera dos Productos fundamentales en la nutrición de
la población humana: carne y leche. La producción de estos alimentos se realiza con
base en diferentes sistemas de producción ganadera con características específicas.
Se considera que un sistema de producción agropecuaria es una combinación de
factores que actúan como un todo y que interactúan entre sí para obtener de manera
consistente uno o más productos viables y armónicos con la sociedad y el ambiente
(Ruiz M. E. 1987). En el caso de la ganadería bovina, los factores que actúan como un
todo son los socioeconómicos y agroecológicos. Los productores en la búsqueda de
maximización de sus ingresos, venden el producto; a partir de estas salidas del sistema,
el ganadero crea una base de infraestructura y de recursos económicos y bióticos que
permiten alcanzar su objetivo. Por eso, la clasificación de sistemas de producción es
realizada con el criterio del producto que sale a la venta. Teniendo en cuenta lo anterior,
se puede decir que la ganadería bovina está representa da por tres grandes sistemas
de producción: El sistema de producción de leche, el sistema de producción de carne y
el sistema de producción de doble propósito.




5
 Bovinos: Se aplica al animal mamífero rumiante, de una subfamilia de los bóvidos, de cuerpo grande y
robusto, generalmente con cuernos, el hocico ancho y desnudo y la cola larga con un mechón en el
extremo, como el toro, la vaca o el buey.
                                                  44
En la vida Social se destaca el consumo de Comidas rápidas por ser una fácil opción
para su consumo. La existencia de varias leyes para el consumo de estos productos,
tienen como fin el buen control de estos para un tener un gran desarrollo Mejorando
casa vez más los estándares de calidad propuestos.
Factores económicos

Hacer un estudio de mercado para alcanzar información de los hábitos de consumo del
sector al cual se orientará la producción, analizar la variedad y calidad de embutidos,
estimar los volúmenes y vías de comercialización.

La Selección del lugar adecuado donde se instalará el local de embutidos, teniendo en
cuenta: Clima: Por ejemplo, en países con diferencias climáticas importantes, sería más
conveniente escoger zonas con temperaturas más bajas y clima estable.

Repercusiones sobre el medio ambiente: Evaluar el tratamiento y eliminación de aguas
residuales, el control de olores y gases.

Un estudio realizado, en Diciembre de 2006 el colombiano promedio consumió
$349.682 pesos mensuales, de los cuales $1.631 fueron para CARNES FRÍAS Y
EMBUTIDOS. Esto significa el 0,4627% de su consumo mensual (6pocket share). Al
sumar todos los consumidores determina un mercado total de $76.487.244.277 de
pesos para ese mes, siendo este el 100,0000% del total del consumo nacional del
mismo. Esta es su composición por grupos de capacidad de compra: Tabla de consumo
total hay una variación de 10,26% en el consumo local, frente a un 10,26% del consumo
nacional.

Según los datos expuestos Anteriormente nos beneficia, ya que encontramos
información que nos ayudan a saber el punto en el que se encuentra el producto en
nuestro país

Factores políticos:



6
Pocket share (cuota de bolsillo).
                                            45
Nuestro país goza de una muy buena estabilidad política, por lo cual, la estabilidad
económica es también muy favorable.

Cabe señalar además que la política de modernización del sacrificio en Colombia, está
diseñada bajo el criterio de “regionalización” que favorece la instalación de frigoríficos
en zonas geográficas estratégicas, cercanas a los más importantes centros de
producción del país, lo cual permite que en una sola planta se acopie un volumen
significativo de animales para sacrificio, generando así incrementos en la capacidad de
producción de carne, mayores niveles de eficiencia y la posibilidad de disponer de
productos de alta calidad que cumplan con todos los estándares sanitarios necesarios
para abastecer el mercado nacional e internacional.

Colombia cuenta con cerca de 40 millones de hectáreas en ganadería, de las cuales
más de un 60% se           encuentran en zonas de trópico bajo, lugar propicio para el
desarrollo de la raza Cebú. De los 23,6 millones de cabezas del 7hato nacional, por lo
menos el 25% es Cebú o tiene genética cebuína .Dentro de las razas cebuínas, el
Brahmán colombiano, ideal para la producción de carne en condiciones tropicales, se
destaca por tener la genética de la más alta calidad en el mundo. El trabajo de
selección y mejoramiento genético sistemático, ha permitido el desarrollo de unas
mejores masas musculares y unas                  condiciones excepcionales en materia de
adaptación, productividad y rentabilidad para el negocio ganadero.

De hecho, en la actualidad la Asociación Colombiana de Criadores de Ganado Cebú
(Asocebú) es la más grande del mundo en registros de la raza brahmán y sólo en
2006 superó las 52 mil solicitudes de certificación de la pureza de los animales.

Con las cifras anteriores se demuestran los Estándares de calidad que se encuentran
en la producción y el control del ganado en el país.




7
 Hato: refiere al conjunto de cabezas de ganado, como bueyes, vacas, ovejas, etc. En el mismo sentido,
puede también referir a la hacienda de campo destinada a la cría de toda clase de dicho ganado.
                                                 46
Factores tecnológicos:

La tecnología avanzada de hoy en día, facilita y mejora los procedimientos de nuestra
empresa. Además, Internet nos ha proporcionado muchas ventajas, ya que con la
página web de nuestra empresa la gente nos puede conocer a través de éste medio,
comprar mediante venta en Internet o solicitar información sobre nuestros productos.

Las mejoras en el transporte también influyen en nuestra empresa. Con estos avances
tan mejorados, nuestros consumidores dispondrán de todos los productos y servicios
que necesiten en el menor tiempo posible, proporcionando la máxima rapidez posible
para bien, de nuestros. Clientes. También. Se dispone de una amplia gama de
productos nuevos que enriquecen a nuestra tienda.
En los últimos años se han introducido diversos cambios en el tratamiento y
conservación de los alimentos, muchos de ellos encaminados a satisfacer los nuevos
requerimientos del consumidor. Esto ha supuesto tanto la modificación de tecnologías
tradicionales, como la implantación de nuevas tecnologías. Así en el sector cárnico, se
están comercializando diversos productos tratados con altas presiones 8hidrostáticas,
cocción a vacío y envasados en atmósferas protectoras. La aplicación de tales
tratamientos puede conllevar cambios en la naturaleza de los productos, asociados con
el desarrollo de ciertas reacciones químicas y bioquímicas, capaces de alterar pautas
de deterioro, afectando potencialmente a algunos aspectos relacionados con la calidad
y la seguridad alimentaria. Este es el caso de las 9aminas biógenas, cuya presencia
supone un riesgo toxicológico para ciertos consumidores.
El desarrollo de este proyecto ha ayudado a entender el verdadero alcance de
aplicación de estas tecnologías en la calidad y seguridad de la carne y los productos
cárnicos (salchichas Frankfurt, jamón cocido, chorizo, longaniza, pechuga de pollo, etc).
Se ha avanzado en el estudio de los factores tecnológicos microbiológicos, bioquímicos



8
 Hidrostática :Rama de la Física que estudia todo tipo de fluido sobre el cual se ejerce una presión llama
hidrostática
9
  Animas biogenicas: Las proteínas y aminoácidos de los alimentos pueden sufrir cambios bioquímicos
que las transforman en aminas biógenas. Las aminas biógenas pueden formarse por la actividad
enzimática de los tejidos alimenticios o de microorganismos que lo contaminan.
                                                   47
y sensoriales que condicionan la formación de aminas biógenas en carne y productos
cárnicos tratados mediante dichas tecnologías.
Los resultados de este proyecto pueden ser de gran utilidad para el sector de la
industria cárnica, ya que los resultados permiten:
 Determinar la presencia real de aminas biógenas en carne y productos cárnicos
comerciales tratados con nuevas tecnologías de procesado y conservación.
 Establecer las condiciones óptimas de aplicación de tecnologías de procesado y
conservación como las altas presiones, cocción a vacío y atmósferas protectoras en
carne y productos cárnicos para la obtención de un producto más adecuado y seguro
desde el punto de vista tecnológico microbiológico y sensorial.


Determinar los factores tecnológicos y de conservación derivados de estas tecnologías
que condicionan la formación de aminas biógenas, del desarrollo de microorganismos
                                                                             10
productores de estas aminas y en su actividad aminoácido                       descarboxilasa en los
distintos productos de origen cárnico obtenidos de la aplicación de estas tecnologías.
Con ello se garantizaría la disponibilidad de alimentos más seguros y sobre todo se
disminuiría el riesgo de toxicidad para poblaciones inmunodeprimidas como los
ancianos, los niños o personas con tratamientos de antidepresivos que cada vez son
mayores en nuestra sociedad actual.


Factores socio demográficos.

En los países desarrollados, la renta y el precio contribuyen cada vez menos a la
explicación de la demanda de productos cárnicos, mientras factores de carácter
cualitativo como las preferencias, valores y actitudes del consumidor, juegan un papel
cada vez más importante (Besch, 1980; Capps y Schmitz, 1991; Meulenberg y
Steenkamp, 1991; Connor, 1994; Bansback, 1995). Hasta hace dos décadas, parecía
todavía justificado el supuesto de que dichas variables cualitativas ejercían muy escasa
influencia en el comportamiento del consumidor. Para la investigación del consumo de
carne era suficiente la consideración de la renta.

10
  Descarboxilasa: Enzima respiratoria que produce la eliminación del grupo carboxilo, o de dióxido de
carbono, de un aminoácido.
                                                    48
Colombia es en Latinoamérica, el cuarto país productor de cabezas de ganado,
superado por Brasil, Argentina y México.

Factores Culturales:

Principalmente se da a conocer el comportamiento de compra de las personas en el
momento de adquirir carnes embutidas, para la alimentación de la familia, queremos
conocer todos los factores externos e internos que influyen en el momento de la
compra, para esto tendremos en cuenta el lugar de compra, los hábitos alimenticios, las
actitudes en el momento de compra, el precio, si prefieren los embutidos de res o cerdo
teniendo en cuenta que la clase de embutidos que tienen más acogida en los niños
menores de 12 años que son las hamburguesas, chorizos.

Factores legales:

El gobierno colombiano cuenta con múltiples incentivos económicos y arancelarios para
el empresario que        desee incursionar en el mercado; apoyados por Fedegan,
Agremiación encargada de defender los intereses de sus asociados y de desarrollar
programas de beneficio común, tanto para el productor, como para el consumidor final.
(Ver anexo D), así demostrando los estándares de calidad a los que se vienen a
incentivar en las áreas sacrificio.

En la Institución Educativa Municipal nos han venido presentando e informando los
diferentes factores legales que nos socorren en este proceso de formación de empresa
como la ley 1014“de fomento a la cultura del emprendimiento” (Ver anexo E).

3.2.1.2 Análisis del micro entorno:

Gracias a la reforma de esta empresa ahora llamada frigorífico de Zipaquirá la empresa
INDUSTRIAS MOLICARNES tiene como opinión que esta no se verá afectada por la
falta de insumos para la producción.

EFZ es una Empresa Pública de la orden territorial dedicada al sacrificio y desposte de
ganado mayor, menor así como comercialización de ganado en pie y red de frío.
                                           49
UBICACIÓN: La dirección de la empresa es Avenida industrial, Kilómetro 1 vía Bogotá,
Zipaquirá.

La reubicación de la plaza de mercado fue histórica, los comerciantes y compradores
ahora tienen un lugar seguro y con mejores condiciones a nivel de infraestructura para
la comercialización de los productos. La cubierta de la plaza de mercado “Villa de la
Sal”, una de las obras más importantes que se realizan en este lugar, es una realidad
que beneficiará a los zipaquireños y a los comerciantes en general. Dicha obra tendrá
un inversión de 800 millones de pesos

Además de esto, La nueva Plaza de Mercado cuenta con zona de carnicería y
enfriamiento de alta tecnología y con una zona adecuada con módulos individuales para
venta de ropa de los comerciantes de la antigua Galería de la Plaza. Así mismo, un
sector destinado a la venta de comida típica.

Este centro es importante ya que culturalmente la población zipaquireña determina un
día a la semana para realizar sus compras mercantiles el día aleccionado es el día
martes y así generando más ventas en este centro de comercio

3.2.1.2.1 Análisis de la demanda.

Principal mente se dio a conocer una serie de procedimientos para ver el sector el cual
se Iba a establecer la empresa. Con la base de estos procedimientos se pudo dar a
conocer la empresa y así destinar los productos, para el tipo de sociedad que allí se
encuentra. Con ayuda del nº muestra y unas encuestas se pudo dar cuenta que la
empresa estaría bien situada para el mejor servicio de los clientes de este sector.

En Zipaquirá Una ciudad con gran potencial, en comercializar Tiene grandes escapes
en el mercado Para nosotros Una Empresa de comidas Rápidas Se tiene la finalidad de
satisfacer ¿Cómo?: Entrando en el mercado De las comidas por ejemplo La población
Zipaquireña   se abastece de un número de Empresas de comidas Rápidas Las
personas tienen más seguridad al consumirlos Cuando tienen el apoyo del municipio, el



                                           50
simple hecho de aparecer en un sitio web a lado se varias empresas, dan seguridad y
más libertad para escoger y así posicionándose en el mercado por Su calidad.

3.2.1.2.2 Análisis del sector.
Principal mente se dio a conocer una serie de procedimientos para ver el sector el cual
se Iba a establecer la empresa. Con la base de estos procedimientos se pudo dar a
conocer la empresa y así destinar los productos para el tipo de sociedad que allí se
encuentra. Con ayuda del nuestra muestra y unas encuestas se pudo dar cuenta que la
empresa estaría bien situada para el mejor servicio de los clientes de este sector.

En lo que corresponde a Zipaquirá participa una gran cantidad de distribuidoras ya que
tienen contacto con las grandes empresas productoras de embutidos y comidas
rápidas, entre las cuales las distribuidoras o marcas más reconocidas se encuentran:
zenu, rica, ranchera, suizo.



La estructura productiva del sector cárnico en Colombia inicia con la cría y engorde de
ganado vacuno, ganado porcino, aves de corral y especies menores, continúa con el
transporte, sacrificio, corte, congelación y comercialización de estos para la colocación
de carnes en el mercado final, en los últimos años esta estructura se ha destacado
por los   cambios significativos que ha experimentado         la ganadería y avicultura
colombiana, en parte gracias a la entrada en vigencia del decreto 1500 del año 2007
destinado a transformar el sector, en la forma de producción, distribución y consumo de
carne, pollo, huevos y sus derivados, creando un sistema de inspección, vigilancia y
control, obligando a todos los actores a la modernización de todos los procesos de la
cadena que incluyen los frigoríficos, Mataderos tecnificados y establecimientos
industriales de alta tecnología. El sector cárnico no fue ajeno a la crisis experimentada
entre los años 2008 y 2009, pero a diferencia de los demás sectores donde la crisis
empezó a mediados del año 2008, para los cárnicos, sobre todo para los avicultores y
porcicultores empezó desde principios del año con el incremento del precio de las
materias primas maíz amarillo y frijol de soya, además del comportamiento de la tasa de
cambio y la situación política con Venezuela, país al que históricamente Colombia le ha
enviado más cárnicos.
                                           51
3.2.1.2.3Análisis de la competencia.
                           Tabla No 6 Análisis de la competencia
      Nombre                      Producto              Competencia directa   Competencia indirecta
     Chori arepa                  Chorizo                       X
      Gikendely              Hamburguesa                        X
      Pio rico               Hamburguesa                        X
     Mackdonal                                                                         x


De acuerdo al análisis de la competencia se ha podido ver que hay comerciantes
directos como famas y algunos puestos que comercializan el mismo producto pero con
diferente calidad. El producto que la empresa ofrece a diferencia de la competencia es
favorable por su precio el servicio hacia los clientes y que la imagen de la empresa es
llamativa y conservadora frente
A la competencia.

En este análisis cabe aclarar que hay que identificar los principales participantes y
competidores       potenciales;    análisis   de        empresas    competidoras;    Relación    de
agremiaciones existentes; Análisis del costo de mi producto/servicio frente a la
competencia.
3.2.2 Análisis de la empresa:

A continuación se realizará un análisis de la empresa abarcando todos los aspectos que
la afectan tanto positiva como negativamente.
Es analizada principal mente a las                 pérdidas y ganancias          de la empresa,
económicamente la empresa INDUSTRIAS MOLICARNES es muy factible porque se
da a conocer los diferentes productos para las personas y no hay pérdidas en la
empresa.

En este análisis se debe evaluar el entorno financiero, ver las tendencias del mercado,
analizar políticas y medidas gubernamentales, así como observar las tendencias
tecnológicas. También se deben evaluar los clientes, la competencia, y proveedores.

3.2.2.1 Ventajas competitivas propuesta y de valor.

                                                   52
La ventaja competitiva de estos productos es en la venta, siendo esta una idea de las
más innovadoras para la ciudadanía porque este producto es de muy buena calidad y
con la ubicación lo que nos permite tener una buena visibilidad para los consumidores
siendo que el producto sea vendido. También en este punto se encuentran las ventajas
más destacadas (comerciales, técnicas, operacionales, financieras, etc.)
Entre las cuales se encuentra:
Precios económicos:
Es precio se determinó teniendo en cuenta los valores y las utilidades necesarias para
la elaboración y la producción de nuestro producto.
Calidad:
El producto se destaca por       su buen control en las aéreas de producción, por su
presentación.
Buena atención al cliente
La empresa muestra gran capacidad de los socios ya que nos centramos en una buena
atención para una buena calificación ante el cliente.
Buena ubicación:
En un centro de conglomeración económica y productiva de la ciudad “PLAZA VILLAS
DE LA SAL”
Unión y participación por parte de los socios
La colaboración que ejerce cada uno de los socios para llevar acabo cada paso que la
empresa necesite.




3.2.2.2 Potencial de mercado en cifras:
Zipaquirá es un municipio que ofrece ventajas para el desarrollo del proyecto, ya que su
posición geográfica ha determinado que sea el centro del país tanto a nivel
departamental, como entre los países. Además se facilita por la producción de materias
primas para la industria, en los que se pretende vender embutidos.
                                            53
El potencial de mercado está representado en hombres y mujeres desde los 15 años
hasta los 50 años, que se encuentra ubicado en los barrio barandillas, la florida, las
villas donde hay 678casas, en ellas se encuentra                         un promedio de tres a cuatro
personas para un total de 2.373 personas. Con esto concluimos que nuestro potencial
de mercado en el sector donde se encuentra ubicada la empresa “INDUSTRIAS
MOLICARNES” es de un total de 2.373 personas.
3.2.3 Análisis Dofa

Este es un análisis muy específico que estudia las                           fortalezas, oportunidades,
debilidades y amenazas de una empresa ante el mercado en la sociedad.
                                      Tabla No 7 Análisis Dofa
                                                                                         Amenazas
                                    Oportunidades
                                                                            La competencia del sector
                                    Créditos por parte de Familiares.       Enfermedades
              DOFA                  Capacitación.                           No tener la materia prima
                                    Tener un ahorro                         No tener orden en los
                                    Reservado.                                 Libros contables.
                                    Tener un producto Diferente y
                                    llamativo                               No tener clientes fijos.
                                                                            Tener pérdidas del producto que
                                                                            ofrecemos
                                                                            Tener deudas en bancos,
                                                                            proveedores etc.
                                                                            No tener liderazgo
                                                                            No tomar buenas decisiones para la
                                                                            empresa.




            Fortalezas                              E.FO                                    E.FA

Mejorar cada vez más Las técnicas   - Mejorar gracias al apoyo brindado     Elaborar productos de calidad
de Producción.                      por nuestros familiares optimizando     teniendo perdidas por el
Conocimiento de la técnica.         las técnicas de producción.             vencimiento del producto.
Elaboramos productos de calidad y
agrado para nuestros clientes.      - Gracias a las capacidades             Pensar bien la toma de decisiones
                                    obtenidas vamos mejorando cada          para el aumento de nuestros
                                    vez más la calidad de nuestros          productos.
                                    productos.
           Debilidades                               E.DO                                   E.DA
                                    - Cuando tengamos la déficits,          - Mala organización del libro contable
Falta de producción                 contar con la falta de producción       produciendo problemas en los
Escasos recursos Económicos         contar con los ahorros reservados.      recursos de la empresa.
Conocer los cargos                  - La ayuda por parte de nuestros        -Usar medios de comunicación y
                                    familiares en momentos de               publicidad darle un mejor
                                    dificultades económicas.                reconocimiento de la empresa.



                                                     54
Como se puede observar, en el análisis Dofa, se obtuvieron diferentes estrategias para
controlar los aspectos negativos y conservar los mejores aspectos.

3.2.4 Concepto de producto o servicio
El producto es básicamente uno de los más gustosos en la comunidad y uno de los más
privilegiados. Lo que la empresa desarrolla con el cliente es el gusto y el sabor de
acuerdo a las características que presenta el producto.
A competencia es variable pero no termina siendo un problema para la empresa. Su
servicio es muy satisfactorio y el cliente da a conocer su punto de vista y el potencial
que este requiere. Es la Descripción básica, especificaciones o características,
aplicación/ uso de nuestro producto, diseño, calidad.


3.2.5 Elaboración y aplicación de la segunda encuesta

Luego de escoger la empresa más factible, fue necesario realizar una encuesta, para
así saber la popularidad o gusto representado ante nuestro producto. (VER ANEXO C)

3.2.5.2Tabulación de datos
                            Tabla No 8 Tabulación de datos


RESULTADO       A       B        C       D        SI        NO         No        Total
PREGUNTA                                                         respondieron

1                                                          70%   30%            100%
2                                                          80%   20%            100%
3                                             DE OPINION
4            10%      60%     20%      10%                                      100%
5            50%      20%     20%      10%                                      100%
6            70%      10%     10%      10%                                      100%
7            20%      10%     10%      60%                                      100%
8                                             DE OPINION

9            50%      20%     10%      20%                                      100%



                                             55
3.2.5.3Análisis y conclusiones.
Se definió las conclusiones de todas las respuestas de cada una de las preguntas del la
encuesta en cada grafica.

3.2.6 Estrategia de distribución.

Esta estrategia principal se basa en conocer los medios de hacer llegar el producto al
cliente.
La manera en que la empresa tiene contacto con el cliente es por medio del punto de
venta, los pedidos realizados por los clientes o ventas informales con el cliente Nuestro
nivel de distribución es producto cliente.


De igual manera La propiedad de un producto debe transferirse de alguna manera del
individuo u organización que elaboramos            para el consumidor que lo necesita. Los
bienes deben además ser transportados físicamente de donde se producen a donde se
necesitan. Normalmente las entidades denominadas intermediarios realizan las
funciones de promoción, distribución y venta final.


3.2.7 Estrategia de Precio.

Equipararse con los precios de los competidores: Se emplea cuando hay gran cantidad
de productos en el mercado y están poco diferenciados. La empresa no tiene
prácticamente ningún control sobre el precio. Es también una estrategia habitual
cuando existe un precio tradicional o de costumbre, como en los periódicos.

El precio fue definido de acuerdo a los gastos de la materia prima y a la economía frente a los
clientes. Para resistir una guerra de precios con la competencia hemos dado a conocer una
variación de precios a cada producto que se vende. El producto es ofrecido a $1000 por
unidad de acuerdo a esta cantidad no hay ninguna variación de precio Actualmente el precio
que está establecido en la empresa INDUSTRIAS MOLICARNES la cual elabora y
comercializa    la   carne de hamburguesa el precio          es de $1.000, hamburguesas
preparadas $2.500 y por último el chorizo $1.000


                                              56
Nosotros pagaríamos de acuerdo a la calidad que este producto o servicio me ofrezca
y teniendo en cuenta el costo de la materia prima.

3.2.8 Estrategia de promoción.

Para la estabilidad económica de la empresa y motivación en ventas se utiliza una
promoción la cual es si compra más de 10 unidades de un producto se hace un
descuento de $ 1000 el cual es favorable para el cliente como para el vendedor. Uno
de los medios de promoción más utilizados es por trato especial a un cliente fijo se le
deja el producto a un menor precio.
En ciertas temporadas o festividades (día de la madre, día del padre, día del amor y la
amistad, Halloween, navidad, etc.) se realizan promociones tales como: por llevar cierta
cantidad de producto se le garantizara un descuento o se da un producto adicional
haciendo que las personas se vean atraídas y continúen haciendo sus compras en la
empresa.


3.2.9 Estrategia de Comunicación.

Unos de los medios de comunicación utilizados para el reconocimiento de la empresa
fueron puerta a puerta, voz a voz con ayuda de clientes conocidos y familiares.

Como estrategia de comunicación la empresa cuenta con pendón, volantes, tarjetas de
presentación, en cuanto a la parte física y en lo virtual tiene cuentas en redes sociales
como: Facebook, Twitter, YouTube; Linked-in, G-mail, Blogger, Vimeo, Tumbr,
Pinterest. Pero hay que tener en cuenta que podemos encontrar nuevas herramientas
en línea.




3.2.10 Estrategia de Servicio.




                                           57
Nuestros clientes escogen nuestro producto por que se tiene mayor calidad, el tamaño
es mayor y el precio es favorable además porque la atención es excelente se podría
decir que mejor a la de la competencia.

El producto es otorgado por medio del punto de venta, también se ofrece en el colegio a
los estudiantes clientes fijos, y puerta a puerta los civiles cercanos a la empresa, así se
puede dar un servicio más completo a la comunidad. Éste no necesita de garantía, ya
que su consumo puede ser inmediato o a corto plazo, además, las marcas de los
productos son fiables y las personas tendrán la certeza de adquirir y consumirlo sin
ningún tipo de desconfianza.

3.2.11. Estrategias de aprovisionamiento.

Debido a que el producto es básico la empresa si cuenta con políticas de plazos al
pagarlos y así mismo los proveedores brindan este servicio. Así como la compra masiva
de carnes nos puede ayudar a disminuir en cierto porcentaje el precio de esta ya que es
considerada nuestra materia prima
Los proveedores de la empresa INDUSTRIAS MOLICARNES son DISTRIBUIDORA
DE CARNES SAN LUIS: la cual nos distribuye la carne como materia prima y la grasa
para la elaboración, de la carne para hamburguesa, DISTRIBUIDORA EL PROFESOR:
quien es el que nos ofrece los condimentos, necesarios para la formación del producto,
LÁCTEOS SAN MATEO: nos ofrece los elementos para la elaboración de la
hamburguesa preparada, LA PLAZA CAMPESINA: nos brinda los vegetales para la
fabricación de la misma.

Estrategia de aprovisionamiento. Primero busca el sitio para adquirir la materia prima en
los diferentes proveedores que la empresa tiene (Carrefour, éxito, surtimax, uno A) los
cuales son centros comerciales que surten de gran cantidad de materia prima en las
cuales las políticas crediticias que son conjunto de criterios, lineamientos y directrices
utilizados por las autoridades monetarias para determinar el destino de los recursos financieros
dirigidos a los diferentes agentes económicos en forma de créditos, induciendo el desarrollo de
áreas o sectores económicos prioritarios y estratégicos, mediante el uso de instrumentos y
mecanismos como la tasa de interés, tasa de acceso al redescuento, encaje legal y algunos otros
                                              58
de carácter normativo. No nos ayudan porque al ser una empresa de cadena esta no
cuenta con esta ventaja a lo cual la empresa paga su cantidad de materias primas al
contado, creando una cadena productiva en que no interviene los pagos crediticios que
al mismo tiempo vienen siendo una ventaja porque la empresa produce para su
actividad de compra y generando una rentabilidad favorable para los socios.




3.2.12 Presupuesto de la mezcla de mercadeo
La empresa solo utiliza unos pocos gastos para comercializar y entregar la mercancía a
los clientes pero para justificar estos gastos la empresa demuestra por medio de los
mismos clientes que la calidad del producto que se entrega esta en excelentes
condiciones y por esto va de acuerdo la presentación del producto. Por ende como los
gastos no son tan elevados la empresa alcanza a tener un sentido de promoción para
los clientes de acuerdo con las compras establecidas.

Producto: la empresa se encarga de producir embutidos y comidas rápidas

Precio: los precios de estos productos ya vienen fijados desde la producción por costo
de esta manera mirando la comodidad de nuestros clientes.

Plaza: los productos se venden desde un punto de venta, y a personas interesadas en
encargar productos por encargos

Promoción: la promoción se da de acuerdo a las conveniencias que tenga la empresa y
sus promociones más factibles están en darlas en fechas específicas como festividades
y días importantes para el mayor consumo factible.

A continuación se darán a conocer los precios actualmente dados al realizar el
producto.



                 Tabla. No 9 Presupuesto de promoción y comunicación
      PRODUCTO                                 PRECIO

                                          59
Carne de res                              Lb. $4.000
      Cerne de cerdo                            Lb. $5.000
      Grasa                                     Lb. $1.500
      Críspela                                  Kilo $7.000
      Condimento                                Kilo $12.000
      Sal                                       Kilo $ 1.200
      Azúcar                                    Kilo $ 1.300
      Empaque                                   Rollo $ 7.500


3.2.13POLÍTICA DE CARTERA
La empresa INDUSTRIAS MOLICARNES no tiene una política de cartera debido a que
esta comercializa y distribuye su producto, en forma de pago al contado haciendo
imposible que se le otorguen créditos a los clientes de la empresa.

3.3 PLAN OPERATIVO

Se dan a conocer las actividades que se realizan en el transcurso del año para lograr
que se vea la organización de la elaboración y la comercialización de los productos.
El plan operativo considera el programa de trabajo a realizarse durante un tiempo
determinado. Generalmente es anual. Este Plan permite planificar y organizar el trabajo
en función a las necesidades y posibilidades de la organización.
El Plan Operativo es un instrumento de gestión muy útil para cumplir objetivos y
desarrollar la organización. Permite indicar las acciones que se realizarán, establecer
plazos de ejecución para cada acción, definir el presupuesto necesario, y nombrar
responsables de cada acción. Permite además, realizar el seguimiento necesario a
todas las acciones y evaluara la gestión anual, semestral, mensual, según se planifique.

3.3. 1Estructura organizacional:
A continuación verán la estructura básica organizacional de la empresa INDUSTRIAS
MOLICARNES.




                         Figura No 5 Estructura organizacional


                                           60
JUNTA DE
                                   SOCIOS


                  SENA                                IEMC
                             GERENTE GENERAL



        GERENTE FINANZAS     GERENTE DE VENTAS      GERENTE DE PPRODUCCION



3.3.2 Costos Administrativos.

A continuación se darán a conocer los gastos que ha tenido la empresa, los aspectos
más importantes en cuanto a gastos y aportes dados por parte de los socios.
3.3.2.1Gastos de personal.
Registra los pagos estimados por concepto de salarios (sueldo, prestaciones sociales,
subsidios, parafiscales), pagos al destajo o jornales, honorarios a cancelar, una vez
empiece a operar la empresa, identificando mensualmente los valores por cargo
durante el primer año. Igualmente, registre los gastos o costos por concepto de
dotaciones, uniformes
La empresa INDUSTRIAS MOLICARNES no generara gastos de personal gracias a
que los socios son los encargados del buen funcionamiento dentro de la empresa, por
lo tanto han determinado obtener las ganancias el final del año escolar. Ni dar dotación
ya que el producto viene en empaque individual por consecuencia no tendrá contacto
con ninguno de los recursos humanos de la entidad .Para la correcta operación de la
empresa INDUSTRIAS MOLICARNES entre los socios se aportó un capital de
($60.000) sesenta mil pesos el cual se invirtió en materia prima para obtener un capital
corriente

3.3.2 Cronograma de Actividades.
Es la herramienta que permite registrar las actividades, recursos y tiempos en el cual se
desarrollará el plan de negocio, a través de esta herramienta se podrá hacer
                                             61
seguimiento a los avances, utilización de los recursos y gestión, con el fin de observar
en forma clara la realización del proyecto.
                                          Tabla No 10 Cronograma de actividades
                                  EMPRESA: INDUSTRIAS MOLICARNES                                                     AÑO: 2012
ACTIVID       FEB             MAR             ABR           MAY             JUN              JUL             AGO            SEP             OCT             NOV
 ADES
          1   2   3   4   1   2   3   4   1   2   3   4   1 2   3   4   1   2    3   4   1   2   3   4   1   2   3    4 1   2   3   4   1   2   3   4   1   2   3   4
 VISIÓN
EMPRES
  ARIAL
1.Clasifi
cacion
del
desemp
eño       X                                                                                  X
2.
Conflict
os de la
empresa     X
3.Simula
dores de
sustenta              X                                                                              X                                                          X
ción                                                        X                                                                           X
4.hacer
un
mejor
trabajo
en          X                                 X                                                                                 X
equipo                                                                      X                                    X
5.mejor
ara as
metodol
ogías
de                        X                                     X                                X                                                  X
trabajo
 TEORÍA
EMPRES
  ARIAL
1.redacc
ion del
proyect     X                                 X
o                                                                           X                            X                          X                           X
2
Prepara
ción
sustenta
ción del
proyect     X                                                                                    X                                                          X
o                                                 X                                                                     X                       X           X
3.
.correcci
ón de
proyect                                                                                  X                       X                                                  X
o                         X                                 X                                                                           X


                                                                                62
4.Exposi
cion
según
partes
del
proyect    X                                                                    X
o                                      X                   X                                        X                           X               X
5.Evalua
cion del
proyect                            X           X                                                X
o              X                                           X            X                                       X                       X
PRÁCTIC
     A
EMPRES
  ARIAL
1.aume
ntar                                                   X
ventas     X                       X           X                                X                   X                       X               X
2.negoci
acion
empresa                                X                                                                                                X
rial               X                                       X            X               X       X       X           X
3.aume
ntar
horas de               X                   X           X            X               X                       X
trabajo        X                                                                            X                                   X       X
4.hacer
propaga
nda por
medios
de
comunic                    X                       X           X                                X           X
ación          X                       X                                        X                                           X           X
5.Analiz
ar el              X
entorno                    X           X               X            X       X               X           X               X               X
 DISEÑO
 PUBLICI
     T.
EMPRES
      .
1.Diseña
r sitio            X                           X
web                            X                   X                                                                X
2.Mejor
ar
diseño
de
publicid                       X                                                            X
ad                                             X               X
3.Diseña
r afiche
de                 X
eventos                                                X                                                            X
4.Diseña
r nuevas
ideas de                       X                               X                                    X
publicid                                                                                                                            X
                                                                   63
ad
5.Actuali
zacion el
sitio                 X                       X                                           X X
web          X                                                    X
  TEC. E
INFORM
  ÁTICA
1.Crear
sitio                                         X                                             X
web          X                X                               X               X
2.Pasar
publicid
ad a
medios
tecnológ                          X           X               X                             X
icos         X    X                                       X           X
3.Hacer
present
ación de
sustenta                  X                                                           X
ción         X                            X               X           X
4.Atualiz
acion
redes                         X                   X                       X
sociales     X
5.Crear                                                                           X   X
eventos      X                        X               X           X

3.3.3 CLÚSTER y CADENA PRODUCTIVA.

Indica a que clúster o cadena productiva se asocia el proyecto propuesto, identificando
en qué fase de la cadena se integra digitar obligatoriamente. Una cadena productiva es
el conjunto interrelacionado de componentes que integra todas el ciclo productivo,
desde el abastecimiento de insumos y servicios, pasando por el procesamiento o
manufactura, y llegando hasta la comercialización al por mayor y al por menor, es decir
hasta el cliente final.

Las cadenas se desempeñan en un entorno que condiciona sus posibilidades de
desarrollo. Ese entorno está constituido por el ambiente institucional, expresado por las
normas y leyes que regulan la cadena y el ambiente organizacional, integrado por el
conjunto de instituciones públicas o privadas que apoyan el funcionamiento de la
cadena, comprendiendo las organizaciones de investigación y extensión, de
capacitación y asistencia técnica, y además de otras organizaciones que prestan
servicios pero sin participar directamente en el negocio.

                                                      64
Figura No 6 Clúster y cadena productiva.




                   65
3.3.4 Diagrama de flujo productivo.

El Diagrama de Flujo es una representación gráfica de la secuencia de pasos que
realizamos para obtener un cierto resultado. Este puede ser un producto, un servicio, o
bien una combinación de Ambos

                        Figura No 7.Diagrama flujo productivo




                                          66
3.3.5 Diagrama de procesos

Es una representación gráfica de los pasos que seguimos en toda una secuencia de
actividades, dentro de nuestro proceso o un procedimiento, identificamos mediante
símbolos de acuerdo con su naturaleza; incluye, además, toda la información que se
considera necesaria para el análisis, tal como distancias recorridas, cantidad
considerada y tiempo requerido. Con fines analíticos y como ayuda para descubrir y
eliminar ineficiencias, es conveniente clasificar las acciones que tienen lugar durante un
proceso dado en cinco clasificaciones. Estas se conocen bajo los términos de
operaciones, transportes, inspecciones, retrasos o demoras y almacenajes.

                          Tabla N°11 Proceso de producción


 Numero de proceso                                                        Tiempo

1.buscar proveedor                              x                          1Hora
2.hacer el respectivo
                           x                                               1Hora
pedido
3 revisarla                                             x                  10Min
4 transportarla                     X                                     2 Horas
5 exhibirla                                                      x         1Hora
6 inventario                                                     x         1Hora
7 comercializar            x                                               5 Hora
7 actividades              2         2          1       1        2     11Hora,10Min



3.3.6 Necesidades y requerimientos.

En este punto relacionamos las materias primas e insumos requeridos en el proceso de
producción nuestro producto por cada unidad de producto y por período de producción;
Tecnología requerida: descripción de equipos y máquinas; capacidad instalada
requerida; mantenimiento necesario; Situación tecnológica de la empresa: necesidades
técnicas y tecnológicas; Mano de obra operativa especializada requerida. Cuantificación
del presupuesto requerido para el cubrimiento de las necesidades y requerimientos, En

                                           67
la empresa INDUSTRIAS MOLICARNES                tiene como un mínimo de 2kilos en
producción de la elaboración de carnes para hamburguesa igualmente con un mínimo
de 100 gramos de condimentos.

3.3.7 Descripción del proceso de producción.
Para la elaboración de los productos la empresa INDUSTRIAS MOLICARNES utiliza las
siguientes herramientas para lograr tener la culminación final del producto.

1. El producto es elaborado y aquí podemos ver los condimentos necesarios para su
producción

(The product is developed and here we see the necessary ingredients for their
production)

                               Figura No 9.Condimentos.




2. aquí observamos la materia prima de nuestro producto

(Here we see the raw material of our product)

                               Figura No 10.Materia prima



                                           68
3 En esta se observa el proceso que se le da a la materia prima con sus respectivos
   condimentos
   (. Is observed in this process is given to the raw material with their
Respective condiments)




                                 Figura No11.y 12.Proceso




4. en este proceso inicia moliendo y revolviendo la materia prima incorporación de los
condimentos

(In this process starts grinding and stirring the raw material incorporation of seasonings)

                            Figura No 13 y .14.Procedimiento.

                                             69
5. Se inicia con el pesado y armado de las hamburguesas teniendo en cuenta que su
peso debe ser de 90g

(It starts with the heavy armed burgers taking into account that your weight should be
90g)

                               Figura No 15.Empaque




                                         70
6. este es el producto ya terminado y mostrándolo en el refrigerador
     (This product is already completed and showing it in the refrigerator)
     Figura 30.Carne hamburgers


                              Figura No 16 Producto ya elavorado




3.3.8 Buenas prácticas de manufactura.
Son Principios básicos y prácticas generales de higiene en la manipulación,
preparación, elaboración, envasado, almacenamiento, transporte y distribución de
alimentos para consumo humano, con el objeto de garantizar que los productos que
se fabriquen en condiciones sanitarias adecuadas y se minimicen los riesgos
inherentes durante las diferentes etapas de la cadena de producción. (VER ANEXO
C)




      Delantal rojo
      Tapabocas
      Molino
      Embutidor

                                             71
 Cuchillos
    Tinas
    Pita
    Empaques
    Entre otros
3.3.9 El impacto ambiental generado por el proyecto.


La entidad INDUSTRIAS MOLICARNES genera un impacto ambiental ya que los
productos están en un empaque el cual es botado generando basura y un daño al
medio ambiente.

Por lo tanto la empresa hace campañas referente al medio ambiente con lo cual se
hace que nuestros clientes reflexionen ante que situaciones estamos pasando, por eso
debemos decir no al voto de papeles al suelo, siempre la empresa se ve decorada con
mensajes alusivos a no arrojar basuras al suelo si no a canecas para no motivar el
arrojo de papeles al suelo lo que podría causar muchas consecuencias y lo que
buscamos es reflexión en nuestros clientes.

Principalmente cuando la estabilidad económica del ganado sube afecta el precio de la
carne y de los productos que se venden.

La falencia de la ubicación de la planta de producción, el polvo, el mal estado de la
carne, entre otros.

3.3.10 Plan de producción.

En este punto tomamos        como referencia el plan de ventas, establecemos las
cantidades a producir por período, teniendo en cuenta las políticas de inventario de
acuerdo con la naturaleza del negocio. Programa de producción (cuantificamos la
producción de unidades de producto por periodo de tiempo, normalmente las
producción se realizan en una cantidad de 2 kilos por semana

Actualmente la empresa tiene los registros necesarios para la elaboración de
producciones más grandes si las necesitamos
                                          72
3.3.11 Plan de compras.

La empresa INDUSTRIAS MOLICARNES es una productora y comercializadora de
embutidos y comidas rápidas la cual semanalmente se compran 4 kilos de carne, una
libra de empalme o grasa, críspela, sal, azúcar, fosfato, imbac
, condimento de hamburguesa al carbón entre otros. En donde al procesarlas da un
total de 72 carnes para hamburguesa los cuales los socios se dividen 24 unidades de
carne semanalmente.
Las hamburguesas tienen un plazo de vencimiento de quince días para que los clientes
tengan un tiempo determinado a la hora de consumirlo y adquieran un producto de
buena calidad para su satisfacción.


Teniendo en cuenta todas las compras tiene como final sus ventas los productos
elaborados. Los productos elaborados se entregan a los compradores por medio de
planes anteriormente convenidos.

3.3.11.1 Costos de producción.
En este se relaciona el costo de las materias primas (definiendo precio por unidad de
medida), precios actuales, y comportamiento esperado y/o tendencias, Costo de los
insumos (definiendo precio por unidad de medida). Costo de transporte de productos
terminados. $/ por unidad de medida, llevándose a cabo los días jueves o en su
mayoría depende de los pedidos que realizan nuestros clientes.

                            Tabla.No 11. Costos de producción.

    Materias primas                          precio
    Carne de res                             $16.000
    Grasa                                    $4.000
    Condimentos                              $5.000
    Carne de cerdo                           $5.000



    Maquinaria (alquiler)                    Precio

                                            73
Molino eléctrico                        $5.000
    Servicios públicos                      $5.000


3.3.11.2 Infraestructura.
Los requerimientos técnicos y administrativos necesarios para poner en marcha la
empresa productora y comercializadora de “Comidas rápidas y embutidos”

Molino: se encarga de moler la materia prima
Bascula: es la que nos permite dar una cantidad exacta de la carne y del condimento
Molde: nos da la forma redonda de la hamburguesa
Refrigerador: mantiene la carne a una cierta temperatura para su etapa de maduración

3.3.11.3 Parámetros técnicos especiales.
No corresponde explicar ya que los embutidos y comida rápidas se venden no solo en
el punto de venta si no a personas que estén interesadas en comprar nuestro producto
con una mejor atención que no es el lugar de venta y esto se da para las festividades y
días especiales..

3.3.11.4 Organismos de apoyo.
El apoyo que recibió la empresa para llevar a cabo todos los conocimientos que se han
obtenido es gracias a la institución educativa municipal Cundinamarca, también
permiten los del SENA, y la universidad de la SABANA tener una mayor orientación
sobre los parámetros importantes para llevar a cabo una buena microempresa y
además a la atención brindada por nuestros queridos maestros.

3.4 Plan de comercialización:
A continuación se da a conocer un, precisamente elaborado para mejorar el mercado o
comercialización de la empresa, teniendo en cuenta objetivos y opciones eficaces a la
hora de cumplir con los mismos y así mismo siendo una empresa firme y con grandes
expectativas.




                                          74
El plan inicialmente fue una publicidad concentrada en el municipio. Aparte también la
empresa promociono sus servicios puerta a puerta y con ayuda de la fama que ya ha
tenido una gran apertura en Zipaquirá.

3.4.1 Análisis del mercado.
La empresa principalmente presta sus servicios a personas del común con edades de
15 a 50 años aproximadamente porque este es el mercado al que más le interesa
comprar el producto no solo por su sabor, si no por el gusto y la calidad que saben que
tiene el producto.

En Colombia      se resaltan las personas de consumidoras de comidas rápidas y
embutidos haciendo un gran plan de desarrollo, la ganadería se puede decir que es la
materia prima de los principales embutidos y     ya que Colombia se destaca por su
agricultura y ganadería que tiene grandes exportaciones al estajero. A nosotros como
empresa aunque no tengamos un control total en el mercado tenemos las capacidades
para desarrollar un producto que se destaque en su calidad.

3.4.2 Estrategia de Mercado.

Para lograr más ventas de las presupuestadas es necesario tener en cuenta todos los
aspectos de la empresa pero prestando mayor atención a los testimonios relacionados
con el producto y los clientes, que resultan ser positivos dejando mensajes La
estrategia de mercado se ve de una forma muy simple porque para lograr más ventas
de las que se esperan es aportar con responsabilidad sabiendo llevar organizaciones
en el cual los clientes se van a sentir confiables de lo que consumen , para esto mismo
debemos hacer las compras en partes más económicas pero siendo de igual calidad
sabiendo que no afectara a las personas, la comunicación de los mismos clientes son
los que atraen a más personas a consumir nuestro producto por que la calidad y el
servicio es lo que se ve reflejado para cada ves subir más de clientes y en la misma
calidad de productos.

3.4.3 Ficha técnica del producto o servicio.



                                          75
El producto que se vende en esta empresa cumple con ciertas cualidades que
describiremos paso a paso; este producto además de ser económico y agradable para
la comunidad, es muy reconocido y en la mayor parte de la población, logra ciertos
beneficios en la vida cotidiana como pueden ser abastecer a la persona de un grado de
energía a la hora de realizar alguna actividad o ejercicio por lo cual este producto es
muy popular. Claro está teniendo en cuenta que por su tamaño (pequeño) la empresa
se beneficia cada vez que las personas quieran adquirir más productos.

                             HAMBURGUESA 2kg,4Lib

          Productos                     Kilos                       Gramos

sal                                                                   20gr

Azúcar                                                                   6gr

Fosfato                                                                  6gr

Inbac                                                                    6gr

Almidón                                                                  6gr

Condimentos
                                                                      26gr
Hamburguesa

Crispeta                                                             100gr

Grasa                                                                1000gr

Carne                                     2kl                        4000gr

                               Figura No 17 Ficha técnica




3.4.4. Proyección de ventas.




                                          76
La proyección de ventas de la empresa está proyectada a progresar significativamente
  aunque las ventas no son bajas hay que tener en cuenta las expectativas y visión.

Tabla No 12 proyecto de ventas


       0¿Qué?      COSTO     CANTIDAD COSTOS CUANDO PROVEEDOR
                   DE   LA
                   UNIDAD
    Carne          $ 4.000   8 Libras      $ 32.000   Semanal      Distribuidora
                                                                  de      carnes
                                                                  San Luis
    Carne     de $ 5.000     2 Libras      $ 10.000   Semanal     Distribuidora
    cerdo                                                         de      carnes
                                                                  San Luis
    Grasa          $ 1.500   5 Libras      $ 7.500    Semanal     Distribuidora
                                                                  de      carnes
                                                                  San Luis
    Sal            $ 1.100   1 kilo        $ 1.100    Mensual     Donde           el
                                                                  profe
    Azúcar         $ 2.300   1 kilo        $ 2.300    Mensual     Donde           el
                                                                  profe
    Condimento $             1 kilo        $ 13.000   Mensual     Donde           el
                   13.000                                         profe
    Empaque        $ 7.500   2 tubos       $ 15.000   semanal     Donde           el
                                                                  profe
    Total                                  $ 80.900




                                         77
PRESUPUESTO DE COMPRA

                        Tabla.13. Presupuesto de Compra.

             PRECIO SEMANAL              MENSUAL            ANUAL
PRODUCTO UNIDAD CANT TOTAL               CANT TOTAL         CANT TOTAL
Carne        $ 4.000   8 Lb    $         32 lb   $128.000 288 lb $1.152.000
                               32.000
Carne     de $ 5.000   2 Lb    $         8 lb    $40.000    72 lb   $360.000
cerdo                          10.000
Grasa        $ 1.500   5 Lb    $ 7.500   20 lb   $30.000    180 lb $270.000
Sal          $ 1.100   40 gr   $ 44      160     $176       1440    $1.584
                                         gr                 gr
Azúcar       $ 2.300   30 gr   $ 69      120     $276       1080    $2.484
                                         gr                 gr
Condimento   $         120     $ 1.560   480     $6.240     4320    $56.160
             13.000    gr                gr                 gr
Empaque      $ 7.500   2       $         8       $120.000 72        $1.080.000
                       tubos   15.000    tubos              tubos
Total                          $66.173           $324.692           $2.922.228



Presupuesto de producción: En seguida se presentan los costos de lo que se gasta
continuamente en producción.




                                         78
PRESUPUESTO DE PRODUCCIÓN

                         Tabla No .14. Presupuestó de producción.

PRODUCTO COSTO SEMANAL                      MENSUAL            ANUAL
                          CANT TOTAL        CANT TOTAL         CANT TOTAL
Carne          $ 4.000    8 Lb    $         32 lb   $128.000 288 lb $1.152.000
                                  32.000
Carne     de $ 5.000      2 Lb    $         8 lb    $40.000    72 lb   $360.000
cerdo                             10.000
Grasa          $ 1.500    5 Lb    $ 7.500   20 lb   $30.000    180 lb $270.000
Sal            $ 1.100    40 gr   $ 44      160     $176       1440    $1.584
                                            gr                 gr
Azúcar         $ 2.300    30 gr   $ 69      120     $276       1080    $2.484
                                            gr                 gr
Condimento     $          120     $ 1.560   480     $6.240     4320    $56.160
               13.000     gr                gr                 gr
Empaque        $ 7.500    2       $         8       $120.000 72        $1.080.000
                          tubos   15.000    tubos              tubos
Total                             $66.173           $324.692           $2.922.228



Presupuesto de ventas: En la tabla que se ve a continuación se muestra la cantidad de
productos vendidos y la totalidad de su venta.




                                            79
PRESUPUESTO DE VENTAS

                          Tabla No .15. Presupuesto de ventas.

PRODUCTO          PRECIO SEMANAL                 MENSUAL          ANUAL
                  DE       CANT TOTAL            CANT TOTAL       CANT TOTAL
                  VENTA
Chorizo           $900     120     $108.000 480        $432.000 4320      $3.888.000
Hamburguesa $1.000         40      $40.000       160   $160.000 1440      $1.440.000
Total                              $41080              $592.000           $5.328.000


3.5. FINANZAS.

A continuación se dará a conocer todo lo relacionado con la parte financiera de la
empresa y de igual forma se da a conocer si esta empresa es rentable o no.

3.5.1 Presupuesto para la puesta en marcha.
El presupuesto que se tuvo en cuenta para la puesta en marcha de la empresa, está
basada en varias cotizaciones para un total de $82.500 como capital; para la primera
compra qué fue de $.16.350 la cual fue realizada en febrero del 2012 todo esto tomado
del capital inicial.

3.5.2 Estados financieros.

Los estados financieros constituyen el resumen final de todo el proceso contable
correspondiente a un periodo de tiempo. Son la base para tomar una variedad de
decisiones administrativas, previo el análisis cuidadoso de los resultados y
proyecciones, a la luz de los aspectos económicos, de mercados y políticas
gubernamentales, los estados financieros son:




                                            80
Tabla No 16 Estados financieros

                                   Cuadro de Apertura
    Nombre del socio             Tipo de aporte                 Monto
 Michel Yesid Díaz Cortes        Dinero                                  $27.450
                                 Especie                                       0
                                 Muebles y enseres                             0
                                 Maquinaria y equipos                          0
                                 Capital intelectual                           0
  Wendy Jhoana Villalba          Dinero                                  $27.450
       Sánchez
                                 Especie                                          0

                                 Muebles y enseres                                0

                                 Maquinaria y equipos                             0

                                 Capital intelectual




 Johana Marcela Pachón           Dinero                                 $27.450
        Guerra
                                 Especie                                $292.425

                                 Muebles y enseres                            0

                                 Capital intelectual                          0

Cantidad de socios        3      Total aportes                          $374.850




                                             81
3.5.2.1 Balance general.
Estado financiero del 03 febrero hasta 24 mayo del 2012.

                           Tabla No.17 Balance general.

                               Industrias molinares
                                 Balance General
                                A 24 de mayo 2012


      ACTIVO
      ACTIVOS CORRIENTES
         CAJA                              $ 402.925
         MATERIA PRIMA                     $0
         MUEBLES Y ENSERES                 $320.000
      MAQUINARIA Y EQUIPO                  $330.000
      EQUIPOS                              $40.000


      TOTAL ACTIVOS                        $1’092.925


      PASIVO
      CUENTAS POR COBRAR
      PROVEEDORES                          $0
      CUENTAS POR PAGAR
      MERCANSIAS                           $0
      TOTAL PASIVOS                        $0


      PATRIMONIO
      APORTE DE SOCIOS                     $ 292.425
      RESULTADO DEL EJERCICIO              $1’092.925
      TOTAL PATRIMONIO|                    $ 1’092.925
      TOTAL PASIVO + PATRIMONIO            $ 1’092.925


                                         82
3.5.2.2 Estado de Pérdidas y Ganancias.

                      Tabla.18. Estado de pérdidas y ganancias

                               Industrias Molicarnes
                               Estado de Resultados
                      Del 03 de febrero al 10 de mayo de 2012


   INGRESOS OPERACIONALES
   VENTAS BRUTAS                            $ 2’409.500
   COSTO DE VENTAS                          $ 1’185.172


   GASTOS OPERACIONALES
   ARRIENDO                                 $ 308.550
   OTROS COSTOS                             $115.300


   GASTOS NO OPERACIONALES                  $0


   RESULTADO DEL EJERCICIO                  $ 800.478



3.5.2.3 Estado de Flujo de Caja:

En este punto se puede observar el saldo en efectivo después de tener en cuenta los
ingresos y gastos en el periodo de tiempo a un año; claro está aclarando que de ahí se
extrae el dinero necesario para los pedidos semanales y se añade lo de las ventas
diarias.




                                          83
Tabla.19. Flujo de caja

                           FEBRERO         MARZO             ABRIL
                                                                        MAYO
    ingresos de efectivo       235.000          132.000        35.000
                                                                        98.000
    total ingresos             235.000          132.000        35.000
    efectivo                                                            98.000


    Egresos                    106.900     147.150           33.900
                                                                        95.700
    cuentas por pagar
    gastos arriendo             25.000           25.000        25.000
                                                                          25.000
    total egresos en           131.900          172.150        58.900
    efectivo                                                            120.000



3.5.2.4Notas a los Estados Financieros

En conclusión la empresa durante el periodo de tiempo que se está tratando se
encuentra en un estado financiero estable y bueno, como se puede ver la empresa
obtiene una buena utilidad periódicamente y además es rentable.

                            Tabla.20. Estados financieros.

                                    DISPONIBLE
  Representa el valor que posee la empresa
  Caja                                     $82.425
  Bancos                                   $0
  Inventario                               $0
  Almacén                                  $0
  TOTALES                                  $82.425
                                         84
Deudores y cuentas por cobrar              $246.000
   total                                      $328.425



En este punto se resume de manera explícita los detalles del área financiera de la
empresa con el fin de que aquellos usuarios que estén interesados puedan comprender
con mayor claridad el tema tratado.

3.5.3.1 Índices o Razones financieras

En este punto se realiza una comparación o diferencia numérica entre ingresos y gastos
de la empresa lo cual se da así:

ACTIVOS:422.950 – PASIVOS: $ 32.000obteniendo el patrimonio de $390.950.

3.5.3.2 Capital de trabajo.
El capital que la empresa utiliza para mantener en un buen estado todas sus
actividades en un momento determinado está representado en el activo corriente que
para este caso es $$422.950 teniendo en cuenta que este dinero es el que se obtiene
del aporte inicial, junto con el inventario de la empresa. Año 2012

3.5.3.3 Margen de contribución.
En esta tabla se da a conocer el margen de contribución de algunos de los productos
que ofrece la empresa. Como se muestra en la siguiente tabla.

                           Tabla No 21 Margen e contribución

                              MARGEN DE CONTRIBUCION
                                Precio de venta unitario: MC=PVU-CVU
              CARNE             $1000
           HAMBURGUESA                                      MC=1000-950
                                Costo fijo: $900            MC=50
                                Costo variable unitario:
                                $950


                                            85
CHORIZOS            Precio         de     venta
                              unitario:1000                  MC=1000-900
                              Costo fijo:850                 MC=100
                              Costo               variable
                              unitario:900
                              Precio         de     venta
         HAMBURGUESA          unitario:3000                  MC=3000-1600
          PREPARADA           Costo fijo:1400                MC=1400
                              Costo               variable
                              unitario:1600
   CHORIZO PREPARADO Precio                  de     venta MC=1500-1000
                              unitario:1500                  MC=500
                              Costo fijo:1000
                              Costo               variable
                              unitario:1200



3.5.3.4 Punto de Equilibrio

A continuación se podrá observar la fórmula para hallar el precio unitario de una
hamburguesa y así se obtendrá el precio que se dará para su venta, siendo Q el
resultado.

Q= CF
   PV-P
Q= 0
  2500-1500

Q= 100

3.5.4 Fuentes de financiación.
La empresa INDUSTRAS MOLICARNES estableció un aporte principal en efectivo que
se aplica a la etapa de iniciación del negocio. Claro está teniendo todas las medidas
necesarias para que la persona no se sienta presionada pero que de la misma manera
la empresa no obtenga perdidas de capital.


                                         86
3.5.5 Conclusiones financieras y evaluación de viabilidad.
Esta empresa se encuentra en buen estado financiero, ya que no ha sufrido pérdidas
durante su realización también cuenta con buenos ingresos, además del capital que ya
está invertido en insumos e inventarios, así que se seguirán utilizando estos elementos
en diferentes lapsos de tiempo para que la empresa continúe progresando y obteniendo
buenos resultados.




                                          87
4. CONCLUSIONES

Teniendo en cuenta el objetivo propuesto se logró actuar con madurez para que la
empresa lograra salir adelante.
Se destinaron proveedores confiables los cuales aportaron para el movimiento de la
empresa.
Se logró trabajar en equipo y entenderse cada uno para producir el producto con buena
calidad.
Se establecieron metas las cuales ayudaron para el crecimiento de la empresa.




                                         88
5. RECOMENDACIONES

Hay que trabajar en equipo y lograr un buen entendimiento entre todos.
Saber claramente el contenido de su producto.
Tener muy claras las meta propuestas para un mejor futuro para la empresa.
Lo anterior es para que su empresa traiga ventajas y para que en un futuro sea una de
las más reconocidas en el Zipaquirá.




                                          89
6. BIBLIOGRAFIA




      90
7. CIBERGRAFIA




http://www.sabor-artesano.com/embutidos-historia.htm

http://www.mineducacion.gov.co/cvn/1665/article-126346.html

http://www.usmef.org.mx/USmeat2/Paginas/inicio.php?seccion=historia_carne

http://www.cyemh.org/ganaderiaencolombia.htm

http://www.puertolazarocardenas.com.mx/plc/entorno-de-mercado-oportunidades-de-
negocios-92/86-macroentorno.html

http://www.zipaquira-cundinamarca.gov.co/nuestromunicipio.shtml?apc=m-T1--&m=d




                                         91
8. ANEXOS



                                      ANEXO A

                    ENCUESTA DE MEJORAMIENTO DE IDEAS

Buenos días se va a realizar una encuesta de valoración de mejoras de negocio

Estamos interesados en conocer su opinión, por favor, ¿sería tan amable de contestar
el siguiente cuestionario? la información que nos proporcione será utilizada para
conocer la valoración de las necesidades de nuestros productos en el mercado. le
ayudarán a la empresa a decidir si empieza a producir comidas rapidas y dónde
venderlo. Cualquier información suya será tratada en forma confidencial y será usada
como ayuda para tomar una decisión sobre si se inicia la producción y sobre cómo
comercializar los productos. El cuestionario dura 5 minutos aproximadamente. Gracias.

Estoy haciendo un estudio para la empresa molicarnes, que está pensando en producir
comidas rapidas y venderlo en esta área .le importaría si le hago algunas preguntas que
permítame empezar preguntándole

Por favor, ¿sería tan amable de decirme su nombre?

Nuestra empresa la cual se basa en la producción de comidas rápidas y embutidos el
nombre el cual tenemos como opcion        es molicarnes según las características de
nuestra empresa realizaremos las entrevistas necesarias para la satisfacción de
nuestros clientes

PRODUCTOS:

    HAMBURGUESAS
    PERROS CALIENTES
    CHORIZO

EMBUTIDOS:
                                          92
 CARNES (POLLO, RES, CERDO )
           SALCHICHAS



1. LE GUSTA EL NOMBRE EL DE LA EMPRESA

  a) Si
  b) no




¿POR QUE?

2. ¿LE GUSTAN LOS PRODUCTO QUE LE OFRECE NUESTRA EMPRESA?

  a) Si
  b) no


     3.¿Qué OTROS PRODUCTOS LE GUSTARIA ENCONTRAR?



4. ¿CON QUE FRECUENCIA CONSUME EL PRODUCTO?

  a) Diariamente
  b) Semanalmente
  c) Mensualmente
  d) Otros




5. DE LOS SIGUIENTES SITIOS DONDE LE GUSTARIA UNA SUCURSAL

  a) parque de la independencia
  b) la esmeralda
  c) la decima
  d) la novena

                                   93
6. DE QUE MANERA LE GUSTARIA ADQUIRIR EL PRODUCTO

  a) domicilio
  b) puerta a puerta
  c) punto de venta
  d) otros

7. DE QUE LE GUSTARIA QUE DEPENDIERA EL PRECIO

  a) calidad
  b) atención
  c) publicidad
  d) todas las anteriores
  e) otros




8.QUÉ TIPO DE EMPAQUE PREFERIRÍA USTED PARA (ESTE PRODUCTO) POR
QUÉ

_____________________________________________________________________
______
9. COMO LE GUSTARIA QUE LE DIERAN A CONOCER ESTE SERVICIO

  a) volantes
  b) radio
  c) perifoneo
  d) internet
  e) otro




                                 94
ANEXO B
                         ELABORACION DE ENCUESTA




Figura10.Elaboracion encuesta




                  PORCENTAJE DE ESTRATO

                                1%
                                                   1
                                     7%

                         22%                       2


                                                   3


                                                   4


                                          70%




Conclusión:

EN LA POBLACION OBJETIVA SE DESTACA EL ESTRATO 2 EN LOS BARRIOS LA
FLORIDA LA ESMERALDA EL PRADO

                                          95
1¿LE GUSTA EL NOMBRE DE LA EMPRESA?

SI: 65

NO: 9

Figura 11. Le gusta la idea




                      ¿LE GUSTA EL NOMBRE DE LA EMPRESA?

                                           SI                      NO
                              Series1
                              ; NO; 9;
                                12%




                                                Series1; SI; 65;
                                                     88%




Conclusión:

En los barrios encuestados la idea del nombre de la empresa “industrias molicarnes” fue
positiva en un 88%

¿LE GUSTA LOS PRODUCTOS QUE OFRECE NUESTRA EMPRESA?

SI: 72
                                                96
NO: 2

Figura 12.Le gusta los productos




              ¿LE GUSTAN LOS PRODUCTOS QUE LE OFRECE NUESTRA EMPRESA ?
                                  Series1; NO; 2; 3%




                                                                         SI




                                                                         NO
                                             Series1; SI; 72; 97%




CONCLUCUION:

Casi en su totalidad la mayoría consume dichos productos ya que son más accesibles
entonces todos Los consumidores Tienen más Interés en consumir comidas rápidas
que en otras comidas




3¿Qué OTROS PRODUCTOS LE GUSTARA ENCONTRAR?

                                            97
Tabla.5. ideas de productos

PRODUCTOS                        BEBIDAS
EMPANADAS                        GASEOSA
AREPAS                           JUGOS
SALCHIPAPAS                      LIMONADAS
JAMONES
MORTADELA
QUESO DE CABEZA
SALCHICHON
SANWINS
LASSAÑA
TOCINETAS
PIZZA
CHORIPERRO



CONCLUSION:

Las personas encuestadas Resaltaron las propuestas de bebidas Diversas para una
mejor atención en el establecimiento Así también Proponiendo Otros productos que
también pertenecen al grupo de comidas Rápidas




4. ¿CON QUE FRECUENCIA CONSUME EL PRODUCTO?

   A. DIARIAMENTE
                                       98
B. SEMANALMENTE
   C. MENSUALMENTE
   D. OTROS



Figura 13. Consume el producto




                    ¿CON QUE FRECUENCIA CONSUME EL PRODUCTO?



                Series1; otros;          Series1;
                    7; 10%          diariamente; 12;           diariamente
                                           16%

                                                               semanalmente
       Series1;
    mensualmente;
       26; 35%                                                 mensualmente

                                          Series1;
                                       semanalmente
                                                               otros
                                         ; 29; 39%




CONCLUCION:

39% de la población encuestada consume el producto semanalmente ya que es mas
fácil Su consumo en Variados momentos

5. ¿de los siguientes sitios donde le gustaría una sucursal

          A. Parque le da independencia
          B. La esmeralda
          C. La decima
          D. La novena



Figura 14.En que sitio le gustaría ver una sucursal
                                              99
parue de la SIGUIENTES SITIOSDONDE LE lanovema; UNA SUCURSAL?
              ¿DE LOS independencia         Series1; GUSTARIA decima
                                          la esmeralda      la             lanovema
                                                   3; 4%
                 Series1; la                                         Series1; parue de
                decima; 10;                                          la independencia;
                    13%                                                    19; 26%




                                  Series1; la
                                esmeralda ; 42;
                                     57%




CONCLUSIÓN:

El 57% de los encuestados la esmeralda ese el sitio requerido por las personas Mas
Indicado para adquirir Un Producto Está Ubicado en una Sección fácil de reconocer




6. ¿de que manera le gustaría adquirir el producto?
                                                  100
A. Adomicilio30
   B. Puerta a puerta5
   C. Punto de venta37
   D. Otros2




   Figura 15.Como le gustaría adquirir el producto




                     ¿DE QUE MANERA LE GUSTARIA ADQUIERIR de PRODUCTO?
                      Adomicilio  Puerta a puerta      Punto EL venta Otros
                                    Series1; Otros; 2;
                                           3%




                                                      Series1; Adomicili
                                                           o; 30; 40%
                            Series1;
                           Punto de
                           venta; 37;
                              50%




                                                         Series1; Puerta a
                                                           puerta; 5; 7%



CONCLUSIÓN:

Al 50% de los encuestados prefieren el producto desde el punto de venta Como un
lugar central para encontrarlo




7. ¿de qué le gustaría que dependiera el precio?


                                             101
A. Calidad     28
   B. Atención 7
   C. Publicidad 0
   D. Todas las anteriores 39
   E. Otro 0

Figura 16.De que le gustaría que dependiera el precio


              calidad      que le gustqaria que leotros; 0; las anteriores
                        deatencion       Series1;
                                       publicidad dependiera el precio
                                                      todas                    otros
                                                0%




                                   Series1;                 Series1;
                                  todas las               calidad; 28;
                                 anteriores;                  38%
                                   39; 53%




                                  Series1;                      Series1; atencion;
                              publicidad; 0; 0%                       7; 9%




Conclusión:

De cada una de nuestras opciones el 53% dijeron que todas las anteriores Para hacer
que el producto tenga una mejor Publicidad Se Lograra llevar a cabo las Anteriores
Opciones




8. ¿Qué tipo de productos prefiere usted para estos productos porque?


                                                    102
La selección de los empaques la vamos a seleccionar a futuro teniendo encuentra
investigaciones en las encuestas realizadas y la búsqueda con ayuda de personas que
poseen estos conocimientos para una mejor selección

9¿cómo le gustaría que le dieran conocerle producto?




          A. Volantes      46
          B. Radio 2
          C. Perifoneo      23
          D. Internet 3
          E. Otros 0




Figura 17.Como le gustaría que dieran a conocer su producto




        VOLANTES LE Series1; QUE LE DIERAN A INTERNET ESTE
          ¿COMO GUSTARIA PERIFONEO Series1;
                     RADIO                   CONOCER     OTROS
                 INTERNET; 3; SERVICIO?OTROS; 0; 0%
                      4%




                        Series1;
                      PERIFONEO
                       ; 23; 31%
                                           Series1;
                                        VOLANTES; 46;
                                             62%

         Series1;
       RADIO; 2; 3%




5. ¿de los siguientes sitios donde le gustaría una sucursal

                                             103
A. Parque le da independencia
          B. La esmeralda
          C. La decima
          D. La novena




Figura 18. Donde le gustaría ver una sucursal


             ¿DE independencia                Series1; decima
      parue de la LOS SIGUIENTES SITIOSDONDE LE GUSTARIA UNAlanovema
                                   la esmeralda     la
                                 SUCURSAL? lanovema; 3;
           Series1; la                          4%
          decima; 10;                                          Series1; parue
              13%                                                   de la
                                                              independencia;
                                                                  19; 26%




                           Series1; la
                         esmeralda ; 42;
                              57%




CONCLUSIÓN:

El 57% de los encuestados la esmeralda ese el sitio requerido por las personas.
Además fue una pregunta muy importante porque nos ayudó a seleccionar la
localización más adecuada para la ubicación de la empresa




4. ¿CON QUE FRECUENCIA CONSUME EL PRODUCTO?
                                                 104
A. DIARIAMENTE
   B. SEMANALMENTE
   C. MENSUALMENTE
   D. OTROS




Figura 19.con que frecuencia consume el producto.


              ¿CON QUE FRECUENCIA CONSUME EL PRODUCTO?



            Series1; otros;      Series1;
                7; 10%        diariamente;               diariamente
                                12; 16%

                                                         semanalmente
       Series1;
    mensualmente;
       26; 35%                                           mensualmente
                                    Series1;
                                 semanalmente;
                                                         otros
                                    29; 39%




CONCLUCION

: 39% de la población encuestada consume el producto semanalmente esta pregunta
fue importante para la programación del cronograma de la empresa

Como conclusión se pudieron aclarar incógnitas acerca de varios caracteres para así
hacer buena toma de decisiones buscando el próspero crecimiento de la empresa
basándose en la satisfacción de nuestros clientes de este modo          buscar un
reconocimiento por calidad y satisfacción




                                        ANEXO C

                                             105
Incumbencias Técnicas de las Buenas Prácticas de Manufactura




1. Materias Primas
La calidad de las Materias Primas no deben comprometer el desarrollo de las Buenas
Prácticas.Si se sospecha que las materias primas son inadecuadas para el consumo,
deben aislarse y rotularse claramente,para luego eliminarlas. Hay que tener en cuenta
que las medidas para evitar contaminaciones química, física y/omicrobiología son
especificas para cada establecimiento elaborador.Las Materias Primas deben ser
almacenadas en condiciones apropiadas que aseguren la protección contra
contaminantes. El depósito debe estar alejado de los productos terminados, para
impedir la contaminacióncruzada. Además, deben tenerse en cuentas las condiciones
óptimas de almacenamiento como temperatura,humedad, ventilación e iluminación.
El transporte debe preparase especialmente teniendo en cuenta los mismos principios
higiénicos-sanitarios quese consideran para los establecimientos.


2. Establecimientos


Dentro de esta incumbencia hay que tener en cuenta dos ejes:
a. Estructura
b. Higiene
a. Estructura


El establecimiento no tiene que estar ubicado en zonas que se inunden, que contengan
olores objetables, humo, polvo, gases, luz y radiación que pueden afectar la calidad del
producto que elaboran. Las vías de tránsito interno deben tener una superficie
pavimentada para permitir la circulación de camiones,transportes internos y
contenedores. En los edificios e instalaciones, las estructuras deben ser sólidas y
sanitariamente adecuadas, y el material nodebe transmitir sustancias indeseables. Las
aberturas deben impedir la entrada de animales domésticos, insectos, roedores, mosca


                                          106
y contaminante del medio ambiente como humo, polvo, vapor. Asimismo, deben existir
tabiques o separaciones para impedir la contaminación cruzada.


El espacio debe seramplio y los empleados deben tener presente que operación se
realiza en cada sección, para impedir la contaminación cruzada. Además, debe tener un
diseño que permita realizar eficazmente las operaciones delimpieza y desinfección. El
agua utilizada debe ser potable, ser provista a presión adecuada y a la temperatura
necesaria. Asimismo, tieneque existir un desagüe adecuado. Los equipos y los
utensilios para la manipulación de alimentos deben ser de un material que no transmita
Sustancias tóxicas, olores ni sabores. Las superficies de trabajo no deben tener hoyos,
ni grietas. Se recomienda evitar el uso de maderas y de productos que puedan
corroerse. La pauta principal consiste en garantizar que las operaciones se realicen
higiénicamente desde la llegada de lamateria prima hasta obtener el producto
terminado.


b. Higiene


Todos los utensilios, los equipos y los edificios deben mantenerse en buen estado
higiénico, de conservación yde funcionamiento. Para la limpieza y la desinfección es
necesario utilizar productos que no tengan olor ya que pueden producircontaminaciones
además de enmascarar otros olores. Para organizar estas tareas, es recomendable
aplicar los POES (Procedimientos Operativos Estandarizados de Saneamiento) que
describen qué, cómo, cuándo y dónde limpiar y desinfectar, así como los registros y
advertencias que deben llevarse a cabo.


Las sustancias tóxicas (plaguicidas, solventes u otras sustancias que pueden
representar un riesgo para la salud y una posible fuente de contaminación) deben estar
rotuladas con un etiquetado bien visible y ser almacenadas
en áreas exclusivas. Estas sustancias deben ser manipuladas sólo por personas
autorizadas.


                                          107
3. Personal
Aunque todas las normas que se refieran al personal sean conocidas es importante
remarcarlas debido a que son indispensables para lograr las BPM. Se aconseja que
todas las personas que manipulen alimentos reciban capacitación sobre "Hábitos y
manipulación higiénica". Esta es responsabilidad de la empresa y debe ser adecuada y
continua.




                                         108
Anexo D

El sector cárnico en Colombia está supervisado por el INVIMA (Instituto Nacional de
Vigilancia de Medicamentos y Alimentos); el ente encargado de verificar el
cumplimiento de la normatividad establecida. El       Ministerio de la Protección Social
expidió el Decreto 1500 el 4 de Mayo de 2007 que determina cómo deben funcionar las
plantas de sacrificio, plantas de desposte y expendios de carne, entre otros. SAS toma
como base de este decreto en lo referente a planta de desposte, manipulación de
producto cárnico, transporte de producto terminado y expendios de carne. En cuanto al
sacrificio el Frigorífico Guadalupe presta este servicio. El primer artículo y quizá más
importante   trata   sobre   “Inscripción,   autorización   sanitaria   y    registro   de
establecimientos” dando por entendido que cualquier planta nueva o expendio cárnico
debe tener el aval del ente regulador. En primera instancia se debe inscribir ante el
INVIMA y solicitar una visita a las instalaciones. Allí se verificará el cumplimiento de
cada uno de los ítems que concierna específicamente a la actividad económica de la
empresa.

El capítulo V está dedicado a plantas de beneficio, desposte, desprese y derivados
cárnicos; allí se encuentra la normativa que rige a la compañía. Las empresas que
estaban operando antes de la expedición de este decreto debían inscribirse en el plan
gradual de cumplimiento .Algunos de los ítems a tener en cuenta y más relevantes para
SAS son:

El sacrificio debe hacerse en plantas de beneficio aprobadas por el INVIMA .Se debe
conservar la cadena de frío del producto que empieza luego del sacrificio.

El transporte de la carne en canal debe realizarse en vehículos que tengan sistema de
refrigeración; el producto no puede salir de la cadena de frio en ningún instante.11

La sala de desposte debe estar a una temperatura no mayor a los 4 grados
centígrados. Los operarios tendrán que utilizar la dotación adecuada; casco, cofia,
tapabocas, overol, guante de seguridad, peto y botas de caucho. El empaque al vacio
del producto debe ser a una temperatura menor a los 4

                                             109
grados centígrados y la sala de empaque debe estar previamente desinfectada y limpia.

El expendio de carnes debe contar con unas neveras de refrigeración donde se
mantendrá la cadena de frio del producto final .El operario encargado de la venta
portara la dotación adecuada, cofia, tapabocas, overol blanco, peto, botas, guante de
seguridad. En el establecimiento cada producto como res, cerdo, ternera, víscera, debe
estar separado para que evite la contaminación cruzada. El producto empacado al vacio
llevará una etiqueta que especifique lote, fecha de empaque, fecha de vencimiento y
nombre del producto. Control de plagas diario. Control higiénico de personal .Chequeos
periódicos sobre el producto. Programa de aseo y desinfección dentro de la planta y/o
expendio.

El INVIMA tiene plena libertad para tomar decisiones sobre un establecimiento que no
cumpla con los parámetros establecidos en este decreto. Está en juego la vida de todos
de los consumidores de cárnicos en el país. Desde hace 5 años el INVIMA está
adelantando programas de mejoramiento con el fin de que todos los establecimientos
suscritos estén al día y cumplan con el decreto.

Este decreto viene funcionando paulatinamente. Debido a la cantidad de empresas
existentes antes de su publicación     no era posible la implementación     de manera
inmediata. Por esta razón se generó el plan de mejoramiento donde el INVIMA apoya al
empresario guiándolo para que cuando entre a regir el decreto se encuentre dentro de
los parámetros. En el año 2012 empezará a regir en su totalidad este decreto.




                                        Anexo E


                                           110
LEY 1014 DE 2006
                                      (enero 26)
                      De fomento a la cultura del emprendimiento.
                              El Congreso de Colombia
                                      DECRETA:
                                     CAPITULO I
                             Disposiciones generales
                               Artículo 1°. Definiciones

   a) Cultura: Conjunto de valores, creencias, ideologías, hábitos, costumbres y
normas, que comparten los individuos en la organización y que surgen de la
interrelación social, los cuales generan patrones de comportamiento colectivos que
establece una identidad entre sus miembros y los identifica de otra organización;

   b) Emprendedor: Es una persona con capacidad de innovar; entendida esta como la
capacidad de generar bienes y servicios de una forma creativa, metódica, ética,
responsable y efectiva;

   c) Emprendimiento: Una manera de pensar y actuar orientada hacia la creación de
riqueza. Es una forma de pensar, razonar y actuar centrada en las oportunidades,
planteada con visión global y llevada a acabo mediante un liderazgo equilibrado y la
gestión de un riesgo calculado, su resultado es la creación de valor que beneficia a la
empresa, la economía y la sociedad;

   d) Empresarialidad: Despliegue de la capacidad creativa de la persona sobre la
realidad que le rodea. Es la capacidad que posee todo ser humano para percibir e
interrelacionarse con su entorno, mediando para ello las competencias empresariales;

   e) Formación para el emprendimiento. La formación para el emprendimiento busca
el desarrollo de la cultura del emprendimiento con acciones que buscan entre otros la
formación en competencias básicas, competencias laborales, competencias ciudadanas
y competencias empresariales dentro del sistema educativo formal y no formal y su
articulación con el sector productivo;

  f) Planes de Negocios. Es un documento escrito que define claramente los objetivos
de un negocio y describe los métodos que van a emplearse para alcanzar los objetivos.

   La educación debe incorporar, en su formación teórica y práctica, lo más avanzado
de la ciencia y de la técnica, para que el estudiante esté en capacidad de crear su
propia empresa, adaptarse a las nuevas tecnologías y al avance de la ciencia, de igual
manera debe actuar como emprendedor desde su puesto de trabajo.

  Artículo 2°. Objeto de la ley. La presente ley tiene por objeto:



                                            111
a) Promover el espíritu emprendedor en todos los estamentos educativos del país, en
el cual se propenda y trabaje conjuntamente sobre los principios y valores que
establece la Constitución y los establecidos en la presente ley;

   b) Disponer de un conjunto de principios normativos que sienten las bases para una
política de Estado y un marco jurídico e institucional, que promuevan el emprendimiento
y la creación de empresas;

  c) Crear un marco interinstitucional que permita fomentar y desarrollar la cultura del
emprendimiento y la creación de empresas;

   d) Establecer mecanismos para el desarrollo de la cultura empresarial y el
emprendimiento a través del fortalecimiento de un sistema público y la creación de una
red de instrumentos de fomento productivo;

   e) Crear un vínculo del sistema educativo y sistema prod uctivo nacional mediante la
formación en competencias básicas, competencias laborales, competencias ciudadanas
y competencias empresariales a través de una cátedra transversal de emprendimiento;
entendiéndose como tal, la acción formativa desarrollada en la totalidad de los
programas de una institución educativa en los niveles de educación preescolar,
educación básica, educación básica primaria, educación básica secundaria, y la
educación media, a fin de desarrollar la cultura de emprendimiento;

   f) Inducir el establecimiento de mejores condiciones de entorno institucional para la
creación y operación de nuevas empresas;

   g) Propender por el desarrollo productivo de las micro y pequeñas empresas
innovadoras, generando para ellas condiciones de competencia en igualdad de
oportunidades, expandiendo la base productiva y su capacidad emprendedora, para así
liberar las potencialidades creativas de generar trabajo de mejor calidad, de aportar al
sostenimiento de las fuentes productivas y a un desarrollo territorial más equilibrado y
autónomo;

   h) Promover y direccionar el desarrollo económico del país impulsando la actividad
productiva a través de procesos de creación de empresas competentes, articuladas con
las cadenas y clusters productivos reales relevantes para la región y con un alto nivel
de planeación y visión a largo plazo;

   i) Fortalecer los procesos empresariales que contribuyan al desarrollo local, regional
y territorial;

  j) Buscar a través de las redes para el emprendimiento, el acompañamiento y
sostenibilidad de las nuevas empresas en un ambiente seguro, controlado e innovador.

  Artículo 3°. Principios generales. Los principios por los cuales se regirá toda actividad
de emprendimiento son los siguientes:
                                           112
a) Formación integral en aspectos y valores como desarrollo del ser humano y su
comunidad, autoestima, autonomía, sentido de pertenencia a la comunidad, trabajo en
equipo, solidaridad, asociatividad y desarrollo del gusto por la innovación y estímulo a la
investigación y aprendizaje permanente;

   b) Fortalecimiento de procesos de trabajo asociativo y en equipo en torno a
proyectos productivos con responsabilidad social;

   c) Reconocimiento de la conciencia, el derecho y la responsabilidad del desarrollo de
las personas como individuos y como integrantes de una comunidad;

   d) Apoyo a procesos de emprendimiento sostenibles desde la perspectiva social,
cultural, ambiental y regional.

   Artículo 4°. Obligaciones del Estado. Son obligaciones del Estado para garantizar la
eficacia y desarrollo de esta ley, las siguientes:

   1. Promover en todas las entidades educativas formales y no formales, el vínculo
entre el sistema educativo y el sistema productivo para estimular la eficiencia y la
calidad de los servicios de capacitación.

  2. Buscar la asignación de recursos públicos para el apoyo a redes de
emprendimiento debidamente registradas en el Ministerio de Comercio, Industria y
Turismo.

  3. Buscar la asignación de recursos pú blicos periódicos para el apoyo y
sostenibilidad de las redes de emprendimiento debidamente registradas en el Ministerio
de Comercio, Industria y Turismo.

   4. Buscar acuerdos con las entidades financieras para hacer que los planes de
negocios de los nuevos empresarios sirvan como garantía para el otorgamiento de
créditos.

   5. Establecer acuerdos con las entidades financieras para hacer que los planes de
negocios de los nuevos empresarios sirvan como garantía para el otorgamiento de
crédito, con el aval, respaldo y compromiso de seguimiento de cualquiera de los
miembros que conforman la Red Nacional para el Emprendimiento.

  6. Generar condiciones para que en las regiones surjan fondos de inversionistas
ángeles, fondos de capital semilla y fondos de capital de riesgo para el apoyo a las
nuevas empresas.




                                           113
CAPITULO II
                                  Marco Institucional

  Artículo 5°. Red Nacional para el Emprendimiento. La Red Nacional para el
Emprendimiento, adscrita al Ministerio de Comercio, Industria y Turismo, o quien haga
sus veces, estará integrada por delegados de las siguientes entidades e instituciones:

  1. Ministerio de Comercio, Industria y Turismo quien lo presidirá.

  2. Ministerio de Educación Nacional.

  3. Ministerio de la Protección Social.

  4. La Dirección General del Servicio Nacional de Aprendizaje, Sena.

  5. Departamento Nacional de Planeación.

  6. Instituto Colombiano para el Desarrollo de la Ciencia y la Tecnología “Francisco
José de Caldas”, Colciencias.

  7. Programa Presidencial Colombia Joven.

  8. Tres representantes de las Instituciones de Educación Superior, designados por
sus correspondientes asociaciones: Universidades (Ascun), Instituciones Tecnológicas
(Aciet) e Instituciones Técnicas Profesionales (Acicapi) o quien haga sus veces.

  9. Asociación Colombiana de Pequeñas y Medianas Empresas, Acopi.

  10. Federación Nacional de Comerciantes, Fenalco.

  11. Un representante de la Banca de Desarrollo y Microcrédito.

  12. Un representante de las Asociaciones de Jóvenes Empresarios, designado por el
Ministerio de Comercio, Industria y Turismo.

  13. Un representante de las Cajas de Compensación Familiar.

  14. Un representante de las Fundaciones dedicadas al emprendimiento.

  15. Un representante de las incubadoras de empresas del país.

   Parágrafo 1°. Los delegados deberán ser permanentes, mediante delegación formal
del representante legal de la Institución o gremio sectorial que representa y deberán
ejercer funciones relacionadas con el objeto de esta ley.


                                           114
Parágrafo 2°. El Gobierno Nacional, podrá una vez se encuentre en funcionamiento y
debidamente reglamentada “la Red para el Emprendimiento”, crear una institución de
carácter mixto del orden nacional, que en coordinación con las entidades públicas y
privadas adscritas, desarrollen plenamente los objetivos y funciones establecidas en los
artículos 7° y 8° de esta ley respectivamente.

  Artículo 6°. Red Regional para el Emprendimiento. La Red Regional para el
Emprendimiento, adscrita a la Gobernación Departamental, o quien haga sus veces,
estará integrada por delegados de las siguientes entidades e instituciones:

  1. Gobernación Departamental quien lo presidirá.

  2. Dirección Regional del Servicio Nacional de Aprendizaje, Sena.

  3. Cámara de Comercio de la ciudad capital.

  4. Alcaldía de la ciudad capital y un representante de los alcaldes de los demás
municipios designados entre ellos mismos.

  5. Un representante de las oficinas departamentales de juventud.

  6. Un representante de las Instituciones de Educación Superior de la región
designado por el Centro Regional de Educación Superior, CRES.

  7. Un representante de las Cajas de Compensación familiar del departamento.

   8. Un representante de las Asociaciones de Jóvenes Empresarios, con presencia en
la región.
   9. Un representante de la Banca de Desarrollo y microcrédito con presencia en la
región.
   10. Un representante de los gremios con presencia en la región.
   11. Un representante de las incubadoras de empresas con presencia en la región.
   Parágrafo. Los delegados deberán ser permanentes mediante delegación formal del
representante legal de la Institución, o gremio sectorial que representa y deberán
ejercer funciones relacionadas con el objeto de esta ley.
   Artículo 7°. Objeto de las redes para el emprendimiento. Las redes de
emprendimiento se crean con el objeto de:
   a) Establecer políticas y directrices orientadas al fomento de la cultura para el
emprendimiento;
   b) Formular un plan estratégico nacional para el desarrollo integral de la cultura para
el emprendimiento;
   c) Conformar las mesas de trabajo de acuerdo al artículo 10 de esta ley;
   d) Ser articuladoras de organizaciones que apoyan a cciones de emprendimientos
innovadores y generadores de empleo en el país;


                                           115
e) Desarrollar acciones conjuntas entre diversas organizaciones que permitan
aprovechar sinergias y potenciar esfuerzos para impulsar emprendimientos
empresariales;
   f) Las demás que consideren necesarias para su buen funcionamiento.
   Artículo 8°. Funciones de las Redes para el Emprendimiento. Las Redes para el
Emprendimiento tendrán las siguientes funciones:
   a) Conformar el observatorio permanente de procesos de emprendimiento y creación
de empresas “SISEA empresa”, el cual servirá como sistema de seguimiento y apoyo
empresarial;
   b) Proponer la inclusión de planes, programas y proyectos de desarrollo relacionados
con el emprendimiento;
   c) Ordenar e informar la oferta pública y privada de servicios de emprendimiento
aprovechando los recursos tecnológicos con los que ya cuentan las entidades
integrantes de la red;
   d) Proponer instrumentos para evaluar la calidad de los programas orientados al
fomento del emprendimiento y la cultura empresarial, en la educación formal y no
formal;
   e) Articular los esfuerzos nacionales y regionales hacia eventos que fomenten el
emprendimiento y la actividad emprendedora y faciliten el crecimiento de proyectos
productivos;
   f) Establecer pautas para facilitar la reducción de costos y trámites relacionados con
la formalización de emprendimientos (marcas, patentes, registros Invima, sanitarios,
entre otros);
   g) Propiciar la creación de redes de contacto entre inversionistas, emprendedores e
instituciones afines con el fin de desarrollar proyectos productivos;
   h) Proponer instrumentos que permitan estandarizar la información y requisitos
exigidos para acceder a recursos de cofinanciación en entidades gubernamentales;
   i) Estandarizar criterios de calidad para el desarrollo de procesos y procedimientos
en todas las fases del emprendimiento empresarial;
   j) Emitir avales a los planes de negocios que concursen para la obtención de
recursos del Estado, a través de alguna de las entidades integrantes de la red.
   Artículo 9°. Secretaría Técnica. La Secretaría Técnica será el instrumento operativo
de las redes de emprendimiento encargada de coordinar todas las acciones de tipo
administrativo, y deberá cumplir entre otras con las siguientes funciones:
   1. Planear y acompañar la implementación de la estrategia prevista para el desarrollo
del emprendimiento.
   2. Present ar informes mensuales a los integrantes de la red sobre las acciones y
programas realizados en torno al emprendimiento.
   3. Impulsar el desarrollo de las funciones asignadas a la red.
   4. Promover el desarrollo de diagnósticos y estudios sobre el Emprendimiento.
   5. Monitorear indicadores de gestión sobre el desarrollo de la actividad
emprendedora en la región.
   6. Las demás asignadas por la red.


                                          116
Parágrafo. La Secretaría Técnica de cada red se encargará de su propia
financiación, organización e instrumentación de sus respectivas sedes.
   Artículo 10. Mesas de trabajo de la red de emprendimiento. Las mesas de trabajo
son un espacio de discusión y análisis para que todas las instituciones que conforman
la Red, se sientan partícipes y logren desarrollar acciones con base en los lineamientos
contemplados por las mismas. Podrán convertirse en interlocutores válidos de las
instituciones responsables de la operación.
   Artículo 11. Objeto de las mesas de trabajo. Las mesas de trabajo conformadas por
las redes de emprendimiento tendrán el siguiente objeto:
   1. Sensibilización: Trabajar en el diseño y ejecución de un discurso unificado,
orientado a motivar a la gente para que se involucre en el emprendimiento. Lograr
masificación del mensaje con una utilización más eficiente de los recursos.
   2. Formación: Unificar criterios de formación. Formar Formadores. Extender la
Formación a colegios públicos y privados.

   3. Preincubación: (Planes de Negocio): Identificar Oportunidades de Negocio y
proponer una metodología de Plan de Negocios orientado a simplificar procesos en la
región y adecuarlos a la toma de decisiones de inversionistas y del sector financiero.

   4. Financiación: Impulsar y recoger en un sistema las fuentes de recursos
financieros para los emprendimientos que se desarrollan en la región, permitiendo
pasar de los estudios de factibilidad a empresas del sector real. Además deben
proponer nuevos mecanismos viables de estructuración financiera (capital semilla,
capital de riesgo, préstamos, financiación e inversionistas) a nivel nacional e
internacional.

   5. Creación de Empresas: La iniciación de operaciones de las empresas para que
alcancen su maduración en el corto plazo y se garantice su autosostenibilidad. Buscar
mecanismos para resolver problemas de comercialización e incentivar la investigación
de nuevos mercados y nuevos productos.

   6. Capacitación Empresarial y Sostenibilidad: Diseñar y dinamizar un modelo que
diagnostique la gestión de las empresas (mercados, finanzas, técnicos, etc.) y faciliten
planes de acción que permitan el mejoramiento continuo de las mismas y su
sostenibilidad en el largo plazo.

   7. Sistemas de Información: Articular y estructurar toda la información generada en
las Mesas de Trabajo en un Sistema de Información, facilitando la labor de las
instituciones participantes de la Red y en beneficio de los emprendedores,
proporcionando información sobre costos y tiempos de los procesos de emprendimiento
por entidad oferente. Esta información será un insumo para los programas de formación
de emprendedores.

  Parágrafo. Las redes, podrán de acuerdo con su dinámica de trabajo establecer
parámetros distintos en cada región e implementar nuevas mesas de trabajo de
acuerdo con sus necesidades.
                                          117
CAPITULO III
                     Fomento de la cultura del emprendimiento

  Artículo 12. Objetivos específicos de la formación para el emprendimiento. Son
objetivos específicos de la formación para el emprendimiento:

  a) Lograr el desarrollo de personas integrales en sus aspectos personales, cívicos,
sociales y como seres productivos;

  b) Contribuir al mejoramiento de las capacidades, habilidades y destrezas en las
personas, que les permitan emprender iniciativas para la generación de ingresos por
cuenta propia;

  c) Promover alternativas que permitan el acercamiento de las instituciones
educativas al mundo productivo;

   d) Fomentar la cultura de la cooperación y el ahorro así como orientar sobre las
distintas formas de asociatividad.

   Artículo 13. Enseñanza obligatoria. En todos los establecimientos oficiales o
privados que ofrezcan educación formal es obligatorio en los niveles de la educación
preescolar, educación básica, educación básica primaria, educación básica
secundaria, y la educación media, cumplir con:

  1. Definición de un área específica de formación para el emprendimiento y la
generación de empresas, la cual debe incorporarse al currículo y desarrollarse a través
de todo el plan de estudios.

  2. Transmitir en todos los niveles escolares conocimiento, formar actitud favorable al
emprendimiento, la innovación y la creatividad y desarrollar competencias para generar
empresas.

   3. Diseñar y divulgar módulos específicos sobre temas empresariales denominados
“Cátedra Empresarial” que constituyan un soporte fundamental de los programas
educativos de la enseñanza preescolar, educación básica, educación básica primaria,
educación básica secundaria, y la educación media, con el fin de capacitar al estudiante
en el desarrollo de capacidades emprendedoras para generar empresas con una visión
clara de su entorno que le permita asumir retos y responsabilidades.

  4. Promover actividades como ferias empresariales, foros, seminarios, macrorruedas
de negocios, concursos y demás actividades orientadas a la promoción de la cultura
para el emprendimiento de acuerdo a los parámetros establecidos en esta ley y con el
apoyo de las Asociaciones de Padres de Familia.

  Parágrafo. Para cumplir con lo establecido en este artículo, las entidades educativas
de educación básica primaria, básica secundaria y media vocacional acreditadas ante el
                                          118
M inisterio de Educación Nacional, deberán armonizar los Proyectos Educativos
Institucionales (PEI) pertinentes de acuerdo con lo establecido en la Ley 115 General
de Educación.

   Artículo 14. Sistema de información y orientación profesional. El Ministerio de
Educación Nacional en coordinación con el Instituto Colombiano para el Fomento de la
Educación Superior, Icfes, el Servicio Nacional de Aprendizaje, Sena, el Instituto
Colombiano para el Desarrollo de la Ciencia y la Tecnología, Colciencias, y el sector
productivo, establecerá en un plazo máximo de (1) un año, un Sistema de Información y
Orientación Profesional, Ocupacional e investigativa, que contribuya a la racionalización
en la formación del recurso humano, según los requerimientos del desarrollo nacional y
regional.

  Artículo 15. Formación de formadores. El Servicio Nacional de Aprendizaje, Sena,
coordinará a través de las redes para el Emprendimiento y del Fondo Emprender y sus
entidades adscritas, planes y programas para la formación de formadores orientados al
desarrollo de la cultura para el emprendimiento de acuerdo con los principios
establecidos en esta ley.

   Artículo 16. Opción para trabajo de grado. Las universidades públicas y privadas y
los centros de formación técnica y tecnológica oficialmente reconocidos, podrán
establecer sin perjuicio de su régimen de autonomía, la alternativa del desarrollo de
planes de negocios de conformidad con los principios establecidos en esta ley, en
reemplazo de los trabajos de grado.

   Artículo 17. Voluntariado Empresarial. Las Cámaras de Comercio y los gremios
empresariales podrán generar espacios para constituir el voluntariado empresarial con
sus asociados con el objeto de que sean mentores y realicen acompañamiento en
procesos de creación de empresas.

  Artículo 18. Actividades de Promoción. Con el fin de promover la cultura del
emprendimiento y las nuevas iniciativas de negocios, el Gobierno Nacional a través del
Ministerio de Comercio, Industria y Turismo, el Programa Presidencial Colombia Joven
y el Servicio Nacional de Aprendizaje, Sena, darán prioridad a las siguientes
actividades:

  1. Feria de trabajo juvenil: Componente comercial y académico.

  2. Macrorrueda de negocios para nuevos empresarios: Contactos entre oferentes y
demandantes.

   3. Macrorruedas de inversión para nuevos empresarios: Contactos entre proponentes
e inversionistas y sistema financiero.

  4. Concursos dirigidos a emprendedores sociales y de negocio (Ventures).

                                          119
5. Concursos para facilitar el acceso al crédito o a fondos de capital semilla a
aquellos proyectos sobresalientes.

  6. Programas de cofinanciación para apoyo a programas de las unidades de
emprendimiento y entidades de apoyo a la creación de empresas: Apoyo financiero
para el desarrollo de programas de formación, promoción, asistencia técnica y asesoría,
que ejecuten las Fundaciones, Cámaras de Comercio, Universidades, incubadoras de
empresas y ONG.

   Parágrafo. Recursos. El Gobierno Nacional a través de las distintas entidades, las
gobernaciones, las Alcaldías Municipales y Distritales, y las Areas Metropolita nas,
podrán presupuestar y destinar anualmente, los recursos necesarios para la realización
de las actividades de promoción y de apoyo al emprendimiento de nuevas empresas
innovadoras.

   Los recursos destinados por el municipio o distrito podrán incluir la promoción,
organización y evaluación de las actividades, previa inclusión y aprobación en los
Planes de Desarrollo.

   Artículo 19. Beneficios por vínculo de emprendedores a las Redes de
Emprendimiento. Quienes se vinculen con proyectos de emprendimiento a través de la
red nacional o regional de emprendimiento, tendrán como incentivo la prelación para
acceder a programas presenciales y virtuales de formación ocupacional impartidos por
el Servicio Nacional de Aprendizaje, Sena, a acceso preferencial a las herramientas que
brinda el Ministerio de Comercio, Industria y Turismo, a través de la dirección de
promoción y cultura empresarial, como el programa emprendedores Colombia.

  De igual manera podrá acceder de manera preferencial a los servicios y recursos
manejados a través de las entidades integrantes de las redes.

   Artículo 20. Programas de promoción y apoyo a la creación, formalización y
sostenibilidad de nuevas empresas. Con el fin de promover el emprendimiento y la
creación de empresas en las regiones, las Cámaras de Comercio, las incubadoras de
empresas desarrollarán programas de promoción de la empresarialidad desde
temprana edad, procesos de orientación, formación y consultoría para emprendedores y
nuevos empresarios, así como servicios de orientación para la formalización. También
las Cámaras facilitaran al emprendedor, medios para la comercialización de sus
productos y/o servicios, así como la orientación y preparación para el acceso a las
líneas de crédito para emprendedores y de los programas de apoyo institucional público
y privado existentes.

   Artículo 21. Difusión de la cultura para el emprendimiento en la televisión pública. La
Comisión Nacional de Televisión o quien haga sus veces, deberá conceder espacios en
la televisión pública para que se transmitan programas que fomenten la cultura para el
emprendimiento de acuerdo con los principios establecidos en esta ley.

                                           120
Artículo 22. Constitución nuevas empresas. Las nuevas sociedades que se
constituyan a partir de la vigencia de esta ley, cualquiera que fuere su especie o tipo,
que de conformidad a lo establecido en el artículo 2° de la Ley 905 de 2004, tengan una
planta de personal no superior a diez (10) trabajadores o activos totales por valor
inferior a quinientos (500) salarios mínimos mensuales legales vigentes, se constituirán
con observancia de las normas propias de la Empresa Unipersonal, de acuerdo con lo
establecido en el Capítulo VIII de la Ley 222 de 1995. Las reformas estatutarias que se
realicen en estas sociedades se sujetarán a las mismas formalidades previstas en la
Ley 222 de 1995 para las empresas unipersonales.

   Parágrafo. En todo caso, cuando se trate de Sociedades en Comandita se observará
e requisito de pluralidad previsto en el artículo 323 del Código de Comercio.

   Artículo 23. Reglamentación. Se exhorta al Gobierno Nacional para que a través de
los Ministerios respectivos, reglamente todo lo concerniente al funcionamiento de las
redes para el Emprendimiento, durante los tres (3) meses siguientes a la sanción de
esta ley.

  Artículo 24. Vigencia. La presente ley entrará a regir a partir de su promulgación.

  La Presidenta del honorable Senado de la República,
                                                                Claudia Blum de Barberi.

  El Secretario General del honorable Senado de la República,
                                                          Emilio Ramón Otero Dajud.

  El Presidente de la honorable Cámara de Representantes,
                                                              Julio E. Gallardo Archbold.

  El Secretario General de la honorable Cámara de Representantes,
                                                           Angelino Lizcano Rivera.

  REPUBLICA DE COLOMBIA - GOBIERNO NACIONAL

  Publíquese y cúmplase.

  Dada en Bogotá, D. C., a 26 de enero de 2006.
                                                                ÁLVARO URIBE VÉLEZ

  El Viceministro de Comercio Exterior, encargado de las funciones del Despacho del
Ministro de Comercio, Industria y Turismo,
                                                             Eduardo Muñoz Gómez.




                                           121
122

Industrias molicarnes ac

  • 1.
    INDUSTRIAS MOLICARNES JOHANA MARCELA PACHON GUERRA MICHEL YESID DIAZ CORTES WENDY JHOANA VILLALBA SANCHEZ INSTITUCIÓN EDUCATIVA DEPARTAMENTAL DE CUNDINAMARCA ÁREA DE GESTIÓN EMPRESARIAL, TECNOLOGÍA E INFORMÁTICA ZIPAQUIRÁ, 2012
  • 2.
    INDUSTRIAS MOLICARNES JOHANA MARCELA PACHON GUERRA MICHEL YESID DIAZ CORTES WENDY JHOANA VILLALBA SANCHEZ Trabajo proyecto presentado como requisito para optar el título de Bachiller Técnico En Gestión Empresarial. ASESOR DE TEORÍA Y PRÁCTICA EMPRESARIAL Lic. CARLOS DURÁN ASESOR DE DISEÑO PUBLICITARIO EMPRESARIAL E INFORMÁTICA Lic. WILDER BANOY INSTITUCIÓN EDUCATIVA DEPARTAMENTAL DE CUNDINAMARCA ÁREA DE GESTIÓN EMPRESARIAL, TECNOLOGÍA E INFORMÁTICA ZIPAQUIRÁ, 2012
  • 3.
    Nota de aceptación _____________________________________ _____________________________________ _____________________________________ _____________________________________ _____________________________________ ____________________________________ Firma presidente del jurado _____________________________________ Firma jurado _____________________________________ Firma jurado Zipaquirá,
  • 4.
    DEDICATORIA Este proyecto vadedicado a Dios, gracias a que él es el artífice de brindarnos la posibilidad de adquirir conocimientos en la institución, a nuestros padres por el conocimiento y apoyo constante que nos han brindado durante el proceso de formación como empresarios, porque sin su ayuda no podríamos hacer posible la realización de este proyecto, el cual es una herramienta clave para nuestra vida.
  • 5.
    AGRADECIMIENTOS Principalmente, agradecemos ala Institución Educativa Municipal Cundinamarca Zipaquirá, puesto que, gracias a esta se dará a conocer el trabajo y el esfuerzo a realizar. También a los docentes del área empresarial WILDER BANOY, CARLOS DURAN, ROSA ORDUZ y a la Asesoría que estos nos han prestado, más el conocimiento y recursos técnicos humanos y tecnológicos para la ayuda de realización de este proyecto. También agradecemos a nuestros padres porque fueron las personas que más nos colaboraron en la metodología de producción y desarrollo de la empresa. Finalmente agradecemos a las entidades que nos han apoyado y colaborado durante el desarrollo de la idea de negocio por parte de la empresa y estas entidades son: el SENA, UNIVERSIDAD MINUTO DE DIOS, UNIVERSIDAD DE LA SABANA por el conocimiento que nos han brindado y asesoría en la cual la empresa se ha hecho participe.
  • 6.
    CONTENIDO pág. INTRODUCCIÓN 11 1. GENERACIÓN DE LA IDEA DEL NEGOCIO. 12 1.1 LLUVIA DE IDEAS DE NEGOCIO. 16 1.2 VALORACIÓN DE LAS IDEAS DE NEGOCIO. 17 1.3 DESCRIPCIÓN DE LAS IDEAS DE NEGOCIO. 19 1.4 SELECCIÓN Y CONCLUSIÓN DE LA IDEA. 24 2. MARCO DE REFERENCIA. 27 2.1 MARCO CONTEXTUAL. 28 2.2. MARCO TEORICO.-CONCEPTUAL 30 2.2.1 MARCO HISTORICO. 36 2.3MARCO LEGAL 38 3. PLAN DE NEGOCIO. 41 3.1 RESUMEN EJECUTIVO 41
  • 7.
    3.1.1 Misión. 42 3.1.2 visión. 42 3.1.3 Objetivos .43 3.1.3.1 Objetivos generales. 43 3.1.3.2 Objetivos específicos. 43 3.1.4 Justificación. 43 3.2 PLANIFICACION ESTRATEGICA. 44 3.2.1. Análisis del entorno. 44 3.2.1.1 Análisis del macro entorno 45 3.2.1.2 Análisis del micro entorno .50 3.2.3.1 Análisis de la demanda. 51 3.2.3.2 Análisis del sector. 52 3.2.1.3.3 Análisis de la competencia. 53 3.2.2 Análisis de la empresa. 53 3.2.2.1 Ventajas competitivas propuesta y de valor. 54 3.2.2.2 Potencial de mercado en cifras. 54
  • 8.
    3.2.3 Análisis Dofa 55 3.2.4 Concepto de producto o servicio. 56 3.2.5 Elaboración de encuesta. 56 3.2.5.1Determinacion tamaño de la muestra 56 3.2.5.2 Tabulación de datos 56 3.2.5.3 Análisis y conclusiones. 57 3.2.6 Estrategias de distribución. 57 3.2.7 Estrategia de precio. 57 3.2.8 Estrategia de promoción. 58 3.2.9 Estrategia de comunicación. 58 3.2.10 Estrategia de servicio. 59 3.2.1.1 Estrategia de aprovisionamiento. 59 3.2.12 Presupuesto de la mezcla de mercadeo. 60 3.2.13 Política de cartera. 61 3.3 PLAN OPERATIVO. 62
  • 9.
    3.3.1 Estructura organizacional. 64 3.3.2 Cotos administrativos 62 3.3.2.1Gastos de personal. 62 3.3.2 Cronograma de actividades. 62 3.3.3 Clúster o cadena productiva. 65 3.3.4 Diagrama de flujo productivo. 68 3.3.5 Diagrama de proceso. 69 3.3.6 Necesidades y requerimientos. 69 3.3.7 Descripción del proceso de producción. 69 3.3.8 Buenas prácticas de manufactura. 72 3.3.9 El impacto ambiental generado por el proyecto. 73 3.3.10 Plan de producción. 74 3.3.11 Plan de compras. 74 3.3.11.1 Costos de producción. 74 3.3.11.2 Infraestructura. 75 3.3.11.3 Parámetros técnicos especiales. 75
  • 10.
    3.3.11.4 Organismos deapoyo. 75 3.4 PLAN DE COMERCIALIZACIÓN. 76 3.4.1 Análisis del mercado. 76 3.4.2 Estrategia de mercado. 76 3.4.3 Ficha técnica del producto o servicio. 77 3.4PROYECCION DE VENTAS 78 3.5. FINANZAS. 81 3.5.1 Presupuestos para los puestos en marcha. 81 3.5.2 Estados financieros 81 3.5.2.1 Balance general. 83 3.5.2.2 Estado de pérdidas y ganancia. 84 3.5.2.3 Estado de Flujo en caja. 84 3.5.2.4 Notas a los estados financieros. 85 3.5.3 Análisis financiero. 86 3.5.3.1 Índices o razones financieras. 86 3.5.3.2 Capital de trabajo. 86
  • 11.
    3.5.3.3 Margen decontribución. 87 3.5.4 Punto de equilibrio 87 3.5.4 Fuentes de financiación 87 3.5.5 Conclusiones financieras. 88 4. CONCLUSIONES. 89 5. RECOMENDACIONES. 90 6. BIBLIOGRAFÍA 91 7. CIBERGRAFIA 92 8. ANEXOS 93
  • 12.
    LISTA DE TABLAS Pág. Tabla 1: Lluvia de ideas 21 Tabla 2: Valoración de la ida de negocio 22 Tabla 3.Descripción de las ideas de negocio. 23 Tabla.4. Fca de embutidos y comidas rápidas 25 Tabla.5. Chocolates y bombones artesanales 26 Tabla.6. Análisis de la competencia 53 Tabla.7. Análisis Dofa 55 Tabla.8. Tabulación de datos 56 Tabla.9. Presupuesto de comunicación y promoción 61 Tabla.10. Cronograma de actividades 63 Tabla.11. Costo de producción 75 Tabla.12.Proyección de ventas 80 Tabla.13.Presupuesto de compra 81 Tabla.14.Presupuesto de producción 81 Tabla.15.Presupuesto de ventas 82 Tabla.16.Estados financieros 83 Tabla.17 Balance general 84 Tabla.18Estado de pérdidas y ganancias 85 Tabla.19. Flujo de caja. 86 Tabla.20. Estados financieros. 86 Tabla.21. Margen de contribución 87
  • 13.
    LISTA DE FIGURAS Pág. Figura.1.Sal 33 Figura.2.Sal 33 Figura.3.Nitratos y nitritos 33 Figura.4.Condimentos y especias 34 Figura.5 Estructura organizacional 62 Figura 6 Clúster o cadena Productiva 66 Figura.7 Diagrama de flujo productivo 67 Figura.8.Diagrama de procesos 68 Figura.9.Condimentos 69 Figura.10 Materia prima 70 Figura.11 Proceso 70 Figura.12.Proceso 70 Figura.13.Procedimiento 71 Figura.14 Procedimiento 71 Figura.15. Empaque 71 Figura.16 Producto ya elaborado 71 Figura.17. Ficha técnica 78
  • 14.
    LISTA DE ANEXOS Pág. Anexo A Encuesta de mejoramiento de ideas. 93 Anexo B Elaboracion de encuesta 96 Anexo C Incumbencia técnica de las buenas prácticas de manufactura 107 Anexo D Sector cárnico en Colombia 110 Anexo E Ley 1014 del 2006 112
  • 15.
    INTRODUCCIÓN Este proyecto seelabora con el fin de dar a conocer un proceso por el cual se lograra fundar una empresa que tendrá como actividad la producción y comercialización de embutidos y comidas rápidas. Donde se demuestra la importancia que hay en el consumo de estos. Los embutidos son productos obtenidos a partir de la transformación de las carnes a las cuales además se les puede agregar grasas animales, harinas de cereales, legumbres, sales, aromatizantes, colorantes y otros aditivos el inconfundible sabor de los embutidos , les permite figurar como platillo principal o como complemento para realzar los sabores de otros tipos de alimentos. Además, forman parte de todo tipo de comidas. Ya sea como pasabocas, o platillos principales, estos alimentos procesados ocupan un lugar destacado en la mesa de los hogares colombianos. Y tienen la gran ventaja de ser utilizados en los tres alimentos principales de la vida diaria: desayuno, comida y cena. En el proyecto se puede observar de una forma teórica acompañada por tablas, imágenes, cuadros, fotografías, etc. La forma en que se quiso realizar y estructurar la actividad mercantil siguiendo las pautas expuestas por los docentes del área de gestión empresarial y haciendo los respectivos ajustes dados por los asesores. Por un lado de una forma investigativa en el mercado, se documenta acerca del producto como tal y sus características y propiedades más considerables proyectando así un trabajo con calidad. Por otro lado enfocado en la comercialización, se dio paso a la parte de publicidad para el reconocimiento y aceptación del producto por la comunidad. 17
  • 16.
    De esta maneray de una forma objetiva se llevó a cabo más que un proyecto una oportunidad, un buen desarrollo económico mediante el conocimiento, investigación, esfuerzo, dedicación y cumplimiento de esta gran labor. Este proyecto se realiza para dar a conocer los detalles que se quieren exponer ante el jurado, teniendo como principio nuestra visión acerca del emprenderismo y así demostrar textualmente por medio de este la creación de empresa. La finalidad de la empresa de embutidos consiste en la elaboración de productos confiables desde el punto de vista sanitario, con buena presentación, uniformes, que agraden a los consumidores y a precios lo más factibles .De esta forma se garantiza la permanencia en el mercado, se optimizan las condiciones de competencia y se facilita el aumento en las ventas. 18
  • 17.
    1. GENERACIÓN DELA IDEA DEL NEGOCIO La idea surge como resultado del Flujo de ideas que a continuación se describen, muestra la forma en la que se definió la idea de negocio, se representa lo que ha sucedido antes de comenzar el proceso de planificación del negocio y resume el camino evolutivo que transitó la empresa para llegar a su estado actual La empresa fue consolidada en junio del 2011. Inicio con un personal de tres socios MICHEL YESID DIAZ CORTES, JOHANA MARCELA PACHON GUERRA, SULEIDY VIVIVAN CASTRO BARAJAS y un aporte de socios de 60.000 pesos. El nombre INDUSTRIAS MOLICARNES fue seleccionado ya que demuestra grandeza y se pretende demostrar que la empresa se basa en embutidos y comidas rápidas, el slogan “ATRÉVETE A PROBARLO Y SATISFACE TU GUSTO” simboliza lo interesante y fácil de recordar para nuestro público. La idea esencial fue escogida por facilidad en el mercado y la experiencia de uno de los socios, la necesidad y el gusto que existe ante los clientes. La empresa INDUSTRIAS MOLICARNES al transcurrir el año tuvo una actividad económica satisfactoria que llevo a este conjunto a encontrar más oportunidades hasta el inicio de este nuevo año gracias a su éxito y a la pasada feria empresarial. Al finalizar el año se tomó la decisión de hacer unos cambios en la empresa y se decide conjuntamente entre los socios el retiro de la estudiante SULEIDY CASTRO, para entonces quedar dos socios. En este año lectivo 2012 la empresa tuvo algunos cambios debido a que se presentaron malos manejos en la contabilidad, donde se llegó al arreglo con el profesor CARLOS CACERES, de registrar un ingreso que fue el de la feria empresarial; actualmente esto nos ha traído problemas para la elaboración del área financiera de la empresa, se decide que la empresa INDUSTRIAS MOLICARNES va hacer un nuevo 19
  • 18.
    control de losestados financieros iniciando 15 MARZO DEL 2012, teniendo como base el ingreso por 82000 obtenido de la feria empresarial realizada en el año 2011 dejando este valor como capital económico de la empresa para así con este realizar el nuevo orden administrativo. Al mismo tiempo cambio de personal haciendo parte de la empresa WENDY JHOANA VILLALBA SANCHEZ. Y de igual manera, la ubicación debido a cambios administrativos, ahora la empresa ha sido ubicada en la plaza de mercado villas de la sal local número siete (7) en el barrio la esmeralda, este cambio fue un beneficio para la empresa porque el lugar donde se ubica ahora es más grande. La empresa INDUSTRIAS MOLICARNES cuenta con un proceso de distribución donde la producción se reparte entre los socios y cada uno de ellos lo ofrece en el barrio en el que vive, En periodo de crecimiento se han encontrado clientes fijos y activos para la empresa y esa oportunidad ha traído un buen nivel de ventas y calidad del producto. 1.1 LLUVIA DE IDEAS DE NEGOCIO En la siguiente tabla se da a conocer todas las ideas que se tuvieron en mente teniendo en cuenta el capital que se necesita para la iniciación del negocio. También siendo innovador diferente al producto de la empresa de los ya existentes en el mercado. Se encuentra el desarrollo valorado en el proceso de selección de ideas de negocio teniendo como base veinte ideas propuestas las cuales se reflejan en la siguiente tabla. 20
  • 19.
    Tabla 1: LLUVIADE IDEAS C Molienda y harina de cereales 2 Comidas rápidas 3 Cereales y preparados en conserva 4 Yogurt y derivados 5 Embutidos 6 Productos derivados de maní 7 Tomates cortados en conserva 8 Jalea de tomate 9 Vino/jarabes de preparados medicinales 10 Suco y pulpa de maíz natural 11 Chocolates y bombones artesanales 12 Ladrillos tierra y sementó prensado 13 Fca.de cosméticos idus .básica y artesanal 14 Reciclaje o mini plantas de basura 15 Cercas y mallas en alambres 16 Aceites esenciales 17 Jugos pasteurizados y embotellados 18 Tizanas y te medicinales 19 Cremas /puré de hortalizas 20 Cremas/ de papa mandioca patata frita 1.2 VALORACION DE LAS IDEAS DE NEGOCIO En esta tabla se valoran las veinte ideas nombradas en el anterior punto se evalúan de acuerdo a diecisiete parámetros divididos en tres grupos o criterios. 21
  • 20.
    Tabla 2.Vloracion delas ideas VALORACIÓN DE LAS IDEAS DE NEGOCIO FILTROS PERSONALES DE MERCADO DE RECURSOS ¿TENGO ACCESO A LOS CANELES DE DISTRIBUCIÓN? ¿FACILIDAD DE ACCSESO A LA MATERIA PRIMA? ¿ES FACIL ENCONTRAR PERSONAL ADECUADO? ¿TENGO INFORMACIÓN DE LA COMPETENCIA? ¿SATISFACE UNA NECESIDAD DE MERCADO? ¿TENGO DIPONIBLILIDAD FINANCIERA? ¿SE PUEDE LLEVAR A LA PRÁCTICA? CRITERIOS DE EVALUACIÓN 0. NADA ¿HAY HUECO DE MERCADO? ¿TENGO PUNTOS FUERTES? 1 A 2. SUFICIENTE ¿TENGO INFORMACIÓN? ¿PUEDE SER RENTABLE? 3 A 4. POCO ¿TENGO CONTACTOS? ¿ES FACILDE UBICAR? ¿ME GUSTALA IDEA? ¿ES INNOVADORA? 5 A 6. NORMAL 7 A 8. NOTABLE ¿TENGO TIEMPO? 9 A 10. SOBRESALIENTE PROME IDEAS DE NEGOCIO EVALUACIÓN DEL CRITERIO DIO 1. fca.de molienda y harina de cereales. 9 7 7 8 8 9 7 8 8 1 2. fca.comidas rápidas. Y comidas rápidas 7 8 8 5 8 9 9 7 8 15 3. de cereales y preparados en conserva. 8 5 7 8 8 7 7 8 8 14 4. fca.de yogurt y derivados. 6 9 7 6 8 7 8 7 8 14 5. fca. De embutidos. 8 7 6 8 7 6 8 5 8 14 6. fca.de productos derivados de marroca. 8 7 7 6 8 8 6 7 8 14 7. fca. Tomates cortados en conserva. 8 8 7 5 8 7 7 7 8 13 8. dulce jalea de tomate. 8 7 8 7 6 7 8 7 6 13 9. vino/jarabes de preparados medicinales. 6 7 6 6 8 7 8 7 6 13 10. fca. De suco y pulpa de maíz natural. 5 6 7 6 7 8 6 7 8 12 11 fca. Dechocolates y bombones 7 6 6 4 7 8 8 8 5 12 artesanales. 12. fca. De ladrillos tierra y sementó 5 6 6 5 7 8 8 7 7 12 prensado. 13. fca.de cosméticos idus .básica y 6 8 6 6 6 7 7 6 5 12 artesanal. 14. fca.de reciclaje o mini plantas de 4 5 6 8 7 6 7 6 7 12 basura. 15. fca. De cercas y mallas en alambres. 8 6 7 5 6 5 5 6 7 12 16. fca. De aceites esenciales. 5 4 7 5 7 7 6 7 8 12 17. fca. Jugos pasteurizados y 4 6 7 5 7 8 6 6 7 11 embotellados. 18. fca. de tizanas y te medicinales 5 4 6 5 6 7 6 5 6 10 19. fca. De cremas /puré de hortalizas. 5 7 6 5 7 8 6 6 7 6. 5 22
  • 21.
    20. papelería 8 4 7 8 6 7 6 7 8 6. 4 1.3. DESCRIPCION DE LAS IDEAS DE NEGOCIO. En esta tabla se contempla el final del proceso para elegir la idea del negocio que se desarrollará en este proyecto empresarial. La selección es de acuerdo a el resultado, es decir, la idea de negocio obtuvo mayor aceptación. Tabla 3.Descripción de negocio IDEA DE PRODUCTOS O SERVICIOS MATERIAS PRIMAS MAQUINARIA Y CAPACITACIONES NEGOCIO EQUIPOS FCA.EMBUTIDOS Chorizos -Carne molida -Molino -Manipulación de Y COMIDAS -Carne para -Condimentos -Embutidora alimentos RAPIDAS hamburguesa -Grasa -Pesa -Hamburguesas y chorizos -Pan - Moldeador preparados -Salsas -Congelador -Queso -Tomate -Lechuga -Cebolla FCA. DE -Manipulación de CHOCOLATES Y -Chocolates -Bloque de -Moldes alimentos BOMBONES -Bombones artesanales chocolate -Neveras ARTESANALES -Maní FCA.DE YOGURT -Avena -Leche -Manipulación de Y DERIVADOS -Kumis -Fruta -Neveras alimentos -Escancia -Mezcladora -Azúcar FCA.PAPELERIA -Útiles escolares -Distribuidores -Fotocopiadora -Manipulación de -Impresora alimentos FCA. JUGOS PASTEURIZADOS -Jugos pasteurizados y -Pulpa de fruta -Nevera -Manipulación de Y embotellados -azúcar alimentos EMBOTELLADOS. -empaques 23
  • 22.
    1.4 SELECCIÓN YCONCLUSION DE LA IDEA. A continuación se describe la idea de negocio que se desarrollará en este Proyecto Empresarial: La idea con mayor aceptación es de EMBUTIDOS Y COMIDAS RAPIDAS ya que de acuerdo al conocimiento que se tiene se sabe elaborar y aparte que se quiere hacer para brindarles una satisfacción a los clientes. El producto es consumido por que tiene buen sabor, por su calidad y esto trae una buena estabilidad económica para la empresa. Además se tiene el apoyo en el área de conocimientos por parte del señor LUIS ALVARO PACHON y la señora ANA ISABEL GUERRA ya que tienen un amplia base en el tema de los embutidos y elaboración de comidas rápidas. Se cuenta con la selección de proveedores con un alto rango de confianza y calidad. Asimismo teniendo en cuenta nuestros estándares de eficacia en el espacio de producción, con lo dicho anterior mente se puede demostrar que es un producto elaborado para así manifestar resultados, con grandes patrones de calidad. Hay que tener en cuenta, que la empresa se destaca por la satisfacción que produce al consumidor debido a que el producto es elaborado desde que es un embutido hasta la fabricación de una comida rápida, al mismo tiempo el valor se aproxima al costo de la materia prima, y así dándole un adecuado precio que sea de agrado para el consumidor. De este modo mejorando las ventas ofreciendo un producto que sea de interés al cliente e implementando la oferta para así tener mejores ganancias. De todas maneras la empresa cuenta con grandes ganancias de producción las cuales abastecen las siguientes producciones así cada vez aumentando las ganancias, demostrado anteriormente, logramos obtener de la tabla de recursos en la cual se muestran el presupuesto a las diferentes herramientas y maquinarias que se necesitan para la formación de la empresa, esto se observa en los capítulos financieros. La empresa INDUSTRIAS MOLICARNES cuenta con la asesoría necesaria de identidades como el SENA, LA CAMARA DE COMERCIO, entre otras. 24
  • 23.
    Tabla No 4.FCA.EMBUTIDOS y COMIDAS RAPIDAS PREGUNTAS SI NO NO NECESITO SABE MAS INFORMACI ON ¿Cree que es viable o factible? x ¿La inversión corre un mínimo riesgo? x ¿Posee valor agregado? x ¿Cuenta con la asesoría suficiente? x ¿Conoce los proveedores? x ¿Tiene suficiente potencial de X mercado? ¿Es mejor que el de la competencia? x ¿Conoce la competencia? x ¿Tiene calculado un precio a su x producto o servicio? ¿Puede mejorar sus ganancias? x ¿Cuenta con los recursos necesarios? x ¿Conoce cuanto capital de inicio x necesita? ¿El negocio es legal? x ¿Dispongo de tiempo? x 25
  • 24.
    Tabla No 5.FCA.Dechocolates y bombones artesanales. PREGUNTAS SI NO NO NECESITO SABE MAS INFORMACIO N ¿Cree que es viable o factible? X ¿La inversión corre un mínimo X riesgo? ¿Posee valor agregado? X ¿Cuenta con la asesoría suficiente? X X ¿Conoce los proveedores? X ¿Tiene suficiente potencial de X X mercado? ¿Es mejor que el de la competencia? X ¿Conoce la competencia? X ¿Tiene calculado un precio a su X producto o servicio? ¿Puede mejorar sus ganancias? X ¿Cuenta con los recursos X necesarios? ¿Conoce cuanto capital de inicio X necesita? ¿El negocio es legal? X ¿Dispongo de tiempo? X 26
  • 25.
    2. MARCO DEREFERENCIA Los siguientes marcos representan textualmente la importancia del producto y sus derivados y la importancia que tienen al nivel universal basándose en la materia prima la carne, que desde siempre ha sido importante para el mantenimiento de la vida humana Las investigaciones requeridas para un buen desarrollo del proyecto se basaron en sitios de internet, dejándonos satisfechos acerca de la información que requerimos para la redacción de los diferentes marcos que se van a representar La empresa INDUSTRIAS MOLICARNES Tiene un gran auge, en la comunidad zipaquireña, pues se encuentra localizada en un centro de comercialización masivo para la comunidad la Plaza villas de la sal que ha sido una gran oportunidad por su a conglomeración que presenta los días de ventas los martes que es el día, en donde la actividad resulta ser satisfactoria. Y como empresa manejamos los mejores estándares de seguridad y sanidad para un buen desarrollo del producto. De igual manera tener un buen proceso ante las normas que tenemos que acatar como empresa La empresa al ser elaboradora y comercializadora de embutidos y comidas rápidas, tiene como debilidad la gran variedad de productos que existen que buscan satisfacer la misma necesidad A continuación se darán a conocer los aspectos contextuales, conceptuales, históricos, teóricos y legales de la empresa INDUSTRIAS MOLICARNES. 27
  • 26.
    2.1 MARCO CONTEXTUAL Laempresa INDUSTRIAS MOLICARNES está localizada En la Plaza Villas de la sal en la esmeralda se considera que este entorno es apropiado para la comercialización y producción del producto y de acuerdo con esta definición se quiere dar a conocer los siguientes aspectos: -Socio económico: se ha visto que en Zipaquirá no hay buenos puntos de comercialización de algunos productos, gracias a la reforma que se ha visto en este año se ha encontrado la solución para este problema como lo es la nueva plaza de mercado villas de la sal ubicada en la esmeralda, se ha logrado subir la estabilidad económica de algunas empresas. En referencia se pone la empresa INDUSTRIAS MOLICARNES que ha sido una de las beneficiadas para su mejoramiento. -Cultural: en este aspecto se quiere presentar como opinión personal que la cultura en Zipaquirá ahora se ve presentada en los grupos de referencia como lo son (punkeros, metaleros, rastas etc.) Y también en las personas en general. Con la ayuda de la comunidad zipaquireña y en cierta forma de los grupos de referencia, se ha visto reflejado que este producto que la empresa comercializa es apto y aceptado por toda la comunidad de Zipaquirá para todo tipo de personas. -Educativo: en el aspecto educativo Zipaquirá es reconocida por tener instituciones de un muy buen nivel tanto académico como disciplinario. La institución departamental de Zipaquirá se caracteriza por ser líder en gestión empresarial y gracias a esto se logró iniciar la empresa INDUSTRIAS MOLICARNES para lograr un mayor índice de generadores de empresa en nuestro municipio. -Ambiental: Zipaquirá se ha visto afectada por la contaminación ambiental pero lo que hay que reconocer que la mayoría de las empresas comercializadoras y productoras 28
  • 27.
    han ayudado almejoramiento del ambiente rigiéndose por las normas de salubridad tomando como ejemplo la ayuda principal de la empresa INDUSTRIAS MOLICARNES -El PEI es el proyecto educativo que elabora cada institución educativa antes de entrar en funcionamiento y debe ser concertado con la comunidad educativa: estudiantes, docentes, directivos y padres de familia. Este proyecto es el derrotero de la institución durante su existencia, aunque es susceptible de ser modificado cuando la comunidad educativa lo requiera. "El Proyecto Educativo Institucional debe responder a situaciones y necesidades de los educandos, de la comunidad local, de la región y del país, ser concreto, factible y evaluable". Art.73. Ley115/94. El PEI fue contemplado en la Ley General de Educación de 1994, en su artículo 73. "Con el fin de lograr la formación integral del educando, cada establecimiento educativo deberá elaborar y poner en práctica un Proyecto Educativo Institucional en el que se especifiquen entre otros aspectos, los principios y fines del establecimiento, los recursos docentes y didácticos disponibles y necesarios, la estrategia pedagógica, el reglamento para docentes y estudiantes y el sistema de gestión, todo ello encaminado a cumplir con las disposiciones de la presente ley y sus reglamentos" (Art.73. Ley115/94). Por Ley, toda institución educativa debe registrar su PEI, y las modificaciones que le haga, en la secretaría de educación de su municipio o departamento con el ánimo, de que ésta, pueda hacerle seguimiento (Decreto 180/97). Los establecimientos educativos que no cumplan con este requisito serán sancionados con la suspensión de la licencia, si ya están en funcionamiento, o con la negación de la misma, si son nuevos (Decreto 1860/94). -La empresa vende su producto a personas entre los 15y 50 años de edad. 29
  • 28.
    De acuerdo aeste público objetivo la misma comunidad da a conocer la opinión y la calidad del producto y así tenemos conocimientos previos sobre las necesidades y el mejoramiento del producto para con el público. 2.4MARCO TEORICO- CONCEPTUAL La creciente importancia y profundidad de la investigación del procesado de la carne y de otros alimentos hace necesario que los que dirigen las industrias de la carne e industrias relacionadas conozcan los métodos, terminologías, y resultado de dicha investigación, acerca de los embutidos y comidas rápidas. Un embutido es un alimento que se prepara con carne de cerdo picada y condimento, dándole normalmente una forma simétrica. La palabra embutido deriva de la latina salsus que significa salada o literalmente, carne conservada por salazón. La elaboración de embutidos comenzó con el simple proceso de salado y secado de la carne. Esto se hacía para conservar la carne fresca que no podía consumirse inmediatamente. Nuestros antepasados pronto descubrieron que estos productos mejoraban con la adición de especias y otros condimentos, así también los productos era más manejable dentro de envases construidos con el tracto intestinal de animales. La carne es un producto costoso y difícil de conservar en condiciones satisfactorias para el consumo humano, por esta razón su producción, transformación y distribución presentan problemas complejos que deben ser resueltos con el mayor cuidado en todas las etapas del proceso. “En Colombia hay más de 1200 mataderos para el sacrificio de bovinos, en la mayoría de ellos las instalaciones formas de trabajo, administración y sistemas de inspección, permanecen como hace más de 60 años e incluso se han construido nuevos establecimientos que conservan la metodología y disposición antigua con sus deficiencias. 30
  • 29.
    La carne comoalimento masivo debe ser controlada e inspeccionada correctamente, con el fin de proteger la salud del consumidor, prevenir la difusión de enfermedades 1 zoonóticas y mejorar el control de calidad de los productos cárnicos. El procesamiento de la carne dirigido a la producción de embutidos se desarrolla teniendo en cuanta el tipo de embutidos que requiere el mercado. A continuación se mencionan a grandes rasgos tres formas de procesamiento de embutidos. TIPOS Embutidos crudos: aquellos elaborados con carnes y grasa crudos, sometidos a un ahumado o maduración. Por ejemplo: chorizos, salchicha desayuno, salames. Embutidos escaldados: aquellos cuya pasta es incorporada cruda, sufriendo el tratamiento térmico (cocción) y ahumado opcional, luego de ser embutidos. Por ejemplo: mortadelas, salchichas tipo Frank furt, jamón cocido, etc. La temperatura externa del agua o de los hornos de cocimiento no debe pasar de 75 - 80°C. Los productos elaborados con féculas se sacan con una temperatura interior de 72 - 75°C y sin fécula 70 - 72°C. Embutidos cocidos: cuando la totalidad de la pasta o parte de ella se cuece antes de incorporarla a la masa. Por ejemplo: morcillas, paté, queso de cerdo, etc. La temperatura externa del agua o vapor debe estar entre 80 y 90°C, sacando el producto a una temperatura interior de 80 - 83°C. FABRICACION Carne El ingrediente principal de los embutidos es la carne que suele ser de cerdo o vacuno, aunque realmente se puede utilizar cualquier tipo de carne animal. También es bastante frecuente la utilización carne de pollo. 1 zoonóticas: se aplica a todas aquellas enfermedades que pueden ser transmitidas al ser humano por los animales. 31
  • 30.
    En determinados paísesdebido a las restricciones religiosas determinan en gran medida el tipo de carne utilizada en la fabricación de embutidos, de manera que suele ser de vaca mezclada con grasa de oveja. Los requisitos exigibles a la más reducidos que para otro tipo de elaborados cárnicos como el jamón y otras salazones similares. Grasa La grasa puede entrar a formar parte de la masa del embutido bien infiltrada en los magros musculares, o bien añadida en forma de tocino. Se trata de un componente esencial de los embutidos, ya que les aporta determinadas características que influyen de forma positiva en su calidad sensorial. Es importante la elección del tipo de grasa, ya que una grasa demasiado blanda contiene demasiados ácidos grasos insaturados que aceleran el 2enranciamiento y con ello la presentación de alteraciones de sabor y color, motivando además una menor capacidad de conservación. Sal Figura.1.Sal La cantidad de sal utilizada en la elaboración de embutidos varía entre el 1 y el5%. Los embutidos madurados contienen más sal que los frescos. Esta sal adicionada desempeña las funciones de dar sabor al producto, actuar como conservante, 2 Enranciamiento: es un proceso por el cual un alimento con alto contenido en grasas o aceites se altera con el tiempo adquiriendo un sabor desagradable. 32
  • 31.
    solubilizar las proteínasy aumentar la capacidad de retención del agua de las proteínas. La sal retarda el crecimiento microbiano. Figura .2.Sal A pesar de estas acciones favorables durante la elaboración de los embutidos, la sal constituye un elemento indeseable ya que favorece en enranciamiento de las grasas. Azúcares Los azúcares más comúnmente adicionados a los embutidos son la sacarosa, la lactosa, la dextrosa, la glucosa, el jarabe de maíz, el almidón y el sorbitol. Se utilizan para dar sabor por sí mismos y para enmascarar el sabor de la sal. Pero principalmente sirven de fuente de energía para las bacterias ácido-lácticas (BAL) que a partir de los azúcares producen ácido láctico, reacción esencial en la elaboración de embutidos fermentados. Nitratos y nitritos Los nitratos y nitritos desempeñan un importante papel en el desarrollo de características esenciales en los embutidos, ya que intervienen en la aparición del color rosado característico de estos, dan un sabor y aroma especial al producto y poseen un efecto protector sobre determinados microorganismos como Clostridium botulinum. Figura.3.Nitratos y nitritos 33
  • 32.
    Condimentos y especias Laadición de determinados condimentos y especias da lugar a la mayor característica distintiva de los embutidos crudos curados entre sí. Así por ejemplo el salchichón se caracteriza por la presencia de pimienta, y el chorizo por la de pimentón. Figura.4.Condimentos y especias Normalmente se emplean mezclas de varias especias que se pueden adicionar enteras o no. Normalmente no se añade más de 1% de especias. Además de impartir aromas y sabores especiales al embutido, ciertas especias como la pimienta negra, el pimentón, el tomillo o el romero y condimentos como el ajo, tienen propiedades antioxidantes. Tripas  Son un componente fundamental puesto que van a contener al resto de los ingredientes condicionando la maduración del producto. Se pueden utilizar varios tipos:  Tripas animales o naturales: Han sido los envases tradicionales para los productos embutidos. Este tipo de tripas antes de su uso deben ser 34
  • 33.
    escrupulosamente limpiadas ysecadas ya que pueden ser vehículo de contaminación microbiana.  Las tripas naturales pueden ser grasas, semigrasas o magras. :  Tripas de colágeno: Son una alternativa lógica a las tripas naturales ya que están fabricadas con el mismo compuesto químico.  Tripas de celulosa: se emplean principalmente en salchichas y productos similares que se comercializan sin tripas.  Tripas de plástico: Se usan en embutidos cocidos 2.3MARCO HISTORICO Historia de la carne La carne ha sido, durante muchos años, parte esencial en la dieta de los hombres. En los principios de la humanidad, cuando el hombre era básicamente herbívoro, conforme fue evolucionando se dio cuenta que satisfacía mejor sus necesidades alimentarias al consumir carne y se convirtió en un gran cazador. Con el paso del tiempo descubrió que le brindaba mayor cantidad de nutrimentos que si únicamente consumía frutas y verduras y buscó otra forma de proveerse de ella. Los antropólogos afirman que el hombre comenzó a domesticar animales para satisfacer esta necesidad desde el año 9000 antes de Cristo. El cerdo fue domesticado alrededor del año 7000 a.C. y la res por el año 6550 a.C. Especialmente en los hombres de la cultura occidental, la carne sigue siendo el platillo principal de su dieta. Sea res, cerdo, pollo, etc., y sea músculo (carne) u órgano como el hígado, los sesos etc. Las preocupaciones actuales sobre la grasa en la dieta han hecho que los 35
  • 34.
    consumidores demanden menosgrasa en los alimentos y la industria de la carne ha respondido a esta tendencia. Se calcula que la carne de res que se vende en la actualidad es 27% más magra que la que se vendía hace 20 años. Cualquiera que haya saboreado alguna vez un jugoso y bien marmoleado 3ribeye, sabe que la grasa lubrica la carne haciéndola más suave y húmeda, al tiempo que desaparece con la cocción. Dado que la grasa tiene un efecto directo sobre el sabor y la jugosidad, estas nuevas carnes magras deben manejarse de manera diferente, pues se resecan fácilmente y se convierten en productos incomibles si se cuecen en exceso. Usted puede suponer que a menos que el recetario se haya escrito en los últimos 10 años, los tiempos y temperaturas de cocción para las carnes estarían, obsoletos. La figura del carnicero es otro cambio significativo en la industria de la carne. Aquél hombre calificado con deseos de ayudar a su clientela ha sido reemplazado por una presencia invisible que misteriosamente rebana, muele gracias a las plantas procesadoras. En el trasporte masivo de la carne se embarca en forma de canales, medias canales o grandes trozos conocidos como cortes primarios. La habilidad de un 4tablajero para destazar los cortes de venta al menudeo, como filetes, cortes para hornear, carne para guisado y carne molida, dependían de su conocimiento de la anatomía de cada animal de su entendimiento entre la estructura y textura de sus músculos. Hoy en día, los tablajeros son profesionales de la carne que proporcionan al consumidor beneficios en higiene y calidad en la carne que compramos en los supermercados y que llega a nosotros a través de distintos restaurantes. 3 Ribeye: es un filete de carne de la costilla de vacuno. Cuando se corta en filetes, el Ribeye es uno de los más populares, jugosos, y caros en el mercado. 4 Tablajero: Aunque en la actualidad ha pasado a definirse como carnicero, sobre todo en el español de América 36
  • 35.
    2.5MARCO LEGAL Este puntohace referencia a las normas vigentes o requisitos que influencian o que permiten el buen funcionamiento de la empresa, además da a conocer la clasificación de las empresas, clasificación de las sociedades, cómo se constituye y formaliza una empresa legalmente para su puesta en marcha. LEYES PARA EL MANEJO DE PRODUCTOS CARNICOS Ley No. 53, que deroga y sustituye la Ley de Incentivo Ganadero y Avícola de Protección a los Consumidores .No. 527, del 4 de diciembre 1964.G.O. No. 9012, noviembre 19, 1966. EL CONGRESO NACIONAL En Nombre de la República NUMERO 53 Que el propósito del Gobierno de lograr que el pueblo Consuma en óptima condiciones de higiene y salubridad y a los precios más bajos solo es factible si se establece un efectivo control de los sitios de sacrificio del ganado y del expendio de la carne; Que por atrapárteles preciso mantener las Disposiciones vigentes sobre el incentivo ganadero y avícola así como de protección a los consumidores, pero dictando nuevas disposiciones legales que permitan a los ayuntamientos percibir ingresos por concepto de la matanza de animales y el expendio de carnes, con el objeto de contribuir al aumento de los recursos económicos de esos organismos, a fin de que puedan llevar a cabo sus programas de desarrollo. HA DADO LA SIGUIENTE LEY: Art. 1.- Los ayuntamientos quedan autorizados a cobrar un centavo (RD$0.01) por cada libra de carne limpia, o sea en canales, del ganado vacuno, porcino, caprino y ovino que sean sacrificado en los mataderos municipales o en los sitios autorizados para la matanza en las zonas rurales. Párrafo.- Cuando se utilice un vehículo propiedad de los ayuntamientos Para el transporte de la carne, los refrigeradores u otro equipo independiente del que corresponde exclusivamente a la matanza, el usarlo deberá pagar esos servicios de conformidad con la tarifa que establezca por Resolución el ayuntamiento 37
  • 36.
    correspondiente, previa aprobacióndel Comité Ejecutivo de la Liga Municipal Dominicana. Art. 2.- En los municipios donde se instale algún matadero particular, el Ayuntamiento podrá establecer arbitrarios, mediante Resoluciones aprobadas por el Comité Ejecutivo de la Liga Municipal Dominicana, a los productos obtenidos con la industrialización de la carne. Art.3.- Se declara libre el tráfico de las carnes en todo el territorio del País, sujeto al cumplimiento de las disposiciones sanitarias que rigen el Sacrificio, expendio, procesamiento y conservación de las mismas, Estará sujeto el cumplimiento de las disposiciones legales vigentes del traslado Del ganado en pie y pieles. Art. 4.-La Dirección General de Control de Precios fijará los precios Máximos para la venta de carnes a los consumidores, tomando en cuenta las diferentes clases, cortes y empaques de las carnes, y velará por el estricto cumplimiento de estas disposiciones. Art. 5.- El sacrificio de ganado deberá hacerse en los mataderos Municipales o en mataderos particulares que reúnan las condiciones sanitarias indicadas en los Reglamentos vigentes, sobre inspección de mataderos, ganados, carnes y sus derivados destinados a la alimentación humana. Se editará, por la Secretaría de Agricultura, una Cartilla Sanitaria sobre enfermedades de los animales, que será enviada a las autoridades correspondientes de todo el país para que comprueben la buena salud de los animales de matanza. Párrafo.-Los ayuntamientos y Juntas de Distrito Municipales quedan facultados para clausurar, de común acuerdo con las autoridades de Salud y Previsión Social, todos aquellos mataderos de animales destinados al consumo público, que existen en su jurisdicción y que no reúnan las condiciones requeridas por las leyes sanitarias. Art. 6.- Los que sean sorprendidos sacrificando animales para el consumo público en mataderos clandestinos, en violación a lo dispuesto en la presente Ley, serán castigados con las penas establecidas en el Art. 13 de esta Ley. 38
  • 37.
    Art. 7.- Quedaprohibido el sacrificio de ganado hembra que se considere Apto para la reproducción y de animales jóvenes en estado y condiciones de desarrollo, que no alcancen por lo menos a 250 kilos de peso. Sin embargo, se pre emitirá el sacrificio de vacunos de peso inferior, los casos de animales cuyas condiciones de deficiente desarrollo no le permitan obtener dicho peso. Esta excepción será comprobada por certificación de veterinarios en las ciudades, por con constancia de las autoridades municipales en los municipios y rurales en los campos. Art. 8.- La inspección de los animales destinados al sacrificio deberá ser Hecha por un veterinario del Ministerio de Agricultura o del Ministerio de Salud y Previsión Social, o por un representante de este último Ministerio. En las zonas rurales donde no existen estos funcionarios las inspecciones serán realizadas por los Alcaldes Pedáneos. 39
  • 38.
    3. PLAN DENEGOCIO 3.1 RESUMEN EJECUTIVO: El estado actual de la empresa INDUSTRIAS MOLICARNES es satisfactorio. Puesto que en este nuevo año, se han presentado más oportunidades como lo son el cambio de local, que antes se encontraba en el local #1 de la Plaza villas de la sal en Zipaquirá y actualmente nos encontramos en el local #7 A Unos metros del anterior. Hay momentos de grandes beneficios para la empresa como lo son las fechas especiales, como los días festivos días familiares donde el ambiente social es positivos, que de cierta manera son la que ayudan a tener una actividad económica favorable. Actualmente la empresa produce 2 tipos de productos (carne para hamburguesa y chorizo), que han sido los dos productos más experimentados por la comunidad y por la calidad que el producto representa. Como empresa ya tenemos ciertos reconocimientos por parte de la comunidad por la buena calidad que se representa el nuestros productos y la eficacia que señalamos como vendedores y la buena atención que ofrecemos La empresa, brinda sus servicios en la plaza villas de la sal barrio la Esmeralda, con horarios activos 12:30 am a 5:00 pm los días jueves, Cuenta con una lista de clientes fijos y también brinda su producto a microempresas, famas y en especial a personas que se acerquen al punto de venta, bien sea por adquirirlas de manera Bruta (la carne pre cocida) o Ya en si lo que es la Hamburguesa preparada Los precios que ofrecemos están basados en la elaboración del producto, donde se busca una reacción positiva por parte de los clientes que hoy en día consideramos como fijos y actualmente, concluimos que los precios fueron favorables, el precio fijado a los productos, pasaron por varios pasos para llegar a su posición que se explican mas adelante en el transcurso del proyecto. 40
  • 39.
     Carne parahamburguesa precocida, valor unidad = $1000  Hamburguesa preparada consta de: pan, queso, lechuga, tomate, Cebolla salsas, papas = $2500 Actualmente, la empresa mantiene un reconocimiento importante, en la zona donde se comercializa, nuestro producto como favorito entre otros competidores como los vendedores de pizza que se encuentran cerca de nuestra ubicación, pero aun así encontramos que nuestro interés, está siendo cumplido con gran éxito el cual es el satisfacer al cliente Las ventajas con las que la empresa cuenta son el lugar donde está ubicada ya que es un centro masivo de comercialización social de la cuidad de Zipaquirá. La calidad del producto que se diferencia de los demás por su cordialidad con la que se trata a los clientes. 3.1.1 Misión La empresa INDUSTRIAS MOLICARNES ofrece los mejores productos en innovación y calidad, teniendo como eje central la satisfacción y necesidad del cliente y así generando un mejor beneficio económico y un bien social, donde de forma pública nos damos a conocer socialmente como una productora y distribuidora a la hora de favorecer al comprador 3.1.2 Visión. En el año 2013, la empresa INDUSTRIAS MOLICARNES se destacara con gran éxito por su compromiso y atención a los ciudadanos de la ciudad de Zipaquirá. Nosotros como empresa asumiremos la responsabilidad de satisfacer a la comunidad entera. Será además un proceso de innovación empresarial, creativa y económica para el éxito corporativo. Y con esfuerzo y dedicación demostrar en cifras lo que se ha venido desarrollando 41
  • 40.
    3.1.3 Objetivos. A continuaciónse muestran los objetivos específicos y generales que da a entender los propósitos para el éxito. 3.1.3.1 Objetivo General. Satisfacer la comunidad entera contando con un producto innovador y de alta calidad teniendo como base el buen servicio al cliente. Crecer como una empresa exitosa en la producción y comercialización de embutidos y comidas rápidas, 3.1.3.2 Objetivos Específicos. • Dar a conocer el producto por su calidad y gran contenido nutritivo • Ser una empresa, con mejor intención y calidad de personal • Buscar los conocimientos necesarios para el mejor manejo de los productos • Mantener nuestro establecimiento aseado para la comodidad del cliente • Hacer promociones que atraigan • Generar confianza ante los consumidores zipaquireños. 3.1.4 Justificación. Esta idea se desarrolló porque se encontró la oportunidad de satisfacer las necesidades y los gustos del público. También se proporcionó por querer encontrar los aspectos más importantes que conformara una sociedad empresarial. Escoger una idea con innovación que ayude en el aspecto ambiental y ecológico, aparte ser los primeros en la venta y el consumo de los embutidos en la sociedad y con esto también se ve asegurada la actividad económica. Este proyecto surge para demostrar lo que se ha llevado a cabo en el transcurso de estos dos años de manera textual, De igual manera Mostrarle al público nuestra capacidad de elaborar, un producto de calidad y con un buen sabor que lo sepa distinguir de los demás Y así logrando un beneficio por parte de la empresa y hacia los clientes. 42
  • 41.
    Para ofrecer unproducto de buena calidad en el mercado se piensa implementar un método de producción alternativo como el uso de diferentes tipos de carnes para elaboración de la hamburguesa. Y así mejorar las ventas y los ingresos económicos, y al mismo tiempo que se proporciona al consumidor un producto de buena calidad, que le aporte los requerimientos nutricionales adecuados. 3.2 PLANIFICACIÓN ESTRATÉGICA La empresa se centró siempre para ser la primera en el mercado, por esto una de las estrategias que Se utilizó fue el observar la competencia y gracias a esto se llegó a elaborar una publicidad innovadora y llamativa que lograra cautivar a los clientes y la rentabilidad fuera más que la de la competencia. Viendo así oportunidades más sólidas y hacer que las metas se vean más allá de aspiraciones. 3.2.1Análisis del entorno. Cada espacio en el que la organización ha sido desarrollada hasta el momento tiene como base un largo listado de información que nos ha sido útil para poder conocer el entorno de trabajo. Bases, como La información acerca del producto no solo eso todo lo referente que se demuestre en los procesos y el la información sobre la forma de producción. Una gran ayuda también para Esta empresa es el desarrollo y las capacidades que posee uno de los padres de los socios que nos han servido demasiado para la elaboración de este proyecto cabe destacar que cualquier espacio donde se desarrolle cualquier organización es de vital importancia, ya que en el entorno se encuentran factores clave y decisivos. Estos entre otros pueden ser los clientes, que son la base de la vida financiera de la empresa, la competencia, que es clave para calcular nuestro nivel de calidad, además de la búsqueda de oportunidades en el mismo entorno. 3.2.1.1 Análisis del macro entorno. 43
  • 42.
    En el análisisdel macro entorno se da a conocer todas las estrategias y métodos que se pueden utilizar en el desarrollo nacional viendo que la empresa se puede dar a conocer en factores económicos, políticos, social y tecnológicos, donde se da la motivación a una buena labor. En Colombia, tradicionalmente se han considerado dos tipos de 5bovinos: de carne y de leche. Sin embargo hay un tercer tipo que ha tomado mucho auge, no solo aquí, sino también en la mayoría de países tropicales, debido a las necesidades económicas, culturales, sociales y es el ganado de doble utilidad, aquel tipo de ganado que produce carne y leche simultáneamente. La ganadería bovina del país cuenta con una población estimada de 26.186.194, y así genera dos Productos fundamentales en la nutrición de la población humana: carne y leche. La producción de estos alimentos se realiza con base en diferentes sistemas de producción ganadera con características específicas. Se considera que un sistema de producción agropecuaria es una combinación de factores que actúan como un todo y que interactúan entre sí para obtener de manera consistente uno o más productos viables y armónicos con la sociedad y el ambiente (Ruiz M. E. 1987). En el caso de la ganadería bovina, los factores que actúan como un todo son los socioeconómicos y agroecológicos. Los productores en la búsqueda de maximización de sus ingresos, venden el producto; a partir de estas salidas del sistema, el ganadero crea una base de infraestructura y de recursos económicos y bióticos que permiten alcanzar su objetivo. Por eso, la clasificación de sistemas de producción es realizada con el criterio del producto que sale a la venta. Teniendo en cuenta lo anterior, se puede decir que la ganadería bovina está representa da por tres grandes sistemas de producción: El sistema de producción de leche, el sistema de producción de carne y el sistema de producción de doble propósito. 5 Bovinos: Se aplica al animal mamífero rumiante, de una subfamilia de los bóvidos, de cuerpo grande y robusto, generalmente con cuernos, el hocico ancho y desnudo y la cola larga con un mechón en el extremo, como el toro, la vaca o el buey. 44
  • 43.
    En la vidaSocial se destaca el consumo de Comidas rápidas por ser una fácil opción para su consumo. La existencia de varias leyes para el consumo de estos productos, tienen como fin el buen control de estos para un tener un gran desarrollo Mejorando casa vez más los estándares de calidad propuestos. Factores económicos Hacer un estudio de mercado para alcanzar información de los hábitos de consumo del sector al cual se orientará la producción, analizar la variedad y calidad de embutidos, estimar los volúmenes y vías de comercialización. La Selección del lugar adecuado donde se instalará el local de embutidos, teniendo en cuenta: Clima: Por ejemplo, en países con diferencias climáticas importantes, sería más conveniente escoger zonas con temperaturas más bajas y clima estable. Repercusiones sobre el medio ambiente: Evaluar el tratamiento y eliminación de aguas residuales, el control de olores y gases. Un estudio realizado, en Diciembre de 2006 el colombiano promedio consumió $349.682 pesos mensuales, de los cuales $1.631 fueron para CARNES FRÍAS Y EMBUTIDOS. Esto significa el 0,4627% de su consumo mensual (6pocket share). Al sumar todos los consumidores determina un mercado total de $76.487.244.277 de pesos para ese mes, siendo este el 100,0000% del total del consumo nacional del mismo. Esta es su composición por grupos de capacidad de compra: Tabla de consumo total hay una variación de 10,26% en el consumo local, frente a un 10,26% del consumo nacional. Según los datos expuestos Anteriormente nos beneficia, ya que encontramos información que nos ayudan a saber el punto en el que se encuentra el producto en nuestro país Factores políticos: 6 Pocket share (cuota de bolsillo). 45
  • 44.
    Nuestro país gozade una muy buena estabilidad política, por lo cual, la estabilidad económica es también muy favorable. Cabe señalar además que la política de modernización del sacrificio en Colombia, está diseñada bajo el criterio de “regionalización” que favorece la instalación de frigoríficos en zonas geográficas estratégicas, cercanas a los más importantes centros de producción del país, lo cual permite que en una sola planta se acopie un volumen significativo de animales para sacrificio, generando así incrementos en la capacidad de producción de carne, mayores niveles de eficiencia y la posibilidad de disponer de productos de alta calidad que cumplan con todos los estándares sanitarios necesarios para abastecer el mercado nacional e internacional. Colombia cuenta con cerca de 40 millones de hectáreas en ganadería, de las cuales más de un 60% se encuentran en zonas de trópico bajo, lugar propicio para el desarrollo de la raza Cebú. De los 23,6 millones de cabezas del 7hato nacional, por lo menos el 25% es Cebú o tiene genética cebuína .Dentro de las razas cebuínas, el Brahmán colombiano, ideal para la producción de carne en condiciones tropicales, se destaca por tener la genética de la más alta calidad en el mundo. El trabajo de selección y mejoramiento genético sistemático, ha permitido el desarrollo de unas mejores masas musculares y unas condiciones excepcionales en materia de adaptación, productividad y rentabilidad para el negocio ganadero. De hecho, en la actualidad la Asociación Colombiana de Criadores de Ganado Cebú (Asocebú) es la más grande del mundo en registros de la raza brahmán y sólo en 2006 superó las 52 mil solicitudes de certificación de la pureza de los animales. Con las cifras anteriores se demuestran los Estándares de calidad que se encuentran en la producción y el control del ganado en el país. 7 Hato: refiere al conjunto de cabezas de ganado, como bueyes, vacas, ovejas, etc. En el mismo sentido, puede también referir a la hacienda de campo destinada a la cría de toda clase de dicho ganado. 46
  • 45.
    Factores tecnológicos: La tecnologíaavanzada de hoy en día, facilita y mejora los procedimientos de nuestra empresa. Además, Internet nos ha proporcionado muchas ventajas, ya que con la página web de nuestra empresa la gente nos puede conocer a través de éste medio, comprar mediante venta en Internet o solicitar información sobre nuestros productos. Las mejoras en el transporte también influyen en nuestra empresa. Con estos avances tan mejorados, nuestros consumidores dispondrán de todos los productos y servicios que necesiten en el menor tiempo posible, proporcionando la máxima rapidez posible para bien, de nuestros. Clientes. También. Se dispone de una amplia gama de productos nuevos que enriquecen a nuestra tienda. En los últimos años se han introducido diversos cambios en el tratamiento y conservación de los alimentos, muchos de ellos encaminados a satisfacer los nuevos requerimientos del consumidor. Esto ha supuesto tanto la modificación de tecnologías tradicionales, como la implantación de nuevas tecnologías. Así en el sector cárnico, se están comercializando diversos productos tratados con altas presiones 8hidrostáticas, cocción a vacío y envasados en atmósferas protectoras. La aplicación de tales tratamientos puede conllevar cambios en la naturaleza de los productos, asociados con el desarrollo de ciertas reacciones químicas y bioquímicas, capaces de alterar pautas de deterioro, afectando potencialmente a algunos aspectos relacionados con la calidad y la seguridad alimentaria. Este es el caso de las 9aminas biógenas, cuya presencia supone un riesgo toxicológico para ciertos consumidores. El desarrollo de este proyecto ha ayudado a entender el verdadero alcance de aplicación de estas tecnologías en la calidad y seguridad de la carne y los productos cárnicos (salchichas Frankfurt, jamón cocido, chorizo, longaniza, pechuga de pollo, etc). Se ha avanzado en el estudio de los factores tecnológicos microbiológicos, bioquímicos 8 Hidrostática :Rama de la Física que estudia todo tipo de fluido sobre el cual se ejerce una presión llama hidrostática 9 Animas biogenicas: Las proteínas y aminoácidos de los alimentos pueden sufrir cambios bioquímicos que las transforman en aminas biógenas. Las aminas biógenas pueden formarse por la actividad enzimática de los tejidos alimenticios o de microorganismos que lo contaminan. 47
  • 46.
    y sensoriales quecondicionan la formación de aminas biógenas en carne y productos cárnicos tratados mediante dichas tecnologías. Los resultados de este proyecto pueden ser de gran utilidad para el sector de la industria cárnica, ya que los resultados permiten: Determinar la presencia real de aminas biógenas en carne y productos cárnicos comerciales tratados con nuevas tecnologías de procesado y conservación. Establecer las condiciones óptimas de aplicación de tecnologías de procesado y conservación como las altas presiones, cocción a vacío y atmósferas protectoras en carne y productos cárnicos para la obtención de un producto más adecuado y seguro desde el punto de vista tecnológico microbiológico y sensorial. Determinar los factores tecnológicos y de conservación derivados de estas tecnologías que condicionan la formación de aminas biógenas, del desarrollo de microorganismos 10 productores de estas aminas y en su actividad aminoácido descarboxilasa en los distintos productos de origen cárnico obtenidos de la aplicación de estas tecnologías. Con ello se garantizaría la disponibilidad de alimentos más seguros y sobre todo se disminuiría el riesgo de toxicidad para poblaciones inmunodeprimidas como los ancianos, los niños o personas con tratamientos de antidepresivos que cada vez son mayores en nuestra sociedad actual. Factores socio demográficos. En los países desarrollados, la renta y el precio contribuyen cada vez menos a la explicación de la demanda de productos cárnicos, mientras factores de carácter cualitativo como las preferencias, valores y actitudes del consumidor, juegan un papel cada vez más importante (Besch, 1980; Capps y Schmitz, 1991; Meulenberg y Steenkamp, 1991; Connor, 1994; Bansback, 1995). Hasta hace dos décadas, parecía todavía justificado el supuesto de que dichas variables cualitativas ejercían muy escasa influencia en el comportamiento del consumidor. Para la investigación del consumo de carne era suficiente la consideración de la renta. 10 Descarboxilasa: Enzima respiratoria que produce la eliminación del grupo carboxilo, o de dióxido de carbono, de un aminoácido. 48
  • 47.
    Colombia es enLatinoamérica, el cuarto país productor de cabezas de ganado, superado por Brasil, Argentina y México. Factores Culturales: Principalmente se da a conocer el comportamiento de compra de las personas en el momento de adquirir carnes embutidas, para la alimentación de la familia, queremos conocer todos los factores externos e internos que influyen en el momento de la compra, para esto tendremos en cuenta el lugar de compra, los hábitos alimenticios, las actitudes en el momento de compra, el precio, si prefieren los embutidos de res o cerdo teniendo en cuenta que la clase de embutidos que tienen más acogida en los niños menores de 12 años que son las hamburguesas, chorizos. Factores legales: El gobierno colombiano cuenta con múltiples incentivos económicos y arancelarios para el empresario que desee incursionar en el mercado; apoyados por Fedegan, Agremiación encargada de defender los intereses de sus asociados y de desarrollar programas de beneficio común, tanto para el productor, como para el consumidor final. (Ver anexo D), así demostrando los estándares de calidad a los que se vienen a incentivar en las áreas sacrificio. En la Institución Educativa Municipal nos han venido presentando e informando los diferentes factores legales que nos socorren en este proceso de formación de empresa como la ley 1014“de fomento a la cultura del emprendimiento” (Ver anexo E). 3.2.1.2 Análisis del micro entorno: Gracias a la reforma de esta empresa ahora llamada frigorífico de Zipaquirá la empresa INDUSTRIAS MOLICARNES tiene como opinión que esta no se verá afectada por la falta de insumos para la producción. EFZ es una Empresa Pública de la orden territorial dedicada al sacrificio y desposte de ganado mayor, menor así como comercialización de ganado en pie y red de frío. 49
  • 48.
    UBICACIÓN: La direcciónde la empresa es Avenida industrial, Kilómetro 1 vía Bogotá, Zipaquirá. La reubicación de la plaza de mercado fue histórica, los comerciantes y compradores ahora tienen un lugar seguro y con mejores condiciones a nivel de infraestructura para la comercialización de los productos. La cubierta de la plaza de mercado “Villa de la Sal”, una de las obras más importantes que se realizan en este lugar, es una realidad que beneficiará a los zipaquireños y a los comerciantes en general. Dicha obra tendrá un inversión de 800 millones de pesos Además de esto, La nueva Plaza de Mercado cuenta con zona de carnicería y enfriamiento de alta tecnología y con una zona adecuada con módulos individuales para venta de ropa de los comerciantes de la antigua Galería de la Plaza. Así mismo, un sector destinado a la venta de comida típica. Este centro es importante ya que culturalmente la población zipaquireña determina un día a la semana para realizar sus compras mercantiles el día aleccionado es el día martes y así generando más ventas en este centro de comercio 3.2.1.2.1 Análisis de la demanda. Principal mente se dio a conocer una serie de procedimientos para ver el sector el cual se Iba a establecer la empresa. Con la base de estos procedimientos se pudo dar a conocer la empresa y así destinar los productos, para el tipo de sociedad que allí se encuentra. Con ayuda del nº muestra y unas encuestas se pudo dar cuenta que la empresa estaría bien situada para el mejor servicio de los clientes de este sector. En Zipaquirá Una ciudad con gran potencial, en comercializar Tiene grandes escapes en el mercado Para nosotros Una Empresa de comidas Rápidas Se tiene la finalidad de satisfacer ¿Cómo?: Entrando en el mercado De las comidas por ejemplo La población Zipaquireña se abastece de un número de Empresas de comidas Rápidas Las personas tienen más seguridad al consumirlos Cuando tienen el apoyo del municipio, el 50
  • 49.
    simple hecho deaparecer en un sitio web a lado se varias empresas, dan seguridad y más libertad para escoger y así posicionándose en el mercado por Su calidad. 3.2.1.2.2 Análisis del sector. Principal mente se dio a conocer una serie de procedimientos para ver el sector el cual se Iba a establecer la empresa. Con la base de estos procedimientos se pudo dar a conocer la empresa y así destinar los productos para el tipo de sociedad que allí se encuentra. Con ayuda del nuestra muestra y unas encuestas se pudo dar cuenta que la empresa estaría bien situada para el mejor servicio de los clientes de este sector. En lo que corresponde a Zipaquirá participa una gran cantidad de distribuidoras ya que tienen contacto con las grandes empresas productoras de embutidos y comidas rápidas, entre las cuales las distribuidoras o marcas más reconocidas se encuentran: zenu, rica, ranchera, suizo. La estructura productiva del sector cárnico en Colombia inicia con la cría y engorde de ganado vacuno, ganado porcino, aves de corral y especies menores, continúa con el transporte, sacrificio, corte, congelación y comercialización de estos para la colocación de carnes en el mercado final, en los últimos años esta estructura se ha destacado por los cambios significativos que ha experimentado la ganadería y avicultura colombiana, en parte gracias a la entrada en vigencia del decreto 1500 del año 2007 destinado a transformar el sector, en la forma de producción, distribución y consumo de carne, pollo, huevos y sus derivados, creando un sistema de inspección, vigilancia y control, obligando a todos los actores a la modernización de todos los procesos de la cadena que incluyen los frigoríficos, Mataderos tecnificados y establecimientos industriales de alta tecnología. El sector cárnico no fue ajeno a la crisis experimentada entre los años 2008 y 2009, pero a diferencia de los demás sectores donde la crisis empezó a mediados del año 2008, para los cárnicos, sobre todo para los avicultores y porcicultores empezó desde principios del año con el incremento del precio de las materias primas maíz amarillo y frijol de soya, además del comportamiento de la tasa de cambio y la situación política con Venezuela, país al que históricamente Colombia le ha enviado más cárnicos. 51
  • 50.
    3.2.1.2.3Análisis de lacompetencia. Tabla No 6 Análisis de la competencia Nombre Producto Competencia directa Competencia indirecta Chori arepa Chorizo X Gikendely Hamburguesa X Pio rico Hamburguesa X Mackdonal x De acuerdo al análisis de la competencia se ha podido ver que hay comerciantes directos como famas y algunos puestos que comercializan el mismo producto pero con diferente calidad. El producto que la empresa ofrece a diferencia de la competencia es favorable por su precio el servicio hacia los clientes y que la imagen de la empresa es llamativa y conservadora frente A la competencia. En este análisis cabe aclarar que hay que identificar los principales participantes y competidores potenciales; análisis de empresas competidoras; Relación de agremiaciones existentes; Análisis del costo de mi producto/servicio frente a la competencia. 3.2.2 Análisis de la empresa: A continuación se realizará un análisis de la empresa abarcando todos los aspectos que la afectan tanto positiva como negativamente. Es analizada principal mente a las pérdidas y ganancias de la empresa, económicamente la empresa INDUSTRIAS MOLICARNES es muy factible porque se da a conocer los diferentes productos para las personas y no hay pérdidas en la empresa. En este análisis se debe evaluar el entorno financiero, ver las tendencias del mercado, analizar políticas y medidas gubernamentales, así como observar las tendencias tecnológicas. También se deben evaluar los clientes, la competencia, y proveedores. 3.2.2.1 Ventajas competitivas propuesta y de valor. 52
  • 51.
    La ventaja competitivade estos productos es en la venta, siendo esta una idea de las más innovadoras para la ciudadanía porque este producto es de muy buena calidad y con la ubicación lo que nos permite tener una buena visibilidad para los consumidores siendo que el producto sea vendido. También en este punto se encuentran las ventajas más destacadas (comerciales, técnicas, operacionales, financieras, etc.) Entre las cuales se encuentra: Precios económicos: Es precio se determinó teniendo en cuenta los valores y las utilidades necesarias para la elaboración y la producción de nuestro producto. Calidad: El producto se destaca por su buen control en las aéreas de producción, por su presentación. Buena atención al cliente La empresa muestra gran capacidad de los socios ya que nos centramos en una buena atención para una buena calificación ante el cliente. Buena ubicación: En un centro de conglomeración económica y productiva de la ciudad “PLAZA VILLAS DE LA SAL” Unión y participación por parte de los socios La colaboración que ejerce cada uno de los socios para llevar acabo cada paso que la empresa necesite. 3.2.2.2 Potencial de mercado en cifras: Zipaquirá es un municipio que ofrece ventajas para el desarrollo del proyecto, ya que su posición geográfica ha determinado que sea el centro del país tanto a nivel departamental, como entre los países. Además se facilita por la producción de materias primas para la industria, en los que se pretende vender embutidos. 53
  • 52.
    El potencial demercado está representado en hombres y mujeres desde los 15 años hasta los 50 años, que se encuentra ubicado en los barrio barandillas, la florida, las villas donde hay 678casas, en ellas se encuentra un promedio de tres a cuatro personas para un total de 2.373 personas. Con esto concluimos que nuestro potencial de mercado en el sector donde se encuentra ubicada la empresa “INDUSTRIAS MOLICARNES” es de un total de 2.373 personas. 3.2.3 Análisis Dofa Este es un análisis muy específico que estudia las fortalezas, oportunidades, debilidades y amenazas de una empresa ante el mercado en la sociedad. Tabla No 7 Análisis Dofa Amenazas Oportunidades La competencia del sector Créditos por parte de Familiares. Enfermedades DOFA Capacitación. No tener la materia prima Tener un ahorro No tener orden en los Reservado. Libros contables. Tener un producto Diferente y llamativo No tener clientes fijos. Tener pérdidas del producto que ofrecemos Tener deudas en bancos, proveedores etc. No tener liderazgo No tomar buenas decisiones para la empresa. Fortalezas E.FO E.FA Mejorar cada vez más Las técnicas - Mejorar gracias al apoyo brindado Elaborar productos de calidad de Producción. por nuestros familiares optimizando teniendo perdidas por el Conocimiento de la técnica. las técnicas de producción. vencimiento del producto. Elaboramos productos de calidad y agrado para nuestros clientes. - Gracias a las capacidades Pensar bien la toma de decisiones obtenidas vamos mejorando cada para el aumento de nuestros vez más la calidad de nuestros productos. productos. Debilidades E.DO E.DA - Cuando tengamos la déficits, - Mala organización del libro contable Falta de producción contar con la falta de producción produciendo problemas en los Escasos recursos Económicos contar con los ahorros reservados. recursos de la empresa. Conocer los cargos - La ayuda por parte de nuestros -Usar medios de comunicación y familiares en momentos de publicidad darle un mejor dificultades económicas. reconocimiento de la empresa. 54
  • 53.
    Como se puedeobservar, en el análisis Dofa, se obtuvieron diferentes estrategias para controlar los aspectos negativos y conservar los mejores aspectos. 3.2.4 Concepto de producto o servicio El producto es básicamente uno de los más gustosos en la comunidad y uno de los más privilegiados. Lo que la empresa desarrolla con el cliente es el gusto y el sabor de acuerdo a las características que presenta el producto. A competencia es variable pero no termina siendo un problema para la empresa. Su servicio es muy satisfactorio y el cliente da a conocer su punto de vista y el potencial que este requiere. Es la Descripción básica, especificaciones o características, aplicación/ uso de nuestro producto, diseño, calidad. 3.2.5 Elaboración y aplicación de la segunda encuesta Luego de escoger la empresa más factible, fue necesario realizar una encuesta, para así saber la popularidad o gusto representado ante nuestro producto. (VER ANEXO C) 3.2.5.2Tabulación de datos Tabla No 8 Tabulación de datos RESULTADO A B C D SI NO No Total PREGUNTA respondieron 1 70% 30% 100% 2 80% 20% 100% 3 DE OPINION 4 10% 60% 20% 10% 100% 5 50% 20% 20% 10% 100% 6 70% 10% 10% 10% 100% 7 20% 10% 10% 60% 100% 8 DE OPINION 9 50% 20% 10% 20% 100% 55
  • 54.
    3.2.5.3Análisis y conclusiones. Sedefinió las conclusiones de todas las respuestas de cada una de las preguntas del la encuesta en cada grafica. 3.2.6 Estrategia de distribución. Esta estrategia principal se basa en conocer los medios de hacer llegar el producto al cliente. La manera en que la empresa tiene contacto con el cliente es por medio del punto de venta, los pedidos realizados por los clientes o ventas informales con el cliente Nuestro nivel de distribución es producto cliente. De igual manera La propiedad de un producto debe transferirse de alguna manera del individuo u organización que elaboramos para el consumidor que lo necesita. Los bienes deben además ser transportados físicamente de donde se producen a donde se necesitan. Normalmente las entidades denominadas intermediarios realizan las funciones de promoción, distribución y venta final. 3.2.7 Estrategia de Precio. Equipararse con los precios de los competidores: Se emplea cuando hay gran cantidad de productos en el mercado y están poco diferenciados. La empresa no tiene prácticamente ningún control sobre el precio. Es también una estrategia habitual cuando existe un precio tradicional o de costumbre, como en los periódicos. El precio fue definido de acuerdo a los gastos de la materia prima y a la economía frente a los clientes. Para resistir una guerra de precios con la competencia hemos dado a conocer una variación de precios a cada producto que se vende. El producto es ofrecido a $1000 por unidad de acuerdo a esta cantidad no hay ninguna variación de precio Actualmente el precio que está establecido en la empresa INDUSTRIAS MOLICARNES la cual elabora y comercializa la carne de hamburguesa el precio es de $1.000, hamburguesas preparadas $2.500 y por último el chorizo $1.000 56
  • 55.
    Nosotros pagaríamos deacuerdo a la calidad que este producto o servicio me ofrezca y teniendo en cuenta el costo de la materia prima. 3.2.8 Estrategia de promoción. Para la estabilidad económica de la empresa y motivación en ventas se utiliza una promoción la cual es si compra más de 10 unidades de un producto se hace un descuento de $ 1000 el cual es favorable para el cliente como para el vendedor. Uno de los medios de promoción más utilizados es por trato especial a un cliente fijo se le deja el producto a un menor precio. En ciertas temporadas o festividades (día de la madre, día del padre, día del amor y la amistad, Halloween, navidad, etc.) se realizan promociones tales como: por llevar cierta cantidad de producto se le garantizara un descuento o se da un producto adicional haciendo que las personas se vean atraídas y continúen haciendo sus compras en la empresa. 3.2.9 Estrategia de Comunicación. Unos de los medios de comunicación utilizados para el reconocimiento de la empresa fueron puerta a puerta, voz a voz con ayuda de clientes conocidos y familiares. Como estrategia de comunicación la empresa cuenta con pendón, volantes, tarjetas de presentación, en cuanto a la parte física y en lo virtual tiene cuentas en redes sociales como: Facebook, Twitter, YouTube; Linked-in, G-mail, Blogger, Vimeo, Tumbr, Pinterest. Pero hay que tener en cuenta que podemos encontrar nuevas herramientas en línea. 3.2.10 Estrategia de Servicio. 57
  • 56.
    Nuestros clientes escogennuestro producto por que se tiene mayor calidad, el tamaño es mayor y el precio es favorable además porque la atención es excelente se podría decir que mejor a la de la competencia. El producto es otorgado por medio del punto de venta, también se ofrece en el colegio a los estudiantes clientes fijos, y puerta a puerta los civiles cercanos a la empresa, así se puede dar un servicio más completo a la comunidad. Éste no necesita de garantía, ya que su consumo puede ser inmediato o a corto plazo, además, las marcas de los productos son fiables y las personas tendrán la certeza de adquirir y consumirlo sin ningún tipo de desconfianza. 3.2.11. Estrategias de aprovisionamiento. Debido a que el producto es básico la empresa si cuenta con políticas de plazos al pagarlos y así mismo los proveedores brindan este servicio. Así como la compra masiva de carnes nos puede ayudar a disminuir en cierto porcentaje el precio de esta ya que es considerada nuestra materia prima Los proveedores de la empresa INDUSTRIAS MOLICARNES son DISTRIBUIDORA DE CARNES SAN LUIS: la cual nos distribuye la carne como materia prima y la grasa para la elaboración, de la carne para hamburguesa, DISTRIBUIDORA EL PROFESOR: quien es el que nos ofrece los condimentos, necesarios para la formación del producto, LÁCTEOS SAN MATEO: nos ofrece los elementos para la elaboración de la hamburguesa preparada, LA PLAZA CAMPESINA: nos brinda los vegetales para la fabricación de la misma. Estrategia de aprovisionamiento. Primero busca el sitio para adquirir la materia prima en los diferentes proveedores que la empresa tiene (Carrefour, éxito, surtimax, uno A) los cuales son centros comerciales que surten de gran cantidad de materia prima en las cuales las políticas crediticias que son conjunto de criterios, lineamientos y directrices utilizados por las autoridades monetarias para determinar el destino de los recursos financieros dirigidos a los diferentes agentes económicos en forma de créditos, induciendo el desarrollo de áreas o sectores económicos prioritarios y estratégicos, mediante el uso de instrumentos y mecanismos como la tasa de interés, tasa de acceso al redescuento, encaje legal y algunos otros 58
  • 57.
    de carácter normativo.No nos ayudan porque al ser una empresa de cadena esta no cuenta con esta ventaja a lo cual la empresa paga su cantidad de materias primas al contado, creando una cadena productiva en que no interviene los pagos crediticios que al mismo tiempo vienen siendo una ventaja porque la empresa produce para su actividad de compra y generando una rentabilidad favorable para los socios. 3.2.12 Presupuesto de la mezcla de mercadeo La empresa solo utiliza unos pocos gastos para comercializar y entregar la mercancía a los clientes pero para justificar estos gastos la empresa demuestra por medio de los mismos clientes que la calidad del producto que se entrega esta en excelentes condiciones y por esto va de acuerdo la presentación del producto. Por ende como los gastos no son tan elevados la empresa alcanza a tener un sentido de promoción para los clientes de acuerdo con las compras establecidas. Producto: la empresa se encarga de producir embutidos y comidas rápidas Precio: los precios de estos productos ya vienen fijados desde la producción por costo de esta manera mirando la comodidad de nuestros clientes. Plaza: los productos se venden desde un punto de venta, y a personas interesadas en encargar productos por encargos Promoción: la promoción se da de acuerdo a las conveniencias que tenga la empresa y sus promociones más factibles están en darlas en fechas específicas como festividades y días importantes para el mayor consumo factible. A continuación se darán a conocer los precios actualmente dados al realizar el producto. Tabla. No 9 Presupuesto de promoción y comunicación PRODUCTO PRECIO 59
  • 58.
    Carne de res Lb. $4.000 Cerne de cerdo Lb. $5.000 Grasa Lb. $1.500 Críspela Kilo $7.000 Condimento Kilo $12.000 Sal Kilo $ 1.200 Azúcar Kilo $ 1.300 Empaque Rollo $ 7.500 3.2.13POLÍTICA DE CARTERA La empresa INDUSTRIAS MOLICARNES no tiene una política de cartera debido a que esta comercializa y distribuye su producto, en forma de pago al contado haciendo imposible que se le otorguen créditos a los clientes de la empresa. 3.3 PLAN OPERATIVO Se dan a conocer las actividades que se realizan en el transcurso del año para lograr que se vea la organización de la elaboración y la comercialización de los productos. El plan operativo considera el programa de trabajo a realizarse durante un tiempo determinado. Generalmente es anual. Este Plan permite planificar y organizar el trabajo en función a las necesidades y posibilidades de la organización. El Plan Operativo es un instrumento de gestión muy útil para cumplir objetivos y desarrollar la organización. Permite indicar las acciones que se realizarán, establecer plazos de ejecución para cada acción, definir el presupuesto necesario, y nombrar responsables de cada acción. Permite además, realizar el seguimiento necesario a todas las acciones y evaluara la gestión anual, semestral, mensual, según se planifique. 3.3. 1Estructura organizacional: A continuación verán la estructura básica organizacional de la empresa INDUSTRIAS MOLICARNES. Figura No 5 Estructura organizacional 60
  • 59.
    JUNTA DE SOCIOS SENA IEMC GERENTE GENERAL GERENTE FINANZAS GERENTE DE VENTAS GERENTE DE PPRODUCCION 3.3.2 Costos Administrativos. A continuación se darán a conocer los gastos que ha tenido la empresa, los aspectos más importantes en cuanto a gastos y aportes dados por parte de los socios. 3.3.2.1Gastos de personal. Registra los pagos estimados por concepto de salarios (sueldo, prestaciones sociales, subsidios, parafiscales), pagos al destajo o jornales, honorarios a cancelar, una vez empiece a operar la empresa, identificando mensualmente los valores por cargo durante el primer año. Igualmente, registre los gastos o costos por concepto de dotaciones, uniformes La empresa INDUSTRIAS MOLICARNES no generara gastos de personal gracias a que los socios son los encargados del buen funcionamiento dentro de la empresa, por lo tanto han determinado obtener las ganancias el final del año escolar. Ni dar dotación ya que el producto viene en empaque individual por consecuencia no tendrá contacto con ninguno de los recursos humanos de la entidad .Para la correcta operación de la empresa INDUSTRIAS MOLICARNES entre los socios se aportó un capital de ($60.000) sesenta mil pesos el cual se invirtió en materia prima para obtener un capital corriente 3.3.2 Cronograma de Actividades. Es la herramienta que permite registrar las actividades, recursos y tiempos en el cual se desarrollará el plan de negocio, a través de esta herramienta se podrá hacer 61
  • 60.
    seguimiento a losavances, utilización de los recursos y gestión, con el fin de observar en forma clara la realización del proyecto. Tabla No 10 Cronograma de actividades EMPRESA: INDUSTRIAS MOLICARNES AÑO: 2012 ACTIVID FEB MAR ABR MAY JUN JUL AGO SEP OCT NOV ADES 1 2 3 4 1 2 3 4 1 2 3 4 1 2 3 4 1 2 3 4 1 2 3 4 1 2 3 4 1 2 3 4 1 2 3 4 1 2 3 4 VISIÓN EMPRES ARIAL 1.Clasifi cacion del desemp eño X X 2. Conflict os de la empresa X 3.Simula dores de sustenta X X X ción X X 4.hacer un mejor trabajo en X X X equipo X X 5.mejor ara as metodol ogías de X X X X trabajo TEORÍA EMPRES ARIAL 1.redacc ion del proyect X X o X X X X 2 Prepara ción sustenta ción del proyect X X X o X X X X 3. .correcci ón de proyect X X X o X X X 62
  • 61.
    4.Exposi cion según partes del proyect X X o X X X X X 5.Evalua cion del proyect X X X o X X X X X PRÁCTIC A EMPRES ARIAL 1.aume ntar X ventas X X X X X X X 2.negoci acion empresa X X rial X X X X X X X 3.aume ntar horas de X X X X X X trabajo X X X X 4.hacer propaga nda por medios de comunic X X X X X ación X X X X X 5.Analiz ar el X entorno X X X X X X X X X DISEÑO PUBLICI T. EMPRES . 1.Diseña r sitio X X web X X X 2.Mejor ar diseño de publicid X X ad X X 3.Diseña r afiche de X eventos X X 4.Diseña r nuevas ideas de X X X publicid X 63
  • 62.
    ad 5.Actuali zacion el sitio X X X X web X X TEC. E INFORM ÁTICA 1.Crear sitio X X web X X X X 2.Pasar publicid ad a medios tecnológ X X X X icos X X X X 3.Hacer present ación de sustenta X X ción X X X X 4.Atualiz acion redes X X X sociales X 5.Crear X X eventos X X X X 3.3.3 CLÚSTER y CADENA PRODUCTIVA. Indica a que clúster o cadena productiva se asocia el proyecto propuesto, identificando en qué fase de la cadena se integra digitar obligatoriamente. Una cadena productiva es el conjunto interrelacionado de componentes que integra todas el ciclo productivo, desde el abastecimiento de insumos y servicios, pasando por el procesamiento o manufactura, y llegando hasta la comercialización al por mayor y al por menor, es decir hasta el cliente final. Las cadenas se desempeñan en un entorno que condiciona sus posibilidades de desarrollo. Ese entorno está constituido por el ambiente institucional, expresado por las normas y leyes que regulan la cadena y el ambiente organizacional, integrado por el conjunto de instituciones públicas o privadas que apoyan el funcionamiento de la cadena, comprendiendo las organizaciones de investigación y extensión, de capacitación y asistencia técnica, y además de otras organizaciones que prestan servicios pero sin participar directamente en el negocio. 64
  • 63.
    Figura No 6Clúster y cadena productiva. 65
  • 64.
    3.3.4 Diagrama deflujo productivo. El Diagrama de Flujo es una representación gráfica de la secuencia de pasos que realizamos para obtener un cierto resultado. Este puede ser un producto, un servicio, o bien una combinación de Ambos Figura No 7.Diagrama flujo productivo 66
  • 65.
    3.3.5 Diagrama deprocesos Es una representación gráfica de los pasos que seguimos en toda una secuencia de actividades, dentro de nuestro proceso o un procedimiento, identificamos mediante símbolos de acuerdo con su naturaleza; incluye, además, toda la información que se considera necesaria para el análisis, tal como distancias recorridas, cantidad considerada y tiempo requerido. Con fines analíticos y como ayuda para descubrir y eliminar ineficiencias, es conveniente clasificar las acciones que tienen lugar durante un proceso dado en cinco clasificaciones. Estas se conocen bajo los términos de operaciones, transportes, inspecciones, retrasos o demoras y almacenajes. Tabla N°11 Proceso de producción Numero de proceso Tiempo 1.buscar proveedor x 1Hora 2.hacer el respectivo x 1Hora pedido 3 revisarla x 10Min 4 transportarla X 2 Horas 5 exhibirla x 1Hora 6 inventario x 1Hora 7 comercializar x 5 Hora 7 actividades 2 2 1 1 2 11Hora,10Min 3.3.6 Necesidades y requerimientos. En este punto relacionamos las materias primas e insumos requeridos en el proceso de producción nuestro producto por cada unidad de producto y por período de producción; Tecnología requerida: descripción de equipos y máquinas; capacidad instalada requerida; mantenimiento necesario; Situación tecnológica de la empresa: necesidades técnicas y tecnológicas; Mano de obra operativa especializada requerida. Cuantificación del presupuesto requerido para el cubrimiento de las necesidades y requerimientos, En 67
  • 66.
    la empresa INDUSTRIASMOLICARNES tiene como un mínimo de 2kilos en producción de la elaboración de carnes para hamburguesa igualmente con un mínimo de 100 gramos de condimentos. 3.3.7 Descripción del proceso de producción. Para la elaboración de los productos la empresa INDUSTRIAS MOLICARNES utiliza las siguientes herramientas para lograr tener la culminación final del producto. 1. El producto es elaborado y aquí podemos ver los condimentos necesarios para su producción (The product is developed and here we see the necessary ingredients for their production) Figura No 9.Condimentos. 2. aquí observamos la materia prima de nuestro producto (Here we see the raw material of our product) Figura No 10.Materia prima 68
  • 67.
    3 En estase observa el proceso que se le da a la materia prima con sus respectivos condimentos (. Is observed in this process is given to the raw material with their Respective condiments) Figura No11.y 12.Proceso 4. en este proceso inicia moliendo y revolviendo la materia prima incorporación de los condimentos (In this process starts grinding and stirring the raw material incorporation of seasonings) Figura No 13 y .14.Procedimiento. 69
  • 68.
    5. Se iniciacon el pesado y armado de las hamburguesas teniendo en cuenta que su peso debe ser de 90g (It starts with the heavy armed burgers taking into account that your weight should be 90g) Figura No 15.Empaque 70
  • 69.
    6. este esel producto ya terminado y mostrándolo en el refrigerador (This product is already completed and showing it in the refrigerator) Figura 30.Carne hamburgers Figura No 16 Producto ya elavorado 3.3.8 Buenas prácticas de manufactura. Son Principios básicos y prácticas generales de higiene en la manipulación, preparación, elaboración, envasado, almacenamiento, transporte y distribución de alimentos para consumo humano, con el objeto de garantizar que los productos que se fabriquen en condiciones sanitarias adecuadas y se minimicen los riesgos inherentes durante las diferentes etapas de la cadena de producción. (VER ANEXO C)  Delantal rojo  Tapabocas  Molino  Embutidor 71
  • 70.
     Cuchillos  Tinas  Pita  Empaques  Entre otros 3.3.9 El impacto ambiental generado por el proyecto. La entidad INDUSTRIAS MOLICARNES genera un impacto ambiental ya que los productos están en un empaque el cual es botado generando basura y un daño al medio ambiente. Por lo tanto la empresa hace campañas referente al medio ambiente con lo cual se hace que nuestros clientes reflexionen ante que situaciones estamos pasando, por eso debemos decir no al voto de papeles al suelo, siempre la empresa se ve decorada con mensajes alusivos a no arrojar basuras al suelo si no a canecas para no motivar el arrojo de papeles al suelo lo que podría causar muchas consecuencias y lo que buscamos es reflexión en nuestros clientes. Principalmente cuando la estabilidad económica del ganado sube afecta el precio de la carne y de los productos que se venden. La falencia de la ubicación de la planta de producción, el polvo, el mal estado de la carne, entre otros. 3.3.10 Plan de producción. En este punto tomamos como referencia el plan de ventas, establecemos las cantidades a producir por período, teniendo en cuenta las políticas de inventario de acuerdo con la naturaleza del negocio. Programa de producción (cuantificamos la producción de unidades de producto por periodo de tiempo, normalmente las producción se realizan en una cantidad de 2 kilos por semana Actualmente la empresa tiene los registros necesarios para la elaboración de producciones más grandes si las necesitamos 72
  • 71.
    3.3.11 Plan decompras. La empresa INDUSTRIAS MOLICARNES es una productora y comercializadora de embutidos y comidas rápidas la cual semanalmente se compran 4 kilos de carne, una libra de empalme o grasa, críspela, sal, azúcar, fosfato, imbac , condimento de hamburguesa al carbón entre otros. En donde al procesarlas da un total de 72 carnes para hamburguesa los cuales los socios se dividen 24 unidades de carne semanalmente. Las hamburguesas tienen un plazo de vencimiento de quince días para que los clientes tengan un tiempo determinado a la hora de consumirlo y adquieran un producto de buena calidad para su satisfacción. Teniendo en cuenta todas las compras tiene como final sus ventas los productos elaborados. Los productos elaborados se entregan a los compradores por medio de planes anteriormente convenidos. 3.3.11.1 Costos de producción. En este se relaciona el costo de las materias primas (definiendo precio por unidad de medida), precios actuales, y comportamiento esperado y/o tendencias, Costo de los insumos (definiendo precio por unidad de medida). Costo de transporte de productos terminados. $/ por unidad de medida, llevándose a cabo los días jueves o en su mayoría depende de los pedidos que realizan nuestros clientes. Tabla.No 11. Costos de producción. Materias primas precio Carne de res $16.000 Grasa $4.000 Condimentos $5.000 Carne de cerdo $5.000 Maquinaria (alquiler) Precio 73
  • 72.
    Molino eléctrico $5.000 Servicios públicos $5.000 3.3.11.2 Infraestructura. Los requerimientos técnicos y administrativos necesarios para poner en marcha la empresa productora y comercializadora de “Comidas rápidas y embutidos” Molino: se encarga de moler la materia prima Bascula: es la que nos permite dar una cantidad exacta de la carne y del condimento Molde: nos da la forma redonda de la hamburguesa Refrigerador: mantiene la carne a una cierta temperatura para su etapa de maduración 3.3.11.3 Parámetros técnicos especiales. No corresponde explicar ya que los embutidos y comida rápidas se venden no solo en el punto de venta si no a personas que estén interesadas en comprar nuestro producto con una mejor atención que no es el lugar de venta y esto se da para las festividades y días especiales.. 3.3.11.4 Organismos de apoyo. El apoyo que recibió la empresa para llevar a cabo todos los conocimientos que se han obtenido es gracias a la institución educativa municipal Cundinamarca, también permiten los del SENA, y la universidad de la SABANA tener una mayor orientación sobre los parámetros importantes para llevar a cabo una buena microempresa y además a la atención brindada por nuestros queridos maestros. 3.4 Plan de comercialización: A continuación se da a conocer un, precisamente elaborado para mejorar el mercado o comercialización de la empresa, teniendo en cuenta objetivos y opciones eficaces a la hora de cumplir con los mismos y así mismo siendo una empresa firme y con grandes expectativas. 74
  • 73.
    El plan inicialmentefue una publicidad concentrada en el municipio. Aparte también la empresa promociono sus servicios puerta a puerta y con ayuda de la fama que ya ha tenido una gran apertura en Zipaquirá. 3.4.1 Análisis del mercado. La empresa principalmente presta sus servicios a personas del común con edades de 15 a 50 años aproximadamente porque este es el mercado al que más le interesa comprar el producto no solo por su sabor, si no por el gusto y la calidad que saben que tiene el producto. En Colombia se resaltan las personas de consumidoras de comidas rápidas y embutidos haciendo un gran plan de desarrollo, la ganadería se puede decir que es la materia prima de los principales embutidos y ya que Colombia se destaca por su agricultura y ganadería que tiene grandes exportaciones al estajero. A nosotros como empresa aunque no tengamos un control total en el mercado tenemos las capacidades para desarrollar un producto que se destaque en su calidad. 3.4.2 Estrategia de Mercado. Para lograr más ventas de las presupuestadas es necesario tener en cuenta todos los aspectos de la empresa pero prestando mayor atención a los testimonios relacionados con el producto y los clientes, que resultan ser positivos dejando mensajes La estrategia de mercado se ve de una forma muy simple porque para lograr más ventas de las que se esperan es aportar con responsabilidad sabiendo llevar organizaciones en el cual los clientes se van a sentir confiables de lo que consumen , para esto mismo debemos hacer las compras en partes más económicas pero siendo de igual calidad sabiendo que no afectara a las personas, la comunicación de los mismos clientes son los que atraen a más personas a consumir nuestro producto por que la calidad y el servicio es lo que se ve reflejado para cada ves subir más de clientes y en la misma calidad de productos. 3.4.3 Ficha técnica del producto o servicio. 75
  • 74.
    El producto quese vende en esta empresa cumple con ciertas cualidades que describiremos paso a paso; este producto además de ser económico y agradable para la comunidad, es muy reconocido y en la mayor parte de la población, logra ciertos beneficios en la vida cotidiana como pueden ser abastecer a la persona de un grado de energía a la hora de realizar alguna actividad o ejercicio por lo cual este producto es muy popular. Claro está teniendo en cuenta que por su tamaño (pequeño) la empresa se beneficia cada vez que las personas quieran adquirir más productos. HAMBURGUESA 2kg,4Lib Productos Kilos Gramos sal 20gr Azúcar 6gr Fosfato 6gr Inbac 6gr Almidón 6gr Condimentos 26gr Hamburguesa Crispeta 100gr Grasa 1000gr Carne 2kl 4000gr Figura No 17 Ficha técnica 3.4.4. Proyección de ventas. 76
  • 75.
    La proyección deventas de la empresa está proyectada a progresar significativamente aunque las ventas no son bajas hay que tener en cuenta las expectativas y visión. Tabla No 12 proyecto de ventas 0¿Qué? COSTO CANTIDAD COSTOS CUANDO PROVEEDOR DE LA UNIDAD Carne $ 4.000 8 Libras $ 32.000 Semanal Distribuidora de carnes San Luis Carne de $ 5.000 2 Libras $ 10.000 Semanal Distribuidora cerdo de carnes San Luis Grasa $ 1.500 5 Libras $ 7.500 Semanal Distribuidora de carnes San Luis Sal $ 1.100 1 kilo $ 1.100 Mensual Donde el profe Azúcar $ 2.300 1 kilo $ 2.300 Mensual Donde el profe Condimento $ 1 kilo $ 13.000 Mensual Donde el 13.000 profe Empaque $ 7.500 2 tubos $ 15.000 semanal Donde el profe Total $ 80.900 77
  • 76.
    PRESUPUESTO DE COMPRA Tabla.13. Presupuesto de Compra. PRECIO SEMANAL MENSUAL ANUAL PRODUCTO UNIDAD CANT TOTAL CANT TOTAL CANT TOTAL Carne $ 4.000 8 Lb $ 32 lb $128.000 288 lb $1.152.000 32.000 Carne de $ 5.000 2 Lb $ 8 lb $40.000 72 lb $360.000 cerdo 10.000 Grasa $ 1.500 5 Lb $ 7.500 20 lb $30.000 180 lb $270.000 Sal $ 1.100 40 gr $ 44 160 $176 1440 $1.584 gr gr Azúcar $ 2.300 30 gr $ 69 120 $276 1080 $2.484 gr gr Condimento $ 120 $ 1.560 480 $6.240 4320 $56.160 13.000 gr gr gr Empaque $ 7.500 2 $ 8 $120.000 72 $1.080.000 tubos 15.000 tubos tubos Total $66.173 $324.692 $2.922.228 Presupuesto de producción: En seguida se presentan los costos de lo que se gasta continuamente en producción. 78
  • 77.
    PRESUPUESTO DE PRODUCCIÓN Tabla No .14. Presupuestó de producción. PRODUCTO COSTO SEMANAL MENSUAL ANUAL CANT TOTAL CANT TOTAL CANT TOTAL Carne $ 4.000 8 Lb $ 32 lb $128.000 288 lb $1.152.000 32.000 Carne de $ 5.000 2 Lb $ 8 lb $40.000 72 lb $360.000 cerdo 10.000 Grasa $ 1.500 5 Lb $ 7.500 20 lb $30.000 180 lb $270.000 Sal $ 1.100 40 gr $ 44 160 $176 1440 $1.584 gr gr Azúcar $ 2.300 30 gr $ 69 120 $276 1080 $2.484 gr gr Condimento $ 120 $ 1.560 480 $6.240 4320 $56.160 13.000 gr gr gr Empaque $ 7.500 2 $ 8 $120.000 72 $1.080.000 tubos 15.000 tubos tubos Total $66.173 $324.692 $2.922.228 Presupuesto de ventas: En la tabla que se ve a continuación se muestra la cantidad de productos vendidos y la totalidad de su venta. 79
  • 78.
    PRESUPUESTO DE VENTAS Tabla No .15. Presupuesto de ventas. PRODUCTO PRECIO SEMANAL MENSUAL ANUAL DE CANT TOTAL CANT TOTAL CANT TOTAL VENTA Chorizo $900 120 $108.000 480 $432.000 4320 $3.888.000 Hamburguesa $1.000 40 $40.000 160 $160.000 1440 $1.440.000 Total $41080 $592.000 $5.328.000 3.5. FINANZAS. A continuación se dará a conocer todo lo relacionado con la parte financiera de la empresa y de igual forma se da a conocer si esta empresa es rentable o no. 3.5.1 Presupuesto para la puesta en marcha. El presupuesto que se tuvo en cuenta para la puesta en marcha de la empresa, está basada en varias cotizaciones para un total de $82.500 como capital; para la primera compra qué fue de $.16.350 la cual fue realizada en febrero del 2012 todo esto tomado del capital inicial. 3.5.2 Estados financieros. Los estados financieros constituyen el resumen final de todo el proceso contable correspondiente a un periodo de tiempo. Son la base para tomar una variedad de decisiones administrativas, previo el análisis cuidadoso de los resultados y proyecciones, a la luz de los aspectos económicos, de mercados y políticas gubernamentales, los estados financieros son: 80
  • 79.
    Tabla No 16Estados financieros Cuadro de Apertura Nombre del socio Tipo de aporte Monto Michel Yesid Díaz Cortes Dinero $27.450 Especie 0 Muebles y enseres 0 Maquinaria y equipos 0 Capital intelectual 0 Wendy Jhoana Villalba Dinero $27.450 Sánchez Especie 0 Muebles y enseres 0 Maquinaria y equipos 0 Capital intelectual Johana Marcela Pachón Dinero $27.450 Guerra Especie $292.425 Muebles y enseres 0 Capital intelectual 0 Cantidad de socios 3 Total aportes $374.850 81
  • 80.
    3.5.2.1 Balance general. Estadofinanciero del 03 febrero hasta 24 mayo del 2012. Tabla No.17 Balance general. Industrias molinares Balance General A 24 de mayo 2012 ACTIVO ACTIVOS CORRIENTES CAJA $ 402.925 MATERIA PRIMA $0 MUEBLES Y ENSERES $320.000 MAQUINARIA Y EQUIPO $330.000 EQUIPOS $40.000 TOTAL ACTIVOS $1’092.925 PASIVO CUENTAS POR COBRAR PROVEEDORES $0 CUENTAS POR PAGAR MERCANSIAS $0 TOTAL PASIVOS $0 PATRIMONIO APORTE DE SOCIOS $ 292.425 RESULTADO DEL EJERCICIO $1’092.925 TOTAL PATRIMONIO| $ 1’092.925 TOTAL PASIVO + PATRIMONIO $ 1’092.925 82
  • 81.
    3.5.2.2 Estado dePérdidas y Ganancias. Tabla.18. Estado de pérdidas y ganancias Industrias Molicarnes Estado de Resultados Del 03 de febrero al 10 de mayo de 2012 INGRESOS OPERACIONALES VENTAS BRUTAS $ 2’409.500 COSTO DE VENTAS $ 1’185.172 GASTOS OPERACIONALES ARRIENDO $ 308.550 OTROS COSTOS $115.300 GASTOS NO OPERACIONALES $0 RESULTADO DEL EJERCICIO $ 800.478 3.5.2.3 Estado de Flujo de Caja: En este punto se puede observar el saldo en efectivo después de tener en cuenta los ingresos y gastos en el periodo de tiempo a un año; claro está aclarando que de ahí se extrae el dinero necesario para los pedidos semanales y se añade lo de las ventas diarias. 83
  • 82.
    Tabla.19. Flujo decaja FEBRERO MARZO ABRIL MAYO ingresos de efectivo 235.000 132.000 35.000 98.000 total ingresos 235.000 132.000 35.000 efectivo 98.000 Egresos 106.900 147.150 33.900 95.700 cuentas por pagar gastos arriendo 25.000 25.000 25.000 25.000 total egresos en 131.900 172.150 58.900 efectivo 120.000 3.5.2.4Notas a los Estados Financieros En conclusión la empresa durante el periodo de tiempo que se está tratando se encuentra en un estado financiero estable y bueno, como se puede ver la empresa obtiene una buena utilidad periódicamente y además es rentable. Tabla.20. Estados financieros. DISPONIBLE Representa el valor que posee la empresa Caja $82.425 Bancos $0 Inventario $0 Almacén $0 TOTALES $82.425 84
  • 83.
    Deudores y cuentaspor cobrar $246.000 total $328.425 En este punto se resume de manera explícita los detalles del área financiera de la empresa con el fin de que aquellos usuarios que estén interesados puedan comprender con mayor claridad el tema tratado. 3.5.3.1 Índices o Razones financieras En este punto se realiza una comparación o diferencia numérica entre ingresos y gastos de la empresa lo cual se da así: ACTIVOS:422.950 – PASIVOS: $ 32.000obteniendo el patrimonio de $390.950. 3.5.3.2 Capital de trabajo. El capital que la empresa utiliza para mantener en un buen estado todas sus actividades en un momento determinado está representado en el activo corriente que para este caso es $$422.950 teniendo en cuenta que este dinero es el que se obtiene del aporte inicial, junto con el inventario de la empresa. Año 2012 3.5.3.3 Margen de contribución. En esta tabla se da a conocer el margen de contribución de algunos de los productos que ofrece la empresa. Como se muestra en la siguiente tabla. Tabla No 21 Margen e contribución MARGEN DE CONTRIBUCION Precio de venta unitario: MC=PVU-CVU CARNE $1000 HAMBURGUESA MC=1000-950 Costo fijo: $900 MC=50 Costo variable unitario: $950 85
  • 84.
    CHORIZOS Precio de venta unitario:1000 MC=1000-900 Costo fijo:850 MC=100 Costo variable unitario:900 Precio de venta HAMBURGUESA unitario:3000 MC=3000-1600 PREPARADA Costo fijo:1400 MC=1400 Costo variable unitario:1600 CHORIZO PREPARADO Precio de venta MC=1500-1000 unitario:1500 MC=500 Costo fijo:1000 Costo variable unitario:1200 3.5.3.4 Punto de Equilibrio A continuación se podrá observar la fórmula para hallar el precio unitario de una hamburguesa y así se obtendrá el precio que se dará para su venta, siendo Q el resultado. Q= CF PV-P Q= 0 2500-1500 Q= 100 3.5.4 Fuentes de financiación. La empresa INDUSTRAS MOLICARNES estableció un aporte principal en efectivo que se aplica a la etapa de iniciación del negocio. Claro está teniendo todas las medidas necesarias para que la persona no se sienta presionada pero que de la misma manera la empresa no obtenga perdidas de capital. 86
  • 85.
    3.5.5 Conclusiones financierasy evaluación de viabilidad. Esta empresa se encuentra en buen estado financiero, ya que no ha sufrido pérdidas durante su realización también cuenta con buenos ingresos, además del capital que ya está invertido en insumos e inventarios, así que se seguirán utilizando estos elementos en diferentes lapsos de tiempo para que la empresa continúe progresando y obteniendo buenos resultados. 87
  • 86.
    4. CONCLUSIONES Teniendo encuenta el objetivo propuesto se logró actuar con madurez para que la empresa lograra salir adelante. Se destinaron proveedores confiables los cuales aportaron para el movimiento de la empresa. Se logró trabajar en equipo y entenderse cada uno para producir el producto con buena calidad. Se establecieron metas las cuales ayudaron para el crecimiento de la empresa. 88
  • 87.
    5. RECOMENDACIONES Hay quetrabajar en equipo y lograr un buen entendimiento entre todos. Saber claramente el contenido de su producto. Tener muy claras las meta propuestas para un mejor futuro para la empresa. Lo anterior es para que su empresa traiga ventajas y para que en un futuro sea una de las más reconocidas en el Zipaquirá. 89
  • 88.
  • 89.
  • 90.
    8. ANEXOS ANEXO A ENCUESTA DE MEJORAMIENTO DE IDEAS Buenos días se va a realizar una encuesta de valoración de mejoras de negocio Estamos interesados en conocer su opinión, por favor, ¿sería tan amable de contestar el siguiente cuestionario? la información que nos proporcione será utilizada para conocer la valoración de las necesidades de nuestros productos en el mercado. le ayudarán a la empresa a decidir si empieza a producir comidas rapidas y dónde venderlo. Cualquier información suya será tratada en forma confidencial y será usada como ayuda para tomar una decisión sobre si se inicia la producción y sobre cómo comercializar los productos. El cuestionario dura 5 minutos aproximadamente. Gracias. Estoy haciendo un estudio para la empresa molicarnes, que está pensando en producir comidas rapidas y venderlo en esta área .le importaría si le hago algunas preguntas que permítame empezar preguntándole Por favor, ¿sería tan amable de decirme su nombre? Nuestra empresa la cual se basa en la producción de comidas rápidas y embutidos el nombre el cual tenemos como opcion es molicarnes según las características de nuestra empresa realizaremos las entrevistas necesarias para la satisfacción de nuestros clientes PRODUCTOS:  HAMBURGUESAS  PERROS CALIENTES  CHORIZO EMBUTIDOS: 92
  • 91.
     CARNES (POLLO,RES, CERDO )  SALCHICHAS 1. LE GUSTA EL NOMBRE EL DE LA EMPRESA a) Si b) no ¿POR QUE? 2. ¿LE GUSTAN LOS PRODUCTO QUE LE OFRECE NUESTRA EMPRESA? a) Si b) no 3.¿Qué OTROS PRODUCTOS LE GUSTARIA ENCONTRAR? 4. ¿CON QUE FRECUENCIA CONSUME EL PRODUCTO? a) Diariamente b) Semanalmente c) Mensualmente d) Otros 5. DE LOS SIGUIENTES SITIOS DONDE LE GUSTARIA UNA SUCURSAL a) parque de la independencia b) la esmeralda c) la decima d) la novena 93
  • 92.
    6. DE QUEMANERA LE GUSTARIA ADQUIRIR EL PRODUCTO a) domicilio b) puerta a puerta c) punto de venta d) otros 7. DE QUE LE GUSTARIA QUE DEPENDIERA EL PRECIO a) calidad b) atención c) publicidad d) todas las anteriores e) otros 8.QUÉ TIPO DE EMPAQUE PREFERIRÍA USTED PARA (ESTE PRODUCTO) POR QUÉ _____________________________________________________________________ ______ 9. COMO LE GUSTARIA QUE LE DIERAN A CONOCER ESTE SERVICIO a) volantes b) radio c) perifoneo d) internet e) otro 94
  • 93.
    ANEXO B ELABORACION DE ENCUESTA Figura10.Elaboracion encuesta PORCENTAJE DE ESTRATO 1% 1 7% 22% 2 3 4 70% Conclusión: EN LA POBLACION OBJETIVA SE DESTACA EL ESTRATO 2 EN LOS BARRIOS LA FLORIDA LA ESMERALDA EL PRADO 95
  • 94.
    1¿LE GUSTA ELNOMBRE DE LA EMPRESA? SI: 65 NO: 9 Figura 11. Le gusta la idea ¿LE GUSTA EL NOMBRE DE LA EMPRESA? SI NO Series1 ; NO; 9; 12% Series1; SI; 65; 88% Conclusión: En los barrios encuestados la idea del nombre de la empresa “industrias molicarnes” fue positiva en un 88% ¿LE GUSTA LOS PRODUCTOS QUE OFRECE NUESTRA EMPRESA? SI: 72 96
  • 95.
    NO: 2 Figura 12.Legusta los productos ¿LE GUSTAN LOS PRODUCTOS QUE LE OFRECE NUESTRA EMPRESA ? Series1; NO; 2; 3% SI NO Series1; SI; 72; 97% CONCLUCUION: Casi en su totalidad la mayoría consume dichos productos ya que son más accesibles entonces todos Los consumidores Tienen más Interés en consumir comidas rápidas que en otras comidas 3¿Qué OTROS PRODUCTOS LE GUSTARA ENCONTRAR? 97
  • 96.
    Tabla.5. ideas deproductos PRODUCTOS BEBIDAS EMPANADAS GASEOSA AREPAS JUGOS SALCHIPAPAS LIMONADAS JAMONES MORTADELA QUESO DE CABEZA SALCHICHON SANWINS LASSAÑA TOCINETAS PIZZA CHORIPERRO CONCLUSION: Las personas encuestadas Resaltaron las propuestas de bebidas Diversas para una mejor atención en el establecimiento Así también Proponiendo Otros productos que también pertenecen al grupo de comidas Rápidas 4. ¿CON QUE FRECUENCIA CONSUME EL PRODUCTO? A. DIARIAMENTE 98
  • 97.
    B. SEMANALMENTE C. MENSUALMENTE D. OTROS Figura 13. Consume el producto ¿CON QUE FRECUENCIA CONSUME EL PRODUCTO? Series1; otros; Series1; 7; 10% diariamente; 12; diariamente 16% semanalmente Series1; mensualmente; 26; 35% mensualmente Series1; semanalmente otros ; 29; 39% CONCLUCION: 39% de la población encuestada consume el producto semanalmente ya que es mas fácil Su consumo en Variados momentos 5. ¿de los siguientes sitios donde le gustaría una sucursal A. Parque le da independencia B. La esmeralda C. La decima D. La novena Figura 14.En que sitio le gustaría ver una sucursal 99
  • 98.
    parue de laSIGUIENTES SITIOSDONDE LE lanovema; UNA SUCURSAL? ¿DE LOS independencia Series1; GUSTARIA decima la esmeralda la lanovema 3; 4% Series1; la Series1; parue de decima; 10; la independencia; 13% 19; 26% Series1; la esmeralda ; 42; 57% CONCLUSIÓN: El 57% de los encuestados la esmeralda ese el sitio requerido por las personas Mas Indicado para adquirir Un Producto Está Ubicado en una Sección fácil de reconocer 6. ¿de que manera le gustaría adquirir el producto? 100
  • 99.
    A. Adomicilio30 B. Puerta a puerta5 C. Punto de venta37 D. Otros2 Figura 15.Como le gustaría adquirir el producto ¿DE QUE MANERA LE GUSTARIA ADQUIERIR de PRODUCTO? Adomicilio Puerta a puerta Punto EL venta Otros Series1; Otros; 2; 3% Series1; Adomicili o; 30; 40% Series1; Punto de venta; 37; 50% Series1; Puerta a puerta; 5; 7% CONCLUSIÓN: Al 50% de los encuestados prefieren el producto desde el punto de venta Como un lugar central para encontrarlo 7. ¿de qué le gustaría que dependiera el precio? 101
  • 100.
    A. Calidad 28 B. Atención 7 C. Publicidad 0 D. Todas las anteriores 39 E. Otro 0 Figura 16.De que le gustaría que dependiera el precio calidad que le gustqaria que leotros; 0; las anteriores deatencion Series1; publicidad dependiera el precio todas otros 0% Series1; Series1; todas las calidad; 28; anteriores; 38% 39; 53% Series1; Series1; atencion; publicidad; 0; 0% 7; 9% Conclusión: De cada una de nuestras opciones el 53% dijeron que todas las anteriores Para hacer que el producto tenga una mejor Publicidad Se Lograra llevar a cabo las Anteriores Opciones 8. ¿Qué tipo de productos prefiere usted para estos productos porque? 102
  • 101.
    La selección delos empaques la vamos a seleccionar a futuro teniendo encuentra investigaciones en las encuestas realizadas y la búsqueda con ayuda de personas que poseen estos conocimientos para una mejor selección 9¿cómo le gustaría que le dieran conocerle producto? A. Volantes 46 B. Radio 2 C. Perifoneo 23 D. Internet 3 E. Otros 0 Figura 17.Como le gustaría que dieran a conocer su producto VOLANTES LE Series1; QUE LE DIERAN A INTERNET ESTE ¿COMO GUSTARIA PERIFONEO Series1; RADIO CONOCER OTROS INTERNET; 3; SERVICIO?OTROS; 0; 0% 4% Series1; PERIFONEO ; 23; 31% Series1; VOLANTES; 46; 62% Series1; RADIO; 2; 3% 5. ¿de los siguientes sitios donde le gustaría una sucursal 103
  • 102.
    A. Parque leda independencia B. La esmeralda C. La decima D. La novena Figura 18. Donde le gustaría ver una sucursal ¿DE independencia Series1; decima parue de la LOS SIGUIENTES SITIOSDONDE LE GUSTARIA UNAlanovema la esmeralda la SUCURSAL? lanovema; 3; Series1; la 4% decima; 10; Series1; parue 13% de la independencia; 19; 26% Series1; la esmeralda ; 42; 57% CONCLUSIÓN: El 57% de los encuestados la esmeralda ese el sitio requerido por las personas. Además fue una pregunta muy importante porque nos ayudó a seleccionar la localización más adecuada para la ubicación de la empresa 4. ¿CON QUE FRECUENCIA CONSUME EL PRODUCTO? 104
  • 103.
    A. DIARIAMENTE B. SEMANALMENTE C. MENSUALMENTE D. OTROS Figura 19.con que frecuencia consume el producto. ¿CON QUE FRECUENCIA CONSUME EL PRODUCTO? Series1; otros; Series1; 7; 10% diariamente; diariamente 12; 16% semanalmente Series1; mensualmente; 26; 35% mensualmente Series1; semanalmente; otros 29; 39% CONCLUCION : 39% de la población encuestada consume el producto semanalmente esta pregunta fue importante para la programación del cronograma de la empresa Como conclusión se pudieron aclarar incógnitas acerca de varios caracteres para así hacer buena toma de decisiones buscando el próspero crecimiento de la empresa basándose en la satisfacción de nuestros clientes de este modo buscar un reconocimiento por calidad y satisfacción ANEXO C 105
  • 104.
    Incumbencias Técnicas delas Buenas Prácticas de Manufactura 1. Materias Primas La calidad de las Materias Primas no deben comprometer el desarrollo de las Buenas Prácticas.Si se sospecha que las materias primas son inadecuadas para el consumo, deben aislarse y rotularse claramente,para luego eliminarlas. Hay que tener en cuenta que las medidas para evitar contaminaciones química, física y/omicrobiología son especificas para cada establecimiento elaborador.Las Materias Primas deben ser almacenadas en condiciones apropiadas que aseguren la protección contra contaminantes. El depósito debe estar alejado de los productos terminados, para impedir la contaminacióncruzada. Además, deben tenerse en cuentas las condiciones óptimas de almacenamiento como temperatura,humedad, ventilación e iluminación. El transporte debe preparase especialmente teniendo en cuenta los mismos principios higiénicos-sanitarios quese consideran para los establecimientos. 2. Establecimientos Dentro de esta incumbencia hay que tener en cuenta dos ejes: a. Estructura b. Higiene a. Estructura El establecimiento no tiene que estar ubicado en zonas que se inunden, que contengan olores objetables, humo, polvo, gases, luz y radiación que pueden afectar la calidad del producto que elaboran. Las vías de tránsito interno deben tener una superficie pavimentada para permitir la circulación de camiones,transportes internos y contenedores. En los edificios e instalaciones, las estructuras deben ser sólidas y sanitariamente adecuadas, y el material nodebe transmitir sustancias indeseables. Las aberturas deben impedir la entrada de animales domésticos, insectos, roedores, mosca 106
  • 105.
    y contaminante delmedio ambiente como humo, polvo, vapor. Asimismo, deben existir tabiques o separaciones para impedir la contaminación cruzada. El espacio debe seramplio y los empleados deben tener presente que operación se realiza en cada sección, para impedir la contaminación cruzada. Además, debe tener un diseño que permita realizar eficazmente las operaciones delimpieza y desinfección. El agua utilizada debe ser potable, ser provista a presión adecuada y a la temperatura necesaria. Asimismo, tieneque existir un desagüe adecuado. Los equipos y los utensilios para la manipulación de alimentos deben ser de un material que no transmita Sustancias tóxicas, olores ni sabores. Las superficies de trabajo no deben tener hoyos, ni grietas. Se recomienda evitar el uso de maderas y de productos que puedan corroerse. La pauta principal consiste en garantizar que las operaciones se realicen higiénicamente desde la llegada de lamateria prima hasta obtener el producto terminado. b. Higiene Todos los utensilios, los equipos y los edificios deben mantenerse en buen estado higiénico, de conservación yde funcionamiento. Para la limpieza y la desinfección es necesario utilizar productos que no tengan olor ya que pueden producircontaminaciones además de enmascarar otros olores. Para organizar estas tareas, es recomendable aplicar los POES (Procedimientos Operativos Estandarizados de Saneamiento) que describen qué, cómo, cuándo y dónde limpiar y desinfectar, así como los registros y advertencias que deben llevarse a cabo. Las sustancias tóxicas (plaguicidas, solventes u otras sustancias que pueden representar un riesgo para la salud y una posible fuente de contaminación) deben estar rotuladas con un etiquetado bien visible y ser almacenadas en áreas exclusivas. Estas sustancias deben ser manipuladas sólo por personas autorizadas. 107
  • 106.
    3. Personal Aunque todaslas normas que se refieran al personal sean conocidas es importante remarcarlas debido a que son indispensables para lograr las BPM. Se aconseja que todas las personas que manipulen alimentos reciban capacitación sobre "Hábitos y manipulación higiénica". Esta es responsabilidad de la empresa y debe ser adecuada y continua. 108
  • 107.
    Anexo D El sectorcárnico en Colombia está supervisado por el INVIMA (Instituto Nacional de Vigilancia de Medicamentos y Alimentos); el ente encargado de verificar el cumplimiento de la normatividad establecida. El Ministerio de la Protección Social expidió el Decreto 1500 el 4 de Mayo de 2007 que determina cómo deben funcionar las plantas de sacrificio, plantas de desposte y expendios de carne, entre otros. SAS toma como base de este decreto en lo referente a planta de desposte, manipulación de producto cárnico, transporte de producto terminado y expendios de carne. En cuanto al sacrificio el Frigorífico Guadalupe presta este servicio. El primer artículo y quizá más importante trata sobre “Inscripción, autorización sanitaria y registro de establecimientos” dando por entendido que cualquier planta nueva o expendio cárnico debe tener el aval del ente regulador. En primera instancia se debe inscribir ante el INVIMA y solicitar una visita a las instalaciones. Allí se verificará el cumplimiento de cada uno de los ítems que concierna específicamente a la actividad económica de la empresa. El capítulo V está dedicado a plantas de beneficio, desposte, desprese y derivados cárnicos; allí se encuentra la normativa que rige a la compañía. Las empresas que estaban operando antes de la expedición de este decreto debían inscribirse en el plan gradual de cumplimiento .Algunos de los ítems a tener en cuenta y más relevantes para SAS son: El sacrificio debe hacerse en plantas de beneficio aprobadas por el INVIMA .Se debe conservar la cadena de frío del producto que empieza luego del sacrificio. El transporte de la carne en canal debe realizarse en vehículos que tengan sistema de refrigeración; el producto no puede salir de la cadena de frio en ningún instante.11 La sala de desposte debe estar a una temperatura no mayor a los 4 grados centígrados. Los operarios tendrán que utilizar la dotación adecuada; casco, cofia, tapabocas, overol, guante de seguridad, peto y botas de caucho. El empaque al vacio del producto debe ser a una temperatura menor a los 4 109
  • 108.
    grados centígrados yla sala de empaque debe estar previamente desinfectada y limpia. El expendio de carnes debe contar con unas neveras de refrigeración donde se mantendrá la cadena de frio del producto final .El operario encargado de la venta portara la dotación adecuada, cofia, tapabocas, overol blanco, peto, botas, guante de seguridad. En el establecimiento cada producto como res, cerdo, ternera, víscera, debe estar separado para que evite la contaminación cruzada. El producto empacado al vacio llevará una etiqueta que especifique lote, fecha de empaque, fecha de vencimiento y nombre del producto. Control de plagas diario. Control higiénico de personal .Chequeos periódicos sobre el producto. Programa de aseo y desinfección dentro de la planta y/o expendio. El INVIMA tiene plena libertad para tomar decisiones sobre un establecimiento que no cumpla con los parámetros establecidos en este decreto. Está en juego la vida de todos de los consumidores de cárnicos en el país. Desde hace 5 años el INVIMA está adelantando programas de mejoramiento con el fin de que todos los establecimientos suscritos estén al día y cumplan con el decreto. Este decreto viene funcionando paulatinamente. Debido a la cantidad de empresas existentes antes de su publicación no era posible la implementación de manera inmediata. Por esta razón se generó el plan de mejoramiento donde el INVIMA apoya al empresario guiándolo para que cuando entre a regir el decreto se encuentre dentro de los parámetros. En el año 2012 empezará a regir en su totalidad este decreto. Anexo E 110
  • 109.
    LEY 1014 DE2006 (enero 26) De fomento a la cultura del emprendimiento. El Congreso de Colombia DECRETA: CAPITULO I Disposiciones generales Artículo 1°. Definiciones a) Cultura: Conjunto de valores, creencias, ideologías, hábitos, costumbres y normas, que comparten los individuos en la organización y que surgen de la interrelación social, los cuales generan patrones de comportamiento colectivos que establece una identidad entre sus miembros y los identifica de otra organización; b) Emprendedor: Es una persona con capacidad de innovar; entendida esta como la capacidad de generar bienes y servicios de una forma creativa, metódica, ética, responsable y efectiva; c) Emprendimiento: Una manera de pensar y actuar orientada hacia la creación de riqueza. Es una forma de pensar, razonar y actuar centrada en las oportunidades, planteada con visión global y llevada a acabo mediante un liderazgo equilibrado y la gestión de un riesgo calculado, su resultado es la creación de valor que beneficia a la empresa, la economía y la sociedad; d) Empresarialidad: Despliegue de la capacidad creativa de la persona sobre la realidad que le rodea. Es la capacidad que posee todo ser humano para percibir e interrelacionarse con su entorno, mediando para ello las competencias empresariales; e) Formación para el emprendimiento. La formación para el emprendimiento busca el desarrollo de la cultura del emprendimiento con acciones que buscan entre otros la formación en competencias básicas, competencias laborales, competencias ciudadanas y competencias empresariales dentro del sistema educativo formal y no formal y su articulación con el sector productivo; f) Planes de Negocios. Es un documento escrito que define claramente los objetivos de un negocio y describe los métodos que van a emplearse para alcanzar los objetivos. La educación debe incorporar, en su formación teórica y práctica, lo más avanzado de la ciencia y de la técnica, para que el estudiante esté en capacidad de crear su propia empresa, adaptarse a las nuevas tecnologías y al avance de la ciencia, de igual manera debe actuar como emprendedor desde su puesto de trabajo. Artículo 2°. Objeto de la ley. La presente ley tiene por objeto: 111
  • 110.
    a) Promover elespíritu emprendedor en todos los estamentos educativos del país, en el cual se propenda y trabaje conjuntamente sobre los principios y valores que establece la Constitución y los establecidos en la presente ley; b) Disponer de un conjunto de principios normativos que sienten las bases para una política de Estado y un marco jurídico e institucional, que promuevan el emprendimiento y la creación de empresas; c) Crear un marco interinstitucional que permita fomentar y desarrollar la cultura del emprendimiento y la creación de empresas; d) Establecer mecanismos para el desarrollo de la cultura empresarial y el emprendimiento a través del fortalecimiento de un sistema público y la creación de una red de instrumentos de fomento productivo; e) Crear un vínculo del sistema educativo y sistema prod uctivo nacional mediante la formación en competencias básicas, competencias laborales, competencias ciudadanas y competencias empresariales a través de una cátedra transversal de emprendimiento; entendiéndose como tal, la acción formativa desarrollada en la totalidad de los programas de una institución educativa en los niveles de educación preescolar, educación básica, educación básica primaria, educación básica secundaria, y la educación media, a fin de desarrollar la cultura de emprendimiento; f) Inducir el establecimiento de mejores condiciones de entorno institucional para la creación y operación de nuevas empresas; g) Propender por el desarrollo productivo de las micro y pequeñas empresas innovadoras, generando para ellas condiciones de competencia en igualdad de oportunidades, expandiendo la base productiva y su capacidad emprendedora, para así liberar las potencialidades creativas de generar trabajo de mejor calidad, de aportar al sostenimiento de las fuentes productivas y a un desarrollo territorial más equilibrado y autónomo; h) Promover y direccionar el desarrollo económico del país impulsando la actividad productiva a través de procesos de creación de empresas competentes, articuladas con las cadenas y clusters productivos reales relevantes para la región y con un alto nivel de planeación y visión a largo plazo; i) Fortalecer los procesos empresariales que contribuyan al desarrollo local, regional y territorial; j) Buscar a través de las redes para el emprendimiento, el acompañamiento y sostenibilidad de las nuevas empresas en un ambiente seguro, controlado e innovador. Artículo 3°. Principios generales. Los principios por los cuales se regirá toda actividad de emprendimiento son los siguientes: 112
  • 111.
    a) Formación integralen aspectos y valores como desarrollo del ser humano y su comunidad, autoestima, autonomía, sentido de pertenencia a la comunidad, trabajo en equipo, solidaridad, asociatividad y desarrollo del gusto por la innovación y estímulo a la investigación y aprendizaje permanente; b) Fortalecimiento de procesos de trabajo asociativo y en equipo en torno a proyectos productivos con responsabilidad social; c) Reconocimiento de la conciencia, el derecho y la responsabilidad del desarrollo de las personas como individuos y como integrantes de una comunidad; d) Apoyo a procesos de emprendimiento sostenibles desde la perspectiva social, cultural, ambiental y regional. Artículo 4°. Obligaciones del Estado. Son obligaciones del Estado para garantizar la eficacia y desarrollo de esta ley, las siguientes: 1. Promover en todas las entidades educativas formales y no formales, el vínculo entre el sistema educativo y el sistema productivo para estimular la eficiencia y la calidad de los servicios de capacitación. 2. Buscar la asignación de recursos públicos para el apoyo a redes de emprendimiento debidamente registradas en el Ministerio de Comercio, Industria y Turismo. 3. Buscar la asignación de recursos pú blicos periódicos para el apoyo y sostenibilidad de las redes de emprendimiento debidamente registradas en el Ministerio de Comercio, Industria y Turismo. 4. Buscar acuerdos con las entidades financieras para hacer que los planes de negocios de los nuevos empresarios sirvan como garantía para el otorgamiento de créditos. 5. Establecer acuerdos con las entidades financieras para hacer que los planes de negocios de los nuevos empresarios sirvan como garantía para el otorgamiento de crédito, con el aval, respaldo y compromiso de seguimiento de cualquiera de los miembros que conforman la Red Nacional para el Emprendimiento. 6. Generar condiciones para que en las regiones surjan fondos de inversionistas ángeles, fondos de capital semilla y fondos de capital de riesgo para el apoyo a las nuevas empresas. 113
  • 112.
    CAPITULO II Marco Institucional Artículo 5°. Red Nacional para el Emprendimiento. La Red Nacional para el Emprendimiento, adscrita al Ministerio de Comercio, Industria y Turismo, o quien haga sus veces, estará integrada por delegados de las siguientes entidades e instituciones: 1. Ministerio de Comercio, Industria y Turismo quien lo presidirá. 2. Ministerio de Educación Nacional. 3. Ministerio de la Protección Social. 4. La Dirección General del Servicio Nacional de Aprendizaje, Sena. 5. Departamento Nacional de Planeación. 6. Instituto Colombiano para el Desarrollo de la Ciencia y la Tecnología “Francisco José de Caldas”, Colciencias. 7. Programa Presidencial Colombia Joven. 8. Tres representantes de las Instituciones de Educación Superior, designados por sus correspondientes asociaciones: Universidades (Ascun), Instituciones Tecnológicas (Aciet) e Instituciones Técnicas Profesionales (Acicapi) o quien haga sus veces. 9. Asociación Colombiana de Pequeñas y Medianas Empresas, Acopi. 10. Federación Nacional de Comerciantes, Fenalco. 11. Un representante de la Banca de Desarrollo y Microcrédito. 12. Un representante de las Asociaciones de Jóvenes Empresarios, designado por el Ministerio de Comercio, Industria y Turismo. 13. Un representante de las Cajas de Compensación Familiar. 14. Un representante de las Fundaciones dedicadas al emprendimiento. 15. Un representante de las incubadoras de empresas del país. Parágrafo 1°. Los delegados deberán ser permanentes, mediante delegación formal del representante legal de la Institución o gremio sectorial que representa y deberán ejercer funciones relacionadas con el objeto de esta ley. 114
  • 113.
    Parágrafo 2°. ElGobierno Nacional, podrá una vez se encuentre en funcionamiento y debidamente reglamentada “la Red para el Emprendimiento”, crear una institución de carácter mixto del orden nacional, que en coordinación con las entidades públicas y privadas adscritas, desarrollen plenamente los objetivos y funciones establecidas en los artículos 7° y 8° de esta ley respectivamente. Artículo 6°. Red Regional para el Emprendimiento. La Red Regional para el Emprendimiento, adscrita a la Gobernación Departamental, o quien haga sus veces, estará integrada por delegados de las siguientes entidades e instituciones: 1. Gobernación Departamental quien lo presidirá. 2. Dirección Regional del Servicio Nacional de Aprendizaje, Sena. 3. Cámara de Comercio de la ciudad capital. 4. Alcaldía de la ciudad capital y un representante de los alcaldes de los demás municipios designados entre ellos mismos. 5. Un representante de las oficinas departamentales de juventud. 6. Un representante de las Instituciones de Educación Superior de la región designado por el Centro Regional de Educación Superior, CRES. 7. Un representante de las Cajas de Compensación familiar del departamento. 8. Un representante de las Asociaciones de Jóvenes Empresarios, con presencia en la región. 9. Un representante de la Banca de Desarrollo y microcrédito con presencia en la región. 10. Un representante de los gremios con presencia en la región. 11. Un representante de las incubadoras de empresas con presencia en la región. Parágrafo. Los delegados deberán ser permanentes mediante delegación formal del representante legal de la Institución, o gremio sectorial que representa y deberán ejercer funciones relacionadas con el objeto de esta ley. Artículo 7°. Objeto de las redes para el emprendimiento. Las redes de emprendimiento se crean con el objeto de: a) Establecer políticas y directrices orientadas al fomento de la cultura para el emprendimiento; b) Formular un plan estratégico nacional para el desarrollo integral de la cultura para el emprendimiento; c) Conformar las mesas de trabajo de acuerdo al artículo 10 de esta ley; d) Ser articuladoras de organizaciones que apoyan a cciones de emprendimientos innovadores y generadores de empleo en el país; 115
  • 114.
    e) Desarrollar accionesconjuntas entre diversas organizaciones que permitan aprovechar sinergias y potenciar esfuerzos para impulsar emprendimientos empresariales; f) Las demás que consideren necesarias para su buen funcionamiento. Artículo 8°. Funciones de las Redes para el Emprendimiento. Las Redes para el Emprendimiento tendrán las siguientes funciones: a) Conformar el observatorio permanente de procesos de emprendimiento y creación de empresas “SISEA empresa”, el cual servirá como sistema de seguimiento y apoyo empresarial; b) Proponer la inclusión de planes, programas y proyectos de desarrollo relacionados con el emprendimiento; c) Ordenar e informar la oferta pública y privada de servicios de emprendimiento aprovechando los recursos tecnológicos con los que ya cuentan las entidades integrantes de la red; d) Proponer instrumentos para evaluar la calidad de los programas orientados al fomento del emprendimiento y la cultura empresarial, en la educación formal y no formal; e) Articular los esfuerzos nacionales y regionales hacia eventos que fomenten el emprendimiento y la actividad emprendedora y faciliten el crecimiento de proyectos productivos; f) Establecer pautas para facilitar la reducción de costos y trámites relacionados con la formalización de emprendimientos (marcas, patentes, registros Invima, sanitarios, entre otros); g) Propiciar la creación de redes de contacto entre inversionistas, emprendedores e instituciones afines con el fin de desarrollar proyectos productivos; h) Proponer instrumentos que permitan estandarizar la información y requisitos exigidos para acceder a recursos de cofinanciación en entidades gubernamentales; i) Estandarizar criterios de calidad para el desarrollo de procesos y procedimientos en todas las fases del emprendimiento empresarial; j) Emitir avales a los planes de negocios que concursen para la obtención de recursos del Estado, a través de alguna de las entidades integrantes de la red. Artículo 9°. Secretaría Técnica. La Secretaría Técnica será el instrumento operativo de las redes de emprendimiento encargada de coordinar todas las acciones de tipo administrativo, y deberá cumplir entre otras con las siguientes funciones: 1. Planear y acompañar la implementación de la estrategia prevista para el desarrollo del emprendimiento. 2. Present ar informes mensuales a los integrantes de la red sobre las acciones y programas realizados en torno al emprendimiento. 3. Impulsar el desarrollo de las funciones asignadas a la red. 4. Promover el desarrollo de diagnósticos y estudios sobre el Emprendimiento. 5. Monitorear indicadores de gestión sobre el desarrollo de la actividad emprendedora en la región. 6. Las demás asignadas por la red. 116
  • 115.
    Parágrafo. La SecretaríaTécnica de cada red se encargará de su propia financiación, organización e instrumentación de sus respectivas sedes. Artículo 10. Mesas de trabajo de la red de emprendimiento. Las mesas de trabajo son un espacio de discusión y análisis para que todas las instituciones que conforman la Red, se sientan partícipes y logren desarrollar acciones con base en los lineamientos contemplados por las mismas. Podrán convertirse en interlocutores válidos de las instituciones responsables de la operación. Artículo 11. Objeto de las mesas de trabajo. Las mesas de trabajo conformadas por las redes de emprendimiento tendrán el siguiente objeto: 1. Sensibilización: Trabajar en el diseño y ejecución de un discurso unificado, orientado a motivar a la gente para que se involucre en el emprendimiento. Lograr masificación del mensaje con una utilización más eficiente de los recursos. 2. Formación: Unificar criterios de formación. Formar Formadores. Extender la Formación a colegios públicos y privados. 3. Preincubación: (Planes de Negocio): Identificar Oportunidades de Negocio y proponer una metodología de Plan de Negocios orientado a simplificar procesos en la región y adecuarlos a la toma de decisiones de inversionistas y del sector financiero. 4. Financiación: Impulsar y recoger en un sistema las fuentes de recursos financieros para los emprendimientos que se desarrollan en la región, permitiendo pasar de los estudios de factibilidad a empresas del sector real. Además deben proponer nuevos mecanismos viables de estructuración financiera (capital semilla, capital de riesgo, préstamos, financiación e inversionistas) a nivel nacional e internacional. 5. Creación de Empresas: La iniciación de operaciones de las empresas para que alcancen su maduración en el corto plazo y se garantice su autosostenibilidad. Buscar mecanismos para resolver problemas de comercialización e incentivar la investigación de nuevos mercados y nuevos productos. 6. Capacitación Empresarial y Sostenibilidad: Diseñar y dinamizar un modelo que diagnostique la gestión de las empresas (mercados, finanzas, técnicos, etc.) y faciliten planes de acción que permitan el mejoramiento continuo de las mismas y su sostenibilidad en el largo plazo. 7. Sistemas de Información: Articular y estructurar toda la información generada en las Mesas de Trabajo en un Sistema de Información, facilitando la labor de las instituciones participantes de la Red y en beneficio de los emprendedores, proporcionando información sobre costos y tiempos de los procesos de emprendimiento por entidad oferente. Esta información será un insumo para los programas de formación de emprendedores. Parágrafo. Las redes, podrán de acuerdo con su dinámica de trabajo establecer parámetros distintos en cada región e implementar nuevas mesas de trabajo de acuerdo con sus necesidades. 117
  • 116.
    CAPITULO III Fomento de la cultura del emprendimiento Artículo 12. Objetivos específicos de la formación para el emprendimiento. Son objetivos específicos de la formación para el emprendimiento: a) Lograr el desarrollo de personas integrales en sus aspectos personales, cívicos, sociales y como seres productivos; b) Contribuir al mejoramiento de las capacidades, habilidades y destrezas en las personas, que les permitan emprender iniciativas para la generación de ingresos por cuenta propia; c) Promover alternativas que permitan el acercamiento de las instituciones educativas al mundo productivo; d) Fomentar la cultura de la cooperación y el ahorro así como orientar sobre las distintas formas de asociatividad. Artículo 13. Enseñanza obligatoria. En todos los establecimientos oficiales o privados que ofrezcan educación formal es obligatorio en los niveles de la educación preescolar, educación básica, educación básica primaria, educación básica secundaria, y la educación media, cumplir con: 1. Definición de un área específica de formación para el emprendimiento y la generación de empresas, la cual debe incorporarse al currículo y desarrollarse a través de todo el plan de estudios. 2. Transmitir en todos los niveles escolares conocimiento, formar actitud favorable al emprendimiento, la innovación y la creatividad y desarrollar competencias para generar empresas. 3. Diseñar y divulgar módulos específicos sobre temas empresariales denominados “Cátedra Empresarial” que constituyan un soporte fundamental de los programas educativos de la enseñanza preescolar, educación básica, educación básica primaria, educación básica secundaria, y la educación media, con el fin de capacitar al estudiante en el desarrollo de capacidades emprendedoras para generar empresas con una visión clara de su entorno que le permita asumir retos y responsabilidades. 4. Promover actividades como ferias empresariales, foros, seminarios, macrorruedas de negocios, concursos y demás actividades orientadas a la promoción de la cultura para el emprendimiento de acuerdo a los parámetros establecidos en esta ley y con el apoyo de las Asociaciones de Padres de Familia. Parágrafo. Para cumplir con lo establecido en este artículo, las entidades educativas de educación básica primaria, básica secundaria y media vocacional acreditadas ante el 118
  • 117.
    M inisterio deEducación Nacional, deberán armonizar los Proyectos Educativos Institucionales (PEI) pertinentes de acuerdo con lo establecido en la Ley 115 General de Educación. Artículo 14. Sistema de información y orientación profesional. El Ministerio de Educación Nacional en coordinación con el Instituto Colombiano para el Fomento de la Educación Superior, Icfes, el Servicio Nacional de Aprendizaje, Sena, el Instituto Colombiano para el Desarrollo de la Ciencia y la Tecnología, Colciencias, y el sector productivo, establecerá en un plazo máximo de (1) un año, un Sistema de Información y Orientación Profesional, Ocupacional e investigativa, que contribuya a la racionalización en la formación del recurso humano, según los requerimientos del desarrollo nacional y regional. Artículo 15. Formación de formadores. El Servicio Nacional de Aprendizaje, Sena, coordinará a través de las redes para el Emprendimiento y del Fondo Emprender y sus entidades adscritas, planes y programas para la formación de formadores orientados al desarrollo de la cultura para el emprendimiento de acuerdo con los principios establecidos en esta ley. Artículo 16. Opción para trabajo de grado. Las universidades públicas y privadas y los centros de formación técnica y tecnológica oficialmente reconocidos, podrán establecer sin perjuicio de su régimen de autonomía, la alternativa del desarrollo de planes de negocios de conformidad con los principios establecidos en esta ley, en reemplazo de los trabajos de grado. Artículo 17. Voluntariado Empresarial. Las Cámaras de Comercio y los gremios empresariales podrán generar espacios para constituir el voluntariado empresarial con sus asociados con el objeto de que sean mentores y realicen acompañamiento en procesos de creación de empresas. Artículo 18. Actividades de Promoción. Con el fin de promover la cultura del emprendimiento y las nuevas iniciativas de negocios, el Gobierno Nacional a través del Ministerio de Comercio, Industria y Turismo, el Programa Presidencial Colombia Joven y el Servicio Nacional de Aprendizaje, Sena, darán prioridad a las siguientes actividades: 1. Feria de trabajo juvenil: Componente comercial y académico. 2. Macrorrueda de negocios para nuevos empresarios: Contactos entre oferentes y demandantes. 3. Macrorruedas de inversión para nuevos empresarios: Contactos entre proponentes e inversionistas y sistema financiero. 4. Concursos dirigidos a emprendedores sociales y de negocio (Ventures). 119
  • 118.
    5. Concursos parafacilitar el acceso al crédito o a fondos de capital semilla a aquellos proyectos sobresalientes. 6. Programas de cofinanciación para apoyo a programas de las unidades de emprendimiento y entidades de apoyo a la creación de empresas: Apoyo financiero para el desarrollo de programas de formación, promoción, asistencia técnica y asesoría, que ejecuten las Fundaciones, Cámaras de Comercio, Universidades, incubadoras de empresas y ONG. Parágrafo. Recursos. El Gobierno Nacional a través de las distintas entidades, las gobernaciones, las Alcaldías Municipales y Distritales, y las Areas Metropolita nas, podrán presupuestar y destinar anualmente, los recursos necesarios para la realización de las actividades de promoción y de apoyo al emprendimiento de nuevas empresas innovadoras. Los recursos destinados por el municipio o distrito podrán incluir la promoción, organización y evaluación de las actividades, previa inclusión y aprobación en los Planes de Desarrollo. Artículo 19. Beneficios por vínculo de emprendedores a las Redes de Emprendimiento. Quienes se vinculen con proyectos de emprendimiento a través de la red nacional o regional de emprendimiento, tendrán como incentivo la prelación para acceder a programas presenciales y virtuales de formación ocupacional impartidos por el Servicio Nacional de Aprendizaje, Sena, a acceso preferencial a las herramientas que brinda el Ministerio de Comercio, Industria y Turismo, a través de la dirección de promoción y cultura empresarial, como el programa emprendedores Colombia. De igual manera podrá acceder de manera preferencial a los servicios y recursos manejados a través de las entidades integrantes de las redes. Artículo 20. Programas de promoción y apoyo a la creación, formalización y sostenibilidad de nuevas empresas. Con el fin de promover el emprendimiento y la creación de empresas en las regiones, las Cámaras de Comercio, las incubadoras de empresas desarrollarán programas de promoción de la empresarialidad desde temprana edad, procesos de orientación, formación y consultoría para emprendedores y nuevos empresarios, así como servicios de orientación para la formalización. También las Cámaras facilitaran al emprendedor, medios para la comercialización de sus productos y/o servicios, así como la orientación y preparación para el acceso a las líneas de crédito para emprendedores y de los programas de apoyo institucional público y privado existentes. Artículo 21. Difusión de la cultura para el emprendimiento en la televisión pública. La Comisión Nacional de Televisión o quien haga sus veces, deberá conceder espacios en la televisión pública para que se transmitan programas que fomenten la cultura para el emprendimiento de acuerdo con los principios establecidos en esta ley. 120
  • 119.
    Artículo 22. Constituciónnuevas empresas. Las nuevas sociedades que se constituyan a partir de la vigencia de esta ley, cualquiera que fuere su especie o tipo, que de conformidad a lo establecido en el artículo 2° de la Ley 905 de 2004, tengan una planta de personal no superior a diez (10) trabajadores o activos totales por valor inferior a quinientos (500) salarios mínimos mensuales legales vigentes, se constituirán con observancia de las normas propias de la Empresa Unipersonal, de acuerdo con lo establecido en el Capítulo VIII de la Ley 222 de 1995. Las reformas estatutarias que se realicen en estas sociedades se sujetarán a las mismas formalidades previstas en la Ley 222 de 1995 para las empresas unipersonales. Parágrafo. En todo caso, cuando se trate de Sociedades en Comandita se observará e requisito de pluralidad previsto en el artículo 323 del Código de Comercio. Artículo 23. Reglamentación. Se exhorta al Gobierno Nacional para que a través de los Ministerios respectivos, reglamente todo lo concerniente al funcionamiento de las redes para el Emprendimiento, durante los tres (3) meses siguientes a la sanción de esta ley. Artículo 24. Vigencia. La presente ley entrará a regir a partir de su promulgación. La Presidenta del honorable Senado de la República, Claudia Blum de Barberi. El Secretario General del honorable Senado de la República, Emilio Ramón Otero Dajud. El Presidente de la honorable Cámara de Representantes, Julio E. Gallardo Archbold. El Secretario General de la honorable Cámara de Representantes, Angelino Lizcano Rivera. REPUBLICA DE COLOMBIA - GOBIERNO NACIONAL Publíquese y cúmplase. Dada en Bogotá, D. C., a 26 de enero de 2006. ÁLVARO URIBE VÉLEZ El Viceministro de Comercio Exterior, encargado de las funciones del Despacho del Ministro de Comercio, Industria y Turismo, Eduardo Muñoz Gómez. 121
  • 120.