Mapas
Conceptuales
Origen
Histórico
Cibernética
Pensamiento
Complejo
Pedagogia
Cibernética
El Pensamiento Complejo
El Pensamiento Complejo
Eduardo López Sandoval
Centro Brasileiro de Pesquisas Físicas,
Rua Dr. Xavier Sigaud, 150
CEP 22290-180, Rio de Janeiro, RJ, Brazil.
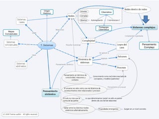
Es necesario estructurar el conocimiento en redes, en contexto, en su relación con otros
conocimientos para poder ir del todo a las partes, y viceversa. Poder organizar el conocimiento en
multiniveles de complejidad jerárquica, porque así es como se asimila el conocimiento, según la teoría
de los mapas conceptuales. Conectar las partes al todo y el todo a las partes, como decía Pascal,
porque sólo así podemos entender. Aprender y enseñar de manera sistémica, con el pensamiento
complejo, para poder entender la realidad multidimensional, multifactorial, compleja. Es imposible
enseñar el pensamiento complejo sin usar las herramientas que ella produce: la teoría de redes, la
pedagogía cibernética, los mapas conceptuales como modelos sistémicos.
Mapas
Conceptuales
Origen
Histórico
Cibernética
Pensamiento
Complejo
Pedagogia
Cibernética
ORIGEN HISTÓRICO
Descartes
Siglos XVI y XVII
Aristotélica y
Cristiana:
Organicista y
Espiritual
Revolución Mecanicista:
Copérnico, Kepler,
Galileo, Descartes,
Bacon y Newton
Visión Medieval do Mundo
Galileo
Excluyó la cualidad viviente y espiritual de la ciencia, dejando solo lo
que se pudiera medir. Comenzó a usar la Matemática como lenguaje
de la naturaleza.
Creó el método de pensamiento analítico, consistente en desmenuzar
los fenómenos complejos en partes (Reduccionismo) para compren-
der, desde las propiedades de éstas, y sus interacciones mecánicas, el
funcionamiento del todo (Mecanicismo).
Como lo explica Capra en la introducción de su interesante libro La trama de la vida:
“En los siglos XVI y XVII la visión medieval del mundo, basada en la filosofía aristotélica y en la teología cristiana,
cambió radicalmente. La noción de un universo orgánico, viviente y espiritual fue reemplazada por la del mundo como
máquina, y ésta se convirtió en la metáfora dominante de la era moderna. Este cambio radical fue propiciado por los nuevos
descubrimientos en física, astronomía y matemáticas conocidos como la Revolución Científica y asociados con los nombres de
Copérnico, Galileo,Descartes, Bacon y Newton.
Galileo Galilei excluyó la cualidad viviente y espiritual de la ciencia, restringiendo ésta al estudio de fenómenos que pudiesen
ser medidos y cuantificados. Ésta ha sido una estrategia muy exitosa en la ciencia moderna, pero nuestra obsesión por la
medición y la cuantificación ha tenido también importantes costes.
René Descartes creó el método de pensamiento analítico, consistente en desmenuzar los fenómenos complejos en partes
(Reduccionismo) para comprender, desde las propiedades de éstas, y sus interacciones mecánicas, el funcionamiento del todo
(Mecanicismo). Descartes basó su visión de la naturaleza en la fundamental división entre dos reinos independientes y
separados: el de la mente y el de la materia. El universo material, incluyendo los organismos vivos, era para Descartes una
máquina que podía ser enteramente comprendida analizándola en términos de sus partes más pequeñas.
El marco conceptual creado por Galileo y Descartes –el mundo como una máquina perfecta gobernada por leyes matemáticas
exactas- fue triunfalmente completado por Isaac Newton, cuya gran síntesis - la mecánica newtoniana- constituyó el logro
culminante de la ciencia del siglo XVII. En biología, el mayor éxito del modelo mecanicista de Descartes fue su aplicación al
fenómeno de la circulación sanguínea por William Harvey. Inspirados por el éxito de Harvey, los fisiólogos de su tiempo
intentaron aplicar el modelo mecanicista para explicar otras funciones del cuerpo humano como la digestión y el metabolismo.
Siglo XVII
La Mecánica Newtoniana
El “demonio” de Laplace
Consiguió explicar el movimiento de los cuerpos tanto en la
tierra como de los astros del sistema solar, la marea, la
periodicidad de los cometas, etc.
Este éxito inusitado en la explicación del mundo llevó a un
optimismo exagerado de la nueva ciencia pensando que podria
explicar y describir deterministamente cualquier otro
fenómeno, y que se resume en la frase de Laplace:
Podemos mirar el estado presente del universo como el efecto del pasado y
la causa de su futuro. Se podría concebir un intelecto que en cualquier
momento dado conociera todas las fuerzas que animan la naturaleza y las
posiciones de los seres que la componen; si este intelecto fuera lo
suficientemente vasto como para someter los datos a análisis, podría
condensar en una simple fórmula el movimiento de los grandes cuerpos del
universo y del átomo más ligero; para tal intelecto nada podría ser incierto
y el futuro, así como el pasado, estarían frente a sus ojos.
William Harvey: fenómeno de la circulación
sanguínea .
Inspirados por el éxito de Harvey, los fisiólogos
de su tiempo intentaron aplicar el modelo
mecanicista para explicar otras funciones del
cuerpo humano como la digestión y el
metabolismo.
Primera oposición frontal al paradigma cartesiano mecanicista:
movimiento romántico en el arte, la literatura y la filosofía
finales del siglo XVIII
y en el siglo XIX
William Blake
poeta místico y pintor “Líbrenos Dios de la visión simplista y del sueño de Newton”
Johann Wolfgang
Von Goethe Emmanuel Kant
Los poetas y filósofos románticos alemanes volvieron a la tradición
aristotélica, concentrándose en la naturaleza de la forma orgánica
«morfología»
EL MOVIMIENTO ROMÁNTICO
La primera oposición frontal al paradigma cartesiano mecanicista
partió del movimiento romántico en el arte, la literatura y la filosofía a finales del siglo XVIII y en el siglo XIX. William Blake, el
gran poeta místico y pintor que ejerció una fuerte influencia en el Romanticismo británico, fue un apasionado crítico de Newton.
Resumió su crítica en estas celebradas líneas:
Líbrenos Dios de la visión simplista y del sueño de Newton
Los poetas y filósofos románticos alemanes volvieron a la tradición aristotélica, concentrándose en la naturaleza de la forma
orgánica. Goethe, la figura central de este movimiento, fue uno de los primeros en utilizar el término «morfología» para el estudio
de la forma biológica desde una perspectiva dinámica y del desarrollo.
La comprensión de la forma orgánica jugó también un papel primordial en la filosofía de Emmanuel Kant, considerado
frecuentemente el más grande de los filósofos modernos.
EL MECANICISMO DEL SIGLO XIX
Durante la segunda mitad del siglo XIX, el péndulo retrocedió hacia el mecanicismo cuando el recientemente perfeccionado
microscopio condujo a notables avances en biología. El siglo XIX es más conocido por el desarrollo del pensamiento
evolucionista, pero también vio la formulación de la teoría celular. El principio de la moderna embriología, el ascenso de la
microbiología y el descubrimiento de las leyes de la herencia genética. Estos nuevos descubrimientos anclaron firmemente la
biología en la Física y la química y los científicos redoblaron sus esfuerzos en la búsqueda de explicaciones físico-químicas para la
vida.
Los triunfos de la biología del siglo XIX -teoría celular, embriología
y microbiología- establecieron la concepción mecanicista de la vida como un firme dogma entre los biólogos. No obstante,
llevaban ya dentro de sí las semillas de la nueva ola de oposición, la escuela conocida como biología organicista u «organicismo».
Mientras que la biología celular hacía enormes progresos en la comprensión de las estructuras y funciones de las subunidades
celulares, permanecía en gran medida ignorante respecto a las actividades coordinadoras que integran dichas operaciones en el
funcionamiento de la célula como un todo.
El Mecanicismo del Siglo XIX
segunda mitad del siglo XIX
Perfeccionamiento del microscopio condujo a notables avances en biología
reduccionista.
El principio de la moderna embriología, el ascenso de la microbiología y el
descubrimiento de las leyes de la herencia genética.
Las limitaciones del modelo reduccionista se evidenciaron aún más espectacularmente en el análisis del
desarrollo y diferenciación celular de la embriología.
Las ideas propuestas por los biólogos organicistas durante la primera mitad del siglo contribuyeron al nacimiento de una nueva
manera de pensar-«pensamiento sistémico»- en términos de conectividad, relaciones y contexto.
Las limitaciones del modelo reduccionista se evidenciaron aún más espectacularmente en el análisis del desarrollo y diferenciación
celular. En los primeros estadios del desarrollo de los organismos superiores, el número de células se incrementa de una a dos, a
cuatro, a ocho y así sucesivamente, doblándose a cada paso. Puesto que la información genética es idéntica para cada célula,
¿cómo pueden éstas especializarse en distintas vías, convirtiéndose en células musculares, sanguíneas, óseas, nerviosas, etc.? Este
problema básico del desarrollo, que se repite bajo diversos aspectos en biología, desafía claramente la visión mecanicista de la
vida.
Las ideas propuestas por los biólogos organicistas durante la primera mitad del siglo contribuyeron al nacimiento de una nueva
manera de pensar-«pensamiento sistémico»- en términos de conectividad, relaciones y contexto. Según la visión sistémica, las
propiedades esenciales de un organismo o sistema viviente, son propiedades del todo que ninguna de las partes posee. Emergen
de las interacciones y relaciones entre las partes. Estas propiedades son destruidas cuando el sistema es diseccionado, ya sea física
o teóricamente, en elementos aislados. Si bien podemos discernir partes individuales en todo sistema, estas partes no están
aisladas y la naturaleza del conjunto es siempre distinta de la mera suma de sus partes.
En los años treinta, la mayoría de los criterios clave del pensamiento sistémico habían sido ya formulados por los biólogos
organicistas, los psicólogos de la Gestalt y los ecólogos (Bertalanffy, Bogdanov y otros). En todos estos campos, el estudio de los
sistemas vivos -organismos, partes de organismos y comunidades de organismos- había conducido a los científicos a la misma
nueva manera de pensar en términos de conectividad, relaciones y contexto” [1]. Es importante poder ver los arboles sin dejar de
ver el bosque.
La teoría cibernética y la teoría de sistemas poseen un elevado grado de abstracción y este hecho tiene sus ventajas y sus
limitaciones. La principal ventaja es que ofrecen una utilización conceptual transdisciplinar y permiten aprender a mirar la realidad
desde una perspectiva más completa.
Los criterios del pensamiento sistémico se pueden resumir en 4 principios como se muestra en el mapa conceptual:
Mapas
Conceptuales
Origen
Histórico
Cibernética
Pensamiento
Complejo
Pedagogia
Cibernética
Mapas
Conceptuales
Origen
Histórico
Cibernética
Pensamiento
Complejo
Pedagogia
Cibernética
Física del Siglo XX
Teoria cinética Molecular de los gases
de Maxwell
Principio de incertidumbre de Heisenberg
Mecánica Cuantica
Ambas teorías ponen en duda el determinismo al mostrar la imposibilidad
de determinar con total exactitud las condiciones iniciales de un sistema
Atómico, en el primer caso, y de poder calcular cada una de las trayectorias de
cada una de las partículas en el segundo.
Sistemas dinámicos y caos
Se descubrió que aun para el estudio de un sistema dinámico con sólo 3 cuerpos era imposible
de resolver de manera exacta y determinista, ya que bajo ciertas condiciones el sistema podría ir
para un estado caótico, donde un pequeño error crecería de manera exponencial de tal manera
que cualquier predicción seria imposible, aún para sistemas macroscópicos como los planetas.
Mapas
Conceptuales
Origen
Histórico
Cibernética
Pensamiento
Complejo
Pedagogia
Cibernética
SISTEMAS CONCEPTUALES
Otra clase de sistema son los sistemas conceptuales, el más conocido son los mapas conceptuales que es una técnica que
organiza el conocimiento en una red de relaciones con una jerarquía multinivel que va de lo más general a lo particular,
porque según ésta teoría, así se organiza el conocimiento en nuestra mente [2]:
Entonces, así se debe organizar la escritura de los libros, artículos, etc, y así se debe organizar su lectura también. Interactuando
de una manera activa con las ideas principales, confrontando lo que sabemos, con lo que explica el autor, como en una
conversación.
Mapas
Conceptuales
Origen
Histórico
Cibernética
Pensamiento
Complejo
Pedagogia
Cibernética
REDES
Las redes pueden ser de diversos tipos: social, transporte, eléctrica, biológica, internet,
información, epidemiología, etc. Los estudios realizados sobre las redes abarcan sus estructuras
tales como en las redes de mundo pequeño, las redes libres de escala, los círculos sociales,
medidas de centralidad
Los sistemas reales son representados por redes abiertas de interrelaciones con
causalidad circular, como fue estudiado por la Cibernética
Mapas
Conceptuales
Origen
Histórico
Cibernética
Pensamiento
Complejo
Pedagogia
Cibernética
Cibernética
Estudio Propósito Articulo : Comporta-
miento, Propósito y
Teleología
Brinda
su
Control Comunicación Desarrollar Rosenblueth ,Wiener, Bigelow
Posibilidades
Sistemas
Complejos
Lenguaje Técnicas Causalidad Circular Automatizar Crear
Maquinas Organizaciones Conocimiento
Comportamiento
dirigido a un objetivo
intencionado=meta
Producción NuevoAbordar
Problemas Maquinas TipoPedagogía
Cibernética
Control Comunicación Automación
es el origen nos
del y
en los
como
es las
un y
que permitan
los
de y
para
laComo un un
de
en
conocido como
concepto
Autores
Animales
Homeostasis
Organismos
Vivos
Conoci-
miento
1943
Este estudio sistema de las cosas llevó a considerar la interaccion entre cada uno de los nodos (parte o elementos) del sistema con
un enfoque interrelacional, con causalismo circular entre los nodos vecinos de los sistemas complejos. La cibernética comenzó
con un artículo escrito en 1943 por Norbert Wiener, Julian Bigelow y Arturo Rosenblueth, como el estudio del control y
regulación de seres vivos y maquinas [3]
La causalidad circular es como se muestra en la figura: un sistema A afecta a un sistema B que afecta a un sistema C que termina
afectando a A, el sistema inicial.
Bucle de Realimentación
Causalismo Circular: Control y Regulacion
Un ejemplo es como cuando un timonel pilota un barco que se desvía de su rumbo, entonces evalúa su desviación, que por
ejemplo, si fuera a la derecha, tendría que corregir hacia la izquierda. Después de un tiempo percibe que sobrepasa la dirección
correcta, ahora el desvío es hacia la izquierda, y tiene que hacer la corrección, ahora hacia la derecha. Así, sucesivamente va ir
haciendo las correcciones intentando que cada vez sean más pequeñas y a intervalos de tiempo mayor, en una oscilación en un
rango de error pequeño.
Esto permite al sistema auto-regularse dentro
un rango del valor de la velocidad y del flujo de
vapor de acuerdo a como fue diseñado el
aparato. A este tipo de sistemas se les llama
retroactivos o auto-regulados, o de
retroalimentación negativa. Si no tuviera un
contrapeso, su velocidad sólo incrementaría, y a
este tipo se le llama recursivo, o de
retroalimentación positiva.
Regulador Centrifugo
a mayor velocidad de la maquina→mayor rotación del regulador→mayor distancia entre los pesos→menor flujo de
vapor→menor velocidad de la maquina→menor rotación del regulador→menor distancia entre los pesos→mayor
flujo de vapor, lo que incrementa su velocidad y así sucesivamente, lo que permite al sistema auto-regularse dentro
un rango del valor de la velocidad y del flujo de vapor de acuerdo a como fue diseñado el aparato. A este tipo de
sistemas se les llama retroactivos o auto-regulados, o de retroalimentación positiva. Si no tuviera un contrapeso, su
velocidad sólo incrementaría, y a este tipo se le llama recursivo, o de retroalimentación positiva.
Mapas
Conceptuales
Origen
Histórico
Cibernética
Pensamiento
Complejo
Pedagogia
Cibernética
REDES SISTEMICAS CIBERNETICAS
A continuación presentamos dos ejemplos de este tipo de sistemas. Primero un fenómeno natural con influencia
humana como es el efecto invernadero:
El hecho de que los fenómenos de la naturaleza están conectada en red, implica que cada uno de los nodos (elementos del
sistema) afecta a cada uno de sus vecinos, y estos a sus propios vecinos lo que causa que el efecto de la influencia de cada uno
de ellos regrese por el efecto de los demás. A esto, como explicamos antes, se le llama bucle de retroalimentación o recursividad.
Y a su estudio se le conoce como sistémica cibernética.
Todo sistema en red para poderse sustentar tiene que mantener los valores de sus partes, que están dentro del rango que
permita la sobrevivencia de la red. Si es red abierta, recibirá parte de lo que necesita del exterior como energía o materia. Así,
existen bucles de retroalimentación que permite que cada uno de ellos pueda oscilar dentro de un rango permitido. En este tipo
de sistema complejos, se da por la preservación química, física y hasta fisiológica en seres vivos, por la preservación de los
órganos de seres vivos, a través de los alimentos donde se adquieren las sustancias, proteínas, enzimas, etc…como explica
Maturana y Varela en los sistemas autopoieticos. En el caso de sistemas sociales por la preservación del estado síquico, físico de
los individuos. Su aplicación comenzó en la biología e ingeniería, y posteriormente se amplió para los temas en ciencias físicas,
humanística, económicas, educativas, etc.
Sistemas naturales y Sociales
Efecto Invernadero
En el se muestra las partes principales que intervienen y sus vínculos causales positivos y negativos. Este se puede
explicar de la manera siguiente: emisiones de CO2 (que pueden ser tanto por causas naturales como humanas), un
aumento de CO2→disminuye el enfriamiento de la atmosfera→aumenta la temperatura de la atmosfera→ a su vez,
la intensidad del sol aumenta la temperatura de la atmosfera→que aumenta el calentamiento de los
oceanos→aumenta su temperatura→que disminuye la absorción de CO2 en los océanos (demora un tiempo)→que
aumenta el CO2 en la atmosfera→y asi sucesivamente en un círculo vicioso que nos está llevando al calentamiento
global que todos conocemos.
El efecto positivo que un alumno ejerce sobre la red de relaciones por causa de sus logros escolares, que repercute en mejorar
la calidad del profesorado y a su vez en aumentar su rendimiento escolar.
Estos sistemas se modelan de manera mas exacta usando ecuaciones diferenciales para cada vinculo causal
y resolviéndolo como un sistema de ecuaciones diferenciales acopladas, que nos describe el comportamiento, la
evolución en el tiempo, de cada uno de los elementos.
Sistema Escolar
Cibernética de Segundo Orden
Situación
Problemática
Hipotesis
Solución
Modelo
Sistémico
Cibernetico
Corrección
del modelo
Verificación
Computacional
del modelo y/o
experimentación
Discrepancia
Detección
de errores
Pensamiento
Heurístico
+ +
+
+
-
+ +
+
Bucle de solución
del problema
Bucle del
observador
+
Esta cibernética de segundo orden (C2O) incluye al observador dentro de la observación, el
investigador es parte del sistema. Son dos bucle entrelazados como se muestra en el esquema, donde se regula el conocimiento u
operación de una tarea, pero también el conocimiento de cómo conocemos. Logramos esto confrontando nuestro conocimiento
antiguo con su actualización intentando reducir errores, ilusiones y limitaciones, con la realidad.
Como dice Begoña Gros en su articulo Pensar la Educación desde una concepción Sistémico-Cibernético[3]:
“La perspectiva desarrollada por la cibernética de segundo orden es, en definitiva, una perspectiva constructivista. De hecho, autores como von Foerster
o Glasersfeld se presentan en la realidad como representantes del constructivismo radical (Glasersfeld 1988; 1994; Von Foerster 1991)”.
Y más adelante en el mismo articulo:
“A. Karmiloff-Smith y Barbel Inhelder (1984) en un estudio experimental sobre la evolución del pensamiento en los niños
mantenían una interesante idea: los niños elaboran continuamente teorías sobre el funcionamiento del mundo que contrastan
con su propia práctica. Estas autoras publicaron el resultado de sus investigaciones en un artículo cuyo título nos da la clave de
su tesis: «si quieres avanzar, hazte con una teoría». Si pensamos en nuestra vida cotidiana nos daremos cuenta cómo de forma
constante desarrollamos teorías que nos explican e incluso justifican nuestras propias acciones o la de los demás. En este sentido
cuando miramos no vemos las cosas y luego las interpretamos sino que vemos desde el propio significado. Ver, oír, escuchar, no
son operaciones pasivas, sino exploraciones activas, más o menos conscientes, a través de las cuales extraemos las informaciones
que nos interesan.
Cuando una persona comienza a formarse en el ámbito de la pedagogía puede encontrarse con nombres de autores, conceptos,
términos, técnicas educativas, etc., totalmente novedosas. No obstante lo que es evidente es que todos los estudiantes de
pedagogía tienen ideas sobre qué es la educación. Muchas veces me he cuestionado si estas ideas previas cambian durante su
formación.
Evidentemente no tengo la respuesta. Sin embargo, sí recuerdo a algunos estudiantes con los cuales resulta difícil mantener un
diálogo pues poseían ideas tan definitivas que todo era reinterpretado desde su visión particular, dificultando su propio
enfrentamiento con nuevas ideas”.
Mismo Jean Piaget, padre del constructivismo, encontró en su experiencia con niños en sus ya famosos test, antes de comenzar,
percibió que ellos ya tenían una idea del mundo, aunque errada. Por ejemplo, creían que si cubrían las cosas, estos desaparecían.
Solo después de destaparlos aprendían que ellos no desparecían, que permanecían ahí. O pensaban que si el volumen de la
plastilina se reducía, que parte de este desaparecía: todavía no sabían el concepto de densidad [4].
Esta es nuestra manera natural de aprender y tenemos que recuperla. Rescatarla de la enseñanaza memorística y
conductista con la que nos han deformado la educación tradicional. Es enfrenta nuestros saberes actuales que
permitan ir corrigiendo y mejorando lo que ya sabemos en la manera de la C2O, a un conocimiento con significado,
sentido, co-creativa entre profesores y alumnos, de manera sistémica-cibernética que permita actualizar y
perfeccionar cada día nuestro conocimiento. Como lo resume en su artículo Romero Perez [5]:
(a) la realidad no es externa al sujeto, sino que
(a.1) es una construcción individual que
(a.1.1) se construye a partir de las relaciones interactivas entre sujeto y entorno.
Lo que implica que:
(b) la realidad es co-construida mediante este juego interactivo.
“Lo real, desde la perspectiva constructivista, es inmanente al sujeto al participar activamente en la construcción de la experiencia. Pero,
al mismo tiempo que no se puede neutralizar al sujeto (observador) en el producto del conocer (realidad, dato, saber), tampoco podemos
neutralizar a los otros sujetos (co-observadores) que intervienen asimismo en este proceso de co-construcción de la realidad.”
...“La búsqueda de exactitud neutraliza la complejidad”...
Agrega mas adelante en el mismo articulo:
Probablemente, esta neutralización de la complejidad sea debido al modo como hemos racionalizado nuestro objeto. Se extendió la
creencia que sólo la racionalidad de la ciencia objetivista era la única vía certera, fiable, para acceder a la realidad, excluyendo otras, sin
caer en la cuenta que ni certeza significaba exactitud ni tampoco precisión. Las ciencias cognitivas han señalado que la racionalidad es el
producto de una operación cognitiva y meta-cognitiva que una comunidad enraizada, a su vez, en una tradición, realiza y a la que aplica
un método formalizado y universal. Sin embargo, constata el constructivismo que mediante esta operación de racionalización de lo real,
propio del método científico positivista-experimental, sólo se podía acceder a realidades de primer orden, esto es, realidades en las que se
presupone existe una separación entre observador y fenómeno observado cuyo puente de unión sería el método científico. Esta crítica se
hace extensiva también a la Teoría de Sistemas que, aunque en efecto, incluía una perspectiva relacional para analizar los sistemas, no
obstante, no incluía al observador en el sistema estudiado.
y por supuesto que es muy importante también transmitir conocimiento, porque no podemos estar redescubriendo
el agua hervida, pero es más importante enseñar como aprender a aprender, como pensar, como el conocimiento se
genera, como se corrigen los errores, como se perfecciona.
Nos aproximamos a la verdad a través del error, por las limitaciones propias y de nuestros métodos, pero si no
somos conscientes de esto corremos el riesgo de quedar atrapado en el error y la ilusión. La educación actual
reprime severamente el error, y limita muchas veces su conocimiento y control en los estudiantes la posibilidad de
traspasar ese limite y perfeccionar su conocimiento. Tal como lo expresa Morin [6]:
El problema de la fecundidad del error no puede concebirse sin una determinada verdad en la teoría que ha producido el error; por
ejemplo, la historia de Cristóbal Colon buscando la India y encontrando America. Porque se equivocó? Porque se fundaba en una teoría
verdadera: la tierra es redonda; otro que hubiera pensado que la tierra era plana no habría confundido nunca América con la India. La
prosecución del descubrimiento del Universo es lo que iba a permitir rectificar el error de Colón, es decir, confirmar la teoría que había
sido la fuente de este error. Se observa que hay un cierto juego, en absoluto arbitrario, del error y la verdad.
“La imaginación es más importante que el conocimiento. El conocimiento se limita a todo lo que ahora conocemos y comprendemos,
mientras que la imaginación abarca el mundo entero, todo lo que en el futuro se conocerá y entenderá”: Albert Einstein
Finalmente como dice Frida Díaz Barriga [7]:
“Uno de los objetivos más valorados y perseguidos dentro de la educación a través de las épocas, es la de enseñar a los alumnos a que se
vuelvan aprendices autónomos, independientes y autorregulados, capaces de aprender a aprender. Sin embargo, en la actualidad parece
que precisamente lo que los planes de estudio de todos los niveles educativos promueven, son aprendices altamente dependientes de la
situación instruccional, con muchos o pocos conocimientos conceptuales sobre distintos temas disciplinares, pero con pocas herramientas o
instrumentos cognitivos que le sirvan para enfrentar por sí mismos nuevas situaciones de aprendizaje pertenecientes a distintos dominios y
útiles ante las más diversas situaciones”.
Mapas
Conceptuales
Origen
Histórico
Cibernética
Pensamiento
Complejo
Pedagogia
Cibernética
Pedagogia Cibernética
Algoritmo, semi-algoritmo y Heuristica
La Pedagogía Cibernética se apoya en los conceptos de la Cibernética de Segundo Orden (Metacognición), y en
algunas ideas y conceptos surgidas de la matemática, conocidas como Algoritmo y Heurística, y que coadyuva en el
aprendizaje acelerado, en la mayor precisión y eficiencia del pensamiento, en la solución de problemas y en la
creatividad [8, 9, 10].
Algoritmo._ El algoritmo es un concepto tomado de las matemáticas y consiste en una serie de pasos elementales
(actos físicos y/o mentales) precisos, secuenciales y recursivos, que realizados de manera correcta nos conducen a
resolver un problema de cierto tipo. En la siguiente figura presentamos el Algoritmo para encontrar el Máximo
Común Divisor de dos números naturales. Este es un algoritmo simple que muestra cada paso u operación que
tenemos que realizar para encontrar el número que buscamos. Cada paso nos aproxima al siguiente con ciertas
bifurcaciones de caminos que dependiendo de la transformación realizada, que sí cumple lo que pide dicho paso,
continuamos, y si no, pasamos a otro paso o regresamos a un paso anterior, de manera recursiva hasta alcanzar la
respuesta que estamos buscando con este algoritmo.
Los algoritmo son muy común en la matemática, en la física y sobre todo en la programación de computadores. Si
cada paso es realizado de manera correcta, nos garantiza llegar a un resultado exacto.
Las propiedades fundamentales de los algoritmos son su carácter determinado,
Masividad y capacidad para producir un resultado. La primera significa que las indicaciones
son comprensibles para cualquiera y pueden ser reproducibles por cualquier persona o
incluso una computadora.
La masividad se refiere a la cantidad de problemas del mismo tipo que se pueden resolver. La tercera propiedad
indica la posibilidad de, que si hacemos cada paso de manera correcta, poder llegar a un resultado exacto, o
aproximado.
El algoritmo del Maximo Comun Divisor que presentamos aquí su fluxograma es altamente determinado porque es comprensible
para cualquiera, y hasta una computadora programada con dicho algoritmo es capaz de reproducir las órdenes. Tiene, además,
gran capacidad para producir un resultado, porque cada paso u operación es posible de ser realizado, y nos lleva al siguiente, y si
se realizan de manera correcta pueden llevar al resultado exacto. También tiene una gran masividad ya que es posible encontrar un
resultado con cualquier par de número enteros. Los algoritmo son muy comunes en la matemática, en la física y sobre todo en la
programación de computadores, y aquí su grado de determinación, y capacidad de producir un resultado exacto es grande;
aunque su masividad no [8].
Existen también los semi-algoritmo donde su grado de determinación no es tan alto, ni tampoco su capacidad para dar resultados
exactos, y su masividad puede variar. Estos pueden ser encontrados en Medicina, Psicología, Idiomas y ciencias Humanas. La
importancia de estas, es que en estas áreas la mayoría de las veces no se necesita precisión, como en las ciencias exactas, y por eso
son muy útiles. Permiten un grado de vaguedad suficiente para desenvolverse en una situación compleja con el suficiente grado de
precisión. En la vida diaria y profesional nos desenvolvemos con este tipo de planes muy bien.
La heurística es el caso totalmente opuesto a un algoritmo porque en este las indicaciones son poco determinados y su capacidad
de llegar a un resultado correcto es muy bajo, aunque su masividad es total. En este caso las reglas son más enfocadas para la
invención de nuevos elementos que faltan en un problema, o del método para resolverlo. Su aplicación es para todas las áreas de
estudio. A continuación explicamos con mas detalle.
Heurística
La heurística, según la definición de George Polya [11] es: “La ciencia que trata de
comprender el método que conduce a la solución de problemas complejos no típicos para
los cuales no existe un método de solución (algoritmo o semi-algoritmo, el comentario es
nuestro), en particular las operaciones mentales útiles para este proceso. Tiene por objeto
el estudio de las reglas y los métodos del descubrimiento y la invención. La Heurística
tiene en cuenta tanto el trasfondo lógico como psicológico”.
Cuando no sabemos cómo resolver un problema, es necesario crear un plan de acción
mental (algoritmo o semi-algoritmo) por medio de la heurística, que nos permita manejarnos a través de la complejidad de éste,
que nos permita crear un camino que nos conduzca a su solución de la forma más fácil y rápida posible. Si lo logramos, no sólo
habremos solucionado dicho problema en particular, sino en general todos los problemas del mismo tipo. Como ya dijimos, la
Heurística tiene el menor rango de determinación y confiabilidad de llegar a un resultado. Pero a cambio su masividad es de
mayor rango, lo que le permite una aplicación de más amplio espectro, una mayor universalidad en la solución de problemas; su
finalidad es obtener en principio un semi-algoritmo, o idealmente un algoritmo, que nos permita manejar todas las posibles
variantes o elementos de solución en un tiempo lo más corto posible. Las reglas heurísticas son tal que nos permiten pasar de sus
reglas generales a lo particular de cualquier problema, tanto de ciencia exacta como humanística.
Algoritmo para la solución de problemas
[10]
Algoritmo del Método Cientifico
[12]
Mapas
Conceptuales
Origen
Histórico
Cibernética
Pensamiento
Complejo
Pedagogia
Cibernética
Sistemas Complejos: Redes dentro de redes
Un sistema complejo es un modelo sistémico cibernético con multiniveles de complejidad
e interrelacionado.
Los sistemas biológicos son paradigmas de los sistemas complejos
El cerebro es un ejemplo con sus billones de neuronas conectadas en red
Detallados estudios experimentales sobre las células dejaban claro que el metabolismo de la célula viva combina orden y
actividad de un modo que no puede ser descrito por la ciencia mecanicista. Involucra miles de reacciones químicas, que se
producen simultáneamente para transformar los nutrientes de la célula, sintetizar sus estructuras básicas y eliminar los
productos de desecho. El metabolismo es una actividad continua, compleja y altamente organizada.
Mapas
Conceptuales
Origen
Histórico
Cibernética
Pensamiento
Complejo
Pedagogia
Cibernética
1. Los errores mentales
2. Los errores intelectuales
3. Los errores de la razón
4. Las cegueras Paradigmáticas
Pensamiento
Complejo
Principios
Dialógico
RecursivoSistémico
Hologramáticoreintroducción de aquel que
conoce en todo conocimiento
Cibernética de
segundo
Orden
Control y
Regulación del
Pensamiento,
Conocimiento y
Acción
Entrelaza cosas que
están aparentemente
separadas.
Unión de los opuestos
complementarios
la causa actúa sobre
el efecto, y este sobre
la causa
Conecta el conoci-
miento de las partes
al todo.
El todo está en la parte, y la
parte en el todo
Evitar el engaño del
error e ilusión [13]
El talón de Aquiles
del conocimiento
La noologia:
posesión
El imprinting y la
normalización
Lo inesperado
Sistemas Complejos
Modelos
aproximados a la
realidad:
Multivariables,
multirelaciones,
Multidimensional
Dinámica No Lineal:
Principio de
Incertidumbre y caos
La incertidumbre
del conocimiento
Subjetividad
Pensamiento Complejo
“Es imposible conocer el todo sin conocer
las partes, y conocer las partes sin conocer
el todo”: Pascal
Como le explica Edgar Morin en su articulo [14]:
La inteligencia fragmentada, compartimentada, mecánica, disyuntiva, reduccionista, rompe lo complejo del mundo, produciendo
fragmentos, fracciona los problemas, separa lo que está conectado, uni-dimensionaliza lo multidimensional. Se trata de una inteligencia
al mismo tiempo miope, hipermétrope, daltónica, tuerta. Elimina en la cascara todas las posibilidades de comprensión y de reflexión,
matando así todas las posibilidades de juicio correctivo o de la visión en el largo plazo. Cuanto más se tienen problemas
multidimensionales, más hay la incapacidad de pensar esta multidimensionalidad; cuanto más tiempo la crisis continúa, más progresa la
incapacidad para pensarla; cuanto más los problemas se vuelven planetarios, más se vuelven impensados. Incapaz de considerar el
contexto y el complejo planetario la inteligencia ciega produce la inconsciencia y la irresponsabilidad.
Este reduccionismo (disyunción y simplificación) en un principio fue necesario y útil, para poder estudiar y entender
los fenómenos naturales, era necesario reducir su complejidad, crear un modelo idealizado, simplificado para poder
entender de manera aproximada una realidad compleja. Era obvio entonces que se comenzara a estudiar el
comportamiento físico de la materia y la energía, lo más simple y directamente perceptible en la naturaleza para
nuestros sentidos, y que tenía relación con las maquinas que eran necesarias para mejorar las condiciones de vida en
esa época. Su modelo dio inicio al mecanismo con una relación causal lineal, como explicamos en un inicio. Su
triunfo en la explicación del movimiento de los planetas y los movimientos de los cuerpos y maquinas inspiró a que
fuera usado como modelo para fenómenos más complejos como el biológico. El alto grado de precisión conseguido,
elevaron el optimismo y las expectativas que se plasmaron en la famosa frase de Laplace sobre la capacidad de este
determinismo causal:
De acuerdo al determinismo, si alguien conoce la localización y el momento preciso de cada átomo en el universo, sus valores pasados y
futuro para un momento dado están implicados; pueden calcularse a partir de las leyes de la mecánica clásica.
Esto hizo creer que todos los fenómenos de la naturaleza se podía describir con el grado de aproximación que
quisiéramos, siempre que tuviéramos los valores exactos de su condición inicial.
Éste optimismo comenzó a declinar conforme se estudiaron fenómenos más complejos en la microfísica como el
estudio de las partículas de los gases con la física estadística, o la interacción entre partículas atómicas con la
mecánica cuántica. En el primer caso se usó la estadística para poder estudiar el comportamiento promedio de las
partículas del gas, porque era imposible estudiar el movimiento de cada una de los billones de partículas, además de
innecesario; y en el segundo se propuso el principio de incertidumbre de Heisenberg que explicaba y cuantificaba
nuestras limitaciones de la medida física en el micro mundo.
Después, ya más recientemente, surgió la Dinámica no lineal de los cuerpos que descubre que una pequeña variación en las
condiciones iniciales de cualquier sistema, el estado de los elementos puede cambiar de manera exponencial. Esto se explica con
la metáfora de que el movimiento de las alas de una mariposa en Nueva York puede causar un tornado en Hong Kong. Este
estudio dio inicio a la teoría del Caos, y con ello al estudio de los Sistemas Complejos en la Física. De manera paralela en la
biología surgía la Teoría de Sistemas y en la Matemática la Dinámica de Sistemas.
Este paradigma reduccionista usado como modelo por las otras ciencias benefició un tiempo a las otras ciencias como las
biológicas e Ingenierias; pero después mostro sus limitaciones como ya mencionamos en la introducción histórica.
Los Sistemas Complejos no tienen una definición precisa, pero se entiende como el estudio de los sistemas con varias variables
interrelacionadas entre sí de manera no lineal (las variables están relacionadas entre sí con bucles de retroalimentación), y que en
su interrelación producen propiedades nuevas no presentes en su partes o elementos.
Los Sistemas Complejos fueron llevados a las ciencias Humanas gracias principalmente a la obra de Edgar Morín con su
Pensamiento Complejo. Él lo resume en 4 principios [6, 13] que intentan llevar a un nivel metacognitivo (conexión objeto-sujeto)
el entendimiento de cualquier sistema complejo incluida la humana a un nivel bio-cultural-cosmico. Este es el primer principio,
donde reintroduce al observador en lo observado, es decir la relación del objeto-sujeto en una cibernética de segundo orden. El
otro principio es el dialógico, con el que intenta conectar dos conceptos aparentemente contrarios, en una unidad de opuestos
complementarios. Es decir dialogo entre dos partes contrapuestas, en vez de su confrontación, como en la dialéctica.
Otro principio es el de Recursividad Organizada donde:
Un proceso recursivo es aquel en el cual los productos y los efectos son, al mismo tiempo, causas y productores de aquello que los produce. [15]
...supera la noción de regulación con la de autoproducción y auto-organización. Es un bucle generador, en el cual los productos y los efectos son
productores y causadores de lo que los produce. [16]
El ultimo principio es el hologramatico donde “el todo está en la parte, y la parte en el todo”.
Probablemente el principio dialógico sea el más importante, el más básico, porque creemos que engloba a todos los otros
principios, ya que conecta con un bucle causal circular, en primer lugar, al observador (sujeto/subjetividad) con lo observado
(objeto/objetividad) [17]:
...el conocimiento del ser humano se construye a partir de la relación dialógica entre la realidad externa al sujeto y la aprehensión
subjetiva de esa realidad por parte del sujeto, ubicados ambos en un contexto sociopolítico-económico-cultural, bio-antropo-socialcosmico,
de experiencia cognitiva que, en términos de Morin podemos afirmar que “es necesario concebir “la unidualidad” compleja de nuestro ser
natural-cultural, de nuestro cerebro-espíritu. Nuestra realidad que es a la vez natural y meta-natural, es decir cosmofísico-bio-antropo-
sociológica (Morin, 1994).
Es también éste un bucle recursivo porque [18]:
...un proceso recursivo es aquel en el cual los productos y los efectos son, al mismo tiempo, causas y productores de aquello que los
produce. Es decir, un proceso recursivo es aquel cuyos resultados son necesarios para que siga produciéndose el proceso.
En el caso de los conocimientos, Soto (2000) afirma que los procesos mentales producen mentes que producen procesos mentales, dándose
una retroalimentación entre el conocimiento y la acción que lo ha originado.
Finalmente engloba al principio hologramatico porque los bucles locales en una red de relaciones de un sistema
causa la autoorganización y hasta la autoreproduccion para los bucles globales y que retro-actúa a sus partes en los
fenómenos naturales. Es decir, un acto local actúa e influencia un acto global, y a la inversa, en una auto-
organización a diferentes niveles de complejidad. Este principio de la complejidad ha sido visto en los fenómenos
biológicos y ecológicos. Un ejemplo es el trabajo de Stuart Kauffman en su trabajo de investigación donde estudia
con una red booleana la compleja red genética de los seres vivos [19, 20]
También se ha encontrado que el sistema complejo de la biosfera se interrelaciona en bucles recursivos que relaciona
lo más pequeño en escala de tamaño hasta lo más grande, en una relación donde lo más grande afecta a lo pequeño
pero lo más pequeño a lo más grande en un sistema co-evolutivo. Como lo expresó Janchts [19]:
La co-evolución acopla la gran escala y la pequeña escala en un ciclo de causalidad mutua que no tiene fisuras
Este tipo de raciocinio en bucle recursivo podría ayudar a eliminar falsas dicotomías de muchos conceptos en
ciencia, que podrían no ser nada más que una ilusión de nuestro pensamiento reduccionista. Tal como se mostro
aquí, el todo y las partes podrían ser solo los dos extremos del bucle causal de una falsa dicotomía y que
interaccionan retroalimentándose, y donde una no puede ser sin la otra. También la dicotomía subjetividad-
objetividad con el principio dialógico.
Determinismo (certeza)-Indeterminismo (incerteza) podría ser otra dicotomía con la dividimos el mundo; pero sabemos que todo
sistema tiene un grado de determinismo y de indeterminismo también. Por ejemplo, la teoría del caos demostró que el desorden
tiene ciertas reglas de comportamiento, que aunque no es totalmente determinista, si es posible describirla con un grafico llamado
atractor y que predice los lugares donde hay alta probabilidad de que puedan pasar las partículas. Otras ciencias como las
biológicas o humanista aunque son menos deterministas, y más complejas, existen reglas y leyes que permiten modelarla, hasta
cierto nivel de exactitud, con la teoría de sistemas. El nivel de complejidad de cada sistema determina las reglas de relación que
hace innecesario estudiarla al detalle. Por ejemplo, las partículas de los gases como comentamos antes mostró que no era
necesario saber todos los datos de su movimiento; o la química que tiene sus reglas de relación entre reacciones químicas, y no
necesitamos saber el comportamiento de los átomos ni sus interacciones entre ellos; o la biología con el conocimiento del
funcionamiento de las partes u órganos de los seres vivos sin necesidad de saber su estructura molecular. Todas tienen un cierto
determinismo con un cierto grado de error, pero así nos desenvolvemos también en la vida diaria, donde nos aproximamos a las
cosas y actuamos con el error presente siempre, que intentamos ir corrigiendo sobre la marcha hasta alcanzar nuestro objetivo. Es
semejante a cuando intentamos agarrar un vaso, el movimiento no es automático, si no que nos aproximamos a él haciendo
correcciones hasta conseguirlo. De aquí se inspiró la robótica para crear los brazos artificiales.
Así, cualquier sistema tiene su grado de certeza e incerteza y pasamos de una a otra cuando estamos buscando saber algo más del
conocimiento inacabable del mundo. Como lo explica Morin:
“La estrategia, como el conocimiento, sigue siendo la navegación en un océano de incertidumbres a través de archipiélagos de certezas”
En todo hay cierto grado de error y de certeza, porque al final nuestro modelos solo son eso, y no es la realidad misma
(confundimos el mapa con el camino), y el que exista el primero no inválida que el segundo tenga alguna parte de verdad:
El problema de la fecundidad del error no puede concebirse sin una determinada verdad en la teoría que ha producido el error; por ejemplo, la historia
de Cristóbal Colon buscando la India y encontrando Americe. Porque se equivocó? Porque se fundaba en una teoría verdadera: la tierra es redonda;
otro que hubiera pensado que la tierra era plana no habría confundido nunca América con la India. La prosecución del descubrimiento del Universo es
lo que iba a permitir rectificar el error de Colón, es decir, confirmar la teoría que había sido la fuente de este error. Se observa que hay un cierto juego,
en absoluto arbitrario, del error y la verdad [6].
Además, algunas veces es necesario saber manejar cierto grado de error y vaguedad, porque esto ayuda a la
creatividad y la improvisación en actos que no sean contemplado por la teoría, o para ser conscientes que el modelo
tiene que ser mejorado, evitando dogmatismos, la ilusión y el auto engaño. Como dice Morin [6]:
El pensamiento complejo se anima por tensión permanente entre la aspiración a un saber no dividido y la identificación de lo inacabado o
incompleto de todo conocimiento.
Otra falsa dicotomía es la misma simplicidad (Reduccionismo)-complejidad (Holismo), porque es necesario para
entender cómo funciona cualquier sistema complejo poder conocer primero las partes, para así poder describir su
comportamiento. Pero también es necesario entender sus relaciones entre sí, en un todo, tanto en el modelo como
en el sistema real. Y su conocimiento se retroalimenta entre sí porque conocer las partes ayuda a conocer el
funcionamiento del todo, y el todo a saber el de las partes, en un círculo virtuoso, y reduciendo los errores del
nuestro modelo, podemos aproximarnos a la realidad, que dependiendo del grado de indeterminismo del sistema,
dependerá la exactitud de lo que podamos conocer. También porque la ciencia necesita reducir a pocas leyes y pocos
elementos que puedan describir los fenómenos de la manera más amplia posible, para que sea factible su existencia.
Si se tuviera que hacer una ley para cada caso particular de un fenómeno no tendría capacidad de descripción y de
predicción, y entonces no sería ciencia. Los sistemas complejos también funcionan así, sólo que considera relaciones
más completas, por tanto es multifactorial y multidimensional. Es también una ciencia abstracta, que busca
encontrar principios generales y simples que describan con la relación sus elementos a diferentes niveles de
complejidad.
Organicismo-Mecanicismo: en realidad todos los modelos son mecánicos porque lo único que es orgánico es el
organismo mismo, es lo único que es realmente un sistema complejo. Los modelos por tanto son mecanismos
(creaciones, abstracciones, idealizaciones, metáforas, maquinas) que intentan parecerse al comportamiento del
sistema complejo real. Intentamos aproximar su comportamiento a uno real, y aunque al principio son muy
“mecánicos” nos ayuda a aproximarnos y que al compararlo con éste nos hace ver sus deficiencias, lo que produce
que le agreguemos mas complejidad y así de manera recursiva. La historia de la ciencia ha sido una oscilación entre
esta dicotomía lo que nos ha llevado a aproximarnos a la realidad de manera recursiva. La ciencia realmente inició
con Descartes cuando creó el mecanicismo, y con ello libró a la ciencia del misticismo y organicismo, para regresar
de nuevo a esto último con el Romanticismo, de nueva cuenta al mecanicismo, y después al organicismo con la teoría
de sistemas, y ahora en la actualidad con el pensamiento complejo que resuelve esta dicotomía. La dicotomía podría
ser los extremos de los conceptos de un sistema complejo.
Finalmente la dicotomía dimensional-multidimensional se resuelve entretejiendo cada dimensión de la realidad en
un sistema de bucles que interaccionan y que entretejen el modelo de la realidad de manera coordinada y
autoorganizada de todos los elementos del sistema, de todas las dimensiones de todos los observadores que
participan (co-creación y megacognitivo), haciendo evolucionar el conocimiento hacia uno cada vez mas aproximado
a la realidad, y no como actualmente se hace juntando solamente el conocimiento de cada disciplina que se
construyó de manera separada entre ellas, y del observador. Como dice Morin [18]:
El pensamiento complejo y el paradigma de la complejidad enfrentan una doble oposición fomentada por la resistencia del paradigma
perdido, que tiende a simplificar para poder explicar, por un lado y por el otro, la dificultad de concebir una realidad compleja que no
disocie al observador de lo observado, ni separe los componentes físico, biológico, cultural, histórico, económico y social de los sujetos
cognoscentes en su contexto del hic et nunc. Lo cual nos llama a tomar conciencia de que la “determinación etno-sociocéntrica, de entrada,
compromete toda concepción de la sociedad, de la cultura, del hombre (Ídem). El pensamiento complejo es por tanto, apertura a la
universalidad “El pensamiento complejo es el pensamiento que quiere pensar de manera conjunta las realidades dialógicas/polilógicas
entretejidas intimamente” (Ídem: 323).
Finalmente es necesario el auto control de nuestros pensamiento, conocimiento y acción evitando el engaño del error y
la ilusión [12]. Para ellos es necesario saber que nuestro conocimiento no es más que una aproximación de la realidad,
que es compleja: multifactorial, multidimensional, no lineal, con incerteza y error propios de nuestra limitantes físicas y
epistemológicas. Esta última producto de nuestra subjetividad que recrea una realidad externa de manera virtual, y que
muchas veces no tiene que ver con la realidad. Un ejemplo de esto es como se muestra en la película sobre la vida de
Steve Nash donde su percepción de la realidad se ve influenciada por su esquizofrenia. Estos son conocidos como
errores mentales, y cuando interviene los errores intelectuales, que son las ideas y teorías que conocemos,
interpretamos la realidad de acuerdo a estas, a su propia lógica. La racionalidad evita estas ilusiones, cuando
comprobamos lo que vemos de manera experimental lo se nos dice, o pedimos para un amigo su opinión, y de manera
mas refinada, cuando usamos el método científico. Nash consiguió controlar su comportamiento, aunque no su visión,
probando que las personas que conocía eran reales. Existe la creencia que para pensar de manera racional debemos
evitar las emociones, pero eso no es posible porque éstas son parte del pensamiento. El apasionarse por una idea nos
permite concentrar nos en ella, y trabajarla en un modelo, o el temor a equivocarnos nos ayuda a estar alerta.
Pero apasionarse excesivamente por una idea o teoría evita ver las limitaciones, y conocer otras que son mejores, que
causa el racionalismo, donde las ideas que inicialmente solo eran tentativas y aproximaciones de la realidad, se vuelven
los paradigmas que gobiernan nuestra manera de pensar. Esto se va reforzando conforme pasa el tiempo y nos vamos
acostumbrando y encariñando con ellas, además por el esfuerzo que le hemos invertido, y que no queremos perder. Lo
que en un principio era nuevo y extraño, se vuelve lo normal, la verdad absoluta. Somos tomados, poseídos por los
paradigmas. Para evitar esto, tenemos que estar abiertos a la sorpresa, siendo conscientes de la incertidumbre implícito
en todo conocimiento, y los limites de nuestra razón y percepción de las cosas.
Bucle del Pensamiento Complejo
Situación
Problemática
Compleja
Hipotesis
Solución
Modelo
Sistémico
Cibernetico
Corrección
del modelo
Verificación
Computacional
del modelo y/o
experimental
Discrepancia
Detección
de errores
e ilusiones
Pensamiento
Complejo
+ +
+
+
-
+
+
+
Es importante aprender a ver el bosque sin dejar de ver los arboles
Bucle de solución
del problema Complejo
Bucle del
Observador Complejo
Mapas
Conceptuales
Origen
Histórico
Cibernética
Pensamiento
Complejo
Pedagogia
Cibernética
REFERENCIA
1. CAPRA, F. La trama de la vida. Barcelona: Anagrama, 1998.
2. Joseph D. Novak & Alberto J. Cañas (2006). "The Theory Underlying Concept Maps and How To Construct and Use
Them", Institute for Human and Machine Cognition. Accessed 24 Nov 2008.
3. Gros, B. Pensar sobre la Educación desde una concepción Sistemico-Cibernetica. Teoría de la Educación, 1996,
vol. 8, pp.81-94.
http://gredos.usal.es/jspui/bitstream/10366/71785/1/Pensar_sobre_la_educacion_desde_una_conc.pdf
4. Piaget, Jean, and Nuria Petit. Seis estudios de psicología. Seix Barral, 1971.
5. ROMERO PÉREZ, C. (2001): «El constructivismo cibernético como metateoría educativa: aportaciones al
estudio y regulación de los procesos de enseñanza y aprendizaje», Teoría de la Educación. Sociedad y Cultura en la
sociedad de la información, 3 (revistaElectrónica).
http://gredos.usal.es/jspui/bitstream/10366/56445/1/TE2002_V3_Constructivismocibernetico.pdf
6. Morin, Edgar, Emilio Roger Ciurana, and Raúl Domingo Motta. Educar en la era planetaria: el pensamiento complejo
como método de aprendizaje en el error y la incertidumbre humana. Universidad de Valladolid, Secretariado de Publicaciones e
Intercambio Cultural, 2002.
7. Diaz Barriga, Frida, Enfoques de Enseñanza , Curso de Transformación Educativa, 2014.
8. Landa, L. N. (1977),“Cibernética y aprendizaje: pedagogía cibernética”, Buenos Aires: Editorial Paidós,
9. LANDA, L. (1972): Cibernética y Pedagogía (Barcelona, Labor).
10. SANDOVAL, E. L. La Creatividad en la Solución de Problemas.
https://www.researchgate.net/publication/235899005_La_Creatividad_en_la_Solucin_de_Problemas_con_aplicaci
ones_a_la_Fsica_y_la_Matemtica
11. Polya, George. "A arte de resolver problemas." Rio de Janeiro: Interciência 2 (1978).
12. http://www.sciencebuddies.org/science-fair-
projects/project_scientific_method.shtml#overviewofthescientificmethod
13. MORIN, E. Los siete saberes necesarios para la educación del futuro. Barcelona: Paidós, 2001.
14. Morin, Edgar. "A necessidade de um pensamento complexo." Representação e complexidade. Rio de Janeiro:
Garamond (2003): 69-77.
15. Solis, Lucía. "El pensamiento complejo." Artículo en internet)[Citado 2010 enero 29] Disponible en:
http://www.unida.org.ar/Bibliografia/documentos/Modulo_Basico/Pensamiento%20Complejo.pdf
16. Santos, Akiko, AN dos SANTOS, and AM CHIQUIERI. "A dialógica de Edgar Morin e o terceiro incluído de
Basrab Nicolescu: uma nova maneira de olhar e interagir com o mundo." Estudos de Complexidade 3.
17. Juárez, José Manuel, and Sonia Comboni Salinas. "Epistemología del pensamiento complejo." Reencuentro 65 (2012): 38-51.
18. Elorriaga, Kostantze, María Elena Lugo, and María Eugenia Montero. "Nociones acerca de la complejidad y algunas
contribuciones al proceso educativo//Notions about complexity and some contributions to the educational process." Telos 14.3
(2012).
19. Briggs, John, and F. David Peat. Espejo y reflejo: del caos al orden: guía ilustrada de la teoría del caos y la ciencia de la totalidad. Editorial
Gedisa, 1994.
20. Murphy, Michael P., and Luke AJ O'Neill. "O que é vida? 50 anos depois: especulações sobre o futuro da biologia." Editora:
UNESP (1997).]

Redes de conocimiento2 pt

  • 1.
  • 2.
    El Pensamiento Complejo EduardoLópez Sandoval Centro Brasileiro de Pesquisas Físicas, Rua Dr. Xavier Sigaud, 150 CEP 22290-180, Rio de Janeiro, RJ, Brazil. Es necesario estructurar el conocimiento en redes, en contexto, en su relación con otros conocimientos para poder ir del todo a las partes, y viceversa. Poder organizar el conocimiento en multiniveles de complejidad jerárquica, porque así es como se asimila el conocimiento, según la teoría de los mapas conceptuales. Conectar las partes al todo y el todo a las partes, como decía Pascal, porque sólo así podemos entender. Aprender y enseñar de manera sistémica, con el pensamiento complejo, para poder entender la realidad multidimensional, multifactorial, compleja. Es imposible enseñar el pensamiento complejo sin usar las herramientas que ella produce: la teoría de redes, la pedagogía cibernética, los mapas conceptuales como modelos sistémicos.
  • 3.
  • 4.
    ORIGEN HISTÓRICO Descartes Siglos XVIy XVII Aristotélica y Cristiana: Organicista y Espiritual Revolución Mecanicista: Copérnico, Kepler, Galileo, Descartes, Bacon y Newton Visión Medieval do Mundo Galileo Excluyó la cualidad viviente y espiritual de la ciencia, dejando solo lo que se pudiera medir. Comenzó a usar la Matemática como lenguaje de la naturaleza. Creó el método de pensamiento analítico, consistente en desmenuzar los fenómenos complejos en partes (Reduccionismo) para compren- der, desde las propiedades de éstas, y sus interacciones mecánicas, el funcionamiento del todo (Mecanicismo).
  • 5.
    Como lo explicaCapra en la introducción de su interesante libro La trama de la vida: “En los siglos XVI y XVII la visión medieval del mundo, basada en la filosofía aristotélica y en la teología cristiana, cambió radicalmente. La noción de un universo orgánico, viviente y espiritual fue reemplazada por la del mundo como máquina, y ésta se convirtió en la metáfora dominante de la era moderna. Este cambio radical fue propiciado por los nuevos descubrimientos en física, astronomía y matemáticas conocidos como la Revolución Científica y asociados con los nombres de Copérnico, Galileo,Descartes, Bacon y Newton. Galileo Galilei excluyó la cualidad viviente y espiritual de la ciencia, restringiendo ésta al estudio de fenómenos que pudiesen ser medidos y cuantificados. Ésta ha sido una estrategia muy exitosa en la ciencia moderna, pero nuestra obsesión por la medición y la cuantificación ha tenido también importantes costes. René Descartes creó el método de pensamiento analítico, consistente en desmenuzar los fenómenos complejos en partes (Reduccionismo) para comprender, desde las propiedades de éstas, y sus interacciones mecánicas, el funcionamiento del todo (Mecanicismo). Descartes basó su visión de la naturaleza en la fundamental división entre dos reinos independientes y separados: el de la mente y el de la materia. El universo material, incluyendo los organismos vivos, era para Descartes una máquina que podía ser enteramente comprendida analizándola en términos de sus partes más pequeñas. El marco conceptual creado por Galileo y Descartes –el mundo como una máquina perfecta gobernada por leyes matemáticas exactas- fue triunfalmente completado por Isaac Newton, cuya gran síntesis - la mecánica newtoniana- constituyó el logro culminante de la ciencia del siglo XVII. En biología, el mayor éxito del modelo mecanicista de Descartes fue su aplicación al fenómeno de la circulación sanguínea por William Harvey. Inspirados por el éxito de Harvey, los fisiólogos de su tiempo intentaron aplicar el modelo mecanicista para explicar otras funciones del cuerpo humano como la digestión y el metabolismo.
  • 6.
    Siglo XVII La MecánicaNewtoniana El “demonio” de Laplace Consiguió explicar el movimiento de los cuerpos tanto en la tierra como de los astros del sistema solar, la marea, la periodicidad de los cometas, etc. Este éxito inusitado en la explicación del mundo llevó a un optimismo exagerado de la nueva ciencia pensando que podria explicar y describir deterministamente cualquier otro fenómeno, y que se resume en la frase de Laplace: Podemos mirar el estado presente del universo como el efecto del pasado y la causa de su futuro. Se podría concebir un intelecto que en cualquier momento dado conociera todas las fuerzas que animan la naturaleza y las posiciones de los seres que la componen; si este intelecto fuera lo suficientemente vasto como para someter los datos a análisis, podría condensar en una simple fórmula el movimiento de los grandes cuerpos del universo y del átomo más ligero; para tal intelecto nada podría ser incierto y el futuro, así como el pasado, estarían frente a sus ojos.
  • 7.
    William Harvey: fenómenode la circulación sanguínea . Inspirados por el éxito de Harvey, los fisiólogos de su tiempo intentaron aplicar el modelo mecanicista para explicar otras funciones del cuerpo humano como la digestión y el metabolismo.
  • 8.
    Primera oposición frontalal paradigma cartesiano mecanicista: movimiento romántico en el arte, la literatura y la filosofía finales del siglo XVIII y en el siglo XIX William Blake poeta místico y pintor “Líbrenos Dios de la visión simplista y del sueño de Newton” Johann Wolfgang Von Goethe Emmanuel Kant Los poetas y filósofos románticos alemanes volvieron a la tradición aristotélica, concentrándose en la naturaleza de la forma orgánica «morfología»
  • 9.
    EL MOVIMIENTO ROMÁNTICO Laprimera oposición frontal al paradigma cartesiano mecanicista partió del movimiento romántico en el arte, la literatura y la filosofía a finales del siglo XVIII y en el siglo XIX. William Blake, el gran poeta místico y pintor que ejerció una fuerte influencia en el Romanticismo británico, fue un apasionado crítico de Newton. Resumió su crítica en estas celebradas líneas: Líbrenos Dios de la visión simplista y del sueño de Newton Los poetas y filósofos románticos alemanes volvieron a la tradición aristotélica, concentrándose en la naturaleza de la forma orgánica. Goethe, la figura central de este movimiento, fue uno de los primeros en utilizar el término «morfología» para el estudio de la forma biológica desde una perspectiva dinámica y del desarrollo. La comprensión de la forma orgánica jugó también un papel primordial en la filosofía de Emmanuel Kant, considerado frecuentemente el más grande de los filósofos modernos. EL MECANICISMO DEL SIGLO XIX Durante la segunda mitad del siglo XIX, el péndulo retrocedió hacia el mecanicismo cuando el recientemente perfeccionado microscopio condujo a notables avances en biología. El siglo XIX es más conocido por el desarrollo del pensamiento evolucionista, pero también vio la formulación de la teoría celular. El principio de la moderna embriología, el ascenso de la microbiología y el descubrimiento de las leyes de la herencia genética. Estos nuevos descubrimientos anclaron firmemente la biología en la Física y la química y los científicos redoblaron sus esfuerzos en la búsqueda de explicaciones físico-químicas para la vida. Los triunfos de la biología del siglo XIX -teoría celular, embriología y microbiología- establecieron la concepción mecanicista de la vida como un firme dogma entre los biólogos. No obstante, llevaban ya dentro de sí las semillas de la nueva ola de oposición, la escuela conocida como biología organicista u «organicismo». Mientras que la biología celular hacía enormes progresos en la comprensión de las estructuras y funciones de las subunidades celulares, permanecía en gran medida ignorante respecto a las actividades coordinadoras que integran dichas operaciones en el funcionamiento de la célula como un todo.
  • 10.
    El Mecanicismo delSiglo XIX segunda mitad del siglo XIX Perfeccionamiento del microscopio condujo a notables avances en biología reduccionista. El principio de la moderna embriología, el ascenso de la microbiología y el descubrimiento de las leyes de la herencia genética. Las limitaciones del modelo reduccionista se evidenciaron aún más espectacularmente en el análisis del desarrollo y diferenciación celular de la embriología. Las ideas propuestas por los biólogos organicistas durante la primera mitad del siglo contribuyeron al nacimiento de una nueva manera de pensar-«pensamiento sistémico»- en términos de conectividad, relaciones y contexto.
  • 11.
    Las limitaciones delmodelo reduccionista se evidenciaron aún más espectacularmente en el análisis del desarrollo y diferenciación celular. En los primeros estadios del desarrollo de los organismos superiores, el número de células se incrementa de una a dos, a cuatro, a ocho y así sucesivamente, doblándose a cada paso. Puesto que la información genética es idéntica para cada célula, ¿cómo pueden éstas especializarse en distintas vías, convirtiéndose en células musculares, sanguíneas, óseas, nerviosas, etc.? Este problema básico del desarrollo, que se repite bajo diversos aspectos en biología, desafía claramente la visión mecanicista de la vida. Las ideas propuestas por los biólogos organicistas durante la primera mitad del siglo contribuyeron al nacimiento de una nueva manera de pensar-«pensamiento sistémico»- en términos de conectividad, relaciones y contexto. Según la visión sistémica, las propiedades esenciales de un organismo o sistema viviente, son propiedades del todo que ninguna de las partes posee. Emergen de las interacciones y relaciones entre las partes. Estas propiedades son destruidas cuando el sistema es diseccionado, ya sea física o teóricamente, en elementos aislados. Si bien podemos discernir partes individuales en todo sistema, estas partes no están aisladas y la naturaleza del conjunto es siempre distinta de la mera suma de sus partes. En los años treinta, la mayoría de los criterios clave del pensamiento sistémico habían sido ya formulados por los biólogos organicistas, los psicólogos de la Gestalt y los ecólogos (Bertalanffy, Bogdanov y otros). En todos estos campos, el estudio de los sistemas vivos -organismos, partes de organismos y comunidades de organismos- había conducido a los científicos a la misma nueva manera de pensar en términos de conectividad, relaciones y contexto” [1]. Es importante poder ver los arboles sin dejar de ver el bosque. La teoría cibernética y la teoría de sistemas poseen un elevado grado de abstracción y este hecho tiene sus ventajas y sus limitaciones. La principal ventaja es que ofrecen una utilización conceptual transdisciplinar y permiten aprender a mirar la realidad desde una perspectiva más completa. Los criterios del pensamiento sistémico se pueden resumir en 4 principios como se muestra en el mapa conceptual:
  • 12.
  • 13.
  • 14.
    Física del SigloXX Teoria cinética Molecular de los gases de Maxwell Principio de incertidumbre de Heisenberg Mecánica Cuantica Ambas teorías ponen en duda el determinismo al mostrar la imposibilidad de determinar con total exactitud las condiciones iniciales de un sistema Atómico, en el primer caso, y de poder calcular cada una de las trayectorias de cada una de las partículas en el segundo.
  • 15.
    Sistemas dinámicos ycaos Se descubrió que aun para el estudio de un sistema dinámico con sólo 3 cuerpos era imposible de resolver de manera exacta y determinista, ya que bajo ciertas condiciones el sistema podría ir para un estado caótico, donde un pequeño error crecería de manera exponencial de tal manera que cualquier predicción seria imposible, aún para sistemas macroscópicos como los planetas.
  • 16.
  • 17.
    SISTEMAS CONCEPTUALES Otra clasede sistema son los sistemas conceptuales, el más conocido son los mapas conceptuales que es una técnica que organiza el conocimiento en una red de relaciones con una jerarquía multinivel que va de lo más general a lo particular, porque según ésta teoría, así se organiza el conocimiento en nuestra mente [2]: Entonces, así se debe organizar la escritura de los libros, artículos, etc, y así se debe organizar su lectura también. Interactuando de una manera activa con las ideas principales, confrontando lo que sabemos, con lo que explica el autor, como en una conversación.
  • 18.
  • 19.
    REDES Las redes puedenser de diversos tipos: social, transporte, eléctrica, biológica, internet, información, epidemiología, etc. Los estudios realizados sobre las redes abarcan sus estructuras tales como en las redes de mundo pequeño, las redes libres de escala, los círculos sociales, medidas de centralidad Los sistemas reales son representados por redes abiertas de interrelaciones con causalidad circular, como fue estudiado por la Cibernética
  • 20.
  • 21.
    Cibernética Estudio Propósito Articulo: Comporta- miento, Propósito y Teleología Brinda su Control Comunicación Desarrollar Rosenblueth ,Wiener, Bigelow Posibilidades Sistemas Complejos Lenguaje Técnicas Causalidad Circular Automatizar Crear Maquinas Organizaciones Conocimiento Comportamiento dirigido a un objetivo intencionado=meta Producción NuevoAbordar Problemas Maquinas TipoPedagogía Cibernética Control Comunicación Automación es el origen nos del y en los como es las un y que permitan los de y para laComo un un de en conocido como concepto Autores Animales Homeostasis Organismos Vivos Conoci- miento 1943 Este estudio sistema de las cosas llevó a considerar la interaccion entre cada uno de los nodos (parte o elementos) del sistema con un enfoque interrelacional, con causalismo circular entre los nodos vecinos de los sistemas complejos. La cibernética comenzó con un artículo escrito en 1943 por Norbert Wiener, Julian Bigelow y Arturo Rosenblueth, como el estudio del control y regulación de seres vivos y maquinas [3]
  • 22.
    La causalidad circulares como se muestra en la figura: un sistema A afecta a un sistema B que afecta a un sistema C que termina afectando a A, el sistema inicial. Bucle de Realimentación Causalismo Circular: Control y Regulacion Un ejemplo es como cuando un timonel pilota un barco que se desvía de su rumbo, entonces evalúa su desviación, que por ejemplo, si fuera a la derecha, tendría que corregir hacia la izquierda. Después de un tiempo percibe que sobrepasa la dirección correcta, ahora el desvío es hacia la izquierda, y tiene que hacer la corrección, ahora hacia la derecha. Así, sucesivamente va ir haciendo las correcciones intentando que cada vez sean más pequeñas y a intervalos de tiempo mayor, en una oscilación en un rango de error pequeño.
  • 23.
    Esto permite alsistema auto-regularse dentro un rango del valor de la velocidad y del flujo de vapor de acuerdo a como fue diseñado el aparato. A este tipo de sistemas se les llama retroactivos o auto-regulados, o de retroalimentación negativa. Si no tuviera un contrapeso, su velocidad sólo incrementaría, y a este tipo se le llama recursivo, o de retroalimentación positiva. Regulador Centrifugo a mayor velocidad de la maquina→mayor rotación del regulador→mayor distancia entre los pesos→menor flujo de vapor→menor velocidad de la maquina→menor rotación del regulador→menor distancia entre los pesos→mayor flujo de vapor, lo que incrementa su velocidad y así sucesivamente, lo que permite al sistema auto-regularse dentro un rango del valor de la velocidad y del flujo de vapor de acuerdo a como fue diseñado el aparato. A este tipo de sistemas se les llama retroactivos o auto-regulados, o de retroalimentación positiva. Si no tuviera un contrapeso, su velocidad sólo incrementaría, y a este tipo se le llama recursivo, o de retroalimentación positiva.
  • 24.
  • 25.
    REDES SISTEMICAS CIBERNETICAS Acontinuación presentamos dos ejemplos de este tipo de sistemas. Primero un fenómeno natural con influencia humana como es el efecto invernadero: El hecho de que los fenómenos de la naturaleza están conectada en red, implica que cada uno de los nodos (elementos del sistema) afecta a cada uno de sus vecinos, y estos a sus propios vecinos lo que causa que el efecto de la influencia de cada uno de ellos regrese por el efecto de los demás. A esto, como explicamos antes, se le llama bucle de retroalimentación o recursividad. Y a su estudio se le conoce como sistémica cibernética. Todo sistema en red para poderse sustentar tiene que mantener los valores de sus partes, que están dentro del rango que permita la sobrevivencia de la red. Si es red abierta, recibirá parte de lo que necesita del exterior como energía o materia. Así, existen bucles de retroalimentación que permite que cada uno de ellos pueda oscilar dentro de un rango permitido. En este tipo de sistema complejos, se da por la preservación química, física y hasta fisiológica en seres vivos, por la preservación de los órganos de seres vivos, a través de los alimentos donde se adquieren las sustancias, proteínas, enzimas, etc…como explica Maturana y Varela en los sistemas autopoieticos. En el caso de sistemas sociales por la preservación del estado síquico, físico de los individuos. Su aplicación comenzó en la biología e ingeniería, y posteriormente se amplió para los temas en ciencias físicas, humanística, económicas, educativas, etc.
  • 26.
    Sistemas naturales ySociales Efecto Invernadero En el se muestra las partes principales que intervienen y sus vínculos causales positivos y negativos. Este se puede explicar de la manera siguiente: emisiones de CO2 (que pueden ser tanto por causas naturales como humanas), un aumento de CO2→disminuye el enfriamiento de la atmosfera→aumenta la temperatura de la atmosfera→ a su vez, la intensidad del sol aumenta la temperatura de la atmosfera→que aumenta el calentamiento de los oceanos→aumenta su temperatura→que disminuye la absorción de CO2 en los océanos (demora un tiempo)→que aumenta el CO2 en la atmosfera→y asi sucesivamente en un círculo vicioso que nos está llevando al calentamiento global que todos conocemos.
  • 27.
    El efecto positivoque un alumno ejerce sobre la red de relaciones por causa de sus logros escolares, que repercute en mejorar la calidad del profesorado y a su vez en aumentar su rendimiento escolar. Estos sistemas se modelan de manera mas exacta usando ecuaciones diferenciales para cada vinculo causal y resolviéndolo como un sistema de ecuaciones diferenciales acopladas, que nos describe el comportamiento, la evolución en el tiempo, de cada uno de los elementos. Sistema Escolar
  • 28.
    Cibernética de SegundoOrden Situación Problemática Hipotesis Solución Modelo Sistémico Cibernetico Corrección del modelo Verificación Computacional del modelo y/o experimentación Discrepancia Detección de errores Pensamiento Heurístico + + + + - + + + Bucle de solución del problema Bucle del observador + Esta cibernética de segundo orden (C2O) incluye al observador dentro de la observación, el investigador es parte del sistema. Son dos bucle entrelazados como se muestra en el esquema, donde se regula el conocimiento u operación de una tarea, pero también el conocimiento de cómo conocemos. Logramos esto confrontando nuestro conocimiento antiguo con su actualización intentando reducir errores, ilusiones y limitaciones, con la realidad.
  • 29.
    Como dice BegoñaGros en su articulo Pensar la Educación desde una concepción Sistémico-Cibernético[3]: “La perspectiva desarrollada por la cibernética de segundo orden es, en definitiva, una perspectiva constructivista. De hecho, autores como von Foerster o Glasersfeld se presentan en la realidad como representantes del constructivismo radical (Glasersfeld 1988; 1994; Von Foerster 1991)”. Y más adelante en el mismo articulo: “A. Karmiloff-Smith y Barbel Inhelder (1984) en un estudio experimental sobre la evolución del pensamiento en los niños mantenían una interesante idea: los niños elaboran continuamente teorías sobre el funcionamiento del mundo que contrastan con su propia práctica. Estas autoras publicaron el resultado de sus investigaciones en un artículo cuyo título nos da la clave de su tesis: «si quieres avanzar, hazte con una teoría». Si pensamos en nuestra vida cotidiana nos daremos cuenta cómo de forma constante desarrollamos teorías que nos explican e incluso justifican nuestras propias acciones o la de los demás. En este sentido cuando miramos no vemos las cosas y luego las interpretamos sino que vemos desde el propio significado. Ver, oír, escuchar, no son operaciones pasivas, sino exploraciones activas, más o menos conscientes, a través de las cuales extraemos las informaciones que nos interesan. Cuando una persona comienza a formarse en el ámbito de la pedagogía puede encontrarse con nombres de autores, conceptos, términos, técnicas educativas, etc., totalmente novedosas. No obstante lo que es evidente es que todos los estudiantes de pedagogía tienen ideas sobre qué es la educación. Muchas veces me he cuestionado si estas ideas previas cambian durante su formación. Evidentemente no tengo la respuesta. Sin embargo, sí recuerdo a algunos estudiantes con los cuales resulta difícil mantener un diálogo pues poseían ideas tan definitivas que todo era reinterpretado desde su visión particular, dificultando su propio enfrentamiento con nuevas ideas”. Mismo Jean Piaget, padre del constructivismo, encontró en su experiencia con niños en sus ya famosos test, antes de comenzar, percibió que ellos ya tenían una idea del mundo, aunque errada. Por ejemplo, creían que si cubrían las cosas, estos desaparecían. Solo después de destaparlos aprendían que ellos no desparecían, que permanecían ahí. O pensaban que si el volumen de la plastilina se reducía, que parte de este desaparecía: todavía no sabían el concepto de densidad [4].
  • 30.
    Esta es nuestramanera natural de aprender y tenemos que recuperla. Rescatarla de la enseñanaza memorística y conductista con la que nos han deformado la educación tradicional. Es enfrenta nuestros saberes actuales que permitan ir corrigiendo y mejorando lo que ya sabemos en la manera de la C2O, a un conocimiento con significado, sentido, co-creativa entre profesores y alumnos, de manera sistémica-cibernética que permita actualizar y perfeccionar cada día nuestro conocimiento. Como lo resume en su artículo Romero Perez [5]: (a) la realidad no es externa al sujeto, sino que (a.1) es una construcción individual que (a.1.1) se construye a partir de las relaciones interactivas entre sujeto y entorno. Lo que implica que: (b) la realidad es co-construida mediante este juego interactivo. “Lo real, desde la perspectiva constructivista, es inmanente al sujeto al participar activamente en la construcción de la experiencia. Pero, al mismo tiempo que no se puede neutralizar al sujeto (observador) en el producto del conocer (realidad, dato, saber), tampoco podemos neutralizar a los otros sujetos (co-observadores) que intervienen asimismo en este proceso de co-construcción de la realidad.” ...“La búsqueda de exactitud neutraliza la complejidad”... Agrega mas adelante en el mismo articulo: Probablemente, esta neutralización de la complejidad sea debido al modo como hemos racionalizado nuestro objeto. Se extendió la creencia que sólo la racionalidad de la ciencia objetivista era la única vía certera, fiable, para acceder a la realidad, excluyendo otras, sin caer en la cuenta que ni certeza significaba exactitud ni tampoco precisión. Las ciencias cognitivas han señalado que la racionalidad es el producto de una operación cognitiva y meta-cognitiva que una comunidad enraizada, a su vez, en una tradición, realiza y a la que aplica un método formalizado y universal. Sin embargo, constata el constructivismo que mediante esta operación de racionalización de lo real, propio del método científico positivista-experimental, sólo se podía acceder a realidades de primer orden, esto es, realidades en las que se presupone existe una separación entre observador y fenómeno observado cuyo puente de unión sería el método científico. Esta crítica se hace extensiva también a la Teoría de Sistemas que, aunque en efecto, incluía una perspectiva relacional para analizar los sistemas, no obstante, no incluía al observador en el sistema estudiado.
  • 31.
    y por supuestoque es muy importante también transmitir conocimiento, porque no podemos estar redescubriendo el agua hervida, pero es más importante enseñar como aprender a aprender, como pensar, como el conocimiento se genera, como se corrigen los errores, como se perfecciona. Nos aproximamos a la verdad a través del error, por las limitaciones propias y de nuestros métodos, pero si no somos conscientes de esto corremos el riesgo de quedar atrapado en el error y la ilusión. La educación actual reprime severamente el error, y limita muchas veces su conocimiento y control en los estudiantes la posibilidad de traspasar ese limite y perfeccionar su conocimiento. Tal como lo expresa Morin [6]: El problema de la fecundidad del error no puede concebirse sin una determinada verdad en la teoría que ha producido el error; por ejemplo, la historia de Cristóbal Colon buscando la India y encontrando America. Porque se equivocó? Porque se fundaba en una teoría verdadera: la tierra es redonda; otro que hubiera pensado que la tierra era plana no habría confundido nunca América con la India. La prosecución del descubrimiento del Universo es lo que iba a permitir rectificar el error de Colón, es decir, confirmar la teoría que había sido la fuente de este error. Se observa que hay un cierto juego, en absoluto arbitrario, del error y la verdad. “La imaginación es más importante que el conocimiento. El conocimiento se limita a todo lo que ahora conocemos y comprendemos, mientras que la imaginación abarca el mundo entero, todo lo que en el futuro se conocerá y entenderá”: Albert Einstein Finalmente como dice Frida Díaz Barriga [7]: “Uno de los objetivos más valorados y perseguidos dentro de la educación a través de las épocas, es la de enseñar a los alumnos a que se vuelvan aprendices autónomos, independientes y autorregulados, capaces de aprender a aprender. Sin embargo, en la actualidad parece que precisamente lo que los planes de estudio de todos los niveles educativos promueven, son aprendices altamente dependientes de la situación instruccional, con muchos o pocos conocimientos conceptuales sobre distintos temas disciplinares, pero con pocas herramientas o instrumentos cognitivos que le sirvan para enfrentar por sí mismos nuevas situaciones de aprendizaje pertenecientes a distintos dominios y útiles ante las más diversas situaciones”.
  • 32.
  • 33.
    Pedagogia Cibernética Algoritmo, semi-algoritmoy Heuristica La Pedagogía Cibernética se apoya en los conceptos de la Cibernética de Segundo Orden (Metacognición), y en algunas ideas y conceptos surgidas de la matemática, conocidas como Algoritmo y Heurística, y que coadyuva en el aprendizaje acelerado, en la mayor precisión y eficiencia del pensamiento, en la solución de problemas y en la creatividad [8, 9, 10].
  • 34.
    Algoritmo._ El algoritmoes un concepto tomado de las matemáticas y consiste en una serie de pasos elementales (actos físicos y/o mentales) precisos, secuenciales y recursivos, que realizados de manera correcta nos conducen a resolver un problema de cierto tipo. En la siguiente figura presentamos el Algoritmo para encontrar el Máximo Común Divisor de dos números naturales. Este es un algoritmo simple que muestra cada paso u operación que tenemos que realizar para encontrar el número que buscamos. Cada paso nos aproxima al siguiente con ciertas bifurcaciones de caminos que dependiendo de la transformación realizada, que sí cumple lo que pide dicho paso, continuamos, y si no, pasamos a otro paso o regresamos a un paso anterior, de manera recursiva hasta alcanzar la respuesta que estamos buscando con este algoritmo. Los algoritmo son muy común en la matemática, en la física y sobre todo en la programación de computadores. Si cada paso es realizado de manera correcta, nos garantiza llegar a un resultado exacto. Las propiedades fundamentales de los algoritmos son su carácter determinado, Masividad y capacidad para producir un resultado. La primera significa que las indicaciones son comprensibles para cualquiera y pueden ser reproducibles por cualquier persona o incluso una computadora. La masividad se refiere a la cantidad de problemas del mismo tipo que se pueden resolver. La tercera propiedad indica la posibilidad de, que si hacemos cada paso de manera correcta, poder llegar a un resultado exacto, o aproximado. El algoritmo del Maximo Comun Divisor que presentamos aquí su fluxograma es altamente determinado porque es comprensible para cualquiera, y hasta una computadora programada con dicho algoritmo es capaz de reproducir las órdenes. Tiene, además, gran capacidad para producir un resultado, porque cada paso u operación es posible de ser realizado, y nos lleva al siguiente, y si se realizan de manera correcta pueden llevar al resultado exacto. También tiene una gran masividad ya que es posible encontrar un resultado con cualquier par de número enteros. Los algoritmo son muy comunes en la matemática, en la física y sobre todo en la programación de computadores, y aquí su grado de determinación, y capacidad de producir un resultado exacto es grande; aunque su masividad no [8].
  • 35.
    Existen también lossemi-algoritmo donde su grado de determinación no es tan alto, ni tampoco su capacidad para dar resultados exactos, y su masividad puede variar. Estos pueden ser encontrados en Medicina, Psicología, Idiomas y ciencias Humanas. La importancia de estas, es que en estas áreas la mayoría de las veces no se necesita precisión, como en las ciencias exactas, y por eso son muy útiles. Permiten un grado de vaguedad suficiente para desenvolverse en una situación compleja con el suficiente grado de precisión. En la vida diaria y profesional nos desenvolvemos con este tipo de planes muy bien. La heurística es el caso totalmente opuesto a un algoritmo porque en este las indicaciones son poco determinados y su capacidad de llegar a un resultado correcto es muy bajo, aunque su masividad es total. En este caso las reglas son más enfocadas para la invención de nuevos elementos que faltan en un problema, o del método para resolverlo. Su aplicación es para todas las áreas de estudio. A continuación explicamos con mas detalle. Heurística La heurística, según la definición de George Polya [11] es: “La ciencia que trata de comprender el método que conduce a la solución de problemas complejos no típicos para los cuales no existe un método de solución (algoritmo o semi-algoritmo, el comentario es nuestro), en particular las operaciones mentales útiles para este proceso. Tiene por objeto el estudio de las reglas y los métodos del descubrimiento y la invención. La Heurística tiene en cuenta tanto el trasfondo lógico como psicológico”. Cuando no sabemos cómo resolver un problema, es necesario crear un plan de acción mental (algoritmo o semi-algoritmo) por medio de la heurística, que nos permita manejarnos a través de la complejidad de éste, que nos permita crear un camino que nos conduzca a su solución de la forma más fácil y rápida posible. Si lo logramos, no sólo habremos solucionado dicho problema en particular, sino en general todos los problemas del mismo tipo. Como ya dijimos, la Heurística tiene el menor rango de determinación y confiabilidad de llegar a un resultado. Pero a cambio su masividad es de mayor rango, lo que le permite una aplicación de más amplio espectro, una mayor universalidad en la solución de problemas; su finalidad es obtener en principio un semi-algoritmo, o idealmente un algoritmo, que nos permita manejar todas las posibles variantes o elementos de solución en un tiempo lo más corto posible. Las reglas heurísticas son tal que nos permiten pasar de sus reglas generales a lo particular de cualquier problema, tanto de ciencia exacta como humanística.
  • 36.
    Algoritmo para lasolución de problemas [10]
  • 37.
    Algoritmo del MétodoCientifico [12]
  • 38.
  • 39.
    Sistemas Complejos: Redesdentro de redes Un sistema complejo es un modelo sistémico cibernético con multiniveles de complejidad e interrelacionado.
  • 40.
    Los sistemas biológicosson paradigmas de los sistemas complejos El cerebro es un ejemplo con sus billones de neuronas conectadas en red
  • 41.
    Detallados estudios experimentalessobre las células dejaban claro que el metabolismo de la célula viva combina orden y actividad de un modo que no puede ser descrito por la ciencia mecanicista. Involucra miles de reacciones químicas, que se producen simultáneamente para transformar los nutrientes de la célula, sintetizar sus estructuras básicas y eliminar los productos de desecho. El metabolismo es una actividad continua, compleja y altamente organizada.
  • 43.
  • 44.
    1. Los erroresmentales 2. Los errores intelectuales 3. Los errores de la razón 4. Las cegueras Paradigmáticas Pensamiento Complejo Principios Dialógico RecursivoSistémico Hologramáticoreintroducción de aquel que conoce en todo conocimiento Cibernética de segundo Orden Control y Regulación del Pensamiento, Conocimiento y Acción Entrelaza cosas que están aparentemente separadas. Unión de los opuestos complementarios la causa actúa sobre el efecto, y este sobre la causa Conecta el conoci- miento de las partes al todo. El todo está en la parte, y la parte en el todo Evitar el engaño del error e ilusión [13] El talón de Aquiles del conocimiento La noologia: posesión El imprinting y la normalización Lo inesperado Sistemas Complejos Modelos aproximados a la realidad: Multivariables, multirelaciones, Multidimensional Dinámica No Lineal: Principio de Incertidumbre y caos La incertidumbre del conocimiento Subjetividad Pensamiento Complejo “Es imposible conocer el todo sin conocer las partes, y conocer las partes sin conocer el todo”: Pascal
  • 45.
    Como le explicaEdgar Morin en su articulo [14]: La inteligencia fragmentada, compartimentada, mecánica, disyuntiva, reduccionista, rompe lo complejo del mundo, produciendo fragmentos, fracciona los problemas, separa lo que está conectado, uni-dimensionaliza lo multidimensional. Se trata de una inteligencia al mismo tiempo miope, hipermétrope, daltónica, tuerta. Elimina en la cascara todas las posibilidades de comprensión y de reflexión, matando así todas las posibilidades de juicio correctivo o de la visión en el largo plazo. Cuanto más se tienen problemas multidimensionales, más hay la incapacidad de pensar esta multidimensionalidad; cuanto más tiempo la crisis continúa, más progresa la incapacidad para pensarla; cuanto más los problemas se vuelven planetarios, más se vuelven impensados. Incapaz de considerar el contexto y el complejo planetario la inteligencia ciega produce la inconsciencia y la irresponsabilidad. Este reduccionismo (disyunción y simplificación) en un principio fue necesario y útil, para poder estudiar y entender los fenómenos naturales, era necesario reducir su complejidad, crear un modelo idealizado, simplificado para poder entender de manera aproximada una realidad compleja. Era obvio entonces que se comenzara a estudiar el comportamiento físico de la materia y la energía, lo más simple y directamente perceptible en la naturaleza para nuestros sentidos, y que tenía relación con las maquinas que eran necesarias para mejorar las condiciones de vida en esa época. Su modelo dio inicio al mecanismo con una relación causal lineal, como explicamos en un inicio. Su triunfo en la explicación del movimiento de los planetas y los movimientos de los cuerpos y maquinas inspiró a que fuera usado como modelo para fenómenos más complejos como el biológico. El alto grado de precisión conseguido, elevaron el optimismo y las expectativas que se plasmaron en la famosa frase de Laplace sobre la capacidad de este determinismo causal: De acuerdo al determinismo, si alguien conoce la localización y el momento preciso de cada átomo en el universo, sus valores pasados y futuro para un momento dado están implicados; pueden calcularse a partir de las leyes de la mecánica clásica. Esto hizo creer que todos los fenómenos de la naturaleza se podía describir con el grado de aproximación que quisiéramos, siempre que tuviéramos los valores exactos de su condición inicial. Éste optimismo comenzó a declinar conforme se estudiaron fenómenos más complejos en la microfísica como el estudio de las partículas de los gases con la física estadística, o la interacción entre partículas atómicas con la mecánica cuántica. En el primer caso se usó la estadística para poder estudiar el comportamiento promedio de las partículas del gas, porque era imposible estudiar el movimiento de cada una de los billones de partículas, además de innecesario; y en el segundo se propuso el principio de incertidumbre de Heisenberg que explicaba y cuantificaba nuestras limitaciones de la medida física en el micro mundo.
  • 46.
    Después, ya másrecientemente, surgió la Dinámica no lineal de los cuerpos que descubre que una pequeña variación en las condiciones iniciales de cualquier sistema, el estado de los elementos puede cambiar de manera exponencial. Esto se explica con la metáfora de que el movimiento de las alas de una mariposa en Nueva York puede causar un tornado en Hong Kong. Este estudio dio inicio a la teoría del Caos, y con ello al estudio de los Sistemas Complejos en la Física. De manera paralela en la biología surgía la Teoría de Sistemas y en la Matemática la Dinámica de Sistemas. Este paradigma reduccionista usado como modelo por las otras ciencias benefició un tiempo a las otras ciencias como las biológicas e Ingenierias; pero después mostro sus limitaciones como ya mencionamos en la introducción histórica. Los Sistemas Complejos no tienen una definición precisa, pero se entiende como el estudio de los sistemas con varias variables interrelacionadas entre sí de manera no lineal (las variables están relacionadas entre sí con bucles de retroalimentación), y que en su interrelación producen propiedades nuevas no presentes en su partes o elementos. Los Sistemas Complejos fueron llevados a las ciencias Humanas gracias principalmente a la obra de Edgar Morín con su Pensamiento Complejo. Él lo resume en 4 principios [6, 13] que intentan llevar a un nivel metacognitivo (conexión objeto-sujeto) el entendimiento de cualquier sistema complejo incluida la humana a un nivel bio-cultural-cosmico. Este es el primer principio, donde reintroduce al observador en lo observado, es decir la relación del objeto-sujeto en una cibernética de segundo orden. El otro principio es el dialógico, con el que intenta conectar dos conceptos aparentemente contrarios, en una unidad de opuestos complementarios. Es decir dialogo entre dos partes contrapuestas, en vez de su confrontación, como en la dialéctica. Otro principio es el de Recursividad Organizada donde: Un proceso recursivo es aquel en el cual los productos y los efectos son, al mismo tiempo, causas y productores de aquello que los produce. [15] ...supera la noción de regulación con la de autoproducción y auto-organización. Es un bucle generador, en el cual los productos y los efectos son productores y causadores de lo que los produce. [16] El ultimo principio es el hologramatico donde “el todo está en la parte, y la parte en el todo”. Probablemente el principio dialógico sea el más importante, el más básico, porque creemos que engloba a todos los otros principios, ya que conecta con un bucle causal circular, en primer lugar, al observador (sujeto/subjetividad) con lo observado (objeto/objetividad) [17]:
  • 47.
    ...el conocimiento delser humano se construye a partir de la relación dialógica entre la realidad externa al sujeto y la aprehensión subjetiva de esa realidad por parte del sujeto, ubicados ambos en un contexto sociopolítico-económico-cultural, bio-antropo-socialcosmico, de experiencia cognitiva que, en términos de Morin podemos afirmar que “es necesario concebir “la unidualidad” compleja de nuestro ser natural-cultural, de nuestro cerebro-espíritu. Nuestra realidad que es a la vez natural y meta-natural, es decir cosmofísico-bio-antropo- sociológica (Morin, 1994). Es también éste un bucle recursivo porque [18]: ...un proceso recursivo es aquel en el cual los productos y los efectos son, al mismo tiempo, causas y productores de aquello que los produce. Es decir, un proceso recursivo es aquel cuyos resultados son necesarios para que siga produciéndose el proceso. En el caso de los conocimientos, Soto (2000) afirma que los procesos mentales producen mentes que producen procesos mentales, dándose una retroalimentación entre el conocimiento y la acción que lo ha originado. Finalmente engloba al principio hologramatico porque los bucles locales en una red de relaciones de un sistema causa la autoorganización y hasta la autoreproduccion para los bucles globales y que retro-actúa a sus partes en los fenómenos naturales. Es decir, un acto local actúa e influencia un acto global, y a la inversa, en una auto- organización a diferentes niveles de complejidad. Este principio de la complejidad ha sido visto en los fenómenos biológicos y ecológicos. Un ejemplo es el trabajo de Stuart Kauffman en su trabajo de investigación donde estudia con una red booleana la compleja red genética de los seres vivos [19, 20] También se ha encontrado que el sistema complejo de la biosfera se interrelaciona en bucles recursivos que relaciona lo más pequeño en escala de tamaño hasta lo más grande, en una relación donde lo más grande afecta a lo pequeño pero lo más pequeño a lo más grande en un sistema co-evolutivo. Como lo expresó Janchts [19]: La co-evolución acopla la gran escala y la pequeña escala en un ciclo de causalidad mutua que no tiene fisuras Este tipo de raciocinio en bucle recursivo podría ayudar a eliminar falsas dicotomías de muchos conceptos en ciencia, que podrían no ser nada más que una ilusión de nuestro pensamiento reduccionista. Tal como se mostro aquí, el todo y las partes podrían ser solo los dos extremos del bucle causal de una falsa dicotomía y que interaccionan retroalimentándose, y donde una no puede ser sin la otra. También la dicotomía subjetividad- objetividad con el principio dialógico.
  • 48.
    Determinismo (certeza)-Indeterminismo (incerteza)podría ser otra dicotomía con la dividimos el mundo; pero sabemos que todo sistema tiene un grado de determinismo y de indeterminismo también. Por ejemplo, la teoría del caos demostró que el desorden tiene ciertas reglas de comportamiento, que aunque no es totalmente determinista, si es posible describirla con un grafico llamado atractor y que predice los lugares donde hay alta probabilidad de que puedan pasar las partículas. Otras ciencias como las biológicas o humanista aunque son menos deterministas, y más complejas, existen reglas y leyes que permiten modelarla, hasta cierto nivel de exactitud, con la teoría de sistemas. El nivel de complejidad de cada sistema determina las reglas de relación que hace innecesario estudiarla al detalle. Por ejemplo, las partículas de los gases como comentamos antes mostró que no era necesario saber todos los datos de su movimiento; o la química que tiene sus reglas de relación entre reacciones químicas, y no necesitamos saber el comportamiento de los átomos ni sus interacciones entre ellos; o la biología con el conocimiento del funcionamiento de las partes u órganos de los seres vivos sin necesidad de saber su estructura molecular. Todas tienen un cierto determinismo con un cierto grado de error, pero así nos desenvolvemos también en la vida diaria, donde nos aproximamos a las cosas y actuamos con el error presente siempre, que intentamos ir corrigiendo sobre la marcha hasta alcanzar nuestro objetivo. Es semejante a cuando intentamos agarrar un vaso, el movimiento no es automático, si no que nos aproximamos a él haciendo correcciones hasta conseguirlo. De aquí se inspiró la robótica para crear los brazos artificiales. Así, cualquier sistema tiene su grado de certeza e incerteza y pasamos de una a otra cuando estamos buscando saber algo más del conocimiento inacabable del mundo. Como lo explica Morin: “La estrategia, como el conocimiento, sigue siendo la navegación en un océano de incertidumbres a través de archipiélagos de certezas” En todo hay cierto grado de error y de certeza, porque al final nuestro modelos solo son eso, y no es la realidad misma (confundimos el mapa con el camino), y el que exista el primero no inválida que el segundo tenga alguna parte de verdad: El problema de la fecundidad del error no puede concebirse sin una determinada verdad en la teoría que ha producido el error; por ejemplo, la historia de Cristóbal Colon buscando la India y encontrando Americe. Porque se equivocó? Porque se fundaba en una teoría verdadera: la tierra es redonda; otro que hubiera pensado que la tierra era plana no habría confundido nunca América con la India. La prosecución del descubrimiento del Universo es lo que iba a permitir rectificar el error de Colón, es decir, confirmar la teoría que había sido la fuente de este error. Se observa que hay un cierto juego, en absoluto arbitrario, del error y la verdad [6].
  • 49.
    Además, algunas veceses necesario saber manejar cierto grado de error y vaguedad, porque esto ayuda a la creatividad y la improvisación en actos que no sean contemplado por la teoría, o para ser conscientes que el modelo tiene que ser mejorado, evitando dogmatismos, la ilusión y el auto engaño. Como dice Morin [6]: El pensamiento complejo se anima por tensión permanente entre la aspiración a un saber no dividido y la identificación de lo inacabado o incompleto de todo conocimiento. Otra falsa dicotomía es la misma simplicidad (Reduccionismo)-complejidad (Holismo), porque es necesario para entender cómo funciona cualquier sistema complejo poder conocer primero las partes, para así poder describir su comportamiento. Pero también es necesario entender sus relaciones entre sí, en un todo, tanto en el modelo como en el sistema real. Y su conocimiento se retroalimenta entre sí porque conocer las partes ayuda a conocer el funcionamiento del todo, y el todo a saber el de las partes, en un círculo virtuoso, y reduciendo los errores del nuestro modelo, podemos aproximarnos a la realidad, que dependiendo del grado de indeterminismo del sistema, dependerá la exactitud de lo que podamos conocer. También porque la ciencia necesita reducir a pocas leyes y pocos elementos que puedan describir los fenómenos de la manera más amplia posible, para que sea factible su existencia. Si se tuviera que hacer una ley para cada caso particular de un fenómeno no tendría capacidad de descripción y de predicción, y entonces no sería ciencia. Los sistemas complejos también funcionan así, sólo que considera relaciones más completas, por tanto es multifactorial y multidimensional. Es también una ciencia abstracta, que busca encontrar principios generales y simples que describan con la relación sus elementos a diferentes niveles de complejidad. Organicismo-Mecanicismo: en realidad todos los modelos son mecánicos porque lo único que es orgánico es el organismo mismo, es lo único que es realmente un sistema complejo. Los modelos por tanto son mecanismos (creaciones, abstracciones, idealizaciones, metáforas, maquinas) que intentan parecerse al comportamiento del sistema complejo real. Intentamos aproximar su comportamiento a uno real, y aunque al principio son muy “mecánicos” nos ayuda a aproximarnos y que al compararlo con éste nos hace ver sus deficiencias, lo que produce que le agreguemos mas complejidad y así de manera recursiva. La historia de la ciencia ha sido una oscilación entre esta dicotomía lo que nos ha llevado a aproximarnos a la realidad de manera recursiva. La ciencia realmente inició con Descartes cuando creó el mecanicismo, y con ello libró a la ciencia del misticismo y organicismo, para regresar de nuevo a esto último con el Romanticismo, de nueva cuenta al mecanicismo, y después al organicismo con la teoría de sistemas, y ahora en la actualidad con el pensamiento complejo que resuelve esta dicotomía. La dicotomía podría ser los extremos de los conceptos de un sistema complejo.
  • 50.
    Finalmente la dicotomíadimensional-multidimensional se resuelve entretejiendo cada dimensión de la realidad en un sistema de bucles que interaccionan y que entretejen el modelo de la realidad de manera coordinada y autoorganizada de todos los elementos del sistema, de todas las dimensiones de todos los observadores que participan (co-creación y megacognitivo), haciendo evolucionar el conocimiento hacia uno cada vez mas aproximado a la realidad, y no como actualmente se hace juntando solamente el conocimiento de cada disciplina que se construyó de manera separada entre ellas, y del observador. Como dice Morin [18]: El pensamiento complejo y el paradigma de la complejidad enfrentan una doble oposición fomentada por la resistencia del paradigma perdido, que tiende a simplificar para poder explicar, por un lado y por el otro, la dificultad de concebir una realidad compleja que no disocie al observador de lo observado, ni separe los componentes físico, biológico, cultural, histórico, económico y social de los sujetos cognoscentes en su contexto del hic et nunc. Lo cual nos llama a tomar conciencia de que la “determinación etno-sociocéntrica, de entrada, compromete toda concepción de la sociedad, de la cultura, del hombre (Ídem). El pensamiento complejo es por tanto, apertura a la universalidad “El pensamiento complejo es el pensamiento que quiere pensar de manera conjunta las realidades dialógicas/polilógicas entretejidas intimamente” (Ídem: 323). Finalmente es necesario el auto control de nuestros pensamiento, conocimiento y acción evitando el engaño del error y la ilusión [12]. Para ellos es necesario saber que nuestro conocimiento no es más que una aproximación de la realidad, que es compleja: multifactorial, multidimensional, no lineal, con incerteza y error propios de nuestra limitantes físicas y epistemológicas. Esta última producto de nuestra subjetividad que recrea una realidad externa de manera virtual, y que muchas veces no tiene que ver con la realidad. Un ejemplo de esto es como se muestra en la película sobre la vida de Steve Nash donde su percepción de la realidad se ve influenciada por su esquizofrenia. Estos son conocidos como errores mentales, y cuando interviene los errores intelectuales, que son las ideas y teorías que conocemos, interpretamos la realidad de acuerdo a estas, a su propia lógica. La racionalidad evita estas ilusiones, cuando comprobamos lo que vemos de manera experimental lo se nos dice, o pedimos para un amigo su opinión, y de manera mas refinada, cuando usamos el método científico. Nash consiguió controlar su comportamiento, aunque no su visión, probando que las personas que conocía eran reales. Existe la creencia que para pensar de manera racional debemos evitar las emociones, pero eso no es posible porque éstas son parte del pensamiento. El apasionarse por una idea nos permite concentrar nos en ella, y trabajarla en un modelo, o el temor a equivocarnos nos ayuda a estar alerta.
  • 51.
    Pero apasionarse excesivamentepor una idea o teoría evita ver las limitaciones, y conocer otras que son mejores, que causa el racionalismo, donde las ideas que inicialmente solo eran tentativas y aproximaciones de la realidad, se vuelven los paradigmas que gobiernan nuestra manera de pensar. Esto se va reforzando conforme pasa el tiempo y nos vamos acostumbrando y encariñando con ellas, además por el esfuerzo que le hemos invertido, y que no queremos perder. Lo que en un principio era nuevo y extraño, se vuelve lo normal, la verdad absoluta. Somos tomados, poseídos por los paradigmas. Para evitar esto, tenemos que estar abiertos a la sorpresa, siendo conscientes de la incertidumbre implícito en todo conocimiento, y los limites de nuestra razón y percepción de las cosas.
  • 52.
    Bucle del PensamientoComplejo Situación Problemática Compleja Hipotesis Solución Modelo Sistémico Cibernetico Corrección del modelo Verificación Computacional del modelo y/o experimental Discrepancia Detección de errores e ilusiones Pensamiento Complejo + + + + - + + + Es importante aprender a ver el bosque sin dejar de ver los arboles Bucle de solución del problema Complejo Bucle del Observador Complejo
  • 53.
  • 54.
    REFERENCIA 1. CAPRA, F.La trama de la vida. Barcelona: Anagrama, 1998. 2. Joseph D. Novak & Alberto J. Cañas (2006). "The Theory Underlying Concept Maps and How To Construct and Use Them", Institute for Human and Machine Cognition. Accessed 24 Nov 2008. 3. Gros, B. Pensar sobre la Educación desde una concepción Sistemico-Cibernetica. Teoría de la Educación, 1996, vol. 8, pp.81-94. http://gredos.usal.es/jspui/bitstream/10366/71785/1/Pensar_sobre_la_educacion_desde_una_conc.pdf 4. Piaget, Jean, and Nuria Petit. Seis estudios de psicología. Seix Barral, 1971. 5. ROMERO PÉREZ, C. (2001): «El constructivismo cibernético como metateoría educativa: aportaciones al estudio y regulación de los procesos de enseñanza y aprendizaje», Teoría de la Educación. Sociedad y Cultura en la sociedad de la información, 3 (revistaElectrónica). http://gredos.usal.es/jspui/bitstream/10366/56445/1/TE2002_V3_Constructivismocibernetico.pdf 6. Morin, Edgar, Emilio Roger Ciurana, and Raúl Domingo Motta. Educar en la era planetaria: el pensamiento complejo como método de aprendizaje en el error y la incertidumbre humana. Universidad de Valladolid, Secretariado de Publicaciones e Intercambio Cultural, 2002. 7. Diaz Barriga, Frida, Enfoques de Enseñanza , Curso de Transformación Educativa, 2014. 8. Landa, L. N. (1977),“Cibernética y aprendizaje: pedagogía cibernética”, Buenos Aires: Editorial Paidós, 9. LANDA, L. (1972): Cibernética y Pedagogía (Barcelona, Labor). 10. SANDOVAL, E. L. La Creatividad en la Solución de Problemas. https://www.researchgate.net/publication/235899005_La_Creatividad_en_la_Solucin_de_Problemas_con_aplicaci ones_a_la_Fsica_y_la_Matemtica 11. Polya, George. "A arte de resolver problemas." Rio de Janeiro: Interciência 2 (1978). 12. http://www.sciencebuddies.org/science-fair- projects/project_scientific_method.shtml#overviewofthescientificmethod 13. MORIN, E. Los siete saberes necesarios para la educación del futuro. Barcelona: Paidós, 2001. 14. Morin, Edgar. "A necessidade de um pensamento complexo." Representação e complexidade. Rio de Janeiro: Garamond (2003): 69-77. 15. Solis, Lucía. "El pensamiento complejo." Artículo en internet)[Citado 2010 enero 29] Disponible en: http://www.unida.org.ar/Bibliografia/documentos/Modulo_Basico/Pensamiento%20Complejo.pdf 16. Santos, Akiko, AN dos SANTOS, and AM CHIQUIERI. "A dialógica de Edgar Morin e o terceiro incluído de Basrab Nicolescu: uma nova maneira de olhar e interagir com o mundo." Estudos de Complexidade 3.
  • 55.
    17. Juárez, JoséManuel, and Sonia Comboni Salinas. "Epistemología del pensamiento complejo." Reencuentro 65 (2012): 38-51. 18. Elorriaga, Kostantze, María Elena Lugo, and María Eugenia Montero. "Nociones acerca de la complejidad y algunas contribuciones al proceso educativo//Notions about complexity and some contributions to the educational process." Telos 14.3 (2012). 19. Briggs, John, and F. David Peat. Espejo y reflejo: del caos al orden: guía ilustrada de la teoría del caos y la ciencia de la totalidad. Editorial Gedisa, 1994. 20. Murphy, Michael P., and Luke AJ O'Neill. "O que é vida? 50 anos depois: especulações sobre o futuro da biologia." Editora: UNESP (1997).]