I.  Marco Regulatorio del
                       Mercado de Valores Colombiano




                               1. Conceptos Generales




En la economía las actividades productivas y la distribución de los bienes físicos
requieren de financiación para su funcionamiento, es decir, que “demandan recursos
financieros” y a su vez, existen en la economía personas naturales y empresas públicas
o privadas con excedentes monetarios que “ofrecen recursos financieros”. La
transferencia de unos a otros se realiza gracias a la intermediación de entidades
especializadas en “servicios financieros”.


              Este conjunto de entidades especializadas, oferentes, demandantes e
Importante    instrumentos que intervienen en el proceso de transferencia de recursos
              financieros se denomina Sistema Financiero.




Tal como se detalla en la grafica, dentro del sistema financiero se ubican el Mercado
Monetario (de dinero) y el Mercado de Capitales y este se desarrolla a través de dos
grandes mercados: el Intermediado y el no intermediado.
1.1. Función económica del Mercado de Capitales


El mercado de capitales cumple un papel muy importante. Al canalizar el ahorro hacia
la inversión, pone en contacto a las empresas y entidades del Estado necesitadas de
recursos de inversión con los ahorradores, confieren liquidez a la inversión, de manera
que los tenedores de títulos pueden convertir en dinero sus acciones u otros valores
con facilidad y, adicionalmente, favorecen una asignación eficiente de los recursos.

Algunas otras funciones del mercado de capitales son las siguientes:

      -    Permite la transferencia de recursos entre diferentes personas
      -    Fija los precios de los diferentes valores y los rendimientos que se deben pagar
           por ellos.
      -    Brinda liquidez al público inversionista
      -    Genera desarrollo económico

                                        1.2. Mercado de Dinero

Se caracteriza por dar cabida a la negociación de activos financieros de muy corta vida
(comúnmente menos de un año), que suelen ser sustitutos del dinero en razón de su
elevada liquidez.

                    Mientras la función de los mercados de valores es proveer financiación
                    de recursos de largo plazo, el mercado de dinero tiene por función
Importante
                    proveer a las empresas, las tesorerías en general y a la economía en su
                    conjunto los recursos que se requieran en el corto plazo para poder
                    operar1.




                                       1.3. Mercado de Capitales

Como se presentó anteriormente, este Mercado se desarrolla a través del mercado
intermediado y el no intermediado.

                    La diferencia fundamental entre estos mercados es que en el Mercado
                    Intermediado participa un intermediario financiero, captando recursos
                    del público que luego los coloca en forma de préstamo, cobrando una
                    tasa de interés predeterminada. Ejemplo de lo anterior son los Bancos y
                    Corporaciones Financieras, entidades estas que participan en el mercado
Importante
                    intermediado, mientras que en el No intermediado, se cuenta con la
                    presencia de un participante del mercado que necesita dinero para
                    financiar sus proyectos o actividades, se aproxima a los inversionistas
                    directamente, por medio de instrumentos como lo son la renta variable,
                    la renta fija y los derivados. Ejemplo de este mercado son las
                    negociaciones que se realizan por medio de la Bolsa de Valores de
                    Colombia.

1
    Ver copias del libro mercados y sistemas financieros
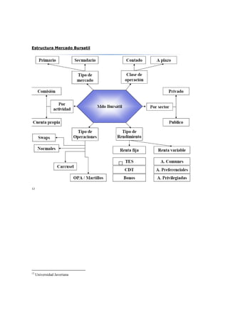
2. Análisis del Mercado de Valores




En este mercado la transferencia de recursos desde el ahorro hacia la inversión se
hace directamente a través de instrumentos.

Actualmente hay 3 grandes grupos de instrumentos:
   − Renta Fija
   − Renta Variable
   − Derivados



                                                Mercado de Valores
    Importante




                            Renta Fija            Renta Variable       Derivados




En los últimos años los mercados de valores, principalmente de los países en
desarrollo, han adquirido especial importancia para los sistemas económicos. El
crecimiento de las operaciones, la ampliación de sus funciones y el seguimiento de
procesos de apertura los han puesto en posiciones destacadas como vehículos para el
financiamiento del desarrollo.

En un periodo relativamente corto, los mercados bursátiles han logrado avances
relevantes en la canalización de financiamiento productivo a las empresas. De ahí el
creciente interés por su evolución, por sus funciones de transferencia de recursos, y
por su utilidad como herramienta de política económica.

Para la mayoría de los países latinoamericanos esta situación ha tenido una
importancia todavía mayor, en la medida en que las necesidades de financiamiento
han aumentado, como consecuencia natural de la evolución económica. Hoy se siguen
requiriendo crecientes recursos provenientes tanto del ahorro interno como del
exterior, a cuya obtención los mercados de valores deben contribuir de modo cada vez
más significativo, como mecanismos apropiados para la intermediación de capitales y
la conversión del ahorro en medios de financiamiento2.




2
    http://www.iimv.org/actividades2/Antigua1999/Discurso%20Hugo.doc
2.1. Mercado de Valores: Diferencias entre mercado privado y mercado
                               público de valores


                  La diferencia fundamental entre el mercado privado y el público está
                  relacionada con los requisitos que se deben cumplir por parte de los
Importante
                  emisores de los valores y sus respectivas emisiones en cada uno de
                  estos mercados.



Así pues, en el caso del mercado público de valores los emisores deben atender los
requisitos establecidos en la Resolución 400 de 1995 para realizar las inscripciones
pertinentes en el Registro Nacional de Valores y Emisores a cargo de la
Superintendencia Financiera y en la Bolsa de Valores de Colombia.


Ahora bien, en el caso de ofertas privadas de valores, las mismas se deben regir por
las disposiciones establecidas en la Ley 222 de 19953, en cuanto la emisión de bonos y
acciones y la entidad encargada de emitir las autorizaciones correspondientes es la
Superintendencia de Sociedades.


En el curso de este documento se realizará un análisis detallado de la oferta pública de
valores y los supuestos que allí no se encuentren comprendidos, serán los que se
regirán por la normatividad de la Superintendencia de Sociedades establecida para las
ofertas privadas.




3
  ARTICULO 84. VIGILANCIA. La vigilancia consiste en la atribución de la Superintendencia de Sociedades para velar
porque las sociedades no sometidas a la vigilancia de otras superintendencias, en su formación y funcionamiento y
en el desarrollo de su objeto social, se ajusten a la ley y a los estatutos. La vigilancia se ejercerá en forma
permanente. Estarán sometidas a vigilancia, las sociedades que determine el Presidente de la República...Respecto
de estas sociedades vigiladas, la Superintendencia de Sociedades, además de las facultades de inspección indicadas
en el artículo anterior, tendrá las siguientes: 2. Autorizar la emisión de bonos de acuerdo con lo establecido en la
ley y verificar que se realice de acuerdo … 9. Autorizar la colocación de acciones con dividendo preferencial y sin
derecho a voto y de acciones privilegiadas.
2.2. Estructura del Mercado de Valores Colombiano




En el mercado de valores intervienen los siguientes actores4:

-     Emisores de Valores:

           -   Públicos:(Tesorería General de la Nación, Departamentos, Ciudades,
               Municipios.
           -   Privados: Sector Financiero, Sector Real, Comercial y Servicios.

-     Intermediarios de Valores:

           -   Comisionistas de Bolsa
           -   Comisionistas Independientes.
           -   Administradoras de Portafolios de Inversión

-     Proveedores de Infraestructura:

           -   Bolsas de Valores
           -   Banco de la República,
           -   “Inverlace”
           -   Depósito Centralizado de Valores (DCV, DECEVAL)

-     Sociedades Calificadoras de Riesgo

-     Inversionistas:

           -   Calificados
           -   Institucionales
           -   Tesorerías
           -   Personas Naturales
           -   Inversionistas Extranjeros




4
    http://www.superfinanciera.gov.co/
2.3. Clasificaciones del Mercado de Valores


                        2.3.1. Según el tipo de instrumento

2.3.1.1. Mercado de Renta Fija

En este mercado el emisor se compromete al pago del capital, más una rentabilidad
previamente establecida. En estos títulos, a pesar de llamarse de renta fija, solamente
se puede tener certeza del retorno que se va a obtener, cuando inversión se conserva
por el período que le falta para el vencimiento. Ejemplo: Bonos Ordinarios, Papeles
Comerciales.


2.3.1.1.1. Mercado de Deuda Pública

Este mercado lo conforman los títulos emitidos por el Estado y por las entidades
territoriales como los departamentos y municipios, así como por las empresas
estatales. Ejemplo: TES


2.3.1.1.2. Mercado de Deuda Privada

Es el mecanismo mediante el cual una empresa obtiene financiación por parte de
inversionistas en condiciones (plazo, tasa, monto) definidas por la empresa, a través
de la emisión de títulos valores de contenido crediticio. Ej. Bonos


2.3.1.2. Mercado de Renta Variable

Lo conforman los títulos que hacen al inversionista dueño de una parte del patrimonio
de una sociedad (como las acciones) o de un patrimonio autónomo (como en las
titularizaciones). En estos casos el titular de los derechos desconoce de antemano cual
va a ser la rentabilidad hacia el futuro, excepto en los casos en los que las sociedades
tienen dividendos decretados y no pagados, caso en el cual el inversionista puede
predecir cunando recibirá por concepto de dividendos (concepto conocido como el
“yield” de la acción) aunque desconozca la rentabilidad que pueda obtener por
concepto de valorización de las acciones en el mercado.
2.4. Según el momento en que se adquiere el valor

2.4.1. Mercado Primario

Lo conforman las ofertas iniciales de valores, es decir, cuando los valores son
adquiridos por los inversionistas en el primer momento en que son ofrecidos por los
emisores.

En este mercado hay una relación directa entre el Emisor y el Inversionista, porque el
segundo adquiere los títulos directamente del emisor o colocador pero por primera vez.

2.4.2. Mercado Secundario

Lo conforman las negociaciones de valores que se realizan entre inversionistas con
valores que ya fueron previamente emitidos, permitiéndoles a los inversionistas la
posibilidad de liquidar su inversión.

Este mercado es el más importante porque es el fundamento de la economía, pues le
genera liquidez, solidez y rentabilidad.


2.5. Según los requerimientos para su ofrecimiento, negociación y adquisición

2.5.1. Mercado Principal

Es el que se encuentra abierto a toda clase de inversionistas y por ello es
especialmente exigente con los emisores.

2.5.2. Segundo Mercado (Mercado Balcón)

Este mercado lo conforman solamente los inversionistas identificados como calificados,
en los términos definidos por la Resolución 400 de 1995. Se denominan inversionistas
calificados a aquellas personas que posean o administren un portafolio de inversiones
no inferior a ocho mil quinientos (8.500) salarios mínimos mensuales.

Las sociedades comisionistas de bolsa, se considerarán inversionistas calificados
únicamente cuando inviertan sus recursos propios o efectúen operaciones por cuenta
propia.

Los títulos que pertenezcan a una misma emisión no podrán hacer parte en forma
simultánea del Segundo Mercado y del mercado principal. Así mismo, las acciones de
una sociedad sólo podrán formar parte de uno de los dos mercados.

Los valores que hayan formado parte del Segundo Mercado podrán trasladarse al
mercado principal, previo tramite ante la Superintendencia Financiera.

Los valores que conformen o hayan conformado el mercado principal no podrán
ingresar al Segundo Mercado.
2.6. Plataformas de negociación que se utilizan en el mercado colombiano

                       2.6.1. Obligación de transar por bolsa

Compraventa de acciones de una sociedad inscrita en bolsa (Articulo 1.2.5.3. de la
Resolución 400)

              Toda compraventa de acciones inscritas en una bolsa de valores, que
Importante
              represente un valor igual o superior al equivalente en pesos de sesenta y
              seis mil (66.000) unidades de valor real UVR, se deberá realizar
              obligatoriamente a través de los módulos o sistemas transaccionales de
              ésta.

Las siguientes compraventas quedan exceptuadas de la obligación establecida en el
inciso anterior:

-   Las compraventas de acciones entre un mismo beneficiario real(*);

-   Las compraventas de acciones de propiedad de las instituciones financieras, que se
    encuentren en proceso de liquidación;

-   La readquisición de acciones;

-   Las enajenaciones de acciones que realicen la Nación o el Fondo de Garantías de
    Instituciones Financieras,

-   Las compraventas de acciones emitidas por empresas colombianas que hayan sido
    ofrecidas públicamente en el exterior y que se realicen en el extranjero;

-   Las compraventas de acciones emitidas por empresas extranjeras que hayan sido
    ofrecidas públicamente en Colombia y que se realicen en el extranjero, y

-   Las demás que autorice la Superintendencia de Valores, previo concepto de la Sala
    General.

Se considerarán como una sola operación de compraventa, aquellas que por debajo del
valor establecido en este artículo, se realicen dentro de un plazo de ciento veinte (120)
días comunes, entre las mismas partes, sobre acciones del mismo emisor y en
condiciones similares.


(*) Definición de beneficiario real (Artículo 1.2.1.3 de la Resolución 400)

Se entiende por beneficiario real cualquier persona o grupo de personas que:
- directa o indirectamente,
- por sí misma o a través de interpuesta persona,
- por virtud de contrato, convenio o de cualquier otra manera,

Tenga respecto de una acción de una sociedad, o pueda llegar a tener, por ser
propietario de bonos obligatoriamente convertibles en acciones, capacidad decisoria;
esto es, la facultad o el poder de votar en la elección de directivas o representantes o,
de dirigir, orientar y controlar dicho voto, así como la facultad o el poder de enajenar y
ordenar la enajenación o gravamen de la acción.

La resolución 400 determina que conforman un mismo beneficiario real:
    -   los cónyuges o compañeros permanentes y
    -   los parientes dentro del segundo grado de consanguinidad, segundo de
        afinidad y único civil (El primer grado de consanguinidad es de padres a hijos y
        el segundo llega hasta los abuelos. En afinidad, una persona está en primer
        grado de afinidad con los hijos de un primer matrimonio de su cónyuge y en
        segundo con los hermanos de su cónyuge. Parentesco civil es la relación
        existente entre adoptante y adoptivo), salvo que se demuestre que actúan con
        intereses económicos independientes, circunstancia que podrá ser declarada
        mediante la gravedad de juramento ante la Superintendencia Financiera con
        fines exclusivamente probatorios.
    -   Igualmente, constituyen un mismo beneficiario real las sociedades matrices y
        sus subordinadas.
3. Las emisiones de valores en el mercado público

                          3.1. Concepto de Oferta Pública

Concepto de Oferta Pública (Articulo 1.2.1.1. Resolución 400)

              Se considera como oferta pública de valores, aquella que se dirija a
Importante
              personas no determinadas o a cien o más personas determinadas, con el
              fin de suscribir, enajenar o adquirir documentos emitidos en serie o en
              masa, que otorguen a sus titulares derechos de crédito, de participación
              y de tradición o representativos de mercancías.

No se considerará pública la oferta de acciones o de bonos obligatoriamente
convertibles en acciones que esté dirigida a los accionistas de la sociedad emisora,
siempre que sean menos de quinientos (500) los destinatarios de la misma.

Tampoco se entenderá como pública la oferta de acciones resultante de una orden de
capitalización impartida por autoridad estatal competente, dirigida exclusivamente a
accionistas de la sociedad, o la que tenga por objeto capitalizar obligaciones de la
misma, siempre y cuando se encuentren reconocidas dentro de un proceso concursal
en el que se haya tomado tal decisión, en ambos casos sin importar el número de
personas a quienes se encuentre dirigida.

Las ofertas que a la vez tengan por destinatarios a las personas indicadas en el inciso
segundo de este artículo y a cien o más personas determinadas serán públicas.

Cuando los destinatarios de una oferta se vayan a determinar con base en una labor
de premercadeo realizada entre personas no determinadas o cien o más personas
determinadas, la respectiva oferta tendrá el carácter de pública y en tal sentido, su
realización sólo podrá efectuarse con observancia de las normas que al efecto se
establecen en esta resolución.



              De conformidad con la anterior definición y haciendo un breve recuentro,
Importante    encontramos aquí las diferencias especificas entre las ofertas de valores
              para que las mismas se clasifiquen como públicas o privadas, así:


Será una oferta pública cuando está dirigida a:

-   Personas no determinadas
-   Personas determinadas, siempre y cuando sean más de 100
-   Accionistas de una sociedad que sean más de 500
-   Ofertas dirigidas accionistas de sociedad que sean menos de 500 y que además
    también esté dirigida a 100 o más personas determinadas.
Por el contrario, configura una oferta privada cuando esté dirigida a:

-   Accionistas de una sociedad que sean menos de 500
-   La oferta resultante de una orden de capitalización emitida por autoridad
    competente y cuyos destinatarios sean exclusivamente los accionistas de una
    sociedad.

Inscripción en bolsa

Cuando los títulos objeto de la oferta pública vayan a ser inscritos en bolsas de
valores de acuerdo con el prospecto de colocación, la misma deberá surtirse de
manera previa a la realización de la oferta.

Concepto de Oferta Publica en el Mercado Secundario (Articulo 1.2.5.1. Resolución
400)

Las ofertas públicas en el mercado secundario deberán dirigirse a personas no
determinadas y no podrán formularse estableciendo condiciones adicionales para su
aceptación diferentes de las usuales del negocio jurídico que se pretende celebrar. En
tal sentido no se podrá establecer la exigencia para quien acepte la oferta de que lo
haga por una cantidad mínima o máxima de valores.

Informada a la Superintendencia la oferta, esta entidad podrá comunicar este hecho al
público en general a través del boletín semanal, con indicación de las condiciones
generales de la oferta.
3.2. Concepto y Características del Valor

               De conformidad con lo establecido en el artículo 2 de la ley 964 de 2005
Importante     será valor todo derecho de naturaleza negociable que haga parte de una
               emisión, cuando tenga por objeto o efecto la captación de recursos del
               público, incluyendo los siguientes:

                   -   Las acciones;
                   -   Los bonos;
                   -   Los papeles comerciales;
                   -   Los certificados de depósito de mercancías;
                   -   Cualquier título o derecho resultante de un             proceso   de
                       titularización;
                   -   Cualquier título representativo de capital de riesgo;
                   -   Los certificados de depósito a término;
                   -   Las aceptaciones bancarias;
                   -   Las cédulas hipotecarias;
                   -   Cualquier título de deuda pública

 No se considerarán valores las pólizas de seguros y los títulos de capitalización.

 Cuando concurran en un mismo emisor las calidades de acreedor y deudor de
 determinado valor, solo operará la confusión si el título estuviere vencido o si ella fue
 prevista en el correspondiente prospecto de emisión o, en su defecto, en las
 condiciones contractuales del respectivo valor.

 El concepto de valor será aplicable a los derivados financieros, tales como los contratos
 de futuros, de opciones y de permuta financiera, siempre que los mismos sean
 estandarizados y susceptibles de ser transados en las bolsas de valores o en otros
 sistemas de negociación de valores. Estos productos solo podrán ser ofrecidos al
 público previa su inscripción en el Registro Nacional de Valores y Emisores.

 El Gobierno Nacional podrá reconocer la calidad de valor a los contratos y derivados
 financieros que tengan como subyacente energía eléctrica o gas combustible, previa
 información a la Comisión de Regulación de Energía y Gas, para lo cual esta última
 tendrá en cuenta la incidencia de dicha determinación en el logro de los objetivos
 legales que le corresponde cumplir a través de las funciones que le atribuyen las Leyes
 142 y 143 de 1994, así como aquellas que las modifiquen, adicionen o sustituyan.

               Los valores tendrán las características y prerrogativas de los títulos
               valores, excepto la acción cambiarla de regreso. Tampoco procederá
Importante     acción reivindicatoria, medidas de restablecimiento de derecho, comiso e
               incautación, contra el tercero que adquiera valores inscritos, siempre
               que al momento de la adquisición haya obrado de buena fe exenta de
               culpa.
En síntesis, este artículo 2 de la ley 964 establece que para que algo sea valor tiene
 que cumplir con 3 características básicas:

        -    Que sea un derecho de naturaleza negociable
        -    Que haga parte de una emisión
        -    Y que tenga por objeto o efecto la captación de recursos del público

 La lista que la norma realiza de los valores es una lista enunciativa, pues deja la
 facultad en el gobierno para que este le otorgue el mismo reconocimiento a otros
 elementos en el futuro.

 En la Resolución 400, artículo 1.2.7.1, se establece una seguridad para los valores:

 Artículo 1.2.7.1 Títulos valores. Los documentos que se encuentren inscritos en el
 Registro Nacional de Valores e Intermediarios, tendrán el carácter y prerrogativas de
 los títulos valores.

 No obstante, respecto a los mismos no habrá lugar a la acción cambiaria de regreso.


                    3.3. Concepto y Características del Titulo Valor

 Definición y clasificación de los títulos valores (Artículo 619 Código de Comercio)

                Los títulos valores son documentos necesarios para legitimar el ejercicio
Importante      del derecho literal y autónomo que en ellos se incorpora. Pueden ser de
                contenido crediticio, corporativos o de participación y de tradición o
                representativos de mercancías.

 En armonía de lo dispuesto en el presente artículo, los principios que orientan los
 títulos valores son:

 -   Son documentos. Es decir que se rigen por el concepto de documento que de
     manera general define el Art. 251 y ss del Código de Procedimiento civil;

 -   Legitimación. Conforme se desarrolla mas adelante, la tenencia de los títulos
     valores para su exigibilidad debe ser legítima, dicha legitimación, en términos
     generales se da por el hecho de ser beneficiario o endosatario, siempre que se
     cumplan los requisitos y se atienda a las restricciones contempladas en el Código
     de Comercio;

 -   Literalidad. Hace referencia a la esencia del título valor, es decir que se requiere
     plena distinción de sus condiciones diferenciales, la clase de título valor de que se
     trata, el derecho que incorpora, bien sea el monto de dinero, las mercancías o la
     participación que contienen; así como las obligaciones en él contenidas que no sean
     suplidas por la ley, concretamente frente a plazos, forma de exigibilidad, fecha de
     creación, etc. (Art. 620 del Código de Comercio);

 -   Autonomía: Tiene que ver con la independencia que tiene el título valor respecto
     del negocio jurídico que haya tras de su creación, o los que dieron lugar a su
transferencia o cadena de endosos, sin perjuicio de lo dispuesto frente a la
    repetición por el último legítimo tenedor o las excepciones cambiarias derivadas del
    negocio jurídico que le dio creación (Art. 784 del Código de Comercio), situaciones
    estas que son excepcionales;

-   Incorporación. Este principio refiere la exigencia frente a los títulos valores, de que
    en ellos se refiera con absoluta claridad el derecho que contienen o representan,
    atendiendo a las condiciones propias de cada título, es decir, su contenido
    crediticio, las mercancías que representa o la participación que involucra.

Clasificación de los Títulos valores según el Derecho que incorporan

Conforme lo enseña la parte final del artículo 619, los títulos valores pueden ser:

-   De contenido Crediticio. Son aquellos que incorporan una obligación dineraria a
    cargo del obligado, tales son:

           o   Cheque
           o   Letra de Cambio
           o   Pagaré
           o   Factura Cambiaria de Compraventa
           o   Factura Cambiaria de Transporte

-   Representativos de Mercaderías: La obligación que incorpora no se representa en
    dinero, sino en mercancías, son:

           o   Conocimiento de Embarque
           o   Carta de Porte
           o   Certificado de Depósito

-   De participación o Corporativos: Son aquellos que dan a su tenedor un conjunto de
    derechos diversos, unos patrimoniales relacionados con la participación en
    dividendos periódicos y en una cuota social al liquidarse la Compañía y unas
    atribuciones político – jurídicas, concediendo derecho a votar en Asambleas, pedir
    informes a la Administración y revisar libros.

               Conclusión:

               En este orden de ideas se puede concluir que algunos de los valores que
               se transan en el mercado de valores NO tienen la categoría de títulos
Importante     valores en los términos del Artículo 619 del Código de Comercio. Sin
               embargo, la Ley del Mercado de Valores 964 de 2005 le otorgó a los
               valores que se transen en el mercado las mismas categorías de los
               títulos valores con excepción de la acción cambiaria de regreso.
3.4. Tipos de emisores de valores en el mercado público

Podrán ser emisores de valores (Artículo 1.1.2.1 y siguientes de la Resolución 400 de
1995)

-   Las sociedades por acciones: Estas son las únicas que pueden emitir acciones
-   Las sociedades de responsabilidad limitada;
-   Las entidades cooperativas;
-   Las entidades sin ánimo de lucro;
-   La Nación y las entidades públicas descentralizadas por servicios y territorialmente;
-   Los gobiernos extranjeros y las entidades públicas extranjeras;
-   Los organismos multilaterales de crédito;
-   Las entidades extranjeras;
-   Las sucursales de sociedades extranjeras;
-   Los patrimonios autónomo fiduciarios, constituidos o no como fondo común;
-   Los fondos o carteras colectivas, cuyo régimen legal les autorice la emisión de
    valores;
-   Las universalidades de que trata de la Ley 546 de 1999.

Estas entidades en el momento en que deseen realizar una oferta pública de sus
valores o que los mismos se negocien en un sistema de negociación, deberán
inscribirse junto con la emisión o emisiones del respectivo valor o valores en el RNVE.
3.5. Principales tipos de valores

3.5.1. Acciones Ordinarias

Acción que tiene la característica de conceder a su titular ciertos derechos de
participación en la sociedad emisora entre los cuales está el de percibir dividendos, y el
voto en la Asamblea. En términos generales estas acciones son las que confieren
plenamente a sus tenedores derechos económicos y políticos.

3.5.2. Acciones Privilegiadas

Esta clase de acciones otorga a su titular, además de los derechos consagrados para
las acciones ordinarias, los siguientes privilegios:

-     Un derecho preferencial para su reembolso en caso de liquidación hasta
      concurrencia de su valor nominal.
-     Un derecho a que de las utilidades se les destine, en primer término, una cuota
      determinable o no. La acumulación no podrá extenderse a un período superior a 5
      años, y
-     Cualquier otra prerrogativa de carácter exclusivamente económico.

En ningún caso podrán otorgarse privilegios que consistan en voto múltiple, o que
priven de sus derechos de modo permanente a los propietarios de acciones comunes5.

3.5.3. Acciones con Dividendo preferencial y sin derecho de voto

Acción que da a su poseedor prioridad en el pago de dividendos y/o en caso de
disolución de la empresa, el reembolso del capital. Tiene prerrogativas de carácter
económico que pueden ser acumulativas, según los estatutos. No da derecho a voto en
las Asambleas de los accionistas, excepto cuando se específica este derecho a cuando
ocurren eventos especiales como la no declaración de dividendos preferenciales6.
Adicionalmente, estas acciones no confieren a sus titulares derechos políticos, salvo
eventos excepcionales.


3.5.4. Bonos Convertibles en Acciones-BOCEAS

Son títulos que tienen un periodo en el cual retribuyen al inversionista con un interés
pactado, y que al cabo de un tiempo estipulado, se convierten en acciones. En algunas
emisiones, la conversión es obligatoria y en otras es a voluntad del inversionista.




5
    http://www.superfinanciera.gov.co/
6
    http://www.superfinanciera.gov.co/
3.5.5. Bonos7

Son títulos que representan una parte de un crédito constituido a cargo de una entidad
emisora. En retorno de su inversión recibirá una tasa de interés que fija el emisor de
acuerdo con las condiciones de mercado, al momento de realizar la colocación de los
títulos. Por sus características estos títulos son considerados de renta fija. Pueden ser:
Bonos ordinarios, bonos de prenda, bonos de garantía general y específica, bonos
convertibles en acciones, entre otros.

3.5.6. CDT’S

Es el certificado que se recibe por depósitos de sumas de dinero. Los plazos pueden
ser de 30 días en adelante siendo los más comunes los de 30, 60, 90, 180 y 360 días.
Pueden emitirlos los bancos comerciales, corporaciones de ahorro y vivienda,
corporaciones financieras y compañías de financiamiento comercial. La tasa de interés
por su depósito está determinada por el monto, el plazo y las condiciones existentes en
el mercado al momento de su constitución. Son nominativos y no se pueden redimir
antes de su vencimiento.

3.5.7. Aceptaciones Bancarias

Instrumento comercial, mediante el cual un banco acepta pagar (se obliga), una letra
de cambio a su vencimiento a un beneficiario, vendedor de una mercancía, que ha sido
adquirida por un comprador mediante una modalidad de financiación.

El comprador se beneficia al poder agilizar compras, pone a su alcance cualquier
proveedor, no necesita liquidez.

El vendedor amplía la base de sus clientes, incrementa las ventas, puede descontar la
letra en el banco o en cualquier bolsa de valores.


3.5.8. TES (Títulos de Tesorería)

Títulos de deuda pública emitidos por la Tesorería General de la Nación (en pesos, en
UVR´s - Unidades de Valor Real Constante - o en pesos ligados a la TRM) que son
subastados por el Banco de la República. Se caracterizan por ser una de las mayores
fuentes de financiación del Gobierno.

3.5.9. Títulos emitidos en desarrollo de procesos de titularización8

La titularización es una forma alternativa de financiamiento para todo tipo de empresa
que consiste en seleccionar bienes o activos de poca o ninguna liquidez que puedan
generar ingresos futuros y crear con ellos valores, para ser emitidos al publico a un



7

http://www.colombiacapital.com.co/colombiacapital/mx2/administracion/contenido/editor/homeFiles/presentaciones/emisores/sesion2/FI
RMASCOMISIONISTAS.pdf
8
    http://ftp.eia.edu.co/Sitios%20Web/capitales/atitular.htm
plazo mínimo de un año. Estos valores incorporan derechos de participación en
patrimonios especiales o derechos de contenido crediticio respaldados por los activos.

Para los procesos de titularización son fundamentales las sociedades fiduciarias,
quienes reciben los activos para titularizar, conformando con ellos un patrimonio
autónomo y logrando así el aislamiento patrimonial de los mismos.

Entre las aplicaciones de la titularización más comunes están la titularización de
créditos (cualquier tipo de cartera), la titularización inmobiliaria (inmuebles construidos
o proyectos inmobiliarios), la titularización de obras de infraestructura y servicios
públicos (más común en Colombia) y la titularización de valores (títulos valores
inscritos en el registro nacional de valores).

La titularización trae consigo ciertas ventajas como la profundización del mercado
puesto que la estructuración de procesos de titularización permite el contacto directo
entre los demandantes de recursos monetarios con los inversionistas y permite
también ampliar la gama de posibilidades de emisión de valores en el mercado.

La titularización también optimiza la estructura financiera porque genera una nueva
dimensión en las opciones de fuentes de recursos no intermediados para las
compañías. Lo anterior representa la posibilidad de obtener liquidez a muy bajo costo,
puesto que los recursos financieros provienen directamente del público inversionista.

3.5.10. Títulos de deuda publica

Los bonos de deuda pública interna son bonos emitidos por entidades territoriales,
(departamentos, municipios, distritos, etc.), así como por las empresas industriales y
comerciales del Estado y sociedades de economía mixta.

3.5.11. Papeles Comerciales

Son pagarés ofrecidos públicamente en el mercado de valores y emitidos por
sociedades anónimas, limitadas y entidades públicas, no sujetos a inspección y
vigilancia de la Superintendencia Bancaria. Su vencimiento no puede ser inferior a 15
días ni superior a 9 meses. La rentabilidad la determina el emisor de acuerdo con las
condiciones del mercado.
4. Conceptos Básicos de Gobierno Corporativo
                            para emisores de Valores

El Gobierno Corporativo nace como una respuesta a crisis presentadas en el mercado
financiero, específicamente con la depresión de 1930 y el crack de la Bolsa de Nueva
York. Desde ese entonces se vienen generando políticas corporativas que promuevan
la transparencia en las negociaciones para hacer mas atractivas las inversiones
extranjeras y generar mayor confianza en los inversionistas.

El Gobierno Corporativo ha evolucionado de un concepto financiero, relativo al retorno
sobre la inversión, esperado y exigido por los inversionistas, a uno que incluye
aspectos relativos al diseño de la organización misma y que según la definición de la
OCDE (Organización para la Cooperación y el Desarrollo Económico) tiene que ver con
los medios internos por los cuales las corporaciones son operadas y controladas.

              Por Gobierno Corporativo se debe entender el conjunto de mecanismos
              e instrumentos de que disponen los administradores de una empresa,
              que al tiempo que les permiten maximizar el valor de la empresa y de
Importante
              sus accionistas, reconocen y hacen posible el ejercicio de los derechos
              de accionistas, inversionistas y otros terceros con interés en la
              compañía (stakeholders), y establecen obligaciones y responsabilidades
              de las juntas directivas en aras del logro de tales derechos.

Estructura de un Código de Buen Gobierno – Principios establecidos por OCDE
(Organización para la Cooperación y el Desarrollo Económicos)

-   Derechos de los accionistas: La estructura de buen gobierno Corporativo debe
    proteger los derechos de los accionistas.
    Los derechos básicos de los accionistas incluyen:
           o Mecanismos para obtener información relevante
           o Participar y votar en las asambleas
           o Elegir los miembros de juntas directivas
           o Participar en las utilidades de la compañía
           o Participar y ser adecuadamente informados acerca de decisiones
               mportantes de la compañía tales como: modificaciones a los estatutos,
               autorización de misiones, reorganizaciones empresariales.
           o Ser informados con tiempo acerca de las reglas de funcionamiento de las
               asambleas, procedimientos de voto, poder hacer preguntas en las
               asambleas y obtener respuestas concretas, votar en ausencia.
           o Que les sean reveladas las posiciones de control.
           o Conocer las reglas y procedimientos para la adquisición o reorganización
               de la empresa.

-   Tratamiento equitativo a todos los accionistas: La estructura de buen gobierno
    corporativo debe asegurar un tratamiento equitativo para todos los accionistas,
    incluidos los minoritarios y extranjeros. Todos los accionistas deben tener la
    oportunidad de obtener reparación efectiva por la violación de sus derechos.
-   Protección a los accionistas minoritarios: Esto se cumple mediante disposiciones
    relacionadas con:

          o   La implementación de mecanismos tendientes a ampliar la legitimación
              activa de los accionistas para solicitar la convocatoria de las asambleas
          o   Mejora de los mecanismos de publicidad de las mismas
          o   Garantizar el derecho de asistencia de los accionistas
          o   Mejorar la información de los accionistas (tanto la información pasiva
              puesta a su disposición como la información activa que dichos
              accionistas soliciten)
          o   Garantizar el ejercicio efectivo del voto.

-   Stakeholders: La estructura de buen gobierno corporativo debe reconocer los
    derechos de los terceros y promover una activa cooperación entre ellos y la
    compañía en orden a crear riqueza, trabajo y fuentes sostenibles de financiación
    para los negocios.

    La aplicación de este principio supone que:
           o Asegurar que los derechos de los terceros estén protegidos por las
               normas y sean respetados.
           o Los terceros deben tener la oportunidad de obtener compensación
               cuando sus derechos sean vulnerados.
           o Se debe permitir la promoción de mecanismos para la participación de
               los terceros.
           o Los terceros deben tener acceso a información relevante para ellos.

    Los Grupos de Interés son los denominados “Stakeholders”. Involucran todos los
    ámbitos y personas sobre las cuales tiene influencia la sociedad. Se consideran
    Grupos de Interés entre otros: Los empleados, consumidores, competidores, los
    tenedores de títulos, organismos reguladores de control y vigilancia, la comunidad
    y los proveedores de bienes y servicios de la sociedad.

-   Revelación de información y transparencia: Una estructura de buen gobierno
    corporativo debe asegurar que se realice la revelación oportuna de toda la
    información relevante, incluyendo la situación financiera, desempeño, propiedad y
    gobierno de la compañía.

Legislación en relación con Gobierno Corporativo

Hasta el año 2007 la única norma que hacia alusión a este tema era la Resolución 275
de 2001, la cual en términos generales establecía los requisitos que debían acreditarse
por parte de las personas jurídicas públicas y privadas, como condición para que los
fondos de pensiones invirtieran sus recursos en los valores que aquéllas emitían.

Actualmente la Resolución 275 de 2001 fue derogada y la norma que reglamenta la
materia es la Circular Externa 56 de 2007 (inicialmente Circular 28 de 2007), creando
Código País.
¿Qué es el Código País?

               Es una compilación de recomendaciones de mejores prácticas de
               Gobierno Corporativo para emisores del sector real y financiero, que
Importante     busca crear una serie de medidas a través del consenso de un equipo de
               trabajo, integrado por todos los partícipes del mercado de capitales:
               inversionistas, emisores, proveedores de infraestructura y supervisores.

 El Código propuesto consta de 41 medidas de Gobierno Corporativo relacionadas con
 diferentes temas, entre ellos Asamblea de Accionistas, Junta Directiva, manejo de
 conflictos de interés, resolución de conflictos con accionistas e inversionistas en
 general, publicación de información al mercado y a los accionistas, entre otras.

 Los objetivos específicos que persigue el Código País son:
 - Pasar de los códigos formales, escritos y copiados de los estatutos de una empresa
    modelo, a un verdadero esquema de prácticas de buen gobierno.
 - Crear convicción acerca de las bondades que genera el Gobierno Corporativo, tanto
    en inversionistas como en emisores y el mercado en general.
 - Incrementar la credibilidad, estabilidad y viabilidad de los emisores, con el fin de
    aumentar la inversión de los excedentes de quienes tienen liquidez.
 - Proponer recomendaciones que vayan más allá de lo previsto por las normas.
 - Detallar operativamente las normas ya establecidas de manera que se eleven los
    estándares actuales.
 - Eliminar asimetrías en materia de Gobierno Corporativo entre los diferentes
    sectores.

 Encuesta anual de Gobierno Corporativo

               La normatividad vigente de Código País impone la obligación a los
               emisores de valores de diligenciar una encuesta anual a la que tendrá
Importante
               acceso el mercado en general y en la que cada emisor expondrá los
               principales aspectos de su gobierno corporativo.

              Allí las preguntas que sean contestadas afirmativamente deben contar
              con la explicación respectiva.
5. Sistema Integral de Información del Mercado de Valores SIMEV


 Definición del Sistema Integral de Información del Mercado de Valores – SIMEV
 (Articulo 1.1.1.1 y siguientes Resolución 400)


                Es el conjunto de recursos humanos, técnicos y de gestión que utilizará
Importante
                la Superintendencia Financiera de Colombia para permitir y facilitar el
                suministro de información al mercado.


 El SIMEV estará conformado por los siguientes Registros:

    -   Registro Nacional de Valores y Emisores, RNVE, el cual tendrá por objeto
        inscribir las clases y tipos de valores, así como los emisores de los mismos y las
        emisiones que estos efectúen, y certificar lo relacionado con la inscripción de
        dichos emisores, clases y tipos de valores;
    -   Registro Nacional de Agentes del Mercado de Valores, RNAMV, el cual tendrá por
        objeto la inscripción de las entidades vigiladas por la Superintendencia
        Financiera, señaladas en el numeral 1 del parágrafo 3° del artículo 75 de la Ley
        964 de 2005.
    -   Registro Nacional de Profesionales del Mercado de Valores, RNPMV, el cual
        tendrá por objeto la inscripción de las personas naturales a que se refiere el
        artículo 1.1.4.2. de la Resolución 400.

                        5.1. Objeto del Registro Nacional de
                    Profesionales del Mercado de Valores RNPMV

 Naturaleza y objeto del RNPMV (Artículo 1.1.4.1. Resolución 400)

                El RNPMV hace parte del SIMEV y será utilizado por la Superintendencia
                Financiera de Colombia como instrumento para elevar y controlar los
Importante      estándares de los profesionales que se encuentran obligados a
                inscribirse de conformidad con el artículo siguiente del presente decreto,
                así como para facilitar y agilizar el suministro de información al mercado
                acerca de dichos profesionales.

 Sujetos del RNPMV (Artículo 1.1.4.2. Resolución 400)

 En el RNPMV deberán inscribirse las siguientes personas:
 - Las personas naturales que al servicio de un intermediario del mercado de valores
    se encarguen de estructurar directamente operaciones de intermediación,
    cualquiera que sea la modalidad de vinculación.
 - Las personas naturales que dirijan o ejecuten directamente operaciones de
    intermediación en el mercado de valores:
 - Las personas naturales que administren o gestionen directamente fondos de
    valores, fondos de inversión, fondos comunes ordinarios y fondos comunes
    especiales.
-   Las personas naturales que administren o gestionen directamente fondos mutuos
    de inversión sometidos a la inspección y vigilancia permanente de la
    Superintendencia Financiera de Colombia.
-   Las personas naturales que promuevan o promocionen la realización de
    operaciones de intermediación en el mercado de valores.

Las personas naturales que pretendan inscribirse en el RNPMV deberán estar
previamente certificadas. En igual sentido, la inscripción o actualización de dicha
inscripción en el RNPMV es condición para actuar en el mercado de valores.

Las personas naturales que al interior de las sociedades comisionistas estructuren,
dirijan y ejecuten operaciones de comisión, corretaje o cuenta propia sobre bienes y
productos agropecuarios, agroindustriales o de otros commodities deberán inscribirse
en el RNPMV, así como las personas naturales que asesoren o promocionen los
servicios de registro que ofrecen los miembros de las bolsas de bienes y productos
agropecuarios, agroindustriales o de otros commodities.

Información del RNPMV (Artículo 1.1.4.3. Resolución 400)

La información contenida en el RNPMV será de carácter público y en términos
generales será la siguiente:

-   Nombres y apellidos.
-   Número del documento de identificación.
-   Nacionalidad.
-   Profesión.
-   Permiso de trabajo, en caso de ser extranjero.
-   Fecha y lugar de nacimiento.
-   Domicilio, dirección y número de teléfono.
-   Dirección de correo electrónico (institucional y personal).
-   Nivel de escolaridad y títulos académicos obtenidos.
-   Antigüedad y experiencia en el mercado de valores.
-   Código y nombre de la persona a la que se encuentra vinculado.
-   Tipo de vinculación
-   Descripción de funciones que desempeña.
-   Entidad de certificación que lo acredita.
-   Modalidad o modalidades de certificación con las que cuenta.
-   Las sanciones en firme de que haya sido sujeto.
-   La persona a la cual se encuentre vinculado el profesional certificado.

Vigencia de la inscripción en el RNPMV (Artículo 1.1.4.4. Resolución 400)

La persona natural permanecerá inscrita en el RNPMV siempre que cuente con la
respectiva certificación vigente y siempre que permanezca vinculado a la persona para
la cual trabaje o preste sus servicios.
6. Los intermediarios y otros agentes de valores


                         6.1. Concepto de intermediación

Definición intermediación (Artículo 1.5.1.1. Resolución 400 Modificado Decreto 1121 de
abril de 2008)

Constituye actividad de intermediación en el mercado de valores la realización de
operaciones que tengan por finalidad o efecto el acercamiento de demandantes y
oferentes en los sistemas de negociación de valores o en el mercado mostrador, sea
por cuenta propia o ajena, para:

-   La adquisición o enajenación en el mercado primario o secundario de valores
    inscritos en el Registro Nacional de Valores y Emisores - RNVE.
-   La adquisición o enajenación en el mercado secundario de valores listados en un
    sistema local de cotizaciones de valores extranjeros, y
-   La realización de operaciones con derivados y productos estructurados que sean
    valores.


Serán intermediarios las entidades vigiladas por la Superintendencia Financiera con
acceso directo a un sistema de negociación de valores o a un sistema de registro de
operaciones sobre valores para la realización o registro de cualquier operación de
intermediación de valores.
6.2. Participantes del mercado público de valores:
                           Características y obligaciones

A continuación un esquema de la Estructura del Sistema Financiero, con la finalidad
que sea más sencillo ubicar los diferentes participantes del mercado de valores, que
también se definen en este capitulo.

Estructura del Sistema Financiero Colombiano

-   Establecimientos de crédito:
    o Establecimientos bancarios
    o Corporaciones financieras
    o Compañías de financiamiento comercial

-   Sociedades de servicios financieros:
    o Las sociedades fiduciarias
    o Almacenes Generales de Deposito
    o Sociedades Administradoras de Pensiones y Cesantía
    o Sociedades Comisionistas de Bolsa

-   Sociedades de capitalización

-   Entidades aseguradoras, Intermediarios de seguros y reaseguros
    o Cooperativas de seguros
    o Compañías y cooperativas de reaseguros

-   Otras Instituciones Financieras:
    o Organismos cooperativos de grado superior de carácter financiero


6.2.1. Corredores de valores

Definición Código de Comercio: Art. 1340. Corredores.

Se llama corredor a la persona que, por su especial conocimiento de los mercados, se
ocupa como agente intermediario en la tarea de poner en relación a dos o más
personas, con el fin de que celebren un negocio comercial, sin estar vinculado a las
partes por relaciones de colaboración, dependencia, mandato o representación.

Partes

−   Mandante: Persona que solicita a otra ponerlo en contacto con un tercero para
    celebrar un negocio jurídico.
−   Corredor: Es la persona que pone en contacto a dos partes, a su mandante y al
    tercero.
Características Básicas del Contrato de Corretaje

              -   Una persona llamada mandante le encomienda a otra llamada
                  corredor que lo ponga en contacto con otra persona para la
Importante        celebración de un acto jurídico, de manera que quienes celebren el
                  contrato son las partes contactadas por el corredor y no el corredor.
                  El corredor no puede invertir en el cumplimiento de la obligación
                  porque son ellos los que acercan a las partes.


              -   El corredor actúa a nombre ajeno y por cuenta ajena y no asume
                  ningún riesgo en el cierre de las operaciones.
              -   Este contrato se utiliza fundamentalmente para títulos de deuda
                  Pública emitidos por la Tesorería General de la Nación.

6.2.2. Sociedades Comisionistas de Bolsa

Son sociedades de servicios financieros. Deben constituirse como sociedades anónimas
y tendrán como objeto exclusivo el desarrollo del contrato de comisión para la compra
y venta de valores.

Aunque su objeto social principal es el desarrollo del contrato de comisión, estas
sociedades pueden realizar otras actividades previa autorización de la
Superintendencia Financiera. Esas autorizaciones pueden darse de manera general o
de manera individual, aspecto que desarrollaremos a continuación.


Contrato de Comisión

Partes intervinientes
- Comitente: Persona que encarga a otra la realización de un acto o contrato
- Comisionista: Persona encargada de la ejecución de ese acto o contrato.
   Generalmente es contactado en razón de su experiencia y profesionalismo.

Características Básicas del Contrato de Comisión


              -   El comisionista celebra el negocio a nombre propio (en el negocio
                  queda registrado el nombre de la firma comisionista y no el del
Importante        cliente) y luego el comisionista le transfiere los efectos del mismo al
                  cliente con una comisión como retribución.

              -   El comisionista asume todos los riesgos de la operación realizada,
                  porque es él quien recibe por parte de su cliente el dinero para
                  comprar el título y de la contraparte recibe el título negociado,
                  entonces si la contraparte no le entrega el título, él comisionista
                  deberá responder ante su cliente.
-   El comisionista nunca debe revelar el nombre del comitente.
                  Adicionalmente absorbe los riesgos, porque recibe los dineros de su
                  cliente y los títulos de la persona a quien le compra.


6.2.3. Establecimientos bancarios

Son establecimientos bancarios las instituciones financieras que tienen por función
principal la captación de recursos en cuenta corriente bancaria, así como también la
captación de otros depósitos a la vista o a término, con el objeto primordial de realizar
operaciones activas de crédito.


Operaciones autorizadas a los Establecimientos Bancarios

-   Descontar y negociar pagarés, giros, letras de cambio y otros títulos de deuda;
-   Recibir depósitos en cuenta corriente, a término y de ahorros, conforme a las
    previsiones contenidas en el Código de Comercio y en el presente estatuto;
-   Cobrar deudas y hacer pagos y traspasos;
-   Comprar y vender letras de cambio y monedas;
-   Otorgar crédito;
-   Aceptar para su pago, en fecha futura, letras de cambio que se originen en
    transacciones de bienes correspondientes a compraventas nacionales o
    internacionales;
-   Expedir cartas de crédito;
-   Recibir bienes muebles en depósito para su custodia, según los términos y
    condiciones que el mismo banco prescriba, y arrendar cajillas de seguridad para la
    custodia de tales bienes;
-   Tomar préstamos dentro y fuera del país, con las limitaciones señaladas por las
    leyes;
-   Obrar como agente de transferencia de cualquier persona y en tal carácter recibir y
    entregar dinero, traspasar, registrar y refrendar títulos de acciones, bonos u otras
    constancias de deudas;
-   Celebrar contratos de apertura de crédito, conforme a lo previsto en el Código de
    Comercio;
-   Otorgar avales y garantías, con sujeción a los límites y prohibiciones que
    establezcan la Junta Directiva del Banco de la República y el Gobierno Nacional,
    cada uno dentro de su competencia.
-   Realizar operaciones de leasing habitacional las cuales deben tener por objeto
    bienes inmuebles destinados a vivienda. Estas operaciones se considerarán leasing
    operativo para efectos contables y tributarios.
-   Para el desarrollo de esta operación los establecimientos bancarios deberán dar
    prioridad a los deudores de créditos de vivienda que hayan entregado en dación de
    pago el respectivo bien inmueble. Lo anterior siempre y cuando tales personas
    naturales, cumplan los requisitos legales mínimos relacionados con el respectivo
    análisis del riesgo crediticio.
-   Celebrar contratos de administración no fiduciaria de la cartera y de las acreencias
    de las entidades financieras que han sido objeto de toma de posesión para
    liquidación.
-   Realizar por cuenta propia cotizaciones en firme de compra y venta de títulos de
    deuda pública de la Nación.
-   Colocar títulos de deuda pública emitidos por la Nación, pudiendo o no garantizar la
    colocación del total o de una parte de tales emisiones o tomando la totalidad o una
    parte de la emisión para colocarla por su cuenta y riesgo.

6.2.4. Entidades aseguradoras

Son entidades aseguradoras las compañías y cooperativas de seguros y las de
reaseguros.

El objeto social de las compañías y cooperativas de seguros será la realización de
operaciones de seguro, bajo las modalidades y los ramos facultados expresamente,
aparte de aquellas previstas en la ley con carácter especial. Así mismo, podrán
efectuar operaciones de reaseguro, en los términos que establezca el Gobierno
Nacional.

6.2.5. Sociedades fiduciarias

De acuerdo con el artículo 29 del Estatuto Orgánico del Sistema Financiero, las
sociedades fiduciarias en desarrollo de su objeto social pueden tener la calidad de
fiduciarios según lo dispuesto en el artículo 1226 del Código de Comercio; celebrar
encargos fiduciarios que tengan por objeto la realización de inversiones, la
administración de bienes o la ejecución de actividades relacionadas con el
otorgamiento de garantías por terceros para asegurar el cumplimiento de obligaciones,
la administración o vigilancia de los bienes sobre los que recaigan las garantías y la
realización de las mismas, con sujeción a las restricciones que la ley establece; obrar
como agente de transferencia y registro de valores; obrar como representante de
tenedores de bonos; obrar como síndico, curador de bienes o como depositario de
sumas consignadas en cualquier juzgado, por orden de autoridad judicial o por
determinación de las personas que tengan facultad legal para designarlas con tal fin.

Así mismo, podrán prestar servicios de asesoría financiera; emitir bonos actuando por
cuanta de una fiducia mercantil constituida por un número plural de sociedades en los
términos del Decreto 1026 de 1990. Igualmente dichas sociedades podrán emitir
bonos por cuenta de dos o más empresas, siempre y cuando un establecimiento de
crédito se constituya en avalista o deudor solidario del empréstito y se confiera a la
entidad fiduciaria la administración de la emisión.

También podrán estas sociedades administrar fondos de pensiones de jubilación e
invalidez, fondos comunes ordinarios y fondos comunes especiales de inversión.

6.2.6. Sociedades Administradoras de fondos de pensiones y cesantía:

Son sociedades autorizadas para la administración de 3 tipos de patrimonios
autónomos: Fondos de pensiones obligatorias, de pensiones voluntarias y de cesantía.

Sin embargo, tratándose de fondos de cesantía, las administradoras sólo podrán
administrar un fondo.

Por ser estos fondos administrados, patrimonios autónomos, la sociedad
administradora sólo responderán por las prestaciones derivadas de los planes
correspondientes sin quedar vinculados por las obligaciones de esta y sin que los
bienes que los componen formen parte de la masa de bienes de la Administradora.

Los bienes que forman parte de los fondos, no podrán ser embargados por los
acreedores de la entidad patrocinadora, de los partícipes o de los beneficiarios.

6.2.7. Sociedades Administradoras de Inversión

Son sociedades administradoras de inversión las que tienen por objeto único el recibir
dinero de los suscriptores con el fin único de constituir y administrar un fondo de
inversión. En su calidad de gestora profesional, toda sociedad legalmente habilitada
para administrar fondos, deberá administrar e invertir los recursos del mismo como lo
haría un experto prudente, obrando con la diligencia, la habilidad y el cuidado
razonables, que corresponde al manejo adecuado de los recursos captados del público.


Administran fondos de inversión que es el conjunto de recursos administrados por una
Sociedad de Inversión, que los aplica en una cartera de títulos diversificada,
distribuyendo los resultados a los participantes, proporcionalmente al número de
unidades poseídas.

Los aportes de los suscriptores estarán representados, en unidades adquiridas de igual
valor y características, de lo cual se dejará constancia en los documentos, registros,
comprobantes o títulos, que se prevean en el respectivo contrato de suscripción de
derechos, en los que conste la participación del suscriptor en el respectivo fondo.

6.2.8. Fondos Mutuos de Inversión

Es una modalidad de inversión creada en las empresas para estimular el ahorro y la
inversión. Se constituyen con aportes de los trabajadores y contribuciones de las
empresas para las cuales laboran.


En consecuencia, los recursos de estos fondos mutuos están constituidos por los
aportes de los trabajadores y por la contribución de las empresas. Adicionalmente por
los rendimientos financieros que generen las inversiones que se realicen con tales
recursos.


El aporte de los empleados puede ser de dos tipos:
   -   Aporte legal voluntario: Que máximo es del 10% del salario.
   -   Aportes Adicionales Voluntarios: Puede superar el aporte del 10% pero sobre el
       mismo no hace ninguna contribución el empleador.


La contribución del empleador es igual al cincuenta (50%) del aporte legal voluntario
del empleado.


Existe adicionalmente en estos fondos la figura del Fondo de Perseverancia, que
implica que el trabajador tienen que permanecer en el fondo un mínimo de 3 años
para consolidar el aporte del 50% que le ha hecho su empleador, pues el primer año
solo se tiene derecho al 30% de esos aportes del empleador y el segundo año a un
60%.


Estos fondos mutuos pueden ser vigilados o controlados por la hoy Superintendencia
Financiera.

Para determinar el nivel de supervisión al que estará sometido cada fondo mutuo de
inversión, el representante legal, dentro de los veinte (20) primeros días de cada año
calendario, debe allegar a esta entidad una certificación, debidamente atestada por el
revisor fiscal del mismo, en la cual conste el valor de los activos del respectivo fondo
con corte a 31 de diciembre del año inmediatamente anterior.

Con fundamento en la referida certificación, la Superintendencia de Valores, a más
tardar el 15 de febrero de cada año, comunicará a cada fondo su condición de entidad
controlada o de entidad sujeta a inspección y vigilancia, según el respectivo nivel de
activos.
7. Entidades Proveedoras de Infraestructura

                                 7.1. Bolsa de valores

La Bolsa de Valores de Colombia es una entidad privada constituida como sociedad
anónima y cuyos accionistas son las Sociedades Comisionistas de Bolsa.

Naturaleza y Objeto de las Bolsas de Valores (Articulo 1º. Decreto 2969 de 1960)

Las bolsas de valores son establecimientos mercantiles cuyos miembros se dedican a la
negociación de toda clase de valores y demás bienes susceptibles de este género de
comercio, en los términos del presente decreto.

Funciones de las Bolsas (Articulo 3º. Decreto 2969 de 1960)

Las Bolsas de Valores funcionarán en locales suministrados por los respectivos
empresarios, y cumplirán especialmente las siguientes funciones:

-   Servir de lugar de negociación de títulos valores a través de las ruedas (reuniones
    públicas de negociación en Bolsa) establecidas para ello.

-   Inscribir, previo el cumplimiento de los requisitos legales, títulos ó valores para ser
    negociados en bolsa.

-   Mantener el funcionamiento de un mercado bursátil debidamente organizado, que
    ofrezca a los inversionistas y negociantes en títulos o valores y al público en
    general, condiciones suficientes de seguridad, honorabilidad y corrección.

-   Establecer la cotización efectiva de los títulos o valores inscritos mediante la
    publicación diaria de las operaciones efectuadas y de los precios de oferta y
    demanda que queden vigentes al finalizar cada sesión pública de bolsa.
-   Fomentar las transacciones de títulos y valores, y reglamentar las actuaciones de
    sus miembros.
-   Velar por el estricto cumplimiento de las disposiciones legales y reglamentarias por
    parte de sus miembros, evitando especulaciones perjudiciales para los valores
    inscritos o para la economía nacional.
-   Ofrecer al público, conforme a los respectivos reglamentos, datos auténticos sobre
    las entidades cuyos títulos estén inscritos en bolsa.
-   Establecer martillos para el remate público de títulos o valores negociables en
    bolsa, especialmente de aquellos a que se refiere el artículo 102 de la Ley 45 de
    1923.
-   Organizar y fomentar la negociación de divisas por parte de sus miembros.
7.2. Depósitos Centralizados de Valores


Definición Depósitos Centralizado de Valores

              Es una entidad especializada que recibe títulos valores, para
Importante    administrarlos mediante un sistema computarizado de alta seguridad.
              Su objetivo es eliminar el riesgo que para los tenedores representa el
              manejo de títulos físicos, agilizando las transacciones en el mercado
              secundario y facilitando el cobro de rendimientos de capital e intereses.


Aspectos básicos de las sociedades administradoras de depósitos de valores

Para actuar como sociedad administradora de depósitos centralizados de valores se
requiere autorización de la Superintendencia Financiera y estas sociedades se deben
constituir exclusivamente para tal objeto y bajo la modalidad de sociedades anónimas.
Adicionalmente deben atender los lineamientos que sobre monto mínimo del capital
pagado establezca la superintendencia.

Depósitos existentes en Colombia

En Colombia están autorizados para operar dos depósitos centralizados de valores:

−   DECEVAL: Depósito Centralizado de Valores de Colombia S. A.: Es una entidad que
    recibe en Depósito los títulos inscritos en el Registro Nacional de Valores e
    Intermediarios, para mediante un sistema computarizado de alta seguridad
    administrarlos eliminando el riesgo de su manejo físico en transferencias de
    propiedad, registros, pagos de intereses, etc.

    Este es un mecanismo común en todos los países desarrollados y en la mayoría de
    los Latinoamericanos (como México, Chile, Argentina, Venezuela, Brasil, Perú y
    Panamá).

    En el depósito se inmoviizan los títulos en bodegas de alta seguridad permitiendo
    su manejo desmaterializado, a través de registros electrónicos mediante anotación
    en cuenta.

−   DCV: Depósito Central de Valores del Banco de la República: Puede administrar
    títulos valores que emita, garantice o administre el Banco de la República y los
    títulos valores que constituyan inversiones forzosas o sustitutivas a cargo de
    sociedades sometidas al control de la Superintendencia Bancaria, distintos de
    acciones.

    El depósito central de valores creado en el Banco de la República por el Decreto 436
    de 1990, denominado DCV, tendrá como funciones recibir en depósito y
    administración los títulos que emita, garantice o administre el propio Banco y los
    valores que constituyan inversiones forzosas o sustitutivas a cargo de las sociedades
sometidas a la inspección y vigilancia de la Superintendencia Bancaria, distintos de
    acciones.

    Podrán tener acceso a los servicios del depósito central de valores del Banco de la
    República, las entidades sujetas a la inspección y vigilancia de la Superintendencia
    Bancaria y las personas que posean o administren los títulos o valores a que se refiere
    el artículo anterior, en las condiciones que establezca la Junta Directiva del Banco de
    la República.


Partes relacionadas con la actividad de los Depósitos:

Depositantes
Personas naturales o jurídicas a nombre de las cuales se reciben o registran, de
manera directa o indirecta, valores en el Depósito administrado por la Sociedad.

Depositantes Directos
Son las entidades, que de acuerdo con el reglamento de operaciones del Deposito
aprobado por la Superintendencia Financiera pueden acceder directamente a sus
servicios y han suscrito el Contrato de Depósito de Valores, bien sea a nombre y por
cuenta propia y/o en nombre y por cuenta de terceros.

Podrán ser Depositantes directos las siguientes entidades:

-   Establecimientos bancarios
-   Cooperativas financieras
-   Corporaciones financieras
-   Corporaciones de ahorro y vivienda
-   Sociedades fiduciarias
-   Bolsas de Valores y el Fondo de garantía de las bolsas
-   Sociedades comisionistas de Bolsa, miembros de una Bolsa de Valores
-   Sociedades administradoras de fondos de pensiones y cesantías
-   Compañías de seguros
-   Sociedades de capitalización
-   Almacenes generales de depósito
-   Compañías de financiamiento comercial
-   Compañías de factoring
-   Compañías de reaseguros
-   Organismos cooperativos de grado superior de carácter financiero
-   Fondos mutuos de inversión
-   Sociedades administradoras de inversión
-   Entidades públicas
-   Otros Depósitos Centralizados de Valores
-   La Sociedad misma
-   El FOGAFIN y EL FOGACOOP
-   Podrán ser, además, Depositantes Directos, entidades distintas de las anteriores
    que autorice en su oportunidad la Junta Directiva de la Sociedad, a partir de
    criterios de carácter objetivo, que favorezcan a todas las entidades que gocen de
    las mismas características.
La circunstancia de que una entidad tenga la calidad jurídica anunciadas arribas, no la
habilitará, por sí sola, para tener la condición de Depositante Directo, sino en los casos
en que la Sociedad la apruebe y celebre con ella el contrato respectivo.

Depositantes Indirectos

Son todas las personas jurídicas y naturales que no pueden acceder directamente a los
servicios del Depósito, pero que en virtud de un contrato de mandato encomiendan a
un Depositante Directo el registro de operaciones en su nombre ante la Sociedad.

A los Depositantes Indirectos se les asignará una subcuenta que se utilizará en el
ámbito nacional. La identificación de la subcuenta estará en función de la titularidad
única, conjunta o solidaria que tenga el Depositante Indirecto en el Depósito.

El Depositante Indirecto deberá celebrar un Contrato de Mandato con el Depositante
Directo facultado legalmente para actuar en posición de terceros.
7.3. Agencias Calificadoras de Riesgo

 Personas que pueden realizar la calificación de riesgos (Artículo 2.3.1.1. Resolución
 400 Modificado Decreto 1350 de abril de 2008)

 Solamente podrán ejercer la actividad de calificación de valores o de riesgos en el
 mercado de valores las personas jurídicas que hayan obtenido el respectivo permiso de
 funcionamiento por parte de la Superintendencia Financiera de Colombia y se
 encuentren inscritas en el Registro Nacional de Agentes del Mercado de Valores -
 RNAMV.


 Objeto social exclusivo de las sociedades calificadoras (Artículo 2.3.1.2. Resolución
 400)

               La calificación de valores o riesgos relacionados con la actividad
               financiera, aseguradora, bursátil y cualquier otra relativa al manejo,
               aprovechamiento e inversión de recursos captados del público.
Importante
               Las calificaciones se realizarán mediante estudios, análisis y
               evaluaciones que concluyan con una opinión o dictamen profesional, de
               naturaleza institucional, el cual deberá ser técnico, especializado,
               independiente, de conocimiento público y constar por escrito.

 Entidades que no pueden ser inscritas como sociedades calificadoras de valores
 (Artículo 1.1.3.5. Resolución 400)

 No podrá ser inscrita como sociedad calificadora de valores la entidad que sea , una
 administradora de fondos de inversión, una administradora de fondos de cesantía, una
 administradora de fondos de pensiones o que tenga el carácter de revisor fiscal de una
 o varias de las sociedades inscritas en el RNVE y en el RNAMV.

 Tampoco podrá ser inscrita como sociedad calificadora de valores la entidad en la cual
 alguna de las entidades a que hace referencia el inciso anterior sea beneficiaria real de
 cualquier parte de su capital.

 De la misma manera, no podrá inscribirse como sociedad calificadora de valores la
 entidad cuyos representantes legales, administradores, empleados o los beneficiarios
 reales de cualquier parte de su capital tengan el carácter de administradores,
 representantes legales, empleados o beneficiarios reales del tres por ciento (3%) o
 más del capital de alguna de las sociedades a que hace referencia el primer inciso del
 presente artículo.

 Actividades de calificación (Artículo 2.3.1.3. Resolución 400)

 -   Calificación de emisor o contraparte.
 -   Calificación de emisión de deuda.
 -   Calificación sobre la capacidad de cumplir oportunamente con flujos futuros
     estimados en proyectos de inversión.
-   Calificación de riesgos de portafolios de inversión colectiva.
-   Calificación de capacidad de pago de siniestros de las compañías de seguros.
-   Calificación sobre la habilidad para administrar inversiones o portafolios de
    terceros.
-   Homologación de calificaciones otorgadas por agencias calificadoras de riesgos o
    valores extranjeras reconocidas por la Superintendencia Financiera de Colombia,
    que no cuenten con presencia comercial en Colombia, y sólo para aquellos casos en
    los cuales se acepte la calificación por entidades del exterior.
-   Las calificaciones que se exijan mediante normas especiales.
-   Las demás que se establezcan en el reglamento de la calificadora

Valores que deben calificarse (Artículo 2.3.1.4. Resolución 400)

Para efectos de su inscripción en el Registro Nacional de Valores y Emisores - RNVE - y
la autorización de su oferta pública, los valores que reúnan las condiciones que se
señalan a continuación deberán ser objeto de por lo menos una calificación en los
términos de la presente resolución:

-   Que se trate de bonos ordinarios emitidos por entidades diferentes de los
    establecimientos de crédito o de papeles comerciales, excepto los emitidos por el
    Fondo de Garantías de Instituciones Financieras FOGAFIN.
-   Que se trate de bonos ordinarios o de garantía general emitidos por
    establecimientos de crédito.
-   Que se trate de bonos emitidos por entidades públicas, excepto aquellos que emita
    el Fondo de Garantías de Instituciones Financieras FOGAFIN.
-   Que sean valores emitidos como resultado de un proceso de titularización.


Alcance de la calificación (Artículo 2.3.1.6. Resolución 400 Modificado Decreto 1350 de
abril de 2008)

Los dictámenes u opiniones técnicas que emitan las sociedades calificadoras en
desarrollo de su actividad, constituyen una estimación razonable de la capacidad de
pago de las obligaciones a cargo del calificado, o del impacto de los riesgos que está
asumiendo el calificado o de la habilidad para administrar inversiones o portafolios de
terceros, según sea el caso.

Todas las calificaciones deberán señalar expresamente que la calificación otorgada no
implica recomendación para comprar, vender o mantener un valor y que en ningún
caso constituyen garantía de cumplimiento de las obligaciones del calificado.

Prohibiciones a las sociedades calificadoras (Artículo 2.3.1.7 Resolución 400 Modificado
Decreto 1350 de abril de 2008)

Las sociedades calificadoras no podrán:

    -   Invertir en valores cuya calificación se encuentre vigente y haya sido otorgada
        por la misma calificadora.
    -   Invertir en carteras colectivas que tengan calificación vigente otorgada por la
        misma sociedad calificadora o que sean administradas por una entidad cuya
        calificación, acerca de la administración de portafolios, haya sido otorgada por
la sociedad calificadora y esté vigente. Para efectos del presente numeral se
       entenderá por carteras colectivas las definidas en el Decreto 2175 de 2007 o
       demás normas que la desarrollen, complementen o sustituyan.
   -   Utilizar en beneficio propio o de terceros la información a la que haya tenido
       acceso en desarrollo de su actividad de calificación.
   -   Asegurar u ofrecer al solicitante de la calificación un determinado resultado del
       proceso de calificación.
   -   Asesorar, directa o indirectamente, a personas diferentes a calificadoras del
       extranjero en temas que puedan generar conflictos de interés respecto de la
       actividad de calificación de riesgo.
   -   Asesorar, directa o indirectamente, a cualquier persona en la toma de
       decisiones de inversión o de especulación.

Estas prohibiciones se harán extensivas a los accionistas, administradores, miembros
del Comité Técnico de calificación, revisor fiscal y demás funcionarios de la sociedad
calificadora, cuando estas personas hayan tenido acceso a información privilegiada o
hayan participado de cualquier forma en el proceso de calificación.

Procedimiento de Calificación (Artículo 2.3.2.1. y siguientes Resolución 400)

Toda calificación, así como sus revisiones, deberá aprobarse por el Comité Técnico con
sujeción al reglamento y a las metodologías definidas por la calificadora.

Las sociedades calificadoras deberán adoptar metodologías que garanticen la obtención
de calificaciones objetivas e independientes, basadas en el análisis idóneo y técnico de
toda la información relevante para el proceso de calificación.
8. Autoridades de Supervisión

    8.1. Conceptos básicos de inspección, vigilancia y control de intermediación
                              del mercado de valores


Actividad de Control realizada por la Superintendencia Financiera

Es una gestión de carácter OBJETIVO por parte de la entidad estatal y se cumple con la
verificación del cumplimiento de los requisitos formales relacionados con la calidad,
oportunidad y suficiencia de la información suministrada al mercado y al ente de
control que la transmite.

Esta actividad de control NO involucra el análisis ni la verificación de la información
que le es suministrada a la entidad de control, sino que tal entidad solo verifica que la
información que le sea suministrada sea oportuna, suficiente y de buena calidad, esto
con la finalidad de que los actores del mercado se encuentren bien informados para
tomar decisiones correctas de inversión.

Actividad de Vigilancia desarrollada por la Superintendencia Financiera

La vigilancia implica una gestión de carácter SUBJETIVO respecto de una sociedad, con
la finalidad de generar calidad en el desempeño de la actividad del vigilado.

En desarrollo de estas labores de vigilancia, se puede:

-    Establecer condiciones y procedimientos para el desarrollo del objeto social de las
     entidades.
-    Analizar el cumplimiento de los requisitos que se les imponen en el desarrollo de su
     objeto social.

Entidades sometidas a la inspección y vigilancia permanente de la Superintendencia
Financiera (Artículo 75 parágrafo 3 Ley 964)

Las bolsas de valores, las bolsas de bienes y productos agropecuarios y
agroindustriales y sus miembros, las bolsas de futuros y opciones y sus miembros, las
sociedades que realicen la compensación y liquidación de valores, contratos de futuros,
opciones y otros; las sociedades comisionistas de bolsa, los comisionistas
independientes de valores, las sociedades administradoras de fondos de inversión, las
sociedades administradoras de depósitos centralizados de valores, las sociedades
calificadoras de valores, las sociedades titularizadoras, los fondos mutuos de inversión
que a 31 de diciembre de cada año, registren activos iguales o superiores a cuatro mil
(4.000) salarios mínimos mensuales legales vigentes a la fecha del respectivo corte,
los fondos de garantía que se constituyan en el mercado público de valores, las
sociedades administradoras de sistemas de negociación de valores, las cámaras de
riesgo central de contraparte, las entidades que administren sistemas de negociación y
registro de divisas y las sociedades administradoras de sistemas de compensación y
liquidación de divisas.
El Gobierno Nacional, mediante normas de carácter general, podrá someter a la
inspección y vigilancia permanente de la Superintendencia Financiera los
intermediarios de valores que se anuncien al público como prestadores de servicios en
el mercado de valores y/o los ofrezcan al público. Igualmente, el Gobierno Nacional,
mediante normas de carácter general, podrá someter a la inspección y vigilancia
permanente de la Superintendencia Financiera las personas que realicen las
actividades a que se refiere el artículo 3° de la presente ley, salvo que se encuentren
sujetas a la inspección y vigilancia de la Superintendencia Bancaria.

El Gobierno Nacional podrá fijar por una sola vez el capital mínimo de las entidades
sometidas a la inspección y vigilancia permanente de la Superintendencia de Valores,
cuando dicho capital no esté determinado por la Ley.

Emisores de valores sometidos al control exclusivo de la Superintendencia de Valores

Aquellas entidades que tengan títulos inscritos en el Registro Nacional de Valores y
Emisores que no se encuentren sometidos por ley a la inspección y vigilancia de otra
entidad del Estado.
8.2. Superintendencia Financiera de Colombia


               La Superintendencia Financiera de Colombia, es un organismo técnico
Importante     adscrito al Ministerio de Hacienda y Crédito Público, con personería
               jurídica, autonomía administrativa y financiera y patrimonio propio.

 La dirección de la Superintendencia Financiera de Colombia estará a cargo del
 Superintendente Financiero, quien la ejercerá con la colaboración de los
 Superintendentes Delegados.

 El Presidente de la República, de acuerdo con la ley, ejercerá a través de la
 Superintendencia Financiera de Colombia, la inspección, vigilancia y control sobre las
 personas que realicen actividades financiera, bursátil, aseguradora y cualquier otra
 relacionada con el manejo, aprovechamiento o inversión de recursos captados del
 público.

 La Superintendencia Financiera      de Colombia tiene por objetivo supervisar el sistema
 financiero colombiano con el fin    de preservar su estabilidad, seguridad y confianza, así
 como, promover, organizar y         desarrollar el mercado de valores colombiano y la
 protección de los inversionistas,   ahorradores y asegurados.

 Funciones de la Superintendencia Financiera (Articulo 1 Ley 135 de 1993)

 Conforme al artículo 150 numeral 19 literal d) de la Constitución Política corresponderá
 al Gobierno Nacional ejercer la intervención en las actividades financiera, aseguradora,
 del mercado de valores y demás actividades relacionadas con el manejo,
 aprovechamiento e inversión de los recursos captados del público, con sujeción a los
 siguientes objetivos y criterios:

 -   Que el desarrollo de dichas actividades esté en concordancia con el interés público;
 -   Que en el funcionamiento de tales actividades se tutelen adecuadamente los
     intereses de los usuarios de los servicios ofrecidos por las entidades objeto de
     intervención y, preferentemente, el de ahorradores, depositantes, asegurados e
     inversionistas;
 -   Que las entidades que realicen las actividades mencionadas cuenten con niveles de
     patrimonio adecuado para salvaguardar su solvencia;
 -   Que las operaciones de las entidades objeto de la intervención se realicen en
     adecuadas condiciones de seguridad y transparencia;
 -   Promover la libre competencia y la eficiencia por parte de las entidades que tengan
     por objeto desarrollar dichas actividades;
 -   Democratizar el crédito, para que las personas no puedan obtener, directa o
     indirectamente, acceso ilimitado al crédito de cada institución y evitar la excesiva
     concentración del riesgo;
 -   Que el mercado de valores se desarrolle en las más amplias condiciones de
     transparencia, competitividad y seguridad, así como propender porque existan
     niveles crecientes de ahorro e inversión privada;
-   Proteger y promover el desarrollo de las instituciones financieras de la economía
    solidaria.
-   Que el sistema financiero tenga un marco regulatorio en el cual cada tipo de
    institución pueda competir con los demás bajo condiciones de equidad y equilibrio
    de acuerdo con la naturaleza propia de sus operaciones.

Funciones otorgadas a la Superintendencia Financiera en la ley 964 de 2005

-   Instruir a las entidades sujetas a su inspección y vigilancia permanente o control
    acerca de la manera como deben cumplirse las disposiciones que regulan su
    actividad en el mercado de valores, fijar los criterios técnicos y jurídicos que
    faciliten el cumplimiento de tales normas y señalar los procedimientos para su
    cabal aplicación;
-   Vigilar el cumplimiento de las disposiciones del Banco de la República en relación
    con las personas sujetas a su inspección y vigilancia permanente;
-   Suspender preventivamente cuando hubiere temor fundado de que se pueda causar
    daño a los inversionistas o al mercado de valores, una oferta pública en cualquiera
    de sus modalidades; la negociación de determinado valor, la inscripción de valores,
    o de los emisores de los mismos en el Registro Nacional de Valores y Emisores; la
    inscripción de determinada persona en el Registro Nacional de Agentes del Mercado
    de Valores; la inscripción de determinada persona en el Registro Nacional de
    Profesionales del Mercado de Valores;
-   Imponer las medidas cautelares establecidas en el Código de Procedimiento Civil y
    las demás medidas preventivas establecidas en la presente ley y en las normas que
    la desarrollen, complementen o modifiquen dirigidas a salvaguardar los valores,
    instrumentos financieros, recursos administrados y, en general, los activos que
    estén en poder de personas investigadas, cuando existan motivos que
    razonablemente permitan inferir que dichos activos se encuentran en riesgo y que
    se puede afectar el interés de los inversionistas. Estas medidas incluyen la de
    ordenar la entrega temporal de los respectivos activos a un administrador
    profesional, en condiciones similares a las prevalecientes en el mercado.
-   La función prevista en el presente literal únicamente se podrá ejercer frente a las
    entidades sujetas a la inspección y vigilancia permanente de la Superintendencia de
    Valores;

Estructura de la Superintendencia Financiera

-   Formarán parte de la estructura de la Superintendencia Financiera de Colombia, el
    Comité Consultivo de la Superintendencia Financiera de Colombia, el Comité de
    Coordinación para el Seguimiento al Sistema Financiero y el Consejo Asesor.

    El Presidente de la República, de acuerdo con la ley, ejercerá a través de la
    Superintendencia Financiera de Colombia, la inspección, vigilancia y control sobre
    las personas que realicen actividades financiera, bursátil, aseguradora y cualquier
    otra relacionada con el manejo, aprovechamiento o inversión de recursos captados
    del público.

-   La Superintendencia Financiera de Colombia tiene por objetivo supervisar el
    sistema financiero colombiano con el fin de preservar su estabilidad, seguridad y
    confianza, así como, promover, organizar y desarrollar el mercado de valores
    colombiano y la protección de los inversionistas, ahorradores y asegurados.
Estructura de la Superintendencia Financiera 9




9
    www.superfinanciera.gov.co
9. Régimen Disciplinario e infracciones y conductas sancionadas en el
                                    mercado

Facultad Sancionatoria Superintendencia Financiera (Artículo 49 Ley 964 de 2005)

La Superintendencia Financiera tendrá la facultad de imponer, a quienes desobedezcan
sus decisiones o a quienes violen las normas que regulen el mercado de valores las
sanciones establecidas en la Ley 964 y que mas adelante desarrollaremos, cuando
incurran en cualquiera de las siguientes infracciones.

Las sanciones administrativas impuestas por la Superintendencia se aplicarán sin
perjuicio de que se adelanten las demás acciones establecidas en la ley.

Infracciones (Artículo 50 Ley 964 de 2005)

-   Ejercer actividades o desempeñar cargos u oficios sin haber realizado previamente
    la correspondiente inscripción en el respectivo registro, cuando dicha inscripción
    fuere requerida;
-   Realizar, colaborar, cohonestar, autorizar, participar de cualquier forma o
      coadyuvar con transacciones u otros actos relacionados, que tengan como
      objetivo o efecto:
            o Afectar la libre formación de los precios en el mercado de valores;
            o Manipular la liquidez de determinado valor;
            o Aparentar ofertas o demandas por valores;
            o Disminuir, aumentar, estabilizar o mantener artificialmente el precio, la
               oferta o la demanda de determinado valor; y
            o Obstaculizar la libre concurrencia y la interferencia de otros en las
               ofertas sobre valores.
               El ejercicio de la función de estabilización de valores, legítimamente
               ejercida, incluyendo los contratos de liquidez, no se considerará como
               infracción.
-   No llevar la contabilidad según las normas aplicables o llevarla de forma que
    contenga vicios, imprecisiones o errores que impidan conocer la verdadera
    situación patrimonial o las operaciones.

    Esta infracción únicamente será aplicable a las personas sujetas a la inspección y
    vigilancia permanente de la Superintendencia Financiera y a los emisores de
    valores sometidos a su control exclusivo;

-   Remitir a las autoridades información contable que no sea llevada conforme a las
    normas aplicables o que sea lleva da de forma que contenga vicios, imprecisiones o
    errores que impidan conocer la verdadera situación patrimonial o las operaciones, o
    no publicar la información contable en los términos y condiciones que la
    normatividad aplicable establezca.
-   Esta infracción será aplicable a las entidades sujetas a la inspección y vigilancia de
    la Superintendencia Bancaria en cuanto a las obligaciones de suministro de
    información al mercado de valores;
-   Incumplir las normas sobre información privilegiada, o utilizar o divulgar
    indebidamente información sujeta a reserva;
-   Incumplir las disposiciones sobre conflictos de interés; incumplir los deberes
    profesionales que les correspondan a quienes participen en el mercado en
    cualquiera de sus actividades; incumplir los deberes o las obligaciones frente al
    mercado, respecto de los accionistas de sociedades inscritas, incluidos los
    minoritarios, o respecto de los inversionistas; incumplir los deberes o las
    obligaciones que impongan la ley o las normas que la desarrollen o complementen,
    frente a quienes confieran encargos a intermediarios de valores o frente a aquellos
    en cuyo nombre se administren valores o fondos de valores, fondos de inversión,
    fondos mutuos de inversión.
    Estas infracciones serán aplicables a las instituciones sometidas a la inspección y
    vigilancia de la Superintendencia Bancaria, únicamente en lo que hace relación a su
    actuación en el mercado de valores;
-   No divulgar en forma veraz, oportuna, completa o suficiente información que
    pudiere afectar las decisiones de los accionistas en la respectiva asamblea o que,
    por su importancia, pudiera afectar la colocación de valores, su cotización en el
    mercado o la decisión de los inversionistas de vender, comprar o mantener dichos
    valores;
-   Admitir o permitir que determinado valor sea ofrecido o negociado en un sistema
    de negociación de valores sin estar previamente inscrito en el Registro Nacional de
    Valores y Emisores; suspender o excluir las negociaciones de determinado valor
    inscrito en un sistema de negociación de valores, sin causa justificada, o negociarlo
    en el mercado sin que exista alguna de las inscripciones en los registros que
    establece la presente ley;
-   Utilizar cualquier denominación o signo distintivo dirigido al público, o cualquier
    palabra o locución, inclusive en lengua extranjera, que pudiera engañar o confundir
    sobre la legitimación para desarrollar cualquier actividad propia del mercado de
    valores; incumplir lo previsto en esta ley o en cualquier norma que la desarrolle
    sobre la publicidad sobre valores o intermediarios;
-   Omitir el deber de informar sobre participaciones de capital y sobre movimientos de
    compra, venta o disposición de acciones, o incumplir cualquier otro deber de
    información a las autoridades, al mercado o a los inversionistas, incluyendo los
    inversionistas potenciales, o los deberes especiales de información que establezcan
    las normas aplicables;
-   Realizar una oferta pública en cualquiera de sus modalidades, con violación de las
    normas aplicables, o no realizarla cuando las autoridades así lo requieran;
-   Incumplir las normas sobre autorregulación, así como las dictadas en ejercicio de la
    función de autorregulación;
-   Violar las normas relacionadas con la separación patrimonial entre los activos
    propios y los de terceros o dar a los activos de terceros un uso diferente del
    permitido.
-   Esta infracción únicamente será aplicable a las personas sujetas a la inspección y
    vigilancia permanente de la Superintendencia de Valores;
-   Realizar declaraciones o divulgar informaciones falsas, engañosas, inexactas o
    incompletas o expedir comunicaciones o certificaciones falsas o inexactas sobre los
    valores depositados en los depósitos centralizados de valores;
-   Incumplir los deberes legales o contractuales que correspondan a quienes
    administren fondos de valores, fondos de inversión y fondos mutuos de inversión.
-   Acceder fraudulenta o abusivamente o sin autorización a los sistemas de registro o
    de negociación de valores;
-   Autorizar actos, ejecutarlos, cohonestarlos, o no evitarlos debiendo hacerlo, en
    contra de lo dispuesto en la presente ley o las normas que la desarrollen, o las
    otras normas que regulen el mercado de valores;
-   No declarar oportunamente un impedimento o una inhabilidad relacionada con el
    ejercicio de actividades en el mercado de valores;
-   Incumplir el régimen establecido en los artículos 102 a 107 del Estatuto Orgánico
    del Sistema Financiero y en las normas del mercado de valores que los desarrollen,
    modifiquen o adicionen, en concordancia con lo dispuesto en el artículo 39 de la
    Ley 190 de 1995 o cualquier norma relacionada con la prevención y control de
    actividades delictivas a través del mercado de valores.
    Esta infracción únicamente será aplicable a las personas sujetas a la inspección y
    vigilancia permanente de la Superintendencia de Valores, sin perjuicio del ejercicio
    de las facultades de la Superintendencia Bancaria en materia de prevención y
    control de actividades delictivas;
-   Incumplir las normas sobre designación de defensor del cliente, miembros
    independientes de la junta directiva, oficial de cumplimiento o miembros del comité
    de auditoria, contralor normativo; no efectuar las apropiaciones necesarias para el
    suministro de los recursos humanos y técnicos que quienes ejercen los
    mencionados cargos requieran para su adecuado desempeño o no proveer la
    información que los mismos necesiten para el ejercicio de sus funciones. Para
    quienes actúen como defensor del cliente, miembros de junta directiva, oficial de
    cumplimiento, miembros del comité de auditoria y contralor normativo incumplir
    con los deberes y obligaciones establecidos para el desarrollo de sus funciones.
    Esta infracción únicamente será aplicable a las personas sujetas a la inspección y
    vigilancia permanente de la Superintendencia Financiera y a los emisores de
    valores sometidos a su control exclusivo;
-   Utilizar el nombre o las cuentas de terceros para el registro de operaciones en
    provecho de un intermediario, de sus funcionarios o de terceros;
-   Incumplir las normas relacionadas con capitales mínimos, niveles adecuados de
    patrimonio, márgenes de solvencia, posición propia, inversiones obligatorias,
    máximos y mínimos de inversión y demás controles de ley, por parte de las
    entidades sometidas a la inspección y vigilancia permanente de la Superintendencia
    de Valores;
-   Incumplir las disposiciones del Banco de la República por parte de las entidades
    sometidas a la inspección y vigilancia permanente de la Superintendencia de
    Valores;
-   Infringir las reglas contenidas en la presente ley, las normas que se expidan con
    base en la misma, cualquiera de las normas que regulen el mercado de valores o
    los reglamentos aprobados por la Superintendencia de Valores.
9.1. Régimen disciplinario


         9.1.1. Principios que orientan la actividad Sancionatoria de la
          Superintendencia Financiera (Artículo 51 Ley 964 de 2005)

La facultad sancionatoria administrativa de la Superintendencia Financiera se orienta y
ejerce de acuerdo con los siguientes principios:

-   Principio de proporcionalidad, según el cual la sanción deberá ser proporcional a la
    infracción;

-   Principio disuasorio de la sanción, según el cual la sanción buscará evitar que los
    participantes del mercado vulneren la norma que dio origen a la misma;

-   Principio de la revelación dirigida, de acuerdo con el cual la Superintendencia
    Financiera podrá determinar el momento en que divulgará al público determinada
    sanción, en los casos en los cuales la revelación de la misma pueda poner en riesgo
    la estabilidad del mercado;

-   Principio de contradicción, de acuerdo con el cual la Superintendencia Financiera
    tendrá en cuenta los descargos que hagan las personas a quienes se les formuló
    pliego de cargos y la contradicción de las pruebas allegadas regular y
    oportunamente al proceso administrativo sancionatorio.
9.1.4. Sanciones a Aplicar

Artículo 53 Ley 964 de 2005

Quien incurra en cualquiera de las infracciones descritas en el artículo 50 de la ley 964
estará sujeto a una o algunas de las siguientes sanciones, que serán impuestas por la
Superintendencia Financiera:

-   Amonestación;

-   Multa a favor del Tesoro Nacional;

-   Suspensión o inhabilitación hasta por cinco (5) años para realizar funciones de
    administración, dirección o control de las entidades sometidas a la inspección y
    vigilancia permanente de la Superintendencia de Valores;

-   Remoción de quienes ejercen funciones de administración, dirección o control o del
    revisor fiscal de las entidades sometidas a la inspección y vigilancia permanente de
    la Superintendencia de Valores;

-   Suspensión de la inscripción en cualquiera de los registros a que se refiere la
    presente ley. Esta podrá imponerse de forma que prevenga la realización de todo
    tipo de actividades o de manera limitada para algunas de ellas. Una vez vencido el
    término de la suspensión se restablecerá la respectiva inscripción con todos sus
    efectos;

-   Cancelación de la inscripción en cualquiera de los registros a que se refiere la
    presente ley. En este caso, le quedará prohibido al afectado inscribirse en alguno
    de los registros que componen el Sistema Integral de Información del Mercado de
    Valores - SIMEV. La correspondiente cancelación será de uno (1) a veinte (20)
    años. Una vez vencido el término de la cancelación deberá surtirse nuevamente el
    trámite de solicitud de inscripción en el respectivo registro;

-   Por los defectos en que incurran las entidades sometidas a la inspección y vigilancia
    permanente de la Superintendencia de Valores, respecto de niveles adecuados de
    patrimonio y márgenes de solvencia señalados en las disposiciones vigentes, la
    Superintendencia Financiera impondrá una multa por el equivalente al 3.5% del
    defecto patrimonial que presenten durante el respectivo período de control, sin
    exceder, respecto de cada incumplimiento, del 1.5% del patrimonio requerido para
    dar cumplimiento a dichas relaciones. Por los defectos o excesos respecto de los
    límites a la posición propia en moneda extranjera se impondrá una sanción
    pecuniaria a favor del Tesoro Nacional, proporcional a dicho exceso o defecto y a la
    utilidad que se pueda derivar de la violación de los límites mencionados, según lo
    determine la Junta Directiva del Banco de la República para los intermediarios del
    mercado cambiario.

Las sanciones previstas en el presente artículo podrán aplicarse simultáneamente,
siempre que su acumulación no pugne con su naturaleza.
Criterios para la graduación de las sanciones (Artículo 52 Ley 964 de 2005)

Las sanciones por las infracciones administrativas cometidas, se graduarán atendiendo
los siguientes criterios, en cuanto resulten aplicables:

-   La reiteración o reincidencia en la comisión de infracciones;

-   La resistencia, negativa u obstrucción frente a la acción investigadora, de
    supervisión o sancionatoria de la Superintendencia de Valores;

-   La renuencia o desacato a cumplir las órdenes impartidas por la Superintendencia
    de Valores;

-   La utilización de medios fraudulentos en la comisión de la infracción o la comisión
    de esta por interpuesta persona, ocultar la comisión de la misma o encubrir sus
    efectos;

-   El que la comisión de la infracción pudiera derivar en un lucro o aprovechamiento
    indebido, para sí o para un tercero;

-   El que la comisión de la infracción se realice por medio, con la participación, o en
    beneficio de personas sometidas a la inspección y vigilancia permanente de la
    Superintendencia de Valores, personas que realicen las actividades señaladas en el
    artículo 3° de la    ley 964 o sometidas a la inspección y vigilancia de la
    Superintendencia Bancaria, o de quienes las controlen, o de sus subordinadas;

-   La dimensión del daño o peligro a los intereses jurídicos tutelados por las normas
    del mercado de valores;

-   El grado de prudencia y diligencia con que se hayan atendido los deberes o se
    hayan aplicado las normas pertinentes;

-   La oportunidad en el reconocimiento o aceptación expresos que haga el investigado
    sobre la comisión de la infracción.

Los criterios antes mencionados serán aplicables simultáneamente cuando a ello haya
lugar.

Se entenderá que hay reiteración cuando se cometan dos o más infracciones entre las
cuales medie un período inferior a tres (3) años.

Registro de sanciones (Artículo 54 Ley 964 de 2005).

Las sanciones impuestas deberán ser inscritas en el respectivo registro a partir del
momento de su ejecutoria. El registro de la sanción se mantendrá por veinte (20)
años.

Prohibición (Artículo 57 Ley 964 de 2005)

Queda prohibido que las sanciones pecuniarias de carácter personal impuestas por la
Superintendencia Financiera sean pagadas directamente o por interpuesta persona por
la persona jurídica a la cual se encuentra vinculado el sancionado o por aquella a la
que se hubiere encontrado vinculado durante la ocurrencia, o con ocasión de los
respectivos hechos, así como por sus respectivas matrices o subordinadas.
9.2. Infracciones y conductas sancionables del mercado


                   9.2.1. Conductas sobre información privilegiada

 Información privilegiada (Art. 1.1.1.1 Resolución 1200 de 1995)

               Se considera información privilegiada aquella que está sujeta reserva
               así como la que no ha sido dada a conocer al público existiendo deber
               para ello.
Importante
               Así mismo, se entenderá que es privilegiada aquella información de
               carácter concreto que no ha sido dada a conocer del público y que de
               haberlo sido la habría tenido en cuenta un inversionista medianamente
               diligente y prudente al negociar los respectivos valores.

             9.2.2. Indebida administración de los conflictos de interés

 Conflicto de interés (Art. 1.1.1.1 Resolución 1200 de 1995)

               Se entiende por conflicto de interés la situación en virtud de la cual una
               persona en razón de su actividad se enfrenta a distintas alternativas de
               conducta con relación a intereses incompatibles, ninguno de los cuales
               puede privilegiar en atención a sus obligaciones legales o contractuales.
Importante
               Entre otras conductas, se considera que hay conflicto de interés cuando
               la situación llevaría a la escogencia entre:


               -   la   utilidad propia y la de un cliente, o
               -   la   de un tercero vinculado al agente y un cliente, o
               -   la   utilidad del fondo (de valores) que administra y la de otro cliente o
                   la   propia, o
               -   la   utilidad de una operación y la transparencia del mercado.

     Disposición común para Conflictos de interés e información privilegiada

 Articulo 26 Ley 795 de 2003:

 Dentro del giro de los negocios de las entidades vigiladas por la Superintendencia
 Bancaria, los directores, representantes legales, revisores fiscales y en general todo
 funcionario con acceso a información privilegiada tiene el deber legal de abstenerse de
 realizar cualquier operación que de lugar a conflictos de interés.

 La Superintendencia Bancaria impondrá las sanciones a que haya lugar cuando se
 realicen operaciones que den lugar a conflicto de interés, de conformidad con el
 régimen general sancionatorio de su competencia. Así mismo, podrá establecer
 mecanismos a través de los cuales se subsane la situación de conflicto de interés, si a
 ello hubiere lugar.
Adicionalmente, la Superintendencia Bancaria podrá calificar de manera general y
previa la existencia de tales conflictos respecto de cualquier institución vigilada.



     Principios orientadores en relación con los conceptos de información
                     privilegiada y de conflictos de interés

Art. 1.1.1.2 Resolución 1200 de 1995

-   Transparencia: Un mercado transparente es aquel en el cual es posible una
    apropiada formación de precios y toma de decisiones, como consecuencia de
    niveles adecuados de eficiencia, de competitividad y de flujos de información
    oportunos, suficientes y claros, entre los agentes que en el intervienen.

-   Reserva: Se entiende por tal el deber de abstenerse de revelar información que
    tiene el carácter de reservada.

-   Utilización adecuada de la información: Los agentes que intervienen en el mercado
    deben abstenerse de utilizar información privilegiada para si o para un tercero.

-   Lealtad: Se entiende por tal la obligación que tienen los agentes de obrar
    simultáneamente de manera íntegra, franca, fiel y objetiva, con relación a todas las
    personas que intervienen de cualquier manera en el mercado.

    Entre otras conductas, son expresión del principio de lealtad: (1) abstenerse de
    obrar frente a conflictos de interés; (2) abstenerse de dar información ficticia,
    incompleta o inexacta; (3) omitir conductas que puedan provocar por error la
    compra o venta de valores y (4) evitar participar bajo cualquier forma en
    operaciones no representativas del mercado.


-   Profesionalismo: Los intermediarios en el mercado de valores siempre con
    fundamento en información "seria, completa y objetiva", en los términos que para
    el efecto este Despacho dispuso en la circular externa No. 010 de 1991 deben, en
    función de las necesidades del cliente, suministrar su consejo para la mejor
    ejecución del encargo.

-   Adecuación a la ley: Señala la exigencia de dar apropiado cumplimiento a todas las
    disposiciones legales, en especial a los deberes de información en ellas contenidos,
    subrayándose la importancia de comunicar al cliente cualquier circunstancia
    sobreviniente que pudiera modificar su voluntad contractual.
9.2.8. Conductas delictivas que van ligadas a la operación en el mercado de
                                   valores

               9.2.8.1. Lavado de activos en el mercado de valores

El que adquiera, resguarde, invierta, transporte, transforme, custodie o administre
bienes que tengan su origen mediato o inmediato en actividades de tráfico de
migrantes, trata de personas, extorsión, enriquecimiento ilícito, secuestro extorsivo,
rebelión, tráfico de armas, financiación del terrorismo y administración de recursos
relacionados con actividades terroristas, tráfico de drogas tóxicas, estupefacientes o
sustancias sicotrópicas, delitos contra el sistema financiero, delitos contra la
administración pública, o vinculados con el producto de delitos ejecutados bajo
concierto para delinquir, o les dé a los bienes provenientes de dichas actividades
apariencia de legalidad o los legalice, oculte o encubra la verdadera naturaleza, origen,
ubicación, destino, movimiento o derecho sobre tales bienes o realice cualquier otro
acto para ocultar o encubrir su origen ilícito, incurrirá por esa sola conducta, en prisión
de ocho (8) a veintidós (22) años y multa de seiscientos cincuenta (650) a cincuenta
mil (50.000) salarios mínimos legales vigentes.

La misma pena se aplicará cuando las conductas descritas en el inciso anterior se
realicen sobre bienes cuya extinción de dominio haya sido declarada.

El lavado de activos será punible aun cuando las actividades de que provinieren los
bienes, o los actos penados en los apartados anteriores, se hubiesen realizado, total o
parcialmente, en el extranjero.

Las penas privativas de la libertad previstas en el presente artículo se aumentarán de
una tercera parte a la mitad cuando para la realización de las conductas se efectuaren
operaciones de cambio o de comercio exterior, o se introdujeren mercancías al
territorio nacional.

El aumento de pena previsto en el inciso anterior, también se aplicará cuando se
introdujeren mercancías de contrabando al territorio nacional.

     9.2.8.2. Manipulación fraudulenta de especies inscritas en el Registro
       Nacional de Valores e Intermediarios (Articulo 317 Código Penal)

El que realice transacciones, con la intención de producir una apariencia de mayor
liquidez respecto de determinada acción, valor o instrumento inscritos en el Registro
Nacional de Valores e Intermediarios o efectúe maniobras fraudulentas con la intención
de alterar la cotización de los mismos incurrirá en prisión de dos (2) a seis (6) años y
multa hasta de cincuenta mil (50.000) salarios mínimos legales mensuales vigentes.

La pena se aumentará hasta en la mitad si, como consecuencia de la conducta
anterior, se produjere el resultado previsto.

                      9.2.8.3. Uso de información privilegiada

Se considera información privilegiada aquella que está sujeta reserva así como la que
no ha sido dada a conocer al público existiendo deber para ello. Así mismo, de
conformidad con el artículo 75 de la ley 45 de 1990 y sin perjuicio de lo dispuesto en el
artículo 27 de la ley 190 de 1995, se entenderá que es privilegiada aquella información
de carácter concreto que no ha sido dada a conocer del público y que de haberlo sido
la habría tenido en cuenta un inversionista medianamente diligente y prudente al
negociar los respectivos valores.

              9.2.8.4. Pánico económico (Articulo 302 Código Penal)

El que divulgue al público o reproduzca en un medio o en un sistema de comunicación
público información falsa o inexacta que pueda afectar la confianza de los clientes,
usuarios, inversionistas o accionistas de una institución vigilada o controlada por la
Superintendencia Bancaria o por la Superintendencia Financiera en un Fondo de
Valores, o cualquier otro esquema de inversión colectiva legalmente constituido
incurrirá, por ese solo hecho, en prisión de dos (2) a ocho (8) años y multa de
cincuenta (50) a quinientos (500) salarios mínimos legales mensuales vigentes.

En las mismas penas incurrirá el que utilice iguales medios con el fin de provocar o
estimular el retiro del país de capitales nacionales o extranjeros o la desvinculación
colectiva de personal que labore en empresa industrial, agropecuaria o de servicios.

La pena se aumentará hasta en la mitad, si como consecuencia de las conductas
anteriores se produjere alguno de los resultados previstos.

                    9.2.8.5. Estafa (Articulo 246 Código Penal)

El que obtenga provecho ilícito para sí o para un tercero, con perjuicio ajeno,
induciendo o manteniendo a otro en error por medio de artificios o engaños, incurrirá
en prisión de dos (2) a ocho (8) años y multa de cincuenta (50) a mil (1.000) salarios
mínimos legales mensuales vigentes.

En la misma pena incurrirá el que en lotería, rifa o juego, obtenga provecho para sí o
para otros, valiéndose de cualquier medio fraudulento para asegurar un determinado
resultado.

La pena será de prisión de uno (1) a dos (2) años y multa hasta de diez (10) salarios
mínimos legales mensuales vigentes, cuando la cuantía no exceda de diez (10) salarios
mínimos legales mensuales vigentes.

La pena prevista se aumentará de cuatro (4) a ocho (8) años cuando:

-   El medio fraudulento utilizado tenga relación con vivienda de interés social.
-   El provecho ilícito se obtenga por quien sin ser partícipe de un delito de secuestro o
    extorsión, con ocasión del mismo, induzca o mantenga a otro en error.
-   Se invoquen influencias reales o simuladas con el pretexto o con el fin de obtener
    de un servidor público un beneficio en asunto que éste se encuentre conociendo o
    haya de conocer

             9.2.8.6. Abuso de confianza (Articulo 249 Código Penal)
El que se apropie en provecho suyo o de un tercero, de cosa mueble ajena, que se le
haya confiado o entregado por un título no traslativo de dominio, incurrirá en prisión
de uno (1) a cuatro (4) años y multa de diez (10) a doscientos (200) salarios mínimos
legales mensuales vigentes.

La pena será de prisión de uno (1) a dos (2) años y multa hasta de diez (10) salarios
mínimos legales mensuales vigentes, cuando la cuantía no exceda de diez (10) salarios
mínimos legales mensuales vigentes.

Si no hubiere apropiación sino uso indebido de la cosa con perjuicio de tercero, la pena
se reducirá en la mitad.

Abuso de confianza calificado.

Las pena será prisión de tres (3) a seis (6) años, y multa de treinta (30) a quinientos
(500) salarios mínimos legales mensuales vigentes si la conducta se cometiere:

-   Abusando de funciones discernidas, reconocidas o confiadas por autoridad pública.
-   En caso de depósito necesario.
-   Sobre bienes pertenecientes a empresas o instituciones en que el Estado tenga la
    totalidad o la mayor parte, o recibidos a cualquier título de éste.
-   Sobre bienes pertenecientes a asociaciones profesionales, cívicas, sindicales,
    comunitarias, juveniles, benéficas o de utilidad común no gubernamentales.



        9.2.9. Prevención de lavado de activos en el mercado de valores
                           Circular Externa 007 de 1996

El lavado de activos y la financiación del terrorismo representan una gran amenaza
para la estabilidad del sistema financiero y la integridad de los mercados por su
carácter global y las redes utilizadas para el manejo de tales recursos. Tal
circunstancia destaca la importancia y urgencia de combatirlos, resultando esencial el
papel que para tal propósito deben desempeñar las entidades sometidas a la
inspección y vigilancia de la Superintendencia Financiera de Colombia (en adelante las
entidades vigiladas) y el supervisor financiero.

Conciente de ello y continuando con el enfoque actual de supervisión, la
Superintendencia Financiera imparte instrucciones a través de las cuales se busca que
las entidades vigiladas implementen un Sistema de Administración del Riesgo de
Lavado de Activos y de la Financiación del Terrorismo (Sarlaft) con el fin de prevenir
que las mismas sean utilizadas para dar apariencia de legalidad a activos provenientes
de actividades delictivas o para la canalización de recursos hacia la realización de
actividades terroristas.

Para Sarlaft es cliente toda persona natural o jurídica con la cual la entidad establece y
mantiene una relación contractual o legal para el suministro de cualquier producto
propio de su actividad.

Definición del Riesgo de Lavado de Activos y de la Financiación del Terrorismo
Se entiende por riesgo de LA/FT la posibilidad de pérdida o daño que
               puede sufrir una entidad vigilada por su propensión a ser utilizada
               directamente o a través de sus operaciones como instrumento para el
Importante     lavado de activos y/o canalización de recursos hacia la realización de
               actividades terroristas, o cuando se pretenda el ocultamiento de activos
               provenientes de dichas actividades. El riesgo de LA/FT se materializa a
               través de los riesgos asociados, estos son: el legal, reputacional,
               operativo y de contagio, a los que se expone la entidad, con el
               consecuente efecto económico negativo que ello puede representar para
               su estabilidad financiera cuando es utilizada para tales actividades.

 El SARLAFT debe abarcar todas las actividades que realizan las entidades vigiladas en
 desarrollo de su objeto social principal y deberá prever además procedimientos y
 metodologías para que las entidades se protejan de ser utilizadas en forma directa, es
 decir a través de sus accionistas, administradores y vinculados como instrumento para
 el lavado de activos y/o canalización de recursos hacia la realización de actividades
 terroristas, o cuando se pretenda el ocultamiento de activos provenientes de dichas
 actividades.

 Etapas del SARLAFT

 El SARLAFT que implementen las entidades vigiladas debe comprender como mínimo
 las siguientes etapas:

 -   Identificación,
 -   Medición o evaluación,
 -   Control, y
 -   Monitoreo.

 Las entidades deben adoptar mecanismos que les permitan como mínimo:

 -   Conocer al cliente actual y potencial,
 -   Conocer el mercado,
 -   Identificar y analizar las operaciones inusuales,
 -   Determinar y reportar las operaciones sospechosas


                        Requerimientos a los nuevos clientes

 Mecanismos para lograr el Conocimiento del cliente

 El SARLAFT debe contar con procedimientos para obtener un conocimiento efectivo,
 eficiente y oportuno de todos los clientes actuales y potenciales, así como para
 verificar la información y los soportes de la misma. El conocimiento del cliente implica
 conocer de manera permanente y actualizada, cuando menos, los siguientes datos:

 -   Identificación. Supone el conocimiento y verificación de todos los datos exigidos en
     el formulario que permiten individualizar plenamente la persona natural o jurídica
     que se pretende vincular. Tratándose de la vinculación de personas jurídicas, el
     conocimiento del cliente supone, además de lo dispuesto en el formulario, conocer
la estructura de su propiedad, es decir, la identidad de los accionistas o asociados
      que tengan directa o indirectamente más del 5% de su capital social, aporte o
      participación en la entidad.
-     Actividad económica.
-     Características, montos y procedencia de sus ingresos y egresos.
-     Respecto de clientes vigentes, las características y montos de sus transacciones y
      operaciones.

Las metodologías para conocer al cliente deben permitir a las entidades cuando
menos:

-     Recaudar la información que le permita comparar las características de sus
      transacciones con las de su actividad económica.
-     Monitorear continuamente las operaciones de los clientes.
-     Contar con elementos de juicio que permitan analizar las transacciones inusuales
      de esos clientes y determinar la existencia de operaciones sospechosas.

Para estos efectos, las entidades deben diseñar y adoptar formularios de solicitud de
vinculación de clientes que contengan cuando menos la información que a continuación
se indica:

PN: Vinculación de persona natural                PJ: Vinculación de persona jurídica
                                          Descripción                                          PN   PJ
    Nombre y apellidos completos o Razón Social.                                               X    X
    Personas Nacionales: Número de identificación: NIT, registro civil de nacimiento,
                                                                                               X    X
    cédula de ciudadanía y tarjeta de identidad.
    Personas Extranjeras: Número de identificación: Cédula de extranjería, pasaporte
    vigente para titulares de visa de turista o visitante u otra clase de visa con vigencia
    inferior a tres (3) meses, o carné expedido por la Dirección de Protocolo del Ministerio
                                                                                               X
    de Relaciones Exteriores para titulares de Visas Preferenciales (diplomático, consular,
    de servicio, de organismos internacionales o administrativo, según el caso, y de
    acuerdo con las normas migratorias vigentes).
    Nacionales turistas de los países miembros de la Comunidad Andina de Naciones.
    Número de identificación: Documento de identificación válido y vigente en el país          X
    emisor con el cual ingresó a Colombia.
    Nombre y apellidos completos del representante, apoderado y número de
                                                                                               X    X
    identificación.
    Dirección y teléfono del representante.                                                         X
    Lugar y fecha de nacimiento.                                                               X
    Dirección y teléfono residencia.                                                           X
    Ocupación, oficio o profesión.                                                             X
    Descripción actividad: - Independiente, dependiente, cargo que ocupa.
     - Actividad económica principal: comercial, industrial, transporte, construcción,         X    X
    agroindustria, servicios financieros, etc., acorde con lo establecido en el código
    internacional CIIU.
Nombre, dirección, fax y teléfono de la oficina, empresa o negocio donde trabaja si
 aplica.
                                                                                            X       X
 Dirección, teléfono, fax y ciudad de la oficina principal y de la sucursal o agencia que
 actúe como cliente.
 Identificación de los accionistas o asociados que tengan directa o indirectamente más
                                                                                                    X
 del 5% del capital social, aporte o participación.
 Tipo de empresa: privada, pública, mixta.                                                          X
 Declaración de origen de los bienes y/o fondos, según el caso (puede ser un anexo).        X       X
 Ingresos y egresos mensuales.                                                              X       X
 Detalle de otros ingresos, ingresos no operacionales u originados en
                                                                                            X       X
 actividades diferentes a la principal.
 Total activos y pasivos.                                                                   X       X
 En el caso de fiducia, la clase de recursos e identificación del bien que se entrega.      X       X
 Autorización para consulta y reporte a las centrales de riesgo.                            X       X
 Manifestación sobre la realización de actividades en moneda extranjera.                    X       X
 Firma y huella del solicitante.                                                            X       X
 Fecha de diligenciamiento.                                                                 X       X


Si la actividad del potencial cliente involucra transacciones en moneda extranjera, el formulario
debe contener espacios para recolectar la siguiente información:

                                       Descripción                                          PN   PJ
El tipo de operaciones en moneda extranjera que normalmente realiza.                        X       X
Productos financieros que posea en moneda extranjera especificando como mínimo:
                                                                                            X       X
Tipo de producto, identificación del producto, entidad, monto, ciudad, país y moneda.




El SARLAFT debe prever procedimientos más exigentes de vinculación de clientes y de
monitoreo de operaciones de personas nacionales o extranjeras que por su perfil o por
las funciones que desempeñan pueden exponer en mayor grado a la entidad al riesgo
de LA/FT, tales como: personas que por razón de su cargo manejan recursos públicos,
detentan algún grado de poder público o gozan de reconocimiento público. En tal
sentido, el SARLAFT debe contener mecanismos efectivos, eficientes y oportunos que
permitan identificar los casos de clientes que responden a tales perfiles, así como
procedimientos de control y monitoreo más exigentes respecto de las operaciones que
realizan.

                            Operaciones sospechosas e inusuales

Identificación y análisis de operaciones inusuales

El SARLAFT debe permitir a las entidades establecer cuándo una operación se
considera como inusual. Para ello debe contar con metodologías, modelos e
indicadores cualitativos y/o cuantitativos de reconocido valor técnico para la oportuna
detección de las operaciones inusuales.

Se consideran operaciones inusuales aquellas transacciones que cumplen, cuando
menos con las siguientes características:

-   No guardan relación con la actividad económica o se salen de los parámetros
    adicionales fijados por la entidad y,
-   Respecto de las cuales la entidad no ha encontrado explicación o justificación que
    se considere razonable.

En el caso de identificación y análisis de las operaciones de usuarios, las entidades
deberán determinar cuáles de éstas resultan relevantes, teniendo en cuenta el riesgo
al que exponen a la entidad y basados en los criterios previamente establecidos por las
mismas.


Las entidades deben dejar constancia de cada una de las operaciones inusuales
detectadas, así como del responsable o responsables de su análisis y los resultados del
mismo.
Determinación y reporte de operaciones sospechosas

La confrontación de las operaciones detectadas como inusuales, con la información
acerca de los clientes o usuarios y de los mercados, debe permitir, conforme a las
razones objetivas establecidas por la entidad, identificar si una operación es o no
sospechosa y reportarlo de forma oportuna y eficiente a la UIAF.

Los procedimientos de detección y reporte de operaciones sospechosas deben tener en
cuenta que las entidades están en la obligación de informar a las autoridades
competentes de manera inmediata y eficiente sobre cada operación de este tipo que
conozcan.

Instrumentos del Sarlaft

Para que los mecanismos adoptados por las entidades operen de manera efectiva,
eficiente y oportuna, el SARLAFT deberá contar como mínimo con los siguientes
instrumentos:

-   Señales de alerta,
-   Segmentación de los factores de riesgo en relación al mercado,
-   Seguimiento de operaciones,
-   Consolidación electrónica de operaciones.

Señales de alerta o alertas tempranas

Son los hechos, situaciones, eventos, cuantías, indicadores cuantitativos y cualitativos,
razones financieras y demás información que la entidad determine como relevante, a
partir de los cuales se puede inferir oportuna y/o prospectivamente la posible
existencia de un hecho o situación que escapa a lo que la entidad, en el desarrollo del
SARLAFT, ha determinado como normal.
Estas señales deben considerar cada uno de los factores de riesgo y las características
de sus operaciones, así como cualquier otro criterio que a juicio de la entidad resulte
adecuado.

Seguimiento de operaciones

Las entidades deben estar en capacidad de hacer seguimiento a las operaciones que
realicen sus clientes y usuarios a través de los demás factores de riesgo.

Para dar cumplimiento a lo anterior las entidades deben como mínimo:
- Realizar seguimiento a las operaciones con una frecuencia acorde a la evaluación
   de riesgo de los factores de riesgo involucrados en las operaciones
- Monitorear las operaciones realizadas en cada uno de los segmentos de los factores
   de riesgo.

En el caso del seguimiento de operaciones de usuarios, las entidades deberán
determinar cuáles de éstas resultan relevantes, teniendo en cuenta el riesgo al que
exponen a la entidad y basados en los criterios previamente establecidos por las
mismas.


Reporte de operaciones sospechosas (ROS)

Corresponde a las entidades reportar a la UIAF en forma inmediata las operaciones que
determinen como sospechosas. Así mismo, las entidades deberán reportar las
operaciones intentadas o rechazadas que contengan características que les otorguen el
carácter de sospechosas. Los reportes sobre operaciones sospechosas deben ajustarse
a los criterios objetivos establecidos por la entidad.

En estos casos no se requiere que la entidad tenga certeza de que se trata de una
actividad delictiva, ni identificar el tipo penal o que los recursos involucrados provienen
de tales actividades.

En el evento en que durante el respectivo mes, las entidades no hayan determinado la
existencia de operaciones sospechosas, deben informar este hecho a la citada Unidad,
dentro de los diez (10) primeros días del mes siguiente.

En el caso de almacenes generales de depósito, los procedimientos de determinación
de operaciones sospechosas también deben versar sobre aquellas sustancias
importadas y/o almacenadas en la entidad.

De acuerdo con lo consagrado en el artículo 42 de la Ley 190 de 1995, el reporte de
operaciones sospechosas no dará lugar a ningún tipo de responsabilidad para la
persona jurídica informante, ni para los directivos o empleados de la entidad que
hayan participado en su detección y/o reporte.
MARCO GENERAL DE AUTORREGULACIÓN
                  II. Marco General de
Qué es la autorregulación?
                                                        Autorregulación



                       1. Razones que justifican la autorregulación10


El Gobierno, mediante la Ley de Mercado de Valores o Ley 964, determinó que los
agentes que realicen actividad de intermediación de valores deben contar con sistemas
de autorregulación a partir del ocho de julio de 2006. Así mismo, estableció que los
órganos autorreguladores deben ser desarrollados por el sector privado, siendo las
autoridades quienes dicten los parámetros y reglas de juego para su funcionamiento.

La Autorregulación no reviste el ejercicio de una función pública, sin embargo, estará
supervisada por el Estado.

Bajo este esquema, la autorregulación es concebida por el gobierno como una
actividad complementaria y no sustituta de las autoridades de supervisión, con el fin
de preservar la estabilidad del mercado, dar mayor protección a los inversionistas y
propender por la estabilidad sistémica en el mercado de valores colombiano.

Sin duda, se trata de una excelente herramienta para superar las imperfecciones del
mercado, elevar los estándares y fomentar el desarrollo y la competencia del mercado
de valores.

De otra parte, no hay que perder de vista que un elemento primordial para el
desarrollo y la profundización del mercado de valores tiene que ver con la generación
de confianza en el propio mercado. Parte de ésta se fundamenta en la existencia en
una normatividad adecuada y la capacidad, tanto del ente supervisor como del propio
sector privado, para hacerla cumplir. En ese sentido, la autorregulación es una
respuesta natural y eficiente a la intervención del Estado en el mercado financiero.

Si bien es cierto que esta disposición del gobierno generará importantes cambios en
las actividades desarrolladas por los intermediarios del mercado de valores en
Colombia, en opinión de la Asociación Bancaria su puesta en marcha debería consultar
los estándares internacionales, las recomendaciones académicas y técnicas en la
materia y, fundamentalmente, reconocer la realidad de nuestro mercado.




10
     http://www.asobancaria.com/upload/docs/docPub3070_1.pdf
2. Concepto y objeto de la Autorregulación

 La Autorregulación es la posibilidad que tiene un conjunto de personas o entidades con
 intereses comunes, de emitir reglas de conducta en su actividad en el mercado de
 valores, velar por su cumplimiento mediante la supervisión de las mismas y sancionar
 a quienes las incumplan.

 La autorregulación en el mercado de valores tiene un origen privado y se fundamenta
 en el desarrollo de la autonomía de la voluntad privada.

               Se define específicamente como un conjunto de reglas dirigidas al
Importante     establecimiento de estándares cualitativos al interior de un sector
               específico de la economía. Es decir, la adopción de algunas pautas
               acordadas previamente por los propios agentes del mercado, que
               determinan los lineamientos y estándares en su funcionamiento.

 Al mismo tiempo, la autorregulación se ejerce dentro de un marco legal y es una
 actividad supervisada por el Estado.

 Es un elemento esencial para el desarrollo y la transparencia del mercado de valores.

 La existencia de entidades de autorregulación brinda mecanismos adicionales al
 mercado, que permiten:
 - Profesionalizar la actividad
 - Establecer las reglas que gobernarán sus relaciones
 - Establecer los mecanismos requeridos para verificar el cumplimiento de las
    disposiciones legales y reglamentarias de los participantes en el mercado
 - Su carácter no reviste el ejercicio de una función pública.

 Algunas ventajas de la Autorregulación son:

 -   Experiencia
 -   Conocimiento técnico
 -   Facilidad y flexibilidad para adaptarse a los nuevos desarrollos del mercado de
     valores
 -   Mayores posibilidades de inversión de recursos en infraestructura física y humana

 En desarrollo de la actividad autorregulatoria, es necesario desarrollar:

 -   Normas internas eficientes
 -   Estándares de la industria
 -   Programas de monitoreo del mercado
 -   Programas de vigilancia y autodisciplina que aseguran el adecuado funcionamiento
     del mismo
3. Sujetos susceptibles a ser autorregulados: de carácter obligatorio y de
                                 carácter voluntario

               Quienes realicen actividades de intermediación de valores están
Importante
               obligados a autorregularse. Estas obligaciones deberán atenderse a
               través de cuerpos especializados para tal fin, como es el caso actual del
               AMV.

 Deberes y obligaciones generales de los sujetos que deben autorregularse

 En el desarrollo de la actividad de intermediación de valores, los sujetos de
 autorregulación deberán observar en todo momento los siguientes deberes, sin
 perjuicio de los demás establecidos en este Reglamento y en la normatividad
 aplicable:

 -   La conducción de los negocios con lealtad, claridad, precisión, probidad comercial,
     seriedad y cumplimiento, en el mejor interés de la integridad del mercado y de las
     personas que participan en él.

 -   La observancia de la debida diligencia en la recepción y ejecución de órdenes de
     compra y venta de valores, y en la celebración de operaciones de compraventa de
     valores con clientes;

 -   Evitar situaciones de conflictos de interés o cumplir con los mecanismos o
     procedimientos establecidos para su administración,

 -   Asegurar un tratamiento equitativo a los clientes y demás participantes del
     mercado; y

 -   Abstenerse de realizar operaciones, directamente o por interpuesta persona,
     utilizando información privilegiada, suministrar tal información a terceros o
     recomendar la realización de operaciones con fundamento en dicha información.

 -   Los sujetos de autorregulación mantendrán un mercado de valores cimentado
     sobre bases de libre y leal competencia.

 En el desarrollo de la actividad de intermediación de valores, los sujetos de
 autorregulación deberán observar en todo momento las siguientes obligaciones, sin
 perjuicio de los demás establecidos en este Reglamento y en la normatividad
 aplicable:

 -   Capacitar a las personas naturales vinculadas a los miembros y propender por su
     profesionalismo;
 -   Obtener y suministrar a los clientes la información relevante para la realización de
     transacciones;
 -   Entregar oportunamente la documentación de los negocios realizados a los
     clientes;
Admisión en un Organismo de Autorregulación

 El organismo de autorregulación podrá negar la calidad de miembro a personas que no
 reúnan los estándares de idoneidad financiera o capacidad para operar o los
 estándares de experiencia, capacidad, entrenamiento que hayan sido debidamente
 establecidos por dicho organismo.

 El organismo de autorregulación verificará las condiciones de idoneidad, trayectoria y
 carácter de sus miembros y podrá requerir que los funcionarios de los mismos estén
 registrados en dicho organismo.

 Admisión de asociados autorregulados voluntariamente

 Quienes deseen autorregularse de manera voluntaria no requerirán acreditar su
 registro como intermediarios en el mercado de valores, y deberán certificar que no se
 encuentran llevando a cabo actividades que tipifiquen intermediación de valores.

               Los asociados autorregulados voluntariamente tendrán los mismos
Importante
               derechos, obligaciones y limitaciones, señalados para los miembros en
               la normatividad aplicable, lo cual se entenderá aceptado por éstos
               mediante su solicitud de admisión.

 Por lo anterior, cuando quiera que se utilicen las expresiones “miembro”,
 “intermediario”, “intermediario de valores”, persona natural vinculada, o cualquiera
 otra que haga referencia a las personas sobre las cuales tiene competencia AMV, se
 entenderá que dichas expresiones incluyen a los asociados autorregulados
 voluntariamente y a sus personas naturales vinculadas.

 Dichos asociados estarán sujetos al cumplimiento de las obligaciones impuestas a
 quienes realizan actividades de intermediación, en relación con su actuación en
 sistemas transaccionales o de registro, y en consecuencia, cuando quiera que la
 normatividad aplicable se refiera a actividades de intermediación, se entenderá que
 dentro de dichas actividades queda comprendida la actuación en los mencionados
 sistemas por parte de aquellos.
4. Funciones de la autorregulación

 La autorregulación comprende el ejercicio de las siguientes funciones:

 -   Función normativa: Consistente en la adopción de normas para asegurar el correcto
     funcionamiento de la actividad de intermediación;
 -   Función de supervisión: Consistente en la verificación del cumplimiento de las
     normas del mercado de valores y de los reglamentos de autorregulación;
 -   Función disciplinaria: Consistente en la imposición de sanciones por el
     incumplimiento de las normas del mercado de valores y de los reglamentos de
     autorregulación.

  Función Normativa

               AMV cumplirá la función normativa mediante la expedición de
               reglamentos de autorregulación, a través de los cuales deberán
               adoptarse las normas de conducta de los sujetos de autorregulación,
Importante     definición de sanos usos, prácticas, aspectos éticos, conflictos de interés
               y en general, todas aquellas reglas dirigidas a la protección del
               inversionista, a la integridad del mercado de valores, relacionadas con
               la actividad de intermediación de valores.

 Tales reglamentos contendrán como mínimo los siguientes temas:

 -   Normas que deben observar los miembros en el desarrollo de su actividad de
     intermediación en el mercado de valores;
 -   Desarrollo de las normas legales y reglamentarias que emitan las autoridades
     públicas, los administradores de mercados, que deban cumplir los miembros en el
     desarrollo de su actividad de intermediación de valores;
 -   Estándares de conducta para llevar a cabo la actividad de intermediación de
     valores;
 -   Obligaciones y deberes para con los clientes en desarrollo de la actividad de
     intermediación de valores;
 -   Procedimientos, condiciones y requisitos relacionados con la admisión de
     miembros y el registro de personas naturales vinculadas;
 -   Funcionamiento de los órganos administrativos y disciplinarios de AMV;
 -   Establecimiento de estándares y procedimientos para el desarrollo de las funciones
     de supervisión y disciplina;
 -   Procedimiento que debe seguirse para la investigación y sanción de los sujetos
     pasivos del proceso disciplinario;
 -   Aspectos relacionados con la prevención de la manipulación y el fraude en relación
     con la actividad de intermediación de valores;
 -   La forma, procedimientos, requisitos, y demás aspectos relacionados con el
     ejercicio de la función de certificación de las personas naturales que pretendan
     inscribirse en el Registro Nacional de Profesionales del Mercado de Valores;
 -   Las demás que sean necesarias de conformidad con la normatividad aplicable.
Función de Supervisión

                La función de supervisión consiste en la verificación del cumplimiento de
Importante      la normatividad aplicable por parte de los sujetos de autorregulación,
                mediante la realización de las actividades que se consideren apropiadas
                para cumplir con tal fin, como las siguientes:

 -   Seguimiento al comportamiento del mercado de valores y a las actividades de
     intermediación de los sujetos de autorregulación;
 -   Monitoreo y vigilancia de las transacciones realizadas en los diferentes sistemas de
     negociación en donde actúen los sujetos de autorregulación, así como las
     operaciones celebradas en el mercado mostrador que sean objeto de registro;
 -   Diseño y ejecución de visitas generales o selectivas a los sujetos de
     autorregulación, al igual que adelantar visitas especiales a dichos sujetos, en
     relación con sus actividades de intermediación en el mercado de valores;
 -   Requerimiento de información a los sujetos de autorregulación y a terceros, por
     cualquier medio, en relación con la celebración de operaciones en el mercado de
     valores y otras formas de intermediación en dicho mercado;
 -   Evaluación de las quejas presentadas por los sujetos de autorregulación, clientes
     de éstos y terceros y adelantar las averiguaciones necesarias;
 -   Diseño e implementación de sistemas de alertas para identificar operaciones
     irregulares celebradas o registradas en el mercado de valores;
 -   Celebración de planes de ajuste y desempeño con el fin de elevar los estándares
     de conducta y operación en el mercado de valores;
 -   Llevar a cabo una gestión de supervisión preventiva con el fin de evitar la
     ocurrencia de infracciones.

 Función Disciplinaria

                La función disciplinaria consiste en la investigación de hechos y
                conductas con el fin de determinar la responsabilidad por el
Importante
                incumplimiento de la normatividad aplicable, así como el juzgamiento
                de las mismas, mediante la realización de las siguientes actividades:

 -   Instrucción de procesos disciplinarios, incluyendo entre otros, la solicitud formal de
     explicaciones, el decreto, práctica y recaudo de pruebas, la evaluación de las
     explicaciones y la formulación de los cargos;
 -   Adelantar las investigaciones que se requieran, en relación con las actividades de
     intermediación por parte de los sujetos de autorregulación;
 -   Requerimiento de información a los sujetos de autorregulación y a terceros que
     sea necesarias en desarrollo de investigaciones y procesos disciplinarios;
 -   La negociación y suscripción de acuerdos de terminación anticipada;
 -   Las funciones de juzgamiento a cargo del Tribunal Disciplinario, mediante la
     imposición de las sanciones a que haya lugar;
 -   Todas las demás gestiones relacionadas con la iniciación, trámite y finalización de
     procesos disciplinarios, así como cualquier otra asociada con las actividades
     anteriormente referidas.

 En ejercicio de la función disciplinaria, se deberán establecer procedimientos e iniciar
 de oficio o a petición de parte acciones disciplinarias por el incumplimiento de los
 reglamentos de autorregulación y de las normas del mercado de valores, decidir sobre
las sanciones disciplinarias aplicables e informar a la Superintendencia sobre las
decisiones adoptadas en materia disciplinaria.

Quien ejerza funciones disciplinarias podrá decretar, practicar       y valorar pruebas,
determinar la posible responsabilidad disciplinaria de las personas   investigadas dentro
de un proceso disciplinario, imponer las sanciones disciplinarias     establecidas en los
reglamentos, garantizando en todo caso el derecho de defensa y el     debido proceso.

Las pruebas recaudadas por quien ejerza funciones disciplinarias podrán               ser
trasladadas a la Superintendencia en ejercicio de su facultad sancionatoria.
5. Tipo de organizaciones autorizadas por la Ley del Mercado de Valores para
                     actuar como organismos autorreguladores

Pueden actuar como organismos de autorregulación las siguientes entidades:

-     Organizaciones constituidas exclusivamente para tal fin.
-     Organizaciones gremiales o profesionales.
-     Las bolsas de valores.
-     Las Sociedades administradoras de sistemas de negociación.

Ninguna persona podrá ser beneficiario real de más del diez por ciento (10%) del
capital de un organismo de autorregulación.

Requisitos para     obtener   el   certificado   de   autorización   de   un   organismo   de
autorregulación

La Superintendencia Financiera de Colombia podrá otorgar permiso a un organismo
autorregulador cuando cumpla con los siguientes requisitos:
- Contar con por lo menos diez (10) miembros. Dicho número de miembros debe
- mantenerse de forma permanente por el organismo autorregulador;
- Disponer de los mecanismos adecuados para hacer cumplir por sus miembros y por
   las personas vinculadas con ellos las leyes y normas del mercado de valores, los
   reglamentos que la misma entidad expida y los reglamentos que expidan las bolsas
   de valores, las sociedades administradoras de sistemas de negociación y las
   entidades que administran sistemas de registro;
- Contar con un mecanismo de registro de las personas jurídicas y naturales que
   sean intermediarios de valores para que sean miembros del organismo
   autorregulador;
- Que sus reglamentos, en materia de administración y gobierno corporativo, se
   ajusten a lo previsto en el presente Decreto;
- Que los reglamentos del organismo autorregulador provean una adecuada
   distribución de los cobros, tarifas y otros pagos entre sus miembros;
- Que los reglamentos del organismo autorregulador estén diseñados para prevenir
   la manipulación y el fraude en el mercado, promover la coordinación y la
   cooperación con los organismos encargados de regular, hacer posible los procesos
   de compensación y liquidación, procesamiento de información y facilitar las
   transacciones, así como eliminar las barreras y crear las condiciones para la
   operación de mercados libres y abiertos a nivel nacional e internacional y, en
   general, proteger a los inversionistas y el interés público;
- Que se prevenga la discriminación entre los miembros, así como establecer reglas
   que eviten acuerdos y actuaciones que vulneren el espíritu y propósitos de la
   normativa del mercado de valores;
- En el caso de aquellos organismos autorreguladores que adelanten la función
   disciplinaria, que los reglamentos del organismo autorregulador provean la
   posibilidad de disciplinar y sancionar a sus miembros y personas naturales
   vinculados a éstos, de acuerdo con la normatividad del mercado de valores y sus
   propios reglamentos.
Para obtener el certificado de autorización, se observará el procedimiento establecido
 en el artículo 53 del Estatuto Orgánico del Sistema Financiero, con excepción del
 numeral 1, el cual deberá aplicarse atendiendo la naturaleza de este tipo de entidades.

 Órganos de los organismos de autorregulación constituidos exclusivamente para tal fin

 Los organismos de autorregulación constituidos exclusivamente para tal fin deberán
 tener una organización que contemple una asamblea de miembros, un consejo
 directivo y un presidente. Tratándose de las entidades que decidan desarrollar
 funciones disciplinarias, deberán contar, además, con un órgano disciplinario.

 Supervisión de los organismos de autorregulación

 Los organismos de autorregulación estarán sometidos a la inspección y vigilancia
 permanente de la Superintendencia Financiera de Colombia. Cuando la actividad de
 autorregulación se lleve a cabo por un área interna de una entidad autorizada que no
 sea vigilada por la Superintendencia Financiera de Colombia, la supervisión se
 circunscribirá a las labores de dicha área.

 La Superintendencia Financiera de Colombia velará porque los organismos
 autorreguladores lleven a cabo sus funciones de forma coordinada y cumplan con los
 criterios de autorregulación.

               En todo caso, con independencia de las labores de supervisión que
               desarrollan los organismos de autorregulación de forma coordinada con
Importante     la Superintendencia Financiera de Colombia, esta última no pierde
               competencia en materia de supervisión y sanción de los miembros de
               dicho organismo.

 La Superintendencia Financiera de Colombia ejercerá facultades de inspección, control
 y vigilancia respecto de los organismos de autorregulación y podrá sancionarlos por
 incumplimiento a la normatividad que rige su actividad conforme al régimen
 sancionatorio aplicable a las entidades vigiladas.
6. Proceso disciplinario ante AMV

 Cuando haya lugar a un proceso disciplinario, el organismo de autorregulación que
 ejerza las funciones disciplinarias, deberá formular los cargos, notificar al miembro y
 dar la oportunidad para ejercer el derecho de defensa. Igualmente, se deberá llevar
 una memoria del proceso.

 Todo proceso disciplinario deberá estar soportado por:

    - La conducta que el miembro y/o las personas vinculadas a este desarrollaron;
    - La norma del mercado de valores o del reglamento del autorregulador que
       específicamente incumplieron;
    - En caso de que exista, la sanción impuesta y la razón de la misma.


 Etapas del proceso disciplinario

 El proceso disciplinario del AMV tiene como finalidad determinar la responsabilidad por
 el incumplimiento de la normatividad aplicable.

 Los procesos disciplinarios estarán conformados por una etapa de investigación y una
 etapa de decisión.

               La etapa de investigación estará a cargo del Presidente del AMV y los
               funcionarios que dependan de éste y tendrá como finalidad examinar y
Importante     establecer los hechos o conductas, recaudar o practicar las pruebas
               pertinentes, archivar las investigaciones cuando no exista mérito para
               continuar con el trámite del proceso, o remitir el pliego de cargos al
               Tribunal Disciplinario con el propósito de que los hechos, conductas y las
               correspondientes pruebas sean puestas en su conocimiento.

               La etapa de decisión estará a cargo del Tribunal Disciplinario de AMV y
               tendrá como finalidad la determinación de la existencia o inexistencia de
               responsabilidad disciplinaria de las personas investigadas en el caso
               respectivo.
7. Principios que orientan la facultad sancionatoria de AMV

Para la imposición de las sanciones, se deberán observar los siguientes principios:

-   Principio de proporcionalidad, según el cual la sanción deberá ser proporcional a la
    infracción;


-   Principio disuasorio de la sanción, según el cual la sanción buscará evitar que los
    participantes del mercado vulneren la norma que dio origen a la misma;


-   Principio de la revelación dirigida, de acuerdo con el cual se podrá determinar el
    momento en que se divulgará al público determinada sanción, en los casos en los
    cuales la revelación de la misma pueda poner en riesgo la estabilidad del mercado;


-   Principio de contradicción, de acuerdo con el cual se tendrán en cuenta los
    descargos que hagan las personas a quienes se les formuló una solicitud formal de
    explicaciones y la contradicción de las pruebas allegadas regular y oportunamente
    al proceso disciplinario.

En todo caso el proceso disciplinario que adelanten los organismos de autorregulación
en ejercicio de su función disciplinaria, deberá observar los principios de oportunidad,
economía y celeridad, y se regirá exclusivamente por los principios y el procedimiento
contenidos en la presente ley y en las demás normas que la desarrollen.




             8. Sujetos pasivos de la facultad sancionatoria de AMV

Serán sujetos pasivos de los procesos disciplinarios los sujetos de autorregulación.

La calidad de sujeto pasivo del proceso disciplinario deriva de las condiciones que
tenga el investigado en el momento en que haya realizado las conductas y no de las
que tenga en el momento en que se lleve a cabo el proceso.

Las personas naturales que sean sujetos pasivos del proceso disciplinario serán
responsables disciplinariamente cuando participen de cualquier manera en los hechos
que constituyan un desconocimiento a las normas para cuya supervisión tiene
competencia AMV, sin perjuicio de la responsabilidad que le corresponda a la sociedad
a la cual están vinculados.
9. Clases de sanciones

Habrá lugar a la imposición de sanciones a los sujetos pasivos de los procesos
disciplinarios cuando éstos incurran en violación de la normatividad aplicable.

Podrán imponerse las siguientes sanciones:
              A las personas naturales:
                  - Amonestación
Importante
                  - Multa
                  - Suspensión
                  - Expulsión
              A las personas jurídicas:
                  - Amonestación
                  - Multa
                  - Expulsión

Multas

La cuantía máxima de las multas que podrán imponerse a las personas naturales será
de doscientos (200) salarios mínimos legales mensuales vigentes en Colombia al
momento de la imposición de la sanción. Para las personas jurídicas, la cuantía
máxima de las multas que podrán imponerse será de mil (1000) salarios mínimos
legales mensuales vigentes en Colombia al momento de la ocurrencia de los hechos.
Si el beneficio económico percibido por el sancionado en relación con los hechos
objeto de sanción es superior a los topes previstos en el inciso anterior, podrá
imponerse una multa superior a los topes antes mencionados, hasta concurrencia del
doble del monto del beneficio económico percibido.

Suspensión

La sanción de suspensión no podrá ser inferior a un (1) día hábil ni superior a tres (3)
años.
La persona que se encuentre suspendida no podrá realizar, directa o indirectamente,
intermediación en el mercado de valores, ni actividades relacionadas, ni actuar como
persona vinculada de un miembro. No obstante estará sometida a todas las
obligaciones legales y reglamentarias que no estén en contradicción con la suspensión
y a la competencia de AMV.
La suspensión se hará efectiva a partir del día hábil siguiente a aquel en que quede en
firme la decisión respectiva.

Expulsión

La expulsión conlleva la pérdida de la calidad de miembro o asociado autorregulado
voluntariamente por AMV. En este caso, será cancelada su inscripción como miembro
o asociado autorregulado voluntariamente y no podrá realizar actividades de
intermediación en el mercado de valores. Cuando la sanción recaiga sobre una
persona natural, ésta no podrá actuar como persona natural vinculada a un miembro,
ni podrá realizar, directa o indirectamente, intermediación en el mercado de valores,
ni actividades relacionadas. Para que las salas de decisión puedan adoptar la sanción
de expulsión se requerirá la unanimidad de los miembros asistentes a la reunión de la
sala que tome la decisión.
Dicha sanción se redimirá después de transcurridos veinte (20) años contados desde
la fecha en que haya quedado en firme la sanción. Una vez redimida la sanción, la
persona o entidad sancionada podrá solicitar nuevamente la admisión como miembros
de AMV.
Parágrafo.- La expulsión se hará efectiva el día hábil siguiente a aquel en que quede en
firme la decisión respectiva.

Imposición y concurrencia de sanciones

Para determinar las sanciones aplicables, el Tribunal Disciplinario apreciará la
gravedad de los hechos y de la infracción, los perjuicios causados con la misma, los
antecedentes del investigado y las demás circunstancias que a su juicio fueren
pertinentes.
Podrá imponerse a un investigado una o varias de las sanciones antes mencionadas
de manera concurrente, respecto de los hechos relacionados en el pliego de cargos.

El incumplimiento de una sanción impuesta se considerará una falta disciplinaria.

Para el caso de las personas naturales, el incumplimiento del pago de una multa dará
lugar a una suspensión automática que operará en virtud del reglamento y que por
tanto no requiere pronunciamiento alguno del Tribunal Disciplinario. Dicha suspensión
operará desde el día siguiente a aquel fijado como límite para pagar la multa y hasta
el día siguiente a aquel en que se cancele el monto adeudado.


                9.1. Acuerdos de terminación anticipada (ATA's)


Oportunidad para que proceda la terminación anticipada del proceso

A partir del momento en que el investigado rinda las explicaciones y hasta antes de
que se produzca el fallo de la sala de decisión correspondiente, el investigado y el
Presidente de AMV o Director de Asuntos Legales y Disciplinarios podrán acordar la
sanción respectiva por los hechos e infracciones investigados, para lo cual deberá
tenerse en cuenta la gravedad de los mismos, los perjuicios causados con la
infracción, y los pronunciamientos del Tribunal Disciplinario respecto de hechos
similares, así como los antecedentes del investigado, la fecha de solicitud del acuerdo
de terminación y la colaboración del investigado para la terminación anticipada del
proceso, la cual se tendrá en cuenta como atenuante de la sanción que podría
corresponder por los hechos objeto del acuerdo.
Procedimiento para la terminación anticipada del proceso

Para efectos de la celebración del acuerdo a que se refiere el presente artículo se
seguirá el siguiente procedimiento:
-   El investigado, directamente o a través de su apoderado, solicitará por escrito al
    Presidente de AMV o al Director de Asuntos Legales y Disciplinarios la terminación
    anticipada del proceso. Cuando la solicitud se efectúe durante la etapa de decisión
    y se dirija al Tribunal Disciplinario, el Secretario dará traslado de la misma al
    Presidente de AMV o al Director de Asuntos Legales y Disciplinarios.
    La reiteración en la realización de una conducta no podrá ser objeto de un acuerdo
    de terminación anticipada.
-   El Presidente o el Director de Asuntos Legales y Disciplinarios contarán con un
    término de cuarenta (40) días hábiles para evaluar si es posible llegar a un
    acuerdo. Dicho término se contará a partir del día hábil siguiente a la radicación de
    la solicitud del investigado.
-   El Presidente tendrá competencia para suscribir directamente el acuerdo en el caso
    de que la solicitud respectiva haya sido presentada en la etapa de investigación, y
    éste incorpore sanciones sobre conductas objetivas determinadas en la
    normatividad aplicable o sanciones de amonestación, o multa de máximo cincuenta
    (50) salarios mínimos legales mensuales vigentes en el caso de personas naturales
    y de cien (100) salarios mínimos legales mensuales vigentes en el caso de
    personas jurídicas. Las anteriores sanciones deberán comprender la totalidad de los
    hechos objeto de la investigación. Las multas máximas a que se hace mención
    serán las que correspondan antes del otorgamiento de cualquier descuento
    aplicable.
    Los acuerdos así suscritos deberán contener la indicación clara y sustentada de los
    hechos, de las infracciones, así como también de la sanción acordada y deberán
    remitirse al Tribunal Disciplinario para su información dentro del mes siguiente a la
    firma del respectivo acuerdo.
-   En el evento que el Presidente de AMV o el Director de Asuntos Legales y
    Disciplinarios determinen que es procedente la terminación anticipada del proceso,
    pero no pueda suscribirse directamente el acuerdo por no cumplirse los requisitos
    referidos en el numeral anterior, deberá enviarse al Secretario del Tribunal
    Disciplinario un proyecto de acuerdo suscrito por el investigado, el cual debe
    contener la indicación clara y sustentada de los hechos, de las infracciones, así
    como también de la sanción acordada, para que éste lo ponga en conocimiento de
    la Sala de Decisión respectiva, la cual lo estudiará en un término de treinta (30)
    días hábiles, contados a partir del día hábil siguiente a su radicación en el Tribunal
    Disciplinario y si lo considera del caso, lo aprobará.
-   El vencimiento del término a que se refieren los numerales 2 y 4 del presente
    artículo sin haberse determinado si es posible llegar a un acuerdo, en el primer
    caso, o sin haberse aprobado o improbado el acuerdo, en el segundo caso, no
    afecta la validez del procedimiento y no exime ni excusa al Presidente de AMV o a
    la Sala de Decisión, según corresponda, del deber de decidir.
-   En caso de requerirse que el proyecto de acuerdo sea aprobado por el Tribunal
    Disciplinario, a través de la Sala de Decisión correspondiente, el mismo será
    suscrito por el Presidente de AMV una vez dicha aprobación se efectúe.
-   Si la respectiva Sala de Decisión no aprueba ni niega el acuerdo pero formula
    observaciones al mismo para que se realicen ajustes menores, el Secretario del
    Tribunal Disciplinario comunicará este hecho al Presidente de AMV y al investigado
    quienes podrán decidir si efectúan las modificaciones pertinentes. Transcurridos
    quince (15) días hábiles desde la notificación de la decisión del Tribunal sin que se
    hayan efectuado las correcciones, el mismo se entenderá negado por el citado
    órgano. Si durante el periodo de tiempo mencionado anteriormente se realizan las
    modificaciones indicadas, se entenderá aprobado el acuerdo sin necesidad de
    someterlo a consideración nuevamente al Tribunal Disciplinario. En este último
    caso, se tomará por fecha de aprobación aquella en la que se suscriba por las
    partes el acuerdo debidamente corregido.

-   La Sala de Decisión que, en cualquier evento, no apruebe un proyecto de acuerdo,
    comunicará a través del Secretario este hecho, con una motivación de carácter
    general al respecto, para que el Presidente de AMV o la Sala de Decisión, según sea
    el caso, continúen con el proceso.

    En caso de que un proyecto de Acuerdo de Terminación Anticipada no sea aprobado
    por la Sala de Decisión, o por la Sala de Revisión en el evento en que se interponga
    recurso de apelación ante ésta, el documento que lo contiene no podrá ser utilizado
    como prueba dentro del proceso disciplinario.

    De la misma manera, el conocer un proyecto de terminación anticipada no será
    causal de impedimento o recusación respecto de los miembros de la Sala de
    Decisión o de la Sala de Revisión, ni implicará prejuzgamiento.

-   De los acuerdos debidamente suscritos por el Presidente de AMV se enviará copia a
    la Superintendencia Financiera de Colombia.

Recursos

Contra la decisión del Tribunal Disciplinario que no apruebe un proyecto de acuerdo, el
Presidente o el Director de Asuntos Legales y Disciplinarios, así como el investigado,
pueden interponer el recurso de apelación ante la sala de revisión.

Una vez surtido el recurso de apelación, el secretario del Tribunal Disciplinario
notificará la decisión al Presidente de AMV y al investigado, de manera que el
Presidente o la propia sala de decisión, según sea el caso, continúen con el trámite
correspondiente.

Suspensión del proceso

El proceso se suspenderá a partir del momento en que el investigado manifieste
expresamente y por escrito, su interés en acogerse a la terminación anticipada del
proceso y hasta que sea aprobado o negado por el Tribunal Disciplinario y se notifique
esta decisión al Presidente de AMV y al investigado, en el evento en que dicha
aprobación sea necesaria, o hasta que el Presidente de AMV o el Director de Asuntos
Legales y Disciplinarios manifiesten por escrito que no consideran posible llegar a un
 acuerdo.

 A pesar de que no pueda llegarse a un acuerdo dentro del término previsto en el
 numeral 2 del artículo 69 de este reglamento, o que el mismo no sea aprobado por el
 Tribunal Disciplinario cuando ello sea necesario, el investigado podrá solicitar
 posteriormente otra terminación anticipada del proceso conforme a lo establecido en
 este reglamento. No obstante, esta nueva solicitud de terminación anticipada no
 suspenderá los términos del proceso disciplinario.

 Naturaleza del Acuerdo de Terminación Anticipada

               El Acuerdo de Terminación Anticipada no es una instancia del proceso
               disciplinario. Las sanciones impuestas mediante Acuerdo de Terminación
Importante     Anticipada del Proceso,       tienen, para todos los efectos legales y
               reglamentarios, el carácter de sanción disciplinaria. La suscripción de un
               Acuerdo pone fin al proceso disciplinario respecto de los hechos objeto
               del mismo.

 Mediante la firma del acuerdo por el Presidente de AMV y el investigado, se entenderá
 que éstos renuncian recíproca e irrevocablemente a iniciar posteriormente cualquier
 otra actuación judicial o administrativa relacionada con los hechos objeto del acuerdo
 y, en caso de hacerlo, autorizan a la otra parte para presentar dicho acuerdo como
 prueba de la existencia de una transacción previa y a exigir la indemnización de
 perjuicios que el desconocimiento de dicha renuncia implique. Lo anterior no excluye la
 posibilidad de que, en cumplimiento de las disposiciones legales vigentes, AMV deba
 dar traslado a las autoridades competentes cuando de la evaluación de los hechos
 objeto del acuerdo se encuentre que éstos puedan transgredir disposiciones cuya
 investigación y juzgamiento corresponda a otras autoridades, sin perjuicio de lo
 establecido en los Memorandos de Entendimiento celebrados con éstas.
10. Deberes Personas Naturales Vinculadas: conductas

                               10.1. Deber de asesoría

Las personas naturales vinculadas deben cumplir el deber de asesoría que su carácter
de intermediarios profesionales les impone para con sus clientes. En tal virtud, tales
personas:

-   Informarán a sus clientes sobre los elementos que un inversionista razonable
    tendría en cuenta al momento de tomar la decisión de inversión teniendo en
    cuenta el perfil del inversionista, sin sobrestimar los beneficios o subestimar los
    riesgos asociados a las operaciones;
-   Solicitarán instrucciones específicas de los clientes, cuando en la ejecución de una
    orden se presenten hechos que de ser conocidos por el cliente, implicarían que él
    modificara radicalmente las instrucciones inicialmente impartidas; y
-   Buscarán siempre obtener la mayor utilidad o beneficio para su cliente.

                             10.2. Ejecución de órdenes

Las personas naturales vinculadas deberán cumplir estrictamente las reglas
establecidas en relación con el recibo, registro, plazo de validez, prioridad, ejecución,
distribución y cancelación de las órdenes recibidas de sus clientes.

Igualmente, deberán mantener los registros y documentos relativos a la
comprobación del recibo, transmisión y ejecución de las órdenes recibidas de los
clientes.

Se entenderá como órdenes a las instrucciones para la compra y venta de valores en
desarrollo del contrato de comisión o la manifestación de voluntad relacionada para la
compra o venta de un valor.

                           10.3. Manipulación de mercado

Las personas naturales vinculadas se abstendrán de realizar o participar en prácticas
tendientes a la creación de condiciones artificiales de demanda, de oferta o de precio
en el mercado, o para la ejecución de prácticas o usos inequitativos con el mercado.


                10.4. Operaciones no representativas de mercado

Las personas naturales vinculadas deberán abstenerse de realizar operaciones no
representativas del mercado.

Cuando, en casos excepcionales se encuentren condiciones especiales de mercado
para ciertas operaciones, las mismas deberán ser ejecutadas previa consideración y
aprobación al más alto nivel gerencial del miembro, preferiblemente sobre la base de
caso por caso, dejando al miembro en capacidad de acreditar en todo momento las
específicas condiciones de mercado que justificaron la operación.

                              10.5. Conflicto de interés

Conflicto de interés: Se entiende por conflicto de interés la situación en virtud de la
cual una persona en razón de su actividad se enfrenta a distintas alternativas de
conducta con relación a intereses incompatibles, ninguno de los cuales puede
privilegiar en atención a sus obligaciones legales o contractuales.

Entre otras conductas, se considera que hay conflicto de interés cuando la situación
llevaría a la escogencia entre (1) la utilidad propia y la de un cliente, o (2) la de un
tercero vinculado al agente y un cliente, o (3) la utilidad del fondo (de valores) que
administra y la de otro cliente o la propia, o (4) la utilidad de una operación y la
transparencia del mercado.

       Deberes especiales aplicables a las personas naturales vinculadas

Relaciones con clientes

Las personas naturales vinculadas no deben adelantar ninguna relación de negocios
en la cual exista desinformación o mal entendimiento sobre la transacción específica o
sobre el alcance de las responsabilidades del miembro.

 Deber de asegurar el cumplimiento de la normatividad aplicable.
Las personas naturales vinculadas deben asegurar que las obligaciones impuestas por
la normatividad aplicable a ellas y a los miembros sean observadas.

Obligación de información

En la propuesta, discusión y cierre de cualquier negocio, las personas naturales
vinculadas a los miembros deberán tomar todas las precauciones en orden a lograr de
cualquiera de los participantes del mercado un correcto entendimiento sobre la
naturaleza, alcance y condiciones del negocio, en especial, las siguientes:

-   La identificación del miembro en nombre del cual se está actuando y la calidad
    específica en que actúa la persona natural vinculada, a fin de evitar cualquier
    riesgo de confusión de contraparte;
-   Si el miembro actúa en posición propia o por cuenta de terceros;
-   El recíproco conocimiento de todos los elementos necesarios para el cierre de la
    transacción; y
-   La revelación de toda información material o relevante para el cierre del negocio, a
    menos que la información sea reservada.

Deber de confidencialidad

Las personas naturales vinculadas tendrán un estricto deber de confidencialidad
acerca de sus clientes y no revelarán detalles de las operaciones realizadas con los
mismos a ningún tercero, salvo que lo autorice el cliente o en los casos que exigen la
Constitución, la Ley y demás normatividad aplicable.
Responsabilidad por declaraciones y comentarios

Las declaraciones y comentarios que las personas naturales vinculadas, efectúen a
terceros y a los medios de comunicación, si bien son de su exclusiva responsabilidad,
tienen la potencialidad de afectar al mercado de valores. Por ello, deberán tener
presente, en todo momento, las eventuales consecuencias de sus comentarios y
declaraciones.

Prohibición de aceptar u ofrecer incentivos

Las personas naturales vinculadas no deberán ofrecer ni aceptar incentivos o
beneficios para la realización de negocios, distintos a los que establezcan las políticas
internas de los miembros.

Deber de lealtad

En su actividad de intermediación las personas naturales vinculadas deben obrar de
buena fe, con lealtad y con la diligencia de un buen hombre de negocios, según lo
establezcan las normas que desarrollen dichos conceptos.
Estructura Sistema Financiero




11




11
     Universidad Javeriana
Estructura Mercado Bursatil




12




12
     Universidad Javeriana

Regulacion y autorregulacion

  • 1.
    I. MarcoRegulatorio del Mercado de Valores Colombiano 1. Conceptos Generales En la economía las actividades productivas y la distribución de los bienes físicos requieren de financiación para su funcionamiento, es decir, que “demandan recursos financieros” y a su vez, existen en la economía personas naturales y empresas públicas o privadas con excedentes monetarios que “ofrecen recursos financieros”. La transferencia de unos a otros se realiza gracias a la intermediación de entidades especializadas en “servicios financieros”. Este conjunto de entidades especializadas, oferentes, demandantes e Importante instrumentos que intervienen en el proceso de transferencia de recursos financieros se denomina Sistema Financiero. Tal como se detalla en la grafica, dentro del sistema financiero se ubican el Mercado Monetario (de dinero) y el Mercado de Capitales y este se desarrolla a través de dos grandes mercados: el Intermediado y el no intermediado.
  • 2.
    1.1. Función económicadel Mercado de Capitales El mercado de capitales cumple un papel muy importante. Al canalizar el ahorro hacia la inversión, pone en contacto a las empresas y entidades del Estado necesitadas de recursos de inversión con los ahorradores, confieren liquidez a la inversión, de manera que los tenedores de títulos pueden convertir en dinero sus acciones u otros valores con facilidad y, adicionalmente, favorecen una asignación eficiente de los recursos. Algunas otras funciones del mercado de capitales son las siguientes: - Permite la transferencia de recursos entre diferentes personas - Fija los precios de los diferentes valores y los rendimientos que se deben pagar por ellos. - Brinda liquidez al público inversionista - Genera desarrollo económico 1.2. Mercado de Dinero Se caracteriza por dar cabida a la negociación de activos financieros de muy corta vida (comúnmente menos de un año), que suelen ser sustitutos del dinero en razón de su elevada liquidez. Mientras la función de los mercados de valores es proveer financiación de recursos de largo plazo, el mercado de dinero tiene por función Importante proveer a las empresas, las tesorerías en general y a la economía en su conjunto los recursos que se requieran en el corto plazo para poder operar1. 1.3. Mercado de Capitales Como se presentó anteriormente, este Mercado se desarrolla a través del mercado intermediado y el no intermediado. La diferencia fundamental entre estos mercados es que en el Mercado Intermediado participa un intermediario financiero, captando recursos del público que luego los coloca en forma de préstamo, cobrando una tasa de interés predeterminada. Ejemplo de lo anterior son los Bancos y Corporaciones Financieras, entidades estas que participan en el mercado Importante intermediado, mientras que en el No intermediado, se cuenta con la presencia de un participante del mercado que necesita dinero para financiar sus proyectos o actividades, se aproxima a los inversionistas directamente, por medio de instrumentos como lo son la renta variable, la renta fija y los derivados. Ejemplo de este mercado son las negociaciones que se realizan por medio de la Bolsa de Valores de Colombia. 1 Ver copias del libro mercados y sistemas financieros
  • 3.
    2. Análisis delMercado de Valores En este mercado la transferencia de recursos desde el ahorro hacia la inversión se hace directamente a través de instrumentos. Actualmente hay 3 grandes grupos de instrumentos: − Renta Fija − Renta Variable − Derivados Mercado de Valores Importante Renta Fija Renta Variable Derivados En los últimos años los mercados de valores, principalmente de los países en desarrollo, han adquirido especial importancia para los sistemas económicos. El crecimiento de las operaciones, la ampliación de sus funciones y el seguimiento de procesos de apertura los han puesto en posiciones destacadas como vehículos para el financiamiento del desarrollo. En un periodo relativamente corto, los mercados bursátiles han logrado avances relevantes en la canalización de financiamiento productivo a las empresas. De ahí el creciente interés por su evolución, por sus funciones de transferencia de recursos, y por su utilidad como herramienta de política económica. Para la mayoría de los países latinoamericanos esta situación ha tenido una importancia todavía mayor, en la medida en que las necesidades de financiamiento han aumentado, como consecuencia natural de la evolución económica. Hoy se siguen requiriendo crecientes recursos provenientes tanto del ahorro interno como del exterior, a cuya obtención los mercados de valores deben contribuir de modo cada vez más significativo, como mecanismos apropiados para la intermediación de capitales y la conversión del ahorro en medios de financiamiento2. 2 http://www.iimv.org/actividades2/Antigua1999/Discurso%20Hugo.doc
  • 4.
    2.1. Mercado deValores: Diferencias entre mercado privado y mercado público de valores La diferencia fundamental entre el mercado privado y el público está relacionada con los requisitos que se deben cumplir por parte de los Importante emisores de los valores y sus respectivas emisiones en cada uno de estos mercados. Así pues, en el caso del mercado público de valores los emisores deben atender los requisitos establecidos en la Resolución 400 de 1995 para realizar las inscripciones pertinentes en el Registro Nacional de Valores y Emisores a cargo de la Superintendencia Financiera y en la Bolsa de Valores de Colombia. Ahora bien, en el caso de ofertas privadas de valores, las mismas se deben regir por las disposiciones establecidas en la Ley 222 de 19953, en cuanto la emisión de bonos y acciones y la entidad encargada de emitir las autorizaciones correspondientes es la Superintendencia de Sociedades. En el curso de este documento se realizará un análisis detallado de la oferta pública de valores y los supuestos que allí no se encuentren comprendidos, serán los que se regirán por la normatividad de la Superintendencia de Sociedades establecida para las ofertas privadas. 3 ARTICULO 84. VIGILANCIA. La vigilancia consiste en la atribución de la Superintendencia de Sociedades para velar porque las sociedades no sometidas a la vigilancia de otras superintendencias, en su formación y funcionamiento y en el desarrollo de su objeto social, se ajusten a la ley y a los estatutos. La vigilancia se ejercerá en forma permanente. Estarán sometidas a vigilancia, las sociedades que determine el Presidente de la República...Respecto de estas sociedades vigiladas, la Superintendencia de Sociedades, además de las facultades de inspección indicadas en el artículo anterior, tendrá las siguientes: 2. Autorizar la emisión de bonos de acuerdo con lo establecido en la ley y verificar que se realice de acuerdo … 9. Autorizar la colocación de acciones con dividendo preferencial y sin derecho a voto y de acciones privilegiadas.
  • 5.
    2.2. Estructura delMercado de Valores Colombiano En el mercado de valores intervienen los siguientes actores4: - Emisores de Valores: - Públicos:(Tesorería General de la Nación, Departamentos, Ciudades, Municipios. - Privados: Sector Financiero, Sector Real, Comercial y Servicios. - Intermediarios de Valores: - Comisionistas de Bolsa - Comisionistas Independientes. - Administradoras de Portafolios de Inversión - Proveedores de Infraestructura: - Bolsas de Valores - Banco de la República, - “Inverlace” - Depósito Centralizado de Valores (DCV, DECEVAL) - Sociedades Calificadoras de Riesgo - Inversionistas: - Calificados - Institucionales - Tesorerías - Personas Naturales - Inversionistas Extranjeros 4 http://www.superfinanciera.gov.co/
  • 6.
    2.3. Clasificaciones delMercado de Valores 2.3.1. Según el tipo de instrumento 2.3.1.1. Mercado de Renta Fija En este mercado el emisor se compromete al pago del capital, más una rentabilidad previamente establecida. En estos títulos, a pesar de llamarse de renta fija, solamente se puede tener certeza del retorno que se va a obtener, cuando inversión se conserva por el período que le falta para el vencimiento. Ejemplo: Bonos Ordinarios, Papeles Comerciales. 2.3.1.1.1. Mercado de Deuda Pública Este mercado lo conforman los títulos emitidos por el Estado y por las entidades territoriales como los departamentos y municipios, así como por las empresas estatales. Ejemplo: TES 2.3.1.1.2. Mercado de Deuda Privada Es el mecanismo mediante el cual una empresa obtiene financiación por parte de inversionistas en condiciones (plazo, tasa, monto) definidas por la empresa, a través de la emisión de títulos valores de contenido crediticio. Ej. Bonos 2.3.1.2. Mercado de Renta Variable Lo conforman los títulos que hacen al inversionista dueño de una parte del patrimonio de una sociedad (como las acciones) o de un patrimonio autónomo (como en las titularizaciones). En estos casos el titular de los derechos desconoce de antemano cual va a ser la rentabilidad hacia el futuro, excepto en los casos en los que las sociedades tienen dividendos decretados y no pagados, caso en el cual el inversionista puede predecir cunando recibirá por concepto de dividendos (concepto conocido como el “yield” de la acción) aunque desconozca la rentabilidad que pueda obtener por concepto de valorización de las acciones en el mercado.
  • 7.
    2.4. Según elmomento en que se adquiere el valor 2.4.1. Mercado Primario Lo conforman las ofertas iniciales de valores, es decir, cuando los valores son adquiridos por los inversionistas en el primer momento en que son ofrecidos por los emisores. En este mercado hay una relación directa entre el Emisor y el Inversionista, porque el segundo adquiere los títulos directamente del emisor o colocador pero por primera vez. 2.4.2. Mercado Secundario Lo conforman las negociaciones de valores que se realizan entre inversionistas con valores que ya fueron previamente emitidos, permitiéndoles a los inversionistas la posibilidad de liquidar su inversión. Este mercado es el más importante porque es el fundamento de la economía, pues le genera liquidez, solidez y rentabilidad. 2.5. Según los requerimientos para su ofrecimiento, negociación y adquisición 2.5.1. Mercado Principal Es el que se encuentra abierto a toda clase de inversionistas y por ello es especialmente exigente con los emisores. 2.5.2. Segundo Mercado (Mercado Balcón) Este mercado lo conforman solamente los inversionistas identificados como calificados, en los términos definidos por la Resolución 400 de 1995. Se denominan inversionistas calificados a aquellas personas que posean o administren un portafolio de inversiones no inferior a ocho mil quinientos (8.500) salarios mínimos mensuales. Las sociedades comisionistas de bolsa, se considerarán inversionistas calificados únicamente cuando inviertan sus recursos propios o efectúen operaciones por cuenta propia. Los títulos que pertenezcan a una misma emisión no podrán hacer parte en forma simultánea del Segundo Mercado y del mercado principal. Así mismo, las acciones de una sociedad sólo podrán formar parte de uno de los dos mercados. Los valores que hayan formado parte del Segundo Mercado podrán trasladarse al mercado principal, previo tramite ante la Superintendencia Financiera. Los valores que conformen o hayan conformado el mercado principal no podrán ingresar al Segundo Mercado.
  • 8.
    2.6. Plataformas denegociación que se utilizan en el mercado colombiano 2.6.1. Obligación de transar por bolsa Compraventa de acciones de una sociedad inscrita en bolsa (Articulo 1.2.5.3. de la Resolución 400) Toda compraventa de acciones inscritas en una bolsa de valores, que Importante represente un valor igual o superior al equivalente en pesos de sesenta y seis mil (66.000) unidades de valor real UVR, se deberá realizar obligatoriamente a través de los módulos o sistemas transaccionales de ésta. Las siguientes compraventas quedan exceptuadas de la obligación establecida en el inciso anterior: - Las compraventas de acciones entre un mismo beneficiario real(*); - Las compraventas de acciones de propiedad de las instituciones financieras, que se encuentren en proceso de liquidación; - La readquisición de acciones; - Las enajenaciones de acciones que realicen la Nación o el Fondo de Garantías de Instituciones Financieras, - Las compraventas de acciones emitidas por empresas colombianas que hayan sido ofrecidas públicamente en el exterior y que se realicen en el extranjero; - Las compraventas de acciones emitidas por empresas extranjeras que hayan sido ofrecidas públicamente en Colombia y que se realicen en el extranjero, y - Las demás que autorice la Superintendencia de Valores, previo concepto de la Sala General. Se considerarán como una sola operación de compraventa, aquellas que por debajo del valor establecido en este artículo, se realicen dentro de un plazo de ciento veinte (120) días comunes, entre las mismas partes, sobre acciones del mismo emisor y en condiciones similares. (*) Definición de beneficiario real (Artículo 1.2.1.3 de la Resolución 400) Se entiende por beneficiario real cualquier persona o grupo de personas que: - directa o indirectamente, - por sí misma o a través de interpuesta persona, - por virtud de contrato, convenio o de cualquier otra manera, Tenga respecto de una acción de una sociedad, o pueda llegar a tener, por ser propietario de bonos obligatoriamente convertibles en acciones, capacidad decisoria;
  • 9.
    esto es, lafacultad o el poder de votar en la elección de directivas o representantes o, de dirigir, orientar y controlar dicho voto, así como la facultad o el poder de enajenar y ordenar la enajenación o gravamen de la acción. La resolución 400 determina que conforman un mismo beneficiario real: - los cónyuges o compañeros permanentes y - los parientes dentro del segundo grado de consanguinidad, segundo de afinidad y único civil (El primer grado de consanguinidad es de padres a hijos y el segundo llega hasta los abuelos. En afinidad, una persona está en primer grado de afinidad con los hijos de un primer matrimonio de su cónyuge y en segundo con los hermanos de su cónyuge. Parentesco civil es la relación existente entre adoptante y adoptivo), salvo que se demuestre que actúan con intereses económicos independientes, circunstancia que podrá ser declarada mediante la gravedad de juramento ante la Superintendencia Financiera con fines exclusivamente probatorios. - Igualmente, constituyen un mismo beneficiario real las sociedades matrices y sus subordinadas.
  • 10.
    3. Las emisionesde valores en el mercado público 3.1. Concepto de Oferta Pública Concepto de Oferta Pública (Articulo 1.2.1.1. Resolución 400) Se considera como oferta pública de valores, aquella que se dirija a Importante personas no determinadas o a cien o más personas determinadas, con el fin de suscribir, enajenar o adquirir documentos emitidos en serie o en masa, que otorguen a sus titulares derechos de crédito, de participación y de tradición o representativos de mercancías. No se considerará pública la oferta de acciones o de bonos obligatoriamente convertibles en acciones que esté dirigida a los accionistas de la sociedad emisora, siempre que sean menos de quinientos (500) los destinatarios de la misma. Tampoco se entenderá como pública la oferta de acciones resultante de una orden de capitalización impartida por autoridad estatal competente, dirigida exclusivamente a accionistas de la sociedad, o la que tenga por objeto capitalizar obligaciones de la misma, siempre y cuando se encuentren reconocidas dentro de un proceso concursal en el que se haya tomado tal decisión, en ambos casos sin importar el número de personas a quienes se encuentre dirigida. Las ofertas que a la vez tengan por destinatarios a las personas indicadas en el inciso segundo de este artículo y a cien o más personas determinadas serán públicas. Cuando los destinatarios de una oferta se vayan a determinar con base en una labor de premercadeo realizada entre personas no determinadas o cien o más personas determinadas, la respectiva oferta tendrá el carácter de pública y en tal sentido, su realización sólo podrá efectuarse con observancia de las normas que al efecto se establecen en esta resolución. De conformidad con la anterior definición y haciendo un breve recuentro, Importante encontramos aquí las diferencias especificas entre las ofertas de valores para que las mismas se clasifiquen como públicas o privadas, así: Será una oferta pública cuando está dirigida a: - Personas no determinadas - Personas determinadas, siempre y cuando sean más de 100 - Accionistas de una sociedad que sean más de 500 - Ofertas dirigidas accionistas de sociedad que sean menos de 500 y que además también esté dirigida a 100 o más personas determinadas.
  • 11.
    Por el contrario,configura una oferta privada cuando esté dirigida a: - Accionistas de una sociedad que sean menos de 500 - La oferta resultante de una orden de capitalización emitida por autoridad competente y cuyos destinatarios sean exclusivamente los accionistas de una sociedad. Inscripción en bolsa Cuando los títulos objeto de la oferta pública vayan a ser inscritos en bolsas de valores de acuerdo con el prospecto de colocación, la misma deberá surtirse de manera previa a la realización de la oferta. Concepto de Oferta Publica en el Mercado Secundario (Articulo 1.2.5.1. Resolución 400) Las ofertas públicas en el mercado secundario deberán dirigirse a personas no determinadas y no podrán formularse estableciendo condiciones adicionales para su aceptación diferentes de las usuales del negocio jurídico que se pretende celebrar. En tal sentido no se podrá establecer la exigencia para quien acepte la oferta de que lo haga por una cantidad mínima o máxima de valores. Informada a la Superintendencia la oferta, esta entidad podrá comunicar este hecho al público en general a través del boletín semanal, con indicación de las condiciones generales de la oferta.
  • 12.
    3.2. Concepto yCaracterísticas del Valor De conformidad con lo establecido en el artículo 2 de la ley 964 de 2005 Importante será valor todo derecho de naturaleza negociable que haga parte de una emisión, cuando tenga por objeto o efecto la captación de recursos del público, incluyendo los siguientes: - Las acciones; - Los bonos; - Los papeles comerciales; - Los certificados de depósito de mercancías; - Cualquier título o derecho resultante de un proceso de titularización; - Cualquier título representativo de capital de riesgo; - Los certificados de depósito a término; - Las aceptaciones bancarias; - Las cédulas hipotecarias; - Cualquier título de deuda pública No se considerarán valores las pólizas de seguros y los títulos de capitalización. Cuando concurran en un mismo emisor las calidades de acreedor y deudor de determinado valor, solo operará la confusión si el título estuviere vencido o si ella fue prevista en el correspondiente prospecto de emisión o, en su defecto, en las condiciones contractuales del respectivo valor. El concepto de valor será aplicable a los derivados financieros, tales como los contratos de futuros, de opciones y de permuta financiera, siempre que los mismos sean estandarizados y susceptibles de ser transados en las bolsas de valores o en otros sistemas de negociación de valores. Estos productos solo podrán ser ofrecidos al público previa su inscripción en el Registro Nacional de Valores y Emisores. El Gobierno Nacional podrá reconocer la calidad de valor a los contratos y derivados financieros que tengan como subyacente energía eléctrica o gas combustible, previa información a la Comisión de Regulación de Energía y Gas, para lo cual esta última tendrá en cuenta la incidencia de dicha determinación en el logro de los objetivos legales que le corresponde cumplir a través de las funciones que le atribuyen las Leyes 142 y 143 de 1994, así como aquellas que las modifiquen, adicionen o sustituyan. Los valores tendrán las características y prerrogativas de los títulos valores, excepto la acción cambiarla de regreso. Tampoco procederá Importante acción reivindicatoria, medidas de restablecimiento de derecho, comiso e incautación, contra el tercero que adquiera valores inscritos, siempre que al momento de la adquisición haya obrado de buena fe exenta de culpa.
  • 13.
    En síntesis, esteartículo 2 de la ley 964 establece que para que algo sea valor tiene que cumplir con 3 características básicas: - Que sea un derecho de naturaleza negociable - Que haga parte de una emisión - Y que tenga por objeto o efecto la captación de recursos del público La lista que la norma realiza de los valores es una lista enunciativa, pues deja la facultad en el gobierno para que este le otorgue el mismo reconocimiento a otros elementos en el futuro. En la Resolución 400, artículo 1.2.7.1, se establece una seguridad para los valores: Artículo 1.2.7.1 Títulos valores. Los documentos que se encuentren inscritos en el Registro Nacional de Valores e Intermediarios, tendrán el carácter y prerrogativas de los títulos valores. No obstante, respecto a los mismos no habrá lugar a la acción cambiaria de regreso. 3.3. Concepto y Características del Titulo Valor Definición y clasificación de los títulos valores (Artículo 619 Código de Comercio) Los títulos valores son documentos necesarios para legitimar el ejercicio Importante del derecho literal y autónomo que en ellos se incorpora. Pueden ser de contenido crediticio, corporativos o de participación y de tradición o representativos de mercancías. En armonía de lo dispuesto en el presente artículo, los principios que orientan los títulos valores son: - Son documentos. Es decir que se rigen por el concepto de documento que de manera general define el Art. 251 y ss del Código de Procedimiento civil; - Legitimación. Conforme se desarrolla mas adelante, la tenencia de los títulos valores para su exigibilidad debe ser legítima, dicha legitimación, en términos generales se da por el hecho de ser beneficiario o endosatario, siempre que se cumplan los requisitos y se atienda a las restricciones contempladas en el Código de Comercio; - Literalidad. Hace referencia a la esencia del título valor, es decir que se requiere plena distinción de sus condiciones diferenciales, la clase de título valor de que se trata, el derecho que incorpora, bien sea el monto de dinero, las mercancías o la participación que contienen; así como las obligaciones en él contenidas que no sean suplidas por la ley, concretamente frente a plazos, forma de exigibilidad, fecha de creación, etc. (Art. 620 del Código de Comercio); - Autonomía: Tiene que ver con la independencia que tiene el título valor respecto del negocio jurídico que haya tras de su creación, o los que dieron lugar a su
  • 14.
    transferencia o cadenade endosos, sin perjuicio de lo dispuesto frente a la repetición por el último legítimo tenedor o las excepciones cambiarias derivadas del negocio jurídico que le dio creación (Art. 784 del Código de Comercio), situaciones estas que son excepcionales; - Incorporación. Este principio refiere la exigencia frente a los títulos valores, de que en ellos se refiera con absoluta claridad el derecho que contienen o representan, atendiendo a las condiciones propias de cada título, es decir, su contenido crediticio, las mercancías que representa o la participación que involucra. Clasificación de los Títulos valores según el Derecho que incorporan Conforme lo enseña la parte final del artículo 619, los títulos valores pueden ser: - De contenido Crediticio. Son aquellos que incorporan una obligación dineraria a cargo del obligado, tales son: o Cheque o Letra de Cambio o Pagaré o Factura Cambiaria de Compraventa o Factura Cambiaria de Transporte - Representativos de Mercaderías: La obligación que incorpora no se representa en dinero, sino en mercancías, son: o Conocimiento de Embarque o Carta de Porte o Certificado de Depósito - De participación o Corporativos: Son aquellos que dan a su tenedor un conjunto de derechos diversos, unos patrimoniales relacionados con la participación en dividendos periódicos y en una cuota social al liquidarse la Compañía y unas atribuciones político – jurídicas, concediendo derecho a votar en Asambleas, pedir informes a la Administración y revisar libros. Conclusión: En este orden de ideas se puede concluir que algunos de los valores que se transan en el mercado de valores NO tienen la categoría de títulos Importante valores en los términos del Artículo 619 del Código de Comercio. Sin embargo, la Ley del Mercado de Valores 964 de 2005 le otorgó a los valores que se transen en el mercado las mismas categorías de los títulos valores con excepción de la acción cambiaria de regreso.
  • 15.
    3.4. Tipos deemisores de valores en el mercado público Podrán ser emisores de valores (Artículo 1.1.2.1 y siguientes de la Resolución 400 de 1995) - Las sociedades por acciones: Estas son las únicas que pueden emitir acciones - Las sociedades de responsabilidad limitada; - Las entidades cooperativas; - Las entidades sin ánimo de lucro; - La Nación y las entidades públicas descentralizadas por servicios y territorialmente; - Los gobiernos extranjeros y las entidades públicas extranjeras; - Los organismos multilaterales de crédito; - Las entidades extranjeras; - Las sucursales de sociedades extranjeras; - Los patrimonios autónomo fiduciarios, constituidos o no como fondo común; - Los fondos o carteras colectivas, cuyo régimen legal les autorice la emisión de valores; - Las universalidades de que trata de la Ley 546 de 1999. Estas entidades en el momento en que deseen realizar una oferta pública de sus valores o que los mismos se negocien en un sistema de negociación, deberán inscribirse junto con la emisión o emisiones del respectivo valor o valores en el RNVE.
  • 16.
    3.5. Principales tiposde valores 3.5.1. Acciones Ordinarias Acción que tiene la característica de conceder a su titular ciertos derechos de participación en la sociedad emisora entre los cuales está el de percibir dividendos, y el voto en la Asamblea. En términos generales estas acciones son las que confieren plenamente a sus tenedores derechos económicos y políticos. 3.5.2. Acciones Privilegiadas Esta clase de acciones otorga a su titular, además de los derechos consagrados para las acciones ordinarias, los siguientes privilegios: - Un derecho preferencial para su reembolso en caso de liquidación hasta concurrencia de su valor nominal. - Un derecho a que de las utilidades se les destine, en primer término, una cuota determinable o no. La acumulación no podrá extenderse a un período superior a 5 años, y - Cualquier otra prerrogativa de carácter exclusivamente económico. En ningún caso podrán otorgarse privilegios que consistan en voto múltiple, o que priven de sus derechos de modo permanente a los propietarios de acciones comunes5. 3.5.3. Acciones con Dividendo preferencial y sin derecho de voto Acción que da a su poseedor prioridad en el pago de dividendos y/o en caso de disolución de la empresa, el reembolso del capital. Tiene prerrogativas de carácter económico que pueden ser acumulativas, según los estatutos. No da derecho a voto en las Asambleas de los accionistas, excepto cuando se específica este derecho a cuando ocurren eventos especiales como la no declaración de dividendos preferenciales6. Adicionalmente, estas acciones no confieren a sus titulares derechos políticos, salvo eventos excepcionales. 3.5.4. Bonos Convertibles en Acciones-BOCEAS Son títulos que tienen un periodo en el cual retribuyen al inversionista con un interés pactado, y que al cabo de un tiempo estipulado, se convierten en acciones. En algunas emisiones, la conversión es obligatoria y en otras es a voluntad del inversionista. 5 http://www.superfinanciera.gov.co/ 6 http://www.superfinanciera.gov.co/
  • 17.
    3.5.5. Bonos7 Son títulosque representan una parte de un crédito constituido a cargo de una entidad emisora. En retorno de su inversión recibirá una tasa de interés que fija el emisor de acuerdo con las condiciones de mercado, al momento de realizar la colocación de los títulos. Por sus características estos títulos son considerados de renta fija. Pueden ser: Bonos ordinarios, bonos de prenda, bonos de garantía general y específica, bonos convertibles en acciones, entre otros. 3.5.6. CDT’S Es el certificado que se recibe por depósitos de sumas de dinero. Los plazos pueden ser de 30 días en adelante siendo los más comunes los de 30, 60, 90, 180 y 360 días. Pueden emitirlos los bancos comerciales, corporaciones de ahorro y vivienda, corporaciones financieras y compañías de financiamiento comercial. La tasa de interés por su depósito está determinada por el monto, el plazo y las condiciones existentes en el mercado al momento de su constitución. Son nominativos y no se pueden redimir antes de su vencimiento. 3.5.7. Aceptaciones Bancarias Instrumento comercial, mediante el cual un banco acepta pagar (se obliga), una letra de cambio a su vencimiento a un beneficiario, vendedor de una mercancía, que ha sido adquirida por un comprador mediante una modalidad de financiación. El comprador se beneficia al poder agilizar compras, pone a su alcance cualquier proveedor, no necesita liquidez. El vendedor amplía la base de sus clientes, incrementa las ventas, puede descontar la letra en el banco o en cualquier bolsa de valores. 3.5.8. TES (Títulos de Tesorería) Títulos de deuda pública emitidos por la Tesorería General de la Nación (en pesos, en UVR´s - Unidades de Valor Real Constante - o en pesos ligados a la TRM) que son subastados por el Banco de la República. Se caracterizan por ser una de las mayores fuentes de financiación del Gobierno. 3.5.9. Títulos emitidos en desarrollo de procesos de titularización8 La titularización es una forma alternativa de financiamiento para todo tipo de empresa que consiste en seleccionar bienes o activos de poca o ninguna liquidez que puedan generar ingresos futuros y crear con ellos valores, para ser emitidos al publico a un 7 http://www.colombiacapital.com.co/colombiacapital/mx2/administracion/contenido/editor/homeFiles/presentaciones/emisores/sesion2/FI RMASCOMISIONISTAS.pdf 8 http://ftp.eia.edu.co/Sitios%20Web/capitales/atitular.htm
  • 18.
    plazo mínimo deun año. Estos valores incorporan derechos de participación en patrimonios especiales o derechos de contenido crediticio respaldados por los activos. Para los procesos de titularización son fundamentales las sociedades fiduciarias, quienes reciben los activos para titularizar, conformando con ellos un patrimonio autónomo y logrando así el aislamiento patrimonial de los mismos. Entre las aplicaciones de la titularización más comunes están la titularización de créditos (cualquier tipo de cartera), la titularización inmobiliaria (inmuebles construidos o proyectos inmobiliarios), la titularización de obras de infraestructura y servicios públicos (más común en Colombia) y la titularización de valores (títulos valores inscritos en el registro nacional de valores). La titularización trae consigo ciertas ventajas como la profundización del mercado puesto que la estructuración de procesos de titularización permite el contacto directo entre los demandantes de recursos monetarios con los inversionistas y permite también ampliar la gama de posibilidades de emisión de valores en el mercado. La titularización también optimiza la estructura financiera porque genera una nueva dimensión en las opciones de fuentes de recursos no intermediados para las compañías. Lo anterior representa la posibilidad de obtener liquidez a muy bajo costo, puesto que los recursos financieros provienen directamente del público inversionista. 3.5.10. Títulos de deuda publica Los bonos de deuda pública interna son bonos emitidos por entidades territoriales, (departamentos, municipios, distritos, etc.), así como por las empresas industriales y comerciales del Estado y sociedades de economía mixta. 3.5.11. Papeles Comerciales Son pagarés ofrecidos públicamente en el mercado de valores y emitidos por sociedades anónimas, limitadas y entidades públicas, no sujetos a inspección y vigilancia de la Superintendencia Bancaria. Su vencimiento no puede ser inferior a 15 días ni superior a 9 meses. La rentabilidad la determina el emisor de acuerdo con las condiciones del mercado.
  • 19.
    4. Conceptos Básicosde Gobierno Corporativo para emisores de Valores El Gobierno Corporativo nace como una respuesta a crisis presentadas en el mercado financiero, específicamente con la depresión de 1930 y el crack de la Bolsa de Nueva York. Desde ese entonces se vienen generando políticas corporativas que promuevan la transparencia en las negociaciones para hacer mas atractivas las inversiones extranjeras y generar mayor confianza en los inversionistas. El Gobierno Corporativo ha evolucionado de un concepto financiero, relativo al retorno sobre la inversión, esperado y exigido por los inversionistas, a uno que incluye aspectos relativos al diseño de la organización misma y que según la definición de la OCDE (Organización para la Cooperación y el Desarrollo Económico) tiene que ver con los medios internos por los cuales las corporaciones son operadas y controladas. Por Gobierno Corporativo se debe entender el conjunto de mecanismos e instrumentos de que disponen los administradores de una empresa, que al tiempo que les permiten maximizar el valor de la empresa y de Importante sus accionistas, reconocen y hacen posible el ejercicio de los derechos de accionistas, inversionistas y otros terceros con interés en la compañía (stakeholders), y establecen obligaciones y responsabilidades de las juntas directivas en aras del logro de tales derechos. Estructura de un Código de Buen Gobierno – Principios establecidos por OCDE (Organización para la Cooperación y el Desarrollo Económicos) - Derechos de los accionistas: La estructura de buen gobierno Corporativo debe proteger los derechos de los accionistas. Los derechos básicos de los accionistas incluyen: o Mecanismos para obtener información relevante o Participar y votar en las asambleas o Elegir los miembros de juntas directivas o Participar en las utilidades de la compañía o Participar y ser adecuadamente informados acerca de decisiones mportantes de la compañía tales como: modificaciones a los estatutos, autorización de misiones, reorganizaciones empresariales. o Ser informados con tiempo acerca de las reglas de funcionamiento de las asambleas, procedimientos de voto, poder hacer preguntas en las asambleas y obtener respuestas concretas, votar en ausencia. o Que les sean reveladas las posiciones de control. o Conocer las reglas y procedimientos para la adquisición o reorganización de la empresa. - Tratamiento equitativo a todos los accionistas: La estructura de buen gobierno corporativo debe asegurar un tratamiento equitativo para todos los accionistas, incluidos los minoritarios y extranjeros. Todos los accionistas deben tener la oportunidad de obtener reparación efectiva por la violación de sus derechos.
  • 20.
    - Protección a los accionistas minoritarios: Esto se cumple mediante disposiciones relacionadas con: o La implementación de mecanismos tendientes a ampliar la legitimación activa de los accionistas para solicitar la convocatoria de las asambleas o Mejora de los mecanismos de publicidad de las mismas o Garantizar el derecho de asistencia de los accionistas o Mejorar la información de los accionistas (tanto la información pasiva puesta a su disposición como la información activa que dichos accionistas soliciten) o Garantizar el ejercicio efectivo del voto. - Stakeholders: La estructura de buen gobierno corporativo debe reconocer los derechos de los terceros y promover una activa cooperación entre ellos y la compañía en orden a crear riqueza, trabajo y fuentes sostenibles de financiación para los negocios. La aplicación de este principio supone que: o Asegurar que los derechos de los terceros estén protegidos por las normas y sean respetados. o Los terceros deben tener la oportunidad de obtener compensación cuando sus derechos sean vulnerados. o Se debe permitir la promoción de mecanismos para la participación de los terceros. o Los terceros deben tener acceso a información relevante para ellos. Los Grupos de Interés son los denominados “Stakeholders”. Involucran todos los ámbitos y personas sobre las cuales tiene influencia la sociedad. Se consideran Grupos de Interés entre otros: Los empleados, consumidores, competidores, los tenedores de títulos, organismos reguladores de control y vigilancia, la comunidad y los proveedores de bienes y servicios de la sociedad. - Revelación de información y transparencia: Una estructura de buen gobierno corporativo debe asegurar que se realice la revelación oportuna de toda la información relevante, incluyendo la situación financiera, desempeño, propiedad y gobierno de la compañía. Legislación en relación con Gobierno Corporativo Hasta el año 2007 la única norma que hacia alusión a este tema era la Resolución 275 de 2001, la cual en términos generales establecía los requisitos que debían acreditarse por parte de las personas jurídicas públicas y privadas, como condición para que los fondos de pensiones invirtieran sus recursos en los valores que aquéllas emitían. Actualmente la Resolución 275 de 2001 fue derogada y la norma que reglamenta la materia es la Circular Externa 56 de 2007 (inicialmente Circular 28 de 2007), creando Código País.
  • 21.
    ¿Qué es elCódigo País? Es una compilación de recomendaciones de mejores prácticas de Gobierno Corporativo para emisores del sector real y financiero, que Importante busca crear una serie de medidas a través del consenso de un equipo de trabajo, integrado por todos los partícipes del mercado de capitales: inversionistas, emisores, proveedores de infraestructura y supervisores. El Código propuesto consta de 41 medidas de Gobierno Corporativo relacionadas con diferentes temas, entre ellos Asamblea de Accionistas, Junta Directiva, manejo de conflictos de interés, resolución de conflictos con accionistas e inversionistas en general, publicación de información al mercado y a los accionistas, entre otras. Los objetivos específicos que persigue el Código País son: - Pasar de los códigos formales, escritos y copiados de los estatutos de una empresa modelo, a un verdadero esquema de prácticas de buen gobierno. - Crear convicción acerca de las bondades que genera el Gobierno Corporativo, tanto en inversionistas como en emisores y el mercado en general. - Incrementar la credibilidad, estabilidad y viabilidad de los emisores, con el fin de aumentar la inversión de los excedentes de quienes tienen liquidez. - Proponer recomendaciones que vayan más allá de lo previsto por las normas. - Detallar operativamente las normas ya establecidas de manera que se eleven los estándares actuales. - Eliminar asimetrías en materia de Gobierno Corporativo entre los diferentes sectores. Encuesta anual de Gobierno Corporativo La normatividad vigente de Código País impone la obligación a los emisores de valores de diligenciar una encuesta anual a la que tendrá Importante acceso el mercado en general y en la que cada emisor expondrá los principales aspectos de su gobierno corporativo. Allí las preguntas que sean contestadas afirmativamente deben contar con la explicación respectiva.
  • 22.
    5. Sistema Integralde Información del Mercado de Valores SIMEV Definición del Sistema Integral de Información del Mercado de Valores – SIMEV (Articulo 1.1.1.1 y siguientes Resolución 400) Es el conjunto de recursos humanos, técnicos y de gestión que utilizará Importante la Superintendencia Financiera de Colombia para permitir y facilitar el suministro de información al mercado. El SIMEV estará conformado por los siguientes Registros: - Registro Nacional de Valores y Emisores, RNVE, el cual tendrá por objeto inscribir las clases y tipos de valores, así como los emisores de los mismos y las emisiones que estos efectúen, y certificar lo relacionado con la inscripción de dichos emisores, clases y tipos de valores; - Registro Nacional de Agentes del Mercado de Valores, RNAMV, el cual tendrá por objeto la inscripción de las entidades vigiladas por la Superintendencia Financiera, señaladas en el numeral 1 del parágrafo 3° del artículo 75 de la Ley 964 de 2005. - Registro Nacional de Profesionales del Mercado de Valores, RNPMV, el cual tendrá por objeto la inscripción de las personas naturales a que se refiere el artículo 1.1.4.2. de la Resolución 400. 5.1. Objeto del Registro Nacional de Profesionales del Mercado de Valores RNPMV Naturaleza y objeto del RNPMV (Artículo 1.1.4.1. Resolución 400) El RNPMV hace parte del SIMEV y será utilizado por la Superintendencia Financiera de Colombia como instrumento para elevar y controlar los Importante estándares de los profesionales que se encuentran obligados a inscribirse de conformidad con el artículo siguiente del presente decreto, así como para facilitar y agilizar el suministro de información al mercado acerca de dichos profesionales. Sujetos del RNPMV (Artículo 1.1.4.2. Resolución 400) En el RNPMV deberán inscribirse las siguientes personas: - Las personas naturales que al servicio de un intermediario del mercado de valores se encarguen de estructurar directamente operaciones de intermediación, cualquiera que sea la modalidad de vinculación. - Las personas naturales que dirijan o ejecuten directamente operaciones de intermediación en el mercado de valores: - Las personas naturales que administren o gestionen directamente fondos de valores, fondos de inversión, fondos comunes ordinarios y fondos comunes especiales.
  • 23.
    - Las personas naturales que administren o gestionen directamente fondos mutuos de inversión sometidos a la inspección y vigilancia permanente de la Superintendencia Financiera de Colombia. - Las personas naturales que promuevan o promocionen la realización de operaciones de intermediación en el mercado de valores. Las personas naturales que pretendan inscribirse en el RNPMV deberán estar previamente certificadas. En igual sentido, la inscripción o actualización de dicha inscripción en el RNPMV es condición para actuar en el mercado de valores. Las personas naturales que al interior de las sociedades comisionistas estructuren, dirijan y ejecuten operaciones de comisión, corretaje o cuenta propia sobre bienes y productos agropecuarios, agroindustriales o de otros commodities deberán inscribirse en el RNPMV, así como las personas naturales que asesoren o promocionen los servicios de registro que ofrecen los miembros de las bolsas de bienes y productos agropecuarios, agroindustriales o de otros commodities. Información del RNPMV (Artículo 1.1.4.3. Resolución 400) La información contenida en el RNPMV será de carácter público y en términos generales será la siguiente: - Nombres y apellidos. - Número del documento de identificación. - Nacionalidad. - Profesión. - Permiso de trabajo, en caso de ser extranjero. - Fecha y lugar de nacimiento. - Domicilio, dirección y número de teléfono. - Dirección de correo electrónico (institucional y personal). - Nivel de escolaridad y títulos académicos obtenidos. - Antigüedad y experiencia en el mercado de valores. - Código y nombre de la persona a la que se encuentra vinculado. - Tipo de vinculación - Descripción de funciones que desempeña. - Entidad de certificación que lo acredita. - Modalidad o modalidades de certificación con las que cuenta. - Las sanciones en firme de que haya sido sujeto. - La persona a la cual se encuentre vinculado el profesional certificado. Vigencia de la inscripción en el RNPMV (Artículo 1.1.4.4. Resolución 400) La persona natural permanecerá inscrita en el RNPMV siempre que cuente con la respectiva certificación vigente y siempre que permanezca vinculado a la persona para la cual trabaje o preste sus servicios.
  • 24.
    6. Los intermediariosy otros agentes de valores 6.1. Concepto de intermediación Definición intermediación (Artículo 1.5.1.1. Resolución 400 Modificado Decreto 1121 de abril de 2008) Constituye actividad de intermediación en el mercado de valores la realización de operaciones que tengan por finalidad o efecto el acercamiento de demandantes y oferentes en los sistemas de negociación de valores o en el mercado mostrador, sea por cuenta propia o ajena, para: - La adquisición o enajenación en el mercado primario o secundario de valores inscritos en el Registro Nacional de Valores y Emisores - RNVE. - La adquisición o enajenación en el mercado secundario de valores listados en un sistema local de cotizaciones de valores extranjeros, y - La realización de operaciones con derivados y productos estructurados que sean valores. Serán intermediarios las entidades vigiladas por la Superintendencia Financiera con acceso directo a un sistema de negociación de valores o a un sistema de registro de operaciones sobre valores para la realización o registro de cualquier operación de intermediación de valores.
  • 25.
    6.2. Participantes delmercado público de valores: Características y obligaciones A continuación un esquema de la Estructura del Sistema Financiero, con la finalidad que sea más sencillo ubicar los diferentes participantes del mercado de valores, que también se definen en este capitulo. Estructura del Sistema Financiero Colombiano - Establecimientos de crédito: o Establecimientos bancarios o Corporaciones financieras o Compañías de financiamiento comercial - Sociedades de servicios financieros: o Las sociedades fiduciarias o Almacenes Generales de Deposito o Sociedades Administradoras de Pensiones y Cesantía o Sociedades Comisionistas de Bolsa - Sociedades de capitalización - Entidades aseguradoras, Intermediarios de seguros y reaseguros o Cooperativas de seguros o Compañías y cooperativas de reaseguros - Otras Instituciones Financieras: o Organismos cooperativos de grado superior de carácter financiero 6.2.1. Corredores de valores Definición Código de Comercio: Art. 1340. Corredores. Se llama corredor a la persona que, por su especial conocimiento de los mercados, se ocupa como agente intermediario en la tarea de poner en relación a dos o más personas, con el fin de que celebren un negocio comercial, sin estar vinculado a las partes por relaciones de colaboración, dependencia, mandato o representación. Partes − Mandante: Persona que solicita a otra ponerlo en contacto con un tercero para celebrar un negocio jurídico. − Corredor: Es la persona que pone en contacto a dos partes, a su mandante y al tercero.
  • 26.
    Características Básicas delContrato de Corretaje - Una persona llamada mandante le encomienda a otra llamada corredor que lo ponga en contacto con otra persona para la Importante celebración de un acto jurídico, de manera que quienes celebren el contrato son las partes contactadas por el corredor y no el corredor. El corredor no puede invertir en el cumplimiento de la obligación porque son ellos los que acercan a las partes. - El corredor actúa a nombre ajeno y por cuenta ajena y no asume ningún riesgo en el cierre de las operaciones. - Este contrato se utiliza fundamentalmente para títulos de deuda Pública emitidos por la Tesorería General de la Nación. 6.2.2. Sociedades Comisionistas de Bolsa Son sociedades de servicios financieros. Deben constituirse como sociedades anónimas y tendrán como objeto exclusivo el desarrollo del contrato de comisión para la compra y venta de valores. Aunque su objeto social principal es el desarrollo del contrato de comisión, estas sociedades pueden realizar otras actividades previa autorización de la Superintendencia Financiera. Esas autorizaciones pueden darse de manera general o de manera individual, aspecto que desarrollaremos a continuación. Contrato de Comisión Partes intervinientes - Comitente: Persona que encarga a otra la realización de un acto o contrato - Comisionista: Persona encargada de la ejecución de ese acto o contrato. Generalmente es contactado en razón de su experiencia y profesionalismo. Características Básicas del Contrato de Comisión - El comisionista celebra el negocio a nombre propio (en el negocio queda registrado el nombre de la firma comisionista y no el del Importante cliente) y luego el comisionista le transfiere los efectos del mismo al cliente con una comisión como retribución. - El comisionista asume todos los riesgos de la operación realizada, porque es él quien recibe por parte de su cliente el dinero para comprar el título y de la contraparte recibe el título negociado, entonces si la contraparte no le entrega el título, él comisionista deberá responder ante su cliente.
  • 27.
    - El comisionista nunca debe revelar el nombre del comitente. Adicionalmente absorbe los riesgos, porque recibe los dineros de su cliente y los títulos de la persona a quien le compra. 6.2.3. Establecimientos bancarios Son establecimientos bancarios las instituciones financieras que tienen por función principal la captación de recursos en cuenta corriente bancaria, así como también la captación de otros depósitos a la vista o a término, con el objeto primordial de realizar operaciones activas de crédito. Operaciones autorizadas a los Establecimientos Bancarios - Descontar y negociar pagarés, giros, letras de cambio y otros títulos de deuda; - Recibir depósitos en cuenta corriente, a término y de ahorros, conforme a las previsiones contenidas en el Código de Comercio y en el presente estatuto; - Cobrar deudas y hacer pagos y traspasos; - Comprar y vender letras de cambio y monedas; - Otorgar crédito; - Aceptar para su pago, en fecha futura, letras de cambio que se originen en transacciones de bienes correspondientes a compraventas nacionales o internacionales; - Expedir cartas de crédito; - Recibir bienes muebles en depósito para su custodia, según los términos y condiciones que el mismo banco prescriba, y arrendar cajillas de seguridad para la custodia de tales bienes; - Tomar préstamos dentro y fuera del país, con las limitaciones señaladas por las leyes; - Obrar como agente de transferencia de cualquier persona y en tal carácter recibir y entregar dinero, traspasar, registrar y refrendar títulos de acciones, bonos u otras constancias de deudas; - Celebrar contratos de apertura de crédito, conforme a lo previsto en el Código de Comercio; - Otorgar avales y garantías, con sujeción a los límites y prohibiciones que establezcan la Junta Directiva del Banco de la República y el Gobierno Nacional, cada uno dentro de su competencia. - Realizar operaciones de leasing habitacional las cuales deben tener por objeto bienes inmuebles destinados a vivienda. Estas operaciones se considerarán leasing operativo para efectos contables y tributarios. - Para el desarrollo de esta operación los establecimientos bancarios deberán dar prioridad a los deudores de créditos de vivienda que hayan entregado en dación de pago el respectivo bien inmueble. Lo anterior siempre y cuando tales personas naturales, cumplan los requisitos legales mínimos relacionados con el respectivo análisis del riesgo crediticio. - Celebrar contratos de administración no fiduciaria de la cartera y de las acreencias de las entidades financieras que han sido objeto de toma de posesión para liquidación. - Realizar por cuenta propia cotizaciones en firme de compra y venta de títulos de deuda pública de la Nación.
  • 28.
    - Colocar títulos de deuda pública emitidos por la Nación, pudiendo o no garantizar la colocación del total o de una parte de tales emisiones o tomando la totalidad o una parte de la emisión para colocarla por su cuenta y riesgo. 6.2.4. Entidades aseguradoras Son entidades aseguradoras las compañías y cooperativas de seguros y las de reaseguros. El objeto social de las compañías y cooperativas de seguros será la realización de operaciones de seguro, bajo las modalidades y los ramos facultados expresamente, aparte de aquellas previstas en la ley con carácter especial. Así mismo, podrán efectuar operaciones de reaseguro, en los términos que establezca el Gobierno Nacional. 6.2.5. Sociedades fiduciarias De acuerdo con el artículo 29 del Estatuto Orgánico del Sistema Financiero, las sociedades fiduciarias en desarrollo de su objeto social pueden tener la calidad de fiduciarios según lo dispuesto en el artículo 1226 del Código de Comercio; celebrar encargos fiduciarios que tengan por objeto la realización de inversiones, la administración de bienes o la ejecución de actividades relacionadas con el otorgamiento de garantías por terceros para asegurar el cumplimiento de obligaciones, la administración o vigilancia de los bienes sobre los que recaigan las garantías y la realización de las mismas, con sujeción a las restricciones que la ley establece; obrar como agente de transferencia y registro de valores; obrar como representante de tenedores de bonos; obrar como síndico, curador de bienes o como depositario de sumas consignadas en cualquier juzgado, por orden de autoridad judicial o por determinación de las personas que tengan facultad legal para designarlas con tal fin. Así mismo, podrán prestar servicios de asesoría financiera; emitir bonos actuando por cuanta de una fiducia mercantil constituida por un número plural de sociedades en los términos del Decreto 1026 de 1990. Igualmente dichas sociedades podrán emitir bonos por cuenta de dos o más empresas, siempre y cuando un establecimiento de crédito se constituya en avalista o deudor solidario del empréstito y se confiera a la entidad fiduciaria la administración de la emisión. También podrán estas sociedades administrar fondos de pensiones de jubilación e invalidez, fondos comunes ordinarios y fondos comunes especiales de inversión. 6.2.6. Sociedades Administradoras de fondos de pensiones y cesantía: Son sociedades autorizadas para la administración de 3 tipos de patrimonios autónomos: Fondos de pensiones obligatorias, de pensiones voluntarias y de cesantía. Sin embargo, tratándose de fondos de cesantía, las administradoras sólo podrán administrar un fondo. Por ser estos fondos administrados, patrimonios autónomos, la sociedad administradora sólo responderán por las prestaciones derivadas de los planes
  • 29.
    correspondientes sin quedarvinculados por las obligaciones de esta y sin que los bienes que los componen formen parte de la masa de bienes de la Administradora. Los bienes que forman parte de los fondos, no podrán ser embargados por los acreedores de la entidad patrocinadora, de los partícipes o de los beneficiarios. 6.2.7. Sociedades Administradoras de Inversión Son sociedades administradoras de inversión las que tienen por objeto único el recibir dinero de los suscriptores con el fin único de constituir y administrar un fondo de inversión. En su calidad de gestora profesional, toda sociedad legalmente habilitada para administrar fondos, deberá administrar e invertir los recursos del mismo como lo haría un experto prudente, obrando con la diligencia, la habilidad y el cuidado razonables, que corresponde al manejo adecuado de los recursos captados del público. Administran fondos de inversión que es el conjunto de recursos administrados por una Sociedad de Inversión, que los aplica en una cartera de títulos diversificada, distribuyendo los resultados a los participantes, proporcionalmente al número de unidades poseídas. Los aportes de los suscriptores estarán representados, en unidades adquiridas de igual valor y características, de lo cual se dejará constancia en los documentos, registros, comprobantes o títulos, que se prevean en el respectivo contrato de suscripción de derechos, en los que conste la participación del suscriptor en el respectivo fondo. 6.2.8. Fondos Mutuos de Inversión Es una modalidad de inversión creada en las empresas para estimular el ahorro y la inversión. Se constituyen con aportes de los trabajadores y contribuciones de las empresas para las cuales laboran. En consecuencia, los recursos de estos fondos mutuos están constituidos por los aportes de los trabajadores y por la contribución de las empresas. Adicionalmente por los rendimientos financieros que generen las inversiones que se realicen con tales recursos. El aporte de los empleados puede ser de dos tipos: - Aporte legal voluntario: Que máximo es del 10% del salario. - Aportes Adicionales Voluntarios: Puede superar el aporte del 10% pero sobre el mismo no hace ninguna contribución el empleador. La contribución del empleador es igual al cincuenta (50%) del aporte legal voluntario del empleado. Existe adicionalmente en estos fondos la figura del Fondo de Perseverancia, que implica que el trabajador tienen que permanecer en el fondo un mínimo de 3 años para consolidar el aporte del 50% que le ha hecho su empleador, pues el primer año
  • 30.
    solo se tienederecho al 30% de esos aportes del empleador y el segundo año a un 60%. Estos fondos mutuos pueden ser vigilados o controlados por la hoy Superintendencia Financiera. Para determinar el nivel de supervisión al que estará sometido cada fondo mutuo de inversión, el representante legal, dentro de los veinte (20) primeros días de cada año calendario, debe allegar a esta entidad una certificación, debidamente atestada por el revisor fiscal del mismo, en la cual conste el valor de los activos del respectivo fondo con corte a 31 de diciembre del año inmediatamente anterior. Con fundamento en la referida certificación, la Superintendencia de Valores, a más tardar el 15 de febrero de cada año, comunicará a cada fondo su condición de entidad controlada o de entidad sujeta a inspección y vigilancia, según el respectivo nivel de activos.
  • 31.
    7. Entidades Proveedorasde Infraestructura 7.1. Bolsa de valores La Bolsa de Valores de Colombia es una entidad privada constituida como sociedad anónima y cuyos accionistas son las Sociedades Comisionistas de Bolsa. Naturaleza y Objeto de las Bolsas de Valores (Articulo 1º. Decreto 2969 de 1960) Las bolsas de valores son establecimientos mercantiles cuyos miembros se dedican a la negociación de toda clase de valores y demás bienes susceptibles de este género de comercio, en los términos del presente decreto. Funciones de las Bolsas (Articulo 3º. Decreto 2969 de 1960) Las Bolsas de Valores funcionarán en locales suministrados por los respectivos empresarios, y cumplirán especialmente las siguientes funciones: - Servir de lugar de negociación de títulos valores a través de las ruedas (reuniones públicas de negociación en Bolsa) establecidas para ello. - Inscribir, previo el cumplimiento de los requisitos legales, títulos ó valores para ser negociados en bolsa. - Mantener el funcionamiento de un mercado bursátil debidamente organizado, que ofrezca a los inversionistas y negociantes en títulos o valores y al público en general, condiciones suficientes de seguridad, honorabilidad y corrección. - Establecer la cotización efectiva de los títulos o valores inscritos mediante la publicación diaria de las operaciones efectuadas y de los precios de oferta y demanda que queden vigentes al finalizar cada sesión pública de bolsa. - Fomentar las transacciones de títulos y valores, y reglamentar las actuaciones de sus miembros. - Velar por el estricto cumplimiento de las disposiciones legales y reglamentarias por parte de sus miembros, evitando especulaciones perjudiciales para los valores inscritos o para la economía nacional. - Ofrecer al público, conforme a los respectivos reglamentos, datos auténticos sobre las entidades cuyos títulos estén inscritos en bolsa. - Establecer martillos para el remate público de títulos o valores negociables en bolsa, especialmente de aquellos a que se refiere el artículo 102 de la Ley 45 de 1923. - Organizar y fomentar la negociación de divisas por parte de sus miembros.
  • 32.
    7.2. Depósitos Centralizadosde Valores Definición Depósitos Centralizado de Valores Es una entidad especializada que recibe títulos valores, para Importante administrarlos mediante un sistema computarizado de alta seguridad. Su objetivo es eliminar el riesgo que para los tenedores representa el manejo de títulos físicos, agilizando las transacciones en el mercado secundario y facilitando el cobro de rendimientos de capital e intereses. Aspectos básicos de las sociedades administradoras de depósitos de valores Para actuar como sociedad administradora de depósitos centralizados de valores se requiere autorización de la Superintendencia Financiera y estas sociedades se deben constituir exclusivamente para tal objeto y bajo la modalidad de sociedades anónimas. Adicionalmente deben atender los lineamientos que sobre monto mínimo del capital pagado establezca la superintendencia. Depósitos existentes en Colombia En Colombia están autorizados para operar dos depósitos centralizados de valores: − DECEVAL: Depósito Centralizado de Valores de Colombia S. A.: Es una entidad que recibe en Depósito los títulos inscritos en el Registro Nacional de Valores e Intermediarios, para mediante un sistema computarizado de alta seguridad administrarlos eliminando el riesgo de su manejo físico en transferencias de propiedad, registros, pagos de intereses, etc. Este es un mecanismo común en todos los países desarrollados y en la mayoría de los Latinoamericanos (como México, Chile, Argentina, Venezuela, Brasil, Perú y Panamá). En el depósito se inmoviizan los títulos en bodegas de alta seguridad permitiendo su manejo desmaterializado, a través de registros electrónicos mediante anotación en cuenta. − DCV: Depósito Central de Valores del Banco de la República: Puede administrar títulos valores que emita, garantice o administre el Banco de la República y los títulos valores que constituyan inversiones forzosas o sustitutivas a cargo de sociedades sometidas al control de la Superintendencia Bancaria, distintos de acciones. El depósito central de valores creado en el Banco de la República por el Decreto 436 de 1990, denominado DCV, tendrá como funciones recibir en depósito y administración los títulos que emita, garantice o administre el propio Banco y los valores que constituyan inversiones forzosas o sustitutivas a cargo de las sociedades
  • 33.
    sometidas a lainspección y vigilancia de la Superintendencia Bancaria, distintos de acciones. Podrán tener acceso a los servicios del depósito central de valores del Banco de la República, las entidades sujetas a la inspección y vigilancia de la Superintendencia Bancaria y las personas que posean o administren los títulos o valores a que se refiere el artículo anterior, en las condiciones que establezca la Junta Directiva del Banco de la República. Partes relacionadas con la actividad de los Depósitos: Depositantes Personas naturales o jurídicas a nombre de las cuales se reciben o registran, de manera directa o indirecta, valores en el Depósito administrado por la Sociedad. Depositantes Directos Son las entidades, que de acuerdo con el reglamento de operaciones del Deposito aprobado por la Superintendencia Financiera pueden acceder directamente a sus servicios y han suscrito el Contrato de Depósito de Valores, bien sea a nombre y por cuenta propia y/o en nombre y por cuenta de terceros. Podrán ser Depositantes directos las siguientes entidades: - Establecimientos bancarios - Cooperativas financieras - Corporaciones financieras - Corporaciones de ahorro y vivienda - Sociedades fiduciarias - Bolsas de Valores y el Fondo de garantía de las bolsas - Sociedades comisionistas de Bolsa, miembros de una Bolsa de Valores - Sociedades administradoras de fondos de pensiones y cesantías - Compañías de seguros - Sociedades de capitalización - Almacenes generales de depósito - Compañías de financiamiento comercial - Compañías de factoring - Compañías de reaseguros - Organismos cooperativos de grado superior de carácter financiero - Fondos mutuos de inversión - Sociedades administradoras de inversión - Entidades públicas - Otros Depósitos Centralizados de Valores - La Sociedad misma - El FOGAFIN y EL FOGACOOP - Podrán ser, además, Depositantes Directos, entidades distintas de las anteriores que autorice en su oportunidad la Junta Directiva de la Sociedad, a partir de criterios de carácter objetivo, que favorezcan a todas las entidades que gocen de las mismas características.
  • 34.
    La circunstancia deque una entidad tenga la calidad jurídica anunciadas arribas, no la habilitará, por sí sola, para tener la condición de Depositante Directo, sino en los casos en que la Sociedad la apruebe y celebre con ella el contrato respectivo. Depositantes Indirectos Son todas las personas jurídicas y naturales que no pueden acceder directamente a los servicios del Depósito, pero que en virtud de un contrato de mandato encomiendan a un Depositante Directo el registro de operaciones en su nombre ante la Sociedad. A los Depositantes Indirectos se les asignará una subcuenta que se utilizará en el ámbito nacional. La identificación de la subcuenta estará en función de la titularidad única, conjunta o solidaria que tenga el Depositante Indirecto en el Depósito. El Depositante Indirecto deberá celebrar un Contrato de Mandato con el Depositante Directo facultado legalmente para actuar en posición de terceros.
  • 35.
    7.3. Agencias Calificadorasde Riesgo Personas que pueden realizar la calificación de riesgos (Artículo 2.3.1.1. Resolución 400 Modificado Decreto 1350 de abril de 2008) Solamente podrán ejercer la actividad de calificación de valores o de riesgos en el mercado de valores las personas jurídicas que hayan obtenido el respectivo permiso de funcionamiento por parte de la Superintendencia Financiera de Colombia y se encuentren inscritas en el Registro Nacional de Agentes del Mercado de Valores - RNAMV. Objeto social exclusivo de las sociedades calificadoras (Artículo 2.3.1.2. Resolución 400) La calificación de valores o riesgos relacionados con la actividad financiera, aseguradora, bursátil y cualquier otra relativa al manejo, aprovechamiento e inversión de recursos captados del público. Importante Las calificaciones se realizarán mediante estudios, análisis y evaluaciones que concluyan con una opinión o dictamen profesional, de naturaleza institucional, el cual deberá ser técnico, especializado, independiente, de conocimiento público y constar por escrito. Entidades que no pueden ser inscritas como sociedades calificadoras de valores (Artículo 1.1.3.5. Resolución 400) No podrá ser inscrita como sociedad calificadora de valores la entidad que sea , una administradora de fondos de inversión, una administradora de fondos de cesantía, una administradora de fondos de pensiones o que tenga el carácter de revisor fiscal de una o varias de las sociedades inscritas en el RNVE y en el RNAMV. Tampoco podrá ser inscrita como sociedad calificadora de valores la entidad en la cual alguna de las entidades a que hace referencia el inciso anterior sea beneficiaria real de cualquier parte de su capital. De la misma manera, no podrá inscribirse como sociedad calificadora de valores la entidad cuyos representantes legales, administradores, empleados o los beneficiarios reales de cualquier parte de su capital tengan el carácter de administradores, representantes legales, empleados o beneficiarios reales del tres por ciento (3%) o más del capital de alguna de las sociedades a que hace referencia el primer inciso del presente artículo. Actividades de calificación (Artículo 2.3.1.3. Resolución 400) - Calificación de emisor o contraparte. - Calificación de emisión de deuda. - Calificación sobre la capacidad de cumplir oportunamente con flujos futuros estimados en proyectos de inversión.
  • 36.
    - Calificación de riesgos de portafolios de inversión colectiva. - Calificación de capacidad de pago de siniestros de las compañías de seguros. - Calificación sobre la habilidad para administrar inversiones o portafolios de terceros. - Homologación de calificaciones otorgadas por agencias calificadoras de riesgos o valores extranjeras reconocidas por la Superintendencia Financiera de Colombia, que no cuenten con presencia comercial en Colombia, y sólo para aquellos casos en los cuales se acepte la calificación por entidades del exterior. - Las calificaciones que se exijan mediante normas especiales. - Las demás que se establezcan en el reglamento de la calificadora Valores que deben calificarse (Artículo 2.3.1.4. Resolución 400) Para efectos de su inscripción en el Registro Nacional de Valores y Emisores - RNVE - y la autorización de su oferta pública, los valores que reúnan las condiciones que se señalan a continuación deberán ser objeto de por lo menos una calificación en los términos de la presente resolución: - Que se trate de bonos ordinarios emitidos por entidades diferentes de los establecimientos de crédito o de papeles comerciales, excepto los emitidos por el Fondo de Garantías de Instituciones Financieras FOGAFIN. - Que se trate de bonos ordinarios o de garantía general emitidos por establecimientos de crédito. - Que se trate de bonos emitidos por entidades públicas, excepto aquellos que emita el Fondo de Garantías de Instituciones Financieras FOGAFIN. - Que sean valores emitidos como resultado de un proceso de titularización. Alcance de la calificación (Artículo 2.3.1.6. Resolución 400 Modificado Decreto 1350 de abril de 2008) Los dictámenes u opiniones técnicas que emitan las sociedades calificadoras en desarrollo de su actividad, constituyen una estimación razonable de la capacidad de pago de las obligaciones a cargo del calificado, o del impacto de los riesgos que está asumiendo el calificado o de la habilidad para administrar inversiones o portafolios de terceros, según sea el caso. Todas las calificaciones deberán señalar expresamente que la calificación otorgada no implica recomendación para comprar, vender o mantener un valor y que en ningún caso constituyen garantía de cumplimiento de las obligaciones del calificado. Prohibiciones a las sociedades calificadoras (Artículo 2.3.1.7 Resolución 400 Modificado Decreto 1350 de abril de 2008) Las sociedades calificadoras no podrán: - Invertir en valores cuya calificación se encuentre vigente y haya sido otorgada por la misma calificadora. - Invertir en carteras colectivas que tengan calificación vigente otorgada por la misma sociedad calificadora o que sean administradas por una entidad cuya calificación, acerca de la administración de portafolios, haya sido otorgada por
  • 37.
    la sociedad calificadoray esté vigente. Para efectos del presente numeral se entenderá por carteras colectivas las definidas en el Decreto 2175 de 2007 o demás normas que la desarrollen, complementen o sustituyan. - Utilizar en beneficio propio o de terceros la información a la que haya tenido acceso en desarrollo de su actividad de calificación. - Asegurar u ofrecer al solicitante de la calificación un determinado resultado del proceso de calificación. - Asesorar, directa o indirectamente, a personas diferentes a calificadoras del extranjero en temas que puedan generar conflictos de interés respecto de la actividad de calificación de riesgo. - Asesorar, directa o indirectamente, a cualquier persona en la toma de decisiones de inversión o de especulación. Estas prohibiciones se harán extensivas a los accionistas, administradores, miembros del Comité Técnico de calificación, revisor fiscal y demás funcionarios de la sociedad calificadora, cuando estas personas hayan tenido acceso a información privilegiada o hayan participado de cualquier forma en el proceso de calificación. Procedimiento de Calificación (Artículo 2.3.2.1. y siguientes Resolución 400) Toda calificación, así como sus revisiones, deberá aprobarse por el Comité Técnico con sujeción al reglamento y a las metodologías definidas por la calificadora. Las sociedades calificadoras deberán adoptar metodologías que garanticen la obtención de calificaciones objetivas e independientes, basadas en el análisis idóneo y técnico de toda la información relevante para el proceso de calificación.
  • 38.
    8. Autoridades deSupervisión 8.1. Conceptos básicos de inspección, vigilancia y control de intermediación del mercado de valores Actividad de Control realizada por la Superintendencia Financiera Es una gestión de carácter OBJETIVO por parte de la entidad estatal y se cumple con la verificación del cumplimiento de los requisitos formales relacionados con la calidad, oportunidad y suficiencia de la información suministrada al mercado y al ente de control que la transmite. Esta actividad de control NO involucra el análisis ni la verificación de la información que le es suministrada a la entidad de control, sino que tal entidad solo verifica que la información que le sea suministrada sea oportuna, suficiente y de buena calidad, esto con la finalidad de que los actores del mercado se encuentren bien informados para tomar decisiones correctas de inversión. Actividad de Vigilancia desarrollada por la Superintendencia Financiera La vigilancia implica una gestión de carácter SUBJETIVO respecto de una sociedad, con la finalidad de generar calidad en el desempeño de la actividad del vigilado. En desarrollo de estas labores de vigilancia, se puede: - Establecer condiciones y procedimientos para el desarrollo del objeto social de las entidades. - Analizar el cumplimiento de los requisitos que se les imponen en el desarrollo de su objeto social. Entidades sometidas a la inspección y vigilancia permanente de la Superintendencia Financiera (Artículo 75 parágrafo 3 Ley 964) Las bolsas de valores, las bolsas de bienes y productos agropecuarios y agroindustriales y sus miembros, las bolsas de futuros y opciones y sus miembros, las sociedades que realicen la compensación y liquidación de valores, contratos de futuros, opciones y otros; las sociedades comisionistas de bolsa, los comisionistas independientes de valores, las sociedades administradoras de fondos de inversión, las sociedades administradoras de depósitos centralizados de valores, las sociedades calificadoras de valores, las sociedades titularizadoras, los fondos mutuos de inversión que a 31 de diciembre de cada año, registren activos iguales o superiores a cuatro mil (4.000) salarios mínimos mensuales legales vigentes a la fecha del respectivo corte, los fondos de garantía que se constituyan en el mercado público de valores, las sociedades administradoras de sistemas de negociación de valores, las cámaras de riesgo central de contraparte, las entidades que administren sistemas de negociación y registro de divisas y las sociedades administradoras de sistemas de compensación y liquidación de divisas.
  • 39.
    El Gobierno Nacional,mediante normas de carácter general, podrá someter a la inspección y vigilancia permanente de la Superintendencia Financiera los intermediarios de valores que se anuncien al público como prestadores de servicios en el mercado de valores y/o los ofrezcan al público. Igualmente, el Gobierno Nacional, mediante normas de carácter general, podrá someter a la inspección y vigilancia permanente de la Superintendencia Financiera las personas que realicen las actividades a que se refiere el artículo 3° de la presente ley, salvo que se encuentren sujetas a la inspección y vigilancia de la Superintendencia Bancaria. El Gobierno Nacional podrá fijar por una sola vez el capital mínimo de las entidades sometidas a la inspección y vigilancia permanente de la Superintendencia de Valores, cuando dicho capital no esté determinado por la Ley. Emisores de valores sometidos al control exclusivo de la Superintendencia de Valores Aquellas entidades que tengan títulos inscritos en el Registro Nacional de Valores y Emisores que no se encuentren sometidos por ley a la inspección y vigilancia de otra entidad del Estado.
  • 40.
    8.2. Superintendencia Financierade Colombia La Superintendencia Financiera de Colombia, es un organismo técnico Importante adscrito al Ministerio de Hacienda y Crédito Público, con personería jurídica, autonomía administrativa y financiera y patrimonio propio. La dirección de la Superintendencia Financiera de Colombia estará a cargo del Superintendente Financiero, quien la ejercerá con la colaboración de los Superintendentes Delegados. El Presidente de la República, de acuerdo con la ley, ejercerá a través de la Superintendencia Financiera de Colombia, la inspección, vigilancia y control sobre las personas que realicen actividades financiera, bursátil, aseguradora y cualquier otra relacionada con el manejo, aprovechamiento o inversión de recursos captados del público. La Superintendencia Financiera de Colombia tiene por objetivo supervisar el sistema financiero colombiano con el fin de preservar su estabilidad, seguridad y confianza, así como, promover, organizar y desarrollar el mercado de valores colombiano y la protección de los inversionistas, ahorradores y asegurados. Funciones de la Superintendencia Financiera (Articulo 1 Ley 135 de 1993) Conforme al artículo 150 numeral 19 literal d) de la Constitución Política corresponderá al Gobierno Nacional ejercer la intervención en las actividades financiera, aseguradora, del mercado de valores y demás actividades relacionadas con el manejo, aprovechamiento e inversión de los recursos captados del público, con sujeción a los siguientes objetivos y criterios: - Que el desarrollo de dichas actividades esté en concordancia con el interés público; - Que en el funcionamiento de tales actividades se tutelen adecuadamente los intereses de los usuarios de los servicios ofrecidos por las entidades objeto de intervención y, preferentemente, el de ahorradores, depositantes, asegurados e inversionistas; - Que las entidades que realicen las actividades mencionadas cuenten con niveles de patrimonio adecuado para salvaguardar su solvencia; - Que las operaciones de las entidades objeto de la intervención se realicen en adecuadas condiciones de seguridad y transparencia; - Promover la libre competencia y la eficiencia por parte de las entidades que tengan por objeto desarrollar dichas actividades; - Democratizar el crédito, para que las personas no puedan obtener, directa o indirectamente, acceso ilimitado al crédito de cada institución y evitar la excesiva concentración del riesgo; - Que el mercado de valores se desarrolle en las más amplias condiciones de transparencia, competitividad y seguridad, así como propender porque existan niveles crecientes de ahorro e inversión privada;
  • 41.
    - Proteger y promover el desarrollo de las instituciones financieras de la economía solidaria. - Que el sistema financiero tenga un marco regulatorio en el cual cada tipo de institución pueda competir con los demás bajo condiciones de equidad y equilibrio de acuerdo con la naturaleza propia de sus operaciones. Funciones otorgadas a la Superintendencia Financiera en la ley 964 de 2005 - Instruir a las entidades sujetas a su inspección y vigilancia permanente o control acerca de la manera como deben cumplirse las disposiciones que regulan su actividad en el mercado de valores, fijar los criterios técnicos y jurídicos que faciliten el cumplimiento de tales normas y señalar los procedimientos para su cabal aplicación; - Vigilar el cumplimiento de las disposiciones del Banco de la República en relación con las personas sujetas a su inspección y vigilancia permanente; - Suspender preventivamente cuando hubiere temor fundado de que se pueda causar daño a los inversionistas o al mercado de valores, una oferta pública en cualquiera de sus modalidades; la negociación de determinado valor, la inscripción de valores, o de los emisores de los mismos en el Registro Nacional de Valores y Emisores; la inscripción de determinada persona en el Registro Nacional de Agentes del Mercado de Valores; la inscripción de determinada persona en el Registro Nacional de Profesionales del Mercado de Valores; - Imponer las medidas cautelares establecidas en el Código de Procedimiento Civil y las demás medidas preventivas establecidas en la presente ley y en las normas que la desarrollen, complementen o modifiquen dirigidas a salvaguardar los valores, instrumentos financieros, recursos administrados y, en general, los activos que estén en poder de personas investigadas, cuando existan motivos que razonablemente permitan inferir que dichos activos se encuentran en riesgo y que se puede afectar el interés de los inversionistas. Estas medidas incluyen la de ordenar la entrega temporal de los respectivos activos a un administrador profesional, en condiciones similares a las prevalecientes en el mercado. - La función prevista en el presente literal únicamente se podrá ejercer frente a las entidades sujetas a la inspección y vigilancia permanente de la Superintendencia de Valores; Estructura de la Superintendencia Financiera - Formarán parte de la estructura de la Superintendencia Financiera de Colombia, el Comité Consultivo de la Superintendencia Financiera de Colombia, el Comité de Coordinación para el Seguimiento al Sistema Financiero y el Consejo Asesor. El Presidente de la República, de acuerdo con la ley, ejercerá a través de la Superintendencia Financiera de Colombia, la inspección, vigilancia y control sobre las personas que realicen actividades financiera, bursátil, aseguradora y cualquier otra relacionada con el manejo, aprovechamiento o inversión de recursos captados del público. - La Superintendencia Financiera de Colombia tiene por objetivo supervisar el sistema financiero colombiano con el fin de preservar su estabilidad, seguridad y confianza, así como, promover, organizar y desarrollar el mercado de valores colombiano y la protección de los inversionistas, ahorradores y asegurados.
  • 42.
    Estructura de laSuperintendencia Financiera 9 9 www.superfinanciera.gov.co
  • 43.
    9. Régimen Disciplinarioe infracciones y conductas sancionadas en el mercado Facultad Sancionatoria Superintendencia Financiera (Artículo 49 Ley 964 de 2005) La Superintendencia Financiera tendrá la facultad de imponer, a quienes desobedezcan sus decisiones o a quienes violen las normas que regulen el mercado de valores las sanciones establecidas en la Ley 964 y que mas adelante desarrollaremos, cuando incurran en cualquiera de las siguientes infracciones. Las sanciones administrativas impuestas por la Superintendencia se aplicarán sin perjuicio de que se adelanten las demás acciones establecidas en la ley. Infracciones (Artículo 50 Ley 964 de 2005) - Ejercer actividades o desempeñar cargos u oficios sin haber realizado previamente la correspondiente inscripción en el respectivo registro, cuando dicha inscripción fuere requerida; - Realizar, colaborar, cohonestar, autorizar, participar de cualquier forma o coadyuvar con transacciones u otros actos relacionados, que tengan como objetivo o efecto: o Afectar la libre formación de los precios en el mercado de valores; o Manipular la liquidez de determinado valor; o Aparentar ofertas o demandas por valores; o Disminuir, aumentar, estabilizar o mantener artificialmente el precio, la oferta o la demanda de determinado valor; y o Obstaculizar la libre concurrencia y la interferencia de otros en las ofertas sobre valores. El ejercicio de la función de estabilización de valores, legítimamente ejercida, incluyendo los contratos de liquidez, no se considerará como infracción. - No llevar la contabilidad según las normas aplicables o llevarla de forma que contenga vicios, imprecisiones o errores que impidan conocer la verdadera situación patrimonial o las operaciones. Esta infracción únicamente será aplicable a las personas sujetas a la inspección y vigilancia permanente de la Superintendencia Financiera y a los emisores de valores sometidos a su control exclusivo; - Remitir a las autoridades información contable que no sea llevada conforme a las normas aplicables o que sea lleva da de forma que contenga vicios, imprecisiones o errores que impidan conocer la verdadera situación patrimonial o las operaciones, o no publicar la información contable en los términos y condiciones que la normatividad aplicable establezca. - Esta infracción será aplicable a las entidades sujetas a la inspección y vigilancia de la Superintendencia Bancaria en cuanto a las obligaciones de suministro de información al mercado de valores;
  • 44.
    - Incumplir las normas sobre información privilegiada, o utilizar o divulgar indebidamente información sujeta a reserva; - Incumplir las disposiciones sobre conflictos de interés; incumplir los deberes profesionales que les correspondan a quienes participen en el mercado en cualquiera de sus actividades; incumplir los deberes o las obligaciones frente al mercado, respecto de los accionistas de sociedades inscritas, incluidos los minoritarios, o respecto de los inversionistas; incumplir los deberes o las obligaciones que impongan la ley o las normas que la desarrollen o complementen, frente a quienes confieran encargos a intermediarios de valores o frente a aquellos en cuyo nombre se administren valores o fondos de valores, fondos de inversión, fondos mutuos de inversión. Estas infracciones serán aplicables a las instituciones sometidas a la inspección y vigilancia de la Superintendencia Bancaria, únicamente en lo que hace relación a su actuación en el mercado de valores; - No divulgar en forma veraz, oportuna, completa o suficiente información que pudiere afectar las decisiones de los accionistas en la respectiva asamblea o que, por su importancia, pudiera afectar la colocación de valores, su cotización en el mercado o la decisión de los inversionistas de vender, comprar o mantener dichos valores; - Admitir o permitir que determinado valor sea ofrecido o negociado en un sistema de negociación de valores sin estar previamente inscrito en el Registro Nacional de Valores y Emisores; suspender o excluir las negociaciones de determinado valor inscrito en un sistema de negociación de valores, sin causa justificada, o negociarlo en el mercado sin que exista alguna de las inscripciones en los registros que establece la presente ley; - Utilizar cualquier denominación o signo distintivo dirigido al público, o cualquier palabra o locución, inclusive en lengua extranjera, que pudiera engañar o confundir sobre la legitimación para desarrollar cualquier actividad propia del mercado de valores; incumplir lo previsto en esta ley o en cualquier norma que la desarrolle sobre la publicidad sobre valores o intermediarios; - Omitir el deber de informar sobre participaciones de capital y sobre movimientos de compra, venta o disposición de acciones, o incumplir cualquier otro deber de información a las autoridades, al mercado o a los inversionistas, incluyendo los inversionistas potenciales, o los deberes especiales de información que establezcan las normas aplicables; - Realizar una oferta pública en cualquiera de sus modalidades, con violación de las normas aplicables, o no realizarla cuando las autoridades así lo requieran; - Incumplir las normas sobre autorregulación, así como las dictadas en ejercicio de la función de autorregulación; - Violar las normas relacionadas con la separación patrimonial entre los activos propios y los de terceros o dar a los activos de terceros un uso diferente del permitido. - Esta infracción únicamente será aplicable a las personas sujetas a la inspección y vigilancia permanente de la Superintendencia de Valores; - Realizar declaraciones o divulgar informaciones falsas, engañosas, inexactas o incompletas o expedir comunicaciones o certificaciones falsas o inexactas sobre los valores depositados en los depósitos centralizados de valores; - Incumplir los deberes legales o contractuales que correspondan a quienes administren fondos de valores, fondos de inversión y fondos mutuos de inversión.
  • 45.
    - Acceder fraudulenta o abusivamente o sin autorización a los sistemas de registro o de negociación de valores; - Autorizar actos, ejecutarlos, cohonestarlos, o no evitarlos debiendo hacerlo, en contra de lo dispuesto en la presente ley o las normas que la desarrollen, o las otras normas que regulen el mercado de valores; - No declarar oportunamente un impedimento o una inhabilidad relacionada con el ejercicio de actividades en el mercado de valores; - Incumplir el régimen establecido en los artículos 102 a 107 del Estatuto Orgánico del Sistema Financiero y en las normas del mercado de valores que los desarrollen, modifiquen o adicionen, en concordancia con lo dispuesto en el artículo 39 de la Ley 190 de 1995 o cualquier norma relacionada con la prevención y control de actividades delictivas a través del mercado de valores. Esta infracción únicamente será aplicable a las personas sujetas a la inspección y vigilancia permanente de la Superintendencia de Valores, sin perjuicio del ejercicio de las facultades de la Superintendencia Bancaria en materia de prevención y control de actividades delictivas; - Incumplir las normas sobre designación de defensor del cliente, miembros independientes de la junta directiva, oficial de cumplimiento o miembros del comité de auditoria, contralor normativo; no efectuar las apropiaciones necesarias para el suministro de los recursos humanos y técnicos que quienes ejercen los mencionados cargos requieran para su adecuado desempeño o no proveer la información que los mismos necesiten para el ejercicio de sus funciones. Para quienes actúen como defensor del cliente, miembros de junta directiva, oficial de cumplimiento, miembros del comité de auditoria y contralor normativo incumplir con los deberes y obligaciones establecidos para el desarrollo de sus funciones. Esta infracción únicamente será aplicable a las personas sujetas a la inspección y vigilancia permanente de la Superintendencia Financiera y a los emisores de valores sometidos a su control exclusivo; - Utilizar el nombre o las cuentas de terceros para el registro de operaciones en provecho de un intermediario, de sus funcionarios o de terceros; - Incumplir las normas relacionadas con capitales mínimos, niveles adecuados de patrimonio, márgenes de solvencia, posición propia, inversiones obligatorias, máximos y mínimos de inversión y demás controles de ley, por parte de las entidades sometidas a la inspección y vigilancia permanente de la Superintendencia de Valores; - Incumplir las disposiciones del Banco de la República por parte de las entidades sometidas a la inspección y vigilancia permanente de la Superintendencia de Valores; - Infringir las reglas contenidas en la presente ley, las normas que se expidan con base en la misma, cualquiera de las normas que regulen el mercado de valores o los reglamentos aprobados por la Superintendencia de Valores.
  • 46.
    9.1. Régimen disciplinario 9.1.1. Principios que orientan la actividad Sancionatoria de la Superintendencia Financiera (Artículo 51 Ley 964 de 2005) La facultad sancionatoria administrativa de la Superintendencia Financiera se orienta y ejerce de acuerdo con los siguientes principios: - Principio de proporcionalidad, según el cual la sanción deberá ser proporcional a la infracción; - Principio disuasorio de la sanción, según el cual la sanción buscará evitar que los participantes del mercado vulneren la norma que dio origen a la misma; - Principio de la revelación dirigida, de acuerdo con el cual la Superintendencia Financiera podrá determinar el momento en que divulgará al público determinada sanción, en los casos en los cuales la revelación de la misma pueda poner en riesgo la estabilidad del mercado; - Principio de contradicción, de acuerdo con el cual la Superintendencia Financiera tendrá en cuenta los descargos que hagan las personas a quienes se les formuló pliego de cargos y la contradicción de las pruebas allegadas regular y oportunamente al proceso administrativo sancionatorio.
  • 47.
    9.1.4. Sanciones aAplicar Artículo 53 Ley 964 de 2005 Quien incurra en cualquiera de las infracciones descritas en el artículo 50 de la ley 964 estará sujeto a una o algunas de las siguientes sanciones, que serán impuestas por la Superintendencia Financiera: - Amonestación; - Multa a favor del Tesoro Nacional; - Suspensión o inhabilitación hasta por cinco (5) años para realizar funciones de administración, dirección o control de las entidades sometidas a la inspección y vigilancia permanente de la Superintendencia de Valores; - Remoción de quienes ejercen funciones de administración, dirección o control o del revisor fiscal de las entidades sometidas a la inspección y vigilancia permanente de la Superintendencia de Valores; - Suspensión de la inscripción en cualquiera de los registros a que se refiere la presente ley. Esta podrá imponerse de forma que prevenga la realización de todo tipo de actividades o de manera limitada para algunas de ellas. Una vez vencido el término de la suspensión se restablecerá la respectiva inscripción con todos sus efectos; - Cancelación de la inscripción en cualquiera de los registros a que se refiere la presente ley. En este caso, le quedará prohibido al afectado inscribirse en alguno de los registros que componen el Sistema Integral de Información del Mercado de Valores - SIMEV. La correspondiente cancelación será de uno (1) a veinte (20) años. Una vez vencido el término de la cancelación deberá surtirse nuevamente el trámite de solicitud de inscripción en el respectivo registro; - Por los defectos en que incurran las entidades sometidas a la inspección y vigilancia permanente de la Superintendencia de Valores, respecto de niveles adecuados de patrimonio y márgenes de solvencia señalados en las disposiciones vigentes, la Superintendencia Financiera impondrá una multa por el equivalente al 3.5% del defecto patrimonial que presenten durante el respectivo período de control, sin exceder, respecto de cada incumplimiento, del 1.5% del patrimonio requerido para dar cumplimiento a dichas relaciones. Por los defectos o excesos respecto de los límites a la posición propia en moneda extranjera se impondrá una sanción pecuniaria a favor del Tesoro Nacional, proporcional a dicho exceso o defecto y a la utilidad que se pueda derivar de la violación de los límites mencionados, según lo determine la Junta Directiva del Banco de la República para los intermediarios del mercado cambiario. Las sanciones previstas en el presente artículo podrán aplicarse simultáneamente, siempre que su acumulación no pugne con su naturaleza.
  • 48.
    Criterios para lagraduación de las sanciones (Artículo 52 Ley 964 de 2005) Las sanciones por las infracciones administrativas cometidas, se graduarán atendiendo los siguientes criterios, en cuanto resulten aplicables: - La reiteración o reincidencia en la comisión de infracciones; - La resistencia, negativa u obstrucción frente a la acción investigadora, de supervisión o sancionatoria de la Superintendencia de Valores; - La renuencia o desacato a cumplir las órdenes impartidas por la Superintendencia de Valores; - La utilización de medios fraudulentos en la comisión de la infracción o la comisión de esta por interpuesta persona, ocultar la comisión de la misma o encubrir sus efectos; - El que la comisión de la infracción pudiera derivar en un lucro o aprovechamiento indebido, para sí o para un tercero; - El que la comisión de la infracción se realice por medio, con la participación, o en beneficio de personas sometidas a la inspección y vigilancia permanente de la Superintendencia de Valores, personas que realicen las actividades señaladas en el artículo 3° de la ley 964 o sometidas a la inspección y vigilancia de la Superintendencia Bancaria, o de quienes las controlen, o de sus subordinadas; - La dimensión del daño o peligro a los intereses jurídicos tutelados por las normas del mercado de valores; - El grado de prudencia y diligencia con que se hayan atendido los deberes o se hayan aplicado las normas pertinentes; - La oportunidad en el reconocimiento o aceptación expresos que haga el investigado sobre la comisión de la infracción. Los criterios antes mencionados serán aplicables simultáneamente cuando a ello haya lugar. Se entenderá que hay reiteración cuando se cometan dos o más infracciones entre las cuales medie un período inferior a tres (3) años. Registro de sanciones (Artículo 54 Ley 964 de 2005). Las sanciones impuestas deberán ser inscritas en el respectivo registro a partir del momento de su ejecutoria. El registro de la sanción se mantendrá por veinte (20) años. Prohibición (Artículo 57 Ley 964 de 2005) Queda prohibido que las sanciones pecuniarias de carácter personal impuestas por la Superintendencia Financiera sean pagadas directamente o por interpuesta persona por la persona jurídica a la cual se encuentra vinculado el sancionado o por aquella a la que se hubiere encontrado vinculado durante la ocurrencia, o con ocasión de los respectivos hechos, así como por sus respectivas matrices o subordinadas.
  • 49.
    9.2. Infracciones yconductas sancionables del mercado 9.2.1. Conductas sobre información privilegiada Información privilegiada (Art. 1.1.1.1 Resolución 1200 de 1995) Se considera información privilegiada aquella que está sujeta reserva así como la que no ha sido dada a conocer al público existiendo deber para ello. Importante Así mismo, se entenderá que es privilegiada aquella información de carácter concreto que no ha sido dada a conocer del público y que de haberlo sido la habría tenido en cuenta un inversionista medianamente diligente y prudente al negociar los respectivos valores. 9.2.2. Indebida administración de los conflictos de interés Conflicto de interés (Art. 1.1.1.1 Resolución 1200 de 1995) Se entiende por conflicto de interés la situación en virtud de la cual una persona en razón de su actividad se enfrenta a distintas alternativas de conducta con relación a intereses incompatibles, ninguno de los cuales puede privilegiar en atención a sus obligaciones legales o contractuales. Importante Entre otras conductas, se considera que hay conflicto de interés cuando la situación llevaría a la escogencia entre: - la utilidad propia y la de un cliente, o - la de un tercero vinculado al agente y un cliente, o - la utilidad del fondo (de valores) que administra y la de otro cliente o la propia, o - la utilidad de una operación y la transparencia del mercado. Disposición común para Conflictos de interés e información privilegiada Articulo 26 Ley 795 de 2003: Dentro del giro de los negocios de las entidades vigiladas por la Superintendencia Bancaria, los directores, representantes legales, revisores fiscales y en general todo funcionario con acceso a información privilegiada tiene el deber legal de abstenerse de realizar cualquier operación que de lugar a conflictos de interés. La Superintendencia Bancaria impondrá las sanciones a que haya lugar cuando se realicen operaciones que den lugar a conflicto de interés, de conformidad con el régimen general sancionatorio de su competencia. Así mismo, podrá establecer mecanismos a través de los cuales se subsane la situación de conflicto de interés, si a ello hubiere lugar.
  • 50.
    Adicionalmente, la SuperintendenciaBancaria podrá calificar de manera general y previa la existencia de tales conflictos respecto de cualquier institución vigilada. Principios orientadores en relación con los conceptos de información privilegiada y de conflictos de interés Art. 1.1.1.2 Resolución 1200 de 1995 - Transparencia: Un mercado transparente es aquel en el cual es posible una apropiada formación de precios y toma de decisiones, como consecuencia de niveles adecuados de eficiencia, de competitividad y de flujos de información oportunos, suficientes y claros, entre los agentes que en el intervienen. - Reserva: Se entiende por tal el deber de abstenerse de revelar información que tiene el carácter de reservada. - Utilización adecuada de la información: Los agentes que intervienen en el mercado deben abstenerse de utilizar información privilegiada para si o para un tercero. - Lealtad: Se entiende por tal la obligación que tienen los agentes de obrar simultáneamente de manera íntegra, franca, fiel y objetiva, con relación a todas las personas que intervienen de cualquier manera en el mercado. Entre otras conductas, son expresión del principio de lealtad: (1) abstenerse de obrar frente a conflictos de interés; (2) abstenerse de dar información ficticia, incompleta o inexacta; (3) omitir conductas que puedan provocar por error la compra o venta de valores y (4) evitar participar bajo cualquier forma en operaciones no representativas del mercado. - Profesionalismo: Los intermediarios en el mercado de valores siempre con fundamento en información "seria, completa y objetiva", en los términos que para el efecto este Despacho dispuso en la circular externa No. 010 de 1991 deben, en función de las necesidades del cliente, suministrar su consejo para la mejor ejecución del encargo. - Adecuación a la ley: Señala la exigencia de dar apropiado cumplimiento a todas las disposiciones legales, en especial a los deberes de información en ellas contenidos, subrayándose la importancia de comunicar al cliente cualquier circunstancia sobreviniente que pudiera modificar su voluntad contractual.
  • 51.
    9.2.8. Conductas delictivasque van ligadas a la operación en el mercado de valores 9.2.8.1. Lavado de activos en el mercado de valores El que adquiera, resguarde, invierta, transporte, transforme, custodie o administre bienes que tengan su origen mediato o inmediato en actividades de tráfico de migrantes, trata de personas, extorsión, enriquecimiento ilícito, secuestro extorsivo, rebelión, tráfico de armas, financiación del terrorismo y administración de recursos relacionados con actividades terroristas, tráfico de drogas tóxicas, estupefacientes o sustancias sicotrópicas, delitos contra el sistema financiero, delitos contra la administración pública, o vinculados con el producto de delitos ejecutados bajo concierto para delinquir, o les dé a los bienes provenientes de dichas actividades apariencia de legalidad o los legalice, oculte o encubra la verdadera naturaleza, origen, ubicación, destino, movimiento o derecho sobre tales bienes o realice cualquier otro acto para ocultar o encubrir su origen ilícito, incurrirá por esa sola conducta, en prisión de ocho (8) a veintidós (22) años y multa de seiscientos cincuenta (650) a cincuenta mil (50.000) salarios mínimos legales vigentes. La misma pena se aplicará cuando las conductas descritas en el inciso anterior se realicen sobre bienes cuya extinción de dominio haya sido declarada. El lavado de activos será punible aun cuando las actividades de que provinieren los bienes, o los actos penados en los apartados anteriores, se hubiesen realizado, total o parcialmente, en el extranjero. Las penas privativas de la libertad previstas en el presente artículo se aumentarán de una tercera parte a la mitad cuando para la realización de las conductas se efectuaren operaciones de cambio o de comercio exterior, o se introdujeren mercancías al territorio nacional. El aumento de pena previsto en el inciso anterior, también se aplicará cuando se introdujeren mercancías de contrabando al territorio nacional. 9.2.8.2. Manipulación fraudulenta de especies inscritas en el Registro Nacional de Valores e Intermediarios (Articulo 317 Código Penal) El que realice transacciones, con la intención de producir una apariencia de mayor liquidez respecto de determinada acción, valor o instrumento inscritos en el Registro Nacional de Valores e Intermediarios o efectúe maniobras fraudulentas con la intención de alterar la cotización de los mismos incurrirá en prisión de dos (2) a seis (6) años y multa hasta de cincuenta mil (50.000) salarios mínimos legales mensuales vigentes. La pena se aumentará hasta en la mitad si, como consecuencia de la conducta anterior, se produjere el resultado previsto. 9.2.8.3. Uso de información privilegiada Se considera información privilegiada aquella que está sujeta reserva así como la que no ha sido dada a conocer al público existiendo deber para ello. Así mismo, de
  • 52.
    conformidad con elartículo 75 de la ley 45 de 1990 y sin perjuicio de lo dispuesto en el artículo 27 de la ley 190 de 1995, se entenderá que es privilegiada aquella información de carácter concreto que no ha sido dada a conocer del público y que de haberlo sido la habría tenido en cuenta un inversionista medianamente diligente y prudente al negociar los respectivos valores. 9.2.8.4. Pánico económico (Articulo 302 Código Penal) El que divulgue al público o reproduzca en un medio o en un sistema de comunicación público información falsa o inexacta que pueda afectar la confianza de los clientes, usuarios, inversionistas o accionistas de una institución vigilada o controlada por la Superintendencia Bancaria o por la Superintendencia Financiera en un Fondo de Valores, o cualquier otro esquema de inversión colectiva legalmente constituido incurrirá, por ese solo hecho, en prisión de dos (2) a ocho (8) años y multa de cincuenta (50) a quinientos (500) salarios mínimos legales mensuales vigentes. En las mismas penas incurrirá el que utilice iguales medios con el fin de provocar o estimular el retiro del país de capitales nacionales o extranjeros o la desvinculación colectiva de personal que labore en empresa industrial, agropecuaria o de servicios. La pena se aumentará hasta en la mitad, si como consecuencia de las conductas anteriores se produjere alguno de los resultados previstos. 9.2.8.5. Estafa (Articulo 246 Código Penal) El que obtenga provecho ilícito para sí o para un tercero, con perjuicio ajeno, induciendo o manteniendo a otro en error por medio de artificios o engaños, incurrirá en prisión de dos (2) a ocho (8) años y multa de cincuenta (50) a mil (1.000) salarios mínimos legales mensuales vigentes. En la misma pena incurrirá el que en lotería, rifa o juego, obtenga provecho para sí o para otros, valiéndose de cualquier medio fraudulento para asegurar un determinado resultado. La pena será de prisión de uno (1) a dos (2) años y multa hasta de diez (10) salarios mínimos legales mensuales vigentes, cuando la cuantía no exceda de diez (10) salarios mínimos legales mensuales vigentes. La pena prevista se aumentará de cuatro (4) a ocho (8) años cuando: - El medio fraudulento utilizado tenga relación con vivienda de interés social. - El provecho ilícito se obtenga por quien sin ser partícipe de un delito de secuestro o extorsión, con ocasión del mismo, induzca o mantenga a otro en error. - Se invoquen influencias reales o simuladas con el pretexto o con el fin de obtener de un servidor público un beneficio en asunto que éste se encuentre conociendo o haya de conocer 9.2.8.6. Abuso de confianza (Articulo 249 Código Penal)
  • 53.
    El que seapropie en provecho suyo o de un tercero, de cosa mueble ajena, que se le haya confiado o entregado por un título no traslativo de dominio, incurrirá en prisión de uno (1) a cuatro (4) años y multa de diez (10) a doscientos (200) salarios mínimos legales mensuales vigentes. La pena será de prisión de uno (1) a dos (2) años y multa hasta de diez (10) salarios mínimos legales mensuales vigentes, cuando la cuantía no exceda de diez (10) salarios mínimos legales mensuales vigentes. Si no hubiere apropiación sino uso indebido de la cosa con perjuicio de tercero, la pena se reducirá en la mitad. Abuso de confianza calificado. Las pena será prisión de tres (3) a seis (6) años, y multa de treinta (30) a quinientos (500) salarios mínimos legales mensuales vigentes si la conducta se cometiere: - Abusando de funciones discernidas, reconocidas o confiadas por autoridad pública. - En caso de depósito necesario. - Sobre bienes pertenecientes a empresas o instituciones en que el Estado tenga la totalidad o la mayor parte, o recibidos a cualquier título de éste. - Sobre bienes pertenecientes a asociaciones profesionales, cívicas, sindicales, comunitarias, juveniles, benéficas o de utilidad común no gubernamentales. 9.2.9. Prevención de lavado de activos en el mercado de valores Circular Externa 007 de 1996 El lavado de activos y la financiación del terrorismo representan una gran amenaza para la estabilidad del sistema financiero y la integridad de los mercados por su carácter global y las redes utilizadas para el manejo de tales recursos. Tal circunstancia destaca la importancia y urgencia de combatirlos, resultando esencial el papel que para tal propósito deben desempeñar las entidades sometidas a la inspección y vigilancia de la Superintendencia Financiera de Colombia (en adelante las entidades vigiladas) y el supervisor financiero. Conciente de ello y continuando con el enfoque actual de supervisión, la Superintendencia Financiera imparte instrucciones a través de las cuales se busca que las entidades vigiladas implementen un Sistema de Administración del Riesgo de Lavado de Activos y de la Financiación del Terrorismo (Sarlaft) con el fin de prevenir que las mismas sean utilizadas para dar apariencia de legalidad a activos provenientes de actividades delictivas o para la canalización de recursos hacia la realización de actividades terroristas. Para Sarlaft es cliente toda persona natural o jurídica con la cual la entidad establece y mantiene una relación contractual o legal para el suministro de cualquier producto propio de su actividad. Definición del Riesgo de Lavado de Activos y de la Financiación del Terrorismo
  • 54.
    Se entiende porriesgo de LA/FT la posibilidad de pérdida o daño que puede sufrir una entidad vigilada por su propensión a ser utilizada directamente o a través de sus operaciones como instrumento para el Importante lavado de activos y/o canalización de recursos hacia la realización de actividades terroristas, o cuando se pretenda el ocultamiento de activos provenientes de dichas actividades. El riesgo de LA/FT se materializa a través de los riesgos asociados, estos son: el legal, reputacional, operativo y de contagio, a los que se expone la entidad, con el consecuente efecto económico negativo que ello puede representar para su estabilidad financiera cuando es utilizada para tales actividades. El SARLAFT debe abarcar todas las actividades que realizan las entidades vigiladas en desarrollo de su objeto social principal y deberá prever además procedimientos y metodologías para que las entidades se protejan de ser utilizadas en forma directa, es decir a través de sus accionistas, administradores y vinculados como instrumento para el lavado de activos y/o canalización de recursos hacia la realización de actividades terroristas, o cuando se pretenda el ocultamiento de activos provenientes de dichas actividades. Etapas del SARLAFT El SARLAFT que implementen las entidades vigiladas debe comprender como mínimo las siguientes etapas: - Identificación, - Medición o evaluación, - Control, y - Monitoreo. Las entidades deben adoptar mecanismos que les permitan como mínimo: - Conocer al cliente actual y potencial, - Conocer el mercado, - Identificar y analizar las operaciones inusuales, - Determinar y reportar las operaciones sospechosas Requerimientos a los nuevos clientes Mecanismos para lograr el Conocimiento del cliente El SARLAFT debe contar con procedimientos para obtener un conocimiento efectivo, eficiente y oportuno de todos los clientes actuales y potenciales, así como para verificar la información y los soportes de la misma. El conocimiento del cliente implica conocer de manera permanente y actualizada, cuando menos, los siguientes datos: - Identificación. Supone el conocimiento y verificación de todos los datos exigidos en el formulario que permiten individualizar plenamente la persona natural o jurídica que se pretende vincular. Tratándose de la vinculación de personas jurídicas, el conocimiento del cliente supone, además de lo dispuesto en el formulario, conocer
  • 55.
    la estructura desu propiedad, es decir, la identidad de los accionistas o asociados que tengan directa o indirectamente más del 5% de su capital social, aporte o participación en la entidad. - Actividad económica. - Características, montos y procedencia de sus ingresos y egresos. - Respecto de clientes vigentes, las características y montos de sus transacciones y operaciones. Las metodologías para conocer al cliente deben permitir a las entidades cuando menos: - Recaudar la información que le permita comparar las características de sus transacciones con las de su actividad económica. - Monitorear continuamente las operaciones de los clientes. - Contar con elementos de juicio que permitan analizar las transacciones inusuales de esos clientes y determinar la existencia de operaciones sospechosas. Para estos efectos, las entidades deben diseñar y adoptar formularios de solicitud de vinculación de clientes que contengan cuando menos la información que a continuación se indica: PN: Vinculación de persona natural PJ: Vinculación de persona jurídica Descripción PN PJ Nombre y apellidos completos o Razón Social. X X Personas Nacionales: Número de identificación: NIT, registro civil de nacimiento, X X cédula de ciudadanía y tarjeta de identidad. Personas Extranjeras: Número de identificación: Cédula de extranjería, pasaporte vigente para titulares de visa de turista o visitante u otra clase de visa con vigencia inferior a tres (3) meses, o carné expedido por la Dirección de Protocolo del Ministerio X de Relaciones Exteriores para titulares de Visas Preferenciales (diplomático, consular, de servicio, de organismos internacionales o administrativo, según el caso, y de acuerdo con las normas migratorias vigentes). Nacionales turistas de los países miembros de la Comunidad Andina de Naciones. Número de identificación: Documento de identificación válido y vigente en el país X emisor con el cual ingresó a Colombia. Nombre y apellidos completos del representante, apoderado y número de X X identificación. Dirección y teléfono del representante. X Lugar y fecha de nacimiento. X Dirección y teléfono residencia. X Ocupación, oficio o profesión. X Descripción actividad: - Independiente, dependiente, cargo que ocupa. - Actividad económica principal: comercial, industrial, transporte, construcción, X X agroindustria, servicios financieros, etc., acorde con lo establecido en el código internacional CIIU.
  • 56.
    Nombre, dirección, faxy teléfono de la oficina, empresa o negocio donde trabaja si aplica. X X Dirección, teléfono, fax y ciudad de la oficina principal y de la sucursal o agencia que actúe como cliente. Identificación de los accionistas o asociados que tengan directa o indirectamente más X del 5% del capital social, aporte o participación. Tipo de empresa: privada, pública, mixta. X Declaración de origen de los bienes y/o fondos, según el caso (puede ser un anexo). X X Ingresos y egresos mensuales. X X Detalle de otros ingresos, ingresos no operacionales u originados en X X actividades diferentes a la principal. Total activos y pasivos. X X En el caso de fiducia, la clase de recursos e identificación del bien que se entrega. X X Autorización para consulta y reporte a las centrales de riesgo. X X Manifestación sobre la realización de actividades en moneda extranjera. X X Firma y huella del solicitante. X X Fecha de diligenciamiento. X X Si la actividad del potencial cliente involucra transacciones en moneda extranjera, el formulario debe contener espacios para recolectar la siguiente información: Descripción PN PJ El tipo de operaciones en moneda extranjera que normalmente realiza. X X Productos financieros que posea en moneda extranjera especificando como mínimo: X X Tipo de producto, identificación del producto, entidad, monto, ciudad, país y moneda. El SARLAFT debe prever procedimientos más exigentes de vinculación de clientes y de monitoreo de operaciones de personas nacionales o extranjeras que por su perfil o por las funciones que desempeñan pueden exponer en mayor grado a la entidad al riesgo de LA/FT, tales como: personas que por razón de su cargo manejan recursos públicos, detentan algún grado de poder público o gozan de reconocimiento público. En tal sentido, el SARLAFT debe contener mecanismos efectivos, eficientes y oportunos que permitan identificar los casos de clientes que responden a tales perfiles, así como procedimientos de control y monitoreo más exigentes respecto de las operaciones que realizan. Operaciones sospechosas e inusuales Identificación y análisis de operaciones inusuales El SARLAFT debe permitir a las entidades establecer cuándo una operación se considera como inusual. Para ello debe contar con metodologías, modelos e
  • 57.
    indicadores cualitativos y/ocuantitativos de reconocido valor técnico para la oportuna detección de las operaciones inusuales. Se consideran operaciones inusuales aquellas transacciones que cumplen, cuando menos con las siguientes características: - No guardan relación con la actividad económica o se salen de los parámetros adicionales fijados por la entidad y, - Respecto de las cuales la entidad no ha encontrado explicación o justificación que se considere razonable. En el caso de identificación y análisis de las operaciones de usuarios, las entidades deberán determinar cuáles de éstas resultan relevantes, teniendo en cuenta el riesgo al que exponen a la entidad y basados en los criterios previamente establecidos por las mismas. Las entidades deben dejar constancia de cada una de las operaciones inusuales detectadas, así como del responsable o responsables de su análisis y los resultados del mismo. Determinación y reporte de operaciones sospechosas La confrontación de las operaciones detectadas como inusuales, con la información acerca de los clientes o usuarios y de los mercados, debe permitir, conforme a las razones objetivas establecidas por la entidad, identificar si una operación es o no sospechosa y reportarlo de forma oportuna y eficiente a la UIAF. Los procedimientos de detección y reporte de operaciones sospechosas deben tener en cuenta que las entidades están en la obligación de informar a las autoridades competentes de manera inmediata y eficiente sobre cada operación de este tipo que conozcan. Instrumentos del Sarlaft Para que los mecanismos adoptados por las entidades operen de manera efectiva, eficiente y oportuna, el SARLAFT deberá contar como mínimo con los siguientes instrumentos: - Señales de alerta, - Segmentación de los factores de riesgo en relación al mercado, - Seguimiento de operaciones, - Consolidación electrónica de operaciones. Señales de alerta o alertas tempranas Son los hechos, situaciones, eventos, cuantías, indicadores cuantitativos y cualitativos, razones financieras y demás información que la entidad determine como relevante, a partir de los cuales se puede inferir oportuna y/o prospectivamente la posible existencia de un hecho o situación que escapa a lo que la entidad, en el desarrollo del SARLAFT, ha determinado como normal.
  • 58.
    Estas señales debenconsiderar cada uno de los factores de riesgo y las características de sus operaciones, así como cualquier otro criterio que a juicio de la entidad resulte adecuado. Seguimiento de operaciones Las entidades deben estar en capacidad de hacer seguimiento a las operaciones que realicen sus clientes y usuarios a través de los demás factores de riesgo. Para dar cumplimiento a lo anterior las entidades deben como mínimo: - Realizar seguimiento a las operaciones con una frecuencia acorde a la evaluación de riesgo de los factores de riesgo involucrados en las operaciones - Monitorear las operaciones realizadas en cada uno de los segmentos de los factores de riesgo. En el caso del seguimiento de operaciones de usuarios, las entidades deberán determinar cuáles de éstas resultan relevantes, teniendo en cuenta el riesgo al que exponen a la entidad y basados en los criterios previamente establecidos por las mismas. Reporte de operaciones sospechosas (ROS) Corresponde a las entidades reportar a la UIAF en forma inmediata las operaciones que determinen como sospechosas. Así mismo, las entidades deberán reportar las operaciones intentadas o rechazadas que contengan características que les otorguen el carácter de sospechosas. Los reportes sobre operaciones sospechosas deben ajustarse a los criterios objetivos establecidos por la entidad. En estos casos no se requiere que la entidad tenga certeza de que se trata de una actividad delictiva, ni identificar el tipo penal o que los recursos involucrados provienen de tales actividades. En el evento en que durante el respectivo mes, las entidades no hayan determinado la existencia de operaciones sospechosas, deben informar este hecho a la citada Unidad, dentro de los diez (10) primeros días del mes siguiente. En el caso de almacenes generales de depósito, los procedimientos de determinación de operaciones sospechosas también deben versar sobre aquellas sustancias importadas y/o almacenadas en la entidad. De acuerdo con lo consagrado en el artículo 42 de la Ley 190 de 1995, el reporte de operaciones sospechosas no dará lugar a ningún tipo de responsabilidad para la persona jurídica informante, ni para los directivos o empleados de la entidad que hayan participado en su detección y/o reporte.
  • 59.
    MARCO GENERAL DEAUTORREGULACIÓN II. Marco General de Qué es la autorregulación? Autorregulación 1. Razones que justifican la autorregulación10 El Gobierno, mediante la Ley de Mercado de Valores o Ley 964, determinó que los agentes que realicen actividad de intermediación de valores deben contar con sistemas de autorregulación a partir del ocho de julio de 2006. Así mismo, estableció que los órganos autorreguladores deben ser desarrollados por el sector privado, siendo las autoridades quienes dicten los parámetros y reglas de juego para su funcionamiento. La Autorregulación no reviste el ejercicio de una función pública, sin embargo, estará supervisada por el Estado. Bajo este esquema, la autorregulación es concebida por el gobierno como una actividad complementaria y no sustituta de las autoridades de supervisión, con el fin de preservar la estabilidad del mercado, dar mayor protección a los inversionistas y propender por la estabilidad sistémica en el mercado de valores colombiano. Sin duda, se trata de una excelente herramienta para superar las imperfecciones del mercado, elevar los estándares y fomentar el desarrollo y la competencia del mercado de valores. De otra parte, no hay que perder de vista que un elemento primordial para el desarrollo y la profundización del mercado de valores tiene que ver con la generación de confianza en el propio mercado. Parte de ésta se fundamenta en la existencia en una normatividad adecuada y la capacidad, tanto del ente supervisor como del propio sector privado, para hacerla cumplir. En ese sentido, la autorregulación es una respuesta natural y eficiente a la intervención del Estado en el mercado financiero. Si bien es cierto que esta disposición del gobierno generará importantes cambios en las actividades desarrolladas por los intermediarios del mercado de valores en Colombia, en opinión de la Asociación Bancaria su puesta en marcha debería consultar los estándares internacionales, las recomendaciones académicas y técnicas en la materia y, fundamentalmente, reconocer la realidad de nuestro mercado. 10 http://www.asobancaria.com/upload/docs/docPub3070_1.pdf
  • 60.
    2. Concepto yobjeto de la Autorregulación La Autorregulación es la posibilidad que tiene un conjunto de personas o entidades con intereses comunes, de emitir reglas de conducta en su actividad en el mercado de valores, velar por su cumplimiento mediante la supervisión de las mismas y sancionar a quienes las incumplan. La autorregulación en el mercado de valores tiene un origen privado y se fundamenta en el desarrollo de la autonomía de la voluntad privada. Se define específicamente como un conjunto de reglas dirigidas al Importante establecimiento de estándares cualitativos al interior de un sector específico de la economía. Es decir, la adopción de algunas pautas acordadas previamente por los propios agentes del mercado, que determinan los lineamientos y estándares en su funcionamiento. Al mismo tiempo, la autorregulación se ejerce dentro de un marco legal y es una actividad supervisada por el Estado. Es un elemento esencial para el desarrollo y la transparencia del mercado de valores. La existencia de entidades de autorregulación brinda mecanismos adicionales al mercado, que permiten: - Profesionalizar la actividad - Establecer las reglas que gobernarán sus relaciones - Establecer los mecanismos requeridos para verificar el cumplimiento de las disposiciones legales y reglamentarias de los participantes en el mercado - Su carácter no reviste el ejercicio de una función pública. Algunas ventajas de la Autorregulación son: - Experiencia - Conocimiento técnico - Facilidad y flexibilidad para adaptarse a los nuevos desarrollos del mercado de valores - Mayores posibilidades de inversión de recursos en infraestructura física y humana En desarrollo de la actividad autorregulatoria, es necesario desarrollar: - Normas internas eficientes - Estándares de la industria - Programas de monitoreo del mercado - Programas de vigilancia y autodisciplina que aseguran el adecuado funcionamiento del mismo
  • 61.
    3. Sujetos susceptiblesa ser autorregulados: de carácter obligatorio y de carácter voluntario Quienes realicen actividades de intermediación de valores están Importante obligados a autorregularse. Estas obligaciones deberán atenderse a través de cuerpos especializados para tal fin, como es el caso actual del AMV. Deberes y obligaciones generales de los sujetos que deben autorregularse En el desarrollo de la actividad de intermediación de valores, los sujetos de autorregulación deberán observar en todo momento los siguientes deberes, sin perjuicio de los demás establecidos en este Reglamento y en la normatividad aplicable: - La conducción de los negocios con lealtad, claridad, precisión, probidad comercial, seriedad y cumplimiento, en el mejor interés de la integridad del mercado y de las personas que participan en él. - La observancia de la debida diligencia en la recepción y ejecución de órdenes de compra y venta de valores, y en la celebración de operaciones de compraventa de valores con clientes; - Evitar situaciones de conflictos de interés o cumplir con los mecanismos o procedimientos establecidos para su administración, - Asegurar un tratamiento equitativo a los clientes y demás participantes del mercado; y - Abstenerse de realizar operaciones, directamente o por interpuesta persona, utilizando información privilegiada, suministrar tal información a terceros o recomendar la realización de operaciones con fundamento en dicha información. - Los sujetos de autorregulación mantendrán un mercado de valores cimentado sobre bases de libre y leal competencia. En el desarrollo de la actividad de intermediación de valores, los sujetos de autorregulación deberán observar en todo momento las siguientes obligaciones, sin perjuicio de los demás establecidos en este Reglamento y en la normatividad aplicable: - Capacitar a las personas naturales vinculadas a los miembros y propender por su profesionalismo; - Obtener y suministrar a los clientes la información relevante para la realización de transacciones; - Entregar oportunamente la documentación de los negocios realizados a los clientes;
  • 62.
    Admisión en unOrganismo de Autorregulación El organismo de autorregulación podrá negar la calidad de miembro a personas que no reúnan los estándares de idoneidad financiera o capacidad para operar o los estándares de experiencia, capacidad, entrenamiento que hayan sido debidamente establecidos por dicho organismo. El organismo de autorregulación verificará las condiciones de idoneidad, trayectoria y carácter de sus miembros y podrá requerir que los funcionarios de los mismos estén registrados en dicho organismo. Admisión de asociados autorregulados voluntariamente Quienes deseen autorregularse de manera voluntaria no requerirán acreditar su registro como intermediarios en el mercado de valores, y deberán certificar que no se encuentran llevando a cabo actividades que tipifiquen intermediación de valores. Los asociados autorregulados voluntariamente tendrán los mismos Importante derechos, obligaciones y limitaciones, señalados para los miembros en la normatividad aplicable, lo cual se entenderá aceptado por éstos mediante su solicitud de admisión. Por lo anterior, cuando quiera que se utilicen las expresiones “miembro”, “intermediario”, “intermediario de valores”, persona natural vinculada, o cualquiera otra que haga referencia a las personas sobre las cuales tiene competencia AMV, se entenderá que dichas expresiones incluyen a los asociados autorregulados voluntariamente y a sus personas naturales vinculadas. Dichos asociados estarán sujetos al cumplimiento de las obligaciones impuestas a quienes realizan actividades de intermediación, en relación con su actuación en sistemas transaccionales o de registro, y en consecuencia, cuando quiera que la normatividad aplicable se refiera a actividades de intermediación, se entenderá que dentro de dichas actividades queda comprendida la actuación en los mencionados sistemas por parte de aquellos.
  • 63.
    4. Funciones dela autorregulación La autorregulación comprende el ejercicio de las siguientes funciones: - Función normativa: Consistente en la adopción de normas para asegurar el correcto funcionamiento de la actividad de intermediación; - Función de supervisión: Consistente en la verificación del cumplimiento de las normas del mercado de valores y de los reglamentos de autorregulación; - Función disciplinaria: Consistente en la imposición de sanciones por el incumplimiento de las normas del mercado de valores y de los reglamentos de autorregulación. Función Normativa AMV cumplirá la función normativa mediante la expedición de reglamentos de autorregulación, a través de los cuales deberán adoptarse las normas de conducta de los sujetos de autorregulación, Importante definición de sanos usos, prácticas, aspectos éticos, conflictos de interés y en general, todas aquellas reglas dirigidas a la protección del inversionista, a la integridad del mercado de valores, relacionadas con la actividad de intermediación de valores. Tales reglamentos contendrán como mínimo los siguientes temas: - Normas que deben observar los miembros en el desarrollo de su actividad de intermediación en el mercado de valores; - Desarrollo de las normas legales y reglamentarias que emitan las autoridades públicas, los administradores de mercados, que deban cumplir los miembros en el desarrollo de su actividad de intermediación de valores; - Estándares de conducta para llevar a cabo la actividad de intermediación de valores; - Obligaciones y deberes para con los clientes en desarrollo de la actividad de intermediación de valores; - Procedimientos, condiciones y requisitos relacionados con la admisión de miembros y el registro de personas naturales vinculadas; - Funcionamiento de los órganos administrativos y disciplinarios de AMV; - Establecimiento de estándares y procedimientos para el desarrollo de las funciones de supervisión y disciplina; - Procedimiento que debe seguirse para la investigación y sanción de los sujetos pasivos del proceso disciplinario; - Aspectos relacionados con la prevención de la manipulación y el fraude en relación con la actividad de intermediación de valores; - La forma, procedimientos, requisitos, y demás aspectos relacionados con el ejercicio de la función de certificación de las personas naturales que pretendan inscribirse en el Registro Nacional de Profesionales del Mercado de Valores; - Las demás que sean necesarias de conformidad con la normatividad aplicable.
  • 64.
    Función de Supervisión La función de supervisión consiste en la verificación del cumplimiento de Importante la normatividad aplicable por parte de los sujetos de autorregulación, mediante la realización de las actividades que se consideren apropiadas para cumplir con tal fin, como las siguientes: - Seguimiento al comportamiento del mercado de valores y a las actividades de intermediación de los sujetos de autorregulación; - Monitoreo y vigilancia de las transacciones realizadas en los diferentes sistemas de negociación en donde actúen los sujetos de autorregulación, así como las operaciones celebradas en el mercado mostrador que sean objeto de registro; - Diseño y ejecución de visitas generales o selectivas a los sujetos de autorregulación, al igual que adelantar visitas especiales a dichos sujetos, en relación con sus actividades de intermediación en el mercado de valores; - Requerimiento de información a los sujetos de autorregulación y a terceros, por cualquier medio, en relación con la celebración de operaciones en el mercado de valores y otras formas de intermediación en dicho mercado; - Evaluación de las quejas presentadas por los sujetos de autorregulación, clientes de éstos y terceros y adelantar las averiguaciones necesarias; - Diseño e implementación de sistemas de alertas para identificar operaciones irregulares celebradas o registradas en el mercado de valores; - Celebración de planes de ajuste y desempeño con el fin de elevar los estándares de conducta y operación en el mercado de valores; - Llevar a cabo una gestión de supervisión preventiva con el fin de evitar la ocurrencia de infracciones. Función Disciplinaria La función disciplinaria consiste en la investigación de hechos y conductas con el fin de determinar la responsabilidad por el Importante incumplimiento de la normatividad aplicable, así como el juzgamiento de las mismas, mediante la realización de las siguientes actividades: - Instrucción de procesos disciplinarios, incluyendo entre otros, la solicitud formal de explicaciones, el decreto, práctica y recaudo de pruebas, la evaluación de las explicaciones y la formulación de los cargos; - Adelantar las investigaciones que se requieran, en relación con las actividades de intermediación por parte de los sujetos de autorregulación; - Requerimiento de información a los sujetos de autorregulación y a terceros que sea necesarias en desarrollo de investigaciones y procesos disciplinarios; - La negociación y suscripción de acuerdos de terminación anticipada; - Las funciones de juzgamiento a cargo del Tribunal Disciplinario, mediante la imposición de las sanciones a que haya lugar; - Todas las demás gestiones relacionadas con la iniciación, trámite y finalización de procesos disciplinarios, así como cualquier otra asociada con las actividades anteriormente referidas. En ejercicio de la función disciplinaria, se deberán establecer procedimientos e iniciar de oficio o a petición de parte acciones disciplinarias por el incumplimiento de los reglamentos de autorregulación y de las normas del mercado de valores, decidir sobre
  • 65.
    las sanciones disciplinariasaplicables e informar a la Superintendencia sobre las decisiones adoptadas en materia disciplinaria. Quien ejerza funciones disciplinarias podrá decretar, practicar y valorar pruebas, determinar la posible responsabilidad disciplinaria de las personas investigadas dentro de un proceso disciplinario, imponer las sanciones disciplinarias establecidas en los reglamentos, garantizando en todo caso el derecho de defensa y el debido proceso. Las pruebas recaudadas por quien ejerza funciones disciplinarias podrán ser trasladadas a la Superintendencia en ejercicio de su facultad sancionatoria.
  • 66.
    5. Tipo deorganizaciones autorizadas por la Ley del Mercado de Valores para actuar como organismos autorreguladores Pueden actuar como organismos de autorregulación las siguientes entidades: - Organizaciones constituidas exclusivamente para tal fin. - Organizaciones gremiales o profesionales. - Las bolsas de valores. - Las Sociedades administradoras de sistemas de negociación. Ninguna persona podrá ser beneficiario real de más del diez por ciento (10%) del capital de un organismo de autorregulación. Requisitos para obtener el certificado de autorización de un organismo de autorregulación La Superintendencia Financiera de Colombia podrá otorgar permiso a un organismo autorregulador cuando cumpla con los siguientes requisitos: - Contar con por lo menos diez (10) miembros. Dicho número de miembros debe - mantenerse de forma permanente por el organismo autorregulador; - Disponer de los mecanismos adecuados para hacer cumplir por sus miembros y por las personas vinculadas con ellos las leyes y normas del mercado de valores, los reglamentos que la misma entidad expida y los reglamentos que expidan las bolsas de valores, las sociedades administradoras de sistemas de negociación y las entidades que administran sistemas de registro; - Contar con un mecanismo de registro de las personas jurídicas y naturales que sean intermediarios de valores para que sean miembros del organismo autorregulador; - Que sus reglamentos, en materia de administración y gobierno corporativo, se ajusten a lo previsto en el presente Decreto; - Que los reglamentos del organismo autorregulador provean una adecuada distribución de los cobros, tarifas y otros pagos entre sus miembros; - Que los reglamentos del organismo autorregulador estén diseñados para prevenir la manipulación y el fraude en el mercado, promover la coordinación y la cooperación con los organismos encargados de regular, hacer posible los procesos de compensación y liquidación, procesamiento de información y facilitar las transacciones, así como eliminar las barreras y crear las condiciones para la operación de mercados libres y abiertos a nivel nacional e internacional y, en general, proteger a los inversionistas y el interés público; - Que se prevenga la discriminación entre los miembros, así como establecer reglas que eviten acuerdos y actuaciones que vulneren el espíritu y propósitos de la normativa del mercado de valores; - En el caso de aquellos organismos autorreguladores que adelanten la función disciplinaria, que los reglamentos del organismo autorregulador provean la posibilidad de disciplinar y sancionar a sus miembros y personas naturales vinculados a éstos, de acuerdo con la normatividad del mercado de valores y sus propios reglamentos.
  • 67.
    Para obtener elcertificado de autorización, se observará el procedimiento establecido en el artículo 53 del Estatuto Orgánico del Sistema Financiero, con excepción del numeral 1, el cual deberá aplicarse atendiendo la naturaleza de este tipo de entidades. Órganos de los organismos de autorregulación constituidos exclusivamente para tal fin Los organismos de autorregulación constituidos exclusivamente para tal fin deberán tener una organización que contemple una asamblea de miembros, un consejo directivo y un presidente. Tratándose de las entidades que decidan desarrollar funciones disciplinarias, deberán contar, además, con un órgano disciplinario. Supervisión de los organismos de autorregulación Los organismos de autorregulación estarán sometidos a la inspección y vigilancia permanente de la Superintendencia Financiera de Colombia. Cuando la actividad de autorregulación se lleve a cabo por un área interna de una entidad autorizada que no sea vigilada por la Superintendencia Financiera de Colombia, la supervisión se circunscribirá a las labores de dicha área. La Superintendencia Financiera de Colombia velará porque los organismos autorreguladores lleven a cabo sus funciones de forma coordinada y cumplan con los criterios de autorregulación. En todo caso, con independencia de las labores de supervisión que desarrollan los organismos de autorregulación de forma coordinada con Importante la Superintendencia Financiera de Colombia, esta última no pierde competencia en materia de supervisión y sanción de los miembros de dicho organismo. La Superintendencia Financiera de Colombia ejercerá facultades de inspección, control y vigilancia respecto de los organismos de autorregulación y podrá sancionarlos por incumplimiento a la normatividad que rige su actividad conforme al régimen sancionatorio aplicable a las entidades vigiladas.
  • 68.
    6. Proceso disciplinarioante AMV Cuando haya lugar a un proceso disciplinario, el organismo de autorregulación que ejerza las funciones disciplinarias, deberá formular los cargos, notificar al miembro y dar la oportunidad para ejercer el derecho de defensa. Igualmente, se deberá llevar una memoria del proceso. Todo proceso disciplinario deberá estar soportado por: - La conducta que el miembro y/o las personas vinculadas a este desarrollaron; - La norma del mercado de valores o del reglamento del autorregulador que específicamente incumplieron; - En caso de que exista, la sanción impuesta y la razón de la misma. Etapas del proceso disciplinario El proceso disciplinario del AMV tiene como finalidad determinar la responsabilidad por el incumplimiento de la normatividad aplicable. Los procesos disciplinarios estarán conformados por una etapa de investigación y una etapa de decisión. La etapa de investigación estará a cargo del Presidente del AMV y los funcionarios que dependan de éste y tendrá como finalidad examinar y Importante establecer los hechos o conductas, recaudar o practicar las pruebas pertinentes, archivar las investigaciones cuando no exista mérito para continuar con el trámite del proceso, o remitir el pliego de cargos al Tribunal Disciplinario con el propósito de que los hechos, conductas y las correspondientes pruebas sean puestas en su conocimiento. La etapa de decisión estará a cargo del Tribunal Disciplinario de AMV y tendrá como finalidad la determinación de la existencia o inexistencia de responsabilidad disciplinaria de las personas investigadas en el caso respectivo.
  • 69.
    7. Principios queorientan la facultad sancionatoria de AMV Para la imposición de las sanciones, se deberán observar los siguientes principios: - Principio de proporcionalidad, según el cual la sanción deberá ser proporcional a la infracción; - Principio disuasorio de la sanción, según el cual la sanción buscará evitar que los participantes del mercado vulneren la norma que dio origen a la misma; - Principio de la revelación dirigida, de acuerdo con el cual se podrá determinar el momento en que se divulgará al público determinada sanción, en los casos en los cuales la revelación de la misma pueda poner en riesgo la estabilidad del mercado; - Principio de contradicción, de acuerdo con el cual se tendrán en cuenta los descargos que hagan las personas a quienes se les formuló una solicitud formal de explicaciones y la contradicción de las pruebas allegadas regular y oportunamente al proceso disciplinario. En todo caso el proceso disciplinario que adelanten los organismos de autorregulación en ejercicio de su función disciplinaria, deberá observar los principios de oportunidad, economía y celeridad, y se regirá exclusivamente por los principios y el procedimiento contenidos en la presente ley y en las demás normas que la desarrollen. 8. Sujetos pasivos de la facultad sancionatoria de AMV Serán sujetos pasivos de los procesos disciplinarios los sujetos de autorregulación. La calidad de sujeto pasivo del proceso disciplinario deriva de las condiciones que tenga el investigado en el momento en que haya realizado las conductas y no de las que tenga en el momento en que se lleve a cabo el proceso. Las personas naturales que sean sujetos pasivos del proceso disciplinario serán responsables disciplinariamente cuando participen de cualquier manera en los hechos que constituyan un desconocimiento a las normas para cuya supervisión tiene competencia AMV, sin perjuicio de la responsabilidad que le corresponda a la sociedad a la cual están vinculados.
  • 70.
    9. Clases desanciones Habrá lugar a la imposición de sanciones a los sujetos pasivos de los procesos disciplinarios cuando éstos incurran en violación de la normatividad aplicable. Podrán imponerse las siguientes sanciones: A las personas naturales: - Amonestación Importante - Multa - Suspensión - Expulsión A las personas jurídicas: - Amonestación - Multa - Expulsión Multas La cuantía máxima de las multas que podrán imponerse a las personas naturales será de doscientos (200) salarios mínimos legales mensuales vigentes en Colombia al momento de la imposición de la sanción. Para las personas jurídicas, la cuantía máxima de las multas que podrán imponerse será de mil (1000) salarios mínimos legales mensuales vigentes en Colombia al momento de la ocurrencia de los hechos. Si el beneficio económico percibido por el sancionado en relación con los hechos objeto de sanción es superior a los topes previstos en el inciso anterior, podrá imponerse una multa superior a los topes antes mencionados, hasta concurrencia del doble del monto del beneficio económico percibido. Suspensión La sanción de suspensión no podrá ser inferior a un (1) día hábil ni superior a tres (3) años. La persona que se encuentre suspendida no podrá realizar, directa o indirectamente, intermediación en el mercado de valores, ni actividades relacionadas, ni actuar como persona vinculada de un miembro. No obstante estará sometida a todas las obligaciones legales y reglamentarias que no estén en contradicción con la suspensión y a la competencia de AMV. La suspensión se hará efectiva a partir del día hábil siguiente a aquel en que quede en firme la decisión respectiva. Expulsión La expulsión conlleva la pérdida de la calidad de miembro o asociado autorregulado voluntariamente por AMV. En este caso, será cancelada su inscripción como miembro o asociado autorregulado voluntariamente y no podrá realizar actividades de
  • 71.
    intermediación en elmercado de valores. Cuando la sanción recaiga sobre una persona natural, ésta no podrá actuar como persona natural vinculada a un miembro, ni podrá realizar, directa o indirectamente, intermediación en el mercado de valores, ni actividades relacionadas. Para que las salas de decisión puedan adoptar la sanción de expulsión se requerirá la unanimidad de los miembros asistentes a la reunión de la sala que tome la decisión. Dicha sanción se redimirá después de transcurridos veinte (20) años contados desde la fecha en que haya quedado en firme la sanción. Una vez redimida la sanción, la persona o entidad sancionada podrá solicitar nuevamente la admisión como miembros de AMV. Parágrafo.- La expulsión se hará efectiva el día hábil siguiente a aquel en que quede en firme la decisión respectiva. Imposición y concurrencia de sanciones Para determinar las sanciones aplicables, el Tribunal Disciplinario apreciará la gravedad de los hechos y de la infracción, los perjuicios causados con la misma, los antecedentes del investigado y las demás circunstancias que a su juicio fueren pertinentes. Podrá imponerse a un investigado una o varias de las sanciones antes mencionadas de manera concurrente, respecto de los hechos relacionados en el pliego de cargos. El incumplimiento de una sanción impuesta se considerará una falta disciplinaria. Para el caso de las personas naturales, el incumplimiento del pago de una multa dará lugar a una suspensión automática que operará en virtud del reglamento y que por tanto no requiere pronunciamiento alguno del Tribunal Disciplinario. Dicha suspensión operará desde el día siguiente a aquel fijado como límite para pagar la multa y hasta el día siguiente a aquel en que se cancele el monto adeudado. 9.1. Acuerdos de terminación anticipada (ATA's) Oportunidad para que proceda la terminación anticipada del proceso A partir del momento en que el investigado rinda las explicaciones y hasta antes de que se produzca el fallo de la sala de decisión correspondiente, el investigado y el Presidente de AMV o Director de Asuntos Legales y Disciplinarios podrán acordar la sanción respectiva por los hechos e infracciones investigados, para lo cual deberá tenerse en cuenta la gravedad de los mismos, los perjuicios causados con la infracción, y los pronunciamientos del Tribunal Disciplinario respecto de hechos similares, así como los antecedentes del investigado, la fecha de solicitud del acuerdo de terminación y la colaboración del investigado para la terminación anticipada del proceso, la cual se tendrá en cuenta como atenuante de la sanción que podría corresponder por los hechos objeto del acuerdo.
  • 72.
    Procedimiento para laterminación anticipada del proceso Para efectos de la celebración del acuerdo a que se refiere el presente artículo se seguirá el siguiente procedimiento: - El investigado, directamente o a través de su apoderado, solicitará por escrito al Presidente de AMV o al Director de Asuntos Legales y Disciplinarios la terminación anticipada del proceso. Cuando la solicitud se efectúe durante la etapa de decisión y se dirija al Tribunal Disciplinario, el Secretario dará traslado de la misma al Presidente de AMV o al Director de Asuntos Legales y Disciplinarios. La reiteración en la realización de una conducta no podrá ser objeto de un acuerdo de terminación anticipada. - El Presidente o el Director de Asuntos Legales y Disciplinarios contarán con un término de cuarenta (40) días hábiles para evaluar si es posible llegar a un acuerdo. Dicho término se contará a partir del día hábil siguiente a la radicación de la solicitud del investigado. - El Presidente tendrá competencia para suscribir directamente el acuerdo en el caso de que la solicitud respectiva haya sido presentada en la etapa de investigación, y éste incorpore sanciones sobre conductas objetivas determinadas en la normatividad aplicable o sanciones de amonestación, o multa de máximo cincuenta (50) salarios mínimos legales mensuales vigentes en el caso de personas naturales y de cien (100) salarios mínimos legales mensuales vigentes en el caso de personas jurídicas. Las anteriores sanciones deberán comprender la totalidad de los hechos objeto de la investigación. Las multas máximas a que se hace mención serán las que correspondan antes del otorgamiento de cualquier descuento aplicable. Los acuerdos así suscritos deberán contener la indicación clara y sustentada de los hechos, de las infracciones, así como también de la sanción acordada y deberán remitirse al Tribunal Disciplinario para su información dentro del mes siguiente a la firma del respectivo acuerdo. - En el evento que el Presidente de AMV o el Director de Asuntos Legales y Disciplinarios determinen que es procedente la terminación anticipada del proceso, pero no pueda suscribirse directamente el acuerdo por no cumplirse los requisitos referidos en el numeral anterior, deberá enviarse al Secretario del Tribunal Disciplinario un proyecto de acuerdo suscrito por el investigado, el cual debe contener la indicación clara y sustentada de los hechos, de las infracciones, así como también de la sanción acordada, para que éste lo ponga en conocimiento de la Sala de Decisión respectiva, la cual lo estudiará en un término de treinta (30) días hábiles, contados a partir del día hábil siguiente a su radicación en el Tribunal Disciplinario y si lo considera del caso, lo aprobará. - El vencimiento del término a que se refieren los numerales 2 y 4 del presente artículo sin haberse determinado si es posible llegar a un acuerdo, en el primer caso, o sin haberse aprobado o improbado el acuerdo, en el segundo caso, no afecta la validez del procedimiento y no exime ni excusa al Presidente de AMV o a la Sala de Decisión, según corresponda, del deber de decidir.
  • 73.
    - En caso de requerirse que el proyecto de acuerdo sea aprobado por el Tribunal Disciplinario, a través de la Sala de Decisión correspondiente, el mismo será suscrito por el Presidente de AMV una vez dicha aprobación se efectúe. - Si la respectiva Sala de Decisión no aprueba ni niega el acuerdo pero formula observaciones al mismo para que se realicen ajustes menores, el Secretario del Tribunal Disciplinario comunicará este hecho al Presidente de AMV y al investigado quienes podrán decidir si efectúan las modificaciones pertinentes. Transcurridos quince (15) días hábiles desde la notificación de la decisión del Tribunal sin que se hayan efectuado las correcciones, el mismo se entenderá negado por el citado órgano. Si durante el periodo de tiempo mencionado anteriormente se realizan las modificaciones indicadas, se entenderá aprobado el acuerdo sin necesidad de someterlo a consideración nuevamente al Tribunal Disciplinario. En este último caso, se tomará por fecha de aprobación aquella en la que se suscriba por las partes el acuerdo debidamente corregido. - La Sala de Decisión que, en cualquier evento, no apruebe un proyecto de acuerdo, comunicará a través del Secretario este hecho, con una motivación de carácter general al respecto, para que el Presidente de AMV o la Sala de Decisión, según sea el caso, continúen con el proceso. En caso de que un proyecto de Acuerdo de Terminación Anticipada no sea aprobado por la Sala de Decisión, o por la Sala de Revisión en el evento en que se interponga recurso de apelación ante ésta, el documento que lo contiene no podrá ser utilizado como prueba dentro del proceso disciplinario. De la misma manera, el conocer un proyecto de terminación anticipada no será causal de impedimento o recusación respecto de los miembros de la Sala de Decisión o de la Sala de Revisión, ni implicará prejuzgamiento. - De los acuerdos debidamente suscritos por el Presidente de AMV se enviará copia a la Superintendencia Financiera de Colombia. Recursos Contra la decisión del Tribunal Disciplinario que no apruebe un proyecto de acuerdo, el Presidente o el Director de Asuntos Legales y Disciplinarios, así como el investigado, pueden interponer el recurso de apelación ante la sala de revisión. Una vez surtido el recurso de apelación, el secretario del Tribunal Disciplinario notificará la decisión al Presidente de AMV y al investigado, de manera que el Presidente o la propia sala de decisión, según sea el caso, continúen con el trámite correspondiente. Suspensión del proceso El proceso se suspenderá a partir del momento en que el investigado manifieste expresamente y por escrito, su interés en acogerse a la terminación anticipada del proceso y hasta que sea aprobado o negado por el Tribunal Disciplinario y se notifique esta decisión al Presidente de AMV y al investigado, en el evento en que dicha aprobación sea necesaria, o hasta que el Presidente de AMV o el Director de Asuntos
  • 74.
    Legales y Disciplinariosmanifiesten por escrito que no consideran posible llegar a un acuerdo. A pesar de que no pueda llegarse a un acuerdo dentro del término previsto en el numeral 2 del artículo 69 de este reglamento, o que el mismo no sea aprobado por el Tribunal Disciplinario cuando ello sea necesario, el investigado podrá solicitar posteriormente otra terminación anticipada del proceso conforme a lo establecido en este reglamento. No obstante, esta nueva solicitud de terminación anticipada no suspenderá los términos del proceso disciplinario. Naturaleza del Acuerdo de Terminación Anticipada El Acuerdo de Terminación Anticipada no es una instancia del proceso disciplinario. Las sanciones impuestas mediante Acuerdo de Terminación Importante Anticipada del Proceso, tienen, para todos los efectos legales y reglamentarios, el carácter de sanción disciplinaria. La suscripción de un Acuerdo pone fin al proceso disciplinario respecto de los hechos objeto del mismo. Mediante la firma del acuerdo por el Presidente de AMV y el investigado, se entenderá que éstos renuncian recíproca e irrevocablemente a iniciar posteriormente cualquier otra actuación judicial o administrativa relacionada con los hechos objeto del acuerdo y, en caso de hacerlo, autorizan a la otra parte para presentar dicho acuerdo como prueba de la existencia de una transacción previa y a exigir la indemnización de perjuicios que el desconocimiento de dicha renuncia implique. Lo anterior no excluye la posibilidad de que, en cumplimiento de las disposiciones legales vigentes, AMV deba dar traslado a las autoridades competentes cuando de la evaluación de los hechos objeto del acuerdo se encuentre que éstos puedan transgredir disposiciones cuya investigación y juzgamiento corresponda a otras autoridades, sin perjuicio de lo establecido en los Memorandos de Entendimiento celebrados con éstas.
  • 75.
    10. Deberes PersonasNaturales Vinculadas: conductas 10.1. Deber de asesoría Las personas naturales vinculadas deben cumplir el deber de asesoría que su carácter de intermediarios profesionales les impone para con sus clientes. En tal virtud, tales personas: - Informarán a sus clientes sobre los elementos que un inversionista razonable tendría en cuenta al momento de tomar la decisión de inversión teniendo en cuenta el perfil del inversionista, sin sobrestimar los beneficios o subestimar los riesgos asociados a las operaciones; - Solicitarán instrucciones específicas de los clientes, cuando en la ejecución de una orden se presenten hechos que de ser conocidos por el cliente, implicarían que él modificara radicalmente las instrucciones inicialmente impartidas; y - Buscarán siempre obtener la mayor utilidad o beneficio para su cliente. 10.2. Ejecución de órdenes Las personas naturales vinculadas deberán cumplir estrictamente las reglas establecidas en relación con el recibo, registro, plazo de validez, prioridad, ejecución, distribución y cancelación de las órdenes recibidas de sus clientes. Igualmente, deberán mantener los registros y documentos relativos a la comprobación del recibo, transmisión y ejecución de las órdenes recibidas de los clientes. Se entenderá como órdenes a las instrucciones para la compra y venta de valores en desarrollo del contrato de comisión o la manifestación de voluntad relacionada para la compra o venta de un valor. 10.3. Manipulación de mercado Las personas naturales vinculadas se abstendrán de realizar o participar en prácticas tendientes a la creación de condiciones artificiales de demanda, de oferta o de precio en el mercado, o para la ejecución de prácticas o usos inequitativos con el mercado. 10.4. Operaciones no representativas de mercado Las personas naturales vinculadas deberán abstenerse de realizar operaciones no representativas del mercado. Cuando, en casos excepcionales se encuentren condiciones especiales de mercado para ciertas operaciones, las mismas deberán ser ejecutadas previa consideración y aprobación al más alto nivel gerencial del miembro, preferiblemente sobre la base de
  • 76.
    caso por caso,dejando al miembro en capacidad de acreditar en todo momento las específicas condiciones de mercado que justificaron la operación. 10.5. Conflicto de interés Conflicto de interés: Se entiende por conflicto de interés la situación en virtud de la cual una persona en razón de su actividad se enfrenta a distintas alternativas de conducta con relación a intereses incompatibles, ninguno de los cuales puede privilegiar en atención a sus obligaciones legales o contractuales. Entre otras conductas, se considera que hay conflicto de interés cuando la situación llevaría a la escogencia entre (1) la utilidad propia y la de un cliente, o (2) la de un tercero vinculado al agente y un cliente, o (3) la utilidad del fondo (de valores) que administra y la de otro cliente o la propia, o (4) la utilidad de una operación y la transparencia del mercado. Deberes especiales aplicables a las personas naturales vinculadas Relaciones con clientes Las personas naturales vinculadas no deben adelantar ninguna relación de negocios en la cual exista desinformación o mal entendimiento sobre la transacción específica o sobre el alcance de las responsabilidades del miembro. Deber de asegurar el cumplimiento de la normatividad aplicable. Las personas naturales vinculadas deben asegurar que las obligaciones impuestas por la normatividad aplicable a ellas y a los miembros sean observadas. Obligación de información En la propuesta, discusión y cierre de cualquier negocio, las personas naturales vinculadas a los miembros deberán tomar todas las precauciones en orden a lograr de cualquiera de los participantes del mercado un correcto entendimiento sobre la naturaleza, alcance y condiciones del negocio, en especial, las siguientes: - La identificación del miembro en nombre del cual se está actuando y la calidad específica en que actúa la persona natural vinculada, a fin de evitar cualquier riesgo de confusión de contraparte; - Si el miembro actúa en posición propia o por cuenta de terceros; - El recíproco conocimiento de todos los elementos necesarios para el cierre de la transacción; y - La revelación de toda información material o relevante para el cierre del negocio, a menos que la información sea reservada. Deber de confidencialidad Las personas naturales vinculadas tendrán un estricto deber de confidencialidad acerca de sus clientes y no revelarán detalles de las operaciones realizadas con los mismos a ningún tercero, salvo que lo autorice el cliente o en los casos que exigen la Constitución, la Ley y demás normatividad aplicable.
  • 77.
    Responsabilidad por declaracionesy comentarios Las declaraciones y comentarios que las personas naturales vinculadas, efectúen a terceros y a los medios de comunicación, si bien son de su exclusiva responsabilidad, tienen la potencialidad de afectar al mercado de valores. Por ello, deberán tener presente, en todo momento, las eventuales consecuencias de sus comentarios y declaraciones. Prohibición de aceptar u ofrecer incentivos Las personas naturales vinculadas no deberán ofrecer ni aceptar incentivos o beneficios para la realización de negocios, distintos a los que establezcan las políticas internas de los miembros. Deber de lealtad En su actividad de intermediación las personas naturales vinculadas deben obrar de buena fe, con lealtad y con la diligencia de un buen hombre de negocios, según lo establezcan las normas que desarrollen dichos conceptos.
  • 78.
  • 79.