Riquezas de las colonias a Europa          Parte se invierte en investigación, ciencia y técnica

       Carbón como combustible                                                                      Cambios      Liberalismo
                                                     Se inventa la máquina de vapor
                                                                                                   ideológicos   económico
             Fábricas - Industrias


                           Siglo XVIII                                                                           La burguesía
                                                                                                    Cambios
                                                                                                                 busca el
                                                                                                    políticos
    En Inglaterra y después en Francia                                                                           poder político
                                                             PRIMERA
                                                           REVOLUCIÓN
                    Crece la población                     INDUSTRIAL                                            Burgueses
                                                                                                    Cambios
                                                                                                    sociales     Proletarios
                           Éxodo rural

                  Crecen las ciudades
                                                                                                    Cambios
                                                               Búsqueda de                                       Agricultura
         La industria suplanta al taller                                                           económicos
                                                                                                                 Industrias

                                           Mano de obra barata                Colonias                           Comercio

                                                                                                                 Transportes
                                             Para conseguir                Para conseguir
                                                                          mercados donde                         Capitalismo
                                             materias primas
                                                                        vender la producción                     industrial
                                                 baratas
                                                                             industrial
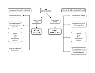
EL
 Antes de la Revolución Industrial                                              Después de la Revolución Industrial
                                                      TRABAJADOR


Producción familiar                                                                            Producción en fábricas


                                     Hasta el siglo            Desde el siglo
                                        XVIII                     XVIII
El artesano (u obrero)                                                                         El obrero no es dueño
 era dueño de lo que                                                                             de lo que produce
       producía

                                      EN EL                      EN LA
                                     TALLER                    INDUSTRIA
      Hilados                                                                                        Hilados
       Telas                                                                                          Telas
       Ropa                                                                                           Ropa
    Herramientas                                                                                   Herramientas
      Adornos                                                                                        Adornos




Vende su producción                                                                            Por su trabajo cobra un
  al comerciante                                                                               sueldo y compra lo que
                                                                                                 necesita para vivir
Riquezas de las colonias a Europa         Parte se invierte en investigación, ciencia y técnica                 Liberalismo
                                                                                                                económico,
      Petróleo como combustible                    Se inventa el motor a explosión                 Cambios      sindicalismo,
             Fábricas - Industrias                  y se desarrolla la electricidad               ideológicos   socialismo,
                                                                                                                comunismo y
                                                                                                                anarquismo
                     Siglos XIX y XX                                                                            La burguesía
                                                                                                   Cambios
                                                                                                   políticos    acrecienta su
      En Inglaterra, Francia, Alemania,                                                                         poder político
           Estados Unidos, Japón, etc.                      SEGUNDA
                                                           REVOLUCIÓN
                   Crece la población
                                                           INDUSTRIAL                                           Burgueses
                                                                                                   Cambios
                          Éxodo rural                                                              sociales
                                                                                                                Proletarios

                  Crecen las ciudades
                                                                                                   Cambios
                                                              Búsqueda de                                       Agricultura
                    Crece la industria                                                            económicos
                                                                                                                Industrias

                                          Mano de obra barata                Colonias                           Comercio

                                                                                                                Transportes
                                            Para conseguir                Para conseguir
                                            materias primas              mercados donde                         Capitalismo
                                                baratas                vender la producción                     financiero
                                                                            industrial
2º REVOLUCIÓN INDUSTRIAL                         1860 en adelante



                                             Petróleo
                                             Electricidad
            Se basa en                       Gas
                                             Acero
                                             Carbón



                                             Mejoran los ferrocarriles                    REVOLUCIÓN COMERCIAL
                                             Mejoran los barcos
                                             Autos y camiones
            Adelantos                        Aviones
            científicos                      Puertos                                            Mejora en el transporte
            y técnicos                       Frigoríficos
                                             Luz eléctrica
                                             Telégrafo
                                             Teléfono                                Personas          Bienes       Información
                                             Etc.


                                                                                                    El comercio es
            Sistema capitalista                CAPITALISMO FINANCIERO                              manejado por los
                                                                                                  bancos y financieras



Sistema de organización económico social en el cual los                  Las grandes empresas privadas de las potencias, con sus
         bienes de producción son privados                                bancos y financieras, manejan el comercio mundial
2º REVOLUCIÓN INDUSTRIAL


                                                        Varios países




Asia            América          Europa




Japón       Estados Unidos     Inglaterra   Francia   Alemania     Holanda       Bélgica        Italia        Rusia




       Producción industrial                             Necesitan                                            Dinamarca
                                                                                                              Portugal
                                                                                                              España
                                   Más materias       Más mano de obra        Más mercados
                                   primas baratas          barata            donde vender su
                                                                               producción
                                                                                                         No tienen un gran
                 América                                                                                 desarrollo industrial
                  África                                                                                 pero poseen colonias
                    Asia                    PAÍSES Y COLONIAS DOMINADOS
                 Oceanía


        PAÍSES DOMINADOS: Con gobierno propio pero                   COLONIAS DOMINADAS: Territorios dominados y
                dominados económicamente.                            explotados en lo político, económico, cultural y militar
2º REVOLUCIÓN INDUSTRIAL



                           DIVISIÓN INTERNACIONAL DEL TRABAJO



                 PAÍSES                                        PAÍSES Y COLONIAS
               CENTRALES                                         PERISFÉRICAS

       Productores de bienes secundarios:                    Productores de bienes primarios:
           productos industrializados                           alimentos y materias primas



                          Alimentos y                          Alimentos y
                         materias primas                      materias primas
    PAÍS                                                                                     COLONIA
PERISFÉRICO                                                                                PERISFÉRICA
 (Argentina)
                    Bienes                                                  Bienes
                industrializados                 PAÍS                   industrializados
                                              CENTRAL
                    Bienes                    (Inglaterra)                  Bienes
                industrializados                                        industrializados

    PAÍS                                                                                     COLONIA
PERISFÉRICO                                                                                PERISFÉRICA
                          Alimentos y                          Alimentos y
                         materias primas                      materias primas
2º REVOLUCIÓN INDUSTRIAL



             DIVISIÓN INTERNACIONAL DEL TRABAJO



      PAÍSES                                           PAÍSES Y COLONIAS
    CENTRALES                                            PERISFÉRICAS


                                   Dominan



                           Formas de dominación



      COLONIALISMO                                    IMPERIALISMO



Dominio de un territorio que es              Política de expansión de un Estado
menos desarrollado con el fin de             en lo económico, político, cultural,
  apropiarse de sus riquezas                 militar, etc. hacia otros con el fin de
                                                 dominarlo de acuerdo a sus
                                                           necesidades
2º REVOLUCIÓN INDUSTRIAL


                                                   Producción industrial


                    BURGUESÍA                        2 grupos sociales                     PROLETARIADO

                                                       Explota al...


                                     Se producen reacciones en defensa del proletariado



Los obreros se organizan                                 Filósofos                                 Protesta de la Iglesia
                                                                                                   Católica Apostólica
                                                                                                         Romana


                                Owen, Fourier,         Marx, Engels,            Bakunin,
                                    etc.                   etc.               Proudhon, etc.

    SINDICATOS                  SOCIALISMO           COMUNISMO              ANARQUISMO                 Encíclica
                                                                                                     (documento)
                                                                                                        Rerum
                                                                                                    Novarum (1891)


   El proletariado se            Los bienes de        Los bienes de            Los bienes de             Critica la
      agrupa para               producción son       producción son           producción no           explotación del
      defender sus                   de los            del Estado.            tienen dueños.         obrero y la lucha
   intereses de clase.           trabajadores.       Lucha de clases.                                   de clases.
2º REVOLUCIÓN INDUSTRIAL



                                     IMPERIALISMO             Las potencias entran en competencia


                                     Produce ganancias


                                      Se invierten en...




Mejor nivel de vida para la         En países y colonias            Tecnología para mejorar el
 burguesía industrial y           perisféricas para mejorar               armamento
       financiera                       las ganancias



  “BELLE EPOQUE”                                                       “PAZ ARMADA”



           Lujo                         Alambrados                   No hay guerra entre las
          Fiestas                       Ferrocarriles                potencias pero se arman
         Palacios                         Puertos                          para ella...
        Mansiones                         Caminos
          Pieles                         Telégrafos
          Autos                          Teléfonos
          Viajes                        Frigoríficos
PAÍSES CENTRALES      2º REVOLUCIÓN INDUSTRIAL         POTENCIAS




PRODUCCIÓN INDUSTRIAL        DESOCUPACIÓN          BIENES INDUSTRIALIZADOS


            Necesitan                                Consumen



  MATERIAS PRIMAS              COLONIAS                COLONIZACIÓN
MANO DE OBRA BARATA             Y PAÍSES                    Y
     MERCADOS                PERISFÉRICOS               EMIGRACIÓN
Revolucion industrial

Revolucion industrial

  • 1.
    Riquezas de lascolonias a Europa Parte se invierte en investigación, ciencia y técnica Carbón como combustible Cambios Liberalismo Se inventa la máquina de vapor ideológicos económico Fábricas - Industrias Siglo XVIII La burguesía Cambios busca el políticos En Inglaterra y después en Francia poder político PRIMERA REVOLUCIÓN Crece la población INDUSTRIAL Burgueses Cambios sociales Proletarios Éxodo rural Crecen las ciudades Cambios Búsqueda de Agricultura La industria suplanta al taller económicos Industrias Mano de obra barata Colonias Comercio Transportes Para conseguir Para conseguir mercados donde Capitalismo materias primas vender la producción industrial baratas industrial
  • 2.
    EL Antes dela Revolución Industrial Después de la Revolución Industrial TRABAJADOR Producción familiar Producción en fábricas Hasta el siglo Desde el siglo XVIII XVIII El artesano (u obrero) El obrero no es dueño era dueño de lo que de lo que produce producía EN EL EN LA TALLER INDUSTRIA Hilados Hilados Telas Telas Ropa Ropa Herramientas Herramientas Adornos Adornos Vende su producción Por su trabajo cobra un al comerciante sueldo y compra lo que necesita para vivir
  • 3.
    Riquezas de lascolonias a Europa Parte se invierte en investigación, ciencia y técnica Liberalismo económico, Petróleo como combustible Se inventa el motor a explosión Cambios sindicalismo, Fábricas - Industrias y se desarrolla la electricidad ideológicos socialismo, comunismo y anarquismo Siglos XIX y XX La burguesía Cambios políticos acrecienta su En Inglaterra, Francia, Alemania, poder político Estados Unidos, Japón, etc. SEGUNDA REVOLUCIÓN Crece la población INDUSTRIAL Burgueses Cambios Éxodo rural sociales Proletarios Crecen las ciudades Cambios Búsqueda de Agricultura Crece la industria económicos Industrias Mano de obra barata Colonias Comercio Transportes Para conseguir Para conseguir materias primas mercados donde Capitalismo baratas vender la producción financiero industrial
  • 4.
    2º REVOLUCIÓN INDUSTRIAL 1860 en adelante Petróleo Electricidad Se basa en Gas Acero Carbón Mejoran los ferrocarriles REVOLUCIÓN COMERCIAL Mejoran los barcos Autos y camiones Adelantos Aviones científicos Puertos Mejora en el transporte y técnicos Frigoríficos Luz eléctrica Telégrafo Teléfono Personas Bienes Información Etc. El comercio es Sistema capitalista CAPITALISMO FINANCIERO manejado por los bancos y financieras Sistema de organización económico social en el cual los Las grandes empresas privadas de las potencias, con sus bienes de producción son privados bancos y financieras, manejan el comercio mundial
  • 5.
    2º REVOLUCIÓN INDUSTRIAL Varios países Asia América Europa Japón Estados Unidos Inglaterra Francia Alemania Holanda Bélgica Italia Rusia Producción industrial Necesitan Dinamarca Portugal España Más materias Más mano de obra Más mercados primas baratas barata donde vender su producción No tienen un gran América desarrollo industrial África pero poseen colonias Asia PAÍSES Y COLONIAS DOMINADOS Oceanía PAÍSES DOMINADOS: Con gobierno propio pero COLONIAS DOMINADAS: Territorios dominados y dominados económicamente. explotados en lo político, económico, cultural y militar
  • 6.
    2º REVOLUCIÓN INDUSTRIAL DIVISIÓN INTERNACIONAL DEL TRABAJO PAÍSES PAÍSES Y COLONIAS CENTRALES PERISFÉRICAS Productores de bienes secundarios: Productores de bienes primarios: productos industrializados alimentos y materias primas Alimentos y Alimentos y materias primas materias primas PAÍS COLONIA PERISFÉRICO PERISFÉRICA (Argentina) Bienes Bienes industrializados PAÍS industrializados CENTRAL Bienes (Inglaterra) Bienes industrializados industrializados PAÍS COLONIA PERISFÉRICO PERISFÉRICA Alimentos y Alimentos y materias primas materias primas
  • 7.
    2º REVOLUCIÓN INDUSTRIAL DIVISIÓN INTERNACIONAL DEL TRABAJO PAÍSES PAÍSES Y COLONIAS CENTRALES PERISFÉRICAS Dominan Formas de dominación COLONIALISMO IMPERIALISMO Dominio de un territorio que es Política de expansión de un Estado menos desarrollado con el fin de en lo económico, político, cultural, apropiarse de sus riquezas militar, etc. hacia otros con el fin de dominarlo de acuerdo a sus necesidades
  • 8.
    2º REVOLUCIÓN INDUSTRIAL Producción industrial BURGUESÍA 2 grupos sociales PROLETARIADO Explota al... Se producen reacciones en defensa del proletariado Los obreros se organizan Filósofos Protesta de la Iglesia Católica Apostólica Romana Owen, Fourier, Marx, Engels, Bakunin, etc. etc. Proudhon, etc. SINDICATOS SOCIALISMO COMUNISMO ANARQUISMO Encíclica (documento) Rerum Novarum (1891) El proletariado se Los bienes de Los bienes de Los bienes de Critica la agrupa para producción son producción son producción no explotación del defender sus de los del Estado. tienen dueños. obrero y la lucha intereses de clase. trabajadores. Lucha de clases. de clases.
  • 9.
    2º REVOLUCIÓN INDUSTRIAL IMPERIALISMO Las potencias entran en competencia Produce ganancias Se invierten en... Mejor nivel de vida para la En países y colonias Tecnología para mejorar el burguesía industrial y perisféricas para mejorar armamento financiera las ganancias “BELLE EPOQUE” “PAZ ARMADA” Lujo Alambrados No hay guerra entre las Fiestas Ferrocarriles potencias pero se arman Palacios Puertos para ella... Mansiones Caminos Pieles Telégrafos Autos Teléfonos Viajes Frigoríficos
  • 10.
    PAÍSES CENTRALES 2º REVOLUCIÓN INDUSTRIAL POTENCIAS PRODUCCIÓN INDUSTRIAL DESOCUPACIÓN BIENES INDUSTRIALIZADOS Necesitan Consumen MATERIAS PRIMAS COLONIAS COLONIZACIÓN MANO DE OBRA BARATA Y PAÍSES Y MERCADOS PERISFÉRICOS EMIGRACIÓN