ESCUELA DE INGENIERÍA DE COMPUTACIÓN Y SISTEMAS



                          TRABAJO FINAL DE GRTI
       HELP DESK - FACULTAD DE INGENIERIA Y
                   ARQUITECTURA
    Curso                      :       Gestión de Recursos de TI

    Profesor                       :   Ing. Augusto Oscar Becerra Pacherres

    Ciclo                          :   IX

    Integrantes:                                   Código:

 Ocampo Díaz, César Eduardo.                      2005124838




                           La Molina, noviembre del 2012




1   Área de Service Desk FIA-DATA
Tabla de Contenido
CAPITULO I: INTRODUCCION ..................................................................................................... 6
1.1.      TEMA .......................................................................................................................... 10
1.2.      JUSTIFICACION ............................................................................................................ 10
1.3.      OBJETIVOS .................................................................................................................. 10
1.3.1.       OBJETIVO GENERAL.................................................................................................. 10
1.3.2.       OBJETIVO ESPECIFICO .............................................................................................. 10
1.4.      ALCANCE ..................................................................................................................... 10
CAPITULO II: Marco Teórico-ITIL .............................................................................................. 12
2.1.        HISTORIA ................................................................................................................. 12
2.2.        DEFINICION.............................................................................................................. 14
2.3.        VERSIONES DE ITIL ................................................................................................... 14
       2.3.1.   ITIL® versión 2 .................................................................................................. 14
       2.3.2.       ITIL® versión 3 .................................................................................................. 14
2.4.        PROCESOS ............................................................................................................... 15
2.5.        FUNDAMENTOS DE LA GESTION TI ........................................................................... 16
       2.5.1.  SOPORTE AL SERVICIO ...................................................................................... 16
2.6.        VENTAJAS DE ITIL ..................................................................................................... 19
       2.6.1.   VENTAJAS DE ITIL PARA CLIENTES/USUARIOS: ................................................... 19
       2.6.2.       VENTAJAS DE ITIL PARA IT:................................................................................ 19
2.7.        CRITICAS A ITIL......................................................................................................... 21
2.8.        LIBROS DE ITIL v3 ..................................................................................................... 22
       2.8.1.    ESTRATEGIA DEL SERVICIO ................................................................................ 22
       2.8.2.       DISEÑO DEL SERVICIO ....................................................................................... 23
       2.8.3.       TRANSICIÓN DEL SERVICIO ................................................................................ 23
       2.8.4.       OPERACIÓN DEL SERVICIO ................................................................................ 24
       2.8.5.       MEJORA CONTINUA DEL SERVICIO .................................................................... 24
2.9.         APLICACIONES ACTUALES DE ITIL A NIVEL INTERNACIONAL ....................................... 25
2.10.        COMO HACER EXITOSO UN PROYECTO ITIL ............................................................. 26
2.11.        Diagrama de Gantt ................................................................................................... 27
2.12.        Matriz RACI ............................................................................................................. 28
2.13.        Diagrama de Procesos .............................................................................................. 30


         2    Área de Service Desk FIA-DATA
2.14.        Diagrama Causa Efecto............................................................................................. 32
CAPITULO III ORGANIZACIÓN USMP – FIA DATA ...................................................................... 35
3.1.     Análisis Situacional de la Organización ......................................................................... 35
3.1.1.       Reseña Histórica ...................................................................................................... 35
3.1.2.       Descripción general de la Organización ..................................................................... 38
3.1.3.       Valores .................................................................................................................... 38
3.1.4.       Visión ...................................................................................................................... 39
3.1.5.       Misión ..................................................................................................................... 39
3.1.6.       Ubicación física ........................................................................................................ 39
3.2.     Estructuara Organizacional .......................................................................................... 41
3.3.     FIA DATDA................................................................................................................... 42
3.3.1.       Descripción .............................................................................................................. 42
3.3.2.       Objetivos generales ................................................................................................. 42
3.3.3.       Objetivos específicos ............................................................................................... 42
3.3.4.       Funciones ................................................................................................................ 43
3.3.5.       Organigrama............................................................................................................ 45
3.4.     Descripción de las principales áreas de FIA DATA.......................................................... 46
3.4.1.       Desarrollo de Aplicaciones ....................................................................................... 46
3.4.2.       Servicios de Tecnología de la Información................................................................. 48
3.4.3.       Diseño gráfico y Multimedia..................................................................................... 53
3.4.4.       Administración de Base de Datos ............................................................................. 57
3.4.5.       MICROTEC - Laboratorio de Micro computación y Tecnología de uso general .......... 61
CAPITULO IV: ANALISIS DE LA SITACION ACTUAL DEL AREA SERVICE DESK DE FIA DATA ............ 67
4.1.     MESA DE SERVICIOS DE T.I ........................................................................................... 67
4.1.1.       Objetivo General ..................................................................................................... 67
4.1.2.       Objetivos especifico ................................................................................................. 67
4.1.3.       Finalidad.................................................................................................................. 67
4.1.4.       Mesa de Servicios en la organización ........................................................................ 69
4.1.5.       Funciones de la Mesa ............................................................................................... 70
JEFE DE SERVICE DESK (Gary Galindo) ...................................................................................... 70
4.1.6.       Servicios .................................................................................................................. 73


         3   Área de Service Desk FIA-DATA
4.1.7.       Flujo grama general de Service Desk FIA DATA .......................................................... 74
4.1.8.       Situación Actual ..................................................................................................... 75
4.1.8.1. Información de las áreas a los que se brinda Service Desk ........................................ 76
4.1.8.2. Definición de problemas de Service Desk ................................................................. 78
4.1.8.3. Matriz de incidencias que atiende la mesa de ayuda ................................................ 79
4.1.8.4. Indicadores de incidencia ......................................................................................... 80
4.1.8.5. Formato para el registro de incidencias .................................................................... 82
4.1.8.6. Análisis Comparativo con ITIL ................................................................................... 82
4.2. GESTION DE OPERACIÓN ITIL SERVICES DESK FIA DATA................................................. 84
4.2.1.       Gestión de Incidencias ............................................................................................. 84
4.2.1.1.        Objetivos ............................................................................................................. 84
4.2.1.2.        Funciones............................................................................................................. 84
4.2.1.3.        Ciclo de Vida Incidentes: Estados – Transiciones .................................................... 84
4.2.1.4.        Procesos .............................................................................................................. 85
4.2.1.5.        SubProcesos ......................................................................................................... 85
4.2.1.6.        Tareas .................................................................................................................. 85
4.2.1.7.        Actividades .......................................................................................................... 86
4.2.1.8.        Comparación ........................................................................................................ 87
4.2.1.9.        Módulo de Incidencias.......................................................................................... 89
4.2.2.       Gestión de Problemas .............................................................................................. 89
4.2.2.1.        Objetivos ............................................................................................................. 89
4.2.2.2.        Funciones............................................................................................................. 90
4.2.2.3.        Lista de control – Registro del problema ............................................................... 93
4.2.2.4.        Roles ITIL ............................................................................................................. 95
4.2.2.5.        Matriz R.A.S.C.I. .................................................................................................. 96
4.2.2.6.        Métricas............................................................................................................... 96
4.2.2.7.        Factores Críticos de Éxito (CSF) ............................................................................. 97
4.2.2.8.        Método de trabajo actual ..................................................................................... 97
4.2.2.9.        Esquema de trabajo del Service Desk .................................................................... 98
4.2.2.10.       Estadísticas de Gestión de servicio ........................................................................ 98
CAPITULO V: DISEÑO DE SERVICE DESK ................................................................................. 103
5.1.        ESTABLECIMIENTO DEL NUEVO PROCESO DEL SERVICE DESK ................................... 103
       5.1.1.   Definición de Alternativas ............................................................................... 103


         4    Área de Service Desk FIA-DATA
5.1.1.1.         Formas de Service Desk ............................................................................... 103
Service Desk Centralizado ..................................................................................................... 103
Service Desk Distribuido ....................................................................................................... 103
Service Desk Virtual .............................................................................................................. 104
       5.1.1.2.         Procesos ..................................................................................................... 104
5.2.        SELECCIÓN DE ALTERNATIVAS ................................................................................ 104
       5.2.1.   Service Desk Centralizado ............................................................................... 104
       5.2.2.       Rediseño de nuevos formatos ......................................................................... 106
5.3.    REDISEÑO DE REPORTES ........................................................................................ 110
5.4.    MATRIZ AHORA VS DESPUES .................................................................................. 116
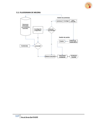
5.5.    FLUJOGRAMA DE MEJORA ..................................................................................... 117
CAPITULO VI ......................................................................................................................... 118
6.1.        CONCLUSIONES Y BIBLIOGRAFIA ............................................................................ 118
       6.1.1.  Conclusiones .................................................................................................. 118
       6.1.2.       Bibliografía ..................................................................................................... 119
ANEXOS................................................................................................................................ 120
            Anexo A. Procesamientos Carpeta “procedimientos” ............................................. 120
            Anexo B. Estadísticas Carpeta “Estadísticas” .......................................................... 120
            Anexo C. Diagrama de Gantt .................................................................................. 120




        5     Área de Service Desk FIA-DATA
CAPITULO I: INTRODUCCION


Las organizaciones dependen cada vez más de las tecnologías de la información para
alcanzar sus objetivos corporativos. La misión del departamento de tecnologías de la
información es ofrecer servicios fiables, de alta calidad y a un coste aceptable, por lo que
debe incorporar de manera sistemática las mejores prácticas del mercado para la
optimización continua de sus procesos.

La información es un recurso imprescindible para cualquier universidad que quiera ofrecer
a sus clientes una mayor calidad. Las tecnologías de la información ofrecen la posibilidad
de crear una infraestructura única mediante la que capturar, procesar, distribuir, explotar
y almacenar esa información. Se trata de una herramienta estratégica para potenciar la
eficacia de la actividad asistencial, la asimilación y puesta en práctica del conocimiento
derivado de la investigación, y la optimización en el despliegue y consumo de recursos que
esta actividad requiere.

Debida a la gran abundancia de información disponible a usuarios de internet, una de las
necesidades que surgen es la de proveer al usuario de medios para manejar de manera
más efectiva el gran volumen, dinamismo y complejidad de la información. eneralmente el
usuario se ve enfrentado con la necesidad de navegar entre el gran volumen de datos para
buscar y localizar la información que necesita y que le es de importancia. Esto representa
frecuentemente una desorientación del usuario entre los diferentes caminos que puede
seguir un sistema con tantos medios de búsqueda.

La información tiene que ser inteligente. El principal objetivo de los sistemas de gestión de
incidencias es el procesamiento de las consultas y las incidencias de cualquier tipo. Esto se
consigue mediante la correcta clasificación de los niveles de información. En función de
los niveles de habilidad y especialización de sus miembros, estos equipos se agrupan en
unidades de primer, segundo y tercer nivel de soporte. En esta función, la gestión de
incidencias asume el papel particular de mantener el contacto entre los sistemas de



     6   Área de Service Desk FIA-DATA
información y el negocio. La gestión de incidencias es el primer y más importante punto
de contacto para el cliente.

A la hora de realizar el correspondiente estudio del estado del arte de los centro
asistenciales se tiene que destacar la metodología ITIL (Information Technology
Infrastructure Library) la cual es una colección de las mejores prácticas contempladas en
el sector de las tecnologías de la Información que se ha convertido en un estándar “de
facto”. ITIL describe los procesos de gestión de servicios de tecnologías de la información.

Dentro de esta metodología se recomienda una serie de pautas a la hora de trabajar con
un centro asistencial. Un primer concepto que se debe conocer es la definición de
incidente. Un incidente es cualquier acontecimiento que no forma parte del
funcionamiento normal de un servicio y que causa o puede causar una interrupción o
reducción en la calidad del mismo.

La primera fase en todo centro asistencial es la de registrar la incidencia, en esta fase
almacenaremos información del tipo de quién informa del problema, que síntomas se
extraen del problema, cuál es el equipo involucrado, etc.

La siguiente fase será clasificar la incidencia y asignar el trabajo a realizar a un grupo de
soporte o a un técnico, desarrollando para ello un estudio de los niveles de información
llegandohasta tres niveles de gestión.

Una tercera fase vendrá definida por la investigación de la causa de la incidencia y
comparación con otras incidencias parecidas, para ello se necesitará tener la información
bien clasificada. De esta forma se desarrollará implícitamente una base de conocimiento
(Knowledge Base) con información no destacable por su cantidad sino por su calidad para
nuestra organización, de esta forma se conseguirá el recuperar la información de forma
rápida, fácil y eficaz.




      7   Área de Service Desk FIA-DATA
Finalizando el ciclo de vida del incidente se documentará la solución, se adjuntarán los
ficheros con información relacionada y se cerrará la incidencia. Concluyendo esta etapa se
comunicará automáticamente al usuario el estado de su solicitud a través del e-mail y del
portal de soporte. Y por último y como en cualquier sistema de Información en la
metodología ITIL se contempla la necesidad y obligación de elaborar informes, que ayuden
a conocer qué está sucediendo y a mejorar el proceso.

Finalizando este punto a modo de conclusión se resumirá que cualquier sistema de
información asistencial deberá destacar por las siguientes características:

• Deberá convertirse en un punto principal de contacto. Al tener un punto central de
contacto el usuario obtiene asistencia inmediata por parte de personas con los
conocimientos apropiados y a disposición para atenderlo.

• Otra de las principales características anteriormente comentadas es el registro y
seguimiento de los problemas. Cuando se reciben llamadas o emails por problemas
técnicos por parte de los usuarios, generalmente no se cuenta con los mecanismos y
herramientas tecnológicas apropiadas para registrarlos constantemente, por lo que el
registro y su seguimiento se hacen, con el tiempo, una tarea muy difícil de controlar. Con
la gestión del centro de asistencia, se     pretende crear estos mecanismos de forma
automatizada que nos permita llevar un control preciso de todas las llamadas o emails
que se reciben, con la finalidad de generar, en un         determinado lapso de tiempo,
mediciones que permitan conocer la razón de las llamadas y las soluciones propuestas.

Todo esto deberá ir acompañado de una correcta definición de responsabilidades y
funciones dentro de la organización. El apoyo a usuarios finales, durante mucho tiempo ha
sido visto en muchas empresas y por muchas personas, como una función poco admirable
y de bajo perfil, de allí que los profesionales del área de sistemas se sientan poco atraídos
a ejercer estas funciones como parte de sus responsabilidades diarias. Uno de los
principios fundamentales de la gestión de un centro de asistencia, es que deben
constituirse equipos de trabajo con la responsabilidad de atender los problemas técnicos


     8   Área de Service Desk FIA-DATA
de los usuarios. Su función, dependiendo de la estructura organizacional que se diseñe
dentro del centro de asistencia, será buscar las soluciones oportunas a los problemas
presentados.

El desarrollo de centros asistenciales nos permitirá la gestión de incidencias, desde su
registro inicial hasta su cierre, incorporando estándares internacionales de buenas
prácticas como ITIL, contribuyendo a una mayor productividad de la organización.

La justificación del desarrollo y estudio de un centro asistencial aplicado a un entorno
universitario viene dado por que actualmente las instituciones universitarias se
encuentran en una etapa arcaica en cuanto a los sistemas de información asistencial se
refiere. Son muchas las universidades que no tienen en su poder dichos sistemas y cada
vez son más los problemas que ello les repercute. La competencia es dura y exige dar
mayor calidad y satisfacción al cliente.

Una de las grandes motivaciones que mueve en estos momentos al desarrollo de dicho
proyecto es el problema de la generación de un gran volumen de documentos impresos,
una media de 3.000 documentos anuales, muchos de ellos repetitivos y lentamente
administrados, sin quedar constancia en ningún sitio de su correcta gestión.

Gracias a la implantación de estos sistemas se consigue llevar un seguimiento de las
incidencias automatizando su resolución, además de disponer de un mecanismo de
búsqueda para consultar cómo se solucionaron situaciones similares, agilizando el tiempo
de resolución, evitando costos de papeles y consiguiendo así dar al alumno una respuesta
rápida, adecuada y eficaz en todo momento.

Este nuevo sistema de gestión automatizada de atención a usuarios, abarca la
comunicación y

Gestión de solicitudes e incidencias informáticas que se generan en el entorno
universitario. Este sistema se establece como el punto central de contacto entre el usuario
final y la gestión de los servicios informáticos, siendo una fuente de información relevante
para gestión de los distintos servicios informáticos.
      9   Área de Service Desk FIA-DATA
1.1. TEMA
    Análisis y diseño del Service Desk basado en ITIL v3 para el área de mesa de ayuda de
    FIA-USMP


   1.2. JUSTIFICACION
El presente proyecto se encargara de ofrecer una solución para llevar a cabo la
gestión del área de mesa de ayuda de FIA-USMP usando el manual de ITIL v3
ofreciendo una solución para gestionar las incidencias y elaborar un correcto
seguimiento y tratamiento a la información originada por esta área              la cual no
cuenta actualmente con un software que atienda todas sus necesidades como
reportes detallados de sus operaciones genracion de tickets y tener generar una guía
virtual de capacitación al personal usando las incidencias satisfactorias


   1.3. OBJETIVOS


       1.3.1. OBJETIVO GENERAL
       Diseñar una solución de TI basada en ITIl v3. Para la mesa de ayuda de FIA-USMP



       1.3.2. OBJETIVO ESPECIFICO
           Reestructurar los procesos de la mesa de ayuda.
           Implementar tickets para el registro de incidencias.
           Usar gestión de conocimiento para creación de sistemas expertos.
           Generar reportes detallados sobre las actividades dentro del área



   1.4. ALCANCE
      Elaborar un estudio de la situación actual y proponer una solución basado en ITIL v3.
      Generar plantillas para ingreso de incidencias.
      Definir las áreas a la que atiende la mesa de ayuda categorizarlas y definir qué
       servicios son los que utilizan.


   10      Área de Service Desk FIA-DATA
   Elaboración de prototipos de solución




11    Área de Service Desk FIA-DATA
CAPITULO II: Marco Teórico-ITIL


2.1.    HISTORIA


   Desarrollada a finales de 1980, la Biblioteca de Infraestructura de Tecnologías de la
   Información (ITIL) se ha convertido en el estándar mundial de de facto en la Gestión de
   Servicios Informáticos. Iniciado como una guía para el gobierno de UK, la estructura
   base ha demostrado ser útil para las organizaciones en todos los sectores a través de
   su adopción por innumerables compañías como base para consulta, educación y
   soporte de herramientas de software. Hoy, ITIL es conocido y utilizado mundialmente.
   Pertenece a la OGC, pero es de libre utilización.


   ITIL fue desarrollada al reconocer que las organizaciones dependen cada vez más de la
   Informática para alcanzar sus objetivos corporativos. Esta dependencia en aumento ha
   dado como resultado una necesidad creciente de servicios informáticos de calidad que
   se correspondan con los objetivos del negocio, y que satisfagan los requisitos y las
   expectativas del cliente. A través de los años, el énfasis pasó de estar sobre el
   desarrollo de las aplicaciones TI a la gestión de servicios TI. La aplicación TI (a veces
   nombrada como un sistema de información) sólo contribuye a realizar los objetivos
   corporativos si el sistema está a disposición de los usuarios y, en caso de fallos o
   modificaciones necesarias, es soportado por los procesos de mantenimiento y
   operaciones.


   A lo largo de todo el ciclo de los productos TI, la fase de operaciones alcanza cerca del
   70-80% del total del tiempo y del coste, y el resto se invierte en el desarrollo del
   producto (u obtención). De esta manera, los procesos eficaces y eficientes de la
   Gestión de Servicios TI se convierten en esenciales para el éxito de los departamentos
   de TI. Esto se aplica a cualquier tipo de organización, grande o pequeña, pública o
   privada, con servicios TI centralizados o descentralizados, con servicios TI internos o
   suministrados por terceros. En todos los casos, el servicio debe ser fiable, consistente,
   de alta calidad, y de coste aceptable.

       12   Área de Service Desk FIA-DATA
ITIL fue producido originalmente a finales de 1980 y constaba de 10 libros
 centrales cubriendo las dos principales áreas de Soporte del Servicio y Prestación
 del Servicio. Estos libros centrales fueron más tarde soportados por 30 libros
 complementarios que cubrían una numerosa variedad de temas, desde el cableado
 hasta la gestión de la continuidad del negocio. A partir del año 2000, se acometió
 una revisión de la biblioteca. En esta revisión, ITIL ha sido re estructurado para
 hacer más simple el acceder a la información necesaria para administrar sus
 servicios. Los libros centrales se han agrupado en dos, cubriendo las áreas de
 Soporte del Servicio y Prestación del Servicio, en aras de eliminar la duplicidad y
 mejorar la navegación. El material ha sido también actualizado y revisado para un
 enfoque conciso y claro.




13   Área de Service Desk FIA-DATA
2.2.    DEFINICION


             Es el conjunto de buenas prácticas más aceptado y utilizado en el mundo,
             extraído de organismos del sector público y privado que están a la vanguardia
             tecnológica a nivel internacional. ITIL® es aplicable a cualquier tipo de
             organización en todo el mundo debido a que los negocios han experimentado
             una creciente dependencia en los servicios informáticos de calidad.


             Este conjunto de guías fue desarrollado por la oficina de comercio del gobierno
             británico (Office of GovernmentComerce - OGC) durante los años
             ochenta. ITIL® propone una terminología estándar independiente de la
             industria y la tecnología, que define "qué hacer" y "qué no hacer" al interior de
             una organización que aplica la administración de servicios de las TI.


             ITIL® se centra en el usuario, no en la tecnología; por ello, introduce el
             concepto de Gestión del Servicio (Service Management), cuyo objetivo es
             garantizar que las TI estén en línea con las necesidades del negocio.


2.3.    VERSIONES DE ITIL
2.3.1. ITIL® versión 2


                      ITIL®FoundationCertificate
                            o    ITIL® v2 Foundations for Service Management
                      ITIL®PractitionerCertificate
                            o    ITIL® v2 PractitionerSupport&Restorer
                            o    ITIL® v2 PractitionerRelease& Control
                      ITIL® Manager en IT Service Management
                            o    IT Service Management: ServiceSupport
                            o    IT Service Management: ServiceDelivery


2.3.2. ITIL® versión 3


       14   Área de Service Desk FIA-DATA
    ITIL® FoundationCertificate
                            o    ITIL® v3 Foundations for Service Management
                            o    ITIL® Foundation Bridge v2 a v3
                      ITIL® IntermediateLevelCertificate
                            o    ServiceLifecycle Modules
                            o    ServiceCapability Modules
                            o    ManagingAcrosstheLifecycle
                      ITIL® Expert in IT Service Management Certificate


2.4.    PROCESOS
             Los procesos asociados directamente a la fase de estrategia son:
                       -    GESTIÓN FINANCIERA: responsable de garantizar la presentación de
                            servicios con la correcta relación entidad – precio
                       -    GESTIÓN DEL PORTAFOLIO DE SERVICIOS: responsable de la
                            inversión en servicios nuevos y actualizados que ofrezca el máximo
                            valor al cliente minimizando a su vez los riesgos y costes asociados
                       -    GESTIÓN DE LA DEMANDA: responsable de la armonización de la
                            oferta de los servicios ofrecidos con las demandas del mercado




       15   Área de Service Desk FIA-DATA
2.5.    FUNDAMENTOS DE LA GESTION TI
2.5.1. SOPORTE AL SERVICIO
                  El soporte al servicio se preocupa de todos los aspectos que garanticen la
                  continuidad, disponibilidad y calidad del servicio prestado al usuario.


                  -    El siguiente diagrama de los principales aspectos de la metodología de




                       soporte al servicio según los estándares ITIL


                     EMPRESA – CLIENTE – USUARIOS
                             Clientes: son los encargados de contratar los servicios TI y a los que
                              hay que rendir cuentas respecto a los acuerdos de nivel de servicio
                             Usuarios: son aquellos que utilizan los servicios TI para llevar a
                              cabo su actividades
                             Organización: la propia organización TI debe considerarse como
                              otro cliente/usuario mas de los servicios TI

       16   Área de Service Desk FIA-DATA
    SERVICE DESK:


               Debe presentar el centro neurálgico de todos los procesos de soporte al
               servicio:


                       Registrando y monitorizando incidencias
                       Aplicando soluciones temporales a errores conocidos en
                        colaboración con la Gestión de problemas
                       Colaborando con la gestión de configuración para asegurar la
                        actualización de la CMDB
                       Gestionando cambios solicitados vía peticiones de servicio en
                        colaboración con la gestión de Cambios y Versiones


              KNOWLEDGE BASE(KB):


                      La base de conocimiento debe recoger toda la información necesaria
                      para:


                       Ofrecer una primera línea de soporte agil y eficaz sin necesidad de
                        recurrir a escalados
                       Realizar una tarea comercial y de soporte al negocio
              GESTION DE INCIDENTES
               Tiene como objetivo resolver cualquier incidente que cause una
               interrupción en el servicio de la manera más rápida y eficaz posible
               La gestión de incidentes no debe confundirse con la gestión de
               problemas, pues a diferencia de esta última, no se preocupa de
               encontrar y analizar las causas subyacentes a un determinado incidente
               sino exclusivamente a restaurar el servicio
              GESTION DE PROBLEMAS
               Sus funciones principales son:


17   Área de Service Desk FIA-DATA
    Investigar las causas subyacentes a toda alteración, real o
                       potencial, del servicio TI
                      Determinar posibles soluciones
                      Proponer las peticiones de cambio(RFC)
                      Realizar revisiones Post Implementación (PIR) en colaboración con
                       la gestión de cambios
              GESTION DE CAMBIOS

               Sus principales funciones son:


                      Evaluar el impacto de los posibles cambios sobre la infraestructura
                       TI
                      Tramitar los cambios mediante procesos y procedimiento
                       estandarizado y consistentes
                      Revisar, junto a la gestión de problemas y los usuarios los
                       resultados Post – Implementación (PIR)
              GESTION DE VERSIONES

               Entre sus funciones se encuentran:


                      Implementar los cambios
                      Llevar a cabo reparaciones de emergencia
                      Desarrollar planes de “roll – out” (lanzamiento de nuevas
                       versiones) y “back – out” (recuperación de versiones antiguas)
              GESTION DE CONFIGURACIONES

               Sus principales funciones pueden resumirse en:


                      Llevar el control de todos los elementos de configuración de la
                       infraestructura TI
                      Realizar auditorías periódicas de configuración


18   Área de Service Desk FIA-DATA
    Proporcionar información precisa sobre la configuración TI a todos
                              los diferentes procesos de gestión


2.6.    VENTAJAS DE ITIL
2.6.1. VENTAJAS DE ITIL PARA CLIENTES/USUARIOS:


               La provisión de Servicios IT se convierte en más “customer-oriented” y los
                SLAs de Calidad de Servicio mejoran la relación.
               Los Servicios son descriptos más detalladamente, en idioma del usuario.
               La Calidad y el Costo de los Servicios son monitoreados, ganándose control.
               La Comunicación entre los usuarios y el Departamento de Sistemas se
                simplifica, y se hace más clara, consiguiendo una rápida mejora percibida.


2.6.2. VENTAJAS DE ITIL PARA IT:


               El Departamento de IT desarrolla un más clara estructura, se convierte en
                más eficiente y más focalizada en los objetivos corporativos.
               El Management es más controlado, junto con los cambios que conlleva el
                mismo.
               El nuevo mapa de Procesos provee un framework que permite decidir la
                tercerización de ciertos procesos en caso ser convenientes.
               Siguiendo las BestPractices ITIL, se lidera un cambio cultura hacia la Provisión
                de Servicios basados en el Management de Calidad de ISO 9000.
               ITIL provee un uniforme marco de referencia de comunicación interna y
                externa hacia proveedores, junto con la estandarización e identificación de
                procedimientos.
               Problemas Potenciales de ITIL:
               Cuando el Proceso de Cambio es manejado sólo con recursos internos, se
                corre el riesgo de no poder cambiar el “status quo”, porque implicaría marcar




       19   Área de Service Desk FIA-DATA
“errores” en vez de oportunidades de mejorar y “responsables”, en vez de
         Lideres del Cambio
        Un Proyecto sin Hitos intermedios puede llevar mucho tiempo y esfuerzo, y
         requerir un cambio cultural en la organización importante. Un enfoque
         demasiado ambicioso puede llevar a la frustración, porque los objetivos no
         son cumplidos.
        Si la estructura de Procesos se transforman en un objetivo en sí mismo, la
         calidad del Servicio puede verse afectada. En este caso, los procedimientos
         se transforman en obstáculos burocráticos que quieren ser evitados.
        Puede no haber mejoras, debido a la falta de entendimiento sobre el alcance
         de los Procesos, o los Indicadores de Performance, o como los procesos
         deberían ser controlados.
        La mejora en la provisión de los Servicios y la reducción de costos puede ser
         insuficientemente visibles.
        Una implementación exitosa requiere la involucración y compromiso de
         personal de todos los niveles de la organización. Dejando el desarrollo de las
         estructuras de Procesos a solo especialistas puedo provocar el aislamiento de
         los mismos a través de opiniones sobre nuevas direcciones que no serán
         seguidas por los otros departamentos. Esto puede ser fácilmente mitigado
         por un Liderazgo de Cambio externo a la Compañía que recomiende desde
         afuera de la Cultura de la Compañía.
        Si hay una insuficiente inversión en Herramientas de Soporte, los procesos no
         van a ser mejorados, ya que requieren cierto grado de automatización.
         Recursos adicionales pueden ser requeridos si la organización ya tiene
         sobrecargados recursos para las actividades de Management de Servicios de
         IT.




20   Área de Service Desk FIA-DATA
2.7.    CRITICAS A ITIL
             ITIL ha recibido críticas de varios frentes. Entre ellas:


             El hecho de que muchos defensores de ITIL parecen creer que es un marco
             holístico y completo para el gobierno de TI.
             Su tendencia a convertirla en una religión.


             Como señala Jan van Bon (autor y editor de muchas publicaciones de Gestión
             de Servicios de TI):
             Hay mucha confusión sobre ITIL, procedente de todo tipo de malentendidos
             sobre su naturaleza. ITIL, como afirma la OGC, es un conjunto de buenas
             prácticas. La OGC no afirma que dichas mejores prácticas describan procesos
             puros, ni tampoco que ITIL sea un marco diseñado como un modelo coherente.
             Eso es lo que la mayoría de sus usuarios hacen de ella, probablemente porque
             tienen una gran necesidad de dicho modelo.6


             El columnista CIO Magazine Dean Meyer también ha expuesto algunos puntos
             de vista cautelosos sobre ITIL,7 incluyendo cinco trampas típicas tales como
             «convertirse en esclavo de definiciones desactualizadas» y «dejar que ITIL se
             convierta en religión». Como Meyer señala, ITIL «no describe el abanico
             completo de procesos necesarios para ser líderes. Se centra en [...] gestionar
             servicios actuales.»


             La calidad de los volúmenes de la biblioteca se considera desigual. Por ejemplo,
             van Herwaarden y Grift señalan que «la consistencia que caracterizaba los
             procesos de soporte al servicio [...] se pierde en gran medida en los libros de
             entrega de servicio.»




       21   Área de Service Desk FIA-DATA
2.8.    LIBROS DE ITIL v3


             En ITIL v3 reestructura el manejo de los temas para consolidar el modelo de
             "ciclo de vida del servicio" separando y ampliando algunos subprocesos hasta
             convertirlos en procesos especializados. Esta modificación responde a un
             enfoque empresarial para grandes corporaciones que utilizan ampliamente ITIL
             en sus operaciones y aspira a consolidar el modelo para conseguir aún mejores
             resultados. Es por ello que los especialistas recomiendan que empresas
             emergentes o medianas no utilicen ITIL v3 si no cuentan con un modelo ITIL
             consolidado y aspiran a una expansión a muy largo plazo. ITIL v3 consta de 5
             libros basados en el ciclo de vida del servicio:


             1. Estrategia del Servicio
             2. Diseño del Servicio
             3. Transición del Servicio
             4. Operación del Servicio
             5. Mejora Continua del Servicio


2.8.1. ESTRATEGIA DEL SERVICIO


             Se enfoca en el estudio de mercado y posibilidades mediante la búsqueda de
             servicios innovadores que satisfagan al cliente tomando en cuenta la real
             factibilidad de su puesta en marcha. Asi mismo se analizan posibles mejoras
             para servicios ya existentes. Se verifican los contratos con base en las nuevas
             ofertas de proveedores antiguos y posibles nuevos proveedores, lo que incluye
             la renovación o revocación de los contratos vigentes. Procesos:




       22   Área de Service Desk FIA-DATA
 Gestión Financiera:
               Gestión del Portafolio
               Gestión de la Demanda


2.8.2. DISEÑO DEL SERVICIO


         Una vez identificado un posible servicio el siguiente paso consiste en analizar
         su viabilidad. Para ello se toman factores tales como infraestructura disponible,
         capacitación del personal y se planifican aspectos como seguridad y prevención
         ante desastres. Para la puesta en marcha se toman en consideración la
         reasignación de cargos (contratación, despidos, ascensos, jubilaciones, etc), la
         infraestructura y software a implementar. Procesos:


               Gestión del Catálogo de Servicios
               Gestión de Niveles de Servicio
               Gestión de la Disponibilidad
               Gestión de la Capacidad
               Gestión de la Continuidad de los Servicios de TI
               Gestión de Proveedores
               Gestión de la Seguridad de Información


2.8.3. TRANSICIÓN DEL SERVICIO


         Antes de poner en marcha el servicio se deben realizar pruebas. Para ello se
         analiza la información disponible acerca del nivel real de capacitación de los
         usuarios, estado de la infraestructura, recursos IT disponibles, entre otros.
         Luego se prepara un escenario para realizar pruebas; se replican las bases de
         datos, se preparan planes de rollback (reversión) y se realizan las pruebas.
         Luego de ello se limpia el escenario hasta el punto de partida y se analizan los


   23   Área de Service Desk FIA-DATA
resultados, de los cuales dependerá la implementación del servicio. En la
         evaluación se comparan las expectativas con los resultados reales. Procesos:


               Gestión de la Configuración y Activos
               Gestión del Cambio
               Gestión del Conocimiento
               Planificación y Apoyo a la Transición
               Gestión de Release y Despliegue
               Gestión Validación y Pruebas
               Evaluación


2.8.4. OPERACIÓN DEL SERVICIO


         En este punto se monitoriza activa y pasivamente el funcionamiento del
         servicio, se registran eventos, incidencias, problemas, peticiones y accesos al
         servicio. Procesos:


               Gestión de Incidentes
               Gestión de Problemas
               Cumplimiento de Solicitudes
               Gestión de Eventos
               Gestión de Accesos


2.8.5. MEJORA CONTINUA DEL SERVICIO


         Se utilizan herramientas de medición y feedback para documentar la
         información referente al funcionamiento del servicio, los resultados obtenidos,
         problemas ocasionados, soluciones implementadas, etc. Para ello se debe
         verificar el nivel de conocimiento de los usuarios respecto al nuevo servicio,


   24   Área de Service Desk FIA-DATA
fomentar el registro e investigación referentes al servicio y disponer de la
             información al resto de los usuarios.


2.9.    APLICACIONES ACTUALES DE ITIL A NIVEL INTERNACIONAL
             A nivel internacional algunas de las empresas que han adoptado la
             metodología ITIL son:




             Brian Johnson, integrante del Equipo de Prácticas Globales de Servicios
             Tecnológicos de CA, y quien fuera parte del equipo del Gobierno Británico que
             creó este modelo, señaló que "ITIL se ha transformado en un fenómeno en
             Europa, Asia y América; cada vez son más las empresas que buscan aplicar
             estas mejores prácticas, capacitando y certificando en este concepto a sus
             especialistas en tecnología.


       25   Área de Service Desk FIA-DATA
2.10. COMO HACER EXITOSO UN PROYECTO ITIL


         Al decidirse por ITIL, la gerencia puede realizar actividades conducentes a
         investigar, informarse y capacitarse. Pero lo más importante es que, al cabo de
         un tiempo razonable, decida qué es lo que hará y sea consecuente con eso,
         incluso considerando en ello a los proyectos planificados antes, como la
         externalización de algunos servicios.
         No siempre las implementaciones ITIL son exitosas, hay varios factores que
         pueden incidir:
             Poco o nulo compromiso de la gerencia: Ningún proyecto puede ser
              exitoso o desarrollado a su máximo potencial si           los líderes de la
              organización no están comprometidos.
              Realizar actividades descoordinadas o desfocalizadas: Un proyecto ITIL es
              un desafío para el gerente de TI, ya que su desarrollo puede remecer a toda
              la organización.
             No revisar la infraestructura completa: Aunque hay procesos básicos de
              ITIL, es importante mirar la estructura completa, principalmente, los
              procesos de administración de seguridad e infraestructura TI, porque de
              ellos también depende el éxito de ITIL en los procesos de TI.
             Gastar mucho tiempo en diagramas complejos: ITIL es una tentación para
              analistas de procesos, ya que al no existir un modelo detallado y único de
              implementación, el proyecto deriva en intrincados diagramas de procesos
              y actividades, que malgastan tiempo y recursos, desmotivando a los
              participantes.
             Falta de instructivos de trabajo: Al tener complejos diagramas de procesos,
              las instrucciones de trabajo se vuelven tan engorrosas de escribir que
              muchas veces no se hacen, o las que se construyen son imposibles de
              ejecutar en el día a día. Deben ser simples e incluir reglas de escalamientos,



   26   Área de Service Desk FIA-DATA
definición de prioridades, además de ser revisadas periódicamente, ya que
               pueden mejorarse.
              Procesos sin responsables (Rol): En general las organizaciones no están
               estructuradas en base a una orientación de procesos, sino que en “islas”. El
               responsable del proceso vela por la complejidad de éste en todas sus
               etapas y para ello puede atravesar horizontalmente a la organización.
              Concentrarse demasiado en el rendimiento: Es común que se dé mucha
               importancia al monitoreo, en perjuicio de la calidad y de los procesos. La
               calidad debe ser tan importante como el rendimiento.
              Ser ambiciosos: ITIL es bastante extenso, abarca muchos procesos, algunos
               complejos. Intentar implementarlos todos al mismo tiempo es una tarea
               imposible. El consejo es evaluar la madurez que se tiene, a qué estado se
               desea llegar y priorizar su implementación según las necesidades del
               negocio.
              Permitir fronteras interdepartamentales: Algunos procesos pueden
               atravesar horizontalmente uno o varios departamentos, lo que
               inevitablemente genera conflicto entre ellos. Este         factor se debe
               contrarrestar con el sólido apoyo de la gerencia y con actividades de
               gestión del cambio.




2.11. Diagrama de Gantt



El diagrama de GANTT es una herramienta que le permite al usuario modelar la
planificación de las tareas necesarias para la realización de un proyecto. Esta herramienta
fue inventada por Henry L. Gantt en 1917.

Debido a la relativa facilidad de lectura de los diagramas de GANTT, esta herramienta es
utilizada por casi todos los directores de proyecto en todos los sectores. El diagrama de

    27   Área de Service Desk FIA-DATA
GANTT es una herramienta para el director del proyecto que le permite realizar una
representación gráfica del progreso del proyecto, pero también es un buen medio de
comunicación entre las diversas personas involucradas en el proyecto.

Este tipo de modelo es particularmente fácil de implementar con una simple hoja de
cálculo, pero también existen herramientas especializadas, la más conocida es Microsoft
Project. También existen equivalentes de este tipo de software que son gratis.




2.12. Matriz RACI
El Mapa de Procesos ITIL utiliza una matriz RACI para visualizar las responsabilidades de
los roles ITIL en los procesos ITIL.

En RASCI, una ampliación del modelo RACI, se encuentran las siguientes
responsabilidades:

R - Responsible (responsable de la ejecución)
Alguien que desempeña una tarea determinada. Para cada tarea en un proceso ITIL existe
normalmente un rol ITIL responsable de su ejecución.

A - Accountable (responsable del proceso en conjunto)
Alguien que asume la responsabilidad conjunta final por la correcta y completa ejecución
de un proceso y que recibe las informaciones de los responsables de la ejecución del
proceso. Normalmente, el Responsable de Proceso asume la responsabilidad conjunta de
un proceso y para cada proceso existe un Responsable de Proceso.

    28    Área de Service Desk FIA-DATA
C - Consulted (consultado)
Alguien que no está implicado directamente en la ejecución de un proceso pero que da
algún tipo de input para el proceso y/o al cual se pide su consejo y opinión.

I - Informed (a informar)
Alguien que recibe las salidas (outputs) de un proceso o a quien se informa de los avances
del proceso.

Las matrices RACI tienen sobre todo sentido si múltiples roles asumen diferentes niveles
de responsabilidad en varios procesos:

Ayudan como simple instrumento a comunicar responsabilidades de forma inteligible y
contribuyen a evitar conflictos de competencias.




    29   Área de Service Desk FIA-DATA
2.13. Diagrama de Procesos
El diagrama de flujo o diagrama de actividades es la representación gráfica del algoritmo o
proceso. Se utiliza en disciplinas como programación, economía, procesos industriales y
psicología cognitiva.

En Lenguaje Unificado de Modelado (UML), un diagrama de actividades representa los
flujos de trabajo paso a paso de negocio y operacionales de los componentes en un
sistema. Un diagrama de actividades muestra el flujo de control general.

    30    Área de Service Desk FIA-DATA
En SysML el diagrama de actividades ha sido extendido para indicar flujos entre pasos que
mueven elementos físicos (e.g., gasolina) o energía (e.g., presión). Los cambios adicionales
permiten al diagrama soportar mejor flujos de comportamiento y datos continuos.

Estos diagramas utilizan símbolos con significados definidos que representan los pasos del
algoritmo, y representan el flujo de ejecución mediante flechas que conectan los puntos
de inicio y de fin de proceso.

Características

      Un diagrama de flujo siempre tiene un único punto de inicio y un único punto de
       término.
      Las siguientes son acciones previas a la realización del diagrama de flujo:
      Identificar las ideas principales a ser incluidas en el diagrama de flujo. Deben estar
       presentes el autor o responsable del proceso, los autores o responsables del
       proceso anterior y posterior y de otros procesos interrelacionados, así como las
       terceras partes interesadas.
      Definir qué se espera obtener del diagrama de flujo.
      Identificar quién lo empleará y cómo.
      Establecer el nivel de detalle requerido.
      Determinar los límites del proceso a describir.
      Los pasos a seguir para construir el diagrama de flujo son:
      Establecer el alcance del proceso a describir. De esta manera quedará fijado el
       comienzo y el final del diagrama. Frecuentemente el comienzo es la salida del
       proceso previo y el final la entrada al proceso siguiente.
      Identificar y listar las principales actividades/subprocesos que están incluidos en el
       proceso a describir y su orden cronológico.
      Si el nivel de detalle definido incluye actividades menores, listarlas también.
      Identificar y listar los puntos de decisión.




    31    Área de Service Desk FIA-DATA
   Construir el diagrama respetando la secuencia cronológica y asignando los
       correspondientes símbolos.
      Asignar un título al diagrama y verificar que esté completo y describa con exactitud
       el proceso elegido.




2.14. Diagrama Causa Efecto



El Diagrama de Ishikawa, también llamado diagrama de causa-efecto o diagrama causal, se
trata de un diagrama que por su estructura ha venido a llamarse también: diagrama de


   32    Área de Service Desk FIA-DATA
espina de pez, que consiste en una representación gráfica sencilla en la que puede verse
de manera relacional una especie de espina central, que es una línea en el plano
horizontal, representando el problema a analizar, que se escribe a su derecha. Es una de
las diversas herramientas surgidas a lo largo del siglo XX en ámbitos de la industria y
posteriormente en el de los servicios, para facilitar el análisis de problemas y sus
soluciones en esferas como lo son; calidad de los procesos, los productos y servicios. Fue
concebido por el licenciado en química japonés Dr.Kaoru Ishikawa en el año 1943.

Este diagrama causal es la representación gráfica de las relaciones múltiples de causa -
efecto entre las diversas variables que intervienen en un proceso. En teoría general de
sistemas, un diagrama causal es un tipo de diagrama que muestra gráficamente las
entradas o inputs, el proceso, y las salidas o outputs de un sistema (causa-efecto), con su
respectiva retroalimentación (feedback) para el subsistema de control.

El problema analizado puede provenir de diversos ámbitos como la salud, calidad de
productos y servicios, fenómenos sociales, organización, etc. A este eje horizontal van
llegando líneas oblicuas -como las espinas de un pez- que representan las causas
valoradas como tales por las personas participantes en el análisis del problema. A su vez,
cada una de estas líneas que representa una posible causa, recibe otras líneas
perpendiculares que representan las causas secundarias. Cada grupo formado por una
posible causa primaria y las causas secundarias que se le relacionan forman un grupo de
causas con naturaleza común. Este tipo de herramienta permite un análisis participativo
mediante grupos de mejora o grupos de análisis, que mediante técnicas como por ejemplo
la lluvia de ideas, sesiones de creatividad, y otras, facilita un resultado óptimo en el
entendimiento de las causas que originan un problema, con lo que puede ser posible la
solución del mismo.




    33   Área de Service Desk FIA-DATA
34   Área de Service Desk FIA-DATA
CAPITULO III ORGANIZACIÓN USMP – FIA DATA


      3.1.    Análisis Situacional de la Organización


         3.1.1. Reseña Histórica

      La Universidad de San Martín de Porres, remonta sus orígenes al Instituto Pro-Deo,
      una casa dedicada al cultivo de la filosofía y la teología que fundara el RP Dr.
      Vicente Sánchez Valer de la orden de predicadores (Dominicos). Poco después que
      el Papa Juan XXIII elevara a los altares al beato Fray Martín de Porres Velásquez de
      la Orden Dominica del Perú, se funda la Universidad bajo la advocación del nuevo
      santo; el 17 de Mayo de 1962.


      Las primeras Facultades fueron las de Educación y Letras incluyendo los Institutos
      de Filosofía, Castellano, Literatura, Historia, Geografía y Periodismo. El Primer
      Rector fue el fundador, el RP Vicente Sánchez Valer. Aquella fue una época
      recordada con nostalgia por los fundadores debido al espíritu innovador y de
      crecimiento que los llevó a incorporar las carreras de Ciencias Contables,
      Economía, Administración, Derecho, Trabajo Social, Sociología, Psicología y los
      Institutos de Relaciones Industriales y Cooperativismo.


      Los años setenta estuvieron marcados por una gran actividad en lo que concierne a
      infraestructura como, por ejemplo, la adquisición del extenso terreno de la Ciudad
      Universitaria en el entonces lejano distrito de Santa Anita. Tiempo después se
      construirían las instalaciones para los programas de Sociología y Trabajo Social.
      Durante los años ochenta la Universidad se dedicó a sentar las bases de su futuro
      desarrollo, capacitando profesores y desarrollando cuidadosamente su oferta
      académica mediante estructuras curriculares que respondieran a las necesidades
      del país y de su desarrollo.



   35   Área de Service Desk FIA-DATA
Los noventa fueron, sin duda, años de fructífero desarrollo para la Universidad de
 San Martín de Porres. El desbordante entusiasmo y compromiso de sus
 autoridades y de la comunidad universitaria, permitieron dotarla de una
 infraestructura acorde con su prestigio. Es así como se construyeron los locales de
 las Facultades de Ciencias de la Comunicación, Obstetricia y Odontología y, más
 recientemente, los modernos locales de las Facultades de Medicina, de Ingeniería
 y Arquitectura y de Derecho y Ciencia Política. El desarrollo de la Universidad en
 esta etapa estuvo orientado a desarrollar una institución comprometida con la
 investigación y construcción de conocimientos. Este compromiso ha hecho que sea
 la institución universitaria que más ha invertido en Tecnología de la Información
 con más de 10,000 computadoras instaladas en 16 campus totalmente
 interconectados. En dichos campus ofrecemos a alumnos y profesores la
 multiplicidad de equipos que requieren para el desarrollo de sus especialidades. Es
 así que la Escuela de Ciencias de la Comunicación cuenta con dos estudios de
 televisión, varias islas de edición digital, cincuenta cámaras profesionales de TV,
 Taller de Infografía, Redacción y Diseño de Periódicos. En la Facultad de Medicina
 Humana destaca el Laboratorio de Genética y Biología Molecular, dedicado a
 estudios de categoría internacional. La Facultad de Odontología atiende más de
 diez mil consultas mensuales en la Clínica Odontológica.


 La Facultad de Ingeniería y Arquitectura cuenta con laboratorios de procesamiento
 de imágenes, de sistemas de información geográfica, de tecnología orientada a
 objetos y desarrollamos proyectos innovadores de investigación sobre negocios
 digitales y educación virtual, área esta en la que participan diversas facultades y
 que tuvo un resonante éxito al participar más de mil médicos de todo el mundo en
 el primer curso virtual de actualización ofrecido por la Facultad de Medicina
 Humana. Las Facultades de Derecho y Ciencia Política y las de Administración y
 Relaciones Industriales, así como la de Ciencias Contables Económicas y
 Financieras ofrecen consultorios jurídicos gratuitos y talleres de consultoría
 empresarial para apoyar el desarrollo de la empresa peruana.
36   Área de Service Desk FIA-DATA
En sus más de 40 años de servicio a la comunidad, la Universidad de San Martín de
 Porres ha alcanzado, por mérito propio, un lugar especial en el sistema educativo
 peruano. Actualmente es una moderna institución que cuenta con 9 facultades
 que ofrecen dieciocho carreras profesionales, 1 escuela (12 secciones de
 postgrado), 3 doctorados, más de treinta mil alumnos y 2,500 trabajadores, entre
 docentes y administrativos. Es la universidad más grande del Perú y se ubica entre
 las tres mejores universidades privadas del país.


 La infraestructura y organización alcanzada por la Universidad le permiten atender
 los más exigentes y diversos requerimientos académicos y administrativos de
 profesores y alumnos, además de las actividades extracurriculares destinadas a
 brindar una formación integral, lo que se reflejó en la acreditación de su Facultad
 de Medicina Humana, una de las primeras del Perú en obtener este
 reconocimiento exigido por ley.


 Sólo en la última década del siglo XX, la Universidad de San Martín de Porres
 graduó a más de 40,000 profesionales y contribuyó con la cultura universal
 mediante la publicación de más de doscientos libros y el auspicio de obras tan
 notables como la puesta en escena de la ópera Aída en la Huaca Pucllana, una
 primicia latinoamericana. Cabe destacar que la Universidad dedica importantes
 recursos a apoyar a más de tres mil estudiantes distinguidos cuyos limitados
 recursos no les permitirían acceder a educación universitaria de calidad. Esta
 ayuda se refleja en más de US$1’700,000 en becas de estudios otorgadas a través
 de nuestras oficinas de bienestar estudiantil.


 Iniciado el tercer milenio, la Universidad ha renovado su compromiso con el
 desarrollo del país al crear el primer Instituto de Gobierno, entidad de reflexión e
 investigación que ofrece maestrías en Gobernabilidad y en Negocios
 Internacionales que, estamos seguros sentarán las bases necesarias para la
 construcción de un país más libre y más justo. Al aproximarse al medio siglo de


37   Área de Service Desk FIA-DATA
existencia, la universidad de San Martín de Porres mira al futuro con optimismo y
  con la confianza de haberse convertido en un pilar del desarrollo del Perú.


         3.1.2. Descripción general de la Organización


     La Universidad de San Martin de Porres, está orientada a desarrollar una
     institución comprometida con la investigación y construcción de conocimientos,
     una organización dedicada a la formación de profesionales de alto nivel,
     brindando una educación de calidad impartiendo los más sólidos conocimientos
     para que los profesionales puedan competir en el país y en el extranjero
     alcanzando los puestos más destacados. La infraestructura y organización
     alcanzada por la Universidad le permiten atender los más exigentes y diversos
     requerimientos académicos y administrativos de profesores y alumnos, además
     de las actividades extracurriculares destinadas a brindar una formación integral.
     A través de sus diversas facultades proporciona el conocimiento necesario para
     triunfar personal y profesionalmente.


         3.1.3. Valores


 La USMP se preocupa por infundir los siguientes valores:

         Servicio y Compromiso Social
         Excelencia
         Libertad académica
         Respeto a los Derechos Humano
         Trabajo en equipo
         Comunicación efectiva
         Tolerancia
         Solidaridad

38   Área de Service Desk FIA-DATA
   Honestidad e integridad
        Ética profesional y humanismo


3.1.4. Visión

         “Al aproximarse al medio siglo de existencia, la universidad de San Martín de
         Porres mira al futuro con optimismo y con la confianza de haberse
         convertido en un pilar del desarrollo del Perú”.


3.1.5. Misión

         “Nos dedicamos a la formación de profesionales competitivos con sólidos
         valores humanísticos, éticos y morales. Contribuimos a la promoción,
         desarrollo y difusión de la ciencia, la tecnología y la cultura. Proyectamos
         nuestra acción a la comunidad, propiciando la construcción de una sociedad
         moderna, justa y equitativa”.


3.1.6. Ubicación física


           La Universidad de San Martin de Porres se localiza en la ciudad de Lima.
           Ubicada en la Av. La Fontana 1250 Urb. Sta. Patricia, dentro del distrito de
           La Molina.




39   Área de Service Desk FIA-DATA
40   Área de Service Desk FIA-DATA
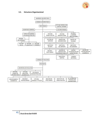
3.2.      Estructura Organizacional




41   Área de Service Desk FIA-DATA
3.3.      FIA DATDA


      3.3.1. Descripción


 Una de la primera infraestructura en tecnologías de Información del Perú y detrás
 de ella, la excelencia profesional. Brinda una formación óptima al        personal,
 profesional y sus estudiantes.


      3.3.2. Objetivos generales



 Brindar una adecuada y óptima la formación personal y profesional de nuestros
 estudiantes. Fomentando el afán de investigación, empeño, tenacidad e iniciativa
 para conseguir el éxito de nuestros profesionales y nuestra institución


      3.3.3. Objetivos específicos



 Proponer y desarrollar soluciones tecnológicas que optimicen el tratamiento y
 explotación de la información de manera confiable y eficiente tanto en la gestión
 administrativa como académica.

 Dar servicio a través de la operación continua, óptima y confiable de esas
 soluciones.

 Contribuir en la formación tecnológica de nuestros alumnos a fin de contar con un
 permanente staff de profesionales altamente capacitados dotándolos de ventajas
 competitivas tanto para el mercado nacional como internacional.

 Servir como asesores, consultores y/o supervisores en el uso de la tecnología de la
 información en la Facultad de Ingeniería y Arquitectura y/o Universidad de San
 Martín de Porres.

42   Área de Service Desk FIA-DATA
Promover y practicar la permanente Investigación tecnológica que permita
    implementar innovadoras soluciones tecnológicas aplicadas a nuestra realidad y de
    esta manera complementar la información tecnológica de nuestros egresados.


        3.3.4. Funciones



    FIA – DATA es el órgano encargado de planificar, organizar, dirigir y controlar todas
    las actividades relacionadas con las tecnologías de Información.

    Principales funciones:

   Planificar, evaluar y proponer la infraestructura necesaria en hardware y software, con el
    fin de proveer un servicio óptimo y eficiente a los usuarios tanto en la Facultad como en la
    Universidad.
   Administrar la operatividad de los equipos de cómputo en sus distintas plataformas, así
    como también la Red de Comunicaciones.
   Planificar, dirigir y ejecutar las actividades de Desarrollo de Sistemas de Información, a fin
    de implementarlos en las diferentes actividades de la Facultad y de la Universidad.
   Planificar, dirigir y ejecutar las actividades de Investigación Tecnológica de las
    dependencias de FIA - DATA, a fin de implementarlos en las diferentes dependencias de la
    Facultad y de la Universidad.
   Controlar todos los Sistemas de Información que se encuentren en desarrollo,
    mantenimiento y/o producción en la Facultad.
   Administrar todos los recursos de hardware y Software que se encuentren instalados o por
    instalar en la Facultad.
   Mantener la continuidad y eficiencia operativa del servicio a los usuarios.
   Establecer los estándares respectivos en cuanto al uso de hardware y software.
   Establecer las medidas de seguridad, acceso y respaldo de la información abarcando la
    contingencia para casos fortuitos.
   Promover la especialización de su personal en las diferentes herramientas tecnológicas.




43    Área de Service Desk FIA-DATA
   Desarrollar en implementar proyectos empresariales que involucren las diferentes
    herramientas tecnológicas que permitan ganar experiencia a nuestros futuros
    profesionales.
   Renovar periódicamente de practicantes previa capacitación a los ingresantes.
   Otras funciones afines que le fueran asignadas por el Decanato de la Facultad de
    Ingeniería y Arquitectura.




44    Área de Service Desk FIA-DATA
3.3.5. Organigrama




45   Área de Service Desk FIA-DATA
3.4.      Descripción de las principales áreas de FIA DATA


      3.4.1. Desarrollo de Aplicaciones



 Es el órgano encargado de orientar, coordinar, dirigir, controlar y ejecutar las
 actividades de desarrollo y mantenimiento de sistemas a fin de implementarlos en
 las diferentes dependencias de la Facultad de Ingeniería y Arquitectura y de la
 Universidad de San Martín de Porres.



 Objetivo general:

          Brindar un servicio de calidad en el desarrollo de aplicaciones que permitan
           a las diferentes dependencias y órganos de la facultad tener el soporte
           tecnológico necesario para la realización de sus actividades.

 Objetivos específicos:

          Contribuir en la formación profesional de los alumnos de la
           facultad brindándoles los conocimientos y experiencia en el desarrollo de
           aplicaciones.
          Fomentar el uso de tecnologías de información, que le permitan a la
           facultad estar a la vanguardia en el desarrollo de aplicaciones.



 Funciones


          Participar en la elaboración y formulación del Plan Informático de la
           Facultad.
          Desarrollo e implementación de sistemas de información tanto para la
           facultad como para la Universidad e instituciones que lo soliciten.


46   Área de Service Desk FIA-DATA
    Capacitación a usuarios y mantenimiento de los sistemas desarrollados.
               Dar soporte a los cursos de la curricula que así lo requieran.
               Proporcionar asistencia técnica a los usuarios sobre los temas que se
                investiguen en el laboratorio.
               Investigación y evaluación de metodologías y herramientas de última
                generación para el modelamiento y desarrollo de sistemas de información
                que permitan proponer nuevas soluciones para la universidad.


        Servicios


               Desarrollo y mantenimiento de aplicaciones de la FIA.
               Diseño de Prototipos a Empresas u organizaciones que lo soliciten.
               Apoyo, Asesoría .y Capacitación en los cursos que forman parte de la
                currícula de la FIA.
               Preparación de manuales de los Sistemas de Información



        Roles, funciones, objetivos, recursos

Roles          Funciones                                            Objetivos           Recursos
               Evaluación de las tareas realizadas por
               los practicantes
               Designación de tareas a los practicantes
Jefe de Área   Para el desarrollo de aplicaciones
               Capacitar al practicante                                                 Software
                                                            Brindar servicio            Servicios de
               Analizar las aplicaciones                    calidad a los usuarios      red
               Programar nuevas aplicaciones                                            Web servicies
               Realizar pruebas a las aplicaciones                                      Hardware
Practicantes
                                                                                        Impresoras
                                                                                        computadoras
                                                                                        Servidores

    47    Área de Service Desk FIA-DATA
Flujo grama del área de Desarrollo de Aplicaciones




          3.4.2. Servicios de Tecnología de la Información



       Es el órgano encargado de administrar los servicios de tecnología de la información
       y comunicaciones que soportan los procesos de negocio de las diversas áreas de la
       USMP, desarrolla esta labor bajo la visión de mejorar los servicios a través de la
       optimización de la tecnología, el control de los costos y la utilización del nivel
       adecuado de recursos.


   48    Área de Service Desk FIA-DATA
El Área de Servicios de TI coadyuva al logro de los objetivos institucionales
 mediante la gestión de las tecnologías de información y comunicaciones mediante
 el empleo de marcos de referencia como ITIL y COBIT para alinear los resultados a
 los    objetivos       del    planeamiento   estratégico   institucional,   relacionándose
 estrechamente con los usuarios y las empresas líderes en su campo.



 Objetivo general:

      Constituir un centro de formación e investigación especializada en diferentes
       tecnologías y metodologías complementarias a la formación profesional de
       nuestra Facultad.



 Objetivos específicos:

      Garantizar la continuidad y eficiencia operativa del centro de cómputo y de los
       servicios críticos USMP que se ubican en dicho centro de cómputo, apoyados
       en la aplicación de estándares y en las mejores prácticas de gestión de TI.
      Constituir un Centro de Datos acorde con las necesidades actuales y futuras de
       negocio en la USMP.




 Funciones

      Participar en la elaboración y formulación del Plan Informático de la Facultad y
       la USMP.
      Diseño, evaluación de propuestas y supervisión de la implementación de
       soluciones en lo relacionado a las redes de comunicaciones tanto para las
       Facultades como para las diferentes unidades, institutos y/o dependencias de
       la Universidad, que sean solicitadas por las autoridades de la USMP.



49   Área de Service Desk FIA-DATA
    Dimensionar e implementar la infraestructura de servidores adecuadas a los
       servicios solicitados.
      Administración, mantenimiento y optimización de la Red de Comunicaciones
       LAN de la FIA.
      Administración, monitoreo y optimización de los enlaces de Comunicaciones
       WAN de la USMP (Servicios de acceso a Internet de la USMP y acceso a la IP-
       VPN USMP).
      Implementación y ejecución de políticas de respaldo de datos (Backups y
       Restore).
      Implementación, Ejecución y Monitoreo de políticas de seguridad Informática.
      Administración, mantenimiento y optimización de plataforma de seguridad
       (Firewall, soluciones Anti Spam, antivirus) para los servicios Internos y Externos
       de la USMP.
      Administración, mantenimiento y optimización de los servicios de Internet
       USMP: Correo docentes y administrativos USMP, Correo alumnos USMP,
       Páginas Web, FTP, Listas de Distribución entre otros.


 Servicios


 El área de Servicios de TI, se encarga de atender las necesidades y requerimientos
 tecnológicos, no solo de la Facultad de Ingeniería y Arquitectura, sino también de las
 diferentes sedes y facultades que conforman la USMP. Los servicios brindados se
 pueden dividir en dos categorías: servicios de infraestructura y servicios de red.


 Servicios de red:


 El área de STI, se ha encargado de establecer un diseño de red que sea modular y de
 fácil manejo ante cualquier situación, basado en la arquitectura “SONA”. Debido a la
 adaptabilidad que ofrece el diseño planteado, el área de STI está en búsqueda de

50    Área de Service Desk FIA-DATA
homologar todas las redes que integran cada una de las sedes y facultades de la
          USMP.


          Servicios de Infraestructura:


          Las plataformas tecnológicas sobre las cuales se encuentran montados nuestros
          servicios son: Microsoft Windows en sus versiones 2003 y 2008, Linux en sus
          distribuciones Redhat y CentOS, plataforma Unix-AIX


          Los principales servicios que se brindan son:


                   Servicios de Mensajería Electrónica
                   Servicio de Alojamiento de WebSites y WebServices
                   Servicio de Directorio Activo
                   Servicio de FTP
                   Servicios de DNS
                   Servicios de Control de Accesos
                   Servicios de plataforma para Base de Dat




            Roles, funciones, objetivos, recursos

ROLES                   FUNCIONES                     OBJETIVOS                   RECURSOS
        Participar en la elaboración del PETI                       INFRAESTRUCTURA DE RED
        Diseño, evaluación de propuestas y                          Cisco Catalyst 2960S|2950G
        supervisión de implementación de                            Cisco Aironet 1130|1240|1310
        soluciones relacionados a redes
        Diseñar e implementar la infraestructura                    Cisco Catalyst 4503E|3550G
        de servidores
        Administración de las redes de                              Cisco Catalyst 6509


        51     Área de Service Desk FIA-DATA
optimización
              Administración del servidor Active                                               Fluke OptiView XG Network Analysis
 Jefe del     Directory de FIA                                                                 Tablet
   área       Administrar los servicios de internet                                            Fluke AirCheck Wi-Fi Tester
              USMP: correo
              de docentes y administrativos USMP,
              correo de alumnos USMP, páginas web,
              FTP, Listas de distribución                     Garantizar la continuidad
                                                           y eficiencia operática del centro   INFRAESTRUCTURA DE SEGURIDAD
              Administración , mantenimiento y                       de cómputo                Check Point NGX
              optimización de la plataforma de             y de los servicios críticos USMP    Microsoft Threat Management Gateway
              seguridad(firewall, anti Spam , antivirus)            apoyados en                (TMG)
                                                            aplicación de estándares y las     Cisco Adaptive Security Appliance (ASA)
                                                                  mejores prácticas            Blue Coat Packet Shapper
                                                                   de gestión de TI            Sophos Anti-Spam
              Mantenimiento de la redes de
              comunicación LAN                                                                 INFRAESTRUCTURA DE
              Investigación de las TIC de ultima                                               SERVIDORES
              generación que permitan proponer
Practicante   nuevas soluciones tecnológicas
              Monitoreo del servidor active directory                                          Servidores Universales IBM : System
                                                                                               X3400, System Power 520
                                                                                               Servidores Rackeables IBM : System
                                                                                               X235, Sytem X236
                                                                                               Servidores Blade IBM : HS22, HS12,
                                                                                               JS21
                                                                                               Chasis Blade Center IBM : System H
                                                                                               Sistemas de Almacenamiento : DS5020,
                                                                                               DS480




              52      Área de Service Desk FIA-DATA
Flujo grama del área de Servicios de Tecnología de la Información

Proceso: Equipamiento de red




          3.4.3. Diseño gráfico y Multimedia



       El Área de Diseño Gráfico y Multimedia brinda soluciones integrales utilizando
       tecnología de última generación, complementadas con creatividad e innovación
       artística para lograr las mejores y sofisticadas herramientas para el usuario,
       mejorando la promoción de los servicios, manteniendo informados a los usuarios y



   53    Área de Service Desk FIA-DATA
contribuyendo a difundir la imagen institucional no solo de la facultad sino de las
 entidades que soliciten nuestros servicios.

     Objetivo general:

         Desarrollar aplicaciones basadas en tecnologías de internet, realidad virtual,
          animaciones por computadora, diseño web y diseño publicitario.


 Objetivos específicos:

         Brindar soluciones con creatividad e innovación para lograr las mejores y
          sofisticadas herramientas para el usuario, mejorando la promoción de los
          servicios, contribuyendo a difundir la imagen institucional.


 Funciones

         Participar en la elaboración y formulación del plan informático de la facultad.
         Desarrollo de aplicaciones multimedia, realidad virtual y animación.
         Brindar soporte a los cursos y/o áreas de la facultad que soliciten la
          aplicación de la tecnología utilizada.
         Desarrollo, implementación y mantenimiento de boletines digitales y páginas
          web.
         Proporcionar asistencia técnica a los usuarios sobre los temas que se
          investiguen en el laboratorio.


 Servicios


         Publicidad de eventos internos por correo y redes sociales.
         Administración de las redes sociales de la Facultad.
         Servicio de filmación, edición de vídeos y tomas fotográficas.
         Elaboración del boletín INFOFIA.


54    Área de Service Desk FIA-DATA
    Elaboración de Carnes y Fotochecks.
              Dictado de Seminarios.


        Roles, funciones, objetivos, recursos

Roles          Funciones                                            Objetivos         Recursos
               Evaluación de las tareas realizadas por
               los practicantes
Jefe de Área   Designación de las diferentes tareas a los
               practicantes
                                                             Brindar soluciones con   Software
               Capacitar al practicante                      creatividad e            Servicios de

                                                             innovación para lograr   red
                                                                                      Web servicies
                                                             las mejores y
Practicantes                                                                          Sitios web
                                                             sofisticadas
                                                                                      Hardware
                                                             herramientas para el
               Publicidad de eventos internos por correo y                            Impresoras
                                                             usuario
               redes sociales.                                                        computadoras
                                                                                      Servidores
               Administración de las redes sociales de la                             Cámaras
               Facultad.                                                              fotográficas


               Servicio de filmación, edición de vídeos y
               tomas fotográficas.


               Elaboración del boletín INFOFIA.


               Elaboración de Carnes y Fotochecks.


               Dictado de Seminarios.




    55    Área de Service Desk FIA-DATA
Flujo grama del área de Diseño Gráfico y Multimedia


 Proceso: Creacion de diseños y publicidad




56   Área de Service Desk FIA-DATA
Proceso: Diseño de Carnet y Certificados




             3.4.4. Administración de Base de Datos



       Es el órgano responsable de la administración de la base de datos de la Facultad de
       Ingeniería y Arquitectura, en donde se almacena toda la información de alumnos,
       ex alumnos, docentes y empleados.



       Objetivos General


             Velar por la seguridad, integridad y disponibilidad de la información, para
              cuando esta sea requerida.




    57    Área de Service Desk FIA-DATA
Objetivo especifico


            Investigar nuevas tecnologías para el desarrollo de base de datos



 Funciones

            Participar en la elaboración y formulación del Plan Informático de la
             Facultad.
            Administración de la Base de Datos de Producción de la facultad.
            Administración de la Base de Datos de Prueba de la facultad.
            Gestionar cuentas de usuario de base de datos o tabla para acceso a las
             diferentes aplicaciones de la facultad.
            Gestionar cuentas de usuario para acceso al pool de aplicaciones
             desarrolladas.
            Gestionar la creación, actualización de cuenta de usuario y clave para el
             acceso a la Intranet Académica a los alumnos de la USMP.
            Monitorear las actividades de los usuarios que acceden a la base de datos
 Servicios


             Presta sus servicios como apoyo, ante fallas o problemas que puedan
              presentarse en las base de datos, de las diferentes facultades de la
              Universidad San Martín de Porres.


             A su vez, se proporciona asistencia técnica a los clientes internos sobre
              temas que se investiguen en el área.


             Se gestionan cuentas de usuario para el acceso a las diferentes aplicaciones
              de la facultad y la universidad, y se prevé mecanismos que permitan el



58   Área de Service Desk FIA-DATA
control de la consistencia de los datos evitando que estos se vean
                         perjudicados por cambios no autorizados.



               Roles, funciones, objetivos, recursos

  ROLES                          FUNCIONES                       OBJETIVOS                    RECURSOS
 Jefe del          Participar en la elaboración y                                    Computadoras
  Área.        formulación del Plan Informático de                                   Lenovo y HP (PIV,
               la Facultad.                                                          Core2Duo,           Quad
                                                                                     Core)
                   Administración de la Base de                                      Impresora EPSON
               Datos de Producción de la facultad.
                   Administración de la Base de                                      SW                     para
               Datos de Prueba de la facultad.                                       modelamiento            de
                                                                                     base de datos.
                   Gestionar cuentas de usuario de                                   Sistemas operativos
               base de datos o tabla para acceso                                     multisesión               y
               a las diferentes aplicaciones de la                                   multitarea.
               facultad.
                   Gestionar cuentas de usuario                 Velar por la         SW                     para
               para acceso al pool de aplicaciones         seguridad, integridad     administración          de
               desarrolladas.                              y disponibilidad de la    base de datos.
Practicante        Gestionar la creación,                    información, para       SW para análisis de
               actualización de cuenta de usuario            cuando esta sea         negocios.
               y clave para el acceso a la Intranet              requerida
               Académica a los alumnos de la
               USMP.
                   Monitorear las actividades de los                                 SW       realización    de
               usuarios que acceden a la base de                                     backups de base de
               datos.                                                                datos.


              59   Área de Service Desk FIA-DATA
Prever mecanismos que permitan
 el control de la consistencia de los
 datos evitando que estos se vean
 perjudicados por cambios no
 autorizados.
     Proporcionar asistencia técnica a
 los usuarios sobre los temas que se
 investiguen en el área.




60   Área de Service Desk FIA-DATA
Flujo grama del área de Administración de Base de Datos


 Proceso: Administración de Base de Datos




      3.4.5. MICROTEC - Laboratorio de Micro computación y Tecnología de uso
                general



 Los laboratorios de Microcomputación y Tecnologías de Uso General (Microtec),
 Garantizar la disponibilidad del hardware y software que se utilizan en el dictado
 de laboratorios de los cursos de teoría de la carreras de la Facultad de Ingeniería y
 Arquitectura para las cinco escuelas profesionales: Ingeniería de Computación y

61   Área de Service Desk FIA-DATA
Sistemas, Ingeniería Electrónica, Ingeniería Industrial, Ingeniería Civil, Ingeniería de
 Industrias Alimentarias y Arquitectura. Adicionalmente estos laboratorios son
 utilizados para desarrollar el contenido educativo de los cursos de la Oficina de
 Posgrado y la Oficina de Proyección y Extensión Universitaria. Por esta razón
 contamos con equipos y software de última generación, dichos laboratorios son
 atendidos por un personal de apoyo entre los que se encuentran destacados
 alumnos de las diferentes carreras, los cuales permanentemente son capacitados y
 actualizados en el mantenimiento correcto de las computadoras y tecnologías
 emergentes para que de esta manera se pueda brindar el mejor servicio tanto al
 alumnado como a los docentes de las diferentes especialidades.

 Objetivo general

 Garantizar la disponibilidad del hardware y software que se utilizan en el dictado
 de laboratorios de los cursos de teoría de la carreras de la Facultad de Ingeniería y
 Arquitectura para las cinco escuelas profesionales: Ingeniería de Computación y
 Sistemas, Ingeniería Electrónica, Ingeniería Industrial, Ingeniería Civil, Ingeniería de
 Industrias Alimentarias y Arquitectura.




 Objetivos específicos

          Brindar servicio de calidad a los usuarios.
          Desarrollar Aplicaciones necesarias para el área.
          Capacitación Interna y Externa tanto en Hardware como en Software.
          Dar soporte a los cursos de extensión.
          Capacitar a los nuevos practicantes.
          Proponer iniciativas personales para mejorar los servicios.
          Garantizar disponibilidad de las computadoras.
          Dar un correcto mantenimiento a los programas de las computadoras.
          Brindar horas libres para los alumnos. Evitar cerrar un laboratorio.

62   Área de Service Desk FIA-DATA
    Desarrollar servicios de Help Desk básico.
          Construir una cultura digital.
          Difundir técnicas para la transmisión de conocimientos.
          Fomentar el trabajo en equipo.
          Lograr el desarrollo profesional del equipo del trabajo.
          Realizar informes de calidad, elaborar procedimientos de servicios.
          Cultivar el talento del equipo del trabajo.

 Servicios

          EN LOS LABORATORIOS
                o Instalar software para cada curso.
                o Preparación de computadoras.
                o Realizar mantenimiento de computadoras.
                o Velar por el correcto funcionamiento de los programas durante las
                     clases.
                o Velar por los equipos (HW y proyector)


          ASOCIADOS A COMPUTADORAS (Previa solicitud del Área de                Soporte
           Técnico)
                o Asignar computadoras.
                o Prestar computadoras.
                o Cambiar equipos previa orden de la Jefatura de Fia Data.


          EN EL LABORATORIO 1C
                o Clonar discos a las autoridades y empleados administrativos.
                o Clonar discos (previa autorización del profesor del curso).
                o Separar laboratorios (para recuperación de clases, capacitaciones,
                     talleres, etc.)



63   Área de Service Desk FIA-DATA
         MATRICULA DE INGRESANTES, REGULAR Y EXTEMPORANEA
                            o Preparar computadoras.
                            o Matricular a alumnos.
                            o Apoyar en entrega de materiales.


                           CONVENCION ANUAL DE INGENIERI
                            o      Preparar los laboratorios para los talleres de sistemas.



               Roles, funciones, objetivos, recursos




Roles            Funciones                                                 Objetivos           Recursos
                 Evaluación de las tareas realizadas por
                 los practicantes
Jefe de Área
                 Designación de tareas a los practicantes
                 Enseñanza de nuevos software para el                                          Computadoras
                 mantenimiento correctos de computadoras                 Brindar servicio      Software
                 Realizar seminarios de instalación de software       calidad a los usuarios   hardware


                 Instalación de software
Practicantes     Actualización de software
                 Preparación de laboratorios




         64      Área de Service Desk FIA-DATA
Flujos gramas de MICROTEC

 Proceso: mantenimiento de HW y SW para administración y laboratorios de FIA DATA




65   Área de Service Desk FIA-DATA
Proceso: matricula de ingresantes, regular y extemporánea




66   Área de Service Desk FIA-DATA
CAPITULO IV: ANALISIS DE LA SITACION ACTUAL DEL AREA SERVICE DESK DE FIA DATA


      4.1.    MESA DE SERVICIOS DE T.I
         4.1.1. Objetivo General

                  Brindar soporte de primer nivel a los usuarios en los sistemas de
                   información, equipos tecnológicos y herramientas ofimáticas, de
                   acuerdo a los procedimientos establecidos




         4.1.2. Objetivos especifico



                 Evaluar y proponer estándares en hardware y software de escritorio,
                  con el fin de proveer un servicio óptimo y eficiente, de acuerdo a las
                  necesidades de los usuarios.


                 Evaluar, planificar y ejecutar los cambios de hardware y software base
                  alineados con los estándares establecidos por la Facultad para el
                  empleo en las estaciones de trabajo de los usuarios.


         4.1.3. Finalidad



                 Planificar y ejecutar el mantenimiento preventivo de software en las
                  estaciones de trabajo, como por ejemplo: eliminación de archivos
                  temporales, actualizaciones de aplicaciones, escaneo contra virus y
                  otros.




   67   Área de Service Desk FIA-DATA
    Planificar y ejecutar la instalación de software alineado a las políticas
               de seguridad: paquetes de servicio (Service Pack), parches de
               seguridad y antivirus.


              Planificar y ejecutar las instalaciones de software licenciado y
               autorizado oficialmente por la Facultad en las estaciones de trabajo
               de escritorio que sean solicitadas.




68   Área de Service Desk FIA-DATA
4.1.4. Mesa de Servicios en la organización




69   Área de Service Desk FIA-DATA
4.1.5. Funciones de la Mesa


       JEFE DE SERVICE DESK (Gary Galindo)
       FUNCIONES ESPECÍFICAS:


        Participar en la elaboración y formulación del Plan Informático de la
           Facultad y la USMP.
        Planificar el mantenimiento correctivo de software en las estaciones de
           trabajo: reinstalaciones, eliminación y cambio de versión de programas.
        Planificar y ejecutar la restauración de datos a partir de copias de
           respaldo que STI haya realizado de las estaciones de trabajo.
        Planificar la preparación de estaciones de trabajo para inicio de ciclo:
           computadoras en podio de aulas antes de inicio de ciclo académico.
        Planificar y ejecutar la preparación de estaciones de trabajo en
           reemplazo de equipos por renovación de modelos.
        Promover la especialización de su personal en diferentes tecnologías y
           metodologías.
        Renovar periódicamente el personal técnico y de apoyo, previa capacitación
           a los postulantes.
          Gestionar los incidentes relacionados con las TIC desde su recepción,
           registro, priorización, atención y cierre; reportados por los usuarios
           (alumnos, docentes y personal administrativo).
          Monitorear y localizar el status de todas las llamadas de servicio.
          Informar a los usuarios del status y progreso de sus solicitudes.
          Contribuir a la identificación de problemas y su escalada a soporte de
           segundo o tercer nivel para la solución.
          Verificar diariamente el acceso a los sistemas de información designadas.
          Gestión de informes relacionados a las funciones de la unidad.



70   Área de Service Desk FIA-DATA
    Proporcionar información de gestión y recomendaciones para la mejora
           del servicio, basadas en la experiencia de la atención de incidentes y/o
           requerimientos. Estas propuestas serán remitidas a la jefatura de FIA
           DATA.
          Realizar otras funciones que le asigne el Jefe de FIA DATA,            en el
           ámbito de su competencia


           ANALISTA DE SERVICE DESK

           FUNCIONES ESPECÍFICAS:


              Recibir las llamadas realizadas por usuarios de tecnología informática
               que:
                   -    interrumpan la normal operatoria de trabajo
                   -    requieran soporte sobre el hardware y/o software instalado
                   -    requieran nuevos productos de hardware y/o software
                   -    generen consultas y/o asesoramiento en el funcionamiento y/o
                        utilización de los recursos informáticos disponibles
              Registrar los incidentes y requerimientos en el sistema de
               administración del área.
              Identificar los problemas y asignarles prioridad, de acuerdo con
               criterios definidos.
              Resolver telefónicamente aquellas incidencias que no requieran más
               de cinco minutos para su resolución.
              Ejecutar la preparación de estaciones de trabajo para inicio de ciclo:
               computadoras en podio de aulas antes de inicio de ciclo académico.
              Ejecutar el mantenimiento correctivo de software en las estaciones
               de trabajo: reinstalaciones, eliminación y cambio de versión de
               programas.
              Preparación de las PC’s de uso exclusivo del personal de la FIA.
71   Área de Service Desk FIA-DATA
    Asignar las incidencias a los grupos de resolución.
              Realizar el seguimiento de la incidencia hasta su resolución para
               poder informar al usuario el estado de la misma.
              Confirmar la satisfacción del usuario con respecto a la solución
               brindada.
              Realizar estadísticas de las incidencias: por grupos de resolución,
               tiempos de resolución, usuarios, etc. Las mismas tienen como
               objetivo poder realizar un análisis de la actividad del área de
               informática que tendrá, como corolario, el mejoramiento del servicio
               y la operatoria de los usuarios.
              Ejecutar planes de contingencia en aquellos casos en los que el
               responsable del servicio lo indique.
              Contribuir al control de los inventarios de software y hardware de
               FIA-DATA.
              Contribuir al control de la base de datos de los usuarios.
              Colaborar en la administración de las licencias de software,
               detectando y reportando el uso ilegal del mismo al responsable del
               servicio.
              Elevar reportes periódicos de la actividad realizada al responsable del
               servicio.
              Contribuir al desarrollo de los manuales de normas y procedimientos.
              Realizar otras funciones que le asigne el Jefe del área, en el ámbito
               de su competencia.




72   Área de Service Desk FIA-DATA
4.1.6. Servicios
              Servicios de hardware
              Servicios de software
              Servicio web
              Servicio de red
              Otros servicios




73   Área de Service Desk FIA-DATA
4.1.7. Flujo grama general de Service Desk FIA DATA




74   Área de Service Desk FIA-DATA
4.1.8. Situación Actual



           Actualmente el sistema de gestión de incidencias registra las áreas
           que generaron incidencias por persona que atendió la incidencia la
           cual es capturada a través de su sesión al momento de loguearse en
           el sistema .

           Las incidencias pueden venir por 4 medios

                    Chat
                    Correo
                    Llamada
                    Presencial

           El sistema posee una guía de soluciones que ha sido generada como
           histórico de soluciones exitosas en caso no usar esta guía            el
           procedimiento realizado será guardado como solución exitosa en el
           histórico.

           El sistema guarda datos de incidencia posteriormente esta información
           es migrada a Excel para hacer reporte mensuales.

           Los reportes que se generan en Excel son los siguientes:

                    Gestión de Servicios - Tipo de Atención
                    Gestión de Servicios - Áreas FIA
                    Gestión de Servicios - Plataforma
                    Gestión de Servicios -Tipo de atención por plataforma
                    Gestión de Servicios - Atenciones resueltas por área
                    Gestión de Servicios - FIA/ Categoría
                    Gestión de Servicios - Coordinación académica por usuario
                    Gestión de Servicios - Alumnos FIA

75   Área de Service Desk FIA-DATA
Los requerimientos deseados por el jefe de área Gary Galindo fueron
                 los siguientes

                          Registro de incidencias a través del uso de tickets
                          Usar el indicador de tiempo de respuesta en los reportes
                          Poner generar reportes desde el mismo sistema y                            poder
                           exportar en diferentes formatos (Excel, Word y pdf)


                 4.1.8.1.           Información de las áreas a los que se brinda Service Desk




Tanbla de equivalencia

EQUIVALENCIA   PROCEDIMIENTOS

P1             PROCEDIMIENTO DE CONECCION INALAMBRICA
P2             PROCEDIMIENTO PARA QUE LOS PERFILES DE USUARIOS SE ALMACENEN EN D EN WIN 7
P3             PROCEDIMIENTO PARA INSTALAR CENTOS 6.2 PARA LAMP Y FTP
P4             PROCEDIMIENTO PARA EXPORTAR LA LIBRETA DE DIRECCIONES Y CONTACTOS DEL THUNDERBIRD AL
               OUTLOOK 2010
P5             MANUAL PARA REALIZAR ASISTENCIA EN LINEA - CHAT USMP
P6             PROCEDIMIENTO PARA CONFIGURACION DE OUTLOOK
P7             PROCEDIMIENTO PARA ADSCRIBIR UNA PC A DOMINIO
P8             PROCEDIMIENTO PARA CONFIGURAR REPORTES EN SICAT
P9             PROCEDIMIENTO PARA INSTALACION DE ANTIVIRUS KASPERSKY


     76    Área de Service Desk FIA-DATA
P10             PROCEDIMIENTO PARA DESINSTALAR EL EXPLORER 9 DE WINDOWS 7
P11             PROCEDIMIENTO PARA CONECTAR AMPLIFICADOR
P12             PROCEDIMIENTO INSTALACION DE UBUNTU Y SAMBA
P13             PROCEDIMIENTO DE DETECCION DE ERRORES DE HARDWARE
P14             PROCEDIMIENTO DE INSTALACION DE UNA IMPRESORA
P15             PRODEDIMIENTO DE DETECCION DE ERRORES DE UNA IMPRESORA
P16             PROCEDIMIENTO DE DETECCION DE ERRORES DE RED FISICA
P17             PROCEDIMIENTO PARA MEJORAR EL SERVICIO WEB




Servicios atendidos




Cuadro de servicios atendidos

Servicios                          Números Atendidos
Servicios de hardware              61
Servicios de software              39
Servicio web                       119
Servicio de red                    32
Otros servicios                    22


      77    Área de Service Desk FIA-DATA
4.1.8.2.           Definición de problemas de Service Desk




78   Área de Service Desk FIA-DATA
4.1.8.3.           Matriz de incidencias que atiende la mesa de ayuda




79   Área de Service Desk FIA-DATA
4.1.8.4.             Reportes de incidencia
           Atención de incidencias realizadas el día miércoles 31 de octubre

                                     Hora      Hora    Tiempo de                                                      Cambio de
  Área         Tipo      Encargado                                        Descripción             Observaciones
                                     inicial   final   atención                                                         nivel
Administra   Hardwar      Arturo     10:15     10:20
                                                          5        problema con la lectora           Ninguna             No
   ción         e         Núñez      a.m.      a.m.
                          Enrique    03:00     03:16               problema con el arranque     reinstalación de la
             Software                                     16                                                             No
                          huertas    p.m.      a.m.                       del software              aplicación
                           Javier    03:40     04:05               problema con conexión de
               Red                                        25                                         Ninguna             No
                          Falcón     p.m.      p.m.                           red
             Hardwar       Diana     04:55     05:16
                                                          21       problema con la impresora         Ninguna             No
                e        Sevillano   p.m.      p.m.
             Hardwar       Gary      05:37     05:46
                                                          9         problema con el monitor          Ninguna             No
                e         Galindo    p.m.      a.m.
             Hardwar       Gary      08:15     08:32
Grafimedia                                                17             problema con                Ninguna             No
                e         Galindo    a.m.      a.m.
                           Omar      11:48     12:01               problema con el arranque        cambio en la
             Software                                     23                                                             No
                          Pereda     a.m.      p.m.                       del software            configuración
                           Javier    02:23     02:38               problema con conexión de
               Red                                        15                                         Ninguna             No
                          Falcón     p.m.      p.m.                           red
             Servicio      Diana     02:48     02:57
                                                          9        problemas con aula virtual        Ninguna             No
               Web       Sevillano   p.m.      a.m.
             Hardwar      Enrique    05:40     05:51
                                                          11        problema con el scanner          Ninguna             No
                e         huertas    p.m.      p.m.
 Base de     Hardwar       Diana     08:45     09:09
                                                          24           problema con PC               Ninguna             No
  datos         e        Sevillano   a.m.      a.m.
             Hardwar       Javier    09:23     09:37
                                                          14       problema con la lectora           Ninguna             No
                e         Falcon     a.m.      a.m.
                           Diana     10:45     11:05               problema con conexión de
               Red                                        20                                         Ninguna             No
                         Sevillano   a.m.      a.m.                           red
             Servicio      Gary      02:45     03:07                problema con archivos
                                                          22                                         Ninguna             No
               Web        Galindo    p.m.      p.m.                           FTP
              Otros        Omar      05:33     05:50                problema con cables de
                                                          27                                         Ninguna             No
             servicios    Pereda     p.m.      p.m.                        conexión
             Hardwar       Omar      08:25     08:43
Desarrollo                                                18        problema con el teclado          Ninguna             No
                e         Pereda     a.m.      a.m.
                           Diana     09:13     09:24               problema con el arranque        cambio en la
             Software                                     11                                                             No
                         Sevillano   a.m.      a.m.                       del software            configuración
                          Arturo     10:01     10:15               problema con conexión de
               Red                                        14                                         Ninguna             No
                          Núñez      a.m.      a.m.                           red
             Servicio      Gary      10:17     10:24      7         problema con archivos            Ninguna             No



    80       Área de Service Desk FIA-DATA
Web       Galindo     a.m.     a.m.                   FTP
            Hardwar     Arturo     04:30    04:46
                                                    16      problemas con PC              Ninguna          No
               e        nunez      p.m.     p.m.
Servicios   Hardwar     Diana      09:10    09:23
                                                    13   problema con la impresora        Ninguna          No
 de TI         e       Sevillano   a.m.     a.m.
                       Enrique     09:56    10:11        problema con el arranque    reinstalación de la
            Software                                17                                                     No
                       huertas     a.m.     a.m.               del software              aplicación
                        Omar       10:30    10:45        problema con conexión de
              Red                                   15                                    Ninguna          No
                       Pereda      a.m.     a.m.                   red
            Servicio     Gary      03:45    04:03         problema con archivos
                                                    18                                    Ninguna          No
             Web       Galindo     p.m.     p.m.                   FTP
            Hardwar     Diana      05:23    05:46
                                                    23   problema con la lectora          Ninguna          No
               e       Sevillano   p.m.     p.m.




                   REPORTE DE INCIDENCIAS DE LAS AREAS




    81      Área de Service Desk FIA-DATA
4.1.8.5.           Formato para el registro de incidencias

Formatos para la formulación de incidencia

Fecha
Tipo
Sugerencia                                          Quejas
Reclamaciones                                       Felicitaciones
Ámbito :
Comentario individual                               Comentario colectivo
Para que área




Titulo
Descripción




Respuesta
No deseo respuesta
Por e- mail
Por teléfono
Por fax
Por correo ordinario
                 4.1.8.6.           Análisis Comparativo con ITIL



    82     Área de Service Desk FIA-DATA
Análisis Comparativo ITIL


                                                      Cuenta con la
                            Elementos              Implementación ITIL      Observación

                                                     SI          NO

                Estructura        Organizacional                          Falta           de
                                                                  X
                                ITIL                                      madurez en la

                                                                           organización
                                                                         No cuentan con
                            Formatos                  x
                                                                         suficientes detalles

                Acuerdos de nivel de servicio                             No          está
                                                                  x

                               (SLA)                                           definido
                Acuerdos        de nivel      de
                                                                  X       No está definido

                        operación (OLA)
                             SLR                                  x       No está definido

                 La      organización      tiene
                                                                  x
                establecido el ciclo de vida

                           del servicio.                                   No hay una


                      Gestión de Incidentes                       x          excelente

                                                                           administración

                                                                           de incidentes
                                                                          No         está
                      Gestión de Problemas                        x

                                                                             Definido
                      Gestión de Cambios                          x       No está definido




   83    Área de Service Desk FIA-DATA
4.2.      GESTION DE OPERACIÓN ITIL SERVICES DESK FIA DATA


      4.2.1. Gestión de Incidencias


           4.2.1.1.           Objetivos
               Detectar cualquier alteración en los servicios TI.
               Registrar y clasificar estas alteraciones.
               Asignar el personal encargado de restaurar el servicio según se define
                en el SLAcorrespondiente.




           4.2.1.2.           Funciones
           La Gestión de Incidencias tiene como objetivo resolver, de la manera más
           rápida y eficaz posible, cualquier incidente que cause una interrupción en el
           servicio.


           4.2.1.3.           Ciclo de Vida Incidentes: Estados – Transiciones


           Desde que se crea un incidente hasta que finaliza puede pasar a través de
           los siguientes estados:


               Inicio: Estado de un incidente al momento en que es creado.
               Backend: Indica que el incidente se encuentra en el portal de servicio
                esperando a ser derivado.
               Derivado: Hace referencia al incidente que fue asignado a un usuario
                para su resolución pero aún no se encuentra en proceso de resolución.
               En ejecucion: Muestra que el incidente está siendo resuelto.
               Suspendido: El incidente posee un periodo de suspensión, transcurrido
                este se reactivará.


84   Área de Service Desk FIA-DATA
    Resuelto: El incidente ya ha sido resuelto pero aun no fue verificado
                para ser cerrado.
               Cancelado: El incidente no será resuelto.
               Cerrado: El incidente ha sido resuelto y verificado.


           4.2.1.4.           Procesos
               Registro
               Clasificacion
               Analisis
               Resolucion
               Cierre del incidente


           4.2.1.5.           SubProcesos


               Gestion de Problemas
               Gestion de Cambios
               Gestion de Disponibilidad
               Gestion de Capacidad
               Gestion Niveles de Servicio


           4.2.1.6.           Tareas
               Ofrecer ayuda a la Gestion de Incidencias informando sobre errores
                conocidos y posibles soluciones temporales (T1)
               La resolucion de un incidente puede generar un RFC que se envia a la
                gestion de cambios(T2)
               Utilizar la informacion registrada sobre la duracion , el impacto y el
                desarrollo temporar de los incidentes para hacer informes.(T3)
               Se ocupa de incidentes causados por una insuficiente infraestructura de
                TI (T4)
85   Área de Service Desk FIA-DATA
    Debe tener acceso a los SLA acordados eo en l cliente para poder
                terminar el curso de los aciones a adoptar. (T5)


           4.2.1.7.           Actividades
               Registro de incidencias
               Categorizacion del incidente
               Prioridad del Incidente




                                                                               

      Areas de la Fia

               Macromedia (A1)
               Micro tec (A6)




86   Área de Service Desk FIA-DATA
Métricas




                 4.2.1.8.           Comparación
                                    Antes




   87      Área de Service Desk FIA-DATA
    Despues




88   Área de Service Desk FIA-DATA
4.2.1.9.           Módulo de Incidencias




      4.2.2. Gestión de Problemas


           4.2.2.1.           Objetivos
              El objetivo de la gestión de problemas es minimizar el efecto adverso
               que tienen sobre el desarrollo normal de los procesos y actividades
               diarias en la Universidad y problemas causados por errores en la
               infraestructura y prevenir proactivamente la ocurrencia de incidentes,
               problemas y errores.
              Identificar, registrar y clasificar los problemas
              Analizar y determinar las causas de Incidentes recurrentes y proponer
               soluciones
              Proporcionar soluciones temporales (workarounds) y parches

89   Área de Service Desk FIA-DATA
   Proponer RFCs para llevar a cabo la implementación de las soluciones a
               los problemas
              Realizar seguimientos de los orígenes y soluciones a los problemas
              Estudiar tendencias para prevenir Incidentes potenciales
              Recolección de información sobre los problemas


           Además, la gestión de problemas toma una aproximación proactiva para
           detectar debilidades a priori y tomar medidas preventivas.


           4.2.2.2.           Funciones
           A continuación se hace una enumeración de las acciones que se deben de
           realizar a la hora de gestionar un problema:

                Control del problema.
               Identificación y registro del problema.
               Clasificación del problema.
               Investigación y diagnóstico del problema.
               Control del error.
               Identificación y registro del error.
               Evaluación del error.
               Registro de la resolución del error y cierre.
               Cierre del error.
               Monitoreo del problema.
               Prevención proactiva de problemas
               Análisis de tendencias.
               Acción de soporte con objetivos definidos.
               Entrega de información a la organización.
               Identificación de tendencias.
               Completar revisión de problemas mayores.

90   Área de Service Desk FIA-DATA
Descripción de Gestión de problemas
   a) Objetivos:

      El objetivo de la gestión de problemas es minimizar el efecto adverso que tienen
       sobre el desarrollo normal de los procesos y actividades diarias en la Universidad y
       problemas causados por errores en la infraestructura y prevenir proactivamente la
       ocurrencia de incidentes, problemas y errores.
      Identificar, registrar y clasificar los problemas
      Analizar y determinar las causas de Incidentes recurrentes y proponer soluciones
      Proporcionar soluciones temporales (workarounds) y parches
      Proponer RFCs para llevar a cabo la implementación de las soluciones a los
       problemas
      Realizar seguimientos de los orígenes y soluciones a los problemas
      Estudiar tendencias para prevenir Incidentes potenciales
      Recolección de información sobre los problemas


Además, la gestión de problemas toma una aproximación proactiva para detectar
debilidades a priori y tomar medidas preventivas.




   b) Funciones:

       A continuación se hace una enumeración de las acciones que se deben de realizar
       a la hora de gestionar un problema:

        Control del problema.
      Identificación y registro del problema.
      Clasificación del problema.
      Investigación y diagnóstico del problema.
      Control del error.

    91    Área de Service Desk FIA-DATA
   Identificación y registro del error.
   Evaluación del error.
   Registro de la resolución del error y cierre.
   Cierre del error.
   Monitoreo del problema.
   Prevención proactiva de problemas
   Análisis de tendencias.
   Acción de soporte con objetivos definidos.
   Entrega de información a la organización.
   Identificación de tendencias.
   Completar revisión de problemas mayores.




                                                    5




92    Área de Service Desk FIA-DATA
4.2.2.3.           Lista de control – Registro del problema

           Un Registro de Problema contiene normalmente la siguiente información:

           1. Identificación única del Problema (ID, por lo general, el sistema la asigna
                automáticamente)
           2. Fecha y hora de su detección
           3. Propietario del Problema
           4. Descripción de Síntomas
           5. Usuarios / áreas del negocio afectados
           6. Servicios afectados
           7. Priorización, una función de los siguientes componentes:
                      A. Urgencia (tiempo disponible hasta la resolución del Problema)
                           por ej.
                                    Hasta 5 días laborables
                                    Hasta 2 semanas
                                    Hasta 4 semanas
                              
                        B. Grado de severidad (daño causado al negocio), por ej.
                                    “Alto” (interrupción de procesos esenciales del negocio)
                                    “Normal” (interrupción del trabajo de empleados
                                     individuales)
                                    “Bajo” (estorbo al trabajo de empleados individuales;
                                     posible continuar el trabajo por medio de una solución
                                     alterna)
                        C. Prioridad (por ejemplo en etapas 1, 2 y 3): El resultado de la
                             combinación de urgencia y grado de severidad
          8. Relaciones con los CI's
           9. Categoría del producto, seleccionada usualmente de un árbol de
                categorías.

93   Área de Service Desk FIA-DATA
10. Categoría del Problema, seleccionado usualmente de un árbol de
                categorías según el siguiente ejemplo:


                        Error de equipo
                        Error de aplicación.


           11. Enlaces a Registros de Problemas relacionados (si existen otros
                problemas sin resolver, relacionados a éste)
           12. Enlaces a Registros de Incidentes relacionados (si existen Incidentes sin
                resolver, cuya solución depende de la solución de este Problema)
           13. Registro de actividades y estado actual del Problema
           14. Datos de resolución y cierre


                        Fecha y hora de resolución
                        Fecha y hora de cierre
                        Categorías de cierre (si se requiere, categorías revisadas de
                         productos y Problemas).




94   Área de Service Desk FIA-DATA
4.2.2.4.           Roles ITIL


           Propietario de Proceso


           Gestor de Problemas
          El Gestor de Problemas es responsable de gestionar el ciclo de vida de
           todos los Problemas.
           Sus objetivos principales son la prevención de Incidentes, y la minimización
           del impacto de aquellos que no se pueden evitar.
           Con esta finalidad, tiene información sobre Errores Conocidos y Soluciones
           Provisionales.



           Gestor de Incidentes

           El Gestor de Incidentes es responsable de la implementación efectiva del
           proceso de Gestión de Incidentes y prepara los informes correspondientes.

           Gestor de Instalaciones de TI

           El Gestor de Instalaciones de TI se ocupa de gestionar el entorno físico
           donde se encuentra ubicada la infraestructura de TI.

           Operador de TI

           Se trata del personal que a diario lleva a cabo las actividades operativas.

           Soporte de Primera Línea

           La responsabilidad del Soporte de Primera Línea es registrar y clasificar los
           Incidentes reportados y llevar a cabo esfuerzos inmediatos para restaurar lo
           antes posible un servicio de TI que ha fallado.

           Soporte de Segunda Línea

95   Área de Service Desk FIA-DATA
El Soporte de Segunda Línea se hace cargo de los Incidentes que no pueden
           ser resueltos con los recursos del Soporte de Primera Línea.




           4.2.2.5.           Matriz R.A.S.C.I.




           4.2.2.6.           Métricas




96   Área de Service Desk FIA-DATA
4.2.2.7.           Factores Críticos de Éxito (CSF)


               Capacidad de relacionar Incidentes a Problemas
               Relación directa entre el 1º y 2º nivel con el 3º nivel de soporte
               Asegurarse de que el impacto en el negocio es bien conocido por todo
                el personal implicado en la resolución del problema.
               Herramientas de soporte integradas para controlar y gestionar el
                proceso (herramientas Help Desk, herramientas Service Desk)


           4.2.2.8.           Método de trabajo actual




97   Área de Service Desk FIA-DATA
4.2.2.9.           Esquema de trabajo del Service Desk




           4.2.2.10.          Estadísticas de Gestión de servicio




98   Área de Service Desk FIA-DATA
99   Área de Service Desk FIA-DATA
100   Área de Service Desk FIA-DATA
   Formatos para controlar Problemas- Ticket- apertura-atención del Problema-Involucrados---
    Servicios de Atención- flujogramas. Estadísticas de Problemas reportados.




101   Área de Service Desk FIA-DATA
   Servicios y Mejoras: Antes y vs el Después. Cuadros y Tablas. Problemas x procesos y que Área lo
    han reportado. Estadísticas




102   Área de Service Desk FIA-DATA
CAPITULO V: DISEÑO DE SERVICE DESK



      La Mesa de Ayuda, al cliente propone un punto de contacto vital entre
      clientes, usuarios, servicios de IT y terceras partes. Estratégicamente para los
      clientes la Mesa de Ayuda es la función más importante en una organización, es
      muchas veces la única ventana de nivel de servicio y profesionalismo ofrecida. A
      diferencia del resto de las disciplinas que son procesos, el Service Desk o Centro de
      Servicios es una función fundamental para la gestión de servicios.
   5.1. ESTABLECIMIENTO DEL NUEVO PROCESO DEL SERVICE DESK

      La mesa de ayuda debe ser un punto de contacto único entre clientes,
      usuarios, servicios de IT y terceras partes. Estratégicamente la Mesa de Ayuda se
      debe convertir en la función más importante en FIA DATA.

      5.1.1. Definición de Alternativas

           En este punto se define varias alternativas para que la Mesa de Ayuda sea el
           punto de contacto de toda la organización TI con los clientes. Se procede a
           nombrar las siguientes alternativas

         5.1.1.1.       Formas de Service Desk

                   Service Desk Centralizado

                    Se reducen los costes.
                    Se optimizan los recursos.
                    Se simplifica la gestión.

                   Service Desk Distribuido

                    Es generalmente más caro.
                    Se complica la gestión y monitorización del servicio.


  103   Área de Service Desk FIA-DATA
 Se dificulta el flujo de datos y conocimiento entre los diferentes
                      Service Desks.

                 Service Desk Virtual

                  El "conocimiento" está centralizado.
                  Se evitan duplicidades innecesarias con el consiguiente ahorro de
                      costos.
                  Se puede ofrecer un "servicio local" sin incurrir en costos adicionales
                  La calidad del servicio es homogénea y consistente.
       5.1.1.2.       Procesos

                 Estrategia del Servicio
                 Diseño del Servicio
                 Transición del Servicio
                 Operación del Servicio
                 Mejora Continua del Servicio



5.2. SELECCIÓN DE ALTERNATIVAS
   5.2.1. Service Desk Centralizado

                      De acuerdo a las alternativas mostradas se procede a escoger
                      Service Desk Centralizado por las siguientes razones:

                      -    Reduce los costos para la organización, utiliza una sola
                           estructura central.
                      -    Usuarios se encuentran distribuidos alrededor de FIA DATA
                      -    La asignación de presupuesto es difícil conseguir, por lo cual
                           utilizará el Service Desk Centralizado.
                      -    Se simplifica la gestión de Servicios.



104   Área de Service Desk FIA-DATA
105   Área de Service Desk FIA-DATA
5.2.2. Rediseño de nuevos formatos



  




106   Área de Service Desk FIA-DATA
Formato de registros de incidencias



Fecha                                      Hora inicio :         Hora fin :
Tipo de incidencia
Sugerencia                                    Quejas
Reclamaciones                                 Felicitaciones
Ámbito :
Comentario individual                         Comentario colectivo
Para que área




Titulo
Descripción
Causa de la incidencia




Efecto de la incidencia




Respuesta
No deseo respuesta
Por e- mail
Por teléfono
Por fax
Por correo ordinario


  107      Área de Service Desk FIA-DATA
Formatos de informe de sugerencias, quejas y reclamaciones

Descripción de la                     Fecha de incidencia   Hora inicio      Hora fin
incidencia
                                                            Recibido por :   Marcar (x)
                                                            Correo
                                                            Persona
                                                            Teléfono
                                                            Fax
                                                            Otros
Análisis de la sugerencia/ queja / reclamo




Causas


Indicar si se emprende acciones de mejora




Solución


Indicar si se emprenden acciones de mejora




  108      Área de Service Desk FIA-DATA
Comunicar el reclamo                                              Marcar (x)
No desea respuesta
Por teléfono
Por correo ordinario
Por email
Por fax
Responsable del servicio / departamento




          Formato de monitoreo y Rendimiento

Código del indicador         Numerador      Denominador   Resultado




  109       Área de Service Desk FIA-DATA
5.3. REDISEÑO DE REPORTES
                     Reportes Área de Mesa de ayuda
                     Criterio: Atención de incidentes realizadas el día jueves 01 de noviembre

                                                                 Tiempo de
                                               Hora     Hora      atención
   Área              Tipo        Encargado    inicial    final   (minutos)          Descripción            Observaciones       Cambio de nivel
Administraci                     Arturo       10:15     10:20
ón             Hardware          Núñez         a.m.     a.m.        5        problema con la lectora     Ninguna                     No
                                 Enrique      03:00     03:16                problema con el arranque    reinstalación de la
               Software          huertas       p.m.     a.m.        16       del software                aplicación                  No
                                 Javier       03:40     04:05                problema con conexión
               Red               Falcón        p.m.     p.m.        25       de red                      Ninguna                     Si
                                 Diana        04:55     05:16
               Hardware          Sevillano     p.m.     p.m.        21       problema con la impresora Ninguna                       No
                                 Gary         05:37     05:46
               Hardware          Galindo       p.m.     a.m.        9        problema con el monitor     Ninguna                     Si
                                 Gary         08:15     08:32
Grafimedia     Hardware          Galindo       a.m.     a.m.        17       problema con                Ninguna                     No
                                 Omar         11:48     12:01                problema con el arranque    cambio en la
               Software          Pereda        a.m.     p.m.        23       del software                configuración               No
                                 Javier       02:23     02:38                problema con conexión
               Red               Falcón        p.m.     p.m.        15       de red                      Ninguna                     No
                                 Diana        02:48     02:57                problemas con aula
               Servicio Web      Sevillano     p.m.     a.m.        9        virtual                     Ninguna                     No
                                 Enrique      05:40     05:51
               Hardware          huertas       p.m.     p.m.        11       problema con el scanner     Ninguna                     No
Base de                          Diana        08:45     09:09
datos          Hardware          Sevillano     a.m.     a.m.        24       problema con PC             Ninguna                     No
                                 Javier       09:23     09:37
               Hardware          Falcón        a.m.     a.m.        14       problema   con la lectora   Ninguna                     No
                                 Diana        10:45     11:05                problema   con conexión
               Red               Sevillano     a.m.     a.m.        20       de red                      Ninguna                     Si
                                 Gary         02:45     03:07                problema   con archivos
               Servicio Web      Galindo       p.m.     p.m.        22       FTP                         Ninguna                     No
                                 Omar         05:33     05:50                problema   con cables de
               Otros servicios   Pereda        p.m.     p.m.        27       conexión                    Ninguna                     No
                                 Omar         08:25     08:43
Desarrollo     Hardware          Pereda        a.m.     a.m.        18       problema con el teclado     Ninguna                     No
                                 Diana        09:13     09:24                problema con el arranque    cambio en la
               Software          Sevillano     a.m.     a.m.        11       del software                configuración               No
                                 Arturo       10:01     10:15                problema con conexión
               Red               Núñez         a.m.     a.m.        14       de red                      Ninguna                     No
                                 Gary         10:17     10:24                problema con archivos
               Servicio Web      Galindo       a.m.     a.m.        7        FTP                         Ninguna                     Si
                                 Arturo       04:30     04:46
               Hardware          Núñez         p.m.     p.m.        16       problemas con PC            Ninguna                     No
Servicios de                     Diana        09:10     09:23
TI             Hardware          Sevillano     a.m.     a.m.        13       problema con la impresora   Ninguna                     No
                                 Enrique      09:56     10:11                problema con el arranque    reinstalación de la
               Software          huertas       a.m.     a.m.        17       del software                aplicación                  No
                                 Omar         10:30     10:45                problema con conexión
               Red               Pereda        a.m.     a.m.        15       de red                      Ninguna                     No
                                 Gary         03:45     04:03                problema con archivos
               Servicio Web      Galindo       p.m.     p.m.        18       FTP                         Ninguna                     No
                                 Diana        05:23     05:46
               Hardware          Sevillano     p.m.     p.m.        23       problema con la lectora     Ninguna                     No
Promedio de Área                                                   16.4
Total de Cambios de Nivel                                           4


               110      Área de Service Desk FIA-DATA
Criterio: tiempo promedio de atención por persona durante las semana del 22 de octubre al
sábado 27 comparación con semana pasada y proyección de semana que viene.

                      Semana Pasada                          Semana actual                Semana de proyección (Simulación)
             Tiempo de atención   número de        Tiempo de atención   número de        Tiempo de atención     número de
Encargado        (minutos)        atenciones           (minutos)        atenciones           (minutos)          atenciones
Gary
Galindo              22                   17                18                  29                 20                  25.5
Arturo
Núñez                17                   23                24                  21                20.5                  19
Enrique
huertas              18                   34                21                  26                19.5                  22
Javier
Falcón               20                   39                16                  33                 18                  26.5
Diana
Sevillano            19                   26                24                  31                21.5                  25
Omar
Pereda               21                   28                21                  23                 21                   22
Promedio
del Área            19.50                27.83             20.67             27.17               20.08                 23.33



Área de Grafimedia

Criterio: Reporte de actividad de personal Susan Cuadros dentro del área de Grafimedia para la
semana de 22 al 26 de octubre.

                                                                                 Tiempo en
                                                 Hora de   Hora                   actividad
Encargado       Proceso         Actividad         inicio   final     Fecha         (horas)       Descripción       Observaciones
                                                                                              elaboración de
                                                                                              volantes de
            Desarrollo de                                                                     cronograma de
Susan       publicidad de    diseño de             08:00   12:00                              exámenes
Cuadros     volantes         volante                a.m.    p.m.   22/10/2012        4        finales              ninguna
                                                                                              elaboración de
            Desarrollo de                                                                     banner para
Susan       banner           diseño de             02:00   06:00                              inicio de intranet
Cuadros     publicitario     banner                 p.m.    p.m.   22/10/2012        4        académica            ninguna
            Desarrollo de                                                                                          se
Susan       cronograma de    impresión de          08:00   12:00                              impresión de         reabasteció
Cuadros     exámenes         cronograma             a.m.    p.m.   23/10/2012        4        cronogramas          de papel
            Desarrollo de                                                                     empaquetado
Susan       cronograma de    empaquetado de        02:00   06:00                              de cronogramas
Cuadros     exámenes         cronogramas            p.m.    p.m.   23/10/2012        4        para distribución    ninguna
                                                                                              elaboración de
                                                                                              comunicado
Susan       Desarrollo de    diseño de             08:00   06:00                              sobre pagos de
Cuadros     comunicado       comunicado             a.m.    p.m.   24/10/2012        8        pensiones            ninguna
                                                                                              elaboración de       se
Susan       Desarrollo de    diseño de             08:00   06:00                              carteles para        reabasteció
Cuadros     carteles         carteles               a.m.    p.m.   25/10/2012        8        conferencias         de tóner
                                                                                              impresión de
Susan       Desarrollo de    impresión de          08:00   06:00                              carteles para
Cuadros     carteles         carteles               a.m.    p.m.   26/10/2012        8        conferencia          ninguna




  111       Área de Service Desk FIA-DATA
Área Microtec

Criterio: Reporte de actividad de personal Cynthia García dentro de área de Microtec para la
semana de 22 al 26 de octubre.

                                                                                   Tiempo en
                                              Hora de     Hora                      actividad
Encargado         Proceso      Actividad       inicio     final         Fecha        (horas)            Descripción         Observaciones
              Preparación de                                                                       Instalación de
Cynthia       equipos para   Instalación          08:00   04:00                                    software laboratorio
Garcia        clase          de software           a.m.    p.m.       22/10/2012       6           1A                       ninguna
Cynthia                      Conteo de            02:00   06:00
Garcia        Inventario     equipos               p.m.    p.m.       22/10/2012       4           Fia-Data                 ninguna
                                                                                                   colocación de
                               colocación                                                          etiquetas a equipos      Se
Cynthia                        de etiquetas       08:00   12:00                                    en Pabellón de           reabastecido
Garcia        Inventario       a equipos           a.m.    p.m.       23/10/2012       4           electrónica              de adhesivos
              Preparación de                                                                       Instalación de
Cynthia       equipos para     Instalación        08:00   12:00                                    software Laboratorio
Garcia        clase            de software         a.m.    p.m.       24/10/2012       4           1B                       ninguna
              Preparación de                                                                       Instalación de
Cynthia       equipos para     Instalación        02:00   06:00                                    software Laboratorio
Garcia        clase            de software         p.m.    p.m.       25/10/2012       4           1C                       ninguna
                                                                                                   Cuidar programación
Cynthia       Programación     Cuidar             12:00   06:00                                    de amanecida en Fi-
Garcia        de Amanecida     laboratorio         a.m.    a.m.       26/10/2012       4           Data                     ninguna



Área de Administración Base de datos

Criterio: Reporte de actividad de personal Carlos Lazarte dentro de área de Administración de
base de datos para la semana de 22 al 26 de octubre.

                                                     Hora                             Tiempo en
Encarga                                                de     Hora                     actividad
  do               Proceso          Actividad        inicio   final        Fecha        (horas)        Descripción         Observaciones
            Monitorear las
            actividades de los                                                                                            se cerró sesión
Carlos      usuarios que acceden detección de        02:00    06:00                                  Detección de         1 usuario
Lazarte     a la base de datos   anomalías            p.m.     p.m.      22/10/2012        6         intrusos             intruso
                                 Elaboración de
Carlos      Elaboración de       sentencias          02:00    06:00                                  Realización de
Lazarte     Reporte              SQL                  p.m.     p.m.      22/10/2012        4         scripts              ninguna
            Mantenimiento de     Revisión de                                                         revisión de
Carlos      base de datos de     inconsistencias     08:00    04:00                                  integridad de        se eliminaron
Lazarte     producción           en tablas            a.m.     p.m.      23/10/2012        6         datos                datos corruptos
            Elaboración de                                                                           presentación de
Carlos      informe de           Impresión de        11:00    12:00                                  informe de
Lazarte     anomalías            Informe              a.m.     p.m.      24/10/2012        1         anomalías            ninguna
                                                                                                     impresión de
                                                                                                     reportes para
Carlos      Elaboración de         Impresión de      02:00    06:00                                  Área
Lazarte     Reporte                reportes           p.m.     p.m.      25/10/2012        4         Administrativa       ninguna
                                                                                                     Preparación de
            Mantenimiento de                                                                         Base de datos
Carlos      base de datos de       Revisión de       12:00    06:00                                  temporal para
Lazarte     pruebas                anomalías          a.m.     a.m.      26/10/2012        4         pruebas              ninguna




  112         Área de Service Desk FIA-DATA
Área de Servicios de Tecnología de Información

Criterio: Reporte de actividad de personal Jerry Espinoza dentro de área de Servicios de
tecnología de información para la semana de 22 al 26 de octubre


                                                     Hora                             Tiempo en
Encarga                                              de       Hora                    actividad
do        Proceso           Actividad                inicio   final       Fecha       (horas)   Descripción             Observaciones
                                                                                                                        se cambió
Jerry    Monitoreo de       Monitorear de             11:00      12:00     22/10                 evaluación de estado   configuración
Espinoza equipos            firewall                   a.m.       p.m.     /2012          1      de firewall            de accesos
                            Administración del                                                   evaluación de estado
Jerry    Administración     servidor Active           02:00      06:00     22/10                 de servidor Active
Espinoza de equipos         Directory de FIA           p.m.       p.m.     /2012          4      Directory de FIA       ninguna
                                                                                                                        Se cambió
Jerry    Mantenimiento      Mantenimiento de          12:00      06:00     23/10                 revisión de            configuración
Espinoza de equipos         servidores                 a.m.       a.m.     /2012          4      servidores             de servidores
                            Administrar los
Jerry    Administrar de     servicios de internet     02:00      06:00     24/10                 presentación de
Espinoza servicios          USMP: correo               p.m.       p.m.     /2012          6      informe de anomalías ninguna
         Mantenimiento
         de la redes de     Mantenimiento de la
Jerry    comunicación       redes de                  11:00      06:00     25/10                 Revisión de las
Espinoza LAN                comunicación LAN           p.m.       p.m.     /2012          5      redes                  ninguna
         implementación      implementar la                                                      Aplicación de la
Jerry    de equipos de      infraestructura de        08:00      06:00     26/10                 infraestructura
Espinoza equipos            servidores                 a.m.       p.m.     /2012          8      seleccionada           ninguna



Área de Desarrollo de aplicaciones

Criterio: Reporte de actividad de personal dentro de área de Desarrollo de aplicaciones para la
semana de 22 al 26 de octubre


                                            Hora                         Tiempo en
Encarg                                        de     Hora                 actividad
 ado        Proceso         Actividad       inicio   final    Fecha        (horas)               Descripción            Observaciones
                                                                                                                        se cumplió
                                                                                                                        con
Kelly                     Codificación de   11:00     12:00   22/10                    Codificación de módulo de        cronograma
Jaimes Programación       métodos            a.m.      p.m.   /2012          1         USMP virtual                     establecido
                                                                                       Capacitación de personal de
                                                                                       Área Administrativa en el nuevo
Kelly                     Capacitación      02:00     06:00   22/10                    módulo de control de
Jaimes Capacitación       de usuarios        p.m.      p.m.   /2012          4         asistencias                     ninguna
                                                                                                                       se aplicaron
Kelly  Mantenimiento      Levantamiento     02:00     06:00   23/10                    Implementación de cambios de mejoras
Jaimes de aplicaciones    de cambios         p.m.      p.m.   /2012          4         aplicaciones                    exitosamente
                          Preparación de                                               Preparación de manual de
Kelly                     manuales de       08:00     04:00   24/10                    usuario para personal de Área
Jaimes Documentación      usuario            a.m.      p.m.   /2012          6         Administrativa                  ninguna
                          Investigación
Kelly                     de                12:00     06:00   25/10                    Impresión de reportes para
Jaimes Investigación      metodologías       a.m.      a.m.   /2012          4         Área Administrativa              ninguna
                          Desarrollo de
Kelly                     interfaces de     02:00     06:00   26/10                    Elaboración de interfaces de
Jaimes Programación       usuario            p.m.      p.m.   /2012          4         usuario de Usmp Virtual          ninguna



  113       Área de Service Desk FIA-DATA
Atenciones resueltas a distintas áreas

                                           ATENCIONES RESUELTAS A DISTINTAS AREAS




                                                                     usuario            cpalomino
                                                                     fecha              10/10/2012


 Ingresar datos:




               Año




               Fec. Inicio                                 Fec.Fin




Resultado
                                                                             Cantidad
    Nro.                 Incidencia        Área                          incidencia
     1         falla impresoras            Microtec                               10
                                           desarrollo de
     2         falla computadoras          aplicaciones                           20
     3         reparar proyectores         base de datos                          30
     4         formatear pc                gestión TI                             20
     5         detección de virus          Microtec                               10
     6         falla en conexión a red     base de datos                          10
                                           desarrollo de
     7         falla escáner               aplicaciones                           20
     8         configuración internet      Microtec                               30
     9         No funciona programa        base de datos                          10
     10        reparar laptops             gestión TI                             10


  114      Área de Service Desk FIA-DATA
Área                                Cant. incidencia / área   Atenciones (%)
                Microtec                                         60                    33%
                desarrollo de aplicaciones                       40                    22%
                base de datos                                    50                    28%
                gestión TI                                       30                    17%
                                            total               180




Propósito


Quiero saber en tal año , y en el rango de fechas
cuál ha sido el área donde he recibido mayor
número de incidencias para posteriormente hacer
reparaciones o cambiar hardware para que esta
área funcione óptimamente.
como también determinar a que área se le va asignar
mayor personal de apoyo.



Esta figura es una
calendario Ajax
para eligir la fecha de
inicio y fin




  115       Área de Service Desk FIA-DATA
Tiempo promedio de atención por persona y número de atenciones realizadas durante
las semana del 22 de octubre al sábado 27




                                                 Tiempo de        número de
                               Encargado         atención         atenciones
                               Gary Galindo                  22                17
                               Arturo Núñez                  17                23
                               Enrique huertas               18                34
                               Javier Falcón                 20                39
                               Diana Sevillano               19                26
                               Omar Pereda                   21                28




   5.4. MATRIZ AHORA VS DESPUES

                     Ahora                                                      Después
Tiempo por incidencia 16.4 min                         Tiempo por incidencia 5 min
Baja Satisfacción se usuarios atendidos                Alta satisfacción de usuarios atendidos
Mala reputación del área de Help Desk                  Buena reputación del área de Help Desk
No existe un metodología para                          Metodología ITIL V 3.0 implementado para
implementación de Help Desk                            mesa de a Help Desk
No existe un sistema de información para               Sistema de información para Help Desk
Help Desk                                              eficiente
Problemas no tratados                                  Problemas tratados




  116    Área de Service Desk FIA-DATA
5.5. FLUJOGRAMA DE MEJORA




117   Área de Service Desk FIA-DATA
CAPITULO VI
   6.1. CONCLUSIONES Y BIBLIOGRAFIA
      6.1.1. Conclusiones

          Apreciamos que haciendo uso de la metodología ITIL V 3.0 podemos desarrollar
           software de calidad que nos ayuda a mejor los procesos de Help Desk

          Al hacer uso de “buenas prácticas” podemos concentrarnos en aumentar el
           nivel de satisfacción del usuario mediante el servicio ofrecido, ya que estamos
           seguros de estar haciendo las cosas bien.

          Al utilizar ITIL V 3.0, la Faculta de Ingeniería y Arquitectura. obtendrá como
           resultado un software de calidad alineado a los objetivos organizacionales, que
           permita mejorar la mesa de ayuda en la organización




  118     Área de Service Desk FIA-DATA
6.1.2. Bibliografía




      http://wiki.es.it-processmaps.com/index.php/ITIL_Gestion_de_Problemas

      http://bcnbinaryblog.com/itil-v3-operacion-del-servicio/

      http://www.proactivanet.com/UserFiles/File/Presentacion%20ProactivaNET%2
       0CMDB.pdf

      http://es.scribd.com/doc/77087518/Proyecto-Titulacion-ITIL-Rev1-5

      http://www.overti.es/procesos-itsm/gestion-problemas-itil-v3.aspx

      http://www.suseso.cl/common/asp/pagAtachadorVisualizador.asp?argCrypted
       Data=GP1TkTXdhRJAS2Wp3v88hHSZHaZrbJuA&argModo=&argOrigen=BD&arg
       FlagYaGrabados=&argArchivoId=23301

      http://www.arandatraining.com/wiki/index.php?title=Gesti%C3%B3n_de_prob
       lemas_en_Front_End

      http://www.arandatraining.com/wiki/index.php?title=Gesti%C3%B3n_de_prob
       lemas_en_Front_End

      http://wiki.es.it-
       processmaps.com/index.php/ITIL_Gestion_de_Problemas#Roles_ITIL

      Matriz raci

      http://www.arandasoft.com/webcast/ITILvsCOBIT.pdf

      http://www.suseso.cl/common/asp/pagAtachadorVisualizador.asp?argCrypted
       Data=GP1TkTXdhRJAS2Wp3v88hHSZHaZrbJuA&argModo=&argOrigen=BD&arg
       FlagYaGrabados=&argArchivoId=23301

      http://wiki.es.it-processmaps.com/index.php/

119   Área de Service Desk FIA-DATA
ANEXOS

        Anexo A. Procesamientos Carpeta “procedimientos”

        Anexo B. Estadísticas Carpeta “Estadísticas”

        Anexo C. Diagrama de Gantt




 120     Área de Service Desk FIA-DATA

Servis desk ejemplo con ITIL

  • 1.
    ESCUELA DE INGENIERÍADE COMPUTACIÓN Y SISTEMAS TRABAJO FINAL DE GRTI HELP DESK - FACULTAD DE INGENIERIA Y ARQUITECTURA Curso : Gestión de Recursos de TI Profesor : Ing. Augusto Oscar Becerra Pacherres Ciclo : IX Integrantes: Código:  Ocampo Díaz, César Eduardo. 2005124838 La Molina, noviembre del 2012 1 Área de Service Desk FIA-DATA
  • 2.
    Tabla de Contenido CAPITULOI: INTRODUCCION ..................................................................................................... 6 1.1. TEMA .......................................................................................................................... 10 1.2. JUSTIFICACION ............................................................................................................ 10 1.3. OBJETIVOS .................................................................................................................. 10 1.3.1. OBJETIVO GENERAL.................................................................................................. 10 1.3.2. OBJETIVO ESPECIFICO .............................................................................................. 10 1.4. ALCANCE ..................................................................................................................... 10 CAPITULO II: Marco Teórico-ITIL .............................................................................................. 12 2.1. HISTORIA ................................................................................................................. 12 2.2. DEFINICION.............................................................................................................. 14 2.3. VERSIONES DE ITIL ................................................................................................... 14 2.3.1. ITIL® versión 2 .................................................................................................. 14 2.3.2. ITIL® versión 3 .................................................................................................. 14 2.4. PROCESOS ............................................................................................................... 15 2.5. FUNDAMENTOS DE LA GESTION TI ........................................................................... 16 2.5.1. SOPORTE AL SERVICIO ...................................................................................... 16 2.6. VENTAJAS DE ITIL ..................................................................................................... 19 2.6.1. VENTAJAS DE ITIL PARA CLIENTES/USUARIOS: ................................................... 19 2.6.2. VENTAJAS DE ITIL PARA IT:................................................................................ 19 2.7. CRITICAS A ITIL......................................................................................................... 21 2.8. LIBROS DE ITIL v3 ..................................................................................................... 22 2.8.1. ESTRATEGIA DEL SERVICIO ................................................................................ 22 2.8.2. DISEÑO DEL SERVICIO ....................................................................................... 23 2.8.3. TRANSICIÓN DEL SERVICIO ................................................................................ 23 2.8.4. OPERACIÓN DEL SERVICIO ................................................................................ 24 2.8.5. MEJORA CONTINUA DEL SERVICIO .................................................................... 24 2.9. APLICACIONES ACTUALES DE ITIL A NIVEL INTERNACIONAL ....................................... 25 2.10. COMO HACER EXITOSO UN PROYECTO ITIL ............................................................. 26 2.11. Diagrama de Gantt ................................................................................................... 27 2.12. Matriz RACI ............................................................................................................. 28 2.13. Diagrama de Procesos .............................................................................................. 30 2 Área de Service Desk FIA-DATA
  • 3.
    2.14. Diagrama Causa Efecto............................................................................................. 32 CAPITULO III ORGANIZACIÓN USMP – FIA DATA ...................................................................... 35 3.1. Análisis Situacional de la Organización ......................................................................... 35 3.1.1. Reseña Histórica ...................................................................................................... 35 3.1.2. Descripción general de la Organización ..................................................................... 38 3.1.3. Valores .................................................................................................................... 38 3.1.4. Visión ...................................................................................................................... 39 3.1.5. Misión ..................................................................................................................... 39 3.1.6. Ubicación física ........................................................................................................ 39 3.2. Estructuara Organizacional .......................................................................................... 41 3.3. FIA DATDA................................................................................................................... 42 3.3.1. Descripción .............................................................................................................. 42 3.3.2. Objetivos generales ................................................................................................. 42 3.3.3. Objetivos específicos ............................................................................................... 42 3.3.4. Funciones ................................................................................................................ 43 3.3.5. Organigrama............................................................................................................ 45 3.4. Descripción de las principales áreas de FIA DATA.......................................................... 46 3.4.1. Desarrollo de Aplicaciones ....................................................................................... 46 3.4.2. Servicios de Tecnología de la Información................................................................. 48 3.4.3. Diseño gráfico y Multimedia..................................................................................... 53 3.4.4. Administración de Base de Datos ............................................................................. 57 3.4.5. MICROTEC - Laboratorio de Micro computación y Tecnología de uso general .......... 61 CAPITULO IV: ANALISIS DE LA SITACION ACTUAL DEL AREA SERVICE DESK DE FIA DATA ............ 67 4.1. MESA DE SERVICIOS DE T.I ........................................................................................... 67 4.1.1. Objetivo General ..................................................................................................... 67 4.1.2. Objetivos especifico ................................................................................................. 67 4.1.3. Finalidad.................................................................................................................. 67 4.1.4. Mesa de Servicios en la organización ........................................................................ 69 4.1.5. Funciones de la Mesa ............................................................................................... 70 JEFE DE SERVICE DESK (Gary Galindo) ...................................................................................... 70 4.1.6. Servicios .................................................................................................................. 73 3 Área de Service Desk FIA-DATA
  • 4.
    4.1.7. Flujo grama general de Service Desk FIA DATA .......................................................... 74 4.1.8. Situación Actual ..................................................................................................... 75 4.1.8.1. Información de las áreas a los que se brinda Service Desk ........................................ 76 4.1.8.2. Definición de problemas de Service Desk ................................................................. 78 4.1.8.3. Matriz de incidencias que atiende la mesa de ayuda ................................................ 79 4.1.8.4. Indicadores de incidencia ......................................................................................... 80 4.1.8.5. Formato para el registro de incidencias .................................................................... 82 4.1.8.6. Análisis Comparativo con ITIL ................................................................................... 82 4.2. GESTION DE OPERACIÓN ITIL SERVICES DESK FIA DATA................................................. 84 4.2.1. Gestión de Incidencias ............................................................................................. 84 4.2.1.1. Objetivos ............................................................................................................. 84 4.2.1.2. Funciones............................................................................................................. 84 4.2.1.3. Ciclo de Vida Incidentes: Estados – Transiciones .................................................... 84 4.2.1.4. Procesos .............................................................................................................. 85 4.2.1.5. SubProcesos ......................................................................................................... 85 4.2.1.6. Tareas .................................................................................................................. 85 4.2.1.7. Actividades .......................................................................................................... 86 4.2.1.8. Comparación ........................................................................................................ 87 4.2.1.9. Módulo de Incidencias.......................................................................................... 89 4.2.2. Gestión de Problemas .............................................................................................. 89 4.2.2.1. Objetivos ............................................................................................................. 89 4.2.2.2. Funciones............................................................................................................. 90 4.2.2.3. Lista de control – Registro del problema ............................................................... 93 4.2.2.4. Roles ITIL ............................................................................................................. 95 4.2.2.5. Matriz R.A.S.C.I. .................................................................................................. 96 4.2.2.6. Métricas............................................................................................................... 96 4.2.2.7. Factores Críticos de Éxito (CSF) ............................................................................. 97 4.2.2.8. Método de trabajo actual ..................................................................................... 97 4.2.2.9. Esquema de trabajo del Service Desk .................................................................... 98 4.2.2.10. Estadísticas de Gestión de servicio ........................................................................ 98 CAPITULO V: DISEÑO DE SERVICE DESK ................................................................................. 103 5.1. ESTABLECIMIENTO DEL NUEVO PROCESO DEL SERVICE DESK ................................... 103 5.1.1. Definición de Alternativas ............................................................................... 103 4 Área de Service Desk FIA-DATA
  • 5.
    5.1.1.1. Formas de Service Desk ............................................................................... 103 Service Desk Centralizado ..................................................................................................... 103 Service Desk Distribuido ....................................................................................................... 103 Service Desk Virtual .............................................................................................................. 104 5.1.1.2. Procesos ..................................................................................................... 104 5.2. SELECCIÓN DE ALTERNATIVAS ................................................................................ 104 5.2.1. Service Desk Centralizado ............................................................................... 104 5.2.2. Rediseño de nuevos formatos ......................................................................... 106 5.3. REDISEÑO DE REPORTES ........................................................................................ 110 5.4. MATRIZ AHORA VS DESPUES .................................................................................. 116 5.5. FLUJOGRAMA DE MEJORA ..................................................................................... 117 CAPITULO VI ......................................................................................................................... 118 6.1. CONCLUSIONES Y BIBLIOGRAFIA ............................................................................ 118 6.1.1. Conclusiones .................................................................................................. 118 6.1.2. Bibliografía ..................................................................................................... 119 ANEXOS................................................................................................................................ 120  Anexo A. Procesamientos Carpeta “procedimientos” ............................................. 120  Anexo B. Estadísticas Carpeta “Estadísticas” .......................................................... 120  Anexo C. Diagrama de Gantt .................................................................................. 120 5 Área de Service Desk FIA-DATA
  • 6.
    CAPITULO I: INTRODUCCION Lasorganizaciones dependen cada vez más de las tecnologías de la información para alcanzar sus objetivos corporativos. La misión del departamento de tecnologías de la información es ofrecer servicios fiables, de alta calidad y a un coste aceptable, por lo que debe incorporar de manera sistemática las mejores prácticas del mercado para la optimización continua de sus procesos. La información es un recurso imprescindible para cualquier universidad que quiera ofrecer a sus clientes una mayor calidad. Las tecnologías de la información ofrecen la posibilidad de crear una infraestructura única mediante la que capturar, procesar, distribuir, explotar y almacenar esa información. Se trata de una herramienta estratégica para potenciar la eficacia de la actividad asistencial, la asimilación y puesta en práctica del conocimiento derivado de la investigación, y la optimización en el despliegue y consumo de recursos que esta actividad requiere. Debida a la gran abundancia de información disponible a usuarios de internet, una de las necesidades que surgen es la de proveer al usuario de medios para manejar de manera más efectiva el gran volumen, dinamismo y complejidad de la información. eneralmente el usuario se ve enfrentado con la necesidad de navegar entre el gran volumen de datos para buscar y localizar la información que necesita y que le es de importancia. Esto representa frecuentemente una desorientación del usuario entre los diferentes caminos que puede seguir un sistema con tantos medios de búsqueda. La información tiene que ser inteligente. El principal objetivo de los sistemas de gestión de incidencias es el procesamiento de las consultas y las incidencias de cualquier tipo. Esto se consigue mediante la correcta clasificación de los niveles de información. En función de los niveles de habilidad y especialización de sus miembros, estos equipos se agrupan en unidades de primer, segundo y tercer nivel de soporte. En esta función, la gestión de incidencias asume el papel particular de mantener el contacto entre los sistemas de 6 Área de Service Desk FIA-DATA
  • 7.
    información y elnegocio. La gestión de incidencias es el primer y más importante punto de contacto para el cliente. A la hora de realizar el correspondiente estudio del estado del arte de los centro asistenciales se tiene que destacar la metodología ITIL (Information Technology Infrastructure Library) la cual es una colección de las mejores prácticas contempladas en el sector de las tecnologías de la Información que se ha convertido en un estándar “de facto”. ITIL describe los procesos de gestión de servicios de tecnologías de la información. Dentro de esta metodología se recomienda una serie de pautas a la hora de trabajar con un centro asistencial. Un primer concepto que se debe conocer es la definición de incidente. Un incidente es cualquier acontecimiento que no forma parte del funcionamiento normal de un servicio y que causa o puede causar una interrupción o reducción en la calidad del mismo. La primera fase en todo centro asistencial es la de registrar la incidencia, en esta fase almacenaremos información del tipo de quién informa del problema, que síntomas se extraen del problema, cuál es el equipo involucrado, etc. La siguiente fase será clasificar la incidencia y asignar el trabajo a realizar a un grupo de soporte o a un técnico, desarrollando para ello un estudio de los niveles de información llegandohasta tres niveles de gestión. Una tercera fase vendrá definida por la investigación de la causa de la incidencia y comparación con otras incidencias parecidas, para ello se necesitará tener la información bien clasificada. De esta forma se desarrollará implícitamente una base de conocimiento (Knowledge Base) con información no destacable por su cantidad sino por su calidad para nuestra organización, de esta forma se conseguirá el recuperar la información de forma rápida, fácil y eficaz. 7 Área de Service Desk FIA-DATA
  • 8.
    Finalizando el ciclode vida del incidente se documentará la solución, se adjuntarán los ficheros con información relacionada y se cerrará la incidencia. Concluyendo esta etapa se comunicará automáticamente al usuario el estado de su solicitud a través del e-mail y del portal de soporte. Y por último y como en cualquier sistema de Información en la metodología ITIL se contempla la necesidad y obligación de elaborar informes, que ayuden a conocer qué está sucediendo y a mejorar el proceso. Finalizando este punto a modo de conclusión se resumirá que cualquier sistema de información asistencial deberá destacar por las siguientes características: • Deberá convertirse en un punto principal de contacto. Al tener un punto central de contacto el usuario obtiene asistencia inmediata por parte de personas con los conocimientos apropiados y a disposición para atenderlo. • Otra de las principales características anteriormente comentadas es el registro y seguimiento de los problemas. Cuando se reciben llamadas o emails por problemas técnicos por parte de los usuarios, generalmente no se cuenta con los mecanismos y herramientas tecnológicas apropiadas para registrarlos constantemente, por lo que el registro y su seguimiento se hacen, con el tiempo, una tarea muy difícil de controlar. Con la gestión del centro de asistencia, se pretende crear estos mecanismos de forma automatizada que nos permita llevar un control preciso de todas las llamadas o emails que se reciben, con la finalidad de generar, en un determinado lapso de tiempo, mediciones que permitan conocer la razón de las llamadas y las soluciones propuestas. Todo esto deberá ir acompañado de una correcta definición de responsabilidades y funciones dentro de la organización. El apoyo a usuarios finales, durante mucho tiempo ha sido visto en muchas empresas y por muchas personas, como una función poco admirable y de bajo perfil, de allí que los profesionales del área de sistemas se sientan poco atraídos a ejercer estas funciones como parte de sus responsabilidades diarias. Uno de los principios fundamentales de la gestión de un centro de asistencia, es que deben constituirse equipos de trabajo con la responsabilidad de atender los problemas técnicos 8 Área de Service Desk FIA-DATA
  • 9.
    de los usuarios.Su función, dependiendo de la estructura organizacional que se diseñe dentro del centro de asistencia, será buscar las soluciones oportunas a los problemas presentados. El desarrollo de centros asistenciales nos permitirá la gestión de incidencias, desde su registro inicial hasta su cierre, incorporando estándares internacionales de buenas prácticas como ITIL, contribuyendo a una mayor productividad de la organización. La justificación del desarrollo y estudio de un centro asistencial aplicado a un entorno universitario viene dado por que actualmente las instituciones universitarias se encuentran en una etapa arcaica en cuanto a los sistemas de información asistencial se refiere. Son muchas las universidades que no tienen en su poder dichos sistemas y cada vez son más los problemas que ello les repercute. La competencia es dura y exige dar mayor calidad y satisfacción al cliente. Una de las grandes motivaciones que mueve en estos momentos al desarrollo de dicho proyecto es el problema de la generación de un gran volumen de documentos impresos, una media de 3.000 documentos anuales, muchos de ellos repetitivos y lentamente administrados, sin quedar constancia en ningún sitio de su correcta gestión. Gracias a la implantación de estos sistemas se consigue llevar un seguimiento de las incidencias automatizando su resolución, además de disponer de un mecanismo de búsqueda para consultar cómo se solucionaron situaciones similares, agilizando el tiempo de resolución, evitando costos de papeles y consiguiendo así dar al alumno una respuesta rápida, adecuada y eficaz en todo momento. Este nuevo sistema de gestión automatizada de atención a usuarios, abarca la comunicación y Gestión de solicitudes e incidencias informáticas que se generan en el entorno universitario. Este sistema se establece como el punto central de contacto entre el usuario final y la gestión de los servicios informáticos, siendo una fuente de información relevante para gestión de los distintos servicios informáticos. 9 Área de Service Desk FIA-DATA
  • 10.
    1.1. TEMA Análisis y diseño del Service Desk basado en ITIL v3 para el área de mesa de ayuda de FIA-USMP 1.2. JUSTIFICACION El presente proyecto se encargara de ofrecer una solución para llevar a cabo la gestión del área de mesa de ayuda de FIA-USMP usando el manual de ITIL v3 ofreciendo una solución para gestionar las incidencias y elaborar un correcto seguimiento y tratamiento a la información originada por esta área la cual no cuenta actualmente con un software que atienda todas sus necesidades como reportes detallados de sus operaciones genracion de tickets y tener generar una guía virtual de capacitación al personal usando las incidencias satisfactorias 1.3. OBJETIVOS 1.3.1. OBJETIVO GENERAL Diseñar una solución de TI basada en ITIl v3. Para la mesa de ayuda de FIA-USMP 1.3.2. OBJETIVO ESPECIFICO  Reestructurar los procesos de la mesa de ayuda.  Implementar tickets para el registro de incidencias.  Usar gestión de conocimiento para creación de sistemas expertos.  Generar reportes detallados sobre las actividades dentro del área 1.4. ALCANCE  Elaborar un estudio de la situación actual y proponer una solución basado en ITIL v3.  Generar plantillas para ingreso de incidencias.  Definir las áreas a la que atiende la mesa de ayuda categorizarlas y definir qué servicios son los que utilizan. 10 Área de Service Desk FIA-DATA
  • 11.
    Elaboración de prototipos de solución 11 Área de Service Desk FIA-DATA
  • 12.
    CAPITULO II: MarcoTeórico-ITIL 2.1. HISTORIA Desarrollada a finales de 1980, la Biblioteca de Infraestructura de Tecnologías de la Información (ITIL) se ha convertido en el estándar mundial de de facto en la Gestión de Servicios Informáticos. Iniciado como una guía para el gobierno de UK, la estructura base ha demostrado ser útil para las organizaciones en todos los sectores a través de su adopción por innumerables compañías como base para consulta, educación y soporte de herramientas de software. Hoy, ITIL es conocido y utilizado mundialmente. Pertenece a la OGC, pero es de libre utilización. ITIL fue desarrollada al reconocer que las organizaciones dependen cada vez más de la Informática para alcanzar sus objetivos corporativos. Esta dependencia en aumento ha dado como resultado una necesidad creciente de servicios informáticos de calidad que se correspondan con los objetivos del negocio, y que satisfagan los requisitos y las expectativas del cliente. A través de los años, el énfasis pasó de estar sobre el desarrollo de las aplicaciones TI a la gestión de servicios TI. La aplicación TI (a veces nombrada como un sistema de información) sólo contribuye a realizar los objetivos corporativos si el sistema está a disposición de los usuarios y, en caso de fallos o modificaciones necesarias, es soportado por los procesos de mantenimiento y operaciones. A lo largo de todo el ciclo de los productos TI, la fase de operaciones alcanza cerca del 70-80% del total del tiempo y del coste, y el resto se invierte en el desarrollo del producto (u obtención). De esta manera, los procesos eficaces y eficientes de la Gestión de Servicios TI se convierten en esenciales para el éxito de los departamentos de TI. Esto se aplica a cualquier tipo de organización, grande o pequeña, pública o privada, con servicios TI centralizados o descentralizados, con servicios TI internos o suministrados por terceros. En todos los casos, el servicio debe ser fiable, consistente, de alta calidad, y de coste aceptable. 12 Área de Service Desk FIA-DATA
  • 13.
    ITIL fue producidooriginalmente a finales de 1980 y constaba de 10 libros centrales cubriendo las dos principales áreas de Soporte del Servicio y Prestación del Servicio. Estos libros centrales fueron más tarde soportados por 30 libros complementarios que cubrían una numerosa variedad de temas, desde el cableado hasta la gestión de la continuidad del negocio. A partir del año 2000, se acometió una revisión de la biblioteca. En esta revisión, ITIL ha sido re estructurado para hacer más simple el acceder a la información necesaria para administrar sus servicios. Los libros centrales se han agrupado en dos, cubriendo las áreas de Soporte del Servicio y Prestación del Servicio, en aras de eliminar la duplicidad y mejorar la navegación. El material ha sido también actualizado y revisado para un enfoque conciso y claro. 13 Área de Service Desk FIA-DATA
  • 14.
    2.2. DEFINICION Es el conjunto de buenas prácticas más aceptado y utilizado en el mundo, extraído de organismos del sector público y privado que están a la vanguardia tecnológica a nivel internacional. ITIL® es aplicable a cualquier tipo de organización en todo el mundo debido a que los negocios han experimentado una creciente dependencia en los servicios informáticos de calidad. Este conjunto de guías fue desarrollado por la oficina de comercio del gobierno británico (Office of GovernmentComerce - OGC) durante los años ochenta. ITIL® propone una terminología estándar independiente de la industria y la tecnología, que define "qué hacer" y "qué no hacer" al interior de una organización que aplica la administración de servicios de las TI. ITIL® se centra en el usuario, no en la tecnología; por ello, introduce el concepto de Gestión del Servicio (Service Management), cuyo objetivo es garantizar que las TI estén en línea con las necesidades del negocio. 2.3. VERSIONES DE ITIL 2.3.1. ITIL® versión 2  ITIL®FoundationCertificate o ITIL® v2 Foundations for Service Management  ITIL®PractitionerCertificate o ITIL® v2 PractitionerSupport&Restorer o ITIL® v2 PractitionerRelease& Control  ITIL® Manager en IT Service Management o IT Service Management: ServiceSupport o IT Service Management: ServiceDelivery 2.3.2. ITIL® versión 3 14 Área de Service Desk FIA-DATA
  • 15.
    ITIL® FoundationCertificate o ITIL® v3 Foundations for Service Management o ITIL® Foundation Bridge v2 a v3  ITIL® IntermediateLevelCertificate o ServiceLifecycle Modules o ServiceCapability Modules o ManagingAcrosstheLifecycle  ITIL® Expert in IT Service Management Certificate 2.4. PROCESOS Los procesos asociados directamente a la fase de estrategia son: - GESTIÓN FINANCIERA: responsable de garantizar la presentación de servicios con la correcta relación entidad – precio - GESTIÓN DEL PORTAFOLIO DE SERVICIOS: responsable de la inversión en servicios nuevos y actualizados que ofrezca el máximo valor al cliente minimizando a su vez los riesgos y costes asociados - GESTIÓN DE LA DEMANDA: responsable de la armonización de la oferta de los servicios ofrecidos con las demandas del mercado 15 Área de Service Desk FIA-DATA
  • 16.
    2.5. FUNDAMENTOS DE LA GESTION TI 2.5.1. SOPORTE AL SERVICIO El soporte al servicio se preocupa de todos los aspectos que garanticen la continuidad, disponibilidad y calidad del servicio prestado al usuario. - El siguiente diagrama de los principales aspectos de la metodología de soporte al servicio según los estándares ITIL  EMPRESA – CLIENTE – USUARIOS  Clientes: son los encargados de contratar los servicios TI y a los que hay que rendir cuentas respecto a los acuerdos de nivel de servicio  Usuarios: son aquellos que utilizan los servicios TI para llevar a cabo su actividades  Organización: la propia organización TI debe considerarse como otro cliente/usuario mas de los servicios TI 16 Área de Service Desk FIA-DATA
  • 17.
    SERVICE DESK: Debe presentar el centro neurálgico de todos los procesos de soporte al servicio:  Registrando y monitorizando incidencias  Aplicando soluciones temporales a errores conocidos en colaboración con la Gestión de problemas  Colaborando con la gestión de configuración para asegurar la actualización de la CMDB  Gestionando cambios solicitados vía peticiones de servicio en colaboración con la gestión de Cambios y Versiones  KNOWLEDGE BASE(KB): La base de conocimiento debe recoger toda la información necesaria para:  Ofrecer una primera línea de soporte agil y eficaz sin necesidad de recurrir a escalados  Realizar una tarea comercial y de soporte al negocio  GESTION DE INCIDENTES Tiene como objetivo resolver cualquier incidente que cause una interrupción en el servicio de la manera más rápida y eficaz posible La gestión de incidentes no debe confundirse con la gestión de problemas, pues a diferencia de esta última, no se preocupa de encontrar y analizar las causas subyacentes a un determinado incidente sino exclusivamente a restaurar el servicio  GESTION DE PROBLEMAS Sus funciones principales son: 17 Área de Service Desk FIA-DATA
  • 18.
    Investigar las causas subyacentes a toda alteración, real o potencial, del servicio TI  Determinar posibles soluciones  Proponer las peticiones de cambio(RFC)  Realizar revisiones Post Implementación (PIR) en colaboración con la gestión de cambios  GESTION DE CAMBIOS Sus principales funciones son:  Evaluar el impacto de los posibles cambios sobre la infraestructura TI  Tramitar los cambios mediante procesos y procedimiento estandarizado y consistentes  Revisar, junto a la gestión de problemas y los usuarios los resultados Post – Implementación (PIR)  GESTION DE VERSIONES Entre sus funciones se encuentran:  Implementar los cambios  Llevar a cabo reparaciones de emergencia  Desarrollar planes de “roll – out” (lanzamiento de nuevas versiones) y “back – out” (recuperación de versiones antiguas)  GESTION DE CONFIGURACIONES Sus principales funciones pueden resumirse en:  Llevar el control de todos los elementos de configuración de la infraestructura TI  Realizar auditorías periódicas de configuración 18 Área de Service Desk FIA-DATA
  • 19.
    Proporcionar información precisa sobre la configuración TI a todos los diferentes procesos de gestión 2.6. VENTAJAS DE ITIL 2.6.1. VENTAJAS DE ITIL PARA CLIENTES/USUARIOS:  La provisión de Servicios IT se convierte en más “customer-oriented” y los SLAs de Calidad de Servicio mejoran la relación.  Los Servicios son descriptos más detalladamente, en idioma del usuario.  La Calidad y el Costo de los Servicios son monitoreados, ganándose control.  La Comunicación entre los usuarios y el Departamento de Sistemas se simplifica, y se hace más clara, consiguiendo una rápida mejora percibida. 2.6.2. VENTAJAS DE ITIL PARA IT:  El Departamento de IT desarrolla un más clara estructura, se convierte en más eficiente y más focalizada en los objetivos corporativos.  El Management es más controlado, junto con los cambios que conlleva el mismo.  El nuevo mapa de Procesos provee un framework que permite decidir la tercerización de ciertos procesos en caso ser convenientes.  Siguiendo las BestPractices ITIL, se lidera un cambio cultura hacia la Provisión de Servicios basados en el Management de Calidad de ISO 9000.  ITIL provee un uniforme marco de referencia de comunicación interna y externa hacia proveedores, junto con la estandarización e identificación de procedimientos.  Problemas Potenciales de ITIL:  Cuando el Proceso de Cambio es manejado sólo con recursos internos, se corre el riesgo de no poder cambiar el “status quo”, porque implicaría marcar 19 Área de Service Desk FIA-DATA
  • 20.
    “errores” en vezde oportunidades de mejorar y “responsables”, en vez de Lideres del Cambio  Un Proyecto sin Hitos intermedios puede llevar mucho tiempo y esfuerzo, y requerir un cambio cultural en la organización importante. Un enfoque demasiado ambicioso puede llevar a la frustración, porque los objetivos no son cumplidos.  Si la estructura de Procesos se transforman en un objetivo en sí mismo, la calidad del Servicio puede verse afectada. En este caso, los procedimientos se transforman en obstáculos burocráticos que quieren ser evitados.  Puede no haber mejoras, debido a la falta de entendimiento sobre el alcance de los Procesos, o los Indicadores de Performance, o como los procesos deberían ser controlados.  La mejora en la provisión de los Servicios y la reducción de costos puede ser insuficientemente visibles.  Una implementación exitosa requiere la involucración y compromiso de personal de todos los niveles de la organización. Dejando el desarrollo de las estructuras de Procesos a solo especialistas puedo provocar el aislamiento de los mismos a través de opiniones sobre nuevas direcciones que no serán seguidas por los otros departamentos. Esto puede ser fácilmente mitigado por un Liderazgo de Cambio externo a la Compañía que recomiende desde afuera de la Cultura de la Compañía.  Si hay una insuficiente inversión en Herramientas de Soporte, los procesos no van a ser mejorados, ya que requieren cierto grado de automatización. Recursos adicionales pueden ser requeridos si la organización ya tiene sobrecargados recursos para las actividades de Management de Servicios de IT. 20 Área de Service Desk FIA-DATA
  • 21.
    2.7. CRITICAS A ITIL ITIL ha recibido críticas de varios frentes. Entre ellas: El hecho de que muchos defensores de ITIL parecen creer que es un marco holístico y completo para el gobierno de TI. Su tendencia a convertirla en una religión. Como señala Jan van Bon (autor y editor de muchas publicaciones de Gestión de Servicios de TI): Hay mucha confusión sobre ITIL, procedente de todo tipo de malentendidos sobre su naturaleza. ITIL, como afirma la OGC, es un conjunto de buenas prácticas. La OGC no afirma que dichas mejores prácticas describan procesos puros, ni tampoco que ITIL sea un marco diseñado como un modelo coherente. Eso es lo que la mayoría de sus usuarios hacen de ella, probablemente porque tienen una gran necesidad de dicho modelo.6 El columnista CIO Magazine Dean Meyer también ha expuesto algunos puntos de vista cautelosos sobre ITIL,7 incluyendo cinco trampas típicas tales como «convertirse en esclavo de definiciones desactualizadas» y «dejar que ITIL se convierta en religión». Como Meyer señala, ITIL «no describe el abanico completo de procesos necesarios para ser líderes. Se centra en [...] gestionar servicios actuales.» La calidad de los volúmenes de la biblioteca se considera desigual. Por ejemplo, van Herwaarden y Grift señalan que «la consistencia que caracterizaba los procesos de soporte al servicio [...] se pierde en gran medida en los libros de entrega de servicio.» 21 Área de Service Desk FIA-DATA
  • 22.
    2.8. LIBROS DE ITIL v3 En ITIL v3 reestructura el manejo de los temas para consolidar el modelo de "ciclo de vida del servicio" separando y ampliando algunos subprocesos hasta convertirlos en procesos especializados. Esta modificación responde a un enfoque empresarial para grandes corporaciones que utilizan ampliamente ITIL en sus operaciones y aspira a consolidar el modelo para conseguir aún mejores resultados. Es por ello que los especialistas recomiendan que empresas emergentes o medianas no utilicen ITIL v3 si no cuentan con un modelo ITIL consolidado y aspiran a una expansión a muy largo plazo. ITIL v3 consta de 5 libros basados en el ciclo de vida del servicio: 1. Estrategia del Servicio 2. Diseño del Servicio 3. Transición del Servicio 4. Operación del Servicio 5. Mejora Continua del Servicio 2.8.1. ESTRATEGIA DEL SERVICIO Se enfoca en el estudio de mercado y posibilidades mediante la búsqueda de servicios innovadores que satisfagan al cliente tomando en cuenta la real factibilidad de su puesta en marcha. Asi mismo se analizan posibles mejoras para servicios ya existentes. Se verifican los contratos con base en las nuevas ofertas de proveedores antiguos y posibles nuevos proveedores, lo que incluye la renovación o revocación de los contratos vigentes. Procesos: 22 Área de Service Desk FIA-DATA
  • 23.
     Gestión Financiera:  Gestión del Portafolio  Gestión de la Demanda 2.8.2. DISEÑO DEL SERVICIO Una vez identificado un posible servicio el siguiente paso consiste en analizar su viabilidad. Para ello se toman factores tales como infraestructura disponible, capacitación del personal y se planifican aspectos como seguridad y prevención ante desastres. Para la puesta en marcha se toman en consideración la reasignación de cargos (contratación, despidos, ascensos, jubilaciones, etc), la infraestructura y software a implementar. Procesos:  Gestión del Catálogo de Servicios  Gestión de Niveles de Servicio  Gestión de la Disponibilidad  Gestión de la Capacidad  Gestión de la Continuidad de los Servicios de TI  Gestión de Proveedores  Gestión de la Seguridad de Información 2.8.3. TRANSICIÓN DEL SERVICIO Antes de poner en marcha el servicio se deben realizar pruebas. Para ello se analiza la información disponible acerca del nivel real de capacitación de los usuarios, estado de la infraestructura, recursos IT disponibles, entre otros. Luego se prepara un escenario para realizar pruebas; se replican las bases de datos, se preparan planes de rollback (reversión) y se realizan las pruebas. Luego de ello se limpia el escenario hasta el punto de partida y se analizan los 23 Área de Service Desk FIA-DATA
  • 24.
    resultados, de loscuales dependerá la implementación del servicio. En la evaluación se comparan las expectativas con los resultados reales. Procesos:  Gestión de la Configuración y Activos  Gestión del Cambio  Gestión del Conocimiento  Planificación y Apoyo a la Transición  Gestión de Release y Despliegue  Gestión Validación y Pruebas  Evaluación 2.8.4. OPERACIÓN DEL SERVICIO En este punto se monitoriza activa y pasivamente el funcionamiento del servicio, se registran eventos, incidencias, problemas, peticiones y accesos al servicio. Procesos:  Gestión de Incidentes  Gestión de Problemas  Cumplimiento de Solicitudes  Gestión de Eventos  Gestión de Accesos 2.8.5. MEJORA CONTINUA DEL SERVICIO Se utilizan herramientas de medición y feedback para documentar la información referente al funcionamiento del servicio, los resultados obtenidos, problemas ocasionados, soluciones implementadas, etc. Para ello se debe verificar el nivel de conocimiento de los usuarios respecto al nuevo servicio, 24 Área de Service Desk FIA-DATA
  • 25.
    fomentar el registroe investigación referentes al servicio y disponer de la información al resto de los usuarios. 2.9. APLICACIONES ACTUALES DE ITIL A NIVEL INTERNACIONAL A nivel internacional algunas de las empresas que han adoptado la metodología ITIL son: Brian Johnson, integrante del Equipo de Prácticas Globales de Servicios Tecnológicos de CA, y quien fuera parte del equipo del Gobierno Británico que creó este modelo, señaló que "ITIL se ha transformado en un fenómeno en Europa, Asia y América; cada vez son más las empresas que buscan aplicar estas mejores prácticas, capacitando y certificando en este concepto a sus especialistas en tecnología. 25 Área de Service Desk FIA-DATA
  • 26.
    2.10. COMO HACEREXITOSO UN PROYECTO ITIL Al decidirse por ITIL, la gerencia puede realizar actividades conducentes a investigar, informarse y capacitarse. Pero lo más importante es que, al cabo de un tiempo razonable, decida qué es lo que hará y sea consecuente con eso, incluso considerando en ello a los proyectos planificados antes, como la externalización de algunos servicios. No siempre las implementaciones ITIL son exitosas, hay varios factores que pueden incidir:  Poco o nulo compromiso de la gerencia: Ningún proyecto puede ser exitoso o desarrollado a su máximo potencial si los líderes de la organización no están comprometidos.  Realizar actividades descoordinadas o desfocalizadas: Un proyecto ITIL es un desafío para el gerente de TI, ya que su desarrollo puede remecer a toda la organización.  No revisar la infraestructura completa: Aunque hay procesos básicos de ITIL, es importante mirar la estructura completa, principalmente, los procesos de administración de seguridad e infraestructura TI, porque de ellos también depende el éxito de ITIL en los procesos de TI.  Gastar mucho tiempo en diagramas complejos: ITIL es una tentación para analistas de procesos, ya que al no existir un modelo detallado y único de implementación, el proyecto deriva en intrincados diagramas de procesos y actividades, que malgastan tiempo y recursos, desmotivando a los participantes.  Falta de instructivos de trabajo: Al tener complejos diagramas de procesos, las instrucciones de trabajo se vuelven tan engorrosas de escribir que muchas veces no se hacen, o las que se construyen son imposibles de ejecutar en el día a día. Deben ser simples e incluir reglas de escalamientos, 26 Área de Service Desk FIA-DATA
  • 27.
    definición de prioridades,además de ser revisadas periódicamente, ya que pueden mejorarse.  Procesos sin responsables (Rol): En general las organizaciones no están estructuradas en base a una orientación de procesos, sino que en “islas”. El responsable del proceso vela por la complejidad de éste en todas sus etapas y para ello puede atravesar horizontalmente a la organización.  Concentrarse demasiado en el rendimiento: Es común que se dé mucha importancia al monitoreo, en perjuicio de la calidad y de los procesos. La calidad debe ser tan importante como el rendimiento.  Ser ambiciosos: ITIL es bastante extenso, abarca muchos procesos, algunos complejos. Intentar implementarlos todos al mismo tiempo es una tarea imposible. El consejo es evaluar la madurez que se tiene, a qué estado se desea llegar y priorizar su implementación según las necesidades del negocio.  Permitir fronteras interdepartamentales: Algunos procesos pueden atravesar horizontalmente uno o varios departamentos, lo que inevitablemente genera conflicto entre ellos. Este factor se debe contrarrestar con el sólido apoyo de la gerencia y con actividades de gestión del cambio. 2.11. Diagrama de Gantt El diagrama de GANTT es una herramienta que le permite al usuario modelar la planificación de las tareas necesarias para la realización de un proyecto. Esta herramienta fue inventada por Henry L. Gantt en 1917. Debido a la relativa facilidad de lectura de los diagramas de GANTT, esta herramienta es utilizada por casi todos los directores de proyecto en todos los sectores. El diagrama de 27 Área de Service Desk FIA-DATA
  • 28.
    GANTT es unaherramienta para el director del proyecto que le permite realizar una representación gráfica del progreso del proyecto, pero también es un buen medio de comunicación entre las diversas personas involucradas en el proyecto. Este tipo de modelo es particularmente fácil de implementar con una simple hoja de cálculo, pero también existen herramientas especializadas, la más conocida es Microsoft Project. También existen equivalentes de este tipo de software que son gratis. 2.12. Matriz RACI El Mapa de Procesos ITIL utiliza una matriz RACI para visualizar las responsabilidades de los roles ITIL en los procesos ITIL. En RASCI, una ampliación del modelo RACI, se encuentran las siguientes responsabilidades: R - Responsible (responsable de la ejecución) Alguien que desempeña una tarea determinada. Para cada tarea en un proceso ITIL existe normalmente un rol ITIL responsable de su ejecución. A - Accountable (responsable del proceso en conjunto) Alguien que asume la responsabilidad conjunta final por la correcta y completa ejecución de un proceso y que recibe las informaciones de los responsables de la ejecución del proceso. Normalmente, el Responsable de Proceso asume la responsabilidad conjunta de un proceso y para cada proceso existe un Responsable de Proceso. 28 Área de Service Desk FIA-DATA
  • 29.
    C - Consulted(consultado) Alguien que no está implicado directamente en la ejecución de un proceso pero que da algún tipo de input para el proceso y/o al cual se pide su consejo y opinión. I - Informed (a informar) Alguien que recibe las salidas (outputs) de un proceso o a quien se informa de los avances del proceso. Las matrices RACI tienen sobre todo sentido si múltiples roles asumen diferentes niveles de responsabilidad en varios procesos: Ayudan como simple instrumento a comunicar responsabilidades de forma inteligible y contribuyen a evitar conflictos de competencias. 29 Área de Service Desk FIA-DATA
  • 30.
    2.13. Diagrama deProcesos El diagrama de flujo o diagrama de actividades es la representación gráfica del algoritmo o proceso. Se utiliza en disciplinas como programación, economía, procesos industriales y psicología cognitiva. En Lenguaje Unificado de Modelado (UML), un diagrama de actividades representa los flujos de trabajo paso a paso de negocio y operacionales de los componentes en un sistema. Un diagrama de actividades muestra el flujo de control general. 30 Área de Service Desk FIA-DATA
  • 31.
    En SysML eldiagrama de actividades ha sido extendido para indicar flujos entre pasos que mueven elementos físicos (e.g., gasolina) o energía (e.g., presión). Los cambios adicionales permiten al diagrama soportar mejor flujos de comportamiento y datos continuos. Estos diagramas utilizan símbolos con significados definidos que representan los pasos del algoritmo, y representan el flujo de ejecución mediante flechas que conectan los puntos de inicio y de fin de proceso. Características  Un diagrama de flujo siempre tiene un único punto de inicio y un único punto de término.  Las siguientes son acciones previas a la realización del diagrama de flujo:  Identificar las ideas principales a ser incluidas en el diagrama de flujo. Deben estar presentes el autor o responsable del proceso, los autores o responsables del proceso anterior y posterior y de otros procesos interrelacionados, así como las terceras partes interesadas.  Definir qué se espera obtener del diagrama de flujo.  Identificar quién lo empleará y cómo.  Establecer el nivel de detalle requerido.  Determinar los límites del proceso a describir.  Los pasos a seguir para construir el diagrama de flujo son:  Establecer el alcance del proceso a describir. De esta manera quedará fijado el comienzo y el final del diagrama. Frecuentemente el comienzo es la salida del proceso previo y el final la entrada al proceso siguiente.  Identificar y listar las principales actividades/subprocesos que están incluidos en el proceso a describir y su orden cronológico.  Si el nivel de detalle definido incluye actividades menores, listarlas también.  Identificar y listar los puntos de decisión. 31 Área de Service Desk FIA-DATA
  • 32.
    Construir el diagrama respetando la secuencia cronológica y asignando los correspondientes símbolos.  Asignar un título al diagrama y verificar que esté completo y describa con exactitud el proceso elegido. 2.14. Diagrama Causa Efecto El Diagrama de Ishikawa, también llamado diagrama de causa-efecto o diagrama causal, se trata de un diagrama que por su estructura ha venido a llamarse también: diagrama de 32 Área de Service Desk FIA-DATA
  • 33.
    espina de pez,que consiste en una representación gráfica sencilla en la que puede verse de manera relacional una especie de espina central, que es una línea en el plano horizontal, representando el problema a analizar, que se escribe a su derecha. Es una de las diversas herramientas surgidas a lo largo del siglo XX en ámbitos de la industria y posteriormente en el de los servicios, para facilitar el análisis de problemas y sus soluciones en esferas como lo son; calidad de los procesos, los productos y servicios. Fue concebido por el licenciado en química japonés Dr.Kaoru Ishikawa en el año 1943. Este diagrama causal es la representación gráfica de las relaciones múltiples de causa - efecto entre las diversas variables que intervienen en un proceso. En teoría general de sistemas, un diagrama causal es un tipo de diagrama que muestra gráficamente las entradas o inputs, el proceso, y las salidas o outputs de un sistema (causa-efecto), con su respectiva retroalimentación (feedback) para el subsistema de control. El problema analizado puede provenir de diversos ámbitos como la salud, calidad de productos y servicios, fenómenos sociales, organización, etc. A este eje horizontal van llegando líneas oblicuas -como las espinas de un pez- que representan las causas valoradas como tales por las personas participantes en el análisis del problema. A su vez, cada una de estas líneas que representa una posible causa, recibe otras líneas perpendiculares que representan las causas secundarias. Cada grupo formado por una posible causa primaria y las causas secundarias que se le relacionan forman un grupo de causas con naturaleza común. Este tipo de herramienta permite un análisis participativo mediante grupos de mejora o grupos de análisis, que mediante técnicas como por ejemplo la lluvia de ideas, sesiones de creatividad, y otras, facilita un resultado óptimo en el entendimiento de las causas que originan un problema, con lo que puede ser posible la solución del mismo. 33 Área de Service Desk FIA-DATA
  • 34.
    34 Área de Service Desk FIA-DATA
  • 35.
    CAPITULO III ORGANIZACIÓNUSMP – FIA DATA 3.1. Análisis Situacional de la Organización 3.1.1. Reseña Histórica La Universidad de San Martín de Porres, remonta sus orígenes al Instituto Pro-Deo, una casa dedicada al cultivo de la filosofía y la teología que fundara el RP Dr. Vicente Sánchez Valer de la orden de predicadores (Dominicos). Poco después que el Papa Juan XXIII elevara a los altares al beato Fray Martín de Porres Velásquez de la Orden Dominica del Perú, se funda la Universidad bajo la advocación del nuevo santo; el 17 de Mayo de 1962. Las primeras Facultades fueron las de Educación y Letras incluyendo los Institutos de Filosofía, Castellano, Literatura, Historia, Geografía y Periodismo. El Primer Rector fue el fundador, el RP Vicente Sánchez Valer. Aquella fue una época recordada con nostalgia por los fundadores debido al espíritu innovador y de crecimiento que los llevó a incorporar las carreras de Ciencias Contables, Economía, Administración, Derecho, Trabajo Social, Sociología, Psicología y los Institutos de Relaciones Industriales y Cooperativismo. Los años setenta estuvieron marcados por una gran actividad en lo que concierne a infraestructura como, por ejemplo, la adquisición del extenso terreno de la Ciudad Universitaria en el entonces lejano distrito de Santa Anita. Tiempo después se construirían las instalaciones para los programas de Sociología y Trabajo Social. Durante los años ochenta la Universidad se dedicó a sentar las bases de su futuro desarrollo, capacitando profesores y desarrollando cuidadosamente su oferta académica mediante estructuras curriculares que respondieran a las necesidades del país y de su desarrollo. 35 Área de Service Desk FIA-DATA
  • 36.
    Los noventa fueron,sin duda, años de fructífero desarrollo para la Universidad de San Martín de Porres. El desbordante entusiasmo y compromiso de sus autoridades y de la comunidad universitaria, permitieron dotarla de una infraestructura acorde con su prestigio. Es así como se construyeron los locales de las Facultades de Ciencias de la Comunicación, Obstetricia y Odontología y, más recientemente, los modernos locales de las Facultades de Medicina, de Ingeniería y Arquitectura y de Derecho y Ciencia Política. El desarrollo de la Universidad en esta etapa estuvo orientado a desarrollar una institución comprometida con la investigación y construcción de conocimientos. Este compromiso ha hecho que sea la institución universitaria que más ha invertido en Tecnología de la Información con más de 10,000 computadoras instaladas en 16 campus totalmente interconectados. En dichos campus ofrecemos a alumnos y profesores la multiplicidad de equipos que requieren para el desarrollo de sus especialidades. Es así que la Escuela de Ciencias de la Comunicación cuenta con dos estudios de televisión, varias islas de edición digital, cincuenta cámaras profesionales de TV, Taller de Infografía, Redacción y Diseño de Periódicos. En la Facultad de Medicina Humana destaca el Laboratorio de Genética y Biología Molecular, dedicado a estudios de categoría internacional. La Facultad de Odontología atiende más de diez mil consultas mensuales en la Clínica Odontológica. La Facultad de Ingeniería y Arquitectura cuenta con laboratorios de procesamiento de imágenes, de sistemas de información geográfica, de tecnología orientada a objetos y desarrollamos proyectos innovadores de investigación sobre negocios digitales y educación virtual, área esta en la que participan diversas facultades y que tuvo un resonante éxito al participar más de mil médicos de todo el mundo en el primer curso virtual de actualización ofrecido por la Facultad de Medicina Humana. Las Facultades de Derecho y Ciencia Política y las de Administración y Relaciones Industriales, así como la de Ciencias Contables Económicas y Financieras ofrecen consultorios jurídicos gratuitos y talleres de consultoría empresarial para apoyar el desarrollo de la empresa peruana. 36 Área de Service Desk FIA-DATA
  • 37.
    En sus másde 40 años de servicio a la comunidad, la Universidad de San Martín de Porres ha alcanzado, por mérito propio, un lugar especial en el sistema educativo peruano. Actualmente es una moderna institución que cuenta con 9 facultades que ofrecen dieciocho carreras profesionales, 1 escuela (12 secciones de postgrado), 3 doctorados, más de treinta mil alumnos y 2,500 trabajadores, entre docentes y administrativos. Es la universidad más grande del Perú y se ubica entre las tres mejores universidades privadas del país. La infraestructura y organización alcanzada por la Universidad le permiten atender los más exigentes y diversos requerimientos académicos y administrativos de profesores y alumnos, además de las actividades extracurriculares destinadas a brindar una formación integral, lo que se reflejó en la acreditación de su Facultad de Medicina Humana, una de las primeras del Perú en obtener este reconocimiento exigido por ley. Sólo en la última década del siglo XX, la Universidad de San Martín de Porres graduó a más de 40,000 profesionales y contribuyó con la cultura universal mediante la publicación de más de doscientos libros y el auspicio de obras tan notables como la puesta en escena de la ópera Aída en la Huaca Pucllana, una primicia latinoamericana. Cabe destacar que la Universidad dedica importantes recursos a apoyar a más de tres mil estudiantes distinguidos cuyos limitados recursos no les permitirían acceder a educación universitaria de calidad. Esta ayuda se refleja en más de US$1’700,000 en becas de estudios otorgadas a través de nuestras oficinas de bienestar estudiantil. Iniciado el tercer milenio, la Universidad ha renovado su compromiso con el desarrollo del país al crear el primer Instituto de Gobierno, entidad de reflexión e investigación que ofrece maestrías en Gobernabilidad y en Negocios Internacionales que, estamos seguros sentarán las bases necesarias para la construcción de un país más libre y más justo. Al aproximarse al medio siglo de 37 Área de Service Desk FIA-DATA
  • 38.
    existencia, la universidadde San Martín de Porres mira al futuro con optimismo y con la confianza de haberse convertido en un pilar del desarrollo del Perú. 3.1.2. Descripción general de la Organización La Universidad de San Martin de Porres, está orientada a desarrollar una institución comprometida con la investigación y construcción de conocimientos, una organización dedicada a la formación de profesionales de alto nivel, brindando una educación de calidad impartiendo los más sólidos conocimientos para que los profesionales puedan competir en el país y en el extranjero alcanzando los puestos más destacados. La infraestructura y organización alcanzada por la Universidad le permiten atender los más exigentes y diversos requerimientos académicos y administrativos de profesores y alumnos, además de las actividades extracurriculares destinadas a brindar una formación integral. A través de sus diversas facultades proporciona el conocimiento necesario para triunfar personal y profesionalmente. 3.1.3. Valores La USMP se preocupa por infundir los siguientes valores:  Servicio y Compromiso Social  Excelencia  Libertad académica  Respeto a los Derechos Humano  Trabajo en equipo  Comunicación efectiva  Tolerancia  Solidaridad 38 Área de Service Desk FIA-DATA
  • 39.
    Honestidad e integridad  Ética profesional y humanismo 3.1.4. Visión “Al aproximarse al medio siglo de existencia, la universidad de San Martín de Porres mira al futuro con optimismo y con la confianza de haberse convertido en un pilar del desarrollo del Perú”. 3.1.5. Misión “Nos dedicamos a la formación de profesionales competitivos con sólidos valores humanísticos, éticos y morales. Contribuimos a la promoción, desarrollo y difusión de la ciencia, la tecnología y la cultura. Proyectamos nuestra acción a la comunidad, propiciando la construcción de una sociedad moderna, justa y equitativa”. 3.1.6. Ubicación física La Universidad de San Martin de Porres se localiza en la ciudad de Lima. Ubicada en la Av. La Fontana 1250 Urb. Sta. Patricia, dentro del distrito de La Molina. 39 Área de Service Desk FIA-DATA
  • 40.
    40 Área de Service Desk FIA-DATA
  • 41.
    3.2. Estructura Organizacional 41 Área de Service Desk FIA-DATA
  • 42.
    3.3. FIA DATDA 3.3.1. Descripción Una de la primera infraestructura en tecnologías de Información del Perú y detrás de ella, la excelencia profesional. Brinda una formación óptima al personal, profesional y sus estudiantes. 3.3.2. Objetivos generales Brindar una adecuada y óptima la formación personal y profesional de nuestros estudiantes. Fomentando el afán de investigación, empeño, tenacidad e iniciativa para conseguir el éxito de nuestros profesionales y nuestra institución 3.3.3. Objetivos específicos Proponer y desarrollar soluciones tecnológicas que optimicen el tratamiento y explotación de la información de manera confiable y eficiente tanto en la gestión administrativa como académica. Dar servicio a través de la operación continua, óptima y confiable de esas soluciones. Contribuir en la formación tecnológica de nuestros alumnos a fin de contar con un permanente staff de profesionales altamente capacitados dotándolos de ventajas competitivas tanto para el mercado nacional como internacional. Servir como asesores, consultores y/o supervisores en el uso de la tecnología de la información en la Facultad de Ingeniería y Arquitectura y/o Universidad de San Martín de Porres. 42 Área de Service Desk FIA-DATA
  • 43.
    Promover y practicarla permanente Investigación tecnológica que permita implementar innovadoras soluciones tecnológicas aplicadas a nuestra realidad y de esta manera complementar la información tecnológica de nuestros egresados. 3.3.4. Funciones FIA – DATA es el órgano encargado de planificar, organizar, dirigir y controlar todas las actividades relacionadas con las tecnologías de Información. Principales funciones:  Planificar, evaluar y proponer la infraestructura necesaria en hardware y software, con el fin de proveer un servicio óptimo y eficiente a los usuarios tanto en la Facultad como en la Universidad.  Administrar la operatividad de los equipos de cómputo en sus distintas plataformas, así como también la Red de Comunicaciones.  Planificar, dirigir y ejecutar las actividades de Desarrollo de Sistemas de Información, a fin de implementarlos en las diferentes actividades de la Facultad y de la Universidad.  Planificar, dirigir y ejecutar las actividades de Investigación Tecnológica de las dependencias de FIA - DATA, a fin de implementarlos en las diferentes dependencias de la Facultad y de la Universidad.  Controlar todos los Sistemas de Información que se encuentren en desarrollo, mantenimiento y/o producción en la Facultad.  Administrar todos los recursos de hardware y Software que se encuentren instalados o por instalar en la Facultad.  Mantener la continuidad y eficiencia operativa del servicio a los usuarios.  Establecer los estándares respectivos en cuanto al uso de hardware y software.  Establecer las medidas de seguridad, acceso y respaldo de la información abarcando la contingencia para casos fortuitos.  Promover la especialización de su personal en las diferentes herramientas tecnológicas. 43 Área de Service Desk FIA-DATA
  • 44.
    Desarrollar en implementar proyectos empresariales que involucren las diferentes herramientas tecnológicas que permitan ganar experiencia a nuestros futuros profesionales.  Renovar periódicamente de practicantes previa capacitación a los ingresantes.  Otras funciones afines que le fueran asignadas por el Decanato de la Facultad de Ingeniería y Arquitectura. 44 Área de Service Desk FIA-DATA
  • 45.
    3.3.5. Organigrama 45 Área de Service Desk FIA-DATA
  • 46.
    3.4. Descripción de las principales áreas de FIA DATA 3.4.1. Desarrollo de Aplicaciones Es el órgano encargado de orientar, coordinar, dirigir, controlar y ejecutar las actividades de desarrollo y mantenimiento de sistemas a fin de implementarlos en las diferentes dependencias de la Facultad de Ingeniería y Arquitectura y de la Universidad de San Martín de Porres. Objetivo general:  Brindar un servicio de calidad en el desarrollo de aplicaciones que permitan a las diferentes dependencias y órganos de la facultad tener el soporte tecnológico necesario para la realización de sus actividades. Objetivos específicos:  Contribuir en la formación profesional de los alumnos de la facultad brindándoles los conocimientos y experiencia en el desarrollo de aplicaciones.  Fomentar el uso de tecnologías de información, que le permitan a la facultad estar a la vanguardia en el desarrollo de aplicaciones. Funciones  Participar en la elaboración y formulación del Plan Informático de la Facultad.  Desarrollo e implementación de sistemas de información tanto para la facultad como para la Universidad e instituciones que lo soliciten. 46 Área de Service Desk FIA-DATA
  • 47.
    Capacitación a usuarios y mantenimiento de los sistemas desarrollados.  Dar soporte a los cursos de la curricula que así lo requieran.  Proporcionar asistencia técnica a los usuarios sobre los temas que se investiguen en el laboratorio.  Investigación y evaluación de metodologías y herramientas de última generación para el modelamiento y desarrollo de sistemas de información que permitan proponer nuevas soluciones para la universidad. Servicios  Desarrollo y mantenimiento de aplicaciones de la FIA.  Diseño de Prototipos a Empresas u organizaciones que lo soliciten.  Apoyo, Asesoría .y Capacitación en los cursos que forman parte de la currícula de la FIA.  Preparación de manuales de los Sistemas de Información Roles, funciones, objetivos, recursos Roles Funciones Objetivos Recursos Evaluación de las tareas realizadas por los practicantes Designación de tareas a los practicantes Jefe de Área Para el desarrollo de aplicaciones Capacitar al practicante Software Brindar servicio Servicios de Analizar las aplicaciones calidad a los usuarios red Programar nuevas aplicaciones Web servicies Realizar pruebas a las aplicaciones Hardware Practicantes Impresoras computadoras Servidores 47 Área de Service Desk FIA-DATA
  • 48.
    Flujo grama delárea de Desarrollo de Aplicaciones 3.4.2. Servicios de Tecnología de la Información Es el órgano encargado de administrar los servicios de tecnología de la información y comunicaciones que soportan los procesos de negocio de las diversas áreas de la USMP, desarrolla esta labor bajo la visión de mejorar los servicios a través de la optimización de la tecnología, el control de los costos y la utilización del nivel adecuado de recursos. 48 Área de Service Desk FIA-DATA
  • 49.
    El Área deServicios de TI coadyuva al logro de los objetivos institucionales mediante la gestión de las tecnologías de información y comunicaciones mediante el empleo de marcos de referencia como ITIL y COBIT para alinear los resultados a los objetivos del planeamiento estratégico institucional, relacionándose estrechamente con los usuarios y las empresas líderes en su campo. Objetivo general:  Constituir un centro de formación e investigación especializada en diferentes tecnologías y metodologías complementarias a la formación profesional de nuestra Facultad. Objetivos específicos:  Garantizar la continuidad y eficiencia operativa del centro de cómputo y de los servicios críticos USMP que se ubican en dicho centro de cómputo, apoyados en la aplicación de estándares y en las mejores prácticas de gestión de TI.  Constituir un Centro de Datos acorde con las necesidades actuales y futuras de negocio en la USMP. Funciones  Participar en la elaboración y formulación del Plan Informático de la Facultad y la USMP.  Diseño, evaluación de propuestas y supervisión de la implementación de soluciones en lo relacionado a las redes de comunicaciones tanto para las Facultades como para las diferentes unidades, institutos y/o dependencias de la Universidad, que sean solicitadas por las autoridades de la USMP. 49 Área de Service Desk FIA-DATA
  • 50.
    Dimensionar e implementar la infraestructura de servidores adecuadas a los servicios solicitados.  Administración, mantenimiento y optimización de la Red de Comunicaciones LAN de la FIA.  Administración, monitoreo y optimización de los enlaces de Comunicaciones WAN de la USMP (Servicios de acceso a Internet de la USMP y acceso a la IP- VPN USMP).  Implementación y ejecución de políticas de respaldo de datos (Backups y Restore).  Implementación, Ejecución y Monitoreo de políticas de seguridad Informática.  Administración, mantenimiento y optimización de plataforma de seguridad (Firewall, soluciones Anti Spam, antivirus) para los servicios Internos y Externos de la USMP.  Administración, mantenimiento y optimización de los servicios de Internet USMP: Correo docentes y administrativos USMP, Correo alumnos USMP, Páginas Web, FTP, Listas de Distribución entre otros. Servicios El área de Servicios de TI, se encarga de atender las necesidades y requerimientos tecnológicos, no solo de la Facultad de Ingeniería y Arquitectura, sino también de las diferentes sedes y facultades que conforman la USMP. Los servicios brindados se pueden dividir en dos categorías: servicios de infraestructura y servicios de red. Servicios de red: El área de STI, se ha encargado de establecer un diseño de red que sea modular y de fácil manejo ante cualquier situación, basado en la arquitectura “SONA”. Debido a la adaptabilidad que ofrece el diseño planteado, el área de STI está en búsqueda de 50 Área de Service Desk FIA-DATA
  • 51.
    homologar todas lasredes que integran cada una de las sedes y facultades de la USMP. Servicios de Infraestructura: Las plataformas tecnológicas sobre las cuales se encuentran montados nuestros servicios son: Microsoft Windows en sus versiones 2003 y 2008, Linux en sus distribuciones Redhat y CentOS, plataforma Unix-AIX Los principales servicios que se brindan son:  Servicios de Mensajería Electrónica  Servicio de Alojamiento de WebSites y WebServices  Servicio de Directorio Activo  Servicio de FTP  Servicios de DNS  Servicios de Control de Accesos  Servicios de plataforma para Base de Dat Roles, funciones, objetivos, recursos ROLES FUNCIONES OBJETIVOS RECURSOS Participar en la elaboración del PETI INFRAESTRUCTURA DE RED Diseño, evaluación de propuestas y Cisco Catalyst 2960S|2950G supervisión de implementación de Cisco Aironet 1130|1240|1310 soluciones relacionados a redes Diseñar e implementar la infraestructura Cisco Catalyst 4503E|3550G de servidores Administración de las redes de Cisco Catalyst 6509 51 Área de Service Desk FIA-DATA
  • 52.
    optimización Administración del servidor Active Fluke OptiView XG Network Analysis Jefe del Directory de FIA Tablet área Administrar los servicios de internet Fluke AirCheck Wi-Fi Tester USMP: correo de docentes y administrativos USMP, correo de alumnos USMP, páginas web, FTP, Listas de distribución Garantizar la continuidad y eficiencia operática del centro INFRAESTRUCTURA DE SEGURIDAD Administración , mantenimiento y de cómputo Check Point NGX optimización de la plataforma de y de los servicios críticos USMP Microsoft Threat Management Gateway seguridad(firewall, anti Spam , antivirus) apoyados en (TMG) aplicación de estándares y las Cisco Adaptive Security Appliance (ASA) mejores prácticas Blue Coat Packet Shapper de gestión de TI Sophos Anti-Spam Mantenimiento de la redes de comunicación LAN INFRAESTRUCTURA DE Investigación de las TIC de ultima SERVIDORES generación que permitan proponer Practicante nuevas soluciones tecnológicas Monitoreo del servidor active directory Servidores Universales IBM : System X3400, System Power 520 Servidores Rackeables IBM : System X235, Sytem X236 Servidores Blade IBM : HS22, HS12, JS21 Chasis Blade Center IBM : System H Sistemas de Almacenamiento : DS5020, DS480 52 Área de Service Desk FIA-DATA
  • 53.
    Flujo grama delárea de Servicios de Tecnología de la Información Proceso: Equipamiento de red 3.4.3. Diseño gráfico y Multimedia El Área de Diseño Gráfico y Multimedia brinda soluciones integrales utilizando tecnología de última generación, complementadas con creatividad e innovación artística para lograr las mejores y sofisticadas herramientas para el usuario, mejorando la promoción de los servicios, manteniendo informados a los usuarios y 53 Área de Service Desk FIA-DATA
  • 54.
    contribuyendo a difundirla imagen institucional no solo de la facultad sino de las entidades que soliciten nuestros servicios. Objetivo general:  Desarrollar aplicaciones basadas en tecnologías de internet, realidad virtual, animaciones por computadora, diseño web y diseño publicitario. Objetivos específicos:  Brindar soluciones con creatividad e innovación para lograr las mejores y sofisticadas herramientas para el usuario, mejorando la promoción de los servicios, contribuyendo a difundir la imagen institucional. Funciones  Participar en la elaboración y formulación del plan informático de la facultad.  Desarrollo de aplicaciones multimedia, realidad virtual y animación.  Brindar soporte a los cursos y/o áreas de la facultad que soliciten la aplicación de la tecnología utilizada.  Desarrollo, implementación y mantenimiento de boletines digitales y páginas web.  Proporcionar asistencia técnica a los usuarios sobre los temas que se investiguen en el laboratorio. Servicios  Publicidad de eventos internos por correo y redes sociales.  Administración de las redes sociales de la Facultad.  Servicio de filmación, edición de vídeos y tomas fotográficas.  Elaboración del boletín INFOFIA. 54 Área de Service Desk FIA-DATA
  • 55.
    Elaboración de Carnes y Fotochecks.  Dictado de Seminarios. Roles, funciones, objetivos, recursos Roles Funciones Objetivos Recursos Evaluación de las tareas realizadas por los practicantes Jefe de Área Designación de las diferentes tareas a los practicantes Brindar soluciones con Software Capacitar al practicante creatividad e Servicios de innovación para lograr red Web servicies las mejores y Practicantes Sitios web sofisticadas Hardware herramientas para el Publicidad de eventos internos por correo y Impresoras usuario redes sociales. computadoras Servidores Administración de las redes sociales de la Cámaras Facultad. fotográficas Servicio de filmación, edición de vídeos y tomas fotográficas. Elaboración del boletín INFOFIA. Elaboración de Carnes y Fotochecks. Dictado de Seminarios. 55 Área de Service Desk FIA-DATA
  • 56.
    Flujo grama delárea de Diseño Gráfico y Multimedia Proceso: Creacion de diseños y publicidad 56 Área de Service Desk FIA-DATA
  • 57.
    Proceso: Diseño deCarnet y Certificados 3.4.4. Administración de Base de Datos Es el órgano responsable de la administración de la base de datos de la Facultad de Ingeniería y Arquitectura, en donde se almacena toda la información de alumnos, ex alumnos, docentes y empleados. Objetivos General  Velar por la seguridad, integridad y disponibilidad de la información, para cuando esta sea requerida. 57 Área de Service Desk FIA-DATA
  • 58.
    Objetivo especifico  Investigar nuevas tecnologías para el desarrollo de base de datos Funciones  Participar en la elaboración y formulación del Plan Informático de la Facultad.  Administración de la Base de Datos de Producción de la facultad.  Administración de la Base de Datos de Prueba de la facultad.  Gestionar cuentas de usuario de base de datos o tabla para acceso a las diferentes aplicaciones de la facultad.  Gestionar cuentas de usuario para acceso al pool de aplicaciones desarrolladas.  Gestionar la creación, actualización de cuenta de usuario y clave para el acceso a la Intranet Académica a los alumnos de la USMP.  Monitorear las actividades de los usuarios que acceden a la base de datos Servicios  Presta sus servicios como apoyo, ante fallas o problemas que puedan presentarse en las base de datos, de las diferentes facultades de la Universidad San Martín de Porres.  A su vez, se proporciona asistencia técnica a los clientes internos sobre temas que se investiguen en el área.  Se gestionan cuentas de usuario para el acceso a las diferentes aplicaciones de la facultad y la universidad, y se prevé mecanismos que permitan el 58 Área de Service Desk FIA-DATA
  • 59.
    control de laconsistencia de los datos evitando que estos se vean perjudicados por cambios no autorizados. Roles, funciones, objetivos, recursos ROLES FUNCIONES OBJETIVOS RECURSOS Jefe del Participar en la elaboración y Computadoras Área. formulación del Plan Informático de Lenovo y HP (PIV, la Facultad. Core2Duo, Quad Core) Administración de la Base de Impresora EPSON Datos de Producción de la facultad. Administración de la Base de SW para Datos de Prueba de la facultad. modelamiento de base de datos. Gestionar cuentas de usuario de Sistemas operativos base de datos o tabla para acceso multisesión y a las diferentes aplicaciones de la multitarea. facultad. Gestionar cuentas de usuario Velar por la SW para para acceso al pool de aplicaciones seguridad, integridad administración de desarrolladas. y disponibilidad de la base de datos. Practicante Gestionar la creación, información, para SW para análisis de actualización de cuenta de usuario cuando esta sea negocios. y clave para el acceso a la Intranet requerida Académica a los alumnos de la USMP. Monitorear las actividades de los SW realización de usuarios que acceden a la base de backups de base de datos. datos. 59 Área de Service Desk FIA-DATA
  • 60.
    Prever mecanismos quepermitan el control de la consistencia de los datos evitando que estos se vean perjudicados por cambios no autorizados. Proporcionar asistencia técnica a los usuarios sobre los temas que se investiguen en el área. 60 Área de Service Desk FIA-DATA
  • 61.
    Flujo grama delárea de Administración de Base de Datos Proceso: Administración de Base de Datos 3.4.5. MICROTEC - Laboratorio de Micro computación y Tecnología de uso general Los laboratorios de Microcomputación y Tecnologías de Uso General (Microtec), Garantizar la disponibilidad del hardware y software que se utilizan en el dictado de laboratorios de los cursos de teoría de la carreras de la Facultad de Ingeniería y Arquitectura para las cinco escuelas profesionales: Ingeniería de Computación y 61 Área de Service Desk FIA-DATA
  • 62.
    Sistemas, Ingeniería Electrónica,Ingeniería Industrial, Ingeniería Civil, Ingeniería de Industrias Alimentarias y Arquitectura. Adicionalmente estos laboratorios son utilizados para desarrollar el contenido educativo de los cursos de la Oficina de Posgrado y la Oficina de Proyección y Extensión Universitaria. Por esta razón contamos con equipos y software de última generación, dichos laboratorios son atendidos por un personal de apoyo entre los que se encuentran destacados alumnos de las diferentes carreras, los cuales permanentemente son capacitados y actualizados en el mantenimiento correcto de las computadoras y tecnologías emergentes para que de esta manera se pueda brindar el mejor servicio tanto al alumnado como a los docentes de las diferentes especialidades. Objetivo general Garantizar la disponibilidad del hardware y software que se utilizan en el dictado de laboratorios de los cursos de teoría de la carreras de la Facultad de Ingeniería y Arquitectura para las cinco escuelas profesionales: Ingeniería de Computación y Sistemas, Ingeniería Electrónica, Ingeniería Industrial, Ingeniería Civil, Ingeniería de Industrias Alimentarias y Arquitectura. Objetivos específicos  Brindar servicio de calidad a los usuarios.  Desarrollar Aplicaciones necesarias para el área.  Capacitación Interna y Externa tanto en Hardware como en Software.  Dar soporte a los cursos de extensión.  Capacitar a los nuevos practicantes.  Proponer iniciativas personales para mejorar los servicios.  Garantizar disponibilidad de las computadoras.  Dar un correcto mantenimiento a los programas de las computadoras.  Brindar horas libres para los alumnos. Evitar cerrar un laboratorio. 62 Área de Service Desk FIA-DATA
  • 63.
    Desarrollar servicios de Help Desk básico.  Construir una cultura digital.  Difundir técnicas para la transmisión de conocimientos.  Fomentar el trabajo en equipo.  Lograr el desarrollo profesional del equipo del trabajo.  Realizar informes de calidad, elaborar procedimientos de servicios.  Cultivar el talento del equipo del trabajo. Servicios  EN LOS LABORATORIOS o Instalar software para cada curso. o Preparación de computadoras. o Realizar mantenimiento de computadoras. o Velar por el correcto funcionamiento de los programas durante las clases. o Velar por los equipos (HW y proyector)  ASOCIADOS A COMPUTADORAS (Previa solicitud del Área de Soporte Técnico) o Asignar computadoras. o Prestar computadoras. o Cambiar equipos previa orden de la Jefatura de Fia Data.  EN EL LABORATORIO 1C o Clonar discos a las autoridades y empleados administrativos. o Clonar discos (previa autorización del profesor del curso). o Separar laboratorios (para recuperación de clases, capacitaciones, talleres, etc.) 63 Área de Service Desk FIA-DATA
  • 64.
    MATRICULA DE INGRESANTES, REGULAR Y EXTEMPORANEA o Preparar computadoras. o Matricular a alumnos. o Apoyar en entrega de materiales.  CONVENCION ANUAL DE INGENIERI o Preparar los laboratorios para los talleres de sistemas. Roles, funciones, objetivos, recursos Roles Funciones Objetivos Recursos Evaluación de las tareas realizadas por los practicantes Jefe de Área Designación de tareas a los practicantes Enseñanza de nuevos software para el Computadoras mantenimiento correctos de computadoras Brindar servicio Software Realizar seminarios de instalación de software calidad a los usuarios hardware Instalación de software Practicantes Actualización de software Preparación de laboratorios 64 Área de Service Desk FIA-DATA
  • 65.
    Flujos gramas deMICROTEC Proceso: mantenimiento de HW y SW para administración y laboratorios de FIA DATA 65 Área de Service Desk FIA-DATA
  • 66.
    Proceso: matricula deingresantes, regular y extemporánea 66 Área de Service Desk FIA-DATA
  • 67.
    CAPITULO IV: ANALISISDE LA SITACION ACTUAL DEL AREA SERVICE DESK DE FIA DATA 4.1. MESA DE SERVICIOS DE T.I 4.1.1. Objetivo General  Brindar soporte de primer nivel a los usuarios en los sistemas de información, equipos tecnológicos y herramientas ofimáticas, de acuerdo a los procedimientos establecidos 4.1.2. Objetivos especifico  Evaluar y proponer estándares en hardware y software de escritorio, con el fin de proveer un servicio óptimo y eficiente, de acuerdo a las necesidades de los usuarios.  Evaluar, planificar y ejecutar los cambios de hardware y software base alineados con los estándares establecidos por la Facultad para el empleo en las estaciones de trabajo de los usuarios. 4.1.3. Finalidad  Planificar y ejecutar el mantenimiento preventivo de software en las estaciones de trabajo, como por ejemplo: eliminación de archivos temporales, actualizaciones de aplicaciones, escaneo contra virus y otros. 67 Área de Service Desk FIA-DATA
  • 68.
    Planificar y ejecutar la instalación de software alineado a las políticas de seguridad: paquetes de servicio (Service Pack), parches de seguridad y antivirus.  Planificar y ejecutar las instalaciones de software licenciado y autorizado oficialmente por la Facultad en las estaciones de trabajo de escritorio que sean solicitadas. 68 Área de Service Desk FIA-DATA
  • 69.
    4.1.4. Mesa deServicios en la organización 69 Área de Service Desk FIA-DATA
  • 70.
    4.1.5. Funciones dela Mesa JEFE DE SERVICE DESK (Gary Galindo) FUNCIONES ESPECÍFICAS:  Participar en la elaboración y formulación del Plan Informático de la Facultad y la USMP.  Planificar el mantenimiento correctivo de software en las estaciones de trabajo: reinstalaciones, eliminación y cambio de versión de programas.  Planificar y ejecutar la restauración de datos a partir de copias de respaldo que STI haya realizado de las estaciones de trabajo.  Planificar la preparación de estaciones de trabajo para inicio de ciclo: computadoras en podio de aulas antes de inicio de ciclo académico.  Planificar y ejecutar la preparación de estaciones de trabajo en reemplazo de equipos por renovación de modelos.  Promover la especialización de su personal en diferentes tecnologías y metodologías.  Renovar periódicamente el personal técnico y de apoyo, previa capacitación a los postulantes.  Gestionar los incidentes relacionados con las TIC desde su recepción, registro, priorización, atención y cierre; reportados por los usuarios (alumnos, docentes y personal administrativo).  Monitorear y localizar el status de todas las llamadas de servicio.  Informar a los usuarios del status y progreso de sus solicitudes.  Contribuir a la identificación de problemas y su escalada a soporte de segundo o tercer nivel para la solución.  Verificar diariamente el acceso a los sistemas de información designadas.  Gestión de informes relacionados a las funciones de la unidad. 70 Área de Service Desk FIA-DATA
  • 71.
    Proporcionar información de gestión y recomendaciones para la mejora del servicio, basadas en la experiencia de la atención de incidentes y/o requerimientos. Estas propuestas serán remitidas a la jefatura de FIA DATA.  Realizar otras funciones que le asigne el Jefe de FIA DATA, en el ámbito de su competencia ANALISTA DE SERVICE DESK FUNCIONES ESPECÍFICAS:  Recibir las llamadas realizadas por usuarios de tecnología informática que: - interrumpan la normal operatoria de trabajo - requieran soporte sobre el hardware y/o software instalado - requieran nuevos productos de hardware y/o software - generen consultas y/o asesoramiento en el funcionamiento y/o utilización de los recursos informáticos disponibles  Registrar los incidentes y requerimientos en el sistema de administración del área.  Identificar los problemas y asignarles prioridad, de acuerdo con criterios definidos.  Resolver telefónicamente aquellas incidencias que no requieran más de cinco minutos para su resolución.  Ejecutar la preparación de estaciones de trabajo para inicio de ciclo: computadoras en podio de aulas antes de inicio de ciclo académico.  Ejecutar el mantenimiento correctivo de software en las estaciones de trabajo: reinstalaciones, eliminación y cambio de versión de programas.  Preparación de las PC’s de uso exclusivo del personal de la FIA. 71 Área de Service Desk FIA-DATA
  • 72.
    Asignar las incidencias a los grupos de resolución.  Realizar el seguimiento de la incidencia hasta su resolución para poder informar al usuario el estado de la misma.  Confirmar la satisfacción del usuario con respecto a la solución brindada.  Realizar estadísticas de las incidencias: por grupos de resolución, tiempos de resolución, usuarios, etc. Las mismas tienen como objetivo poder realizar un análisis de la actividad del área de informática que tendrá, como corolario, el mejoramiento del servicio y la operatoria de los usuarios.  Ejecutar planes de contingencia en aquellos casos en los que el responsable del servicio lo indique.  Contribuir al control de los inventarios de software y hardware de FIA-DATA.  Contribuir al control de la base de datos de los usuarios.  Colaborar en la administración de las licencias de software, detectando y reportando el uso ilegal del mismo al responsable del servicio.  Elevar reportes periódicos de la actividad realizada al responsable del servicio.  Contribuir al desarrollo de los manuales de normas y procedimientos.  Realizar otras funciones que le asigne el Jefe del área, en el ámbito de su competencia. 72 Área de Service Desk FIA-DATA
  • 73.
    4.1.6. Servicios  Servicios de hardware  Servicios de software  Servicio web  Servicio de red  Otros servicios 73 Área de Service Desk FIA-DATA
  • 74.
    4.1.7. Flujo gramageneral de Service Desk FIA DATA 74 Área de Service Desk FIA-DATA
  • 75.
    4.1.8. Situación Actual Actualmente el sistema de gestión de incidencias registra las áreas que generaron incidencias por persona que atendió la incidencia la cual es capturada a través de su sesión al momento de loguearse en el sistema . Las incidencias pueden venir por 4 medios  Chat  Correo  Llamada  Presencial El sistema posee una guía de soluciones que ha sido generada como histórico de soluciones exitosas en caso no usar esta guía el procedimiento realizado será guardado como solución exitosa en el histórico. El sistema guarda datos de incidencia posteriormente esta información es migrada a Excel para hacer reporte mensuales. Los reportes que se generan en Excel son los siguientes:  Gestión de Servicios - Tipo de Atención  Gestión de Servicios - Áreas FIA  Gestión de Servicios - Plataforma  Gestión de Servicios -Tipo de atención por plataforma  Gestión de Servicios - Atenciones resueltas por área  Gestión de Servicios - FIA/ Categoría  Gestión de Servicios - Coordinación académica por usuario  Gestión de Servicios - Alumnos FIA 75 Área de Service Desk FIA-DATA
  • 76.
    Los requerimientos deseadospor el jefe de área Gary Galindo fueron los siguientes  Registro de incidencias a través del uso de tickets  Usar el indicador de tiempo de respuesta en los reportes  Poner generar reportes desde el mismo sistema y poder exportar en diferentes formatos (Excel, Word y pdf) 4.1.8.1. Información de las áreas a los que se brinda Service Desk Tanbla de equivalencia EQUIVALENCIA PROCEDIMIENTOS P1 PROCEDIMIENTO DE CONECCION INALAMBRICA P2 PROCEDIMIENTO PARA QUE LOS PERFILES DE USUARIOS SE ALMACENEN EN D EN WIN 7 P3 PROCEDIMIENTO PARA INSTALAR CENTOS 6.2 PARA LAMP Y FTP P4 PROCEDIMIENTO PARA EXPORTAR LA LIBRETA DE DIRECCIONES Y CONTACTOS DEL THUNDERBIRD AL OUTLOOK 2010 P5 MANUAL PARA REALIZAR ASISTENCIA EN LINEA - CHAT USMP P6 PROCEDIMIENTO PARA CONFIGURACION DE OUTLOOK P7 PROCEDIMIENTO PARA ADSCRIBIR UNA PC A DOMINIO P8 PROCEDIMIENTO PARA CONFIGURAR REPORTES EN SICAT P9 PROCEDIMIENTO PARA INSTALACION DE ANTIVIRUS KASPERSKY 76 Área de Service Desk FIA-DATA
  • 77.
    P10 PROCEDIMIENTO PARA DESINSTALAR EL EXPLORER 9 DE WINDOWS 7 P11 PROCEDIMIENTO PARA CONECTAR AMPLIFICADOR P12 PROCEDIMIENTO INSTALACION DE UBUNTU Y SAMBA P13 PROCEDIMIENTO DE DETECCION DE ERRORES DE HARDWARE P14 PROCEDIMIENTO DE INSTALACION DE UNA IMPRESORA P15 PRODEDIMIENTO DE DETECCION DE ERRORES DE UNA IMPRESORA P16 PROCEDIMIENTO DE DETECCION DE ERRORES DE RED FISICA P17 PROCEDIMIENTO PARA MEJORAR EL SERVICIO WEB Servicios atendidos Cuadro de servicios atendidos Servicios Números Atendidos Servicios de hardware 61 Servicios de software 39 Servicio web 119 Servicio de red 32 Otros servicios 22 77 Área de Service Desk FIA-DATA
  • 78.
    4.1.8.2. Definición de problemas de Service Desk 78 Área de Service Desk FIA-DATA
  • 79.
    4.1.8.3. Matriz de incidencias que atiende la mesa de ayuda 79 Área de Service Desk FIA-DATA
  • 80.
    4.1.8.4. Reportes de incidencia Atención de incidencias realizadas el día miércoles 31 de octubre Hora Hora Tiempo de Cambio de Área Tipo Encargado Descripción Observaciones inicial final atención nivel Administra Hardwar Arturo 10:15 10:20 5 problema con la lectora Ninguna No ción e Núñez a.m. a.m. Enrique 03:00 03:16 problema con el arranque reinstalación de la Software 16 No huertas p.m. a.m. del software aplicación Javier 03:40 04:05 problema con conexión de Red 25 Ninguna No Falcón p.m. p.m. red Hardwar Diana 04:55 05:16 21 problema con la impresora Ninguna No e Sevillano p.m. p.m. Hardwar Gary 05:37 05:46 9 problema con el monitor Ninguna No e Galindo p.m. a.m. Hardwar Gary 08:15 08:32 Grafimedia 17 problema con Ninguna No e Galindo a.m. a.m. Omar 11:48 12:01 problema con el arranque cambio en la Software 23 No Pereda a.m. p.m. del software configuración Javier 02:23 02:38 problema con conexión de Red 15 Ninguna No Falcón p.m. p.m. red Servicio Diana 02:48 02:57 9 problemas con aula virtual Ninguna No Web Sevillano p.m. a.m. Hardwar Enrique 05:40 05:51 11 problema con el scanner Ninguna No e huertas p.m. p.m. Base de Hardwar Diana 08:45 09:09 24 problema con PC Ninguna No datos e Sevillano a.m. a.m. Hardwar Javier 09:23 09:37 14 problema con la lectora Ninguna No e Falcon a.m. a.m. Diana 10:45 11:05 problema con conexión de Red 20 Ninguna No Sevillano a.m. a.m. red Servicio Gary 02:45 03:07 problema con archivos 22 Ninguna No Web Galindo p.m. p.m. FTP Otros Omar 05:33 05:50 problema con cables de 27 Ninguna No servicios Pereda p.m. p.m. conexión Hardwar Omar 08:25 08:43 Desarrollo 18 problema con el teclado Ninguna No e Pereda a.m. a.m. Diana 09:13 09:24 problema con el arranque cambio en la Software 11 No Sevillano a.m. a.m. del software configuración Arturo 10:01 10:15 problema con conexión de Red 14 Ninguna No Núñez a.m. a.m. red Servicio Gary 10:17 10:24 7 problema con archivos Ninguna No 80 Área de Service Desk FIA-DATA
  • 81.
    Web Galindo a.m. a.m. FTP Hardwar Arturo 04:30 04:46 16 problemas con PC Ninguna No e nunez p.m. p.m. Servicios Hardwar Diana 09:10 09:23 13 problema con la impresora Ninguna No de TI e Sevillano a.m. a.m. Enrique 09:56 10:11 problema con el arranque reinstalación de la Software 17 No huertas a.m. a.m. del software aplicación Omar 10:30 10:45 problema con conexión de Red 15 Ninguna No Pereda a.m. a.m. red Servicio Gary 03:45 04:03 problema con archivos 18 Ninguna No Web Galindo p.m. p.m. FTP Hardwar Diana 05:23 05:46 23 problema con la lectora Ninguna No e Sevillano p.m. p.m.  REPORTE DE INCIDENCIAS DE LAS AREAS 81 Área de Service Desk FIA-DATA
  • 82.
    4.1.8.5. Formato para el registro de incidencias Formatos para la formulación de incidencia Fecha Tipo Sugerencia Quejas Reclamaciones Felicitaciones Ámbito : Comentario individual Comentario colectivo Para que área Titulo Descripción Respuesta No deseo respuesta Por e- mail Por teléfono Por fax Por correo ordinario 4.1.8.6. Análisis Comparativo con ITIL 82 Área de Service Desk FIA-DATA
  • 83.
    Análisis Comparativo ITIL Cuenta con la Elementos Implementación ITIL Observación SI NO Estructura Organizacional Falta de X ITIL madurez en la organización No cuentan con Formatos x suficientes detalles Acuerdos de nivel de servicio No está x (SLA) definido Acuerdos de nivel de X No está definido operación (OLA) SLR x No está definido La organización tiene x establecido el ciclo de vida del servicio. No hay una Gestión de Incidentes x excelente administración de incidentes No está Gestión de Problemas x Definido Gestión de Cambios x No está definido 83 Área de Service Desk FIA-DATA
  • 84.
    4.2. GESTION DE OPERACIÓN ITIL SERVICES DESK FIA DATA 4.2.1. Gestión de Incidencias 4.2.1.1. Objetivos  Detectar cualquier alteración en los servicios TI.  Registrar y clasificar estas alteraciones.  Asignar el personal encargado de restaurar el servicio según se define en el SLAcorrespondiente. 4.2.1.2. Funciones La Gestión de Incidencias tiene como objetivo resolver, de la manera más rápida y eficaz posible, cualquier incidente que cause una interrupción en el servicio. 4.2.1.3. Ciclo de Vida Incidentes: Estados – Transiciones Desde que se crea un incidente hasta que finaliza puede pasar a través de los siguientes estados:  Inicio: Estado de un incidente al momento en que es creado.  Backend: Indica que el incidente se encuentra en el portal de servicio esperando a ser derivado.  Derivado: Hace referencia al incidente que fue asignado a un usuario para su resolución pero aún no se encuentra en proceso de resolución.  En ejecucion: Muestra que el incidente está siendo resuelto.  Suspendido: El incidente posee un periodo de suspensión, transcurrido este se reactivará. 84 Área de Service Desk FIA-DATA
  • 85.
    Resuelto: El incidente ya ha sido resuelto pero aun no fue verificado para ser cerrado.  Cancelado: El incidente no será resuelto.  Cerrado: El incidente ha sido resuelto y verificado. 4.2.1.4. Procesos  Registro  Clasificacion  Analisis  Resolucion  Cierre del incidente 4.2.1.5. SubProcesos  Gestion de Problemas  Gestion de Cambios  Gestion de Disponibilidad  Gestion de Capacidad  Gestion Niveles de Servicio 4.2.1.6. Tareas  Ofrecer ayuda a la Gestion de Incidencias informando sobre errores conocidos y posibles soluciones temporales (T1)  La resolucion de un incidente puede generar un RFC que se envia a la gestion de cambios(T2)  Utilizar la informacion registrada sobre la duracion , el impacto y el desarrollo temporar de los incidentes para hacer informes.(T3)  Se ocupa de incidentes causados por una insuficiente infraestructura de TI (T4) 85 Área de Service Desk FIA-DATA
  • 86.
    Debe tener acceso a los SLA acordados eo en l cliente para poder terminar el curso de los aciones a adoptar. (T5) 4.2.1.7. Actividades  Registro de incidencias  Categorizacion del incidente  Prioridad del Incidente Areas de la Fia  Macromedia (A1)  Micro tec (A6) 86 Área de Service Desk FIA-DATA
  • 87.
    Métricas 4.2.1.8. Comparación  Antes 87 Área de Service Desk FIA-DATA
  • 88.
    Despues 88 Área de Service Desk FIA-DATA
  • 89.
    4.2.1.9. Módulo de Incidencias 4.2.2. Gestión de Problemas 4.2.2.1. Objetivos  El objetivo de la gestión de problemas es minimizar el efecto adverso que tienen sobre el desarrollo normal de los procesos y actividades diarias en la Universidad y problemas causados por errores en la infraestructura y prevenir proactivamente la ocurrencia de incidentes, problemas y errores.  Identificar, registrar y clasificar los problemas  Analizar y determinar las causas de Incidentes recurrentes y proponer soluciones  Proporcionar soluciones temporales (workarounds) y parches 89 Área de Service Desk FIA-DATA
  • 90.
    Proponer RFCs para llevar a cabo la implementación de las soluciones a los problemas  Realizar seguimientos de los orígenes y soluciones a los problemas  Estudiar tendencias para prevenir Incidentes potenciales  Recolección de información sobre los problemas Además, la gestión de problemas toma una aproximación proactiva para detectar debilidades a priori y tomar medidas preventivas. 4.2.2.2. Funciones A continuación se hace una enumeración de las acciones que se deben de realizar a la hora de gestionar un problema:  Control del problema.  Identificación y registro del problema.  Clasificación del problema.  Investigación y diagnóstico del problema.  Control del error.  Identificación y registro del error.  Evaluación del error.  Registro de la resolución del error y cierre.  Cierre del error.  Monitoreo del problema.  Prevención proactiva de problemas  Análisis de tendencias.  Acción de soporte con objetivos definidos.  Entrega de información a la organización.  Identificación de tendencias.  Completar revisión de problemas mayores. 90 Área de Service Desk FIA-DATA
  • 91.
    Descripción de Gestiónde problemas a) Objetivos:  El objetivo de la gestión de problemas es minimizar el efecto adverso que tienen sobre el desarrollo normal de los procesos y actividades diarias en la Universidad y problemas causados por errores en la infraestructura y prevenir proactivamente la ocurrencia de incidentes, problemas y errores.  Identificar, registrar y clasificar los problemas  Analizar y determinar las causas de Incidentes recurrentes y proponer soluciones  Proporcionar soluciones temporales (workarounds) y parches  Proponer RFCs para llevar a cabo la implementación de las soluciones a los problemas  Realizar seguimientos de los orígenes y soluciones a los problemas  Estudiar tendencias para prevenir Incidentes potenciales  Recolección de información sobre los problemas Además, la gestión de problemas toma una aproximación proactiva para detectar debilidades a priori y tomar medidas preventivas. b) Funciones: A continuación se hace una enumeración de las acciones que se deben de realizar a la hora de gestionar un problema:  Control del problema.  Identificación y registro del problema.  Clasificación del problema.  Investigación y diagnóstico del problema.  Control del error. 91 Área de Service Desk FIA-DATA
  • 92.
    Identificación y registro del error.  Evaluación del error.  Registro de la resolución del error y cierre.  Cierre del error.  Monitoreo del problema.  Prevención proactiva de problemas  Análisis de tendencias.  Acción de soporte con objetivos definidos.  Entrega de información a la organización.  Identificación de tendencias.  Completar revisión de problemas mayores. 5 92 Área de Service Desk FIA-DATA
  • 93.
    4.2.2.3. Lista de control – Registro del problema Un Registro de Problema contiene normalmente la siguiente información: 1. Identificación única del Problema (ID, por lo general, el sistema la asigna automáticamente) 2. Fecha y hora de su detección 3. Propietario del Problema 4. Descripción de Síntomas 5. Usuarios / áreas del negocio afectados 6. Servicios afectados 7. Priorización, una función de los siguientes componentes: A. Urgencia (tiempo disponible hasta la resolución del Problema) por ej.  Hasta 5 días laborables  Hasta 2 semanas  Hasta 4 semanas  B. Grado de severidad (daño causado al negocio), por ej.  “Alto” (interrupción de procesos esenciales del negocio)  “Normal” (interrupción del trabajo de empleados individuales)  “Bajo” (estorbo al trabajo de empleados individuales; posible continuar el trabajo por medio de una solución alterna) C. Prioridad (por ejemplo en etapas 1, 2 y 3): El resultado de la combinación de urgencia y grado de severidad 8. Relaciones con los CI's 9. Categoría del producto, seleccionada usualmente de un árbol de categorías. 93 Área de Service Desk FIA-DATA
  • 94.
    10. Categoría delProblema, seleccionado usualmente de un árbol de categorías según el siguiente ejemplo:  Error de equipo  Error de aplicación. 11. Enlaces a Registros de Problemas relacionados (si existen otros problemas sin resolver, relacionados a éste) 12. Enlaces a Registros de Incidentes relacionados (si existen Incidentes sin resolver, cuya solución depende de la solución de este Problema) 13. Registro de actividades y estado actual del Problema 14. Datos de resolución y cierre  Fecha y hora de resolución  Fecha y hora de cierre  Categorías de cierre (si se requiere, categorías revisadas de productos y Problemas). 94 Área de Service Desk FIA-DATA
  • 95.
    4.2.2.4. Roles ITIL Propietario de Proceso Gestor de Problemas  El Gestor de Problemas es responsable de gestionar el ciclo de vida de todos los Problemas. Sus objetivos principales son la prevención de Incidentes, y la minimización del impacto de aquellos que no se pueden evitar. Con esta finalidad, tiene información sobre Errores Conocidos y Soluciones Provisionales. Gestor de Incidentes El Gestor de Incidentes es responsable de la implementación efectiva del proceso de Gestión de Incidentes y prepara los informes correspondientes. Gestor de Instalaciones de TI El Gestor de Instalaciones de TI se ocupa de gestionar el entorno físico donde se encuentra ubicada la infraestructura de TI. Operador de TI Se trata del personal que a diario lleva a cabo las actividades operativas. Soporte de Primera Línea La responsabilidad del Soporte de Primera Línea es registrar y clasificar los Incidentes reportados y llevar a cabo esfuerzos inmediatos para restaurar lo antes posible un servicio de TI que ha fallado. Soporte de Segunda Línea 95 Área de Service Desk FIA-DATA
  • 96.
    El Soporte deSegunda Línea se hace cargo de los Incidentes que no pueden ser resueltos con los recursos del Soporte de Primera Línea. 4.2.2.5. Matriz R.A.S.C.I. 4.2.2.6. Métricas 96 Área de Service Desk FIA-DATA
  • 97.
    4.2.2.7. Factores Críticos de Éxito (CSF)  Capacidad de relacionar Incidentes a Problemas  Relación directa entre el 1º y 2º nivel con el 3º nivel de soporte  Asegurarse de que el impacto en el negocio es bien conocido por todo el personal implicado en la resolución del problema.  Herramientas de soporte integradas para controlar y gestionar el proceso (herramientas Help Desk, herramientas Service Desk) 4.2.2.8. Método de trabajo actual 97 Área de Service Desk FIA-DATA
  • 98.
    4.2.2.9. Esquema de trabajo del Service Desk 4.2.2.10. Estadísticas de Gestión de servicio 98 Área de Service Desk FIA-DATA
  • 99.
    99 Área de Service Desk FIA-DATA
  • 100.
    100 Área de Service Desk FIA-DATA
  • 101.
    Formatos para controlar Problemas- Ticket- apertura-atención del Problema-Involucrados--- Servicios de Atención- flujogramas. Estadísticas de Problemas reportados. 101 Área de Service Desk FIA-DATA
  • 102.
    Servicios y Mejoras: Antes y vs el Después. Cuadros y Tablas. Problemas x procesos y que Área lo han reportado. Estadísticas 102 Área de Service Desk FIA-DATA
  • 103.
    CAPITULO V: DISEÑODE SERVICE DESK La Mesa de Ayuda, al cliente propone un punto de contacto vital entre clientes, usuarios, servicios de IT y terceras partes. Estratégicamente para los clientes la Mesa de Ayuda es la función más importante en una organización, es muchas veces la única ventana de nivel de servicio y profesionalismo ofrecida. A diferencia del resto de las disciplinas que son procesos, el Service Desk o Centro de Servicios es una función fundamental para la gestión de servicios. 5.1. ESTABLECIMIENTO DEL NUEVO PROCESO DEL SERVICE DESK La mesa de ayuda debe ser un punto de contacto único entre clientes, usuarios, servicios de IT y terceras partes. Estratégicamente la Mesa de Ayuda se debe convertir en la función más importante en FIA DATA. 5.1.1. Definición de Alternativas En este punto se define varias alternativas para que la Mesa de Ayuda sea el punto de contacto de toda la organización TI con los clientes. Se procede a nombrar las siguientes alternativas 5.1.1.1. Formas de Service Desk Service Desk Centralizado  Se reducen los costes.  Se optimizan los recursos.  Se simplifica la gestión. Service Desk Distribuido  Es generalmente más caro.  Se complica la gestión y monitorización del servicio. 103 Área de Service Desk FIA-DATA
  • 104.
     Se dificultael flujo de datos y conocimiento entre los diferentes Service Desks. Service Desk Virtual  El "conocimiento" está centralizado.  Se evitan duplicidades innecesarias con el consiguiente ahorro de costos.  Se puede ofrecer un "servicio local" sin incurrir en costos adicionales  La calidad del servicio es homogénea y consistente. 5.1.1.2. Procesos  Estrategia del Servicio  Diseño del Servicio  Transición del Servicio  Operación del Servicio  Mejora Continua del Servicio 5.2. SELECCIÓN DE ALTERNATIVAS 5.2.1. Service Desk Centralizado De acuerdo a las alternativas mostradas se procede a escoger Service Desk Centralizado por las siguientes razones: - Reduce los costos para la organización, utiliza una sola estructura central. - Usuarios se encuentran distribuidos alrededor de FIA DATA - La asignación de presupuesto es difícil conseguir, por lo cual utilizará el Service Desk Centralizado. - Se simplifica la gestión de Servicios. 104 Área de Service Desk FIA-DATA
  • 105.
    105 Área de Service Desk FIA-DATA
  • 106.
    5.2.2. Rediseño denuevos formatos  106 Área de Service Desk FIA-DATA
  • 107.
    Formato de registrosde incidencias Fecha Hora inicio : Hora fin : Tipo de incidencia Sugerencia Quejas Reclamaciones Felicitaciones Ámbito : Comentario individual Comentario colectivo Para que área Titulo Descripción Causa de la incidencia Efecto de la incidencia Respuesta No deseo respuesta Por e- mail Por teléfono Por fax Por correo ordinario 107 Área de Service Desk FIA-DATA
  • 108.
    Formatos de informede sugerencias, quejas y reclamaciones Descripción de la Fecha de incidencia Hora inicio Hora fin incidencia Recibido por : Marcar (x) Correo Persona Teléfono Fax Otros Análisis de la sugerencia/ queja / reclamo Causas Indicar si se emprende acciones de mejora Solución Indicar si se emprenden acciones de mejora 108 Área de Service Desk FIA-DATA
  • 109.
    Comunicar el reclamo Marcar (x) No desea respuesta Por teléfono Por correo ordinario Por email Por fax Responsable del servicio / departamento Formato de monitoreo y Rendimiento Código del indicador Numerador Denominador Resultado 109 Área de Service Desk FIA-DATA
  • 110.
    5.3. REDISEÑO DEREPORTES Reportes Área de Mesa de ayuda Criterio: Atención de incidentes realizadas el día jueves 01 de noviembre Tiempo de Hora Hora atención Área Tipo Encargado inicial final (minutos) Descripción Observaciones Cambio de nivel Administraci Arturo 10:15 10:20 ón Hardware Núñez a.m. a.m. 5 problema con la lectora Ninguna No Enrique 03:00 03:16 problema con el arranque reinstalación de la Software huertas p.m. a.m. 16 del software aplicación No Javier 03:40 04:05 problema con conexión Red Falcón p.m. p.m. 25 de red Ninguna Si Diana 04:55 05:16 Hardware Sevillano p.m. p.m. 21 problema con la impresora Ninguna No Gary 05:37 05:46 Hardware Galindo p.m. a.m. 9 problema con el monitor Ninguna Si Gary 08:15 08:32 Grafimedia Hardware Galindo a.m. a.m. 17 problema con Ninguna No Omar 11:48 12:01 problema con el arranque cambio en la Software Pereda a.m. p.m. 23 del software configuración No Javier 02:23 02:38 problema con conexión Red Falcón p.m. p.m. 15 de red Ninguna No Diana 02:48 02:57 problemas con aula Servicio Web Sevillano p.m. a.m. 9 virtual Ninguna No Enrique 05:40 05:51 Hardware huertas p.m. p.m. 11 problema con el scanner Ninguna No Base de Diana 08:45 09:09 datos Hardware Sevillano a.m. a.m. 24 problema con PC Ninguna No Javier 09:23 09:37 Hardware Falcón a.m. a.m. 14 problema con la lectora Ninguna No Diana 10:45 11:05 problema con conexión Red Sevillano a.m. a.m. 20 de red Ninguna Si Gary 02:45 03:07 problema con archivos Servicio Web Galindo p.m. p.m. 22 FTP Ninguna No Omar 05:33 05:50 problema con cables de Otros servicios Pereda p.m. p.m. 27 conexión Ninguna No Omar 08:25 08:43 Desarrollo Hardware Pereda a.m. a.m. 18 problema con el teclado Ninguna No Diana 09:13 09:24 problema con el arranque cambio en la Software Sevillano a.m. a.m. 11 del software configuración No Arturo 10:01 10:15 problema con conexión Red Núñez a.m. a.m. 14 de red Ninguna No Gary 10:17 10:24 problema con archivos Servicio Web Galindo a.m. a.m. 7 FTP Ninguna Si Arturo 04:30 04:46 Hardware Núñez p.m. p.m. 16 problemas con PC Ninguna No Servicios de Diana 09:10 09:23 TI Hardware Sevillano a.m. a.m. 13 problema con la impresora Ninguna No Enrique 09:56 10:11 problema con el arranque reinstalación de la Software huertas a.m. a.m. 17 del software aplicación No Omar 10:30 10:45 problema con conexión Red Pereda a.m. a.m. 15 de red Ninguna No Gary 03:45 04:03 problema con archivos Servicio Web Galindo p.m. p.m. 18 FTP Ninguna No Diana 05:23 05:46 Hardware Sevillano p.m. p.m. 23 problema con la lectora Ninguna No Promedio de Área 16.4 Total de Cambios de Nivel 4 110 Área de Service Desk FIA-DATA
  • 111.
    Criterio: tiempo promediode atención por persona durante las semana del 22 de octubre al sábado 27 comparación con semana pasada y proyección de semana que viene. Semana Pasada Semana actual Semana de proyección (Simulación) Tiempo de atención número de Tiempo de atención número de Tiempo de atención número de Encargado (minutos) atenciones (minutos) atenciones (minutos) atenciones Gary Galindo 22 17 18 29 20 25.5 Arturo Núñez 17 23 24 21 20.5 19 Enrique huertas 18 34 21 26 19.5 22 Javier Falcón 20 39 16 33 18 26.5 Diana Sevillano 19 26 24 31 21.5 25 Omar Pereda 21 28 21 23 21 22 Promedio del Área 19.50 27.83 20.67 27.17 20.08 23.33 Área de Grafimedia Criterio: Reporte de actividad de personal Susan Cuadros dentro del área de Grafimedia para la semana de 22 al 26 de octubre. Tiempo en Hora de Hora actividad Encargado Proceso Actividad inicio final Fecha (horas) Descripción Observaciones elaboración de volantes de Desarrollo de cronograma de Susan publicidad de diseño de 08:00 12:00 exámenes Cuadros volantes volante a.m. p.m. 22/10/2012 4 finales ninguna elaboración de Desarrollo de banner para Susan banner diseño de 02:00 06:00 inicio de intranet Cuadros publicitario banner p.m. p.m. 22/10/2012 4 académica ninguna Desarrollo de se Susan cronograma de impresión de 08:00 12:00 impresión de reabasteció Cuadros exámenes cronograma a.m. p.m. 23/10/2012 4 cronogramas de papel Desarrollo de empaquetado Susan cronograma de empaquetado de 02:00 06:00 de cronogramas Cuadros exámenes cronogramas p.m. p.m. 23/10/2012 4 para distribución ninguna elaboración de comunicado Susan Desarrollo de diseño de 08:00 06:00 sobre pagos de Cuadros comunicado comunicado a.m. p.m. 24/10/2012 8 pensiones ninguna elaboración de se Susan Desarrollo de diseño de 08:00 06:00 carteles para reabasteció Cuadros carteles carteles a.m. p.m. 25/10/2012 8 conferencias de tóner impresión de Susan Desarrollo de impresión de 08:00 06:00 carteles para Cuadros carteles carteles a.m. p.m. 26/10/2012 8 conferencia ninguna 111 Área de Service Desk FIA-DATA
  • 112.
    Área Microtec Criterio: Reportede actividad de personal Cynthia García dentro de área de Microtec para la semana de 22 al 26 de octubre. Tiempo en Hora de Hora actividad Encargado Proceso Actividad inicio final Fecha (horas) Descripción Observaciones Preparación de Instalación de Cynthia equipos para Instalación 08:00 04:00 software laboratorio Garcia clase de software a.m. p.m. 22/10/2012 6 1A ninguna Cynthia Conteo de 02:00 06:00 Garcia Inventario equipos p.m. p.m. 22/10/2012 4 Fia-Data ninguna colocación de colocación etiquetas a equipos Se Cynthia de etiquetas 08:00 12:00 en Pabellón de reabastecido Garcia Inventario a equipos a.m. p.m. 23/10/2012 4 electrónica de adhesivos Preparación de Instalación de Cynthia equipos para Instalación 08:00 12:00 software Laboratorio Garcia clase de software a.m. p.m. 24/10/2012 4 1B ninguna Preparación de Instalación de Cynthia equipos para Instalación 02:00 06:00 software Laboratorio Garcia clase de software p.m. p.m. 25/10/2012 4 1C ninguna Cuidar programación Cynthia Programación Cuidar 12:00 06:00 de amanecida en Fi- Garcia de Amanecida laboratorio a.m. a.m. 26/10/2012 4 Data ninguna Área de Administración Base de datos Criterio: Reporte de actividad de personal Carlos Lazarte dentro de área de Administración de base de datos para la semana de 22 al 26 de octubre. Hora Tiempo en Encarga de Hora actividad do Proceso Actividad inicio final Fecha (horas) Descripción Observaciones Monitorear las actividades de los se cerró sesión Carlos usuarios que acceden detección de 02:00 06:00 Detección de 1 usuario Lazarte a la base de datos anomalías p.m. p.m. 22/10/2012 6 intrusos intruso Elaboración de Carlos Elaboración de sentencias 02:00 06:00 Realización de Lazarte Reporte SQL p.m. p.m. 22/10/2012 4 scripts ninguna Mantenimiento de Revisión de revisión de Carlos base de datos de inconsistencias 08:00 04:00 integridad de se eliminaron Lazarte producción en tablas a.m. p.m. 23/10/2012 6 datos datos corruptos Elaboración de presentación de Carlos informe de Impresión de 11:00 12:00 informe de Lazarte anomalías Informe a.m. p.m. 24/10/2012 1 anomalías ninguna impresión de reportes para Carlos Elaboración de Impresión de 02:00 06:00 Área Lazarte Reporte reportes p.m. p.m. 25/10/2012 4 Administrativa ninguna Preparación de Mantenimiento de Base de datos Carlos base de datos de Revisión de 12:00 06:00 temporal para Lazarte pruebas anomalías a.m. a.m. 26/10/2012 4 pruebas ninguna 112 Área de Service Desk FIA-DATA
  • 113.
    Área de Serviciosde Tecnología de Información Criterio: Reporte de actividad de personal Jerry Espinoza dentro de área de Servicios de tecnología de información para la semana de 22 al 26 de octubre Hora Tiempo en Encarga de Hora actividad do Proceso Actividad inicio final Fecha (horas) Descripción Observaciones se cambió Jerry Monitoreo de Monitorear de 11:00 12:00 22/10 evaluación de estado configuración Espinoza equipos firewall a.m. p.m. /2012 1 de firewall de accesos Administración del evaluación de estado Jerry Administración servidor Active 02:00 06:00 22/10 de servidor Active Espinoza de equipos Directory de FIA p.m. p.m. /2012 4 Directory de FIA ninguna Se cambió Jerry Mantenimiento Mantenimiento de 12:00 06:00 23/10 revisión de configuración Espinoza de equipos servidores a.m. a.m. /2012 4 servidores de servidores Administrar los Jerry Administrar de servicios de internet 02:00 06:00 24/10 presentación de Espinoza servicios USMP: correo p.m. p.m. /2012 6 informe de anomalías ninguna Mantenimiento de la redes de Mantenimiento de la Jerry comunicación redes de 11:00 06:00 25/10 Revisión de las Espinoza LAN comunicación LAN p.m. p.m. /2012 5 redes ninguna implementación implementar la Aplicación de la Jerry de equipos de infraestructura de 08:00 06:00 26/10 infraestructura Espinoza equipos servidores a.m. p.m. /2012 8 seleccionada ninguna Área de Desarrollo de aplicaciones Criterio: Reporte de actividad de personal dentro de área de Desarrollo de aplicaciones para la semana de 22 al 26 de octubre Hora Tiempo en Encarg de Hora actividad ado Proceso Actividad inicio final Fecha (horas) Descripción Observaciones se cumplió con Kelly Codificación de 11:00 12:00 22/10 Codificación de módulo de cronograma Jaimes Programación métodos a.m. p.m. /2012 1 USMP virtual establecido Capacitación de personal de Área Administrativa en el nuevo Kelly Capacitación 02:00 06:00 22/10 módulo de control de Jaimes Capacitación de usuarios p.m. p.m. /2012 4 asistencias ninguna se aplicaron Kelly Mantenimiento Levantamiento 02:00 06:00 23/10 Implementación de cambios de mejoras Jaimes de aplicaciones de cambios p.m. p.m. /2012 4 aplicaciones exitosamente Preparación de Preparación de manual de Kelly manuales de 08:00 04:00 24/10 usuario para personal de Área Jaimes Documentación usuario a.m. p.m. /2012 6 Administrativa ninguna Investigación Kelly de 12:00 06:00 25/10 Impresión de reportes para Jaimes Investigación metodologías a.m. a.m. /2012 4 Área Administrativa ninguna Desarrollo de Kelly interfaces de 02:00 06:00 26/10 Elaboración de interfaces de Jaimes Programación usuario p.m. p.m. /2012 4 usuario de Usmp Virtual ninguna 113 Área de Service Desk FIA-DATA
  • 114.
    Atenciones resueltas adistintas áreas ATENCIONES RESUELTAS A DISTINTAS AREAS usuario cpalomino fecha 10/10/2012 Ingresar datos: Año Fec. Inicio Fec.Fin Resultado Cantidad Nro. Incidencia Área incidencia 1 falla impresoras Microtec 10 desarrollo de 2 falla computadoras aplicaciones 20 3 reparar proyectores base de datos 30 4 formatear pc gestión TI 20 5 detección de virus Microtec 10 6 falla en conexión a red base de datos 10 desarrollo de 7 falla escáner aplicaciones 20 8 configuración internet Microtec 30 9 No funciona programa base de datos 10 10 reparar laptops gestión TI 10 114 Área de Service Desk FIA-DATA
  • 115.
    Área Cant. incidencia / área Atenciones (%) Microtec 60 33% desarrollo de aplicaciones 40 22% base de datos 50 28% gestión TI 30 17% total 180 Propósito Quiero saber en tal año , y en el rango de fechas cuál ha sido el área donde he recibido mayor número de incidencias para posteriormente hacer reparaciones o cambiar hardware para que esta área funcione óptimamente. como también determinar a que área se le va asignar mayor personal de apoyo. Esta figura es una calendario Ajax para eligir la fecha de inicio y fin 115 Área de Service Desk FIA-DATA
  • 116.
    Tiempo promedio deatención por persona y número de atenciones realizadas durante las semana del 22 de octubre al sábado 27 Tiempo de número de Encargado atención atenciones Gary Galindo 22 17 Arturo Núñez 17 23 Enrique huertas 18 34 Javier Falcón 20 39 Diana Sevillano 19 26 Omar Pereda 21 28 5.4. MATRIZ AHORA VS DESPUES Ahora Después Tiempo por incidencia 16.4 min Tiempo por incidencia 5 min Baja Satisfacción se usuarios atendidos Alta satisfacción de usuarios atendidos Mala reputación del área de Help Desk Buena reputación del área de Help Desk No existe un metodología para Metodología ITIL V 3.0 implementado para implementación de Help Desk mesa de a Help Desk No existe un sistema de información para Sistema de información para Help Desk Help Desk eficiente Problemas no tratados Problemas tratados 116 Área de Service Desk FIA-DATA
  • 117.
    5.5. FLUJOGRAMA DEMEJORA 117 Área de Service Desk FIA-DATA
  • 118.
    CAPITULO VI 6.1. CONCLUSIONES Y BIBLIOGRAFIA 6.1.1. Conclusiones  Apreciamos que haciendo uso de la metodología ITIL V 3.0 podemos desarrollar software de calidad que nos ayuda a mejor los procesos de Help Desk  Al hacer uso de “buenas prácticas” podemos concentrarnos en aumentar el nivel de satisfacción del usuario mediante el servicio ofrecido, ya que estamos seguros de estar haciendo las cosas bien.  Al utilizar ITIL V 3.0, la Faculta de Ingeniería y Arquitectura. obtendrá como resultado un software de calidad alineado a los objetivos organizacionales, que permita mejorar la mesa de ayuda en la organización 118 Área de Service Desk FIA-DATA
  • 119.
    6.1.2. Bibliografía  http://wiki.es.it-processmaps.com/index.php/ITIL_Gestion_de_Problemas  http://bcnbinaryblog.com/itil-v3-operacion-del-servicio/  http://www.proactivanet.com/UserFiles/File/Presentacion%20ProactivaNET%2 0CMDB.pdf  http://es.scribd.com/doc/77087518/Proyecto-Titulacion-ITIL-Rev1-5  http://www.overti.es/procesos-itsm/gestion-problemas-itil-v3.aspx  http://www.suseso.cl/common/asp/pagAtachadorVisualizador.asp?argCrypted Data=GP1TkTXdhRJAS2Wp3v88hHSZHaZrbJuA&argModo=&argOrigen=BD&arg FlagYaGrabados=&argArchivoId=23301  http://www.arandatraining.com/wiki/index.php?title=Gesti%C3%B3n_de_prob lemas_en_Front_End  http://www.arandatraining.com/wiki/index.php?title=Gesti%C3%B3n_de_prob lemas_en_Front_End  http://wiki.es.it- processmaps.com/index.php/ITIL_Gestion_de_Problemas#Roles_ITIL  Matriz raci  http://www.arandasoft.com/webcast/ITILvsCOBIT.pdf  http://www.suseso.cl/common/asp/pagAtachadorVisualizador.asp?argCrypted Data=GP1TkTXdhRJAS2Wp3v88hHSZHaZrbJuA&argModo=&argOrigen=BD&arg FlagYaGrabados=&argArchivoId=23301  http://wiki.es.it-processmaps.com/index.php/ 119 Área de Service Desk FIA-DATA
  • 120.
    ANEXOS  Anexo A. Procesamientos Carpeta “procedimientos”  Anexo B. Estadísticas Carpeta “Estadísticas”  Anexo C. Diagrama de Gantt 120 Área de Service Desk FIA-DATA