Siglo XVIII
NEOCLASICISMO, SIGLO DE LAS LUCES, ENCICLOPEDISMO E ILUSTRACIÓN
En el siglo XVIII, llamado Siglo de las Luces, se
produce un importante movimiento intelectual y
renovador, que abarca la mayor parte de Europa y
llega hasta América: La Ilustración.
Tras las exageraciones y el "retorcimiento" del
Barroco y aún más del Rococó, se produce un
cansancio en el arte, por ese recargamiento que se
observan en todas las formas de expresión, tanto
plásticas como literarias y musicales.
El clasicismo marcará el nuevo orden estético y
moral en Francia en el siglo XVII, que se mantendrá
en el siglo XVIII, bajo el nombre de Neoclasicismo, y
que representará la búsqueda de la razón, el
equilibrio y la armonía.
Frente a unos siglos XVI y XVII, en los que el poder de
la Iglesia se verá representado en la Contrarreforma
y la Inquisición, el final del siglo XVII y el siglo XVIII en
su totalidad, pretenderá una separación de las
estructuras sociales y legislativas, de la religión
Católica.
Por ello, volveremos a ver en las artes las
representaciones de la mitología grecorromana,
pues serán el modelo de la belleza, del equilibrio y
de la razón.
Ahora les pregunto, etimológicamente ¿qué
significa Neoclasicismo?
Neo significa Nuevo y Clasicismo hace referencia al
retorno del gusto por las formas clásicas de la
antigüedad grecorromana.
Este reencuentro con el ideal de belleza clásico,
equilibrado, moderado, medido, va muy a tono con
el deseo de aplicar la razón a todo el quehacer
humano, aún más en el orden social, político y su
idea de la ciudadanía y la vida en las urbes.
La idea de John Locke sobre la separación del
poder legislativo del judicial, de la religión de la
moral, y de la Iglesia del Estado, fue aceptada en
Francia e impulsó la secularización de la sociedad, y
desde allí se propagó al resto de Europa.
Por lo que hemos estado comentando, ¿cuáles
podrían ser cinco de las características más
importantes que observan en este siglo XVIII?
A.- Fantasía e imaginación
B.- Retorno a los cánones artísticos grecorromanos
C.- No basan su obras en la emoción sino en la razón.
D.- Separación de los poderes civiles de la Iglesia.
E.- Solo es correcta A.
F.- Solo es incorrecta A.
No olvidemos que, además de caracterizarse por el
uso de la razón en el acto creador, predominará la
búsqueda del equilibrio, la medida, el ideal clásico
de la belleza y la moderación.
De manera que el arte, y, por ende la literatura, va a
ser razonado (racional); estudiado con minuciosidad
por lo que se realizarán borradores y arreglos
múltiples antes de permitir que cualquier obra sea
conocida por el público; bello, pues el ideal es
alcanzar la belleza que produce la perfección;
ecuánime y moderado, y esto hará que muchas
veces se tilde al arte de este siglo como frío.
¿Qué se entiende por Ilustración? ¿Cuál
sería un concepto de Ilustración?
La Ilustración va a ser la denominación del
movimiento neoclásico en España y otros países de
Europa.
Ilustrado se dice de quien es sabio o tiene muchos
conocimientos.
Al siglo XVIII se le llamó también Siglo de las Luces.
En este siglo se instala en el trono el rey Borbón,
Felipe V, después de su victoria en la guerra de
Sucesión.
El clasicismo había marcado el orden estético y moral en la Francia del siglo XVII, y se mantiene en
el siglo XVIII bajo el nombre de Neoclasicismo, que trataba la búsqueda de la razón, el equilibrio y
la armonía. En España e Inglaterra toma un rumbo más político y social que plástico.
Ahora quisiera que razonaran un poquito ustedes ¿cómo pudieron los artistas de este periodo,
anteponer la razón sobre sus gustos y sentimientos? ¿De qué manera pudieron lograr dominar su
emoción y supeditarla a la razón?
¿Cómo pueden hacer esto los artistas si el arte refleja el sentir de sus creadores?
A.- Sentían como deber educar a la sociedad y lo consideraban más importante que expresar
emociones
B.- El arte tuvo un carácter más utilitario que plástico.
C.- Los artistas del siglo XVIII basaron sus obras tanto plásticas como literarias en los modelos que
tenían de las culturas griega y romana. Por tanto no expresaron sus emociones, sino la belleza y la
armonía clásicas.
D.- Solo B y C son correctas.
E.- Todas las anteriores.
Dicho entonces que va a haber un
predominio de la razón sobre el sentimiento
¿qué va a ser más preponderante: el
dominio de la Iglesia o el del Estado?
¿Qué pasó en España? ¿Se dio un fenómeno idéntico al francés?
La Ilustración es el movimiento político, filosófico y cultural que se manifiesta en Europa,
tratando de sustituir la tradición y superstición, por la razón y la experiencia. El triunfo de
la Ilustración va unido a dos nombres claves: Montesquieu y Voltaire. Sus discípulos,
Diderot y D’Alambert, crearon la Enciclopedia, que agrupa todos los conocimientos de
la época desde los nuevos presupuestos ideológicos.
Mientras en Francia se producía este movimiento que significó el compendio de todos los
conocimientos existentes hasta ese momento, en España, aún estando integrada en este
movimiento, se encontraba atrasada ya que tenía una fuerte tradición cristiana, esto le dio
una característica diferente a la Ilustración española, porque hizo compatible la razón con
la religión.
En cuanto a la educación, mientras las universidades españolas impartían enseñanzas
escolásticas (razón-fe), en las europeas se enseñaba lo que se llamaban “ciencias útiles”,
que la integraban la física, la matemática y la química.
Si bien dijimos que el Neoclasicismo en Francia arrancó desde finales del siglo
XVII y ocupó todo el siglo XVIII, en España llegó de manera tardía por varias
razones. ¿Por qué razón?
A.- Un país tan "arropado" por la religión católica no veía con buenos ojos las "herejías" del
Enciclopedismo ni el regreso al arte pagano.
B.- España no demostraba una continuidad como potencia política y económica, más
bien era desplazada por nuevas potencias (Francia e Inglaterra).
C.- La nación se veía envuelta en luchas internas y externas. Recordemos que después
de la Revolución francesa, Napoleón se erigiría como un conquistador para formar un
nuevo imperio.
D.- A España le costó salir de los modelos del barroco y el rococó porque se identificaba
con esta estética.
E.- Todas son ciertas.
El movimiento Ilustrado en España, fue de corta duración, en comparación con el
movimiento francés, y sus escritores más destacados no son muchos, pero sí podemos
hallar al menos un representante interesante en cada uno de los géneros que
debemos estudiar.
En cuanto al género literario más importante y más desarrollado en este siglo XVIII,
en todos los países, será el Ensayo, ¿por qué?
A.- Es el más simple porque usa la prosa.
B.- Es el más libre porque permite expresar ideas.
C.- Va a permitir razonar, exponer una hipótesis y desarrollarla, además de permitirles
desarrollar la observación.
D.- Todas las anteriores.
De los autores más importantes de este periodo debemos destacar a Benito
Jerónimo Feijoo, fraile benedictino, es autor del "Teatro crítico universal", publicado
entre 1726 y 1740. Esta obra es de carácter enciclopédico.
Introdujo en España los métodos experimentales y su obra fue muy popular, y traducida al
francés, inglés, italiano, portugués y alemán. Es autor también de las "Cartas eruditas y
curiosas", publicadas entre 1742 y 1760. Fue admirador de Francis Bacon, del que tomó su
entusiasmo por los aspectos utilitaristas de la ciencia.
Profesor de la Universidad de Oviedo es considerado “el padre de los ensayistas”, ya que su
propósito era servir a la verdad valiéndose de la razón.
Ignacio Luzán estudió con los jesuitas lenguas clásicas. Fue Licenciado en Derecho en
1726. Fijó su residencia en Nápoles (Italia), en donde entró en contacto con Giovanni
Battista Vico, cuya particular filosofía de la historia influiría en su obra. Escribió
"Razonamiento sobre la poesía" (1728) y "El sueño del buen gusto" (1729). Volvió a España
en 1733, e ingresó en la Academia de Historia (1745).
En 1747 fue nombrado secretario de la embajada española en París, y en su estadía en
Francia redactó "Memorias literarias de París". De vuelta en España frecuentó los círculos
afrancesados y clasicistas e ingresó en la Real Academia Española (1751). Su obra más
relevante es su "Poética" (1737), tratado que define la poesía como «imitación de la
naturaleza», y en el que Luzán establece como modelo el teatro de Calderón frente al de
Lope de Vega.
Ambos autores tuvieron a su alcance el conocimiento existente
para este momento, pues ambos estudiaron en colegios y
universidades dirigidas por religiosos (jesuitas y benedictinos), y
ambos no solo tuvieron contacto con la cultura grecolatina por
medio de sus estudios, sino que, además tuvieron conocimientos
de filosofía y escribieron tratados sobre literatura y cultura en
general, como buenos representantes de la época que les tocó
vivir.
José Cadalso es otro autor representativo de la
ilustración española. Su obra más importante es
“Cartas Marruecas” en la que critica a España, tanto
por los errores políticos del pasado como por las
guerras sufridas a causa de la soberbia de la
nobleza y el poder del clero. Recomienda el amor a
la verdad, el trabajo y la virtud.
También debemos nombrar a Gaspar Melchor de
Jovellanos, quien en obras como “Informe sobre la
ley Agraria”, manifiesta las aspiraciones, inquietudes
y tendencias de la época. Jovellanos entendió la
política como medio para mejorar la sociedad. Su
“Diario” manifiesta estas ideas de avanzada.
Como ya dejamos establecido, uno de los fines
primordiales de la literatura neoclásica e ilustrada es
ser didáctica, enseñar, dejar un aprendizaje, ya sea
por vía moral (moraleja), o por vía del conocimiento
desarrollado en el texto.
Por ello se va a desarrollar la poesía narrativa,
especialmente la fábula, en la que también se van
a destacar algunos autores como Tomás de Iriarte.
Aunque la fábula se considera un género infantil, en
realidad por medio de la humanización, la
personificación y la metáfora, además de la sátira, en
mucho casos, se trataba de hacer un crítica a la
sociedad de la época y a ciertos personajes que
estaban muy en boga en este tiempo. Iriarte es conocido
por fábulas como "El burro flautista":
Otro autor destacado es Félix María de Samaniego.
Estas fábulas siguen el modelo de un antiguo fabulista griego: Esopo. Es innegable su fin
moralizante.
Por último, debemos destacar al más importante representante del teatro del
siglo XVIII, en España. Se trata de Leandro Fernández de Moratín. Por medio de
su comedia "El sí de las niñas" pretende dejar un mensaje moralizante acerca
de un hecho común en su tiempo: los matrimonios concertados por interés
económico.
Esta comedia gozó de gran popularidad en su momento porque dirigía una
dura crítica a la clase burguesa.

Siglo XVIII

  • 1.
    Siglo XVIII NEOCLASICISMO, SIGLODE LAS LUCES, ENCICLOPEDISMO E ILUSTRACIÓN
  • 2.
    En el sigloXVIII, llamado Siglo de las Luces, se produce un importante movimiento intelectual y renovador, que abarca la mayor parte de Europa y llega hasta América: La Ilustración. Tras las exageraciones y el "retorcimiento" del Barroco y aún más del Rococó, se produce un cansancio en el arte, por ese recargamiento que se observan en todas las formas de expresión, tanto plásticas como literarias y musicales. El clasicismo marcará el nuevo orden estético y moral en Francia en el siglo XVII, que se mantendrá en el siglo XVIII, bajo el nombre de Neoclasicismo, y que representará la búsqueda de la razón, el equilibrio y la armonía.
  • 3.
    Frente a unossiglos XVI y XVII, en los que el poder de la Iglesia se verá representado en la Contrarreforma y la Inquisición, el final del siglo XVII y el siglo XVIII en su totalidad, pretenderá una separación de las estructuras sociales y legislativas, de la religión Católica. Por ello, volveremos a ver en las artes las representaciones de la mitología grecorromana, pues serán el modelo de la belleza, del equilibrio y de la razón.
  • 4.
    Ahora les pregunto,etimológicamente ¿qué significa Neoclasicismo? Neo significa Nuevo y Clasicismo hace referencia al retorno del gusto por las formas clásicas de la antigüedad grecorromana. Este reencuentro con el ideal de belleza clásico, equilibrado, moderado, medido, va muy a tono con el deseo de aplicar la razón a todo el quehacer humano, aún más en el orden social, político y su idea de la ciudadanía y la vida en las urbes.
  • 5.
    La idea deJohn Locke sobre la separación del poder legislativo del judicial, de la religión de la moral, y de la Iglesia del Estado, fue aceptada en Francia e impulsó la secularización de la sociedad, y desde allí se propagó al resto de Europa. Por lo que hemos estado comentando, ¿cuáles podrían ser cinco de las características más importantes que observan en este siglo XVIII? A.- Fantasía e imaginación B.- Retorno a los cánones artísticos grecorromanos C.- No basan su obras en la emoción sino en la razón. D.- Separación de los poderes civiles de la Iglesia. E.- Solo es correcta A. F.- Solo es incorrecta A.
  • 6.
    No olvidemos que,además de caracterizarse por el uso de la razón en el acto creador, predominará la búsqueda del equilibrio, la medida, el ideal clásico de la belleza y la moderación. De manera que el arte, y, por ende la literatura, va a ser razonado (racional); estudiado con minuciosidad por lo que se realizarán borradores y arreglos múltiples antes de permitir que cualquier obra sea conocida por el público; bello, pues el ideal es alcanzar la belleza que produce la perfección; ecuánime y moderado, y esto hará que muchas veces se tilde al arte de este siglo como frío.
  • 11.
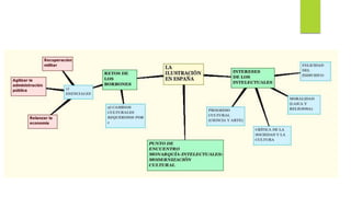
    ¿Qué se entiendepor Ilustración? ¿Cuál sería un concepto de Ilustración? La Ilustración va a ser la denominación del movimiento neoclásico en España y otros países de Europa. Ilustrado se dice de quien es sabio o tiene muchos conocimientos. Al siglo XVIII se le llamó también Siglo de las Luces. En este siglo se instala en el trono el rey Borbón, Felipe V, después de su victoria en la guerra de Sucesión.
  • 12.
    El clasicismo habíamarcado el orden estético y moral en la Francia del siglo XVII, y se mantiene en el siglo XVIII bajo el nombre de Neoclasicismo, que trataba la búsqueda de la razón, el equilibrio y la armonía. En España e Inglaterra toma un rumbo más político y social que plástico. Ahora quisiera que razonaran un poquito ustedes ¿cómo pudieron los artistas de este periodo, anteponer la razón sobre sus gustos y sentimientos? ¿De qué manera pudieron lograr dominar su emoción y supeditarla a la razón? ¿Cómo pueden hacer esto los artistas si el arte refleja el sentir de sus creadores? A.- Sentían como deber educar a la sociedad y lo consideraban más importante que expresar emociones B.- El arte tuvo un carácter más utilitario que plástico. C.- Los artistas del siglo XVIII basaron sus obras tanto plásticas como literarias en los modelos que tenían de las culturas griega y romana. Por tanto no expresaron sus emociones, sino la belleza y la armonía clásicas. D.- Solo B y C son correctas. E.- Todas las anteriores.
  • 13.
    Dicho entonces queva a haber un predominio de la razón sobre el sentimiento ¿qué va a ser más preponderante: el dominio de la Iglesia o el del Estado? ¿Qué pasó en España? ¿Se dio un fenómeno idéntico al francés?
  • 15.
    La Ilustración esel movimiento político, filosófico y cultural que se manifiesta en Europa, tratando de sustituir la tradición y superstición, por la razón y la experiencia. El triunfo de la Ilustración va unido a dos nombres claves: Montesquieu y Voltaire. Sus discípulos, Diderot y D’Alambert, crearon la Enciclopedia, que agrupa todos los conocimientos de la época desde los nuevos presupuestos ideológicos. Mientras en Francia se producía este movimiento que significó el compendio de todos los conocimientos existentes hasta ese momento, en España, aún estando integrada en este movimiento, se encontraba atrasada ya que tenía una fuerte tradición cristiana, esto le dio una característica diferente a la Ilustración española, porque hizo compatible la razón con la religión. En cuanto a la educación, mientras las universidades españolas impartían enseñanzas escolásticas (razón-fe), en las europeas se enseñaba lo que se llamaban “ciencias útiles”, que la integraban la física, la matemática y la química.
  • 16.
    Si bien dijimosque el Neoclasicismo en Francia arrancó desde finales del siglo XVII y ocupó todo el siglo XVIII, en España llegó de manera tardía por varias razones. ¿Por qué razón? A.- Un país tan "arropado" por la religión católica no veía con buenos ojos las "herejías" del Enciclopedismo ni el regreso al arte pagano. B.- España no demostraba una continuidad como potencia política y económica, más bien era desplazada por nuevas potencias (Francia e Inglaterra). C.- La nación se veía envuelta en luchas internas y externas. Recordemos que después de la Revolución francesa, Napoleón se erigiría como un conquistador para formar un nuevo imperio. D.- A España le costó salir de los modelos del barroco y el rococó porque se identificaba con esta estética. E.- Todas son ciertas.
  • 17.
    El movimiento Ilustradoen España, fue de corta duración, en comparación con el movimiento francés, y sus escritores más destacados no son muchos, pero sí podemos hallar al menos un representante interesante en cada uno de los géneros que debemos estudiar. En cuanto al género literario más importante y más desarrollado en este siglo XVIII, en todos los países, será el Ensayo, ¿por qué? A.- Es el más simple porque usa la prosa. B.- Es el más libre porque permite expresar ideas. C.- Va a permitir razonar, exponer una hipótesis y desarrollarla, además de permitirles desarrollar la observación. D.- Todas las anteriores.
  • 18.
    De los autoresmás importantes de este periodo debemos destacar a Benito Jerónimo Feijoo, fraile benedictino, es autor del "Teatro crítico universal", publicado entre 1726 y 1740. Esta obra es de carácter enciclopédico. Introdujo en España los métodos experimentales y su obra fue muy popular, y traducida al francés, inglés, italiano, portugués y alemán. Es autor también de las "Cartas eruditas y curiosas", publicadas entre 1742 y 1760. Fue admirador de Francis Bacon, del que tomó su entusiasmo por los aspectos utilitaristas de la ciencia. Profesor de la Universidad de Oviedo es considerado “el padre de los ensayistas”, ya que su propósito era servir a la verdad valiéndose de la razón.
  • 19.
    Ignacio Luzán estudiócon los jesuitas lenguas clásicas. Fue Licenciado en Derecho en 1726. Fijó su residencia en Nápoles (Italia), en donde entró en contacto con Giovanni Battista Vico, cuya particular filosofía de la historia influiría en su obra. Escribió "Razonamiento sobre la poesía" (1728) y "El sueño del buen gusto" (1729). Volvió a España en 1733, e ingresó en la Academia de Historia (1745). En 1747 fue nombrado secretario de la embajada española en París, y en su estadía en Francia redactó "Memorias literarias de París". De vuelta en España frecuentó los círculos afrancesados y clasicistas e ingresó en la Real Academia Española (1751). Su obra más relevante es su "Poética" (1737), tratado que define la poesía como «imitación de la naturaleza», y en el que Luzán establece como modelo el teatro de Calderón frente al de Lope de Vega.
  • 20.
    Ambos autores tuvierona su alcance el conocimiento existente para este momento, pues ambos estudiaron en colegios y universidades dirigidas por religiosos (jesuitas y benedictinos), y ambos no solo tuvieron contacto con la cultura grecolatina por medio de sus estudios, sino que, además tuvieron conocimientos de filosofía y escribieron tratados sobre literatura y cultura en general, como buenos representantes de la época que les tocó vivir. José Cadalso es otro autor representativo de la ilustración española. Su obra más importante es “Cartas Marruecas” en la que critica a España, tanto por los errores políticos del pasado como por las guerras sufridas a causa de la soberbia de la nobleza y el poder del clero. Recomienda el amor a la verdad, el trabajo y la virtud.
  • 21.
    También debemos nombrara Gaspar Melchor de Jovellanos, quien en obras como “Informe sobre la ley Agraria”, manifiesta las aspiraciones, inquietudes y tendencias de la época. Jovellanos entendió la política como medio para mejorar la sociedad. Su “Diario” manifiesta estas ideas de avanzada. Como ya dejamos establecido, uno de los fines primordiales de la literatura neoclásica e ilustrada es ser didáctica, enseñar, dejar un aprendizaje, ya sea por vía moral (moraleja), o por vía del conocimiento desarrollado en el texto. Por ello se va a desarrollar la poesía narrativa, especialmente la fábula, en la que también se van a destacar algunos autores como Tomás de Iriarte.
  • 22.
    Aunque la fábulase considera un género infantil, en realidad por medio de la humanización, la personificación y la metáfora, además de la sátira, en mucho casos, se trataba de hacer un crítica a la sociedad de la época y a ciertos personajes que estaban muy en boga en este tiempo. Iriarte es conocido por fábulas como "El burro flautista": Otro autor destacado es Félix María de Samaniego. Estas fábulas siguen el modelo de un antiguo fabulista griego: Esopo. Es innegable su fin moralizante. Por último, debemos destacar al más importante representante del teatro del siglo XVIII, en España. Se trata de Leandro Fernández de Moratín. Por medio de su comedia "El sí de las niñas" pretende dejar un mensaje moralizante acerca de un hecho común en su tiempo: los matrimonios concertados por interés económico. Esta comedia gozó de gran popularidad en su momento porque dirigía una dura crítica a la clase burguesa.