Serie de consultas SMFM
smfm.org
Sociedad de Medicina Materno Fetal (SMFM); Juliana Gevaerd Martins, MD; Joseph R. Biggio, MD, MS; Dr. Alfred Abuhamad
B2 OCTUBRE 2020
Society for Maternal-Fetal Medicine Consult
Series #52: Diagnóstico y manejo de la restricción del
crecimiento fetal (reemplaza la guía clínica número 3,
abril de 2012)
La restricción del crecimiento fetal puede resultar de una variedad de condiciones maternas, fetales y placentarias. Ocurre en hasta el
10% de los embarazos y es una de las principales causas de morbilidad y mortalidad infantil. Este problema obstétrico complejo tiene
criterios de diagnóstico publicados dispares, tasas de detección relativamente bajas y opciones de tratamiento y prevención limitadas. El
propósito de esta consulta es delinear un enfoque estandarizado basado en evidencia para el diagnóstico prenatal y el manejo de la
restricción del crecimiento fetal. Las recomendaciones de la Society for Maternal-Fetal Medicine son las siguientes: (1) recomendamos
que la restricción del crecimiento fetal se defina como un peso fetal estimado ecográficamente o una circunferencia abdominal por debajo
del percentil 10 para la edad gestacional (GRADO 1B); (2) recomendamos el uso de referencias de crecimiento fetal basadas en la
población (como Hadlock) para determinar los percentiles de peso fetal (GRADO 1B); (3) desaconsejamos el uso de heparina de bajo
peso molecular para la única indicación de prevención de la restricción del crecimiento fetal recurrente (GRADO 1B); (4) desaconsejamos
el uso de sildenafil o restricción de la actividad para el tratamiento intrauterino de la restricción del crecimiento fetal (GRADO 1B); (5)
recomendamos que se realice un examen de ultrasonido obstétrico detallado (terminología de procedimiento actual código 76811) con
restricción del crecimiento fetal de inicio temprano (<32 semanas de gestación) (GRADO 1B); (6) recomendamos que se ofrezca a las
mujeres pruebas diagnósticas fetales, incluido el análisis de micromatrices cromosómicas, cuando se detecte una restricción del
crecimiento fetal y una malformación fetal, polihidramnios o ambos, independientemente de la edad gestacional (GRADO 1B); (7)
recomendamos que a las mujeres embarazadas se les ofrezcan pruebas de diagnóstico prenatal con análisis de micromatrices
cromosómicas cuando se diagnostica una restricción del crecimiento fetal aislada inexplicable antes de las 32 semanas de gestación
(GRADO 1C); (8) recomendamos no realizar pruebas de detección de toxoplasmosis, rubéola o herpes en embarazos con restricción del
crecimiento fetal en ausencia de otros factores de riesgo y recomendamos la reacción en cadena de la polimerasa para citomegalovirus
en mujeres con restricción del crecimiento fetal inexplicada que eligen pruebas de diagnóstico con amniocentesis (GRADE 1C); (9)
recomendamos que una vez que se diagnostica la restricción del crecimiento fetal, se debe realizar una evaluación Doppler seriada de la
arteria umbilical para evaluar el deterioro (GRADO 1C); (10) con disminución de la velocidad telediastólica (es decir, índices de flujo
superiores al percentil 95) o en embarazos con restricción grave del crecimiento fetal (peso fetal estimado inferior al tercer percentil),
sugerimos una evaluación Doppler de la arteria umbilical semanal (GRADO 2C); (11) recomendamos la evaluación Doppler hasta 2-3
veces por semana cuando se detecta velocidad telediastólica ausente de la arteria umbilical (GRADO 1C); (12) en el contexto de la
velocidad diastólica final invertida, sugerimos hospitalización, administración de corticosteroides prenatales, mayor vigilancia con
cardiotocografía al menos 1 o 2 veces al día, y consideración del parto según el cuadro clínico completo y los resultados de la evaluación
adicional de bienestar fetal (GRADO 2C); (13) sugerimos que la evaluación Doppler del conducto venoso, la arteria cerebral media o la
arteria uterina no se use para el manejo clínico de rutina de la restricción del crecimiento fetal de inicio temprano o tardío (GRADO 2B);
(14) sugerimos pruebas de cardiotocografía semanales después de la viabilidad de la restricción del crecimiento fetal sin velocidad
telediastólica ausente/invertida y que la frecuencia se incremente cuando la restricción del crecimiento fetal se complica por la velocidad
diastólica final ausente/invertida u otras comorbilidades o factores de riesgo (GRADE 2C); (15) Recomendamos el parto a las 37 semanas
de gestación en embarazos con restricción del crecimiento fetal y una forma de onda Doppler de la arteria umbilical con flujo diastólico
disminuido pero sin velocidad telediastólica ausente/invertida o con restricción severa del crecimiento fetal con peso fetal estimado
inferior al tercio percentil (GRADO 1B); (16) recomendamos el parto a las 33-34 semanas de gestación para embarazos con restricción
del crecimiento fetal y ausencia de velocidad telediastólica (GRADO 1B); (17) recomendamos el parto a las 30-32 semanas de gestación
para embarazos con restricción del crecimiento fetal y velocidad telediastólica invertida (GRADO 1B); (18) sugerimos el parto a las 38-39
semanas de gestación con restricción del crecimiento fetal cuando el peso fetal estimado está entre el percentil 3 y 10 y el Doppler de la
arteria umbilical es normal (GRADO 2C); (19) sugerimos que para embarazos con restricción del crecimiento fetal complicada por
velocidad telediastólica ausente/invertida, se debe considerar el parto por cesárea con base en el escenario clínico completo (GRADO
2C); (20) recomendamos el uso de corticosteroides prenatales si el parto se anticipa antes de las 33 6/7 semanas de gestación o para
embarazos entre 34 0/7 y 36 6/7 semanas de gestación en mujeres sin contraindicaciones con riesgo de parto prematuro dentro de los 7
días y que no hayan recibido un curso previo de corticosteroides prenatales (GRADO 1A); y (21) recomendamos sulfato de magnesio
intraparto para la neuroprotección fetal y neonatal para mujeres con embarazos de menos de 32 semanas de gestación (GRADO 1A).
Palabras clave: cardiotocografía, Doppler, restricción del crecimiento fetal, peso fetal, arteria umbilical
El Instituto Americano de Ultrasonido en Medicina (AIUM) respalda esta revisión de documentos del tema y cree que contribuye a
nuestra comprensión del tema.
Machine Translated by Google
Serie de consultas SMFM
smfm.org
práctica. El término FGR se ha utilizado para describir un feto con
un EFW por debajo del percentil 10 y SGA para describir un recién
nacido cuyo peso al nacer es inferior al percentil 10 para la edad
gestacional.26 El uso del término restricción del crecimiento
intrauterino (RCIU) debe abandonarse. a favor de la FGR.
FGR se define comúnmente como un EFW ecográfico por debajo
del percentil 10 para la edad gestacional. Una revisión de las guías
nacionales para los criterios de diagnóstico de FGR de 6 países
(Estados Unidos, Reino Unido, Francia, Irlanda, Canadá y Nueva
Zelanda) revela un amplio consenso sobre esta definición de FGR.24
Sin embargo, existe una variación significativa en los criterios de
diagnóstico utilizados para FGR. Algunos criterios de diagnóstico se
limitan a las mediciones biométricas fetales, mientras que otros
incorporan hallazgos Doppler anormales.28 Además, el componente
biométrico de los criterios de diagnóstico de FGR difiere según la
elección de la población frente a los estándares de crecimiento de
referencia personalizados, ya sea que EFW se use solo o junto con
circunferencia abdominal (CA), y qué punto de corte se usa para
definir el crecimiento anormal.24,29,30 Por ejemplo, 3 de los 6
países también incluyen la CA como criterio de diagnóstico, con el
Reino Unido y Canadá utilizando un punto de corte de CA de menos
de el percentil 10 y Nueva Zelanda usando un límite de AC de
menos del percentil 5.24 La evidencia apoya el uso de AC como un
criterio de diagnóstico para FGR. En un estudio prospectivo en
1000 embarazos de bajo riesgo, se encontró que una CA de menos
del percentil 10 tenía una precisión diagnóstica similar a la EFW
inferior al percentil 10 para la predicción de SGA.31 En un metanálisis
publicado en 2017, una CA inferior al percentil 10 predicho SGA, así
como un EFW ultrasonográfico inferior al percentil 10, con
sensibilidad y especificidad comparables. En comparación con otros
puntos de corte, un AC de menos del quinto percentil tiene una
sensibilidad significativamente más baja pero una especificidad más
alta para predecir SGA . , AC tuvo mayor sensibilidad.33
Un enfoque alternativo para el diagnóstico de FGR incluye la
determinación de la trayectoria de crecimiento fetal, generada a
partir de múltiples exámenes de ultrasonido, y la identificación del
feto que abandona su propia trayectoria de crecimiento. En teoría,
este enfoque tiene en cuenta el aspecto dinámico del crecimiento y
el potencial de crecimiento individualizado de cada feto.34 Sin
embargo, este enfoque requiere múltiples exámenes de ultrasonido
y los estudios prospectivos no logran demostrar la superioridad de
este enfoque para mejorar los resultados clínicos.35 Recomendamos
que FGR se defina como un
FGR y pequeño para la edad gestacional (SGA) son términos que
algunas veces se usan indistintamente en la literatura y clínica.
Introducción La
restricción del crecimiento fetal (FGR, por sus siglas en inglés)
puede resultar de una variedad de condiciones maternas, fetales y
placentarias.1 Aunque los principales mecanismos subyacentes de
la FGR son variados, a menudo comparten la misma vía final común
de nutrición fetal subóptima y perfusión uteroplacentaria.1, 2 Los
trastornos cromosómicos y las malformaciones congénitas son
responsables de aproximadamente el 20% de los casos de FGR.2,3
La perfusión subóptima de la circulación placentaria materna es la
causa más común de FGR y representa del 25 al 30% de todos los
casos.2,3 La FGR ocurre en hasta el 10 % de los embarazos y es
una de las principales causas de morbilidad y mortalidad
infantil.1,4,5 En fetos de todas las edades gestacionales con pesos
por debajo del percentil 10, la tasa de muerte fetal es de
aproximadamente 1,5 %, que es el doble de la tasa en fetos con
crecimiento normal. Con pesos fetales por debajo del percentil 5, la
tasa de mortinatalidad puede llegar al 2,5 %.6,7 Además, los bebés
con pesos al nacer por debajo del percentil 10 tienen más
probabilidades de tener acidosis grave al nacer, puntajes de Apgar
bajos a los 5 minutos y parto neonatal. admisiones a la unidad de
cuidados intensivos.8 La prematuridad agrava aún más el riesgo de
resultados adversos en la FGR.9 Los estudios informan un aumento
de 2 a 5 veces en la tasa de muerte perinatal entre los fetos con
FGR prematuros en comparación con los fetos con FGR a término.9
Los resultados perinatales dependen en gran medida de la gravedad
de la FGR, con los peores resultados observados en fetos con pesos
fetales estimados (EFW, por sus siglas en inglés) por debajo del
tercer percentil o en asociación con anormalidades fetales
Doppler.5,10 Además de su impacto perinatal significativo, la FGR
también tiene un impacto en resultados de salud a largo plazo. Se
ha asociado con la programación metabólica que aumenta el riesgo
de desarrollo futuro del síndrome metabólico y las consiguientes
enfermedades cardiovasculares y endocrinas.11,12 También puede
contribuir a la remodelación cardíaca, lo que lleva a una disfunción
cardiovascular que puede persistir en la niñez y la adolescencia.13,
14 Además, los estudios han demostrado una asociación entre la
FGR y el deterioro neurológico a largo plazo, 15-20 con tasas de
discapacidades cognitivas y de aprendizaje de hasta el 20 %-40 %
para la edad escolar.21
Los fetos con FGR no siempre son PEG al nacer, y los neonatos
PEG a menudo no han sido diagnosticados con restricción de
crecimiento en el ultrasonido prenatal.27 De los fetos diagnosticados
con FGR, aproximadamente 18%-22% serán constitucionalmente
pequeños pero sanos al nacer con un resultado normal. 24 Un
desafío significativo en el manejo prenatal de la FGR es diferenciar
el feto constitucionalmente pequeño de uno que tiene un crecimiento
patológico restringido y en riesgo de complicaciones posnatales.
La RCF sigue siendo un problema obstétrico complejo con
criterios de diagnóstico publicados dispares, tasas de detección
relativamente bajas y opciones de tratamiento y prevención
limitadas . , riesgos fetales y neonatales. El propósito de este
documento es delinear un enfoque estandarizado basado en
evidencia para el diagnóstico prenatal y el manejo de la FGR.
OCTUBRE 2020 B3
Autor para correspondencia: Sociedad de Medicina Materno Fetal: Comité de
Publicaciones. pubs@smfm.org
Terminología y criterios diagnósticos
Machine Translated by Google
B4 OCTUBRE 2020
resultados del embarazo entre FGR de inicio temprano y tardío.54 El
espectro clínico de FGR de inicio temprano y tardío también difiere; La
RCF de aparición temprana suele ser más grave, tiende a seguir un
patrón Doppler establecido de deterioro fetal, se asocia con mayor
frecuencia a trastornos hipertensivos maternos del embarazo y muestra
una disfunción placentaria más importante que la RCF de aparición
tardía.23,28,54e56 Fetos con anomalías genéticas también puede
presentarse con RCF de inicio temprano, comúnmente en asociación con
anomalías fetales y del líquido amniótico . RCF, la RCF de inicio tardío es
menos probable que se asocie con trastornos hipertensivos maternos y,
por lo general, tiene hallazgos histopatológicos placentarios menos
extensos de hipoperfusión .
Estimación ultrasonográfica del peso fetal La datación exacta del
embarazo es un requisito previo importante para el diagnóstico de RCF.
Los parámetros para asignar la edad gestacional mediante ecografía se
actualizaron recientemente.36 La datación del embarazo se establece
mejor cuando se usa la longitud cráneo-rabadilla del primer trimestre para
confirmar las fechas menstruales o asignar nuevas fechas.36 La
estimación del peso fetal por ecografía se genera mediante el uso de
regresión . ecuaciones que combinan medidas biométricas del diámetro
biparietal fetal, circunferencia de la cabeza (HC), AC y longitud del fémur;
un grupo de trabajo de varias sociedades ha estandarizado recientemente
los criterios para estas imágenes obtenidas para la biometría fetal.37 El
EFW ultrasonográfico se compara luego con un gráfico de referencia para
generar un percentil de peso.
venoso a parámetros biofísicos anormales.55,56 Por el contrario, la
adaptación cardiovascular de la FGR de inicio tardío es
Para pesos al nacer en el rango de 1000-4500 g, las fórmulas basadas
en 3 o 4 índices biométricos fetales fueron significativamente más precisas
en la estimación de los pesos fetales que las fórmulas basadas en 1 o 2
índices.39 En una revisión de la literatura relacionada con métodos y
fuentes de imprecisiones en la estimación del peso fetal, los autores
concluyeron que el promedio de múltiples mediciones, las mejoras en la
calidad de la imagen, la calibración uniforme del equipo y las auditorías
periódicas pueden ayudar a mejorar la estimación del peso fetal y reducir
los errores.40 Los nomogramas de crecimiento fetal generalmente
representan una población no ajustada estándares o estándares
personalizados que se ajustan a las variaciones constitucionales o
fisiológicas del tamaño fetal según el sexo y la raza.35,41e44 El método
más utilizado para calcular el peso fetal y el percentil de peso en los
Estados Unidos se basa en la fórmula de Hadlock, que de un estudio que
involucró 392 embarazos en mujeres predominantemente blancas de
clase media realizado en una sola La institución en Texas.41 En algunos
estudios, se ha demostrado que el uso de estándares de crecimiento
personalizados mejora la capacidad de distinguir fetos con restricción de
crecimiento de fetos constitucionalmente pequeños.45e47 El tema fue si
el uso de estándares de crecimiento personalizados se traduce en mejores
resultados de embarazo. de varios estudios recientes: el estándar
INTERGROWTH-21st,44 los estándares del Instituto Nacional de Salud
Infantil y Desarrollo Humano (NICHD) Eunice Kennedy Shriver,48 y el
estándar de la Organización Mundial de la Salud (OMS) .49,50 El estándar
INTERGROWTH-21st El estudio incluyó a mujeres embarazadas sanas
sin factores de riesgo maternos o fetales de 8 países y creó un estándar
universal único para el crecimiento fetal sin ajustar por variación étnica.44
El estudio NICHD, realizado en 12 sitios en los Estados Unidos, desarrolló
estándares de crecimiento fetal.48 Finalmente,
La primera ecuación ultrasonográfica utilizada para estimar el peso
fetal fue publicada por Warsof et al en 1977 y, desde entonces, se han
desarrollado muchas otras.38 Se observó una variación considerable en
la precisión en una revisión retrospectiva de 26 fórmulas para la estimación
ultrasonográfica del peso fetal.
EFW o AC ecográficos por debajo del percentil 10 para la edad
gestacional (GRADO 1B).
Clasificación de la restricción del crecimiento fetal Momento del
diagnóstico La FGR se ha categorizado como de aparición temprana
o tardía según la edad gestacional en el momento del diagnóstico
ecográfico prenatal, con FGR de aparición temprana diagnosticada antes
de las 32 semanas de gestación y FGR de aparición tardía diagnosticada
a las 32 semanas de gestación o después.
el estudio de la OMS desarrolló un estándar de crecimiento general
basado en datos recopilados de 10 países.49,50
En una cohorte de 656 embarazos con FGR, se identificó una edad
gestacional de 32 semanas en el momento del diagnóstico como el límite
óptimo para maximizar las diferencias en las comorbilidades asociadas y
Aunque tanto los estudios del NICHD como los de la OMS identificaron
diferencias raciales/étnicas en el crecimiento fetal, la evidencia hasta la
fecha indica que el uso de estas nuevas fórmulas en la práctica clínica no
mejora la detección y el resultado de la FGR.51e53 En una población de
prematuros en Francia, el INTER La fórmula GROWTH-21st se asoció
con un mayor porcentaje de error medio y una mayor subestimación del
peso al nacer en >28 semanas de gestación en comparación con Hadlock.
La fórmula de Hadlock clasificó a más bebés dentro del 10 % del peso
real al nacer y fue más precisa que INTERGROWTH-21st en la estimación
general del peso de los fetos nacidos entre las semanas 22 y 34 de
gestación.53 La precisión diagnóstica para estimar el peso fetal y la
predicción de la morbilidad neonatal se comparó utilizando el estándar
NICHD y Hadlock en 1514 mujeres embarazadas de diferentes etnias. La
fórmula de Hadlock predijo mejor la SGA y la morbilidad neonatal
compuesta al nacer y tuvo una discrepancia más baja entre la ecografía
y el percentil de peso al nacer que el estándar de crecimiento del NICHD.
Los fetos clasificados como de crecimiento restringido por Hadlock, pero
no por el estándar de crecimiento NICHD, tenían una morbilidad
compuesta significativamente más alta que los fetos de crecimiento
normal.51 En vista de estos hallazgos, recomendamos el uso de
referencias de crecimiento fetal basadas en la población (como Hadlock )
en la determinación de percentiles de peso fetal (GRADO 1B).
Serie de consultas SMFM smfm.org
Machine Translated by Google
Gravedad de la restricción del crecimiento fetal
Crecimiento fetal simétrico y asimétrico
Consideraciones Generales
restricción
Serie de consultas SMFM
smfm.org
OCTUBRE 2020 B5
Manejo de la restricción del crecimiento fetal
Los estudios han revisado varios parámetros ultrasonográficos para
identificar mejor los fetos con restricción de crecimiento a mayor
uno de los determinantes independientes más importantes de
el riesgo de prematuridad frente al de muerte fetal. La decisión
forma más severa de FGR.
Se ha encontrado que los índices Doppler anormales de la arteria umbilical
hallazgo no se confirmó en el ensayo Aspirina para la prevención de la
preeclampsia basada en la evidencia (ASPRE), que se
presencia de hipertensión materna, y por comorbilidades fetales, como el
grado de restricción del crecimiento y la
semanas de gestación.83 Un algoritmo para el diagnóstico y
resultados adversos del embarazo.67
contraste con los del ensayo de intervención de restricción del crecimiento
perfusión uteroplacentaria a través de la vasodilatación, mejorar
arterias.57,60,61
tuvieron pesos más bajos al nacer.80 Las mujeres con FGR de inicio temprano
de la relación entre el perímetro cefálico y el
y los índices Doppler de la arteria cerebral media.10 En un gran
TRUFA, la hipertensión materna estuvo presente en el 50% de
escasez de ensayos aleatorios y la heterogeneidad de los estudios
datos neonatales que muestran un riesgo significativamente mayor de
embarazos con FGR, las decisiones de entrega requieren equilibrio
y demostrado ser similar en simétrico y asimétrico
edad gestacional al momento del parto.80,83 Una gran cohorte longitudinal
Actualmente no existen estrategias preventivas o tratamientos para la
FGR que hayan demostrado ser efectivos. Ahí
riesgo de morbilidad y mortalidad perinatal.28 La presencia de
supervivencia por cada día adicional pasado en el útero hasta 32
para dar a luz suele estar guiada por factores maternos, como el
HC/AC no resultó ser un predictor independiente de
en FGR y SGA en 2 metanálisis.72,73 Sin embargo, este
asociado con Doppler normal del umbilical
intervenciones terapéuticas, incluyendo sildenafil para aumentar
FGR ha sido clasificado como simétrico o asimétrico basado
en Europa (TRUFLA).80 Los resultados de este ensayo, que estandarizó
el enfoque de la atención y los criterios para el parto, están en
inscripción hasta el parto, y los recién nacidos de madres con hipertensión
nacieron a una edad gestacional más temprana y
FGR y juega un papel importante en los resultados del embarazo. En
riesgo de resultado perinatal adverso independientemente del cordón umbilical
tema. Esta falta de acuerdo se debe principalmente a la
grupo percentil 10.63 Estos resultados son consistentes con
mortalidad y minimiza la morbilidad a corto y largo plazo. En
FGR (GRADO 1B). También recomendamos no usar sildenafil o restricción
de actividad para el tratamiento in utero de FGR (GRADO 1B).
factor en los fetos prematuros con restricción del crecimiento es el
retraso han sido evaluados desde el nacimiento hasta la edad de 4 años
prevención.76 Además, no se ha demostrado que el uso de heparina de
bajo peso molecular reduzca el riesgo de
vigilancia de FGR. Además, la presencia de un protocolo estandarizado
para el diagnóstico y manejo parece
grupo percentil 3 a 5 en casi todas las edades gestacionales, y
recién nacidos prematuros con restricción de crecimiento.66 Además,
No existe evidencia consistente de que los suplementos nutricionales y
dietéticos o el reposo en cama prevengan la RGF o reduzcan la incidencia
de nacimientos SGA.
normalmente se limita a la circulación cerebral y es comúnmente
mujeres en riesgo.75,77,78 En la actualidad, no hay evidencia de que
tuvo un intervalo medio significativamente más corto desde el estudio
mortalidad en el Trial of Randomized Umbilical and Fetal Flow
actualmente no hay consenso sobre el mejor enfoque para el manejo de
FGR, a pesar de una gran cantidad de literatura sobre el
el tercer percentil también se ha asociado con un aumento
aspirina en dosis bajas para la única indicación de FGR
La enfermedad hipertensiva materna es común en el inicio temprano
FGR.75,79 No recomendamos el uso de heparina de bajo peso molecular
como única indicación de prevención de recurrencia
vigilancia fetal, y parto oportuno que reduce perinatal
gestionar proveedores. El pronóstico más importante
el momento del insulto del embarazo y la etiología y el pronóstico de la
FGR.65 Más recientemente, el crecimiento y el desarrollo
A pesar de estas limitaciones, la evidencia acumulada sugiere un
beneficio del uso del Doppler de la arteria umbilical en el
El percentil 3 se incrementó aproximadamente 3 veces con respecto al
por debajo del tercer percentil se ha encontrado que representa un
tiempo de entrega. La presencia de hipertensión materna fue
Complicaciones recurrentes del embarazo mediadas por la placenta en
malos resultados.16,80 Mujeres embarazadas con hipertensión
hubo un aumento del riesgo de 4 a 7 veces sobre el 5to a
asociarse con resultados más favorables, como se evidencia en la
morbilidad perinatal mejor de lo esperado y
gravedad de los resultados anormales de la vigilancia fetal. Hay
predecir resultados perinatales adversos.62 Un EFW por debajo del
diseñado principalmente para la prevención de la preeclampsia
prematura.74,75 Debido a la evidencia contradictoria sobre el papel de la
aspirina en dosis bajas en la prevención de la FGR recurrente en mujeres
de bajo riesgo, el Colegio Estadounidense de Obstetras y Ginecólogos
recomienda no usar este medicamento.
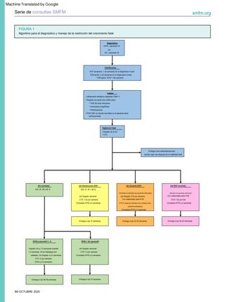
la gestión de FGR se proporciona en la Figura 1.
perfusión placentaria y resultado en embarazos con
(GRIT),81,82 que dejaba la gestión a discreción del
El manejo de FGR se basa en el diagnóstico temprano, óptimo
perímetro abdominal (CC/CA). En el pasado, se pensaba que dicha
clasificación proporcionaba información valiosa sobre
debe ser monitoreado de cerca por el desarrollo de trastornos hipertensivos
del embarazo.
cohorte retrospectiva de más de 3 millones de embarazos únicos, el
riesgo de muerte fetal con pesos al nacer inferiores al
morbilidad y mortalidad en recién nacidos a término con pesos al nacer
por debajo del tercer percentil.64 Por lo tanto, un EFW
embarazos durante el estudio y el 70% de los embarazos en el
poblaciones
estudio sobre FGR mostró un aumento de 1%e2% en intacto
Machine Translated by Google
No recomendamos el uso de sildenafil o la restricción de actividad para el tratamiento in utero
de FGR.
12
4
2C
2
Recomendamos el parto a las 30-32 semanas de gestación para embarazos con FGR y REDV.
Recomendamos que se realice una ecografía obstétrica detallada (código CPT 76811) con
FGR de inicio temprano (<32 semanas de gestación) porque hasta el 20% de los casos se
asocian con anomalías fetales o cromosómicas.
Con una velocidad telediastólica disminuida (es decir, índices de flujo superiores al percentil
95) o en embarazos con FGR grave (EFW inferior al percentil 3), sugerimos una evaluación
Doppler de la arteria umbilical semanal.
2C
1C
2C
Recomendación fuerte, evidencia de calidad moderada
Sugerimos pruebas de CTG semanales después de la viabilidad de FGR sin AEDV/REDV y
que la frecuencia se incremente cuando la FGR se complique con AEDV/REDV u otras
comorbilidades o factores de riesgo.
6
17
3 No recomendamos el uso de heparina de bajo peso molecular como única indicación de
prevención de RCF recurrente.
2C
14
Recomendación fuerte, evidencia de calidad moderada
10
5
Recomendamos el parto a las 33-34 semanas de gestación para embarazos con FGR y AEDV.
Recomendación fuerte, evidencia de calidad moderada
Sugerimos el parto a las 38-39 semanas de gestación con FGR cuando el EFW está entre el
percentil 3 y 10 y el Doppler de la arteria umbilical es normal.
Recomendación fuerte, evidencia de baja calidad
Recomendación débil, evidencia de calidad moderada
Sugerimos que la evaluación Doppler del conducto venoso, la arteria cerebral media o la arteria
uterina no se use para el manejo clínico de rutina de la RCF de inicio temprano o tardío.
1B
No recomendamos la detección de toxoplasmosis, rubéola o herpes en embarazos con
FGR en ausencia de otros factores de riesgo y recomendamos PCR para CMV en mujeres con
FGR inexplicable que eligen pruebas de diagnóstico con amniocentesis.
Recomendación fuerte, evidencia de calidad moderada
Recomendación fuerte, evidencia de baja calidad
Recomendamos el uso de referencias de crecimiento fetal basadas en la población (como
Hadlock) para determinar los percentiles de peso fetal.
Recomendación fuerte, evidencia de calidad moderada
Recomendación fuerte, evidencia de baja calidad
9
1B
15
1B
1
2B
1C
18
Recomendamos que a las mujeres embarazadas se les ofrezcan pruebas de diagnóstico
prenatal con CMA cuando se diagnostique FGR aislado inexplicable antes de las 32 semanas
de gestación.
Recomendación fuerte, evidencia de calidad moderada
1B
En el contexto de REDV, sugerimos hospitalización, administración de corticosteroides
prenatales, vigilancia intensificada con CTG al menos 1 o 2 veces por día y consideración del
parto según el cuadro clínico completo y los resultados de la evaluación adicional del bienestar
fetal.
Recomendamos que FGR se defina como un EFW o AC ultrasonográfico por debajo del
percentil 10 para la edad gestacional.
1B
1C
1C
8
Recomendación fuerte, evidencia de calidad moderada
Recomendación fuerte, evidencia de calidad moderada
11
13
Recomendación fuerte, evidencia de calidad moderada
Recomendamos que una vez que se diagnostica la RGF, se realice una evaluación Doppler
seriada de la arteria umbilical para evaluar el deterioro.
Recomendación débil, evidencia de baja calidad
Recomendamos que se ofrezca a las mujeres pruebas diagnósticas fetales, incluida CMA,
cuando se detecta FGR y una malformación fetal, polihidramnios o ambos también están
presentes independientemente de la edad gestacional.
1B
dieciséis
Recomendamos la evaluación Doppler hasta 2 o 3 veces por semana cuando se
detecta AEDV umbilical debido al potencial de deterioro y desarrollo de REDV.
1B
Recomendación débil, evidencia de baja calidad
Recomendación fuerte, evidencia de baja calidad
Recomendación débil, evidencia de baja calidad
1B
1B
Recomendamos el parto a las 37 semanas de gestación en embarazos con FGR y una forma
de onda Doppler de la arteria umbilical con flujo diastólico disminuido pero sin AEDV/REDV o
con FGR grave con EFW inferior al tercer percentil.
7
Recomendación débil, evidencia de baja calidad
Serie de consultas SMFM smfm.org
B6 OCTUBRE 2020
Recomendaciones Calificación
Número
Sociedad de Medicina Materno Fetal. SMFM Consult Series #52: Diagnóstico y manejo de la restricción del crecimiento fetal. Soy J Obstet Gynecol 2020. (continuado)
Resumen de recomendaciones
Machine Translated by Google
Resumen de recomendaciones (continuación)
Diagnóstico inicial
Doppler de la arteria umbilical
OCTUBRE 2020 B7
smfm.org Serie de consultas SMFM
estudios en la revisión sistémica, métodos metaanalíticos,
No se encontraron casos de infección materna o congénita por toxoplasma,
rubéola o herpes, mientras que 6 (1,8%)
aplicado.87 Estudios más recientes han evaluado el papel de
no tuvo hallazgos ultrasonográficos distintos de FGR.91 En
embarazos con anomalías estructurales y RCF, en una revisión sistemática
que incluyó fetos sin anomalías estructurales
(GRADO 1B). La combinación de FGR con una malformación fetal o
polihidramnios debe impulsar el asesoramiento genético.
rubéola o herpes en embarazos con FGR en ausencia de otros
sin malformaciones estructurales; tales estudios han identificado un
El Doppler de la arteria umbilical evalúa la impedancia a la sangre
Las formas de onda de la arteria umbilical se pueden obtener de cualquier
cerca del extremo placentario del cordón se refleja aguas abajo
el flujo diastólico final a lo largo del cordón umbilical es mínimo y
mujeres en el tercer trimestre con RCF aparentemente aislada,
Recomendamos que a las mujeres embarazadas se les ofrezcan pruebas de
diagnóstico prenatal con CMA cuando se diagnostique FGR aislado
inexplicable antes de las 32 semanas de gestación (GRADO 1C).
como 14 semanas de gestación, baja impedancia del feto
recomendar que a las mujeres se les ofrezcan pruebas de diagnóstico fetal,
CMV en mujeres con FGR inexplicable que eligen pruebas de diagnóstico
El índice de pulsatilidad (PI), el índice de resistencia (RI) o la relación
sistólica a diastólica (S/D) se pueden utilizar para la cuantificación de la
edad o una velocidad diastólica final ausente o invertida (AEDV o
arteria umbilical a lo largo del ciclo cardíaco.95 Doppler
los estudios generalmente han usado el PI o el RI.5,16,28,30,80,83
detectado y una malformación fetal, polihidramnios, o ambos son
mujeres. Debido a la gran heterogeneidad de los seleccionados
para CMV en el tercer trimestre, serologías infecciosas de rutina
examen (terminología procesal actual código 76811) ser
otro estudio de cohorte prospectivo de 48 embarazos con
evaluado recientemente en un estudio que incluyó 319 embarazos.
enfoque de prueba preferido para CMV y debe realizarse en mujeres con
FGR inexplicable que se someten a
como el cálculo de las estimaciones del efecto, no podría ser
asociado con anomalías fetales o cromosómicas2,3,84,85
Aunque las anomalías cromosómicas son más frecuentes en
CMV.92 Recomendamos no realizar pruebas de detección de toxoplasmosis,
CMA en fetos con restricción de crecimiento de inicio temprano y
los fetos fueron diagnosticados con citomegalovirus congénito (CMV). Dos
(0,6%) de los fetos con CMV congénito
segmento a lo largo del cordón umbilical. Formas de onda obtenidas
impedancia y muestran una velocidad de flujo sanguíneo al final de la diástole
más alta que las formas de onda obtenidas cerca de la inserción del cordón
fetal.95 En general, esta variación en el Doppler de la arteria umbilical
o relación S/D mayor que el percentil 95 para gestacional
factores de riesgo y recomendar la reacción en cadena de la polimerasa (PCR) para
malformaciones, la tasa media de anomalías cromosómicas fue del 6,4%.
Sólo una fracción de los estudios incluidos
4%e10% rendimiento incremental de CMA sobre cariotipo.88e90
y consideración de las pruebas de diagnóstico prenatal.86 Nosotros
fluir a lo largo del componente fetal de la unidad placentaria. Tan temprano
no es lo suficientemente significativo como para afectar la toma de decisiones clínicas.
La asociación de infecciones maternas con FGR fue
circulación placentaria permite el flujo continuo hacia adelante en el
incluido el análisis de micromatrices cromosómicas (CMA), cuando FGR es
con amniocentesis (GRADO 1C). Sin embargo, dada la baja incidencia de
CMV en casos de FGR, la falta de intervenciones prenatales efectivas y la
utilidad limitada de las pruebas serológicas
pero no se identificaron anormalidades del cariotipo en aquellos
Con el diagnóstico inicial de FGR y si no se ha realizado previamente, se
recomienda realizar una ecografía obstétrica detallada
Forma de onda Doppler en la arteria umbilical, aunque reciente
Un Doppler anormal de la arteria umbilical se define como un PI, RI,
también presente independientemente de la edad gestacional (GRADO 1B).
puede no estar justificada en ausencia de factores de riesgo o marcadores
ultrasonográficos de infección fetal.91-94 PCR es el
realiza con FGR de inicio temprano porque hasta el 20% de los casos son
FGR, 1 recién nacido (2,1%) fue diagnosticado con
pruebas diagnósticas con amniocentesis.
Recomendaciones
Número Calificación
19
Recomendación débil, evidencia de baja calidad
21 1A
1A
Recomendamos sulfato de magnesio intraparto para fetos y neonatos.
el parto por cesárea debe considerarse en función de todo el escenario clínico.
de parto prematuro dentro de los 7 días y que no han recibido un curso previo
36 6/7 semanas de gestación en mujeres sin contraindicaciones de riesgo
de corticoides prenatales.
2C
Recomendación fuerte, evidencia de alta calidad
Recomendamos el uso de corticoides prenatales si se prevé el parto
Sugerimos que para embarazos con FGR complicados por AEDV/REDV,
antes de las 33 6/7 semanas de gestación o para embarazos entre 34 0/7 y
neuroprotección para mujeres con embarazos de <32 semanas de gestación.
Recomendación fuerte, evidencia de alta calidad
20
AC: circunferencia abdominal; AEDV: velocidad telediastólica en ausencia de arteria; CMA, análisis de micromatrices cromosómicas; CMV, citomegalovirus; CPT, terminología procesal actual; CTG,
cardiotocografía; EFW: peso fetal estimado; FGR, restricción del crecimiento fetal; PCR, reacción en cadena de la polimerasa; REDV, velocidad telediastólica invertida.
Sociedad de Medicina Materno Fetal. SMFM Consult Series #52: Diagnóstico y manejo de la restricción del crecimiento fetal. Soy J Obstet Gynecol 2020.
Machine Translated by Google
UA Doppler semanal
CTG 1x por semana
Cor costeroides para FLM
Considere EFW q 2 semanas
Diagnóstico
Entregar para desaceleraciones
tardías repe vas después de la viabilidad fetal
• Ultrasonido obstétrico detallado (76811)
UA Doppler semanal
Considere EFW q 2 semanas
y/o
• FGR de inicio temprano
S/D, IP, IR ÿ 95 %
Clasificación
• Polihidramnios
Considere EFW q 2 semanas
Entrega a las 33-34 semanas
S/D, IP, IR > 95 %
Cor costeroides para FLM
FGR tardío: ÿ 32 semanas en el diagnóstico inicial
Vigilancia Fetal
UA EDV invertida:
Considere EFW q 2 semanas
EFW ÿ percentil 3 - 9
Entrega a las 38-39 semanas
Doppler UA q 1-2 semanas durante
1-2 semanas. Si los hallazgos son
estables, UA Doppler q 2-4 semanas
• CTG
UA Doppler 2-3x por semana
CTG 1-2x por semana
trabajo
EFW q 3-4 semanas
Entrega a las 37 semanas
CTG 1x por semana
EFW < percentil 10
AU normales:
• Diagnós cos gené cos (CMA) para:
AC < percentil 10
CTG 2 veces por semana si se maneja como
paciente ambulatorio
• Anomalías ecográficas
AU Disminución EDV:
RCF temprana: < 32 semanas en el diagnóstico inicial
• PCR CMV en líquido amniótico si la paciente tiene
amniocentesis
AU Ausente EDV:
Admisión de pacientes internados
Entrega a las 30-32 semanas
Entrega a las 37 semanas
CTG 1-2x por día
EFW < 3er percentil
FGR grave: EFW < 3er percentil
• Doppler de la AU
Considere la admisión de pacientes internados
smfm.org
Serie de consultas SMFM
B8 OCTUBRE 2020
Algoritmo para el diagnóstico y manejo de la restricción del crecimiento fetal
FIGURA 1
Machine Translated by Google
Sociedad de Medicina Materno Fetal. SMFM Consult Series #52: Diagnóstico y manejo de la restricción del crecimiento fetal. Am J Obstet Gynecol 2020
Serie de consultas SMFM
smfm.org
=
AC, circunferencia abdominal; CMA, análisis de micromatrices cromosómicas; CMV, citomegalovirus; CTG, cardiotocografía; EDV: velocidad telediastólica; EFW: peso fetal estimado; FGR, restricción del crecimiento fetal; FLM,
madurez pulmonar fetal; PCR, reacción en cadena de la polimerasa; IP: índice de pulsatilidad; RI: índice de resistencia; S/D, relación sistólica/diastólica; UA, arteria umbilical.
OCTUBRE 2020 B9
TRUFFLE comparó el Doppler del conducto venoso y la variabilidad de
la frecuencia cardíaca fetal a corto plazo generada por computadora (cSTV)
Doppler de arterias bilicales en embarazos de bajo riesgo.98
Actualmente no existen ensayos aleatorios con un tamaño de muestra
adecuado para informar las recomendaciones con respecto a la frecuencia
óptima del Doppler de la arteria umbilical para la vigilancia de la RCF.107
Los protocolos varían desde el Doppler de la arteria umbilical semanal hasta
un intervalo de 2 a 4 semanas.24,108 Un estudio observacional prospectivo
de la progresión del Doppler
anomalías en la FGR sugiere que la progresión rápida, si es que va a
ocurrir, generalmente se observa dentro de las primeras 2 semanas después
del diagnóstico . 1C). Esta evaluación debe ocurrir inicialmente cada 1-2
semanas. Si el Doppler de la arteria umbilical sigue siendo normal después
de esta evaluación inicial, se puede considerar un intervalo menos frecuente
de pruebas Doppler de la arteria umbilical (p. ej., cada 2 a 4 semanas) . o
en embarazos con RCF severa (EFW menor al percentil 3), sugerimos
evaluación Doppler de arteria umbilical semanal24,95 (GRADO 2C).
Recomendamos la evaluación Doppler hasta 2 o 3 veces por semana
cuando se detecta AEDV en la arteria umbilical debido al potencial de
deterioro y desarrollo de REDV (GRADO 1C). En el contexto de REDV,
sugerimos hospitalización, administración de corticosteroides prenatales,
vigilancia intensificada con cardiotocografía (CTG) al menos 1 o 2 veces al
día y consideración del parto según el cuadro clínico completo y los
resultados de la evaluación adicional del bienestar fetal. (GRADO 2C). Se
debe considerar la hospitalización si se considera necesaria la vigilancia
fetal con más de 3 veces por semana. Una vez que se diagnostica la RCF,
se debe realizar una evaluación del peso y el crecimiento fetal al menos
cada 3 o 4 semanas; se puede considerar un intervalo de 2 semanas en
casos de FGR severa o con Doppler de la arteria umbilical anormal.109
La evidencia sugiere que el Doppler de la arteria umbilical no predice de
manera confiable un resultado adverso del embarazo en la RCF de inicio
tardío.101 Este resultado probablemente esté relacionado con la menor
frecuencia de hallazgos patológicos en la placenta en la RCF de inicio tardío
en comparación con la RCF de inicio temprano.102-104 Modelos
experimentales sugiere que se requiere un umbral de obliteración vascular
placentaria antes de que se observen normalidades en el Doppler de la
arteria umbilical; por lo tanto, la presencia de un Doppler de arteria umbilical
normal en RCF de inicio tardío no descarta enfermedad placentaria.105,106
Ductus venosus Doppler Los estudios
longitudinales han demostrado que las anomalías Doppler del ductus
venoso en FGR reflejan una etapa avanzada de compromiso fetal, asociado
con una mayor morbilidad y mortalidad perinatal.2,23,55,110e117 Un
metanálisis de FGR en <34 semanas de gestación informaron razones de
probabilidad para la muerte fetal de 11,16 (IC del 95 %, 6,31-19,73) para la
onda A invertida o ausente del conducto venoso y una frecuencia de muerte
fetal del 20 %; el riesgo de mortinatalidad con una onda A invertida fue del
46 %.100 En la FGR , las anomalías del conducto venoso por Doppler
reflejan principalmente un aumento de la presión venosa central, como
resultado del aumento de la presión telediastólica del ventrículo derecho y
una disminución de la distensibilidad del músculo cardíaco.110,118 La onda
del ductus venoso en FGR significa un compromiso cardíaco fetal más
significativo . anomalías genéticas y, por lo tanto, en la mayoría de los
casos no reflejan una enfermedad placentaria importante.
REDV). La progresión de un Doppler anormal de la arteria umbilical con un
flujo diastólico disminuido a AEDV/REDV puede llevar varios días o
semanas, especialmente en ausencia de enfermedad materna. En un gran
estudio sobre FGR, el tiempo medio hasta el parto para IP de la arteria
umbilical superior al percentil 95, AEDV y REDV fue de 26, 13 y 4 días,
respectivamente.62 Una forma de onda Doppler de la arteria umbilical
anormal refleja la presencia de insuficiencia placentaria y puede ayudar a
diferenciar el feto con restricción de crecimiento del feto constitucionalmente
pequeño. Se ha demostrado que la incorporación de la evaluación Doppler
de la arteria umbilical en el manejo de embarazos de alto riesgo reduce
significativamente el riesgo de muerte perinatal, inducción del trabajo de
parto y parto por cesárea. Como tal, es un componente esencial de la
vigilancia fetal en FGR.96,97 Por el contrario, una revisión sistemática de 5
ensayos no encontró evidencia de beneficio materno o neonatal del uso
rutinario de um
AEDV/REDV en la arteria umbilical refleja la presencia de un importante
deterioro de la placenta y se asocia con una alta mortalidad perinatal. El
hallazgo de AEDV/REDV de la arteria umbilical puede ser intermitente; esto
probablemente representa la continuidad del deterioro Doppler que ocurre
antes de que el flujo inverso o ausente se vuelva persistente . intervalo de
confianza [IC], 2,3-5,6) y 7,27 (IC del 95 %, 4,6-11,4) para AEDV y REDV,
respectivamente. Los datos agrupados de este metanálisis también
revelaron un riesgo de muerte fetal del 6,8 % para AEDV y del 19 % para
REDV en la arteria umbilical o el conducto venoso.100 Estos riesgos de
muerte fetal son mayores que el riesgo de mortalidad infantil o morbilidad
grave a las 33-34 semanas. para AEDV y a las 30-32 semanas para REDV
según lo informado en TRUFFLE.80
Machine Translated by Google
Doppler de la arteria uterina
Doppler de la arteria cerebral media
Cardiotocografía
Serie de consultas SMFM smfm.org
B10 OCTUBRE 2020
manejo de FGR de inicio temprano o tardío (GRADO 2B).
variaciones en la sensibilidad y especificidad.139 La evidencia disponible no
indica una mejor precisión de la RCP sobre
precisión diagnóstica limitada y utilidad clínica para predecir
entrega.131
Incluso en embarazos con AEDV/REDV de la arteria umbilical, las
anormalidades del ductus venoso en el Doppler tardío son
evaluar la efectividad de la RCP para guiar el manejo clínico, especialmente
en RCF de inicio tardío, antes de su uso en
Se han informado tasas de detección >90% en modelos de predicción del
primer y segundo trimestre que combinan factores maternos, marcadores
bioquímicos y Doppler de la arteria uterina, falta de
varios estudios.127-129 En un metanálisis de 35 estudios,
resultado perinatal normal, y la presencia de desaceleraciones tardías
repetitivas espontáneas se acepta como una indicación para el parto en
embarazos viables con FGR,
en comparación con cSTV (85%).16 Sin embargo, se recomienda precaución
medición Doppler multivaso y RCP. datos de este
las arterias espirales del miometrio, lo que resulta en una reducción de la
perfusión uteroplacentaria.140
flow.122 Hipoxemia fetal asociada con restricción del crecimiento
estudio evaluó el manejo óptimo de los fetos con
TRUFFLE, decisiones de parto guiadas por ductus venosus El Doppler de la arteria uterina evalúa el componente materno de
información clínicamente valiosa para el diagnóstico o el tratamiento.
de TRUFFLE, Doppler de la arteria cerebral media no agregó
interpretación visual de CTG. Además, ausente o
FGR reveló pocos estudios de alta calidad e informó grandes
mortalidad.137,141e147 Sin embargo, el Doppler de la arteria uterina tiene
dividir la arteria cerebral media PI por la arteria umbilical
vigilancia en embarazos de alto riesgo en los Estados Unidos.
etapa avanzada de compromiso fetal y es poco común.
Doppler de la arteria umbilical y se necesitan ensayos clínicos para
FGR, nacimiento SGA y mortalidad perinatal.148,149 Aunque FGR
el manejo de la FGR de inicio temprano ha sido evaluado en
de CTG en el manejo de FGR, es más probable que una CTG normal en
embarazos con FGR esté asociada con un
entregado de acuerdo con los cambios tardíos del conducto venoso (95%)
recomendado.
circulación cerebral y transporta alrededor del 80% de la sangre cerebral
FGR se caracteriza por el fracaso de la invasión trofoblástica de
en casos de inicio tardío.101,115,132e137 The Prospective Observational
Trial to Optimize Pediatric Health in IUGR (PORTO)
preceden a las anormalidades Doppler del ductus venoso.111 En
la evidencia disponible, el Doppler de la arteria uterina no agrega
[1.93e3.96]).130 De manera similar, en un análisis secundario de datos
venoso Doppler, y los resultados no se pueden generalizar al
Doppler de la arteria cerebral para resultados perinatales adversos en
una muesca diastólica, se ha asociado con resultados adversos del
embarazo, incluida la preeclampsia, FGR y perinatal
la relación cerebroplacentaria (CPR). La RCP se calcula por
La CTG se acepta actualmente como el método principal para la detección fetal.
en el seguimiento y momento del parto en RCF de inicio temprano.
aclarar aún más el papel del ductus venoso Doppler en
embarazos, la remodelación de la arteria espiral da como resultado una
circulación de baja impedancia, que se refleja en las arterias uterinas por la
presencia de alta velocidad y flujo de avance continuo en diástole.140 Esta
adaptación del embarazo
PI.123e126 El papel del Doppler de la arteria cerebral media en la
A pesar de la ausencia de grandes estudios prospectivos sobre el papel
Se encontró que el deterioro era significativamente mayor en el grupo
la vigilancia de embarazos con FGR puede ser
de oxígeno y nutrientes al feto. Severo de inicio temprano
La arteria cerebral media es el vaso más grande del feto.
Los hallazgos Doppler de la arteria cerebral media de la vasodilatación
cerebral y la RCP también se han estudiado por su utilidad para predecir
resultados adversos y guiar el momento del parto.
gestación, los hallazgos anormales de CTG casi invariablemente
recomendado.139
resultados limita su aplicabilidad clínica.145,150,151 Basado en
[1.10e1.67]) y resultado perinatal adverso (LR 2.77
los Estados Unidos. TRUFFLE comparó cSTV con ductus
y una especificidad del 85 % para la predicción de resultados adversos.138
Sin embargo, una gran revisión sistemática y un metanálisis sobre la
precisión pronóstica de la RCP y la
que el percentil 95 para la edad gestacional o la presencia de
a través de la arteria cerebral media utilizando Doppler puede identificar la
vasodilatación cerebral, que se puede cuantificar utilizando PI o
debido a que la mayoría de los partos se deben a otras indicaciones fetales
o maternas.115,120,121 Se necesita investigación prospectiva para
arterias espirales por invasión celular trofoblástica. en la normalidad
La arteria cerebral o la arteria uterina no se pueden utilizar para la clínica de rutina.
Evaluaciones venosas Doppler para optimizar el momento de
Después de la corrección de la prematuridad, la supervivencia sin neurológica
embarazos con FGR de inicio temprano antes de su uso en la rutina
optimiza el flujo sanguíneo placentario intervelloso y la entrega
Los estudios han encontrado que el 15%-20% de los fetos con restricción
de crecimiento de inicio tardío con flujo sanguíneo umbilical normal tienen
notado en sólo alrededor del 41% de los fetos. 117 Después de 32 semanas de
La vigilancia de rutina de los embarazos con FGR puede ser
validación externa o demostración de embarazo mejorado
El Doppler anormal de la arteria cerebral media tuvo un cociente de
probabilidad (LR) bajo para la predicción de la mortalidad perinatal (LR 1,36
independientemente de los resultados de Doppler. 121 Aunque hay
al extrapolar los hallazgos de TRUFFLE a la práctica en
estudio mostró que la evaluación de la RCP tenía una sensibilidad del 66%
Doppler anormal de la arteria uterina, definido como un PI mayor
produce vasodilatación cerebral, un mecanismo adaptativo temprano
denominado efecto de conservación del cerebro. Medida de caudal
FGR a las 24 0/7 a 36 6/7 semanas de gestación, incluyendo
Los hallazgos Doppler solo representaron alrededor del 11 % de los
embarazos asignados al grupo de hallazgos tardíos del conducto venoso
flujo sanguíneo placentario y es un marcador de remodelación de la
Sugerimos que la evaluación Doppler del ductus venoso, medio
información útil más allá de la arteria umbilical y el conducto
La onda A invertida del conducto venoso representa una
Machine Translated by Google
OCTUBRE 2020 B11
Perfil biofísico Los estudios
observacionales han indicado que un perfil biofísico anormal (BPP) es una
manifestación tardía de la enfermedad placentaria que parece volverse
anormal 48-72 horas después de las anomalías Doppler del ductus venoso
en el 90% de los casos.152 Estudios más recientes han cuestionado el
valor de BPP en Vigilancia fetal de embarazos de alto riesgo, incluida la
RCF grave de aparición temprana, debido a la alta prevalencia de
resultados falsos positivos y falsos negativos. Una revisión Cochrane
concluyó que la evidencia disponible de ensayos controlados aleatorios no
respalda el uso de BPP como una prueba de bienestar fetal en embarazos
de alto riesgo.153,154 se requieren estudios para probar la utilidad de BPP
o de combinar estas modalidades de prueba.155
avances en la atención neonatal y la supervivencia de los fetos en los
límites de viabilidad, la decisión de parto antes de las 26 semanas de
gestación o con 500 g debe incluir la coordinación de la atención entre los
servicios de medicina materno-fetal y neonatología, junto con el
asesoramiento integral del paciente sobre la morbilidad neonatal y la
mortalidad y la toma de decisiones compartida con respecto al manejo del
embarazo.
Volumen de líquido amniótico El
oligohidramnios se define como una única bolsa vertical más profunda de
líquido amniótico de menos de 2 cm. El estudio PORTO, que incluyó más
de 1100 embarazos con FGR, señaló que las anomalías en el volumen de
líquido amniótico no aumentaron de forma independiente el riesgo de
resultados adversos en FGR.30 Actualmente hay escasez de datos sobre
el papel de la medición del volumen de líquido amniótico en el manejo de
FGR. y parto.30 Sin embargo, las pautas actuales sobre partos prematuros
tardíos y prematuros médicamente indicados sugieren el parto a las 34 0/7
a 37 6/7 semanas de gestación para FGR asociado con oligohidramnios.156
evidencia para respaldar la frecuencia de CTG en embarazos con FGR, es
razonable iniciar las pruebas en el momento del diagnóstico después de la
viabilidad, o a una edad gestacional en la que un hallazgo anormal
desencadenaría una intervención.24 Sugerimos pruebas de CTG semanales
después de la viabilidad para FGR sin AEDV/ REDV y que se aumente la
frecuencia cuando la RCF se complique con AEDV/REDV u otras
comorbilidades o factores de riesgo (GRADO 2C).
La evidencia que respalda el momento del parto en embarazos con
FGR y Doppler anormal de la arteria umbilical pero sin AEDV/REDV es
limitada.168 En un estudio de cohorte retrospectivo de embarazos con
FGR, no se observaron diferencias en el resultado neonatal compuesto
entre el parto a las 39 semanas de gestación en fetos con Doppler de la
arteria umbilical normal y parto a las 37 semanas de gestación en fetos
con relación S/D elevada de la arteria umbilical.168 Un gran estudio de
cohortes en los EE. presencia de factores de riesgo, como FGR.169
Recomendamos el parto a las 37 semanas de gestación en embarazos
con FGR y una forma de onda Doppler de la arteria umbilical con flujo
diastólico disminuido (S/D, RI o PI mayor que el percentil 95) pero sin
AEDV /REDV o con FGR severo con EFW menor al percentil 3 (GRADO
1B).
Como se discutió anteriormente, las tasas de morbilidad y mortalidad
neonatal asociadas con AEDV son más altas que las tasas de
complicaciones de prematuridad a las 33-34 semanas de gestación.100
Por lo tanto, recomendamos el parto a las 33-34 semanas de gestación
para embarazos con FGR y AEDV (GRADO 1B). En presencia de REDV,
las tasas de morbilidad y mortalidad neonatal son más altas que las
complicaciones de la prematuridad a las 30-32 semanas de gestación.100
Por lo tanto, recomendamos el parto a las 30-32 semanas de gestación
para embarazos con FGR y REDV (GRADO 1B). Sugerimos el parto a las
38-39 semanas de gestación con FGR cuando el EFW está entre el
percentil 3 y 10 y el Doppler de la arteria umbilical es normal (GRADO 2C).
Resultados neonatales y momento del parto La decisión de
parto en FGR depende de factores fetales y maternos. Los factores fetales
incluyen EFW, edad gestacional y hallazgos en la vigilancia fetal. Los
factores maternos incluyen la presencia de comorbilidades, como la
hipertensión. En el período periviable, la decisión de dar a luz puede ser
un desafío porque las tasas de muerte perinatal, deterioro del desarrollo
neurológico y otros resultados adversos son altas en esta ventana de edad
gestacional.157-159
estudios, la supervivencia neonatal aumentó del 13 % a las 24 semanas al
43 % a las 25 semanas y del 58 % al 76 % a las 26 semanas de gestación.
La supervivencia de los recién nacidos muy prematuros disminuye
gradualmente con la disminución de los percentiles de peso.160e163 La
mortalidad neonatal en los bebés SGA nacidos entre las semanas 24 y 29
de gestación aumenta de 2 a 4 veces en comparación con los recién
nacidos con un crecimiento adecuado.4,164e166 En un gran estudio
europeo , los pesos al nacer entre los percentiles 10 y 25 se asociaron con
un aumento de 2 veces en la mortalidad en comparación con el grupo de
peso entre los percentiles 50 y 75.167 En FGR de inicio temprano asociado
con Doppler anormal
Hay datos limitados para informar recomendaciones sobre el modo de
parto en embarazos complicados por FGR. Los fetos con restricción del
crecimiento, particularmente aquellos con AEDV/REDV, tienen un mayor
riesgo de desaceleraciones en el trabajo de parto, parto por cesárea de
emergencia y anemia ácida metabólica en el parto.170,171 Estudios más
antiguos informaron tasas de desaceleraciones de la frecuencia cardíaca
fetal intraparto que requirieron parto por cesárea en un 75 %. e95% de los
embarazos con FGR y AEDV/REDV.172,173 Las guías nacionales de 4
países recomiendan el parto por cesárea cuando la FGR se complica con
AEDV/REDV de la arteria umbilical.24 En estudios recientes que informaron
resultados de embarazos complicados con FGR con AEDV/REDV, el modo
de parto fue principalmente por cesárea, por lo que es imposible determinar
la probabilidad de resultados adversos asociados con
La supervivencia intacta fue del 0 % a las 24 semanas, del 13 % a las 25
semanas y del 6 % al 31 % a las 26 semanas de gestación.159 Dada la
alta tasa de resultados adversos, se han sugerido umbrales de 26 semanas
de gestación, 500 g o ambos. para el parto de embarazos con RCF severa
de inicio temprano.55,80,83,159 Con reciente
Serie de consultas SMFM
smfm.org
Machine Translated by Google
Calidad de la evidencia de apoyo
Grado de
recomendación Claridad de riesgo y beneficio Trascendencia
Serie de consultas SMFM smfm.org
Adaptado de Guyatt et al.177
Society for Maternal-Fetal Medicine. SMFM Consult Series #52: Diagnóstico y manejo de la restricción del crecimiento fetal. Soy J Obstet Gynecol 2020.
Los beneficios claramente superan los
riesgos y las cargas o viceversa.
Fuerte recomendación que puede aplicarse a la
mayoría de los pacientes en la mayoría de las
circunstancias sin reservas. Los médicos deben
seguir una recomendación fuerte a menos que exista
una justificación clara y convincente para un enfoque
alternativo.
Evidencia de estudios observacionales,
experiencia clínica no sistemática o ensayos
controlados aleatorios con fallas graves. Cualquier
estimación del efecto es incierta.
Recomendación débil; la mejor acción puede
diferir según las circunstancias, los pacientes o los
valores sociales.
Evidencia de estudios observacionales,
experiencia clínica no sistemática o ensayos
controlados aleatorios con fallas graves. Cualquier
estimación del efecto es incierta.
Fuerte recomendación que se aplica a la mayoría de
los pacientes. Los médicos deben seguir una
recomendación fuerte a menos que exista una
justificación clara y convincente para un enfoque
alternativo.
Fuerte recomendación que se aplica a la mayoría de
los pacientes. Sin embargo, parte de la base de
evidencia que respalda la recomendación es de baja
calidad.
Recomendación muy débil; otras alternativas
pueden ser igualmente razonables.
1B.
Recomendación fuerte,
evidencia de calidad
moderada
2B.
Recomendación débil,
evidencia de calidad
moderada
2A.
Recomendación débil,
evidencia de alta calidad
Beneficios estrechamente equilibrados
con riesgos y cargas; cierta incertidumbre en las
estimaciones de beneficios, riesgos y cargas.
Evidencia consistente de ensayos controlados aleatorios
bien realizados o evidencia abrumadora de alguna otra
forma. Es poco probable que la investigación adicional
cambie la confianza en la estimación del beneficio y el
riesgo.
Recomendación débil; enfoques alternativos
que probablemente sean mejores para algunos
pacientes en algunas circunstancias.
2C.
Recomendación débil,
evidencia de baja
calidad
Incertidumbre en las estimaciones de
beneficios, riesgos y cargas; los beneficios pueden
equilibrarse estrechamente con los riesgos y las
cargas.
Los beneficios están estrechamente equilibrados
con los riesgos y las cargas.
Los beneficios parecen superar los riesgos
y las cargas, o viceversa.
1A.
Recomendación fuerte,
evidencia de alta calidad
— —
1C.
Recomendación fuerte,
evidencia de baja
calidad
Evidencia de ensayos controlados aleatorios con
limitaciones importantes (resultados inconsistentes,
defectos metodológicos, indirectos o imprecisos)
o evidencia muy sólida de algún otro diseño de
investigación. Es probable que la investigación
adicional (si se realiza) tenga un efecto sobre la
confianza en la estimación del beneficio y el riesgo y
puede cambiar la estimación.
Evidencia consistente de ensayos controlados aleatorios
bien realizados o evidencia abrumadora de alguna otra
forma. Es poco probable que la investigación adicional
cambie la confianza en la estimación del beneficio y el
riesgo.
Los beneficios claramente superan los
riesgos y las cargas o viceversa.
Mejores prácticas Recomendación en la que (1) hay una
enorme cantidad de evidencia indirecta que
claramente justifica una recomendación sólida (la
evidencia directa sería desafiante y un uso ineficiente
de tiempo y recursos para reunir y resumir
cuidadosamente) o (2) recomendación en contrario
sería poco ético.
Evidencia de ensayos controlados aleatorios con
limitaciones importantes (resultados inconsistentes,
defectos metodológicos, indirectos o imprecisos)
o evidencia muy sólida de algún otro diseño de
investigación. Es probable que la investigación
adicional (si se realiza) tenga un impacto en la
confianza en la estimación del beneficio y el riesgo y
puede cambiar la estimación.
parto vaginal espontáneo o inducido.86 Dados estos datos y
resultados, sugerimos que para los embarazos con FGR
complicados por AEDV/REDV, se debe considerar el parto por
cesárea en base a todo el escenario clínico (GRADO 2C).
De acuerdo con otras guías,174 recomendamos el uso de
corticoides prenatales si el parto se anticipa antes de las 33
6/7 semanas de gestación o para embarazos entre 34 0/7 y 36
6/7 semanas de gestación en mujeres sin contraindicaciones que
B12 OCTUBRE 2020
El sistema de calificación de la Sociedad de Medicina Materno Fetal: calificación de la valoración, desarrollo y evaluación de las recomendaciones176
Machine Translated by Google
OCTUBRE 2020 B13
Serie de consultas SMFM
smfm.org
10. Savchev S, Figueras F, Cruz-Martinez R, Illa M, Botet F, Gratacos E.
17. Sanz-Cortés M, Egana-Ugrinovic G, Zupan R, Figueras F, Gratacos E.
490–6.
11. Crispi F, Figueras F, Cruz-Lemini M, Bartrons J, Bijnens B, Gratacos E.
20. Tolsa CB, Zimine S, Warfield SK, et al. Alteración temprana del desarrollo estructural
y funcional del cerebro en prematuros nacidos con restricción del crecimiento intrauterino.
Pediatr Res 2004;56:132–8.
Am J Obstet Gynecol 2019;220:449–59.e19.
28. Gordijn SJ, Beune IM, Thilaganathan B, et al. Definición de consenso de restricción
del crecimiento fetal: un procedimiento Delphi. Ultrasonido Obstet Gynecol 2016;48:333–
9.
30. Unterscheider J, Daly S, Geary MP, et al. Optimización de la definición de restricción
del crecimiento intrauterino: el estudio PORTO prospectivo multicéntrico.
22. Copel JA, Bahtiyar MO. Un enfoque práctico para la restricción del crecimiento fetal.
35. Grantz KL, Hediger ML, Liu D, Buck Louis GM. Estándares de crecimiento fetal : el
enfoque del estudio de crecimiento fetal del NICHD en contexto con INTERGROWTH-21st
y el estudio de referencia de crecimiento multicéntrico de la Organización Mundial de la
Salud . Am J Obstet Gynecol 2018;218: S641–55.
23. Figueras F, Gratacos E. Enfoque basado en etapas para el manejo de la restricción
del crecimiento fetal. Diagnóstico Prenat 2014;34:655–9.
31. David C, Tagliavini G, Pilu G, Rudenholz A, Bovicelli L. Curvas características del
operador del receptor para la predicción ultrasonográfica de fetos pequeños para la
edad gestacional en embarazos de bajo riesgo. Am J Obstet Gynecol 1996;174:1037–
42.
5. Unterscheider J, O'Donoghue K, Daly S, et al. Restricción del crecimiento fetal y
riesgo de mortalidad perinatal: estudios de casos del estudio multicéntrico PORTO .
BMC Embarazo Parto 2014;14:63.
37. Abuhamad A, Minton KK, Benson CB, et al. Plan de estudios de ecografía obstétrica
y ginecológica y evaluación de competencias en programas de formación de residencia:
informe de consenso. Soy J Obstet Gynecol 2018;218:
7. Getahun D, Ananth CV, Kinzler WL. Factores de riesgo de mortinatos anteparto e
intraparto: un estudio basado en la población. Am J Obstet Gynecol 2007;196:499–507.
25. Unterscheider J, Daly S, Geary MP, et al. Definición y manejo de la restricción del
crecimiento fetal: un estudio de las actitudes contemporáneas. Eur J Obstet Gynecol
Reprod Biol 2014;174:41–5.
Circunferencia abdominal sola versus peso fetal estimado después de 24 semanas para
predecir si la edad gestacional al nacer es pequeña o grande: un metanálisis . Am J
Perinatol 2017;34:1115–24.
1. Swanson AM, David AL. Modelos animales de restricción del crecimiento fetal:
consideraciones para la medicina traslacional. Placenta 2015;36:623–30.
Rendimiento diagnóstico de la ecografía del tercer trimestre para la predicción de la
restricción del crecimiento fetal de inicio tardío: una revisión sistemática y un metanálisis.
3. Resnik R. Restricción del crecimiento intrauterino. Obstet Gynecol 2002;99:
Diferencias en el tronco encefálico y el cerebelo y su asociación con el neurocomportamiento en
fetos a término pequeños para la edad gestacional evaluados mediante resonancia magnética fetal.
19. Story L, Damodaram MS, Allsop JM, et al. Metabolismo cerebral en la restricción
del crecimiento intrauterino fetal: un estudio de espectroscopia de resonancia magnética
de protones. Am J Obstet Gynecol 2011;205:483.e1–8.
27. Monier I, Ancel PY, Ego A, et al. Resultados fetales y neonatales de recién nacidos
prematuros nacidos antes de las 32 semanas de gestación según evaluaciones
prenatales versus posnatales de crecimiento restringido. Am J Obstet Gynecol
2017;216:516.e1–10.
21. Leitner Y, Fattal-Valevski A, Geva R, et al. Resultado del desarrollo neurológico de
niños con retraso del crecimiento intrauterino: un estudio prospectivo longitudinal de 10
años. J Child Neurol 2007;22:580–7.
34. Deter RL, Lee W, Yeo L, et al. Evaluación del crecimiento individualizado: marco
conceptual e implementación práctica para la evaluación del crecimiento fetal y el
resultado del crecimiento neonatal. Am J Obstet Gynecol 2018;218:S656–78.
29. Chauhan SP, Gupta LM, Hendrix NW, Berghella V. Restricción del crecimiento
intrauterino : comparación del boletín de práctica del Colegio Estadounidense de
Obstetras y Ginecólogos con otras pautas nacionales. Am J Obstet Gynecol
2009;200:409.e1–6.
Obstet Gynecol 2014;123:1057–69.
4. Bernstein IM, Horbar JD, Badger GJ, Ohlsson A, Golan A. Morbilidad y mortalidad
entre recién nacidos de muy bajo peso al nacer con restricción del crecimiento
intrauterino . La red de Oxford de Vermont. Am J Obstet Gynecol 2000;182: 198–206.
Am J Obstet Gynecol 2013;208:290.e1–6.
36. Colegio Americano de Obstetras y Ginecólogos. Opinión del Comité No. 700:
Métodos para estimar la fecha de vencimiento. Obstet Gynecol 2017;129:e150–4.
24. McCowan LM, Figueras F, Anderson NH. Pautas nacionales basadas en la evidencia
para el manejo de la restricción del crecimiento fetal sospechada: comparación,
consenso y controversia. Am J Obstet Gynecol 2018;218:S855–68.
32. Blue NR, Yordan JMP, Holbrook BD, Nirgudkar PA, Mozurkewich EL.
REFERENCIAS
6. Ego A, Subtil D, Grange G, et al. Estándares de peso al nacer personalizados versus
basados en la población para identificar bebés con restricción de crecimiento: un estudio
multicéntrico francés. Am J Obstet Gynecol 2006;194:1042–9.
8. Madden JV, Flatley CJ, Kumar S. Los bebés a término pequeños para la edad
gestacional de mujeres de bajo riesgo tienen un riesgo significativamente mayor de
resultados neonatales adversos . Am J Obstet Gynecol 2018;218:525.e1–9.
26. Platz E, Newman R. Diagnóstico de RCIU: biometría tradicional. Semin Perinatol
2008;32:140–7.
33. Caradeux J, Martínez-Portilla RJ, Peguero A, Sotiriadis A, Figueras F.
2. Bamfo JE, Odibo AO. Diagnóstico y manejo de la restricción del crecimiento fetal. J
Embarazo 2011;2011:640715.
13. Cruz-Lemini M, Crispi F, Valenzuela-Alcaraz B, et al. La remodelación
cardiovascular fetal persiste a los 6 meses en lactantes con restricción del crecimiento
intrauterino . Ultrasonido Obstet Gynecol 2016;48:349–56.
29–67.
38. Warsof SL, Gohari P, Berkowitz RL, Hobbins JC. La estimación del peso fetal por
análisis asistido por computadora. Am J Obstet Gynecol 1977;128:881–92.
El percentil de peso estimado como predictor del resultado perinatal en embarazos
pequeños para la edad gestacional con índices Doppler fetal y materno normales.
Ultrasonido Obstet Gynecol 2012;39:299–303.
Fetos a término en edad gestacional con Doppler de arteria umbilical normal.
Ultrasonido Obstet Gynecol 2010;36:159–65.
14. Crispi F, Bijnens B, Figueras F, et al. La restricción del crecimiento fetal da como
resultado corazones remodelados y menos eficientes en los niños. Circulación
2010;121: 2427–36.
Am J Obstet Gynecol 2014;210:452.e1–8.
15. Egana-Ugrinovic G, Sanz-Cortes M, Couve-Perez C, Figueras F, Gratacos E.
Corpus callosum diferencias evaluadas por resonancia magnética fetal en la restricción
del crecimiento intrauterino de inicio tardío y su asociación con neurocomportamiento .
Diagnóstico Prenat 2014;34:843–9.
9. Pallotto EK, Kilbride HW. Resultado perinatal e implicaciones posteriores de la
restricción del crecimiento intrauterino. Clin Obstet Gynecol 2006;49:257–69.
Programación cardiovascular en niños nacidos pequeños para la edad gestacional y
relación con signos prenatales de gravedad. Am J Obstet Gynecol 2012;207:121.e1–9.
12. Crispi F, Miranda J, Gratacos E. Consecuencias cardiovasculares a largo plazo
de la restricción del crecimiento fetal: biología, implicaciones clínicas y oportunidades
para la prevención de enfermedades en adultos. Am J Obstet Gynecol 2018;218:
S869–79.
16. Lees CC, Marlow N, van Wassenaer-Leemhuis A, et al. Resultados perinatales
intermedios y del neurodesarrollo a los 2 años en lactantes con restricción del
crecimiento fetal muy prematuro (TRUFFLE): un ensayo aleatorizado. Lancet
2015;385:2162–72.
18. Sanz-Cortes M, Figueras F, Bargallo N, Padilla N, Amat-Roldan I, Gratacos E.
Microestructura cerebral anormal y metabolismo en pequeños para
tienen riesgo de parto prematuro dentro de los 7 días y que no
han recibido un curso previo de corticosteroides prenatales175
(GRADO 1A). También recomendamos sulfato de magnesio
intraparto para la neuroprotección fetal y neonatal en mujeres
con embarazos de menos de 32 semanas de gestación (GRADO 1A). norte
Machine Translated by Google
70. Mori R, Ota E, Middleton P, Tobe-Gai R, Mahomed K, Bhutta ZA. Suplementos
de zinc para mejorar el embarazo y el resultado del lactante. Sistema de base de
datos Cochrane Rev 2012:Cd000230.
78. Groom KM, McCowan LM, Mackay LK, et al. Enoxaparina para la prevención
de la preeclampsia y la restricción del crecimiento intrauterino en mujeres con
antecedentes: un ensayo aleatorizado. Am J Obstet Gynecol 2017;216:296.e1–14.
69. Khoury J, Henriksen T, Christophersen B, Tonstad S. Efecto de una dieta para
reducir el colesterol en los lípidos maternos, del cordón y neonatales, y el resultado
del embarazo: un ensayo clínico aleatorizado. Am J Obstet Gynecol 2005;193:1292–
301.
71. Peña-Rosas JP, De-Regil LM, Garcia-Casal MN, Dowswell T. Suplementos
diarios de hierro por vía oral durante el embarazo. Sistema de base de datos
Cochrane Rev 2015:Cd004736.
80. Lees C, Marlow N, Arabin B, et al. Morbilidad y mortalidad perinatal en la
restricción del crecimiento fetal de inicio temprano: resultados de la cohorte del
ensayo de flujo fetal y umbilical aleatorio en Europa (TRUFFLE). Ultrasonido Obstet
Gynecol 2013;42:400–8.
79. Groom KM, McCowan LM, Mackay LK, et al. STRIDER NZAus: un ensayo
controlado aleatorio multicéntrico de la terapia con sildenafilo en la restricción del
crecimiento fetal de aparición temprana. Bjog 2019;126:997–1006.
76. Colegio Americano de Obstetras y Ginecólogos. Comité ACOG Opinión No.
743: Uso de dosis bajas de aspirina durante el embarazo. Obstet Gynecol
2018;132:e44–52.
67. David C, Gabrielli S, Pilu G, Bovicelli L. La relación entre la circunferencia de la
cabeza y el abdomen: una reevaluación. Ultrasonido Obstet Gynecol 1995;5: 256–9.
68. Gülmezoglu AM, Hofmeyr GJ. Reposo en cama en el hospital por sospecha de
alteración del crecimiento fetal. Base de datos Cochrane Syst Rev 2000;1996:
Cd000034.
77. Haddad B, Winer N, Chitrit Y, et al. Enoxaparina y aspirina en comparación con
la aspirina sola para prevenir las complicaciones del embarazo mediadas por la
placenta : un ensayo controlado aleatorio. Obstet Gynecol 2016;128:1053–63.
74. Rolnik DL, Wright D, Poon LC, et al. Aspirina versus placebo en embarazos con
alto riesgo de preeclampsia prematura. N Engl J Med 2017;377: 613–22.
Pediatría 2014;133:e650–6.
75. Novio KM, David AL. El papel de la aspirina, la heparina y otras intervenciones
en la prevención y el tratamiento de la restricción del crecimiento fetal. Am J Obstet
Gynecol 2018;218:S829–40.
72. Roberge S, Nicolaides K, Demers S, Hyett J, Chaillet N, Bujold E. El papel de la
dosis de aspirina en la prevención de la preeclampsia y la restricción del crecimiento
fetal : revisión sistemática y metanálisis. Am J Obstet Gynecol 2017;216:110–20.e6.
73. Meher S, Duley L, Hunter K, Askie L. Terapia antiplaquetaria antes o después de
las 16 semanas de gestación para prevenir la preeclampsia: un metanálisis de datos
de participantes individuales. Am J Obstet Gynecol 2017;216:121–8.e2.
39. Melamed N, Yogev Y, Meizner I, Mashiach R, Bardin R, Ben Haroush A. Estimación
ecográfica del peso fetal: ¿qué modelo se debe usar? J Ultrasonido Med 2009;28:617–
29.
66. Bocca-Tjeertes I, Bos A, Kerstjens J, de Winter A, Reijneveld S.
41. Hadlock FP, Harrist RB, Martinez-Poyer J. Análisis intrauterino del crecimiento fetal:
un estándar de peso ecográfico. Radiología 1991;181:129–33.
57. Parra-Saavedra M, Crovetto F, Triunfo S, et al. Resultados del desarrollo neurológico
de recién nacidos pequeños para la edad gestacional a corto plazo con y sin signos de
hipoperfusión placentaria. Placenta 2014;35:269–74.
49. Kiserud T, Piaggio G, Carroli G, et al. Gráficos de crecimiento fetal de la Organización
Mundial de la Salud : un estudio longitudinal multinacional de mediciones biométricas
por ultrasonido y peso fetal estimado. PLoS Med 2017;14:e1002220.
51. Blue NR, Beddow ME, Savabi M, Katukuri VR, Chao CR. Comparación del estándar
de crecimiento fetal de Hadlock con el estándar racial/étnico del Instituto Nacional de
Salud Infantil y Desarrollo Humano Eunice Kennedy Shriver para la predicción de
morbilidad neonatal y pequeño para la edad gestacional. Am J Obstet Gynecol
2018;219:474.e1–12.
43. Papageorghiou AT, Kennedy SH, Salomon LJ, et al. Los estándares de crecimiento
fetal INTER GROWTH-21(st): hacia la integración global del embarazo y la atención
pediátrica. Am J Obstet Gynecol 2018;218: S630–40.
59. Sultana Z, Maiti K, Dedman L, Smith R. ¿Existe un papel para la senescencia
placentaria en la génesis de las complicaciones obstétricas y la restricción del crecimiento
fetal? Am J Obstet Gynecol 2018;218:S762–73.
45. Villar J, Cheikh Ismail L, Staines Urias E, et al. El crecimiento y desarrollo
satisfactorios a los 2 años de edad de la cohorte de Estándares de Crecimiento Fetal
INTERGROWTH-21(st) respaldan su idoneidad para construir estándares internacionales.
Am J Obstet Gynecol 2018;218:S841-54.e2.
53. Monier I, Ego A, Benachi A, Ancel PY, Goffinet F, Zeitlin J. Comparación de las
fórmulas de Hadlock e INTERGROWTH para calcular el peso fetal estimado en una
población de prematuros en Francia. Am J Obstet Gynecol 2018;219:476.e1–12.
61. Severi FM, Bocchi C, Visentin A, et al. El Doppler cerebral uterino y fetal predice el
resultado de fetos pequeños para la edad gestacional en el tercer trimestre con Doppler
de la arteria umbilical normal. Ultrasonido Obstet Gynecol 2002;19:225–8.
Am J Obstet Gynecol 2013;209:428.e1–6.
55. Dall'Asta A, Brunelli V, Prefumo F, Frusca T, Lees CC. Restricción del crecimiento
fetal de aparición temprana . Matern Health Neonatol Perinatol 2017;3:2.
63. Pilliod RA, Cheng YW, Snowden JM, Doss AE, Caughey AB. El riesgo de muerte
fetal intrauterina en el feto pequeño para la edad gestacional. Am J Obstet Gynecol
2012;207:318.e1–6.
Diagnóstico y vigilancia de la restricción del crecimiento fetal de inicio tardío. Am J
Obstet Gynecol 2018;218:S790–802.e1.
65. Hiersch L, Melamed N. Velocidad de crecimiento fetal y proporción corporal en la
evaluación del crecimiento. Am J Obstet Gynecol 2018;218:S700–11.e1.
B14 OCTUBRE 2020
40. Dudley Nueva Jersey. Una revisión sistemática de la estimación por ultrasonido del
peso fetal. Ultrasonido Obstet Gynecol 2005;25:80–9.
48. Buck Louis GM, Grewal J, Albert PS, et al. Estándares raciales/étnicos para el
crecimiento fetal: los Estudios de Crecimiento Fetal del NICHD. Am J Obstet Gynecol
2015;213:449.e1–41.
42. Gardosi J, Francis A, Turner S, Williams M. Gráficos de crecimiento personalizados:
justificación, validación y beneficios clínicos. Am J Obstet Gynecol 2018;218: S609–18.
58. Burton GJ, Jauniaux E. Fisiopatología de la restricción del crecimiento fetal derivada
de la placenta . Am J Obstet Gynecol 2018;218:S745–61.
50. Kiserud T, Benachi A, Hecher K, et al. Las tablas de crecimiento fetal de la
Organización Mundial de la Salud : concepto, hallazgos, interpretación y aplicación. Am
J Obstet Gynecol 2018;218:S619–29.
44. Papageorghiou AT, Ohuma EO, Altman DG, et al. Estándares internacionales para
el crecimiento fetal basados en mediciones seriadas de ultrasonido: el Estudio
Longitudinal de Crecimiento Fetal del Proyecto INTERGROWTH-21st. Lancet
2014;384:869–79.
Restricción del crecimiento simétrica y asimétrica en niños prematuros.
52. Blue NR, Savabi M, Beddow ME, et al. El método Hadlock es superior a los métodos
más nuevos para la predicción del percentil de peso al nacer. J Ultrasonido Med
2019;38:587–96.
60. Figueras F, Eixarch E, Meler E, et al. Los fetos pequeños para la edad gestacional
con Doppler de la arteria umbilical normal tienen un resultado perinatal y de desarrollo
neurológico subóptimo . Eur J Obstet Gynecol Reprod Biol 2008;136: 34–8.
46. Hanley GE, Janssen PA. Las distribuciones de peso al nacer específicas por etnia
mejoran la identificación de recién nacidos a término en riesgo de morbilidad a corto plazo.
54. Savchev S, Figueras F, Sanz-Cortés M, et al. Evaluación de un límite de edad
gestacional óptimo para la definición de restricción del crecimiento fetal de inicio
temprano y tardío. Diagnóstico Fetal Ther 2014;36:99–105.
62. Unterscheider J, Daly S, Geary MP, et al. Deterioro Doppler progresivo predecible en
RCIU: ¿realmente existe? Am J Obstet Gynecol 2013;209:539.e1–7.
47. Anderson NH, Sadler LC, McKinlay CJD, McCowan LME. INTER GROWTH-21st vs
estándares personalizados de peso al nacer para la identificación de la morbilidad y
mortalidad perinatal. Am J Obstet Gynecol 2016;214: 509.e1–7.
56. Figueras F, Caradeux J, Crispi F, Eixarch E, Peguero A, Gratacos E.
64. McIntire DD, Bloom SL, Casey BM, Leveno KJ. Peso al nacer en relación con la
morbilidad y mortalidad entre los recién nacidos. N Engl J Med 1999;340:1234–8.
smfm.org
Serie de consultas SMFM
Machine Translated by Google
90. An G, Lin Y, Xu LP, et al. Aplicación de micromatrices cromosómicas para
investigar las causas genéticas de la restricción del crecimiento fetal aislado. Mol
Cytogenet 2018;11:33.
Riesgo de muerte fetal en fetos con restricción de crecimiento con umbilical y/o ductus
89. Borrell A, Grande M, Meler E, et al. Microarray genómico en fetos con restricción
de crecimiento temprano: un estudio multicéntrico. Diagnóstico Fetal Ther 2017;42:
174–80.
Velocidad diastólica final ausente intermitente de la arteria umbilical: características
prenatales y neonatales e indicaciones para el parto. J Matern Fetal Neonatal Med
2014;27:94–7.
91. Yamamoto R, Ishii K, Shimada M, et al. Importancia del cribado materno de
toxoplasmosis, rubéola, citomegalovirus e infección por virus del herpes simple en
casos de restricción del crecimiento fetal. J Obstet Gynaecol Res 2013;39:653–7.
98. Alfirevic Z, Stampalija T, Medley N. Ultrasonido Doppler fetal y umbilical en el
embarazo normal. Cochrane Database Syst Rev 2015;2015: Cd001450.
96. McCowan LM, Harding JE, Roberts AB, Barker SE, Ford C, Stewart AW. Un
ensayo piloto controlado aleatorio de dos regímenes de vigilancia fetal para fetos
pequeños para la edad gestacional con resultados normales de velocimetría doppler
de la arteria umbilical. Am J Obstet Gynecol 2000;182: 81–6.
Análisis de micromatrices cromosómicas en fetos con restricción de crecimiento y
cariotipo normal: revisión sistemática y metanálisis. Diagnóstico Fetal Ther 2018;44:1–
9.
97. Alfirevic Z, Stampalija T, Dowswell T. Fetal and umbilical Doppler ul trasound in
high-risk pregnancy. Base de datos Cochrane Syst Rev 2017;6: Cd007529.
94. Chung MH, Shin CO, Lee J. TORCH (toxoplasmosis, rubéola, citomegalovirus y
virus del herpes simple) detección de neonatos pequeños para la edad gestacional y
crecimiento intrauterino restringido: estudio de eficacia en un solo instituto en Corea.
Korean J Pediatr 2018;61:114–20.
Diagnóstico Prenat 2017;37:1061–6.
95. Trudinger BJ. Ecografía Doppler y bienestar fetal. En: Reece EA, Hobbins JC,
Mahoney M, Petrie RH, eds. Medicina del Feto y de la Madre. Filadelfia, Pensilvania:
JB Lippincott Co; 1992.
92. Tsuge M, Hida AI, Minematsu T, et al. Estudio de cohorte prospectivo de infección
congénita por citomegalovirus durante el embarazo con restricción del crecimiento
fetal: análisis serológico y patología placentaria. J Pediatr 2019;206:42–8.e2.
86. Real Colegio de Obstetras y Ginecólogos. La investigación y el manejo del feto
pequeño para la edad gestacional. RCOG Green-top Guideline No. 31. 2014. Accedido
el 24 de abril de 2020. https://www.rcog.org. uk/globalassets/documents/guidelines/
gtg_31.pdf.
93. Sukenik-Halevy R, Katz A, Regev RH, et al. El rendimiento del estudio prenatal en
la restricción del crecimiento intrauterino y el espectro de anomalías fetales detectadas
posnatalmente (daga). J Matern Fetal Neonatal Med 2019;32:753–9.
81. Thornton JG, Hornbuckle J, Vail A, Spiegelhalter DJ, Levene M. Un ensayo
aleatorio de parto programado para el feto prematuro comprometido: resultados a
corto plazo e interpretación bayesiana. Bjog 2003; 110:27–32.
velocidades telediastólicas venosas ausentes o invertidas antes de las 34 semanas
de gestación: una revisión sistemática y metanálisis. Am J Obstet Gynecol
2018;218:S774–82.e21.
115. Ganzevoort W, Mensing Van Charante N, Thilaganathan B, et al. Cómo
monitorear embarazos complicados por restricción del crecimiento fetal y parto antes
de las 32 semanas: análisis post-hoc del estudio TRUFFLE. Ultrasonido Obstet
Gynecol 2017;49:769–77.
107. Grivell RM, Wong L, Bhatia V. Regímenes de vigilancia fetal para el deterioro
del crecimiento fetal. Base de datos Cochrane Syst Rev 2012: Cd007113.
109. Mongelli M, Ek S, Tambyrajia R. Detección de la restricción del crecimiento
fetal: un modelo matemático del efecto del intervalo de tiempo y el error de ultrasonido.
102. Apel-Sarid L, Levy A, Holcberg G, Sheiner E. Patologías placentarias a término
y pretérmino (<34 y <37 semanas de gestación) asociadas con la restricción del
crecimiento fetal. Arco Gynecol Obstet 2010; 282: 487–92.
117. Schwarze A, Gembruch U, Krapp M, Katalinic A, Germer U, Axt Fliedner R.
Análisis de forma de onda de flujo Doppler venoso cualitativo en fetos prematuros
con crecimiento intrauterino restringido con flujo ARED en la arteria umbilical :
correlación con resultados a corto plazo. Ultrasonido Obstet Gynecol 2005;25:573–9.
104. Salafia CM, Vintzileos AM, Silberman L, Bantham KF, Vogel CA.
110. Baschat AA. Doppler arterial y venoso en el diagnóstico y manejo de la
restricción del crecimiento fetal de aparición temprana. Early Hum Dev 2005;81: 877–
87.
119. Yagel S, Kivilevitch Z, Cohen SM, et al. El sistema venoso fetal, Parte II:
evaluación ecográfica del feto con sistema venoso congénito
Am J Perinatol 1992;9:179–84.
112. Bellotti M, Pennati G, De Gasperi C, Bozzo M, Battaglia FC, Ferrazzi E.
Mediciones simultáneas del flujo sanguíneo venoso umbilical, hepático fetal y del
conducto venoso en fetos humanos con restricción de crecimiento. Am J Obstet
Gynecol 2004;190:1347–58.
83. Baschat AA, Cosmi E, Bilardo CM, et al. Predictores del resultado neonatal en la
disfunción placentaria de aparición temprana. Obstet Gynecol 2007;109: 253–61.
99. Rosner J, Rochelson B, Rosen L, Roman A, Vohra N, Tam Tam H.
114. Frauenschuh I, Frambach T, Karl S, Dietl J, Muller T. [El flujo sanguíneo del
conducto venoso antes de la muerte fetal intrauterina en la insuficiencia placentaria
grave puede no verse afectado, como se muestra en la ecografía doppler]. Z
Geburtshilfe Neonatol 2014;218:218–22.
85. Maulik D. Restricción del crecimiento fetal: la etiología. Clin Obstet Gynecol
2006;49:228–35.
100. Caradeux J, Martínez-Portilla RJ, Basuki TR, Kiserud T, Figueras F.
82. Thornton JG, Hornbuckle J, Vail A, Spiegelhalter DJ, Levene M. Infant wellbeing
at 2 years of age in the Growth Restriction Intervention Trial (GRIT): ensayo
controlado aleatorio multicéntrico. Lancet 2004;364:
106. Thompson RS, Stevens RJ. Modelo matemático para la interpretación de
índices de forma de onda de velocidad Doppler. Med Biol Eng Comput 1989;27: 269–
76.
OCTUBRE 2020 B15
101. Oros D, Figueras F, Cruz-Martinez R, Meler E, Munmany M, Gratacos E.
Cambios longitudinales en los índices Doppler cerebrales uterinos, umbilicales y
fetales en fetos pequeños para la edad gestacional de inicio tardío. Ultrasonido
Obstet Gynecol 2011;37:191–5.
116. Hecher K, Bilardo CM, Stigter RH, et al. Seguimiento de fetos con restricción
de crecimiento intrauterino: un estudio longitudinal. Ultrasonido Obstet Gynecol
2001;18:564–70.
108. Turan OM, Turan S, Gungor S, et al. Progresión de las anomalías Doppler en
la restricción del crecimiento intrauterino. Ultrasonido Obstet Gynecol 2008;32:160–
7.
103. Stanek J. Comparación de patología placentaria en partos prematuros,
prematuros tardíos , casi a término y a término. Am J Obstet Gynecol 2014;210:234.
e1–6.
87. Sagi-Dain L, Peleg A, Sagi S. Riesgo de aberraciones cromosómicas en la
restricción del crecimiento intrauterino aparentemente aislada: una revisión sistemática.
Obstet Gynecol 1998;92:908–12.
118. Abuhamad A, Chaoui R. Guía práctica de ecocardiografía fetal : corazones
normales y anormales, 3.ª ed. Filadelfia: Wolters Kluwer; 2016.
Patología placentaria del retraso del crecimiento intrauterino idiopático a término.
111. Baschat AA, Gembruch U, Weiner CP, Harman CR. El análisis cualitativo de la
forma de onda del Doppler venoso mejora la predicción de resultados perinatales
críticos en fetos prematuros con restricción del crecimiento. Ultrasonido Obstet
Gynecol 2003;22:240–5.
513–20.
88. Borrell A, Grande M, Pauta M, Rodriguez-Revenga L, Figueras F.
105. Morrow RJ, Adamson SL, Bull SB, Ritchie JW. Efecto de la embolización
placentaria sobre la forma de onda de la velocidad de la arteria umbilical en fetos de
oveja. Am J Obstet Gynecol 1989;161:1055–60.
113. Ferrazzi E, Bozzo M, Rigano S, et al. Secuencia temporal de cambios Doppler
anormales en los sistemas circulatorios central y periférico del feto con restricción
severa del crecimiento. Ultrasonido Obstet Gynecol 2002;19: 140–6.
84. Hendrix N, Berghella V. Causas no placentarias de restricción del crecimiento
intrauterino . Semin Perinatol 2008;32:161–5.
Serie de consultas SMFM
smfm.org
Machine Translated by Google
Serie de consultas SMFM smfm.org
malformación o desarrollo de compromiso circulatorio. Ultrasonido Obstet
Gynecol 2010;36:93–111.
Momento del parto pretérmino tardío y pretérmino indicado. Obstet Gynecol
2011;118:323–33.
157. Raju TN, Mercer BM, Burchfield DJ, Joseph GF. Nacimiento periviable: resumen
ejecutivo de un taller conjunto del Instituto Nacional de Salud Infantil y Desarrollo
Humano Eunice Kennedy Shriver, la Sociedad de Medicina Materno Fetal, la
Academia Estadounidense de Pediatría y el Colegio Estadounidense de Obstetras y
Ginecólogos. J Perinatol. 2014;34(5): 333–42. https://doi.org/10.1038/jp.2014.70.
153. Lalor JG, Fawole B, Alfirevic Z, Devane D. Perfil biofísico para la evaluación
fetal en embarazos de alto riesgo. Base de datos Cochrane Syst Rev 2008: Cd000038.
145. Poon LC, Lesmes C, Gallo DM, Akolekar R, Nicolaides KH. Predicción de
neonatos pequeños para la edad gestacional: cribado mediante marcadores biofísicos
y bioquímicos a las 19-24 semanas. Ultrasonido Obstet Gynecol 2015;46:437–45.
Predicción de neonatos pequeños para la gestación a partir de marcadores biofísicos
y bioquímicos a las 11-13 semanas. Diagnóstico Fetal Ther 2011;29:148–54.
146. Levytska K, Higgins M, Keating S, et al. Patología placentaria en relación con
los hallazgos del Doppler de la arteria uterina en embarazos con restricción severa
del crecimiento intrauterino y cambios anormales en el Doppler de la arteria umbilical.
Am J Perinatol 2017;34:451–7.
148. Chien PF, Arnott N, Gordon A, Owen P, Khan KS. ¿Qué utilidad tiene la
velocimetría de flujo Doppler de la arteria uterina en la predicción de la preeclampsia,
el retraso del crecimiento intrauterino y la muerte perinatal? Una visión general. Bjog
2000; 107: 196–208.
151. Cruz-Martinez R, Savchev S, Cruz-Lemini M, Méndez A, Gratacos E, Figueras
F. Utilidad clínica del Doppler de la arteria uterina del tercer trimestre en la predicción
del deterioro hemodinámico cerebral y el resultado perinatal adverso en mujeres
pequeñas para la gestación -edad fetos. Ultrasonido Obstet Gynecol 2015;45:273–8.
154. Kaur S, Picconi JL, Chadha R, Kruger M, Mari G. Perfil biofísico en el tratamiento
de fetos con restricción de crecimiento intrauterino que pesan <1000 g. Am J Obstet
Gynecol 2008;199:264.e1–4.
147. Roberts LA, Ling HZ, Poon LC, Nicolaides KH, Kametas NA. Hemodinámica
materna , biometría fetal e índices Doppler en embarazos seguidos por sospecha de
restricción del crecimiento fetal. Ultrasonido Obstet Gynecol 2018;52:507–14.
149. Parry S, Sciscione A, Haas DM, et al. Papel de la exploración Doppler de la
arteria uterina temprana en el segundo trimestre para predecir bebés pequeños para
la edad gestacional en mujeres nulíparas. Am J Obstet Gynecol 2017;217:594.e1–10.
155. Figueras F, Gardosi J. Restricción del crecimiento intrauterino: nuevos conceptos
en vigilancia, diagnóstico y manejo prenatales. Am J Obstet Gynecol 2011;204:288–
300.
152. Baschat AA, Gembruch U, Harman CR. La secuencia de cambios en los
parámetros Doppler y biofísicos a medida que empeora la restricción severa del
crecimiento fetal . Ultrasonido Obstet Gynecol 2001;18:571–7.
Detección Doppler de la arteria uterina en el segundo trimestre en poblaciones no
seleccionadas : una revisión. J Matern Fetal Neonatal Med 2002;12:78–88.
B16 OCTUBRE 2020
121. Visser GHA, Bilardo CM, Derks JB, et al. Indicaciones de monitoreo fetal para el
parto y resultado a los 2 años en 310 bebés con restricción del crecimiento fetal que
nacieron antes de las 32 semanas de gestación en el estudio TRUFFLE. Ultrasonido
Obstet Gynecol 2017;50:347–52.
137. Khalil A, Morales-Rosello J, Townsend R, et al. Valor del cociente cerebroplacentario
del tercer trimestre y los índices Doppler de la arteria uterina como predictores de muerte
fetal y pérdida perinatal. Ultrasonido Obstet Gynecol 2016;47:74–80.
129. Hernandez-Andrade E, Stampalija T, Figueras F. Estudios de flujo sanguíneo cerebral
en el diagnóstico y manejo de la restricción del crecimiento intrauterino.
123. Mari G, Abuhamad AZ, Cosmi E, Segata M, Altaye M, Akiyama M.
130. Morris RK, Say R, Robson SC, Kleijnen J, Khan KS. Revisión sistemática y
metanálisis del Doppler de la arteria cerebral media para predecir el bienestar perinatal.
Eur J Obstet Gynecol Reprod Biol 2012;165:141–55.
139. Vollgraff Heidweiller-Schreurs CA, De Boer MA, Heymans MW, et al.
124. Baschat AA, Gembruch U. Revisión de la relación Doppler cerebroplacentaria .
Ultrasonido Obstet Gynecol 2003;21:124–7.
132. Cruz-Martinez R, Figueras F, Hernandez-Andrade E, Oros D, Gratacos E. Doppler
cerebral fetal para predecir el parto por cesárea para el estado fetal no tranquilizador en
fetos a término pequeños para la edad gestacional. Obstet Gynecol 2011;117:618–26.
Detección multicéntrica de preeclampsia y restricción del crecimiento fetal mediante
Doppler transvaginal de la arteria uterina a las 23 semanas de gestación. Ultrasonido
Obstet Gynecol 2001;18:441–9.
140. Sciscione AC, Hayes EJ. Estudios de flujo Doppler de la arteria uterina en la práctica
obstétrica. Am J Obstet Gynecol 2009;201:121–6.
126. Odibo AO, Riddick C, Pare E, Stamilio DM, Macones GA. Cociente Doppler
cerebroplacentario y resultados perinatales adversos en la restricción del crecimiento
intrauterino: evaluación del impacto del uso de valores de referencia específicos de la
edad gestacional. J Ultrasonido Med 2005;24:1223–8.
134. Cruz-Martínez R, Figueras F, Oros D, et al. Perfusión sanguínea cerebral y
rendimiento neuroconductual en fetos a término pequeños para la edad gestacional. Am J
Obstet Gynecol 2009;201:474.e1–7.
Pruebas del primer y segundo trimestre para predecir la muerte fetal en mujeres
embarazadas no seleccionadas: una revisión sistemática y un metanálisis. Bjog 2015; 122:41–55.
156. Spong CY, Mercer BM, D'Alton M, Kilpatrick S, Blackwell S, Saade G.
136. Hershkovitz R, Kingdom JC, Geary M, Rodeck CH. Redistribución del flujo sanguíneo
cerebral fetal al final de la gestación: identificación de compromiso en fetos pequeños con
Doppler de la arteria umbilical normal. Ultrasonido Obstet Gynecol 2000;15:209–12.
143. Papageorghiou AT, Yu CK, Cicero S, Bower S, Nicolaides KH.
150. Karagiannis G, Akolekar R, Sarquis R, Wright D, Nicolaides KH.
120. Bilardo CM, Hecher K, Visser GHA, et al. Restricción grave del crecimiento fetal a
las 26-32 semanas: mensajes clave del estudio TRUFFLE. Ultrasonido Obstet Gynecol
2017;50:285–90.
128. Meher S, Hernandez-Andrade E, Basheer SN, Lees C. Impacto de la redistribución
cerebral en el resultado del desarrollo neurológico en bebés pequeños para la edad
gestacional o con restricción del crecimiento: una revisión sistemática. Ultrasonido Obstet
Gynecol 2015;46:398–404.
122. Veille JC, Hanson R, Tatum K. Cuantificación longitudinal del flujo sanguíneo de la
arteria cerebral media en fetos humanos normales. Am J Obstet Gynecol 1993;169:1393–
8.
138. Flood K, Unterscheider J, Daly S, et al. El papel de la preservación del cerebro en la
predicción de resultados adversos en la restricción del crecimiento intrauterino: resultados
del estudio multicéntrico PORTO. Am J Obstet Gynecol 2014;211:288.e1–5.
Curr Opin Obstet Gynecol 2013;25:138–44.
Velocidad sistólica máxima de la arteria cerebral media: técnica y variabilidad. J Ultrasonido
Med 2005;24:425–30. 144. Papageorghiou AT, Yu CK, Bindra R, Pandis G, Nicolaides KH.
131. Stampalija T, Arabin B, Wolf H, Bilardo CM, Lees C. ¿Está relacionado el Doppler de
la arteria cerebral media con el resultado neonatal y del lactante de 2 años en la restricción
del crecimiento fetal temprano? Am J Obstet Gynecol 2017;216:521.e1–13.
Precisión pronóstica del cociente cerebroplacentario y el Doppler de la arteria cerebral
media para resultados perinatales adversos: revisión sistemática y metanálisis . Ultrasonido
Obstet Gynecol 2018;51:313–22.
125. Gramellini D, Folli MC, Raboni S, Vadora E, Merialdi A. Relación Doppler umbilical
cerebral como predictor de resultados perinatales adversos. Obstet Gynecol 1992;79:416–
20.
133. Cruz-Martinez R, Figueras F, Hernandez-Andrade E, Puerto B, Gratacos E. Cambios
de perfusión cerebral longitudinal en fetos pequeños para la edad gestacional a término
cercano medidos por índices Doppler espectrales o por volumen fraccional de sangre en
movimiento. Am J Obstet Gynecol 2010;203:42.e1–6.
141. Conde-Agudelo A, Bird S, Kennedy SH, Villar J, Papageorghiou AT.
127. De Vore GR. La importancia del índice cerebroplacentario en la evaluación del
bienestar fetal en fetos SGA y AGA. Am J Obstet Gynecol 2015;213:5–15.
135. Hernandez-Andrade E, Figueroa-Diesel H, Jansson T, Rangel Nava H, Gratacos E.
Cambios en la perfusión del flujo sanguíneo cerebral fetal regional en relación con el
deterioro hemodinámico en fetos con restricción de crecimiento severa . Ultrasonido
Obstet Gynecol 2008;32:71–6.
142. Papageorghiou AT, Roberts N. Doppler de la arteria uterina para el resultado adverso
del embarazo. Curr Opin Obstet Gynecol 2005;17:584–90.
Machine Translated by Google
176. Chauhan SP, Blackwell SC. SMFM adopta GRADE ( Evaluación, desarrollo y
evaluación de recomendaciones) para las pautas clínicas. Am J Obstet Gynecol
2013;209:163–5.
Obstet Gynecol 2017;130:e102–9.
Bmj 2008;336:924–6.
Las publicaciones de SMFM no se someten a revisión editorial ni por pares del
American Journal of Obstetrics & Gynecology. El Comité de Publicaciones de
SMFM revisa las publicaciones cada 18 a 24 meses y publica actualizaciones
según sea necesario. Se pueden encontrar más detalles sobre las publicaciones
de SMFM en www.smfm.org/publications.
175. Gyamfi-Bannerman C, Thom EA, Blackwell SC, et al. Betametasona prenatal
para mujeres en riesgo de parto prematuro tardío. N Engl J Med 2016;374:1311–
20.
Todas las preguntas o comentarios relacionados con el documento deben
remitirse al Comité de Publicaciones de SMFM en pubs@smfm.org.
ª 2020 Publicado por Elsevier Inc. https://doi.org/10.1016/j.ajog.2020.05.010 OCTUBRE 2020 B17
160. Story L, Sankaran S, Mullins E, et al. Supervivencia de embarazos pequeños para la
edad gestacional detectados antes de las 24 semanas de gestación. Eur J Obstet Gynecol
Reprod Biol 2015;188:100–3.
Exceso de mortalidad y morbilidad entre los bebés prematuros pequeños para la edad
gestacional : un estudio basado en la población. J Pediatr 2003;143:186–91.
172. Karsdorp VH, van Vugt JM, van Geijn HP, et al. Importancia clínica de formas de
onda de velocidad diastólica final ausentes o invertidas en la arteria umbilical.
174. Colegio Americano de Obstetras y Ginecólogos. Opinión del Comité No. 713: Terapia
prenatal con corticosteroides para la maduración fetal.
Todos los autores y miembros del comité han presentado una declaración de conflicto
de intereses delineando intereses personales, profesionales y/o comerciales que
podrían percibirse como un conflicto de intereses real o potencial en relación con esta
publicación. Cualquier conflicto ha sido resuelto a través de un proceso aprobado por
la junta ejecutiva. La Society for Maternal Fetal Medicine (SMFM) no ha solicitado ni
aceptado ninguna participación comercial en el desarrollo del contenido de esta
publicación.
165. Westby Wold SH, Sommerfelt K, Reigstad H, et al. Mortalidad y morbilidad neonatal
en bebés extremadamente prematuros pequeños para la edad gestacional: un estudio
basado en la población. Arch Dis Child Fetal Neonatal Ed 2009;94: F363–7.
158. El Colegio Americano de Obstetras y Ginecólogos y la Sociedad de Medicina Materno
Fetal. Consenso de Atención Obstétrica No. 6: Parto Periviable. Obstet Gynecol
2017;130:e187–99.
Lancet 1994;344:1664–8.
163. Bader D, Kugelman A, Boyko V, et al. Factores de riesgo y herramienta de estimación
de muerte entre prematuros extremos: un estudio nacional. Pediatría 2010;125:696–703.
Am J Obstet Gynecol 1980;137:553–9.
Este documento se ha sometido a una revisión interna por pares a través de un
proceso de comité de varios niveles dentro de SMFM. Esta revisión implica críticas y
comentarios de los Comités de Revisión de Documentos y Publicaciones de SMFM y
la aprobación final por parte del Comité Ejecutivo de SMFM. SMFM acepta la
responsabilidad exclusiva por el contenido del documento.
170. Lin CC, Moawad AH, Rosenow PJ, River P. Características ácido-base de los fetos
con retraso del crecimiento intrauterino durante el trabajo de parto y el parto.
171. Baschat AA, Weiner CP. Detección doppler de la arteria umbilical para la detección
del feto pequeño que necesita vigilancia antes del parto. Am J Obstet Gynecol
2000;182:154–8.
164. Regev RH, Lusky A, Dolfin T, Litmanovitz I, Arnon S, Reichman B.
177. Guyatt GH, Oxman AD, Vist GE, et al. GRADE: un consenso emergente sobre la
calificación de la calidad de la evidencia y la fuerza de las recomendaciones.
168. Maggio L, Dahlke JD, Méndez-Figueroa H, Albright CM, Chauhan SP, Wenstrom KD.
Resultados perinatales con relaciones sistólicas a diastólicas de la arteria umbilical
normales en comparación con elevadas en la restricción del crecimiento fetal. Obstet
Gynecol 2015;125:863–9.
161. Lawin-O'Brien AR, Dall'Asta A, Knight C, et al. Resultado a corto plazo de bebés
periviables pequeños para la edad gestacional: ¿está actualizado nuestro asesoramiento?
162. Cole TJ, Hey E, Richmond S. La puntuación PREM: una herramienta gráfica para
predecir la supervivencia en nacimientos muy prematuros. Arch Dis Child Fetal Neonatal
Ed 2010;95:F14–9.
Ultrasonido Obstet Gynecol 2016;48:636–41.
169. Trudell AS, Cahill AG, Tuuli MG, Macones GA, Odibo AO. Riesgo de muerte fetal
después de las 37 semanas en embarazos complicados con fetos pequeños para la edad
gestacional. Am J Obstet Gynecol 2013;208:376.e1–7.
173. Forouzan I. Ausencia de velocidad de flujo al final de la diástole en la arteria umbilical:
una revisión. Obstet Gynecol Surv 1995;50:219–27.
159. Visser GH, Bilardo CM, Lees C. Restricción del crecimiento fetal en los límites de la
viabilidad. Diagnóstico Fetal Ther 2014;36:162–5.
166. De Jesus LC, Pappas A, Shankaran S, et al. Resultados de los lactantes pequeños
para la edad gestacional nacidos con menos de 27 semanas de gestación. J Pediatr
2013;163: 55–60.e1-3.
SMFM ha adoptado el uso de la palabra "mujer" (y los pronombres "ella" y "su") para
aplicar a las personas a las que se les asigna el sexo femenino al nacer, incluidas las
personas que se identifican como hombres, así como las personas no binarias que se
identifican como ambos. géneros o ningún género. A medida que el lenguaje de
género neutral continúa evolucionando en las comunidades científica y médica, SMFM
reevaluará este uso y hará los ajustes necesarios según sea necesario.
167. Zeitlin J, El Ayoubi M, Jarreau PH, et al. Impacto de la restricción del crecimiento
fetal en la mortalidad y la morbilidad en una cohorte de nacimientos muy prematuros. J
Pediatr 2010;157:733–9.e1.
Serie de consultas SMFM
smfm.org
Machine Translated by Google

SMFM RCIU.pdf

  • 1.
    Serie de consultasSMFM smfm.org Sociedad de Medicina Materno Fetal (SMFM); Juliana Gevaerd Martins, MD; Joseph R. Biggio, MD, MS; Dr. Alfred Abuhamad B2 OCTUBRE 2020 Society for Maternal-Fetal Medicine Consult Series #52: Diagnóstico y manejo de la restricción del crecimiento fetal (reemplaza la guía clínica número 3, abril de 2012) La restricción del crecimiento fetal puede resultar de una variedad de condiciones maternas, fetales y placentarias. Ocurre en hasta el 10% de los embarazos y es una de las principales causas de morbilidad y mortalidad infantil. Este problema obstétrico complejo tiene criterios de diagnóstico publicados dispares, tasas de detección relativamente bajas y opciones de tratamiento y prevención limitadas. El propósito de esta consulta es delinear un enfoque estandarizado basado en evidencia para el diagnóstico prenatal y el manejo de la restricción del crecimiento fetal. Las recomendaciones de la Society for Maternal-Fetal Medicine son las siguientes: (1) recomendamos que la restricción del crecimiento fetal se defina como un peso fetal estimado ecográficamente o una circunferencia abdominal por debajo del percentil 10 para la edad gestacional (GRADO 1B); (2) recomendamos el uso de referencias de crecimiento fetal basadas en la población (como Hadlock) para determinar los percentiles de peso fetal (GRADO 1B); (3) desaconsejamos el uso de heparina de bajo peso molecular para la única indicación de prevención de la restricción del crecimiento fetal recurrente (GRADO 1B); (4) desaconsejamos el uso de sildenafil o restricción de la actividad para el tratamiento intrauterino de la restricción del crecimiento fetal (GRADO 1B); (5) recomendamos que se realice un examen de ultrasonido obstétrico detallado (terminología de procedimiento actual código 76811) con restricción del crecimiento fetal de inicio temprano (<32 semanas de gestación) (GRADO 1B); (6) recomendamos que se ofrezca a las mujeres pruebas diagnósticas fetales, incluido el análisis de micromatrices cromosómicas, cuando se detecte una restricción del crecimiento fetal y una malformación fetal, polihidramnios o ambos, independientemente de la edad gestacional (GRADO 1B); (7) recomendamos que a las mujeres embarazadas se les ofrezcan pruebas de diagnóstico prenatal con análisis de micromatrices cromosómicas cuando se diagnostica una restricción del crecimiento fetal aislada inexplicable antes de las 32 semanas de gestación (GRADO 1C); (8) recomendamos no realizar pruebas de detección de toxoplasmosis, rubéola o herpes en embarazos con restricción del crecimiento fetal en ausencia de otros factores de riesgo y recomendamos la reacción en cadena de la polimerasa para citomegalovirus en mujeres con restricción del crecimiento fetal inexplicada que eligen pruebas de diagnóstico con amniocentesis (GRADE 1C); (9) recomendamos que una vez que se diagnostica la restricción del crecimiento fetal, se debe realizar una evaluación Doppler seriada de la arteria umbilical para evaluar el deterioro (GRADO 1C); (10) con disminución de la velocidad telediastólica (es decir, índices de flujo superiores al percentil 95) o en embarazos con restricción grave del crecimiento fetal (peso fetal estimado inferior al tercer percentil), sugerimos una evaluación Doppler de la arteria umbilical semanal (GRADO 2C); (11) recomendamos la evaluación Doppler hasta 2-3 veces por semana cuando se detecta velocidad telediastólica ausente de la arteria umbilical (GRADO 1C); (12) en el contexto de la velocidad diastólica final invertida, sugerimos hospitalización, administración de corticosteroides prenatales, mayor vigilancia con cardiotocografía al menos 1 o 2 veces al día, y consideración del parto según el cuadro clínico completo y los resultados de la evaluación adicional de bienestar fetal (GRADO 2C); (13) sugerimos que la evaluación Doppler del conducto venoso, la arteria cerebral media o la arteria uterina no se use para el manejo clínico de rutina de la restricción del crecimiento fetal de inicio temprano o tardío (GRADO 2B); (14) sugerimos pruebas de cardiotocografía semanales después de la viabilidad de la restricción del crecimiento fetal sin velocidad telediastólica ausente/invertida y que la frecuencia se incremente cuando la restricción del crecimiento fetal se complica por la velocidad diastólica final ausente/invertida u otras comorbilidades o factores de riesgo (GRADE 2C); (15) Recomendamos el parto a las 37 semanas de gestación en embarazos con restricción del crecimiento fetal y una forma de onda Doppler de la arteria umbilical con flujo diastólico disminuido pero sin velocidad telediastólica ausente/invertida o con restricción severa del crecimiento fetal con peso fetal estimado inferior al tercio percentil (GRADO 1B); (16) recomendamos el parto a las 33-34 semanas de gestación para embarazos con restricción del crecimiento fetal y ausencia de velocidad telediastólica (GRADO 1B); (17) recomendamos el parto a las 30-32 semanas de gestación para embarazos con restricción del crecimiento fetal y velocidad telediastólica invertida (GRADO 1B); (18) sugerimos el parto a las 38-39 semanas de gestación con restricción del crecimiento fetal cuando el peso fetal estimado está entre el percentil 3 y 10 y el Doppler de la arteria umbilical es normal (GRADO 2C); (19) sugerimos que para embarazos con restricción del crecimiento fetal complicada por velocidad telediastólica ausente/invertida, se debe considerar el parto por cesárea con base en el escenario clínico completo (GRADO 2C); (20) recomendamos el uso de corticosteroides prenatales si el parto se anticipa antes de las 33 6/7 semanas de gestación o para embarazos entre 34 0/7 y 36 6/7 semanas de gestación en mujeres sin contraindicaciones con riesgo de parto prematuro dentro de los 7 días y que no hayan recibido un curso previo de corticosteroides prenatales (GRADO 1A); y (21) recomendamos sulfato de magnesio intraparto para la neuroprotección fetal y neonatal para mujeres con embarazos de menos de 32 semanas de gestación (GRADO 1A). Palabras clave: cardiotocografía, Doppler, restricción del crecimiento fetal, peso fetal, arteria umbilical El Instituto Americano de Ultrasonido en Medicina (AIUM) respalda esta revisión de documentos del tema y cree que contribuye a nuestra comprensión del tema. Machine Translated by Google
  • 2.
    Serie de consultasSMFM smfm.org práctica. El término FGR se ha utilizado para describir un feto con un EFW por debajo del percentil 10 y SGA para describir un recién nacido cuyo peso al nacer es inferior al percentil 10 para la edad gestacional.26 El uso del término restricción del crecimiento intrauterino (RCIU) debe abandonarse. a favor de la FGR. FGR se define comúnmente como un EFW ecográfico por debajo del percentil 10 para la edad gestacional. Una revisión de las guías nacionales para los criterios de diagnóstico de FGR de 6 países (Estados Unidos, Reino Unido, Francia, Irlanda, Canadá y Nueva Zelanda) revela un amplio consenso sobre esta definición de FGR.24 Sin embargo, existe una variación significativa en los criterios de diagnóstico utilizados para FGR. Algunos criterios de diagnóstico se limitan a las mediciones biométricas fetales, mientras que otros incorporan hallazgos Doppler anormales.28 Además, el componente biométrico de los criterios de diagnóstico de FGR difiere según la elección de la población frente a los estándares de crecimiento de referencia personalizados, ya sea que EFW se use solo o junto con circunferencia abdominal (CA), y qué punto de corte se usa para definir el crecimiento anormal.24,29,30 Por ejemplo, 3 de los 6 países también incluyen la CA como criterio de diagnóstico, con el Reino Unido y Canadá utilizando un punto de corte de CA de menos de el percentil 10 y Nueva Zelanda usando un límite de AC de menos del percentil 5.24 La evidencia apoya el uso de AC como un criterio de diagnóstico para FGR. En un estudio prospectivo en 1000 embarazos de bajo riesgo, se encontró que una CA de menos del percentil 10 tenía una precisión diagnóstica similar a la EFW inferior al percentil 10 para la predicción de SGA.31 En un metanálisis publicado en 2017, una CA inferior al percentil 10 predicho SGA, así como un EFW ultrasonográfico inferior al percentil 10, con sensibilidad y especificidad comparables. En comparación con otros puntos de corte, un AC de menos del quinto percentil tiene una sensibilidad significativamente más baja pero una especificidad más alta para predecir SGA . , AC tuvo mayor sensibilidad.33 Un enfoque alternativo para el diagnóstico de FGR incluye la determinación de la trayectoria de crecimiento fetal, generada a partir de múltiples exámenes de ultrasonido, y la identificación del feto que abandona su propia trayectoria de crecimiento. En teoría, este enfoque tiene en cuenta el aspecto dinámico del crecimiento y el potencial de crecimiento individualizado de cada feto.34 Sin embargo, este enfoque requiere múltiples exámenes de ultrasonido y los estudios prospectivos no logran demostrar la superioridad de este enfoque para mejorar los resultados clínicos.35 Recomendamos que FGR se defina como un FGR y pequeño para la edad gestacional (SGA) son términos que algunas veces se usan indistintamente en la literatura y clínica. Introducción La restricción del crecimiento fetal (FGR, por sus siglas en inglés) puede resultar de una variedad de condiciones maternas, fetales y placentarias.1 Aunque los principales mecanismos subyacentes de la FGR son variados, a menudo comparten la misma vía final común de nutrición fetal subóptima y perfusión uteroplacentaria.1, 2 Los trastornos cromosómicos y las malformaciones congénitas son responsables de aproximadamente el 20% de los casos de FGR.2,3 La perfusión subóptima de la circulación placentaria materna es la causa más común de FGR y representa del 25 al 30% de todos los casos.2,3 La FGR ocurre en hasta el 10 % de los embarazos y es una de las principales causas de morbilidad y mortalidad infantil.1,4,5 En fetos de todas las edades gestacionales con pesos por debajo del percentil 10, la tasa de muerte fetal es de aproximadamente 1,5 %, que es el doble de la tasa en fetos con crecimiento normal. Con pesos fetales por debajo del percentil 5, la tasa de mortinatalidad puede llegar al 2,5 %.6,7 Además, los bebés con pesos al nacer por debajo del percentil 10 tienen más probabilidades de tener acidosis grave al nacer, puntajes de Apgar bajos a los 5 minutos y parto neonatal. admisiones a la unidad de cuidados intensivos.8 La prematuridad agrava aún más el riesgo de resultados adversos en la FGR.9 Los estudios informan un aumento de 2 a 5 veces en la tasa de muerte perinatal entre los fetos con FGR prematuros en comparación con los fetos con FGR a término.9 Los resultados perinatales dependen en gran medida de la gravedad de la FGR, con los peores resultados observados en fetos con pesos fetales estimados (EFW, por sus siglas en inglés) por debajo del tercer percentil o en asociación con anormalidades fetales Doppler.5,10 Además de su impacto perinatal significativo, la FGR también tiene un impacto en resultados de salud a largo plazo. Se ha asociado con la programación metabólica que aumenta el riesgo de desarrollo futuro del síndrome metabólico y las consiguientes enfermedades cardiovasculares y endocrinas.11,12 También puede contribuir a la remodelación cardíaca, lo que lleva a una disfunción cardiovascular que puede persistir en la niñez y la adolescencia.13, 14 Además, los estudios han demostrado una asociación entre la FGR y el deterioro neurológico a largo plazo, 15-20 con tasas de discapacidades cognitivas y de aprendizaje de hasta el 20 %-40 % para la edad escolar.21 Los fetos con FGR no siempre son PEG al nacer, y los neonatos PEG a menudo no han sido diagnosticados con restricción de crecimiento en el ultrasonido prenatal.27 De los fetos diagnosticados con FGR, aproximadamente 18%-22% serán constitucionalmente pequeños pero sanos al nacer con un resultado normal. 24 Un desafío significativo en el manejo prenatal de la FGR es diferenciar el feto constitucionalmente pequeño de uno que tiene un crecimiento patológico restringido y en riesgo de complicaciones posnatales. La RCF sigue siendo un problema obstétrico complejo con criterios de diagnóstico publicados dispares, tasas de detección relativamente bajas y opciones de tratamiento y prevención limitadas . , riesgos fetales y neonatales. El propósito de este documento es delinear un enfoque estandarizado basado en evidencia para el diagnóstico prenatal y el manejo de la FGR. OCTUBRE 2020 B3 Autor para correspondencia: Sociedad de Medicina Materno Fetal: Comité de Publicaciones. pubs@smfm.org Terminología y criterios diagnósticos Machine Translated by Google
  • 3.
    B4 OCTUBRE 2020 resultadosdel embarazo entre FGR de inicio temprano y tardío.54 El espectro clínico de FGR de inicio temprano y tardío también difiere; La RCF de aparición temprana suele ser más grave, tiende a seguir un patrón Doppler establecido de deterioro fetal, se asocia con mayor frecuencia a trastornos hipertensivos maternos del embarazo y muestra una disfunción placentaria más importante que la RCF de aparición tardía.23,28,54e56 Fetos con anomalías genéticas también puede presentarse con RCF de inicio temprano, comúnmente en asociación con anomalías fetales y del líquido amniótico . RCF, la RCF de inicio tardío es menos probable que se asocie con trastornos hipertensivos maternos y, por lo general, tiene hallazgos histopatológicos placentarios menos extensos de hipoperfusión . Estimación ultrasonográfica del peso fetal La datación exacta del embarazo es un requisito previo importante para el diagnóstico de RCF. Los parámetros para asignar la edad gestacional mediante ecografía se actualizaron recientemente.36 La datación del embarazo se establece mejor cuando se usa la longitud cráneo-rabadilla del primer trimestre para confirmar las fechas menstruales o asignar nuevas fechas.36 La estimación del peso fetal por ecografía se genera mediante el uso de regresión . ecuaciones que combinan medidas biométricas del diámetro biparietal fetal, circunferencia de la cabeza (HC), AC y longitud del fémur; un grupo de trabajo de varias sociedades ha estandarizado recientemente los criterios para estas imágenes obtenidas para la biometría fetal.37 El EFW ultrasonográfico se compara luego con un gráfico de referencia para generar un percentil de peso. venoso a parámetros biofísicos anormales.55,56 Por el contrario, la adaptación cardiovascular de la FGR de inicio tardío es Para pesos al nacer en el rango de 1000-4500 g, las fórmulas basadas en 3 o 4 índices biométricos fetales fueron significativamente más precisas en la estimación de los pesos fetales que las fórmulas basadas en 1 o 2 índices.39 En una revisión de la literatura relacionada con métodos y fuentes de imprecisiones en la estimación del peso fetal, los autores concluyeron que el promedio de múltiples mediciones, las mejoras en la calidad de la imagen, la calibración uniforme del equipo y las auditorías periódicas pueden ayudar a mejorar la estimación del peso fetal y reducir los errores.40 Los nomogramas de crecimiento fetal generalmente representan una población no ajustada estándares o estándares personalizados que se ajustan a las variaciones constitucionales o fisiológicas del tamaño fetal según el sexo y la raza.35,41e44 El método más utilizado para calcular el peso fetal y el percentil de peso en los Estados Unidos se basa en la fórmula de Hadlock, que de un estudio que involucró 392 embarazos en mujeres predominantemente blancas de clase media realizado en una sola La institución en Texas.41 En algunos estudios, se ha demostrado que el uso de estándares de crecimiento personalizados mejora la capacidad de distinguir fetos con restricción de crecimiento de fetos constitucionalmente pequeños.45e47 El tema fue si el uso de estándares de crecimiento personalizados se traduce en mejores resultados de embarazo. de varios estudios recientes: el estándar INTERGROWTH-21st,44 los estándares del Instituto Nacional de Salud Infantil y Desarrollo Humano (NICHD) Eunice Kennedy Shriver,48 y el estándar de la Organización Mundial de la Salud (OMS) .49,50 El estándar INTERGROWTH-21st El estudio incluyó a mujeres embarazadas sanas sin factores de riesgo maternos o fetales de 8 países y creó un estándar universal único para el crecimiento fetal sin ajustar por variación étnica.44 El estudio NICHD, realizado en 12 sitios en los Estados Unidos, desarrolló estándares de crecimiento fetal.48 Finalmente, La primera ecuación ultrasonográfica utilizada para estimar el peso fetal fue publicada por Warsof et al en 1977 y, desde entonces, se han desarrollado muchas otras.38 Se observó una variación considerable en la precisión en una revisión retrospectiva de 26 fórmulas para la estimación ultrasonográfica del peso fetal. EFW o AC ecográficos por debajo del percentil 10 para la edad gestacional (GRADO 1B). Clasificación de la restricción del crecimiento fetal Momento del diagnóstico La FGR se ha categorizado como de aparición temprana o tardía según la edad gestacional en el momento del diagnóstico ecográfico prenatal, con FGR de aparición temprana diagnosticada antes de las 32 semanas de gestación y FGR de aparición tardía diagnosticada a las 32 semanas de gestación o después. el estudio de la OMS desarrolló un estándar de crecimiento general basado en datos recopilados de 10 países.49,50 En una cohorte de 656 embarazos con FGR, se identificó una edad gestacional de 32 semanas en el momento del diagnóstico como el límite óptimo para maximizar las diferencias en las comorbilidades asociadas y Aunque tanto los estudios del NICHD como los de la OMS identificaron diferencias raciales/étnicas en el crecimiento fetal, la evidencia hasta la fecha indica que el uso de estas nuevas fórmulas en la práctica clínica no mejora la detección y el resultado de la FGR.51e53 En una población de prematuros en Francia, el INTER La fórmula GROWTH-21st se asoció con un mayor porcentaje de error medio y una mayor subestimación del peso al nacer en >28 semanas de gestación en comparación con Hadlock. La fórmula de Hadlock clasificó a más bebés dentro del 10 % del peso real al nacer y fue más precisa que INTERGROWTH-21st en la estimación general del peso de los fetos nacidos entre las semanas 22 y 34 de gestación.53 La precisión diagnóstica para estimar el peso fetal y la predicción de la morbilidad neonatal se comparó utilizando el estándar NICHD y Hadlock en 1514 mujeres embarazadas de diferentes etnias. La fórmula de Hadlock predijo mejor la SGA y la morbilidad neonatal compuesta al nacer y tuvo una discrepancia más baja entre la ecografía y el percentil de peso al nacer que el estándar de crecimiento del NICHD. Los fetos clasificados como de crecimiento restringido por Hadlock, pero no por el estándar de crecimiento NICHD, tenían una morbilidad compuesta significativamente más alta que los fetos de crecimiento normal.51 En vista de estos hallazgos, recomendamos el uso de referencias de crecimiento fetal basadas en la población (como Hadlock ) en la determinación de percentiles de peso fetal (GRADO 1B). Serie de consultas SMFM smfm.org Machine Translated by Google
  • 4.
    Gravedad de larestricción del crecimiento fetal Crecimiento fetal simétrico y asimétrico Consideraciones Generales restricción Serie de consultas SMFM smfm.org OCTUBRE 2020 B5 Manejo de la restricción del crecimiento fetal Los estudios han revisado varios parámetros ultrasonográficos para identificar mejor los fetos con restricción de crecimiento a mayor uno de los determinantes independientes más importantes de el riesgo de prematuridad frente al de muerte fetal. La decisión forma más severa de FGR. Se ha encontrado que los índices Doppler anormales de la arteria umbilical hallazgo no se confirmó en el ensayo Aspirina para la prevención de la preeclampsia basada en la evidencia (ASPRE), que se presencia de hipertensión materna, y por comorbilidades fetales, como el grado de restricción del crecimiento y la semanas de gestación.83 Un algoritmo para el diagnóstico y resultados adversos del embarazo.67 contraste con los del ensayo de intervención de restricción del crecimiento perfusión uteroplacentaria a través de la vasodilatación, mejorar arterias.57,60,61 tuvieron pesos más bajos al nacer.80 Las mujeres con FGR de inicio temprano de la relación entre el perímetro cefálico y el y los índices Doppler de la arteria cerebral media.10 En un gran TRUFA, la hipertensión materna estuvo presente en el 50% de escasez de ensayos aleatorios y la heterogeneidad de los estudios datos neonatales que muestran un riesgo significativamente mayor de embarazos con FGR, las decisiones de entrega requieren equilibrio y demostrado ser similar en simétrico y asimétrico edad gestacional al momento del parto.80,83 Una gran cohorte longitudinal Actualmente no existen estrategias preventivas o tratamientos para la FGR que hayan demostrado ser efectivos. Ahí riesgo de morbilidad y mortalidad perinatal.28 La presencia de supervivencia por cada día adicional pasado en el útero hasta 32 para dar a luz suele estar guiada por factores maternos, como el HC/AC no resultó ser un predictor independiente de en FGR y SGA en 2 metanálisis.72,73 Sin embargo, este asociado con Doppler normal del umbilical intervenciones terapéuticas, incluyendo sildenafil para aumentar FGR ha sido clasificado como simétrico o asimétrico basado en Europa (TRUFLA).80 Los resultados de este ensayo, que estandarizó el enfoque de la atención y los criterios para el parto, están en inscripción hasta el parto, y los recién nacidos de madres con hipertensión nacieron a una edad gestacional más temprana y FGR y juega un papel importante en los resultados del embarazo. En riesgo de resultado perinatal adverso independientemente del cordón umbilical tema. Esta falta de acuerdo se debe principalmente a la grupo percentil 10.63 Estos resultados son consistentes con mortalidad y minimiza la morbilidad a corto y largo plazo. En FGR (GRADO 1B). También recomendamos no usar sildenafil o restricción de actividad para el tratamiento in utero de FGR (GRADO 1B). factor en los fetos prematuros con restricción del crecimiento es el retraso han sido evaluados desde el nacimiento hasta la edad de 4 años prevención.76 Además, no se ha demostrado que el uso de heparina de bajo peso molecular reduzca el riesgo de vigilancia de FGR. Además, la presencia de un protocolo estandarizado para el diagnóstico y manejo parece grupo percentil 3 a 5 en casi todas las edades gestacionales, y recién nacidos prematuros con restricción de crecimiento.66 Además, No existe evidencia consistente de que los suplementos nutricionales y dietéticos o el reposo en cama prevengan la RGF o reduzcan la incidencia de nacimientos SGA. normalmente se limita a la circulación cerebral y es comúnmente mujeres en riesgo.75,77,78 En la actualidad, no hay evidencia de que tuvo un intervalo medio significativamente más corto desde el estudio mortalidad en el Trial of Randomized Umbilical and Fetal Flow actualmente no hay consenso sobre el mejor enfoque para el manejo de FGR, a pesar de una gran cantidad de literatura sobre el el tercer percentil también se ha asociado con un aumento aspirina en dosis bajas para la única indicación de FGR La enfermedad hipertensiva materna es común en el inicio temprano FGR.75,79 No recomendamos el uso de heparina de bajo peso molecular como única indicación de prevención de recurrencia vigilancia fetal, y parto oportuno que reduce perinatal gestionar proveedores. El pronóstico más importante el momento del insulto del embarazo y la etiología y el pronóstico de la FGR.65 Más recientemente, el crecimiento y el desarrollo A pesar de estas limitaciones, la evidencia acumulada sugiere un beneficio del uso del Doppler de la arteria umbilical en el El percentil 3 se incrementó aproximadamente 3 veces con respecto al por debajo del tercer percentil se ha encontrado que representa un tiempo de entrega. La presencia de hipertensión materna fue Complicaciones recurrentes del embarazo mediadas por la placenta en malos resultados.16,80 Mujeres embarazadas con hipertensión hubo un aumento del riesgo de 4 a 7 veces sobre el 5to a asociarse con resultados más favorables, como se evidencia en la morbilidad perinatal mejor de lo esperado y gravedad de los resultados anormales de la vigilancia fetal. Hay predecir resultados perinatales adversos.62 Un EFW por debajo del diseñado principalmente para la prevención de la preeclampsia prematura.74,75 Debido a la evidencia contradictoria sobre el papel de la aspirina en dosis bajas en la prevención de la FGR recurrente en mujeres de bajo riesgo, el Colegio Estadounidense de Obstetras y Ginecólogos recomienda no usar este medicamento. la gestión de FGR se proporciona en la Figura 1. perfusión placentaria y resultado en embarazos con (GRIT),81,82 que dejaba la gestión a discreción del El manejo de FGR se basa en el diagnóstico temprano, óptimo perímetro abdominal (CC/CA). En el pasado, se pensaba que dicha clasificación proporcionaba información valiosa sobre debe ser monitoreado de cerca por el desarrollo de trastornos hipertensivos del embarazo. cohorte retrospectiva de más de 3 millones de embarazos únicos, el riesgo de muerte fetal con pesos al nacer inferiores al morbilidad y mortalidad en recién nacidos a término con pesos al nacer por debajo del tercer percentil.64 Por lo tanto, un EFW embarazos durante el estudio y el 70% de los embarazos en el poblaciones estudio sobre FGR mostró un aumento de 1%e2% en intacto Machine Translated by Google
  • 5.
    No recomendamos eluso de sildenafil o la restricción de actividad para el tratamiento in utero de FGR. 12 4 2C 2 Recomendamos el parto a las 30-32 semanas de gestación para embarazos con FGR y REDV. Recomendamos que se realice una ecografía obstétrica detallada (código CPT 76811) con FGR de inicio temprano (<32 semanas de gestación) porque hasta el 20% de los casos se asocian con anomalías fetales o cromosómicas. Con una velocidad telediastólica disminuida (es decir, índices de flujo superiores al percentil 95) o en embarazos con FGR grave (EFW inferior al percentil 3), sugerimos una evaluación Doppler de la arteria umbilical semanal. 2C 1C 2C Recomendación fuerte, evidencia de calidad moderada Sugerimos pruebas de CTG semanales después de la viabilidad de FGR sin AEDV/REDV y que la frecuencia se incremente cuando la FGR se complique con AEDV/REDV u otras comorbilidades o factores de riesgo. 6 17 3 No recomendamos el uso de heparina de bajo peso molecular como única indicación de prevención de RCF recurrente. 2C 14 Recomendación fuerte, evidencia de calidad moderada 10 5 Recomendamos el parto a las 33-34 semanas de gestación para embarazos con FGR y AEDV. Recomendación fuerte, evidencia de calidad moderada Sugerimos el parto a las 38-39 semanas de gestación con FGR cuando el EFW está entre el percentil 3 y 10 y el Doppler de la arteria umbilical es normal. Recomendación fuerte, evidencia de baja calidad Recomendación débil, evidencia de calidad moderada Sugerimos que la evaluación Doppler del conducto venoso, la arteria cerebral media o la arteria uterina no se use para el manejo clínico de rutina de la RCF de inicio temprano o tardío. 1B No recomendamos la detección de toxoplasmosis, rubéola o herpes en embarazos con FGR en ausencia de otros factores de riesgo y recomendamos PCR para CMV en mujeres con FGR inexplicable que eligen pruebas de diagnóstico con amniocentesis. Recomendación fuerte, evidencia de calidad moderada Recomendación fuerte, evidencia de baja calidad Recomendamos el uso de referencias de crecimiento fetal basadas en la población (como Hadlock) para determinar los percentiles de peso fetal. Recomendación fuerte, evidencia de calidad moderada Recomendación fuerte, evidencia de baja calidad 9 1B 15 1B 1 2B 1C 18 Recomendamos que a las mujeres embarazadas se les ofrezcan pruebas de diagnóstico prenatal con CMA cuando se diagnostique FGR aislado inexplicable antes de las 32 semanas de gestación. Recomendación fuerte, evidencia de calidad moderada 1B En el contexto de REDV, sugerimos hospitalización, administración de corticosteroides prenatales, vigilancia intensificada con CTG al menos 1 o 2 veces por día y consideración del parto según el cuadro clínico completo y los resultados de la evaluación adicional del bienestar fetal. Recomendamos que FGR se defina como un EFW o AC ultrasonográfico por debajo del percentil 10 para la edad gestacional. 1B 1C 1C 8 Recomendación fuerte, evidencia de calidad moderada Recomendación fuerte, evidencia de calidad moderada 11 13 Recomendación fuerte, evidencia de calidad moderada Recomendamos que una vez que se diagnostica la RGF, se realice una evaluación Doppler seriada de la arteria umbilical para evaluar el deterioro. Recomendación débil, evidencia de baja calidad Recomendamos que se ofrezca a las mujeres pruebas diagnósticas fetales, incluida CMA, cuando se detecta FGR y una malformación fetal, polihidramnios o ambos también están presentes independientemente de la edad gestacional. 1B dieciséis Recomendamos la evaluación Doppler hasta 2 o 3 veces por semana cuando se detecta AEDV umbilical debido al potencial de deterioro y desarrollo de REDV. 1B Recomendación débil, evidencia de baja calidad Recomendación fuerte, evidencia de baja calidad Recomendación débil, evidencia de baja calidad 1B 1B Recomendamos el parto a las 37 semanas de gestación en embarazos con FGR y una forma de onda Doppler de la arteria umbilical con flujo diastólico disminuido pero sin AEDV/REDV o con FGR grave con EFW inferior al tercer percentil. 7 Recomendación débil, evidencia de baja calidad Serie de consultas SMFM smfm.org B6 OCTUBRE 2020 Recomendaciones Calificación Número Sociedad de Medicina Materno Fetal. SMFM Consult Series #52: Diagnóstico y manejo de la restricción del crecimiento fetal. Soy J Obstet Gynecol 2020. (continuado) Resumen de recomendaciones Machine Translated by Google
  • 6.
    Resumen de recomendaciones(continuación) Diagnóstico inicial Doppler de la arteria umbilical OCTUBRE 2020 B7 smfm.org Serie de consultas SMFM estudios en la revisión sistémica, métodos metaanalíticos, No se encontraron casos de infección materna o congénita por toxoplasma, rubéola o herpes, mientras que 6 (1,8%) aplicado.87 Estudios más recientes han evaluado el papel de no tuvo hallazgos ultrasonográficos distintos de FGR.91 En embarazos con anomalías estructurales y RCF, en una revisión sistemática que incluyó fetos sin anomalías estructurales (GRADO 1B). La combinación de FGR con una malformación fetal o polihidramnios debe impulsar el asesoramiento genético. rubéola o herpes en embarazos con FGR en ausencia de otros sin malformaciones estructurales; tales estudios han identificado un El Doppler de la arteria umbilical evalúa la impedancia a la sangre Las formas de onda de la arteria umbilical se pueden obtener de cualquier cerca del extremo placentario del cordón se refleja aguas abajo el flujo diastólico final a lo largo del cordón umbilical es mínimo y mujeres en el tercer trimestre con RCF aparentemente aislada, Recomendamos que a las mujeres embarazadas se les ofrezcan pruebas de diagnóstico prenatal con CMA cuando se diagnostique FGR aislado inexplicable antes de las 32 semanas de gestación (GRADO 1C). como 14 semanas de gestación, baja impedancia del feto recomendar que a las mujeres se les ofrezcan pruebas de diagnóstico fetal, CMV en mujeres con FGR inexplicable que eligen pruebas de diagnóstico El índice de pulsatilidad (PI), el índice de resistencia (RI) o la relación sistólica a diastólica (S/D) se pueden utilizar para la cuantificación de la edad o una velocidad diastólica final ausente o invertida (AEDV o arteria umbilical a lo largo del ciclo cardíaco.95 Doppler los estudios generalmente han usado el PI o el RI.5,16,28,30,80,83 detectado y una malformación fetal, polihidramnios, o ambos son mujeres. Debido a la gran heterogeneidad de los seleccionados para CMV en el tercer trimestre, serologías infecciosas de rutina examen (terminología procesal actual código 76811) ser otro estudio de cohorte prospectivo de 48 embarazos con evaluado recientemente en un estudio que incluyó 319 embarazos. enfoque de prueba preferido para CMV y debe realizarse en mujeres con FGR inexplicable que se someten a como el cálculo de las estimaciones del efecto, no podría ser asociado con anomalías fetales o cromosómicas2,3,84,85 Aunque las anomalías cromosómicas son más frecuentes en CMV.92 Recomendamos no realizar pruebas de detección de toxoplasmosis, CMA en fetos con restricción de crecimiento de inicio temprano y los fetos fueron diagnosticados con citomegalovirus congénito (CMV). Dos (0,6%) de los fetos con CMV congénito segmento a lo largo del cordón umbilical. Formas de onda obtenidas impedancia y muestran una velocidad de flujo sanguíneo al final de la diástole más alta que las formas de onda obtenidas cerca de la inserción del cordón fetal.95 En general, esta variación en el Doppler de la arteria umbilical o relación S/D mayor que el percentil 95 para gestacional factores de riesgo y recomendar la reacción en cadena de la polimerasa (PCR) para malformaciones, la tasa media de anomalías cromosómicas fue del 6,4%. Sólo una fracción de los estudios incluidos 4%e10% rendimiento incremental de CMA sobre cariotipo.88e90 y consideración de las pruebas de diagnóstico prenatal.86 Nosotros fluir a lo largo del componente fetal de la unidad placentaria. Tan temprano no es lo suficientemente significativo como para afectar la toma de decisiones clínicas. La asociación de infecciones maternas con FGR fue circulación placentaria permite el flujo continuo hacia adelante en el incluido el análisis de micromatrices cromosómicas (CMA), cuando FGR es con amniocentesis (GRADO 1C). Sin embargo, dada la baja incidencia de CMV en casos de FGR, la falta de intervenciones prenatales efectivas y la utilidad limitada de las pruebas serológicas pero no se identificaron anormalidades del cariotipo en aquellos Con el diagnóstico inicial de FGR y si no se ha realizado previamente, se recomienda realizar una ecografía obstétrica detallada Forma de onda Doppler en la arteria umbilical, aunque reciente Un Doppler anormal de la arteria umbilical se define como un PI, RI, también presente independientemente de la edad gestacional (GRADO 1B). puede no estar justificada en ausencia de factores de riesgo o marcadores ultrasonográficos de infección fetal.91-94 PCR es el realiza con FGR de inicio temprano porque hasta el 20% de los casos son FGR, 1 recién nacido (2,1%) fue diagnosticado con pruebas diagnósticas con amniocentesis. Recomendaciones Número Calificación 19 Recomendación débil, evidencia de baja calidad 21 1A 1A Recomendamos sulfato de magnesio intraparto para fetos y neonatos. el parto por cesárea debe considerarse en función de todo el escenario clínico. de parto prematuro dentro de los 7 días y que no han recibido un curso previo 36 6/7 semanas de gestación en mujeres sin contraindicaciones de riesgo de corticoides prenatales. 2C Recomendación fuerte, evidencia de alta calidad Recomendamos el uso de corticoides prenatales si se prevé el parto Sugerimos que para embarazos con FGR complicados por AEDV/REDV, antes de las 33 6/7 semanas de gestación o para embarazos entre 34 0/7 y neuroprotección para mujeres con embarazos de <32 semanas de gestación. Recomendación fuerte, evidencia de alta calidad 20 AC: circunferencia abdominal; AEDV: velocidad telediastólica en ausencia de arteria; CMA, análisis de micromatrices cromosómicas; CMV, citomegalovirus; CPT, terminología procesal actual; CTG, cardiotocografía; EFW: peso fetal estimado; FGR, restricción del crecimiento fetal; PCR, reacción en cadena de la polimerasa; REDV, velocidad telediastólica invertida. Sociedad de Medicina Materno Fetal. SMFM Consult Series #52: Diagnóstico y manejo de la restricción del crecimiento fetal. Soy J Obstet Gynecol 2020. Machine Translated by Google
  • 7.
    UA Doppler semanal CTG1x por semana Cor costeroides para FLM Considere EFW q 2 semanas Diagnóstico Entregar para desaceleraciones tardías repe vas después de la viabilidad fetal • Ultrasonido obstétrico detallado (76811) UA Doppler semanal Considere EFW q 2 semanas y/o • FGR de inicio temprano S/D, IP, IR ÿ 95 % Clasificación • Polihidramnios Considere EFW q 2 semanas Entrega a las 33-34 semanas S/D, IP, IR > 95 % Cor costeroides para FLM FGR tardío: ÿ 32 semanas en el diagnóstico inicial Vigilancia Fetal UA EDV invertida: Considere EFW q 2 semanas EFW ÿ percentil 3 - 9 Entrega a las 38-39 semanas Doppler UA q 1-2 semanas durante 1-2 semanas. Si los hallazgos son estables, UA Doppler q 2-4 semanas • CTG UA Doppler 2-3x por semana CTG 1-2x por semana trabajo EFW q 3-4 semanas Entrega a las 37 semanas CTG 1x por semana EFW < percentil 10 AU normales: • Diagnós cos gené cos (CMA) para: AC < percentil 10 CTG 2 veces por semana si se maneja como paciente ambulatorio • Anomalías ecográficas AU Disminución EDV: RCF temprana: < 32 semanas en el diagnóstico inicial • PCR CMV en líquido amniótico si la paciente tiene amniocentesis AU Ausente EDV: Admisión de pacientes internados Entrega a las 30-32 semanas Entrega a las 37 semanas CTG 1-2x por día EFW < 3er percentil FGR grave: EFW < 3er percentil • Doppler de la AU Considere la admisión de pacientes internados smfm.org Serie de consultas SMFM B8 OCTUBRE 2020 Algoritmo para el diagnóstico y manejo de la restricción del crecimiento fetal FIGURA 1 Machine Translated by Google
  • 8.
    Sociedad de MedicinaMaterno Fetal. SMFM Consult Series #52: Diagnóstico y manejo de la restricción del crecimiento fetal. Am J Obstet Gynecol 2020 Serie de consultas SMFM smfm.org = AC, circunferencia abdominal; CMA, análisis de micromatrices cromosómicas; CMV, citomegalovirus; CTG, cardiotocografía; EDV: velocidad telediastólica; EFW: peso fetal estimado; FGR, restricción del crecimiento fetal; FLM, madurez pulmonar fetal; PCR, reacción en cadena de la polimerasa; IP: índice de pulsatilidad; RI: índice de resistencia; S/D, relación sistólica/diastólica; UA, arteria umbilical. OCTUBRE 2020 B9 TRUFFLE comparó el Doppler del conducto venoso y la variabilidad de la frecuencia cardíaca fetal a corto plazo generada por computadora (cSTV) Doppler de arterias bilicales en embarazos de bajo riesgo.98 Actualmente no existen ensayos aleatorios con un tamaño de muestra adecuado para informar las recomendaciones con respecto a la frecuencia óptima del Doppler de la arteria umbilical para la vigilancia de la RCF.107 Los protocolos varían desde el Doppler de la arteria umbilical semanal hasta un intervalo de 2 a 4 semanas.24,108 Un estudio observacional prospectivo de la progresión del Doppler anomalías en la FGR sugiere que la progresión rápida, si es que va a ocurrir, generalmente se observa dentro de las primeras 2 semanas después del diagnóstico . 1C). Esta evaluación debe ocurrir inicialmente cada 1-2 semanas. Si el Doppler de la arteria umbilical sigue siendo normal después de esta evaluación inicial, se puede considerar un intervalo menos frecuente de pruebas Doppler de la arteria umbilical (p. ej., cada 2 a 4 semanas) . o en embarazos con RCF severa (EFW menor al percentil 3), sugerimos evaluación Doppler de arteria umbilical semanal24,95 (GRADO 2C). Recomendamos la evaluación Doppler hasta 2 o 3 veces por semana cuando se detecta AEDV en la arteria umbilical debido al potencial de deterioro y desarrollo de REDV (GRADO 1C). En el contexto de REDV, sugerimos hospitalización, administración de corticosteroides prenatales, vigilancia intensificada con cardiotocografía (CTG) al menos 1 o 2 veces al día y consideración del parto según el cuadro clínico completo y los resultados de la evaluación adicional del bienestar fetal. (GRADO 2C). Se debe considerar la hospitalización si se considera necesaria la vigilancia fetal con más de 3 veces por semana. Una vez que se diagnostica la RCF, se debe realizar una evaluación del peso y el crecimiento fetal al menos cada 3 o 4 semanas; se puede considerar un intervalo de 2 semanas en casos de FGR severa o con Doppler de la arteria umbilical anormal.109 La evidencia sugiere que el Doppler de la arteria umbilical no predice de manera confiable un resultado adverso del embarazo en la RCF de inicio tardío.101 Este resultado probablemente esté relacionado con la menor frecuencia de hallazgos patológicos en la placenta en la RCF de inicio tardío en comparación con la RCF de inicio temprano.102-104 Modelos experimentales sugiere que se requiere un umbral de obliteración vascular placentaria antes de que se observen normalidades en el Doppler de la arteria umbilical; por lo tanto, la presencia de un Doppler de arteria umbilical normal en RCF de inicio tardío no descarta enfermedad placentaria.105,106 Ductus venosus Doppler Los estudios longitudinales han demostrado que las anomalías Doppler del ductus venoso en FGR reflejan una etapa avanzada de compromiso fetal, asociado con una mayor morbilidad y mortalidad perinatal.2,23,55,110e117 Un metanálisis de FGR en <34 semanas de gestación informaron razones de probabilidad para la muerte fetal de 11,16 (IC del 95 %, 6,31-19,73) para la onda A invertida o ausente del conducto venoso y una frecuencia de muerte fetal del 20 %; el riesgo de mortinatalidad con una onda A invertida fue del 46 %.100 En la FGR , las anomalías del conducto venoso por Doppler reflejan principalmente un aumento de la presión venosa central, como resultado del aumento de la presión telediastólica del ventrículo derecho y una disminución de la distensibilidad del músculo cardíaco.110,118 La onda del ductus venoso en FGR significa un compromiso cardíaco fetal más significativo . anomalías genéticas y, por lo tanto, en la mayoría de los casos no reflejan una enfermedad placentaria importante. REDV). La progresión de un Doppler anormal de la arteria umbilical con un flujo diastólico disminuido a AEDV/REDV puede llevar varios días o semanas, especialmente en ausencia de enfermedad materna. En un gran estudio sobre FGR, el tiempo medio hasta el parto para IP de la arteria umbilical superior al percentil 95, AEDV y REDV fue de 26, 13 y 4 días, respectivamente.62 Una forma de onda Doppler de la arteria umbilical anormal refleja la presencia de insuficiencia placentaria y puede ayudar a diferenciar el feto con restricción de crecimiento del feto constitucionalmente pequeño. Se ha demostrado que la incorporación de la evaluación Doppler de la arteria umbilical en el manejo de embarazos de alto riesgo reduce significativamente el riesgo de muerte perinatal, inducción del trabajo de parto y parto por cesárea. Como tal, es un componente esencial de la vigilancia fetal en FGR.96,97 Por el contrario, una revisión sistemática de 5 ensayos no encontró evidencia de beneficio materno o neonatal del uso rutinario de um AEDV/REDV en la arteria umbilical refleja la presencia de un importante deterioro de la placenta y se asocia con una alta mortalidad perinatal. El hallazgo de AEDV/REDV de la arteria umbilical puede ser intermitente; esto probablemente representa la continuidad del deterioro Doppler que ocurre antes de que el flujo inverso o ausente se vuelva persistente . intervalo de confianza [IC], 2,3-5,6) y 7,27 (IC del 95 %, 4,6-11,4) para AEDV y REDV, respectivamente. Los datos agrupados de este metanálisis también revelaron un riesgo de muerte fetal del 6,8 % para AEDV y del 19 % para REDV en la arteria umbilical o el conducto venoso.100 Estos riesgos de muerte fetal son mayores que el riesgo de mortalidad infantil o morbilidad grave a las 33-34 semanas. para AEDV y a las 30-32 semanas para REDV según lo informado en TRUFFLE.80 Machine Translated by Google
  • 9.
    Doppler de laarteria uterina Doppler de la arteria cerebral media Cardiotocografía Serie de consultas SMFM smfm.org B10 OCTUBRE 2020 manejo de FGR de inicio temprano o tardío (GRADO 2B). variaciones en la sensibilidad y especificidad.139 La evidencia disponible no indica una mejor precisión de la RCP sobre precisión diagnóstica limitada y utilidad clínica para predecir entrega.131 Incluso en embarazos con AEDV/REDV de la arteria umbilical, las anormalidades del ductus venoso en el Doppler tardío son evaluar la efectividad de la RCP para guiar el manejo clínico, especialmente en RCF de inicio tardío, antes de su uso en Se han informado tasas de detección >90% en modelos de predicción del primer y segundo trimestre que combinan factores maternos, marcadores bioquímicos y Doppler de la arteria uterina, falta de varios estudios.127-129 En un metanálisis de 35 estudios, resultado perinatal normal, y la presencia de desaceleraciones tardías repetitivas espontáneas se acepta como una indicación para el parto en embarazos viables con FGR, en comparación con cSTV (85%).16 Sin embargo, se recomienda precaución medición Doppler multivaso y RCP. datos de este las arterias espirales del miometrio, lo que resulta en una reducción de la perfusión uteroplacentaria.140 flow.122 Hipoxemia fetal asociada con restricción del crecimiento estudio evaluó el manejo óptimo de los fetos con TRUFFLE, decisiones de parto guiadas por ductus venosus El Doppler de la arteria uterina evalúa el componente materno de información clínicamente valiosa para el diagnóstico o el tratamiento. de TRUFFLE, Doppler de la arteria cerebral media no agregó interpretación visual de CTG. Además, ausente o FGR reveló pocos estudios de alta calidad e informó grandes mortalidad.137,141e147 Sin embargo, el Doppler de la arteria uterina tiene dividir la arteria cerebral media PI por la arteria umbilical vigilancia en embarazos de alto riesgo en los Estados Unidos. etapa avanzada de compromiso fetal y es poco común. Doppler de la arteria umbilical y se necesitan ensayos clínicos para FGR, nacimiento SGA y mortalidad perinatal.148,149 Aunque FGR el manejo de la FGR de inicio temprano ha sido evaluado en de CTG en el manejo de FGR, es más probable que una CTG normal en embarazos con FGR esté asociada con un entregado de acuerdo con los cambios tardíos del conducto venoso (95%) recomendado. circulación cerebral y transporta alrededor del 80% de la sangre cerebral FGR se caracteriza por el fracaso de la invasión trofoblástica de en casos de inicio tardío.101,115,132e137 The Prospective Observational Trial to Optimize Pediatric Health in IUGR (PORTO) preceden a las anormalidades Doppler del ductus venoso.111 En la evidencia disponible, el Doppler de la arteria uterina no agrega [1.93e3.96]).130 De manera similar, en un análisis secundario de datos venoso Doppler, y los resultados no se pueden generalizar al Doppler de la arteria cerebral para resultados perinatales adversos en una muesca diastólica, se ha asociado con resultados adversos del embarazo, incluida la preeclampsia, FGR y perinatal la relación cerebroplacentaria (CPR). La RCP se calcula por La CTG se acepta actualmente como el método principal para la detección fetal. en el seguimiento y momento del parto en RCF de inicio temprano. aclarar aún más el papel del ductus venoso Doppler en embarazos, la remodelación de la arteria espiral da como resultado una circulación de baja impedancia, que se refleja en las arterias uterinas por la presencia de alta velocidad y flujo de avance continuo en diástole.140 Esta adaptación del embarazo PI.123e126 El papel del Doppler de la arteria cerebral media en la A pesar de la ausencia de grandes estudios prospectivos sobre el papel Se encontró que el deterioro era significativamente mayor en el grupo la vigilancia de embarazos con FGR puede ser de oxígeno y nutrientes al feto. Severo de inicio temprano La arteria cerebral media es el vaso más grande del feto. Los hallazgos Doppler de la arteria cerebral media de la vasodilatación cerebral y la RCP también se han estudiado por su utilidad para predecir resultados adversos y guiar el momento del parto. gestación, los hallazgos anormales de CTG casi invariablemente recomendado.139 resultados limita su aplicabilidad clínica.145,150,151 Basado en [1.10e1.67]) y resultado perinatal adverso (LR 2.77 los Estados Unidos. TRUFFLE comparó cSTV con ductus y una especificidad del 85 % para la predicción de resultados adversos.138 Sin embargo, una gran revisión sistemática y un metanálisis sobre la precisión pronóstica de la RCP y la que el percentil 95 para la edad gestacional o la presencia de a través de la arteria cerebral media utilizando Doppler puede identificar la vasodilatación cerebral, que se puede cuantificar utilizando PI o debido a que la mayoría de los partos se deben a otras indicaciones fetales o maternas.115,120,121 Se necesita investigación prospectiva para arterias espirales por invasión celular trofoblástica. en la normalidad La arteria cerebral o la arteria uterina no se pueden utilizar para la clínica de rutina. Evaluaciones venosas Doppler para optimizar el momento de Después de la corrección de la prematuridad, la supervivencia sin neurológica embarazos con FGR de inicio temprano antes de su uso en la rutina optimiza el flujo sanguíneo placentario intervelloso y la entrega Los estudios han encontrado que el 15%-20% de los fetos con restricción de crecimiento de inicio tardío con flujo sanguíneo umbilical normal tienen notado en sólo alrededor del 41% de los fetos. 117 Después de 32 semanas de La vigilancia de rutina de los embarazos con FGR puede ser validación externa o demostración de embarazo mejorado El Doppler anormal de la arteria cerebral media tuvo un cociente de probabilidad (LR) bajo para la predicción de la mortalidad perinatal (LR 1,36 independientemente de los resultados de Doppler. 121 Aunque hay al extrapolar los hallazgos de TRUFFLE a la práctica en estudio mostró que la evaluación de la RCP tenía una sensibilidad del 66% Doppler anormal de la arteria uterina, definido como un PI mayor produce vasodilatación cerebral, un mecanismo adaptativo temprano denominado efecto de conservación del cerebro. Medida de caudal FGR a las 24 0/7 a 36 6/7 semanas de gestación, incluyendo Los hallazgos Doppler solo representaron alrededor del 11 % de los embarazos asignados al grupo de hallazgos tardíos del conducto venoso flujo sanguíneo placentario y es un marcador de remodelación de la Sugerimos que la evaluación Doppler del ductus venoso, medio información útil más allá de la arteria umbilical y el conducto La onda A invertida del conducto venoso representa una Machine Translated by Google
  • 10.
    OCTUBRE 2020 B11 Perfilbiofísico Los estudios observacionales han indicado que un perfil biofísico anormal (BPP) es una manifestación tardía de la enfermedad placentaria que parece volverse anormal 48-72 horas después de las anomalías Doppler del ductus venoso en el 90% de los casos.152 Estudios más recientes han cuestionado el valor de BPP en Vigilancia fetal de embarazos de alto riesgo, incluida la RCF grave de aparición temprana, debido a la alta prevalencia de resultados falsos positivos y falsos negativos. Una revisión Cochrane concluyó que la evidencia disponible de ensayos controlados aleatorios no respalda el uso de BPP como una prueba de bienestar fetal en embarazos de alto riesgo.153,154 se requieren estudios para probar la utilidad de BPP o de combinar estas modalidades de prueba.155 avances en la atención neonatal y la supervivencia de los fetos en los límites de viabilidad, la decisión de parto antes de las 26 semanas de gestación o con 500 g debe incluir la coordinación de la atención entre los servicios de medicina materno-fetal y neonatología, junto con el asesoramiento integral del paciente sobre la morbilidad neonatal y la mortalidad y la toma de decisiones compartida con respecto al manejo del embarazo. Volumen de líquido amniótico El oligohidramnios se define como una única bolsa vertical más profunda de líquido amniótico de menos de 2 cm. El estudio PORTO, que incluyó más de 1100 embarazos con FGR, señaló que las anomalías en el volumen de líquido amniótico no aumentaron de forma independiente el riesgo de resultados adversos en FGR.30 Actualmente hay escasez de datos sobre el papel de la medición del volumen de líquido amniótico en el manejo de FGR. y parto.30 Sin embargo, las pautas actuales sobre partos prematuros tardíos y prematuros médicamente indicados sugieren el parto a las 34 0/7 a 37 6/7 semanas de gestación para FGR asociado con oligohidramnios.156 evidencia para respaldar la frecuencia de CTG en embarazos con FGR, es razonable iniciar las pruebas en el momento del diagnóstico después de la viabilidad, o a una edad gestacional en la que un hallazgo anormal desencadenaría una intervención.24 Sugerimos pruebas de CTG semanales después de la viabilidad para FGR sin AEDV/ REDV y que se aumente la frecuencia cuando la RCF se complique con AEDV/REDV u otras comorbilidades o factores de riesgo (GRADO 2C). La evidencia que respalda el momento del parto en embarazos con FGR y Doppler anormal de la arteria umbilical pero sin AEDV/REDV es limitada.168 En un estudio de cohorte retrospectivo de embarazos con FGR, no se observaron diferencias en el resultado neonatal compuesto entre el parto a las 39 semanas de gestación en fetos con Doppler de la arteria umbilical normal y parto a las 37 semanas de gestación en fetos con relación S/D elevada de la arteria umbilical.168 Un gran estudio de cohortes en los EE. presencia de factores de riesgo, como FGR.169 Recomendamos el parto a las 37 semanas de gestación en embarazos con FGR y una forma de onda Doppler de la arteria umbilical con flujo diastólico disminuido (S/D, RI o PI mayor que el percentil 95) pero sin AEDV /REDV o con FGR severo con EFW menor al percentil 3 (GRADO 1B). Como se discutió anteriormente, las tasas de morbilidad y mortalidad neonatal asociadas con AEDV son más altas que las tasas de complicaciones de prematuridad a las 33-34 semanas de gestación.100 Por lo tanto, recomendamos el parto a las 33-34 semanas de gestación para embarazos con FGR y AEDV (GRADO 1B). En presencia de REDV, las tasas de morbilidad y mortalidad neonatal son más altas que las complicaciones de la prematuridad a las 30-32 semanas de gestación.100 Por lo tanto, recomendamos el parto a las 30-32 semanas de gestación para embarazos con FGR y REDV (GRADO 1B). Sugerimos el parto a las 38-39 semanas de gestación con FGR cuando el EFW está entre el percentil 3 y 10 y el Doppler de la arteria umbilical es normal (GRADO 2C). Resultados neonatales y momento del parto La decisión de parto en FGR depende de factores fetales y maternos. Los factores fetales incluyen EFW, edad gestacional y hallazgos en la vigilancia fetal. Los factores maternos incluyen la presencia de comorbilidades, como la hipertensión. En el período periviable, la decisión de dar a luz puede ser un desafío porque las tasas de muerte perinatal, deterioro del desarrollo neurológico y otros resultados adversos son altas en esta ventana de edad gestacional.157-159 estudios, la supervivencia neonatal aumentó del 13 % a las 24 semanas al 43 % a las 25 semanas y del 58 % al 76 % a las 26 semanas de gestación. La supervivencia de los recién nacidos muy prematuros disminuye gradualmente con la disminución de los percentiles de peso.160e163 La mortalidad neonatal en los bebés SGA nacidos entre las semanas 24 y 29 de gestación aumenta de 2 a 4 veces en comparación con los recién nacidos con un crecimiento adecuado.4,164e166 En un gran estudio europeo , los pesos al nacer entre los percentiles 10 y 25 se asociaron con un aumento de 2 veces en la mortalidad en comparación con el grupo de peso entre los percentiles 50 y 75.167 En FGR de inicio temprano asociado con Doppler anormal Hay datos limitados para informar recomendaciones sobre el modo de parto en embarazos complicados por FGR. Los fetos con restricción del crecimiento, particularmente aquellos con AEDV/REDV, tienen un mayor riesgo de desaceleraciones en el trabajo de parto, parto por cesárea de emergencia y anemia ácida metabólica en el parto.170,171 Estudios más antiguos informaron tasas de desaceleraciones de la frecuencia cardíaca fetal intraparto que requirieron parto por cesárea en un 75 %. e95% de los embarazos con FGR y AEDV/REDV.172,173 Las guías nacionales de 4 países recomiendan el parto por cesárea cuando la FGR se complica con AEDV/REDV de la arteria umbilical.24 En estudios recientes que informaron resultados de embarazos complicados con FGR con AEDV/REDV, el modo de parto fue principalmente por cesárea, por lo que es imposible determinar la probabilidad de resultados adversos asociados con La supervivencia intacta fue del 0 % a las 24 semanas, del 13 % a las 25 semanas y del 6 % al 31 % a las 26 semanas de gestación.159 Dada la alta tasa de resultados adversos, se han sugerido umbrales de 26 semanas de gestación, 500 g o ambos. para el parto de embarazos con RCF severa de inicio temprano.55,80,83,159 Con reciente Serie de consultas SMFM smfm.org Machine Translated by Google
  • 11.
    Calidad de laevidencia de apoyo Grado de recomendación Claridad de riesgo y beneficio Trascendencia Serie de consultas SMFM smfm.org Adaptado de Guyatt et al.177 Society for Maternal-Fetal Medicine. SMFM Consult Series #52: Diagnóstico y manejo de la restricción del crecimiento fetal. Soy J Obstet Gynecol 2020. Los beneficios claramente superan los riesgos y las cargas o viceversa. Fuerte recomendación que puede aplicarse a la mayoría de los pacientes en la mayoría de las circunstancias sin reservas. Los médicos deben seguir una recomendación fuerte a menos que exista una justificación clara y convincente para un enfoque alternativo. Evidencia de estudios observacionales, experiencia clínica no sistemática o ensayos controlados aleatorios con fallas graves. Cualquier estimación del efecto es incierta. Recomendación débil; la mejor acción puede diferir según las circunstancias, los pacientes o los valores sociales. Evidencia de estudios observacionales, experiencia clínica no sistemática o ensayos controlados aleatorios con fallas graves. Cualquier estimación del efecto es incierta. Fuerte recomendación que se aplica a la mayoría de los pacientes. Los médicos deben seguir una recomendación fuerte a menos que exista una justificación clara y convincente para un enfoque alternativo. Fuerte recomendación que se aplica a la mayoría de los pacientes. Sin embargo, parte de la base de evidencia que respalda la recomendación es de baja calidad. Recomendación muy débil; otras alternativas pueden ser igualmente razonables. 1B. Recomendación fuerte, evidencia de calidad moderada 2B. Recomendación débil, evidencia de calidad moderada 2A. Recomendación débil, evidencia de alta calidad Beneficios estrechamente equilibrados con riesgos y cargas; cierta incertidumbre en las estimaciones de beneficios, riesgos y cargas. Evidencia consistente de ensayos controlados aleatorios bien realizados o evidencia abrumadora de alguna otra forma. Es poco probable que la investigación adicional cambie la confianza en la estimación del beneficio y el riesgo. Recomendación débil; enfoques alternativos que probablemente sean mejores para algunos pacientes en algunas circunstancias. 2C. Recomendación débil, evidencia de baja calidad Incertidumbre en las estimaciones de beneficios, riesgos y cargas; los beneficios pueden equilibrarse estrechamente con los riesgos y las cargas. Los beneficios están estrechamente equilibrados con los riesgos y las cargas. Los beneficios parecen superar los riesgos y las cargas, o viceversa. 1A. Recomendación fuerte, evidencia de alta calidad — — 1C. Recomendación fuerte, evidencia de baja calidad Evidencia de ensayos controlados aleatorios con limitaciones importantes (resultados inconsistentes, defectos metodológicos, indirectos o imprecisos) o evidencia muy sólida de algún otro diseño de investigación. Es probable que la investigación adicional (si se realiza) tenga un efecto sobre la confianza en la estimación del beneficio y el riesgo y puede cambiar la estimación. Evidencia consistente de ensayos controlados aleatorios bien realizados o evidencia abrumadora de alguna otra forma. Es poco probable que la investigación adicional cambie la confianza en la estimación del beneficio y el riesgo. Los beneficios claramente superan los riesgos y las cargas o viceversa. Mejores prácticas Recomendación en la que (1) hay una enorme cantidad de evidencia indirecta que claramente justifica una recomendación sólida (la evidencia directa sería desafiante y un uso ineficiente de tiempo y recursos para reunir y resumir cuidadosamente) o (2) recomendación en contrario sería poco ético. Evidencia de ensayos controlados aleatorios con limitaciones importantes (resultados inconsistentes, defectos metodológicos, indirectos o imprecisos) o evidencia muy sólida de algún otro diseño de investigación. Es probable que la investigación adicional (si se realiza) tenga un impacto en la confianza en la estimación del beneficio y el riesgo y puede cambiar la estimación. parto vaginal espontáneo o inducido.86 Dados estos datos y resultados, sugerimos que para los embarazos con FGR complicados por AEDV/REDV, se debe considerar el parto por cesárea en base a todo el escenario clínico (GRADO 2C). De acuerdo con otras guías,174 recomendamos el uso de corticoides prenatales si el parto se anticipa antes de las 33 6/7 semanas de gestación o para embarazos entre 34 0/7 y 36 6/7 semanas de gestación en mujeres sin contraindicaciones que B12 OCTUBRE 2020 El sistema de calificación de la Sociedad de Medicina Materno Fetal: calificación de la valoración, desarrollo y evaluación de las recomendaciones176 Machine Translated by Google
  • 12.
    OCTUBRE 2020 B13 Seriede consultas SMFM smfm.org 10. Savchev S, Figueras F, Cruz-Martinez R, Illa M, Botet F, Gratacos E. 17. Sanz-Cortés M, Egana-Ugrinovic G, Zupan R, Figueras F, Gratacos E. 490–6. 11. Crispi F, Figueras F, Cruz-Lemini M, Bartrons J, Bijnens B, Gratacos E. 20. Tolsa CB, Zimine S, Warfield SK, et al. Alteración temprana del desarrollo estructural y funcional del cerebro en prematuros nacidos con restricción del crecimiento intrauterino. Pediatr Res 2004;56:132–8. Am J Obstet Gynecol 2019;220:449–59.e19. 28. Gordijn SJ, Beune IM, Thilaganathan B, et al. Definición de consenso de restricción del crecimiento fetal: un procedimiento Delphi. Ultrasonido Obstet Gynecol 2016;48:333– 9. 30. Unterscheider J, Daly S, Geary MP, et al. Optimización de la definición de restricción del crecimiento intrauterino: el estudio PORTO prospectivo multicéntrico. 22. Copel JA, Bahtiyar MO. Un enfoque práctico para la restricción del crecimiento fetal. 35. Grantz KL, Hediger ML, Liu D, Buck Louis GM. Estándares de crecimiento fetal : el enfoque del estudio de crecimiento fetal del NICHD en contexto con INTERGROWTH-21st y el estudio de referencia de crecimiento multicéntrico de la Organización Mundial de la Salud . Am J Obstet Gynecol 2018;218: S641–55. 23. Figueras F, Gratacos E. Enfoque basado en etapas para el manejo de la restricción del crecimiento fetal. Diagnóstico Prenat 2014;34:655–9. 31. David C, Tagliavini G, Pilu G, Rudenholz A, Bovicelli L. Curvas características del operador del receptor para la predicción ultrasonográfica de fetos pequeños para la edad gestacional en embarazos de bajo riesgo. Am J Obstet Gynecol 1996;174:1037– 42. 5. Unterscheider J, O'Donoghue K, Daly S, et al. Restricción del crecimiento fetal y riesgo de mortalidad perinatal: estudios de casos del estudio multicéntrico PORTO . BMC Embarazo Parto 2014;14:63. 37. Abuhamad A, Minton KK, Benson CB, et al. Plan de estudios de ecografía obstétrica y ginecológica y evaluación de competencias en programas de formación de residencia: informe de consenso. Soy J Obstet Gynecol 2018;218: 7. Getahun D, Ananth CV, Kinzler WL. Factores de riesgo de mortinatos anteparto e intraparto: un estudio basado en la población. Am J Obstet Gynecol 2007;196:499–507. 25. Unterscheider J, Daly S, Geary MP, et al. Definición y manejo de la restricción del crecimiento fetal: un estudio de las actitudes contemporáneas. Eur J Obstet Gynecol Reprod Biol 2014;174:41–5. Circunferencia abdominal sola versus peso fetal estimado después de 24 semanas para predecir si la edad gestacional al nacer es pequeña o grande: un metanálisis . Am J Perinatol 2017;34:1115–24. 1. Swanson AM, David AL. Modelos animales de restricción del crecimiento fetal: consideraciones para la medicina traslacional. Placenta 2015;36:623–30. Rendimiento diagnóstico de la ecografía del tercer trimestre para la predicción de la restricción del crecimiento fetal de inicio tardío: una revisión sistemática y un metanálisis. 3. Resnik R. Restricción del crecimiento intrauterino. Obstet Gynecol 2002;99: Diferencias en el tronco encefálico y el cerebelo y su asociación con el neurocomportamiento en fetos a término pequeños para la edad gestacional evaluados mediante resonancia magnética fetal. 19. Story L, Damodaram MS, Allsop JM, et al. Metabolismo cerebral en la restricción del crecimiento intrauterino fetal: un estudio de espectroscopia de resonancia magnética de protones. Am J Obstet Gynecol 2011;205:483.e1–8. 27. Monier I, Ancel PY, Ego A, et al. Resultados fetales y neonatales de recién nacidos prematuros nacidos antes de las 32 semanas de gestación según evaluaciones prenatales versus posnatales de crecimiento restringido. Am J Obstet Gynecol 2017;216:516.e1–10. 21. Leitner Y, Fattal-Valevski A, Geva R, et al. Resultado del desarrollo neurológico de niños con retraso del crecimiento intrauterino: un estudio prospectivo longitudinal de 10 años. J Child Neurol 2007;22:580–7. 34. Deter RL, Lee W, Yeo L, et al. Evaluación del crecimiento individualizado: marco conceptual e implementación práctica para la evaluación del crecimiento fetal y el resultado del crecimiento neonatal. Am J Obstet Gynecol 2018;218:S656–78. 29. Chauhan SP, Gupta LM, Hendrix NW, Berghella V. Restricción del crecimiento intrauterino : comparación del boletín de práctica del Colegio Estadounidense de Obstetras y Ginecólogos con otras pautas nacionales. Am J Obstet Gynecol 2009;200:409.e1–6. Obstet Gynecol 2014;123:1057–69. 4. Bernstein IM, Horbar JD, Badger GJ, Ohlsson A, Golan A. Morbilidad y mortalidad entre recién nacidos de muy bajo peso al nacer con restricción del crecimiento intrauterino . La red de Oxford de Vermont. Am J Obstet Gynecol 2000;182: 198–206. Am J Obstet Gynecol 2013;208:290.e1–6. 36. Colegio Americano de Obstetras y Ginecólogos. Opinión del Comité No. 700: Métodos para estimar la fecha de vencimiento. Obstet Gynecol 2017;129:e150–4. 24. McCowan LM, Figueras F, Anderson NH. Pautas nacionales basadas en la evidencia para el manejo de la restricción del crecimiento fetal sospechada: comparación, consenso y controversia. Am J Obstet Gynecol 2018;218:S855–68. 32. Blue NR, Yordan JMP, Holbrook BD, Nirgudkar PA, Mozurkewich EL. REFERENCIAS 6. Ego A, Subtil D, Grange G, et al. Estándares de peso al nacer personalizados versus basados en la población para identificar bebés con restricción de crecimiento: un estudio multicéntrico francés. Am J Obstet Gynecol 2006;194:1042–9. 8. Madden JV, Flatley CJ, Kumar S. Los bebés a término pequeños para la edad gestacional de mujeres de bajo riesgo tienen un riesgo significativamente mayor de resultados neonatales adversos . Am J Obstet Gynecol 2018;218:525.e1–9. 26. Platz E, Newman R. Diagnóstico de RCIU: biometría tradicional. Semin Perinatol 2008;32:140–7. 33. Caradeux J, Martínez-Portilla RJ, Peguero A, Sotiriadis A, Figueras F. 2. Bamfo JE, Odibo AO. Diagnóstico y manejo de la restricción del crecimiento fetal. J Embarazo 2011;2011:640715. 13. Cruz-Lemini M, Crispi F, Valenzuela-Alcaraz B, et al. La remodelación cardiovascular fetal persiste a los 6 meses en lactantes con restricción del crecimiento intrauterino . Ultrasonido Obstet Gynecol 2016;48:349–56. 29–67. 38. Warsof SL, Gohari P, Berkowitz RL, Hobbins JC. La estimación del peso fetal por análisis asistido por computadora. Am J Obstet Gynecol 1977;128:881–92. El percentil de peso estimado como predictor del resultado perinatal en embarazos pequeños para la edad gestacional con índices Doppler fetal y materno normales. Ultrasonido Obstet Gynecol 2012;39:299–303. Fetos a término en edad gestacional con Doppler de arteria umbilical normal. Ultrasonido Obstet Gynecol 2010;36:159–65. 14. Crispi F, Bijnens B, Figueras F, et al. La restricción del crecimiento fetal da como resultado corazones remodelados y menos eficientes en los niños. Circulación 2010;121: 2427–36. Am J Obstet Gynecol 2014;210:452.e1–8. 15. Egana-Ugrinovic G, Sanz-Cortes M, Couve-Perez C, Figueras F, Gratacos E. Corpus callosum diferencias evaluadas por resonancia magnética fetal en la restricción del crecimiento intrauterino de inicio tardío y su asociación con neurocomportamiento . Diagnóstico Prenat 2014;34:843–9. 9. Pallotto EK, Kilbride HW. Resultado perinatal e implicaciones posteriores de la restricción del crecimiento intrauterino. Clin Obstet Gynecol 2006;49:257–69. Programación cardiovascular en niños nacidos pequeños para la edad gestacional y relación con signos prenatales de gravedad. Am J Obstet Gynecol 2012;207:121.e1–9. 12. Crispi F, Miranda J, Gratacos E. Consecuencias cardiovasculares a largo plazo de la restricción del crecimiento fetal: biología, implicaciones clínicas y oportunidades para la prevención de enfermedades en adultos. Am J Obstet Gynecol 2018;218: S869–79. 16. Lees CC, Marlow N, van Wassenaer-Leemhuis A, et al. Resultados perinatales intermedios y del neurodesarrollo a los 2 años en lactantes con restricción del crecimiento fetal muy prematuro (TRUFFLE): un ensayo aleatorizado. Lancet 2015;385:2162–72. 18. Sanz-Cortes M, Figueras F, Bargallo N, Padilla N, Amat-Roldan I, Gratacos E. Microestructura cerebral anormal y metabolismo en pequeños para tienen riesgo de parto prematuro dentro de los 7 días y que no han recibido un curso previo de corticosteroides prenatales175 (GRADO 1A). También recomendamos sulfato de magnesio intraparto para la neuroprotección fetal y neonatal en mujeres con embarazos de menos de 32 semanas de gestación (GRADO 1A). norte Machine Translated by Google
  • 13.
    70. Mori R,Ota E, Middleton P, Tobe-Gai R, Mahomed K, Bhutta ZA. Suplementos de zinc para mejorar el embarazo y el resultado del lactante. Sistema de base de datos Cochrane Rev 2012:Cd000230. 78. Groom KM, McCowan LM, Mackay LK, et al. Enoxaparina para la prevención de la preeclampsia y la restricción del crecimiento intrauterino en mujeres con antecedentes: un ensayo aleatorizado. Am J Obstet Gynecol 2017;216:296.e1–14. 69. Khoury J, Henriksen T, Christophersen B, Tonstad S. Efecto de una dieta para reducir el colesterol en los lípidos maternos, del cordón y neonatales, y el resultado del embarazo: un ensayo clínico aleatorizado. Am J Obstet Gynecol 2005;193:1292– 301. 71. Peña-Rosas JP, De-Regil LM, Garcia-Casal MN, Dowswell T. Suplementos diarios de hierro por vía oral durante el embarazo. Sistema de base de datos Cochrane Rev 2015:Cd004736. 80. Lees C, Marlow N, Arabin B, et al. Morbilidad y mortalidad perinatal en la restricción del crecimiento fetal de inicio temprano: resultados de la cohorte del ensayo de flujo fetal y umbilical aleatorio en Europa (TRUFFLE). Ultrasonido Obstet Gynecol 2013;42:400–8. 79. Groom KM, McCowan LM, Mackay LK, et al. STRIDER NZAus: un ensayo controlado aleatorio multicéntrico de la terapia con sildenafilo en la restricción del crecimiento fetal de aparición temprana. Bjog 2019;126:997–1006. 76. Colegio Americano de Obstetras y Ginecólogos. Comité ACOG Opinión No. 743: Uso de dosis bajas de aspirina durante el embarazo. Obstet Gynecol 2018;132:e44–52. 67. David C, Gabrielli S, Pilu G, Bovicelli L. La relación entre la circunferencia de la cabeza y el abdomen: una reevaluación. Ultrasonido Obstet Gynecol 1995;5: 256–9. 68. Gülmezoglu AM, Hofmeyr GJ. Reposo en cama en el hospital por sospecha de alteración del crecimiento fetal. Base de datos Cochrane Syst Rev 2000;1996: Cd000034. 77. Haddad B, Winer N, Chitrit Y, et al. Enoxaparina y aspirina en comparación con la aspirina sola para prevenir las complicaciones del embarazo mediadas por la placenta : un ensayo controlado aleatorio. Obstet Gynecol 2016;128:1053–63. 74. Rolnik DL, Wright D, Poon LC, et al. Aspirina versus placebo en embarazos con alto riesgo de preeclampsia prematura. N Engl J Med 2017;377: 613–22. Pediatría 2014;133:e650–6. 75. Novio KM, David AL. El papel de la aspirina, la heparina y otras intervenciones en la prevención y el tratamiento de la restricción del crecimiento fetal. Am J Obstet Gynecol 2018;218:S829–40. 72. Roberge S, Nicolaides K, Demers S, Hyett J, Chaillet N, Bujold E. El papel de la dosis de aspirina en la prevención de la preeclampsia y la restricción del crecimiento fetal : revisión sistemática y metanálisis. Am J Obstet Gynecol 2017;216:110–20.e6. 73. Meher S, Duley L, Hunter K, Askie L. Terapia antiplaquetaria antes o después de las 16 semanas de gestación para prevenir la preeclampsia: un metanálisis de datos de participantes individuales. Am J Obstet Gynecol 2017;216:121–8.e2. 39. Melamed N, Yogev Y, Meizner I, Mashiach R, Bardin R, Ben Haroush A. Estimación ecográfica del peso fetal: ¿qué modelo se debe usar? J Ultrasonido Med 2009;28:617– 29. 66. Bocca-Tjeertes I, Bos A, Kerstjens J, de Winter A, Reijneveld S. 41. Hadlock FP, Harrist RB, Martinez-Poyer J. Análisis intrauterino del crecimiento fetal: un estándar de peso ecográfico. Radiología 1991;181:129–33. 57. Parra-Saavedra M, Crovetto F, Triunfo S, et al. Resultados del desarrollo neurológico de recién nacidos pequeños para la edad gestacional a corto plazo con y sin signos de hipoperfusión placentaria. Placenta 2014;35:269–74. 49. Kiserud T, Piaggio G, Carroli G, et al. Gráficos de crecimiento fetal de la Organización Mundial de la Salud : un estudio longitudinal multinacional de mediciones biométricas por ultrasonido y peso fetal estimado. PLoS Med 2017;14:e1002220. 51. Blue NR, Beddow ME, Savabi M, Katukuri VR, Chao CR. Comparación del estándar de crecimiento fetal de Hadlock con el estándar racial/étnico del Instituto Nacional de Salud Infantil y Desarrollo Humano Eunice Kennedy Shriver para la predicción de morbilidad neonatal y pequeño para la edad gestacional. Am J Obstet Gynecol 2018;219:474.e1–12. 43. Papageorghiou AT, Kennedy SH, Salomon LJ, et al. Los estándares de crecimiento fetal INTER GROWTH-21(st): hacia la integración global del embarazo y la atención pediátrica. Am J Obstet Gynecol 2018;218: S630–40. 59. Sultana Z, Maiti K, Dedman L, Smith R. ¿Existe un papel para la senescencia placentaria en la génesis de las complicaciones obstétricas y la restricción del crecimiento fetal? Am J Obstet Gynecol 2018;218:S762–73. 45. Villar J, Cheikh Ismail L, Staines Urias E, et al. El crecimiento y desarrollo satisfactorios a los 2 años de edad de la cohorte de Estándares de Crecimiento Fetal INTERGROWTH-21(st) respaldan su idoneidad para construir estándares internacionales. Am J Obstet Gynecol 2018;218:S841-54.e2. 53. Monier I, Ego A, Benachi A, Ancel PY, Goffinet F, Zeitlin J. Comparación de las fórmulas de Hadlock e INTERGROWTH para calcular el peso fetal estimado en una población de prematuros en Francia. Am J Obstet Gynecol 2018;219:476.e1–12. 61. Severi FM, Bocchi C, Visentin A, et al. El Doppler cerebral uterino y fetal predice el resultado de fetos pequeños para la edad gestacional en el tercer trimestre con Doppler de la arteria umbilical normal. Ultrasonido Obstet Gynecol 2002;19:225–8. Am J Obstet Gynecol 2013;209:428.e1–6. 55. Dall'Asta A, Brunelli V, Prefumo F, Frusca T, Lees CC. Restricción del crecimiento fetal de aparición temprana . Matern Health Neonatol Perinatol 2017;3:2. 63. Pilliod RA, Cheng YW, Snowden JM, Doss AE, Caughey AB. El riesgo de muerte fetal intrauterina en el feto pequeño para la edad gestacional. Am J Obstet Gynecol 2012;207:318.e1–6. Diagnóstico y vigilancia de la restricción del crecimiento fetal de inicio tardío. Am J Obstet Gynecol 2018;218:S790–802.e1. 65. Hiersch L, Melamed N. Velocidad de crecimiento fetal y proporción corporal en la evaluación del crecimiento. Am J Obstet Gynecol 2018;218:S700–11.e1. B14 OCTUBRE 2020 40. Dudley Nueva Jersey. Una revisión sistemática de la estimación por ultrasonido del peso fetal. Ultrasonido Obstet Gynecol 2005;25:80–9. 48. Buck Louis GM, Grewal J, Albert PS, et al. Estándares raciales/étnicos para el crecimiento fetal: los Estudios de Crecimiento Fetal del NICHD. Am J Obstet Gynecol 2015;213:449.e1–41. 42. Gardosi J, Francis A, Turner S, Williams M. Gráficos de crecimiento personalizados: justificación, validación y beneficios clínicos. Am J Obstet Gynecol 2018;218: S609–18. 58. Burton GJ, Jauniaux E. Fisiopatología de la restricción del crecimiento fetal derivada de la placenta . Am J Obstet Gynecol 2018;218:S745–61. 50. Kiserud T, Benachi A, Hecher K, et al. Las tablas de crecimiento fetal de la Organización Mundial de la Salud : concepto, hallazgos, interpretación y aplicación. Am J Obstet Gynecol 2018;218:S619–29. 44. Papageorghiou AT, Ohuma EO, Altman DG, et al. Estándares internacionales para el crecimiento fetal basados en mediciones seriadas de ultrasonido: el Estudio Longitudinal de Crecimiento Fetal del Proyecto INTERGROWTH-21st. Lancet 2014;384:869–79. Restricción del crecimiento simétrica y asimétrica en niños prematuros. 52. Blue NR, Savabi M, Beddow ME, et al. El método Hadlock es superior a los métodos más nuevos para la predicción del percentil de peso al nacer. J Ultrasonido Med 2019;38:587–96. 60. Figueras F, Eixarch E, Meler E, et al. Los fetos pequeños para la edad gestacional con Doppler de la arteria umbilical normal tienen un resultado perinatal y de desarrollo neurológico subóptimo . Eur J Obstet Gynecol Reprod Biol 2008;136: 34–8. 46. Hanley GE, Janssen PA. Las distribuciones de peso al nacer específicas por etnia mejoran la identificación de recién nacidos a término en riesgo de morbilidad a corto plazo. 54. Savchev S, Figueras F, Sanz-Cortés M, et al. Evaluación de un límite de edad gestacional óptimo para la definición de restricción del crecimiento fetal de inicio temprano y tardío. Diagnóstico Fetal Ther 2014;36:99–105. 62. Unterscheider J, Daly S, Geary MP, et al. Deterioro Doppler progresivo predecible en RCIU: ¿realmente existe? Am J Obstet Gynecol 2013;209:539.e1–7. 47. Anderson NH, Sadler LC, McKinlay CJD, McCowan LME. INTER GROWTH-21st vs estándares personalizados de peso al nacer para la identificación de la morbilidad y mortalidad perinatal. Am J Obstet Gynecol 2016;214: 509.e1–7. 56. Figueras F, Caradeux J, Crispi F, Eixarch E, Peguero A, Gratacos E. 64. McIntire DD, Bloom SL, Casey BM, Leveno KJ. Peso al nacer en relación con la morbilidad y mortalidad entre los recién nacidos. N Engl J Med 1999;340:1234–8. smfm.org Serie de consultas SMFM Machine Translated by Google
  • 14.
    90. An G,Lin Y, Xu LP, et al. Aplicación de micromatrices cromosómicas para investigar las causas genéticas de la restricción del crecimiento fetal aislado. Mol Cytogenet 2018;11:33. Riesgo de muerte fetal en fetos con restricción de crecimiento con umbilical y/o ductus 89. Borrell A, Grande M, Meler E, et al. Microarray genómico en fetos con restricción de crecimiento temprano: un estudio multicéntrico. Diagnóstico Fetal Ther 2017;42: 174–80. Velocidad diastólica final ausente intermitente de la arteria umbilical: características prenatales y neonatales e indicaciones para el parto. J Matern Fetal Neonatal Med 2014;27:94–7. 91. Yamamoto R, Ishii K, Shimada M, et al. Importancia del cribado materno de toxoplasmosis, rubéola, citomegalovirus e infección por virus del herpes simple en casos de restricción del crecimiento fetal. J Obstet Gynaecol Res 2013;39:653–7. 98. Alfirevic Z, Stampalija T, Medley N. Ultrasonido Doppler fetal y umbilical en el embarazo normal. Cochrane Database Syst Rev 2015;2015: Cd001450. 96. McCowan LM, Harding JE, Roberts AB, Barker SE, Ford C, Stewart AW. Un ensayo piloto controlado aleatorio de dos regímenes de vigilancia fetal para fetos pequeños para la edad gestacional con resultados normales de velocimetría doppler de la arteria umbilical. Am J Obstet Gynecol 2000;182: 81–6. Análisis de micromatrices cromosómicas en fetos con restricción de crecimiento y cariotipo normal: revisión sistemática y metanálisis. Diagnóstico Fetal Ther 2018;44:1– 9. 97. Alfirevic Z, Stampalija T, Dowswell T. Fetal and umbilical Doppler ul trasound in high-risk pregnancy. Base de datos Cochrane Syst Rev 2017;6: Cd007529. 94. Chung MH, Shin CO, Lee J. TORCH (toxoplasmosis, rubéola, citomegalovirus y virus del herpes simple) detección de neonatos pequeños para la edad gestacional y crecimiento intrauterino restringido: estudio de eficacia en un solo instituto en Corea. Korean J Pediatr 2018;61:114–20. Diagnóstico Prenat 2017;37:1061–6. 95. Trudinger BJ. Ecografía Doppler y bienestar fetal. En: Reece EA, Hobbins JC, Mahoney M, Petrie RH, eds. Medicina del Feto y de la Madre. Filadelfia, Pensilvania: JB Lippincott Co; 1992. 92. Tsuge M, Hida AI, Minematsu T, et al. Estudio de cohorte prospectivo de infección congénita por citomegalovirus durante el embarazo con restricción del crecimiento fetal: análisis serológico y patología placentaria. J Pediatr 2019;206:42–8.e2. 86. Real Colegio de Obstetras y Ginecólogos. La investigación y el manejo del feto pequeño para la edad gestacional. RCOG Green-top Guideline No. 31. 2014. Accedido el 24 de abril de 2020. https://www.rcog.org. uk/globalassets/documents/guidelines/ gtg_31.pdf. 93. Sukenik-Halevy R, Katz A, Regev RH, et al. El rendimiento del estudio prenatal en la restricción del crecimiento intrauterino y el espectro de anomalías fetales detectadas posnatalmente (daga). J Matern Fetal Neonatal Med 2019;32:753–9. 81. Thornton JG, Hornbuckle J, Vail A, Spiegelhalter DJ, Levene M. Un ensayo aleatorio de parto programado para el feto prematuro comprometido: resultados a corto plazo e interpretación bayesiana. Bjog 2003; 110:27–32. velocidades telediastólicas venosas ausentes o invertidas antes de las 34 semanas de gestación: una revisión sistemática y metanálisis. Am J Obstet Gynecol 2018;218:S774–82.e21. 115. Ganzevoort W, Mensing Van Charante N, Thilaganathan B, et al. Cómo monitorear embarazos complicados por restricción del crecimiento fetal y parto antes de las 32 semanas: análisis post-hoc del estudio TRUFFLE. Ultrasonido Obstet Gynecol 2017;49:769–77. 107. Grivell RM, Wong L, Bhatia V. Regímenes de vigilancia fetal para el deterioro del crecimiento fetal. Base de datos Cochrane Syst Rev 2012: Cd007113. 109. Mongelli M, Ek S, Tambyrajia R. Detección de la restricción del crecimiento fetal: un modelo matemático del efecto del intervalo de tiempo y el error de ultrasonido. 102. Apel-Sarid L, Levy A, Holcberg G, Sheiner E. Patologías placentarias a término y pretérmino (<34 y <37 semanas de gestación) asociadas con la restricción del crecimiento fetal. Arco Gynecol Obstet 2010; 282: 487–92. 117. Schwarze A, Gembruch U, Krapp M, Katalinic A, Germer U, Axt Fliedner R. Análisis de forma de onda de flujo Doppler venoso cualitativo en fetos prematuros con crecimiento intrauterino restringido con flujo ARED en la arteria umbilical : correlación con resultados a corto plazo. Ultrasonido Obstet Gynecol 2005;25:573–9. 104. Salafia CM, Vintzileos AM, Silberman L, Bantham KF, Vogel CA. 110. Baschat AA. Doppler arterial y venoso en el diagnóstico y manejo de la restricción del crecimiento fetal de aparición temprana. Early Hum Dev 2005;81: 877– 87. 119. Yagel S, Kivilevitch Z, Cohen SM, et al. El sistema venoso fetal, Parte II: evaluación ecográfica del feto con sistema venoso congénito Am J Perinatol 1992;9:179–84. 112. Bellotti M, Pennati G, De Gasperi C, Bozzo M, Battaglia FC, Ferrazzi E. Mediciones simultáneas del flujo sanguíneo venoso umbilical, hepático fetal y del conducto venoso en fetos humanos con restricción de crecimiento. Am J Obstet Gynecol 2004;190:1347–58. 83. Baschat AA, Cosmi E, Bilardo CM, et al. Predictores del resultado neonatal en la disfunción placentaria de aparición temprana. Obstet Gynecol 2007;109: 253–61. 99. Rosner J, Rochelson B, Rosen L, Roman A, Vohra N, Tam Tam H. 114. Frauenschuh I, Frambach T, Karl S, Dietl J, Muller T. [El flujo sanguíneo del conducto venoso antes de la muerte fetal intrauterina en la insuficiencia placentaria grave puede no verse afectado, como se muestra en la ecografía doppler]. Z Geburtshilfe Neonatol 2014;218:218–22. 85. Maulik D. Restricción del crecimiento fetal: la etiología. Clin Obstet Gynecol 2006;49:228–35. 100. Caradeux J, Martínez-Portilla RJ, Basuki TR, Kiserud T, Figueras F. 82. Thornton JG, Hornbuckle J, Vail A, Spiegelhalter DJ, Levene M. Infant wellbeing at 2 years of age in the Growth Restriction Intervention Trial (GRIT): ensayo controlado aleatorio multicéntrico. Lancet 2004;364: 106. Thompson RS, Stevens RJ. Modelo matemático para la interpretación de índices de forma de onda de velocidad Doppler. Med Biol Eng Comput 1989;27: 269– 76. OCTUBRE 2020 B15 101. Oros D, Figueras F, Cruz-Martinez R, Meler E, Munmany M, Gratacos E. Cambios longitudinales en los índices Doppler cerebrales uterinos, umbilicales y fetales en fetos pequeños para la edad gestacional de inicio tardío. Ultrasonido Obstet Gynecol 2011;37:191–5. 116. Hecher K, Bilardo CM, Stigter RH, et al. Seguimiento de fetos con restricción de crecimiento intrauterino: un estudio longitudinal. Ultrasonido Obstet Gynecol 2001;18:564–70. 108. Turan OM, Turan S, Gungor S, et al. Progresión de las anomalías Doppler en la restricción del crecimiento intrauterino. Ultrasonido Obstet Gynecol 2008;32:160– 7. 103. Stanek J. Comparación de patología placentaria en partos prematuros, prematuros tardíos , casi a término y a término. Am J Obstet Gynecol 2014;210:234. e1–6. 87. Sagi-Dain L, Peleg A, Sagi S. Riesgo de aberraciones cromosómicas en la restricción del crecimiento intrauterino aparentemente aislada: una revisión sistemática. Obstet Gynecol 1998;92:908–12. 118. Abuhamad A, Chaoui R. Guía práctica de ecocardiografía fetal : corazones normales y anormales, 3.ª ed. Filadelfia: Wolters Kluwer; 2016. Patología placentaria del retraso del crecimiento intrauterino idiopático a término. 111. Baschat AA, Gembruch U, Weiner CP, Harman CR. El análisis cualitativo de la forma de onda del Doppler venoso mejora la predicción de resultados perinatales críticos en fetos prematuros con restricción del crecimiento. Ultrasonido Obstet Gynecol 2003;22:240–5. 513–20. 88. Borrell A, Grande M, Pauta M, Rodriguez-Revenga L, Figueras F. 105. Morrow RJ, Adamson SL, Bull SB, Ritchie JW. Efecto de la embolización placentaria sobre la forma de onda de la velocidad de la arteria umbilical en fetos de oveja. Am J Obstet Gynecol 1989;161:1055–60. 113. Ferrazzi E, Bozzo M, Rigano S, et al. Secuencia temporal de cambios Doppler anormales en los sistemas circulatorios central y periférico del feto con restricción severa del crecimiento. Ultrasonido Obstet Gynecol 2002;19: 140–6. 84. Hendrix N, Berghella V. Causas no placentarias de restricción del crecimiento intrauterino . Semin Perinatol 2008;32:161–5. Serie de consultas SMFM smfm.org Machine Translated by Google
  • 15.
    Serie de consultasSMFM smfm.org malformación o desarrollo de compromiso circulatorio. Ultrasonido Obstet Gynecol 2010;36:93–111. Momento del parto pretérmino tardío y pretérmino indicado. Obstet Gynecol 2011;118:323–33. 157. Raju TN, Mercer BM, Burchfield DJ, Joseph GF. Nacimiento periviable: resumen ejecutivo de un taller conjunto del Instituto Nacional de Salud Infantil y Desarrollo Humano Eunice Kennedy Shriver, la Sociedad de Medicina Materno Fetal, la Academia Estadounidense de Pediatría y el Colegio Estadounidense de Obstetras y Ginecólogos. J Perinatol. 2014;34(5): 333–42. https://doi.org/10.1038/jp.2014.70. 153. Lalor JG, Fawole B, Alfirevic Z, Devane D. Perfil biofísico para la evaluación fetal en embarazos de alto riesgo. Base de datos Cochrane Syst Rev 2008: Cd000038. 145. Poon LC, Lesmes C, Gallo DM, Akolekar R, Nicolaides KH. Predicción de neonatos pequeños para la edad gestacional: cribado mediante marcadores biofísicos y bioquímicos a las 19-24 semanas. Ultrasonido Obstet Gynecol 2015;46:437–45. Predicción de neonatos pequeños para la gestación a partir de marcadores biofísicos y bioquímicos a las 11-13 semanas. Diagnóstico Fetal Ther 2011;29:148–54. 146. Levytska K, Higgins M, Keating S, et al. Patología placentaria en relación con los hallazgos del Doppler de la arteria uterina en embarazos con restricción severa del crecimiento intrauterino y cambios anormales en el Doppler de la arteria umbilical. Am J Perinatol 2017;34:451–7. 148. Chien PF, Arnott N, Gordon A, Owen P, Khan KS. ¿Qué utilidad tiene la velocimetría de flujo Doppler de la arteria uterina en la predicción de la preeclampsia, el retraso del crecimiento intrauterino y la muerte perinatal? Una visión general. Bjog 2000; 107: 196–208. 151. Cruz-Martinez R, Savchev S, Cruz-Lemini M, Méndez A, Gratacos E, Figueras F. Utilidad clínica del Doppler de la arteria uterina del tercer trimestre en la predicción del deterioro hemodinámico cerebral y el resultado perinatal adverso en mujeres pequeñas para la gestación -edad fetos. Ultrasonido Obstet Gynecol 2015;45:273–8. 154. Kaur S, Picconi JL, Chadha R, Kruger M, Mari G. Perfil biofísico en el tratamiento de fetos con restricción de crecimiento intrauterino que pesan <1000 g. Am J Obstet Gynecol 2008;199:264.e1–4. 147. Roberts LA, Ling HZ, Poon LC, Nicolaides KH, Kametas NA. Hemodinámica materna , biometría fetal e índices Doppler en embarazos seguidos por sospecha de restricción del crecimiento fetal. Ultrasonido Obstet Gynecol 2018;52:507–14. 149. Parry S, Sciscione A, Haas DM, et al. Papel de la exploración Doppler de la arteria uterina temprana en el segundo trimestre para predecir bebés pequeños para la edad gestacional en mujeres nulíparas. Am J Obstet Gynecol 2017;217:594.e1–10. 155. Figueras F, Gardosi J. Restricción del crecimiento intrauterino: nuevos conceptos en vigilancia, diagnóstico y manejo prenatales. Am J Obstet Gynecol 2011;204:288– 300. 152. Baschat AA, Gembruch U, Harman CR. La secuencia de cambios en los parámetros Doppler y biofísicos a medida que empeora la restricción severa del crecimiento fetal . Ultrasonido Obstet Gynecol 2001;18:571–7. Detección Doppler de la arteria uterina en el segundo trimestre en poblaciones no seleccionadas : una revisión. J Matern Fetal Neonatal Med 2002;12:78–88. B16 OCTUBRE 2020 121. Visser GHA, Bilardo CM, Derks JB, et al. Indicaciones de monitoreo fetal para el parto y resultado a los 2 años en 310 bebés con restricción del crecimiento fetal que nacieron antes de las 32 semanas de gestación en el estudio TRUFFLE. Ultrasonido Obstet Gynecol 2017;50:347–52. 137. Khalil A, Morales-Rosello J, Townsend R, et al. Valor del cociente cerebroplacentario del tercer trimestre y los índices Doppler de la arteria uterina como predictores de muerte fetal y pérdida perinatal. Ultrasonido Obstet Gynecol 2016;47:74–80. 129. Hernandez-Andrade E, Stampalija T, Figueras F. Estudios de flujo sanguíneo cerebral en el diagnóstico y manejo de la restricción del crecimiento intrauterino. 123. Mari G, Abuhamad AZ, Cosmi E, Segata M, Altaye M, Akiyama M. 130. Morris RK, Say R, Robson SC, Kleijnen J, Khan KS. Revisión sistemática y metanálisis del Doppler de la arteria cerebral media para predecir el bienestar perinatal. Eur J Obstet Gynecol Reprod Biol 2012;165:141–55. 139. Vollgraff Heidweiller-Schreurs CA, De Boer MA, Heymans MW, et al. 124. Baschat AA, Gembruch U. Revisión de la relación Doppler cerebroplacentaria . Ultrasonido Obstet Gynecol 2003;21:124–7. 132. Cruz-Martinez R, Figueras F, Hernandez-Andrade E, Oros D, Gratacos E. Doppler cerebral fetal para predecir el parto por cesárea para el estado fetal no tranquilizador en fetos a término pequeños para la edad gestacional. Obstet Gynecol 2011;117:618–26. Detección multicéntrica de preeclampsia y restricción del crecimiento fetal mediante Doppler transvaginal de la arteria uterina a las 23 semanas de gestación. Ultrasonido Obstet Gynecol 2001;18:441–9. 140. Sciscione AC, Hayes EJ. Estudios de flujo Doppler de la arteria uterina en la práctica obstétrica. Am J Obstet Gynecol 2009;201:121–6. 126. Odibo AO, Riddick C, Pare E, Stamilio DM, Macones GA. Cociente Doppler cerebroplacentario y resultados perinatales adversos en la restricción del crecimiento intrauterino: evaluación del impacto del uso de valores de referencia específicos de la edad gestacional. J Ultrasonido Med 2005;24:1223–8. 134. Cruz-Martínez R, Figueras F, Oros D, et al. Perfusión sanguínea cerebral y rendimiento neuroconductual en fetos a término pequeños para la edad gestacional. Am J Obstet Gynecol 2009;201:474.e1–7. Pruebas del primer y segundo trimestre para predecir la muerte fetal en mujeres embarazadas no seleccionadas: una revisión sistemática y un metanálisis. Bjog 2015; 122:41–55. 156. Spong CY, Mercer BM, D'Alton M, Kilpatrick S, Blackwell S, Saade G. 136. Hershkovitz R, Kingdom JC, Geary M, Rodeck CH. Redistribución del flujo sanguíneo cerebral fetal al final de la gestación: identificación de compromiso en fetos pequeños con Doppler de la arteria umbilical normal. Ultrasonido Obstet Gynecol 2000;15:209–12. 143. Papageorghiou AT, Yu CK, Cicero S, Bower S, Nicolaides KH. 150. Karagiannis G, Akolekar R, Sarquis R, Wright D, Nicolaides KH. 120. Bilardo CM, Hecher K, Visser GHA, et al. Restricción grave del crecimiento fetal a las 26-32 semanas: mensajes clave del estudio TRUFFLE. Ultrasonido Obstet Gynecol 2017;50:285–90. 128. Meher S, Hernandez-Andrade E, Basheer SN, Lees C. Impacto de la redistribución cerebral en el resultado del desarrollo neurológico en bebés pequeños para la edad gestacional o con restricción del crecimiento: una revisión sistemática. Ultrasonido Obstet Gynecol 2015;46:398–404. 122. Veille JC, Hanson R, Tatum K. Cuantificación longitudinal del flujo sanguíneo de la arteria cerebral media en fetos humanos normales. Am J Obstet Gynecol 1993;169:1393– 8. 138. Flood K, Unterscheider J, Daly S, et al. El papel de la preservación del cerebro en la predicción de resultados adversos en la restricción del crecimiento intrauterino: resultados del estudio multicéntrico PORTO. Am J Obstet Gynecol 2014;211:288.e1–5. Curr Opin Obstet Gynecol 2013;25:138–44. Velocidad sistólica máxima de la arteria cerebral media: técnica y variabilidad. J Ultrasonido Med 2005;24:425–30. 144. Papageorghiou AT, Yu CK, Bindra R, Pandis G, Nicolaides KH. 131. Stampalija T, Arabin B, Wolf H, Bilardo CM, Lees C. ¿Está relacionado el Doppler de la arteria cerebral media con el resultado neonatal y del lactante de 2 años en la restricción del crecimiento fetal temprano? Am J Obstet Gynecol 2017;216:521.e1–13. Precisión pronóstica del cociente cerebroplacentario y el Doppler de la arteria cerebral media para resultados perinatales adversos: revisión sistemática y metanálisis . Ultrasonido Obstet Gynecol 2018;51:313–22. 125. Gramellini D, Folli MC, Raboni S, Vadora E, Merialdi A. Relación Doppler umbilical cerebral como predictor de resultados perinatales adversos. Obstet Gynecol 1992;79:416– 20. 133. Cruz-Martinez R, Figueras F, Hernandez-Andrade E, Puerto B, Gratacos E. Cambios de perfusión cerebral longitudinal en fetos pequeños para la edad gestacional a término cercano medidos por índices Doppler espectrales o por volumen fraccional de sangre en movimiento. Am J Obstet Gynecol 2010;203:42.e1–6. 141. Conde-Agudelo A, Bird S, Kennedy SH, Villar J, Papageorghiou AT. 127. De Vore GR. La importancia del índice cerebroplacentario en la evaluación del bienestar fetal en fetos SGA y AGA. Am J Obstet Gynecol 2015;213:5–15. 135. Hernandez-Andrade E, Figueroa-Diesel H, Jansson T, Rangel Nava H, Gratacos E. Cambios en la perfusión del flujo sanguíneo cerebral fetal regional en relación con el deterioro hemodinámico en fetos con restricción de crecimiento severa . Ultrasonido Obstet Gynecol 2008;32:71–6. 142. Papageorghiou AT, Roberts N. Doppler de la arteria uterina para el resultado adverso del embarazo. Curr Opin Obstet Gynecol 2005;17:584–90. Machine Translated by Google
  • 16.
    176. Chauhan SP,Blackwell SC. SMFM adopta GRADE ( Evaluación, desarrollo y evaluación de recomendaciones) para las pautas clínicas. Am J Obstet Gynecol 2013;209:163–5. Obstet Gynecol 2017;130:e102–9. Bmj 2008;336:924–6. Las publicaciones de SMFM no se someten a revisión editorial ni por pares del American Journal of Obstetrics & Gynecology. El Comité de Publicaciones de SMFM revisa las publicaciones cada 18 a 24 meses y publica actualizaciones según sea necesario. Se pueden encontrar más detalles sobre las publicaciones de SMFM en www.smfm.org/publications. 175. Gyamfi-Bannerman C, Thom EA, Blackwell SC, et al. Betametasona prenatal para mujeres en riesgo de parto prematuro tardío. N Engl J Med 2016;374:1311– 20. Todas las preguntas o comentarios relacionados con el documento deben remitirse al Comité de Publicaciones de SMFM en pubs@smfm.org. ª 2020 Publicado por Elsevier Inc. https://doi.org/10.1016/j.ajog.2020.05.010 OCTUBRE 2020 B17 160. Story L, Sankaran S, Mullins E, et al. Supervivencia de embarazos pequeños para la edad gestacional detectados antes de las 24 semanas de gestación. Eur J Obstet Gynecol Reprod Biol 2015;188:100–3. Exceso de mortalidad y morbilidad entre los bebés prematuros pequeños para la edad gestacional : un estudio basado en la población. J Pediatr 2003;143:186–91. 172. Karsdorp VH, van Vugt JM, van Geijn HP, et al. Importancia clínica de formas de onda de velocidad diastólica final ausentes o invertidas en la arteria umbilical. 174. Colegio Americano de Obstetras y Ginecólogos. Opinión del Comité No. 713: Terapia prenatal con corticosteroides para la maduración fetal. Todos los autores y miembros del comité han presentado una declaración de conflicto de intereses delineando intereses personales, profesionales y/o comerciales que podrían percibirse como un conflicto de intereses real o potencial en relación con esta publicación. Cualquier conflicto ha sido resuelto a través de un proceso aprobado por la junta ejecutiva. La Society for Maternal Fetal Medicine (SMFM) no ha solicitado ni aceptado ninguna participación comercial en el desarrollo del contenido de esta publicación. 165. Westby Wold SH, Sommerfelt K, Reigstad H, et al. Mortalidad y morbilidad neonatal en bebés extremadamente prematuros pequeños para la edad gestacional: un estudio basado en la población. Arch Dis Child Fetal Neonatal Ed 2009;94: F363–7. 158. El Colegio Americano de Obstetras y Ginecólogos y la Sociedad de Medicina Materno Fetal. Consenso de Atención Obstétrica No. 6: Parto Periviable. Obstet Gynecol 2017;130:e187–99. Lancet 1994;344:1664–8. 163. Bader D, Kugelman A, Boyko V, et al. Factores de riesgo y herramienta de estimación de muerte entre prematuros extremos: un estudio nacional. Pediatría 2010;125:696–703. Am J Obstet Gynecol 1980;137:553–9. Este documento se ha sometido a una revisión interna por pares a través de un proceso de comité de varios niveles dentro de SMFM. Esta revisión implica críticas y comentarios de los Comités de Revisión de Documentos y Publicaciones de SMFM y la aprobación final por parte del Comité Ejecutivo de SMFM. SMFM acepta la responsabilidad exclusiva por el contenido del documento. 170. Lin CC, Moawad AH, Rosenow PJ, River P. Características ácido-base de los fetos con retraso del crecimiento intrauterino durante el trabajo de parto y el parto. 171. Baschat AA, Weiner CP. Detección doppler de la arteria umbilical para la detección del feto pequeño que necesita vigilancia antes del parto. Am J Obstet Gynecol 2000;182:154–8. 164. Regev RH, Lusky A, Dolfin T, Litmanovitz I, Arnon S, Reichman B. 177. Guyatt GH, Oxman AD, Vist GE, et al. GRADE: un consenso emergente sobre la calificación de la calidad de la evidencia y la fuerza de las recomendaciones. 168. Maggio L, Dahlke JD, Méndez-Figueroa H, Albright CM, Chauhan SP, Wenstrom KD. Resultados perinatales con relaciones sistólicas a diastólicas de la arteria umbilical normales en comparación con elevadas en la restricción del crecimiento fetal. Obstet Gynecol 2015;125:863–9. 161. Lawin-O'Brien AR, Dall'Asta A, Knight C, et al. Resultado a corto plazo de bebés periviables pequeños para la edad gestacional: ¿está actualizado nuestro asesoramiento? 162. Cole TJ, Hey E, Richmond S. La puntuación PREM: una herramienta gráfica para predecir la supervivencia en nacimientos muy prematuros. Arch Dis Child Fetal Neonatal Ed 2010;95:F14–9. Ultrasonido Obstet Gynecol 2016;48:636–41. 169. Trudell AS, Cahill AG, Tuuli MG, Macones GA, Odibo AO. Riesgo de muerte fetal después de las 37 semanas en embarazos complicados con fetos pequeños para la edad gestacional. Am J Obstet Gynecol 2013;208:376.e1–7. 173. Forouzan I. Ausencia de velocidad de flujo al final de la diástole en la arteria umbilical: una revisión. Obstet Gynecol Surv 1995;50:219–27. 159. Visser GH, Bilardo CM, Lees C. Restricción del crecimiento fetal en los límites de la viabilidad. Diagnóstico Fetal Ther 2014;36:162–5. 166. De Jesus LC, Pappas A, Shankaran S, et al. Resultados de los lactantes pequeños para la edad gestacional nacidos con menos de 27 semanas de gestación. J Pediatr 2013;163: 55–60.e1-3. SMFM ha adoptado el uso de la palabra "mujer" (y los pronombres "ella" y "su") para aplicar a las personas a las que se les asigna el sexo femenino al nacer, incluidas las personas que se identifican como hombres, así como las personas no binarias que se identifican como ambos. géneros o ningún género. A medida que el lenguaje de género neutral continúa evolucionando en las comunidades científica y médica, SMFM reevaluará este uso y hará los ajustes necesarios según sea necesario. 167. Zeitlin J, El Ayoubi M, Jarreau PH, et al. Impacto de la restricción del crecimiento fetal en la mortalidad y la morbilidad en una cohorte de nacimientos muy prematuros. J Pediatr 2010;157:733–9.e1. Serie de consultas SMFM smfm.org Machine Translated by Google