Tema: Multimedia
Unidad 1
Cristian Barragán - Carlos
Definición Características Ventajas Desventajas
Multimedia Refiere a aquello que utiliza
varios medios de manera
simultánea en la transmisión de
una información. Una
presentación multimedia, por lo
tanto, puede incluir fotografías,
vídeos, sonidos y texto.
• Resulta muy parecida a la
comunicación humana
directa (cara a cara).
• En su presentación o emisión
puede ser en vivo o grabada.
• Facilita la comprensión del
aprendizaje.
• La información se personaliza en
función de las características y
necesidades del usuario final.
• El uso excesivo provoca
cansancio visual y otro
problemas físicos.
• Puede traer consigo adicción,
distracción y ansiedad.
Hipermedia El término hipermedia toma su
nombre de la suma de hipertexto
y multimedia, una red hipertextual
en la que se incluye no sólo texto,
sino también otros medios:
imágenes, audio, vídeo, etc.
(multimedia).
• Es la síntesis de hipertexto
multimedia, que comparte
usos y características tanto
del hipertexto como del
multimedia.
• Une la información y los
medios audiovisuales.
• Permite al usuario interactuar de
manera más rica, sencilla y
"amigable".
• Se puede estructurar la
información, de tal modo que
también resulta útil en sistemas
de documentación.
• Falta de estandarización.
• La recuperación de
información de hipermedia es
un trabajo extenuante.
Hipertexto Sistema de organización y
presentación de datos que se
basa en la vinculación de
fragmentos textuales o gráficos a
otros fragmentos
• Permite tener una
conectividad e
interactividad con el usuario
• le ofrece al lector para ser
descifrado como una figura
cambiante de una
inteligibilidad potencial,
como un espacio semántico
a construir.
• Los usuarios pueden moverse
libremente a través de la
información, de acuerdo a sus
propias necesidades. La
información puede ser
estructurada jerárquicamente por
prioridades.
• Permite al usuario a través de
tanto conocimiento construir algo
nuevo y quizá más completo.
• Al seguir con varias líneas de
interés a la vez, tanta
información puede desorientar
al usuario y perder la pista de
su posición dentro del
documento.
• •Dificultad del usuario en
adaptarse a la sobrecarga
mental derivada del gran
número de operaciones o
consultas de partes de
informaciones diversas.
Medio Sirve para alcanzar un cierto fin y
un accionar propicio y útil para
obtener una cosa que se busca.
• Permite interactuar al usuario
de manera sencilla.
• Es que nos ayuda a conseguir
• Facilita el manejo de herramientas
para el usuario promedio.
• Un mal diseño puede
complicar su uso al usuario.
Audio
Video
Imágenes
Textos
Multimedia
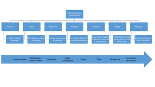
Elemento de la
comunicación
Emisor
Que envía el
mensaje
Canal
Por donde se envía
el mensaje
Referente
Lo que se evoca en
el mensaje
Receptor
Es quien recibe el
mensaje del emisor
Contexto
Lugar donde se lleva
acabo el proceso de
comunicación
Código
Conjunto de signos
con el que se forma
el mansaje
Mensaje
Lo que el emisor le
dice al receptor
Los medios
educativos
Nos lleva aCineRadio
Video
conferencia
Televisión
Bibliotecas y
aulas virtuales
Audiovisuales
Fotografías
Audios
Videos
Juegos
Dibujos
Animaciones
Imágenes
Recursos
La implantación de recursos gráficos, audiovisuales y multimedia pretende ayudar al alumno en
su proceso de aprendizaje. Se utilizan elementos como:
Bibliografía:
• http://definicion.de/multimedia/
• http://www.slideshare.net/allerinavila/mapa-conceptual-ventajas-y-
desventajas-13999137
• http://www.hipertexto.info/documentos/hipermedia.htm
• http://hipermediahipertextojuticalpab.blogspot.com/2012/10/caracteris
ticas-y-ventajas-de-hipermedia.html
• http://manuelruiz-imd2011.blogspot.com/2011/09/ventajas-y-
desventajas-hipermedia.html
• http://multimediaproducciondigital.blogspot.com/2010/11/ventajas-y-
desventajas-de-la-multimedia.html
• http://aprendeenlinea.udea.edu.co/banco/html/informacionyconocimie
nto/caracteristicas_hipertexto.html
• http://gigatecno.blogspot.com/2012/05/ventajas-y-desventajas-de-los-
medios-de.html
• http://definicion.de/medio/
• http://www.wordreference.com/definicion/medio

Taller 1_Multimedia_CristianBarragan_Carlos

  • 1.
  • 2.
    Definición Características VentajasDesventajas Multimedia Refiere a aquello que utiliza varios medios de manera simultánea en la transmisión de una información. Una presentación multimedia, por lo tanto, puede incluir fotografías, vídeos, sonidos y texto. • Resulta muy parecida a la comunicación humana directa (cara a cara). • En su presentación o emisión puede ser en vivo o grabada. • Facilita la comprensión del aprendizaje. • La información se personaliza en función de las características y necesidades del usuario final. • El uso excesivo provoca cansancio visual y otro problemas físicos. • Puede traer consigo adicción, distracción y ansiedad. Hipermedia El término hipermedia toma su nombre de la suma de hipertexto y multimedia, una red hipertextual en la que se incluye no sólo texto, sino también otros medios: imágenes, audio, vídeo, etc. (multimedia). • Es la síntesis de hipertexto multimedia, que comparte usos y características tanto del hipertexto como del multimedia. • Une la información y los medios audiovisuales. • Permite al usuario interactuar de manera más rica, sencilla y "amigable". • Se puede estructurar la información, de tal modo que también resulta útil en sistemas de documentación. • Falta de estandarización. • La recuperación de información de hipermedia es un trabajo extenuante. Hipertexto Sistema de organización y presentación de datos que se basa en la vinculación de fragmentos textuales o gráficos a otros fragmentos • Permite tener una conectividad e interactividad con el usuario • le ofrece al lector para ser descifrado como una figura cambiante de una inteligibilidad potencial, como un espacio semántico a construir. • Los usuarios pueden moverse libremente a través de la información, de acuerdo a sus propias necesidades. La información puede ser estructurada jerárquicamente por prioridades. • Permite al usuario a través de tanto conocimiento construir algo nuevo y quizá más completo. • Al seguir con varias líneas de interés a la vez, tanta información puede desorientar al usuario y perder la pista de su posición dentro del documento. • •Dificultad del usuario en adaptarse a la sobrecarga mental derivada del gran número de operaciones o consultas de partes de informaciones diversas. Medio Sirve para alcanzar un cierto fin y un accionar propicio y útil para obtener una cosa que se busca. • Permite interactuar al usuario de manera sencilla. • Es que nos ayuda a conseguir • Facilita el manejo de herramientas para el usuario promedio. • Un mal diseño puede complicar su uso al usuario.
  • 3.
  • 4.
    Elemento de la comunicación Emisor Queenvía el mensaje Canal Por donde se envía el mensaje Referente Lo que se evoca en el mensaje Receptor Es quien recibe el mensaje del emisor Contexto Lugar donde se lleva acabo el proceso de comunicación Código Conjunto de signos con el que se forma el mansaje Mensaje Lo que el emisor le dice al receptor Los medios educativos Nos lleva aCineRadio Video conferencia Televisión Bibliotecas y aulas virtuales Audiovisuales
  • 5.
    Fotografías Audios Videos Juegos Dibujos Animaciones Imágenes Recursos La implantación derecursos gráficos, audiovisuales y multimedia pretende ayudar al alumno en su proceso de aprendizaje. Se utilizan elementos como:
  • 6.
    Bibliografía: • http://definicion.de/multimedia/ • http://www.slideshare.net/allerinavila/mapa-conceptual-ventajas-y- desventajas-13999137 •http://www.hipertexto.info/documentos/hipermedia.htm • http://hipermediahipertextojuticalpab.blogspot.com/2012/10/caracteris ticas-y-ventajas-de-hipermedia.html • http://manuelruiz-imd2011.blogspot.com/2011/09/ventajas-y- desventajas-hipermedia.html • http://multimediaproducciondigital.blogspot.com/2010/11/ventajas-y- desventajas-de-la-multimedia.html • http://aprendeenlinea.udea.edu.co/banco/html/informacionyconocimie nto/caracteristicas_hipertexto.html • http://gigatecno.blogspot.com/2012/05/ventajas-y-desventajas-de-los- medios-de.html • http://definicion.de/medio/ • http://www.wordreference.com/definicion/medio