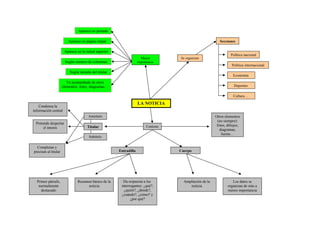
Propias: periodistas y
corresponsales

Profesionales:
agencias de noticias

Institucionales:
gabinetes de prensa

Espontáneas:
ciudadanos

Confidenciales:
anónimas

Servicio de
documentación

Inmediatez
Pluralidad de
códigos

Fuentes informativas

Interactividad

LOS TEXTOS
PERIODÍSTICOS (I)

Periodismo digital

Enlaces
Otros servicios:
callejero, guías,
traductor…

Funciones

Opinar

Entretener

Géneros

Informativos

Reportaje

Informar

Noticia

Difiere de la
noticia

Híbrido

Entrevista

De
declaraciones

De
personalidad

Crónica

De opinión

Crítica

Editorial

Artículo

Mayor
libertad
expresiva

Pueden
aparecer
elementos
valorativos

Asuntos no
necesariamente de
actualidad

Teatral

Taurina

Mayor
extensión y
profundidad

Deportiva

Literaria

Tribuna libre

De arte

Comentario

De cine

Artículo-ensayo

De danza

Columna
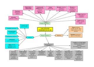
Objetividad y
subjetividad
Funciones:
referencial y
apelativa

Comunicación
unilateral (salvo
“Cartas al
Director”) y
diferida

Emisor
profesional

Receptor colectivo,
voluntario y
heterogéneo

Mensaje no
ficcional y
marcado por la
actualidad
Código lingüístico,
iconográfico y
tipográfico

Intención:
informar y formar

Canal artificial
(papel y entorno
digital)

Rasgos pragmáticos
Lenguaje culto
pero accesible
Claridad y precisión

Figuras retóricas
(Cumbre del PP / Buen
comportamiento de los
precios)

LOS TEXTOS
PERIODÍSTICOS (II)

Extranjerismos
(top model)

Rasgos lingüísticos

Neologismos (balsero)

Retóricos

Epicidad (Partido del
siglo en el Bernabeu)

Léxicos

Eufemismos
(centro penitenciario)
Siglas (OTAN),
acrónimos (sida) y
apócopes (narco)

Importante
presencia de
complementos
para condensar
los datos
informativos

Cambios en el orden lógico
sintáctico para destacar
elementos
(En Turquía, reunión de la
OTAN)

Morfosintácticos

Estilo nominal
(Llegada del
Rey de
Marruecos)

Frecuente uso
de la pasiva
(Ha sido
encontrado un
cuerpo…)

Alargamiento
de palabras
(problemática)

Mezcla del
estilo
directo e
indirecto

Tendencia a
uso de
locuciones
(dar por
término / de
cara a)

Supresiones del
artículo (Sube por
banda derecha) y
la preposición (La
Administración
Obama)

Condicional
con valor de
probabilidad
(Los sindicatos
habrían
manifestado su
disposición )
Aparece en portada
Aparece en página impar

Secciones

Aparece en la mitad superior
Mayor
importancia

Según número de columnas

Se organizan

Política nacional
Política internacional

Según tamaño del titular

Economía

Va acompañado de otros
elementos: fotos, diagramas…

Deportes
Cultura…

LA NOTICIA

Condensa la
información central
Antetítulo

Pretende despertar
el interés

Otros elementos
(no siempre):
fotos, dibujos,
diagramas,
fuente…

Contiene

Titular
Subtítulo

Completan y
precisan al titular

Primer párrafo,
normalmente
destacado

Entradilla

Resumen básico de la
noticia

Da respuesta a los
interrogantes: ¿qué?,
¿quién?, ¿dónde?,
¿cuándo?, ¿cómo? y
¿por qué?

Cuerpo

Ampliación de la
noticia

Los datos se
organizan de más a
menos importancia

Textos periodísticos (esquemas)

  • 1.
    Propias: periodistas y corresponsales Profesionales: agenciasde noticias Institucionales: gabinetes de prensa Espontáneas: ciudadanos Confidenciales: anónimas Servicio de documentación Inmediatez Pluralidad de códigos Fuentes informativas Interactividad LOS TEXTOS PERIODÍSTICOS (I) Periodismo digital Enlaces Otros servicios: callejero, guías, traductor… Funciones Opinar Entretener Géneros Informativos Reportaje Informar Noticia Difiere de la noticia Híbrido Entrevista De declaraciones De personalidad Crónica De opinión Crítica Editorial Artículo Mayor libertad expresiva Pueden aparecer elementos valorativos Asuntos no necesariamente de actualidad Teatral Taurina Mayor extensión y profundidad Deportiva Literaria Tribuna libre De arte Comentario De cine Artículo-ensayo De danza Columna
  • 2.
    Objetividad y subjetividad Funciones: referencial y apelativa Comunicación unilateral(salvo “Cartas al Director”) y diferida Emisor profesional Receptor colectivo, voluntario y heterogéneo Mensaje no ficcional y marcado por la actualidad Código lingüístico, iconográfico y tipográfico Intención: informar y formar Canal artificial (papel y entorno digital) Rasgos pragmáticos Lenguaje culto pero accesible Claridad y precisión Figuras retóricas (Cumbre del PP / Buen comportamiento de los precios) LOS TEXTOS PERIODÍSTICOS (II) Extranjerismos (top model) Rasgos lingüísticos Neologismos (balsero) Retóricos Epicidad (Partido del siglo en el Bernabeu) Léxicos Eufemismos (centro penitenciario) Siglas (OTAN), acrónimos (sida) y apócopes (narco) Importante presencia de complementos para condensar los datos informativos Cambios en el orden lógico sintáctico para destacar elementos (En Turquía, reunión de la OTAN) Morfosintácticos Estilo nominal (Llegada del Rey de Marruecos) Frecuente uso de la pasiva (Ha sido encontrado un cuerpo…) Alargamiento de palabras (problemática) Mezcla del estilo directo e indirecto Tendencia a uso de locuciones (dar por término / de cara a) Supresiones del artículo (Sube por banda derecha) y la preposición (La Administración Obama) Condicional con valor de probabilidad (Los sindicatos habrían manifestado su disposición )
  • 3.
    Aparece en portada Apareceen página impar Secciones Aparece en la mitad superior Mayor importancia Según número de columnas Se organizan Política nacional Política internacional Según tamaño del titular Economía Va acompañado de otros elementos: fotos, diagramas… Deportes Cultura… LA NOTICIA Condensa la información central Antetítulo Pretende despertar el interés Otros elementos (no siempre): fotos, dibujos, diagramas, fuente… Contiene Titular Subtítulo Completan y precisan al titular Primer párrafo, normalmente destacado Entradilla Resumen básico de la noticia Da respuesta a los interrogantes: ¿qué?, ¿quién?, ¿dónde?, ¿cuándo?, ¿cómo? y ¿por qué? Cuerpo Ampliación de la noticia Los datos se organizan de más a menos importancia