SISTEMA DE GESTION INTEGRADO EN UNA EMPRESA DEDICADA A LA
FABRICACION Y EXPORTACION DE ACEITES Y MARGARINAS
DIPLOMADO
ESTUDIANTES:
MARIA CORRO BARCINILLA
LEANYS FERNANDEZ CANTILLO
DELIA BORRERO CORONADO
DOCENTE:
JOSE MUNIVE
PROGRAMA:
TECNICO PROFECIONAL EN SEGURIDAD Y SALUD EN EL TRABAJO
IV SEMESTRE
SEPTIEMBRE 12 DE 2020
INSTITUCION DE FORMACION TECNICA PROFECIONAL HUMBERTO
VELAZQUEZ GARCIA “INFOTEP
TABLA DE CONTENODO
• INTRODUCCION
1. INFORMACION GENERAL DE LA EMPRESA
2. OBJETIVOS
2.1 GENERAL
2.2 ESPECIFICOS
3. JUSTIFICACION
4. CONTENIDOS
4.1 POLITICA DE CALIDAD
4.2 OBJETIVOS DE CALIDAD
4.3 ORGANIGRAMA
4.4 MAPA DE PROCEDIMIENTOS
4.5 PROCESOS
4.6 MATRIZ DE OBJETIVOS
5. POLITICA DE SISTEMA DE GESTION DE SEGURIDAD Y SALUD EN
EL TRABAJO
5.1 OBJETOVO GENERAL
5.2 OBJETIVOS ESPECIFICOS
5.3 PLANIFICACION
5.4 PLAN ANUAL
5.5 ESTANDARES MINIMOS
6. POLITICA AMBIENTAL
6.1 MATRIZ DE ASPECTOS E IMPACTOS AMBIENTALES
6.2 MATRIZ DE REQUISITOS LEGALES AMBIENTALES
6.3 OBJETIVOS Y METAS MABIENTALES
7. POLITICA INTEGRAL
7.1 MAPA DE PROCESOS INTEGRADO
8. LISTA DE CHEQUEÓ
9. NO CONFORMIDADES
10 CONCLUSIÓN
11. BIBLIOGRAFÍA
12. ANEXO
INTRODUCCION
El sistema de gestión integrado es el proceso de conjuntos de políticas, procesos y
documentos que establecen los mecanismos de gestión y autorregulación del
cumplimiento de la misión y la normativa legal vigente que aplica para todas las
sedes. Esta herramienta es importante ya que permite evaluar y dirigir el
desempeño en términos de calidad, satisfacción social y prestación de los servicios
esto con el objetivo de entregar productos de buena calidad, el valor empresarial a
nuestros clientes y accionistas. Cabe resaltar que la empresa alberga la cultura de
mejoramiento corporativo y laboral. Es una empresa procesadora de aceites,
margarinas y shortening de calidad internacional. Atendemos los mercados locales
e internacionales bajo parámetros de calidad y servicios de alto nivel. Ofrecemos
productos orgánicos para la industria de la panificación y galletas, así como
ofrecemos nuestras capacidades técnicas para desarrollar productos
especializados para la industria de la alimentación o aplicaciones no comestibles.
1. INFORMACION GENERAL DE LA EMPRESA
El procesamiento del fruto de la palma de aceite se realiza en la planta de beneficio
o planta extractora, en donde se extrae de la parte carnosa el aceite crudo de palma
y de la almendra el aceite de palmiste y la torta de palmiste. Los tres productos
comerciales que se obtienen de la palma oleaginosa son el aceite de palma, el
aceite de palmiste y la torta de palmiste.
Al fraccionar el aceite de palma se obtienen dos productos: la oleína que es líquida
y sirve para mezclar con aceites de semillas oleaginosas, y la estearina que es más
sólida y sirve para producir margarinas y jabones. El aceite de alma es el segundo
aceite más consumido en el mundo y se emplea como aceite de cocina, por su
resistencia a altas temperatura y porque no tiene olores desagradables. También
se usa en la elaboración de productos de panadería, pastelería, confitería,
heladería, sopas instantáneas, salsas, diversos platos congelados y deshidratados,
cremas no lácteas para mezclar con el café, y en los sustitutos de la grasa de la
leche empleados para la producción de leche condensada y leche en polvo.
Aceite vegetal topacio
Cero Colesterol
Producto elaborado a partir de la fracción líquida del aceite de palma, conocida
como oleína de palma. Es ideal para el uso doméstico en la fritura de todo tipo de
productos comestibles. Resistente a procesos oxidativos, lo que le confiere una vida
útil muy larga. Se caracteriza por su alto rendimiento así como por el hecho de no
dejar sabores u olores residuales sobre el producto frito. Este aceite vegetal cuenta
con la denominación KOSHER PAREVE.
Presentación
CÓDIGO EMPAQUE TAMAÑO
11111 PET 250 C.C.
11121 PET 500 C.C.
11131 PET 1000 C.C.
11137 PET 2000 C.C.
11046 PET 3000 C.C.
11065 Balde de polietileno alta densidad 20 Litros
11075 Bidón de polietileno alta densidad 20 Litros
54210 Flex tanques 22 Toneladas
Toten 1 Toneladas
Margarina Da pan para Mesa y Cocina no Refrigerada
100% Vegetal
Margarina elaborada a partir de aceites vegetales emulsionados con agua, que
contiene agentes aromatizantes, sabor lácteo, colorantes, sal y sustancias
inhibidoras del crecimiento de microorganismos. La avanzada tecnología empleada
en su fabricación la hacen especialmente suave y cremosa y no necesita ser
almacenarla en el refrigerador.
Aplicaciones
Diseñada para utilizarla como esparcible sobre panes, arepas, papas y en general
cualquier producto comestible que se quiera acompañar con ella. Así mismo, se
puede emplear en la fritura de alimentos que requieran preparación rápida como
huevos, salchichas, etc., que se vayan a consumir inmediatamente.
Vida Útil
Seis meses después de la fecha de fabricación.
Almacenamiento
Puede almacenarse a la temperatura ambiente, entre 10 y 30 °C, en lugares con
buena ventilación y libres de humedad. Mientras esté contenida en las cajas de
cartón, no debe almacenarse en arrumes de más de seis (6) cajas de altura. Una
vez abierto el envase, debe cerrarse y mantenerse libre de residuos de comida o
cuerpos extraños diferentes a la margarina.
Presentación
TAMAÑO PRESENTACIÓN
210 gramos Caja por 18 envases
210 gramos Caja por 36 envases
450 gramos Caja por 18 envases
450 gramos Caja por 9 envases
Información Técnica
Composición
CARACTERÍSTICA ESPECIFICACIÓN
Contenido mínimo de componentes grasos (%) 80.0
Contenido máximo de agua (%) 17
Contenido máximo de sal (%) 3.0
Acidez máxima (ácido oleico) (%) 0.35
Punto de fusión (rango) (°C) 32-34
Valor de peróxidos al entregar (máximo) (meq O2
/Kg)
1.0
Características Microbiológicas
CARACTERÍSTICA ESPECIFICACIÓN
Recuento total de microorganismos aerobios
mesófilos (máximo) (UFC/g)
5.000
Recuento de hongos y levaduras (máximo)
(UFC/g)
100
Recuento de coliformes totales (máximo)
(UFC/g)
11
Recuento de coliformes fecales (máximo)
(UFC/g)
3
Presencia de Staphylococus, coagulasa
positiva
Negativa
Presencia de enzimas lipolíticas Negativa
Shortening Vegetal D-MAX Gourmet
100% Vegetal
15 Kg
Ésta es una margarina elaborada a partir de aceites vegetales emulsionados con
agua y agentes emulsificantes de alta calidad, cristalizados y homogeneizados en
equipos de alta presión y bajas temperaturas que le confieren una consistencia
cremosa y suave. Contiene agentes aromatizantes, colorantes, sal y sustancias
inhibidoras del crecimiento de microorganismos
Aplicaciones
Esta margarina está concebida para elaborar panes, ponqués y galletería corriente
en los talleres de panadería, y permite obtener productos con buen crecimiento y
buena textura.
Vida Útil
Seis meses después de la fecha de fabricación.
Almacenamiento
Debe almacenarse a temperaturas entre 15 y 25 °C en lugares con buena
ventilación y libres de humedad. No debe almacenarse en arrumes de más de cinco
(5) cajas de altura. Una vez abierta la caja, debe volverse a cerrar cuando se termine
de sacar la margarina que se va a usar en el trabajo.
Estearina de Palma
100% Vegetal
15 Kg
Este producto es 100% estearina de palma, blanqueada, refinada y desodorizada.
Extraída de cultivos orgánicos, lo cuales están certificados por un organismo
internacional que asegura el control biológico. No Contiene agentes químicos.
Puede ser usado en la industria de jabones y cosmética, como mezcla base para
margarinas y shortening y también para frituras de alto rendimiento. No tiene olores
ni sabores diferentes al característico. Su apariencia es sólida, por lo cual es
necesario calentarla por encima de 50 °C para fundirla. Alto punto de humo (215 a
220 °C). Este producto cuenta con la denominación KOSHER PAREVE.
Presentación
CÓDIGO EMPAQUE
41511 Bolsa Plástica contenida en cajas de cartón.
41900 Iso-tanques metálicos
Oleína de Palma
100% Vegetal
15 Kg
Este producto es 100% oleína de palma, blanqueada, refinada y desodorizada.
Extraída de cultivos orgánicos, lo cuales están certificados por un organismo
internacional que asegura el control biológico. No Contiene agentes químicos.
Puede ser usado para frituras de alto rendimiento por su bajo contenido de ácidos
poliinsaturados, en ensaladas y como mezcla base para la preparación de
margarinas. Resistente a procesos oxidativos, lo que le confiere una vida útil más
larga. No tiene olores ni sabores diferentes al característico. Este producto cuenta
con la denominación KOSHER PAREVE.
Presentación
CÓDIGO EMPAQUE TAMAÑO
54210 Iso-tanques metálicos 22 tons
Margarina Da pan Multipropósito
100% Vegetal
15 Kg
Ésta es una margarina elaborada a partir de aceites vegetales emulsionados con
agua y agentes emulsificantes de alta calidad, cristalizados y homogeneizados en
equipos de alta presión y bajas temperaturas que le confieren una consistencia
cremosa y suave. Contiene agentes aromatizantes, colorantes, sal y sustancias
inhibidoras del crecimiento de microorganismos
Aplicaciones
Esta margarina está concebida para elaborar panes, ponqués y galletería corriente
en los talleres de panadería, y permite obtener productos con buen crecimiento y
buena textura.
Vida Útil
Seis meses después de la fecha de fabricación.
Almacenamiento
Debe almacenarse a temperaturas entre 15 y 25 °C en lugares con buena
ventilación y libres de humedad. No debe almacenarse en arrumes de más de cinco
(5) cajas de altura. Una vez abierta la caja, debe volverse a cerrar cuando se termine
de sacar la margarina que se va a usar en el trabajo.
Misión
Somos una empresa que fabrica y comercializa, a nivel local e internacional,
alimentos vegetales a base de grasas y aceites vegetales entregando a nuestros
clientes la mejor calidad y servicio. Nuestro trabajo se fundamenta en la meta de
mejora constante y al mismo tiempo promovemos el desarrollo permanente de los
recursos humanos asegurando una retribución justa a nuestros accionistas y
buscando el respeto en todo el entorno de nuestras actividades.
Visión
Es la de ser reconocidos como un fabricante elegido al entregar valor empresarial a
nuestros clientes y accionistas. Adicionalmente mantenemos nuestra “INICIATIVA
VERDE” al más alto nivel tanto con el medio ambiente como con la familia FAMAR.
Un empleador que alberga la cultura del mejoramiento corporativo y laboral que
implica crear un mejor mundo para el futuro.
Políticas
Aquí en FAMAR S.A. nos esforzamos en satisfacer a nuestros clientes con
excelentes productos, entregas oportunas, y respaldo técnico basado en un Sistema
de Calidad que busca mejorar cada proceso para mantener, optimizar e innovar
nuestra labor diaria involucrando en ello a proveedores, cadena de distribución y
clientes finales.
2. OBJETIVO GENERAL
Analizar el sistema de gestión integrado de la empresa dedicada a la fabricación y
exportación de aceites y margarinas. También buscamos proporcionar los
conocimientos necesarias para cumplir con los requisitos establecidos para la
Responsabilidad Gerencial en las Normas Internacionales (ISO 9001, ISO 14001,
ISO 45001,) aplicables al Sistema de Gestión integrado. Desarrollar y controlar
eficazmente procesos y servicios que satisfagan las expectativas de nuestros
clientes y otros grupos de interés. Asignar los recursos necesarios que permitan la
implementación de programas y acciones basadas en buenas prácticas
empresariales, que contribuyan al mejoramiento de la calidad de vida en el trabajo
y control de riesgos laborales.
2.1 OBJETIVOS ESPESIFICOS
• Velar por la sostenibilidad ambiental, prevenir los accidentes laborales, las
enfermedades profesionales, los daños a la propiedad, y la afectación de la
calidad del servicio.
• Trabajar por un mejor futuro y determinar que todo producto sea de la mejor
calidad para así poder prestar un mejor servicio a cada uno de nuestros clientes
y accionistas.
• Promover el desarrollo permanente de los recursos humanos y mantener el
índice de rentabilidad requerido por la organización y así ir logrando el
mejoramiento continuo.
• Identificar los aspectos ambientales y minimizar los impactos negativos que
éstos puedan generar
• Proteger la confidencialidad, integridad, disponibilidad y autenticidad de la
información de la empresa.
• Prestar sus servicios y principios de la Calidad, mediante la implementación de
las prácticas en la materia, y así poder satisfacer las necesidades de los
ciudadanos.
3. JUSTIFICACION
Un sistema de gestión integrado es un proceso de fabricación y exportación de
aceites y margarinas. Como ya sabemos es una norma (estándar internacional) ISO
14001 es una norma que se puede utilizar internacionalmente y en todo tipo de
empresa no importa su tamaño que tiene como finalidad aportar a las organización
todos los elementos necesarios para implementar un Sistema de Gestión Ambiental
efectivo. Su principal objetivo es apoyar la protección ambiental y la prevención de
la contaminación. Tiene que ser apropiada a la naturaleza, al tamaño y a los
impactos ambientales que genera la organización en el medio ambiente, En la
política ambiental se recoge todo el compromiso por parte de la organización con la
legislación ambiental aplicable, Genera un marco en el que establecer y revisar
todos los objetivos y las metas fijadas , La política tiene que estar documentada y
ser comunicada a todos los trabajadores de la organización , Tiene que encontrarse
a disposición de todo el público.
La norma 9001 cuenta con alta calidad y certificación al 100% al momento de
adquirir un producto, esta norma da garantía al consumidor además de eso busca
satisfacer las necesidades ofreciendo confianza y seguridad de que le
respondan al consumido por su dinero o por el producto.
La norma 45001 esta norma trata de la implementación de un sistema de gestión
syso especifica son los requisitos para un sistema de gestión SySO, con
orientación para su uso, para permitir que una organización mejore proactivamente
su desempeño de SySO para prevenir lesiones y problemas de salud.
ISO 45001 está destinado a ser aplicable a cualquier organización,
independientemente de su tamaño, tipo y naturaleza, y todos sus requisitos están
destinados a integrarse en la gestión propia de una organización.
CONCLUSION
El siguiente documento hace descripción a como aplicas las normas 14001, 9001
y 450001 a la empresa y productos elaborados de la mejor calidad a disposición de
la canasta familiar de las personas. Famar es una empresa que se encarga de
elaborar productos accesibles y necesarios para una mejor alimentación.
Es importante decir que cada producto está 100% elaborado de la mejor calidad
para el beneficio personal de cada persona.
Es una empresa responsable, y se visiona a la satisfacción del cliente, puesto que,
durante el mes de muestra en todos los despachos programados de estearina para
biocombustibles cumplió con los requerimientos de calidad exigidos por el cliente,
sin importar que era necesario reprocesar el producto y por ende tendrían costos
ociosos; para la refinadora lo importante es mantener a su cliente.
4.1 POLÍTICA DE CALIDAD
En la empresa FAMAR nos comprometemos a la satisfacción de las necesidades y
expectativas de los usuarios, brindando productos y servicios de excelente calidad
llenando las expectativas de nuestros clientes y socios. Por ello contamos con
equipo cualificado cuya misión es siempre cumplir con los requisitos del cliente,
manteniendo un elevado grado de satisfacción con respecto a nuestros servicios.
Para nosotros los clientes son primero. La importancia de la calidad así como el
manejo de gestión de lo recurso se comprometen a implantar y mantener un
sistema de calidad en base a los requisitos de la norma 9001-2015 dicho sistema
de calidad tiene el objetivo de garantizar el mejor cumplimiento a nuestro
compromiso tanto con la organización financiera como con los cliente de forma que
nuestro producto responda con mejor calidad a sus necesidades. El trabajo en
equipo, la ética, buenas prácticas profesionales, idoneidad, competencias de
talento humano, implementación de metodologías para el uso previsivo, uso de la
tecnología validada, y el estricto aseguramiento de calidad analítica.
• Mantener en cuenta las prestaciones de servicios pase por una mejora de los
recurso tanto humanos como materiales.
• Mantener un alto grado de preparación de nuestro personal para evitar las
deviaciones de calidad de nuestros productos y servicios.
• Estamos comprometidos con la satisfacción de requisitos aplicables de los
clientes y pates interesadas mediantes ala efectividad en si proceso qué
contribuyan a la mejora continua.
4.2 OBJETIVOS DE CALIDAD
• Satisfacer las necesidades de los clientes y expectativas de los clientes
• Asegurar una gestión efectiva en los procesos
• Mejora continua y sosteniblemente los modelos de gestión adoptados por la
organización
• Garantizar el cumplimiento continuo de los requisitos legales y
reglamentarios aplicados
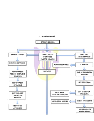
.3 ORGANIGRAMA
GARENTE GENERAL
AREA DE CALIDAD
DIRECTOR CIENTIFICO
COORDINADOR
TECNICO DE CALIDAD
ANALITICA
COORDINADOR
OPERATIVO
BACTERIOLOGO
CONTROL DE
CALIDAD
TECNICO DE
LAVORAORIO
DIRTECTOR DE
GESTION DE
TALENTO HUMANO
PSICOLOGO
AUXILIAR DE BODEGA
DIRECTOR
ADMINISTRATIVO
CONTADOR
ING. DE PROCESOS Y
METODOS
JEFE DE SISTEMA
JEFE DE GESTION
AMBIENTAL
JEFE DE SUMINISTRO
JEFE DE EQUIPOS
BIOMECANICOS
AUXILIAR DE
SERVICIOS GENERALES
AUXILIAR CONTABLE
4.4 MAPA DE PROCEDIMIENTO
SECRETARIO
JEFE DE
INFRAESTRUCTURA
AUXILIAR DE
ARCHIVOS
SECRETARIAS
COORDINADOR DE
SEDE
PLANEACION ESTRATEGICA SISTEMA DE GESTION INTEGRAL
EXTRACION REFINACION VENTA
GESTION DE CALIDAD DEL
PRODUCTO
CONTROL INTERNO
ADMINISTRACION
FINANCIERA
CONTABILIDAD.
COSTOS E
IMPUESTOS
GESTION HUMANA COMPRAS, LOGISTICA
Y DISTRIBUCION
4.5 PROCESOS
PROCESO DE PEDIDO DE VENTA
NO
NO
NO
GESTION ADMINISTRATIVA
(Administración y
almacenes)
GESTION DEL MANTENIMIENTO
(Mantenimiento taller y mantenimiento
planta)
SISTEMA DE LA
INFORMACION
INICIO
RECIBE ORDEN
DEL CLIENTE
INFORMACION
DEL CLIENTE
REVISAR PAGO
DE FACTURA
VERIFICAR
DISPONIVILIDAD DE
PRODUCTOS
¿TODOS LOS
PRODUCTOS
DISPONIBLES?
INFORMAR AL CLIENTE Y
CONSULTAR SI DESEA COLOCAR
EL PEDIDO EN ESPERA
CANCELA PEDIDO
¿CLIENTE
COMPRA
PEDIDO
DISPONIBE?
SI
SI
PROCESO DE REVISION DE FACTURAS
NO NO
NO SI
SI
ENVIA A ALMACEM PARA SER
PREPARADO
MODIFICAR PEDIDO
COLOCANDO PEDIDO EN
ESPERA
FIN
INICIO
PROVEEDOR
ENTREGA
FACTURA
CUMPLE
NORMAS
LEGALES
RECIBE FACTURA
INCLUYE EN EL
SISTEMA
EMITE
COMPRANTE
RELACION IVA
RELACION DE
COMPRAS
SEMANAL
PROGRAMACION DE
PAGOS
EMISION PAGO
PROVEEDOR
ENTRAGA
FACTURA
ORIGINAL
CANCELACION
FIN
4.6 MATRIZ DE OBJETIVOS
5. POLÍTICA DE SISTEMA DE GESTION DE SEGURIDAD Y SALUD EN EL
TRABAJO
COMPROMISO DE
LAS POLITICA
OBJETIVO METAS
Garantía de
productos naturales
• Satisfacer las
necesidades
de los clientes
y expectativas
de los clientes
• Asegurar una
gestión
efectiva en los
procesos
Alcanzar un gran
estándar de
excelencia de nuestro
productos
Excelentes
servicios • Garantizar el
cumplimiento
continuo de los
requisitos
legales y
reglamentarios
aplicados
Que nuestros clientes
y accionista se
sientan satisfechas
con nuestro servicios
Mejoramiento del
medio ambiente
• Mejora
continua y
sosteniblemen
te los modelos
de gestión
adoptados por
la organización
Reducir y compartir
los problemas
ambientales, el
respecto y
cumplimiento de
legislación ambiental
y nacional
TIEMPO PARA LOGRAR EL
OBJETIVO
03/12/2020
El sistema de gestión integrado en una empresa dedicada a la fabricación y
exportación de aceites y margarinas tiene el compromiso de proteger la seguridad
y salud de todos nuestros empleados, con la convicción de que los accidentes de
trabajo y enfermedades profesionales pueden y deben ser evitados. Encarga
principalmente de la mejora permanente de la acción preventiva, que incluye, entre
otras, las actividades de prevención y protección de la salud, actuación ante
emergencias, adecuación del trabajo a la persona, selección de equipos de trabajo
y productos, coordinación entre empresas y demás obligaciones recogidas en el
marco normativo de prevención. Estamos al servicio de nuestros clientes,
comprometidos con la sociedad, el medio ambiente y salud de todos los que
formamos la Empresa, los accidentes de trabajo o cualquier lesión generada en el
mismo son, fundamentalmente, fallos de gestión y, por tanto, evitables mediante
una gestión adecuada que permita adoptar las medidas para la identificación,
evaluación y control de los posibles riesgos.
Los responsables de la prevención de accidentes es la alta jerarquía que es
fundamental para el futuro de la empresa. Las personas constituyen el valor más
importante Por ello deben estar cualificadas e identificadas con los objetivos de
nuestra organización y sus opiniones han de ser consideradas para la formación e
información sobre los riesgos, así como los medios y las medidas a adoptar para su
prevención son de capital importancia y deben llegar a todos los empleados de la
Empresa en el Plan de Prevención se concretan las pautas de actuación Debe ser
conocido por todas las personas Para que sea puesto en práctica y desarrollo de
esta Política de Prevención , la Empresa cuenta con la participación de sus
trabajadores y de los organismo de representación de los mismos. Nuestra Empresa
asume lo expuesto anteriormente como garantía de supervivencia y crecimiento.
5.1 OBJETIVO GENERAL
Aplicar al Sistema de Gestión de seguridad y salud en el trabajo basado en la iso
45001 que Desarrollar las medidas preventivas y de control para la protección
personal de nuestros trabajadores que busca eliminar o minimizar un riego latente.
También se encarga de las expectativas de nuestros clientes y otros grupos de
interés. Asignar los recursos necesarios que permitan la implementación de
programas y acciones basadas en buenas prácticas empresariales, que contribuyan
al mejoramiento de la calidad de vida en el trabajo y control de riesgos laborales.
5.2 OBJETIVO ESPECIFICO
• Eliminar o minimizar los riesgos
• Mejorar el desempeño de la empresa
• Velar por la sostenibilidad ambiental
• Aplicar medidas preventivas o de control
5.3 PLANIFICACION
Previo a la planificación será necesario realizar un diagnóstico inicial de la empresa
para determinar su grado de cumplimiento con los elementos y subelementos del
Sistema de Gestión de Seguridad y Salud, para posteriormente priorizar las
deficiencias en Seguridad y Salud en el trabajo detectadas.
Una vez realizado el diagnóstico, la empresa debe establecer un plan que permita
mejorar o implementar un sistema de mejora continua en función de los errores
detectados en la gestión. Se procederá a la identificación de peligro, evaluación y
valoración del riesgo.
IDENTICACION DE PELIGROS
La identificación de peligros y evaluación de riesgos es el punto de partida de la
gestión preventiva, ya que a partir de la información obtenida, podrán definirse
planes de acción concretos para prevenir la ocurrencia de posibles accidentes y
enfermedades ocupacionales.
PRODUCCION
• Espacios confinados
• Niveles sonoros muy medio
• Iluminación inadecuada
• Señalización mal ubicada
• Postura inadecuada
• Gases y vapores
• Carencias de ventilación
• Sistema de maquinaria con falencias de mantenimiento
GERENCIA
• Señalización preventiva de salidas de emergencia
• Sistema de aires acondicionados es insuficiente
• Sillas ergonómicas en mal estado
• Sobre cargas de trabajos
• Acumulación de polvo
• Iluminación excesiva
EVALUCIÓN DEL RIESGO:
• Riesgo Físico ( iluminación, ruido, temperatura)
• Riesgo Químicos ( Gases y vapores )
• Riesgo Biomecánico ( Manipulación de carga , movimiento repetitivo, postura
prolongada mantenida)
• Riesgo psicosocial ( condiciones de la tarea )
• Fenómenos naturales (lluvia)
• Condiciones de seguridad (mecánico, locativo, eléctrico)
VALORACION DE RIESGO
Riesgo Físico > MEDIO
Riesgo Químico > MEDIO
Riesgo Biomecánico > ALTO
Riesgo Psicosocial > BAJO
Riesgo Mecánico > ALTO
Riesgo Locativo > ALTO
Riesgo Eléctrico > ALTO
PRIORIZACIÓN DE LOS RIESGO A INTERVENIR EN LA EMPRESA BEBIDAS
GASEOSAS
FISICO QUIMICO MENICO BIOMECANICO
RECOMENDACIONES RECOMENDACIONES RECOMENDACIONES RECOMENDACIONES
ILUMINACIÓN
DEFICIENTE: Cambio
de iluminaria
fundidas,
mantenimiento y
limpieza. Ubicación
de iluminarias mayor
capacidad y
exámenes visuales
periódicos.
RUIDO: Utilizar
elementos E.P.P, y
exámenes pre
ocupacionales.
POLVOS
ORGÁNICOS E
INORGÁNICOS:
programa de limpieza,
mejorar el sistema de
ventilación, exámenes
ocupacionales
periódicos.
GASES Y VAPORES:
Utilizar elementos
E.P.P, Capacitaciones
del riesgo expuesto ,
exámenes
ocupacionales
BANDAS
TRANSPORTADORAS:
Capacitaciones y
recomendaciones a los
trabajadores sobre el
riesgo que se puedan
presentar con el
descuido en su manejo.
Capacitaciones para el
Manejo de
herramientas y
máquinas.
SILLAS
ANTIERGONOMICAS:
cambio de sillas por
ergonómicas,
exámenes pre
ocupacionales.
CARGAS ESTÉTICA :
Exámenes médicos pre
ocupacionales,
educación sobre
higiene postural y
movimientos, descanso
fuera del puesto de
trabajo, programa de
ejercicios para reducir
el riesgo de lesiones
músculo esquelético
PAUSA ACTIVAS
TIPOS DE RIESGOS
5.4 PLAN ANUAL
1. ALCANCES: en el presente documento desarrollaremos la planificación de la
actividades de seguridad y Salud en el trabajo en todas las sedes , ambiental y
actividades de la empresa en su despliegue de prevención incluye a sus
trabajadores, proveedores, personas bajo modalidad formación y otros que no
teniendo vínculos laborales se encuentra en sus instalaciones.
2. OBJETIVOS Y METAS
OBJETIVO
GENERAL
OBJETIVOS
ESPRSIFICOS
METAS RESPONSABLES
Mejorar los
procedimientos de
preparación y
respuesta ante
emergencia
Ejecutar los
simulacros
programadas
80%
Profesional en el
sistema de gestión
seguridad y salud en
el trabajo
Realizar
inspecciones de
seguridad y salud en
el trabajo dirigidos a
preparación y
respuesta
emergencia
90%
Profesional en el
sistema de gestión
de seguridad y salud
en el trabajo
3. COMITÉ DE SEGURIDAD Y SALUD EN EL TRABAJO
1 vigía ocupacional
Representantes de cada una de las partes y sus respectivos suplentes
4. IDENTIFICACION DE LOS RIESGO
• Químico (polvo humo )
• Biomecánico ( posturas prolongadas , movimientos repetitivos )
• Fenómenos ambientales ( lluvia centellas eléctricas )
• Físico ( temperatura , ruido , radiaciones ionizantes y uv , iluminación ,
presión )
• Psicosocial (estrés laboral )
5. ORGANIZACIONES Y RESPONSABILIDADES
La alta dirección es responsable de establecer, implementar y mantener el
sistema de gestión de seguridad y salud en el trabajo, pata mantener un ambiente
laboral seguro y saludable. El comité de seguridad y salud en el trabajo es
responsable de velar por el cumplimiento de lo estipulado en el reglamento interno
fe seguridad de salud y seguridad en el trabajo y de las actividades del programa
anual de seguridad y salud en el trabajo.
Los trabajadores son responsables de cumplir con las normas contenidas en el
reglamento interno de seguridad de salud y seguridad en el trabajo.
6. CAPACITACIONES DE SEGURIDAD Y SALUD EN EL TRABAJO
El objetivo principal es sensibilizar a los trabajadores sobre los riesgos a los que
están expuestos durante el desarrollo de sus actividades y brindar las herramientas
/medios necesarios para ser frente a estos. Cumplir con la ley 45001
Capacitador:
Delia Borrero,
María Corro,
Leanys
Fernández
Fecha: 23 de octubre del 2020 Área: tiempo:
30 minutos
Metodología: Conferencia sobre los riesgo ESTRATEGIAS
DIDACTICA:
conferencia
Objetivo: Realizar capacitación por medio tecnológicos a través de
imágenes sobres los riesgo presente medidas preventivas para
disminuir el número de accidente y enfermedades.
Material de
apoyo:
Diapositivas, videos e imágenes
Conceptos
Si:
No:
Nombre: delia Borrero, maría corro, leanys Fernández
Firmas:
7. PROCEDIMIENTOS MENCIONAR LA LISTA DE PROCEDIMIENTOS
EXISTENTES
De acuerdo con lo establecido con la ley de seguridad de salud y seguridad en el
trabajo
ITEM CODIGO DESCRIPCION OBJECTIVO DEL
PROCEDIMIENTO
1 sst- p01 procedimiento de elementos o equipos de
protección personal
establecer los pasos de
selección , adquisición
distribución, control ,
uso y cuidado de los
equipos de protección
personal ( EPP)
2 sst-p02 procedimientos para la protección de
trabajadoras embarazadas
establecer las medidas
de prevención de
riesgo laborales que
permitan la protección
efectiva en situaciones
de embarazo
3 sst-p03 procedimiento de participación y consulta Establecer las pausas
de comunicación
internas y externas en
prevención del riesgo
físico y de seguridad y
salud en trabajo.
4 SST-P04 Procedimiento de investigación de
accidentes e incidentes de trabajo
Conociendo de
actuación frente a
accidente de e
incidentes obtención de
información completa y
oportuna sobre los
accidentes o incidentes
ocurridos.
8. INSPECCIONES INTERNAS DE SEGURIDAD Y SALUD EN EL TRABAJO
Las inspecciones que se realizan son de dos tipos planificas inopinadas,
destinadas a detectar condiciones inseguras o actos inseguros de los trabajadores,
equipos, infraestructura y otros
Las ejecuciones de las inspecciones planificadas se realizan de acuerdo al
programa anual se seguridad y salud en el trabajo por el sistema de seguridad y
salud en el trabajo , participando los miembros del comité de seguridad y salud
en el trabajo .
9. SALUD OCUPACIONAL
La empresa famar tiene un compromiso de realizar los exámenes medidos
ocupacionales a los trabajadores .
El s.s.s.t elabora los indicadores estadísticos de los incidentes accidentes
laborales , estados prepa lógicos y enfermedades ocupacionales.
10. HIGIENE OCUPACIONAL
Para mantener ambientes de trabajos confortables y saludables , se realizan los
monitores de agentes físicos ( iluminación – ruido ) y la evaluación de riesgo de
riesgo disergonoco . Unidad s.s.t la responsables de que estos monitores se lleven
a cabo
11. CLIENTES, SUDCONTRATADOS Y PROVEEDORES CLIENTES,
SUBCONTRATAS Y SERVICIOS
A) Los servicios que se brindad la empresa famar a través de contratista ,
subcontratista y proveedores , deberán garantiza. cumplir lo establecido
en nuestro reglamento interno de seguridad y salud en el trabajo
B) La verificación de la contratación de los seguros complementarios para el
trabajo de riesgos de acuerdo a la nomina
El cumplimento de la normatividad de materia se seguridad y salud en
trabajo
12. PLAN DE INCONTINGENVCIAS
Se establecen procedimientos y acciones básicas de respuestas que se toman
para afrontar de manera oportuna , adecuada y efectuada y efectiva en el caso
de accidentes y/ o estado de emergencia durante el desarrollo del trabajo , que
cubra .
• Manejo de sustancias peligrosas
• Plan de respuestas a emergencias y respuestas
13. INVESTIGACION ACCIDENTES, INSIDENTES Y ENFERMEDADES
OCUPACIONALES
Proceso de identificación de los factores , elementos , circunstancias y
puntos criterios que ocurren para causar para causar los accidentes e
incidentes. la finalidad de la investigación es revelar la red de casualidad
y de ese modo permite a la dirección del empleador tomar las acciones
correctivas y prevenir la ocurrencia de los mismo . Se mencionan las
actividades a realizar antes nuestros sucesos
14. AUDITORIAS
El empleador realiza auditorias periódicas a fin de comprobar si el sistema
de gestión de la seguridad y salud en el trabajo ha sido aplicado, es adecuado
y eficaz para la prevención de riesgo laborales y la seguridad y salud de los
trabajadores. Se menciona las fechas de ejecución de las auditorias. El
ministerio de trabajo y promoción del empleo regular el registro y
acreditación de los auditores autorizados.
15. ESTADISTICAS
Los registros y evaluación de los datos estadísticos deben ser
constantemente actualizados por la unidad orgánica de seguridad y salud en
trabajo del empleador
16. MANTENIMIENTO DE RIESGOS
17. REVISION DEL SISTEMA DE GESTION DE SEGURIDAD Y SALUD EN
EL TRABAJO POR EL EMPLEADOR
La revisión del sistema de gestión de la seguridad y salud en el trabajo0 se
realiza por lo menos una (1) vez al año.
La empresa FAMAR evalúa el desarrollo y cumplimiento del sistema de
gestión de seguridad y salud en el trabajo a través de los documentos que
permiten medir la eficacia del sistema, como:
A)Lista de verificación de lineamientos del sistema de gestión de seguridad
y salud en el trabajo
B)Informe anual del servicio de seguridad y salud en el trabajo, sobre el
cumplimiento del programa anual de seguridad y salud en el trabajo; se
hace uso de indicadores estadísticos según normativa.
C)Informe anual del comité de seguridad y salud en el trabajo a la alta
dirección.
D)Reportar trimestral de las estadísticas de accidentes, incidentes y
enfermedades ocupacionales y estados pre patológicos.
E)Reportes trimestrales de las actividades del comité.
CODIGO
TIPO DE
DOCUMENTO
NOMBRE DE DOCUMENTO
VERSION
(V)
SST.RO 01
Registro de trabajo,
enfermedades, ocupacionales,
incidentes peligrosos y otros
incidentes
V01
SST.RO 02
Registro de examenes medicos
ocupacionales
V01
SST.RO 03
Registros de monitoreo de
agentes fisicos,
bioliogico,psicosociales y
factores de riesgo
disergonomicos
V01
SST.RO 04
Resgistro
obligarorio
Registros de inspecciones
internas seguridad y salud en el
trabajo
V01
SST.RO 05
Registro de estadisticas de
seguridady salud en el trabajo
V01
SST.RO 06
Registros de equipos de
seguridad y emergencia
V01
SST.RO 07
Registros de induccion,
capacitacion, entrenamiento y
simulacros de emergencia
V01
SST.RO 08 Registros de auditorias V01
5.5 Estándares mínimos del sistema de gestión integrado en una empresa
dedicada a la fabricación y exportación de aceites y margarinas cuenta con
más 50 trabajadores con riesgo l, lI, lll, lv y v.
¿Que son los estándares mínimos?
Los estándares mínimos corresponden al conjunto de normas, requisitos y
procedimientos de obligatorio cumplimiento de los empleadores y contratantes,
mediante los cuales se establecen, verifican y controlan las condiciones básicas de
capacidad técnico-administrativa y de suficiencia patrimonial y financiera
indispensable para el funcionamiento, ejercicio y desarrollo de actividades en el
sistema de gestión de seguridad y salud en el trabajo asignación de una persona
que diseñe e implemente el sistema de gestión de seguridad y salud en el trabajo.
1. Asignación de responsabilidades en seguridad y salud en el trabajo.
2. Asignación de recursos para el sistema de gestión en seguridad y salud en
el trabajo.
3. Afiliación al sistema de seguridad social integral.
4. Identificación de trabajadores que se dediquen en forma permanente a
actividades de alto riesgo y cotización de pensión especial.
5. Conformación y funcionamiento del COPASST.
6. Capacitación de los integrantes del COPASST.
7. Conformación y funcionamiento del comité de convivencia laboral.
8. Inducción y re inducción en seguridad y salud en el trabajo.
9. Programa de capacitación anual.
10.Curso virtual de capacitación de cincuenta (50) horas en seguridad y salud
en el trabajo.
11.Política de seguridad y salud trabajo.
12.Objetivo de seguridad y salud en el trabajo.
13.Evaluación inicial del sistema de gestión.
14.Plan anual de trabajo.
15.Archivo y retención documento del sistema de gestión de seguridad y salud
en el trabajo.
16.Rendición de cuentas.
17.Matriz legal.
18.Mecanismo de comunicación.
19.Identificación y evaluación para la adquisición.
20.Evaluación y selección de proveedores y contratista.
21.Gestión del cambio.
22.Descripción socio demográfica y diagnóstico de las condiciones de salud de
trabajadores.
23.Actividades de medicina del trabajo y de prevención y promoción de la salud.
24.Perfiles de cargo.
25.Evaluaciones medicas ocupacionales.
26.Custodia de las historias clínica.
27.Restricciones y recomendaciones medico laborales.
28.Estilo de vida y entorno saludables.
29.Servicios de higiene.
30.Manejo de residuos.
31.Reporte de accidente de trabajo y enfermedades laborales.
32.Investigación de incidentes, accidentes de trabajo cuando sea diagnosticado
como labores.
33.Registro y análisis estadístico de accidente de trabajo-
34.Frecuencia de accidentabilidad.
35.Severidad de accidentabilidad.
36.Proporción de accidentes de trabajo mortales.
37.Prevalencia de las enfermedades laborales.
38.Incidencia de las enfermedades laborales.
39.Ausentismo por causa médicas.
40.Metodología para identificación de peligros, evolución y valoración de
riesgos
41.Identificación de peligros y evaluación y valoración de riesgos con
participación de todos los niveles de la empresa.
42.Identificar sustancias catalogadas como carcinógenas o con toxicidad
aguda
43.Medidas ambientales
44.Medidas de prevención y control frente a los peligros
45.Aplicación de medidas prevención y control por parte de los trabajadores
46.Procedimientos instructivos internos de seguridad y salud en el trabajo
47.Inspecciones a instalaciones , maquinas o equipos
48.Mantenimientos periódicos de instalaciones , equipos , máquinas y
herramientas
49.Entrega de los elementos de protección personal – EEP y capacitación uso
adecuado
50.Plan de prevención , preparación y respuesta , emergencias
51.Brigada de prevención , preparación y respuesta ante emergencia
52.Definición de indicadores del sistema de gestión de seguridad y salud en el
trabajo
53.Auditoria anual
54.Revisión por la alta dirección. alcance de la auditoria del sistema de gestión
SST
55.P planificación de auditoria con dl copasst
56.Acciones preventivas y / o correctivas
57.Acciones de mejora conforme a la revisión de la alta revisión de la alta
dirección
58.Acciones de mejora con base en investigación de acciones de trabajo en
enfermedades laborales
59.Plan de mejoramiento.
6.0 POLITICA AMBIENTAL
En FAMAR comprometidos con el manejo responsable de nuestras, actividades,
velando y promoviendo el desarrollo sostenible de la palma de aceite en el área de
influencia y del beneficio de su fruto en el proceso de extracción de aceite, a
través de la implementación de iniciativa orientadas al cuidado de los recurso
naturales y el desarrollo de tecnología limpia, que garantiza el buen desempeño
de la gestión ambiental. La gestión ambiental en famar se encuentra basada en
los siguientes principios de direccionan el desarrollo de nuestras actividades:
• Promoverla conservación de la diversidad y el uso sostenible de los
recursos naturales.
• Prevenir y mitigar la contaminación.
• Cumplir la legislación aplicable al sector.
• Mejorar continuamente el desempeño ambiental a través de un sistema de
gestión que permitan planificar, documentos, implementar, verificar
cumplimiento y tomar acciones oportunamente.
• Identificar y evaluar los aspectos ambientales relacionados con nuestras
actividades que potencialmente afecten al medio ambiente e implementar
programas y medidas de protección adecuadas para controlarlos.
• Fomentar programas de concientización sobre el buen uso y ahorro de
agua en las diferentes fuentes de abastecimiento de la empresa.
• Prevenir la contaminación trabajando en la eficiencia de nuestros procesos,
optimizando recursos y minimizando desperdicios.
• Realizar revisiones y evaluaciones periódicamente de sus actividades con
el objetivo de lograr un mejoramiento continuo y velar por el cumplimiento
del marco legal vigente.
Todos y cada uno de los colaboradores y personal del área de influencias de
FAMAR somos participes del cumplimiento de estas políticas realizadas
buenas prácticas para el desarrollo diario de todos que somos responsables
sobre el cuidado del medio ambiente.
Presidente
6.1 MATRIZ DE ASPECTOS E IMPACTOS AMBIENTALES
ACTIVIDAD ASPECTOS IMPACTO CONTROLES OPERATIVOS
Refinación de
aceite
Generación de
gases y vapores
Contaminación
atmosférica
Minimizar la propagación de
gases y vapores generado
por la refinación de aceite así
enviar la contaminación
atmosférica y de los
trabajadores.
Generacion de
ruido
Contaminacion
auditiva
Implementar los equipos de
seguridad y mantenimiento de
las erramientas
Distribución de
mezclas de
aceite y
ingrediente
Generación de
agua residuales
Contaminación
del agua
Reducir el consumo del agua
y mejorar la calidad de la
misma
Almacenamiento
Generación de
gases
Contaminación
atmosferica
instalar ventiladores para
liberar la humedad y olores.
generacion de
residuos solidos
(carton)
contaminacion del
suelo
Clasificar los residuos por
codigo de colores
Proceso de
extracción
generación de
Agua residuales
contaminación del
agua
Mantenimiento frecuente de
las tubería y reducir el
consumo del agua
Generacion de
ruido
Contaminacion
auditiva
Implementar los equipos de
seguridad y mantenimiento de
las erramientas
Cristalizacion
Generacion de
residuos
organicos
Fortalecimiento de
suelos y plantas
Mantener proceso de
compostaje
Generacion de
vapores
Contaminacion
atmosferica
Mantenimiento de los tanques
Empaque Generacion de
residuos solidos
carton, papel
Contaminacion
del suelo
Aplicación de las tres R
clasificacion de residuos
solidos por codigos de
colores
Transporte y
exportacion
Generación de
gases y humos
Contaminación
atmosférica y de
la flora y fauna
mantenimiento frecuente del
automovil, y equipamieno
respetuoso con el medio
ambiente
6.2 MATRIZ DE REQUISITOS LEGALES
Componentes Legislación Referencia Cumplimient
o
No
Cumplimient
o
Justificación
Aire
R.2254
Noviembre 15
-2017
Ámbito de
aplicaciones y
niveles
máximos
permisible de
contaminación
Si
Establece la calidad El
aire o nivel de inmisión y
adopta disposiciones para
la gestión de los recursos
del aire en el territorio
nacional con el objetivo de
garantizar un ambiente
sano y minimizar los
riesgos de la salud
humana
Aire
R.610
Años 2010
Norma de
Calidad del
aire o nivel de
inmisión
Si
Trata de los niveles
máximos permisibles para
contaminación permisible,
niveles permisibles de
contaminación no
convencionales,
procedimiento de medición
de calidad del aire.
Agua R.680
Año 2020
Protocolo de
bioseguridad
para el sector
de agua
potable y
saneamiento
básico
Si
Adoptar el protocolo de
bioseguridad para la
prevención de la
transmisión del covid 19
en el sector del agua
potable y saneamiento
básico, con el fin de
disminuir el riesgo de
transmisión del virus de
humano a humano
durante el desarrollo de
sus actividades
Suelos
R. 170
Años 2019
Ministerio de
ambiente
vivienda y
desarrollo
territorial
Si
Adaptar medidas para la
adaptación y
conservación de los
suelos.
El título V l l l de normas
ambientales ; artículo 49
La ejecución de obras,
en el establecimientos de
industria o
El desarrollo de cualquier
actividad, de acuerdo de
acuerdo con la ley y el
reglamento, pueda
producir deterioro grave a
los recursos naturales
renovables al medio
ambiente o introducir
modificaciones
considerables o notorias
al paisaje que requieran
de una licencia ambiental.
6.3 OBJETIVOS
1. Reducir el consumo de agua potable
2. Reducir los desechos solidos
3. Minimizar el uso constante de los automóviles
4. Utilizar tipos de gasolinas orgánica
5. Reducir la contaminación del suelo con los desechos solidos
METAS AMBIENTALES
1. Promover capacitaciones para el ahorro de agua
2. Hacer conciencia de la importancia que tiene el agua en nuestras vidas
3. Hacer jornadas de limpieza cada semana
4. Utilizar para los automóviles gasolina a base de gas natural
5. Realizar mantenimiento constante a los automóviles
6. Evitar desechar los tipos de residuos sólidos al suelo y así reducir la
contaminación
7. POLITICA INTEGRAL
En famar el valor de la calidad de esta forma como el funcionamiento de
administración de lo recurso se comprometen a implantar y conservar un sistema
de calidad en base a los requisitos de la regla 9001-2015 hablado sistema de calidad
tiene el propósito de asegurar el mejor cumplimiento a nuestro compromiso tanto
con la organización financiera como con los comprador de manera que nuestro
producto responda con mejor calidad a sus necesidades.
El sistema de administración integrado en una organización dedicada a la
construcción y exportación de aceites y margarinas tiene el compromiso de
defender la estabilidad y salud de todos nuestros propios empleados, con la
convicción de que los accidentes de trabajo y patologías expertos tienen la
posibilidad de y deben ser evitados.
Los individuos conforman el valor más relevante Por esto deben estar cualificadas
e identificadas con las metas de la propia organización y sus opiniones han de ser
consideradas para la formación e datos sobre los peligros, de esta forma como los
medios y las medidas a adoptar para su prevención son de capital trascendencia y
deben llegar a todos los empleados de la Compañía en el Proyecto de Prevención
se concretan las pautas de actuación Debería ser conocido por toda la gente Para
que sea puesto en práctica y desarrollo de esta Política de Prevención , la
Organización cuenta con la colaboración de sus trabajadores y de los organismo de
representación de los mismos.
En FAMAR estamos involucrados con el funcionamiento responsable de nuestras
propias, ocupaciones, velando y promoviendo el desarrollo sustentable de la palma
de aceite en el sector de predominación y del beneficio de su fruto en el proceso de
sustracción de aceite, por medio de la utilización de idea orientadas al cuidado de
los recurso naturales y el desarrollo de tecnología limpia, que asegura el buen
funcionamiento de la administración ambiental.
La administración ambiental en Famar está basada en los próximos inicios de
direccionan el desarrollo de nuestras propias ocupaciones.
OBJETIVO
•Velar por la sostenibilidad ambiental, prevenir los accidentes laborales, las
enfermedades profesionales, los daños a la propiedad, y la afectación de la calidad
del servicio.
•Trabajar por un mejor futuro y determinar que todo producto sea de la mejor calidad
para así poder prestar un mejor servicio a cada uno de nuestros clientes y
accionistas.
•Satisfacer las necesidades y expectativas de clientes
•Garantizar el cumplimiento continuo de los requisitos legales y reglamentarios
aplicados.
•Eliminar o minimizar los riesgos
•Aplicar medidas preventivas o de control
PROCESOS JERENCIALES
GESTION ESTRATEGICA
GESTION DE COMUNICACIONES
SISTEMA DE GESTION INTGRAL
GESTION JUDICIAL
GESTION DE FABRICACION
GESTION DE LOS PEDIDOS
PLANIFICACION
RECEPCION Y CONTROL DEL PRODUCTO
ENTREGAS
ALMACENAMIENTO
GESTION DE GASTOS
FACTURACION
PROCESOS OPERATIVOS
GESTION S DE SUMINISTROS
GESTION AMBIENTAL
SERVICIO AL CLIENTE
MANTENIMIENTO DE EQUIPOS MECANICOS
GESTION DE SISTEMA DE INFORMACION
FORMACION DEL PERSONAL
PROCESO DE SOPORTE
PROCESO DE EVALUACION
SEGUIMIENTO Y CONTROL MEJORA CONTINUA
7.1 MAPA DE PROCESOS INTEGRADO
8. LISTA DE CHEQUEO
Aspecto de chequeo Cumple No
cumple
Descripción
Investigación de
incidentes, accidentes
enfermedades
profesionales
✓
Investigación de accidentes o incidentes: proceso sistemático B
determinación y ordenación de causas, Hechos o situaciones que
generaron o favorecieron la Accidente o incidente, un tío que se realiza
con el objeto de prevenir su repetición , 7 control de los riesgos que lo
produjeron
Inspecciones y auditorías ✓
Vigilancia de salud Casi la salud de los trabajadores es una actividad preventiva que sirve
para proteger la salud de los trabajadores
Planes de emergencia de
accidentes graves
✓ El plan de emergencia se define como: la organización, con usted de
medios y procedimientos de acción previsto En una instalación , Tiene
prevenir los accidentes en mitigar sus efectos en el caso que se
produzcan
Controles de incendios y
explosiones
✓ El conjunto B medidas que se deben adoptar, Pon el propósito de evitar
la ocurrencia de incendios, y su control oportuno , sus lamentables
consecuencias que afectan tanto como a las personas como por sus
cuantiosas pérdidas materiales
Planes de prevención y
control de accidentes
mayores
✓ El plan de prevención de riesgo laborales es la herramienta a través de la
cual se integran la actividad preventiva de la empresa es su sistema
general de gestión y se establece su política de prevención de riesgos
laborales. la documentación del plan de prevención es obligatoria, pero
no constituye en las mismas garantías de efectividad
Uso de equipo de
protección personal
✓ El equipo de protección personal es un equipo especial que usted usa
para crear una barrera entre usted y los microbios
Orden y limpieza ✓ Siempre antes de empezar un a laborar dictan una charla de seguridad y
de lo importante que es mantener el sitio de trabajo en un ambiente sano
y estos atiende el llamado
Manejo materiales ✓ Cada trabajador tiene una función si maneja herramientas diferentes
quién manejo yo considero bueno
Instalaciones eléctricas y
escalera
✓ La considero buenas porque la mayoría de las zonas tienen el sector que
siempre las manos en la cubierta cuando no se estén utilizando
Hay Ventilación suficiente X Sí la considero excelente porque en todas las oficinas hay aires mantiene
una ventilación buena en el sitio donde elaboran y siempre hay
ventilación
Extractores del polvo y
vapores funcionando
✓ Considere bueno porque. pues no mantienen constantemente
Estado de máquinas y
equipos
X Lo considero que es bueno porque siempre en cada máquina para ir en
la tarde y el acompañante del mecánico ellos tienen que estar pendientes
de cualquier anomalía que se presente
9.DESCRIPCION DE LA NO CONFORMIDADES
Folio Descripción de la no conformidad
Especifica: los requerimientos (R) incumplimiento (I) evidencia
(E)
Punto de la
norma ISO
Personal
involucrado
Acciones correctivas
201 R: cuando se identificar los recursos del programa de. Auditorio.
I:los trabajadores no recibieron inducciones y reducción en el
programa de orden y aseo para mantener su puesto de trabajo
en condiciones de organización ,orden y limpieza.
E: causa fue que no fueron definido en el programa de
capacitación anual del proceso de las actividades de embalaje
de la empresa.
ISO 19011
ARTÍCULO 5.3.1
responsabilidades
del programa de
auditoría.
Coordinador
de sistemas
de gestión de.
Seguridad y
salud en el
trabajo la
empresa.
Capacitar a todo el personal
vinculado a la empresa con el
programa de orden y aseo
para mejor las condiciones de
organización , orden y aseo en
su puesto ver trabajo.
190 R: responsable debe asignar la actividad del personal.
I:el empleador no mantiene un procedimiento con el fin de
garantizar que se identifique y evalúen en la especificación
relativa a la compra o adquisición de elementos de protección
personal la disposición relacionada con el cumplimiento del SG-
SST por parte de la empresa.
E:se encontró al jefe de compras utilizando elementos ver
protección de baja Calidad.
ISO 19011 DE
ARTÍCULO 5.3.2
recursos de la
auditoría
Jefe de
compras
empresa
Adquirí o elaborar un catálogo
de los elementos de protección
personal en la empresa , que
contenga las características y
especificaciones de esto y la
asesoría de salubridad para el
procedimiento de compra,
socializar con el responsable
del área para llegar a un
acuerdo.
213 R:los registros debe conservar para demostrar la implementación
del programa de. Auditorio.
I:la empresa no cuenta con los registros de entrega de dotación
legal al personal que la requiere.
ISO 19011
Artículo 5.5
registro de los
primas de
auditoría
Jefe de talento
humano y
asistencia de
talento
humano.
Hacer el levantamiento del
registro por cada persona de la
entrega de dotación , definir el
responsable de esto proceso y
como de ca a guardar la
evidencia o registro.
E: por la falta de formación y procedimientos que asegura la
entrega de la dotación.
10.CONCLUSIÓN
En el presente documentos describen cómo aplicar los estándares 14001, 9001 y 450001 a productos de la más alta calidad
disponibles para empresas y familiares. Famar es una empresa encargada de desarrollar productos esenciales disponibles para
mejorar las dietas.
Es importante que, para el beneficio personal de todos, cada producto esté elaborado al 100% con la mejor calidad.
Se trata de una empresa responsable cuya misión es satisfacer a los clientes, ya que en todos los meses de muestreo
programados para la estearina de biocombustible, cumple con los requisitos de calidad de los clientes sin necesidad de reprocesar
el producto. Por lo tanto, tendrán costos inactivos; para las refinerías, es importante retener a sus clientes.
11.BIBLIOGRAFÍA
https://www.cifamar.com
https://www.iso.org/obp/ui/#iso:std:iso:45001:ed-1:v1:es
https://www.iso.org/obp/ui/#iso:std:iso:9001:ed-5:v1:es
https://www.normas-iso.com/iso-14001/amp/
https://www.alcaldiabogota.gov.co/sisjur/listados/tematica2.jsp?subtema=28970
https://bellezacolombia.info/empresa-famar-em-cienaga-5644?amp
https://www.minambiente.gov.co/images/Atencion_y_particpacion_al_ciudadano/Consulta_Publica/Politica-de-gestion-integral-del-
suelo.pdf” https://safetya.co/normatividad/resolucion-680-de-2020/amp/
“Legislación del agua | Ministerio de Ambiente y Desarrollo Sostenible”
https://www.minambiente.gov.co/index.php/component/content/article?id=407:plantilla-gestion-integral-del-recurso-hidrico-14
12.ANEXÓ
trabajo de diplomado versión cuartaaaaaaaaa

trabajo de diplomado versión cuartaaaaaaaaa

  • 1.
    SISTEMA DE GESTIONINTEGRADO EN UNA EMPRESA DEDICADA A LA FABRICACION Y EXPORTACION DE ACEITES Y MARGARINAS DIPLOMADO ESTUDIANTES: MARIA CORRO BARCINILLA LEANYS FERNANDEZ CANTILLO DELIA BORRERO CORONADO DOCENTE: JOSE MUNIVE PROGRAMA: TECNICO PROFECIONAL EN SEGURIDAD Y SALUD EN EL TRABAJO IV SEMESTRE SEPTIEMBRE 12 DE 2020 INSTITUCION DE FORMACION TECNICA PROFECIONAL HUMBERTO VELAZQUEZ GARCIA “INFOTEP
  • 2.
    TABLA DE CONTENODO •INTRODUCCION 1. INFORMACION GENERAL DE LA EMPRESA 2. OBJETIVOS 2.1 GENERAL 2.2 ESPECIFICOS 3. JUSTIFICACION 4. CONTENIDOS 4.1 POLITICA DE CALIDAD 4.2 OBJETIVOS DE CALIDAD 4.3 ORGANIGRAMA 4.4 MAPA DE PROCEDIMIENTOS 4.5 PROCESOS 4.6 MATRIZ DE OBJETIVOS 5. POLITICA DE SISTEMA DE GESTION DE SEGURIDAD Y SALUD EN EL TRABAJO 5.1 OBJETOVO GENERAL 5.2 OBJETIVOS ESPECIFICOS 5.3 PLANIFICACION 5.4 PLAN ANUAL 5.5 ESTANDARES MINIMOS 6. POLITICA AMBIENTAL 6.1 MATRIZ DE ASPECTOS E IMPACTOS AMBIENTALES 6.2 MATRIZ DE REQUISITOS LEGALES AMBIENTALES 6.3 OBJETIVOS Y METAS MABIENTALES 7. POLITICA INTEGRAL 7.1 MAPA DE PROCESOS INTEGRADO 8. LISTA DE CHEQUEÓ 9. NO CONFORMIDADES 10 CONCLUSIÓN 11. BIBLIOGRAFÍA 12. ANEXO
  • 3.
    INTRODUCCION El sistema degestión integrado es el proceso de conjuntos de políticas, procesos y documentos que establecen los mecanismos de gestión y autorregulación del cumplimiento de la misión y la normativa legal vigente que aplica para todas las sedes. Esta herramienta es importante ya que permite evaluar y dirigir el desempeño en términos de calidad, satisfacción social y prestación de los servicios esto con el objetivo de entregar productos de buena calidad, el valor empresarial a nuestros clientes y accionistas. Cabe resaltar que la empresa alberga la cultura de mejoramiento corporativo y laboral. Es una empresa procesadora de aceites, margarinas y shortening de calidad internacional. Atendemos los mercados locales e internacionales bajo parámetros de calidad y servicios de alto nivel. Ofrecemos productos orgánicos para la industria de la panificación y galletas, así como ofrecemos nuestras capacidades técnicas para desarrollar productos especializados para la industria de la alimentación o aplicaciones no comestibles.
  • 4.
    1. INFORMACION GENERALDE LA EMPRESA El procesamiento del fruto de la palma de aceite se realiza en la planta de beneficio o planta extractora, en donde se extrae de la parte carnosa el aceite crudo de palma y de la almendra el aceite de palmiste y la torta de palmiste. Los tres productos comerciales que se obtienen de la palma oleaginosa son el aceite de palma, el aceite de palmiste y la torta de palmiste. Al fraccionar el aceite de palma se obtienen dos productos: la oleína que es líquida y sirve para mezclar con aceites de semillas oleaginosas, y la estearina que es más sólida y sirve para producir margarinas y jabones. El aceite de alma es el segundo aceite más consumido en el mundo y se emplea como aceite de cocina, por su resistencia a altas temperatura y porque no tiene olores desagradables. También se usa en la elaboración de productos de panadería, pastelería, confitería, heladería, sopas instantáneas, salsas, diversos platos congelados y deshidratados, cremas no lácteas para mezclar con el café, y en los sustitutos de la grasa de la leche empleados para la producción de leche condensada y leche en polvo. Aceite vegetal topacio Cero Colesterol Producto elaborado a partir de la fracción líquida del aceite de palma, conocida como oleína de palma. Es ideal para el uso doméstico en la fritura de todo tipo de productos comestibles. Resistente a procesos oxidativos, lo que le confiere una vida útil muy larga. Se caracteriza por su alto rendimiento así como por el hecho de no
  • 5.
    dejar sabores uolores residuales sobre el producto frito. Este aceite vegetal cuenta con la denominación KOSHER PAREVE. Presentación CÓDIGO EMPAQUE TAMAÑO 11111 PET 250 C.C. 11121 PET 500 C.C. 11131 PET 1000 C.C. 11137 PET 2000 C.C. 11046 PET 3000 C.C. 11065 Balde de polietileno alta densidad 20 Litros 11075 Bidón de polietileno alta densidad 20 Litros 54210 Flex tanques 22 Toneladas Toten 1 Toneladas Margarina Da pan para Mesa y Cocina no Refrigerada
  • 6.
    100% Vegetal Margarina elaboradaa partir de aceites vegetales emulsionados con agua, que contiene agentes aromatizantes, sabor lácteo, colorantes, sal y sustancias inhibidoras del crecimiento de microorganismos. La avanzada tecnología empleada en su fabricación la hacen especialmente suave y cremosa y no necesita ser almacenarla en el refrigerador. Aplicaciones Diseñada para utilizarla como esparcible sobre panes, arepas, papas y en general cualquier producto comestible que se quiera acompañar con ella. Así mismo, se puede emplear en la fritura de alimentos que requieran preparación rápida como huevos, salchichas, etc., que se vayan a consumir inmediatamente. Vida Útil Seis meses después de la fecha de fabricación. Almacenamiento Puede almacenarse a la temperatura ambiente, entre 10 y 30 °C, en lugares con buena ventilación y libres de humedad. Mientras esté contenida en las cajas de cartón, no debe almacenarse en arrumes de más de seis (6) cajas de altura. Una vez abierto el envase, debe cerrarse y mantenerse libre de residuos de comida o cuerpos extraños diferentes a la margarina. Presentación TAMAÑO PRESENTACIÓN 210 gramos Caja por 18 envases 210 gramos Caja por 36 envases
  • 7.
    450 gramos Cajapor 18 envases 450 gramos Caja por 9 envases Información Técnica Composición CARACTERÍSTICA ESPECIFICACIÓN Contenido mínimo de componentes grasos (%) 80.0 Contenido máximo de agua (%) 17 Contenido máximo de sal (%) 3.0 Acidez máxima (ácido oleico) (%) 0.35 Punto de fusión (rango) (°C) 32-34 Valor de peróxidos al entregar (máximo) (meq O2 /Kg) 1.0 Características Microbiológicas
  • 8.
    CARACTERÍSTICA ESPECIFICACIÓN Recuento totalde microorganismos aerobios mesófilos (máximo) (UFC/g) 5.000 Recuento de hongos y levaduras (máximo) (UFC/g) 100 Recuento de coliformes totales (máximo) (UFC/g) 11 Recuento de coliformes fecales (máximo) (UFC/g) 3 Presencia de Staphylococus, coagulasa positiva Negativa Presencia de enzimas lipolíticas Negativa Shortening Vegetal D-MAX Gourmet 100% Vegetal 15 Kg Ésta es una margarina elaborada a partir de aceites vegetales emulsionados con agua y agentes emulsificantes de alta calidad, cristalizados y homogeneizados en equipos de alta presión y bajas temperaturas que le confieren una consistencia
  • 9.
    cremosa y suave.Contiene agentes aromatizantes, colorantes, sal y sustancias inhibidoras del crecimiento de microorganismos Aplicaciones Esta margarina está concebida para elaborar panes, ponqués y galletería corriente en los talleres de panadería, y permite obtener productos con buen crecimiento y buena textura. Vida Útil Seis meses después de la fecha de fabricación. Almacenamiento Debe almacenarse a temperaturas entre 15 y 25 °C en lugares con buena ventilación y libres de humedad. No debe almacenarse en arrumes de más de cinco (5) cajas de altura. Una vez abierta la caja, debe volverse a cerrar cuando se termine de sacar la margarina que se va a usar en el trabajo. Estearina de Palma 100% Vegetal 15 Kg Este producto es 100% estearina de palma, blanqueada, refinada y desodorizada. Extraída de cultivos orgánicos, lo cuales están certificados por un organismo internacional que asegura el control biológico. No Contiene agentes químicos. Puede ser usado en la industria de jabones y cosmética, como mezcla base para margarinas y shortening y también para frituras de alto rendimiento. No tiene olores ni sabores diferentes al característico. Su apariencia es sólida, por lo cual es necesario calentarla por encima de 50 °C para fundirla. Alto punto de humo (215 a 220 °C). Este producto cuenta con la denominación KOSHER PAREVE. Presentación CÓDIGO EMPAQUE 41511 Bolsa Plástica contenida en cajas de cartón. 41900 Iso-tanques metálicos
  • 10.
    Oleína de Palma 100%Vegetal 15 Kg Este producto es 100% oleína de palma, blanqueada, refinada y desodorizada. Extraída de cultivos orgánicos, lo cuales están certificados por un organismo internacional que asegura el control biológico. No Contiene agentes químicos. Puede ser usado para frituras de alto rendimiento por su bajo contenido de ácidos poliinsaturados, en ensaladas y como mezcla base para la preparación de margarinas. Resistente a procesos oxidativos, lo que le confiere una vida útil más larga. No tiene olores ni sabores diferentes al característico. Este producto cuenta con la denominación KOSHER PAREVE. Presentación CÓDIGO EMPAQUE TAMAÑO 54210 Iso-tanques metálicos 22 tons Margarina Da pan Multipropósito 100% Vegetal 15 Kg Ésta es una margarina elaborada a partir de aceites vegetales emulsionados con agua y agentes emulsificantes de alta calidad, cristalizados y homogeneizados en equipos de alta presión y bajas temperaturas que le confieren una consistencia cremosa y suave. Contiene agentes aromatizantes, colorantes, sal y sustancias inhibidoras del crecimiento de microorganismos Aplicaciones
  • 11.
    Esta margarina estáconcebida para elaborar panes, ponqués y galletería corriente en los talleres de panadería, y permite obtener productos con buen crecimiento y buena textura. Vida Útil Seis meses después de la fecha de fabricación. Almacenamiento Debe almacenarse a temperaturas entre 15 y 25 °C en lugares con buena ventilación y libres de humedad. No debe almacenarse en arrumes de más de cinco (5) cajas de altura. Una vez abierta la caja, debe volverse a cerrar cuando se termine de sacar la margarina que se va a usar en el trabajo. Misión Somos una empresa que fabrica y comercializa, a nivel local e internacional, alimentos vegetales a base de grasas y aceites vegetales entregando a nuestros clientes la mejor calidad y servicio. Nuestro trabajo se fundamenta en la meta de mejora constante y al mismo tiempo promovemos el desarrollo permanente de los recursos humanos asegurando una retribución justa a nuestros accionistas y buscando el respeto en todo el entorno de nuestras actividades.
  • 12.
    Visión Es la deser reconocidos como un fabricante elegido al entregar valor empresarial a nuestros clientes y accionistas. Adicionalmente mantenemos nuestra “INICIATIVA VERDE” al más alto nivel tanto con el medio ambiente como con la familia FAMAR. Un empleador que alberga la cultura del mejoramiento corporativo y laboral que implica crear un mejor mundo para el futuro.
  • 13.
    Políticas Aquí en FAMARS.A. nos esforzamos en satisfacer a nuestros clientes con excelentes productos, entregas oportunas, y respaldo técnico basado en un Sistema de Calidad que busca mejorar cada proceso para mantener, optimizar e innovar nuestra labor diaria involucrando en ello a proveedores, cadena de distribución y clientes finales.
  • 14.
    2. OBJETIVO GENERAL Analizarel sistema de gestión integrado de la empresa dedicada a la fabricación y exportación de aceites y margarinas. También buscamos proporcionar los conocimientos necesarias para cumplir con los requisitos establecidos para la Responsabilidad Gerencial en las Normas Internacionales (ISO 9001, ISO 14001, ISO 45001,) aplicables al Sistema de Gestión integrado. Desarrollar y controlar
  • 15.
    eficazmente procesos yservicios que satisfagan las expectativas de nuestros clientes y otros grupos de interés. Asignar los recursos necesarios que permitan la implementación de programas y acciones basadas en buenas prácticas empresariales, que contribuyan al mejoramiento de la calidad de vida en el trabajo y control de riesgos laborales. 2.1 OBJETIVOS ESPESIFICOS • Velar por la sostenibilidad ambiental, prevenir los accidentes laborales, las enfermedades profesionales, los daños a la propiedad, y la afectación de la calidad del servicio. • Trabajar por un mejor futuro y determinar que todo producto sea de la mejor calidad para así poder prestar un mejor servicio a cada uno de nuestros clientes y accionistas. • Promover el desarrollo permanente de los recursos humanos y mantener el índice de rentabilidad requerido por la organización y así ir logrando el mejoramiento continuo. • Identificar los aspectos ambientales y minimizar los impactos negativos que éstos puedan generar • Proteger la confidencialidad, integridad, disponibilidad y autenticidad de la información de la empresa. • Prestar sus servicios y principios de la Calidad, mediante la implementación de las prácticas en la materia, y así poder satisfacer las necesidades de los ciudadanos. 3. JUSTIFICACION Un sistema de gestión integrado es un proceso de fabricación y exportación de aceites y margarinas. Como ya sabemos es una norma (estándar internacional) ISO 14001 es una norma que se puede utilizar internacionalmente y en todo tipo de empresa no importa su tamaño que tiene como finalidad aportar a las organización todos los elementos necesarios para implementar un Sistema de Gestión Ambiental efectivo. Su principal objetivo es apoyar la protección ambiental y la prevención de la contaminación. Tiene que ser apropiada a la naturaleza, al tamaño y a los
  • 16.
    impactos ambientales quegenera la organización en el medio ambiente, En la política ambiental se recoge todo el compromiso por parte de la organización con la legislación ambiental aplicable, Genera un marco en el que establecer y revisar todos los objetivos y las metas fijadas , La política tiene que estar documentada y ser comunicada a todos los trabajadores de la organización , Tiene que encontrarse a disposición de todo el público. La norma 9001 cuenta con alta calidad y certificación al 100% al momento de adquirir un producto, esta norma da garantía al consumidor además de eso busca satisfacer las necesidades ofreciendo confianza y seguridad de que le respondan al consumido por su dinero o por el producto. La norma 45001 esta norma trata de la implementación de un sistema de gestión syso especifica son los requisitos para un sistema de gestión SySO, con orientación para su uso, para permitir que una organización mejore proactivamente su desempeño de SySO para prevenir lesiones y problemas de salud. ISO 45001 está destinado a ser aplicable a cualquier organización, independientemente de su tamaño, tipo y naturaleza, y todos sus requisitos están destinados a integrarse en la gestión propia de una organización.
  • 17.
    CONCLUSION El siguiente documentohace descripción a como aplicas las normas 14001, 9001 y 450001 a la empresa y productos elaborados de la mejor calidad a disposición de la canasta familiar de las personas. Famar es una empresa que se encarga de elaborar productos accesibles y necesarios para una mejor alimentación. Es importante decir que cada producto está 100% elaborado de la mejor calidad para el beneficio personal de cada persona. Es una empresa responsable, y se visiona a la satisfacción del cliente, puesto que, durante el mes de muestra en todos los despachos programados de estearina para biocombustibles cumplió con los requerimientos de calidad exigidos por el cliente, sin importar que era necesario reprocesar el producto y por ende tendrían costos ociosos; para la refinadora lo importante es mantener a su cliente.
  • 18.
    4.1 POLÍTICA DECALIDAD En la empresa FAMAR nos comprometemos a la satisfacción de las necesidades y expectativas de los usuarios, brindando productos y servicios de excelente calidad llenando las expectativas de nuestros clientes y socios. Por ello contamos con equipo cualificado cuya misión es siempre cumplir con los requisitos del cliente, manteniendo un elevado grado de satisfacción con respecto a nuestros servicios. Para nosotros los clientes son primero. La importancia de la calidad así como el manejo de gestión de lo recurso se comprometen a implantar y mantener un sistema de calidad en base a los requisitos de la norma 9001-2015 dicho sistema de calidad tiene el objetivo de garantizar el mejor cumplimiento a nuestro compromiso tanto con la organización financiera como con los cliente de forma que nuestro producto responda con mejor calidad a sus necesidades. El trabajo en equipo, la ética, buenas prácticas profesionales, idoneidad, competencias de talento humano, implementación de metodologías para el uso previsivo, uso de la tecnología validada, y el estricto aseguramiento de calidad analítica. • Mantener en cuenta las prestaciones de servicios pase por una mejora de los recurso tanto humanos como materiales. • Mantener un alto grado de preparación de nuestro personal para evitar las deviaciones de calidad de nuestros productos y servicios. • Estamos comprometidos con la satisfacción de requisitos aplicables de los clientes y pates interesadas mediantes ala efectividad en si proceso qué contribuyan a la mejora continua. 4.2 OBJETIVOS DE CALIDAD • Satisfacer las necesidades de los clientes y expectativas de los clientes • Asegurar una gestión efectiva en los procesos • Mejora continua y sosteniblemente los modelos de gestión adoptados por la organización • Garantizar el cumplimiento continuo de los requisitos legales y reglamentarios aplicados
  • 19.
    .3 ORGANIGRAMA GARENTE GENERAL AREADE CALIDAD DIRECTOR CIENTIFICO COORDINADOR TECNICO DE CALIDAD ANALITICA COORDINADOR OPERATIVO BACTERIOLOGO CONTROL DE CALIDAD TECNICO DE LAVORAORIO DIRTECTOR DE GESTION DE TALENTO HUMANO PSICOLOGO AUXILIAR DE BODEGA DIRECTOR ADMINISTRATIVO CONTADOR ING. DE PROCESOS Y METODOS JEFE DE SISTEMA JEFE DE GESTION AMBIENTAL JEFE DE SUMINISTRO JEFE DE EQUIPOS BIOMECANICOS AUXILIAR DE SERVICIOS GENERALES AUXILIAR CONTABLE
  • 20.
    4.4 MAPA DEPROCEDIMIENTO SECRETARIO JEFE DE INFRAESTRUCTURA AUXILIAR DE ARCHIVOS SECRETARIAS COORDINADOR DE SEDE PLANEACION ESTRATEGICA SISTEMA DE GESTION INTEGRAL EXTRACION REFINACION VENTA GESTION DE CALIDAD DEL PRODUCTO CONTROL INTERNO ADMINISTRACION FINANCIERA CONTABILIDAD. COSTOS E IMPUESTOS GESTION HUMANA COMPRAS, LOGISTICA Y DISTRIBUCION
  • 21.
    4.5 PROCESOS PROCESO DEPEDIDO DE VENTA NO NO NO GESTION ADMINISTRATIVA (Administración y almacenes) GESTION DEL MANTENIMIENTO (Mantenimiento taller y mantenimiento planta) SISTEMA DE LA INFORMACION INICIO RECIBE ORDEN DEL CLIENTE INFORMACION DEL CLIENTE REVISAR PAGO DE FACTURA VERIFICAR DISPONIVILIDAD DE PRODUCTOS ¿TODOS LOS PRODUCTOS DISPONIBLES? INFORMAR AL CLIENTE Y CONSULTAR SI DESEA COLOCAR EL PEDIDO EN ESPERA CANCELA PEDIDO ¿CLIENTE COMPRA PEDIDO DISPONIBE?
  • 22.
    SI SI PROCESO DE REVISIONDE FACTURAS NO NO NO SI SI ENVIA A ALMACEM PARA SER PREPARADO MODIFICAR PEDIDO COLOCANDO PEDIDO EN ESPERA FIN INICIO PROVEEDOR ENTREGA FACTURA CUMPLE NORMAS LEGALES RECIBE FACTURA INCLUYE EN EL SISTEMA EMITE COMPRANTE RELACION IVA RELACION DE COMPRAS SEMANAL PROGRAMACION DE PAGOS EMISION PAGO PROVEEDOR ENTRAGA FACTURA ORIGINAL CANCELACION FIN
  • 24.
    4.6 MATRIZ DEOBJETIVOS
  • 25.
    5. POLÍTICA DESISTEMA DE GESTION DE SEGURIDAD Y SALUD EN EL TRABAJO COMPROMISO DE LAS POLITICA OBJETIVO METAS Garantía de productos naturales • Satisfacer las necesidades de los clientes y expectativas de los clientes • Asegurar una gestión efectiva en los procesos Alcanzar un gran estándar de excelencia de nuestro productos Excelentes servicios • Garantizar el cumplimiento continuo de los requisitos legales y reglamentarios aplicados Que nuestros clientes y accionista se sientan satisfechas con nuestro servicios Mejoramiento del medio ambiente • Mejora continua y sosteniblemen te los modelos de gestión adoptados por la organización Reducir y compartir los problemas ambientales, el respecto y cumplimiento de legislación ambiental y nacional TIEMPO PARA LOGRAR EL OBJETIVO 03/12/2020
  • 26.
    El sistema degestión integrado en una empresa dedicada a la fabricación y exportación de aceites y margarinas tiene el compromiso de proteger la seguridad y salud de todos nuestros empleados, con la convicción de que los accidentes de trabajo y enfermedades profesionales pueden y deben ser evitados. Encarga principalmente de la mejora permanente de la acción preventiva, que incluye, entre otras, las actividades de prevención y protección de la salud, actuación ante emergencias, adecuación del trabajo a la persona, selección de equipos de trabajo y productos, coordinación entre empresas y demás obligaciones recogidas en el marco normativo de prevención. Estamos al servicio de nuestros clientes, comprometidos con la sociedad, el medio ambiente y salud de todos los que formamos la Empresa, los accidentes de trabajo o cualquier lesión generada en el mismo son, fundamentalmente, fallos de gestión y, por tanto, evitables mediante una gestión adecuada que permita adoptar las medidas para la identificación, evaluación y control de los posibles riesgos. Los responsables de la prevención de accidentes es la alta jerarquía que es fundamental para el futuro de la empresa. Las personas constituyen el valor más importante Por ello deben estar cualificadas e identificadas con los objetivos de nuestra organización y sus opiniones han de ser consideradas para la formación e información sobre los riesgos, así como los medios y las medidas a adoptar para su prevención son de capital importancia y deben llegar a todos los empleados de la Empresa en el Plan de Prevención se concretan las pautas de actuación Debe ser conocido por todas las personas Para que sea puesto en práctica y desarrollo de esta Política de Prevención , la Empresa cuenta con la participación de sus trabajadores y de los organismo de representación de los mismos. Nuestra Empresa asume lo expuesto anteriormente como garantía de supervivencia y crecimiento.
  • 27.
    5.1 OBJETIVO GENERAL Aplicaral Sistema de Gestión de seguridad y salud en el trabajo basado en la iso 45001 que Desarrollar las medidas preventivas y de control para la protección personal de nuestros trabajadores que busca eliminar o minimizar un riego latente. También se encarga de las expectativas de nuestros clientes y otros grupos de interés. Asignar los recursos necesarios que permitan la implementación de programas y acciones basadas en buenas prácticas empresariales, que contribuyan al mejoramiento de la calidad de vida en el trabajo y control de riesgos laborales. 5.2 OBJETIVO ESPECIFICO • Eliminar o minimizar los riesgos • Mejorar el desempeño de la empresa • Velar por la sostenibilidad ambiental • Aplicar medidas preventivas o de control
  • 28.
    5.3 PLANIFICACION Previo ala planificación será necesario realizar un diagnóstico inicial de la empresa para determinar su grado de cumplimiento con los elementos y subelementos del Sistema de Gestión de Seguridad y Salud, para posteriormente priorizar las deficiencias en Seguridad y Salud en el trabajo detectadas. Una vez realizado el diagnóstico, la empresa debe establecer un plan que permita mejorar o implementar un sistema de mejora continua en función de los errores detectados en la gestión. Se procederá a la identificación de peligro, evaluación y valoración del riesgo. IDENTICACION DE PELIGROS La identificación de peligros y evaluación de riesgos es el punto de partida de la gestión preventiva, ya que a partir de la información obtenida, podrán definirse planes de acción concretos para prevenir la ocurrencia de posibles accidentes y enfermedades ocupacionales. PRODUCCION • Espacios confinados • Niveles sonoros muy medio • Iluminación inadecuada • Señalización mal ubicada • Postura inadecuada • Gases y vapores • Carencias de ventilación • Sistema de maquinaria con falencias de mantenimiento GERENCIA • Señalización preventiva de salidas de emergencia • Sistema de aires acondicionados es insuficiente • Sillas ergonómicas en mal estado • Sobre cargas de trabajos • Acumulación de polvo • Iluminación excesiva
  • 29.
    EVALUCIÓN DEL RIESGO: •Riesgo Físico ( iluminación, ruido, temperatura) • Riesgo Químicos ( Gases y vapores ) • Riesgo Biomecánico ( Manipulación de carga , movimiento repetitivo, postura prolongada mantenida) • Riesgo psicosocial ( condiciones de la tarea ) • Fenómenos naturales (lluvia) • Condiciones de seguridad (mecánico, locativo, eléctrico) VALORACION DE RIESGO Riesgo Físico > MEDIO Riesgo Químico > MEDIO Riesgo Biomecánico > ALTO Riesgo Psicosocial > BAJO Riesgo Mecánico > ALTO Riesgo Locativo > ALTO Riesgo Eléctrico > ALTO
  • 30.
    PRIORIZACIÓN DE LOSRIESGO A INTERVENIR EN LA EMPRESA BEBIDAS GASEOSAS FISICO QUIMICO MENICO BIOMECANICO RECOMENDACIONES RECOMENDACIONES RECOMENDACIONES RECOMENDACIONES ILUMINACIÓN DEFICIENTE: Cambio de iluminaria fundidas, mantenimiento y limpieza. Ubicación de iluminarias mayor capacidad y exámenes visuales periódicos. RUIDO: Utilizar elementos E.P.P, y exámenes pre ocupacionales. POLVOS ORGÁNICOS E INORGÁNICOS: programa de limpieza, mejorar el sistema de ventilación, exámenes ocupacionales periódicos. GASES Y VAPORES: Utilizar elementos E.P.P, Capacitaciones del riesgo expuesto , exámenes ocupacionales BANDAS TRANSPORTADORAS: Capacitaciones y recomendaciones a los trabajadores sobre el riesgo que se puedan presentar con el descuido en su manejo. Capacitaciones para el Manejo de herramientas y máquinas. SILLAS ANTIERGONOMICAS: cambio de sillas por ergonómicas, exámenes pre ocupacionales. CARGAS ESTÉTICA : Exámenes médicos pre ocupacionales, educación sobre higiene postural y movimientos, descanso fuera del puesto de trabajo, programa de ejercicios para reducir el riesgo de lesiones músculo esquelético PAUSA ACTIVAS TIPOS DE RIESGOS
  • 31.
    5.4 PLAN ANUAL 1.ALCANCES: en el presente documento desarrollaremos la planificación de la actividades de seguridad y Salud en el trabajo en todas las sedes , ambiental y actividades de la empresa en su despliegue de prevención incluye a sus trabajadores, proveedores, personas bajo modalidad formación y otros que no teniendo vínculos laborales se encuentra en sus instalaciones. 2. OBJETIVOS Y METAS OBJETIVO GENERAL OBJETIVOS ESPRSIFICOS METAS RESPONSABLES Mejorar los procedimientos de preparación y respuesta ante emergencia Ejecutar los simulacros programadas 80% Profesional en el sistema de gestión seguridad y salud en el trabajo Realizar inspecciones de seguridad y salud en el trabajo dirigidos a preparación y respuesta emergencia 90% Profesional en el sistema de gestión de seguridad y salud en el trabajo 3. COMITÉ DE SEGURIDAD Y SALUD EN EL TRABAJO 1 vigía ocupacional Representantes de cada una de las partes y sus respectivos suplentes 4. IDENTIFICACION DE LOS RIESGO • Químico (polvo humo ) • Biomecánico ( posturas prolongadas , movimientos repetitivos ) • Fenómenos ambientales ( lluvia centellas eléctricas ) • Físico ( temperatura , ruido , radiaciones ionizantes y uv , iluminación , presión ) • Psicosocial (estrés laboral ) 5. ORGANIZACIONES Y RESPONSABILIDADES La alta dirección es responsable de establecer, implementar y mantener el sistema de gestión de seguridad y salud en el trabajo, pata mantener un ambiente laboral seguro y saludable. El comité de seguridad y salud en el trabajo es
  • 32.
    responsable de velarpor el cumplimiento de lo estipulado en el reglamento interno fe seguridad de salud y seguridad en el trabajo y de las actividades del programa anual de seguridad y salud en el trabajo. Los trabajadores son responsables de cumplir con las normas contenidas en el reglamento interno de seguridad de salud y seguridad en el trabajo. 6. CAPACITACIONES DE SEGURIDAD Y SALUD EN EL TRABAJO El objetivo principal es sensibilizar a los trabajadores sobre los riesgos a los que están expuestos durante el desarrollo de sus actividades y brindar las herramientas /medios necesarios para ser frente a estos. Cumplir con la ley 45001 Capacitador: Delia Borrero, María Corro, Leanys Fernández Fecha: 23 de octubre del 2020 Área: tiempo: 30 minutos Metodología: Conferencia sobre los riesgo ESTRATEGIAS DIDACTICA: conferencia Objetivo: Realizar capacitación por medio tecnológicos a través de imágenes sobres los riesgo presente medidas preventivas para disminuir el número de accidente y enfermedades. Material de apoyo: Diapositivas, videos e imágenes Conceptos Si: No: Nombre: delia Borrero, maría corro, leanys Fernández Firmas:
  • 33.
    7. PROCEDIMIENTOS MENCIONARLA LISTA DE PROCEDIMIENTOS EXISTENTES De acuerdo con lo establecido con la ley de seguridad de salud y seguridad en el trabajo ITEM CODIGO DESCRIPCION OBJECTIVO DEL PROCEDIMIENTO 1 sst- p01 procedimiento de elementos o equipos de protección personal establecer los pasos de selección , adquisición distribución, control , uso y cuidado de los equipos de protección personal ( EPP) 2 sst-p02 procedimientos para la protección de trabajadoras embarazadas establecer las medidas de prevención de riesgo laborales que permitan la protección efectiva en situaciones de embarazo 3 sst-p03 procedimiento de participación y consulta Establecer las pausas de comunicación internas y externas en prevención del riesgo físico y de seguridad y salud en trabajo. 4 SST-P04 Procedimiento de investigación de accidentes e incidentes de trabajo Conociendo de actuación frente a accidente de e incidentes obtención de información completa y oportuna sobre los accidentes o incidentes ocurridos.
  • 34.
    8. INSPECCIONES INTERNASDE SEGURIDAD Y SALUD EN EL TRABAJO Las inspecciones que se realizan son de dos tipos planificas inopinadas, destinadas a detectar condiciones inseguras o actos inseguros de los trabajadores, equipos, infraestructura y otros Las ejecuciones de las inspecciones planificadas se realizan de acuerdo al programa anual se seguridad y salud en el trabajo por el sistema de seguridad y salud en el trabajo , participando los miembros del comité de seguridad y salud en el trabajo . 9. SALUD OCUPACIONAL La empresa famar tiene un compromiso de realizar los exámenes medidos ocupacionales a los trabajadores . El s.s.s.t elabora los indicadores estadísticos de los incidentes accidentes laborales , estados prepa lógicos y enfermedades ocupacionales. 10. HIGIENE OCUPACIONAL Para mantener ambientes de trabajos confortables y saludables , se realizan los monitores de agentes físicos ( iluminación – ruido ) y la evaluación de riesgo de riesgo disergonoco . Unidad s.s.t la responsables de que estos monitores se lleven a cabo 11. CLIENTES, SUDCONTRATADOS Y PROVEEDORES CLIENTES, SUBCONTRATAS Y SERVICIOS A) Los servicios que se brindad la empresa famar a través de contratista , subcontratista y proveedores , deberán garantiza. cumplir lo establecido en nuestro reglamento interno de seguridad y salud en el trabajo B) La verificación de la contratación de los seguros complementarios para el trabajo de riesgos de acuerdo a la nomina El cumplimento de la normatividad de materia se seguridad y salud en trabajo 12. PLAN DE INCONTINGENVCIAS Se establecen procedimientos y acciones básicas de respuestas que se toman para afrontar de manera oportuna , adecuada y efectuada y efectiva en el caso de accidentes y/ o estado de emergencia durante el desarrollo del trabajo , que cubra . • Manejo de sustancias peligrosas • Plan de respuestas a emergencias y respuestas
  • 35.
    13. INVESTIGACION ACCIDENTES,INSIDENTES Y ENFERMEDADES OCUPACIONALES Proceso de identificación de los factores , elementos , circunstancias y puntos criterios que ocurren para causar para causar los accidentes e incidentes. la finalidad de la investigación es revelar la red de casualidad y de ese modo permite a la dirección del empleador tomar las acciones correctivas y prevenir la ocurrencia de los mismo . Se mencionan las actividades a realizar antes nuestros sucesos 14. AUDITORIAS El empleador realiza auditorias periódicas a fin de comprobar si el sistema de gestión de la seguridad y salud en el trabajo ha sido aplicado, es adecuado y eficaz para la prevención de riesgo laborales y la seguridad y salud de los trabajadores. Se menciona las fechas de ejecución de las auditorias. El ministerio de trabajo y promoción del empleo regular el registro y acreditación de los auditores autorizados. 15. ESTADISTICAS Los registros y evaluación de los datos estadísticos deben ser constantemente actualizados por la unidad orgánica de seguridad y salud en trabajo del empleador
  • 36.
    16. MANTENIMIENTO DERIESGOS 17. REVISION DEL SISTEMA DE GESTION DE SEGURIDAD Y SALUD EN EL TRABAJO POR EL EMPLEADOR La revisión del sistema de gestión de la seguridad y salud en el trabajo0 se realiza por lo menos una (1) vez al año. La empresa FAMAR evalúa el desarrollo y cumplimiento del sistema de gestión de seguridad y salud en el trabajo a través de los documentos que permiten medir la eficacia del sistema, como: A)Lista de verificación de lineamientos del sistema de gestión de seguridad y salud en el trabajo B)Informe anual del servicio de seguridad y salud en el trabajo, sobre el cumplimiento del programa anual de seguridad y salud en el trabajo; se hace uso de indicadores estadísticos según normativa. C)Informe anual del comité de seguridad y salud en el trabajo a la alta dirección. D)Reportar trimestral de las estadísticas de accidentes, incidentes y enfermedades ocupacionales y estados pre patológicos. E)Reportes trimestrales de las actividades del comité. CODIGO TIPO DE DOCUMENTO NOMBRE DE DOCUMENTO VERSION (V) SST.RO 01 Registro de trabajo, enfermedades, ocupacionales, incidentes peligrosos y otros incidentes V01 SST.RO 02 Registro de examenes medicos ocupacionales V01 SST.RO 03 Registros de monitoreo de agentes fisicos, bioliogico,psicosociales y factores de riesgo disergonomicos V01 SST.RO 04 Resgistro obligarorio Registros de inspecciones internas seguridad y salud en el trabajo V01 SST.RO 05 Registro de estadisticas de seguridady salud en el trabajo V01 SST.RO 06 Registros de equipos de seguridad y emergencia V01 SST.RO 07 Registros de induccion, capacitacion, entrenamiento y simulacros de emergencia V01 SST.RO 08 Registros de auditorias V01
  • 37.
    5.5 Estándares mínimosdel sistema de gestión integrado en una empresa dedicada a la fabricación y exportación de aceites y margarinas cuenta con más 50 trabajadores con riesgo l, lI, lll, lv y v. ¿Que son los estándares mínimos? Los estándares mínimos corresponden al conjunto de normas, requisitos y procedimientos de obligatorio cumplimiento de los empleadores y contratantes, mediante los cuales se establecen, verifican y controlan las condiciones básicas de capacidad técnico-administrativa y de suficiencia patrimonial y financiera indispensable para el funcionamiento, ejercicio y desarrollo de actividades en el sistema de gestión de seguridad y salud en el trabajo asignación de una persona que diseñe e implemente el sistema de gestión de seguridad y salud en el trabajo. 1. Asignación de responsabilidades en seguridad y salud en el trabajo. 2. Asignación de recursos para el sistema de gestión en seguridad y salud en el trabajo. 3. Afiliación al sistema de seguridad social integral. 4. Identificación de trabajadores que se dediquen en forma permanente a actividades de alto riesgo y cotización de pensión especial. 5. Conformación y funcionamiento del COPASST. 6. Capacitación de los integrantes del COPASST. 7. Conformación y funcionamiento del comité de convivencia laboral. 8. Inducción y re inducción en seguridad y salud en el trabajo. 9. Programa de capacitación anual. 10.Curso virtual de capacitación de cincuenta (50) horas en seguridad y salud en el trabajo. 11.Política de seguridad y salud trabajo. 12.Objetivo de seguridad y salud en el trabajo. 13.Evaluación inicial del sistema de gestión. 14.Plan anual de trabajo. 15.Archivo y retención documento del sistema de gestión de seguridad y salud en el trabajo. 16.Rendición de cuentas. 17.Matriz legal. 18.Mecanismo de comunicación. 19.Identificación y evaluación para la adquisición. 20.Evaluación y selección de proveedores y contratista. 21.Gestión del cambio. 22.Descripción socio demográfica y diagnóstico de las condiciones de salud de trabajadores. 23.Actividades de medicina del trabajo y de prevención y promoción de la salud. 24.Perfiles de cargo. 25.Evaluaciones medicas ocupacionales. 26.Custodia de las historias clínica.
  • 38.
    27.Restricciones y recomendacionesmedico laborales. 28.Estilo de vida y entorno saludables. 29.Servicios de higiene. 30.Manejo de residuos. 31.Reporte de accidente de trabajo y enfermedades laborales. 32.Investigación de incidentes, accidentes de trabajo cuando sea diagnosticado como labores. 33.Registro y análisis estadístico de accidente de trabajo- 34.Frecuencia de accidentabilidad. 35.Severidad de accidentabilidad. 36.Proporción de accidentes de trabajo mortales. 37.Prevalencia de las enfermedades laborales. 38.Incidencia de las enfermedades laborales. 39.Ausentismo por causa médicas. 40.Metodología para identificación de peligros, evolución y valoración de riesgos 41.Identificación de peligros y evaluación y valoración de riesgos con participación de todos los niveles de la empresa. 42.Identificar sustancias catalogadas como carcinógenas o con toxicidad aguda 43.Medidas ambientales 44.Medidas de prevención y control frente a los peligros 45.Aplicación de medidas prevención y control por parte de los trabajadores 46.Procedimientos instructivos internos de seguridad y salud en el trabajo 47.Inspecciones a instalaciones , maquinas o equipos 48.Mantenimientos periódicos de instalaciones , equipos , máquinas y herramientas 49.Entrega de los elementos de protección personal – EEP y capacitación uso adecuado 50.Plan de prevención , preparación y respuesta , emergencias 51.Brigada de prevención , preparación y respuesta ante emergencia 52.Definición de indicadores del sistema de gestión de seguridad y salud en el trabajo 53.Auditoria anual 54.Revisión por la alta dirección. alcance de la auditoria del sistema de gestión SST 55.P planificación de auditoria con dl copasst 56.Acciones preventivas y / o correctivas 57.Acciones de mejora conforme a la revisión de la alta revisión de la alta dirección 58.Acciones de mejora con base en investigación de acciones de trabajo en enfermedades laborales 59.Plan de mejoramiento.
  • 39.
    6.0 POLITICA AMBIENTAL EnFAMAR comprometidos con el manejo responsable de nuestras, actividades, velando y promoviendo el desarrollo sostenible de la palma de aceite en el área de influencia y del beneficio de su fruto en el proceso de extracción de aceite, a través de la implementación de iniciativa orientadas al cuidado de los recurso naturales y el desarrollo de tecnología limpia, que garantiza el buen desempeño de la gestión ambiental. La gestión ambiental en famar se encuentra basada en los siguientes principios de direccionan el desarrollo de nuestras actividades: • Promoverla conservación de la diversidad y el uso sostenible de los recursos naturales. • Prevenir y mitigar la contaminación. • Cumplir la legislación aplicable al sector. • Mejorar continuamente el desempeño ambiental a través de un sistema de gestión que permitan planificar, documentos, implementar, verificar cumplimiento y tomar acciones oportunamente. • Identificar y evaluar los aspectos ambientales relacionados con nuestras actividades que potencialmente afecten al medio ambiente e implementar programas y medidas de protección adecuadas para controlarlos. • Fomentar programas de concientización sobre el buen uso y ahorro de agua en las diferentes fuentes de abastecimiento de la empresa. • Prevenir la contaminación trabajando en la eficiencia de nuestros procesos, optimizando recursos y minimizando desperdicios. • Realizar revisiones y evaluaciones periódicamente de sus actividades con el objetivo de lograr un mejoramiento continuo y velar por el cumplimiento del marco legal vigente. Todos y cada uno de los colaboradores y personal del área de influencias de FAMAR somos participes del cumplimiento de estas políticas realizadas buenas prácticas para el desarrollo diario de todos que somos responsables sobre el cuidado del medio ambiente. Presidente
  • 40.
    6.1 MATRIZ DEASPECTOS E IMPACTOS AMBIENTALES ACTIVIDAD ASPECTOS IMPACTO CONTROLES OPERATIVOS Refinación de aceite Generación de gases y vapores Contaminación atmosférica Minimizar la propagación de gases y vapores generado por la refinación de aceite así enviar la contaminación atmosférica y de los trabajadores. Generacion de ruido Contaminacion auditiva Implementar los equipos de seguridad y mantenimiento de las erramientas Distribución de mezclas de aceite y ingrediente Generación de agua residuales Contaminación del agua Reducir el consumo del agua y mejorar la calidad de la misma Almacenamiento Generación de gases Contaminación atmosferica instalar ventiladores para liberar la humedad y olores. generacion de residuos solidos (carton) contaminacion del suelo Clasificar los residuos por codigo de colores Proceso de extracción generación de Agua residuales contaminación del agua Mantenimiento frecuente de las tubería y reducir el consumo del agua Generacion de ruido Contaminacion auditiva Implementar los equipos de seguridad y mantenimiento de las erramientas Cristalizacion Generacion de residuos organicos Fortalecimiento de suelos y plantas Mantener proceso de compostaje Generacion de vapores Contaminacion atmosferica Mantenimiento de los tanques Empaque Generacion de residuos solidos carton, papel Contaminacion del suelo Aplicación de las tres R clasificacion de residuos solidos por codigos de colores Transporte y exportacion Generación de gases y humos Contaminación atmosférica y de la flora y fauna mantenimiento frecuente del automovil, y equipamieno respetuoso con el medio ambiente
  • 41.
    6.2 MATRIZ DEREQUISITOS LEGALES Componentes Legislación Referencia Cumplimient o No Cumplimient o Justificación Aire R.2254 Noviembre 15 -2017 Ámbito de aplicaciones y niveles máximos permisible de contaminación Si Establece la calidad El aire o nivel de inmisión y adopta disposiciones para la gestión de los recursos del aire en el territorio nacional con el objetivo de garantizar un ambiente sano y minimizar los riesgos de la salud humana Aire R.610 Años 2010 Norma de Calidad del aire o nivel de inmisión Si Trata de los niveles máximos permisibles para contaminación permisible, niveles permisibles de contaminación no convencionales, procedimiento de medición de calidad del aire. Agua R.680 Año 2020 Protocolo de bioseguridad para el sector de agua potable y saneamiento básico Si Adoptar el protocolo de bioseguridad para la prevención de la transmisión del covid 19 en el sector del agua potable y saneamiento básico, con el fin de disminuir el riesgo de transmisión del virus de humano a humano durante el desarrollo de sus actividades
  • 42.
    Suelos R. 170 Años 2019 Ministeriode ambiente vivienda y desarrollo territorial Si Adaptar medidas para la adaptación y conservación de los suelos. El título V l l l de normas ambientales ; artículo 49 La ejecución de obras, en el establecimientos de industria o El desarrollo de cualquier actividad, de acuerdo de acuerdo con la ley y el reglamento, pueda producir deterioro grave a los recursos naturales renovables al medio ambiente o introducir modificaciones considerables o notorias al paisaje que requieran de una licencia ambiental.
  • 43.
    6.3 OBJETIVOS 1. Reducirel consumo de agua potable 2. Reducir los desechos solidos 3. Minimizar el uso constante de los automóviles 4. Utilizar tipos de gasolinas orgánica 5. Reducir la contaminación del suelo con los desechos solidos METAS AMBIENTALES 1. Promover capacitaciones para el ahorro de agua 2. Hacer conciencia de la importancia que tiene el agua en nuestras vidas 3. Hacer jornadas de limpieza cada semana 4. Utilizar para los automóviles gasolina a base de gas natural 5. Realizar mantenimiento constante a los automóviles 6. Evitar desechar los tipos de residuos sólidos al suelo y así reducir la contaminación
  • 44.
    7. POLITICA INTEGRAL Enfamar el valor de la calidad de esta forma como el funcionamiento de administración de lo recurso se comprometen a implantar y conservar un sistema de calidad en base a los requisitos de la regla 9001-2015 hablado sistema de calidad tiene el propósito de asegurar el mejor cumplimiento a nuestro compromiso tanto con la organización financiera como con los comprador de manera que nuestro producto responda con mejor calidad a sus necesidades. El sistema de administración integrado en una organización dedicada a la construcción y exportación de aceites y margarinas tiene el compromiso de defender la estabilidad y salud de todos nuestros propios empleados, con la convicción de que los accidentes de trabajo y patologías expertos tienen la posibilidad de y deben ser evitados. Los individuos conforman el valor más relevante Por esto deben estar cualificadas e identificadas con las metas de la propia organización y sus opiniones han de ser consideradas para la formación e datos sobre los peligros, de esta forma como los medios y las medidas a adoptar para su prevención son de capital trascendencia y deben llegar a todos los empleados de la Compañía en el Proyecto de Prevención se concretan las pautas de actuación Debería ser conocido por toda la gente Para que sea puesto en práctica y desarrollo de esta Política de Prevención , la Organización cuenta con la colaboración de sus trabajadores y de los organismo de representación de los mismos. En FAMAR estamos involucrados con el funcionamiento responsable de nuestras propias, ocupaciones, velando y promoviendo el desarrollo sustentable de la palma de aceite en el sector de predominación y del beneficio de su fruto en el proceso de sustracción de aceite, por medio de la utilización de idea orientadas al cuidado de los recurso naturales y el desarrollo de tecnología limpia, que asegura el buen funcionamiento de la administración ambiental. La administración ambiental en Famar está basada en los próximos inicios de direccionan el desarrollo de nuestras propias ocupaciones.
  • 45.
    OBJETIVO •Velar por lasostenibilidad ambiental, prevenir los accidentes laborales, las enfermedades profesionales, los daños a la propiedad, y la afectación de la calidad del servicio. •Trabajar por un mejor futuro y determinar que todo producto sea de la mejor calidad para así poder prestar un mejor servicio a cada uno de nuestros clientes y accionistas. •Satisfacer las necesidades y expectativas de clientes •Garantizar el cumplimiento continuo de los requisitos legales y reglamentarios aplicados. •Eliminar o minimizar los riesgos •Aplicar medidas preventivas o de control
  • 46.
    PROCESOS JERENCIALES GESTION ESTRATEGICA GESTIONDE COMUNICACIONES SISTEMA DE GESTION INTGRAL GESTION JUDICIAL GESTION DE FABRICACION GESTION DE LOS PEDIDOS PLANIFICACION RECEPCION Y CONTROL DEL PRODUCTO ENTREGAS ALMACENAMIENTO GESTION DE GASTOS FACTURACION PROCESOS OPERATIVOS GESTION S DE SUMINISTROS GESTION AMBIENTAL SERVICIO AL CLIENTE MANTENIMIENTO DE EQUIPOS MECANICOS GESTION DE SISTEMA DE INFORMACION FORMACION DEL PERSONAL PROCESO DE SOPORTE PROCESO DE EVALUACION SEGUIMIENTO Y CONTROL MEJORA CONTINUA 7.1 MAPA DE PROCESOS INTEGRADO
  • 47.
    8. LISTA DECHEQUEO Aspecto de chequeo Cumple No cumple Descripción Investigación de incidentes, accidentes enfermedades profesionales ✓ Investigación de accidentes o incidentes: proceso sistemático B determinación y ordenación de causas, Hechos o situaciones que generaron o favorecieron la Accidente o incidente, un tío que se realiza con el objeto de prevenir su repetición , 7 control de los riesgos que lo produjeron Inspecciones y auditorías ✓ Vigilancia de salud Casi la salud de los trabajadores es una actividad preventiva que sirve para proteger la salud de los trabajadores Planes de emergencia de accidentes graves ✓ El plan de emergencia se define como: la organización, con usted de medios y procedimientos de acción previsto En una instalación , Tiene prevenir los accidentes en mitigar sus efectos en el caso que se produzcan Controles de incendios y explosiones ✓ El conjunto B medidas que se deben adoptar, Pon el propósito de evitar la ocurrencia de incendios, y su control oportuno , sus lamentables consecuencias que afectan tanto como a las personas como por sus cuantiosas pérdidas materiales
  • 48.
    Planes de prevencióny control de accidentes mayores ✓ El plan de prevención de riesgo laborales es la herramienta a través de la cual se integran la actividad preventiva de la empresa es su sistema general de gestión y se establece su política de prevención de riesgos laborales. la documentación del plan de prevención es obligatoria, pero no constituye en las mismas garantías de efectividad Uso de equipo de protección personal ✓ El equipo de protección personal es un equipo especial que usted usa para crear una barrera entre usted y los microbios Orden y limpieza ✓ Siempre antes de empezar un a laborar dictan una charla de seguridad y de lo importante que es mantener el sitio de trabajo en un ambiente sano y estos atiende el llamado Manejo materiales ✓ Cada trabajador tiene una función si maneja herramientas diferentes quién manejo yo considero bueno Instalaciones eléctricas y escalera ✓ La considero buenas porque la mayoría de las zonas tienen el sector que siempre las manos en la cubierta cuando no se estén utilizando Hay Ventilación suficiente X Sí la considero excelente porque en todas las oficinas hay aires mantiene una ventilación buena en el sitio donde elaboran y siempre hay ventilación Extractores del polvo y vapores funcionando ✓ Considere bueno porque. pues no mantienen constantemente Estado de máquinas y equipos X Lo considero que es bueno porque siempre en cada máquina para ir en la tarde y el acompañante del mecánico ellos tienen que estar pendientes de cualquier anomalía que se presente
  • 49.
    9.DESCRIPCION DE LANO CONFORMIDADES Folio Descripción de la no conformidad Especifica: los requerimientos (R) incumplimiento (I) evidencia (E) Punto de la norma ISO Personal involucrado Acciones correctivas 201 R: cuando se identificar los recursos del programa de. Auditorio. I:los trabajadores no recibieron inducciones y reducción en el programa de orden y aseo para mantener su puesto de trabajo en condiciones de organización ,orden y limpieza. E: causa fue que no fueron definido en el programa de capacitación anual del proceso de las actividades de embalaje de la empresa. ISO 19011 ARTÍCULO 5.3.1 responsabilidades del programa de auditoría. Coordinador de sistemas de gestión de. Seguridad y salud en el trabajo la empresa. Capacitar a todo el personal vinculado a la empresa con el programa de orden y aseo para mejor las condiciones de organización , orden y aseo en su puesto ver trabajo. 190 R: responsable debe asignar la actividad del personal. I:el empleador no mantiene un procedimiento con el fin de garantizar que se identifique y evalúen en la especificación relativa a la compra o adquisición de elementos de protección personal la disposición relacionada con el cumplimiento del SG- SST por parte de la empresa. E:se encontró al jefe de compras utilizando elementos ver protección de baja Calidad. ISO 19011 DE ARTÍCULO 5.3.2 recursos de la auditoría Jefe de compras empresa Adquirí o elaborar un catálogo de los elementos de protección personal en la empresa , que contenga las características y especificaciones de esto y la asesoría de salubridad para el procedimiento de compra, socializar con el responsable del área para llegar a un acuerdo. 213 R:los registros debe conservar para demostrar la implementación del programa de. Auditorio. I:la empresa no cuenta con los registros de entrega de dotación legal al personal que la requiere. ISO 19011 Artículo 5.5 registro de los primas de auditoría Jefe de talento humano y asistencia de talento humano. Hacer el levantamiento del registro por cada persona de la entrega de dotación , definir el responsable de esto proceso y como de ca a guardar la evidencia o registro.
  • 50.
    E: por lafalta de formación y procedimientos que asegura la entrega de la dotación. 10.CONCLUSIÓN En el presente documentos describen cómo aplicar los estándares 14001, 9001 y 450001 a productos de la más alta calidad disponibles para empresas y familiares. Famar es una empresa encargada de desarrollar productos esenciales disponibles para mejorar las dietas. Es importante que, para el beneficio personal de todos, cada producto esté elaborado al 100% con la mejor calidad. Se trata de una empresa responsable cuya misión es satisfacer a los clientes, ya que en todos los meses de muestreo programados para la estearina de biocombustible, cumple con los requisitos de calidad de los clientes sin necesidad de reprocesar el producto. Por lo tanto, tendrán costos inactivos; para las refinerías, es importante retener a sus clientes.
  • 51.
  • 52.