TALLER SOBRE EMPRESA CERAMICA ITALIA
ENTREGADO POR:
ALEXANDRA SARMIENTO DUARTE 1214011
PROFESORA:
NEIRA ROCIO AGUDELO BLANCO
UNIVERSIDAD FRANCISCO DE PAULA SANTANDER
CIENCIAS EMPRESARIALES
ADMINISTRACION DE EMPRESAS
CUCUTA
2023
1. INTRODUCCION
CERÁMICA ITALIA S.A es una industria especializada en la producción de productos de
revestimiento y comercialización de sanitarios, lavamanos, griferías y muebles de baños para el
sector de la construcción y remodelación.
contamos con instalaciones y procesos productivos que persiguen de manera constante la
excelencia, y el incremento permanente de nuestra calidad.
Por más de 30 años hemos entregado a los hogares, productos de alto diseño e incomparable
calidad apoyándonos en un equipo de más de 300 empleados, comprometidos con la satisfacción
total de nuestros clientes.
contamos con la red de distribución más amplia de nuestra categoría con más de 250 puntos de
venta a nivel nacional e internacional.
Con el fin de lograr la meta de calidad, eficiencia y eficacia en la producción, la empresa
CERÁMICA ITALIA S.A, se propone reducir los tiempos de aplicación de los diferentes métodos
de laboratorio ya sea de resistencia o densidad aparente, para alcanzar estándares
internacionales.
Con este propósito, se ha implementado este proyecto a partir de las necesidades planteadas por
los ingenieros jefes de producción, y el gerente de la empresa, apoyándose en las pasantías de la
U.F.P.S –Cúcuta, como lo ha venido haciendo con otros proyectos
El proyecto se enfoca, a la reducción de tiempos en el procedimiento de aplicación del método de
densidad aparente, describiendo los pasos para mejorar estos tiempos, evaluando los
procedimientos paso a paso, generando los informes preliminares de cada procedimiento, y los
mejores tiempos alcanzados en cada etapa del proceso, hasta lograr las metas esperadas.
Después de la evaluación de este método de densidad aparente, y el mejor procedimiento para
este,
se espera generar un manual que contenga los procedimientos, las etapas que conllevan estos
procesos, la forma adecuada de aplicación de cada uno de ellos con el fin de permitir a los jefes de
Producción o ingenieros encargados, la toma de decisiones en los diversos procesos de la
producción y aplicar los correctivos necesarios en cada caso según los resultados obtenidos en
cada prueba.
2. MISION:
CERÁMICA ITALIA S.A es una industria especializada en la producción de productos de
revestimiento y comercialización de porcelana sanitaria para el sector de la construcción y
remodelación.
Contamos con instalaciones y procesos productivos que persiguen de manera constante la
excelencia, y el incremento permanente de nuestra calidad.
Por más de 30 años hemos entregado a los hogares, productos de alto diseño e incomparable
calidad apoyándonos en un equipo de más de 300 empleados, comprometidos con la
satisfacción total de nuestros clientes.
Contamos con la red de distribución más amplia de nuestra categoría con más de 250 puntos de
venta a nivel nacional e internacional.
Objetivos
Objetivo General
Diseñar un plan de desarrollo sostenible para la empresa “EnConcreto Bienes y
Servicios S.A.S.” como ventaja competitiva en sus productos frente al bien sustituto en arcilla
Objetivos Específicos
Diagnosticar el estado actual de la empresa “EnConcreto Bienes y Servicios S.A.S.”
bajo su constitución, funcionamiento operativo y actividad económica para el año 2022.
Delimitar los aspectos competitivos de las empresas del sector arcillas. que
implementen programas de desarrollo sostenible.
Socializar el plan de desarrollo sostenible que consolide la competitividad de los
productos de la empresa “EnConcreto Bienes y Servicios S.A.S.”
4.
VISION:
Cada ocasión que encuentro un ambiente embellecido con un producto hecho por CERAMICA
ITALIA me lleno de orgullo, al ver que todo el trabajo que hemos hecho con nuestra arcilla y
nuestra gente ha llegado a un hogar, a una oficina o un hotel o cualquier otro ambiente donde
nuestros clientes desarrollan sus vidas.
El ser parte de la satisfacción de nuestros clientes cuando con emoción compran o remodelan sus
entornos con nuestros productos cerámicos es nuestro máximo motivador para elaborar los
productos con nuestra mayor dedicación y cuidado, ofreciendo novedosas alternativas que lleven
la novedad a los ambientes en forma de revestimientos y aparatos sanitarios.
Mi anhelo es que nuestra compañía sea asociada a esa experiencia de satisfacción, de agrado, de
saber que ha tomado la mejor decisión, cuando remodelo o construyó sus ambientes y usó
nuestros productos cerámicos para los acabados.
Primero: por que llevó un excelente producto con mucha moda y segundo porque pagó el mejor
precio.
Este Impacto que queremos generar en nuestros compradores es de igual importancia al que
queremos generar en mejorar las vidas de todos los que estamos comprometidos con este
propósito de empresa.
Quiero que seamos un motivo de orgullo para cada uno de nuestros empleados, para nuestras
familias y para nuestra comunidad. Encomiendo a cada uno de nuestros trabajadores “guardianes
de marca”, en una búsqueda continua para hacer con su trabajo y sus ideas, la diferencia para
nuestros consumidores y para nosotros una diferencia que haga que la existencia y el éxito de
CERAMICA ITALIA tengan un impacto positivo en nuestros clientes, en nosotros y en nuestra
comunidad.
5.) OBJETIVOS ESTRATEGICOS
 Fidelizar al cliente
 Entregar respuestas rápidas y efectivas
 Mejorar la satisfacción del cliente
 Contar personal motivado, mediante premios o días de descanso
 Brindar oportunidades de aprendizaje y crecimiento estudios profesionales y ascensos.
 Funcionalidad: Calidad y Excelencia en el desempeño del producto
 Variedad: Amplitud de Portafolio
 Innovación: Sorprender siempre con ofertas novedosas y diferenciadas
6). IMAGEN CORPORTAIVA Y LOGO
7). PRODUCTOS O SERVICIOS
LA EMPRESA CON EL MEJOR PORTAFOLIO DE SERVICIOS
Con una capacidad mensual de un millón de metros cuadrados y un amplio portafolio moderno de
300 referencias de producto cerámico, que nos hace líderes en variedad, innovación, diseño y
tendencia.
LA EMPRESA CON LOS MEJORES DISEÑOS DE PRODUCTO
Inspirados en tendencias mundiales, participando activamente en Ferias de innovación del sector
cerámico en España e Italia, buscamos sorprender y generar emociones a nuestros clientes,
diseñando productos más realistas y lanzando anualmente más de 50 referencias.
LA EMPRESA CON EL MEJOR TALENTO HUMANO
Un equipo de más de 400 colaboradores, comprometidos con la filosofía de sorprender y
emocionar a los clientes.
LA EMPRESA CON LA MÁS COMPLETA RED DE ALIADOS ESTRATÉGICOS
Un sistema de distribución y comercialización de nuestra oferta de valor, en más de 250 puntos de
venta a nivel nacional e internacional, nos convierte en la empresa con la más completa red de
Aliados del sector.
NUESTRAS SALAS DE VENTA CON ALTO DISEÑO E INNOVACIÓN
Cada una de nuestras 8 Salas de Ventas propias modernas y con los mejores ambientes, ubicadas
en Bogotá, Medellín, Cali, Barranquilla, Bucaramanga, Pereira y Cúcuta, que cuentan con nuestra
amplia y variada oferta de valor, permite a nuestros clientes encontrar los mejores productos
cerámicos y sanitarios del mercado en innovación y diseño.
En nuestras Salas de Venta, encuentran la mejor asesoría por parte de expertos en decoración, así
como el acompañamiento de profesionales para el diseño de ambientes y espacios a remodelar o
decorar.
ASESORÍA VIRTUAL A TRAVÉS DE www.ceramicaitalia.com
Nuestros clientes pueden recibir la asesoría de expertos en decoración y diseño, conocedores de
las tendencias modernas del mercado, para que puedan tomar la mejor decisión en cuanto a
productos cerámicos y sanitarios que necesiten para sus remodelaciones y decoraciones.
LA EMPRESA QUE MÁS SABE EN DISEÑO Y DECORACIÓN
Cerámica Italia fue reconocida en 2016, como una de las 12 empresas con mayor actitud y
proyección innovadora y emprendedora, dentro del Programa Mega-E de Innpulsa Colombia.
UNA EMPRESA COMPROMETIDA CON LA RESPONSABILIDAD SOCIAL
A través de la Fundación Cerámica Italia, la empresa promueve la cultura y apoya proyectos
sociales enfocados a la Educación y Vivienda.
La empresa promueve procesos de innovación abierta de la mano con entidades propulsoras de
emprendimiento e innovación, así como con universidades y grupos de investigación.
Lidera junto con la Universidad Francisco de Paula Santander de la región de Norte de Santander,
el único Centro de Materiales Cerámicos del país, para el desarrollo de innovación tecnológica y
transferencia de conocimiento, aplicada al sector cerámico
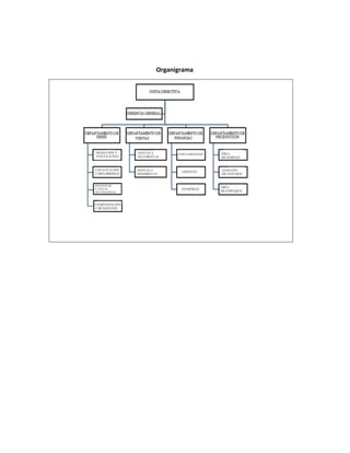
8). PRESENTACION ALTA GERENCIA
 Gerente general
 Gerente comercial
 Gerente financiero
 Gerente de servicios comerciales
 Gerente corporativo
 Vicepresidente de mercadeo
 Auditora interna
Organigrama
7). MAPA DE PROCESOS
8). PRESENTACION DEL PROCESO ESCOGIDO
ATENCION AL CLIENTE
OBJETIVOS
Medibles: todas estas expectativas del cliente deben ser medidas en unidades por medio
de métricas.
Cuantificables: en muchos casos las estadísticas de entregas nos pueden ayudar a generar
un método para cuantificar estos indicadores en cuanto a calidad de productos y servicio
al cliente.
Temporales: una forma de establecer medidas claras desde este punto de vista es hacer
evaluaciones por lapsos de tiempo (semanales, mensuales, bimestrales, semestrales, etc.)
Verificables: por medio de evaluaciones de objetivos empresariales se puede determinar
qué factores son los más relevantes para la gestión de una organización.
SEGUIMIENTO
 se mide los tiempos de despachos y los agotados en o inventarios diariamente
ENTRADAS
 Plazo de entrega y disponibilidad del producto.
 Nivel de cumplimiento de entregas.
 Estado de las entregas.
 Condiciones de pago.
 Acondicionamiento de las entregas y servicio postventa.
 Pedidos despachados a tiempo.
ACTIVIDADES
 Cargue de vehículos
 Distribución de personal por rutas
 Picking de pedidos
SALIDAS
 Pedidos listos para la entrega
 Productos en buenas condiciones
 Materiales en perfectas condiciones
DOCUMENTOS
 Facturas
 Hojas de ruta
 Transferencias entre bodegas
9 IDENTIFICACION DEL PROCESO ESCOGIDO
El proceso escogido se implementan mejoras en el manejo de atención al cliente ya que Garantiza
la satisfacción del cliente, Reduce el volumen de quejas Un buen servicio al cliente en logística
ayuda a prevenir problemas básicos de envío de productos, lo que reduce el volumen de
solicitudes y quejas a través de los canales de soporte, Aumenta los ingresos, y Fomenta la lealtad
de marca.
10) IDENTIFICACIÓN DE PERSPECTIVAS
 perspectiva financiera
esta situación limita la identificación y análisis de indicadores económicos locales, como,
por ejemplo, el aporte al producto interno bruto y el análisis del mercado laboral, elementos que
deben considerarse como resultante del crecimiento de las empresas, específicamente de las
cucuteñas, sin embargo, se debe mencionar que dentro de las actividades que hacen que la capital
del Departamento sea reconocida a nivel nacional como una de las más dinámicas es
precisamente
actividades económicas como la fabricación de materiales de arcilla para la construcción.
El sector de la arcilla es de los más activos a nivel nacional y se considera que Norte de
Santander es uno de los departamentos con mayor reserva de arcilla, de acuerdo a cifras tomadas
del Sistema de información minero de Colombia la producción nacional para los años 2016, 2017,
2018 y 2019 en lo que respecta a producción de arcillas en sus diferentes tipos estuvo por el orden
de 5.30 millones de toneladas en promedio por año donde sus principales destinos de exportación
fueron Ecuador, Países Bajos, Republica Dominicana, Costa de Marfil, México y Venezuela.
Analizando las cifras para el departamento Norte de Santander para los años de estudio se pudo
revisar que la producción en promedio oscila en 0.39 millones de toneladas por año producidas en
Cúcuta, el Zulia, los Patios, Ocaña, San Cayetano y Villa del Rosario.
Así mismo se debe indicar que el comportamiento de Cúcuta, que es el municipio de mayor
población del Departamento, tiene una producción que oscila anualmente en promedio en 0.135
millones de toneladas siendo su principal producción la arcilla de tipo cerámico y de miscelánea,
siendo su principal destino de exportación los países de Ecuador e Italia para el año 2017 y
Venezuela para el año 2019.
De acuerdo a informe de gestión de la Cámara de Comercio de Cúcuta para el 2020, se
ratifica que el sector arcilla es tradicional en la región, con una contribución importante al
producto
interno bruto (PIB) departamental entre el 8% y el 12%; su producción en promedio fue de 74.000
Ton/mes, teniendo un fuerte descenso hacia el segundo trimestre, como resultado de la pandemia
(COVID 19) y después del tercer trimestre como consecuencia de la reanudación de las actividades
de la industria y las políticas del Gobierno; las empresas se encuentran actualmente en pleno
funcionamiento de su producción como consecuencia de la alta demanda, con un ligero descenso
hacia el mes de noviembre debido a la temporada de lluvias. Un gran porcentaje de ellas se
encuentran agremiadas en la Asociación de industriales de la arcilla – INDUARCILLAS-.
 PERSPECTIVA DEL CLIENTE
se enfoca en identificar cómo los clientes ven a tu empresa y qué mejoras esperan. Cuando
eligen tu producto es porque satisfaces sus necesidades. A partir de esa compra los clientes
crean nuevas expectativas sobre posibles compras a futuro que esperan que se cumplan.
 En la perspectiva del cliente se proponen indicadores que ayuden a responder a las
expectativas de este, por ejemplo:
Cuota de mercado (por ejemplo, incrementar el porcentaje de participación en un determinado
segmento o país).
 Servicio al cliente y satisfacción (por ejemplo, aumentar el net promoter score o reducir
los tiempos de espera del call-center).
 Pedidos devueltos
 Número de quejas.
 PERSPECTIVA DE PROCESOS INTERNOS
 Mejorar un proceso específico (por ejemplo, simplificación de un proceso de aprobación
interno).
 Optimización de la calidad, gestión de medio ambiente y seguridad y salud en el trabajo.
 Aumentar la capacidad de producción.
 Nivel de servicio o disponibilidad.
 Cumplimiento de garantías.
 Tiempos de fabricación.
 ANS o Tiempo de respuesta al cliente
 PERSPECTIVA DE APRENDIZAJE Y CRECIMEINTO
se centra en el lado de los procesos concretos, la última perspectiva considera indicadores de
desempeño más intangibles.
Capital humano: habilidades, talento y conocimiento (por ejemplo, evaluación de habilidades,
evaluación del desempeño, efectividad de la capacitación).
Sistemas e infraestructura: este punto se refiere a los recursos que la empresa ofrece a su talento
humano para llevar a cabo sus actividades de manera más efectiva.
Clima organizacional: este factor es de suma importancia ya que indica cómo se sienten los
trabajadores de su empresa desempeñando sus labores, si se sienten involucrados y con voz
dentro de la compañía, estos aspectos pueden repercutir en el desempeño y la productividad de
los trabajadores.
INDICADORES
 PERSPECTIVA FINANCIERA
 Generar ahorro de costos y eficiencia.
 Mejorar el margen de rentabilidad.
 Aumentar las fuentes de ingresos
 PERSPECTIVA DEL CLIENTE
 Servicio al cliente y satisfacción.
 Participación en el mercado.
 Reconocimiento de marca.
 PERSPECTIVA DE PROCESOS INTERNOS
 Mejoras en los procesos.
 Optimización de la calidad.
 Aumentar la utilización de la capacidad instalada
 PERSPECTIVA DE APRENDIZAJE Y CRECIMIENTO
 Capital humano: habilidades, talento y conocimiento.
 Capital de información: bases de datos, sistemas de información, redes e
infraestructura tecnológica.
 Capital organizacional: cultura, liderazgo, alineación de empleados, trabajo en equipo y
gestión del conocimiento.
RELACION CAUSA Y EFECTO
se puede observar que existe una secuencia importante entre ellas. Para una organización
que lo que busca es utilidad económica, la secuencia es:
Financiero (obtener utilidad)
Cliente (satisfaciendo las necesidades de los clientes).
Proceso Interno (a través de la capacidad de generar valor)
Crecimiento y Aprendizaje (mediante la disponibilidad del conocimiento y herramientas
requeridas).
Los objetivos estratégicos pueden estar ligados mediante una relación causa - efecto:
Nuestra compañía va a ‘Incrementar el valor de mercado’ (FINANCIERO) mediante ‘El
crecimiento de los ingresos’ (FINANCIERO), ‘Reducción de costos administrativos’
(FINANCIERO) y “Reducir el costo promedio de almacenaje”.
Para alcanzar ‘El crecimiento en los ingresos’ (FINANCIERO) debemos convencer al cliente
de nosotros somos “Confiables, amigables y convenientes” (CLIENTE) y proveemos
“Modelos populares” (CLIENTE).
Para ser ‘Confiables, amigables y convenientes’ (CLIENTES), necesitamos que los clientes
se encuentren con “Empleados amigables y agradables”, (CLIENTE), ‘Disponibilidad y
conocimiento de los empleados’ (CLIENTE), asegurar un servicio ‘Profesional y manejo
adecuado de reclamos’ (CLIENTES), proveer ‘Estacionamiento fácil’ (CLIENTE), garantizar
‘Entrega dentro de las siguientes 24 horas’ (CLIENTE) y la ‘Aprobación de crédito rápido’
(CLIENTE) y entrega de ‘Muebles de Calidad’ (CLIENTE) con ‘Acceso al financiamiento’
(CLIENTE).
Para dar a nuestros clientes ese sentimiento de ‘Disponibilidad y conocimiento de los
empleados’ (CLIENTE) tenemos que asegurarnos “Suficientes empleados en la tienda todo
el tiempo” (PROCESO INTERNO), para lo cual “Todos los empleados pasarán por un
entrenamiento básico de ventas” (APRENDIZAJE Y CRECIMIENTO).
Etc.
Observe como todos estos objetivos están relacionados en una larga cadena de causa y
efecto, pasando a través de las diferentes perspectivas descritas.
Note también como esa cadena de causa y efecto pueden ser fácilmente divididas en
‘Estrategias
Éxito financiero.
Mejorar la utilidad operacional.
Escoger los productos correctos.

trabajo de seminario.docx

  • 1.
    TALLER SOBRE EMPRESACERAMICA ITALIA ENTREGADO POR: ALEXANDRA SARMIENTO DUARTE 1214011 PROFESORA: NEIRA ROCIO AGUDELO BLANCO UNIVERSIDAD FRANCISCO DE PAULA SANTANDER CIENCIAS EMPRESARIALES ADMINISTRACION DE EMPRESAS CUCUTA 2023
  • 2.
    1. INTRODUCCION CERÁMICA ITALIAS.A es una industria especializada en la producción de productos de revestimiento y comercialización de sanitarios, lavamanos, griferías y muebles de baños para el sector de la construcción y remodelación. contamos con instalaciones y procesos productivos que persiguen de manera constante la excelencia, y el incremento permanente de nuestra calidad. Por más de 30 años hemos entregado a los hogares, productos de alto diseño e incomparable calidad apoyándonos en un equipo de más de 300 empleados, comprometidos con la satisfacción total de nuestros clientes. contamos con la red de distribución más amplia de nuestra categoría con más de 250 puntos de venta a nivel nacional e internacional. Con el fin de lograr la meta de calidad, eficiencia y eficacia en la producción, la empresa CERÁMICA ITALIA S.A, se propone reducir los tiempos de aplicación de los diferentes métodos de laboratorio ya sea de resistencia o densidad aparente, para alcanzar estándares internacionales. Con este propósito, se ha implementado este proyecto a partir de las necesidades planteadas por los ingenieros jefes de producción, y el gerente de la empresa, apoyándose en las pasantías de la U.F.P.S –Cúcuta, como lo ha venido haciendo con otros proyectos El proyecto se enfoca, a la reducción de tiempos en el procedimiento de aplicación del método de densidad aparente, describiendo los pasos para mejorar estos tiempos, evaluando los procedimientos paso a paso, generando los informes preliminares de cada procedimiento, y los mejores tiempos alcanzados en cada etapa del proceso, hasta lograr las metas esperadas. Después de la evaluación de este método de densidad aparente, y el mejor procedimiento para este, se espera generar un manual que contenga los procedimientos, las etapas que conllevan estos procesos, la forma adecuada de aplicación de cada uno de ellos con el fin de permitir a los jefes de Producción o ingenieros encargados, la toma de decisiones en los diversos procesos de la producción y aplicar los correctivos necesarios en cada caso según los resultados obtenidos en cada prueba.
  • 3.
    2. MISION: CERÁMICA ITALIAS.A es una industria especializada en la producción de productos de revestimiento y comercialización de porcelana sanitaria para el sector de la construcción y remodelación. Contamos con instalaciones y procesos productivos que persiguen de manera constante la excelencia, y el incremento permanente de nuestra calidad. Por más de 30 años hemos entregado a los hogares, productos de alto diseño e incomparable calidad apoyándonos en un equipo de más de 300 empleados, comprometidos con la satisfacción total de nuestros clientes. Contamos con la red de distribución más amplia de nuestra categoría con más de 250 puntos de venta a nivel nacional e internacional. Objetivos Objetivo General Diseñar un plan de desarrollo sostenible para la empresa “EnConcreto Bienes y Servicios S.A.S.” como ventaja competitiva en sus productos frente al bien sustituto en arcilla Objetivos Específicos Diagnosticar el estado actual de la empresa “EnConcreto Bienes y Servicios S.A.S.” bajo su constitución, funcionamiento operativo y actividad económica para el año 2022. Delimitar los aspectos competitivos de las empresas del sector arcillas. que implementen programas de desarrollo sostenible. Socializar el plan de desarrollo sostenible que consolide la competitividad de los productos de la empresa “EnConcreto Bienes y Servicios S.A.S.”
  • 4.
    4. VISION: Cada ocasión queencuentro un ambiente embellecido con un producto hecho por CERAMICA ITALIA me lleno de orgullo, al ver que todo el trabajo que hemos hecho con nuestra arcilla y nuestra gente ha llegado a un hogar, a una oficina o un hotel o cualquier otro ambiente donde nuestros clientes desarrollan sus vidas. El ser parte de la satisfacción de nuestros clientes cuando con emoción compran o remodelan sus entornos con nuestros productos cerámicos es nuestro máximo motivador para elaborar los productos con nuestra mayor dedicación y cuidado, ofreciendo novedosas alternativas que lleven la novedad a los ambientes en forma de revestimientos y aparatos sanitarios. Mi anhelo es que nuestra compañía sea asociada a esa experiencia de satisfacción, de agrado, de saber que ha tomado la mejor decisión, cuando remodelo o construyó sus ambientes y usó nuestros productos cerámicos para los acabados. Primero: por que llevó un excelente producto con mucha moda y segundo porque pagó el mejor precio. Este Impacto que queremos generar en nuestros compradores es de igual importancia al que queremos generar en mejorar las vidas de todos los que estamos comprometidos con este propósito de empresa. Quiero que seamos un motivo de orgullo para cada uno de nuestros empleados, para nuestras familias y para nuestra comunidad. Encomiendo a cada uno de nuestros trabajadores “guardianes de marca”, en una búsqueda continua para hacer con su trabajo y sus ideas, la diferencia para nuestros consumidores y para nosotros una diferencia que haga que la existencia y el éxito de CERAMICA ITALIA tengan un impacto positivo en nuestros clientes, en nosotros y en nuestra comunidad.
  • 5.
    5.) OBJETIVOS ESTRATEGICOS Fidelizar al cliente  Entregar respuestas rápidas y efectivas  Mejorar la satisfacción del cliente  Contar personal motivado, mediante premios o días de descanso  Brindar oportunidades de aprendizaje y crecimiento estudios profesionales y ascensos.  Funcionalidad: Calidad y Excelencia en el desempeño del producto  Variedad: Amplitud de Portafolio  Innovación: Sorprender siempre con ofertas novedosas y diferenciadas 6). IMAGEN CORPORTAIVA Y LOGO
  • 6.
    7). PRODUCTOS OSERVICIOS LA EMPRESA CON EL MEJOR PORTAFOLIO DE SERVICIOS Con una capacidad mensual de un millón de metros cuadrados y un amplio portafolio moderno de 300 referencias de producto cerámico, que nos hace líderes en variedad, innovación, diseño y tendencia. LA EMPRESA CON LOS MEJORES DISEÑOS DE PRODUCTO Inspirados en tendencias mundiales, participando activamente en Ferias de innovación del sector cerámico en España e Italia, buscamos sorprender y generar emociones a nuestros clientes, diseñando productos más realistas y lanzando anualmente más de 50 referencias.
  • 7.
    LA EMPRESA CONEL MEJOR TALENTO HUMANO Un equipo de más de 400 colaboradores, comprometidos con la filosofía de sorprender y emocionar a los clientes. LA EMPRESA CON LA MÁS COMPLETA RED DE ALIADOS ESTRATÉGICOS Un sistema de distribución y comercialización de nuestra oferta de valor, en más de 250 puntos de venta a nivel nacional e internacional, nos convierte en la empresa con la más completa red de Aliados del sector. NUESTRAS SALAS DE VENTA CON ALTO DISEÑO E INNOVACIÓN Cada una de nuestras 8 Salas de Ventas propias modernas y con los mejores ambientes, ubicadas en Bogotá, Medellín, Cali, Barranquilla, Bucaramanga, Pereira y Cúcuta, que cuentan con nuestra amplia y variada oferta de valor, permite a nuestros clientes encontrar los mejores productos cerámicos y sanitarios del mercado en innovación y diseño. En nuestras Salas de Venta, encuentran la mejor asesoría por parte de expertos en decoración, así como el acompañamiento de profesionales para el diseño de ambientes y espacios a remodelar o decorar. ASESORÍA VIRTUAL A TRAVÉS DE www.ceramicaitalia.com Nuestros clientes pueden recibir la asesoría de expertos en decoración y diseño, conocedores de las tendencias modernas del mercado, para que puedan tomar la mejor decisión en cuanto a productos cerámicos y sanitarios que necesiten para sus remodelaciones y decoraciones. LA EMPRESA QUE MÁS SABE EN DISEÑO Y DECORACIÓN Cerámica Italia fue reconocida en 2016, como una de las 12 empresas con mayor actitud y proyección innovadora y emprendedora, dentro del Programa Mega-E de Innpulsa Colombia. UNA EMPRESA COMPROMETIDA CON LA RESPONSABILIDAD SOCIAL A través de la Fundación Cerámica Italia, la empresa promueve la cultura y apoya proyectos sociales enfocados a la Educación y Vivienda.
  • 8.
    La empresa promueveprocesos de innovación abierta de la mano con entidades propulsoras de emprendimiento e innovación, así como con universidades y grupos de investigación. Lidera junto con la Universidad Francisco de Paula Santander de la región de Norte de Santander, el único Centro de Materiales Cerámicos del país, para el desarrollo de innovación tecnológica y transferencia de conocimiento, aplicada al sector cerámico 8). PRESENTACION ALTA GERENCIA  Gerente general  Gerente comercial  Gerente financiero  Gerente de servicios comerciales  Gerente corporativo  Vicepresidente de mercadeo  Auditora interna
  • 9.
  • 10.
    7). MAPA DEPROCESOS 8). PRESENTACION DEL PROCESO ESCOGIDO ATENCION AL CLIENTE OBJETIVOS Medibles: todas estas expectativas del cliente deben ser medidas en unidades por medio de métricas. Cuantificables: en muchos casos las estadísticas de entregas nos pueden ayudar a generar un método para cuantificar estos indicadores en cuanto a calidad de productos y servicio al cliente. Temporales: una forma de establecer medidas claras desde este punto de vista es hacer evaluaciones por lapsos de tiempo (semanales, mensuales, bimestrales, semestrales, etc.) Verificables: por medio de evaluaciones de objetivos empresariales se puede determinar qué factores son los más relevantes para la gestión de una organización.
  • 11.
    SEGUIMIENTO  se midelos tiempos de despachos y los agotados en o inventarios diariamente ENTRADAS  Plazo de entrega y disponibilidad del producto.  Nivel de cumplimiento de entregas.  Estado de las entregas.  Condiciones de pago.  Acondicionamiento de las entregas y servicio postventa.  Pedidos despachados a tiempo. ACTIVIDADES  Cargue de vehículos  Distribución de personal por rutas  Picking de pedidos SALIDAS  Pedidos listos para la entrega  Productos en buenas condiciones  Materiales en perfectas condiciones DOCUMENTOS  Facturas  Hojas de ruta  Transferencias entre bodegas 9 IDENTIFICACION DEL PROCESO ESCOGIDO
  • 12.
    El proceso escogidose implementan mejoras en el manejo de atención al cliente ya que Garantiza la satisfacción del cliente, Reduce el volumen de quejas Un buen servicio al cliente en logística ayuda a prevenir problemas básicos de envío de productos, lo que reduce el volumen de solicitudes y quejas a través de los canales de soporte, Aumenta los ingresos, y Fomenta la lealtad de marca. 10) IDENTIFICACIÓN DE PERSPECTIVAS  perspectiva financiera esta situación limita la identificación y análisis de indicadores económicos locales, como, por ejemplo, el aporte al producto interno bruto y el análisis del mercado laboral, elementos que deben considerarse como resultante del crecimiento de las empresas, específicamente de las cucuteñas, sin embargo, se debe mencionar que dentro de las actividades que hacen que la capital del Departamento sea reconocida a nivel nacional como una de las más dinámicas es precisamente actividades económicas como la fabricación de materiales de arcilla para la construcción. El sector de la arcilla es de los más activos a nivel nacional y se considera que Norte de Santander es uno de los departamentos con mayor reserva de arcilla, de acuerdo a cifras tomadas del Sistema de información minero de Colombia la producción nacional para los años 2016, 2017, 2018 y 2019 en lo que respecta a producción de arcillas en sus diferentes tipos estuvo por el orden de 5.30 millones de toneladas en promedio por año donde sus principales destinos de exportación fueron Ecuador, Países Bajos, Republica Dominicana, Costa de Marfil, México y Venezuela. Analizando las cifras para el departamento Norte de Santander para los años de estudio se pudo revisar que la producción en promedio oscila en 0.39 millones de toneladas por año producidas en Cúcuta, el Zulia, los Patios, Ocaña, San Cayetano y Villa del Rosario. Así mismo se debe indicar que el comportamiento de Cúcuta, que es el municipio de mayor población del Departamento, tiene una producción que oscila anualmente en promedio en 0.135 millones de toneladas siendo su principal producción la arcilla de tipo cerámico y de miscelánea, siendo su principal destino de exportación los países de Ecuador e Italia para el año 2017 y Venezuela para el año 2019. De acuerdo a informe de gestión de la Cámara de Comercio de Cúcuta para el 2020, se ratifica que el sector arcilla es tradicional en la región, con una contribución importante al producto
  • 13.
    interno bruto (PIB)departamental entre el 8% y el 12%; su producción en promedio fue de 74.000 Ton/mes, teniendo un fuerte descenso hacia el segundo trimestre, como resultado de la pandemia (COVID 19) y después del tercer trimestre como consecuencia de la reanudación de las actividades de la industria y las políticas del Gobierno; las empresas se encuentran actualmente en pleno funcionamiento de su producción como consecuencia de la alta demanda, con un ligero descenso hacia el mes de noviembre debido a la temporada de lluvias. Un gran porcentaje de ellas se encuentran agremiadas en la Asociación de industriales de la arcilla – INDUARCILLAS-.  PERSPECTIVA DEL CLIENTE se enfoca en identificar cómo los clientes ven a tu empresa y qué mejoras esperan. Cuando eligen tu producto es porque satisfaces sus necesidades. A partir de esa compra los clientes crean nuevas expectativas sobre posibles compras a futuro que esperan que se cumplan.  En la perspectiva del cliente se proponen indicadores que ayuden a responder a las expectativas de este, por ejemplo: Cuota de mercado (por ejemplo, incrementar el porcentaje de participación en un determinado segmento o país).  Servicio al cliente y satisfacción (por ejemplo, aumentar el net promoter score o reducir los tiempos de espera del call-center).  Pedidos devueltos  Número de quejas.  PERSPECTIVA DE PROCESOS INTERNOS  Mejorar un proceso específico (por ejemplo, simplificación de un proceso de aprobación interno).  Optimización de la calidad, gestión de medio ambiente y seguridad y salud en el trabajo.  Aumentar la capacidad de producción.  Nivel de servicio o disponibilidad.  Cumplimiento de garantías.  Tiempos de fabricación.  ANS o Tiempo de respuesta al cliente
  • 14.
     PERSPECTIVA DEAPRENDIZAJE Y CRECIMEINTO se centra en el lado de los procesos concretos, la última perspectiva considera indicadores de desempeño más intangibles. Capital humano: habilidades, talento y conocimiento (por ejemplo, evaluación de habilidades, evaluación del desempeño, efectividad de la capacitación). Sistemas e infraestructura: este punto se refiere a los recursos que la empresa ofrece a su talento humano para llevar a cabo sus actividades de manera más efectiva. Clima organizacional: este factor es de suma importancia ya que indica cómo se sienten los trabajadores de su empresa desempeñando sus labores, si se sienten involucrados y con voz dentro de la compañía, estos aspectos pueden repercutir en el desempeño y la productividad de los trabajadores. INDICADORES  PERSPECTIVA FINANCIERA  Generar ahorro de costos y eficiencia.  Mejorar el margen de rentabilidad.  Aumentar las fuentes de ingresos  PERSPECTIVA DEL CLIENTE  Servicio al cliente y satisfacción.  Participación en el mercado.  Reconocimiento de marca.  PERSPECTIVA DE PROCESOS INTERNOS  Mejoras en los procesos.  Optimización de la calidad.  Aumentar la utilización de la capacidad instalada  PERSPECTIVA DE APRENDIZAJE Y CRECIMIENTO  Capital humano: habilidades, talento y conocimiento.  Capital de información: bases de datos, sistemas de información, redes e infraestructura tecnológica.  Capital organizacional: cultura, liderazgo, alineación de empleados, trabajo en equipo y gestión del conocimiento.
  • 15.
    RELACION CAUSA YEFECTO se puede observar que existe una secuencia importante entre ellas. Para una organización que lo que busca es utilidad económica, la secuencia es: Financiero (obtener utilidad) Cliente (satisfaciendo las necesidades de los clientes). Proceso Interno (a través de la capacidad de generar valor) Crecimiento y Aprendizaje (mediante la disponibilidad del conocimiento y herramientas requeridas). Los objetivos estratégicos pueden estar ligados mediante una relación causa - efecto: Nuestra compañía va a ‘Incrementar el valor de mercado’ (FINANCIERO) mediante ‘El crecimiento de los ingresos’ (FINANCIERO), ‘Reducción de costos administrativos’ (FINANCIERO) y “Reducir el costo promedio de almacenaje”. Para alcanzar ‘El crecimiento en los ingresos’ (FINANCIERO) debemos convencer al cliente de nosotros somos “Confiables, amigables y convenientes” (CLIENTE) y proveemos “Modelos populares” (CLIENTE). Para ser ‘Confiables, amigables y convenientes’ (CLIENTES), necesitamos que los clientes se encuentren con “Empleados amigables y agradables”, (CLIENTE), ‘Disponibilidad y conocimiento de los empleados’ (CLIENTE), asegurar un servicio ‘Profesional y manejo adecuado de reclamos’ (CLIENTES), proveer ‘Estacionamiento fácil’ (CLIENTE), garantizar ‘Entrega dentro de las siguientes 24 horas’ (CLIENTE) y la ‘Aprobación de crédito rápido’ (CLIENTE) y entrega de ‘Muebles de Calidad’ (CLIENTE) con ‘Acceso al financiamiento’ (CLIENTE). Para dar a nuestros clientes ese sentimiento de ‘Disponibilidad y conocimiento de los empleados’ (CLIENTE) tenemos que asegurarnos “Suficientes empleados en la tienda todo el tiempo” (PROCESO INTERNO), para lo cual “Todos los empleados pasarán por un entrenamiento básico de ventas” (APRENDIZAJE Y CRECIMIENTO). Etc. Observe como todos estos objetivos están relacionados en una larga cadena de causa y efecto, pasando a través de las diferentes perspectivas descritas. Note también como esa cadena de causa y efecto pueden ser fácilmente divididas en ‘Estrategias Éxito financiero. Mejorar la utilidad operacional. Escoger los productos correctos.