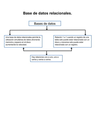
Este documento presenta una introducción a las bases de datos relacionales en Access 2010. Explica conceptos básicos como bases de datos, tablas de datos, consultas e informes. Describe cómo crear una base de datos nueva, incluyendo tablas y relaciones entre ellas. También muestra cómo crear formularios y informes para visualizar y modificar los datos almacenados.