BASES DE DATOS RELACIONALES ACCES 2010 
BARRETO TELLEZ NICOLAS 
APONTE VALENTIN NICOLAS 
901 
COLEGIO NACIONAL NICOLAS ESGUERRA 
DEPARTAMENTO INTEGRADO 
AREA DE TECNOLOGIA E INFORMATICA 
BOGOTA D.C 
2014
BASES DE DATOS RELACIONALES ACCES 2010 
BARRETO TELLEZ NICOLAS 
APONTE VALENTIN NICOLAS 
901 - JM 
Trabajo presentado como requisito final 
del tercer periodo académico 
JOHN ALEXANDER CARABALLO ACOSTA 
Docente de tecnología e informática 
COLEGIO NACIONAL NICOLAS ESGUERRA 
DEPARTAMENTO INTEGRADO 
AREA DE TECNOLOGIA E INFORMATICA 
BOGOTA D.C 
2014
INTRODUCCION 
•Una base de datos es una serie de tablas en donde almacenamos datos de una 
empresa u otra identidad, nos ayuda en casos en los cuales hay muchas cosas en 
dicha empresa ayudándonos a no enredarnos con todos los datos. 
•Una base de datos se usa para organizar los datos de una empresa en forma de 
tablas ya que no hay un límite de tablas en acces 2010 podemos en cada tabla 
ubicar cuantos campos queramos. 
•Su importancia es que nos sirve para redactar tablas que organizaran los datos 
de nuestra empresa y de nuestros empleados quienes también las usan para 
adjuntar los datos exactos de cada cliente que entra al almacén. 
•Las estudiamos para saber que cuando tengamos alguna diligencia que implique 
ordenar datos en tablas no nos quedemos varados. 
•Nos servirán mucho porque en tal caso que necesitemos crear una tabla o ayudar 
a crear una ya sabremos que hacer y no nos quedaremos sin avanzar.
• 1. Conceptos básicos. 
•Base de datos: Es una herramienta de acces 2010 que nos permite ordenar 
almacenar nuestros datos de una forma fácil y sencilla ya que es muy fácil crear 
una tabla de datos y saberla editar o manejar. 
•Tabla de datos: Es un formulario que nos permite crear orden, cada tabla 
contiene unos datos diferentes, las tablas nos dan la opción de crearlas como 
nosotros queramos, es muy útil en caso de tener una empresa para tener todo 
ordenado y que no se nos eliminen o confundan nuestras cuentas y nuestros 
datos. 
•Consulta: Es una opinión personal creada con el objetivo de calificar nuestra base 
o tabla de datos. 
•Informe: Es una herramienta del programa acces 2010 que nos permite la 
introducción y la visualización, además de la modificación de datos de nuestras 
tablas según queramos modificarlas. 
•Página: Es la herramienta principal de una tabla de datos ya que nos permite 
almacenar los datos que nosotros necesitemos guardar u ordenarlos, en ella 
podemos visualizar todos los datos allí puestos 
•Macro: Es una herramienta de acces 2010 que nos permite ver nuestros datos en 
forma de mapa conceptual nuestras acciones ordenadas para el buen manejo de 
la tabla de datos.
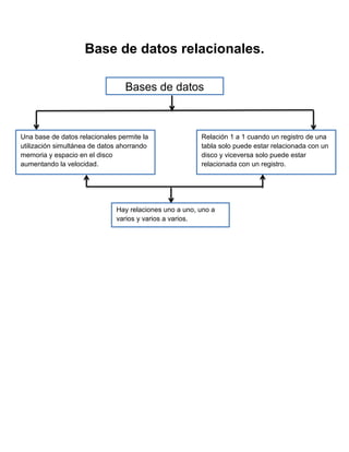
Base de datos relacionales. 
Bases de datos 
Una base de datos relacionales permite la 
utilización simultánea de datos ahorrando 
memoria y espacio en el disco 
aumentando la velocidad. 
Relación 1 a 1 cuando un registro de una 
tabla solo puede estar relacionada con un 
disco y viceversa solo puede estar 
relacionada con un registro. 
Hay relaciones uno a uno, uno a 
varios y varios a varios.
1.2. Crear base de datos. 
• Encabezado de la empresa. 
• Crear una base de datos en Acces. 
• Crear base de datos con el nombre de la empresa.
• Crear tabla. 
• Asignamos nombre. 
• Asignamos nombre a los campos. 
• Modificamos el tipo de dato. 
• Procedemos a llenar los registros.
2. Bases de datos relacionales. 
• Creamos dos nuevas tablas con clientes y empleados. 
• Luego escribimos la información correspondiente en clientes.
• Luego escribimos la información correspondiente en empleados. 
• Para finalizar llenamos los registros.
2.1. Crear relaciones. 
1. Pulsar el botón Relaciones de la pestaña Herramientas de base de datos. 
• Para crear la relación: 
• Ir sobre el campo de relación de la tabla principal (en nuestro caso código 
paciente de la tabla Pacientes). 
• Pulsar el botón izquierdo del ratón y manteniéndolo pulsado arrastrar hasta el 
campo codigo paciente de la tabla secundaria (Ingresos). 
• Soltar el botón del ratón.
Para terminar, hacer clic sobre el botón Crear. 
• Se creará la relación y ésta aparecerá en la ventana Relaciones.
3.Formularios. 
• Para crear un formulario vamos al menú crear, seleccionamos el asistente de para 
formularios. 
• Vamos a crear y a asistente para formularios. 
• Seleccionamos la tabla a la cual vamos a hacerle el formulario.
• Damos en ‘’siguiente’’ y vamos al próximo paso. 
• Dejamos activada la selección de columnas y damos siguiente. 
• Queda el siguiente formulario.
• Vamos a la opción de diseño. 
• Modificamos de esta forma.
4.Informes. 
• Abrimos nuestra base de datos en Acces. 
• Vamos a la parte donde dice asistente para informes y damos click.
• Se abrirá el siguiente cuadro. 
• Seleccionamos las áreas en las que queremos trabajar y damos siguiente.
• Saldrá el siguiente cuadro, damos siguiente. 
• Nos quedan los informes. 
• Clientes
• Inventario 
• Productos 
•
• Proveedores 
• Vendedores

Trabajo final

  • 1.
    BASES DE DATOSRELACIONALES ACCES 2010 BARRETO TELLEZ NICOLAS APONTE VALENTIN NICOLAS 901 COLEGIO NACIONAL NICOLAS ESGUERRA DEPARTAMENTO INTEGRADO AREA DE TECNOLOGIA E INFORMATICA BOGOTA D.C 2014
  • 2.
    BASES DE DATOSRELACIONALES ACCES 2010 BARRETO TELLEZ NICOLAS APONTE VALENTIN NICOLAS 901 - JM Trabajo presentado como requisito final del tercer periodo académico JOHN ALEXANDER CARABALLO ACOSTA Docente de tecnología e informática COLEGIO NACIONAL NICOLAS ESGUERRA DEPARTAMENTO INTEGRADO AREA DE TECNOLOGIA E INFORMATICA BOGOTA D.C 2014
  • 3.
    INTRODUCCION •Una basede datos es una serie de tablas en donde almacenamos datos de una empresa u otra identidad, nos ayuda en casos en los cuales hay muchas cosas en dicha empresa ayudándonos a no enredarnos con todos los datos. •Una base de datos se usa para organizar los datos de una empresa en forma de tablas ya que no hay un límite de tablas en acces 2010 podemos en cada tabla ubicar cuantos campos queramos. •Su importancia es que nos sirve para redactar tablas que organizaran los datos de nuestra empresa y de nuestros empleados quienes también las usan para adjuntar los datos exactos de cada cliente que entra al almacén. •Las estudiamos para saber que cuando tengamos alguna diligencia que implique ordenar datos en tablas no nos quedemos varados. •Nos servirán mucho porque en tal caso que necesitemos crear una tabla o ayudar a crear una ya sabremos que hacer y no nos quedaremos sin avanzar.
  • 4.
    • 1. Conceptosbásicos. •Base de datos: Es una herramienta de acces 2010 que nos permite ordenar almacenar nuestros datos de una forma fácil y sencilla ya que es muy fácil crear una tabla de datos y saberla editar o manejar. •Tabla de datos: Es un formulario que nos permite crear orden, cada tabla contiene unos datos diferentes, las tablas nos dan la opción de crearlas como nosotros queramos, es muy útil en caso de tener una empresa para tener todo ordenado y que no se nos eliminen o confundan nuestras cuentas y nuestros datos. •Consulta: Es una opinión personal creada con el objetivo de calificar nuestra base o tabla de datos. •Informe: Es una herramienta del programa acces 2010 que nos permite la introducción y la visualización, además de la modificación de datos de nuestras tablas según queramos modificarlas. •Página: Es la herramienta principal de una tabla de datos ya que nos permite almacenar los datos que nosotros necesitemos guardar u ordenarlos, en ella podemos visualizar todos los datos allí puestos •Macro: Es una herramienta de acces 2010 que nos permite ver nuestros datos en forma de mapa conceptual nuestras acciones ordenadas para el buen manejo de la tabla de datos.
  • 5.
    Base de datosrelacionales. Bases de datos Una base de datos relacionales permite la utilización simultánea de datos ahorrando memoria y espacio en el disco aumentando la velocidad. Relación 1 a 1 cuando un registro de una tabla solo puede estar relacionada con un disco y viceversa solo puede estar relacionada con un registro. Hay relaciones uno a uno, uno a varios y varios a varios.
  • 6.
    1.2. Crear basede datos. • Encabezado de la empresa. • Crear una base de datos en Acces. • Crear base de datos con el nombre de la empresa.
  • 7.
    • Crear tabla. • Asignamos nombre. • Asignamos nombre a los campos. • Modificamos el tipo de dato. • Procedemos a llenar los registros.
  • 8.
    2. Bases dedatos relacionales. • Creamos dos nuevas tablas con clientes y empleados. • Luego escribimos la información correspondiente en clientes.
  • 9.
    • Luego escribimosla información correspondiente en empleados. • Para finalizar llenamos los registros.
  • 10.
    2.1. Crear relaciones. 1. Pulsar el botón Relaciones de la pestaña Herramientas de base de datos. • Para crear la relación: • Ir sobre el campo de relación de la tabla principal (en nuestro caso código paciente de la tabla Pacientes). • Pulsar el botón izquierdo del ratón y manteniéndolo pulsado arrastrar hasta el campo codigo paciente de la tabla secundaria (Ingresos). • Soltar el botón del ratón.
  • 11.
    Para terminar, hacerclic sobre el botón Crear. • Se creará la relación y ésta aparecerá en la ventana Relaciones.
  • 12.
    3.Formularios. • Paracrear un formulario vamos al menú crear, seleccionamos el asistente de para formularios. • Vamos a crear y a asistente para formularios. • Seleccionamos la tabla a la cual vamos a hacerle el formulario.
  • 13.
    • Damos en‘’siguiente’’ y vamos al próximo paso. • Dejamos activada la selección de columnas y damos siguiente. • Queda el siguiente formulario.
  • 14.
    • Vamos ala opción de diseño. • Modificamos de esta forma.
  • 15.
    4.Informes. • Abrimosnuestra base de datos en Acces. • Vamos a la parte donde dice asistente para informes y damos click.
  • 16.
    • Se abriráel siguiente cuadro. • Seleccionamos las áreas en las que queremos trabajar y damos siguiente.
  • 17.
    • Saldrá elsiguiente cuadro, damos siguiente. • Nos quedan los informes. • Clientes
  • 18.
    • Inventario •Productos •
  • 19.