OBJETIVO
            GENERAL
Describir    algunos        factores
nutricionales   y   genéticos    que
podrían          retardar          el
envejecimiento      en   los    seres
humanos.
Objetivos Específicos
1. Describir algunos genes que contienen
información para extender la vida.

2.   Describir   las   propiedades   de   algunos
alimentos que retardarían el envejecimiento

3. Proporcionar datos nutricionales útiles
para mejorar la calidad de vida.

4. Valorar la vida desde una perspectiva
nutricional, mejorando con ello la calidad de
vida.
MOTIVACIÓN




 EL SUEÑO DE LA JUVENTUD ETERNA
Pregunta
¿Qué factores favorecen el aumento de
 la longevidad en los seres humanos?




           Hipótesis
Los factores genéticos y nutricionales
  tienen una mayor incidencia en el
     retardo del envejecimiento.
¿Cómo alargar la
   vida?
ANÁLISIS
                     DE
   RESULTADOS
Vino tinto, rico en antioxidantes y
polifenoles, incluyendo el poderoso
resveratrol, tan famoso hoy en día. Cuando lo bebes,
estás beneficiándote de todos esos antioxidantes y
combatiendo males como el colesterol LDL, el cual puede
causar grandes problemas a nuestro corazón.
Reduce     la
            apoptosis
            inducida por
            p53 (Cohen et
            al., 2004)




Ku70:   Gen     controlado
por p53 que regula la
reparación del ADN

Bax: gen regulado por
p53   que    induce   a     la
apoptosis.
Kim et al., 2007. SIRT1 deacetylase protects against neurodegeneration in models for Alzheimer’s
disease and amyotrophic lateral sclerosis. The EMBO Journal (2007) 26
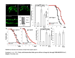
NHR-80 can function in the absence of daf-16 but requires daf-12.

Goudeau J. et al., 2011. Fatty acid desaturation links germ cell loss to longevity through NHR-80/HNF4 in C.
elegans. PLoS Biol. ;9(3)
CONCLUSIONES
 - De acuerdo a las investigaciones analizadas, tener una vida larga
  y saludable no es un accidente. Dentro de los factores con mayor
  incidencia se destaca la genética y los hábitos de vida,
  principalmente los nutricionales.
 - Los alimentos ricos en fotoquímicos poseerían propiedades
  antioxidantes que favorecerían el retardo del envejecimiento,
  previniendo además la presentación de diversas enfermedades
  relacionadas con la edad.
 - Se ha determinado la existencia de diversos genes responsables
  del envejecimiento celular, por lo tanto, su manipulación permitiría
  prolongar la vida del ser humano.
   - Tanto a nivel personal como a nivel de sociedad, se debe tener
    presente que no sólo es importante retardar el proceso de
    envejecimiento, sino que además esto debe ir acompañado por
    una serie de medidas que permitan envejecer con una adecuada
    calidad de vida.
RECOMENDACIONES PARA
UNA VIDA LONGEVA
Según la National Geographic, los secretos de una larga vida se
encontraría en:
 • Beber vino tinto con moderación.
 • Consumir frutas, vegetales,       legumbres,   granos    enteros   y
   alimentos ricos en omega-3.
 • No fumar.
 • Tener motivación en la vida.
 • Moderar la carga laboral para disfrutar de la familia y amigos.
 • Mantenerse activos y socialmente vinculados.
 • Mantener la fe.
MEJORAR LA CALIDAD DE
            VIDA
   Rectificar la imagen negativa de la vejez.
 Permitir que las personas de mayor edad
 tengan un trabajo digno.
 No basta conseguir prolongación en el
 aspecto físico, sino también, en el aspecto
 social.
   Promocionar estilos de vida más saludables
Di Castelnuovo, A., Costanzo S., Bagnardi V., Benedetta, Maria, Iacoviello L.,
Gaetano G. (2006). Alcohol Dosing and Total Mortality in Men and Women. Arch
Intern Med. Vol.166 (22):2437-2445.
A pesar de que
                                                                este        gráfico
                                                                confirma        los
                                                                riesgos del exceso
                                                                de         alcohol,
                                                                también indica la
                                                                existencia de una
                                                                potencial ventaja
                                                                de    la    ingesta
                                                                moderada         de
                                                                alcohol por lo
                                                                menos en términos
                                                                de supervivencia,
                                                                tanto en hombres
                                                                como en mujeres.




Di Castelnuovo, A., Costanzo S., Bagnardi V., Benedetta, Maria, Iacoviello L.,
Gaetano G. (2006). Alcohol Dosing and Total Mortality in Men and Women. Arch
Intern Med. Vol.166 (22):2437-2445.
Los beneficios del consumo moderado             Los beneficios de las frutas y verduras
             de Alcohol.



El resveratrol es uno de los componentes
del vino que más interés informativo han
despertado, tanto en el mundo científico
como ante el gran público. ¿Por qué?
Porque            ha           demostrado
experimentalmente      y   en    animales
importantes efectos biológicos, entre los
que destacan la acción antiinflamatoria,
los efectos sobre prevenir la aparición de
células tumorales y sobre la progresión y
desarrollo de los tumores, los efectos
antifibrogénicos     y     los     efectos
antioxidantes.

En general, la concentración de
resveratrol en vinos tintos es mayor que
en vinos blancos. La concentración media
de resveratrol en varias castas tintas, en
miligramos/litro, es la siguiente: pinot noir
(6,25), merlot (5,05), cabernet sauvignon
(1,71) y garnacha (2,86). Pero incluso
dentro del mismo año y mismo varietal
pueden variar las concentraciones de
resveratrol.

El consumo moderado de alcohol
puede reducir hasta un 18,0 % y
de enfermedad cardiovascular del
30,0 %.

    2 copas diarias para mujeres
    4 copas diarias para hombres.
BIBLIOGRAFÍA
•   Alberg, A., Gordon, G., Hoffman, S., Comstock G., Helzlsouer K. (2000). Serum Dehydroepiandrosterone and
    Dehydroepiandrosterone Sulfate and the Subsequent Risk of Developing Colon Cancer. Cancer Epidemiology
    Biomarkers & Prevention Vol. 9, 517-521.
•   Berr, C., Lafont, S., Debuire, B., Dartigues J., Baulieu, Etienne-Emile. (1996). Relationships of dehydroepiandrosterone
    sulfate in the elderly with functional, psychological, and mental status, and short-term mortality: A French
    community-based study. Proc. Natl. Acad. Sci. Vol. 93, pp. 13410-13415.
•   Colman, R., Nam, G., Huchthausen, L., Mulligan J., Saupe, K. (2007). Energy Restriction-Induced Changes in Body
    Composition Are Age Specific in Mice. American Society for Nutrition J. Nutr. 137:2247-2251.
•   Coskun P., Ruiz-Pesini Eduardo, and Wallace Douglas C. (2003) Control regionmtDNA variants: Longevity, climatic
    adaptation, and a forensic conundrum PNAS 100(5) 8034.
•   Dwyer, J. (1996) Is there a need to change the American Diet? In: Dietary Phytochemicals in Cancer prevention and
    treatment. Adv. Exp. Med. Biol. 401:189-198.
•   Galeone, C., Pelucchi, C, Levi F, Negri E, Franceschi S, Talamini R, Giacosa A, La Vecchia. (2006). Onion and garlic use
    and human cancer. American Journal of Clinical Nutrition, Vol. 84, No. 5, 1027-1032.
•   Goudeau J, Bellemin S, Toselli-Mollereau E, Mehrnaz Shamalnasab, Yiqun Chen, Hugo Aguilaniu (2011). Fatty Acid
    Desaturation Links Germ Cell Loss to Longevity through NHR-80/HNF4 in C. elegans. PLoS Biol 9(3).
•   Kurosu, H., Yamamoto, M., Clark, J., Pastor, J., Nandi, A., Gurnani, P., McGuinness,3 O., Chikuda, H., Yamaguchi, M.,
    Kawaguchi, H., Shimomura, I., Takayama, Yoshiharu J., Herz, C., Kahn, K., Rosenblatt, R., Kuro, M. (2005). Suppression
    of Aging in Mice by the Hormone Klotho. Science Vol. 309. no. 5742, pp. 1829 - 1833
•   Keefe, J., Bybee K., Lavie C. (2007). Alcohol and Cardiovascular Health. J Am Coll Cardiol, Vol. 50:1009-1014.
•   Kuro-o, M., Matsumura Y, Aizawa H, Kawaguchi H, Suga T, Utsugi T, Ohyama Y, Kurabayashi M, Kaname T, Kume E,
    Iwasaki H, Iida A, Shiraki-Iida T, Nishikawa S, Nagai R, Nabeshima YI. (1997). Mutation of the mouse klotho gene leads
    to a syndrome resembling ageing. Nature. 6; 390(6655):45-51.
•   Oommen S, Anto RJ, Srinivas G, Karunagaran D. (2004) Allicin (from garlic) induces caspase-mediated apoptosis in
    cancer cells. Eur J Pharmacol. 6;485(1-3):97-103
•   Yamamoto, M., Clark J., Pastor J., Gurnani, P., Nandi A., Kurosu, H., Miyoshi, M., Ogawa, Y., Castrillon D., Rosenblatt K.,
    Kuro-o M. (2005). Regulation of Oxidative Stress by the Anti-aging Hormone Klotho. J. Biol. Chem., Vol. 280, Issue 45,
    38029-38034.
• Yamawaki T., Berman J. Suchanek-Kavipurapu, Monika., McCormick M., Maria Gaglia M. Lee, Seung-Jae Cynthia Kenyon
    (2010) The Somatic Reproductive Tissues of C. elegans Promote Longevity through Steroid Hormone Signaling
    PLoS Biol 8(8): e1000468. doi:10.1371/journal.pbio.1000468
EL CONSUMO MODERADO DE ALCOHOL PREVIENE LAS
ENFERMEDADES CARDIOVASCULARES Y EL DESARROLLO DE
LA DIABETES.




Keefe, J., Bybee K., Lavie C. (2007). Alcohol and Cardiovascular
Health. J Am Coll Cardiol, Vol. 50:1009-1014.

Trabajo impreso para panel

  • 1.
    OBJETIVO GENERAL Describir algunos factores nutricionales y genéticos que podrían retardar el envejecimiento en los seres humanos.
  • 2.
    Objetivos Específicos 1. Describiralgunos genes que contienen información para extender la vida. 2. Describir las propiedades de algunos alimentos que retardarían el envejecimiento 3. Proporcionar datos nutricionales útiles para mejorar la calidad de vida. 4. Valorar la vida desde una perspectiva nutricional, mejorando con ello la calidad de vida.
  • 3.
    MOTIVACIÓN EL SUEÑODE LA JUVENTUD ETERNA
  • 4.
    Pregunta ¿Qué factores favorecenel aumento de la longevidad en los seres humanos? Hipótesis Los factores genéticos y nutricionales tienen una mayor incidencia en el retardo del envejecimiento.
  • 5.
  • 6.
    ANÁLISIS DE RESULTADOS Vino tinto, rico en antioxidantes y polifenoles, incluyendo el poderoso resveratrol, tan famoso hoy en día. Cuando lo bebes, estás beneficiándote de todos esos antioxidantes y combatiendo males como el colesterol LDL, el cual puede causar grandes problemas a nuestro corazón.
  • 8.
    Reduce la apoptosis inducida por p53 (Cohen et al., 2004) Ku70: Gen controlado por p53 que regula la reparación del ADN Bax: gen regulado por p53 que induce a la apoptosis.
  • 9.
    Kim et al.,2007. SIRT1 deacetylase protects against neurodegeneration in models for Alzheimer’s disease and amyotrophic lateral sclerosis. The EMBO Journal (2007) 26
  • 11.
    NHR-80 can functionin the absence of daf-16 but requires daf-12. Goudeau J. et al., 2011. Fatty acid desaturation links germ cell loss to longevity through NHR-80/HNF4 in C. elegans. PLoS Biol. ;9(3)
  • 15.
    CONCLUSIONES  - Deacuerdo a las investigaciones analizadas, tener una vida larga y saludable no es un accidente. Dentro de los factores con mayor incidencia se destaca la genética y los hábitos de vida, principalmente los nutricionales.  - Los alimentos ricos en fotoquímicos poseerían propiedades antioxidantes que favorecerían el retardo del envejecimiento, previniendo además la presentación de diversas enfermedades relacionadas con la edad.  - Se ha determinado la existencia de diversos genes responsables del envejecimiento celular, por lo tanto, su manipulación permitiría prolongar la vida del ser humano.  - Tanto a nivel personal como a nivel de sociedad, se debe tener presente que no sólo es importante retardar el proceso de envejecimiento, sino que además esto debe ir acompañado por una serie de medidas que permitan envejecer con una adecuada calidad de vida.
  • 16.
    RECOMENDACIONES PARA UNA VIDALONGEVA Según la National Geographic, los secretos de una larga vida se encontraría en: • Beber vino tinto con moderación. • Consumir frutas, vegetales, legumbres, granos enteros y alimentos ricos en omega-3. • No fumar. • Tener motivación en la vida. • Moderar la carga laboral para disfrutar de la familia y amigos. • Mantenerse activos y socialmente vinculados. • Mantener la fe.
  • 17.
    MEJORAR LA CALIDADDE VIDA  Rectificar la imagen negativa de la vejez.  Permitir que las personas de mayor edad tengan un trabajo digno.  No basta conseguir prolongación en el aspecto físico, sino también, en el aspecto social.  Promocionar estilos de vida más saludables
  • 18.
    Di Castelnuovo, A.,Costanzo S., Bagnardi V., Benedetta, Maria, Iacoviello L., Gaetano G. (2006). Alcohol Dosing and Total Mortality in Men and Women. Arch Intern Med. Vol.166 (22):2437-2445.
  • 19.
    A pesar deque este gráfico confirma los riesgos del exceso de alcohol, también indica la existencia de una potencial ventaja de la ingesta moderada de alcohol por lo menos en términos de supervivencia, tanto en hombres como en mujeres. Di Castelnuovo, A., Costanzo S., Bagnardi V., Benedetta, Maria, Iacoviello L., Gaetano G. (2006). Alcohol Dosing and Total Mortality in Men and Women. Arch Intern Med. Vol.166 (22):2437-2445.
  • 20.
    Los beneficios delconsumo moderado Los beneficios de las frutas y verduras de Alcohol. El resveratrol es uno de los componentes del vino que más interés informativo han despertado, tanto en el mundo científico como ante el gran público. ¿Por qué? Porque ha demostrado experimentalmente y en animales importantes efectos biológicos, entre los que destacan la acción antiinflamatoria, los efectos sobre prevenir la aparición de células tumorales y sobre la progresión y desarrollo de los tumores, los efectos antifibrogénicos y los efectos antioxidantes. En general, la concentración de resveratrol en vinos tintos es mayor que en vinos blancos. La concentración media de resveratrol en varias castas tintas, en miligramos/litro, es la siguiente: pinot noir (6,25), merlot (5,05), cabernet sauvignon (1,71) y garnacha (2,86). Pero incluso dentro del mismo año y mismo varietal pueden variar las concentraciones de resveratrol. El consumo moderado de alcohol puede reducir hasta un 18,0 % y de enfermedad cardiovascular del 30,0 %.  2 copas diarias para mujeres  4 copas diarias para hombres.
  • 21.
    BIBLIOGRAFÍA • Alberg, A., Gordon, G., Hoffman, S., Comstock G., Helzlsouer K. (2000). Serum Dehydroepiandrosterone and Dehydroepiandrosterone Sulfate and the Subsequent Risk of Developing Colon Cancer. Cancer Epidemiology Biomarkers & Prevention Vol. 9, 517-521. • Berr, C., Lafont, S., Debuire, B., Dartigues J., Baulieu, Etienne-Emile. (1996). Relationships of dehydroepiandrosterone sulfate in the elderly with functional, psychological, and mental status, and short-term mortality: A French community-based study. Proc. Natl. Acad. Sci. Vol. 93, pp. 13410-13415. • Colman, R., Nam, G., Huchthausen, L., Mulligan J., Saupe, K. (2007). Energy Restriction-Induced Changes in Body Composition Are Age Specific in Mice. American Society for Nutrition J. Nutr. 137:2247-2251. • Coskun P., Ruiz-Pesini Eduardo, and Wallace Douglas C. (2003) Control regionmtDNA variants: Longevity, climatic adaptation, and a forensic conundrum PNAS 100(5) 8034. • Dwyer, J. (1996) Is there a need to change the American Diet? In: Dietary Phytochemicals in Cancer prevention and treatment. Adv. Exp. Med. Biol. 401:189-198. • Galeone, C., Pelucchi, C, Levi F, Negri E, Franceschi S, Talamini R, Giacosa A, La Vecchia. (2006). Onion and garlic use and human cancer. American Journal of Clinical Nutrition, Vol. 84, No. 5, 1027-1032. • Goudeau J, Bellemin S, Toselli-Mollereau E, Mehrnaz Shamalnasab, Yiqun Chen, Hugo Aguilaniu (2011). Fatty Acid Desaturation Links Germ Cell Loss to Longevity through NHR-80/HNF4 in C. elegans. PLoS Biol 9(3). • Kurosu, H., Yamamoto, M., Clark, J., Pastor, J., Nandi, A., Gurnani, P., McGuinness,3 O., Chikuda, H., Yamaguchi, M., Kawaguchi, H., Shimomura, I., Takayama, Yoshiharu J., Herz, C., Kahn, K., Rosenblatt, R., Kuro, M. (2005). Suppression of Aging in Mice by the Hormone Klotho. Science Vol. 309. no. 5742, pp. 1829 - 1833 • Keefe, J., Bybee K., Lavie C. (2007). Alcohol and Cardiovascular Health. J Am Coll Cardiol, Vol. 50:1009-1014. • Kuro-o, M., Matsumura Y, Aizawa H, Kawaguchi H, Suga T, Utsugi T, Ohyama Y, Kurabayashi M, Kaname T, Kume E, Iwasaki H, Iida A, Shiraki-Iida T, Nishikawa S, Nagai R, Nabeshima YI. (1997). Mutation of the mouse klotho gene leads to a syndrome resembling ageing. Nature. 6; 390(6655):45-51. • Oommen S, Anto RJ, Srinivas G, Karunagaran D. (2004) Allicin (from garlic) induces caspase-mediated apoptosis in cancer cells. Eur J Pharmacol. 6;485(1-3):97-103 • Yamamoto, M., Clark J., Pastor J., Gurnani, P., Nandi A., Kurosu, H., Miyoshi, M., Ogawa, Y., Castrillon D., Rosenblatt K., Kuro-o M. (2005). Regulation of Oxidative Stress by the Anti-aging Hormone Klotho. J. Biol. Chem., Vol. 280, Issue 45, 38029-38034. • Yamawaki T., Berman J. Suchanek-Kavipurapu, Monika., McCormick M., Maria Gaglia M. Lee, Seung-Jae Cynthia Kenyon (2010) The Somatic Reproductive Tissues of C. elegans Promote Longevity through Steroid Hormone Signaling PLoS Biol 8(8): e1000468. doi:10.1371/journal.pbio.1000468
  • 22.
    EL CONSUMO MODERADODE ALCOHOL PREVIENE LAS ENFERMEDADES CARDIOVASCULARES Y EL DESARROLLO DE LA DIABETES. Keefe, J., Bybee K., Lavie C. (2007). Alcohol and Cardiovascular Health. J Am Coll Cardiol, Vol. 50:1009-1014.