Daniel R. Soto Morales 4to Semestre 4°E
1
CY: Servicio
Técnico.
Somos la solución
Daniel R. Soto Morales 4to Semestre 4°E
2
Misión Visión y Valores
“Nuestro deber es brindarle el mejor servicio”, fue la primera idea que se nos vino
a la cabeza cuando decidimos tomar nuestros conocimientos y ponerlos en
práctica, para que usted disfrute de su ordenador como debe de ser, funcionando
al 122%
Misión
Que usted tenga su ordenador funcionando las 24 horas del día los 7 días de la
semana, correctamente.
Visión
Aprendizaje: Que todo aquel que contribuya y que haga uso de los servicios CY:
Servicio Técnico, se le impregne el conocimiento y la experiencia con la que
nosotros como técnicos contamos.
Socios: Crear una red de socios exitosa y crear lealtad mutua.
Cartera de productos y servicios: Ofrecer una amplia cartera de productos y
servicios que satisfacen las necesidades de cualquier tipo de usuario.
Valores
Hemos identificado un conjunto de valores que son fundamentales para cumplir
nuestra misión y nos acerquen a nuestra visión, unos están implícitos por el hecho
de ser una empresa normal, pero uno de ellos nosotros se agregaron en el
proceso de la creación de CY: Servicio Técnico, ya que sin ellos no seriamos una
empresa de calidad.
Integridad: Siempre estar apegados a nuestros principios.
Calidad: Lo que hacemos, lo hacemos bien.
Responsabilidad: Que suceda depende de uno mismo.
Liderazgo: El coraje de forjar un una empresa de nivel mundial.
Colaboración: Potenciar el talento colectivo.
Pasión: Comprometidos con el corazón y con la razón.
Daniel R. Soto Morales 4to Semestre 4°E
3
Manual de
procedimiento del
servicio técnico
Daniel R. Soto Morales 4to Semestre 4°E
4
El objetivo de este manual de dar a conocer la
forma de trabajar de nuestra empresa tanto la
organización con la que trabajamos, el personal,
nuestros objetivos, expectativas tanto de
nosotros mismos, como la de clientes y personal
de nuestra pequeña empresa.
Daniel R. Soto Morales 4to Semestre 4°E
5
Índice
1. Organigrama……
2. Políticas de la empresa…..
3. Procedimientos de mantenimiento correctivo y
preventivo…..
4. Procedimiento de problemas de Software
5. Procedimiento de problemas de Hardware
6. Formatos de bitácora y reporte
7. Programación de mantenimientos
8. RAS, instalación y operación
9. Helpdesk, instalación y operación
10. Niveles de soporte
11. Página de la empresa
12. Datos de la empresa
13. Conclusiones
Daniel R. Soto Morales 4to Semestre 4°E
6
Organigrama
Daniel R. Soto Morales 4to Semestre 4°E
7
Políticas de la empresa
Atención al cliente.
Cy: Servicio Técnico, es una empresa que a pesar de tener poco tiempo
ofreciendo servicio de soporte y mantenimiento de equipo de cómputo, cuenta
con cientos de clientes satisfechos alrededor de todo el mundo, que pueden
corroborar la experiencia con la que contamos.
Contamos con personal capacitado para la solución de múltiples
problemas computacionales, siempre atendiéndole como usted merece y con
trabajos de la mejor calidad en el mercado.
Horarios de atención:
Somos una empresa responsable que se compromete con cada uno de sus
clientes, llueva, truene o relampagueé.
Centro de Atención Técnica
Horario de Atención
Las 24 horas del día, los 365 días del año
Números de Servicio
Distrito Federal y área metropolitana: 5147-5147
Chihuahua: 614-2266
Interior de la República: 01 800 163 737
Forma en la que se debe dirigir al cliente:
 Satisfacción en cada cliente:
Siempre un cliente debe ser satisfecho resolviendo todas sus dudas y problemas.
 Nunca califique a sus clientes por su apariencia:
Debe actuar con todos los clientes por igual, no debe hace menos a uno por su
apariencia física u o cualquier otro motivo relacionado, un cliente siempre es un
cliente.
 Salude a cada cliente:
Sin importar que el trabajador se vea ocupado cada cliente recibirá un cordial
saludo pidiéndole que sea paciente que será atendido lo más pronto posible.
 No relacionar su vida personal con el trabajo:
No relacionar sus problemas personales ya que esto puede ser perjudicial a la
hora de tratar con el cliente.
 Escuche atentamente al cliente :
No interrumpir al cliente hasta que este termine, para poder mostrar la ayuda que
necesita.
 Tratar al cliente dependiendo del tipo de cliente
Daniel R. Soto Morales 4to Semestre 4°E
8
No todos los clientes tienen el mismo trato, muchos serán más serios o formales
que otros, habrá unos calmado y otros desesperados, debemos de adaptarnos
para que el cliente sea satisfecho
Tiempos promedios de atención al cliente:
El atender rápidamente a un cliente no siempre significa que la atención fue
buena, la buena atención es la que el cliente decide que es buena.
Una buena atención al cliente en el tiempo indicado puede generar un gran
número de clientes satisfechos.
El tiempo de atención al cliente varía de acuerdo al número de clientes restantes
a la espera.
Entonces debemos estar bien organizados para que nuestros clientes no esperen
más de lo necesario, haciendo esto esa espera estará a favor de su compra.
Un tiempo activo para el cliente es cuando él tiene el control de la situación, es
decir que depende de él que sea atendido más rápidamente; Por lo contrario un
tiempo pasivo es cuando el cliente no tiene el control de la situación, es decir que
es cuestión de tiempo de que sea atendido.
Los tiempos pasivos son los que más molestan al cliente por lo tanto debemos
acortar los tiempos pasivos y agrandar los activos en pocas palabras estaríamos
administrando mejor el tiempo de espera.
Presentación del personal:
La presentación del personal se construye a partir de la vestimenta, aseo,
peinado, comportamiento, formas de hablar y moverse, como así también rasgos
físicos.
 El personal deberá portar su respectivo uniforme de trabajo de acuerdo a su área
de trabajo en condiciones limpias y presentables.
 Higiene personal
 El empleado debe comportarse siempre respetuoso, atento y servicial con el
cliente.
 Lenguaje adecuado
 Cada empleado debe contar con las herramientas necesarias.
Políticas de servicio:
 Servicios:
Una atención profesional es requerida por los usuarios que utilizan ordenadores,
ya que tardeo temprano estos experimentan problemas con sus equipos.
Los servicios que te ofrece CY: Servicio Técnico son:
 Mantenimiento correctivo de software.
 Mantenimiento preventivo de software.
 Mantenimiento correctivo de hardware.
 Mantenimiento preventivo de hardware.
Daniel R. Soto Morales 4to Semestre 4°E
9
 Instalación y actualización Software.
 Formatear equipos.
 Venta de equipos.
 Accesorios.
 Asistencia técnica.
Aquí encontrarás la solución para resolver problemas de computación en tu casa o
empresa. En seguida te mostraremos los precios y presupuestos de nuestros
servicios.
 Mantenimiento correctivo de software………………………………$400.
 Mantenimiento preventivo de software……………………………...$200.
 Mantenimiento correctivo de hardware…………$400(mas cargos extra).
 Mantenimiento preventivo de hardware……………………………..$150.
 Instalación y actualización Software…………………………………$150 mano de
obra + costo de programa o actualización.
 Formatear equipos……………………………………………………..$200.
 Instalación y actualización de drivers………………………………..$100.
 Venta de equipos………………………………..Depende del modelo del equipo.
 Accesorios………………………………………………. Costos variables.
 Asistencia Técnica………………………………..Gratuita a usuarios afiliados; $50
Presupuestos de mantenimiento:
 Mantenimiento preventivo a nivel software: Este mantenimiento consiste en
revisar programas aplicaciones y virus en la pc además de actualizar un antivirus
prevé si algún programa está fallando se desinstala y se vuelve a sustituir este
costo aproximado es de $200.00 a $250.00 Mn.
 Mantenimiento Preventivo a nivel hardware: Este mantenimiento consiste en
limpiar los componentes electrónicos como dispositivos periféricos y parte
también de la tarjeta madre y si se detecta alguna anomalía se repara este costo
aproximado es de $150.00 a $200.00 Mn.
 Mantenimiento correctivo nivel software: Este mantenimiento consiste en cambiar
el software de la pc por otro nuevo o como se dice formatear para borrar rastros
de programas dañinos este costo es aproximado a $350.00 a $400.00 Mn.
 Mantenimiento correctivo a nivel hardware: Este mantenimiento consiste en
detectar fallas en los dispositivos periféricos o bien en la tarjeta madre ya que se
haya detectado el problema sustituir la pieza necesaria, este costo podría
elevarse de acuerdo con la pieza que se necesite remplazar si es que se necesita
pero solo de mano de obra se cobra aproximadamente $400.00 Mn.
 Mantenimiento completo: Se emplea lo que se conoce como mantenimiento
Preventivo a software y de hardware y tendría un costo aproximado de $500.00
Mn.
Políticas de garantía de la empresa.
Políticas de garantía
Daniel R. Soto Morales 4to Semestre 4°E
10
 A través de este documento la empresa Cy: Servicio Técnico se compromete a
ofrecer el servicio de garantía de los productos que comercializa a sus clientes
(en lo sucesivo DISTRIBUIDOR) a la orden de las siguientes políticas, cláusulas
y declaraciones:
 El DISTRIBUIDOR es el único autorizado para solicitar y realizar el trámite del
servicio de garantía con LA EMPRESA.
 El servicio de garantía es válido al cumplirse las siguientes condiciones:
 El producto se encuentra dentro de la vigencia del plazo de garantía.
 El producto presenta algún defecto de fábrica.
 El producto es presentado en su empaque original con todo su contenido.
 El DISTRIBUIDOR presenta la factura y anexo de series (cuando aplique) en la
que comprueba que compró el producto a LA EMPRESA.
 El producto no cuente con un Centro de Servicio de la marca en la ciudad de la
sucursal donde se compró.
 El producto no presente daño físico.
 El producto no presente señal de alteraciones en su interior o componentes.
 El producto no presente fallas originadas por la instalación de software no
comprado a LA EMPRESA o autorizado por la marca.
3. LA EMPRESA se compromete a entregar una Orden de Servicio como
comprobante del trámite de servicio de garantía de un producto al
DISTRIBUIDOR.
4. El DISTRIBUIDOR debe presentar la Orden de Servicio cuando le sea solicitado
por LA EMPRESA mientras el servicio de garantía del producto esté activo. En
caso de no presentarla, no se procederá con el servicio.
5. LA EMPRESA se compromete a ofrecer la opción de Garantía inmediata de un
producto al cumplirse las siguientes condiciones:
 Se cumplan con las condiciones amparadas en el inciso 2.
 El DISTRIBUIDOR solicite el servicio de garantía el mismo día que compró el
producto.
Daniel R. Soto Morales 4to Semestre 4°E
11
Mantenimiento Preventivo
1. Se realiza reporte
2. Revisión física el equipo
3. Funciona correctamente si no es así se le notifica al cliente y este decide
que hacer
4. Si funciona bien se enciende el equipo
5. Se solicita respaldo
6. Se es necesario se elabora
7. Respaldamos drivers
8. Revisamos el estado físico del HDD
9. Crear punto de restauración inicial
10. Instalar actualizaciones de SO
11. Instalar y actualizar antivirus
12. Eliminar archivos temporales
13. Limpiar registros
14. Analizar sistema contra malware
15. Si se encuentra infectado lo eliminamos
16. Crear punto de restauración final
17. Se cierra el reporte.
Daniel R. Soto Morales 4to Semestre 4°E
12
Mantenimiento Correctivo
1. Detecta la falla en el equipo
2. Se reporta la falla al soporte técnico
3. El soporte detecta la falla del equipo
4. Si no se requiere mtto correctivo externo se le devuelve el equipo al cliente
5. Si se requiere se verifica si es por garantía
6. Si no es por garantía se reporta a prestador de servicio
7. Si es por garantía se le aplica al proveedor
8. Estos trasladan el equipo a laboratorio para revisión
9. Revisan el equipo y lo trasladan al taller de revisión
10. Mandan cotización de refacciones dañadas
11. Después de resolver entregan el equipo al servicio técnico
12. Este recibe y revisa cotización
13. Este le da el buen visto
14. Y entrega equipo al cliente
15. El cliente lo recibe y da el buen visto
Daniel R. Soto Morales 4to Semestre 4°E
13
Procedimiento con diagramas de SW
Algoritmo de cómo instalar un
antivirus
1. Se enciende el equipo
para verificar que
funcione
2. Se descarga el antivirus
que se desea instalar
3. Se ejecuta como
administrador
4. Se aceptan todos los
términos que se soliciten
5. Ya aceptados, se finaliza
y el proceso de
instalación se inicia
6. Cuando se haya
instalado probablemente
sean necesarias
actualizaciones
7. Se hacen las
actualizaciones
8. Se elabora reporte final.
Daniel R. Soto Morales 4to Semestre 4°E
14
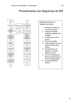
Procedimiento con diagramas de SW
Algoritmo de hacer un
respaldo de drivers
1. Primero se revisa que
encienda el equipo
2. Luego se descarga
cualquier programa para
respaldo
3. En este caso el driver
genius
4. Primero se instala
5. Luego instalado hay una
opción llamada hacer
backup
6. Se selecciona y se
empiezan a analizar
todos los drivers
7. Una vez localizados se
tiene que seleccionar un
archivo autoejecutable
8. Se guarda Elaborar
reporte
Daniel R. Soto Morales 4to Semestre 4°E
15
Procedimiento con diagramas de SW
Algoritmo de instalar y
cracker programas de
oficina.
1. Se enciende el equipo
para verificar que
encienda
2. Se puede descargar los
programas del internet,
pero esta ocasión será
por disco
3. Se inserta el DVD en la
unidad de DVD
4. Se ejecuta el disco
5. Se enviara a el SETUP
del office
6. Se seleccionara el tipo
de programa y año
7. La instalación es
automática
8. Al finalizar para crackear
9. Solamente se tiene que
abrir la carpeta del disco
llamada CRACK , se
ejecuta y listo
10. Finalizar reporte
Daniel R. Soto Morales 4to Semestre 4°E
16
Procedimiento con diagramas de SW
Algoritmo de como
desfragmentar un HDD
1. Se verifica que encienda
el equipo
2. Luego en el inicio se
escribe desfragmentador
3. Se abrirá una ventana en
donde dirá la capacidad
de HDD
4. Luego se selecciona en
hacer una partición
5. Se le da el valor a querer
6. Y se empieza a crear
7. Al finalizar se le otorga
un nombre y finalmente
se puede usar
8. Elaborar reporte
Daniel R. Soto Morales 4to Semestre 4°E
17
Procedimiento con diagramas de SW
Algoritmo de activar
Windows
1. Se puede bajar un crack
de internet
2. En este caso utilizara
uno que se tiene en un
disco
3. Para ejecutarlo se abre
la carpeta llamada crack
4. Luego se ejecuta y se
abrirá un set up
5. En el cual se tiene que
ejecutar primero el
numero 2
6. Luego el numero 1
7. Al finalizar se pedirá que
reinicie el equipo
8. Cuando se haya vuelto a
encender
9. Windows estará activado
10.Elaborar reporte final
Daniel R. Soto Morales 4to Semestre 4°E
18
Procedimiento con diagramas de SW
Algoritmo de instalar un
mejor reproductor de
video
1. Primero se verifica
que funcione el
equipo
2. Ya verificado, el
problema es el
reproductor de video
3. Vamos a instalar el
VLC
4. Se descarga de la
web
5. Se selecciona
ejecutar como
administrador
6. Te pide aceptar
términos y
condiciones
7. Luego se configura el
idioma y se termina
de instalar
8. Elaborar reporte final
Daniel R. Soto Morales 4to Semestre 4°E
19
Procedimiento con diagramas de SW
Algoritmo de instalar
drivers de USB
1. Se verifica que no
sean las entradas las
que están en mal
estado
2. Ya verificado, se da
cuenta de que es el
driver
3. Se descarga de la
web el driver de USB
4. Se ejecuta como
administrador
5. Y se instala
automáticamente
6. Solo reinicie el
equipo y listo
7. Elaborar reporte final
Daniel R. Soto Morales 4to Semestre 4°E
20
Procedimiento con diagramas de SW
Algoritmo como actualizar
Windows
1. Para hacer todas las
actualizaciones a
Windows usaremos el
programa WSUS
2. Se descarga
3. Se ejecuta
4. Y se instala
5. Luego se abre el
programa y se
selecciona el sistema
operativo que se tiene
6. Y se le pone la opción
de aplicar
actualizaciones
7. Este proceso puede
tardar algo
8. Ya una vez
actualizado el
Windows se reinicia el
equipo
Daniel R. Soto Morales 4to Semestre 4°E
21
Procedimiento con diagramas de SW
Algoritmo eliminar archivos
temporales
1. Para eliminarlos
usaremos el programa
Ccleaner
2. Se descarga
3. Se ejecuta
4. Se aceptan términos y
se configura el idioma
5. Una vez instalado en el
inicio del programa viene
una opción que dice
analizar
6. Se analiza el equipo
7. Y el programa escaneara
y te mostrara los
archivos y los eliminas
8. Ojo, el procedimiento se
puede tener que repetir
una o varias ocasiones
9. Una vez que le des
analizar y no haya
resultados estará lista
Daniel R. Soto Morales 4to Semestre 4°E
22
Procedimiento con diagramas de SW
Algoritmo de instalar Driver
de red
1. Primero se verifica que
el que no esté dañado
sea el rúter o modem
2. Ya verificado que están
bien lo que queda es
verificar el driver
3. Si es el driver en otra
computadora se pueden
buscar drivers de red de
la marca que sea el
equipo
4. Se descargan
5. Se guardan en una USB
6. Se ejecutan en la
computadora a instalar
7. Una vez ejecutados se
auto instalan
8. Y pide que por seguridad
reinicie el equipo
9. Una vez reiniciado están
listos
10.Hacer reporte final
Daniel R. Soto Morales 4to Semestre 4°E
23
Procedimiento con diagramas de HW
Algoritmo de cómo cambiar
una fuente
1. Se abre el gabinete
2. Se identifica la fuente
3. Se desconecta de la
tarjeta madre
4. Luego se desatornilla por
la parte de atrás
5. Se toman los datos
(marca, modelo, serie
etc.)
6. Cuando se haya
comprado
7. Se coloca primero debe
conectarla a la tarjeta
madre
8. Luego atornillarla por la
parte de atrás
9. Se conecta a la corriente
y verifica que prenda el
equipo
10.Se cierra el gabinete
11.Se hace reporte final
Daniel R. Soto Morales 4to Semestre 4°E
24
Procedimiento con diagramas de HW
Algoritmo de cómo cambiar la
RAM
1. Primero se abre el
gabinete
2. Se identifica la RAM
3. Para retirarla
4. Se presionan al mismo
tiempo 2 “pestañitas”
que tiene su puerto
5. Se quita
6. Y se toman los datos
(marca, modelo, serie
etc.)
7. Cuando se haya
comprado para colocarla
8. Se pone de manera en la
que la ranura quede
alineada
9. Se hace un poco de
presión
10. Se enciende la PC para
verificar que funcione
11. Se procede a cerrar el
gabinete
12. Y se elabora reporte final
Daniel R. Soto Morales 4to Semestre 4°E
25
Procedimiento con diagramas de HW
Algoritmo de cambiar un
monitor
1. Primero se revisa que
este bien conectado a la
corriente
2. Luego que este bien
conectado al equipo
3. Se puede abrir para
limpiar
4. Si no sirve por alguna de
esas causas
5. Se toman los datos
(marca, modelo, serie
etc.)
6. Se compra uno nuevo
7. Y se conecta a la
corriente y al gabinete
8. Se instalan drivers de
video que vienen en el
monitor
9. Se elabora reporte final
Daniel R. Soto Morales 4to Semestre 4°E
26
Procedimiento con diagramas de HW
Algoritmo de cambiar teclado
1. Primero se revisa que
esté conectado al equipo
2. Si no es eso
3. Se puede abrir
4. Verificar si no funciona
por falta de limpieza
5. Si no es eso un cable
desoldado se podría
soldar
6. Si ya es un problema de
la tablilla
7. Se necesita comprar uno
nuevo
8. Se toman datos (marca,
modelo, serie etc.)
9. Se compra uno igual
10.Ya teniendo el nuevo se
verifica que funcione
11.Si no funciona podría ser
por falta de driver
12.Instalar driver que vienen
en el CD
13.Hacer reporte final
Daniel R. Soto Morales 4to Semestre 4°E
27
Procedimiento con diagramas de HW
Algoritmo de cambiar el
procesador
1. Primero se abre el
gabinete
2. Se localiza el procesador
3. Para retirarlo solo
debemos quitar el
disipador de calor
4. Luego levantar el slot
que retiene al
procesador
5. Se retira el procesador
6. Se toman todos los
datos (marca, modelo,
serie etc.)
7. Se compra o consigue
otro
8. Ya que se tenga el
nuevo, para colocarlo es
muy fácil
9. Se abre el empaque y se
coloca de acuerdo a
donde señale una flecha
10.Luego se coloca el
disipador de calor
11.Se le pone una pasta al
disipador
12.Se coloca sobre el
procesador
13.Y se ajusta
14.Se enciende el equipó,
para verificar que
funcione
15.Una vez que funcione se
cierra el gabinete
16.Y se realiza reporte final
Daniel R. Soto Morales 4to Semestre 4°E
28
Procedimiento con diagramas de HW
Algoritmo de cómo cambiar
una tarjeta madre
1. Se abre el gabinete
2. Se procede a retirar
todos y cada uno de los
componentes (fuente,
procesador, RAM, disco
duro, tarjeta gráfica etc.)
3. Una vez sola la tarjeta
madre se desatornilla
4. Luego se toman los
datos (marca, modelo,
serie etc.)
5. Se procede a comprar
otra
6. Se coloca de la misma
manera que se retira
7. Se atornilla
8. Y se le colocan todos los
componentes
9. Se conecta a la fuente
de energía
10.Se enciende el equipo
11.Si funciona algunas
veces se le necesitan
instalar algunos drivers
de audio y de entradas
de USB, siempre vienen
los drivers en la caja de
la tarjeta
12.Para finalizar se cierra el
gabinete y se hace el
reporte final
Daniel R. Soto Morales 4to Semestre 4°E
29
Procedimiento con diagramas de HW
Algoritmo de cambiar una
Tarjeta grafica
1. Se abre el gabinete
2. Se identifica la tarjeta
grafica
3. Por la parte de atrás se
desatornilla
4. Luego se retira de su
SLOT
5. Se toman los datos
(marca, capacidad,
modelo, serie etc.)
6. Se compra una igual
7. Para ponerla primero se
inserta en el SLOT
8. Por la parte de atrás se
atornilla con los tornillos
que vienen
9. Luego se enciende el
equipo para verificar que
la detecte
10. Si la detecto se puede
cerrar el gabinete
11. Si no verificar que este
bien puesta e instalar los
drivers
12. Hacer reporte final.
Daniel R. Soto Morales 4to Semestre 4°E
30
Procedimiento con diagramas de HW
Algoritmo de cambiar una
unidad de DVD
1. Primero revisar el estado
físico de todo el equipo
2. Abrir el gabinete
3. Identificar la unidad de
DVD
4. Desatornillar de sus
lados
5. Desconectar el cable
SATA
6. Sacar la unidad de DVD
7. Tomar los datos (marca,
modelo, serie etc.)
8. Abrirla y limpiarla podría
ser eso
9. Si no se tiene que
reemplazar
10. Se compra una nueva
11. Para ponerla se coloca
en la posición correcta
12. Se atornilla de los lados
13. Se conecta el cable
SATA
14. Se prende el equipo para
ver si la detecta
15. Si la detecta cerrar el
gabinete
16. Elaborar reporte final
Daniel R. Soto Morales 4to Semestre 4°E
31
Procedimiento con diagramas de HW
Algoritmo de cómo cambiar el
HDD
1. Se abre el gabinete
2. Se identifica el HDD
3. Se retiran los cables
SATA
4. Y se desatornilla de los
lados
5. Se retira
6. Y se toman los datos
(marca, modelo, serie
etc.)
7. Cuando se haya
comprado el nuevo para
colocarlo
8. Se saca de la caja
9. Se conecta el cable
SATA
10. Y se atornilla
11. Luego se tiene que
configurar e instalar un
SO
12. Si funciona se le instala
todos los programas
13. Se cierra el gabinete
14. Hacer reporte final
Daniel R. Soto Morales 4to Semestre 4°E
32
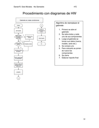
Procedimiento con diagramas de HW
Algoritmo de reemplazar el
gabinete
1. Primero se abre el
gabinete
2. Se retira todos y cada
uno de sus componentes
3. Luego al gabinete se
toman sus datos (marca,
modelo, serie etc.)
4. Se compra uno
5. Para colocarlo se ponen
de nuevo los
componentes
6. Se cierra
7. Elaborar reporte final
Daniel R. Soto Morales 4to Semestre 4°E
33
Formato de Bitácora
Daniel R. Soto Morales 4to Semestre 4°E
34
Formato de Reporte
Daniel R. Soto Morales 4to Semestre 4°E
35
Programación para mantenimiento
Daniel R. Soto Morales 4to Semestre 4°E
36
Programación para mantenimiento
Daniel R. Soto Morales 4to Semestre 4°E
37
Programación para mantenimiento
Daniel R. Soto Morales 4to Semestre 4°E
38
Programación para mantenimiento
Daniel R. Soto Morales 4to Semestre 4°E
39
Programación para mantenimiento
Daniel R. Soto Morales 4to Semestre 4°E
40
Programación para mantenimiento
Daniel R. Soto Morales 4to Semestre 4°E
41
Help Desk/ Mesa de Ayuda
Mesa de Ayuda (en inglés: Help Desk, mal traducido como 'Ayuda de Escritorio', o
Mesa de Servicio (Service Desk) es un conjunto de recursos tecnológicos y
humanos, para prestar servicios con la posibilidad de gestionar y solucionar todas
las posibles incidencias de manera integral, junto con la atención de
requerimientos relacionados a las Tecnologías de la Información y la
Comunicación (TIC).
El personal o recurso humano encargado de Mesa de Ayuda (MDA) debe
proporcionar respuestas y soluciones a los usuarios finales, clientes o
beneficiarios (destinatarios del servicio), y también puede otorgar asesoramiento
en relación con una organización o institución, productos y servicios.
Generalmente, el propósito de MDA es solucionar problemas o para orientar
acerca de computadoras, equipos electrónicos o software.
Las organizaciones suelen proporcionar soporte de MDA a sus usuarios a través
de varios canales, como números de teléfono gratuitos, sitios web, mensajería
instantánea o correo electrónico. También, pueden brindar asistencia con miras a
los usuarios o empleados, dentro de la organización. Por lo tanto, los usuarios
finales pueden ser internos o ajenos a la organización donde se encuentre MDA.
Spiceworks
Spiceworks es un software de creación de Mesas de ayuda, cuyo propósito es
ayudar a los usuarios a solucionar problemas en su ordenador. Donde el usuario
publica su problema y se agenda para que un técnico le dé solución.
Daniel R. Soto Morales 4to Semestre 4°E
42
Para utilizarlo vamos al navegador, en Google ponemos, SpiceWorks, entramos a
la primera dirección y aparecerá una página donde debemos de registrarnos para
poder descargar y utilizar SpiceWorks.
Es en este panel donde pondremos nuestro correo y una contraseña que sea fácil
de recordar
Una vez hayamos llenado los campos necesarios, daremos clic en el botón de
Start Download , lo cual abrirá una ventana de gestión de descargas
Daremos en guarda archivo, iniciara la descarga, y una vez descargado se ejecuta
el archivo de
instalación
Daniel R. Soto Morales 4to Semestre 4°E
43
Para la configuración de la instalación solo se cambiara un aspecto en el segundo
paso de la instalación que será desmarcar la casilla de “Optional Components”, ya
que es son: un escáner de puertos y una herramienta estándar de la industria para
acceder a la conexión entre capas de red en entornos Windows.
Se deja en la carpeta predeterminada de instalación, y deja instalar
Una vez que haya acabado, nos preguntara si deseamos que se genere un
acceso directo en el escritorio, y que si deseamos ejecutarlo, aceptamos y
enseguida se abrirá nuestro navegador donde tendremos que configurar el perfil
agregando nuestro nombre, compañía y a que se dedica dicha compañía.
Daniel R. Soto Morales 4to Semestre 4°E
44
Esta es la interfaz de la Mesa de Ayuda, en ella podremos encontrar, crear y
eliminar “Tickets” que son las actividades que se deben de realizar; Podemos
agregar personal para el atendimiento de los “Tickets”, para poder elegir a alguien
que deberá ponerse a cargo de ellos al crear uno se selecciona un trabajador.
Daniel R. Soto Morales 4to Semestre 4°E
45
RAS
 Teamviewer es un software de acceso remoto el cual para descargarlo primero
vamos a la página oficial la cual es Teamviewer.com iniciamos la descarga, al
concluir se empieza a instalar y por último se ejecuta, es un proceso muy sencillo,
luego de que se ejecuta en el menú te sale un número que dice seed, esa es la
semilla de tu computadora con ella puedes acceder de otros equipos a tu pc o
viceversa de tu computadora a otros equipos escribiendo al lado derecho donde
dice conectar la seed del equipo al que se quiere conectar, para poder realizar la
conexión a otro equipo, es necesario tener conexión a internet, tener privilegios de
administrador, SO superior a Windows xp, una vez cumpliendo con todo esto ya
puedes empezar a utilizar esta aplicación.
Daniel R. Soto Morales 4to Semestre 4°E
46
Niveles de soporte técnico
SOPORTE DE PRIMER NIVEL
 El Soporte de Primer Nivel consiste en dar al cliente orientación
telefónica a nivel de usuario y operacional
SOPORTE DE SEGUNDO NIVEL
 Es un servicio que consiste proveer Soporte Técnico en los
problemas de uso de aplicaciones. El objetivo de este tipo de
servicio es mantener recursos especializados disponibles con
cobertura horaria.
SOPORTE DE TERCER NIVEL
 El Soporte de Tercer Nivel consiste en la intervención e
investigación por parte de los especialistas a nivel de
arquitectura de hardware o software.
Daniel R. Soto Morales 4to Semestre 4°E
47
Nuestro sitio web.
http://sixthmarco.wix.com/cy-serviciotecnico
Daniel R. Soto Morales 4to Semestre 4°E
48
Contáctanos
Email. Cy.serviciotecnico90@gmail.com
Skype. CyServiciotecnico
Facebook.
https://www.facebook.com/Cysertecnico
Canal de YouTube.
https://www.youtube.com/channel/UCYrJSIRu-
WQHlicW5LYYYkg
Daniel R. Soto Morales 4to Semestre 4°E
49
Conclusiones
La empresa de Cy servicio técnico está comprometida con todos los clientes
presentes y futuros, para nosotros lo más importante es dar el mejor y más
merecido mantenimiento a sus equipos, ya que prácticamente es cuidar su dinero
y a los clientes que en fin de cuentas son lo más importante.
En este semestre he aprendido algunas cosas nuevas, tales como la creación,
edición y finalización de una página de internet, también hice mis primero video
tutoriales, elabore diagramas de flujo hasta un punto en el que ya no podía ver ni
uno más ya que me volvería loco, también conocí algunos nuevos softwares tales
como los RAS que prácticamente sirven para acceder remotamente de un PC a
otro, también la utilización de chats en línea desde la página de nuestra empresa,
también creación de formatos para brindar un mejor servicio técnico ya sea a
distancia o en presencia, también la forma en la que se debe presentar al cliente,
la forma de hablar, saludo etc.
Este semestre fue de mucho aprendizaje, y espero poner en práctica lo aprendido,
en un futuro o en los siguientes semestres, espero seguir aprendiendo más cosas
que puedan servirme en un futuro no muy lejano.

Manual de procedimiento

  • 1.
    Daniel R. SotoMorales 4to Semestre 4°E 1 CY: Servicio Técnico. Somos la solución
  • 2.
    Daniel R. SotoMorales 4to Semestre 4°E 2 Misión Visión y Valores “Nuestro deber es brindarle el mejor servicio”, fue la primera idea que se nos vino a la cabeza cuando decidimos tomar nuestros conocimientos y ponerlos en práctica, para que usted disfrute de su ordenador como debe de ser, funcionando al 122% Misión Que usted tenga su ordenador funcionando las 24 horas del día los 7 días de la semana, correctamente. Visión Aprendizaje: Que todo aquel que contribuya y que haga uso de los servicios CY: Servicio Técnico, se le impregne el conocimiento y la experiencia con la que nosotros como técnicos contamos. Socios: Crear una red de socios exitosa y crear lealtad mutua. Cartera de productos y servicios: Ofrecer una amplia cartera de productos y servicios que satisfacen las necesidades de cualquier tipo de usuario. Valores Hemos identificado un conjunto de valores que son fundamentales para cumplir nuestra misión y nos acerquen a nuestra visión, unos están implícitos por el hecho de ser una empresa normal, pero uno de ellos nosotros se agregaron en el proceso de la creación de CY: Servicio Técnico, ya que sin ellos no seriamos una empresa de calidad. Integridad: Siempre estar apegados a nuestros principios. Calidad: Lo que hacemos, lo hacemos bien. Responsabilidad: Que suceda depende de uno mismo. Liderazgo: El coraje de forjar un una empresa de nivel mundial. Colaboración: Potenciar el talento colectivo. Pasión: Comprometidos con el corazón y con la razón.
  • 3.
    Daniel R. SotoMorales 4to Semestre 4°E 3 Manual de procedimiento del servicio técnico
  • 4.
    Daniel R. SotoMorales 4to Semestre 4°E 4 El objetivo de este manual de dar a conocer la forma de trabajar de nuestra empresa tanto la organización con la que trabajamos, el personal, nuestros objetivos, expectativas tanto de nosotros mismos, como la de clientes y personal de nuestra pequeña empresa.
  • 5.
    Daniel R. SotoMorales 4to Semestre 4°E 5 Índice 1. Organigrama…… 2. Políticas de la empresa….. 3. Procedimientos de mantenimiento correctivo y preventivo….. 4. Procedimiento de problemas de Software 5. Procedimiento de problemas de Hardware 6. Formatos de bitácora y reporte 7. Programación de mantenimientos 8. RAS, instalación y operación 9. Helpdesk, instalación y operación 10. Niveles de soporte 11. Página de la empresa 12. Datos de la empresa 13. Conclusiones
  • 6.
    Daniel R. SotoMorales 4to Semestre 4°E 6 Organigrama
  • 7.
    Daniel R. SotoMorales 4to Semestre 4°E 7 Políticas de la empresa Atención al cliente. Cy: Servicio Técnico, es una empresa que a pesar de tener poco tiempo ofreciendo servicio de soporte y mantenimiento de equipo de cómputo, cuenta con cientos de clientes satisfechos alrededor de todo el mundo, que pueden corroborar la experiencia con la que contamos. Contamos con personal capacitado para la solución de múltiples problemas computacionales, siempre atendiéndole como usted merece y con trabajos de la mejor calidad en el mercado. Horarios de atención: Somos una empresa responsable que se compromete con cada uno de sus clientes, llueva, truene o relampagueé. Centro de Atención Técnica Horario de Atención Las 24 horas del día, los 365 días del año Números de Servicio Distrito Federal y área metropolitana: 5147-5147 Chihuahua: 614-2266 Interior de la República: 01 800 163 737 Forma en la que se debe dirigir al cliente:  Satisfacción en cada cliente: Siempre un cliente debe ser satisfecho resolviendo todas sus dudas y problemas.  Nunca califique a sus clientes por su apariencia: Debe actuar con todos los clientes por igual, no debe hace menos a uno por su apariencia física u o cualquier otro motivo relacionado, un cliente siempre es un cliente.  Salude a cada cliente: Sin importar que el trabajador se vea ocupado cada cliente recibirá un cordial saludo pidiéndole que sea paciente que será atendido lo más pronto posible.  No relacionar su vida personal con el trabajo: No relacionar sus problemas personales ya que esto puede ser perjudicial a la hora de tratar con el cliente.  Escuche atentamente al cliente : No interrumpir al cliente hasta que este termine, para poder mostrar la ayuda que necesita.  Tratar al cliente dependiendo del tipo de cliente
  • 8.
    Daniel R. SotoMorales 4to Semestre 4°E 8 No todos los clientes tienen el mismo trato, muchos serán más serios o formales que otros, habrá unos calmado y otros desesperados, debemos de adaptarnos para que el cliente sea satisfecho Tiempos promedios de atención al cliente: El atender rápidamente a un cliente no siempre significa que la atención fue buena, la buena atención es la que el cliente decide que es buena. Una buena atención al cliente en el tiempo indicado puede generar un gran número de clientes satisfechos. El tiempo de atención al cliente varía de acuerdo al número de clientes restantes a la espera. Entonces debemos estar bien organizados para que nuestros clientes no esperen más de lo necesario, haciendo esto esa espera estará a favor de su compra. Un tiempo activo para el cliente es cuando él tiene el control de la situación, es decir que depende de él que sea atendido más rápidamente; Por lo contrario un tiempo pasivo es cuando el cliente no tiene el control de la situación, es decir que es cuestión de tiempo de que sea atendido. Los tiempos pasivos son los que más molestan al cliente por lo tanto debemos acortar los tiempos pasivos y agrandar los activos en pocas palabras estaríamos administrando mejor el tiempo de espera. Presentación del personal: La presentación del personal se construye a partir de la vestimenta, aseo, peinado, comportamiento, formas de hablar y moverse, como así también rasgos físicos.  El personal deberá portar su respectivo uniforme de trabajo de acuerdo a su área de trabajo en condiciones limpias y presentables.  Higiene personal  El empleado debe comportarse siempre respetuoso, atento y servicial con el cliente.  Lenguaje adecuado  Cada empleado debe contar con las herramientas necesarias. Políticas de servicio:  Servicios: Una atención profesional es requerida por los usuarios que utilizan ordenadores, ya que tardeo temprano estos experimentan problemas con sus equipos. Los servicios que te ofrece CY: Servicio Técnico son:  Mantenimiento correctivo de software.  Mantenimiento preventivo de software.  Mantenimiento correctivo de hardware.  Mantenimiento preventivo de hardware.
  • 9.
    Daniel R. SotoMorales 4to Semestre 4°E 9  Instalación y actualización Software.  Formatear equipos.  Venta de equipos.  Accesorios.  Asistencia técnica. Aquí encontrarás la solución para resolver problemas de computación en tu casa o empresa. En seguida te mostraremos los precios y presupuestos de nuestros servicios.  Mantenimiento correctivo de software………………………………$400.  Mantenimiento preventivo de software……………………………...$200.  Mantenimiento correctivo de hardware…………$400(mas cargos extra).  Mantenimiento preventivo de hardware……………………………..$150.  Instalación y actualización Software…………………………………$150 mano de obra + costo de programa o actualización.  Formatear equipos……………………………………………………..$200.  Instalación y actualización de drivers………………………………..$100.  Venta de equipos………………………………..Depende del modelo del equipo.  Accesorios………………………………………………. Costos variables.  Asistencia Técnica………………………………..Gratuita a usuarios afiliados; $50 Presupuestos de mantenimiento:  Mantenimiento preventivo a nivel software: Este mantenimiento consiste en revisar programas aplicaciones y virus en la pc además de actualizar un antivirus prevé si algún programa está fallando se desinstala y se vuelve a sustituir este costo aproximado es de $200.00 a $250.00 Mn.  Mantenimiento Preventivo a nivel hardware: Este mantenimiento consiste en limpiar los componentes electrónicos como dispositivos periféricos y parte también de la tarjeta madre y si se detecta alguna anomalía se repara este costo aproximado es de $150.00 a $200.00 Mn.  Mantenimiento correctivo nivel software: Este mantenimiento consiste en cambiar el software de la pc por otro nuevo o como se dice formatear para borrar rastros de programas dañinos este costo es aproximado a $350.00 a $400.00 Mn.  Mantenimiento correctivo a nivel hardware: Este mantenimiento consiste en detectar fallas en los dispositivos periféricos o bien en la tarjeta madre ya que se haya detectado el problema sustituir la pieza necesaria, este costo podría elevarse de acuerdo con la pieza que se necesite remplazar si es que se necesita pero solo de mano de obra se cobra aproximadamente $400.00 Mn.  Mantenimiento completo: Se emplea lo que se conoce como mantenimiento Preventivo a software y de hardware y tendría un costo aproximado de $500.00 Mn. Políticas de garantía de la empresa. Políticas de garantía
  • 10.
    Daniel R. SotoMorales 4to Semestre 4°E 10  A través de este documento la empresa Cy: Servicio Técnico se compromete a ofrecer el servicio de garantía de los productos que comercializa a sus clientes (en lo sucesivo DISTRIBUIDOR) a la orden de las siguientes políticas, cláusulas y declaraciones:  El DISTRIBUIDOR es el único autorizado para solicitar y realizar el trámite del servicio de garantía con LA EMPRESA.  El servicio de garantía es válido al cumplirse las siguientes condiciones:  El producto se encuentra dentro de la vigencia del plazo de garantía.  El producto presenta algún defecto de fábrica.  El producto es presentado en su empaque original con todo su contenido.  El DISTRIBUIDOR presenta la factura y anexo de series (cuando aplique) en la que comprueba que compró el producto a LA EMPRESA.  El producto no cuente con un Centro de Servicio de la marca en la ciudad de la sucursal donde se compró.  El producto no presente daño físico.  El producto no presente señal de alteraciones en su interior o componentes.  El producto no presente fallas originadas por la instalación de software no comprado a LA EMPRESA o autorizado por la marca. 3. LA EMPRESA se compromete a entregar una Orden de Servicio como comprobante del trámite de servicio de garantía de un producto al DISTRIBUIDOR. 4. El DISTRIBUIDOR debe presentar la Orden de Servicio cuando le sea solicitado por LA EMPRESA mientras el servicio de garantía del producto esté activo. En caso de no presentarla, no se procederá con el servicio. 5. LA EMPRESA se compromete a ofrecer la opción de Garantía inmediata de un producto al cumplirse las siguientes condiciones:  Se cumplan con las condiciones amparadas en el inciso 2.  El DISTRIBUIDOR solicite el servicio de garantía el mismo día que compró el producto.
  • 11.
    Daniel R. SotoMorales 4to Semestre 4°E 11 Mantenimiento Preventivo 1. Se realiza reporte 2. Revisión física el equipo 3. Funciona correctamente si no es así se le notifica al cliente y este decide que hacer 4. Si funciona bien se enciende el equipo 5. Se solicita respaldo 6. Se es necesario se elabora 7. Respaldamos drivers 8. Revisamos el estado físico del HDD 9. Crear punto de restauración inicial 10. Instalar actualizaciones de SO 11. Instalar y actualizar antivirus 12. Eliminar archivos temporales 13. Limpiar registros 14. Analizar sistema contra malware 15. Si se encuentra infectado lo eliminamos 16. Crear punto de restauración final 17. Se cierra el reporte.
  • 12.
    Daniel R. SotoMorales 4to Semestre 4°E 12 Mantenimiento Correctivo 1. Detecta la falla en el equipo 2. Se reporta la falla al soporte técnico 3. El soporte detecta la falla del equipo 4. Si no se requiere mtto correctivo externo se le devuelve el equipo al cliente 5. Si se requiere se verifica si es por garantía 6. Si no es por garantía se reporta a prestador de servicio 7. Si es por garantía se le aplica al proveedor 8. Estos trasladan el equipo a laboratorio para revisión 9. Revisan el equipo y lo trasladan al taller de revisión 10. Mandan cotización de refacciones dañadas 11. Después de resolver entregan el equipo al servicio técnico 12. Este recibe y revisa cotización 13. Este le da el buen visto 14. Y entrega equipo al cliente 15. El cliente lo recibe y da el buen visto
  • 13.
    Daniel R. SotoMorales 4to Semestre 4°E 13 Procedimiento con diagramas de SW Algoritmo de cómo instalar un antivirus 1. Se enciende el equipo para verificar que funcione 2. Se descarga el antivirus que se desea instalar 3. Se ejecuta como administrador 4. Se aceptan todos los términos que se soliciten 5. Ya aceptados, se finaliza y el proceso de instalación se inicia 6. Cuando se haya instalado probablemente sean necesarias actualizaciones 7. Se hacen las actualizaciones 8. Se elabora reporte final.
  • 14.
    Daniel R. SotoMorales 4to Semestre 4°E 14 Procedimiento con diagramas de SW Algoritmo de hacer un respaldo de drivers 1. Primero se revisa que encienda el equipo 2. Luego se descarga cualquier programa para respaldo 3. En este caso el driver genius 4. Primero se instala 5. Luego instalado hay una opción llamada hacer backup 6. Se selecciona y se empiezan a analizar todos los drivers 7. Una vez localizados se tiene que seleccionar un archivo autoejecutable 8. Se guarda Elaborar reporte
  • 15.
    Daniel R. SotoMorales 4to Semestre 4°E 15 Procedimiento con diagramas de SW Algoritmo de instalar y cracker programas de oficina. 1. Se enciende el equipo para verificar que encienda 2. Se puede descargar los programas del internet, pero esta ocasión será por disco 3. Se inserta el DVD en la unidad de DVD 4. Se ejecuta el disco 5. Se enviara a el SETUP del office 6. Se seleccionara el tipo de programa y año 7. La instalación es automática 8. Al finalizar para crackear 9. Solamente se tiene que abrir la carpeta del disco llamada CRACK , se ejecuta y listo 10. Finalizar reporte
  • 16.
    Daniel R. SotoMorales 4to Semestre 4°E 16 Procedimiento con diagramas de SW Algoritmo de como desfragmentar un HDD 1. Se verifica que encienda el equipo 2. Luego en el inicio se escribe desfragmentador 3. Se abrirá una ventana en donde dirá la capacidad de HDD 4. Luego se selecciona en hacer una partición 5. Se le da el valor a querer 6. Y se empieza a crear 7. Al finalizar se le otorga un nombre y finalmente se puede usar 8. Elaborar reporte
  • 17.
    Daniel R. SotoMorales 4to Semestre 4°E 17 Procedimiento con diagramas de SW Algoritmo de activar Windows 1. Se puede bajar un crack de internet 2. En este caso utilizara uno que se tiene en un disco 3. Para ejecutarlo se abre la carpeta llamada crack 4. Luego se ejecuta y se abrirá un set up 5. En el cual se tiene que ejecutar primero el numero 2 6. Luego el numero 1 7. Al finalizar se pedirá que reinicie el equipo 8. Cuando se haya vuelto a encender 9. Windows estará activado 10.Elaborar reporte final
  • 18.
    Daniel R. SotoMorales 4to Semestre 4°E 18 Procedimiento con diagramas de SW Algoritmo de instalar un mejor reproductor de video 1. Primero se verifica que funcione el equipo 2. Ya verificado, el problema es el reproductor de video 3. Vamos a instalar el VLC 4. Se descarga de la web 5. Se selecciona ejecutar como administrador 6. Te pide aceptar términos y condiciones 7. Luego se configura el idioma y se termina de instalar 8. Elaborar reporte final
  • 19.
    Daniel R. SotoMorales 4to Semestre 4°E 19 Procedimiento con diagramas de SW Algoritmo de instalar drivers de USB 1. Se verifica que no sean las entradas las que están en mal estado 2. Ya verificado, se da cuenta de que es el driver 3. Se descarga de la web el driver de USB 4. Se ejecuta como administrador 5. Y se instala automáticamente 6. Solo reinicie el equipo y listo 7. Elaborar reporte final
  • 20.
    Daniel R. SotoMorales 4to Semestre 4°E 20 Procedimiento con diagramas de SW Algoritmo como actualizar Windows 1. Para hacer todas las actualizaciones a Windows usaremos el programa WSUS 2. Se descarga 3. Se ejecuta 4. Y se instala 5. Luego se abre el programa y se selecciona el sistema operativo que se tiene 6. Y se le pone la opción de aplicar actualizaciones 7. Este proceso puede tardar algo 8. Ya una vez actualizado el Windows se reinicia el equipo
  • 21.
    Daniel R. SotoMorales 4to Semestre 4°E 21 Procedimiento con diagramas de SW Algoritmo eliminar archivos temporales 1. Para eliminarlos usaremos el programa Ccleaner 2. Se descarga 3. Se ejecuta 4. Se aceptan términos y se configura el idioma 5. Una vez instalado en el inicio del programa viene una opción que dice analizar 6. Se analiza el equipo 7. Y el programa escaneara y te mostrara los archivos y los eliminas 8. Ojo, el procedimiento se puede tener que repetir una o varias ocasiones 9. Una vez que le des analizar y no haya resultados estará lista
  • 22.
    Daniel R. SotoMorales 4to Semestre 4°E 22 Procedimiento con diagramas de SW Algoritmo de instalar Driver de red 1. Primero se verifica que el que no esté dañado sea el rúter o modem 2. Ya verificado que están bien lo que queda es verificar el driver 3. Si es el driver en otra computadora se pueden buscar drivers de red de la marca que sea el equipo 4. Se descargan 5. Se guardan en una USB 6. Se ejecutan en la computadora a instalar 7. Una vez ejecutados se auto instalan 8. Y pide que por seguridad reinicie el equipo 9. Una vez reiniciado están listos 10.Hacer reporte final
  • 23.
    Daniel R. SotoMorales 4to Semestre 4°E 23 Procedimiento con diagramas de HW Algoritmo de cómo cambiar una fuente 1. Se abre el gabinete 2. Se identifica la fuente 3. Se desconecta de la tarjeta madre 4. Luego se desatornilla por la parte de atrás 5. Se toman los datos (marca, modelo, serie etc.) 6. Cuando se haya comprado 7. Se coloca primero debe conectarla a la tarjeta madre 8. Luego atornillarla por la parte de atrás 9. Se conecta a la corriente y verifica que prenda el equipo 10.Se cierra el gabinete 11.Se hace reporte final
  • 24.
    Daniel R. SotoMorales 4to Semestre 4°E 24 Procedimiento con diagramas de HW Algoritmo de cómo cambiar la RAM 1. Primero se abre el gabinete 2. Se identifica la RAM 3. Para retirarla 4. Se presionan al mismo tiempo 2 “pestañitas” que tiene su puerto 5. Se quita 6. Y se toman los datos (marca, modelo, serie etc.) 7. Cuando se haya comprado para colocarla 8. Se pone de manera en la que la ranura quede alineada 9. Se hace un poco de presión 10. Se enciende la PC para verificar que funcione 11. Se procede a cerrar el gabinete 12. Y se elabora reporte final
  • 25.
    Daniel R. SotoMorales 4to Semestre 4°E 25 Procedimiento con diagramas de HW Algoritmo de cambiar un monitor 1. Primero se revisa que este bien conectado a la corriente 2. Luego que este bien conectado al equipo 3. Se puede abrir para limpiar 4. Si no sirve por alguna de esas causas 5. Se toman los datos (marca, modelo, serie etc.) 6. Se compra uno nuevo 7. Y se conecta a la corriente y al gabinete 8. Se instalan drivers de video que vienen en el monitor 9. Se elabora reporte final
  • 26.
    Daniel R. SotoMorales 4to Semestre 4°E 26 Procedimiento con diagramas de HW Algoritmo de cambiar teclado 1. Primero se revisa que esté conectado al equipo 2. Si no es eso 3. Se puede abrir 4. Verificar si no funciona por falta de limpieza 5. Si no es eso un cable desoldado se podría soldar 6. Si ya es un problema de la tablilla 7. Se necesita comprar uno nuevo 8. Se toman datos (marca, modelo, serie etc.) 9. Se compra uno igual 10.Ya teniendo el nuevo se verifica que funcione 11.Si no funciona podría ser por falta de driver 12.Instalar driver que vienen en el CD 13.Hacer reporte final
  • 27.
    Daniel R. SotoMorales 4to Semestre 4°E 27 Procedimiento con diagramas de HW Algoritmo de cambiar el procesador 1. Primero se abre el gabinete 2. Se localiza el procesador 3. Para retirarlo solo debemos quitar el disipador de calor 4. Luego levantar el slot que retiene al procesador 5. Se retira el procesador 6. Se toman todos los datos (marca, modelo, serie etc.) 7. Se compra o consigue otro 8. Ya que se tenga el nuevo, para colocarlo es muy fácil 9. Se abre el empaque y se coloca de acuerdo a donde señale una flecha 10.Luego se coloca el disipador de calor 11.Se le pone una pasta al disipador 12.Se coloca sobre el procesador 13.Y se ajusta 14.Se enciende el equipó, para verificar que funcione 15.Una vez que funcione se cierra el gabinete 16.Y se realiza reporte final
  • 28.
    Daniel R. SotoMorales 4to Semestre 4°E 28 Procedimiento con diagramas de HW Algoritmo de cómo cambiar una tarjeta madre 1. Se abre el gabinete 2. Se procede a retirar todos y cada uno de los componentes (fuente, procesador, RAM, disco duro, tarjeta gráfica etc.) 3. Una vez sola la tarjeta madre se desatornilla 4. Luego se toman los datos (marca, modelo, serie etc.) 5. Se procede a comprar otra 6. Se coloca de la misma manera que se retira 7. Se atornilla 8. Y se le colocan todos los componentes 9. Se conecta a la fuente de energía 10.Se enciende el equipo 11.Si funciona algunas veces se le necesitan instalar algunos drivers de audio y de entradas de USB, siempre vienen los drivers en la caja de la tarjeta 12.Para finalizar se cierra el gabinete y se hace el reporte final
  • 29.
    Daniel R. SotoMorales 4to Semestre 4°E 29 Procedimiento con diagramas de HW Algoritmo de cambiar una Tarjeta grafica 1. Se abre el gabinete 2. Se identifica la tarjeta grafica 3. Por la parte de atrás se desatornilla 4. Luego se retira de su SLOT 5. Se toman los datos (marca, capacidad, modelo, serie etc.) 6. Se compra una igual 7. Para ponerla primero se inserta en el SLOT 8. Por la parte de atrás se atornilla con los tornillos que vienen 9. Luego se enciende el equipo para verificar que la detecte 10. Si la detecto se puede cerrar el gabinete 11. Si no verificar que este bien puesta e instalar los drivers 12. Hacer reporte final.
  • 30.
    Daniel R. SotoMorales 4to Semestre 4°E 30 Procedimiento con diagramas de HW Algoritmo de cambiar una unidad de DVD 1. Primero revisar el estado físico de todo el equipo 2. Abrir el gabinete 3. Identificar la unidad de DVD 4. Desatornillar de sus lados 5. Desconectar el cable SATA 6. Sacar la unidad de DVD 7. Tomar los datos (marca, modelo, serie etc.) 8. Abrirla y limpiarla podría ser eso 9. Si no se tiene que reemplazar 10. Se compra una nueva 11. Para ponerla se coloca en la posición correcta 12. Se atornilla de los lados 13. Se conecta el cable SATA 14. Se prende el equipo para ver si la detecta 15. Si la detecta cerrar el gabinete 16. Elaborar reporte final
  • 31.
    Daniel R. SotoMorales 4to Semestre 4°E 31 Procedimiento con diagramas de HW Algoritmo de cómo cambiar el HDD 1. Se abre el gabinete 2. Se identifica el HDD 3. Se retiran los cables SATA 4. Y se desatornilla de los lados 5. Se retira 6. Y se toman los datos (marca, modelo, serie etc.) 7. Cuando se haya comprado el nuevo para colocarlo 8. Se saca de la caja 9. Se conecta el cable SATA 10. Y se atornilla 11. Luego se tiene que configurar e instalar un SO 12. Si funciona se le instala todos los programas 13. Se cierra el gabinete 14. Hacer reporte final
  • 32.
    Daniel R. SotoMorales 4to Semestre 4°E 32 Procedimiento con diagramas de HW Algoritmo de reemplazar el gabinete 1. Primero se abre el gabinete 2. Se retira todos y cada uno de sus componentes 3. Luego al gabinete se toman sus datos (marca, modelo, serie etc.) 4. Se compra uno 5. Para colocarlo se ponen de nuevo los componentes 6. Se cierra 7. Elaborar reporte final
  • 33.
    Daniel R. SotoMorales 4to Semestre 4°E 33 Formato de Bitácora
  • 34.
    Daniel R. SotoMorales 4to Semestre 4°E 34 Formato de Reporte
  • 35.
    Daniel R. SotoMorales 4to Semestre 4°E 35 Programación para mantenimiento
  • 36.
    Daniel R. SotoMorales 4to Semestre 4°E 36 Programación para mantenimiento
  • 37.
    Daniel R. SotoMorales 4to Semestre 4°E 37 Programación para mantenimiento
  • 38.
    Daniel R. SotoMorales 4to Semestre 4°E 38 Programación para mantenimiento
  • 39.
    Daniel R. SotoMorales 4to Semestre 4°E 39 Programación para mantenimiento
  • 40.
    Daniel R. SotoMorales 4to Semestre 4°E 40 Programación para mantenimiento
  • 41.
    Daniel R. SotoMorales 4to Semestre 4°E 41 Help Desk/ Mesa de Ayuda Mesa de Ayuda (en inglés: Help Desk, mal traducido como 'Ayuda de Escritorio', o Mesa de Servicio (Service Desk) es un conjunto de recursos tecnológicos y humanos, para prestar servicios con la posibilidad de gestionar y solucionar todas las posibles incidencias de manera integral, junto con la atención de requerimientos relacionados a las Tecnologías de la Información y la Comunicación (TIC). El personal o recurso humano encargado de Mesa de Ayuda (MDA) debe proporcionar respuestas y soluciones a los usuarios finales, clientes o beneficiarios (destinatarios del servicio), y también puede otorgar asesoramiento en relación con una organización o institución, productos y servicios. Generalmente, el propósito de MDA es solucionar problemas o para orientar acerca de computadoras, equipos electrónicos o software. Las organizaciones suelen proporcionar soporte de MDA a sus usuarios a través de varios canales, como números de teléfono gratuitos, sitios web, mensajería instantánea o correo electrónico. También, pueden brindar asistencia con miras a los usuarios o empleados, dentro de la organización. Por lo tanto, los usuarios finales pueden ser internos o ajenos a la organización donde se encuentre MDA. Spiceworks Spiceworks es un software de creación de Mesas de ayuda, cuyo propósito es ayudar a los usuarios a solucionar problemas en su ordenador. Donde el usuario publica su problema y se agenda para que un técnico le dé solución.
  • 42.
    Daniel R. SotoMorales 4to Semestre 4°E 42 Para utilizarlo vamos al navegador, en Google ponemos, SpiceWorks, entramos a la primera dirección y aparecerá una página donde debemos de registrarnos para poder descargar y utilizar SpiceWorks. Es en este panel donde pondremos nuestro correo y una contraseña que sea fácil de recordar Una vez hayamos llenado los campos necesarios, daremos clic en el botón de Start Download , lo cual abrirá una ventana de gestión de descargas Daremos en guarda archivo, iniciara la descarga, y una vez descargado se ejecuta el archivo de instalación
  • 43.
    Daniel R. SotoMorales 4to Semestre 4°E 43 Para la configuración de la instalación solo se cambiara un aspecto en el segundo paso de la instalación que será desmarcar la casilla de “Optional Components”, ya que es son: un escáner de puertos y una herramienta estándar de la industria para acceder a la conexión entre capas de red en entornos Windows. Se deja en la carpeta predeterminada de instalación, y deja instalar Una vez que haya acabado, nos preguntara si deseamos que se genere un acceso directo en el escritorio, y que si deseamos ejecutarlo, aceptamos y enseguida se abrirá nuestro navegador donde tendremos que configurar el perfil agregando nuestro nombre, compañía y a que se dedica dicha compañía.
  • 44.
    Daniel R. SotoMorales 4to Semestre 4°E 44 Esta es la interfaz de la Mesa de Ayuda, en ella podremos encontrar, crear y eliminar “Tickets” que son las actividades que se deben de realizar; Podemos agregar personal para el atendimiento de los “Tickets”, para poder elegir a alguien que deberá ponerse a cargo de ellos al crear uno se selecciona un trabajador.
  • 45.
    Daniel R. SotoMorales 4to Semestre 4°E 45 RAS  Teamviewer es un software de acceso remoto el cual para descargarlo primero vamos a la página oficial la cual es Teamviewer.com iniciamos la descarga, al concluir se empieza a instalar y por último se ejecuta, es un proceso muy sencillo, luego de que se ejecuta en el menú te sale un número que dice seed, esa es la semilla de tu computadora con ella puedes acceder de otros equipos a tu pc o viceversa de tu computadora a otros equipos escribiendo al lado derecho donde dice conectar la seed del equipo al que se quiere conectar, para poder realizar la conexión a otro equipo, es necesario tener conexión a internet, tener privilegios de administrador, SO superior a Windows xp, una vez cumpliendo con todo esto ya puedes empezar a utilizar esta aplicación.
  • 46.
    Daniel R. SotoMorales 4to Semestre 4°E 46 Niveles de soporte técnico SOPORTE DE PRIMER NIVEL  El Soporte de Primer Nivel consiste en dar al cliente orientación telefónica a nivel de usuario y operacional SOPORTE DE SEGUNDO NIVEL  Es un servicio que consiste proveer Soporte Técnico en los problemas de uso de aplicaciones. El objetivo de este tipo de servicio es mantener recursos especializados disponibles con cobertura horaria. SOPORTE DE TERCER NIVEL  El Soporte de Tercer Nivel consiste en la intervención e investigación por parte de los especialistas a nivel de arquitectura de hardware o software.
  • 47.
    Daniel R. SotoMorales 4to Semestre 4°E 47 Nuestro sitio web. http://sixthmarco.wix.com/cy-serviciotecnico
  • 48.
    Daniel R. SotoMorales 4to Semestre 4°E 48 Contáctanos Email. Cy.serviciotecnico90@gmail.com Skype. CyServiciotecnico Facebook. https://www.facebook.com/Cysertecnico Canal de YouTube. https://www.youtube.com/channel/UCYrJSIRu- WQHlicW5LYYYkg
  • 49.
    Daniel R. SotoMorales 4to Semestre 4°E 49 Conclusiones La empresa de Cy servicio técnico está comprometida con todos los clientes presentes y futuros, para nosotros lo más importante es dar el mejor y más merecido mantenimiento a sus equipos, ya que prácticamente es cuidar su dinero y a los clientes que en fin de cuentas son lo más importante. En este semestre he aprendido algunas cosas nuevas, tales como la creación, edición y finalización de una página de internet, también hice mis primero video tutoriales, elabore diagramas de flujo hasta un punto en el que ya no podía ver ni uno más ya que me volvería loco, también conocí algunos nuevos softwares tales como los RAS que prácticamente sirven para acceder remotamente de un PC a otro, también la utilización de chats en línea desde la página de nuestra empresa, también creación de formatos para brindar un mejor servicio técnico ya sea a distancia o en presencia, también la forma en la que se debe presentar al cliente, la forma de hablar, saludo etc. Este semestre fue de mucho aprendizaje, y espero poner en práctica lo aprendido, en un futuro o en los siguientes semestres, espero seguir aprendiendo más cosas que puedan servirme en un futuro no muy lejano.