Irvin Escalante Peña 4°E
1
Dinamicorporation
Donde la tecnología es
nuestra especialidad.
Irvin Escalante Peña 4°E
2
Índice
Misión, Visión y valores…………………………………………………………….3
Manual de procedimientos del soporte 1………………………………………..4
Objetivo del manual…………………………………………………………………5
Organigrama………………………………………………………………………….6
Políticas de la empresa……………………………………………………………..7
Procedimientos de mantenimiento correctivo y preventivo………………....8
Procedimientos de problemas de software……………………………………..10
Procedimientos de problemas de hardware…………………………………….15
Formatos de bitácora y reporte……………………………………………………25
Programación de mantenimientos………………………………………………….27
RAS instalación y operación………………………………………………………...32
HelpDesk instalación y operación………………………………………………….34
Niveles de soporte…………………………………………………………………….36
Página de la empresa………………………………………………………………...37
Datos del contacto…………………………………………………………………....38
Conclusiones…………………………………………………………………………..39
Irvin Escalante Peña 4°E
3
Misión, Visión y Valores
MISION:
Es obtener la satisfacción de las personas y darnos a conocer gracias a nuestra
calidad y empeño.
VISION:
El poder ayudar a las personas con algunas dudas y/o problemas respecto a la
tecnología.
VALORES:
Los valores respeto, responsabilidad, honestidad, calidez y esfuerzo son nuestra
prioridad, pero no dejaremos los demás por debajo.
Irvin Escalante Peña 4°E
4
Manual de
procedimientos del
soporte técnico 1
Irvin Escalante Peña 4°E
5
Objetivo del manual
El objetivo principal de este manual es dar a conocer nuestra empresa con fines
educativos y comerciales. Que gracias a este manual nuestros clientes sepan cual
empresa es mejor y cual empresa ofrece el mejor sistema de soporte técnico como
también ayudar aquellos clientes que tengan problemas de computación ya sean
problemas de software o hardware; dar a conocer nuestra empresa y demostrar que
somos la mejor opción para nuestros clientes.
Irvin Escalante Peña 4°E
6
Organigrama
Irvin Escalante Peña 4°E
7
Políticas de la empresa
ATENCION AL CLIENTE
 responder afortunadamente a las necesidades del cliente
 ofrecer optimo servicio con un amplio portafolio de productos
 conocer las necesidades y expectativas del cliente interno y externo
 comprometernos con ser los mejores y poner todo nuestro talento laboral
 crear espacios en las que opciones de nuestros clientes sean base para reforzar
o mejorar nuestro servicio empresarial.
 horario de atención:
Lunes-viernes 8:00am a 9:00pm
Sábado-domingo 8:00am a 3:00pm
POLITICAS DE SERVICIO
Nuestros clientes recibirán servicios a sus particulares y justo requerimientos.
Nos comprometemos a que la cadena del servicio en el área de soporte y
mantenimiento de computo de la empresa Dinamicorporation
1. Gran capacidad técnica
2. Elevado compromiso en ofrecer un servicio oportuno
3. La más completa comunicación al cliente interno y externo
4. amabilidad en el servicio y agilidad en los procesos compromiso con las normas
de servicio
POLITICAS DE GARANTIA
La garantía no se hará valida si:
1. El equipo no ha sido tratado a un estricto cuidado.
2. Si el funcionamiento del equipo tiene problemas con el software por mala
instalación de programas o virus.
3. Si las piezas fallan por quemaduras eléctricas o exposición de circuitos.
4. Si el producto haya sido alterado
Irvin Escalante Peña 4°E
8
Procedimientos de mantenimiento correctivo y
preventivo Paso 1.- Se recibe el equipo.
Paso 2.- Ser levanta reporte.
Paso 3.- Encendemos el equipo.
Paso 4.- Verificamos que
encienda, si no enciende
notificamos al cliente si desea
reparación si no desea hacemos
entrega de su equipo.
Paso 4.1.- Verificamos que
contemos con herramienta si no
conseguirla.
Paso 4.2.- si desea el
reparamiento, desconectaremos
dispositivos externos. Paso 5.-
Abrir gabinete.
Paso 6.- Estabilizamos estática.
Paso
7.- Realizar inventario de
componentes.
Paso 8.- Retiramos
componentes de tarjeta madre.
Paso 9.- Sopeteamos gabinete.
Paso 10.- Limpiamos tarjeta
madre.
Paso 11.- Limpiamos fuente de
poder.
Paso 12.- Volver a colocar
componentes y conectar cables
de PC.
Paso 13.- Verificar que equipo
encienda, si no enciende hacer
reparación correspondiente
Paso 14.- Cerrar gabinete y
colocar tornillos
Paso 15.- Cerrar reporte
Irvin Escalante Peña 4°E
9
Preventivo de hardware
Paso 1.- Se recibe el equipo.
Paso 2.- Ser levanta reporte.
Paso 3.- Encendemos el
equipo.
Paso 4.- Verificamos que
encienda, si no enciende
notificamos al cliente si
desea reparación si no
desea hacemos entrega de
su equipo.
Paso 4.1.- Verificamos que
contemos con herramienta si
no conseguirla.
Paso 4.2.- si desea el
reparamiento,
desconectaremos
dispositivos externos. Paso
5.- Abrir gabinete.
Paso 6.- Estabilizamos
estática.
Paso 7.- Realizar inventario
de componentes.
Paso 8.- Retiramos componentes de tarjeta madre. Paso 9.- Sopeteamos gabinete.
Paso 10.- Limpiamos tarjeta madre.
Paso 11.- Limpiamos fuente de poder.
Paso 12.- Volver a colocar componentes y conectar cables de PC.
Paso 13.- Verificar que equipo encienda, si no enciende hacer reparación
correspondiente
Paso 14.- Cerrar gabinete y colocar tornillos
Paso 15.- Cerrar reporte
Irvin Escalante Peña 4°E
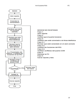
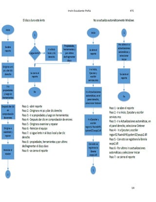
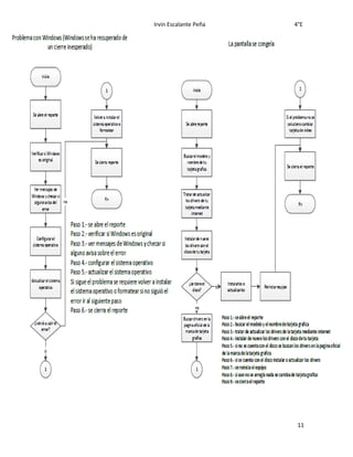
10
10 diagramas de software
Irvin Escalante Peña 4°E
11
Irvin Escalante Peña 4°E
12
Irvin Escalante Peña 4°E
13
Irvin Escalante Peña 4°E
14
Irvin Escalante Peña 4°E
15
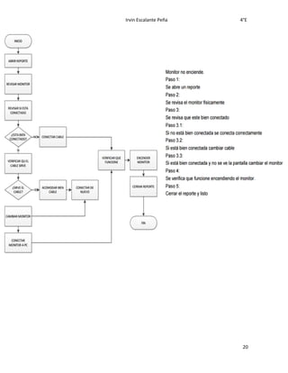
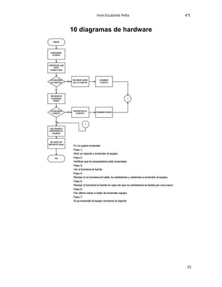
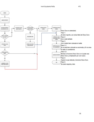
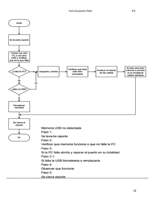
10 diagramas de hardware
Irvin Escalante Peña 4°E
16
Irvin Escalante Peña 4°E
17
Irvin Escalante Peña 4°E
18
Irvin Escalante Peña 4°E
19
Irvin Escalante Peña 4°E
20
Irvin Escalante Peña 4°E
21
Irvin Escalante Peña 4°E
22
Irvin Escalante Peña 4°E
23
Irvin Escalante Peña 4°E
24
Irvin Escalante Peña 4°E
25
Formatos de bitácora y reporte
Bitácora
Irvin Escalante Peña 4°E
26
Reporte
Irvin Escalante Peña 4°E
27
Programación de mantenimientos
PLAN DE MANTENIMIENTO DE EQUIPO DE CÓMPUTO
1. DIAGNOSTICO SITUACIONAL
Se realiza un análisis de los equipos con que cuenta la empresa:
2. LEVANTAMIENTO DE INVENTARIO
Id. Actividad Comienzo Fin Duración
May 2015
26 27 28 29 30 31 1
1 3d28/05/201526/05/2015Entrega de inventario
2 1d29/05/201529/05/2015Entrega de informe de inventario
El inventario del equipo se realizara cada 3 meses, con el fin de tener actualizada dicha
información.
Irvin Escalante Peña 4°E
28
3. MANTENIMIENTO PREVENTIVO DE EQUIPO DE CÓMPUTO.
El área de soporte técnico definirá el mantenimiento en dos aspectos:
a. Para los equipos que están fuera de garantía será realizado por personal de
soporte técnico, tales como pruebas, ajustes, reemplazo, reinstalación, etc.
Tomando como base el inventario actualizado de los equipos de cómputo con los
que cuenta la empresa.
b. Para equipos de cómputo que cuentan con garantía el mantenimiento será
realizado por personal de la empresa de donde se adquirió el bien o de acuerdo a
los contratos estipulados de las adquisiciones.
c. Este servicio se brindara en el equipo de cómputo tres veces al año.
Si no se da el apropiado mantenimiento preventivo a las computadoras, estos aparatos
suelen presentar un comportamiento inestable, motivo por el cual se debe prever y por
consiguiente realizar el mantenimiento respectivo periódicamente.
Un apropiado mantenimiento preventivo puede ayudar a extender la vida de una PC, y
mantenerla operando por más tiempo, evitando así que la reparación sea más costosa.
Hay que recordar que el equipo es un medio y el servicio es el fin que deseamos
conseguir.
Las rutinas de mantenimiento a realizar varían de acuerdo al tipo de equipos, sin embargo
en forma general deberán cubrir los siguientes aspectos:
CPUs:
 Revisión de errores.
 Desmontaje, limpieza interna, aspirado, verificación de tarjetas, limpieza de drives,
limpieza externa
 Limpieza y revisión de teclado
 Limpieza y revisión de monitor
 Desfragmentación, scan disk y diagnósticos del fabricante
Para realizar el mantenimiento respectivo de los equipos de cómputo debemos de
considerar cada uno de los siguientes componentes:
1. Gabinete
2. Monitor
3. Teclado
4. Mouse
5. Impresora
6. Regulador o supresor de pico
Irvin Escalante Peña 4°E
29
4. MANTENIMIENTO CORRECTIVO DE EQUIPO DE COMPUTO
En esta parte el mantenimiento correctivo es por agotamiento de vida útil de los equipos,
en el que se da solución inmediata de cualquier circunstancia no prevista la cual consiste
en la reparación y/o cambio de piezas defectuosas permitiendo su recuperación,
restauración o renovación.
En caso que no se pueda dar solución inmediata por que no existan piezas, se le asignara
equipo en calidad de préstamo con las características iguales y/o semejantes con la
finalidad que no afecte la continuidad del trabajo, teniendo que actuar de forma emergente
y, en el mejor de los casos, bajo un plan contingente existente en el área.
El área de soporte técnico deberá realizar un informe técnico del mantenimiento correctivo
en el que se plasme el trabajo realizado, así como los datos completos de los equipos
revisados y la conformidad del usuario.
5. CRONOGRAMA DE EJECUCIÓN DE MANTENIMIENTO PREVENTIVO.
El mantenimiento preventivo será realizado en las fechas que se describen a
continuación:
PRIMER PERIODO
Id. EQUIPO Comienzo Fin Duración
May 2015 Jun 2015
26 27 28 29 30 31 1
1 2d27/05/201526/05/2015COMPUTADORAS 1 A 4
2 2d28/05/201527/05/2015
COMPUTADORAS 5 A 9
3 2d29/05/201528/05/2015
COMPUTADORAS 10 A 14
4 2d01/06/201529/05/2015
COMPUTADORAS 15 A 19
5 2d03/06/201502/06/2015
COMPUTADORAS 20 A 24
6 2d05/06/201503/06/2015
COMPUTADORAS 25 A 29
7 2d09/06/201505/06/2015
COMPUTADORAS 30 A 32
2 3 4 5 6 7 8 9 10
Irvin Escalante Peña 4°E
30
SEGUNDO PERIODO
ID EQUIPO INICIO FINAL DURACION
jul. 2015
6 7 8 9 10 11 12 13 14 15 16 17 18 19 20 21
1 2d07/07/201506/07/2015COMPUTADORA 1 A 4
2 2d09/07/201508/07/2015COMPUTADORA 5 A 9
3 2d13/07/201510/07/2015COMPUTADORA 10 A 14
4 2d15/07/201514/07/2015COMPUTADORAS 15 A 19
5 2d17/07/201516/07/2015COMPUTADORAS 20 A 24
6 2d21/07/201517/07/2015COMPUTADORA 25 A 29
7 1d22/07/201521/07/2015COMPUTADORAS 30 A 32
OTRAS TAREAS DE MANTENIMIENTO PREVENTIVO
TAREA DE MANTENIMIENTO
PREVENTIVO
FRECUENCIA RESPONSABLE
Cotejar el funcionamiento global
del computador
Semanal IRVIN ESCALANTE
Observar de donde provienen
los ruidos extraños (si lo hay)
Cuando sea
prudente
ERICK GARCIA
Mantener una buena
presentación de hardware
Semanal IRVIN ESCALANTE
Analizar las unidades ópticas y
de almacenamiento
Semanal ERICK GARCIA
Revisar que los puntos de red y
canaletas
Semanal IRVIN ESCALANTE
Desfragmentar y liberar espacio
en el disco duro
Mensual IRVIN ESCALANTE
Liberar memoria RAM Mensual ERICK GARCIA
Ejecutar antivirus y scandisk Semanal ERICK GARCIA
Medir el trabajo global del
sistema operativo
Mensual IRVIN ESCALANTE
6. NUMERO DE RECURSOS HUMANOS
El personal de soporte técnico con que se cuenta para poder realizar los servicios de
mantenimiento son tres: El gerente de soporte técnico y dos técnicos a su cargo.
Irvin Escalante Peña 4°E
31
7. MATERIALES NECESARIOS PARA REALIZAR EL MANTENIMIENTO ES EL
SIGUIENTE:
 Aire comprimido o aspiradora.
 Kit de desarmadores.
 Mascarilla
 Guantes
 Spray limpia contactos
 Pulsera antiestática.
8. SEGUIMIENTO Y MONITOREO.
El desarrollo del mantenimiento se efectuara, según el cronograma establecido , en el
cual se detallan las fechas a realizarlo, además de avisar anticipadamente al personal que
está haciendo uso del equipo para que puedan programar un tiempo idóneo para la
realización del mantenimiento, esto para anticipar contratiempos en cuanto a la
disposición del equipo.
9. SUGERENCIAS
 Poder contar con todos los accesorios indicados.
 Hacer buen uso de los recursos de cómputo.
 Comunicar previamente al usuario, el movimiento o traslado del equipo de
cómputo.
 No realizar otros trabajos solo en caso de emergencia.
 Dar las indicaciones respectivas al usuario como:
o No comer encima del teclado.
o Limpiar los equipos.
o No colocar papeles encima gabinete monitor, ya que estos obstruyen la
ventilación.
o Apagar correctamente el equipo (no apagar sin antes salir
correctamente del sistema).
o Consultar con el personal de redes o cómputo cualquier duda o
situación que se presente en el equipo.
Irvin Escalante Peña 4°E
32
RAS instalación y operación
Joinme:
1.- para instalar Joinme primero que nada nos dirigimos a la página oficial
www.join.me
2.- nos registraremos en la parte de arriba a la derecha, es muy sencillo solo ponemos
correo y contraseña
3.- después le damos donde dice start meeting o unirse a reunión y se nos descargara
automáticamente el programa
4.- después lo ejecutamos solo dándole aceptar y aceptando las condiciones y se nos
abrirá un pequeño recuadro arriba
5.- una vez instalado nos dará dos opciones, una para nosotros compartir nuestra
pantalla y otra para unirnos a la pantalla de alguien más.
6.- si queremos compartir nuestra pantalla le daremos en compartir y se nos abrirá un
recuadro como el siguiente en el cual se nos muestra un código y ese será el código
que le daremos a la persona con la cual queramos enlazar una conexión
Irvin Escalante Peña 4°E
33
7.- en el menú se nos muestran varias opciones entre ellas una para pausar el
compartido y dejar de transmitir a la otra persona, otra en donde podemos ver el
número de personas que están viendo la transmisión, otra para chatear y más ajustes.
8.- en caso de que hayamos elegido la opción de poner nosotros el código se nos
abrirá una ventana en nuestro navegador en la cual nos mostrara la pantalla de la ora
persona y así poder controlarla y darle mantenimiento a distancia.
Irvin Escalante Peña 4°E
34
Helpdesk instalación y operación
1.- para realizar la instalación nos dirigimos a la siguiente página:
http://www.spiceworks.com/free-help-desk-software/
2.- se nos mostrara una página como este y le daremos en download free
3.-nos mandara a un registro fácil en el que solo pondremos correo y contraseña
4.- cuando este se valide se descargara automáticamente un archivo en el cual
procederemos a abrir y a seguir los pasos que nos indica los cuales son muy sencillos
5.- una vez el programa se acabe de instalar se nos mostrara una página como la
siguiente en la cual se nos muestran etiquetas y/o tareas a realizar.
Irvin Escalante Peña 4°E
35
6.- En este menú podremos agregar o quitar etiquetas en un apartado de arriba a la
derecha que dice “new ticket” y también darle prioridad a las tareas y así cambiar el
color de la misma.
7.- con el Help Desk también podremos tener un mejor contacto con nuestros clientes
ya que como muestra la imagen podremos tener acceso a un menú en el cual se nos
pondrán todos los correos que hayamos tenido contacto y se nos mostraran el número
de tickets que hayamos puesto en su nombre
Irvin Escalante Peña 4°E
36
Niveles de soporte
Soporte primer nivel: es el que está en contacto directo con el usuario y
que soluciona las incidencias triviales
Soporte segundo nivel: es un servicio que consiste en proveer en los
problemas de uso de aplicaciones. El objetivo de este tipo de servicio es mantener
recursos especializados disponibles con cobertura horaria.
Soporte tercer nivel: consiste en la intervención e investigación por parte
de los especialistas a nivel de arquitectura de hardware o software
Irvin Escalante Peña 4°E
37
Página de la empresa
http://dinamicorporation.wix.com/dinamicorporation
Irvin Escalante Peña 4°E
38
Datos del contacto
Canal de YouTube: https://www.youtube.com/channel/UCbzWn08uDFX4ZtGK3PVHS1w
Página web: http://dinamicorporation.wix.com/dinamicorporation
Gmail: dinamicorporation@gmail.com
Google+: https://plus.google.com/u/0/117025189151756555986/posts
Twitter: https://twitter.com/DinaCorporation
Blog: http://dinamicorporation.blogspot.mx/
Facebook: https://www.facebook.com/DinamiCorporation
Irvin Escalante Peña 4°E
39
Conclusiones
Gracias a todo lo que hemos aprendido a lo largo de la materia ahora nuestro
conocimiento está más vasto y enriquecido, ahora podemos brindar un soporte
más amplio y con más facilidad para nosotros, nos podemos referir a muchas
cosas que antes no sabíamos que eran o como se utilizaban y que eran
imprescindibles para el soporte técnico; aprendimos a como ser más sociables en
persona y a inspirar confianza a nuestros clientes futuros, gracias a la materia de
soporte presencial también eh aprendido a cómo tratar a los clientes, todo tipo de
clientes y como se debe de expresarse con cada uno y en cada situación, para mi
causo un gran impacto esta materia ya que eh aprendido a confiar más en mí
mismo y así tratar con facilidad a los demás, con esto supe que no a todas las
personas se les debe de tratar igual porque podría haber consecuencias.
Por otro lado la materia de soporte a distancia me ha ayudado a saber mucho
sobre el soporte mismo y como practicarlo, me enseño muchos programas y cosas
que no sabía y que no tenía idea que se podían hacer y gracias a eso pude ayudar
a un familiar que no vive en la ciudad y que no pudo encontrar a alguien que le
pudiera ayudar donde el vive.
En lo personal me gusto más la materia de presencial por lo ya dicho, la confianza
y el saber ser más sociable, pero eso no significa que la materia de distancia no
me haya gustado, también me gustó mucho por las grandes variables que tiene y
la gran ayuda que puedes brindar sin necesidad de estar presente o frente al
equipo afectado.
Esta materia me ha enseñado mucho y así como en la materia anterior puse a
prueba todo lo que aprendí, con esta materia también pasara seguramente lo
mismo y así poder ayudar a demás personas.

Manual irvin

  • 1.
    Irvin Escalante Peña4°E 1 Dinamicorporation Donde la tecnología es nuestra especialidad.
  • 2.
    Irvin Escalante Peña4°E 2 Índice Misión, Visión y valores…………………………………………………………….3 Manual de procedimientos del soporte 1………………………………………..4 Objetivo del manual…………………………………………………………………5 Organigrama………………………………………………………………………….6 Políticas de la empresa……………………………………………………………..7 Procedimientos de mantenimiento correctivo y preventivo………………....8 Procedimientos de problemas de software……………………………………..10 Procedimientos de problemas de hardware…………………………………….15 Formatos de bitácora y reporte……………………………………………………25 Programación de mantenimientos………………………………………………….27 RAS instalación y operación………………………………………………………...32 HelpDesk instalación y operación………………………………………………….34 Niveles de soporte…………………………………………………………………….36 Página de la empresa………………………………………………………………...37 Datos del contacto…………………………………………………………………....38 Conclusiones…………………………………………………………………………..39
  • 3.
    Irvin Escalante Peña4°E 3 Misión, Visión y Valores MISION: Es obtener la satisfacción de las personas y darnos a conocer gracias a nuestra calidad y empeño. VISION: El poder ayudar a las personas con algunas dudas y/o problemas respecto a la tecnología. VALORES: Los valores respeto, responsabilidad, honestidad, calidez y esfuerzo son nuestra prioridad, pero no dejaremos los demás por debajo.
  • 4.
    Irvin Escalante Peña4°E 4 Manual de procedimientos del soporte técnico 1
  • 5.
    Irvin Escalante Peña4°E 5 Objetivo del manual El objetivo principal de este manual es dar a conocer nuestra empresa con fines educativos y comerciales. Que gracias a este manual nuestros clientes sepan cual empresa es mejor y cual empresa ofrece el mejor sistema de soporte técnico como también ayudar aquellos clientes que tengan problemas de computación ya sean problemas de software o hardware; dar a conocer nuestra empresa y demostrar que somos la mejor opción para nuestros clientes.
  • 6.
    Irvin Escalante Peña4°E 6 Organigrama
  • 7.
    Irvin Escalante Peña4°E 7 Políticas de la empresa ATENCION AL CLIENTE  responder afortunadamente a las necesidades del cliente  ofrecer optimo servicio con un amplio portafolio de productos  conocer las necesidades y expectativas del cliente interno y externo  comprometernos con ser los mejores y poner todo nuestro talento laboral  crear espacios en las que opciones de nuestros clientes sean base para reforzar o mejorar nuestro servicio empresarial.  horario de atención: Lunes-viernes 8:00am a 9:00pm Sábado-domingo 8:00am a 3:00pm POLITICAS DE SERVICIO Nuestros clientes recibirán servicios a sus particulares y justo requerimientos. Nos comprometemos a que la cadena del servicio en el área de soporte y mantenimiento de computo de la empresa Dinamicorporation 1. Gran capacidad técnica 2. Elevado compromiso en ofrecer un servicio oportuno 3. La más completa comunicación al cliente interno y externo 4. amabilidad en el servicio y agilidad en los procesos compromiso con las normas de servicio POLITICAS DE GARANTIA La garantía no se hará valida si: 1. El equipo no ha sido tratado a un estricto cuidado. 2. Si el funcionamiento del equipo tiene problemas con el software por mala instalación de programas o virus. 3. Si las piezas fallan por quemaduras eléctricas o exposición de circuitos. 4. Si el producto haya sido alterado
  • 8.
    Irvin Escalante Peña4°E 8 Procedimientos de mantenimiento correctivo y preventivo Paso 1.- Se recibe el equipo. Paso 2.- Ser levanta reporte. Paso 3.- Encendemos el equipo. Paso 4.- Verificamos que encienda, si no enciende notificamos al cliente si desea reparación si no desea hacemos entrega de su equipo. Paso 4.1.- Verificamos que contemos con herramienta si no conseguirla. Paso 4.2.- si desea el reparamiento, desconectaremos dispositivos externos. Paso 5.- Abrir gabinete. Paso 6.- Estabilizamos estática. Paso 7.- Realizar inventario de componentes. Paso 8.- Retiramos componentes de tarjeta madre. Paso 9.- Sopeteamos gabinete. Paso 10.- Limpiamos tarjeta madre. Paso 11.- Limpiamos fuente de poder. Paso 12.- Volver a colocar componentes y conectar cables de PC. Paso 13.- Verificar que equipo encienda, si no enciende hacer reparación correspondiente Paso 14.- Cerrar gabinete y colocar tornillos Paso 15.- Cerrar reporte
  • 9.
    Irvin Escalante Peña4°E 9 Preventivo de hardware Paso 1.- Se recibe el equipo. Paso 2.- Ser levanta reporte. Paso 3.- Encendemos el equipo. Paso 4.- Verificamos que encienda, si no enciende notificamos al cliente si desea reparación si no desea hacemos entrega de su equipo. Paso 4.1.- Verificamos que contemos con herramienta si no conseguirla. Paso 4.2.- si desea el reparamiento, desconectaremos dispositivos externos. Paso 5.- Abrir gabinete. Paso 6.- Estabilizamos estática. Paso 7.- Realizar inventario de componentes. Paso 8.- Retiramos componentes de tarjeta madre. Paso 9.- Sopeteamos gabinete. Paso 10.- Limpiamos tarjeta madre. Paso 11.- Limpiamos fuente de poder. Paso 12.- Volver a colocar componentes y conectar cables de PC. Paso 13.- Verificar que equipo encienda, si no enciende hacer reparación correspondiente Paso 14.- Cerrar gabinete y colocar tornillos Paso 15.- Cerrar reporte
  • 10.
    Irvin Escalante Peña4°E 10 10 diagramas de software
  • 11.
  • 12.
  • 13.
  • 14.
  • 15.
    Irvin Escalante Peña4°E 15 10 diagramas de hardware
  • 16.
  • 17.
  • 18.
  • 19.
  • 20.
  • 21.
  • 22.
  • 23.
  • 24.
  • 25.
    Irvin Escalante Peña4°E 25 Formatos de bitácora y reporte Bitácora
  • 26.
    Irvin Escalante Peña4°E 26 Reporte
  • 27.
    Irvin Escalante Peña4°E 27 Programación de mantenimientos PLAN DE MANTENIMIENTO DE EQUIPO DE CÓMPUTO 1. DIAGNOSTICO SITUACIONAL Se realiza un análisis de los equipos con que cuenta la empresa: 2. LEVANTAMIENTO DE INVENTARIO Id. Actividad Comienzo Fin Duración May 2015 26 27 28 29 30 31 1 1 3d28/05/201526/05/2015Entrega de inventario 2 1d29/05/201529/05/2015Entrega de informe de inventario El inventario del equipo se realizara cada 3 meses, con el fin de tener actualizada dicha información.
  • 28.
    Irvin Escalante Peña4°E 28 3. MANTENIMIENTO PREVENTIVO DE EQUIPO DE CÓMPUTO. El área de soporte técnico definirá el mantenimiento en dos aspectos: a. Para los equipos que están fuera de garantía será realizado por personal de soporte técnico, tales como pruebas, ajustes, reemplazo, reinstalación, etc. Tomando como base el inventario actualizado de los equipos de cómputo con los que cuenta la empresa. b. Para equipos de cómputo que cuentan con garantía el mantenimiento será realizado por personal de la empresa de donde se adquirió el bien o de acuerdo a los contratos estipulados de las adquisiciones. c. Este servicio se brindara en el equipo de cómputo tres veces al año. Si no se da el apropiado mantenimiento preventivo a las computadoras, estos aparatos suelen presentar un comportamiento inestable, motivo por el cual se debe prever y por consiguiente realizar el mantenimiento respectivo periódicamente. Un apropiado mantenimiento preventivo puede ayudar a extender la vida de una PC, y mantenerla operando por más tiempo, evitando así que la reparación sea más costosa. Hay que recordar que el equipo es un medio y el servicio es el fin que deseamos conseguir. Las rutinas de mantenimiento a realizar varían de acuerdo al tipo de equipos, sin embargo en forma general deberán cubrir los siguientes aspectos: CPUs:  Revisión de errores.  Desmontaje, limpieza interna, aspirado, verificación de tarjetas, limpieza de drives, limpieza externa  Limpieza y revisión de teclado  Limpieza y revisión de monitor  Desfragmentación, scan disk y diagnósticos del fabricante Para realizar el mantenimiento respectivo de los equipos de cómputo debemos de considerar cada uno de los siguientes componentes: 1. Gabinete 2. Monitor 3. Teclado 4. Mouse 5. Impresora 6. Regulador o supresor de pico
  • 29.
    Irvin Escalante Peña4°E 29 4. MANTENIMIENTO CORRECTIVO DE EQUIPO DE COMPUTO En esta parte el mantenimiento correctivo es por agotamiento de vida útil de los equipos, en el que se da solución inmediata de cualquier circunstancia no prevista la cual consiste en la reparación y/o cambio de piezas defectuosas permitiendo su recuperación, restauración o renovación. En caso que no se pueda dar solución inmediata por que no existan piezas, se le asignara equipo en calidad de préstamo con las características iguales y/o semejantes con la finalidad que no afecte la continuidad del trabajo, teniendo que actuar de forma emergente y, en el mejor de los casos, bajo un plan contingente existente en el área. El área de soporte técnico deberá realizar un informe técnico del mantenimiento correctivo en el que se plasme el trabajo realizado, así como los datos completos de los equipos revisados y la conformidad del usuario. 5. CRONOGRAMA DE EJECUCIÓN DE MANTENIMIENTO PREVENTIVO. El mantenimiento preventivo será realizado en las fechas que se describen a continuación: PRIMER PERIODO Id. EQUIPO Comienzo Fin Duración May 2015 Jun 2015 26 27 28 29 30 31 1 1 2d27/05/201526/05/2015COMPUTADORAS 1 A 4 2 2d28/05/201527/05/2015 COMPUTADORAS 5 A 9 3 2d29/05/201528/05/2015 COMPUTADORAS 10 A 14 4 2d01/06/201529/05/2015 COMPUTADORAS 15 A 19 5 2d03/06/201502/06/2015 COMPUTADORAS 20 A 24 6 2d05/06/201503/06/2015 COMPUTADORAS 25 A 29 7 2d09/06/201505/06/2015 COMPUTADORAS 30 A 32 2 3 4 5 6 7 8 9 10
  • 30.
    Irvin Escalante Peña4°E 30 SEGUNDO PERIODO ID EQUIPO INICIO FINAL DURACION jul. 2015 6 7 8 9 10 11 12 13 14 15 16 17 18 19 20 21 1 2d07/07/201506/07/2015COMPUTADORA 1 A 4 2 2d09/07/201508/07/2015COMPUTADORA 5 A 9 3 2d13/07/201510/07/2015COMPUTADORA 10 A 14 4 2d15/07/201514/07/2015COMPUTADORAS 15 A 19 5 2d17/07/201516/07/2015COMPUTADORAS 20 A 24 6 2d21/07/201517/07/2015COMPUTADORA 25 A 29 7 1d22/07/201521/07/2015COMPUTADORAS 30 A 32 OTRAS TAREAS DE MANTENIMIENTO PREVENTIVO TAREA DE MANTENIMIENTO PREVENTIVO FRECUENCIA RESPONSABLE Cotejar el funcionamiento global del computador Semanal IRVIN ESCALANTE Observar de donde provienen los ruidos extraños (si lo hay) Cuando sea prudente ERICK GARCIA Mantener una buena presentación de hardware Semanal IRVIN ESCALANTE Analizar las unidades ópticas y de almacenamiento Semanal ERICK GARCIA Revisar que los puntos de red y canaletas Semanal IRVIN ESCALANTE Desfragmentar y liberar espacio en el disco duro Mensual IRVIN ESCALANTE Liberar memoria RAM Mensual ERICK GARCIA Ejecutar antivirus y scandisk Semanal ERICK GARCIA Medir el trabajo global del sistema operativo Mensual IRVIN ESCALANTE 6. NUMERO DE RECURSOS HUMANOS El personal de soporte técnico con que se cuenta para poder realizar los servicios de mantenimiento son tres: El gerente de soporte técnico y dos técnicos a su cargo.
  • 31.
    Irvin Escalante Peña4°E 31 7. MATERIALES NECESARIOS PARA REALIZAR EL MANTENIMIENTO ES EL SIGUIENTE:  Aire comprimido o aspiradora.  Kit de desarmadores.  Mascarilla  Guantes  Spray limpia contactos  Pulsera antiestática. 8. SEGUIMIENTO Y MONITOREO. El desarrollo del mantenimiento se efectuara, según el cronograma establecido , en el cual se detallan las fechas a realizarlo, además de avisar anticipadamente al personal que está haciendo uso del equipo para que puedan programar un tiempo idóneo para la realización del mantenimiento, esto para anticipar contratiempos en cuanto a la disposición del equipo. 9. SUGERENCIAS  Poder contar con todos los accesorios indicados.  Hacer buen uso de los recursos de cómputo.  Comunicar previamente al usuario, el movimiento o traslado del equipo de cómputo.  No realizar otros trabajos solo en caso de emergencia.  Dar las indicaciones respectivas al usuario como: o No comer encima del teclado. o Limpiar los equipos. o No colocar papeles encima gabinete monitor, ya que estos obstruyen la ventilación. o Apagar correctamente el equipo (no apagar sin antes salir correctamente del sistema). o Consultar con el personal de redes o cómputo cualquier duda o situación que se presente en el equipo.
  • 32.
    Irvin Escalante Peña4°E 32 RAS instalación y operación Joinme: 1.- para instalar Joinme primero que nada nos dirigimos a la página oficial www.join.me 2.- nos registraremos en la parte de arriba a la derecha, es muy sencillo solo ponemos correo y contraseña 3.- después le damos donde dice start meeting o unirse a reunión y se nos descargara automáticamente el programa 4.- después lo ejecutamos solo dándole aceptar y aceptando las condiciones y se nos abrirá un pequeño recuadro arriba 5.- una vez instalado nos dará dos opciones, una para nosotros compartir nuestra pantalla y otra para unirnos a la pantalla de alguien más. 6.- si queremos compartir nuestra pantalla le daremos en compartir y se nos abrirá un recuadro como el siguiente en el cual se nos muestra un código y ese será el código que le daremos a la persona con la cual queramos enlazar una conexión
  • 33.
    Irvin Escalante Peña4°E 33 7.- en el menú se nos muestran varias opciones entre ellas una para pausar el compartido y dejar de transmitir a la otra persona, otra en donde podemos ver el número de personas que están viendo la transmisión, otra para chatear y más ajustes. 8.- en caso de que hayamos elegido la opción de poner nosotros el código se nos abrirá una ventana en nuestro navegador en la cual nos mostrara la pantalla de la ora persona y así poder controlarla y darle mantenimiento a distancia.
  • 34.
    Irvin Escalante Peña4°E 34 Helpdesk instalación y operación 1.- para realizar la instalación nos dirigimos a la siguiente página: http://www.spiceworks.com/free-help-desk-software/ 2.- se nos mostrara una página como este y le daremos en download free 3.-nos mandara a un registro fácil en el que solo pondremos correo y contraseña 4.- cuando este se valide se descargara automáticamente un archivo en el cual procederemos a abrir y a seguir los pasos que nos indica los cuales son muy sencillos 5.- una vez el programa se acabe de instalar se nos mostrara una página como la siguiente en la cual se nos muestran etiquetas y/o tareas a realizar.
  • 35.
    Irvin Escalante Peña4°E 35 6.- En este menú podremos agregar o quitar etiquetas en un apartado de arriba a la derecha que dice “new ticket” y también darle prioridad a las tareas y así cambiar el color de la misma. 7.- con el Help Desk también podremos tener un mejor contacto con nuestros clientes ya que como muestra la imagen podremos tener acceso a un menú en el cual se nos pondrán todos los correos que hayamos tenido contacto y se nos mostraran el número de tickets que hayamos puesto en su nombre
  • 36.
    Irvin Escalante Peña4°E 36 Niveles de soporte Soporte primer nivel: es el que está en contacto directo con el usuario y que soluciona las incidencias triviales Soporte segundo nivel: es un servicio que consiste en proveer en los problemas de uso de aplicaciones. El objetivo de este tipo de servicio es mantener recursos especializados disponibles con cobertura horaria. Soporte tercer nivel: consiste en la intervención e investigación por parte de los especialistas a nivel de arquitectura de hardware o software
  • 37.
    Irvin Escalante Peña4°E 37 Página de la empresa http://dinamicorporation.wix.com/dinamicorporation
  • 38.
    Irvin Escalante Peña4°E 38 Datos del contacto Canal de YouTube: https://www.youtube.com/channel/UCbzWn08uDFX4ZtGK3PVHS1w Página web: http://dinamicorporation.wix.com/dinamicorporation Gmail: dinamicorporation@gmail.com Google+: https://plus.google.com/u/0/117025189151756555986/posts Twitter: https://twitter.com/DinaCorporation Blog: http://dinamicorporation.blogspot.mx/ Facebook: https://www.facebook.com/DinamiCorporation
  • 39.
    Irvin Escalante Peña4°E 39 Conclusiones Gracias a todo lo que hemos aprendido a lo largo de la materia ahora nuestro conocimiento está más vasto y enriquecido, ahora podemos brindar un soporte más amplio y con más facilidad para nosotros, nos podemos referir a muchas cosas que antes no sabíamos que eran o como se utilizaban y que eran imprescindibles para el soporte técnico; aprendimos a como ser más sociables en persona y a inspirar confianza a nuestros clientes futuros, gracias a la materia de soporte presencial también eh aprendido a cómo tratar a los clientes, todo tipo de clientes y como se debe de expresarse con cada uno y en cada situación, para mi causo un gran impacto esta materia ya que eh aprendido a confiar más en mí mismo y así tratar con facilidad a los demás, con esto supe que no a todas las personas se les debe de tratar igual porque podría haber consecuencias. Por otro lado la materia de soporte a distancia me ha ayudado a saber mucho sobre el soporte mismo y como practicarlo, me enseño muchos programas y cosas que no sabía y que no tenía idea que se podían hacer y gracias a eso pude ayudar a un familiar que no vive en la ciudad y que no pudo encontrar a alguien que le pudiera ayudar donde el vive. En lo personal me gusto más la materia de presencial por lo ya dicho, la confianza y el saber ser más sociable, pero eso no significa que la materia de distancia no me haya gustado, también me gustó mucho por las grandes variables que tiene y la gran ayuda que puedes brindar sin necesidad de estar presente o frente al equipo afectado. Esta materia me ha enseñado mucho y así como en la materia anterior puse a prueba todo lo que aprendí, con esta materia también pasara seguramente lo mismo y así poder ayudar a demás personas.