Maria Fernada rodriguez de la rosa
Si buscas calidad… Compumundo te ayudara!!!
INDICE
1°-Nombre, empresa, slogan y logo
3-Mision, visión y valores
4°-Manual procedimientos de soporte técnico
5°-Objetivo del manual
6°.Organigrama
7°-Politicas
8°-Procedimientos de mantenimiento correctivo y
preventivo
9°-Procedimientos problemas de sw
10°-Procedimiento problemas de hw
11°-Formatos de bitácora y reporte
12°-Programacion de mantenimiento
13°-Seleccions de RAS, instalación y operación
14°-Sw para helpdesk,instalación y operación
15°-Niveles de soporte
16°-Pagina de la empresa
17°-Datos de contacto
*Email
*Skype
*Facebook
*Canal de YouTube
18°-Conclusiones
2º Misión:
Prestar nuestros servicios en el área de informática para empresas,
permitiendo a nuestros clientes la continuidad operacional de su
negocio por medio de soluciones puntuales e innovadoras, atención
personalizada y rápida respuestaa sus contingencias, sustentado por
un equipo técnico y profesional ágil, flexible y comprometido.
Visión:
Ser líderes en el mercado en la atención remota y en terreno de
soporte informático para empresas, pormedio de la innovación, la
excelenciay la calidad del servicio.
Además proveerde servicios computacionales adicionales para
mejoran la experiencia de servicio de nuestros clientes y atender a sus
requerimientos de soluciones informáticas en pro de la productividad y
eficiencia.
Valores:
Honestidad, respeto,responsabilidad,
Eficienciay espíritu de servicio en equipo
MANUAL DE
PROCEDIMIENTOS
DE SOPORTE
TECNICO
4°OBJETIVO DEL MANUAL
El objetivo de este manual es brindar en un futuro o cuando se necesita una
rápida y fácil ayuda para cualquier persona que lo necesite con algún
problema para su pc ya sea de softwareo Hardwarecon solo poder leerlo y
seguir los pasos correctamenteal iniciar cada problema.
5°-ORGANIGRAMA
Directora en
soporte tecnico
Fernanda Rodriguez
Tecnico en soporte
Juan Alvarez
Tecnico en soporte
Manuel Fernandez
Tecnico en soporte
Nicole Cota
Gerente en soporte
tecnico
Sara Ramos
6°-POLITICAS
POLITICAS DE LA EMPRESA
POLÍTICAS DE SERVICIO AL CLIENTE
1. Escuchar al cliente en cada Punto de Contacto.
2. Velar porque cada colaborador tenga una actitud de servicio al cliente en cada
Momento de la Verdad.
3. Utilizar la llamada contacto como una poderosa herramienta para brindar un
servicio al cliente único.
4. Comprender que cada cliente es único.
5. Comprender que cada cliente interno es único y que trabajamos con
colaboradores que son personas.
6. Recordar que el aporte que ofrece un llamada contacto a sus clientes se basa
en la generación que se pueden construir a partir del estado de ánimo/actitud
positiva de nuestros colaboradores, más allá de la tecnología que poseemos.
7. Cumplir al cliente todo lo que se le promete en cada Punto de Contacto, incluso
aquellas promesas que no están en el contrato ni se estipulan por escrito.
POLÍTICAS DE GARANTÍA
1. El Distribuidor es el único autorizado para solicitar y realizar el trámite del
servicio de garantía con la empresa.
2. El servicio de garantía es válido al cumplirse las siguientes condiciones:
 El producto se encuentra dentro de la vigencia del plazo de
garantía
 El producto presenta algún defecto de fabrica
 El producto es presentado en su empaque original con todo
su contenido
 El distribuidor presenta la factura y anexo de series (cuando
aplique) en la que comprueba que compro el producto a la
empresa
 El producto no cuente con un centro de servicio de la marca
en la cuidad de la sucursal donde lo compro
 El producto no presente daño físico
 El producto no presente señal de alteraciones en su interior o
componentes
 El producto no presente fallas originadas por la instalación de
software no comprado en la empresa o autorizado por la
marca
3. La empresa se comprende a entregar una orden de servicio como
comprobante del trámite de servicio de garantía de un producto al
distribuidor
4. El distribuidor debe presentar el orden de servicio cuando le sea solicitado
por la empresa mientras el servicio de garantía del producto este activo. En
caso de no presentarla , no se procederá con el servicio
5. La empresa se compromete a ofrecer la opción de garantía inmediata de un
producto al cumplirse las siguientes condiciones:
 Se cumplan con las condiciones amparadas en el inciso 2
 El distribuidor solicite el servicio de garantía el mismo dia que compro el
producto
 La empresa dara alguna de las siguientes resoluciones en la siguiente
orden:
-Se entrega el mismo modelo
-Se entrega un modelo similar en características y precio
-Se entrega una nota de crédito
6. La empresa se compromete a ofrecer el servicio de garantía a equipos
ensamblados al cumplirse las siguientes condiciones:
Los componentes del ensamble fueron comprados en su totalidad a la
empresa
 Los componentes del ensamble no presenten señal de alteraciones
en su interior o componentes
 El distribuidor presenta la factura y anexo de series (cuando aplique)
en la que comprueba que compro el producto a la empresa
 Los componentes del ensamble no presenten daño físico
 Al menos uno de los componentes del ensamble presenta algún
defecto de fabrica
 El quipo ensamblado presenta fallas derivadas del ensamble de los
componentes
 La fecha de la factura del equipo ensamblado no tiene más de 11
meses de antigüedad
POLITICADE SERVICIOS DE UNA EMPRESA
La política que crea una empresa para prestar sus servicios de la mejor forma
posible y alcanzar en todo momento las expectativas de sus clientes y
trabajadores
Pueden ser aplicadas en cualquier tipo de departamento, ya sea de alojamiento,
mantenimiento, soporte técnico, etc.
Lo importante es que establece de antemano las condiciones de contratación y
prestación de los servicios de una empresa
Estas políticas pueden aplicarse directamente a los clientes o al personal de una
empresa ya que pueden servir para motivar y a la vez también ayudar
Modalidades:
 Facilitar información sobre centros del entorno dedicados a la atención a
personas dependientes (guarderías, centros de día para mayores…) Esta
medida tiene coste cero, pero reporta un alto beneficio en motivación del
personal
 Disponer de un servicio de guardería dentro de la empresa, gratuita o
subvencionada esta puede ser compartida con las otras empresas cercanas
 Apoyo económico de la empresa para sufragar gastas de guardería u otros
centros de atención a personas dependientes, de forma continua o durante
los viajes de trabajo y horas extras
 Plazas reservadas en colegios cercanos al lugar de trabajo, de las que las
persona contratadas pueden disponer de manera priotaria, a precios de
mercado
 La empresa gestiona acuerdos con distintos servicios para que su personal
pueda beneficiarse de descuentos, por ejemplo en restaurantes
MANTENIMIENTO PREVENTIVO DE SOFTWARE
INICIO
Ir con el cliente
Levantar reporte del
cliente
Apuntar los datos
de la computadora
Encender equipo
1
1
¿Funciona? Notificar a el clienteNO
¿El cliente desea
respaldo?
SI
¿El cliente
accede al
mantenimiento
correctivo?
Se realizaSI
Se respalda la
informacion
SI
Entramos en el
escritorio
NO
¿Tiene virus o
spyware?
Desfragmentamos
el disco duro
NO
Los eliminamosSI
2
NO
2
Liberamos espacio
libre en el disco
duro
Depuramos archivos
Vaciamos papelera
de reciclaje
¿Todo esta en
perfecto
estado?
Buscamos la falla y
la solucionamos
NO
Entregamos al
cliente y
terminamos
informe
SI
FIN
MARIA FERNADA RODRIGUEZ DE LA ROSA 4*E
Algoritmo:
1. Ir con el cliente y levantar reporte.
2. Apuntar los datos de la computadora.
3. Encenderequipo.
4. ¿Funciona? No, notificar al cliente.
5. ¿El cliente accede al mantenimiento correctivo? Si se realiza, no
pasamos al paso 6.
6. ¿El cliente desearespaldo? Si se respalda información, no pasamos al
paso 7.
7. Entramos en el escritorio.¿Tiene virus o spyware? Si los eliminamos,
no desfragmentamos eldisco.
8. Liberamos espacio libre en el disco duro.
9. Depuramos archivos.
10. Vaciamos papelera de reciclaje. ¿Todo está en perfecto estado?
No buscamos la falla y la solucionamos.Si, pasamos al paso 11.
11. Entregamos al cliente y cerramos reporte.
MANTENIMIENTO PREVENTIVO DE HARDWARE
MARIA FERNADA RODRIGUEZ DE LA ROSA 4*E
Algoritmo:
1. Levantar reporte.
2. Prendemos equipo ¿Enciende? Si no enciende se le notifica al cliente.
3. ¿El cliente deseamantenimiento preventivo? Si se realiza mantenimiento
preventivo.
4. ¿El cliente desearespaldo? Si, se respaldainformación. Y si no pasamos
al paso 5.
5. Desconectamoscables externos ¿Este cuenta con la herramienta? No,
conseguirla herramienta. Si pasamos al paso 6.
6. Abrimos gabinete, quitar fuente de podery dispositivos.
7. Limpiamos gabinete, tarjeta madre, fuente de podery dispositivos.
8. Ensamblar dispositivos.
9. Conectar cables de corriente al equipo.
10. ¿Enciende? No, solucionar falla y si pasamos al paso 11.
11. Cerrar gabinete.
12. Mantenimiento preventivo de mouse.
13. Mantenimiento preventivo del teclado.
14. Limpieza del monitor y gabinete.
15. Entregar equipo
16. Cerrar reporte.
MANTENIMIENTO CORRECTIVO DE HARDWARE
MARIA FERNADA RODRIGUEZ DE LA ROSA 4*E
Algoritmo:
1. Detectar la falla al equipo.
2. Reportar la falla a soporte técnico.
3. Detecta la falla al equipo de computo
4. ¿Mantenimiento correctivo externo? No, reparar el equipo el personal de
soporte técnico.Si, verifica si es correctivo por garantía o contrato.
5. ¿Garantía de compra?
PROCEDIMIENTOS DE PROBLEMAS DE SOFTWARE
INICIO
Abrimos reporte
Prendemos la PC
¿El monitor
enciende?
Checamos si los
cables están bien
conectados
NO
¿Los cables
están bien
conectados?
Conectamos bien si
sigue sin funcionar
probamos con otro
monitor
NO
Mover a los
controladores de
brillo y contraste
SI
Cerramos reporte
FIN
1
1
El monitor se enciende pero no aparece la imagen
Algoritmo:
1. Abrimos reporte
2. Prendemos la PC
3. ¿El monitor enciende? No,
checamos si están bien
conectados a la PC, si no
pasamos al paso 4.
4. ¿Estánbien conectados? no,
conectamos biensi sigue sin
funcionar probamos con otro
monitor. Si, mover a los botones
de brillo y contraste.
5. Cerramos reporte
MARIA FERNADA RODRIGUEZ DE LA ROSA 4*E
INICIO
Se abre reporte
Ir al menu
Ir a opciones
Seleccionar la
pestaña de
seguridad
En donde dic
contenido activo
marcar las
siguientes funciones
-Permitir la
transferencia de
contenido activo.
-Activar controles y
complementos.
Active X -Ejecutar
secuencias de
comandos. Active X
-Permitir programas
Java
¿El problema
aparece al inicio
de las paginas?
FIN
Instalar bien los
drivers
Algoritmo:
1. Checar si el problemaaparece al inicio de las
páginas
2. Si es así ir a menú
3. Ir a donde dice opciones….
4. Seleccionar la pestaña de seguridad
5. En donde dice contenido activo marcar las
siguientes funciones
-Permitir la transferencia de contenido activo
-Activar controles y complementos ACTIVEX
-Ejecutar secuencias de comandos ACTIVEX
-Permitir programas JAVA
6. Si no aparece entonces instalamos los
drivers bien
7. Cerramos reporte
Problemas al iniciar una página web
MARIA FERNADA RODRIGUEZ DE LA ROSA 4*E
DESFRAGMENTAR EL DISCO
MARIA FERNADA RODRIGUEZ DE LA ROSA 4*E
ELIMINAR VIRUS DE LA PC
INICIO
Levantar reporte
¿No se puede
instalar una
aplicación?
Checar que haiga
suficiente espacio
en el disco duro
NO
¿Hay suficiente
espacio?
Instalar la aplicaciónSI
Eliminar archivos o
programas que no
se utilizan
NO
Cerrar reporte
FIN
1
SI
Algoritmo:
1. Levantar reporte.
2. ¿No se puede instalar una aplicación?
No, checa que haiga suficiente
espacio en el disco duro. Si, pasar al
paso 3.
3. ¿Hay suficiente espacio? No, eliminar
archivos o programas que no se
utilizan. Si, instalar aplicación.
4. Cerrar reporte
No se instalan aplicaciones
MARIA FERNADA RODRIGUEZ DE LA ROSA 4*E
Análisis de antivirus
Algoritmos:
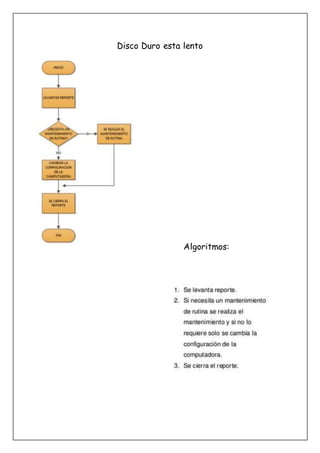
Disco Duro esta lento
Algoritmos:
MARIA FERNADA RODRIGUEZ DE LA ROSA 4*E
Eliminar Archivos Temporales
Algoritmos:
Fallan los pines del microprocesador
Algoritmos:
MARIA FERNADA RODRIGUEZ DE LA ROSA 4*E
Comprobar Disco
Algoritmos:
Perdida de información Algoritmos:
Algoritmos:
MARIA FERNADA RODRIGUEZ DE LA ROSA 4*E
INICIO
Levantar reporte
¿Fallas con el
sistema
operativo?
Limpiar registro y
archivos temporales
SI
Checar
computadora
NO
Restaurar el sistema
Cerrar reporte
FIN
Algoritmo:
1. Levantar reporte
2. ¿Fallas con el sistema
operativo? Si, limpiar
registro y archivos
temporales. No, checar
computadora.
3. Restaurar el sistema.
4. Cerrar reporte.
INICIO
Levantar reporte
Encender la
computadora
¿La
computadora
esta lenta?
NO
Limpiar virus y
spyware
SI
1
¿Aun sigue
lenta?
Apagar la
computadora
NO
Checar el disco duro
SI
¿Funciona el
disco duro?
Reparamos el disco
duro o compramos
uno nuevo
NO
Cerramos reporte
SI
FIN
Algoritmo:
1. Levantar reporte.
2. Encenderla computadora.
3. ¿La computadora esta lenta? Si, limpiamos
virus y spyware. No, pasar al paso 4.
4. ¿Aún sigue lenta? No, apagar la
computadora.Si, checar el disco duro.
5. ¿Funciona el disco duro? No, reparamos el
disco duro o compramos uno nuevo. Si,
cerramos reporte.
PC lenta
MARIA FERNADA RODRIGUEZ DE LA ROSA 4*E
INICIO
Se levanta
reporte
Se notifica al
cliente el estado
del equipo
¿Funciona la
memoria
RAM?
SI
Verificar si esta
bien puesta
NO
¿Esta bien
puesta?
Se cierra el
reporte
SI
Reemplazar la
memoria RAM
NO
1
FIN
Algoritmo:
1. Se levanta reporte.
2. Se notifica al cliente el
estado del equipo.
3. ¿Funciona la memoria
RAM? Si funciona pasar al
paso 5 y si no funciona
verificar si está bien puesta.
4. ¿Está bien puesta? No,
reemplazar la memoria RAM
y si está bien pasar al paso
5.
5. Se cierra reporte
INICIO
Levantamos
reporte del
escaner
Revisamos los
BIOS
Revisamos los
recursos del
puerto paralelo
¿El puerto
paralelo esta
bien? Salimos del BIOS y
cerramos reporte
SI
Lo configuramos
como
bidireccional
NO
Escaneamos algo
para verificar que
escanee
FIN
Algoritmo:
1. Levantamos reporte
2. Revisamos los BIOS
3. Revisamos los recursos del puerto
paralelo
4. ¿El puerto paralelo está bien? Si está
bien salimos del BIOS y se cierra
reporte y si no está bien pasamos al
paso 5
5. Lo configuramos como bidireccional
6. Escaneamos algo para verificar que
escanee
7. Cerramos reporte
Algoritmo:
Algoritmo:
1. Se levanta reporte
2. Revisar monitor
3. Revisar si está conectado
4. ¿Está bien conectado? Si, no conectar cable,
verificar que funcione y si no está verificar que
el cable sirve, pasar al paso 5.
No escanea
Monitor no enciende
MARIA FERNADA RODRIGUEZ DE LA ROSA 4*E
INICIO
Levantamos
reporte del
mouse
Verificamos que
este conectado
en la ranura
donde va el
mouse
¿El mouse no
aparece en la
pantalla o no
se desplaza?
Verificamos que
se mueva y
cerramos reporte
SI
Vamos a inicio/
configuración/
panel de control/
mouse
NO
Cerramos reporte
FIN
Algoritmo:
1. Levantamos reporte de la impresora
2. Primero enviar una impresiónde
prueba para verificar el problema
3. ¿Y si es la prueba de impresión? Si
lo es imprimir algo para verificar que
este bien y si no pasar al paso 4
4. Checamos que todos los cables
estén bien puestos y donde van
5. ¿Si están conectados?Si lo están
los conectamos donde van
correctamente y si no pasar al paso
6.
6. La impresoraestá configurada como
impresorapredeterminada
7. ¿Está configurada? Si lo está
mandamos a imprimir y cerramos
reporte y si no está pasamos al
paso 8
8. Grupo principal/panel de control/
impresoras.Marcamos la impresora
y le picamos en establecercomo
predeterminada
9. Imprimimos algo
10. Cerramos reporte
Algoritmo:
1. Se levanta reporte del mouse
2. Verificar que esté conectado en la ranura
donde va el mouse.
3. ¿El mouse no aparece en la pantalla o
no se desplaza? Si, verificamos que se
mueva y cerramos reporte.No, vamos a
inicio/configuración/panelde control/
mouse.
4. Cerramos reporte
La impresorano imprime
El mouse no funciona
INICIO
Encender equipo
¿Enciende el
equipo?
Verificar que todo
este conectado
NO
Verificar si la
fuente funciona
Se le notifica al
cliente sobre el
estado del equipo
SI
Notificar al cliente
del problema
FIN
¿Esta dañada? Notificar al clienteNO
Cambiar fuente
SI
1
1
2
Se cierra reporte
2
Se levanta
reporte
Algoritmo:
1. Se levanta reporte.
2. Encenderequipo
3. ¿Enciende? Si no verificar que todo esté
conectado,verificar si la fuente funciona,
notificar al cliente del problema,si la fuente
no funciona ¿Está dañada? Si no notificar al
cliente y pasar al paso 4 y si está dañada
cambiar fuente. Si enciende pasar al paso 4.
4. Se le notifica al cliente el estado del equipo.
5. Se cierra reporte.
La pc no enciende
MARIA FERNADA RODRIGUEZ DE LA ROSA 4*E
BITACORA DE SOPORTE TECNICO
Servicio proporcionado por tecnicos de COMPUMUNDO
Soporte y mantenimiento de equipos de computo
Fecha de recibido:___ ___ ___ Fecha de entrega:___ ___ ___ No. Reporte: _____
Datos del Técnico Encargado
Datos del
Cliente
Observacione
s
Nombre: Teléfono:
Empresa:
Nombre: Teléfono:
Dirección:
Descripción del Equipo de ComputoEquipo Marca y
Modelo
Sistema
Operativo
Procesador Memoria
RAM
Tarjeta
Madre
Diagnóstico del Equipo de Computo
Falla Causa Solución
REPORTE DE SOPORTE TECNICO
22
Indique el motivo de su solicitud marcando alguna(s) de las opciones sombreadas y en negrilla
NOMBRE DEL SOLICITANTE D A
DEPTO TELEFONO/EXT
CARGO
OFICINA
M
1. INFORMACION DEL USUARIO
2. INFORMACION GENERAL DEL SOPORTE
#INVENTARIODELEQUIPO #REPORTEUBICACIÓN DEL EQUIPOMisma delusuario Otra
ASISTENCIA TECNICA REVISION y/o MANTENIMIENTO INSTALAR/ REINSTALAR PROGRAMAS
INDIQUELOS PROBLEMAS QUEPRESENTAEL EQUIPO: Indiquelos dispositivos conproblemas Seleccione los programas a instalar:
No prende/ No inicia Bloqueo/Lentitud Se Impresora Unidad CD/DVD Todos*(Completa) PaqueteOffice
Malware(Virus) Mensajedeerror Teclado/Ratón UnidadDisquete Antivirus Lector de PDF
Configurar correo Conexión a la red Pantalla Puertos USB Aplicativos U deA Impresora
Archivos perdidos Configurar impresora Regulador Sonido Quemador CD/DVD Reproductor DVD
Otros Otros Otros
OBSERVACIONES (Información adicional, brevededetalle delas anomalías,aclaración deotros problemas o lista deotros programas)
Copiade seguridad Mediofísico(CD/DVD) A otro computador
Indique los elementos a respaldar: (Si selecciona, favor diligenciar aquí
abajo)
Mis documentos Escritorio Outlook Express Microsoft Outlook
Favoritos Unidad“D” Netscape
OBSERVACIONES (Otras carpetas yarchivos a respaldar, u otros programas de correo electrónico)
# INVENTARIO UBICACION
3. DIAGNOSTICO Y SOLUCIONES
DIAGNOSTICO
SOLUCION
OBSERCAVIONES
DIA MES AÑO
MARIA FERNADA RODRIGUEZ DE LA ROSA 4*E
FIRMA DEL USUARIO SOPORTE TECNICO ACEPTADO/CONFORME
PROGRAMACION DE MANTENIMIENTOS
PLAN DE MANTENIMIENTO DE EQUIPO DE CÓMPUTO
1. DIAGNOSTICO SITUACIONAL
Se realiza un análisis de los equipos con que cuenta la empresa los cuales son 28 y son los
siguientes:
2. LE
VANTAM
IENTO
DE
INVENTA
RIO
Para
poder
ejecutar
el plan de
mantenim
iento
preventiv
o, es
necesario
contar
con un inventario actualizado que contemple los diferentes aspectos técnicos de cada uno de los equipos
de cómputo y sus periféricos, así como su ubicación física y usuario responsable. El levantamiento de la
información de los equipos computacionales con los que cuenta la institución se realizó con base al
siguiente cronograma:
El inventario del equipo se realizara cada cinco meses, con el fin de tener actualizada dicha información.
3. MANTENIMIENTO PREVENTIVO DE EQUIPO DE CÓMPUTO.
El área de soporte técnico definirá el mantenimiento en dos aspectos:
a. Para los equipos que están fuera de garantía será realizado por personal de soporte técnico, tales
como pruebas, ajustes, reemplazo, reinstalación, etc. Tomando como base el inventario
actualizado de los equipos de cómputo con los que cuenta la empresa.
b. Para equipos de cómputo que cuentan con garantía el mantenimiento será realizado por personal
de la empresa de donde se adquirió el bien o de acuerdo a los contratos estipulados de las
adquisiciones.
c. Este servicio se brindara en el equipo de cómputo tres veces al año.
Si no se da el apropiado mantenimiento preventivo a las computadoras, estos aparatos suelen presentar
un comportamiento inestable, motivo por el cual se debe prever y por consiguiente realizar el
mantenimiento respectivo periódicamente.
Un apropiado mantenimiento preventivo puede ayudar a extender la vida de una PC, y mantenerla
operando por más tiempo, evitando así que la reparación sea más costosa. Hay que recordar que el
equipo es un medio y el servicio es el fin que deseamos conseguir.
Las rutinas de mantenimiento a realizar varían de acuerdo al tipo de equipos, sin embargo en forma
general deberán cubrir los siguientes aspectos:
CPUs:
 Revisión de errores.
 Desmontaje, limpieza interna, aspirado, verificación de tarjetas, limpieza de drives, limpieza externa
 Limpieza y revisión de teclado
 Limpieza y revisión de monitor
 Desfragmentación, scan disk y diagnósticos del fabricante
Para realizar el mantenimiento respectivo de los equipos de cómputo debemos de considerar cada uno de
los siguientes componentes:
1. Gabinete
2. Monitor
3. Teclado
4. Mouse
5. Impresora
6. Regulador o supresor de pico
4. MANTENIMIENTO CORRECTIVO DE EQUIPO DE COMPUTO
En esta parte el mantenimiento correctivo es por agotamiento de vida útil de los equipos, en el que se da
solución inmediata de cualquier circunstancia no prevista la cual consiste en la reparación y/o cambio de
piezas defectuosas permitiendo su recuperación, restauración o renovación.
En caso que no se pueda dar solución inmediata por que no existan piezas, se le asignara equipo en
calidad de préstamo con las características iguales y/o semejantes con la finalidad que no afecte la
continuidad del trabajo, teniendo que actuar de forma emergente y, en el mejor de los casos, bajo un plan
contingente existente en el área.
El área de soporte técnico deberá realizar un informe técnico del mantenimiento correctivo en el que se
plasme el trabajo realizado, así como los datos completos de los equipos revisados y la conformidad del
usuario.
5. CRONOGRAMADE EJECUCIÓN DE MANTENIMIENTO PREVENTIVO.
El mantenimiento preventivo será realizado en las fechas que se describen a continuación:
MARIA FERNADA RODRIGUEZ DE LA ROSA 4*E
PRIMER PERIODO
SEGUNDO PERIODO
OTRAS TAREAS DE MANTENIMIENTO PREVENTIVO
TAREA DE MANTENIMIENTO
PREVENTIVO
FRECUENCIA RESPONSABLE
Cotejar el funcionamiento global del
computador
Semanal SARA RAMOS
Observar de donde provienen los
ruidos extraños (si lo hay)
Cuando sea
prudente
FERNANDA RODRIGUEZ
Mantener una buena presentación de Semanal FERNANDA RODRIGUEZ
hardware
Analizar las unidades ópticas y de
almacenamiento
Semanal SARA RAMOS
Revisar que los puntos de red y
canaletas
Semanal FERNANDA RODRIGUEZ
Desfragmentar y liberar espacio en el
disco duro
Mensual SARA RAMOS
Liberar memoria RAM Mensual SARA RAMOS
Ejecutar antivirus y scandisk Semanal FERNANDA RODRIGUEZ
Medir el trabajo global del sistema
operativo
Mensual SARA RAMOS
6. NUMERO DE RECURSOS HUMANOS
El personal de soporte técnico con que se cuenta para poder realizar los servicios de mantenimiento son
tres: El gerente de soporte técnico y dos técnicos a su cargo.
7. MATERIALES NECESARIOS PARA REALIZAR EL MANTENIMIENTO ES EL SIGUIENTE:
 Aire comprimido o aspiradora.
 Kit de desarmadores.
 Mascarilla
 Guantes
 Spray limpia contactos
 Pulsera antiestática.
8. SEGUIMIENTO Y MONITOREO.
El desarrollo del mantenimiento se efectuara, según el cronograma establecido , en el cual se detallan las
fechas a realizarlo, además de avisar anticipadamente al personal que está haciendo uso del equipo para
que puedan programar un tiempo idóneo para la realización del mantenimiento, esto para anticipar
contratiempos en cuanto a la disposición del equipo.
9. SUGERENCIAS
 Poder contar con todos los accesorios indicados.
 Hacer buen uso de los recursos de cómputo.
 Comunicar previamente al usuario, el movimiento o traslado del equipo de cómputo.
 No realizar otros trabajos solo en caso de emergencia.
 Dar las indicaciones respectivas al usuario como:
o No comer encima del teclado.
o Limpiar los equipos.
o No colocar papeles encima gabinete monitor, ya que estos obstruyen la ventilación.
o Apagar correctamente el equipo (no apagar sin antes salir correctamente del sistema).
o Consultar con el personal de redes o cómputo cualquier duda o situación que se
presente en el equipo.
MARIA FERNADA RODRIGUEZ DE LA ROSA 4*E
MARIA FERNADA RODRIGUEZ DE LA ROSA 4*E
HELPDESK, INSTALACION Y OPERACIÓN
Instalación y operación
MARIA FERNADA RODRIGUEZ DE LA ROSA 4*E
De esta manera se puede instalar helpdesk fácil y rápido.
MARIA FERNADA RODRIGUEZ DE LA ROSA 4*E
RAS, INSTALACION Y OPERACIÓN
NIVELES DE SOPORTE
Nivel 1
Este es el nivel de soporte inicial, responsable de las incidencias básicas del
cliente. El principal trabajo de un especialista de Nivel 1 es reunir toda la
información del cliente y determinar la incidencia mediante el análisis de los
síntomas y la determinación del problema subyacente.
Nivel 2
Está basado especialmente en el grupo helpdesk, donde sus integrantes hacen
soporte técnico teniendo en cuenta áreas del conocimiento más especializadas en
el área computacional. De esta manera, se deduce que el soporte de segundo nivel
lo realizan personas especializadas en redes de comunicación, sistemas de
información, sistemas operativos, bases de datos, entre otras.
Nivel 3
Este nivel es el de mayor capacidad para resolver problemas, llegan a él los
problemas técnicos de mayor calado o de resolución más avanzada. Los individuos
asignados a este nivel, son expertos en sus campos y son responsables, no sólo
para ayudar tanto al personal de Nivel I y Nivel II, sino también para la investigación
y desarrollo de soluciones a los problemas nuevos o desconocidos.
Nivel 4
Tiene los conocimientos de nivel 1, 2 y 3, y aparte maneja la operación de
Servidores Microsoft y Linux, la instalación, configuración, interconexión,
administración y operaciónde los servidores.Es responsable normalmente del área
de Sistemas de una corporacióny tiene por lo menos dos certificaciones en el área.
PAGINA DE LA EMPRESA
http://compumundo-corporat.wix.com/compumundo
MARIA FERNADA RODRIGUEZ DE LA ROSA 4*E
DATOS DE CONTACTO
E-mail:
Compumundo1corporation@gmail.com
Skype:
Compumundo Corporation
Facebook:
…
Canal YouTube:
https://www.youtube.com/channel/UCmHdIIQQ6XOwIdF7aiGHP0g
CONCLUSIONES
En la empresa de compumundo nustro objetivo es tener clientes
satisfechos con nuestro trabajo por esto decidimos crear este manual
para ustes para que tenga la mejor accesibilidad al momento de que
tenga alguna duda sobre algún problema con su pc.
Esperamos que con este manual le sea útil para comprender mejor el
motivo de las fallas de su equipo.
Aprendimos a trabajar con paginas que no conocíamos,a crear y
aprender a manejar una empresa con nuestros propios valor,vison y
mison y crear nuestras propiar políticas empresariales, también con
base a crear diagramas de flujo mediante algunos problemas de
hardware y software.
MARIA FERNADA RODRIGUEZ DE LA ROSA 4*E

Manual de procedimientos

  • 1.
    Maria Fernada rodriguezde la rosa Si buscas calidad… Compumundo te ayudara!!!
  • 2.
    INDICE 1°-Nombre, empresa, slogany logo 3-Mision, visión y valores 4°-Manual procedimientos de soporte técnico 5°-Objetivo del manual 6°.Organigrama 7°-Politicas 8°-Procedimientos de mantenimiento correctivo y preventivo 9°-Procedimientos problemas de sw 10°-Procedimiento problemas de hw 11°-Formatos de bitácora y reporte 12°-Programacion de mantenimiento 13°-Seleccions de RAS, instalación y operación 14°-Sw para helpdesk,instalación y operación 15°-Niveles de soporte 16°-Pagina de la empresa 17°-Datos de contacto *Email *Skype *Facebook *Canal de YouTube 18°-Conclusiones
  • 3.
    2º Misión: Prestar nuestrosservicios en el área de informática para empresas, permitiendo a nuestros clientes la continuidad operacional de su negocio por medio de soluciones puntuales e innovadoras, atención personalizada y rápida respuestaa sus contingencias, sustentado por un equipo técnico y profesional ágil, flexible y comprometido. Visión: Ser líderes en el mercado en la atención remota y en terreno de soporte informático para empresas, pormedio de la innovación, la excelenciay la calidad del servicio. Además proveerde servicios computacionales adicionales para mejoran la experiencia de servicio de nuestros clientes y atender a sus requerimientos de soluciones informáticas en pro de la productividad y eficiencia. Valores: Honestidad, respeto,responsabilidad, Eficienciay espíritu de servicio en equipo
  • 4.
  • 5.
    4°OBJETIVO DEL MANUAL Elobjetivo de este manual es brindar en un futuro o cuando se necesita una rápida y fácil ayuda para cualquier persona que lo necesite con algún problema para su pc ya sea de softwareo Hardwarecon solo poder leerlo y seguir los pasos correctamenteal iniciar cada problema.
  • 6.
    5°-ORGANIGRAMA Directora en soporte tecnico FernandaRodriguez Tecnico en soporte Juan Alvarez Tecnico en soporte Manuel Fernandez Tecnico en soporte Nicole Cota Gerente en soporte tecnico Sara Ramos
  • 7.
    6°-POLITICAS POLITICAS DE LAEMPRESA POLÍTICAS DE SERVICIO AL CLIENTE 1. Escuchar al cliente en cada Punto de Contacto. 2. Velar porque cada colaborador tenga una actitud de servicio al cliente en cada Momento de la Verdad. 3. Utilizar la llamada contacto como una poderosa herramienta para brindar un servicio al cliente único. 4. Comprender que cada cliente es único. 5. Comprender que cada cliente interno es único y que trabajamos con colaboradores que son personas. 6. Recordar que el aporte que ofrece un llamada contacto a sus clientes se basa en la generación que se pueden construir a partir del estado de ánimo/actitud positiva de nuestros colaboradores, más allá de la tecnología que poseemos. 7. Cumplir al cliente todo lo que se le promete en cada Punto de Contacto, incluso aquellas promesas que no están en el contrato ni se estipulan por escrito. POLÍTICAS DE GARANTÍA 1. El Distribuidor es el único autorizado para solicitar y realizar el trámite del servicio de garantía con la empresa. 2. El servicio de garantía es válido al cumplirse las siguientes condiciones:  El producto se encuentra dentro de la vigencia del plazo de garantía  El producto presenta algún defecto de fabrica  El producto es presentado en su empaque original con todo su contenido
  • 8.
     El distribuidorpresenta la factura y anexo de series (cuando aplique) en la que comprueba que compro el producto a la empresa  El producto no cuente con un centro de servicio de la marca en la cuidad de la sucursal donde lo compro  El producto no presente daño físico  El producto no presente señal de alteraciones en su interior o componentes  El producto no presente fallas originadas por la instalación de software no comprado en la empresa o autorizado por la marca 3. La empresa se comprende a entregar una orden de servicio como comprobante del trámite de servicio de garantía de un producto al distribuidor 4. El distribuidor debe presentar el orden de servicio cuando le sea solicitado por la empresa mientras el servicio de garantía del producto este activo. En caso de no presentarla , no se procederá con el servicio 5. La empresa se compromete a ofrecer la opción de garantía inmediata de un producto al cumplirse las siguientes condiciones:  Se cumplan con las condiciones amparadas en el inciso 2  El distribuidor solicite el servicio de garantía el mismo dia que compro el producto  La empresa dara alguna de las siguientes resoluciones en la siguiente orden: -Se entrega el mismo modelo -Se entrega un modelo similar en características y precio -Se entrega una nota de crédito 6. La empresa se compromete a ofrecer el servicio de garantía a equipos ensamblados al cumplirse las siguientes condiciones: Los componentes del ensamble fueron comprados en su totalidad a la empresa  Los componentes del ensamble no presenten señal de alteraciones en su interior o componentes  El distribuidor presenta la factura y anexo de series (cuando aplique) en la que comprueba que compro el producto a la empresa  Los componentes del ensamble no presenten daño físico  Al menos uno de los componentes del ensamble presenta algún defecto de fabrica  El quipo ensamblado presenta fallas derivadas del ensamble de los componentes
  • 9.
     La fechade la factura del equipo ensamblado no tiene más de 11 meses de antigüedad POLITICADE SERVICIOS DE UNA EMPRESA La política que crea una empresa para prestar sus servicios de la mejor forma posible y alcanzar en todo momento las expectativas de sus clientes y trabajadores Pueden ser aplicadas en cualquier tipo de departamento, ya sea de alojamiento, mantenimiento, soporte técnico, etc. Lo importante es que establece de antemano las condiciones de contratación y prestación de los servicios de una empresa Estas políticas pueden aplicarse directamente a los clientes o al personal de una empresa ya que pueden servir para motivar y a la vez también ayudar Modalidades:  Facilitar información sobre centros del entorno dedicados a la atención a personas dependientes (guarderías, centros de día para mayores…) Esta medida tiene coste cero, pero reporta un alto beneficio en motivación del personal  Disponer de un servicio de guardería dentro de la empresa, gratuita o subvencionada esta puede ser compartida con las otras empresas cercanas  Apoyo económico de la empresa para sufragar gastas de guardería u otros centros de atención a personas dependientes, de forma continua o durante los viajes de trabajo y horas extras  Plazas reservadas en colegios cercanos al lugar de trabajo, de las que las persona contratadas pueden disponer de manera priotaria, a precios de mercado  La empresa gestiona acuerdos con distintos servicios para que su personal pueda beneficiarse de descuentos, por ejemplo en restaurantes
  • 10.
    MANTENIMIENTO PREVENTIVO DESOFTWARE INICIO Ir con el cliente Levantar reporte del cliente Apuntar los datos de la computadora Encender equipo 1 1 ¿Funciona? Notificar a el clienteNO ¿El cliente desea respaldo? SI ¿El cliente accede al mantenimiento correctivo? Se realizaSI Se respalda la informacion SI Entramos en el escritorio NO ¿Tiene virus o spyware? Desfragmentamos el disco duro NO Los eliminamosSI 2 NO 2 Liberamos espacio libre en el disco duro Depuramos archivos Vaciamos papelera de reciclaje ¿Todo esta en perfecto estado? Buscamos la falla y la solucionamos NO Entregamos al cliente y terminamos informe SI FIN
  • 11.
    MARIA FERNADA RODRIGUEZDE LA ROSA 4*E Algoritmo: 1. Ir con el cliente y levantar reporte. 2. Apuntar los datos de la computadora. 3. Encenderequipo. 4. ¿Funciona? No, notificar al cliente. 5. ¿El cliente accede al mantenimiento correctivo? Si se realiza, no pasamos al paso 6. 6. ¿El cliente desearespaldo? Si se respalda información, no pasamos al paso 7. 7. Entramos en el escritorio.¿Tiene virus o spyware? Si los eliminamos, no desfragmentamos eldisco. 8. Liberamos espacio libre en el disco duro. 9. Depuramos archivos. 10. Vaciamos papelera de reciclaje. ¿Todo está en perfecto estado? No buscamos la falla y la solucionamos.Si, pasamos al paso 11. 11. Entregamos al cliente y cerramos reporte.
  • 12.
  • 13.
    MARIA FERNADA RODRIGUEZDE LA ROSA 4*E Algoritmo: 1. Levantar reporte. 2. Prendemos equipo ¿Enciende? Si no enciende se le notifica al cliente. 3. ¿El cliente deseamantenimiento preventivo? Si se realiza mantenimiento preventivo. 4. ¿El cliente desearespaldo? Si, se respaldainformación. Y si no pasamos al paso 5. 5. Desconectamoscables externos ¿Este cuenta con la herramienta? No, conseguirla herramienta. Si pasamos al paso 6. 6. Abrimos gabinete, quitar fuente de podery dispositivos. 7. Limpiamos gabinete, tarjeta madre, fuente de podery dispositivos. 8. Ensamblar dispositivos. 9. Conectar cables de corriente al equipo. 10. ¿Enciende? No, solucionar falla y si pasamos al paso 11. 11. Cerrar gabinete. 12. Mantenimiento preventivo de mouse. 13. Mantenimiento preventivo del teclado. 14. Limpieza del monitor y gabinete. 15. Entregar equipo 16. Cerrar reporte.
  • 14.
  • 15.
    MARIA FERNADA RODRIGUEZDE LA ROSA 4*E Algoritmo: 1. Detectar la falla al equipo. 2. Reportar la falla a soporte técnico. 3. Detecta la falla al equipo de computo 4. ¿Mantenimiento correctivo externo? No, reparar el equipo el personal de soporte técnico.Si, verifica si es correctivo por garantía o contrato. 5. ¿Garantía de compra? PROCEDIMIENTOS DE PROBLEMAS DE SOFTWARE
  • 16.
    INICIO Abrimos reporte Prendemos laPC ¿El monitor enciende? Checamos si los cables están bien conectados NO ¿Los cables están bien conectados? Conectamos bien si sigue sin funcionar probamos con otro monitor NO Mover a los controladores de brillo y contraste SI Cerramos reporte FIN 1 1 El monitor se enciende pero no aparece la imagen Algoritmo: 1. Abrimos reporte 2. Prendemos la PC 3. ¿El monitor enciende? No, checamos si están bien conectados a la PC, si no pasamos al paso 4. 4. ¿Estánbien conectados? no, conectamos biensi sigue sin funcionar probamos con otro monitor. Si, mover a los botones de brillo y contraste. 5. Cerramos reporte
  • 17.
  • 18.
    INICIO Se abre reporte Iral menu Ir a opciones Seleccionar la pestaña de seguridad En donde dic contenido activo marcar las siguientes funciones -Permitir la transferencia de contenido activo. -Activar controles y complementos. Active X -Ejecutar secuencias de comandos. Active X -Permitir programas Java ¿El problema aparece al inicio de las paginas? FIN Instalar bien los drivers Algoritmo: 1. Checar si el problemaaparece al inicio de las páginas 2. Si es así ir a menú 3. Ir a donde dice opciones…. 4. Seleccionar la pestaña de seguridad 5. En donde dice contenido activo marcar las siguientes funciones -Permitir la transferencia de contenido activo -Activar controles y complementos ACTIVEX -Ejecutar secuencias de comandos ACTIVEX -Permitir programas JAVA 6. Si no aparece entonces instalamos los drivers bien 7. Cerramos reporte Problemas al iniciar una página web
  • 19.
  • 20.
  • 21.
    MARIA FERNADA RODRIGUEZDE LA ROSA 4*E ELIMINAR VIRUS DE LA PC
  • 22.
    INICIO Levantar reporte ¿No sepuede instalar una aplicación? Checar que haiga suficiente espacio en el disco duro NO ¿Hay suficiente espacio? Instalar la aplicaciónSI Eliminar archivos o programas que no se utilizan NO Cerrar reporte FIN 1 SI Algoritmo: 1. Levantar reporte. 2. ¿No se puede instalar una aplicación? No, checa que haiga suficiente espacio en el disco duro. Si, pasar al paso 3. 3. ¿Hay suficiente espacio? No, eliminar archivos o programas que no se utilizan. Si, instalar aplicación. 4. Cerrar reporte No se instalan aplicaciones
  • 23.
    MARIA FERNADA RODRIGUEZDE LA ROSA 4*E Análisis de antivirus Algoritmos:
  • 24.
    Disco Duro estalento Algoritmos:
  • 25.
    MARIA FERNADA RODRIGUEZDE LA ROSA 4*E Eliminar Archivos Temporales Algoritmos:
  • 26.
    Fallan los pinesdel microprocesador Algoritmos:
  • 27.
    MARIA FERNADA RODRIGUEZDE LA ROSA 4*E Comprobar Disco Algoritmos:
  • 28.
    Perdida de informaciónAlgoritmos: Algoritmos:
  • 29.
    MARIA FERNADA RODRIGUEZDE LA ROSA 4*E INICIO Levantar reporte ¿Fallas con el sistema operativo? Limpiar registro y archivos temporales SI Checar computadora NO Restaurar el sistema Cerrar reporte FIN Algoritmo: 1. Levantar reporte 2. ¿Fallas con el sistema operativo? Si, limpiar registro y archivos temporales. No, checar computadora. 3. Restaurar el sistema. 4. Cerrar reporte.
  • 30.
    INICIO Levantar reporte Encender la computadora ¿La computadora estalenta? NO Limpiar virus y spyware SI 1 ¿Aun sigue lenta? Apagar la computadora NO Checar el disco duro SI ¿Funciona el disco duro? Reparamos el disco duro o compramos uno nuevo NO Cerramos reporte SI FIN Algoritmo: 1. Levantar reporte. 2. Encenderla computadora. 3. ¿La computadora esta lenta? Si, limpiamos virus y spyware. No, pasar al paso 4. 4. ¿Aún sigue lenta? No, apagar la computadora.Si, checar el disco duro. 5. ¿Funciona el disco duro? No, reparamos el disco duro o compramos uno nuevo. Si, cerramos reporte. PC lenta
  • 31.
    MARIA FERNADA RODRIGUEZDE LA ROSA 4*E INICIO Se levanta reporte Se notifica al cliente el estado del equipo ¿Funciona la memoria RAM? SI Verificar si esta bien puesta NO ¿Esta bien puesta? Se cierra el reporte SI Reemplazar la memoria RAM NO 1 FIN Algoritmo: 1. Se levanta reporte. 2. Se notifica al cliente el estado del equipo. 3. ¿Funciona la memoria RAM? Si funciona pasar al paso 5 y si no funciona verificar si está bien puesta. 4. ¿Está bien puesta? No, reemplazar la memoria RAM y si está bien pasar al paso 5. 5. Se cierra reporte
  • 32.
    INICIO Levantamos reporte del escaner Revisamos los BIOS Revisamoslos recursos del puerto paralelo ¿El puerto paralelo esta bien? Salimos del BIOS y cerramos reporte SI Lo configuramos como bidireccional NO Escaneamos algo para verificar que escanee FIN Algoritmo: 1. Levantamos reporte 2. Revisamos los BIOS 3. Revisamos los recursos del puerto paralelo 4. ¿El puerto paralelo está bien? Si está bien salimos del BIOS y se cierra reporte y si no está bien pasamos al paso 5 5. Lo configuramos como bidireccional 6. Escaneamos algo para verificar que escanee 7. Cerramos reporte Algoritmo: Algoritmo: 1. Se levanta reporte 2. Revisar monitor 3. Revisar si está conectado 4. ¿Está bien conectado? Si, no conectar cable, verificar que funcione y si no está verificar que el cable sirve, pasar al paso 5. No escanea Monitor no enciende
  • 33.
    MARIA FERNADA RODRIGUEZDE LA ROSA 4*E INICIO Levantamos reporte del mouse Verificamos que este conectado en la ranura donde va el mouse ¿El mouse no aparece en la pantalla o no se desplaza? Verificamos que se mueva y cerramos reporte SI Vamos a inicio/ configuración/ panel de control/ mouse NO Cerramos reporte FIN Algoritmo: 1. Levantamos reporte de la impresora 2. Primero enviar una impresiónde prueba para verificar el problema 3. ¿Y si es la prueba de impresión? Si lo es imprimir algo para verificar que este bien y si no pasar al paso 4 4. Checamos que todos los cables estén bien puestos y donde van 5. ¿Si están conectados?Si lo están los conectamos donde van correctamente y si no pasar al paso 6. 6. La impresoraestá configurada como impresorapredeterminada 7. ¿Está configurada? Si lo está mandamos a imprimir y cerramos reporte y si no está pasamos al paso 8 8. Grupo principal/panel de control/ impresoras.Marcamos la impresora y le picamos en establecercomo predeterminada 9. Imprimimos algo 10. Cerramos reporte Algoritmo: 1. Se levanta reporte del mouse 2. Verificar que esté conectado en la ranura donde va el mouse. 3. ¿El mouse no aparece en la pantalla o no se desplaza? Si, verificamos que se mueva y cerramos reporte.No, vamos a inicio/configuración/panelde control/ mouse. 4. Cerramos reporte La impresorano imprime El mouse no funciona
  • 34.
    INICIO Encender equipo ¿Enciende el equipo? Verificarque todo este conectado NO Verificar si la fuente funciona Se le notifica al cliente sobre el estado del equipo SI Notificar al cliente del problema FIN ¿Esta dañada? Notificar al clienteNO Cambiar fuente SI 1 1 2 Se cierra reporte 2 Se levanta reporte Algoritmo: 1. Se levanta reporte. 2. Encenderequipo 3. ¿Enciende? Si no verificar que todo esté conectado,verificar si la fuente funciona, notificar al cliente del problema,si la fuente no funciona ¿Está dañada? Si no notificar al cliente y pasar al paso 4 y si está dañada cambiar fuente. Si enciende pasar al paso 4. 4. Se le notifica al cliente el estado del equipo. 5. Se cierra reporte. La pc no enciende
  • 35.
    MARIA FERNADA RODRIGUEZDE LA ROSA 4*E BITACORA DE SOPORTE TECNICO Servicio proporcionado por tecnicos de COMPUMUNDO Soporte y mantenimiento de equipos de computo Fecha de recibido:___ ___ ___ Fecha de entrega:___ ___ ___ No. Reporte: _____ Datos del Técnico Encargado Datos del Cliente Observacione s Nombre: Teléfono: Empresa: Nombre: Teléfono: Dirección: Descripción del Equipo de ComputoEquipo Marca y Modelo Sistema Operativo Procesador Memoria RAM Tarjeta Madre Diagnóstico del Equipo de Computo Falla Causa Solución
  • 36.
    REPORTE DE SOPORTETECNICO 22 Indique el motivo de su solicitud marcando alguna(s) de las opciones sombreadas y en negrilla NOMBRE DEL SOLICITANTE D A DEPTO TELEFONO/EXT CARGO OFICINA M 1. INFORMACION DEL USUARIO 2. INFORMACION GENERAL DEL SOPORTE #INVENTARIODELEQUIPO #REPORTEUBICACIÓN DEL EQUIPOMisma delusuario Otra ASISTENCIA TECNICA REVISION y/o MANTENIMIENTO INSTALAR/ REINSTALAR PROGRAMAS INDIQUELOS PROBLEMAS QUEPRESENTAEL EQUIPO: Indiquelos dispositivos conproblemas Seleccione los programas a instalar: No prende/ No inicia Bloqueo/Lentitud Se Impresora Unidad CD/DVD Todos*(Completa) PaqueteOffice Malware(Virus) Mensajedeerror Teclado/Ratón UnidadDisquete Antivirus Lector de PDF Configurar correo Conexión a la red Pantalla Puertos USB Aplicativos U deA Impresora Archivos perdidos Configurar impresora Regulador Sonido Quemador CD/DVD Reproductor DVD Otros Otros Otros OBSERVACIONES (Información adicional, brevededetalle delas anomalías,aclaración deotros problemas o lista deotros programas) Copiade seguridad Mediofísico(CD/DVD) A otro computador Indique los elementos a respaldar: (Si selecciona, favor diligenciar aquí abajo) Mis documentos Escritorio Outlook Express Microsoft Outlook Favoritos Unidad“D” Netscape OBSERVACIONES (Otras carpetas yarchivos a respaldar, u otros programas de correo electrónico) # INVENTARIO UBICACION 3. DIAGNOSTICO Y SOLUCIONES DIAGNOSTICO SOLUCION OBSERCAVIONES DIA MES AÑO
  • 37.
    MARIA FERNADA RODRIGUEZDE LA ROSA 4*E FIRMA DEL USUARIO SOPORTE TECNICO ACEPTADO/CONFORME PROGRAMACION DE MANTENIMIENTOS PLAN DE MANTENIMIENTO DE EQUIPO DE CÓMPUTO 1. DIAGNOSTICO SITUACIONAL Se realiza un análisis de los equipos con que cuenta la empresa los cuales son 28 y son los siguientes: 2. LE VANTAM IENTO DE INVENTA RIO Para poder ejecutar el plan de mantenim iento preventiv o, es necesario contar con un inventario actualizado que contemple los diferentes aspectos técnicos de cada uno de los equipos de cómputo y sus periféricos, así como su ubicación física y usuario responsable. El levantamiento de la información de los equipos computacionales con los que cuenta la institución se realizó con base al siguiente cronograma: El inventario del equipo se realizara cada cinco meses, con el fin de tener actualizada dicha información. 3. MANTENIMIENTO PREVENTIVO DE EQUIPO DE CÓMPUTO. El área de soporte técnico definirá el mantenimiento en dos aspectos: a. Para los equipos que están fuera de garantía será realizado por personal de soporte técnico, tales como pruebas, ajustes, reemplazo, reinstalación, etc. Tomando como base el inventario actualizado de los equipos de cómputo con los que cuenta la empresa.
  • 38.
    b. Para equiposde cómputo que cuentan con garantía el mantenimiento será realizado por personal de la empresa de donde se adquirió el bien o de acuerdo a los contratos estipulados de las adquisiciones. c. Este servicio se brindara en el equipo de cómputo tres veces al año. Si no se da el apropiado mantenimiento preventivo a las computadoras, estos aparatos suelen presentar un comportamiento inestable, motivo por el cual se debe prever y por consiguiente realizar el mantenimiento respectivo periódicamente. Un apropiado mantenimiento preventivo puede ayudar a extender la vida de una PC, y mantenerla operando por más tiempo, evitando así que la reparación sea más costosa. Hay que recordar que el equipo es un medio y el servicio es el fin que deseamos conseguir. Las rutinas de mantenimiento a realizar varían de acuerdo al tipo de equipos, sin embargo en forma general deberán cubrir los siguientes aspectos: CPUs:  Revisión de errores.  Desmontaje, limpieza interna, aspirado, verificación de tarjetas, limpieza de drives, limpieza externa  Limpieza y revisión de teclado  Limpieza y revisión de monitor  Desfragmentación, scan disk y diagnósticos del fabricante Para realizar el mantenimiento respectivo de los equipos de cómputo debemos de considerar cada uno de los siguientes componentes: 1. Gabinete 2. Monitor 3. Teclado 4. Mouse 5. Impresora 6. Regulador o supresor de pico 4. MANTENIMIENTO CORRECTIVO DE EQUIPO DE COMPUTO En esta parte el mantenimiento correctivo es por agotamiento de vida útil de los equipos, en el que se da solución inmediata de cualquier circunstancia no prevista la cual consiste en la reparación y/o cambio de piezas defectuosas permitiendo su recuperación, restauración o renovación. En caso que no se pueda dar solución inmediata por que no existan piezas, se le asignara equipo en calidad de préstamo con las características iguales y/o semejantes con la finalidad que no afecte la continuidad del trabajo, teniendo que actuar de forma emergente y, en el mejor de los casos, bajo un plan contingente existente en el área. El área de soporte técnico deberá realizar un informe técnico del mantenimiento correctivo en el que se plasme el trabajo realizado, así como los datos completos de los equipos revisados y la conformidad del usuario. 5. CRONOGRAMADE EJECUCIÓN DE MANTENIMIENTO PREVENTIVO. El mantenimiento preventivo será realizado en las fechas que se describen a continuación:
  • 39.
    MARIA FERNADA RODRIGUEZDE LA ROSA 4*E PRIMER PERIODO SEGUNDO PERIODO OTRAS TAREAS DE MANTENIMIENTO PREVENTIVO TAREA DE MANTENIMIENTO PREVENTIVO FRECUENCIA RESPONSABLE Cotejar el funcionamiento global del computador Semanal SARA RAMOS Observar de donde provienen los ruidos extraños (si lo hay) Cuando sea prudente FERNANDA RODRIGUEZ Mantener una buena presentación de Semanal FERNANDA RODRIGUEZ
  • 40.
    hardware Analizar las unidadesópticas y de almacenamiento Semanal SARA RAMOS Revisar que los puntos de red y canaletas Semanal FERNANDA RODRIGUEZ Desfragmentar y liberar espacio en el disco duro Mensual SARA RAMOS Liberar memoria RAM Mensual SARA RAMOS Ejecutar antivirus y scandisk Semanal FERNANDA RODRIGUEZ Medir el trabajo global del sistema operativo Mensual SARA RAMOS 6. NUMERO DE RECURSOS HUMANOS El personal de soporte técnico con que se cuenta para poder realizar los servicios de mantenimiento son tres: El gerente de soporte técnico y dos técnicos a su cargo. 7. MATERIALES NECESARIOS PARA REALIZAR EL MANTENIMIENTO ES EL SIGUIENTE:  Aire comprimido o aspiradora.  Kit de desarmadores.  Mascarilla  Guantes  Spray limpia contactos  Pulsera antiestática. 8. SEGUIMIENTO Y MONITOREO. El desarrollo del mantenimiento se efectuara, según el cronograma establecido , en el cual se detallan las fechas a realizarlo, además de avisar anticipadamente al personal que está haciendo uso del equipo para que puedan programar un tiempo idóneo para la realización del mantenimiento, esto para anticipar contratiempos en cuanto a la disposición del equipo. 9. SUGERENCIAS  Poder contar con todos los accesorios indicados.  Hacer buen uso de los recursos de cómputo.  Comunicar previamente al usuario, el movimiento o traslado del equipo de cómputo.  No realizar otros trabajos solo en caso de emergencia.  Dar las indicaciones respectivas al usuario como: o No comer encima del teclado. o Limpiar los equipos. o No colocar papeles encima gabinete monitor, ya que estos obstruyen la ventilación. o Apagar correctamente el equipo (no apagar sin antes salir correctamente del sistema). o Consultar con el personal de redes o cómputo cualquier duda o situación que se presente en el equipo.
  • 41.
  • 43.
    MARIA FERNADA RODRIGUEZDE LA ROSA 4*E HELPDESK, INSTALACION Y OPERACIÓN
  • 44.
  • 45.
  • 46.
    De esta manerase puede instalar helpdesk fácil y rápido.
  • 47.
    MARIA FERNADA RODRIGUEZDE LA ROSA 4*E RAS, INSTALACION Y OPERACIÓN NIVELES DE SOPORTE Nivel 1 Este es el nivel de soporte inicial, responsable de las incidencias básicas del cliente. El principal trabajo de un especialista de Nivel 1 es reunir toda la información del cliente y determinar la incidencia mediante el análisis de los síntomas y la determinación del problema subyacente. Nivel 2 Está basado especialmente en el grupo helpdesk, donde sus integrantes hacen soporte técnico teniendo en cuenta áreas del conocimiento más especializadas en el área computacional. De esta manera, se deduce que el soporte de segundo nivel lo realizan personas especializadas en redes de comunicación, sistemas de información, sistemas operativos, bases de datos, entre otras. Nivel 3 Este nivel es el de mayor capacidad para resolver problemas, llegan a él los problemas técnicos de mayor calado o de resolución más avanzada. Los individuos asignados a este nivel, son expertos en sus campos y son responsables, no sólo para ayudar tanto al personal de Nivel I y Nivel II, sino también para la investigación y desarrollo de soluciones a los problemas nuevos o desconocidos. Nivel 4 Tiene los conocimientos de nivel 1, 2 y 3, y aparte maneja la operación de Servidores Microsoft y Linux, la instalación, configuración, interconexión, administración y operaciónde los servidores.Es responsable normalmente del área de Sistemas de una corporacióny tiene por lo menos dos certificaciones en el área.
  • 48.
    PAGINA DE LAEMPRESA http://compumundo-corporat.wix.com/compumundo
  • 49.
    MARIA FERNADA RODRIGUEZDE LA ROSA 4*E DATOS DE CONTACTO E-mail: Compumundo1corporation@gmail.com Skype: Compumundo Corporation Facebook: … Canal YouTube: https://www.youtube.com/channel/UCmHdIIQQ6XOwIdF7aiGHP0g
  • 50.
    CONCLUSIONES En la empresade compumundo nustro objetivo es tener clientes satisfechos con nuestro trabajo por esto decidimos crear este manual para ustes para que tenga la mejor accesibilidad al momento de que tenga alguna duda sobre algún problema con su pc. Esperamos que con este manual le sea útil para comprender mejor el motivo de las fallas de su equipo. Aprendimos a trabajar con paginas que no conocíamos,a crear y aprender a manejar una empresa con nuestros propios valor,vison y mison y crear nuestras propiar políticas empresariales, también con base a crear diagramas de flujo mediante algunos problemas de hardware y software.
  • 51.