Easy solutions
Toda falla tiene solución
Emmanuel palma Alatorre
Misión
Nuestra misión es dar un buen servicio al cliente, satisfacer sus necesidades en
problemas en computo y resolver todos sus problemas con sus dispositivos.
visión
Ser una empresa reconocida, con excelencia en mantenimiento de computo como
laptops computadoras de escritorio, redes y respaldo de ser reconocidos por
nuestra gran variedad en software y Hardware resolver todos los problemas de
nuestros clientes, satisfacerlos y siempre encontrar una solución para sus
problemas, no importa lo grande o pequeño de el y siempre sonreír al cliente
Valores
 Calidad
 Justicia
 Comunicación
 Originalidad
 Trabajo en equipo
 Respaldo
 Honestidad
 Innovación
Manual de procedimientos de
soporte técnico
Índice
1) Objetivo del manual 4
2) Organigrama 5
3) Políticas 6
4) Procedimiento de mantenimiento preventivo y correctivo 7
5) Formato del reporte
6) Formato de bitácora
7) Plan de mantenimiento
8) Sección de software remoto
9) Software para help desk
10)Niveles de soporte
11)Pagina y Blog de la empresa
12)Datos de contacto
13)Conclusiones
Objetivo del manual
Este manual tiene como objetivo dar a conocer a todos nuestros clientes
nuevos o antiguos nuestras competencias y información básica y detallada de
nuestros servicios y de nuestras capacidades manuales y mentales, nuestros
valores, visión, misión, y políticas, espero disfruten de este manual.
organigrama
Políticas de servicio al cliente
 Ofrecer la calidad adecuado de nuestros servicios de mantenimiento de
equipos, garantías y resolución de problemas y satisfacer sus necesidades.
 Ofrecer los servicios con calidad posible a precios competitivos
 Ofrecer un servicio de atención a nuestros clientes cómo tanto en consultas
como en soporte técnico, formación, etc.
 Recordar que el aporte que ofrece un llamada contacto a sus clientes se
basa en la generación que se pueden construir a partir del estado de
ánimo/actitud positiva de nuestros colaboradores, más allá de la tecnología
que poseemos.
 Cumplir al cliente todo lo que se le promete en cada Punto de Contacto,
incluso aquellas promesas que no están en el contrato ni se estipulan por
escrito.
Políticas de servicio para trabajadores
 Mejora el estado mental del trabajador, en su vida cuotidiana y en el
trabajo, ya que esto le produce ilusión y aumenta su motivación.
 Presenta una mejora de condiciones para personas dependientes a través
de los servicios de la empresa.
 Se realizan sanciones a empleados si el sistema se estropea.
 Los trabajadores no deberan negarse a cumplir una actividad para el que
este debida mente capacitado.
 Cumplir con todas nuestras reglas y politicas al pie de la letra.
Procedimientos de mantenimiento
preventivo y correctivo
Procedimientos de problemas de software
1) Conseguimos las
herramientas necesarias
2) Abrimos el gabinete
3) Nos descargamos en el
gabinete o en otro lugar
4) Desconectamos todos los
cables
5) Destornillamos el disco
duro
6) Sacamos el disco duro
7) Colocamos el nuevo
disco duro
8) Atornillamos
9) Conectamos todos los
cables
10)Cerramos el gabinete
11)Prendemos la
computadora
Procedimientos de problemas de software
1) Conseguimos las herramienta
necesarias
2) Abrimos el gabinete
3) Localizamos el gabinete
4) Quitamos los cables con mucho
cuidado
5) Sin dañarlos
6) Sacar el CD-ROM viejo
7) Colocamos el nuevo
8) Conectamos
9) Cerramos todo
10)Y prendemos la computadora
Procedimientos de problemas de software
1) Conseguimos las herramientas necesarias
2) Abrir gabinete
3) Comprar una fuente de poder nueva
4) Desconectar la fuente de poder
5) Sacarla del gabinete
6) Colocar la nueva fuente en lugar de la otra
7) Conectarla y atornillara con mucho cuidado
8) Verificar que la computadora prenda
Procedimientos de problemas de software
1) Conseguir todos los materiales necesario para el trabajo
2) Colocar el
gabinete en posición
para abrirlo
3) Lo abrimos
4) Desconecta
mos todos los cables
5) Sacamos
todas las piezas del
equipo
6) Lo
limpiamos con aire
comprimido
7) Colocamos
todo de nuevo
8) cerramos
Procedimientos de problemas de software
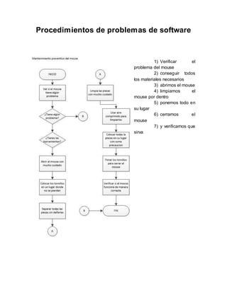
1) Verificar el
problema del mouse
2) conseguir todos
los materiales necesarios
3) abrimos el mouse
4) limpiamos el
mouse por dentro
5) ponemos todo en
su lugar
6) cerramos el
mouse
7) y verificamos que
sirva
Procedimientos de problemas de software
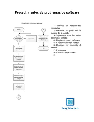
1) Tenemos las herramientas
necesarias
2) Quitamos la parte de la
cubierta de la pantalla
3) Separamos todas las partes
con mucho cuidado
4) Limpiamos con un paño seco
5) Colocamos todo en su lugar
6) Cerramos por completo el
monitor
7) Prendemos
8) Verificamos que prenda
9)
Procedimientos de problemas de software
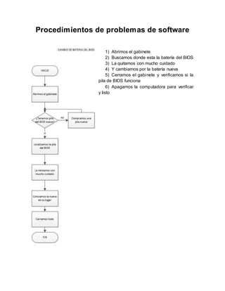
1) Abrimos el gabinete
2) Buscamos donde esta la batería del BIOS
3) La quitamos con mucho cuidado
4) Y cambiamos por la batería nueva
5) Cerramos el gabinete y verificamos si la
pila de BIOS funciona
6) Apagamos la computadora para verificar
y listo
Procedimientos de problemas de software
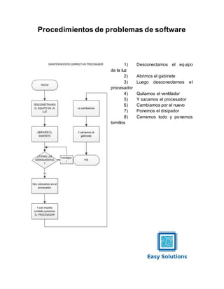
1) Desconectamos el equipo
de la luz
2) Abrimos el gabinete
3) Luego desconectamos el
procesador
4) Quitamos el ventilador
5) Y sacamos el procesador
6) Cambiamos por el nuevo
7) Ponemos el disipador
8) Cerramos todo y ponemos
tornillos
Procedimientos de problemas de software
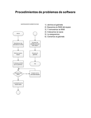
1) abrimos el gabinete
2) Buscamos la RAM del equipo
3) Y removemos la RAM
4) Colocamos la nueva
5) La aseguramos
6) Cerramos el gabinete
Procedimientos de problemas de software
1) abrimos el
teclado
2) Quitamos las
almohadillas
3) Las limpiamos
por separado
4) Limpiamos todo
el teclado
5) Limpiamos las
teclas
6) Colocamos todo
de nuevo
7) Cerramos el
teclado
8) Conectamos de
nuevo
Procedimientos de problemas de
software
Procedimientos de problemas de
software
Procedimientos de problemas de
software
Procedimientos de problemas de
software
Procedimientos de problemas de
software
Procedimientos de problemas de
software
Procedimientos de problemas de
software
Procedimientos de problemas de
software
Procedimientos de problemas de
software
Procedimientos de problemas de
software
Procedimientos de problemas de
software
EasySolutions
Toda falla tiene solución
Fecha:
Nombre del cliente: Teléfono:
Domicilio: E-mail:
Artículo: Modelo:
Problema:
Notas/observaciones:
Técnico asignado:
Firma del técnico firma del cliente
Bitacora de soporte
Fecha Hora Folio
Nombre:
Dirección Email Teléfono
Tipo de Dispositivo:
Marca:
Descripción:
Hardware: Software:
Problema/Solución Observaciones
Conclusión:
FIRMA DEL TECNICO FIRMA DEL CLIENTE
Teamviewer
¿Qué es?
es un software cuya función es conectarse remotamente a otro equipo. Entre
sus funciones están: compartir y controlar escritorios, reuniones en línea,
videoconferencias y transferencia de archivos entre ordenadores
¿cómo instalar?
Buscamos en la página de oficial para buscar el setup en la pagina
descargamos el setup y los instalamos de forma rápida dándole siguiente y
siguiente
HELP DESK
INSTALACIO
Es muy fácil de instalar solo vamos a la página oficial del programa
buscamos en la pestaña de descarga lo descargamos y lo instalamos
dándole siguiente y siguiente hasta terminar.
Operación
Es un software que administra a otras computadora para hacer mejor su
rendimiento y cuidar que no les pase nada, es usados en pequeñas y
medianas empresa con red limitada
Niveles de soporte tecnico
Página
Blog
E-mail
Easy.solutins@gmail.com
Skype
Esay Solutions
YOUTUBE
Easy Solutions
Teléfono
(614)159-6548
Conclusión
Para mi conclusión estas clases de soporte fueron muy divertidas y didácticas ye
geniales nos enseñaron a trabajar y tratar a los clientes de una manera nueva
para hacer que nuestros trabajos sean mejores
Las enseñanzas de estas clases nos muestran un nuevo lado de trabajo, los que
son los clientes y trabajadores, nos muestra cómo tratarlos de manera de que
ellos salgan satisfechos en nuestro negocio
Nos enseña a usar nuevos software de acceso remoto para poder atender a
nuestros clientes de manera distancia y cómo administrar de manera correcta un
página Web y un negocio de soporte
En fin este fue un semestre en el que aprendí muchísimo y en el cual me divertí
mucho
gracias

Easy solutions

  • 1.
    Easy solutions Toda fallatiene solución Emmanuel palma Alatorre
  • 2.
    Misión Nuestra misión esdar un buen servicio al cliente, satisfacer sus necesidades en problemas en computo y resolver todos sus problemas con sus dispositivos. visión Ser una empresa reconocida, con excelencia en mantenimiento de computo como laptops computadoras de escritorio, redes y respaldo de ser reconocidos por nuestra gran variedad en software y Hardware resolver todos los problemas de nuestros clientes, satisfacerlos y siempre encontrar una solución para sus problemas, no importa lo grande o pequeño de el y siempre sonreír al cliente Valores  Calidad  Justicia  Comunicación  Originalidad  Trabajo en equipo  Respaldo  Honestidad  Innovación
  • 3.
    Manual de procedimientosde soporte técnico
  • 4.
    Índice 1) Objetivo delmanual 4 2) Organigrama 5 3) Políticas 6 4) Procedimiento de mantenimiento preventivo y correctivo 7 5) Formato del reporte 6) Formato de bitácora 7) Plan de mantenimiento 8) Sección de software remoto 9) Software para help desk 10)Niveles de soporte 11)Pagina y Blog de la empresa 12)Datos de contacto 13)Conclusiones
  • 5.
    Objetivo del manual Estemanual tiene como objetivo dar a conocer a todos nuestros clientes nuevos o antiguos nuestras competencias y información básica y detallada de nuestros servicios y de nuestras capacidades manuales y mentales, nuestros valores, visión, misión, y políticas, espero disfruten de este manual.
  • 6.
  • 7.
    Políticas de servicioal cliente  Ofrecer la calidad adecuado de nuestros servicios de mantenimiento de equipos, garantías y resolución de problemas y satisfacer sus necesidades.  Ofrecer los servicios con calidad posible a precios competitivos  Ofrecer un servicio de atención a nuestros clientes cómo tanto en consultas como en soporte técnico, formación, etc.  Recordar que el aporte que ofrece un llamada contacto a sus clientes se basa en la generación que se pueden construir a partir del estado de ánimo/actitud positiva de nuestros colaboradores, más allá de la tecnología que poseemos.  Cumplir al cliente todo lo que se le promete en cada Punto de Contacto, incluso aquellas promesas que no están en el contrato ni se estipulan por escrito. Políticas de servicio para trabajadores  Mejora el estado mental del trabajador, en su vida cuotidiana y en el trabajo, ya que esto le produce ilusión y aumenta su motivación.  Presenta una mejora de condiciones para personas dependientes a través de los servicios de la empresa.  Se realizan sanciones a empleados si el sistema se estropea.  Los trabajadores no deberan negarse a cumplir una actividad para el que este debida mente capacitado.  Cumplir con todas nuestras reglas y politicas al pie de la letra.
  • 8.
  • 9.
    Procedimientos de problemasde software 1) Conseguimos las herramientas necesarias 2) Abrimos el gabinete 3) Nos descargamos en el gabinete o en otro lugar 4) Desconectamos todos los cables 5) Destornillamos el disco duro 6) Sacamos el disco duro 7) Colocamos el nuevo disco duro 8) Atornillamos 9) Conectamos todos los cables 10)Cerramos el gabinete 11)Prendemos la computadora
  • 10.
    Procedimientos de problemasde software 1) Conseguimos las herramienta necesarias 2) Abrimos el gabinete 3) Localizamos el gabinete 4) Quitamos los cables con mucho cuidado 5) Sin dañarlos 6) Sacar el CD-ROM viejo 7) Colocamos el nuevo 8) Conectamos 9) Cerramos todo 10)Y prendemos la computadora
  • 11.
    Procedimientos de problemasde software 1) Conseguimos las herramientas necesarias 2) Abrir gabinete 3) Comprar una fuente de poder nueva 4) Desconectar la fuente de poder 5) Sacarla del gabinete 6) Colocar la nueva fuente en lugar de la otra 7) Conectarla y atornillara con mucho cuidado 8) Verificar que la computadora prenda
  • 12.
    Procedimientos de problemasde software 1) Conseguir todos los materiales necesario para el trabajo 2) Colocar el gabinete en posición para abrirlo 3) Lo abrimos 4) Desconecta mos todos los cables 5) Sacamos todas las piezas del equipo 6) Lo limpiamos con aire comprimido 7) Colocamos todo de nuevo 8) cerramos
  • 13.
    Procedimientos de problemasde software 1) Verificar el problema del mouse 2) conseguir todos los materiales necesarios 3) abrimos el mouse 4) limpiamos el mouse por dentro 5) ponemos todo en su lugar 6) cerramos el mouse 7) y verificamos que sirva
  • 14.
    Procedimientos de problemasde software 1) Tenemos las herramientas necesarias 2) Quitamos la parte de la cubierta de la pantalla 3) Separamos todas las partes con mucho cuidado 4) Limpiamos con un paño seco 5) Colocamos todo en su lugar 6) Cerramos por completo el monitor 7) Prendemos 8) Verificamos que prenda 9)
  • 15.
    Procedimientos de problemasde software 1) Abrimos el gabinete 2) Buscamos donde esta la batería del BIOS 3) La quitamos con mucho cuidado 4) Y cambiamos por la batería nueva 5) Cerramos el gabinete y verificamos si la pila de BIOS funciona 6) Apagamos la computadora para verificar y listo
  • 16.
    Procedimientos de problemasde software 1) Desconectamos el equipo de la luz 2) Abrimos el gabinete 3) Luego desconectamos el procesador 4) Quitamos el ventilador 5) Y sacamos el procesador 6) Cambiamos por el nuevo 7) Ponemos el disipador 8) Cerramos todo y ponemos tornillos
  • 17.
    Procedimientos de problemasde software 1) abrimos el gabinete 2) Buscamos la RAM del equipo 3) Y removemos la RAM 4) Colocamos la nueva 5) La aseguramos 6) Cerramos el gabinete
  • 18.
    Procedimientos de problemasde software 1) abrimos el teclado 2) Quitamos las almohadillas 3) Las limpiamos por separado 4) Limpiamos todo el teclado 5) Limpiamos las teclas 6) Colocamos todo de nuevo 7) Cerramos el teclado 8) Conectamos de nuevo
  • 19.
  • 20.
  • 21.
  • 22.
  • 23.
  • 24.
  • 25.
  • 26.
  • 27.
  • 28.
  • 29.
  • 30.
    EasySolutions Toda falla tienesolución Fecha: Nombre del cliente: Teléfono: Domicilio: E-mail: Artículo: Modelo: Problema: Notas/observaciones: Técnico asignado: Firma del técnico firma del cliente
  • 31.
    Bitacora de soporte FechaHora Folio Nombre: Dirección Email Teléfono Tipo de Dispositivo: Marca: Descripción: Hardware: Software: Problema/Solución Observaciones
  • 32.
  • 37.
    Teamviewer ¿Qué es? es unsoftware cuya función es conectarse remotamente a otro equipo. Entre sus funciones están: compartir y controlar escritorios, reuniones en línea, videoconferencias y transferencia de archivos entre ordenadores ¿cómo instalar? Buscamos en la página de oficial para buscar el setup en la pagina descargamos el setup y los instalamos de forma rápida dándole siguiente y siguiente
  • 38.
    HELP DESK INSTALACIO Es muyfácil de instalar solo vamos a la página oficial del programa buscamos en la pestaña de descarga lo descargamos y lo instalamos dándole siguiente y siguiente hasta terminar. Operación Es un software que administra a otras computadora para hacer mejor su rendimiento y cuidar que no les pase nada, es usados en pequeñas y medianas empresa con red limitada
  • 39.
  • 40.
  • 41.
  • 42.
    Conclusión Para mi conclusiónestas clases de soporte fueron muy divertidas y didácticas ye geniales nos enseñaron a trabajar y tratar a los clientes de una manera nueva para hacer que nuestros trabajos sean mejores Las enseñanzas de estas clases nos muestran un nuevo lado de trabajo, los que son los clientes y trabajadores, nos muestra cómo tratarlos de manera de que ellos salgan satisfechos en nuestro negocio Nos enseña a usar nuevos software de acceso remoto para poder atender a nuestros clientes de manera distancia y cómo administrar de manera correcta un página Web y un negocio de soporte En fin este fue un semestre en el que aprendí muchísimo y en el cual me divertí mucho gracias