UNIVERSIDAD NACIONAL DE SAN MARTIN

                                                              ADMINISTRACION DE SERVICIOS I


                                                                                            UNIDAD VI


                                                                           Lic. Guillermo G. Robino
                                                                                               2009




   1. Introducción al ferrocarril: Consideraciones generales sobre el ferrocarril

Términos convencionales

RITO1 - Art. 26º.- Nómina de los términos convencionales.

A continuación se determina el significado de cada uno de los términos convencionales
empleados en este reglamento:

Cambio a mano.- Es todo cambio no accionado desde una cabina de señales o marco central
de palancas.

Cambio de punta.- Se denomina así a cualquier cambio cuando el tren toma primeramente la
punta de sus agujas.

Cambio de talón.- Se denomina de este modo a cualquier cambio cuando el tren toma sus
agujas desde el extremo opuesto a la punta.

Conductor.- Se refiere, en general, a los conductores de locomotoras a vapor, eléctricas o
diesel; de los trenes eléctricos o diesel, autovías y zorras.

De día.- Comprende desde la salida hasta la puesta del sol.

De noche.- Comprende desde la puesta hasta la salida del sol.

Desvíos.- Son las vías destinadas a efectuar maniobras o al estacionamiento de vehículos.



   1
       RITO – Reglamento Interno Técnico Operativo.


                                                                                             1
Estación cabecera.- Es toda estación de arranque, formación o reformación de trenes.

Estación de adelante.- Es la siguiente, en la dirección del tren.

Estación de atrás.- Es la anterior, en la dirección del tren.

Jefe de estación.- Esta designación comprende al jefe titular de la estación, como a otro
empleado que en ese momento se encuentre a cargo del servicio de la misma.

Jefe o señalero.- Se refiere al empleado que está a cargo del pedido y concesión de las Vía-
libres, sea éste el jefe, auxiliar, ayudante de estación o señalero.

Locomotora auxiliar.- Es la que ayuda a un tren, sea que vaya después de la titular, o a la
cola, empujándolo.

Locomotora titular.- Es la que marcha a la cabeza del tren.

Mala visibilidad.- Se entiende por tal cuando el estado atmosférico (neblina, nevada, tormenta,
etc.) no permita distinguir las indicaciones de las señales desde una distancia mayor de 200
metros.

Obstrucción.- A los efectos de la circulación de los trenes se considera "obstrucción" todo
vehículo o tren detenido, la vía cortada o averiada y todo otro obstáculo que impida o pueda
poner en peligro el paso de los trenes.

Toque de silbato.- Tratándose de trenes eléctricos, diesel, etc., el toque de bocina equivale al
de silbato.

Tren.- A los efectos de la circulación por las secciones de bloqueo, comprende cualquier tipo
de locomotora sola, acoplada con otra o remolcando vehículos, trenes diesel o eléctricos y los
autovías.

Tren con freno automático.- Se dice del tren al cual se le puede aplicar el freno automático
hasta, inclusive, el último vehículo. Podrá llevar intercalados vehículos provistos solamente de
cañería de freno, pero en ningún caso a la cola.

Tren sin freno automático.- Es un tren al cual no puede aplicarse el freno automático hasta el
último vehículo.

Tren diesel.- Comprende a los coches o furgones motores de una unidad, o de más, acopladas
entre sí.

Vía ascendente.- En vía doble o múltiple, es aquella por la que los trenes siguen la dirección
del kilometraje de menor a mayor.

Vía descendente.- En vía doble o múltiple, es aquella por la que los trenes siguen la dirección
del kilometraje de mayor a menor.

Vía libre.- Es la autorización o permiso que se otorga entre estaciones de bloqueo para ocupar


                                                                                              2
la sección con un tren. Dícese también de la indicación de las señales fijas señalando que el
tramo de vía que gobiernan está libre.

Vías de corrida.- Son las vías principales o generales y las auxiliares que se utilizan para la
circulación, cruces y pasos de los trenes.


Sistema de bloqueo
Instrucciones generales sobre el bloqueo
Art.27º.- Finalidad del sistema de bloqueo.
a)     El sistema de bloqueo tiene por objeto controlar y asegurar la libre circulación de los
       trenes, de estación a estación, evitando la circulación simultánea de trenes en dirección
       opuesta dentro de una misma sección de vía (sección de bloqueo). Para tal fin se usan
       los aparatos electromecánicos denominados "de bloqueo" y el telégrafo.
       Excepcionalmente, en las circunstancias que se explican en este Reglamento, se podrá
       usar también el teléfono.
b)     La base del sistema de bloqueo parte del supuesto de que, normalmente, las vías
       principales, o generales, están ocupadas u obstruidas y, por lo tanto, antes de permitir
       que los trenes circulen por ellas es indispensable adoptar determinadas medidas, las
       cuales se establecen en este Reglamento, para tener la seguridad de que la operación
       puede realizarse sin ningún sin riesgo alguno.
c)     El sistema de bloqueo puede ser absoluto o permisible; en el primer caso prohíbe que
       circule más de un tren en una misma sección de bloqueo y en el segundo permite que
       circulen en una misma dirección dos trenes y hasta un tercer tren que podrá despacharse
       cuando haya librado la sección de bloqueo el primero, en los casos y bajo las
       condiciones especiales que se determinen en el Apéndice, salvo lo previsto en el Título
       XVI.
d)        1. La aplicación del sistema de bloqueo a la circulación de los trenes se
             complementa con el uso de señales, sean fijas o de mano.

          2. Donde existe señalización automática o semiautomática, la circulación de los
             trenes se rige por las señales fijas, las que controlan por si mismas las secciones
             de vía, eximiéndose por lo tanto del uso de los aparatos mencionados en el
             inciso a).
Art. 28º.- Estación de bloqueo.

Es la estación, cabina o puesto de señales que gobierna la circulación de los trenes, en las
secciones respectivas, por medio de los aparatos de bloqueo o del telégrafo.




                                                                                               3
Art. 29º.- Límites de estación de bloqueo.
a)      En vía sencilla son las vías comprendidas dentro de las señales de entrada o entrada
        exterior, si la hubiere. Donde no haya señales de entrada, comprende a las vías entre el
        primer cambio de entrada de cada lado.
b)      En vía doble los límites de estación de bloqueo son las vías comprendidas entre las
        señales de entrada o entrada exterior y las de salida o salida avanzada.
Art. 30º.- Sección de bloqueo.
a)      Es el trecho de vía principal entre los límites de dos estaciones de bloqueo contiguas.
b)      A los efectos de la circulación de los trenes, en aquellas partes de la vía dotadas de
        señalización automática o semiautomática, se consideran como sección de bloqueo los
        tramos determinados por las respectivas señales.

     2. Vía y obras

     Las partes que componen la vía son las siguientes:

     a) El riel
     Es el elemento que sirve de guiado del tren, puede llevar además señales eléctricas. Su
     forma y elementos que lo componen se muestran en la posterior figura:




                                                                         Fuente: propia.

     La cabeza u hongo es la superficie de rodadura. Es la parte del riel que sufre el desgaste.
     El alma une a la base con la cabeza y tiene un espesor uniforme (del orden del 25% del
     ancho de la cabeza), es más ancha en la base.
     La base o pie, es el ala inferior del perfil; debe tener el ancho suficiente para que la
     superficie de apoyo sobre el durmiente sea grande y haya una mejor distribución de las
     presiones.
     El peso del riel en la actualidad es:

        •   En líneas secundarias de 40 y 50 Kg./m.
        •   En líneas principales entre 50 y 60 Kg./m.
        •   En el caso de trenes de alta velocidad el peso mínimo es de 60 Kg/m.


                                                                                               4
La longitud comercial de fabricación de los carriles es de 18 metros, lo que implica que
para formar una vía hay que empalmarlos mediante bridas, dejando unas juntas de
dilatación para posibles problemas térmicos.

b) Los durmientes:
Es el elemento que une el riel con el balasto. Van posicionados transversalmente al eje
de la vía y sobre ellos van los rieles. Tienen dos misiones específicas:
    • Repartir sobre el balasto las cargas transmitidas por el riel de la manera más
        uniforme posible.
    • Mantener el ancho de vía de manera constante, dentro de unos márgenes
        admisibles.

Por su forma los podemos clasificar, entre otros, en:

               •   Semi-durmientes.
               •   Durmientes bi-bloc.
               •   Durmientes de dos rótulas.
               •   Durmientes monobloc.




                                      Ejemplo de semi-durmientes




                                      Ejemplo de durmientes bi-bloc




                                 Ejemplo de durmientes de dos rótulas




                                   Ejemplo de durmientes monobloc



                                                                                          5
Gráfico: Gómez y Larrodé Pellicer.

c) El balasto:
Es la capa de materiales tales como granito, cuarcita, caliza, etc., situada por debajo de
los durmientes cuyos objetivos son los siguientes:

      •    Repartir sobre la plataforma las cargas que le transmiten los durmientes.
      •    Proporcionar un asiento firme a los durmientes, mediante una estabilización
           longitudinal y lateral de la vía.

Se comenzó a utilizar a raíz de hundirse los durmientes sobre la plataforma, al sufrir la
vía grandes cargas.
El espesor de la capa de balasto será mayor cuanto más grande sea la velocidad de los
trenes, su peso, la intensidad del tráfico o más débil sea la plataforma, este espesor en
ningún caso debe ser inferior a los 30 cm.

3. Señalamiento

Según nuestra reglamentación2 las señales se clasifican de la siguiente manera:

                                                                      •   Campana
                                                                      •   Campanillas
          Perceptibles al oído                                        •   Silbato o bocina
                                                                      •   Petardos
                                                                      •   Voz humana

                                                                      •   Banderas
                                                                      •   Bengalas
                                              Móviles                 •   Luces
                                                                      •   De mano
       Perceptibles a la vista
                                                                      •   Discos
                                                   Fijas              •   Tableros
                                                                          (permanentes o
                                                                          temporarios)
                                                                      •   Estacas de libranza



Dentro de las señales perceptibles a la vista y fijas, también se clasifican:



                                            Mecánicos de brazo


                                                                              •   De luz
             Semáforos                       Semi-automático
                                                                              •   De brazo
2
    RITO – Reglamento Interno Técnico Operativo.


                                                                                                6
Automáticos                •   De luz
                                                                               •   De brazo

La clasificación visual de las señales, como de vías, desde el puesto del conductor del
tren, es de izquierda a derecha, según su importancia y ruta a seguir. Desde su
funcionamiento, según la intervención del hombre (señalero), un circuito eléctrico o
combinación de ambos.

       •   Automáticas, cuando el primer par de ruedas del tren pisa el dispositivo
           automático que gobierna a esta señal, el aspecto de la misma se colocará a
           peligro.
       •   Semi-automática, cuando el cambio de vía tenga libre la sección y este
           dispuesto, el aspecto de la misma se colocará a vía libre. Así mismo, cuando el
           primer par de ruedas pisa el dispositivo automático que gobierna a esta señal el
           aspecto de la misma se colocará a peligro.
       •   Mecánica. Cuando el tren haya ingresado a la sección correspondiente, habiendo
           liberado el pie de la señal mecánica, el señalero dispondrá el brazo de la misma a
           peligro o precaución, según el tipo de señal.

La principal función de las señales es comunicar a los conductores de tren indicaciones
operativas del ferrocarril o línea férrea en cuestión, velando por la seguridad de todos y
el correcto servicio a prestar. Los semáforos protegen la cola del tren, recubriendo una
zona de seguridad detrás del mismo. Este recubrimiento según la disposición de los
semáforos, puede ser absoluto, ordinario o entero.

Según el RITO3 (Reglamento Interno Técnico Operativo) se presenta la siguiente
explicación sobre el sistema de señalamiento:




      Señal de distancia o cola de pescado. Indica que la
           próxima señal puede hallarse a peligro.                            Precaución

B)




               Señal de entrada, salida o avanzada.                             Peligro
              En posición horizontal indica peligro.


3
    Capitulo cuarto del RITO: normas generales relativas a la señalización.


                                                                                              7
C)




                 Señal de entrada a desvíos.
                                                                     Avance
          Autoriza ingresar a vía principal contraria




D)




Señal de maniobras, Autoriza el movimiento de maniobras
                       generales

                                                                 Peligro Vía libre
                                                               Semáforos enanos de
                                                                   maniobras


E)




     Señal de llamada, Indica si el sector gobernado por la
            señal superior se halla libre u ocupado.
                                                                 Señal de llamada

F)




Señales indicadoras de ruta (validas para mecánicas y/o luminosas) las mismas podrán ser
fijas. Indica si se puede o no avanzar a dicha sección de vía, anden, etc.




                                                                                      8
G)




                                                              Semáforo visto desde atrás
                 Brazos vistos desde atrás

H)




               Señal brazo anulado a peligro                       Semáforo anulado

Clasificación de vías

     •   Vía sencilla (una sola vía): 25 trenes/sentido/día
     •   Vía doble (dos vías paralelas): 50 trenes/sentido/día
     •   Vía cuádruple (cuatro vías paralelas): >50 trenes/sentido/día
     •   Vía múltiple (mas de cuatro vías paralelas): >100 trenes/sentido/día

4. La línea ferroviaria. Interacción vía-vehículo

En el ferrocarril son numerosos los problemas dinámicos que afectan de forma acoplada
al vehículo y la vía, y que tienen su origen en las irregularidades del riel y de la banda
de rodadura de las ruedas de los vehículos. En condiciones normales de explotación, son
estos defectos la principal causa de una emisión acústica y una respuesta vibratoria
anormalmente elevada. Las irregularidades dan lugar a una variación del valor de la
fuerza transmitida entre el riel y la rueda que puede llegar a ser varias veces superior al
correspondiente valor estático. Además de los problemas anteriores, pueden producirse
roturas de carriles o ruedas, incrementos del desgaste ondulatorio y el deterioro
acelerado de la vía y de los órganos de rodadura del vehículo. La necesidad del control
de este problema se justifica a través de la dimensión económica y ambiental de las
consecuencias de este tipo de fallo. El modelado y los métodos de simulación dinámica
son herramientas fundamentales en este caso para el análisis y el diseño, especialmente
por las dificultades correspondientes a la experimentación en el ferrocarril. Sin
embargo, los modelos que abordan este tipo de problemas son poco frecuentes.




                                                                                         9
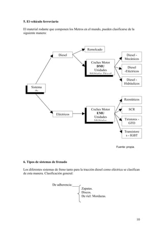
5. El vehículo ferroviario

El material rodante que componen los Metros en el mundo, pueden clasificarse de la
siguiente manera:




                                                  Remolcado
                             Diesel                                             Diesel -
                                                                               Mecánicos
                                                    Coches Motor
                                                  Remolcado
                                                        DMU                      Diesel
                                                      Unidades                 -Eléctricos
                                                   Múltiples Diesel
                                                                               Diesel -
                                                                              Hidráulicos
      Sistema
         de

                                                                              Reostáticos


                                                     Coches Motor                 SCR
                         Eléctricos                     EMU
                                                       Unidades
                                                       Múltiples               Tiristores -
                                                                                  GTO

                                                                               Transistore
                                                                                s - IGBT


                                                                        Fuente: propia.




6. Tipos de sistemas de frenado

Los diferentes sistemas de freno tanto para la tracción diesel como eléctrica se clasifican
de esta manera. Clasificación general:


                      De adherencia:____
                                             Zapatas.
                                             Discos.
                                             De riel: Mordazas.




                                                                                          10
Motor:_____
                                             Reostático.

                                             Regenerativo.



                      Sin adherencia:____ Patín electromagnético.

                                            Aerodinámicos.
                                            Reacción.

                             Hidráulicos.


Frenos neumáticos

Según el tipo de frenado éste puede ser:

   •   Frenado continuo: es el que efectúa normalmente el conductor o un pasajero en
       caso de detención de emergencia.
   •   Frenado automático: el que sucede si hay una avería en el propio sistema de
       frenado.
   •   Freno de servicio y afloje graduados: el que se ejecuta de forma escalonada.

Tipos de frenos neumáticos:
   • De aire comprimido. (utilizado en los Metros)
   • De vacío.
   • Una combinación de los dos anteriores.

Frenos motores y otros sistemas
Dentro de los distintos frenos motores están:
1- Electrodinámicos: hace que el motor trabaje como generador. Sólo se aplican a ejes
motores. Estos a su vez pueden ser:
a) Reostáticos: Se fundamenta en que la inercia del motor, una vez desconectado de la
red de alimentación, hace que éste siga girando, pasando a trabajar como generador y de
esta manera la energía mecánica acumulada se va disipada en unas resistencias en forma
de energía eléctrica, estableciendo a su vez las corrientes circulantes por los devanados
un par contrario al de giro, que concibe que la velocidad disminuya del motor hasta
valores en que los frenos de fricción puedan actuar y contener o parar el tren.

b) Regenerativos: consigue transformar la energía cinética del tren en energía eléctrica
devolviéndola a la red. Muy utilizado en los Metros actuales al considerarse una
reducción del 30% en costos energéticos.

2- Hidráulicos: esta constituido por unos circuitos hidráulicos que por fricción con unos
álabes frena los ejes motores.

3- Hay otros sistemas de frenado menos importantes o complementarios, tales como:



                                                                                       11
•   Patín electromagnético frotante: debido a su gran desgaste sólo se utiliza como
       freno de urgencia.
   •   Frenos aerodinámicos.

7. Construcción y conservación de líneas ferroviarias

Generalidades sobre una electrificación
Se entiende por electrificación el conjunto de las instalaciones necesarias para un
sistema de tracción eléctrica.
Desde su instalación inicial en 1.895, la tracción eléctrica ha sido aplicada a los
ferrocarriles por numerosas razones. Una o varias de las consideraciones expresadas a
continuación, han aconsejado electrificar determinados ferrocarriles en distintas partes
del mundo.
- Economía de combustible.
- Mayor flexibilidad en el servicio suburbano
- Rápida aceleración, aumentando la capacidad de la vía.
- Supresión de contaminación ambiente.
- Rampas de la zonas montañosas, que al ser electrificadas ha permitido un gran
aumento de la capacidad en la línea.
- Enfrenamiento por recuperación: La energía cinética del tren, puede ser convertida por
los motores de tracción, al funcionar como generadores, en energía eléctrica recuperada
y mandada por la línea de contacto a la subestación. Freno eléctrico: Usando esta
energía en la propia locomotora.
- Conservación del equipo: disponibilidad elevada en el servicio de las locomotoras,
habida cuenta del poco trabajo necesario de mantenimiento.
- A pesar del elevado costo de las locomotoras eléctricas, su elevada utilización
compensa el alto grado, dado que admite cierta potencia intrínseca de sobrecarga para
cortos períodos aumentando prácticamente la potencia efectiva de las locomotoras
eléctricas (Por ejemplo: una rampa corta, la salida de estación y la aceleración, etc.)
En una electrificación pueden considerarse los elementos fundamentales siguientes:

a. Fuentes de energía.
b. Líneas de transporte.
c. Subestaciones rectificadoras.
d. Federes de alimentación.
e. Líneas aéreas de contacto.

La electrificación de ferrocarriles ha sido llevada a cabo por diferentes métodos y
sistemas principalmente caracterizados por la forma de distribuir la energía a las
locomotoras o coches.




A veces la energía c.c. es tomada de un carril colocado paralelamente a los carriles
corrientes, usándose un cuarto carril, colocado al lado de él, para devolver energía,
manteniendo de ese modo la corriente de tracción aislada de la tierra.
La tensión hasta 750 V: puede ser utilizada satisfactoriamente con el tercer carril, pero
para tensiones más elevadas, se utiliza generalmente líneas de contacto aéreas.


                                                                                        12
8. Fuentes de energía
La energía eléctrica para fines industriales es producida masivamente en determinados
puntos geográficos, de acuerdo con las disponibilidades de energía mecánica que mueve
los alternadores.
Estas fuentes de energía, denominadas genéricamente centrales eléctricas, se dividen,
atendiendo al origen de la energía motriz empleada.




El elemento fundamental de una central eléctrica es el alternador. Los generadores de
c. a. o alternadores, son maquinas rotativas que transforman la energía mecánica en
energía eléctrica alternativa. Son más sencillos de construir que los generadores de c.
c. o dínamos y tienen como principio el que el numero de líneas de inducción que
atraviesan las bobinas esta sometido a variaciones periódicas. La mayoría de estas
maquinas se construyen para 50 0 60 períodos por segundo (p. p. s. o Hz.)
Los turboalternadores son grandes alternadores accionados por turbinas que se emplean,
por regla general, para la generación de c. a. trifásica. Su velocidad de giro es de 3.004 ó
1.500 r. p. m. para frecuencias de la red de 50 Hz. (n = frecuencia x 60: n° de pares de
polos).
En España, la energía de salida en alternadores es de 50 p. p. s. en sistemas trifásicos y a
tensiones que suelen estar comprendidas entre 3.00 y 11.000 V.




                                                                                         13
9. Energía del transporte
Los sistemas modernos de c. a. constan generalmente de los siguientes elementos.

1. Centrales Generadoras.
2. Estaciones transformadoras Elevadoras.
3. Líneas de Transmisión.
4. Estaciones de Maniobras
5. Estaciones transformadoras Reductoras.
6. Líneas o redes primarias de Distribución.
7. Bancos transformadores de servicio
8. Líneas o redes secundarias.

Esencialmente los elementos 2, 3, 4 y 5 constituyen el sistema de transmisión y los 6,
7 y 8 constituyen el sistema de distribución. La diferencia entre ambos sistemas radica
en su función. La función del sistema de transmisión es el transporte de grandes
potencias a los centros de la carga y a los grandes consumidores industriales que
sobrepasan los limites comentes y económicos de las líneas primarias de distribución.
Hoy día, para el transporte de grandes potencias se usan universalmente los sistemas de
c. a. Se ha llegado a ello como consecuencia de la simplicidad de los grandes
generadores y transformadores de c. a. El voltaje de transmisión puede ser adaptado a
las necesidades de servicio con mayor sencillez y economía que en el caso de sistemas
de c. c.
Las líneas eléctricas aéreas de A. T. se clasifican en la forma siguiente:
_ Primera categoría: Las de tensión nominal superior a 66K.V.
_ Segunda categoría: Las de tensión nominal comprendida entre 66 y 34 KV. Ambas
inclusive.
_ Tercera categoría: Las de tensión nominal inferior a 34 KV. e igual o superior a
1 KV.
De entre estas tensiones se recomienda la utilización de las tensiones que a continuación
se indican:
20 – 66 – 132 -224 y 384 KV.
En nuestro país, las empresas ferroviarias metropolitanas tales como TBA, UGOFE
Roca, Metrovias y Tren de la Costa, no son propietarias de centrales eléctricas, por lo
que la energía que consumen sus electrificaciones es contratada a Empresas
suministradoras.

10. Catenaria
La Catenaria o Línea aérea de contacto, catenaria o línea de trabajo es el tendido aéreo
que, montado aislado sobre las vías, permite al material motor la captación de la energía
procedente de las subestaciones.
Este tendido aéreo constituye el polo positivo de un circuito de c.c. (1.500 V. a 3.000
V. en las líneas ferroviarias y 750 V. en las tranviarias) circuito que se cierra a través de
los propios carriles de rodadura, que constituyen el polo negativo del sistema.
Para que esta distribución de energía se realice en buenas condiciones, las líneas de
contacto deberán cumplir dos condiciones fundamentales, a saber:
a. Reducir al máximo las caídas de tensión en línea.
b. Asegurar la captación de corriente por los pantógrafos, aun en las peores condiciones
locales (paso por aparatos de -vía, curvas cerradas, túneles,
etc.) y en las circunstancias más adversas (fuertes vientos, temperaturas ambientales
extremas, hielos, etc.)


                                                                                          14
Para que la primera condición pueda ser cumplida es necesario dotar a la catenaria de
una sección de cobre apropiada a la intensidad de régimen.
La segunda condición se logra mediante el montaje de dispositivos especiales:
seccionamientos de lámina de aire, aisladores de sección, descentramientos de línea
respecto al eje de la vía, triangulación de agujas aéreas, etc. y, en la actualidad, con la
compensación mecánica del tendido.

Diversos tipos de catenaria
Atendiendo a su constitución, las catenarias pueden ser divididas en tres grandes
grupos:
a. Hilo de contacto, sin sustentador auxiliar “tranviario”.
b. Hilo (o hilos) de contacto con un sustentador auxiliar.




                                                                                              15
16

Administracion - Unidad 6

  • 1.
    UNIVERSIDAD NACIONAL DESAN MARTIN ADMINISTRACION DE SERVICIOS I UNIDAD VI Lic. Guillermo G. Robino 2009 1. Introducción al ferrocarril: Consideraciones generales sobre el ferrocarril Términos convencionales RITO1 - Art. 26º.- Nómina de los términos convencionales. A continuación se determina el significado de cada uno de los términos convencionales empleados en este reglamento: Cambio a mano.- Es todo cambio no accionado desde una cabina de señales o marco central de palancas. Cambio de punta.- Se denomina así a cualquier cambio cuando el tren toma primeramente la punta de sus agujas. Cambio de talón.- Se denomina de este modo a cualquier cambio cuando el tren toma sus agujas desde el extremo opuesto a la punta. Conductor.- Se refiere, en general, a los conductores de locomotoras a vapor, eléctricas o diesel; de los trenes eléctricos o diesel, autovías y zorras. De día.- Comprende desde la salida hasta la puesta del sol. De noche.- Comprende desde la puesta hasta la salida del sol. Desvíos.- Son las vías destinadas a efectuar maniobras o al estacionamiento de vehículos. 1 RITO – Reglamento Interno Técnico Operativo. 1
  • 2.
    Estación cabecera.- Estoda estación de arranque, formación o reformación de trenes. Estación de adelante.- Es la siguiente, en la dirección del tren. Estación de atrás.- Es la anterior, en la dirección del tren. Jefe de estación.- Esta designación comprende al jefe titular de la estación, como a otro empleado que en ese momento se encuentre a cargo del servicio de la misma. Jefe o señalero.- Se refiere al empleado que está a cargo del pedido y concesión de las Vía- libres, sea éste el jefe, auxiliar, ayudante de estación o señalero. Locomotora auxiliar.- Es la que ayuda a un tren, sea que vaya después de la titular, o a la cola, empujándolo. Locomotora titular.- Es la que marcha a la cabeza del tren. Mala visibilidad.- Se entiende por tal cuando el estado atmosférico (neblina, nevada, tormenta, etc.) no permita distinguir las indicaciones de las señales desde una distancia mayor de 200 metros. Obstrucción.- A los efectos de la circulación de los trenes se considera "obstrucción" todo vehículo o tren detenido, la vía cortada o averiada y todo otro obstáculo que impida o pueda poner en peligro el paso de los trenes. Toque de silbato.- Tratándose de trenes eléctricos, diesel, etc., el toque de bocina equivale al de silbato. Tren.- A los efectos de la circulación por las secciones de bloqueo, comprende cualquier tipo de locomotora sola, acoplada con otra o remolcando vehículos, trenes diesel o eléctricos y los autovías. Tren con freno automático.- Se dice del tren al cual se le puede aplicar el freno automático hasta, inclusive, el último vehículo. Podrá llevar intercalados vehículos provistos solamente de cañería de freno, pero en ningún caso a la cola. Tren sin freno automático.- Es un tren al cual no puede aplicarse el freno automático hasta el último vehículo. Tren diesel.- Comprende a los coches o furgones motores de una unidad, o de más, acopladas entre sí. Vía ascendente.- En vía doble o múltiple, es aquella por la que los trenes siguen la dirección del kilometraje de menor a mayor. Vía descendente.- En vía doble o múltiple, es aquella por la que los trenes siguen la dirección del kilometraje de mayor a menor. Vía libre.- Es la autorización o permiso que se otorga entre estaciones de bloqueo para ocupar 2
  • 3.
    la sección conun tren. Dícese también de la indicación de las señales fijas señalando que el tramo de vía que gobiernan está libre. Vías de corrida.- Son las vías principales o generales y las auxiliares que se utilizan para la circulación, cruces y pasos de los trenes. Sistema de bloqueo Instrucciones generales sobre el bloqueo Art.27º.- Finalidad del sistema de bloqueo. a) El sistema de bloqueo tiene por objeto controlar y asegurar la libre circulación de los trenes, de estación a estación, evitando la circulación simultánea de trenes en dirección opuesta dentro de una misma sección de vía (sección de bloqueo). Para tal fin se usan los aparatos electromecánicos denominados "de bloqueo" y el telégrafo. Excepcionalmente, en las circunstancias que se explican en este Reglamento, se podrá usar también el teléfono. b) La base del sistema de bloqueo parte del supuesto de que, normalmente, las vías principales, o generales, están ocupadas u obstruidas y, por lo tanto, antes de permitir que los trenes circulen por ellas es indispensable adoptar determinadas medidas, las cuales se establecen en este Reglamento, para tener la seguridad de que la operación puede realizarse sin ningún sin riesgo alguno. c) El sistema de bloqueo puede ser absoluto o permisible; en el primer caso prohíbe que circule más de un tren en una misma sección de bloqueo y en el segundo permite que circulen en una misma dirección dos trenes y hasta un tercer tren que podrá despacharse cuando haya librado la sección de bloqueo el primero, en los casos y bajo las condiciones especiales que se determinen en el Apéndice, salvo lo previsto en el Título XVI. d) 1. La aplicación del sistema de bloqueo a la circulación de los trenes se complementa con el uso de señales, sean fijas o de mano. 2. Donde existe señalización automática o semiautomática, la circulación de los trenes se rige por las señales fijas, las que controlan por si mismas las secciones de vía, eximiéndose por lo tanto del uso de los aparatos mencionados en el inciso a). Art. 28º.- Estación de bloqueo. Es la estación, cabina o puesto de señales que gobierna la circulación de los trenes, en las secciones respectivas, por medio de los aparatos de bloqueo o del telégrafo. 3
  • 4.
    Art. 29º.- Límitesde estación de bloqueo. a) En vía sencilla son las vías comprendidas dentro de las señales de entrada o entrada exterior, si la hubiere. Donde no haya señales de entrada, comprende a las vías entre el primer cambio de entrada de cada lado. b) En vía doble los límites de estación de bloqueo son las vías comprendidas entre las señales de entrada o entrada exterior y las de salida o salida avanzada. Art. 30º.- Sección de bloqueo. a) Es el trecho de vía principal entre los límites de dos estaciones de bloqueo contiguas. b) A los efectos de la circulación de los trenes, en aquellas partes de la vía dotadas de señalización automática o semiautomática, se consideran como sección de bloqueo los tramos determinados por las respectivas señales. 2. Vía y obras Las partes que componen la vía son las siguientes: a) El riel Es el elemento que sirve de guiado del tren, puede llevar además señales eléctricas. Su forma y elementos que lo componen se muestran en la posterior figura: Fuente: propia. La cabeza u hongo es la superficie de rodadura. Es la parte del riel que sufre el desgaste. El alma une a la base con la cabeza y tiene un espesor uniforme (del orden del 25% del ancho de la cabeza), es más ancha en la base. La base o pie, es el ala inferior del perfil; debe tener el ancho suficiente para que la superficie de apoyo sobre el durmiente sea grande y haya una mejor distribución de las presiones. El peso del riel en la actualidad es: • En líneas secundarias de 40 y 50 Kg./m. • En líneas principales entre 50 y 60 Kg./m. • En el caso de trenes de alta velocidad el peso mínimo es de 60 Kg/m. 4
  • 5.
    La longitud comercialde fabricación de los carriles es de 18 metros, lo que implica que para formar una vía hay que empalmarlos mediante bridas, dejando unas juntas de dilatación para posibles problemas térmicos. b) Los durmientes: Es el elemento que une el riel con el balasto. Van posicionados transversalmente al eje de la vía y sobre ellos van los rieles. Tienen dos misiones específicas: • Repartir sobre el balasto las cargas transmitidas por el riel de la manera más uniforme posible. • Mantener el ancho de vía de manera constante, dentro de unos márgenes admisibles. Por su forma los podemos clasificar, entre otros, en: • Semi-durmientes. • Durmientes bi-bloc. • Durmientes de dos rótulas. • Durmientes monobloc. Ejemplo de semi-durmientes Ejemplo de durmientes bi-bloc Ejemplo de durmientes de dos rótulas Ejemplo de durmientes monobloc 5
  • 6.
    Gráfico: Gómez yLarrodé Pellicer. c) El balasto: Es la capa de materiales tales como granito, cuarcita, caliza, etc., situada por debajo de los durmientes cuyos objetivos son los siguientes: • Repartir sobre la plataforma las cargas que le transmiten los durmientes. • Proporcionar un asiento firme a los durmientes, mediante una estabilización longitudinal y lateral de la vía. Se comenzó a utilizar a raíz de hundirse los durmientes sobre la plataforma, al sufrir la vía grandes cargas. El espesor de la capa de balasto será mayor cuanto más grande sea la velocidad de los trenes, su peso, la intensidad del tráfico o más débil sea la plataforma, este espesor en ningún caso debe ser inferior a los 30 cm. 3. Señalamiento Según nuestra reglamentación2 las señales se clasifican de la siguiente manera: • Campana • Campanillas Perceptibles al oído • Silbato o bocina • Petardos • Voz humana • Banderas • Bengalas Móviles • Luces • De mano Perceptibles a la vista • Discos Fijas • Tableros (permanentes o temporarios) • Estacas de libranza Dentro de las señales perceptibles a la vista y fijas, también se clasifican: Mecánicos de brazo • De luz Semáforos Semi-automático • De brazo 2 RITO – Reglamento Interno Técnico Operativo. 6
  • 7.
    Automáticos • De luz • De brazo La clasificación visual de las señales, como de vías, desde el puesto del conductor del tren, es de izquierda a derecha, según su importancia y ruta a seguir. Desde su funcionamiento, según la intervención del hombre (señalero), un circuito eléctrico o combinación de ambos. • Automáticas, cuando el primer par de ruedas del tren pisa el dispositivo automático que gobierna a esta señal, el aspecto de la misma se colocará a peligro. • Semi-automática, cuando el cambio de vía tenga libre la sección y este dispuesto, el aspecto de la misma se colocará a vía libre. Así mismo, cuando el primer par de ruedas pisa el dispositivo automático que gobierna a esta señal el aspecto de la misma se colocará a peligro. • Mecánica. Cuando el tren haya ingresado a la sección correspondiente, habiendo liberado el pie de la señal mecánica, el señalero dispondrá el brazo de la misma a peligro o precaución, según el tipo de señal. La principal función de las señales es comunicar a los conductores de tren indicaciones operativas del ferrocarril o línea férrea en cuestión, velando por la seguridad de todos y el correcto servicio a prestar. Los semáforos protegen la cola del tren, recubriendo una zona de seguridad detrás del mismo. Este recubrimiento según la disposición de los semáforos, puede ser absoluto, ordinario o entero. Según el RITO3 (Reglamento Interno Técnico Operativo) se presenta la siguiente explicación sobre el sistema de señalamiento: Señal de distancia o cola de pescado. Indica que la próxima señal puede hallarse a peligro. Precaución B) Señal de entrada, salida o avanzada. Peligro En posición horizontal indica peligro. 3 Capitulo cuarto del RITO: normas generales relativas a la señalización. 7
  • 8.
    C) Señal de entrada a desvíos. Avance Autoriza ingresar a vía principal contraria D) Señal de maniobras, Autoriza el movimiento de maniobras generales Peligro Vía libre Semáforos enanos de maniobras E) Señal de llamada, Indica si el sector gobernado por la señal superior se halla libre u ocupado. Señal de llamada F) Señales indicadoras de ruta (validas para mecánicas y/o luminosas) las mismas podrán ser fijas. Indica si se puede o no avanzar a dicha sección de vía, anden, etc. 8
  • 9.
    G) Semáforo visto desde atrás Brazos vistos desde atrás H) Señal brazo anulado a peligro Semáforo anulado Clasificación de vías • Vía sencilla (una sola vía): 25 trenes/sentido/día • Vía doble (dos vías paralelas): 50 trenes/sentido/día • Vía cuádruple (cuatro vías paralelas): >50 trenes/sentido/día • Vía múltiple (mas de cuatro vías paralelas): >100 trenes/sentido/día 4. La línea ferroviaria. Interacción vía-vehículo En el ferrocarril son numerosos los problemas dinámicos que afectan de forma acoplada al vehículo y la vía, y que tienen su origen en las irregularidades del riel y de la banda de rodadura de las ruedas de los vehículos. En condiciones normales de explotación, son estos defectos la principal causa de una emisión acústica y una respuesta vibratoria anormalmente elevada. Las irregularidades dan lugar a una variación del valor de la fuerza transmitida entre el riel y la rueda que puede llegar a ser varias veces superior al correspondiente valor estático. Además de los problemas anteriores, pueden producirse roturas de carriles o ruedas, incrementos del desgaste ondulatorio y el deterioro acelerado de la vía y de los órganos de rodadura del vehículo. La necesidad del control de este problema se justifica a través de la dimensión económica y ambiental de las consecuencias de este tipo de fallo. El modelado y los métodos de simulación dinámica son herramientas fundamentales en este caso para el análisis y el diseño, especialmente por las dificultades correspondientes a la experimentación en el ferrocarril. Sin embargo, los modelos que abordan este tipo de problemas son poco frecuentes. 9
  • 10.
    5. El vehículoferroviario El material rodante que componen los Metros en el mundo, pueden clasificarse de la siguiente manera: Remolcado Diesel Diesel - Mecánicos Coches Motor Remolcado DMU Diesel Unidades -Eléctricos Múltiples Diesel Diesel - Hidráulicos Sistema de Reostáticos Coches Motor SCR Eléctricos EMU Unidades Múltiples Tiristores - GTO Transistore s - IGBT Fuente: propia. 6. Tipos de sistemas de frenado Los diferentes sistemas de freno tanto para la tracción diesel como eléctrica se clasifican de esta manera. Clasificación general: De adherencia:____ Zapatas. Discos. De riel: Mordazas. 10
  • 11.
    Motor:_____ Reostático. Regenerativo. Sin adherencia:____ Patín electromagnético. Aerodinámicos. Reacción. Hidráulicos. Frenos neumáticos Según el tipo de frenado éste puede ser: • Frenado continuo: es el que efectúa normalmente el conductor o un pasajero en caso de detención de emergencia. • Frenado automático: el que sucede si hay una avería en el propio sistema de frenado. • Freno de servicio y afloje graduados: el que se ejecuta de forma escalonada. Tipos de frenos neumáticos: • De aire comprimido. (utilizado en los Metros) • De vacío. • Una combinación de los dos anteriores. Frenos motores y otros sistemas Dentro de los distintos frenos motores están: 1- Electrodinámicos: hace que el motor trabaje como generador. Sólo se aplican a ejes motores. Estos a su vez pueden ser: a) Reostáticos: Se fundamenta en que la inercia del motor, una vez desconectado de la red de alimentación, hace que éste siga girando, pasando a trabajar como generador y de esta manera la energía mecánica acumulada se va disipada en unas resistencias en forma de energía eléctrica, estableciendo a su vez las corrientes circulantes por los devanados un par contrario al de giro, que concibe que la velocidad disminuya del motor hasta valores en que los frenos de fricción puedan actuar y contener o parar el tren. b) Regenerativos: consigue transformar la energía cinética del tren en energía eléctrica devolviéndola a la red. Muy utilizado en los Metros actuales al considerarse una reducción del 30% en costos energéticos. 2- Hidráulicos: esta constituido por unos circuitos hidráulicos que por fricción con unos álabes frena los ejes motores. 3- Hay otros sistemas de frenado menos importantes o complementarios, tales como: 11
  • 12.
    Patín electromagnético frotante: debido a su gran desgaste sólo se utiliza como freno de urgencia. • Frenos aerodinámicos. 7. Construcción y conservación de líneas ferroviarias Generalidades sobre una electrificación Se entiende por electrificación el conjunto de las instalaciones necesarias para un sistema de tracción eléctrica. Desde su instalación inicial en 1.895, la tracción eléctrica ha sido aplicada a los ferrocarriles por numerosas razones. Una o varias de las consideraciones expresadas a continuación, han aconsejado electrificar determinados ferrocarriles en distintas partes del mundo. - Economía de combustible. - Mayor flexibilidad en el servicio suburbano - Rápida aceleración, aumentando la capacidad de la vía. - Supresión de contaminación ambiente. - Rampas de la zonas montañosas, que al ser electrificadas ha permitido un gran aumento de la capacidad en la línea. - Enfrenamiento por recuperación: La energía cinética del tren, puede ser convertida por los motores de tracción, al funcionar como generadores, en energía eléctrica recuperada y mandada por la línea de contacto a la subestación. Freno eléctrico: Usando esta energía en la propia locomotora. - Conservación del equipo: disponibilidad elevada en el servicio de las locomotoras, habida cuenta del poco trabajo necesario de mantenimiento. - A pesar del elevado costo de las locomotoras eléctricas, su elevada utilización compensa el alto grado, dado que admite cierta potencia intrínseca de sobrecarga para cortos períodos aumentando prácticamente la potencia efectiva de las locomotoras eléctricas (Por ejemplo: una rampa corta, la salida de estación y la aceleración, etc.) En una electrificación pueden considerarse los elementos fundamentales siguientes: a. Fuentes de energía. b. Líneas de transporte. c. Subestaciones rectificadoras. d. Federes de alimentación. e. Líneas aéreas de contacto. La electrificación de ferrocarriles ha sido llevada a cabo por diferentes métodos y sistemas principalmente caracterizados por la forma de distribuir la energía a las locomotoras o coches. A veces la energía c.c. es tomada de un carril colocado paralelamente a los carriles corrientes, usándose un cuarto carril, colocado al lado de él, para devolver energía, manteniendo de ese modo la corriente de tracción aislada de la tierra. La tensión hasta 750 V: puede ser utilizada satisfactoriamente con el tercer carril, pero para tensiones más elevadas, se utiliza generalmente líneas de contacto aéreas. 12
  • 13.
    8. Fuentes deenergía La energía eléctrica para fines industriales es producida masivamente en determinados puntos geográficos, de acuerdo con las disponibilidades de energía mecánica que mueve los alternadores. Estas fuentes de energía, denominadas genéricamente centrales eléctricas, se dividen, atendiendo al origen de la energía motriz empleada. El elemento fundamental de una central eléctrica es el alternador. Los generadores de c. a. o alternadores, son maquinas rotativas que transforman la energía mecánica en energía eléctrica alternativa. Son más sencillos de construir que los generadores de c. c. o dínamos y tienen como principio el que el numero de líneas de inducción que atraviesan las bobinas esta sometido a variaciones periódicas. La mayoría de estas maquinas se construyen para 50 0 60 períodos por segundo (p. p. s. o Hz.) Los turboalternadores son grandes alternadores accionados por turbinas que se emplean, por regla general, para la generación de c. a. trifásica. Su velocidad de giro es de 3.004 ó 1.500 r. p. m. para frecuencias de la red de 50 Hz. (n = frecuencia x 60: n° de pares de polos). En España, la energía de salida en alternadores es de 50 p. p. s. en sistemas trifásicos y a tensiones que suelen estar comprendidas entre 3.00 y 11.000 V. 13
  • 14.
    9. Energía deltransporte Los sistemas modernos de c. a. constan generalmente de los siguientes elementos. 1. Centrales Generadoras. 2. Estaciones transformadoras Elevadoras. 3. Líneas de Transmisión. 4. Estaciones de Maniobras 5. Estaciones transformadoras Reductoras. 6. Líneas o redes primarias de Distribución. 7. Bancos transformadores de servicio 8. Líneas o redes secundarias. Esencialmente los elementos 2, 3, 4 y 5 constituyen el sistema de transmisión y los 6, 7 y 8 constituyen el sistema de distribución. La diferencia entre ambos sistemas radica en su función. La función del sistema de transmisión es el transporte de grandes potencias a los centros de la carga y a los grandes consumidores industriales que sobrepasan los limites comentes y económicos de las líneas primarias de distribución. Hoy día, para el transporte de grandes potencias se usan universalmente los sistemas de c. a. Se ha llegado a ello como consecuencia de la simplicidad de los grandes generadores y transformadores de c. a. El voltaje de transmisión puede ser adaptado a las necesidades de servicio con mayor sencillez y economía que en el caso de sistemas de c. c. Las líneas eléctricas aéreas de A. T. se clasifican en la forma siguiente: _ Primera categoría: Las de tensión nominal superior a 66K.V. _ Segunda categoría: Las de tensión nominal comprendida entre 66 y 34 KV. Ambas inclusive. _ Tercera categoría: Las de tensión nominal inferior a 34 KV. e igual o superior a 1 KV. De entre estas tensiones se recomienda la utilización de las tensiones que a continuación se indican: 20 – 66 – 132 -224 y 384 KV. En nuestro país, las empresas ferroviarias metropolitanas tales como TBA, UGOFE Roca, Metrovias y Tren de la Costa, no son propietarias de centrales eléctricas, por lo que la energía que consumen sus electrificaciones es contratada a Empresas suministradoras. 10. Catenaria La Catenaria o Línea aérea de contacto, catenaria o línea de trabajo es el tendido aéreo que, montado aislado sobre las vías, permite al material motor la captación de la energía procedente de las subestaciones. Este tendido aéreo constituye el polo positivo de un circuito de c.c. (1.500 V. a 3.000 V. en las líneas ferroviarias y 750 V. en las tranviarias) circuito que se cierra a través de los propios carriles de rodadura, que constituyen el polo negativo del sistema. Para que esta distribución de energía se realice en buenas condiciones, las líneas de contacto deberán cumplir dos condiciones fundamentales, a saber: a. Reducir al máximo las caídas de tensión en línea. b. Asegurar la captación de corriente por los pantógrafos, aun en las peores condiciones locales (paso por aparatos de -vía, curvas cerradas, túneles, etc.) y en las circunstancias más adversas (fuertes vientos, temperaturas ambientales extremas, hielos, etc.) 14
  • 15.
    Para que laprimera condición pueda ser cumplida es necesario dotar a la catenaria de una sección de cobre apropiada a la intensidad de régimen. La segunda condición se logra mediante el montaje de dispositivos especiales: seccionamientos de lámina de aire, aisladores de sección, descentramientos de línea respecto al eje de la vía, triangulación de agujas aéreas, etc. y, en la actualidad, con la compensación mecánica del tendido. Diversos tipos de catenaria Atendiendo a su constitución, las catenarias pueden ser divididas en tres grandes grupos: a. Hilo de contacto, sin sustentador auxiliar “tranviario”. b. Hilo (o hilos) de contacto con un sustentador auxiliar. 15
  • 16.