INTELIGENCIA ARTIFICIAL
CATEDRÁTICO:
LIC. TOMAS TORRES RAMIREZ
ALUMNOS:
BAUTISTA LOPEZ VICTOR MANUEL
MARQUEZ SANCHEZ EDER GAEL
MARTINEZ QUINTANA JOSE LUIS
OCTAVIANO ENRIQUEZ CARLO ANTONIO
VASQUEZ MELENDEZ EDUARDO
ESPECIALIDAD:
INGENIERÍA EN SISTEMAS COMPUTACIONALES
SEMESTRE Y GRUPO:
8º “A”
TEMA:
UNIDAD 3
FECHA:
MARZO DEL 2015
SAN JUAN BAUTISTA TUXTEPEC, OAXACA
2
Contenido
3.1 Sistemas basados en conocimiento............................................................................. 3
3.1.1 Concepto de conocimiento................................................................................. 4
3.1.2 Lenguajes utilizados en la representación de conocimiento........................... 4
3.2 Los Mapas Conceptuales............................................................................................. 6
3.3 Redes Semánticas....................................................................................................... 7
3.4. Lógica de predicados.................................................................................................. 9
3.4.1. Sintaxis. .............................................................................................................. 9
3.4.2 Semantica .......................................................................................................... 10
3.4.3 Validez e Interferencia....................................................................................... 10
3.5 Razonamiento con incertidumbre............................................................................... 11
3.5.1 Aprendizaje........................................................................................................ 11
3.5.2 Razonamiento probabilístico............................................................................ 12
3.5.3. Lógicas multivaluadas ..................................................................................... 12
3.5.4. Lógica difusa .................................................................................................... 12
3.6 Demostración y Métodos ........................................................................................... 13
Métodos Deductivos de demostración. .................................................................... 13
El Método de resolución de robinson....................................................................... 14
Conocimiento No- monotono Y otras lógicas .......................................................... 15
Formalismos lógica no-monótona:........................................................................... 15
Lógica por defecto:.................................................................................................... 15
Teorema de bayes...................................................................................................... 16
Bibliografías..................................................................................................................... 17
3
3.1 Sistemas basados en conocimiento
Representación del conocimiento y razonamiento
La representación del conocimiento y el razonamiento es un área de la inteligencia
artificial cuyo objetivo fundamental es representar el conocimiento de una manera
que facilite la inferencia (sacar conclusiones) a partir de dicho conocimiento.
Analiza cómo pensar formalmente – cómo usar un sistema de símbolos para
representar un dominio del discurso (aquello de lo que se puede hablar), junto con
funciones que permitan inferir (realizar un razonamiento formal) sobre los objetos.
Generalmente, se usa algún tipo de lógica para proveer una semántica formal de
como las funciones de razonamiento se aplican a los símbolos del dominio del
discurso, además de proveer operadores como cuantificadores, operadores
modales, etc. Esto, junto a una teoría de interpretación, da significado a las frases
en la lógica.
Importancia del Conocimiento
Los sistemas basados en conocimiento basan su rendimiento en la cantidad y
calidad del conocimiento de un dominio específico y no tanto en las técnicas de
solución de problemas.
Diferencia de sistemas basados en conocimiento con otras técnicas:
—En matemáticas, teoría de control y computación, se intenta resolver el
problema mediante su modelado (Modelo del problema).
4
—En sistemas expertos se ataca el problema construyendo un modelo del
“experto” o resolvedor de problemas (Modelo del experto).
3.1.1 Concepto de conocimiento
La definición más relevante que sobre «conocimiento» aparece en el diccionario
de la R.A.E., «entendimiento, inteligencia, razón natural», no es muy informativa.
En epistemología (la rama de la filosofía que se ocupa del origen y la naturaleza
del conocimiento) hay una definición clásica: «conocimiento es creencia verdadera
justificada»
En realidad, no es una definición, porque, como demostró Gettier (1963) mediante
contraejemplos, establece condiciones necesarias pero no suficientes para
calificar a algo como «conocimiento». Otras definiciones ponen énfasis en la idea
de finalidad: «el conocimiento es información que tiene un propósito o un uso»
(Wikipedia, 2004).
La misma idea más detallada se encuentra en la definición de Newell (1981): «lo
que puede atribuirse a un agente de tal modo que su comportamiento pueda
computarse de acuerdo con el principio de racionalidad»; este principio, ley de
comportamiento en el nivel de conocimiento que veremos en el Apartado 1.6, dice
que si un agente sabe que una de sus acciones le conduce a uno de sus objetivos
seleccionará esa acción.
3.1.2 Lenguajes utilizados en la representación de conocimiento
En el caso de los sistemas basados en conocimiento, el lenguaje en el que se
expresa la ontología debe reunir características que a veces (dependiendo del
dominio) no es fácil compatibilizar:
Sintaxis formalizada, para poder diseñar sobre bases sólidas un procesador (lo
que en sistemas expertos se llama tradicionalmente «motor de inferencias»
Semántica bien definida y que permita la implementación procedimental en el
procesador de algoritmos de razonamiento eficientes.
Desde el punto de vista pragmático, expresividad suficiente para representar de la
manera menos forzada posible el conocimiento. Esto significa que, para una
determinada conceptuación, el lenguaje con el que se construyen los modelos en
el nivel simbólico debe permitir una interpretación declarativa que represente todos
5
los aspectos de esa conceptuación. En la práctica puede ocurrir que no
encontremos el lenguaje «ideal», y tengamos que «forzar» la conceptuación para
que se ajuste al lenguaje elegido.
Hay lenguajes formales, o «teóricos», que satisfacen en mayor o menor grado
esas condiciones y lenguajes de implementación, o «prácticos», que, siguiendo el
modelo de algún lenguaje formal, están adaptados para mecanizar la construcción
de ontologías. Nos centraremos en los primeros, que son relativamente
«estables», y sobre los que se basan los segundos, algunos muy «volátiles». Por
ejemplo:
Prolog es un lenguaje de implementación de la lógica de primer orden, que en sus
versiones más recientes incluye también construcciones para la programación con
restricciones.
OWL (Web Ontology Language) es un lenguaje de ontologías para la web basado
en una lógica de descripciones (en realidad, son tres sublenguajes). Procede de la
fusión de otros dos elaborados independientemente alrededor del año 2000:
DAML (DARPA AgentMarkupLanguage, de la Agencia de proyectos del Ministerio
de Defensa U.S.A) y OIL (OntologyInferenceLayer, de un consorcio formado en el
marco de los programas de la U.E.).
En 2001 se formó un comité conjunto que hizo una propuesta al Consorcio Web
(W3C), y éste publicó el estándar («ProposedRecommendation» en la
terminología del W3C) en 2003, modificado el 10 de febrero de 2004. Existen
numerosas propuestas de mejoras y modificaciones. En el Apéndice B se resume
la versión actual.
Hasta la segunda mitad de los años 80 se estaban utilizando diversos lenguajes
que podían clasificarse en dos tipos:
Lenguajes basados en la lógica de predicados de primer orden, con sintaxis y
semántica formalizadas, con una base rigurosa para el razonamiento, pero con
grandes dificultades para implementar algoritmos de razonamiento eficientes, con
una rigidez sintáctica que impide ciertas conceptuaciones «naturales» y con pocas
posibilidades de modularización.
Lenguajes basados en modelos de psicología que, al estar derivados del estudio
de la mente humana, permiten conceptuaciones más naturales y algoritmos de
6
razonamiento más eficientes, pero que tienen una sintaxis menos formalizada y
carecen de una definición semántica precisa (a pesar de que uno de ellos se llama
«redes semánticas» ).
3.2 Los Mapas Conceptuales
Los mapas conceptuales son una representación gráfica del entendimiento de un
dominio de una persona o grupo de personas. Los Mapas Conceptuales son una
forma de representación del conocimiento concebida en el contexto de las ciencias
pedagógicas a finales de la década del 70. Fueron propuestos por Novak et al., y
definidos como una técnica que representa, simultáneamente, una estrategia de
aprendizaje, un método para captar lo más significativo de un tema y un recurso
esquemático para representar un conjunto de significados conceptuales incluidos
en una estructura de proposiciones. Puede ser considerado un esquema para la
representación de conocimiento.
Sin embargo la comunidad de la inteligencia artificial no están muy convencidos de
utilizar el término “representación del conocimiento” para referirse a los mapas
conceptuales, porque ellos no pueden cómodamente traducirlo a una
representación formal por inferencia u otra técnica de IA (Inteligencia Artificial).
Esto trae consigo el término “percepción”, y recuerda la frase conocida de “Todo
depende del cristal con que se mira”. Y es que hablar de una representación del
conocimiento refiriéndose a los mapas conceptuales deja mucho a pensar, porque
de una manera, un mapa conceptual puede ser interpretado de alguna modo por
una persona, ahora bien, lo mismo puede suceder con grupos de personas, el
hecho de pensar en utilizar mapas conceptuales dentro de la IA, genera un
ambiente de diversas percepciones, que si para humanos genera polémica, sería
aún más difícil tratar de aplicarlo al campo de la IA. El mapeo de conceptos ha
tenido un uso extendido como una herramienta de conocimiento. En términos de
su producción de proposiciones que son informativas acerca de un dominio, el
mapa conceptual es al menos más eficiente que otros métodos disponibles y es
probablemente el método más eficiente para generar modelos del conocimiento de
un dominio.
Hoffman, Coffey, Carnot, & Novak, 2002.
Inteligencia
Artificial
Y Robótica
7
Están compuestos por:
 nodos asociados a conceptos
 relacionados mediante enlaces etiquetados por una palabra-enlace,
definiendo el tipos de relación que se establece entre ellos
 proposiciones formadas por dos o más nodos-conceptos relacionados por
una palabra-enlace.
3.3 Redes Semánticas
Las redes semánticas son sistemas de organización del conocimiento que
estructuran los conceptos, no como una jerarquía sino como una red. Los
conceptos son como nodos, con varias relaciones tipo todo-parte, causa efecto,
padre-niño, “es un” o “es parte”.
Las redes semánticas son grafos orientados que proporcionan una representación
declarativa de objetos, propiedades y relaciones. Los nodos se utilizan para
representar objetos o propiedades. Los arcos representan las relaciones entre
nodos. El mecanismo de inferencia básico en las redes semánticas es la herencia
de propiedades.
Conceptos
Generales
generales
Inteligencia
Artificial
generales
Conocimiento
generales
Agentes
generales
Lenguaje
Simbólico
generales
Búsqueda
generales
Robótica
generales
Lisp
generales
Búsqueda
Ciega
generales
Búsqueda
Heurística
Calculo Vectorial
generales
Cinemática
generales
Movimiento
generales
8
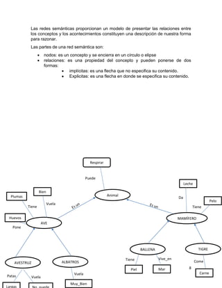
Las redes semánticas proporcionan un modelo de presentar las relaciones entre
los conceptos y los acontecimientos constituyen una descripción de nuestra forma
para razonar.
Las partes de una red semántica son:
 nodos: es un concepto y se encierra en un círculo o elipse
 relaciones: es una propiedad del concepto y pueden ponerse de dos
formas:
 implícitas: es una flecha que no especifica su contenido.
 Explicitas: es una flecha en donde se especifica su contenido.
AVESTRUZ ALBATROS
Largas
Muy_Bien
Patas Vuela
Vuela
Pone
AVE
Bien
Plumas
Huevos
Vuela
Tiene
BALLENA TIGRE
Piel Mar
Carne
Tiene Vive_en
Come
MAMÍFERO
Pelo
Tiene
Leche
Respirar
Puede
Animal
Da
9
3.4. Lógica de predicados
En lógica de predicados, los valores de verdad se atribuyen a predicados que
denotan relaciones entre entidades del universo modelado. Por ejemplo, en vez de
tener una variable q para representar "Sócrates es un hombre", se escribe el
predicado hombre (Sócrates) que relaciona a la entidad "Sócrates" con el hecho
de "ser hombre". Un predicado también puede aplicarse a variables que denotan
entidades anónimas o genéricas. Por ejemplo, para escribir la premisa "Todos los
hombre son mortales", que no se refiere a ningún "hombre" en particular, se utiliza
el predicado hombre(X) en que X es una variable que denota a cualquier entidad
del universo modelado que cumple con el hecho de "ser hombre".
El silogismo completo queda expresado de la siguiente manera:
X (hombre(X) mortal(X)).
Hombre (Sócrates)
Mortal (Sócrates)
Para aplicar este silogismo basta asignar la variable X, que puede tomar un valor
arbitrario, con la constante Sócrates. Se obtiene la fórmula:
Hombre (Sócrates) mortal (Sócrates)
Después, para obtener la conclusión, se opera exactamente como en la lógica
proposicional.
3.4.1. Sintaxis.
La sintaxis de la lógica propositiva es sencilla. Los símbolos utilizados en la
lógica propositiva son las constantes lógicas Verdadero y Falso, símbolos de
proposiciones tales como P y Q, los conectivos lógicos v, <=>, =>, y ¬ y paréntesis
(). Todas las oraciones se forman combinando los signos anteriores mediante las
siguientes reglas:
 Las constantes lógicas Verdaderas y Falsas, constituyen oraciones en sí
mismo.
 Encerrar entre paréntesis una oración puede también en una oración,
por ejemplo (PˆQ).
 Una oración se forma combinando oraciones más sencillas con uno de
los cinco conectores lógicos:
o ˆ(Y) se le denomina conjunción(lógica)
o v(O) se le denomina disyunción
o =>(implica) se conoce como implicación (o condicional)
o <=>(equivalente) la oración es una equivalencia (también
conocida como bicondicional)
o ¬(no) se le conoce como negación
En la gramática se representan oraciones atómicas, que en la logia propositiva se
representan median un solo signo (por ejemplo, p) y las oraciones complejas, que
10
constan de conectores o paréntesis (por ejemplo, PˆQ). También se utiliza el
término literal, que representa oraciones atómicas o una oración atómica negada.
Oración -> oración atómica | oración compleja
Oración atómica -> Verdadero/falso
|P|Q|R…|
Oración compleja -> (oración)
| Oración conector oración
| -- Oración
Conector -> ^|v|<=>|=>
3.4.2 Semántica
La semántica de la logia propositiva también es bastante directa. Se define
especificando la interpretación de los signos de proposición y de las constantes y
especificando el significado de los conectores lógicos. Un signo de proposición
significa que cualquier hecho arbitrario puede ser su interpretación. Las oraciones
que contienen un signo de proposición son satisfactibles pero no validas: son
verdaderas solo cuando el hecho al que aluden es relevante en un momento dado.
En el caso de las constantes lógicas no hay opción: la oración Verdadero
siempre quiere decir aquello que sucede en la realidad: el hecho de la verdad. La
oración Falso siempre quiere decir aquello que no existe en el mundo.
Una manera de definir una función es construir una tabla mediante la que se
obtenga el valor de salida de todos los valores de entrada posibles. A este tipo de
tablas se les conoce como tales de verdad.
Mediante las tablas de verdad se define la semántica de las oraciones.
P Q ¬P P^Q PVQ P=>Q P<=>Q
Falso Falso Verdadero Falso falso Verdadero verdadero
Falso Verdadero Verdadero Falso Verdadero Falso Falso
Verdadero Falso Falso Falso Verdadero Falso Falso
Verdadero Verdadero Falso verdadero Verdadero Verdadero verdadero
3.4.3 Validez e Interferencia
Las tablas de verdad sirven no solo para definir los conectores, sino también
para probar la validez de las oraciones. Si se desea consideras una oración, se
construya una tabla de verdad con una hilera por cada una de las posibles
combinaciones de valores de verdad correspondientes a los signos propositivos de
11
la oración. Se calcula el valor de verdad de toda la oración, en cada una de las
hileras. Si la oración es verdadera en cada una de las hileras, la oración es válida.
Ejemplo:
((PvH)ˆ¬H)=>P
P H PvH (PvH)^¬H) (((PvH)^¬H)=>P
Falso falso Falso Falso verdadero
Falso Verdadero Verdadero Falso Verdadero
Verdadero Falso Verdadero Verdadero Verdadero
verdadero Verdadero Verdadero Falso Falso
3.5 Razonamiento con incertidumbre
En situaciones reales, no siempre es posible contar con toda la información,
inclusive la información disponible puede ser incorrecta, incompleta o cambiar muy
rápidamente.
Todo esto da lugar a diferentes formas de inconsistencias e incertidumbre.
3.5.1 Aprendizaje
Es un proceso por el cual se adquiere una nueva conducta, se modifica una
antigua conducta o se extingue alguna, como resultado siempre de experiencias o
prácticas.
Tipos de aprendizaje
Partes innatas de aprendizaje:
Instintos, reflejos, impulsos genéticos que hemos ido heredando. Nos hacen
aprender determinadas cosas. Ha de haber interacción con el medio.
Por condicionamiento:
Determinados estímulos provocan determinadas respuestas. Si los estímulos por
azar o no se condicionan provocan que esta conducta inicial se refleje y se
convierta en un hábito.
Por imitación y modelaje:
Muchas de conductas son por imitación de las personas importantes y destacadas
para nosotros.
12
Por aprendizaje memorístico
Aprendizaje académico. No sabes lo que estas aprendiendo
Aprendizaje de memoria clásico
Por lo cual al cabo de unas horas ya no lo recuerdas
Aprendizaje significativo
Parte de cosas importantes para ti, a partir de ahí acumulas lo que ya sabias y lo
haces tuyo.
3.5.2 Razonamiento probabilístico
La principal ventaja del razonamiento probabilístico sobre el razonamiento
lógico es que el primero permite tomar decisiones racionales aun en los casos en
que no haya suficiente información para probar que cualquier acción dada
funcionara.
La red de creencias es un grafo dirigido y aciclico en el cual:
-un conjunto de arcos dirigidos o flechas conecta un par de nodos.
-un conjunto de variables representa los nodos de la red, cada nodo tiene
una tabla de probabilidad condicional.
3.5.3. Lógicas multivaluadas
La idea central subyacente a la construcción de lógicas multivalentes es la
de que hay un cierto campo fronterizo entre la verdad total y la completa falsedad.
Esa idea no es ningún invento de algunos lógicos contemporáneos, sino que tiene
hondas y remotas raíces en el pensamiento humano
El principio de bivalencia ha sido tomado tradicionalmente como un principio
lógico fundamental: toda proposición es verdadera o falsa. Si no es verdadera, es
falsa y si no es falsa, es verdadera. No hay tercera opción. Por eso se le conoce
también como principio del tercer excluso.
3.5.4. Lógica difusa
La lógica difusa (también llamada lógica borrosa o lógica heurística) se
basa en lo relativo de lo observado como posición diferencial. Este tipo de lógica
toma dos valores aleatorios, pero contextualizados y referidos entre sí. Así, por
ejemplo, una persona que mida 2 metros es claramente una persona alta, si
previamente se ha tomado el valor de persona baja y se ha establecido en 1
13
metro. Ambos valores están contextualizados a personas y referidos a una medida
métrica lineal.
3.6 Demostración y Métodos
¿Qué es una demostración?
Métodos Deductivos de demostración.
Según el sistema aristotélico, el método deductivo es un proceso que parte de un
conocimiento general, y arriba a uno particular. La aplicación del método deductivo
nos lleva a un conocimiento con grado de certeza absoluta, y esta cimentado en
proposiciones llamadas SILOGISMOS. He aquí un ejemplo:
“Todos las venezolanas son bellas”, (Este es el conocimiento general)
“Marta Colomina es venezolana”
Luego:
“Marta Colomina es bella”
Se puede observar que partiendo de dos premisas, una de las cuales es una
hipótesis general se llega a una conclusión particular. También es de hacer notar
que en este ejemplo las premisas pueden ser verdaderas o pueden ser falsas, y
por consiguiente la conclusión puede ser igualmente verdadera o falsa.
En la lógica formal y sobre todo en el universo matemático, el proceso deductivo
tiene un significado un poco diferente, pues está basado en AXIOMAS, o
proposiciones que son verdaderas por definición. Por ejemplo, un axioma es:
“EL TODO ES MAYOR QUE LA PARTE”, otro axioma es:
“DOS COSAS IGUALES A UNA TERCERA SON IGUALES ENTRE SI”.
14
El primer axioma define el concepto de MAYOR, y el segundo el concepto de
IGUAL. El método deductivo nos permite partir de un conjunto de hipótesis y llegar
a una conclusión, pudiendo ser esta inclusive que el conjunto de hipótesis sea
inválido.
Generalmente, en matemáticas, la deducción es un proceso concatenado del tipo
“si
A entonces B, si B entonces C, si C entonces D…” hasta llegar a una conclusión.
Al conjunto de HIPOTESIS + DEMOSTRACION + CONCLUSIÖN se denomina
TEOREMA. La práctica de los razonamientos deductivos en el proceso de
desarrollo del pensamiento lógico matemático es muy importante.
Constituye una herramienta fundamental para el trabajo en la matemática y otras
ciencias.
Ejemplos:
1.- Si llueve, entonces iré al cine. No llueve. Luego, no iré al cine.
2.- Si me caigo de la bicicleta, me golpearé. Estoy golpeado; luego, me caí de la
bicicleta.
3.- Si trabajo, entonces no estudio. Estudio o repruebo el curso de matemáticas.
Aprobé el curso de matemáticas; luego, trabajo.
4.- Si asisto a la escuela conversaré con mis amigos. Luego: si no voy al colegio
no conversaré con mis amigos.
El Método de resolución de Robinson
El Método de Resolución [Robinson, 1965], es un intento de mecanizar el proceso
de deducción natural de esa forma eficiente. Las demostraciones se consiguen
utilizando el método refutativo (reducción al absurdo), es decir lo que intentamos
es encontrar contradicciones. Para probar una sentencia nos basta con demostrar
que su negación nos lleva a una contradicción con las sentencias conocidas (es
insatisfactible). Si la negación de una sentencia entra en contradicción con los
15
hechos de nuestra base de conocimiento es porque lo contrario, es decir, la
sentencia original era verdadera y se puede deducir lógicamente de las sentencias
que componen dicha base de conocimientos.
Conocimiento No- monótono Y otras lógicas
La lógica clásica tiene un carácter monótono. Es decir, dado un conjunto de
sentencias S1 del que se puede inferir C, al añadir otro conjunto de sentencias S2,
se tiene que seguir infiriendo C a partir de S1 Unión S2. Esto es un inconveniente
en gran cantidad de problemas que se presentan en inteligencia artificial y que
tienen carácter no monótono. Las lógicas clásicas parten del carácter no
excluyente de los nuevos axiomas añadidos a los ya existentes. Por el contrario,
las lógicas no monótonas tienen en cuenta la necesidad de detectar posibles
inconsistencias con los nuevos axiomas. El rango definitorio es que se tienen en
cuenta lo que no se conoce, o lo que es lo mismo asume los límites de su propio
conocimiento.
Formalismos lógica no-monótona:
Poder representar leyes como “Si x es un ser humano, entonces x puede andar, a
menos que haya algo que lo contradiga”. Para ello se amplía la lógica de primer
orden introduciendo el operador modal M (es modal ya que indica una modalidad
de verdad). Es necesario establecer un mecanismo de mantenimiento de
coherencia generalmente traducido como mantenimiento de verdad que permita
eliminar el supuesto en cuanto se presente un hecho que lo invalide.
Lógica por defecto:
Muy parecido al anterior, pero el operador M ya no hace la función de un operador
modal capaz de formar sentencias Mp supuestamente válidas en el sistema; en su
lugar dicho operador sólo aparece en las reglas de inferencia denominadas reglas
por defecto definidas al efecto.
16
Teorema de bayes
El teorema de Bayes, enunciado por Thomas Bayes, en la teoría de la
probabilidad, es el resultado que da la distribución de probabilidad condicional de
un evento aleatorio A dado B en términos de la distribución de probabilidad
condicional del evento B dado A y la distribución de probabilidad marginal de sólo
A. El teorema de Bayes es válido en todas las aplicaciones de la teoría de la
probabilidad. Sin embargo, hay una controversia sobre el tipo de probabilidades
que emplea. En esencia, los seguidores de la estadística tradicional sólo admiten
probabilidades basadas en experimentos repetibles y que tengan una confirmación
empírica mientras que los llamados estadísticos bayesianos permiten
probabilidades subjetivas.
El teorema puede servir entonces para indicar cómo debemos modificar nuestras
probabilidades subjetivas cuando recibimos información adicional de un
experimento. La estadística bayesiana está demostrando su utilidad en ciertas
estimaciones basadas en el conocimiento subjetivo a priori y el hecho de permitir
revisar esas estimaciones en función de la evidencia empírica es lo que está
abriendo nuevas formas de hacer conocimiento. Una aplicación de esto son los
clasificadores bayesianos que son frecuentemente usados en implementaciones
de filtros de correo basura o spam, que se adaptan con el uso.
17
Bibliografías
PATRICK HENRY WINSTON, INTELIGENCIA ARTIFICIAL, 3 edición, Estados Unidos De
América 1994, 805 pag. ISBN 0-201-51876-7
VIRGILIO HERNANDEZ FORTES, MAPAS CONCEPTUALES la gestión del
conocimiento en la didáctica, Editorial forte 2º edición, México alfaomega, 2007, 316 pag.
ISBN 978-970-15-1281-4
Recuperado de http://sgpwe.izt.uam.mx/Curso/4226.Herramientas-para-el-diseno-de-
estrategias-didacti/Tema/5423.3-2-Mapas-conceptuales.html (9 de marzo de 2015).
Recuperado de http://iaplan2010.esy.es/unidad-3/3-2-mapas-conceptuales/ (9 de marzo de
2015).
Recuperado de http://iaplan2010.esy.es/unidad-3/ç (9 de marzo de 2015).
Recuperado de http://es.calameo.com/read/00239658352ed69e3d326 (9 de marzo
de 2015).
Recuperado dehttp://inteligenciaartificial-isc.blogspot.mx/p/unidad-3-
representacion-del.html (9 de marzo de 2015).
Recuperado de http://www.rvazquez.org/Misitio/ia2010_files/unidad3ia.pdf (9 de
marzo de 2015).

Unidad III documento

  • 1.
    INTELIGENCIA ARTIFICIAL CATEDRÁTICO: LIC. TOMASTORRES RAMIREZ ALUMNOS: BAUTISTA LOPEZ VICTOR MANUEL MARQUEZ SANCHEZ EDER GAEL MARTINEZ QUINTANA JOSE LUIS OCTAVIANO ENRIQUEZ CARLO ANTONIO VASQUEZ MELENDEZ EDUARDO ESPECIALIDAD: INGENIERÍA EN SISTEMAS COMPUTACIONALES SEMESTRE Y GRUPO: 8º “A” TEMA: UNIDAD 3 FECHA: MARZO DEL 2015 SAN JUAN BAUTISTA TUXTEPEC, OAXACA
  • 2.
    2 Contenido 3.1 Sistemas basadosen conocimiento............................................................................. 3 3.1.1 Concepto de conocimiento................................................................................. 4 3.1.2 Lenguajes utilizados en la representación de conocimiento........................... 4 3.2 Los Mapas Conceptuales............................................................................................. 6 3.3 Redes Semánticas....................................................................................................... 7 3.4. Lógica de predicados.................................................................................................. 9 3.4.1. Sintaxis. .............................................................................................................. 9 3.4.2 Semantica .......................................................................................................... 10 3.4.3 Validez e Interferencia....................................................................................... 10 3.5 Razonamiento con incertidumbre............................................................................... 11 3.5.1 Aprendizaje........................................................................................................ 11 3.5.2 Razonamiento probabilístico............................................................................ 12 3.5.3. Lógicas multivaluadas ..................................................................................... 12 3.5.4. Lógica difusa .................................................................................................... 12 3.6 Demostración y Métodos ........................................................................................... 13 Métodos Deductivos de demostración. .................................................................... 13 El Método de resolución de robinson....................................................................... 14 Conocimiento No- monotono Y otras lógicas .......................................................... 15 Formalismos lógica no-monótona:........................................................................... 15 Lógica por defecto:.................................................................................................... 15 Teorema de bayes...................................................................................................... 16 Bibliografías..................................................................................................................... 17
  • 3.
    3 3.1 Sistemas basadosen conocimiento Representación del conocimiento y razonamiento La representación del conocimiento y el razonamiento es un área de la inteligencia artificial cuyo objetivo fundamental es representar el conocimiento de una manera que facilite la inferencia (sacar conclusiones) a partir de dicho conocimiento. Analiza cómo pensar formalmente – cómo usar un sistema de símbolos para representar un dominio del discurso (aquello de lo que se puede hablar), junto con funciones que permitan inferir (realizar un razonamiento formal) sobre los objetos. Generalmente, se usa algún tipo de lógica para proveer una semántica formal de como las funciones de razonamiento se aplican a los símbolos del dominio del discurso, además de proveer operadores como cuantificadores, operadores modales, etc. Esto, junto a una teoría de interpretación, da significado a las frases en la lógica. Importancia del Conocimiento Los sistemas basados en conocimiento basan su rendimiento en la cantidad y calidad del conocimiento de un dominio específico y no tanto en las técnicas de solución de problemas. Diferencia de sistemas basados en conocimiento con otras técnicas: —En matemáticas, teoría de control y computación, se intenta resolver el problema mediante su modelado (Modelo del problema).
  • 4.
    4 —En sistemas expertosse ataca el problema construyendo un modelo del “experto” o resolvedor de problemas (Modelo del experto). 3.1.1 Concepto de conocimiento La definición más relevante que sobre «conocimiento» aparece en el diccionario de la R.A.E., «entendimiento, inteligencia, razón natural», no es muy informativa. En epistemología (la rama de la filosofía que se ocupa del origen y la naturaleza del conocimiento) hay una definición clásica: «conocimiento es creencia verdadera justificada» En realidad, no es una definición, porque, como demostró Gettier (1963) mediante contraejemplos, establece condiciones necesarias pero no suficientes para calificar a algo como «conocimiento». Otras definiciones ponen énfasis en la idea de finalidad: «el conocimiento es información que tiene un propósito o un uso» (Wikipedia, 2004). La misma idea más detallada se encuentra en la definición de Newell (1981): «lo que puede atribuirse a un agente de tal modo que su comportamiento pueda computarse de acuerdo con el principio de racionalidad»; este principio, ley de comportamiento en el nivel de conocimiento que veremos en el Apartado 1.6, dice que si un agente sabe que una de sus acciones le conduce a uno de sus objetivos seleccionará esa acción. 3.1.2 Lenguajes utilizados en la representación de conocimiento En el caso de los sistemas basados en conocimiento, el lenguaje en el que se expresa la ontología debe reunir características que a veces (dependiendo del dominio) no es fácil compatibilizar: Sintaxis formalizada, para poder diseñar sobre bases sólidas un procesador (lo que en sistemas expertos se llama tradicionalmente «motor de inferencias» Semántica bien definida y que permita la implementación procedimental en el procesador de algoritmos de razonamiento eficientes. Desde el punto de vista pragmático, expresividad suficiente para representar de la manera menos forzada posible el conocimiento. Esto significa que, para una determinada conceptuación, el lenguaje con el que se construyen los modelos en el nivel simbólico debe permitir una interpretación declarativa que represente todos
  • 5.
    5 los aspectos deesa conceptuación. En la práctica puede ocurrir que no encontremos el lenguaje «ideal», y tengamos que «forzar» la conceptuación para que se ajuste al lenguaje elegido. Hay lenguajes formales, o «teóricos», que satisfacen en mayor o menor grado esas condiciones y lenguajes de implementación, o «prácticos», que, siguiendo el modelo de algún lenguaje formal, están adaptados para mecanizar la construcción de ontologías. Nos centraremos en los primeros, que son relativamente «estables», y sobre los que se basan los segundos, algunos muy «volátiles». Por ejemplo: Prolog es un lenguaje de implementación de la lógica de primer orden, que en sus versiones más recientes incluye también construcciones para la programación con restricciones. OWL (Web Ontology Language) es un lenguaje de ontologías para la web basado en una lógica de descripciones (en realidad, son tres sublenguajes). Procede de la fusión de otros dos elaborados independientemente alrededor del año 2000: DAML (DARPA AgentMarkupLanguage, de la Agencia de proyectos del Ministerio de Defensa U.S.A) y OIL (OntologyInferenceLayer, de un consorcio formado en el marco de los programas de la U.E.). En 2001 se formó un comité conjunto que hizo una propuesta al Consorcio Web (W3C), y éste publicó el estándar («ProposedRecommendation» en la terminología del W3C) en 2003, modificado el 10 de febrero de 2004. Existen numerosas propuestas de mejoras y modificaciones. En el Apéndice B se resume la versión actual. Hasta la segunda mitad de los años 80 se estaban utilizando diversos lenguajes que podían clasificarse en dos tipos: Lenguajes basados en la lógica de predicados de primer orden, con sintaxis y semántica formalizadas, con una base rigurosa para el razonamiento, pero con grandes dificultades para implementar algoritmos de razonamiento eficientes, con una rigidez sintáctica que impide ciertas conceptuaciones «naturales» y con pocas posibilidades de modularización. Lenguajes basados en modelos de psicología que, al estar derivados del estudio de la mente humana, permiten conceptuaciones más naturales y algoritmos de
  • 6.
    6 razonamiento más eficientes,pero que tienen una sintaxis menos formalizada y carecen de una definición semántica precisa (a pesar de que uno de ellos se llama «redes semánticas» ). 3.2 Los Mapas Conceptuales Los mapas conceptuales son una representación gráfica del entendimiento de un dominio de una persona o grupo de personas. Los Mapas Conceptuales son una forma de representación del conocimiento concebida en el contexto de las ciencias pedagógicas a finales de la década del 70. Fueron propuestos por Novak et al., y definidos como una técnica que representa, simultáneamente, una estrategia de aprendizaje, un método para captar lo más significativo de un tema y un recurso esquemático para representar un conjunto de significados conceptuales incluidos en una estructura de proposiciones. Puede ser considerado un esquema para la representación de conocimiento. Sin embargo la comunidad de la inteligencia artificial no están muy convencidos de utilizar el término “representación del conocimiento” para referirse a los mapas conceptuales, porque ellos no pueden cómodamente traducirlo a una representación formal por inferencia u otra técnica de IA (Inteligencia Artificial). Esto trae consigo el término “percepción”, y recuerda la frase conocida de “Todo depende del cristal con que se mira”. Y es que hablar de una representación del conocimiento refiriéndose a los mapas conceptuales deja mucho a pensar, porque de una manera, un mapa conceptual puede ser interpretado de alguna modo por una persona, ahora bien, lo mismo puede suceder con grupos de personas, el hecho de pensar en utilizar mapas conceptuales dentro de la IA, genera un ambiente de diversas percepciones, que si para humanos genera polémica, sería aún más difícil tratar de aplicarlo al campo de la IA. El mapeo de conceptos ha tenido un uso extendido como una herramienta de conocimiento. En términos de su producción de proposiciones que son informativas acerca de un dominio, el mapa conceptual es al menos más eficiente que otros métodos disponibles y es probablemente el método más eficiente para generar modelos del conocimiento de un dominio. Hoffman, Coffey, Carnot, & Novak, 2002. Inteligencia Artificial Y Robótica
  • 7.
    7 Están compuestos por: nodos asociados a conceptos  relacionados mediante enlaces etiquetados por una palabra-enlace, definiendo el tipos de relación que se establece entre ellos  proposiciones formadas por dos o más nodos-conceptos relacionados por una palabra-enlace. 3.3 Redes Semánticas Las redes semánticas son sistemas de organización del conocimiento que estructuran los conceptos, no como una jerarquía sino como una red. Los conceptos son como nodos, con varias relaciones tipo todo-parte, causa efecto, padre-niño, “es un” o “es parte”. Las redes semánticas son grafos orientados que proporcionan una representación declarativa de objetos, propiedades y relaciones. Los nodos se utilizan para representar objetos o propiedades. Los arcos representan las relaciones entre nodos. El mecanismo de inferencia básico en las redes semánticas es la herencia de propiedades. Conceptos Generales generales Inteligencia Artificial generales Conocimiento generales Agentes generales Lenguaje Simbólico generales Búsqueda generales Robótica generales Lisp generales Búsqueda Ciega generales Búsqueda Heurística Calculo Vectorial generales Cinemática generales Movimiento generales
  • 8.
    8 Las redes semánticasproporcionan un modelo de presentar las relaciones entre los conceptos y los acontecimientos constituyen una descripción de nuestra forma para razonar. Las partes de una red semántica son:  nodos: es un concepto y se encierra en un círculo o elipse  relaciones: es una propiedad del concepto y pueden ponerse de dos formas:  implícitas: es una flecha que no especifica su contenido.  Explicitas: es una flecha en donde se especifica su contenido. AVESTRUZ ALBATROS Largas Muy_Bien Patas Vuela Vuela Pone AVE Bien Plumas Huevos Vuela Tiene BALLENA TIGRE Piel Mar Carne Tiene Vive_en Come MAMÍFERO Pelo Tiene Leche Respirar Puede Animal Da
  • 9.
    9 3.4. Lógica depredicados En lógica de predicados, los valores de verdad se atribuyen a predicados que denotan relaciones entre entidades del universo modelado. Por ejemplo, en vez de tener una variable q para representar "Sócrates es un hombre", se escribe el predicado hombre (Sócrates) que relaciona a la entidad "Sócrates" con el hecho de "ser hombre". Un predicado también puede aplicarse a variables que denotan entidades anónimas o genéricas. Por ejemplo, para escribir la premisa "Todos los hombre son mortales", que no se refiere a ningún "hombre" en particular, se utiliza el predicado hombre(X) en que X es una variable que denota a cualquier entidad del universo modelado que cumple con el hecho de "ser hombre". El silogismo completo queda expresado de la siguiente manera: X (hombre(X) mortal(X)). Hombre (Sócrates) Mortal (Sócrates) Para aplicar este silogismo basta asignar la variable X, que puede tomar un valor arbitrario, con la constante Sócrates. Se obtiene la fórmula: Hombre (Sócrates) mortal (Sócrates) Después, para obtener la conclusión, se opera exactamente como en la lógica proposicional. 3.4.1. Sintaxis. La sintaxis de la lógica propositiva es sencilla. Los símbolos utilizados en la lógica propositiva son las constantes lógicas Verdadero y Falso, símbolos de proposiciones tales como P y Q, los conectivos lógicos v, <=>, =>, y ¬ y paréntesis (). Todas las oraciones se forman combinando los signos anteriores mediante las siguientes reglas:  Las constantes lógicas Verdaderas y Falsas, constituyen oraciones en sí mismo.  Encerrar entre paréntesis una oración puede también en una oración, por ejemplo (PˆQ).  Una oración se forma combinando oraciones más sencillas con uno de los cinco conectores lógicos: o ˆ(Y) se le denomina conjunción(lógica) o v(O) se le denomina disyunción o =>(implica) se conoce como implicación (o condicional) o <=>(equivalente) la oración es una equivalencia (también conocida como bicondicional) o ¬(no) se le conoce como negación En la gramática se representan oraciones atómicas, que en la logia propositiva se representan median un solo signo (por ejemplo, p) y las oraciones complejas, que
  • 10.
    10 constan de conectoreso paréntesis (por ejemplo, PˆQ). También se utiliza el término literal, que representa oraciones atómicas o una oración atómica negada. Oración -> oración atómica | oración compleja Oración atómica -> Verdadero/falso |P|Q|R…| Oración compleja -> (oración) | Oración conector oración | -- Oración Conector -> ^|v|<=>|=> 3.4.2 Semántica La semántica de la logia propositiva también es bastante directa. Se define especificando la interpretación de los signos de proposición y de las constantes y especificando el significado de los conectores lógicos. Un signo de proposición significa que cualquier hecho arbitrario puede ser su interpretación. Las oraciones que contienen un signo de proposición son satisfactibles pero no validas: son verdaderas solo cuando el hecho al que aluden es relevante en un momento dado. En el caso de las constantes lógicas no hay opción: la oración Verdadero siempre quiere decir aquello que sucede en la realidad: el hecho de la verdad. La oración Falso siempre quiere decir aquello que no existe en el mundo. Una manera de definir una función es construir una tabla mediante la que se obtenga el valor de salida de todos los valores de entrada posibles. A este tipo de tablas se les conoce como tales de verdad. Mediante las tablas de verdad se define la semántica de las oraciones. P Q ¬P P^Q PVQ P=>Q P<=>Q Falso Falso Verdadero Falso falso Verdadero verdadero Falso Verdadero Verdadero Falso Verdadero Falso Falso Verdadero Falso Falso Falso Verdadero Falso Falso Verdadero Verdadero Falso verdadero Verdadero Verdadero verdadero 3.4.3 Validez e Interferencia Las tablas de verdad sirven no solo para definir los conectores, sino también para probar la validez de las oraciones. Si se desea consideras una oración, se construya una tabla de verdad con una hilera por cada una de las posibles combinaciones de valores de verdad correspondientes a los signos propositivos de
  • 11.
    11 la oración. Secalcula el valor de verdad de toda la oración, en cada una de las hileras. Si la oración es verdadera en cada una de las hileras, la oración es válida. Ejemplo: ((PvH)ˆ¬H)=>P P H PvH (PvH)^¬H) (((PvH)^¬H)=>P Falso falso Falso Falso verdadero Falso Verdadero Verdadero Falso Verdadero Verdadero Falso Verdadero Verdadero Verdadero verdadero Verdadero Verdadero Falso Falso 3.5 Razonamiento con incertidumbre En situaciones reales, no siempre es posible contar con toda la información, inclusive la información disponible puede ser incorrecta, incompleta o cambiar muy rápidamente. Todo esto da lugar a diferentes formas de inconsistencias e incertidumbre. 3.5.1 Aprendizaje Es un proceso por el cual se adquiere una nueva conducta, se modifica una antigua conducta o se extingue alguna, como resultado siempre de experiencias o prácticas. Tipos de aprendizaje Partes innatas de aprendizaje: Instintos, reflejos, impulsos genéticos que hemos ido heredando. Nos hacen aprender determinadas cosas. Ha de haber interacción con el medio. Por condicionamiento: Determinados estímulos provocan determinadas respuestas. Si los estímulos por azar o no se condicionan provocan que esta conducta inicial se refleje y se convierta en un hábito. Por imitación y modelaje: Muchas de conductas son por imitación de las personas importantes y destacadas para nosotros.
  • 12.
    12 Por aprendizaje memorístico Aprendizajeacadémico. No sabes lo que estas aprendiendo Aprendizaje de memoria clásico Por lo cual al cabo de unas horas ya no lo recuerdas Aprendizaje significativo Parte de cosas importantes para ti, a partir de ahí acumulas lo que ya sabias y lo haces tuyo. 3.5.2 Razonamiento probabilístico La principal ventaja del razonamiento probabilístico sobre el razonamiento lógico es que el primero permite tomar decisiones racionales aun en los casos en que no haya suficiente información para probar que cualquier acción dada funcionara. La red de creencias es un grafo dirigido y aciclico en el cual: -un conjunto de arcos dirigidos o flechas conecta un par de nodos. -un conjunto de variables representa los nodos de la red, cada nodo tiene una tabla de probabilidad condicional. 3.5.3. Lógicas multivaluadas La idea central subyacente a la construcción de lógicas multivalentes es la de que hay un cierto campo fronterizo entre la verdad total y la completa falsedad. Esa idea no es ningún invento de algunos lógicos contemporáneos, sino que tiene hondas y remotas raíces en el pensamiento humano El principio de bivalencia ha sido tomado tradicionalmente como un principio lógico fundamental: toda proposición es verdadera o falsa. Si no es verdadera, es falsa y si no es falsa, es verdadera. No hay tercera opción. Por eso se le conoce también como principio del tercer excluso. 3.5.4. Lógica difusa La lógica difusa (también llamada lógica borrosa o lógica heurística) se basa en lo relativo de lo observado como posición diferencial. Este tipo de lógica toma dos valores aleatorios, pero contextualizados y referidos entre sí. Así, por ejemplo, una persona que mida 2 metros es claramente una persona alta, si previamente se ha tomado el valor de persona baja y se ha establecido en 1
  • 13.
    13 metro. Ambos valoresestán contextualizados a personas y referidos a una medida métrica lineal. 3.6 Demostración y Métodos ¿Qué es una demostración? Métodos Deductivos de demostración. Según el sistema aristotélico, el método deductivo es un proceso que parte de un conocimiento general, y arriba a uno particular. La aplicación del método deductivo nos lleva a un conocimiento con grado de certeza absoluta, y esta cimentado en proposiciones llamadas SILOGISMOS. He aquí un ejemplo: “Todos las venezolanas son bellas”, (Este es el conocimiento general) “Marta Colomina es venezolana” Luego: “Marta Colomina es bella” Se puede observar que partiendo de dos premisas, una de las cuales es una hipótesis general se llega a una conclusión particular. También es de hacer notar que en este ejemplo las premisas pueden ser verdaderas o pueden ser falsas, y por consiguiente la conclusión puede ser igualmente verdadera o falsa. En la lógica formal y sobre todo en el universo matemático, el proceso deductivo tiene un significado un poco diferente, pues está basado en AXIOMAS, o proposiciones que son verdaderas por definición. Por ejemplo, un axioma es: “EL TODO ES MAYOR QUE LA PARTE”, otro axioma es: “DOS COSAS IGUALES A UNA TERCERA SON IGUALES ENTRE SI”.
  • 14.
    14 El primer axiomadefine el concepto de MAYOR, y el segundo el concepto de IGUAL. El método deductivo nos permite partir de un conjunto de hipótesis y llegar a una conclusión, pudiendo ser esta inclusive que el conjunto de hipótesis sea inválido. Generalmente, en matemáticas, la deducción es un proceso concatenado del tipo “si A entonces B, si B entonces C, si C entonces D…” hasta llegar a una conclusión. Al conjunto de HIPOTESIS + DEMOSTRACION + CONCLUSIÖN se denomina TEOREMA. La práctica de los razonamientos deductivos en el proceso de desarrollo del pensamiento lógico matemático es muy importante. Constituye una herramienta fundamental para el trabajo en la matemática y otras ciencias. Ejemplos: 1.- Si llueve, entonces iré al cine. No llueve. Luego, no iré al cine. 2.- Si me caigo de la bicicleta, me golpearé. Estoy golpeado; luego, me caí de la bicicleta. 3.- Si trabajo, entonces no estudio. Estudio o repruebo el curso de matemáticas. Aprobé el curso de matemáticas; luego, trabajo. 4.- Si asisto a la escuela conversaré con mis amigos. Luego: si no voy al colegio no conversaré con mis amigos. El Método de resolución de Robinson El Método de Resolución [Robinson, 1965], es un intento de mecanizar el proceso de deducción natural de esa forma eficiente. Las demostraciones se consiguen utilizando el método refutativo (reducción al absurdo), es decir lo que intentamos es encontrar contradicciones. Para probar una sentencia nos basta con demostrar que su negación nos lleva a una contradicción con las sentencias conocidas (es insatisfactible). Si la negación de una sentencia entra en contradicción con los
  • 15.
    15 hechos de nuestrabase de conocimiento es porque lo contrario, es decir, la sentencia original era verdadera y se puede deducir lógicamente de las sentencias que componen dicha base de conocimientos. Conocimiento No- monótono Y otras lógicas La lógica clásica tiene un carácter monótono. Es decir, dado un conjunto de sentencias S1 del que se puede inferir C, al añadir otro conjunto de sentencias S2, se tiene que seguir infiriendo C a partir de S1 Unión S2. Esto es un inconveniente en gran cantidad de problemas que se presentan en inteligencia artificial y que tienen carácter no monótono. Las lógicas clásicas parten del carácter no excluyente de los nuevos axiomas añadidos a los ya existentes. Por el contrario, las lógicas no monótonas tienen en cuenta la necesidad de detectar posibles inconsistencias con los nuevos axiomas. El rango definitorio es que se tienen en cuenta lo que no se conoce, o lo que es lo mismo asume los límites de su propio conocimiento. Formalismos lógica no-monótona: Poder representar leyes como “Si x es un ser humano, entonces x puede andar, a menos que haya algo que lo contradiga”. Para ello se amplía la lógica de primer orden introduciendo el operador modal M (es modal ya que indica una modalidad de verdad). Es necesario establecer un mecanismo de mantenimiento de coherencia generalmente traducido como mantenimiento de verdad que permita eliminar el supuesto en cuanto se presente un hecho que lo invalide. Lógica por defecto: Muy parecido al anterior, pero el operador M ya no hace la función de un operador modal capaz de formar sentencias Mp supuestamente válidas en el sistema; en su lugar dicho operador sólo aparece en las reglas de inferencia denominadas reglas por defecto definidas al efecto.
  • 16.
    16 Teorema de bayes Elteorema de Bayes, enunciado por Thomas Bayes, en la teoría de la probabilidad, es el resultado que da la distribución de probabilidad condicional de un evento aleatorio A dado B en términos de la distribución de probabilidad condicional del evento B dado A y la distribución de probabilidad marginal de sólo A. El teorema de Bayes es válido en todas las aplicaciones de la teoría de la probabilidad. Sin embargo, hay una controversia sobre el tipo de probabilidades que emplea. En esencia, los seguidores de la estadística tradicional sólo admiten probabilidades basadas en experimentos repetibles y que tengan una confirmación empírica mientras que los llamados estadísticos bayesianos permiten probabilidades subjetivas. El teorema puede servir entonces para indicar cómo debemos modificar nuestras probabilidades subjetivas cuando recibimos información adicional de un experimento. La estadística bayesiana está demostrando su utilidad en ciertas estimaciones basadas en el conocimiento subjetivo a priori y el hecho de permitir revisar esas estimaciones en función de la evidencia empírica es lo que está abriendo nuevas formas de hacer conocimiento. Una aplicación de esto son los clasificadores bayesianos que son frecuentemente usados en implementaciones de filtros de correo basura o spam, que se adaptan con el uso.
  • 17.
    17 Bibliografías PATRICK HENRY WINSTON,INTELIGENCIA ARTIFICIAL, 3 edición, Estados Unidos De América 1994, 805 pag. ISBN 0-201-51876-7 VIRGILIO HERNANDEZ FORTES, MAPAS CONCEPTUALES la gestión del conocimiento en la didáctica, Editorial forte 2º edición, México alfaomega, 2007, 316 pag. ISBN 978-970-15-1281-4 Recuperado de http://sgpwe.izt.uam.mx/Curso/4226.Herramientas-para-el-diseno-de- estrategias-didacti/Tema/5423.3-2-Mapas-conceptuales.html (9 de marzo de 2015). Recuperado de http://iaplan2010.esy.es/unidad-3/3-2-mapas-conceptuales/ (9 de marzo de 2015). Recuperado de http://iaplan2010.esy.es/unidad-3/ç (9 de marzo de 2015). Recuperado de http://es.calameo.com/read/00239658352ed69e3d326 (9 de marzo de 2015). Recuperado dehttp://inteligenciaartificial-isc.blogspot.mx/p/unidad-3- representacion-del.html (9 de marzo de 2015). Recuperado de http://www.rvazquez.org/Misitio/ia2010_files/unidad3ia.pdf (9 de marzo de 2015).