GUIA N° 1
            “Los viajes
         expedicionarios,
que dieron paso al Reino de CHILE ”

  Nombre del estudiante:
  Curso:
  Fecha:




             • Subsector de Historia y Ciencias Sociales
             • Docentes : Francisca Contreras - Michelle Ortega
             • Curso: II Medio
             • Unidad: N° 1 "La persistencia de pueblos y culturas indigenas



             • Expedición de Diego de Almagro y Pedro de Valdivia
             • El apoyo indígena en el reconocimiento del territorio
Contenido:


             • Reconocer el panorama de descubrimiento y conquista del Reino de
               Chile y las relaciones que se establecen entre españoles e indígenas
               para comprender los procesos dinamizadores que se entablan con el
Objetivo:      tiempo.




                       Las empresas de conquistas eran verdaderas instituciones que
                       buscaban en nuevas tierras oro y fama, Y que existian dos
                       tipos de estas, las primeras y menos numerosas de carácter
                       Real financiadas por la Corona y las más numerosas y las que
                       llegarn a América de caracter privado financiadas por una
                       persona o un grupo de estas con intereses comunes como la
                       obtencion de tieras, titulos, gargos y por supuesto riquezas.
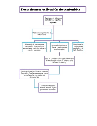
Recordemos: Activación de contenidos

                                Expansión de ultramar,
                                de la Corona Española
                                        siglo XVI




                Motivaciones generales e
                      individuales




      Búsqueda de nuevas rutas                                         Difusión de las
                                           Búsqueda de riquezas,
     comerciales (nuevos focos                                           instituciones
                                            fama y aspiraciones
   comerciales, materias primas y                                      españolas y de
                                              profesionales .
         metales preciosos )                                            la fe Católica.



                                Viaje de Cristóbal Colon y descubrimiento
                                 de América (inserción de América en el
                                           mundo Occidental).



Construcción de los Primeros Imperios
Coloniales, España se posiciona como
    la dueña de las nuevas tierras
             descubiertas.



                           Sometimiento de los
                         pueblos nativos bajo la
                          jurisdicción Española.
Desarrollo del Contenido
  • “La conquista de América se realizo con extraordinaria rapidez:
    cincuenta años después del descubrimiento de Colón se iniciaba la
    conquista de Chile. Esta dependió completamente de la dominación
    en el Perú; desde ahí salieron las diversas expediciones, los refuerzos
    de hombres, pertrechos y armas”. Los primeros Españoles llegaron a
    Perú en 1531 y al año siguiente conquistaron el Imperio Inca

  Sergio Villalobos, Chile y su historia “Conquista de Chile y primeros años de de
     Colonia” pág. N° 15.




     A pesar de existir 4
 expediciones al territorio al
sur del Tahuantinsuyo (Perú)
  (exploraciones marítimas                                                     La llegada de los
   como las realizadas por                                                Españoles a América en
Magallanes y Loayza) las más                                                  siglo XVI, significo
reconocidas exploraciones al                                                        grandes
   que corresponde hoy al                                                   transformaciones, la
  territorio chileno, son las                                                anexión de nuevos
  expediciones de Diego de                                                 territorios y el choque
    Almagro (de carácter                                                     cultural de diversos
   explorativo) y Pedro de
                                                                         pueblos al ser sometidos
    Valdivia (de carácter
         colonizador).                                                         bajo una misma
                                                                         jurisdicción. No fue fácil
                                                                               ni los viajes ni la
                                                                                   conquista.



                    Perú poseía una unidad “política religiosa” en
                     su territorio, lo cual les sirvió a los Españoles
                    para someter con rapidez dicho lugar, al llegar
                          a Chile se encontraron con un gran
                       segmentación de pueblos y tribus, lo que
                    dificulto el sometimiento de estos, generando
                      sectores de sometimiento y resistencia a lo
                     largo del territorio, los cuales se complican a
                         medida que avanzaban hacia el Sur .
Los viajes expedicionarios de Diego de Almagro y Pedro de Valdivia




       Expedición de Diego de Almagro                     Expedicion de Pedro de Valdivia
 - Se inicia la conquista al Sur del Perú el año       - Se inicio 4 años después del regreso de
                      1536.                          Almagro, el año 1540, Valdivia emprende su
                                                           viaje con una hueste de menores
- La hueste o empresa de conquista de carácter
                                                     magnitudes y recursos, la cual contaba con
 privado contaba con un gran capital (recursos
                                                        (aproximadamente 155 hombres entre
 económicos y materiales), apoyada en un gran
                                                     españoles e indígenas y una mujer Inés de
   número de españoles y yanaconas (indios
                                                                        Suarez).
peruanos), “quinientos españoles, cien esclavos
negros y diez mil indígenas”. los que apoyaban          - La ruta utilizada fue el denominada
   militar y estratégicamente dicha empresa.              "camino del inca" por el desierto.
 - La ruta utilizada fue, pasar por el Altiplano        - La expedición si bien era de menor
Boliviano bordeando el rio Titicaca, para luego       magnitud logro asentarse en el valle del
   bajar hacia el suroeste para cruzar por la         Mapocho, fundando ahí el 12 de Febrero
    cordillera de los Andes por el paso San                de 1541 "Santiago de la Nueva
 Francisco, el camino fue duro y extenuante.           Extremadura" dándose por iniciada la
                                                                     conquista.
  - El fracaso de la expedición, en el viaje hacia
      Chile, muchos de perdieron la vida, las            - Si bien, los enfrentamientos fueron
constantes luchas que tuvieron que sobrellevar,       constantes (resistencia Indígena) se logro
 y la escases de oro los llevo a retornar, usando     afianzar la conquista formando ciudades
  el denominado "camino del Inca" cruzando el          como Concepción 1550, Valdivia 1552,
                      desierto.                       Villarrica 1552 y Angol 1553 y los fuertes (
                                                      centros militares) como Tucapel, Angol y
                                                                      Purén en 1553.
Vega Alejandra y Sanfuentes Olaya; “Historia de
                                                     Lo que propicio, el asentamiento español en
      Chile Ilustrada” Tomo I, Capitulo II
                                                        el valle central, fue la colaboración de
 “Descubrimiento de América y conquista de
                                                     ciertos grupos indígenas, que les facilitaron
  Chile”, editorial zig-zag, Chile, 2005, p.139
                                                                la misión conquistadora.
                                                       A continuación veremos por qué sucede
                                                                        esto !
Ambas expediciones, como fue posible apreciar se vieron
                                    apoyadas, tanto por un cuerpo español como uno indígena, pero
                                    a su vez ambas, se enfrentaron a situaciones diferentes, el por qué
                                    de esto lo conoceremos ahora!




               El aporte Indígena en el reconocimiento del territorio y en la empresa de conquista




                                 En el segundo vieje realizado por Valdivia, el
                                 contingente de yanaconas, era menor, por ende el
                                 exito de esta expedicion dependio de             las   •Con el apoyo de los
                                 relaciones    que pudieron establecer con los           indigenas Chilenos, se
                                 indigenas del Norte (los que como ya se menciono        inicio lo conquista del
                                 tenian influencia incaica, conocian de cierta forma     territorio, los españoles
                                 el sometimieto) por esto les fue posible su             no conocian estas
•    Las    huestes      o       colaboracion y con ello el reconocimiento y apoyo       nuevas tierras por ende,
    empresas            de       en el avance de la hueste hacia el sur.                 sin su colaboracion
    conquista contaban                                                                   logistica en la avancada,
    con      un       gran                                                               no hubiese sido posible
    contingente indigena,                                                                lograr, el asentamiento
                                            •los indios yanaconas                        de la hueste española en
    este les era de vital                    (indios del Perú), fueron los               el vallle del Mapocho,
    importancia,      pues                   encargados de guiar la                      donde Valdia fundo la
    eran ellos quines                        primera expedicion                          ciudad de Santiago de la
    conocian el territorio,                  conformada por Almagro,                     Nueva Extremadura.
    mantenian relaciones                     como fue posible ver, esta
    con los demás grupos                     no tuvo exito y su retorno
    indigenas, eran los                      al Perú marco un
    encargados de en                         presedente, para el                          Es por estas razones, que
    dichas expediciones                      posterior viaje de Valdivia,                    muchos historiadores
    transportra          el                  pues ya se conocia el                              ndestacan dicha
    alimentos, pertrechos                                                                    importancia, de cierta
                                             territorio y se tenia una
    , armas , abrian                                                                      forma, su coloboracion os
                                             vision general de la tierras                     espalñoles lograr su
    caminos, etc.                            al sur del Perú., como                          objetivo, les brindo a
                                             tambien de la gente que la                      aquellos que colaoran
                                             habitaba, si vien el primer                  ciertos beneficios, pero a
  Por ende eran la columna                   viaje de Almagro dejo a su                     su ves tambien genero
vertebral, de la empresa y del               paso muchas muerets , sin                      nuevos conflictos, chile
cumplimiento de la conquista.                la ayuda de dichos                                por no poseer una
                                             indigenas, el viaje hubiese                  unidad entre sus pueblos
                                                                                           indigenas, presento para
                                             sido aun mas peligroso y
                                                                                          los españoles, conatantes
                                             gruel.                                         desafios, entre aquellos
                                                                                               que se sometian y
                                                                                          colaboraban, con aquellos
                                                                                                que se oponian,
                                                                                           generando la resistencia.
Actividad


Objetivo: Identificar los conocimientos adquiridos por los alumnos para el desarrollo de la unidad
didáctica.

Instrucciones: Lee con atención cada Ítem y desarrolla la actividad solicitada, complementa tus
respuestas con el contenido tratado en clases.



   1- Realiza un cuadro comparativo donde se especifiquen, las diferencias de los viajes de
      Diego de Almagro y Pedro de Valdivia.

   2- Realiza una breve descripción (mínimo media plana máximo una) de la importancia de los
      indígenas en primera instancias los yanaconas del Perú y luego los indígenas chilenos,
      identificando aquellos elementos que denoten las similitudes y diferencias en cuanto a la
      colaboración brindada a las empresas de conquistas de Almagro y Valdivia.




                                               Si quieres saber más puedes visitar los
                                        siguientes link´s:

                                        http://www.memoriachilena.cl/temas/documento_det
                                        alle.asp?id=MC0008846

                                        http://www.memoriachilena.cl/historia/colonial.asp

                                        http://www.saladehistoria.com/Preu/GM808.pdf

                                        O revisa el siguiente video documental de “Algo habrán
                                        hecho por la historia de Chile”

                                        http://www.youtube.com/watch?v=YKtNXJFWXGg
Revisemos      lo      aprendido:  a
                                                                   continuación se presenta un diagrama
                                                                   (esquema), que denota los puntos más
                                                                   relevantes de esta guía.




                             Los viajes de expedicion,
                          dieron paso a la conformacion
                             de un nuevo territorio, la
                           conquista del Reino de Chile,
                             se inicia entonces con la
                              llegada de la segunda
                           expedicion, con la hueste de
                                 Pedro de Valdivia




    Las expediciones basaron su exito en                    El aporte indigena, fue el elemento
       el aporte indigena, en primera                   permanate que permitio no solamente las
         instancia con los yanaconas                   expediciones de conquista, sino tambien la
      peruanos , para luegio pasar a la                conquista, su conocimiento del territorio, su
         colaboracion de los pueblos                      fuerza, sus recusos sustentaron dichas
      indigenas del norte, que al tener                                   huestes.
    influencia incaica les fue mas facil la
        obtencion de su colaboracion.




                                                           Proyecto de bloque:

                                                           ¿Quieres ser parte de la historia?

                                                           Sí tú, podrás formar parte de la construcción de la historia
                                                           de nuestro país. ¿Cómo? durante las siguientes clases,
Reflexión:                                                 construiremos en conjunto un proyecto de radio teatro que
Tanto el descubrimiento como                               nos permitirá acercarnos a nuestra historia.
la conquista se logro mediante
el apoyo de la población
indígena.
¿Cómo y en que se baso el
aporte de los indígenas?
Rubrica de evaluación para el desarrollo de las preguntas


                            TOTALMENTE            MEDIANAMENTE      PARCIALMENTE       NO LOGRADO
        CATEGORIAS          LOGRADO               LOGRADO           LOGRADO
COEF.                       7                     5                 3                  1
        CRITERIOS
                            Denota                Denota            Denota          No       denota
                            totalmente       la   medianamente      parcialmente la relación
    3   Pertinencia         relación de los       la relación de    relación de los
          de los            contenidos            los contenidos    contenidos
        contenidos:         analizados      en    analizados en     analizados en
                            clase y expuestos     clase con su      clase con su
                            en la guía, con su    respuesta         respuesta
                            respuesta

                            La     respuesta  La respuesta          La respuesta       La respuesta no
                            pose un orden     pose un orden         no posee un        posee     orden
        Redacción y         lógico y una      lógico y una          orden lógico,      lógico        ni
    2     orden             cohesión    que   cohesión              pero si una        cohesión.
                            permite       su  aunque     esta       cohesión, su
                            entendimiento.    es ambigua y          lectura       es
                                              no se entiende        poco clara.
                                              claramente.           (o viceversa) .
                            Posee ortografía Posee dos de           Posee       solo   No se observa.
1        Ortografía         acentual, literal las tres              una
                            y puntual


Puntajes:

                                                                 PUNTAJE    PUNTAJE
                INDICADORES
                                                                 TOTAL      OBTENIDO
                Pertinencia de los contenidos                    21 pts.
                Redacción y orden                                14 pts.
                Ortografía                                       7 pts.
                    TOTAL                                     42 Pts.

                                                                    NOTA:

1

  • 1.
    GUIA N° 1 “Los viajes expedicionarios, que dieron paso al Reino de CHILE ” Nombre del estudiante: Curso: Fecha: • Subsector de Historia y Ciencias Sociales • Docentes : Francisca Contreras - Michelle Ortega • Curso: II Medio • Unidad: N° 1 "La persistencia de pueblos y culturas indigenas • Expedición de Diego de Almagro y Pedro de Valdivia • El apoyo indígena en el reconocimiento del territorio Contenido: • Reconocer el panorama de descubrimiento y conquista del Reino de Chile y las relaciones que se establecen entre españoles e indígenas para comprender los procesos dinamizadores que se entablan con el Objetivo: tiempo. Las empresas de conquistas eran verdaderas instituciones que buscaban en nuevas tierras oro y fama, Y que existian dos tipos de estas, las primeras y menos numerosas de carácter Real financiadas por la Corona y las más numerosas y las que llegarn a América de caracter privado financiadas por una persona o un grupo de estas con intereses comunes como la obtencion de tieras, titulos, gargos y por supuesto riquezas.
  • 2.
    Recordemos: Activación decontenidos Expansión de ultramar, de la Corona Española siglo XVI Motivaciones generales e individuales Búsqueda de nuevas rutas Difusión de las Búsqueda de riquezas, comerciales (nuevos focos instituciones fama y aspiraciones comerciales, materias primas y españolas y de profesionales . metales preciosos ) la fe Católica. Viaje de Cristóbal Colon y descubrimiento de América (inserción de América en el mundo Occidental). Construcción de los Primeros Imperios Coloniales, España se posiciona como la dueña de las nuevas tierras descubiertas. Sometimiento de los pueblos nativos bajo la jurisdicción Española.
  • 3.
    Desarrollo del Contenido • “La conquista de América se realizo con extraordinaria rapidez: cincuenta años después del descubrimiento de Colón se iniciaba la conquista de Chile. Esta dependió completamente de la dominación en el Perú; desde ahí salieron las diversas expediciones, los refuerzos de hombres, pertrechos y armas”. Los primeros Españoles llegaron a Perú en 1531 y al año siguiente conquistaron el Imperio Inca Sergio Villalobos, Chile y su historia “Conquista de Chile y primeros años de de Colonia” pág. N° 15. A pesar de existir 4 expediciones al territorio al sur del Tahuantinsuyo (Perú) (exploraciones marítimas La llegada de los como las realizadas por Españoles a América en Magallanes y Loayza) las más siglo XVI, significo reconocidas exploraciones al grandes que corresponde hoy al transformaciones, la territorio chileno, son las anexión de nuevos expediciones de Diego de territorios y el choque Almagro (de carácter cultural de diversos explorativo) y Pedro de pueblos al ser sometidos Valdivia (de carácter colonizador). bajo una misma jurisdicción. No fue fácil ni los viajes ni la conquista. Perú poseía una unidad “política religiosa” en su territorio, lo cual les sirvió a los Españoles para someter con rapidez dicho lugar, al llegar a Chile se encontraron con un gran segmentación de pueblos y tribus, lo que dificulto el sometimiento de estos, generando sectores de sometimiento y resistencia a lo largo del territorio, los cuales se complican a medida que avanzaban hacia el Sur .
  • 4.
    Los viajes expedicionariosde Diego de Almagro y Pedro de Valdivia Expedición de Diego de Almagro Expedicion de Pedro de Valdivia - Se inicia la conquista al Sur del Perú el año - Se inicio 4 años después del regreso de 1536. Almagro, el año 1540, Valdivia emprende su viaje con una hueste de menores - La hueste o empresa de conquista de carácter magnitudes y recursos, la cual contaba con privado contaba con un gran capital (recursos (aproximadamente 155 hombres entre económicos y materiales), apoyada en un gran españoles e indígenas y una mujer Inés de número de españoles y yanaconas (indios Suarez). peruanos), “quinientos españoles, cien esclavos negros y diez mil indígenas”. los que apoyaban - La ruta utilizada fue el denominada militar y estratégicamente dicha empresa. "camino del inca" por el desierto. - La ruta utilizada fue, pasar por el Altiplano - La expedición si bien era de menor Boliviano bordeando el rio Titicaca, para luego magnitud logro asentarse en el valle del bajar hacia el suroeste para cruzar por la Mapocho, fundando ahí el 12 de Febrero cordillera de los Andes por el paso San de 1541 "Santiago de la Nueva Francisco, el camino fue duro y extenuante. Extremadura" dándose por iniciada la conquista. - El fracaso de la expedición, en el viaje hacia Chile, muchos de perdieron la vida, las - Si bien, los enfrentamientos fueron constantes luchas que tuvieron que sobrellevar, constantes (resistencia Indígena) se logro y la escases de oro los llevo a retornar, usando afianzar la conquista formando ciudades el denominado "camino del Inca" cruzando el como Concepción 1550, Valdivia 1552, desierto. Villarrica 1552 y Angol 1553 y los fuertes ( centros militares) como Tucapel, Angol y Purén en 1553. Vega Alejandra y Sanfuentes Olaya; “Historia de Lo que propicio, el asentamiento español en Chile Ilustrada” Tomo I, Capitulo II el valle central, fue la colaboración de “Descubrimiento de América y conquista de ciertos grupos indígenas, que les facilitaron Chile”, editorial zig-zag, Chile, 2005, p.139 la misión conquistadora. A continuación veremos por qué sucede esto !
  • 5.
    Ambas expediciones, comofue posible apreciar se vieron apoyadas, tanto por un cuerpo español como uno indígena, pero a su vez ambas, se enfrentaron a situaciones diferentes, el por qué de esto lo conoceremos ahora! El aporte Indígena en el reconocimiento del territorio y en la empresa de conquista En el segundo vieje realizado por Valdivia, el contingente de yanaconas, era menor, por ende el exito de esta expedicion dependio de las •Con el apoyo de los relaciones que pudieron establecer con los indigenas Chilenos, se indigenas del Norte (los que como ya se menciono inicio lo conquista del tenian influencia incaica, conocian de cierta forma territorio, los españoles el sometimieto) por esto les fue posible su no conocian estas • Las huestes o colaboracion y con ello el reconocimiento y apoyo nuevas tierras por ende, empresas de en el avance de la hueste hacia el sur. sin su colaboracion conquista contaban logistica en la avancada, con un gran no hubiese sido posible contingente indigena, lograr, el asentamiento •los indios yanaconas de la hueste española en este les era de vital (indios del Perú), fueron los el vallle del Mapocho, importancia, pues encargados de guiar la donde Valdia fundo la eran ellos quines primera expedicion ciudad de Santiago de la conocian el territorio, conformada por Almagro, Nueva Extremadura. mantenian relaciones como fue posible ver, esta con los demás grupos no tuvo exito y su retorno indigenas, eran los al Perú marco un encargados de en presedente, para el Es por estas razones, que dichas expediciones posterior viaje de Valdivia, muchos historiadores transportra el pues ya se conocia el ndestacan dicha alimentos, pertrechos importancia, de cierta territorio y se tenia una , armas , abrian forma, su coloboracion os vision general de la tierras espalñoles lograr su caminos, etc. al sur del Perú., como objetivo, les brindo a tambien de la gente que la aquellos que colaoran habitaba, si vien el primer ciertos beneficios, pero a Por ende eran la columna viaje de Almagro dejo a su su ves tambien genero vertebral, de la empresa y del paso muchas muerets , sin nuevos conflictos, chile cumplimiento de la conquista. la ayuda de dichos por no poseer una indigenas, el viaje hubiese unidad entre sus pueblos indigenas, presento para sido aun mas peligroso y los españoles, conatantes gruel. desafios, entre aquellos que se sometian y colaboraban, con aquellos que se oponian, generando la resistencia.
  • 6.
    Actividad Objetivo: Identificar losconocimientos adquiridos por los alumnos para el desarrollo de la unidad didáctica. Instrucciones: Lee con atención cada Ítem y desarrolla la actividad solicitada, complementa tus respuestas con el contenido tratado en clases. 1- Realiza un cuadro comparativo donde se especifiquen, las diferencias de los viajes de Diego de Almagro y Pedro de Valdivia. 2- Realiza una breve descripción (mínimo media plana máximo una) de la importancia de los indígenas en primera instancias los yanaconas del Perú y luego los indígenas chilenos, identificando aquellos elementos que denoten las similitudes y diferencias en cuanto a la colaboración brindada a las empresas de conquistas de Almagro y Valdivia. Si quieres saber más puedes visitar los siguientes link´s: http://www.memoriachilena.cl/temas/documento_det alle.asp?id=MC0008846 http://www.memoriachilena.cl/historia/colonial.asp http://www.saladehistoria.com/Preu/GM808.pdf O revisa el siguiente video documental de “Algo habrán hecho por la historia de Chile” http://www.youtube.com/watch?v=YKtNXJFWXGg
  • 7.
    Revisemos lo aprendido: a continuación se presenta un diagrama (esquema), que denota los puntos más relevantes de esta guía. Los viajes de expedicion, dieron paso a la conformacion de un nuevo territorio, la conquista del Reino de Chile, se inicia entonces con la llegada de la segunda expedicion, con la hueste de Pedro de Valdivia Las expediciones basaron su exito en El aporte indigena, fue el elemento el aporte indigena, en primera permanate que permitio no solamente las instancia con los yanaconas expediciones de conquista, sino tambien la peruanos , para luegio pasar a la conquista, su conocimiento del territorio, su colaboracion de los pueblos fuerza, sus recusos sustentaron dichas indigenas del norte, que al tener huestes. influencia incaica les fue mas facil la obtencion de su colaboracion. Proyecto de bloque: ¿Quieres ser parte de la historia? Sí tú, podrás formar parte de la construcción de la historia de nuestro país. ¿Cómo? durante las siguientes clases, Reflexión: construiremos en conjunto un proyecto de radio teatro que Tanto el descubrimiento como nos permitirá acercarnos a nuestra historia. la conquista se logro mediante el apoyo de la población indígena. ¿Cómo y en que se baso el aporte de los indígenas?
  • 8.
    Rubrica de evaluaciónpara el desarrollo de las preguntas TOTALMENTE MEDIANAMENTE PARCIALMENTE NO LOGRADO CATEGORIAS LOGRADO LOGRADO LOGRADO COEF. 7 5 3 1 CRITERIOS Denota Denota Denota No denota totalmente la medianamente parcialmente la relación 3 Pertinencia relación de los la relación de relación de los de los contenidos los contenidos contenidos contenidos: analizados en analizados en analizados en clase y expuestos clase con su clase con su en la guía, con su respuesta respuesta respuesta La respuesta La respuesta La respuesta La respuesta no pose un orden pose un orden no posee un posee orden Redacción y lógico y una lógico y una orden lógico, lógico ni 2 orden cohesión que cohesión pero si una cohesión. permite su aunque esta cohesión, su entendimiento. es ambigua y lectura es no se entiende poco clara. claramente. (o viceversa) . Posee ortografía Posee dos de Posee solo No se observa. 1 Ortografía acentual, literal las tres una y puntual Puntajes: PUNTAJE PUNTAJE INDICADORES TOTAL OBTENIDO Pertinencia de los contenidos 21 pts. Redacción y orden 14 pts. Ortografía 7 pts. TOTAL 42 Pts. NOTA: