Comunicaciones Satelitales
1
Comunicaciones Satelitales
Manual del Instalador
Diego Francisco
Comunicaciones Satelitales
2
Indice:
Introducción a las diferentes tecnologías:............................................... 3
VSAT Nec:..................................................................................................7
VSAT Hughes:............................................................................................12
SDM-100A/300/300A:................................................................................22
Radyne DMD2401:.................................................................................... 27
SDT-1200:...................................................................................................29
SDM-300L:................................................................................................. 31
KST-3000:...................................................................................................35
S.S.E.:..........................................................................................................37
ANACOM:..................................................................................................39
NEC SCPC:................................................................................................ 41
Apuntamiento:........................................................................................... 46
Comunicaciones Satelitales
3
Introducción a las diferentes tecnologías:
Existen 2 tipos de enlaces satelitales las VSAT y las SCPC:
VSAT: La velocidad máxima es de 19.200 bps. Comparten el ancho de banda sobre el satélite es decir
no tienen un espacio reservado el espacio lo reservan por demanda.
Al compartir el ancho de banda la configuración para las VSAT es similar para todas las que
estén sobre el mismo ancho de banda diferenciadas solo por el numero de estación.
Los equipos VSAT están formados por 2 componentes IDU y ODU.
SCPC: Las velocidades son desde 19.200 bps a 2 Mbps pero nosotros solo tenemos instalados enlaces
hasta 512 Kbps, el ancho de banda sobre el satélite esta reservado para cada enlace no pudiendo transmitir
2 en el mismo lugar de ocurrir este se interfieren.
Nosotros disponemos de 2 tecnologías de VSAT:
Nec: las VSAT Nec vienen con 2 o 4 puertos X25 RS-232 pudiéndose agregar módulos de expansión de 4
puertos cada modulo, de estos últimos no hay casi ninguno instalado salvo alguna rara excepción, la
velocidad de cada puerto puede llegar hasta 19.200 bps.
La configuración de estas VSAT se realiza mediante unos botones en el frente del equipo.
Hughes: las VSAT Hughes vienen con 2 puertos X25 RS-232 y un puerto lan ethernet , se le puede
agregar una placa FXS.
La configuración de estos equipos se realiza mediante un programa propietario que funciona bajo
plataforma Windows® , se debe conectar la notebook al equipo mediante un cable propietario del puerto
de comunicaciones COM1 o COM2 (DB-9) al puerto Maintenance del IDU Hughes (RJ-11).
Los equipos SCPC deben cumplir 3 funciones:
Modular los datos sobre una portadora de 70Mhz o 140Mhz.
Transformar esa portadora a banda L (1Ghz) y amplificarla.
Transformar la portadora de banda L a banda Ku (14Ghz), amplificarla y transmitirla hacia el
satélite.
Para la recepción los pasos son similares:
Recibir la transmisión del satélite banda Ku (11Ghz) transformarla a banda L (1Ghz)
Bajar la frecuencia de banda L a 70Mhz o 140 Mhz.
Demodular los datos.
Comunicaciones Satelitales
4
Cada tecnología de SCPC utiliza distintas estrategias para realizar estas 3 tareas utilizando 3 modulos
separados o uniendo módulos de distinta forma.
Modulador Mdm /
Up-converter
Up-converter Up-converter /
Transmisor
Transmisor
NEC (*) MODEM NEC 1-Coaxil LMR-
400-DB
2-conectores N
ODU NEC
SCPC
SSE SDM-100
SDM-300
SDM300A
Radyne 2401
2-Coaxiles
LMR-400-DB
Con:
1-conector N y
1-conector
BNC
C/U
ODU SSE
Lleva 220V hasta la ODU
Anacom SDM-100
SDM-300
SDM300A
Radyne 2401
2-Coaxiles
LMR-400-DB
Con:
1-conector N y
1-conector
BNC
C/U
ODU Anacom
Lleva 220V hasta la ODU
KST-3000 SDM-100
SDM-300
SDM300A
Radyne 2401
2 RG-59
con:
2 conectores
BNC
C/U
KST-3000 1-Coaxil LMR-
400-DB
2-conectores N
1-Coaxil LMR-
400-75-DB
1-conector N
1-conector F
ODU KST-
3000
K2 SDT-1200 1-Coaxil LMR-
400-DB
2-conectores N
1-Coaxil LMR-
400-DB
2-conectores
TNC
ODU K2
DST-300KU SDM-300L 2-Coaxil LMR-
400-DB
2-conectores N
C/U
ODU JRC
O
ODU NORSAT
(*) Necesita equipamiento Nec del lado telepuerto, los demás son compatibles entre si.
Satélites: Tanto las VSAT como las SCPC pueden ser utilizadas en cualquiera de los 2 satélites en los
cuales tenemos ancho de banda alquilado, los mismos son Intelsat 706 y Nahuel, la única excepción a esto
son las VSAT Hughes que solo se utilizan sobre el satélite Intelsat 706.
Dado que el satélite Nahuel es copol a diferencia del Intelsat 706 que es crosspol (Xpol), los equipos que
estén instalados sobre el satélite Nahuel deben llevan un copol adapter o copol diplexer, mientras que las
VSAT instaladas sobre Intelsat no llevan ningún agregado y las SCPC sobre este ultimo llevan OMT.
Comunicaciones Satelitales
5
Copol Adapter utilizado en instalaciones que utilicen el satélite Nahuel
Comunicaciones Satelitales
6
Copol Diplexer utilizado en instalaciones que utilicen el satélite Nahuel
OMT utilizado en SCPC instaladas sobre el satélite Intelsat 706
Comunicaciones Satelitales
7
VSAT Nec:
Descripción de los equipos
IDU NEC.
Conector N
IFL hacia la antena
Puertos de Datos
Comunicaciones Satelitales
8
ODU NEC
No Sujetar de
este cable para
transportarla
Conector F
para realizar el
Apuntamiento
Conector N
Cable Hacia
la IDU
Tornillo para
puesta a tierra
Comunicaciones Satelitales
9
ODU NEC colocada sobre la antena
Estado Normal:
En estado normal la antena ya instalada y funcionando, debe tener encendidas las luces de Power y
Online, y apagadas las de IDU y ODU, en el display debe figurar el numero de antena y “Online”.
Configuración:
Al momento de realizar el mantenimiento se la informaran los siguientes datos.
* Numero de Estación.
* OB FREC.
* Satélite (Intelsat o Nahuel).
* Address
* Latitud y longitud de la localidad donde se encuentra la antena.
* Azimuth en grados desde el norte magnético.
* Elevación en grados.
Comunicaciones Satelitales
10
Procedimiento de configuración:
1) Apagar y encender el equipo.
2) Lugo que desaparece el mensaje “Inicial Diagnosis” dentro de los siguientes 10 segundos presionar
MOD y después ENT.
Este numero nos indica la opción deseada.
3) Presionar INC hasta llegar a la opción 2: Set
4) Presionar ENT para ingresar el modo Configuración
5) Ingresar en la opción 1:SG presionando ENT.
6) Utilizando las flechas laterales ( , ) para cambiar de posición decimal e INC y DEC para cambiar
el numero sobre el cual nos encontramos colocar el numero de antena que corresponda. Luego presionar
ENT y verificar que el numero de antena destelle una vez.
Luego presionar la flecha hacia abajo ( ) para pasar al campo siguiente.
7) Utilizando el mismo procedimiento colocar en este campo el valor de OB Freq y presionar ENT para
que destelle, luego presionar la flecha hacia abajo ( ).
8) Repetir el procedimiento y colocar nuevamente el valor de OB Freq presionar ENT esperar el destello
y presionar la flecha hacia abajo ( ).
9) Colocar en OB Rate el valor 128 presionar ENT esperar el destello del valor y presionar la flecha hacia
abajo ( ).
10) En este campo colocar 000 si no se encuentra ese valor. Presionar ENT para que este valor destelle.
En este momento la VSAT ya se encuentra configurada para reemplazar a una dañada o para realizar el
apuntamiento en caso de estar instalándola.
1: Show 2: Set
3: Maint [1]
1: Show 2: Set
3: Maint [2]
1: SG 2: Password
[1]
VSAT No [00000]
OB (p) Freq [0000]
VSAT No [01601]
OB (p) Freq [0000]
OB (B) Freq [0000]
OB Rate [000]
OB (B) Freq [0496]
OB Rate [000]
Maint Timer [000]
Comunicaciones Satelitales
11
Apuntamiento:
En caso de ser necesaria apuntar la antena, se deben realizar los siguientes pasos.
1) Apagar y encender el equipo.
2) Lugo que desaparece el mensaje “Inicial Diagnosis” dentro de los siguientes 10 segundos presionar
MOD y después ENT.
Este numero nos indica la opción deseada.
3) Presionar INC hasta llegar a la opción 3: Maint
4) Luego presionar ENT para ingresar al modo mantenimiento.
5) Seleccionar la opción 1:Ant y presionar ENT
6) En Ant Peak colocar 003, Para realizar esto los números cambian con INC (incrementar) y DEC
(decrementar) y los lugares donde modificamos con las flechas laterales ( , ) presionar ENT y el
numero destellara una vez, luego moverse al campo de abajo ( ) y mediante INC colocar el numero 1 y
presionar ENT nuevamente el numero destellara una vez.
7) En este momento la antena esta lista para ser apuntada, dirigirse a la antena y colocar el tester en una
escala que nos permita medir 10V de corriente continua. Luego conectarlo a la ODU (mediante un cable
con un conector F rápido en un extremo y 2 fichas banana en el otro (para conectar el tester) un da las
fichas conectada al centro del F y la otra a la malla).
8) Apuntar la antena intentando lograr el máximo voltaje posible en el tester, para que la antena pueda
operar esta tensión debe ser superior a 7,5V.
9) Luego apagar y encender el Módem, en 5 a 10 minutos se encenderá la luz de Online y la antena se
encontrara operativa.
10) En caso de que no se encienda la luz de Online y en el display quede un mensaje con el numero de
antena OB Open, indica que la antena se encuentra mal apuntada. En dicho caso desapuntar
completamente la antena y repetir los pasos 1 a 9.
1: Show 2: Set
3: Maint [1]
1: Show 2: Set
3: Maint [3]
1:Ant 2:Mod 3:Cw
4:EIRP [1]
Ant Peak [ ]
1:On 2:Off [ ]
Comunicaciones Satelitales
12
VSAT Hughes:
Descripción:
IDU Hughes con soporte para placa FXS:
IDU Hughes sin soporte de voz.
Puertos X.25
Puerto Ethernet
IFL hacia la
antena
Puerto de voz
opcional
Puerto de
Gestion
Comunicaciones Satelitales
13
Cable de gestión para Hughes.
Estado Normal:
En estado normal la IDU debe tener los puntos de los display de 7 segmentos destellando para la versión
con soporte para FXS. La versión con display de cristal liquido debe tener la luz de Power en verde y la
de status también, y en el display debe figurar lo siguiente.
Los puntos deben destellar y X es un numero mayor que 7.PC: / .
IF: / . X dB
Comunicaciones Satelitales
14
Configuración:
Al momento de realizar el mantenimiento se la informaran los siguientes datos.
* Nombre de la Estación.
* INROUTE FREC 1, 2 y 3.
* OUTROUTE FREC.
* CARRIER ID.
* ODLC (MSB y LSB).
* Address.
* Satélite, por el momento siempre será Intelsat.
* Modulación y Velocidad INROUTE.
* Modulación y Velocidad OUTROUTE.
* Latitud y longitud de la localidad donde se encuentra la antena.
* Azimuth en grados desde el norte magnético.
* Elevación en grados.
Procedimiento de configuración:
1) Encender la Notebook y mediante el cable de gestión conectar un puerto de comunicaciones al puerto
Maintenance de la IDU.
2) En la Notebook Abrir el programa Duice la versión que se debe utilizar es la 5.55
3) Elegir la opción DIU Config -> Read...
4) En ese momento se leerán los datos que tiene almacenados la IDU. Esperar a que finalice la lectura.
Comunicaciones Satelitales
15
5) En este momento podemos comenzar la configuración, pero antes debemos calcular el Timing offset,
que es un valor que depende de la Latitud y Longitud en la cual se encuentre la antena, para realizar esto
elegimos la opción Útiles -> Latlong...
6) En ese momento nos aparecerá la siguiente pantalla.
Comunicaciones Satelitales
16
7) Se debe colocar la Latitud y Longitud donde nos encontramos, la misma la se obtener mediante un
GPS o mediante los datos que serán enviados. Teniendo en cuenta que la latitud será siempre S (sur) y la
longitud si es menor de 180° será W (oeste) y si es mayo será E (este). Una vez cargados los datos
presionar compute y tomar nota del valor Timing offset para el satélite que estemos utilizando (Intelsat).
8) Luego de esto podemos comenzar la configuración, para esto dirigirse a DIU Config -> Dialog...
9) Luego de esto nos aparecerán 5 pantallas para completar con los datos que tenemos sobre la estación.
Podemos movemos de una pantalla a otra con los botones y en la
ultima confirmar con el botón OK.
Tomar nota de este valor
Comunicaciones Satelitales
17
A continuación se presentan las pantallas con una configuración típica, reemplazar los datos por los
informados para la estación en la que estemos trabajando.
Comunicaciones Satelitales
18
El modelo de VSAT que utilizamos solo tiene un slot por lo cual los demás deben estar en No Card.
En esta pantalla debemos colocar el Timing offset, que obtuvimos anteriormente
Comunicaciones Satelitales
19
10) Una vez Ingresados los datos debemos transferirle la configuración a la IDU, para realizar esto vamos
a la opción Diu Config -> Write...
Comunicaciones Satelitales
20
Esperar mientras se escribe la configuración en la IDU
11) En este momento estamos en condiciones de apuntar la antena, en caso de encontrarse apuntada saltar
al paso 13, para apuntar la antena dirigirse al menú DIU Config -> Switch
Nos aparecerá la siguiente pantalla
Comunicaciones Satelitales
21
Elegir la opción Install y presionar Apply.
12) Dirigirse a la antena, poner en tester en una escala que nos permita medir 10V de corriente continua, y
conectarlo al conector F de la ODU, luego apuntar la antena intentando bajar la tensión indicada en el
tester hacia 2V, para que la antena funcione correctamente como máximo la tensión debe indicar 3,5V si
se logra un valor mas bajo seria mejor.
13) Una vez apuntada la antena regresar y nuevamente en la opción DIU Config - > Switch, esta vez
elegir la opción Commission y presionar Apply.
14) Esperar hasta que en el display de la IDU aparezca lo siguiente (Aproximadamente 10 Minutos):
* En la versión con soporte para FXS, Observar el numero de la derecha hasta que este permuten entre un
“3” y una “b.”.
* En la otra versión observar la parte PC , hasta observar 3/b.
15) En este momento la IDU se encuentra comisionada y solo resta ponerla en normal, una vez mas nos
dirigimos a DIU Config - > Switch, elegimos normal y luego Apply, tras esto debemos esperar a que la
IDU se encuentre en condiciones normales como fue indicado anteriormente (de 5 a 20 minutos).
16) en el caso de tener placa FXS, este tiempo se puede prolongar hasta 30 minutos, una vez en estado
normal chequear con un teléfono analógico el tono que entrega la placa.
PC: 3 / b.
IF: r / . 7.5 dB
Comunicaciones Satelitales
22
SDM-100A/300/300A:
Descripción de los equipos:
SDM-100:
SDM-300/300A
Con salida Propietaria, necesita una manguera adaptadora a Winchester V.35 (manguera Y).
Con salida Winchester V.35.
Estos modems tienen una salida en IF, de 70Mhz. o 140 Mhz., los conectores hacia el Up-converter son
BNC tanto para la transmisión como para la recepción.
Estado Normal:
Encendidas las 3 verdes luces de Power ON, Transmiter ON, Carrier Detect.
La luz naranja de Stored puede estar o no encendida.
Apagada la luz naranja de Test Mode.
Apagadas las luces naranjas de Transmit y Receive.
Apagadas las luces rojos de Transmit, Receive, Common.
Winchester V.35
Comunicaciones Satelitales
23
Descripción de las luces del frente:
Nombre Color Descripción
Faults
Transmit Rojo Hay alguna falla en la parte de transmisión del equipo.
Receive Rojo Hay alguna falla en la parte de recepción o en transmisión en el otro extremo
o en apuntamiento.
Common Rojo Tiene alguna falla la lógica del equipo.
Status
Power On Verde Indica que el módem se encuentra alimentado.
Transmiter On Verde Indica que la antena se encuentra transmitiendo, esta luz se enciende este
apuntada o no la antena.
Carrier Detect Verde Indica que la antena esta apuntada y recibiendo la transmisión remota.
Test Mode Amarillo Indica que el módem se encuentra con loop por soft.
Alarms
Transmit Amarillo Tiene una alarma en transmisión probablemente un problema de
configuración.
Receive Amarillo Tiene una alarma en transmisión probablemente un problema de
configuración.
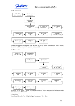
Los Valores principales a configurar son:
* Velocidad de Transmisión.
* Modulación de Transmisión.
* Potencia de Transmisión (Se ajustara con el Telepuerto).
* Frecuencia de Transmisión.
* FEC. Transmisión
* Velocidad de Recepción.
* Modulación de Recepción.
* Frecuencia de Recepción
* FEC Recepción.
* Fuente de Reloj.
* El tipo de interface (V.35).
Desplazamiento por los menúes:
Las flechas laterales ( , ) se utilizan para recorrer los menúes que se encuentran en el nivel en el cual
nos encontramos, al pulsar ENTER si nos encontramos parados sobre el nombre de un menú
ingresaremos a este por el contrario si nos encontramos en un valor nos permitirá cambiar el mismo. Con
el botón de CLEAR salimos del menú actual y nos dirigimos al superior. Para cambiar un valor
presionamos ENTER y nos aparecerá un cursor sobre el valor con la flechas arriba y abajo ( , ), En
caso de ser un numero cambiaremos de un dígito por vez alternando entre estos, con las flechas laterales
( , ), una ves colocado el valor deseado presionar ENTER para guardarlo y abandonar el modo
edición.
Comunicaciones Satelitales
24
Configuración:
Tras encender el equipo lo primero es verificar que la transmisión se encuentre apagada, para esto
observar que la luz de Transmiter ON se encuentre apagada, de encontrarse encendida apagar la
transmisión lo antes posible, realizando los siguientes pasos:
En el ultimo menú ingresar con ENTER, presionar la flecha para arriba ( ) aparecerá OFF, presionar
ENTER nuevamente, con esto se apagara la luz de Transmiter ON, luego de esto podemos comenzar la
configuración con seguridad.
Para regresar al menú principal presionar CLEAR hasta llegar a este.
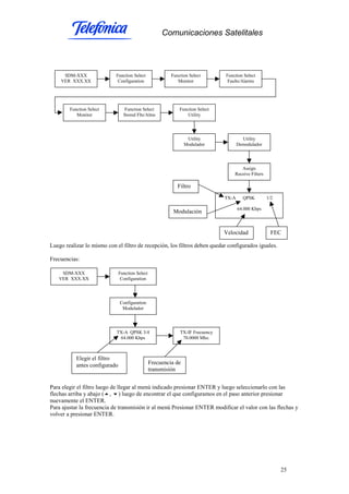
Velocidad Modulación y FEC:
Para configurar los parámetros antes citados debemos recorrer los siguientes menúes.
Para modificar los datos del filtro en el que nos encontramos parados, una vez que llegamos a la pantalla
indicada presionar ENTER con las flechas arriba y abajo ( , ) pasaremos por todas las combinaciones
posibles de Modulación y FEC, luego presionamos la flecha hacia la derecha ( ) y pasaremos a editar la
velocidad utilizando las flechas laterales para cambiar de dígito y las superior e inferior para cambiar el
numero sobre el que nos encontramos parados, luego de esto presionamos ENTER.
SDM-XXX
VER XXX.XX
Function Select
Configuration
Configuration
Modulador
TX-A QPSK 3/4
64Kbps
TX-IF Frecuency
70.0000 Mhz.
TX-IF Output
ON
SDM-XXX
VER XXX.XX
Function Select
Configuration
Function Select
Monitor
Function Select
Faults/Alarms
Function Select
Monitor
Function Select
Stored Flts/Alms
Function Select
Utility
Utility
Modulador
Assign
Transmit Filters
TX-A QPSK 1/2
64.000 Kbps
Modulación
FEC
Velocidad
Filtro
Comunicaciones Satelitales
25
Luego realizar lo mismo con el filtro de recepción, los filtros deben quedar configurados iguales.
Frecuencias:
Para elegir el filtro luego de llegar al menú indicado presionar ENTER y luego seleccionarlo con las
flechas arriba y abajo ( , ) luego de encontrar el que configuramos en el paso anterior presionar
nuevamente el ENTER.
Para ajustar la frecuencia de transmisión ir al menú Presionar ENTER modificar el valor con las flechas y
volver a presionar ENTER.
SDM-XXX
VER XXX.XX
Function Select
Configuration
Function Select
Monitor
Function Select
Faults/Alarms
Function Select
Monitor
Function Select
Stored Flts/Alms
Function Select
Utility
Utility
Modulador
Assign
Receive Filters
TX-A QPSK 1/2
64.000 Kbps
Modulación
FECVelocidad
Filtro
Utility
Demodulador
SDM-XXX
VER XXX.XX
Function Select
Configuration
Configuration
Modulador
TX-A QPSK 3/4
64.000 Kbps
TX-IF Frecuency
70.0000 Mhz.
Elegir el filtro
antes configurado Frecuencia de
transmisión
Comunicaciones Satelitales
26
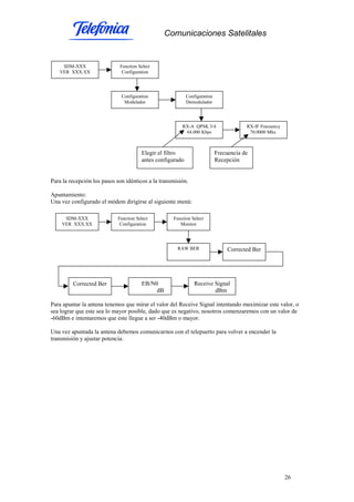
Para la recepción los pasos son idénticos a la transmisión.
Apuntamiento:
Una vez configurado el módem dirigirse al siguiente menú:
Para apuntar la antena tenemos que mirar el valor del Receive Signal intentando maximizar este valor, o
sea lograr que este sea lo mayor posible, dado que es negativo, nosotros comenzaremos con un valor de
-60dBm e intentaremos que este llegue a ser -40dBm o mayor.
Una vez apuntada la antena debemos comunicarnos con el telepuerto para volver a encender la
transmisión y ajustar potencia.
SDM-XXX
VER XXX.XX
Function Select
Configuration
Configuration
Modulador
RX-A QPSK 3/4
64.000 Kbps
RX-IF Frecuency
70.0000 Mhz.
Elegir el filtro
antes configurado
Frecuencia de
Recepción
Configuration
Demodulador
SDM-XXX
VER XXX.XX
Function Select
Configuration
Function Select
Monitor
RAW BER Corrected Ber
Corrected Ber EB/N0
dB
Receive Signal
dBm
Comunicaciones Satelitales
27
Radyne DMD2401:
Descripción de los equipos:
Estos modems tienen una salida en IF, de 70Mhz. o 140 Mhz, los conectores hacia el Up-converter son
BNC tanto para la transmisión como para la recepción.
Estado Normal:
Encendidas las 3 verdes luces de Power ON, Transmit ON, Signal Lock.
La luz naranja de Event puede estar o no encendida.
Todas las otras luces Apagadas.
Descripción de las luces del Frente:
Nombre Color Descripción
Generales
Power Verde El módem se encuentra alimentado
Fault Rojo Indica un problema en el hardware del módem
Event Amarillo Hubo alguna alarma desde la ultima vez que se borraron
Remote Verde Indica sí el módem esta configurado para una configuración remota
Modulador
Transmit ON Verde El módem se encuentra transmitiendo
Major Alarm Rojo Por alguna falla el módem no esta Transmitiendo
Minor Alarm Amarillo Hay transmisión pero con fallas, Por ejemplo un Buffer lleno.
Test Mode Amarillo El modulador se encuentra corriendo algún test
Demodulador
Signal Lock Verde El módem esta recibiendo la transmisión del otro extremo.
Major Alarm Rojo El módem no tiene recepción
Minor Alarm Amarillo El módem esta enlazado pero con alguna falla por ejemplo falta de relojes.
Test Mode Amarillo El Demodulador se encuentra corriendo algún test
Los Valores principales a configurar son:
* Velocidad de Transmisión.
* Modulación de Transmisión.
* Potencia de Transmisión (Se ajustara con el Telepuerto).
* Frecuencia de Transmisión.
* FEC. Transmisión.
* Velocidad de Recepción.
* Modulación de Recepción.
* Frecuencia de Recepción
* FEC Recepción.
* Fuente de Reloj.
* El tipo de interface (V.35).
Comunicaciones Satelitales
28
Desplazamiento por los menúes:
Las flechas laterales ( , ) se utilizan para recorrer los menúes que se encuentran en el nivel en el cual
nos encontramos, para ingresar al menú en el que nos encontramos parados debemos presionar la flecha
hacia abajo ( ) y para salir del mismo la flecha hacia arriba ( ).
Para cambiar un valor presionamos ENTER y nos aparecerá un cursor sobre el valor con la flechas
laterales ( , ) movemos el cursor y mediante el panel numérico ingresamos los valores, una ves
colocado el valor deseado presionar ENTER para guardarlo y abandonar el modo edicion o CLEAR para
cancelar el cambio.
Configuración:
Tras encender el equipo lo primero es verificar que la transmisión se encuentre apagada, para esto
observar que la luz de Transmiter ON se encuentre apagada, de encontrarse encendida apagar la
transmisión lo antes posible, realizando los siguientes pasos:
En el ultimo menú ingresar con ENTER, presionar la flecha para arriba ( ) aparecerá OFF, presionar
ENTER nuevamente, con esto se apagara la luz de Transmiter ON, luego de esto podemos comenzar la
configuración con seguridad.
En este mismo menú podemos aprovechar para configurar la frecuencia de transmisión modificando el
valor Freq (Mhz), y luego al momento de hablar con el telepuerto ajustaremos la potencia.
Para regresar al menú principal (MODULADOR) presionar la flecha para arriba ( ) hasta llegar a este.
Velocidad Modulación y FEC:
Para configurar los parámetros antes citados debemos recorrer los siguientes menúes.
Software
Version X.X
Modulador
(menu)
Mod IF
(menu)
Freq (Mhz)
70.00000
Power
-30.0 dBm
Carrier
ON
Software
Version X.X
Modulador
(menu)
Mod IF
(menu)
Diff Encode
On
Data Rate
64000 BPS
Conv Enc
VIT 3/4
Mod Data
(menu)
Comunicaciones Satelitales
29
Para configurar los parámetros de recepción los pasos son similares pero debemos ingresar en
Demodulador.
Apuntamiento:
Una vez configurado el módem nos dirigimos al siguiente menú:
En este menú vemos la señal de recepción, podemos de esta manera apuntar la antena intentando que este
valor se incremente. Empezaremos con un valor de -96 dBm intentando llegar a -50 dBm
aproximadamente.
SDT-1200:
Descripción de los equipos:
Frente SDT-1200.
Arriba, Con salida Propietaria, necesita una manguera adaptadora a Winchester V.35 (manguera Y).
Abajo, Con salida Winchester V.35
Software
Version X.X
Modulador
(menu)
Monitor
(menu)
Level
-49 dBm
Demodulador
(menu)
Interface
(menu)
Comunicaciones Satelitales
30
Tanto la transmisión como la recepción de este equipo es en banda L, se conecta a la ODU mediante 1
coaxil con 2 conectores TNC para la recepción y otro con 2 conectores N para la transmisión, dado esto
no necesita upconverter ya que lo trae incorporado, por este motivo lleva solamente 2 cables hasta la
antena donde va instalada la ODU que consta solo de la etapa de transmisión. A continuación se incluye
una figura de la misma.
ODU K2, se utiliza en conjunto con SDT-1200.
Estado Normal:
Es igual al SDM-300.
Configuración:
La configuración es igual al SDM-300 con la salvedad que las frecuencias que debemos colocar son en
banda Ku, y no las IF, el resto es exactamente igual.
La ODU no lleva configuración.
Apuntamiento:
Es igual al anterior, pero el Receive Signal comienza en -85dBm.
Comunicaciones Satelitales
31
SDM-300L:
Descripción:
IDU SDM-300L
IDU 300L con salida Propietaria lleva un cable adaptador a Winchester V35 (Cable Y)
IDU 300L Winchester V35.
Estos equipos tienen la salida en banda L, por lo cual no lleva upconverter, se conecta mediante 2
coaxiles de 50 Ohm con conectores N a la ODU.
Estado Normal:
Es igual que el del SDM-300.
Configuración:
La configuración es similar a la del SDM-300, pero las frecuencias se colocan en banda Ku, y es
necesario configurar los siguientes ítems:
Comunicaciones Satelitales
32
Lo primero que se debe configurar son los osciladores locales como se muestra a continuación:
Oscilador local de recepción:
Oscilador local de transmisión, este oscilador depende la versión de ODU que estemos utilizando, a
continuación se muestra una imagen de la ODU y la configuración requerida para cada una:
ODU para SDM-300L marca JRC.
SDM-XXX
VER XXX.XX
Function Select
Configuration
Function Select
Monitor
Function Select
Faults/Alarms
Function Select
Monitor
Function Select
Stored Flts/Alms
Function Select
Utility
Utility
Modulador
Assign
Receive Filters
RX Terminal LO
10750Mhz Mix:+
Utility
Demodulador
Comunicaciones Satelitales
33
ODU SDM-300L marca Norstar
Para esta versión es necesario modificar los 2 valores que se observan en el cuadro anterior.
Es necesario habilitar explícitamente la alimentación y la referencia de la ODU, tanto para la recepción
como para la transmisión para ambas ODU, se realiza de la siguiente manera.
SDM-XXX
VER XXX.XX
Function Select
Configuration
Function Select
Monitor
Function Select
Faults/Alarms
Function Select
Monitor
Function Select
Stored Flts/Alms
Function Select
Utility
Utility
Modulador
TX Terminal LO
10750Mhz Mix:+
RX Terminal LO
13050Mhz Mix:+
Assign
Transmit Filters
SDM-XXX
VER XXX.XX
Function Select
Configuration
Function Select
Monitor
Function Select
Faults/Alarms
Function Select
Monitor
Function Select
Stored Flts/Alms
Function Select
Utility
Utility
Modulador
TX Terminal LO
10750Mhz Mix:+
RX Terminal LO
15450Mhz Mix:-
Assign
Transmit Filters
Mod Spectrum
Inverted...
Comunicaciones Satelitales
34
Para la Transmisión:
Los dos valores nuevos que debemos tener en cuenta son los dos últimos ilustrados en el gráfico anterior,
deben estar en ON caso contrario la antena no transmitirá.
Para la Recepción:
Asegurarse que los últimos 3 valores se encuentren como en el gráfico caso contrario el módem no tendrá
recepción y no se podrá apuntar.
Apuntamiento:
Es similar al SDM-300. Pero el Receive Signal comienza en -91.9 dBm.
SDM-XXX
VER XXX.XX
Function Select
Configuration
Configuration
Modulador
TX-A QPSK 3/4
64Kbps
TX Terminal Freq
14000.0000 Mhz.
TX-IF Output
ON
TX Power Level
dBm
Scrambler
ON
Diff. Encoder
ON
Carrier Mode
Normal-Modulated
Modem Refer.
Internal
ODU Power
ON
ODU 10Mhz Ref
ON
SDM-XXX
VER XXX.XX
Function Select
Configuration
Configuration
Modulador
RX-A QPSK 3/4
64Kbps
Configuration
Demodulador
RX-IF Frequency
11700.0000
Decrambler
ON
Diff. Decoder
ON
IF Loopback
Off
Ver Threshold
None
Sweep Center
+ 0 Hz
Sweep Range
40000 Hz
Reacquisition
0 Seconds
LNB Power
ON
LNB Voltage
18 VDC
LNB Reference
ON
Comunicaciones Satelitales
35
KST-3000:
Descripción de equipos:
El equipo consta de 2 partes una IDU que realiza la función de Up-converter y la ODU que es el
transmisor.
IDU KST-3000
La IDU se conecta mediante 2 conectores BNC al módem y 2 conectores N a la ODU, los coaxiles hacia
la ODU son de 50 Ohm el de Transmisión y de 75 el de recepción.
ODU KST-3000
Estado Normal:
Encendidas todas las luces verdes, AC, U/C, D/C, ODU, TX
Apagada la luz naranja FLT
Puerto de gestion
Comunicaciones Satelitales
36
Configuración:
Este equipo se configura con una notebook, mediante el hiperterminal, procomm o algún otro programa
de terminal.
Para conectarse al equipo es necesario un cable DB-9 Macho a DB-9 Hembra Null Módem.
El Pin-Out del equipo es:
1) Data Carrier Detect (DCD)
2) Receive Data (RXD)
3) Transmit Data (TXD)
4) Data Terminal Ready (DTR)
5) Ground
6) Data Set Ready (DSR)
7) Request to Send (RTS)
8) Clear to Send (CTS)
9) Ring Indicador
Para configurar este equipo necesitaremos las frecuencias centrales del transponder donde estemos
trabajando.
Pasos para la configuración:
1) Conectar el equipo a la ODU, y el módem, luego encender el equipo.
2) Conectar la NoteBook al equipo mediante el cable antes descripto.
3) Abrir el programa de emulación de terminal y setearlo en 1start bit, 7 data bits, 1 parity bit (even), 2
stop bits, o “7E2” y la velocidad a 9600.
4) El primer comando que podemos utilizar es uno que nos devuelva el estado del equipo para
cerciorarnos que se encuentra todo bien configurado y conectado. En el Emulador de Terminal
escribimos:
<1/BCS_
Los comandos deben escribirse en mayúsculas y confirmarse presionando Enter, en respuesta a este
comando el equipo nos presentara una lista con todos los parámetros configurados sobre el mismo.
5) los comandos para realizar la configuración son los siguientes.
<1/TXF_X
donde X es la frecuencia central de transmisión del transponder que estamos utilizando.
<1/RXF_Y
donde Y es la frecuencia central de recepción del transponder que estamos utilizando.
<1/TC_1
en este paso habilitamos la transmisión del equipo recordar primero apagar la del módem como fue
explicado en la sección correspondiente al módem que estemos utilizando.
<1/TTI_
Calibra el tren de recepción para la atenuación de los conectores y el cable que estamos utilizando.
<1/TTO_
Calibra el tren de transmisión para la atenuación de los conectores y el cable que estamos utilizando.
<1/TP_30.0
Esta es la potencia de transmisión primero ponerla en este valor y luego en comunicación con el
telepuerto una vez habilitada la transmisión del módem ajustarla.
<1/RTI_
Ajusta la recepción.
<1/RA_25.0
Ajusta la atenuación de recepción cuanto mayor sea este valor menor será nuestra recepción en el módem
y cuanto menor este valor mayor la recepción en el módem, un valor adecuado es el que se muestra en el
ejemplo ya que uno menor hará que el módem sature.
Una vez realizados estos pasos configurar el módem que tengamos colocado y apuntar la antena.
Comunicaciones Satelitales
37
S.S.E.:
Descripción de los equipos:
ODU S.S.E.
Dip Switches
Comunicaciones Satelitales
38
S.S.E LNB
Configuración:
El equipo se configura mediante Dip Switches los mismo se encuentran detrás de la tapa indicada en el
gráfico de la ODU, Para configurar el equipo necesitaremos conocer la frecuencia central en la que va a
trabajar y el modelo de LNB que tenemos.
Existen 2 tipos de LNB, uno trabaja en 70Mhz y otro en 140Mhz, dependiendo de esto debemos
configurar los Dip Switches y el módem que coloquemos atrás de este equipo.
Para configurar este equipo el telepuerto deberá proporcionarnos la frecuencia central del Segmento en el
que nos encontramos trabajando, dependiendo de esto los Dip Switches deben colocarse de la siguiente
manera.
Interior Dip Switchs.
EXTM siempre va en ON
T.DLY siempre va en OFF
M&C siempre va en OFF
Comunicaciones Satelitales
39
Frecuencia
Central
Lnb
Mhz
S11 S10 S9 S8 S7 S6 S5 S4 S3 S2 S1 S0
14016 Mhz 70 0 0 1 0 0 0 0 0 1 0 1 0
14016 Mhz 140 1 0 1 0 0 0 1 1 1 0 1 0
14057 Mhz 70 0 0 0 1 1 0 1 1 1 0 0 1
14057 Mhz 140 1 0 0 1 1 0 0 1 1 0 1 0
14120 Mhz 70 0 0 0 0 0 0 0 0 1 0 0 1
14120 Mhz 140 1 0 0 0 0 0 1 1 1 0 0 1
14130 Mhz 70 1 0 0 0 0 1 0 0 1 0 0 0
14130 Mhz 140 0 0 0 0 0 0 1 1 1 0 0 1
Una vez realizados estos pasos configurar el módem que tengamos colocado y apuntar la antena.
ANACOM:
Descripción de los equipos:
ODU Anacom.
Comunicaciones Satelitales
40
Detalle del conector de alimentación.
Pinout Cable de Gestión.
Configuración:
Este equipo se configura con una notebook, mediante el hiperterminal, procomm o algún otro programa
de terminal.
Para conectarse al equipo es necesario un cable DB-9 Macho a DB-9 Hembra Null Módem.
El Pin-Out del equipo es:
1) Data Carrier Detect (DCD)
2) Receive Data (RXD)
3) Transmit Data (TXD)
4) Data Terminal Ready (DTR)
5) Ground
6) Data Set Ready (DSR)
7) Request to Send (RTS)
8) Clear to Send (CTS)
9) Ring Indicator
Para configurar este equipo necesitaremos las frecuencias centrales del transponder donde estemos
trabajando.
Pasos para la configuración:
1) Conectar el equipo a la ODU, y el módem, luego encender el equipo.
2) Conectar la NoteBook al equipo mediante el cable antes descripto.
3) Abrir el programa de emulación de terminal y setearlo en 1start bit, 8 data bits, Sin paridad, 1 stop bits,
9600 baudios “9600,8,N,1”.
4) Al conectarnos nos aparecerá lo siguiente:
AnaSat 4Ku Transceiver REV:04 S/N:007331
TXREQ on |TX ON AIR [PROTECTION OPERATION]
alarm status: MAJOR
| TXFREQ 14057.0 | RXFREQ 11762.0
| TXGAIN 47.0 | RXGAIN 82
monitor points: TXMUTE: clear | TXLOCK: locked | RXLOCK: locked | PA1: 8.7 |
FANERR: clear | | TXPLL: 4.7 | RXPLL: 7.5 | PA2: 8.8 |
TEMP: 19C | DIP: 00000000 | TXOPLL: 5.8 | FTLLOCK:locked | PA3: 9.2 |
XTAL: normal | P12V: 13.5 | TXin: -50 | FTLPLL: 8.2 | PA4: 10.2|
N5V: -5.2 | P5V: 5.1 |TXout: 13 | RXout:<-24 | PA5: 10.4|
last reset: 165 seconds TXpeak: 27 | LNCV: 13.6 | PA6: 0.0 |
DTE1: PC_MODE |UTIMER 5.0 |TERMTYPE TTY |ECHO on |CRLF on |BAUDRATE 9600
Comunicaciones Satelitales
41
COMMAND>
5) los comandos para realizar la configuración son los siguientes.
COMMAND> TXFREQ X
donde X es la frecuencia central de transmisión del transponder que estamos utilizando.
COMMAND> RFREQ Y
donde Y es la frecuencia central de recepción del transponder que estamos utilizando.
COMMAND> TXREQ ON
en este paso habilitamos la transmisión del equipo recordar primero apagar la del módem como
fue explicado en la sección correspondiente al módem que estemos utilizando.
Luego se esto colocamos el módem que estemos utilizando a transmitir a la mitad de la potencia máxima
y ajustamos la ganancia de transmisión con el telepuerto. El comando para ajustar la ganancia es el
siguiente.
COMMAND> TXGAIN X
Donde X es el valor deseado de ganancia.
También debemos ajustar la ganancia de recepción para un EB/N0 optimo.
COMMAND> RXGAIN
Para terminar grabamos la configuración.
COMMAND> SAVE
NEC SCPC:
Descripción de los equipos.
IDU NEC SCPC.
Comunicaciones Satelitales
42
IDU NEC SCPC sin el frente.
ODU NEC SCPC.
Comunicaciones Satelitales
43
Estado Normal:
Encendidas las luces verdes de Sync, Carr y Power.
Apagadas las luces rojas de IDU y ODU.
Los Valores principales a configurar son:
* Velocidad de Transmisión.
* Modulación de Transmisión.
* Potencia de Transmisión (Se ajustara con el Telepuerto).
* Frecuencia de Transmisión.
* FEC. Transmisión
* Velocidad de Recepción.
* Modulación de Recepción.
* Frecuencia de Recepción
* FEC Recepción.
* Fuente de Reloj.
* El tipo de interface (V.35).
Configuración:
Al encender el equipo Aparecerán las pantallas del Self-Check y carga de soft luego quedara en la
siguiente pantalla:
Para ingresar al modo configuración debemos presionar el numero 2 y luego EXECUTE.
Nos aparecerá:
Elegimos la opción NORMAL OPERATION presionando el numero 1 y luego EXECUTE.
Nos Aparecerá:
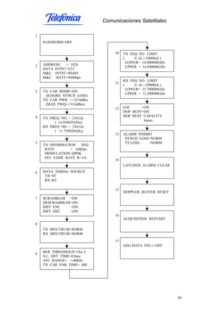
En esta pantalla no debemos cambiar nada de ahí en mas avanzamos por las pantallas con la flecha hacia
abajo, en la siguiente figura mostramos las pantallas en las cuales debemos cargar los datos antes listados.
MODE SELECT . . .
1:MONITOR
2:CONTROL
CONTROL SELECT . . .
1:NORMAL OPERATION
2:TEST
CONTROL MODE=LOCAL
Comunicaciones Satelitales
44
1
10
2
11
3
12
4
13
5
14
6
15
7
16
8
17
9
PASSWORD=OFF
TX CAR MODE=ON
(IGNORE SYNCH LOSS)
TX CAR PWR =+25.0dBm
(MAX PWQ=+33.0dBm)
TX FREQ NO. = 2161ch
( 14.054025GHz)
RX FREQ NO. = 2361ch
( 11.759029GHz)
TX INFORMATION SEQ
RATE = 64kbps
MODULATION=QPSK
FEC CODE RATE R=3/4
ADDRESS = 1028
DATA INTFC=V35
M&C INTFC=RS485
M&C RATE=9600bps
SCRAMBLER =ON
DESCRAMBLER=ON
DIFF ENC =ON
DIFF DEC =ON
DATA TIMING SOURCE
TX=ST
RX=RT
BER THRESHOLD=1Xe-3
S.L. DET TIME=0.0sec
AFC RANGE= +-40kHz
TX CAR ENB TIME= 0M.
TX SPECTRUM=NORM
RX SPECTRUM=NORM
TX FEQ NO. LIMIT
( 0 ch ->20000ch )
LOWER= 14.000000GHz
UPPER = 14.500000GHz
RX FEQ NO. LIMIT
( 0 ch ->20000ch )
LOWER= 11.700000GHz
UPPER = 12.200000GHz
O/H =ON
DOP BUFF=ON
DOP BUFF CAPACITY
4msec
ALARM INHIBIT
SYNCH LOSS=NORM
TT LOSS =NORM
LATCHED ALARM CLEAR
DOPPLER BUFFER RESET
ACQUISITION RESTART
AIS ( DATA FIX ) =OFF
Comunicaciones Satelitales
45
Antes de comenzar la configuración, debemos asegurarnos que el equipo tiene a transmisión apagada esto
para lograr esto debemos ir a la pantalla 3 y cambiar TX CAR MODE para que quede en OFF, esto se
realiza parándose sobre el renglón deseado y presionando la flecha hacia la derecha hasta el valor deseado
y luego presionar EXECUTE.
Los datos que debemos cambiar se encuentran en las siguientes pantallas:
2.- debemos verificar que DATA INTFC sea V35, para cambiar este valor nos paramos en el renglón en
el cual se encuentra y presionamos la fecha hacia la derecha hasta que aparece el valor deseado luego
presionamos EXECUTE.
4.- el valor que modificamos es el canal (ch), para modificar este valor nos paramos sobre el renglón
deseado TX o RX, escribimos con el teclado numérico el valor deseado, y presionamos ENTER y
EXECUTE.
Para obtener el canal teniendo el dato de la frecuencia utilizamos la siguiente formula.
000025.0
000000.14−
=
TXfreq
TXch
000025.0
700000.11−
=
RXfreq
RXch
5.- En esta pantalla modificamos la velocidad modulación y el fec, para modificar los valores nos
paramos sobre el renglón RATE y presionamos la flecha hacia la derecha hasta que encontramos todos
los valores deseados, al presionar esta flecha pasamos por todas las combinaciones posibles de velocidad
modulación y fec, una vez que llegamos al valor deseado presionamos EXECUTE.
Para apuntar esta SCPC es necesario un analizador de espectro o utilizar otra electrónica para apuntar la
antena y luego reemplazar los equipos.
Una vez apuntada nos comunicamos con el telepuerto para volver a habilitar la transmisión y ajustar
potencia.
Comunicaciones Satelitales
46
Apuntamiento:
Una vez colocados los equipos y estando listos para apuntar los pasos son los siguientes:
1.- Calcular el Azimuth y elevación con el soft de Hughes partiendo de las coordenadas donde nos
encontramos, o pedirlos al telepuerto.
2.- Utilizando la brújula orientar la antena hacia el Azimuth correcto.
3.- Utilizando el inclinometro colocar la antena el al elevación indicada.
4.- Una vez que la antena se encuentra orientada teóricamente, comenzar a buscar el satélite barriendo en
Azimuth a distintas alturas de elevación.
5.- Al encontrar el satélite acercar las tuercas de las barras de Azimuth y elevación y utilizando las tuercas
mover lentamente para obtener la mejor ganancia.
Barra
Azimuth
Barra
Elevacion

151887351 comunicaciones-satelitales

  • 1.
  • 2.
    Comunicaciones Satelitales 2 Indice: Introducción alas diferentes tecnologías:............................................... 3 VSAT Nec:..................................................................................................7 VSAT Hughes:............................................................................................12 SDM-100A/300/300A:................................................................................22 Radyne DMD2401:.................................................................................... 27 SDT-1200:...................................................................................................29 SDM-300L:................................................................................................. 31 KST-3000:...................................................................................................35 S.S.E.:..........................................................................................................37 ANACOM:..................................................................................................39 NEC SCPC:................................................................................................ 41 Apuntamiento:........................................................................................... 46
  • 3.
    Comunicaciones Satelitales 3 Introducción alas diferentes tecnologías: Existen 2 tipos de enlaces satelitales las VSAT y las SCPC: VSAT: La velocidad máxima es de 19.200 bps. Comparten el ancho de banda sobre el satélite es decir no tienen un espacio reservado el espacio lo reservan por demanda. Al compartir el ancho de banda la configuración para las VSAT es similar para todas las que estén sobre el mismo ancho de banda diferenciadas solo por el numero de estación. Los equipos VSAT están formados por 2 componentes IDU y ODU. SCPC: Las velocidades son desde 19.200 bps a 2 Mbps pero nosotros solo tenemos instalados enlaces hasta 512 Kbps, el ancho de banda sobre el satélite esta reservado para cada enlace no pudiendo transmitir 2 en el mismo lugar de ocurrir este se interfieren. Nosotros disponemos de 2 tecnologías de VSAT: Nec: las VSAT Nec vienen con 2 o 4 puertos X25 RS-232 pudiéndose agregar módulos de expansión de 4 puertos cada modulo, de estos últimos no hay casi ninguno instalado salvo alguna rara excepción, la velocidad de cada puerto puede llegar hasta 19.200 bps. La configuración de estas VSAT se realiza mediante unos botones en el frente del equipo. Hughes: las VSAT Hughes vienen con 2 puertos X25 RS-232 y un puerto lan ethernet , se le puede agregar una placa FXS. La configuración de estos equipos se realiza mediante un programa propietario que funciona bajo plataforma Windows® , se debe conectar la notebook al equipo mediante un cable propietario del puerto de comunicaciones COM1 o COM2 (DB-9) al puerto Maintenance del IDU Hughes (RJ-11). Los equipos SCPC deben cumplir 3 funciones: Modular los datos sobre una portadora de 70Mhz o 140Mhz. Transformar esa portadora a banda L (1Ghz) y amplificarla. Transformar la portadora de banda L a banda Ku (14Ghz), amplificarla y transmitirla hacia el satélite. Para la recepción los pasos son similares: Recibir la transmisión del satélite banda Ku (11Ghz) transformarla a banda L (1Ghz) Bajar la frecuencia de banda L a 70Mhz o 140 Mhz. Demodular los datos.
  • 4.
    Comunicaciones Satelitales 4 Cada tecnologíade SCPC utiliza distintas estrategias para realizar estas 3 tareas utilizando 3 modulos separados o uniendo módulos de distinta forma. Modulador Mdm / Up-converter Up-converter Up-converter / Transmisor Transmisor NEC (*) MODEM NEC 1-Coaxil LMR- 400-DB 2-conectores N ODU NEC SCPC SSE SDM-100 SDM-300 SDM300A Radyne 2401 2-Coaxiles LMR-400-DB Con: 1-conector N y 1-conector BNC C/U ODU SSE Lleva 220V hasta la ODU Anacom SDM-100 SDM-300 SDM300A Radyne 2401 2-Coaxiles LMR-400-DB Con: 1-conector N y 1-conector BNC C/U ODU Anacom Lleva 220V hasta la ODU KST-3000 SDM-100 SDM-300 SDM300A Radyne 2401 2 RG-59 con: 2 conectores BNC C/U KST-3000 1-Coaxil LMR- 400-DB 2-conectores N 1-Coaxil LMR- 400-75-DB 1-conector N 1-conector F ODU KST- 3000 K2 SDT-1200 1-Coaxil LMR- 400-DB 2-conectores N 1-Coaxil LMR- 400-DB 2-conectores TNC ODU K2 DST-300KU SDM-300L 2-Coaxil LMR- 400-DB 2-conectores N C/U ODU JRC O ODU NORSAT (*) Necesita equipamiento Nec del lado telepuerto, los demás son compatibles entre si. Satélites: Tanto las VSAT como las SCPC pueden ser utilizadas en cualquiera de los 2 satélites en los cuales tenemos ancho de banda alquilado, los mismos son Intelsat 706 y Nahuel, la única excepción a esto son las VSAT Hughes que solo se utilizan sobre el satélite Intelsat 706. Dado que el satélite Nahuel es copol a diferencia del Intelsat 706 que es crosspol (Xpol), los equipos que estén instalados sobre el satélite Nahuel deben llevan un copol adapter o copol diplexer, mientras que las VSAT instaladas sobre Intelsat no llevan ningún agregado y las SCPC sobre este ultimo llevan OMT.
  • 5.
    Comunicaciones Satelitales 5 Copol Adapterutilizado en instalaciones que utilicen el satélite Nahuel
  • 6.
    Comunicaciones Satelitales 6 Copol Diplexerutilizado en instalaciones que utilicen el satélite Nahuel OMT utilizado en SCPC instaladas sobre el satélite Intelsat 706
  • 7.
    Comunicaciones Satelitales 7 VSAT Nec: Descripciónde los equipos IDU NEC. Conector N IFL hacia la antena Puertos de Datos
  • 8.
    Comunicaciones Satelitales 8 ODU NEC NoSujetar de este cable para transportarla Conector F para realizar el Apuntamiento Conector N Cable Hacia la IDU Tornillo para puesta a tierra
  • 9.
    Comunicaciones Satelitales 9 ODU NECcolocada sobre la antena Estado Normal: En estado normal la antena ya instalada y funcionando, debe tener encendidas las luces de Power y Online, y apagadas las de IDU y ODU, en el display debe figurar el numero de antena y “Online”. Configuración: Al momento de realizar el mantenimiento se la informaran los siguientes datos. * Numero de Estación. * OB FREC. * Satélite (Intelsat o Nahuel). * Address * Latitud y longitud de la localidad donde se encuentra la antena. * Azimuth en grados desde el norte magnético. * Elevación en grados.
  • 10.
    Comunicaciones Satelitales 10 Procedimiento deconfiguración: 1) Apagar y encender el equipo. 2) Lugo que desaparece el mensaje “Inicial Diagnosis” dentro de los siguientes 10 segundos presionar MOD y después ENT. Este numero nos indica la opción deseada. 3) Presionar INC hasta llegar a la opción 2: Set 4) Presionar ENT para ingresar el modo Configuración 5) Ingresar en la opción 1:SG presionando ENT. 6) Utilizando las flechas laterales ( , ) para cambiar de posición decimal e INC y DEC para cambiar el numero sobre el cual nos encontramos colocar el numero de antena que corresponda. Luego presionar ENT y verificar que el numero de antena destelle una vez. Luego presionar la flecha hacia abajo ( ) para pasar al campo siguiente. 7) Utilizando el mismo procedimiento colocar en este campo el valor de OB Freq y presionar ENT para que destelle, luego presionar la flecha hacia abajo ( ). 8) Repetir el procedimiento y colocar nuevamente el valor de OB Freq presionar ENT esperar el destello y presionar la flecha hacia abajo ( ). 9) Colocar en OB Rate el valor 128 presionar ENT esperar el destello del valor y presionar la flecha hacia abajo ( ). 10) En este campo colocar 000 si no se encuentra ese valor. Presionar ENT para que este valor destelle. En este momento la VSAT ya se encuentra configurada para reemplazar a una dañada o para realizar el apuntamiento en caso de estar instalándola. 1: Show 2: Set 3: Maint [1] 1: Show 2: Set 3: Maint [2] 1: SG 2: Password [1] VSAT No [00000] OB (p) Freq [0000] VSAT No [01601] OB (p) Freq [0000] OB (B) Freq [0000] OB Rate [000] OB (B) Freq [0496] OB Rate [000] Maint Timer [000]
  • 11.
    Comunicaciones Satelitales 11 Apuntamiento: En casode ser necesaria apuntar la antena, se deben realizar los siguientes pasos. 1) Apagar y encender el equipo. 2) Lugo que desaparece el mensaje “Inicial Diagnosis” dentro de los siguientes 10 segundos presionar MOD y después ENT. Este numero nos indica la opción deseada. 3) Presionar INC hasta llegar a la opción 3: Maint 4) Luego presionar ENT para ingresar al modo mantenimiento. 5) Seleccionar la opción 1:Ant y presionar ENT 6) En Ant Peak colocar 003, Para realizar esto los números cambian con INC (incrementar) y DEC (decrementar) y los lugares donde modificamos con las flechas laterales ( , ) presionar ENT y el numero destellara una vez, luego moverse al campo de abajo ( ) y mediante INC colocar el numero 1 y presionar ENT nuevamente el numero destellara una vez. 7) En este momento la antena esta lista para ser apuntada, dirigirse a la antena y colocar el tester en una escala que nos permita medir 10V de corriente continua. Luego conectarlo a la ODU (mediante un cable con un conector F rápido en un extremo y 2 fichas banana en el otro (para conectar el tester) un da las fichas conectada al centro del F y la otra a la malla). 8) Apuntar la antena intentando lograr el máximo voltaje posible en el tester, para que la antena pueda operar esta tensión debe ser superior a 7,5V. 9) Luego apagar y encender el Módem, en 5 a 10 minutos se encenderá la luz de Online y la antena se encontrara operativa. 10) En caso de que no se encienda la luz de Online y en el display quede un mensaje con el numero de antena OB Open, indica que la antena se encuentra mal apuntada. En dicho caso desapuntar completamente la antena y repetir los pasos 1 a 9. 1: Show 2: Set 3: Maint [1] 1: Show 2: Set 3: Maint [3] 1:Ant 2:Mod 3:Cw 4:EIRP [1] Ant Peak [ ] 1:On 2:Off [ ]
  • 12.
    Comunicaciones Satelitales 12 VSAT Hughes: Descripción: IDUHughes con soporte para placa FXS: IDU Hughes sin soporte de voz. Puertos X.25 Puerto Ethernet IFL hacia la antena Puerto de voz opcional Puerto de Gestion
  • 13.
    Comunicaciones Satelitales 13 Cable degestión para Hughes. Estado Normal: En estado normal la IDU debe tener los puntos de los display de 7 segmentos destellando para la versión con soporte para FXS. La versión con display de cristal liquido debe tener la luz de Power en verde y la de status también, y en el display debe figurar lo siguiente. Los puntos deben destellar y X es un numero mayor que 7.PC: / . IF: / . X dB
  • 14.
    Comunicaciones Satelitales 14 Configuración: Al momentode realizar el mantenimiento se la informaran los siguientes datos. * Nombre de la Estación. * INROUTE FREC 1, 2 y 3. * OUTROUTE FREC. * CARRIER ID. * ODLC (MSB y LSB). * Address. * Satélite, por el momento siempre será Intelsat. * Modulación y Velocidad INROUTE. * Modulación y Velocidad OUTROUTE. * Latitud y longitud de la localidad donde se encuentra la antena. * Azimuth en grados desde el norte magnético. * Elevación en grados. Procedimiento de configuración: 1) Encender la Notebook y mediante el cable de gestión conectar un puerto de comunicaciones al puerto Maintenance de la IDU. 2) En la Notebook Abrir el programa Duice la versión que se debe utilizar es la 5.55 3) Elegir la opción DIU Config -> Read... 4) En ese momento se leerán los datos que tiene almacenados la IDU. Esperar a que finalice la lectura.
  • 15.
    Comunicaciones Satelitales 15 5) Eneste momento podemos comenzar la configuración, pero antes debemos calcular el Timing offset, que es un valor que depende de la Latitud y Longitud en la cual se encuentre la antena, para realizar esto elegimos la opción Útiles -> Latlong... 6) En ese momento nos aparecerá la siguiente pantalla.
  • 16.
    Comunicaciones Satelitales 16 7) Sedebe colocar la Latitud y Longitud donde nos encontramos, la misma la se obtener mediante un GPS o mediante los datos que serán enviados. Teniendo en cuenta que la latitud será siempre S (sur) y la longitud si es menor de 180° será W (oeste) y si es mayo será E (este). Una vez cargados los datos presionar compute y tomar nota del valor Timing offset para el satélite que estemos utilizando (Intelsat). 8) Luego de esto podemos comenzar la configuración, para esto dirigirse a DIU Config -> Dialog... 9) Luego de esto nos aparecerán 5 pantallas para completar con los datos que tenemos sobre la estación. Podemos movemos de una pantalla a otra con los botones y en la ultima confirmar con el botón OK. Tomar nota de este valor
  • 17.
    Comunicaciones Satelitales 17 A continuaciónse presentan las pantallas con una configuración típica, reemplazar los datos por los informados para la estación en la que estemos trabajando.
  • 18.
    Comunicaciones Satelitales 18 El modelode VSAT que utilizamos solo tiene un slot por lo cual los demás deben estar en No Card. En esta pantalla debemos colocar el Timing offset, que obtuvimos anteriormente
  • 19.
    Comunicaciones Satelitales 19 10) Unavez Ingresados los datos debemos transferirle la configuración a la IDU, para realizar esto vamos a la opción Diu Config -> Write...
  • 20.
    Comunicaciones Satelitales 20 Esperar mientrasse escribe la configuración en la IDU 11) En este momento estamos en condiciones de apuntar la antena, en caso de encontrarse apuntada saltar al paso 13, para apuntar la antena dirigirse al menú DIU Config -> Switch Nos aparecerá la siguiente pantalla
  • 21.
    Comunicaciones Satelitales 21 Elegir laopción Install y presionar Apply. 12) Dirigirse a la antena, poner en tester en una escala que nos permita medir 10V de corriente continua, y conectarlo al conector F de la ODU, luego apuntar la antena intentando bajar la tensión indicada en el tester hacia 2V, para que la antena funcione correctamente como máximo la tensión debe indicar 3,5V si se logra un valor mas bajo seria mejor. 13) Una vez apuntada la antena regresar y nuevamente en la opción DIU Config - > Switch, esta vez elegir la opción Commission y presionar Apply. 14) Esperar hasta que en el display de la IDU aparezca lo siguiente (Aproximadamente 10 Minutos): * En la versión con soporte para FXS, Observar el numero de la derecha hasta que este permuten entre un “3” y una “b.”. * En la otra versión observar la parte PC , hasta observar 3/b. 15) En este momento la IDU se encuentra comisionada y solo resta ponerla en normal, una vez mas nos dirigimos a DIU Config - > Switch, elegimos normal y luego Apply, tras esto debemos esperar a que la IDU se encuentre en condiciones normales como fue indicado anteriormente (de 5 a 20 minutos). 16) en el caso de tener placa FXS, este tiempo se puede prolongar hasta 30 minutos, una vez en estado normal chequear con un teléfono analógico el tono que entrega la placa. PC: 3 / b. IF: r / . 7.5 dB
  • 22.
    Comunicaciones Satelitales 22 SDM-100A/300/300A: Descripción delos equipos: SDM-100: SDM-300/300A Con salida Propietaria, necesita una manguera adaptadora a Winchester V.35 (manguera Y). Con salida Winchester V.35. Estos modems tienen una salida en IF, de 70Mhz. o 140 Mhz., los conectores hacia el Up-converter son BNC tanto para la transmisión como para la recepción. Estado Normal: Encendidas las 3 verdes luces de Power ON, Transmiter ON, Carrier Detect. La luz naranja de Stored puede estar o no encendida. Apagada la luz naranja de Test Mode. Apagadas las luces naranjas de Transmit y Receive. Apagadas las luces rojos de Transmit, Receive, Common. Winchester V.35
  • 23.
    Comunicaciones Satelitales 23 Descripción delas luces del frente: Nombre Color Descripción Faults Transmit Rojo Hay alguna falla en la parte de transmisión del equipo. Receive Rojo Hay alguna falla en la parte de recepción o en transmisión en el otro extremo o en apuntamiento. Common Rojo Tiene alguna falla la lógica del equipo. Status Power On Verde Indica que el módem se encuentra alimentado. Transmiter On Verde Indica que la antena se encuentra transmitiendo, esta luz se enciende este apuntada o no la antena. Carrier Detect Verde Indica que la antena esta apuntada y recibiendo la transmisión remota. Test Mode Amarillo Indica que el módem se encuentra con loop por soft. Alarms Transmit Amarillo Tiene una alarma en transmisión probablemente un problema de configuración. Receive Amarillo Tiene una alarma en transmisión probablemente un problema de configuración. Los Valores principales a configurar son: * Velocidad de Transmisión. * Modulación de Transmisión. * Potencia de Transmisión (Se ajustara con el Telepuerto). * Frecuencia de Transmisión. * FEC. Transmisión * Velocidad de Recepción. * Modulación de Recepción. * Frecuencia de Recepción * FEC Recepción. * Fuente de Reloj. * El tipo de interface (V.35). Desplazamiento por los menúes: Las flechas laterales ( , ) se utilizan para recorrer los menúes que se encuentran en el nivel en el cual nos encontramos, al pulsar ENTER si nos encontramos parados sobre el nombre de un menú ingresaremos a este por el contrario si nos encontramos en un valor nos permitirá cambiar el mismo. Con el botón de CLEAR salimos del menú actual y nos dirigimos al superior. Para cambiar un valor presionamos ENTER y nos aparecerá un cursor sobre el valor con la flechas arriba y abajo ( , ), En caso de ser un numero cambiaremos de un dígito por vez alternando entre estos, con las flechas laterales ( , ), una ves colocado el valor deseado presionar ENTER para guardarlo y abandonar el modo edición.
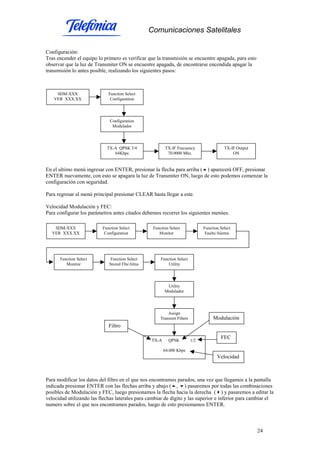
  • 24.
    Comunicaciones Satelitales 24 Configuración: Tras encenderel equipo lo primero es verificar que la transmisión se encuentre apagada, para esto observar que la luz de Transmiter ON se encuentre apagada, de encontrarse encendida apagar la transmisión lo antes posible, realizando los siguientes pasos: En el ultimo menú ingresar con ENTER, presionar la flecha para arriba ( ) aparecerá OFF, presionar ENTER nuevamente, con esto se apagara la luz de Transmiter ON, luego de esto podemos comenzar la configuración con seguridad. Para regresar al menú principal presionar CLEAR hasta llegar a este. Velocidad Modulación y FEC: Para configurar los parámetros antes citados debemos recorrer los siguientes menúes. Para modificar los datos del filtro en el que nos encontramos parados, una vez que llegamos a la pantalla indicada presionar ENTER con las flechas arriba y abajo ( , ) pasaremos por todas las combinaciones posibles de Modulación y FEC, luego presionamos la flecha hacia la derecha ( ) y pasaremos a editar la velocidad utilizando las flechas laterales para cambiar de dígito y las superior e inferior para cambiar el numero sobre el que nos encontramos parados, luego de esto presionamos ENTER. SDM-XXX VER XXX.XX Function Select Configuration Configuration Modulador TX-A QPSK 3/4 64Kbps TX-IF Frecuency 70.0000 Mhz. TX-IF Output ON SDM-XXX VER XXX.XX Function Select Configuration Function Select Monitor Function Select Faults/Alarms Function Select Monitor Function Select Stored Flts/Alms Function Select Utility Utility Modulador Assign Transmit Filters TX-A QPSK 1/2 64.000 Kbps Modulación FEC Velocidad Filtro
  • 25.
    Comunicaciones Satelitales 25 Luego realizarlo mismo con el filtro de recepción, los filtros deben quedar configurados iguales. Frecuencias: Para elegir el filtro luego de llegar al menú indicado presionar ENTER y luego seleccionarlo con las flechas arriba y abajo ( , ) luego de encontrar el que configuramos en el paso anterior presionar nuevamente el ENTER. Para ajustar la frecuencia de transmisión ir al menú Presionar ENTER modificar el valor con las flechas y volver a presionar ENTER. SDM-XXX VER XXX.XX Function Select Configuration Function Select Monitor Function Select Faults/Alarms Function Select Monitor Function Select Stored Flts/Alms Function Select Utility Utility Modulador Assign Receive Filters TX-A QPSK 1/2 64.000 Kbps Modulación FECVelocidad Filtro Utility Demodulador SDM-XXX VER XXX.XX Function Select Configuration Configuration Modulador TX-A QPSK 3/4 64.000 Kbps TX-IF Frecuency 70.0000 Mhz. Elegir el filtro antes configurado Frecuencia de transmisión
  • 26.
    Comunicaciones Satelitales 26 Para larecepción los pasos son idénticos a la transmisión. Apuntamiento: Una vez configurado el módem dirigirse al siguiente menú: Para apuntar la antena tenemos que mirar el valor del Receive Signal intentando maximizar este valor, o sea lograr que este sea lo mayor posible, dado que es negativo, nosotros comenzaremos con un valor de -60dBm e intentaremos que este llegue a ser -40dBm o mayor. Una vez apuntada la antena debemos comunicarnos con el telepuerto para volver a encender la transmisión y ajustar potencia. SDM-XXX VER XXX.XX Function Select Configuration Configuration Modulador RX-A QPSK 3/4 64.000 Kbps RX-IF Frecuency 70.0000 Mhz. Elegir el filtro antes configurado Frecuencia de Recepción Configuration Demodulador SDM-XXX VER XXX.XX Function Select Configuration Function Select Monitor RAW BER Corrected Ber Corrected Ber EB/N0 dB Receive Signal dBm
  • 27.
    Comunicaciones Satelitales 27 Radyne DMD2401: Descripciónde los equipos: Estos modems tienen una salida en IF, de 70Mhz. o 140 Mhz, los conectores hacia el Up-converter son BNC tanto para la transmisión como para la recepción. Estado Normal: Encendidas las 3 verdes luces de Power ON, Transmit ON, Signal Lock. La luz naranja de Event puede estar o no encendida. Todas las otras luces Apagadas. Descripción de las luces del Frente: Nombre Color Descripción Generales Power Verde El módem se encuentra alimentado Fault Rojo Indica un problema en el hardware del módem Event Amarillo Hubo alguna alarma desde la ultima vez que se borraron Remote Verde Indica sí el módem esta configurado para una configuración remota Modulador Transmit ON Verde El módem se encuentra transmitiendo Major Alarm Rojo Por alguna falla el módem no esta Transmitiendo Minor Alarm Amarillo Hay transmisión pero con fallas, Por ejemplo un Buffer lleno. Test Mode Amarillo El modulador se encuentra corriendo algún test Demodulador Signal Lock Verde El módem esta recibiendo la transmisión del otro extremo. Major Alarm Rojo El módem no tiene recepción Minor Alarm Amarillo El módem esta enlazado pero con alguna falla por ejemplo falta de relojes. Test Mode Amarillo El Demodulador se encuentra corriendo algún test Los Valores principales a configurar son: * Velocidad de Transmisión. * Modulación de Transmisión. * Potencia de Transmisión (Se ajustara con el Telepuerto). * Frecuencia de Transmisión. * FEC. Transmisión. * Velocidad de Recepción. * Modulación de Recepción. * Frecuencia de Recepción * FEC Recepción. * Fuente de Reloj. * El tipo de interface (V.35).
  • 28.
    Comunicaciones Satelitales 28 Desplazamiento porlos menúes: Las flechas laterales ( , ) se utilizan para recorrer los menúes que se encuentran en el nivel en el cual nos encontramos, para ingresar al menú en el que nos encontramos parados debemos presionar la flecha hacia abajo ( ) y para salir del mismo la flecha hacia arriba ( ). Para cambiar un valor presionamos ENTER y nos aparecerá un cursor sobre el valor con la flechas laterales ( , ) movemos el cursor y mediante el panel numérico ingresamos los valores, una ves colocado el valor deseado presionar ENTER para guardarlo y abandonar el modo edicion o CLEAR para cancelar el cambio. Configuración: Tras encender el equipo lo primero es verificar que la transmisión se encuentre apagada, para esto observar que la luz de Transmiter ON se encuentre apagada, de encontrarse encendida apagar la transmisión lo antes posible, realizando los siguientes pasos: En el ultimo menú ingresar con ENTER, presionar la flecha para arriba ( ) aparecerá OFF, presionar ENTER nuevamente, con esto se apagara la luz de Transmiter ON, luego de esto podemos comenzar la configuración con seguridad. En este mismo menú podemos aprovechar para configurar la frecuencia de transmisión modificando el valor Freq (Mhz), y luego al momento de hablar con el telepuerto ajustaremos la potencia. Para regresar al menú principal (MODULADOR) presionar la flecha para arriba ( ) hasta llegar a este. Velocidad Modulación y FEC: Para configurar los parámetros antes citados debemos recorrer los siguientes menúes. Software Version X.X Modulador (menu) Mod IF (menu) Freq (Mhz) 70.00000 Power -30.0 dBm Carrier ON Software Version X.X Modulador (menu) Mod IF (menu) Diff Encode On Data Rate 64000 BPS Conv Enc VIT 3/4 Mod Data (menu)
  • 29.
    Comunicaciones Satelitales 29 Para configurarlos parámetros de recepción los pasos son similares pero debemos ingresar en Demodulador. Apuntamiento: Una vez configurado el módem nos dirigimos al siguiente menú: En este menú vemos la señal de recepción, podemos de esta manera apuntar la antena intentando que este valor se incremente. Empezaremos con un valor de -96 dBm intentando llegar a -50 dBm aproximadamente. SDT-1200: Descripción de los equipos: Frente SDT-1200. Arriba, Con salida Propietaria, necesita una manguera adaptadora a Winchester V.35 (manguera Y). Abajo, Con salida Winchester V.35 Software Version X.X Modulador (menu) Monitor (menu) Level -49 dBm Demodulador (menu) Interface (menu)
  • 30.
    Comunicaciones Satelitales 30 Tanto latransmisión como la recepción de este equipo es en banda L, se conecta a la ODU mediante 1 coaxil con 2 conectores TNC para la recepción y otro con 2 conectores N para la transmisión, dado esto no necesita upconverter ya que lo trae incorporado, por este motivo lleva solamente 2 cables hasta la antena donde va instalada la ODU que consta solo de la etapa de transmisión. A continuación se incluye una figura de la misma. ODU K2, se utiliza en conjunto con SDT-1200. Estado Normal: Es igual al SDM-300. Configuración: La configuración es igual al SDM-300 con la salvedad que las frecuencias que debemos colocar son en banda Ku, y no las IF, el resto es exactamente igual. La ODU no lleva configuración. Apuntamiento: Es igual al anterior, pero el Receive Signal comienza en -85dBm.
  • 31.
    Comunicaciones Satelitales 31 SDM-300L: Descripción: IDU SDM-300L IDU300L con salida Propietaria lleva un cable adaptador a Winchester V35 (Cable Y) IDU 300L Winchester V35. Estos equipos tienen la salida en banda L, por lo cual no lleva upconverter, se conecta mediante 2 coaxiles de 50 Ohm con conectores N a la ODU. Estado Normal: Es igual que el del SDM-300. Configuración: La configuración es similar a la del SDM-300, pero las frecuencias se colocan en banda Ku, y es necesario configurar los siguientes ítems:
  • 32.
    Comunicaciones Satelitales 32 Lo primeroque se debe configurar son los osciladores locales como se muestra a continuación: Oscilador local de recepción: Oscilador local de transmisión, este oscilador depende la versión de ODU que estemos utilizando, a continuación se muestra una imagen de la ODU y la configuración requerida para cada una: ODU para SDM-300L marca JRC. SDM-XXX VER XXX.XX Function Select Configuration Function Select Monitor Function Select Faults/Alarms Function Select Monitor Function Select Stored Flts/Alms Function Select Utility Utility Modulador Assign Receive Filters RX Terminal LO 10750Mhz Mix:+ Utility Demodulador
  • 33.
    Comunicaciones Satelitales 33 ODU SDM-300Lmarca Norstar Para esta versión es necesario modificar los 2 valores que se observan en el cuadro anterior. Es necesario habilitar explícitamente la alimentación y la referencia de la ODU, tanto para la recepción como para la transmisión para ambas ODU, se realiza de la siguiente manera. SDM-XXX VER XXX.XX Function Select Configuration Function Select Monitor Function Select Faults/Alarms Function Select Monitor Function Select Stored Flts/Alms Function Select Utility Utility Modulador TX Terminal LO 10750Mhz Mix:+ RX Terminal LO 13050Mhz Mix:+ Assign Transmit Filters SDM-XXX VER XXX.XX Function Select Configuration Function Select Monitor Function Select Faults/Alarms Function Select Monitor Function Select Stored Flts/Alms Function Select Utility Utility Modulador TX Terminal LO 10750Mhz Mix:+ RX Terminal LO 15450Mhz Mix:- Assign Transmit Filters Mod Spectrum Inverted...
  • 34.
    Comunicaciones Satelitales 34 Para laTransmisión: Los dos valores nuevos que debemos tener en cuenta son los dos últimos ilustrados en el gráfico anterior, deben estar en ON caso contrario la antena no transmitirá. Para la Recepción: Asegurarse que los últimos 3 valores se encuentren como en el gráfico caso contrario el módem no tendrá recepción y no se podrá apuntar. Apuntamiento: Es similar al SDM-300. Pero el Receive Signal comienza en -91.9 dBm. SDM-XXX VER XXX.XX Function Select Configuration Configuration Modulador TX-A QPSK 3/4 64Kbps TX Terminal Freq 14000.0000 Mhz. TX-IF Output ON TX Power Level dBm Scrambler ON Diff. Encoder ON Carrier Mode Normal-Modulated Modem Refer. Internal ODU Power ON ODU 10Mhz Ref ON SDM-XXX VER XXX.XX Function Select Configuration Configuration Modulador RX-A QPSK 3/4 64Kbps Configuration Demodulador RX-IF Frequency 11700.0000 Decrambler ON Diff. Decoder ON IF Loopback Off Ver Threshold None Sweep Center + 0 Hz Sweep Range 40000 Hz Reacquisition 0 Seconds LNB Power ON LNB Voltage 18 VDC LNB Reference ON
  • 35.
    Comunicaciones Satelitales 35 KST-3000: Descripción deequipos: El equipo consta de 2 partes una IDU que realiza la función de Up-converter y la ODU que es el transmisor. IDU KST-3000 La IDU se conecta mediante 2 conectores BNC al módem y 2 conectores N a la ODU, los coaxiles hacia la ODU son de 50 Ohm el de Transmisión y de 75 el de recepción. ODU KST-3000 Estado Normal: Encendidas todas las luces verdes, AC, U/C, D/C, ODU, TX Apagada la luz naranja FLT Puerto de gestion
  • 36.
    Comunicaciones Satelitales 36 Configuración: Este equipose configura con una notebook, mediante el hiperterminal, procomm o algún otro programa de terminal. Para conectarse al equipo es necesario un cable DB-9 Macho a DB-9 Hembra Null Módem. El Pin-Out del equipo es: 1) Data Carrier Detect (DCD) 2) Receive Data (RXD) 3) Transmit Data (TXD) 4) Data Terminal Ready (DTR) 5) Ground 6) Data Set Ready (DSR) 7) Request to Send (RTS) 8) Clear to Send (CTS) 9) Ring Indicador Para configurar este equipo necesitaremos las frecuencias centrales del transponder donde estemos trabajando. Pasos para la configuración: 1) Conectar el equipo a la ODU, y el módem, luego encender el equipo. 2) Conectar la NoteBook al equipo mediante el cable antes descripto. 3) Abrir el programa de emulación de terminal y setearlo en 1start bit, 7 data bits, 1 parity bit (even), 2 stop bits, o “7E2” y la velocidad a 9600. 4) El primer comando que podemos utilizar es uno que nos devuelva el estado del equipo para cerciorarnos que se encuentra todo bien configurado y conectado. En el Emulador de Terminal escribimos: <1/BCS_ Los comandos deben escribirse en mayúsculas y confirmarse presionando Enter, en respuesta a este comando el equipo nos presentara una lista con todos los parámetros configurados sobre el mismo. 5) los comandos para realizar la configuración son los siguientes. <1/TXF_X donde X es la frecuencia central de transmisión del transponder que estamos utilizando. <1/RXF_Y donde Y es la frecuencia central de recepción del transponder que estamos utilizando. <1/TC_1 en este paso habilitamos la transmisión del equipo recordar primero apagar la del módem como fue explicado en la sección correspondiente al módem que estemos utilizando. <1/TTI_ Calibra el tren de recepción para la atenuación de los conectores y el cable que estamos utilizando. <1/TTO_ Calibra el tren de transmisión para la atenuación de los conectores y el cable que estamos utilizando. <1/TP_30.0 Esta es la potencia de transmisión primero ponerla en este valor y luego en comunicación con el telepuerto una vez habilitada la transmisión del módem ajustarla. <1/RTI_ Ajusta la recepción. <1/RA_25.0 Ajusta la atenuación de recepción cuanto mayor sea este valor menor será nuestra recepción en el módem y cuanto menor este valor mayor la recepción en el módem, un valor adecuado es el que se muestra en el ejemplo ya que uno menor hará que el módem sature. Una vez realizados estos pasos configurar el módem que tengamos colocado y apuntar la antena.
  • 37.
    Comunicaciones Satelitales 37 S.S.E.: Descripción delos equipos: ODU S.S.E. Dip Switches
  • 38.
    Comunicaciones Satelitales 38 S.S.E LNB Configuración: Elequipo se configura mediante Dip Switches los mismo se encuentran detrás de la tapa indicada en el gráfico de la ODU, Para configurar el equipo necesitaremos conocer la frecuencia central en la que va a trabajar y el modelo de LNB que tenemos. Existen 2 tipos de LNB, uno trabaja en 70Mhz y otro en 140Mhz, dependiendo de esto debemos configurar los Dip Switches y el módem que coloquemos atrás de este equipo. Para configurar este equipo el telepuerto deberá proporcionarnos la frecuencia central del Segmento en el que nos encontramos trabajando, dependiendo de esto los Dip Switches deben colocarse de la siguiente manera. Interior Dip Switchs. EXTM siempre va en ON T.DLY siempre va en OFF M&C siempre va en OFF
  • 39.
    Comunicaciones Satelitales 39 Frecuencia Central Lnb Mhz S11 S10S9 S8 S7 S6 S5 S4 S3 S2 S1 S0 14016 Mhz 70 0 0 1 0 0 0 0 0 1 0 1 0 14016 Mhz 140 1 0 1 0 0 0 1 1 1 0 1 0 14057 Mhz 70 0 0 0 1 1 0 1 1 1 0 0 1 14057 Mhz 140 1 0 0 1 1 0 0 1 1 0 1 0 14120 Mhz 70 0 0 0 0 0 0 0 0 1 0 0 1 14120 Mhz 140 1 0 0 0 0 0 1 1 1 0 0 1 14130 Mhz 70 1 0 0 0 0 1 0 0 1 0 0 0 14130 Mhz 140 0 0 0 0 0 0 1 1 1 0 0 1 Una vez realizados estos pasos configurar el módem que tengamos colocado y apuntar la antena. ANACOM: Descripción de los equipos: ODU Anacom.
  • 40.
    Comunicaciones Satelitales 40 Detalle delconector de alimentación. Pinout Cable de Gestión. Configuración: Este equipo se configura con una notebook, mediante el hiperterminal, procomm o algún otro programa de terminal. Para conectarse al equipo es necesario un cable DB-9 Macho a DB-9 Hembra Null Módem. El Pin-Out del equipo es: 1) Data Carrier Detect (DCD) 2) Receive Data (RXD) 3) Transmit Data (TXD) 4) Data Terminal Ready (DTR) 5) Ground 6) Data Set Ready (DSR) 7) Request to Send (RTS) 8) Clear to Send (CTS) 9) Ring Indicator Para configurar este equipo necesitaremos las frecuencias centrales del transponder donde estemos trabajando. Pasos para la configuración: 1) Conectar el equipo a la ODU, y el módem, luego encender el equipo. 2) Conectar la NoteBook al equipo mediante el cable antes descripto. 3) Abrir el programa de emulación de terminal y setearlo en 1start bit, 8 data bits, Sin paridad, 1 stop bits, 9600 baudios “9600,8,N,1”. 4) Al conectarnos nos aparecerá lo siguiente: AnaSat 4Ku Transceiver REV:04 S/N:007331 TXREQ on |TX ON AIR [PROTECTION OPERATION] alarm status: MAJOR | TXFREQ 14057.0 | RXFREQ 11762.0 | TXGAIN 47.0 | RXGAIN 82 monitor points: TXMUTE: clear | TXLOCK: locked | RXLOCK: locked | PA1: 8.7 | FANERR: clear | | TXPLL: 4.7 | RXPLL: 7.5 | PA2: 8.8 | TEMP: 19C | DIP: 00000000 | TXOPLL: 5.8 | FTLLOCK:locked | PA3: 9.2 | XTAL: normal | P12V: 13.5 | TXin: -50 | FTLPLL: 8.2 | PA4: 10.2| N5V: -5.2 | P5V: 5.1 |TXout: 13 | RXout:<-24 | PA5: 10.4| last reset: 165 seconds TXpeak: 27 | LNCV: 13.6 | PA6: 0.0 | DTE1: PC_MODE |UTIMER 5.0 |TERMTYPE TTY |ECHO on |CRLF on |BAUDRATE 9600
  • 41.
    Comunicaciones Satelitales 41 COMMAND> 5) loscomandos para realizar la configuración son los siguientes. COMMAND> TXFREQ X donde X es la frecuencia central de transmisión del transponder que estamos utilizando. COMMAND> RFREQ Y donde Y es la frecuencia central de recepción del transponder que estamos utilizando. COMMAND> TXREQ ON en este paso habilitamos la transmisión del equipo recordar primero apagar la del módem como fue explicado en la sección correspondiente al módem que estemos utilizando. Luego se esto colocamos el módem que estemos utilizando a transmitir a la mitad de la potencia máxima y ajustamos la ganancia de transmisión con el telepuerto. El comando para ajustar la ganancia es el siguiente. COMMAND> TXGAIN X Donde X es el valor deseado de ganancia. También debemos ajustar la ganancia de recepción para un EB/N0 optimo. COMMAND> RXGAIN Para terminar grabamos la configuración. COMMAND> SAVE NEC SCPC: Descripción de los equipos. IDU NEC SCPC.
  • 42.
    Comunicaciones Satelitales 42 IDU NECSCPC sin el frente. ODU NEC SCPC.
  • 43.
    Comunicaciones Satelitales 43 Estado Normal: Encendidaslas luces verdes de Sync, Carr y Power. Apagadas las luces rojas de IDU y ODU. Los Valores principales a configurar son: * Velocidad de Transmisión. * Modulación de Transmisión. * Potencia de Transmisión (Se ajustara con el Telepuerto). * Frecuencia de Transmisión. * FEC. Transmisión * Velocidad de Recepción. * Modulación de Recepción. * Frecuencia de Recepción * FEC Recepción. * Fuente de Reloj. * El tipo de interface (V.35). Configuración: Al encender el equipo Aparecerán las pantallas del Self-Check y carga de soft luego quedara en la siguiente pantalla: Para ingresar al modo configuración debemos presionar el numero 2 y luego EXECUTE. Nos aparecerá: Elegimos la opción NORMAL OPERATION presionando el numero 1 y luego EXECUTE. Nos Aparecerá: En esta pantalla no debemos cambiar nada de ahí en mas avanzamos por las pantallas con la flecha hacia abajo, en la siguiente figura mostramos las pantallas en las cuales debemos cargar los datos antes listados. MODE SELECT . . . 1:MONITOR 2:CONTROL CONTROL SELECT . . . 1:NORMAL OPERATION 2:TEST CONTROL MODE=LOCAL
  • 44.
    Comunicaciones Satelitales 44 1 10 2 11 3 12 4 13 5 14 6 15 7 16 8 17 9 PASSWORD=OFF TX CARMODE=ON (IGNORE SYNCH LOSS) TX CAR PWR =+25.0dBm (MAX PWQ=+33.0dBm) TX FREQ NO. = 2161ch ( 14.054025GHz) RX FREQ NO. = 2361ch ( 11.759029GHz) TX INFORMATION SEQ RATE = 64kbps MODULATION=QPSK FEC CODE RATE R=3/4 ADDRESS = 1028 DATA INTFC=V35 M&C INTFC=RS485 M&C RATE=9600bps SCRAMBLER =ON DESCRAMBLER=ON DIFF ENC =ON DIFF DEC =ON DATA TIMING SOURCE TX=ST RX=RT BER THRESHOLD=1Xe-3 S.L. DET TIME=0.0sec AFC RANGE= +-40kHz TX CAR ENB TIME= 0M. TX SPECTRUM=NORM RX SPECTRUM=NORM TX FEQ NO. LIMIT ( 0 ch ->20000ch ) LOWER= 14.000000GHz UPPER = 14.500000GHz RX FEQ NO. LIMIT ( 0 ch ->20000ch ) LOWER= 11.700000GHz UPPER = 12.200000GHz O/H =ON DOP BUFF=ON DOP BUFF CAPACITY 4msec ALARM INHIBIT SYNCH LOSS=NORM TT LOSS =NORM LATCHED ALARM CLEAR DOPPLER BUFFER RESET ACQUISITION RESTART AIS ( DATA FIX ) =OFF
  • 45.
    Comunicaciones Satelitales 45 Antes decomenzar la configuración, debemos asegurarnos que el equipo tiene a transmisión apagada esto para lograr esto debemos ir a la pantalla 3 y cambiar TX CAR MODE para que quede en OFF, esto se realiza parándose sobre el renglón deseado y presionando la flecha hacia la derecha hasta el valor deseado y luego presionar EXECUTE. Los datos que debemos cambiar se encuentran en las siguientes pantallas: 2.- debemos verificar que DATA INTFC sea V35, para cambiar este valor nos paramos en el renglón en el cual se encuentra y presionamos la fecha hacia la derecha hasta que aparece el valor deseado luego presionamos EXECUTE. 4.- el valor que modificamos es el canal (ch), para modificar este valor nos paramos sobre el renglón deseado TX o RX, escribimos con el teclado numérico el valor deseado, y presionamos ENTER y EXECUTE. Para obtener el canal teniendo el dato de la frecuencia utilizamos la siguiente formula. 000025.0 000000.14− = TXfreq TXch 000025.0 700000.11− = RXfreq RXch 5.- En esta pantalla modificamos la velocidad modulación y el fec, para modificar los valores nos paramos sobre el renglón RATE y presionamos la flecha hacia la derecha hasta que encontramos todos los valores deseados, al presionar esta flecha pasamos por todas las combinaciones posibles de velocidad modulación y fec, una vez que llegamos al valor deseado presionamos EXECUTE. Para apuntar esta SCPC es necesario un analizador de espectro o utilizar otra electrónica para apuntar la antena y luego reemplazar los equipos. Una vez apuntada nos comunicamos con el telepuerto para volver a habilitar la transmisión y ajustar potencia.
  • 46.
    Comunicaciones Satelitales 46 Apuntamiento: Una vezcolocados los equipos y estando listos para apuntar los pasos son los siguientes: 1.- Calcular el Azimuth y elevación con el soft de Hughes partiendo de las coordenadas donde nos encontramos, o pedirlos al telepuerto. 2.- Utilizando la brújula orientar la antena hacia el Azimuth correcto. 3.- Utilizando el inclinometro colocar la antena el al elevación indicada. 4.- Una vez que la antena se encuentra orientada teóricamente, comenzar a buscar el satélite barriendo en Azimuth a distintas alturas de elevación. 5.- Al encontrar el satélite acercar las tuercas de las barras de Azimuth y elevación y utilizando las tuercas mover lentamente para obtener la mejor ganancia. Barra Azimuth Barra Elevacion