UNIVERSIDAD NACIONAL DE INGENIERÍA
FACULTAD DE INGENIERÍA INDUSTRIAL Y SISTEMAS
ÁREA DE SISTEMAS COMPUTACION E INFORMATICA
TRABAJO MONOGRÁFICO
EXPORTACIÓN DE MANGO PERUANO A CHINA
CURSO :
 TOPICOS DE NEGOCIACIÓN
ALUMNO :
 ALATA SOLIER, JAIME WILLIAM
PROFESOR :
 José Villanueva Herrera
2010 – II
EXPORTACIÓN DE MANGO PERUANO A CHINA
TRABAJO FINAL
PLAN DE EXPORTACION
“ESQUEMA PROPUESTO”
INTRODUCCION
1 - INFORMACION DEL PRODUCTO
1.1. Variedades Del Mango Peruano
1.2. Cadena de valor agregado del mango
1.3. Codigo Ciiu De Actividad
1.4. Partida Arancelaria
2. ANALISIS ESTRATEGICO DEL MERCADO
2.1. Principales Zonas Productoras.
2.2. Evolución De Producción Del Mango En Miles De Toneladas.
2.3. Oferta Internacional.
2.4. Exportación nacional de mango.
2.5. Estándares Y Normativas
3. PAÍS DE EXPORTACIÓN
3.1. Pais a Exportar
4. EXPORTACIÓN DE MANGO ENTRE PERÚ Y CHINA
4.1. Países Exportadores a China
4.2. Comercialización Perú – China
4.3. Empresas Exportadoras Mango en el Perú
5. EVALUACIÓN ECONÓMICA DE LA PRODUCCIÓN
5.1. Costos de Producción
5.1.1. Costos de producción y mantenimiento por Hectárea de Mango
5.2. Cadena productiva del mango de Exportación
INTRODUCCION
En el presente trabajo se desarrollará un plan de exportación del mango peruano, producido
en la costa norte del Perú, hacia China. Se decidió tomar como producto a exportar el mango a
China pues en estos últimos años hubo un incremento de la demanda de mango procesado en
este país. El mango es uno de los frutos tropicales más demandados a nivel internacional, se
consume en sus diversas variedades de mango y en variedades de presentaciones. El trabajo
mostrara un mercado muy grade por satisfacer, las zonas de producción de mango en el Perú,
la estacionalidad a nivel mundial y sobre todo la forma de exportar este producto; para que de
esta manera pueda ayudar a las personas interesadas en el tema y poder agregar una
referencia de la exportación del mango
1 - INFORMACION DEL PRODUCTO
Nombre Científico: Manguífera lndica L
Familia: Anacardiaceae
El mango peruano a través de los años ha
venido generando una fuerte demanda en
su consumo, esto es por el alto grado de
vitaminas q contiene y su especial sabor,
que ya sea en diferentes formas endulza el
paladar de quienes lo consumen.
Debido a la gran demanda que ha estado
obteniendo tanto en el mercado nacional como internacional, este producto se ha colocado en
el cuarto puesto en cuanto a exportación se refiere, a si mismo está reconocido en la
actualidad como uno de los 3 ó 4 frutos tropicales más finos y se espera que este año alcance
una mejor posición el mercado internacional debido a que México el principal productor y
exportador de mango, ha sufrido una gran disminución debido a que la cochinilla rosada y
otros problemas fitosanitarios afectaron al casi 90% de sus cultivos.
Actualmente ocupa el primer lugar en cuanto a exportación de fruta se refiere a nivel nacional;
es por ello que en el presente trabajo daremos a conocer detalles del mango y su producción
nacional.
1.1. Variedades Del Mango Peruano
* Rojas:
- Kent: De tamaño grande (500 a 800 g) y de
color amarillo anaranjado con chapa rojiza a la
madurez, es de forma ovalada orbicular, de
agradable sabor, jugoso de poca fibrosidad y
de alto contenido de azúcares. Es una
variedad semi-tardía.
- Haden: de tamaño medio a grande (380 –
700 g) y que a la madurez adquiere un color
rojo-amarillo, con chapa rojiza, es de forma
ovalada, de pulpa firme y de color y sabor
agradables. Es una variedad de media
estación.
- Tommy Atkins: De tamaño grande (600 g) y de forma oblonga, oval, resistente a daños
mecánicos y con mayor período de conservación, pero no tiene las mejores características en
cuanto a sabor y aroma. Es la variedad más común en los mercados y es tardía
* Verdes:
- Keitt: De forma ovalada y tamaño mediano a grande (600 g) con una pulpa de poca
fibrosidad, jugosa y muy firme.
- Amelie: Es originaria de África Occidental y tiene poco contenido de fibra.
* Amarillas:
- Ataulfo: De tamaño mediano a pequeño, bajo en fibra y desarrollado en México.
- Manila Super: De tamaño pequeño (10 onzas) y forma alargada y aplanada, de sabor fuerte,
producida principalmente por Filipinas.
- Nam Doc Mai: De origen tailandés, de excelente sabor, poco fibrosa y de semilla pequeña.
TABLA NUTRICIONAL DEL MANGO
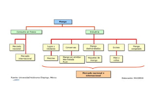
1.2. Cadena de valor agregado del mango
El mango es principalmente consumido en el mercado nacional e internacional en estado
fresco, aunque también puede ser utilizado para elaborar diversas presentaciones
agroindustriales, como jugos y néctares de mango, los cuales a su vez se pueden emplear para
hacer mezclas de frutas tropicales, que son preferidas en el mercado europeo. Además se
puede elaborar rebanadas de mango congeladas, deshidratados de mango, conservas de
mango (purés, mermeladas y almíbar), las cuales son consumidas principalmente en el
mercado externo.
Estos derivados agroindustriales pueden ser utilizados como bases para helados, nieves y
refrescos, alimentos infantiles, repostería y dulcería. En general, en el caso de la pulpa
concentrada y congelada para consumo directo, y adorno de repostería en el caso de
rebanadas congeladas
1.3. Codigo Ciiu De Actividad
- 1513: Elaboración de frutas, legumbres y hortalizas
1.4. Partida Arancelaria
2. ANALISIS ESTRATEGICO DEL MERCADO
2.1. Principales Zonas Productoras
La producción nacional está centralizada en la costa, siendo Piura el departamento con mayor
producción y superficie cultivada. La producción de mango ha venido creciendo a un ritmo
exponencial en el departamento de Piura, en contraposición se encuentra la provincia de
Ucayali, la cual ha sufrido una reducción en la producción principalmente durante los últimos 5
años, en Lima se ha mantenido constante y Lambayeque, si bien ha mostrado un crecimiento,
este no ha sido en la misma proporción que en el departamento de Piura en donde se puede
observar que el crecimiento es cíclico. Aproximadamente cada tres años de crecimiento es
seguido de un año recesivo en la producción.
2.2. Evolución De Producción Del Mango En Miles De Toneladas
2.3. Oferta Internacional
La producción mundial de mango en el año 2006 llegó a ser de 30 520 840. 30 TN, siendo la
India el principal productor, liderando el sector con el 46% de la producción mundial, quien
junto a China (segundo productor mundial), suman el 60% de la producción mundial.
A nivel continental, México es el primer productor. Por otro lado, el principal país importador
de mango es EE. UU. concentrando el 33 % de la oferta internacional, seguido de los Países
bajos, quienes para poder abastecer su mercado local, necesita comprar aproximadamente el
12 % de la oferta internacional.
El mango se produce en 98 países del mundo, habiéndose introducido, desde su origen en
Asia, en el Hemisferio Norte y Sur, tanto en áreas tropicales como semitropicales. Las
procedencias para abastecer al mercado mundial son muy variadas si se compara con otras
frutas tropicales, sin embargo el mango es una de las frutas con mayor crecimiento en
producción y en exportaciones. Sustanciales volúmenes se comercializan en Norteamérica,
Europa y Asia.
A través de las décadas, el precio de la mayoría de variedades de mango ha declinado
alrededor del 5% debido al incremento en su disponibilidad mundial.
Los precios cambian de acuerdo a la variedad y la estación, además de la sensibilidad del
precio a la oferta de la fruta.
En el siguiente cuadro se muestra los principales países exportadores de Mango a todo el mundo en dólar EUA, India y México son los principales
proveedores mundiales, el Perú se encuentra en el séptimo lugar siendo este un bastante significativo.
El siguiente cuadro es muy importante para nuestro estudio de exportación, qué países son los principales consumidores del Mango en Dólares EUA, se
tiene que el principal es Estados Unidos de América, luego les sigue Países Bajos, y como tercer importador importante se tiene a China, la diferencia entre
estos tres fuertes potenciales clientes es que tanto EEUU como Países Bajos, se mantienen en las mismas valores de importación, en cambio China tiene
variaciones estas tienden a seguir creciendo.
2.4. Exportación nacional de mango
Las exportaciones de mangos han experimentado una marcada tendencia creciente. En los últimos cinco años se han más que duplicado el total de ingresos
en millones de dólares.
La industria del mango orientada a la exportación se ha desarrollado en los últimos años con
dos grandes eventos. En primer lugar, la creación de la "Bandeja Cosechera", implementada
con el apoyo de la Fundación para el Desarrollo del Agro, lo que ayudó a crear un avance
significativo en la calidad de las materias primas y la reducción de las pérdidas en el volumen
cosechado. Esta bandeja reduce al mínimo los daños causados a los cultivos, ya que impide el
contacto de la fruta con el suelo, lo que podría dar lugar a la invasión de hongos e insectos. En
segundo lugar, el protocolo firmado en 1992 con el Departamento de Agricultura de los
Estados Unidos (USDA / APHIS) para aplicar un tratamiento hidrotérmico para mangos de Perú
con lo que pueden entrar a los mercados de América del Norte. Este tratamiento está
diseñado para la desinfección de la materia prima mediante el uso de agua caliente a la
temperatura más baja de 46,1 º C a 47,8 º C por espacio de 5 minutos. Después del proceso
hidrotérmico, los mangos se marcan con una etiqueta que identifica a la planta de tratamiento
antes de ser envasados en cajas de cartón corrugado, con un peso de aproximadamente 650
gramos.
Según la Asociación Peruana de Productores/Exportadores de Mango (APEM), el mango de
exportación puede llegara a las 40.000 toneladas métricas (TM) durante la campaña 2008-
2009. El mango es el quinto producto con mejores beneficios en la exportación para este país
con un valor de US$ 25,690,378 (FOB) en 2008. En la campaña 2008-2009, el Perú exportó el
60% de su producción a Europa, 36% a los Estados Unidos y el 4% restante a países como Chile
yChina.
El mercado de las exportaciones peruanas de mango está en expansión y las empresas locales
como Sunshine Export SAC (exportación 9.155.357 dólares FOB), Camposol SA (exportación
4.071.922) y FLP del Perú (exportación 2.672.645 dólares FOB) están tomando ventaja de este
proceso.
Debido a que ha crecido el volumen de exportación y los precios internacionales de los mangos
frescos han presentado el mismo fenómeno, se puede decir que existe un mercado aún no
saturado, y con tendencia creciente.
2.5. Estándares Y Normativas
Para la comercialización del mango en el mercado internacional es necesario que el producto
contemple ciertos requisitos fitosanitarios (extendidos por las oficinas respectivas de cada país
de origen) además de los siguientes índices da calidad:
• Uniformidad y tamaño; color de la piel (dependiendo de la variedad) y firmeza de la pulpa.
• Ausencia de pudriciones y defectos, incluyendo quemaduras de sol, quemaduras por látex,
abrasiones de la piel, ahuecamiento de la zona próxima a la cicatriz del pedúnculo, escaldado
por agua caliente, daño por frío y daño por insectos6.
Las diversas variedades muestran grandes diferencias en cuanto a tamaños, cualidades del
sabor (grado de dulzura, grado de acidez, intensidad y calidad del aroma) y textura (contenido
de fibra), razón por la cual la mayoría de países importadores de mangos, exigen la aplicación
de la normativa del codex alimentarius para mango fresco7, mango en conserva8 y mango en
salsa picante9. Además de las mencionadas existe la norma mexicana para el néctar de
mango10.
3. PAÍS DE EXPORTACIÓN
3.1. PAIS A EXPORTAR : CHINA
China se sitúa en Asia Oriental y en la costa del Pacífico Oeste. Su vastoterritorio mide 5.000
km de distancia de norte a sur, desde la línea
central de lavía navegable principal del
Heilogjiang al norte de Mohe, provincia de
Heilongjiang, por el norte, hasta los arrecifes
sumergidos Zengmu de las IslasNansha en el mar
de China Meridional por el sur; y 5.200 km desde
el lugar deconfluencia del Heilogjiang con la vía
navegable principal del Usuli por el estehasta la
meseta Pamir en Xinjiang por el oeste.
Beijing es la capital de China y su centro político, cultural
y de intercambiointernacional. Situado en la parte
septentrional de la llanura del norte de China,parte
húmeda de la zona templada tibia, tiene una larga
historia. Hace 700 milaños, apareció el grupo de
"hombres de Beijing" en el área de Zhoukoudian.
Beijing es una de las antiguas capitales y ciudades
históricas y culturales en elmundo. Hoy a medida del
desarrollo económico y cultural, Beijing se está
convirtiendo en una metrópoli modera del mundo.El han
(chino) es la lengua de uso común en China y uno de los cinco idiomasde trabajo de la ONU. La
lengua oficial de China es el putonghua (chino de habla común).
Las exportaciones de mango con valor agregado se han incrementado durante los últimos
cinco años hasta representar el 30 por ciento del volumen total exportado de esta fruta
durante la campaña 2009 – 2010, informó el presidente de la Asociación Peruana de
Productores y Exportadores de Mango (APEM), Mario Salazar.
4. EXPORTACIÓN DE MANGO ENTRE PERÚ Y CHINA
En los últimos años ha cambiado la tendencia de las exportaciones debido a que existe una
industria con capacidad instalada para procesar mango deshidratado, mango congelado, mago
para jugo o pulpa de mango, declaró a la agencia Andina.
Durante la campaña 2005 – 2006 las exportaciones de mango con valor agregado
representaron el diez por ciento de las exportaciones de esta fruta, cifra que ha evolucionado
hasta llegar a 30 por ciento de las exportaciones al cierre de la campaña 2009 – 2010.
Del volumen total de mango destinado a la industrialización, el 50 por ciento es para
elaboración de conservas, 20 por ciento para jugos y diez por ciento para deshidratarlo.
Del total de la cosecha, el 40 por ciento se destina a la exportación en estado fresco, 30 por
ciento a producto industrializado, 25 por ciento para consumo local y cinco por ciento para
otros usos.
También recordó que anteriormente se exportaba entre el 70 u 80 por ciento de la producción
de mango en estado fresco.
Dijo que las perspectivas para la campaña 2010 – 2011 son positivas porque, si bien las
exportaciones podrían ser menores que en la campaña anterior, las posibilidades de exportar
mango con mayor valor agregado son mayores.
Al cierre de la campaña 2009 – 2010 las exportaciones totales de mango sumaron 107
toneladas, y se conocerá lo que se exportará en la campaña 2010 – 2011 cuando las
prospecciones se realicen en dos semanas.
Salazar destacó que hay posibilidades de ingresar a nuevos mercados por lo que la APEM está
desarrollando una serie estrategias.
Señaló que antes Estados Unidos era el principal mercado, pero durante la campaña 2009 –
2010 el 48 por ciento del mango exportado se destinó a Europa y el 34 por ciento a Estados
Unidos.
Además, se ha ingresado a nuevos mercados como Chile, China y Japón; a este último se
exportaron 60 toneladas durante la campaña anterior y se espera duplicar esta cantidad.
4.1. Países Exportadores a China
En el siguiente cuadro se muestra la lista de los países que exportan mango a China, se observa
que el Perú se encuentra entre los siete primeros países que exportan mango hacia China.
4.2. Comercialización Perú - China
El siguiente recuadro nos muestra el intercambio bilateral de comercialización de mango entre
Perú y China.
Código del
producto
Descripción del
producto
China importa desde
Perú
China importa desde el mundo
Valor
en
2007
Valor
en
2008
Valor
en
2009
Valor
en
2007
Valor
en
2008
Valor
en 2009
'08045020 Mangoes, fresh
or dried
50 214 50 1905 5815 8286
'08045030 Mangosteens,
fresh or dried
0 0 0 62230 69565 144287
'08045010 Guavas, fresh or
dried
0 0 0 49 53 175
4.3. Empresas Exportadoras Mango en el Perú
A continuación se llega a mostrar las principales empresas nacionales que exportan Mango a
China, el ranking también se indica la participación en el mercado que estas tienen.
5. EVALUACIÓN ECONÓMICA DE LA PRODUCCIÓN
5.1. Costos de Producción
5.1.1. Costos de producción y mantenimiento por Hectárea de Mango
El costo de mantenimiento de una hectárea de mango equivale a $1691, de los cuales el
$54,4% corresponde al gasto en fertilizantes y agroquímicos y el 28,1% a gastos en jornales
para el manejo del cultivo y pagos de sueldos por asistencia técnica.
Unos de los principales problemas que afrontan los agricultores es la escasez de
financiamiento para capital de trabajo y la deficiente infraestructura de los caminos rurales, los
cuales requieren un constante mantenimiento.
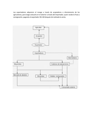
5.2. Cadena productiva del mango de Exportación
Los exportadores adquieren el mango a través de acopiadores o directamente de los
agricultores, para luego colocarlo en el exterior a través del importador, quien recibe la fruta a
consignación, pagando al exportador 30 ó 60 después de realizada la venta.

45211768 exportacion-de-mango-peruano-a-china

  • 1.
    UNIVERSIDAD NACIONAL DEINGENIERÍA FACULTAD DE INGENIERÍA INDUSTRIAL Y SISTEMAS ÁREA DE SISTEMAS COMPUTACION E INFORMATICA TRABAJO MONOGRÁFICO EXPORTACIÓN DE MANGO PERUANO A CHINA CURSO :  TOPICOS DE NEGOCIACIÓN ALUMNO :  ALATA SOLIER, JAIME WILLIAM PROFESOR :  José Villanueva Herrera 2010 – II
  • 2.
    EXPORTACIÓN DE MANGOPERUANO A CHINA TRABAJO FINAL PLAN DE EXPORTACION “ESQUEMA PROPUESTO” INTRODUCCION 1 - INFORMACION DEL PRODUCTO 1.1. Variedades Del Mango Peruano 1.2. Cadena de valor agregado del mango 1.3. Codigo Ciiu De Actividad 1.4. Partida Arancelaria 2. ANALISIS ESTRATEGICO DEL MERCADO 2.1. Principales Zonas Productoras. 2.2. Evolución De Producción Del Mango En Miles De Toneladas. 2.3. Oferta Internacional. 2.4. Exportación nacional de mango. 2.5. Estándares Y Normativas 3. PAÍS DE EXPORTACIÓN 3.1. Pais a Exportar 4. EXPORTACIÓN DE MANGO ENTRE PERÚ Y CHINA 4.1. Países Exportadores a China 4.2. Comercialización Perú – China 4.3. Empresas Exportadoras Mango en el Perú 5. EVALUACIÓN ECONÓMICA DE LA PRODUCCIÓN 5.1. Costos de Producción 5.1.1. Costos de producción y mantenimiento por Hectárea de Mango 5.2. Cadena productiva del mango de Exportación
  • 3.
    INTRODUCCION En el presentetrabajo se desarrollará un plan de exportación del mango peruano, producido en la costa norte del Perú, hacia China. Se decidió tomar como producto a exportar el mango a China pues en estos últimos años hubo un incremento de la demanda de mango procesado en este país. El mango es uno de los frutos tropicales más demandados a nivel internacional, se consume en sus diversas variedades de mango y en variedades de presentaciones. El trabajo mostrara un mercado muy grade por satisfacer, las zonas de producción de mango en el Perú, la estacionalidad a nivel mundial y sobre todo la forma de exportar este producto; para que de esta manera pueda ayudar a las personas interesadas en el tema y poder agregar una referencia de la exportación del mango 1 - INFORMACION DEL PRODUCTO Nombre Científico: Manguífera lndica L Familia: Anacardiaceae El mango peruano a través de los años ha venido generando una fuerte demanda en su consumo, esto es por el alto grado de vitaminas q contiene y su especial sabor, que ya sea en diferentes formas endulza el paladar de quienes lo consumen. Debido a la gran demanda que ha estado obteniendo tanto en el mercado nacional como internacional, este producto se ha colocado en el cuarto puesto en cuanto a exportación se refiere, a si mismo está reconocido en la actualidad como uno de los 3 ó 4 frutos tropicales más finos y se espera que este año alcance una mejor posición el mercado internacional debido a que México el principal productor y exportador de mango, ha sufrido una gran disminución debido a que la cochinilla rosada y otros problemas fitosanitarios afectaron al casi 90% de sus cultivos. Actualmente ocupa el primer lugar en cuanto a exportación de fruta se refiere a nivel nacional; es por ello que en el presente trabajo daremos a conocer detalles del mango y su producción nacional.
  • 4.
    1.1. Variedades DelMango Peruano * Rojas: - Kent: De tamaño grande (500 a 800 g) y de color amarillo anaranjado con chapa rojiza a la madurez, es de forma ovalada orbicular, de agradable sabor, jugoso de poca fibrosidad y de alto contenido de azúcares. Es una variedad semi-tardía. - Haden: de tamaño medio a grande (380 – 700 g) y que a la madurez adquiere un color rojo-amarillo, con chapa rojiza, es de forma ovalada, de pulpa firme y de color y sabor agradables. Es una variedad de media estación. - Tommy Atkins: De tamaño grande (600 g) y de forma oblonga, oval, resistente a daños mecánicos y con mayor período de conservación, pero no tiene las mejores características en cuanto a sabor y aroma. Es la variedad más común en los mercados y es tardía * Verdes: - Keitt: De forma ovalada y tamaño mediano a grande (600 g) con una pulpa de poca fibrosidad, jugosa y muy firme. - Amelie: Es originaria de África Occidental y tiene poco contenido de fibra. * Amarillas: - Ataulfo: De tamaño mediano a pequeño, bajo en fibra y desarrollado en México. - Manila Super: De tamaño pequeño (10 onzas) y forma alargada y aplanada, de sabor fuerte, producida principalmente por Filipinas. - Nam Doc Mai: De origen tailandés, de excelente sabor, poco fibrosa y de semilla pequeña.
  • 5.
    TABLA NUTRICIONAL DELMANGO 1.2. Cadena de valor agregado del mango El mango es principalmente consumido en el mercado nacional e internacional en estado fresco, aunque también puede ser utilizado para elaborar diversas presentaciones agroindustriales, como jugos y néctares de mango, los cuales a su vez se pueden emplear para hacer mezclas de frutas tropicales, que son preferidas en el mercado europeo. Además se puede elaborar rebanadas de mango congeladas, deshidratados de mango, conservas de mango (purés, mermeladas y almíbar), las cuales son consumidas principalmente en el mercado externo. Estos derivados agroindustriales pueden ser utilizados como bases para helados, nieves y refrescos, alimentos infantiles, repostería y dulcería. En general, en el caso de la pulpa concentrada y congelada para consumo directo, y adorno de repostería en el caso de rebanadas congeladas
  • 7.
    1.3. Codigo CiiuDe Actividad - 1513: Elaboración de frutas, legumbres y hortalizas 1.4. Partida Arancelaria 2. ANALISIS ESTRATEGICO DEL MERCADO 2.1. Principales Zonas Productoras La producción nacional está centralizada en la costa, siendo Piura el departamento con mayor producción y superficie cultivada. La producción de mango ha venido creciendo a un ritmo exponencial en el departamento de Piura, en contraposición se encuentra la provincia de Ucayali, la cual ha sufrido una reducción en la producción principalmente durante los últimos 5 años, en Lima se ha mantenido constante y Lambayeque, si bien ha mostrado un crecimiento, este no ha sido en la misma proporción que en el departamento de Piura en donde se puede observar que el crecimiento es cíclico. Aproximadamente cada tres años de crecimiento es seguido de un año recesivo en la producción.
  • 8.
    2.2. Evolución DeProducción Del Mango En Miles De Toneladas 2.3. Oferta Internacional La producción mundial de mango en el año 2006 llegó a ser de 30 520 840. 30 TN, siendo la India el principal productor, liderando el sector con el 46% de la producción mundial, quien junto a China (segundo productor mundial), suman el 60% de la producción mundial. A nivel continental, México es el primer productor. Por otro lado, el principal país importador de mango es EE. UU. concentrando el 33 % de la oferta internacional, seguido de los Países bajos, quienes para poder abastecer su mercado local, necesita comprar aproximadamente el 12 % de la oferta internacional. El mango se produce en 98 países del mundo, habiéndose introducido, desde su origen en Asia, en el Hemisferio Norte y Sur, tanto en áreas tropicales como semitropicales. Las procedencias para abastecer al mercado mundial son muy variadas si se compara con otras frutas tropicales, sin embargo el mango es una de las frutas con mayor crecimiento en producción y en exportaciones. Sustanciales volúmenes se comercializan en Norteamérica, Europa y Asia.
  • 9.
    A través delas décadas, el precio de la mayoría de variedades de mango ha declinado alrededor del 5% debido al incremento en su disponibilidad mundial. Los precios cambian de acuerdo a la variedad y la estación, además de la sensibilidad del precio a la oferta de la fruta.
  • 11.
    En el siguientecuadro se muestra los principales países exportadores de Mango a todo el mundo en dólar EUA, India y México son los principales proveedores mundiales, el Perú se encuentra en el séptimo lugar siendo este un bastante significativo.
  • 13.
    El siguiente cuadroes muy importante para nuestro estudio de exportación, qué países son los principales consumidores del Mango en Dólares EUA, se tiene que el principal es Estados Unidos de América, luego les sigue Países Bajos, y como tercer importador importante se tiene a China, la diferencia entre estos tres fuertes potenciales clientes es que tanto EEUU como Países Bajos, se mantienen en las mismas valores de importación, en cambio China tiene variaciones estas tienden a seguir creciendo.
  • 14.
    2.4. Exportación nacionalde mango Las exportaciones de mangos han experimentado una marcada tendencia creciente. En los últimos cinco años se han más que duplicado el total de ingresos en millones de dólares.
  • 15.
    La industria delmango orientada a la exportación se ha desarrollado en los últimos años con dos grandes eventos. En primer lugar, la creación de la "Bandeja Cosechera", implementada con el apoyo de la Fundación para el Desarrollo del Agro, lo que ayudó a crear un avance significativo en la calidad de las materias primas y la reducción de las pérdidas en el volumen cosechado. Esta bandeja reduce al mínimo los daños causados a los cultivos, ya que impide el contacto de la fruta con el suelo, lo que podría dar lugar a la invasión de hongos e insectos. En segundo lugar, el protocolo firmado en 1992 con el Departamento de Agricultura de los Estados Unidos (USDA / APHIS) para aplicar un tratamiento hidrotérmico para mangos de Perú con lo que pueden entrar a los mercados de América del Norte. Este tratamiento está diseñado para la desinfección de la materia prima mediante el uso de agua caliente a la temperatura más baja de 46,1 º C a 47,8 º C por espacio de 5 minutos. Después del proceso hidrotérmico, los mangos se marcan con una etiqueta que identifica a la planta de tratamiento antes de ser envasados en cajas de cartón corrugado, con un peso de aproximadamente 650 gramos. Según la Asociación Peruana de Productores/Exportadores de Mango (APEM), el mango de exportación puede llegara a las 40.000 toneladas métricas (TM) durante la campaña 2008- 2009. El mango es el quinto producto con mejores beneficios en la exportación para este país con un valor de US$ 25,690,378 (FOB) en 2008. En la campaña 2008-2009, el Perú exportó el 60% de su producción a Europa, 36% a los Estados Unidos y el 4% restante a países como Chile yChina. El mercado de las exportaciones peruanas de mango está en expansión y las empresas locales como Sunshine Export SAC (exportación 9.155.357 dólares FOB), Camposol SA (exportación 4.071.922) y FLP del Perú (exportación 2.672.645 dólares FOB) están tomando ventaja de este proceso.
  • 16.
    Debido a queha crecido el volumen de exportación y los precios internacionales de los mangos frescos han presentado el mismo fenómeno, se puede decir que existe un mercado aún no saturado, y con tendencia creciente. 2.5. Estándares Y Normativas Para la comercialización del mango en el mercado internacional es necesario que el producto contemple ciertos requisitos fitosanitarios (extendidos por las oficinas respectivas de cada país de origen) además de los siguientes índices da calidad: • Uniformidad y tamaño; color de la piel (dependiendo de la variedad) y firmeza de la pulpa. • Ausencia de pudriciones y defectos, incluyendo quemaduras de sol, quemaduras por látex, abrasiones de la piel, ahuecamiento de la zona próxima a la cicatriz del pedúnculo, escaldado por agua caliente, daño por frío y daño por insectos6. Las diversas variedades muestran grandes diferencias en cuanto a tamaños, cualidades del sabor (grado de dulzura, grado de acidez, intensidad y calidad del aroma) y textura (contenido de fibra), razón por la cual la mayoría de países importadores de mangos, exigen la aplicación de la normativa del codex alimentarius para mango fresco7, mango en conserva8 y mango en salsa picante9. Además de las mencionadas existe la norma mexicana para el néctar de mango10. 3. PAÍS DE EXPORTACIÓN 3.1. PAIS A EXPORTAR : CHINA China se sitúa en Asia Oriental y en la costa del Pacífico Oeste. Su vastoterritorio mide 5.000 km de distancia de norte a sur, desde la línea central de lavía navegable principal del Heilogjiang al norte de Mohe, provincia de Heilongjiang, por el norte, hasta los arrecifes sumergidos Zengmu de las IslasNansha en el mar de China Meridional por el sur; y 5.200 km desde el lugar deconfluencia del Heilogjiang con la vía navegable principal del Usuli por el estehasta la meseta Pamir en Xinjiang por el oeste. Beijing es la capital de China y su centro político, cultural y de intercambiointernacional. Situado en la parte septentrional de la llanura del norte de China,parte húmeda de la zona templada tibia, tiene una larga historia. Hace 700 milaños, apareció el grupo de "hombres de Beijing" en el área de Zhoukoudian. Beijing es una de las antiguas capitales y ciudades históricas y culturales en elmundo. Hoy a medida del desarrollo económico y cultural, Beijing se está convirtiendo en una metrópoli modera del mundo.El han
  • 17.
    (chino) es lalengua de uso común en China y uno de los cinco idiomasde trabajo de la ONU. La lengua oficial de China es el putonghua (chino de habla común). Las exportaciones de mango con valor agregado se han incrementado durante los últimos cinco años hasta representar el 30 por ciento del volumen total exportado de esta fruta durante la campaña 2009 – 2010, informó el presidente de la Asociación Peruana de Productores y Exportadores de Mango (APEM), Mario Salazar. 4. EXPORTACIÓN DE MANGO ENTRE PERÚ Y CHINA En los últimos años ha cambiado la tendencia de las exportaciones debido a que existe una industria con capacidad instalada para procesar mango deshidratado, mango congelado, mago para jugo o pulpa de mango, declaró a la agencia Andina. Durante la campaña 2005 – 2006 las exportaciones de mango con valor agregado representaron el diez por ciento de las exportaciones de esta fruta, cifra que ha evolucionado hasta llegar a 30 por ciento de las exportaciones al cierre de la campaña 2009 – 2010. Del volumen total de mango destinado a la industrialización, el 50 por ciento es para elaboración de conservas, 20 por ciento para jugos y diez por ciento para deshidratarlo. Del total de la cosecha, el 40 por ciento se destina a la exportación en estado fresco, 30 por ciento a producto industrializado, 25 por ciento para consumo local y cinco por ciento para otros usos. También recordó que anteriormente se exportaba entre el 70 u 80 por ciento de la producción de mango en estado fresco. Dijo que las perspectivas para la campaña 2010 – 2011 son positivas porque, si bien las exportaciones podrían ser menores que en la campaña anterior, las posibilidades de exportar mango con mayor valor agregado son mayores. Al cierre de la campaña 2009 – 2010 las exportaciones totales de mango sumaron 107 toneladas, y se conocerá lo que se exportará en la campaña 2010 – 2011 cuando las prospecciones se realicen en dos semanas.
  • 18.
    Salazar destacó quehay posibilidades de ingresar a nuevos mercados por lo que la APEM está desarrollando una serie estrategias. Señaló que antes Estados Unidos era el principal mercado, pero durante la campaña 2009 – 2010 el 48 por ciento del mango exportado se destinó a Europa y el 34 por ciento a Estados Unidos. Además, se ha ingresado a nuevos mercados como Chile, China y Japón; a este último se exportaron 60 toneladas durante la campaña anterior y se espera duplicar esta cantidad. 4.1. Países Exportadores a China En el siguiente cuadro se muestra la lista de los países que exportan mango a China, se observa que el Perú se encuentra entre los siete primeros países que exportan mango hacia China. 4.2. Comercialización Perú - China El siguiente recuadro nos muestra el intercambio bilateral de comercialización de mango entre Perú y China.
  • 19.
    Código del producto Descripción del producto Chinaimporta desde Perú China importa desde el mundo Valor en 2007 Valor en 2008 Valor en 2009 Valor en 2007 Valor en 2008 Valor en 2009 '08045020 Mangoes, fresh or dried 50 214 50 1905 5815 8286 '08045030 Mangosteens, fresh or dried 0 0 0 62230 69565 144287 '08045010 Guavas, fresh or dried 0 0 0 49 53 175 4.3. Empresas Exportadoras Mango en el Perú A continuación se llega a mostrar las principales empresas nacionales que exportan Mango a China, el ranking también se indica la participación en el mercado que estas tienen.
  • 20.
    5. EVALUACIÓN ECONÓMICADE LA PRODUCCIÓN 5.1. Costos de Producción 5.1.1. Costos de producción y mantenimiento por Hectárea de Mango El costo de mantenimiento de una hectárea de mango equivale a $1691, de los cuales el $54,4% corresponde al gasto en fertilizantes y agroquímicos y el 28,1% a gastos en jornales para el manejo del cultivo y pagos de sueldos por asistencia técnica. Unos de los principales problemas que afrontan los agricultores es la escasez de financiamiento para capital de trabajo y la deficiente infraestructura de los caminos rurales, los cuales requieren un constante mantenimiento. 5.2. Cadena productiva del mango de Exportación
  • 21.
    Los exportadores adquierenel mango a través de acopiadores o directamente de los agricultores, para luego colocarlo en el exterior a través del importador, quien recibe la fruta a consignación, pagando al exportador 30 ó 60 después de realizada la venta.