AGUA POTABLE
COMPAÑÍA MINERA LOS CHUNCHOS
U.E.A. HERALDOS NEGROS
Agua, sustancia líquida
formada por la combinación
de dos volúmenes de
hidrógeno y un volumen de
oxígeno, que constituye el
componente más abundante
en la superficie terrestre.
H2O
El agua está siempre presente
en nuestras vidas. Nosotros
somos en gran porcentaje agua
(70%) y nuestros alimentos
también son en esencia agua( la
carne 80%, lar verduras y frutas
90% y aún al pan cocido tiene
35 % ).
El agua cruda en su estado natural, sea de origen
superficial o subterráneo, no debe ser utilizada para la
bebida sin un adecuado tratamiento, por no encontrarse lo
suficientemente pura desde el punto de vista de
su calidad sanitaria.
Al pasar a través del suelo o por la superficie de la tierra el
agua se va contaminando y puede arrastrar
organismos vivos, nocivos para la salud humana, como son
bacterias, virus y parásitos.
Norma Nacional NTP 214.003
Agua meteórica
Corresponde esta denominación al agua de
lluvia, nieve, granizo, etc.
Aguas superficiales
Son las proceden de los ríos, los lagos, los
pantanos o el mar. Estas aguas, para que resulten
potables, deben someterse a un tratamiento que
elimina los elementos no deseados, tanto las
partículas en suspensión como los
microorganismos patógenos.
Aguas subterráneas
Son aquellas que proceden de un manantial
que surge del interior de la tierra o la que se
obtiene de los pozos.
TIPOS DE
AGUA
CICLO DEL AGUA
Toma Canal
Desarenador
Rompe
Presión
Coagulante
Floculación Decantación
Almacenamiento
CAPTACION
PRE SEDIMENTACION
FILTRACION
DESINFECCION
SEDIMENTACION
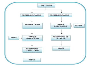
PRODUCCION AGUA POTABLE
COAGULACIÓN - FLOCULACIÓN
SEDIMENTACIÓN – DECANTACIÓN
FILTRACIÓN
DESINFECCIÓN
CAPTACIÓN
OPERACIONES
UNITARIAS
PRE SEDIMENTACIÓN
CAPTACIÓN
• Ubicación de fuente
de agua: ríos,
lagunas, bofedales.
• Estructura
hidráulica,
Bocatoma
destinada a derivar
de un curso de agua
parte de su ésta
para ser utilizada
CAPATACIÓN
 Separación sólido-líquido
 Eliminación de partículas en suspensión.
 Puede realizarse de dos formas:
- En forma natural cuando las partículas pueden
decantar por su propio peso.
- En forma forzada, cuando las partículas son muy
pequeñas, utilizando aglutinantes o coagulantes y
floculadores.
 Prueba de Jarras, para determinar la dosis optima de
coagulante.
 Sustancias coagulantes más usadas: sulfato de alúmina
Al2(SO4)3 o sulfato ferroso FeSO4
SEDIMENTACIÓN
PRUEBA DE JARRAS
• Permite un control uniforme de la velocidad
de mezclado en todos los contenedores.
Precloración . Oxidación rápida de hierro y
manganeso
Dosificación de Cal . Modificación del pH
Dosificación de Sulfato de Cobre.
Eliminación de algas
Dosificación de polímeros. Remoción de
turbiedad (época de lluvias)
Acondicionamiento
Si se dejara decantar una agua natural, tal cual se extrae de un
río o arroyo, al ser tan livianas las partículas que conforman la
turbiedad y el color, éstas no decantarían nunca.
Estas partículas se encuentran cargadas negativamente y
debido a que cargas del mismo signo se repelen, no es
posible en esas condiciones agruparlas entre sí, para
obtener otras de mayor tamaño.
LA COAGULACIÓN, consiste en la neutralización de esas
partículas , mediante el agregado de cargas de signo
positivo, a través de un producto llamado Coagulante.
Este proceso dura unos pocos segundos y es necesario se
produzca una agitación violenta para que el Coagul. se
mezcle completamente con el agua, en un tiempo lo más corto
posible.
Ese punto de máxima agitación, en donde se inyecta el
coagulante, se llama Mezcla Rápida.
COAGULACÍÓN
TRATAMIENTO QUÍMICO
1.COAGULACIÓN: Neutralización de cargas por
adición de sales de aluminio y sales de hierro.
RADIO EFECTIVO
La adición de un
coagulante neutraliza las
cargas, produciendo un
colapso de la "nube de
iones" que rodean los
COLOIDE coloides de modo que
puedan aglomerarse.
C
o
a
g
u
l
a
n
t
e
A
d
i
c
i
ó
n
d
e
l
La adición de un
coagulante neutraliza
las cargas,
produciendo un
colapso de las “nubes
de iones” que rodean
los coloides de modo
que puedan
aglomerarse.
Factores que modifican el proceso.
Adicionalmente a los factores químicos que afectan
las reacciones de coagulación, están las
características propias de la mezcla rápida que
influyen determinantemente en la eficiencia final de
todo el tratamiento, como son:
• Parámetros operacionales.
• Tipo de dispositivo de mezcla.
• Sist. de aplicación del coagulante:
Punto de aplicación y distribuidor.
Luego de coagulada el agua, las partículas no presentan
cargas en su superficie y no existen impedimentos para
que se unan entre sí.
Para lograr esto, el agua se debe agitar lentamente, de
modo que las partículas coaguladas, al chocar, se vayan
uniendo para dar lugar a otras de mayor tamaño llamadas
FLÓCS.
Este proceso debe hacerse bajo condiciones muy bien
controladas, pues una agitación muy violenta en ésta
etapa puede producir rotura de flóculos ya formados, en
cambio una agitación muy lenta puede formar flóculos
esponjosos y débiles y difíciles de sedimentar.
FLOCULACÍÓN
Ing. Giovanni Chávez Velando
Es la etapa final del proceso de clarificación del agua y la que
debe dar las garantías de que el agua cumpla con las Normas
de calidad de turbiedad y color.
Consiste en pasar el agua a través de un medio poroso, en la
mayoría de casos formado por arena seleccionada, para
lograr la remoción de sólidos coloidales y suspendidos
contenidos en el agua.
En el filtro, se retienen las partículas de menor densidad (flocs
pequeños) y las que por algún motivo no fueron eliminadas en
el sedimentador.
Hoy en día se considera a la filtración como una de las
principales barreras para la retención de microorganismos
patógenos.
FILTRACIÓN
DESINFECCIÓN
DESINFECCIÓN:
Utilización de Cloro como desinfectante (Cloro Residual > 0,5 ppm en
los domicilios).
ALMACENAMIENTO:
En reservorios de agua tratada.
DISTRIBUCIÓN:
A través de las Redes Primarias.
• Ahorrare el agua potable.
Hay millones de personas
que padecen por no
tenerla.
• Evitare las fugas de agua.
• Pagaré mi recibo
puntualmente.
• Recordaré que tengo solo
60 días para reclamar un
recibo desde su
vencimiento.
• Si no tengo el recibo
consultare con la EPS, sobre
el monto a pagar.
• Denunciare las conexiones
clandestinas de agua
potable.
• No manipularé el medidor.
• No arrojaré deshechos que
ocasionen desperfectos en
las conexiones.
PARAMETROS
•pH(6.5 - 8.5 unidades).
Rangos de Dureza total CaCO3
Permisible : 100ppm
Admisible : 500ppm
•Bicarbonatos El rango de CO2 debido a bicarbonatos
se admite hasta 200 ppm.
•Alcalinidad carbonatos (CO3=) y bicarbonatos (HCO3-
), asociados con los cationes Na+, K+ Ca+2 y Mg+2. OH-
•(60 - 110 mg/l CaCO3).
ABIERTA
CERRADA
agua potable.pptx

agua potable.pptx

  • 1.
    AGUA POTABLE COMPAÑÍA MINERALOS CHUNCHOS U.E.A. HERALDOS NEGROS
  • 2.
    Agua, sustancia líquida formadapor la combinación de dos volúmenes de hidrógeno y un volumen de oxígeno, que constituye el componente más abundante en la superficie terrestre. H2O
  • 3.
    El agua estásiempre presente en nuestras vidas. Nosotros somos en gran porcentaje agua (70%) y nuestros alimentos también son en esencia agua( la carne 80%, lar verduras y frutas 90% y aún al pan cocido tiene 35 % ).
  • 4.
    El agua crudaen su estado natural, sea de origen superficial o subterráneo, no debe ser utilizada para la bebida sin un adecuado tratamiento, por no encontrarse lo suficientemente pura desde el punto de vista de su calidad sanitaria. Al pasar a través del suelo o por la superficie de la tierra el agua se va contaminando y puede arrastrar organismos vivos, nocivos para la salud humana, como son bacterias, virus y parásitos. Norma Nacional NTP 214.003
  • 5.
    Agua meteórica Corresponde estadenominación al agua de lluvia, nieve, granizo, etc. Aguas superficiales Son las proceden de los ríos, los lagos, los pantanos o el mar. Estas aguas, para que resulten potables, deben someterse a un tratamiento que elimina los elementos no deseados, tanto las partículas en suspensión como los microorganismos patógenos. Aguas subterráneas Son aquellas que proceden de un manantial que surge del interior de la tierra o la que se obtiene de los pozos. TIPOS DE AGUA
  • 6.
  • 7.
  • 8.
    PRODUCCION AGUA POTABLE COAGULACIÓN- FLOCULACIÓN SEDIMENTACIÓN – DECANTACIÓN FILTRACIÓN DESINFECCIÓN CAPTACIÓN OPERACIONES UNITARIAS PRE SEDIMENTACIÓN
  • 9.
    CAPTACIÓN • Ubicación defuente de agua: ríos, lagunas, bofedales. • Estructura hidráulica, Bocatoma destinada a derivar de un curso de agua parte de su ésta para ser utilizada CAPATACIÓN
  • 10.
     Separación sólido-líquido Eliminación de partículas en suspensión.  Puede realizarse de dos formas: - En forma natural cuando las partículas pueden decantar por su propio peso. - En forma forzada, cuando las partículas son muy pequeñas, utilizando aglutinantes o coagulantes y floculadores.  Prueba de Jarras, para determinar la dosis optima de coagulante.  Sustancias coagulantes más usadas: sulfato de alúmina Al2(SO4)3 o sulfato ferroso FeSO4 SEDIMENTACIÓN
  • 11.
    PRUEBA DE JARRAS •Permite un control uniforme de la velocidad de mezclado en todos los contenedores.
  • 12.
    Precloración . Oxidaciónrápida de hierro y manganeso Dosificación de Cal . Modificación del pH Dosificación de Sulfato de Cobre. Eliminación de algas Dosificación de polímeros. Remoción de turbiedad (época de lluvias) Acondicionamiento
  • 13.
    Si se dejaradecantar una agua natural, tal cual se extrae de un río o arroyo, al ser tan livianas las partículas que conforman la turbiedad y el color, éstas no decantarían nunca. Estas partículas se encuentran cargadas negativamente y debido a que cargas del mismo signo se repelen, no es posible en esas condiciones agruparlas entre sí, para obtener otras de mayor tamaño. LA COAGULACIÓN, consiste en la neutralización de esas partículas , mediante el agregado de cargas de signo positivo, a través de un producto llamado Coagulante. Este proceso dura unos pocos segundos y es necesario se produzca una agitación violenta para que el Coagul. se mezcle completamente con el agua, en un tiempo lo más corto posible. Ese punto de máxima agitación, en donde se inyecta el coagulante, se llama Mezcla Rápida. COAGULACÍÓN
  • 14.
    TRATAMIENTO QUÍMICO 1.COAGULACIÓN: Neutralizaciónde cargas por adición de sales de aluminio y sales de hierro. RADIO EFECTIVO La adición de un coagulante neutraliza las cargas, produciendo un colapso de la "nube de iones" que rodean los COLOIDE coloides de modo que puedan aglomerarse. C o a g u l a n t e A d i c i ó n d e l La adición de un coagulante neutraliza las cargas, produciendo un colapso de las “nubes de iones” que rodean los coloides de modo que puedan aglomerarse.
  • 15.
    Factores que modificanel proceso. Adicionalmente a los factores químicos que afectan las reacciones de coagulación, están las características propias de la mezcla rápida que influyen determinantemente en la eficiencia final de todo el tratamiento, como son: • Parámetros operacionales. • Tipo de dispositivo de mezcla. • Sist. de aplicación del coagulante: Punto de aplicación y distribuidor.
  • 16.
    Luego de coaguladael agua, las partículas no presentan cargas en su superficie y no existen impedimentos para que se unan entre sí. Para lograr esto, el agua se debe agitar lentamente, de modo que las partículas coaguladas, al chocar, se vayan uniendo para dar lugar a otras de mayor tamaño llamadas FLÓCS. Este proceso debe hacerse bajo condiciones muy bien controladas, pues una agitación muy violenta en ésta etapa puede producir rotura de flóculos ya formados, en cambio una agitación muy lenta puede formar flóculos esponjosos y débiles y difíciles de sedimentar. FLOCULACÍÓN
  • 17.
    Ing. Giovanni ChávezVelando Es la etapa final del proceso de clarificación del agua y la que debe dar las garantías de que el agua cumpla con las Normas de calidad de turbiedad y color. Consiste en pasar el agua a través de un medio poroso, en la mayoría de casos formado por arena seleccionada, para lograr la remoción de sólidos coloidales y suspendidos contenidos en el agua. En el filtro, se retienen las partículas de menor densidad (flocs pequeños) y las que por algún motivo no fueron eliminadas en el sedimentador. Hoy en día se considera a la filtración como una de las principales barreras para la retención de microorganismos patógenos. FILTRACIÓN
  • 18.
    DESINFECCIÓN DESINFECCIÓN: Utilización de Clorocomo desinfectante (Cloro Residual > 0,5 ppm en los domicilios). ALMACENAMIENTO: En reservorios de agua tratada. DISTRIBUCIÓN: A través de las Redes Primarias.
  • 20.
    • Ahorrare elagua potable. Hay millones de personas que padecen por no tenerla. • Evitare las fugas de agua. • Pagaré mi recibo puntualmente. • Recordaré que tengo solo 60 días para reclamar un recibo desde su vencimiento. • Si no tengo el recibo consultare con la EPS, sobre el monto a pagar. • Denunciare las conexiones clandestinas de agua potable. • No manipularé el medidor. • No arrojaré deshechos que ocasionen desperfectos en las conexiones.
  • 22.
    PARAMETROS •pH(6.5 - 8.5unidades). Rangos de Dureza total CaCO3 Permisible : 100ppm Admisible : 500ppm •Bicarbonatos El rango de CO2 debido a bicarbonatos se admite hasta 200 ppm. •Alcalinidad carbonatos (CO3=) y bicarbonatos (HCO3- ), asociados con los cationes Na+, K+ Ca+2 y Mg+2. OH- •(60 - 110 mg/l CaCO3).
  • 23.