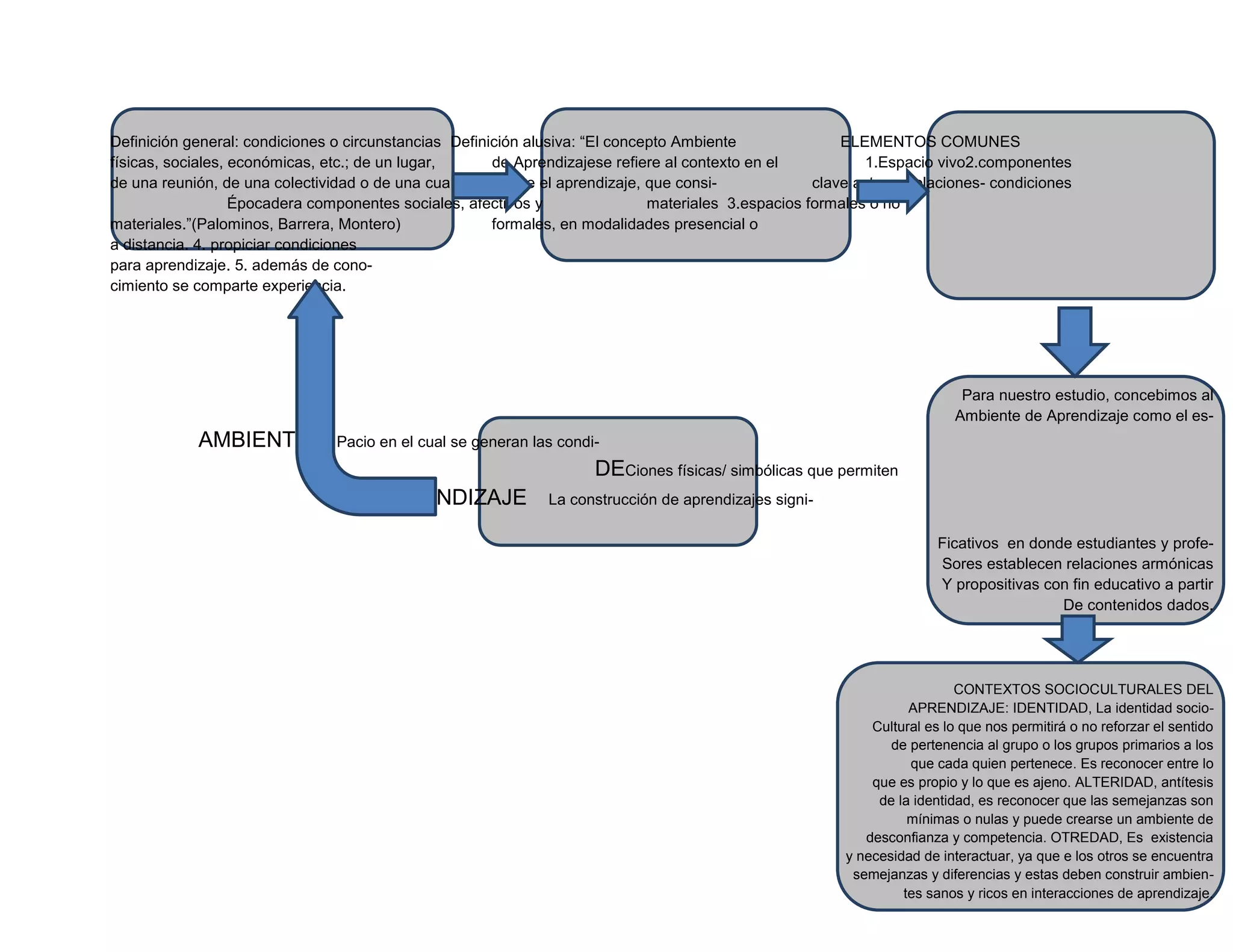
6669405-165735003519805-19113514605-191135 Definición general: condiciones o circunstancias                        Definición alusiva: “El concepto Ambiente                        ELEMENTOS COMUNES<br />6097905149225279590573025 físicas, sociales, económicas, etc.; de un lugar,                         de Aprendizaje se refiere al contexto en el                      1.Espacio vivo   2.componentes<br /> de una reunión, de una colectividad o de una                            cual se produce el aprendizaje, que consi-                      clave actores-relaciones- condiciones      <br />                             Época                                                                dera componentes sociales, afectivos y                        materiales  3.espacios formales o no<br />                                                                                                      materiales.”(Palominos, Barrera, Montero)                     formales, en modalidades presencial o<br />                                                                                                                                                                                               a distancia. 4. propiciar condiciones                         <br />                                                                                                                                                                                               para aprendizaje. 5. además de cono-    <br />                                                                                                                                                                                                  cimiento se comparte experiencia.<br />760920590805109886722574100<br />666940528765500<br />                                                     Para nuestro estudio, concebimos al<br />30118059398000Ambiente de Aprendizaje como el es-<br />                                                           AMBIENTES                                           Pacio en el cual se generan las condi-    <br />                                                                                DE                                                    Ciones físicas/ simbólicas que permiten<br />                                                                        APRENDIZAJE                                                         La construcción de aprendizajes signi-                      <br />Ficativos  en donde estudiantes y profe-<br />Sores establecen relaciones armónicas<br />Y propositivas con fin educativo a partir<br />De contenidos dados.  <br />763460500                                                                                                                                            <br />59328051905000               <br />CONTEXTOS SOCIOCULTURALES DEL  <br />APRENDIZAJE: IDENTIDAD, La identidad socio-<br />Cultural es lo que nos permitirá o no reforzar el sentido <br />de pertenencia al grupo o los grupos primarios a los<br />que cada quien pertenece. Es reconocer entre lo<br /> que es propio y lo que es ajeno. ALTERIDAD, antítesis<br /> de la identidad, es reconocer que las semejanzas son<br />mínimas o nulas y puede crearse un ambiente de <br />desconfianza y competencia. OTREDAD, Es  existencia <br />y necesidad de interactuar, ya que e los otros se encuentra<br />semejanzas y diferencias y estas deben construir ambien-<br />tes sanos y ricos en interacciones de aprendizaje.<br />  <br />

Ambientes de aprendizaje

  • 1.
    6669405-165735003519805-19113514605-191135 Definición general:condiciones o circunstancias Definición alusiva: “El concepto Ambiente ELEMENTOS COMUNES<br />6097905149225279590573025 físicas, sociales, económicas, etc.; de un lugar, de Aprendizaje se refiere al contexto en el 1.Espacio vivo 2.componentes<br /> de una reunión, de una colectividad o de una cual se produce el aprendizaje, que consi- clave actores-relaciones- condiciones <br /> Época dera componentes sociales, afectivos y materiales 3.espacios formales o no<br /> materiales.”(Palominos, Barrera, Montero) formales, en modalidades presencial o<br /> a distancia. 4. propiciar condiciones <br /> para aprendizaje. 5. además de cono- <br /> cimiento se comparte experiencia.<br />760920590805109886722574100<br />666940528765500<br /> Para nuestro estudio, concebimos al<br />30118059398000Ambiente de Aprendizaje como el es-<br /> AMBIENTES Pacio en el cual se generan las condi- <br /> DE Ciones físicas/ simbólicas que permiten<br /> APRENDIZAJE La construcción de aprendizajes signi- <br />Ficativos en donde estudiantes y profe-<br />Sores establecen relaciones armónicas<br />Y propositivas con fin educativo a partir<br />De contenidos dados. <br />763460500 <br />59328051905000 <br />CONTEXTOS SOCIOCULTURALES DEL <br />APRENDIZAJE: IDENTIDAD, La identidad socio-<br />Cultural es lo que nos permitirá o no reforzar el sentido <br />de pertenencia al grupo o los grupos primarios a los<br />que cada quien pertenece. Es reconocer entre lo<br /> que es propio y lo que es ajeno. ALTERIDAD, antítesis<br /> de la identidad, es reconocer que las semejanzas son<br />mínimas o nulas y puede crearse un ambiente de <br />desconfianza y competencia. OTREDAD, Es existencia <br />y necesidad de interactuar, ya que e los otros se encuentra<br />semejanzas y diferencias y estas deben construir ambien-<br />tes sanos y ricos en interacciones de aprendizaje.<br /> <br />