Universidad de Alicante. Dpto. Ingeniería Química
Ampliación de Operaciones de Separación. 1. Métodos aproximados
1
TEMA 1. MÉTODOS APROXIMADOS PARA EL CÁLCULO DE
OPERACIONES DE SEPARACIÓN DE MEZCLAS
MULTICOMPONENTES
1. INTRODUCCIÓN Y PROBLEMA
La destilación es el principal método para la separación de mezclas, frente al
cuál deben ser contrastados todos los demás. El predominio de la destilación
sobre otras operaciones unitarias de separación de mezclas, a pesar de su baja
eficiencia termodinámica, obedece a dos razones fundamentales, una de tipo
cinético y otra de tipo termodinámico. Desde el punto de vista cinético, se trata
de la operación que permite la mayor velocidad de transferencia de materia, y
desde el punto de vista termodinámico, hay que destacar que otras operaciones
unitarias presentan una eficiencia todavía menor. Por otro lado, muchas de las
operaciones de separación que implican cascadas de etapas de equilibrio se
resuelven mediante la aplicación de los métodos de simulación o de diseño
desarrollados para la rectificación.
Tradicionalmente, el estudio de la rectificación se aborda diferenciando entre el
caso de las mezclas multicomponentes y las binarias. Esto se justifica, en
primer lugar, por el hecho de que los métodos gráficos, que resultan tan útiles
en el diseño de procesos de destilación de mezclas binarias, no pueden
aplicarse en el caso de mezclas multicomponentes, donde por tanto es
necesario el desarrollo de métodos algebraicos diferentes. Además el
planteamiento del problema también es diferente ya que el número de
variables que se puede especificar permite que en el caso de las mezclas
binarias sea posible llegar a conocer con exactitud cuál va a ser la composición
de los productos deseados, mientras que en el caso multicomponente, sólo se
podrá conocer la composición de los dos componentes clave que se pretende
separar. Por tanto no serán directamente aplicables los criterios en que se
basan los métodos clásicos de Ponchon-Savarit o de McCabe-Thiele, que
deberán ser modificados o sustituidos por otros. Esta es una situación común
para todos los procesos de separación en los que el equilibrio entre las fases
implicadas no pueda representarse gráficamente en un plano (equilibrio líquido-
vapor en mezclas de más de 2 componentes, equilibrio líquido-líquido en
mezclas de más de tres componentes y equilibrio líquido-gas donde se reparte
más de un componente), aunque como ya se ha dicho, se suele considerar
como referencia el caso líquido-vapor.
Aunque se dispone de métodos rigurosos para la simulación o el diseño de
operaciones de rectificación multicomponente desde los años 30, la resolución
de estos problemas se abordó primero, de forma aproximada, mediante
procedimientos gráficos o analíticos y hasta que no se dispuso de ordenadores
potentes, no se desarrollaron adecuadamente los métodos rigurosos. En la
actualidad no hay ningún tipo de conflicto entre ambos tipos de métodos, y se
combina la velocidad y precisión de los cálculos rigurosos realizados por los
programas de ordenador para la simulación de columnas de rectificación con la
Universidad de Alicante. Dpto. Ingeniería Química
Ampliación de Operaciones de Separación. 1. Métodos aproximados
2
utilidad analítica y visual de los métodos gráficos, reservándose los métodos
analíticos aproximados para las etapas aproximadas del diseño.
A la hora de plantearse el diseño o el análisis de una columna hay que
considerar los siguientes aspectos:
1. Caudal, composición, presión y temperatura del alimento.
2. Grado de separación deseado entre dos de los componentes.
3. Presión de operación (que ha de ser inferior a la presión crítica de la
mezcla)
4. Pérdida de presión del vapor, especialmente para operaciones a vacío.
5. Razón de reflujo mínima y razón de reflujo de operación.
6. Mínimo número de etapas y número de etapas reales (eficiencia de la
etapa).
7. Tipo de condensador (total, parcial o una combinación de ambos).
8. Tipo de caldera (total o parcial).
9. Tipo de contacto (columna de pisos, de relleno, o de ambos tipos).
10.Altura de la columna.
11.Piso de entrada del alimento.
12.Diámetro de la columna.
13.Dispositivos internos de la columna.
El cálculo completo de una columna de destilación (considerando como tal la
resolución de los once primeros aspectos enunciados previamente) puede
dividirse en tres partes:
1º. Cálculo del diseño preliminar, incluyendo la elección del tipo y disposición
del equipo a utilizar, los balances de materia previos y la estimación de costes
del diseño preliminar. A partir de esta estimación se determinan
aproximadamente las condiciones de trabajo más económicas, se elige la razón
de reflujo de operación y se estima el tamaño de la columna.
2º. Cálculo detallado de las composiciones de los pisos, con lo que se obtiene la
composición de los productos con mayor exactitud, y se fija la posición óptima
del alimento. Con mezclas complejas, este cálculo puede conducir a resultados
bastante diferentes de los obtenidos con el diseño preliminar.
3º. Análisis de los resultados, por ejemplo mediante un método gráfico.
Una vez concluidos los cálculos de las tres etapas anteriores, el diseño
completo de la columna supone calcular el diámetro de la columna, diseñar los
dispositivos internos de ésta y determinar la pérdida de presión en la columna.
Se debe comprobar entonces si la pérdida de presión calculada coincide con el
valor fijado para llevar a cabo el cálculo detallado de las composiciones de los
pisos de la columna. En general se trata de un proceso de cálculo iterativo en el
que una vez que se ha concluido el diseño de la columna, se debe comprobar:
Universidad de Alicante. Dpto. Ingeniería Química
Ampliación de Operaciones de Separación. 1. Métodos aproximados
3
a) que todos los valores de parámetros que hayan sido supuestos coinciden
con los calculados
b) que el diseño final al que se haya llegado permite que la columna opere
de manera estable.
En la actualidad, los métodos aproximados se usan para:
- Diseño preliminar
- Establecer las condiciones óptimas de operación
- Establecer la secuencia óptima de separación en síntesis de procesos.
El método de cálculo del diseño preliminar, que se aborda en este tema, es
de gran importancia para los ingenieros químicos. El procedimiento es el
siguiente:
1º. Normalmente se conoce la cantidad de alimento y su composición y se
especifica la calidad y/o la cantidad de los productos deseados. Si se desea
obtener más de dos productos con unas especificaciones de separación
elevadas, generalmentei
se necesita más de una columna de destilación y la
mejor disposición de todo el equipo suele ser la elegida en esta primera etapa
de los cálculos. Se desarrollan entonces balances de materia preliminares,
eligiendo cuidadosamente las concentraciones de los productos de forma que,
además de asegurar la obtención de la calidad deseada, sea factible para el
equipo de destilación conseguir dicha destilación. Estos balances de materia
son preliminares, de forma que no es fácil saber si la columna diseñada podrá
satisfacerlos ya que es posible que en una fase determinada de los cálculos
rigurosos piso a piso no puedan alcanzarse las concentraciones especificadas
para algunos componentes en los productos.
2º. A continuación se debe hacer una recopilación de los datos de equilibrio y
de las propiedades físicas de todos los componentes de la mezcla en el
intervalo de presión y temperatura que ha de utilizarse. En la bibliografía se
dispone de pocos datos para sistemas multicomponentes, y con mucha
frecuencia las propiedades de las mezclas han de calcularse o estimarse a partir
de las propiedades de los componentes puros.
3º. Se selecciona la configuración óptima de la columna que permite realizar la
separación deseada. Para ello se debe efectuar una estimación del coste
preliminar de diferentes columnas que operen dentro del intervalo posible de
condiciones de operación, que viene determinado por las condiciones de reflujo
mínimo –que corresponde a una columna que es capaz de llevar a cabo la
separación deseada con infinitas etapas- y reflujo total –que corresponde a una
columna que es capaz de llevar a cabo la separación deseada con el número
i
El término “generalmente” se introduce ya que existe la posibilidad de que en un piso
intermedio de la columna se obtenga un componente con un elevado grado de pureza y, por
tanto, que pueda recuperarse como producto lateral. No obstante, ésta sería una situación
excepcional.
Universidad de Alicante. Dpto. Ingeniería Química
Ampliación de Operaciones de Separación. 1. Métodos aproximados
4
mínimo de etapas-. Si se conoce la producción de la columna y la relación entre
el número de pisos y la razón de reflujo, puede estimarse el coste de
funcionamiento de la columna y el capital inmovilizado para la instalación
completa. La configuración óptima será aquella que corresponda al mínimo
coste.
El diseño completo de una columna, así como su puesta a punto y
funcionamiento constituyen tareas complejas. H.Z Kister ha publicado un libro
(Distillation –Operation-) en el que se describen las causas más frecuentes de
los problemas de operación de las columnas de rectificación y posibles maneras
de evitarlos, donde se pone de manifiesto que en el 7% de los casos, los
problemas tienen su origen en el diseño primario de la columna (cálculos
relacionados con equilibrio líquido-vapor, relación entre el número de etapas y
la relación de reflujo, características específicas de la rectificación
multicomponente, eficiencias, escalado, dimensionado de la columna,
esquemas de flujo, tipo de pisos y tamaño y material del relleno), a pesar de
que esta cuestión constituye el grueso de los conocimientos actuales sobre el
proceso de destilación. Hay que resaltar que, aunque estos aspectos son
primordiales en el diseño y optimización de las columnas, parecen ejercer una
influencia secundaria sobre el funcionamiento de la columna, sobre todo en el
caso de procesos de separación bien experimentados, aunque puede llegar a
ser importante cuando se trata de separaciones que se van a poner a punto por
vez primera. Sin embargo, ello no significa que el personal que opera con las
columnas o el que se encarga de solucionar los problemas de funcionamiento
no deba estar familiarizado con el diseño primario de la columna. Más bien
ocurre todo lo contrario, ya que sin unos sólidos conocimientos sobre el diseño
primario de las columnas es imposible comprender cómo ocurre el proceso de
destilación.
2. REVISIÓN DE CONCEPTOS BÁSICOS: TERMODINÁMICA DEL
EQUILIBRIO ENTRE FASES
El conocimiento de los fundamentos de la termodinámica del equilibrio entre
fases es indispensable para poder discutir las operaciones unitarias de
transferencia de materia destinadas a la separación de mezclas. Las
composiciones de equilibrio dependen de ciertas variables como la presión, la
temperatura y la naturaleza química y la composición de la mezcla global. La
termodinámica del equilibrio entre fases establece las relaciones entre las
variables que determinan el equilibrio y que permanecen constantes cuando
éste se ha alcanzado.
2.1. La termodinámica clásica del equilibrio entre fases
El equilibrio entre fases en el caso de mezclas multicomponentes no puede
resolverse mediante representaciones gráficas de las propiedades, como ocurre
en el caso del equilibrio líquido-vapor en mezclas binarias, o el equilibrio
líquido-líquido en mezclas ternarias, y hay que aplicar procedimientos analíticos
Universidad de Alicante. Dpto. Ingeniería Química
Ampliación de Operaciones de Separación. 1. Métodos aproximados
5
representando las propiedades termodinámicas mediante ecuaciones
algebraicas. Puesto que las propiedades de la mezcla dependen de la presión
(P), de la temperatura (T) y de las composiciones de las fases (xi), tales
ecuaciones tienden a ser complicadas. En un sistema heterogéneo cerrado,
formado por π fases y c componentes, cada fase puede considerarse como un
sistema abierto con respecto al sistema global. Dicho sistema está en equilibrio
si:
...
...
...
...
...
...
P...PP
T...TT
)(
c
)2(
c
)1(
c
)(
2
)2(
2
)1(
2
)(
1
)2(
1
)1(
1
)()2()1(
)()2()1(
π
π
π
π
π
µ==µ=µ
µ==µ=µ
µ==µ=µ
===
===
(1.1)
La relación existente entre las c+2 variables que caracterizan el estado de un
sistema heterogéneo cerrado puede expresarse mediante la ecuación de Gibbs-
Duhem (1.2):
∑ =µ+−
i
ii 0dnVdPSdT (1.2)
donde S y V representan la entropía y el volumen del sistema, respectivamente,
y ni es el número total de moles de componente i.
Según la ecuación (1.1), a T y P constantes la condición de equilibrio se reduce
a la condición de igualdad de potenciales químicos; por otro lado, según la
Termodinámica Clásica, a P y T constantes, dGF
i = dµF
i, y la condición de
equilibrio es dGF
i = 0. Así pues, la resolución de un problema del equilibrio
entre fases se reduce a la búsqueda de las relaciones entre el potencial
químico, abstracto, y magnitudes físicas fáciles de medir. La dificultad que esto
conlleva se debe al hecho de que no pueden obtenerse valores absolutos del
potencial químico, sino tan sólo los incrementos que acompañan a los cambios
de presión, temperatura o composición, por lo que las relaciones buscadas
tendrán forma de ecuaciones diferenciales, por ejemplo:
dPvdTsd iii +−=µ (1.3)
∫ ∫+−µ=µ
T
ºT
P
ºP
iiii dPvdTs)ºP,ºT()P,T( (1.4)
Universidad de Alicante. Dpto. Ingeniería Química
Ampliación de Operaciones de Separación. 1. Métodos aproximados
6
donde si y vi son, respectivamente, la entropía molar y el volumen molar del
componente i y el superíndice º indica un estado de referencia cuyo valor del
potencial químico se desconoce.
Con el fin de simplificar la ecuación abstracta del potencial químico, Lewis
consideró el potencial químico de un gas ideal, puro. A partir de la ecuación
(1.3):
i
T
i v
P
=⎟
⎠
⎞
⎜
⎝
⎛
∂
∂µ
(1.5)
y sustituyendo en la ecuación de estado del gas ideal (vi = RT/P) e integrando,
a temperatura constante:
ºP
P
lnRT
i
io
ii =µ−µ (1.6)
A temperatura constante, el cambio del potencial químico, para gases ideales,
es una función de la presión. Para generalizar al caso de sistemas reales, Lewis
definió una función denominada fugacidad tal que:
o
i
io
ii
f
f
lnRT=µ−µ (1.7)
donde el superíndice º se refiere a un estado arbitrario o estándar, que se elige
como aquel que simplifique las ecuaciones. La definición de fugacidad
proporciona una base para resolver el equilibrio entre fases y es un concepto
necesario para establecer las ecuaciones de equilibrio, transformando la
condición de igualdad de potenciales químicos en igualdad de fugacidades.
La fugacidad puede interpretarse como una “presión corregida” que recoge la
desviación de un gas de la idealidad y por tanto puede interpretarse en
términos de consideraciones moleculares. La aplicación de la condición de
equilibrio entre las fases α y β (a P y T constantes) conduce a:
βα
= ii ff (1.8)
para todos los componentes. La fugacidad del vapor puede considerarse como
una presión parcial corregida y la fugacidad del líquido como una presión de
vapor corregida. El coeficiente de fugacidad del vapor da una idea del efecto de
la no idealidad del vapor sobre fi
v
y se evalúa, generalmente, a partir de una
ecuación de estado. El coeficiente de fugacidad del líquido, da una idea del
efecto de la no idealidad del vapor sobre la fugacidad del líquido. Se calcula de
forma similar a la del vapor, pero a la temperatura del sistema y a la presión de
vapor del componente puro.
Universidad de Alicante. Dpto. Ingeniería Química
Ampliación de Operaciones de Separación. 1. Métodos aproximados
7
Lewis llamó actividad, a, al cociente f/fo
. La actividad de una sustancia da una
medida de la diferencia entre el potencial químico en el estado estándar y en el
estado en que se encuentra la sustancia. Dado que la ecuación (1.7) se obtiene
para un cambio isotérmico, la temperatura del estado estándar debe ser la
misma que la del estado de interés, sin embargo la composición y la presión no
tienen que ser necesariamente las mismas (y de hecho generalmente no lo
son). La actividad de un componente, ai, proporciona la relación entre la
fugacidad del componente en la mezcla y la fugacidad del componente en
estado estándar, y debe utilizarse siempre que existan reglas de mezcla que
influyan sobre fi (fugacidad molar parcial). El uso de la condición de igualdad
de actividades en lugar de la igualdad de fugacidades para resolver un
problema de equilibrio entre fases sólo será válido en el caso particular de que
los estados estándar de todas las fases sea el mismo.
Por otro lado, se define el factor de corrección de Poynting (ψi, ecuación
(1.9)) para tener en cuenta el efecto de la presión sobre la fugacidad del
líquido. Dado que el coeficiente de fugacidad del líquido puro se evalúa como la
fugacidad del vapor en equilibrio con éste (normalmente el estado de referencia
para un componente en una fase líquida es el líquido puro a la misma
temperatura que el sistema) debe corregirse para tener en cuenta la diferencia
entre la presión de vapor del componente puro y la presión a la que se
encuentra el líquido, que es la presión del sistema. ψi cobra importancia a
presiones elevadas.
( )⎟
⎠
⎞
⎜
⎝
⎛ −
=ψ
RT
ºPPºv
exp ii
i (1.9)
donde viº es el volumen específico del líquido a saturación.
Finalmente, se define el coeficiente de actividad, que proporciona la relación
entre la actividad del componente i y una medida conveniente de la
concentración, que normalmente es la fracción molar. El coeficiente de
actividad (γi = ai/xi) corrige la fugacidad del líquido por efecto de la
composición. Su valor depende del grado de similitud entre los componentes de
la mezcla.
Así pues, se dispone de dos vías para el cálculo de fugacidades, mediante el
coeficiente de fugacidad, iϕ :
iii Pf ϕ= (1.10)
expresión que, en el caso de tratarse de una fase condensada (sólido o líquido)
deberá incluir también el factor de corrección de Poynting, y mediante el
concepto de actividad:
o
iii
o
iii fxfaf γ== (1.11)
Universidad de Alicante. Dpto. Ingeniería Química
Ampliación de Operaciones de Separación. 1. Métodos aproximados
8
Utilizando todos estos conceptos, se define la relación de equilibrio entre fases
para el caso líquido-vapor y para el componente i:
P
P
x
y
K
o
i
iiv
i
oL
i
i
i
i ψγ
ϕ
ϕ
== (1.12)
2.2. Fugacidad en mezclas gaseosas
La condición de equilibrio queda expresada por la ecuación (1.8), donde la
fugacidad del gas puede calcularse a partir de la definición del coeficiente de
fugacidad, mediante la ecuación (1.10). Según la termodinámica clásica, el
coeficiente ϕi se puede obtener a partir de las siguientes ecuaciones:
∫ ⎥
⎥
⎦
⎤
⎢
⎢
⎣
⎡
−⎟⎟
⎠
⎞
⎜⎜
⎝
⎛
∂
∂
==ϕ
P
0 n,P,Tii
i
i dP
P
RT
n
V
RT
1
Py
f
lnln
j
(1.13)
donde
i
n,P,Ti
v
n
V
j
=⎟⎟
⎠
⎞
⎜⎜
⎝
⎛
∂
∂
(1.14)
es el volumen molar parcial del componente i.
La ecuación (1.13) puede aplicarse sin problemas cuando se dispone de una
ecuación de estado, es decir, de la relación matemática entre V, P, T y
composición. A continuación se describe el cálculo del coeficiente de fugacidad
de un componente de una mezcla gaseosa utilizando la ecuación de estado
virial. Ésta ecuación, limitada a sus dos primeros términos, adopta la siguiente
forma:
Pv = RT + BmezclaP (1.15)
donde Bmezcla es el coeficiente virial de la mezcla gaseosa. Por tanto, el
coeficiente de fugacidad, ϕi de un componente i de una mezcla gaseosa puede
calcularse del modo siguiente:
RT
P
BBy2ln
c
1j
mezclaijji
⎥
⎥
⎦
⎤
⎢
⎢
⎣
⎡
−=ϕ ∑
=
(1.16)
con Bmezcla dado por la ecuación:
Universidad de Alicante. Dpto. Ingeniería Química
Ampliación de Operaciones de Separación. 1. Métodos aproximados
9
∑ ∑
= =
=
c
1i
c
1j
ijjimezcla ByyB (1.17)
con Bij = Bji.
Para gases puros no polares, puede usarse la correlación propuesta por Pitzer y
Curl y por O’Connell y Prausnitz para el cálculo de Bij, basada en una teoría de
estados correspondientesii
de tres parámetros: temperatura crítica, Tci, presión
crítica, Pci, y factor acéntricoiii
, ωi, definido por la ecuación (1.18):
000.1
P
P
log
7.0T/T
c
o
i
10i
ci
i
−
⎟
⎟
⎠
⎞
⎜
⎜
⎝
⎛
−≡ω
=
(1.18)
donde Pi
o
es la presión de vapor de i a la temperatura absoluta T = 0.7 Tci.
Según dicha correlación, Bii viene dado por la ecuación (1.19):
( )( )
( )
⎥
⎥
⎦
⎤
⎢
⎢
⎣
⎡
−−−+ω
+−−−=
ω=
8
R
3
R
2
RR
i
3
R
2
RR
NP
c
R
iR
NP
c
c
ii
iiii
iii
i
i
i
i
i
T
0073.0
T
097.0
T
50.0
T
46.0
073.0
T
0121.0
T
1385.0
T
330.0
1445.0f
T
T=Tcon
,Tf
P
RT
B
(1.19)
En el caso de gases puros polares la ecuación a aplicar para el cálculo del
coeficiente virial es la siguiente:
( )( ) ( )( ) ( )( )[ ]iR
AS
iRR
H
iR
NP
c
ci
ii ,Tf,Tf,Tf
P
RT
B iii
i
η+µ+ω= µ
(1.20)
donde, si µRi ≥4:
ii
“Cuando la ecuación de estado de cualquier fluido se escribe en coordenadas reducidas, la
ecuación es válida para cualquier otro fluido”. Basada en la similitud de comportamiento
molecular, especialmente en las proximidades del punto crítico.
iii
Da una medida de la naturaleza no centrada de las fuerzas intermoleculares.
Universidad de Alicante. Dpto. Ingeniería Química
Ampliación de Operaciones de Separación. 1. Métodos aproximados
10
( )( ) ( )
( ) [
( ) ( ) ]
( )( ) ( )[ ]ii
ii
i
i
i
iiii
RiiR
AS
3
R
2
R
R
R
3
R
2
RRRR
T7.06.6exp,Tf
ln2649074.0ln283270.2
ln181427.6769770.5
T
1
ln2525373.0
ln133816.2ln665807.5237220.5,Tf
−η−=η
µ−µ
+µ−+µ
+µ−µ+−=µµ
(1.21)
y si µRi < 4:
( )( ) ( )( ) 0,Tf,Tf iR
AS
RR iii
=η=µµ
(1.22)
ωi
H
es el factor acéntrico del homomorfo del cuerpo i, es decir, un hidrocarburo
con aproximadamente el mismo tamaño y la misma forma que la molécula
polar. µRi es el momento dipolar reducido (1.23):
2
c
c
2
i
5
R
i
i
i
T
P10 µ
=µ (1.23)
µi es el momento dipolar en Debye, Pci la presión crítica en atm y Tci la
temperatura crítica en K.
ηi es un coeficiente que sólo es distinto de cero para las moléculas que tienden
a dimerizarse en fase vapor. Se obtiene por correlación de datos
experimentales.
Las contribuciones debidas al momento dipolar y a la constante de disociación
son despreciables para TR > 0.95 ya que son muy débiles.
Para los coeficientes Bij se utilizan las mismas ecuaciones de correlación, pero
reemplazando Pci por Pcij, Tci por Tcij, ωi por ωij, µRi por µRij y ηi por ηij. Las
nuevas constantes vienen dadas por las siguientes reglas de mezcla:
( )TTT 2
1
jiij ccc = (1.24)
2
ji
ij
ω+ω
=ω (1.25)
3
cc
c
cc
c
cc
cc
3
1
j
3
1
i
j
jj
i
ii
ijij
vv
T
vP
T
vP
T4P
⎟
⎠
⎞⎜
⎝
⎛ +
⎟
⎟
⎠
⎞
⎜
⎜
⎝
⎛
+
= (1.26)
donde vci
es el volumen crítico de i.
Universidad de Alicante. Dpto. Ingeniería Química
Ampliación de Operaciones de Separación. 1. Métodos aproximados
11
2
c
cji
5
R
ij
ij
ij
T
P10 µµ
=µ (1.27)
2
ji
ij
η+η
=η (1.28)
Si una de las sustancias, i, es polar, y la otra, j, no, se aplica:
2
j
H
i
ij
ω+ω
=ω (1.29)
y si las dos son polares:
2
H
j
H
iH
ij
ω+ω
=ω (1.30)
El intervalo de validez de esta ecuación es suficiente para los cálculos de
equilibrio a presiones moderadas de mezclas que se desvían bastante de la
idealidad. La condición, a menudo citada, de que el volumen molar de mezcla
debe ser superior a dos veces el volumen molar crítico, lleva normalmente a
una presión máxima de aplicación del orden de 15 atm.
Universidad de Alicante. Dpto. Ingeniería Química
Ampliación de Operaciones de Separación. 1. Métodos aproximados
12
2.3. Fugacidad en mezclas líquidas: energía de exceso
El procedimiento más útil para calcular fugacidades de componentes de
mezclas líquidas consiste en definir una disolución líquida ideal y describir las
desviaciones de la idealidad en términos de funciones de exceso, que
proporcionan los coeficientes de actividad, que a su vez dan una medida
cuantitativa de dichas desviaciones.
La fugacidad de un componente i de una disolución líquida viene dada por la
ecuación (1.11). Es importante recordar que a cualquier composición, ai (y por
tanto γi) depende de la elección del estado estándar y su valor numérico carece
de sentido si no se especifica también el valor numérico de fi
o
.
Se elige como estado estándar aquel en que los valores de fi
o
hacen que los γi
se aproximen a 1, de forma que cuando se cumplan ciertas condiciones que
hagan que γi = 1, quiere decir que se trata de una disolución ideal. Sin
embargo, como ya se ha dicho, debido a la íntima relación entre γi y fi
o
, la
definición de la idealidad de una disolución (γi = 1), no está completa a menos
que se especifique claramente la elección del estado estándar. Se suelen utilizar
dos criterios para la definición de disoluciones ideales: uno basado en la Ley de
Raoult y otro basado en la Ley de Henry.
Una disolución líquida ideal es aquella en que, a P y T constantes, la fugacidad
de un componente es proporcional a alguna medida de la concentración:
ii
L
i xf ℜ= (1.31)
donde ℜi es una constante de proporcionalidad dependiente de P y T e
independiente de xi.
Si la ecuación (1.31) se cumple para todo el intervalo de composición, se dice
que la disolución es ideal según la Ley de Raoult: para una disolución que
cumpla la condición límite xi = 1, ℜi = fi puro a la T de la disolución, y se tiene la
Ley de Raoult. En otros casos, la ecuación (1.31) se cumple sólo en un
pequeño intervalo de composición, pero si xi tiende a cero, se puede tener una
disolución ideal en el sentido en que se cumple la ecuación (1.31) aunque ℜi ≠
fi puro: ésta sería una disolución diluida ideal, y su comportamiento queda
representado por la Ley de Henry.
Puede demostrarse que la formación de una disolución ideal transcurre sin
absorción ni desprendimiento de calor y sin cambios de volumen. Así, se define:
• Una disolución ideal es aquella en que la fase vapor es un gas ideal (se
encuentra a P lo suficientemente reducida), y todas las moléculas de la fase
líquida son virtualmente del mismo tamaño y entre ellas existen las mismas
fuerzas intermoleculares de atracción. Como consecuencia, la mezcla se
Universidad de Alicante. Dpto. Ingeniería Química
Ampliación de Operaciones de Separación. 1. Métodos aproximados
13
desarrolla sin interacciones químicas y la entalpía molar parcial y el volumen
molar parcial de cada componente son iguales a la entalpía molar y al
volumen molar correspondientes, respectivamente.
• Una mezcla semiideal atérmica es aquella en la que la mezcla se
desarrolla sin efectos caloríficos ni volumétricos, igual que en una ideal,
pero con una variación de entropía mayor que la ideal, debido a diferencia
entre los volúmenes libres de los componentes aislados.
• Una disolución regular o normal es endotérmica en su formación, pero
ideal en cuanto a la entropía de mezcla: sus componentes son apolares y
semejantes en forma, tamaño y naturaleza química. Las desviaciones de la
idealidad se deben a interacciones de tipo físico.
• Las mezclas asociadas presentan una formación endotérmica y una
variación de entropía inferior a la correspondiente a las mezclas ideales,
mientras que las mezclas solvatadas presentan una entalpía de mezcla
exotérmica y una entropía de mezcla inferior a la del comportamiento ideal.
Las mezclas líquidas reales no son disoluciones ideales, aunque si los líquidos
son similares, a menudo su comportamiento es próximo al ideal. Todas las
disoluciones de no electrolitos a bajas concentraciones se comportan como
disoluciones diluidas ideales.
Los términos que relacionan las propiedades de las disoluciones reales con las
de las ideales reciben el nombre de funciones de exceso: las funciones de
exceso son propiedades termodinámicas de las disoluciones que representan la
diferencia entre el valor de la propiedad en la disolución real y en la disolución
ideal. Por ejemplo, la energía libre de exceso, GE
:
c,...,1iGGG ii xT,P,aidealdisoluciónxT,P,arealdisolucion
E
=−= (1.32)
Las funciones de exceso pueden ser positivas o negativas: cuando GE
> 0 se
dice que la disolución muestra una desviación positiva de la idealidad, y
negativa si GE
< 0.
Sea M una propiedad termodinámica extensiva y im dicha propiedad molar
parcial de i. Si ni es el número de moles de i en la mezcla, se cumplen las
ecuaciones siguientes:
Universidad de Alicante. Dpto. Ingeniería Química
Ampliación de Operaciones de Separación. 1. Métodos aproximados
14
⎪
⎪
⎪
⎪
⎪
⎪
⎭
⎪
⎪
⎪
⎪
⎪
⎪
⎬
⎫
=
=
⎟
⎟
⎠
⎞
⎜
⎜
⎝
⎛
∂
∂
=
⎟⎟
⎠
⎞
⎜⎜
⎝
⎛
∂
∂
=
∑
∑
E
i
i
i
E
i
i
i
n,P,Ti
E
E
i
n,P,Ti
i
mnM
mnM
n
M
m
n
M
m
j
j
(1.33)
Para la termodinámica del equilibrio entre fases, la propiedad de exceso más
útil es GE
, ya que está relacionada con γi. Además
E
ih está relacionada con T y
E
iv está relacionado con P.
A partir de la definición de la fugacidad de un componente i de una disolución a
T y P constante se deduce:
i
E
i lnRTg γ= (1.34)
luego el valor de γi se puede obtener si se dispone de una expresión que
permita calcular gi
E
.
2.3.1. Modelos para el cálculo de γi
Se distingue entre tres tipos fundamentales de modelos:
a) Modelos de coeficientes de actividad o de entalpía libre de exceso
b) Ecuaciones de estado
c) Modelos de contribución de grupos
que se describen brevemente a continuación.
a) Modelos de coeficientes de actividad o de entalpía libre de exceso
Se caracterizan por el hecho de postular una expresión para gE
, y a partir de
ésta se obtienen los γi correspondientes a cada uno de los componentes de la
mezcla. Existe un gran número de ecuaciones que representan gE
en función de
la composición, algunas empíricas y otras basadas en modelos de composición
local. Todas ellas contienen unos parámetros ajustables que han de
determinarse a partir de los datos experimentales de equilibrio del sistema.
Existen dos tipos de modelos: empíricos y de composición local, si bien estos
últimos han demostrado ser superiores.
Universidad de Alicante. Dpto. Ingeniería Química
Ampliación de Operaciones de Separación. 1. Métodos aproximados
15
Modelos empíricos: Whol ha demostrado que la mayoría de las
ecuaciones empíricas son simplificaciones de una ecuación general que
relaciona las diversas contribuciones a gE
a causa de las interacciones de
grupos de 2, 3, 4, etc. moléculas de compuestos distintos. En la
expresión de gE
aparecen las fracciones molares, xi, los volúmenes
molares efectivos, qi, y las fracciones volumétricas medias, zi. A partir de
dicha expresión general se pueden obtener las ecuaciones empíricas
clásicas por medio de aproximaciones consistentes en ir eliminando
términos del desarrollo en serie propuesto por Wohl. Algunas de estas
ecuaciones son:
Ecuación de Margules
Ecuación de Van Laar
Ecuación de Redlich-Kister
Ecuación de Black
Modelos basados en el concepto de composición local
Describen la dependencia de las propiedades de una mezcla respecto a
la composición a partir del concepto de composición local, que se
introduce para tener en cuenta la distribución no aleatoria de las
moléculas en el líquido. Estos modelos consideran que en una mezcla de
c componentes existen c tipos diferentes de células elementales,
distintas según la molécula que ocupa su centro: la composición local de
una célula determinada no tiene por que ser idéntica a la de la mezcla
global. xij representa la concentración de moléculas j en la primera esfera
de coordinación de la molécula i. Dicha concentración no tiene por que
coincidir con xj que es la concentración global o media de las moléculas j
en la mezcla. Por supuesto que para cada célula elemental ha de
cumplirse ∑ =
k
ki 1x .
Los distintos modelos termodinámicos basados en el concepto de
composición local se diferencian en la relación existente entre las
composiciones locales de las diversas células y la composición global de
la mezcla. Los principales son:
Ecuación de Wilson
Ecuación de Heil
Ecuación NRTL
Ecuación LEMF (Local Effective Mole Fraction)
Ecuación UNIQUAC
b) Ecuaciones de estado
Estos modelos han recibido poca atención, a pesar de haber dado buenos
resultados en el reducido número de casos en que se han aplicado.
Universidad de Alicante. Dpto. Ingeniería Química
Ampliación de Operaciones de Separación. 1. Métodos aproximados
16
c) Modelos de contribución de grupos
Consideran que una determinada propiedad física es suma de las
contribuciones de los grupos funcionales presentes en la molécula. Se han
utilizado dos modelos:
ASOG (Analytical Solution Of Groups)
UNIFAC (UNIQUAC Functional-groups Activity Coefficients)
2.3.2. Algunos modelos de entalpía libre de exceso frecuentemente
utilizados para el cálculo de coeficientes de actividad.
Ecuación de Wilson
La ecuación de Wilson para mezclas multicomponentes puede expresarse del
modo siguiente:
∑
∑
∑
∑ ∑
=
=
=
= =
Λ
Λ
−+
⎥
⎥
⎦
⎤
⎢
⎢
⎣
⎡
Λ−=γ
⎥
⎦
⎤
⎢
⎣
⎡ λ−λ
−=Λ
⎥
⎦
⎤
⎢
⎣
⎡ λ−λ
−=Λ
⎥
⎥
⎦
⎤
⎢
⎢
⎣
⎡
Λ−=
c
1i
c
1j
ijj
iki
c
1j
kjjk
jjij
j
i
ji
iiij
i
j
ij
c
1i
c
1j
ijji
E
x
x
1xlnln
RT
exp
v
v
RT
exp
v
v
xlnx
RT
g
(1.35)
donde gE
está referida a una disolución ideal según la Ley de Raoult. Los
parámetros ajustables, Λij, se relacionan con los volúmenes molares de los
compuestos puros (vi) y con sus diferencias de energía de interacción (λij es la
energía de interacción entre las moléculas i-j.). Esta ecuación es útil para
disoluciones de solutos polares o que presenten asociación, en disolventes
apolares. Dado que se puede aproximar que los λij son independientes de la
temperatura, la ecuación de Wilson permite también estimar la variación de los
coeficientes de actividad con T. La ecuación no es aplicable en sistemas en los
que la representación log γi frente a xi presente máximos o mínimos y sólo es
válida en sistemas totalmente miscibles.
Ecuación NRTL (Non-Random, Two-Liquid)
Fue propuesta por Renon y es aplicable tanto a sistemas totalmente miscibles
como a los parcialmente miscibles. Su formulación para mezclas
multicomponentes:
Universidad de Alicante. Dpto. Ingeniería Química
Ampliación de Operaciones de Separación. 1. Métodos aproximados
17
( ) ( )
⎟
⎟
⎟
⎟
⎟
⎠
⎞
⎜
⎜
⎜
⎜
⎜
⎝
⎛
τ
−τ+
τ
=γ
α=ατα−=
−
=τ
τ
=
∑
∑
∑
∑∑
∑
∑
∑
∑
=
=
=
==
=
=
=
=
c
1l
llj
c
1r
rjrjr
ij
c
1j
c
1l
llj
ijj
c
1l
lli
c
1j
jjiji
i
ijjijijiji
iiji
ji
c
1i
c
1l
lli
c
1j
jjiji
i
E
xG
Gx
xG
Gx
xG
xG
ln
expG
RT
gg
xG
xG
x
RT
g
(1.36)
El significado de los gij es similar al de los λij en la ecuación de Wilson. Los αij
están relacionados con la no aleatoriedad de la mezcla: cuando αij = 0, la
mezcla es aleatoria y la ecuación se reduce a la de Margules con dos
coeficientes. Para sistemas moderadamente no ideales, la ecuación NRTL no
presenta ventajas sobre las más sencillas de van Laar o Margules de tres
parámetros, pero sí para mezclas fuertemente no ideales y especialmente para
los sistemas parcialmente miscibles.
Ecuación UNIQUAC (Universal Quasi-Chemical Theory)
Fue propuesta por Abrams y Prausnitz. La ecuación UNIQUAC para gE
consiste
en dos partes: una combinatorial o configuracional, que describe la contribución
entrópica dominante, y una parte residual que se debe principalmente a las
fuerzas intermoleculares responsables de la entalpía de mezcla. La parte
combinatorial se determina sólo por la composición y por el tamaño y forma de
las moléculas, y requiere sólo datos de compuestos puros. La parte residual
depende también de las fuerzas intermoleculares e incluye dos parámetros
binarios ajustables.
)residual(g)ialcombinator(gg EEE
+= (1.37)
Para una mezcla multicomponente:
Universidad de Alicante. Dpto. Ingeniería Química
Ampliación de Operaciones de Separación. 1. Métodos aproximados
18
( ) ( )1rqr
2
z
l
qlq
lnqlx
x
llnq
2
z
x
lnln
xq
xq
xr
xr
lnxq
RT
)residual(g
lnxq
2
z
x
lnx
RT
)ialcombinator(g
jjjj
c
1j
c
1k
kjk
ijj
iii
c
1j
jiji
c
1j
jj
i
*
i
i*
i
i
i
i
*
i
i
c
1j
jj
ii
i
c
1j
jj
ii*
i
ji
c
1j
ji
c
1i
i
E
c
1i
*
i
i
ii
c
1i i
*
i
i
E
−−−=
τθ
τθ
−
+
⎟
⎟
⎠
⎞
⎜
⎜
⎝
⎛
τθ−
Φ
−+
Φ
θ
+
Φ
=γ
=θ
=Φ
⎟
⎟
⎠
⎞
⎜
⎜
⎝
⎛
τθ−=
Φ
θ
+
Φ
=
∑
∑
∑∑
∑
∑
∑∑
∑∑
=
=
==
=
=
==
==
(1.38)
donde z es el número de coordinación, z = 10, y los parámetros r y q son
constantes de estructura molecular de compuestos puros, que dependen del
tamaño molecular y del área superficial. Para cada mezcla binaria, hay dos
parámetros ajustables τij y τji que dependen de las energías características ∆uij y
∆uji:
⎟
⎟
⎠
⎞
⎜
⎜
⎝
⎛
−≡⎟
⎟
⎠
⎞
⎜
⎜
⎝
⎛ ∆
−=τ
⎟
⎟
⎠
⎞
⎜
⎜
⎝
⎛
−≡⎟
⎟
⎠
⎞
⎜
⎜
⎝
⎛ ∆
−=τ
T
a
exp
RT
u
exp
T
a
exp
RT
u
exp
jiji
ji
ijij
ij
(1.39)
donde los parámetros binarios aij están tabulados para ciertos sistemas.
La ecuación UNIQUAC es aplicable a una gran variedad de mezclas líquidas,
incluyendo las parcialmente miscibles. Sus principales ventajas son, en primer
lugar su relativa simplicidad, y en segundo lugar, su gran rango de aplicación.
Universidad de Alicante. Dpto. Ingeniería Química
Ampliación de Operaciones de Separación. 1. Métodos aproximados
19
2.4. Aplicación del cálculo del equilibrio entre fases al equilibrio
líquido-vapor
2.4.1. Cálculo de las temperaturas de burbuja y de rocío para sistemas
en los que todos los componentes son volátiles
En el caso del cálculo del punto de burbuja, se trata de encontrar el valor de la
temperatura, T, que hace que se cumpla la ecuación:
∑
=
=
c
1i
iixK1 (1.40)
o lo que es lo mismo, que dada:
∑
=
−=
c
1i
ii 1xK)T(f (1.41)
haga f(T) = 0.
El algoritmo de cálculo correspondiente se muestra en la figura 1.1.
El cálculo de la temperatura de rocío sigue un esquema similar al de la
temperatura de burbuja. Evidentemente, en este caso la ecuación que debe
cumplirse es la ecuación característica del punto de rocío:
∑
=
=
c
1i i
i
K
y
1 (1.42)
Figura 1.1.
Se fijan P y composición
del líquido saturado
Se estiman yi y T
Se calcula ki
Nuevos yi
SI
SI
NO
NO
Se calcula yi = kixi
Abs(yi,sup-yi,calc)<<<
Σkixi=1
FIN
Nueva T
Se fijan P y composición
del líquido saturado
Se fijan P y composición
del líquido saturado
Se estiman yi y T
Se calcula ki
Nuevos yi
SI
SI
NO
NO
Se calcula yi = kixi
Abs(yi,sup-yi,calc)<<<Abs(yi,sup-yi,calc)<<<
Σkixi=1Σkixi=1
FINFIN
Nueva T
Universidad de Alicante. Dpto. Ingeniería Química
Ampliación de Operaciones de Separación. 1. Métodos aproximados
20
2.4.2. Cálculo de la temperatura de burbuja o de rocío a partir de las
volatilidades relativas
Es un método particularmente conveniente cuando las volatilidades son
independientes de la temperatura, aunque también puede usarse en aquellos
casos en que éstas varían con la temperatura. La volatilidad relativa se define:
b
i
b
b
i
i
i
K
K
x
y
x
y
==α (1.43)
donde el subíndice “b” identifica al componente base con respecto al que se
calcula la volatilidad que normalmente es uno de los de la mezcla, αb = 1.
Para un componente i:
b
i
b
i
b
i
x
x
K
K
y
y
⎟
⎟
⎠
⎞
⎜
⎜
⎝
⎛
= (1.44)
que puede reordenarse:
ii
b
i x
K
y
α= (1.45)
y realizando un sumatorio para todo i:
∑
∑
=
=
α
=α=
c
1i
ii
b
c
1i
ii
b
x
1
Kóx
K
1
(1.46)
La eliminación de Kb conduce a:
∑
=
α
α
=
c
1i
ii
ii
i
x
x
y (1.47)
Análogamente, de (1.44) se llega a:
∑
∑
=
=
α
α
=
α
=
c
1i i
i
i
i
i
c
1i i
i
b
y
y
xy
y
K (1.48)
Universidad de Alicante. Dpto. Ingeniería Química
Ampliación de Operaciones de Separación. 1. Métodos aproximados
21
Por tanto, las ecuaciones del punto de burbuja y de rocío en función de las
volatilidades relativas se reducen a las ecuaciones (1.47) y (1.48),
respectivamente. Si las volatilidades son independientes de la temperatura, el
valor de Kb
correspondiente a un conjunto de valores de xi o yi se obtiene
directamente de las ecuaciones (1.46) o (1.47) y, una vez calculada, la
temperatura correspondiente se obtiene fácilmente leyendo en gráficos de kb =
f(T), o de las relaciones algebraicas entre ambas magnitudes.
Cuando las volatilidades relativas varían con la temperatura se puede utilizar el
método de Newton-Raphson para encontrar el valor de T que anula la
funciones f(T) o F(T), definidas del modo siguiente, para el cálculo de la
temperatura de burbuja y de rocío, respectivamente:
∑
=
α
−=
c
1i
ii
b
x
1
K)T(f (1.49)
∑
= α
−=
c
1i i
i
b
y
K)T(F (1.50)
2.4.3. Cálculo de las temperaturas de burbuja y de rocío en sistemas
que contienen componentes que sólo se encuentran presentes en una
de las dos fases
Componentes de este tipo son los gases no condensables (que se designan por
el subíndice L, indicando que sólo están presentes en la fase ligera), o los
líquidos no volátiles (que se designan por el subíndice H, indicando que sólo
están presentes en la fase pesada). Para el cálculo de la temperatura de
burbuja:
∑ ∑
≠
=−
L L,Hi
iiL xKy1 (1.51)
ya que el sumatorio a ambos lados de yi = Kixi se debe extender sólo a los
componentes volátiles (que están presentes en ambas fases). Por tanto la
ecuación a resolver para el cálculo de la temperatura de burbuja queda:
∑ ∑
≠
⎟
⎟
⎠
⎞
⎜
⎜
⎝
⎛
−−=
L,Hi L
Lii y1xK)T(f (1.52)
Análogamente, para el cálculo de la temperatura de rocío:
Universidad de Alicante. Dpto. Ingeniería Química
Ampliación de Operaciones de Separación. 1. Métodos aproximados
22
∑ ∑
≠
⎟
⎟
⎠
⎞
⎜
⎜
⎝
⎛
−−=
L,Hi H
H
i
i x1
K
y
)T(F (1.53)
2.4.4. Mezclas parcialmente vaporizadas. Cálculos de destilación
súbita
2.4.4.1. Destilación súbita en condiciones isotérmicas
Se trata de, conocidas la presión y la temperatura de de operación, T y P,
calcular las composiciones de las fases en equilibrio. Sea el siguiente diagrama:
Figura 1.2
Un balance de componente i:
iii LxVyFz += (1.54)
y aplicando la condición de equilibrio:
i
i
ii
K
yL
yVFz += (1.55)
luego:
i
i
i
K
L
LF
Fz
y
+−
= (1.56)
ya que F = V + L. Dividendo numerador y denominador por F y reordenando
Q
(aportado o eliminado)
Cámara de destilaciónALIMENTO
(líquido o vapor)
F, zi, HF, TF, PF
V, y, HV
L, x, HLT, P
Q
(aportado o eliminado)
Q
(aportado o eliminado)
Cámara de destilaciónALIMENTO
(líquido o vapor)
F, zi, HF, TF, PF
V, y, HV
L, x, HLT, P
Universidad de Alicante. Dpto. Ingeniería Química
Ampliación de Operaciones de Separación. 1. Métodos aproximados
23
⎟⎟
⎠
⎞
⎜⎜
⎝
⎛
−−
=
i
i
i
K
1
1
F
L
1
z
y (1.57)
La suma para todos los componentes:
∑
=
⎟⎟
⎠
⎞
⎜⎜
⎝
⎛
−−
=
c
1i
i
i
K
1
1
F
L
1
z
1 (1.58)
Sea ψ = LF/F, y definamos la función p(ψ):
∑
=
−
−ψ−
=ψ
c
1i
i
i 1
)
K
1
1(1
z
)(p (1.59)
Si se conoce la temperatura, T, y la presión, P, en el interior de la cámara de
destilación súbita, la resolución del problema de equilibrio se reduce a la
búsqueda del valor de ψ > 0 que hace p(ψ) = 0. La composición del vapor
formado se obtiene por sustitución de dicho valor de ψ en la ecuación (1.57).
Para la fase líquida, la composición se obtiene por la relación de equilibrio xi =
yi/Ki. La función p(ψ) tiene tantas raíces como componentes tenga el sistema,
de las que sólo dos tienen sentido físico: el valor ψ = 0, y la raíz buscada ψ =
ψr. El algoritmo para el cálculo, en el caso en que los valores de k dependan de
la composición se muestra en la figura 1.3.
Se fija F, z, P y T
Estimación inicial de xi, yi
Se calcula k = f (xi, yi, T, P)
Se calcula ψ a partir de p(ψ)
Se calcula xi, yi a partir de ψ
Diferencia entre xi, yi
supuestas y calculadas <<
FIN
SI
Nueva estimación de xi, yi
NO
Se fija F, z, P y T
Estimación inicial de xi, yi
Se calcula k = f (xi, yi, T, P)
Se calcula ψ a partir de p(ψ)
Se calcula xi, yi a partir de ψ
Diferencia entre xi, yi
supuestas y calculadas <<
FINFIN
SI
Nueva estimación de xi, yi
NO
Figura 1.3
Universidad de Alicante. Dpto. Ingeniería Química
Ampliación de Operaciones de Separación. 1. Métodos aproximados
24
En el caso en que existan componentes que están presentes en sólo una fase,
si éstos están presentes sólo en la fase ligera, yL = KLxL, yL ≠ 0 y xL = 0, luego
xL = yL/KL y 1/KL = 0. En este caso:
FzL = VyL + LxL = VyL → yL = FzL/V = zL/(V/F) = zL/(1 - ψ) (1.60)
y la ecuación a resolver es:
∑
∑ ∑∑ ∑ ∑
−ψ−
=
=
−ψ−
+
−ψ−
=
ψ−
+
−ψ−
==
≠≠
)
K
1
1(1
z
)
K
1
1(1
z
)
K
1
1(1
z
1
z
)
K
1
1(1
z
y1
i
i
Li L
i
L
i
i
Li L
L
i
i
i
(1.61)
Cuando se trata de componentes que están presentes sólo en la fase pesada,
yH = KHxH, xH ≠ 0 y yH = 0, luego KH = 0. Σyi = 1 con yH = 0. En el sumatorio
de zi/(1 - ψ(1-1/Ki)), hay que excluir i = H, ya que se sabe de antemano que
vale 0, y en caso de que se incluyera aparecería 1/KH = 1/0. Por tanto, en el
caso general, la función toma la forma:
∑
≠
−
−ψ−
=ψ
Hi
i
i 1
)
K
1
1(1
z
)(p (1.62)
donde se ha hecho uso del hecho de que para los componentes sólo en fase
ligera 1/KF = 0. Para cualquier conjunto de valores de P y T para la operación
de destilación, es posible encontrar una solución real de la ecuación anterior, es
decir una solución que es físicamente posible. Para cualquier valor de T entre 0
e ∞, el valor de ψ que hace p(ψ) = 0 se encuentra ∑ ∑>ψ>
≠Li H
Hri zz , donde el
límite inferior representa la formación de una fase líquida compuesta sólo por
los componentes de sólo fase pesada, y el superior, de una fase líquida
consistente en todos los componentes excepto los que sólo están en la fase
ligera.
2.4.4.2. Destilación súbita en condiciones adiabáticas
Cuando la presión de una corriente líquida de composición, caudal y
temperatura (o entalpía) conocidas se reduce adiabáticamente a través de una
válvula, se puede realizar un cálculo de las composiciones y caudales que
Universidad de Alicante. Dpto. Ingeniería Química
Ampliación de Operaciones de Separación. 1. Métodos aproximados
25
resultan para las corrientes de vapor y líquido en equilibrio para una presión
especificada en la cámara de destilación súbita.
Caso 1: se conoce la presión y la temperatura de la operación y se
desea calcular la temperatura del alimento para que ésta sea
adiabática
Puesto que se conoce la presión y la temperatura de la operación, se puede
hacer un cálculo de destilación súbita en condiciones isotérmicas para obtener
la fracción vaporizada y la composición de las fases formadas: con esto se
puede calcular la entalpía de los dos productos –vapor (HV) y líquido(HL) en
equilibrio- obtenidos:
∑
∑
=
=
=
=
c
1i
fiViV
c
1i
iLiL
yHH
xHH
(1.63)
y a partir de éstas, se puede calcular la entalpía del alimento (H) para que la
operación sea adiabática:
LVF H
F
L
H
F
V
H ⎟
⎟
⎠
⎞
⎜
⎜
⎝
⎛
+⎟
⎟
⎠
⎞
⎜
⎜
⎝
⎛
= (1.64)
Por tanto, el problema se reduce a la búsqueda de la temperatura del alimento,
TF, que produce dicho valor de entalpía, HF:
∑
=
=
c
1i
iFiF zHH (1.65)
Caso 2: se conoce la entalpía del alimento y se desea calcular la
temperatura (o la presión) de la operación para que ésta sea
adiabática
En este caso se trata de hacer un cálculo de destilación súbita en condiciones
isotérmicas para encontrar las condiciones que hacen que la entalpía de los
productos obtenidos sea igual a la entalpía del alimento.
Universidad de Alicante. Dpto. Ingeniería Química
Ampliación de Operaciones de Separación. 1. Métodos aproximados
26
3. PLANTEAMIENTO DEL PROBLEMA DE DISEÑO. ASPECTOS
PRELIMINARES
3.1. Composición del alimento: análisis del diagrama T.E.R.
En ocasiones el alimento a separar en una columna de rectificación es una
mezcla compleja cuya composición no se conoce con exactitud. Por ejemplo, en
el caso de la destilación del petróleo y de otras mezclas complejas, hay
componentes desde C1 a C50 (temperatura de burbuja, Tb desde –162ºC hasta
538ºC). Además, el número de componentes con volatilidades similares
aumenta rápidamente al hacerlo la temperatura de ebullición (16 de los 18
isómeros del C8 hierven en un intervalo de 12ºC). Por otro lado, hay que tener
en cuenta que los productos de la destilación de mezclas complejas son
también mezclas complejas. Consideremos, por ejemplo, el caso en que se
desee diseñar una de las columnas de la sección de recuperación de un
platformer. La industria del petróleo utiliza el platforming o reformado con H2
sobre catalizador para romper las fracciones de gasolina de elevada
temperatura de ebullición y calidad mediocre, en fracciones de menor punto de
ebullición y de mayor calidad comercial. El producto, después de que el H2 se
ha separado y recirculado al reactor, o eliminado, es una mezcla compleja de
hidrocarburos aromáticos y alifáticos de cadena corta que, una vez estabilizada
(eliminados los butanos y demás compuestos de temperatura de ebullición
inferior), se trata en la sección de recuperación para reducir la cantidad de
heptano e incrementar así su índice de octano, o bien se divide el producto en
una fracción conteniendo heptanos y compuestos de baja temperatura de
ebullición y otra de elevada temperatura de ebullición que contiene tolueno y
xilenos que pueden recuperarse posteriormente como productos bastante
puros. La composición de un alimento de este tipo se suele presentar en forma
de un diagrama de temperatura de ebullición real (T.E.R.) (figura 1.4).
El diagrama T.E.R. se obtiene mediante una destilación intermitente del
alimento con una razón de reflujo elevada (20:1) en una columna de
fraccionamiento de elevada eficacia que separa a los compuestos semejantes
en grupos. En él se representa la temperatura del vapor en la cabeza de la
columna frente al porcentaje volumétrico destilado (figura 1.4). Los tramos casi
horizontales indican la presencia de un componente único o de un grupo de
componentes semejantes, cuyas temperaturas de ebullición están
comprendidas en un pequeño intervalo de temperatura.
El significado del diagrama T.E.R. se aclara con el histograma de la figura 1.5
donde se representa el porcentaje volumétrico destilado en un intervalo de
temperatura (2ºC en la figura 1.5) frente a la temperatura en la cabeza de la
columna. Los tramos horizontales de la figura 1.4 están representados por los
picos del histograma de la figura 1.5. Dado que la columna separa muy bien, la
temperatura de condensación de los vapores en la cabeza de la columna
diferirá muy poco de la temperatura de ebullición del líquido de la misma
composición (es decir, se van obteniendo sucesivamente, prácticamente,
Universidad de Alicante. Dpto. Ingeniería Química
Ampliación de Operaciones de Separación. 1. Métodos aproximados
27
componentes puros), y los grupos de componentes se identifican por los puntos
de ebullición correspondientes a los picos del histograma.
La complejidad de la mezcla puede reducirse si se considera que cada grupo o
fracción está formado por un componente único. Esto puede hacerse ya que
todos los componentes del grupo tienen propiedades físicas semejantes. En el
caso reflejado en las figuras 1.4 y 1.5 puede considerarse que la mezcla es un
sistema de siete componentes. Si los grupos de la figura 1.5 se trasladan a la
figura 1.4, se puede determinar el porcentaje volumétrico de cada grupo de
componentes y se puede suponer que cada fracción tiene las propiedades del
componente principal del grupo (figura 1.4 y tabla 1.1). Como puede verse, en
este caso el 2% de la mezcla tiene una temperatura de ebullición inferior a
20ºC y corresponde a componentes que son, probablemente, butanos. Si el
agua de refrigeración del condensador de la columna a diseñar tuviese una
temperatura de 20ºC y si la columna tuviera una gran capacidad de separación,
estos componentes no condensarían, sino que se eliminarían, expulsándose a la
atmósfera. Se supone que el grupo 1, incluyendo los butanos, se separaría
como una unidad y condensaría a la temperatura de ebullición del isopentano
(28ºC). Por conveniencia se considera al residuo (grupo 7-R) equivalente a 1,3-
dietilbenceno, de temperatura de ebullición igual a 181ºC (es improbable que el
producto de un reactor platformer contenga parafinas con 10 y 11 átomos de
carbono; el residuo debe estar constituido principalmente por compuestos
aromáticos, siendo representativo el 1,3-dietilbenceno). Finalmente, conocido el
porcentaje volumétrico y la densidad del líquido, se puede calcular el número
de moles y el porcentaje molar de cada componente (tabla 1.1).
Figura 1.4 (Sawistowsky y Smith)
Universidad de Alicante. Dpto. Ingeniería Química
Ampliación de Operaciones de Separación. 1. Métodos aproximados
28
Figura 1.5. (Sawistowsky y Smith)
Tabla 1.1. Composición del alimento
Grupo 1
C5
pentan
os
2
C6
hexanos
3
C7-H
heptanos
4
C7-T
tolueno
5
C8
xilenos
6
C9 mesi-
tilenos
7
R
residuo
Com.
Selecc.
Iso-
pentan
o
3-Metil-
pentano
2-Metil-
hexano
Tolueno Para-
xileno
1,3,5-tri-
metilbenc
1,3-dietil-
benceno
Tb (ºC) 27.95 64.0 90.4 110.6 138.4 164.6 181.1
Temp.
Grupo
50 80 103 121 149 175 -
Vol. Acumu-
lado (%)
19.5 34.0 46.5 58.5 77.5 93 100.0
Vol. (%) 19.5 14.5 12.5 12.0 19.0 15.5 7.0
Densidad
(g/ml)(20ºC)
0.62 0.67 0.68 0.86 0.86 0.86 0.86
Masa
molar
72.15 86.17 100.2 92.13 106.16 120.19 134.21
Número
de moles
0.1672 0.1128 0.0848 0.1118 0.1536 0.1108 0.0448
% molar 21.3 14.4 10.8 14.2 19.5 14.1 5.7
De esta manera, se ha conseguido pasar de un alimento complejo. de
composición desconocida, a una mezcla relativamente sencilla en la que se
conoce tanto los componentes que la integran como la proporción en que se
encuentran. En la industria del petróleo y derivados no se suele llegar a asignar
Universidad de Alicante. Dpto. Ingeniería Química
Ampliación de Operaciones de Separación. 1. Métodos aproximados
29
cada uno de los grupos que se obtienen a partir de un diagrama T.E.R. a un
compuesto concreto, sino que se habla de pseudocomponentes, caracterizados
por la temperatura de ebullición y la densidad de la fracción. Existen diversos
tipos de diagramas normalizados, dependiendo de las condiciones en que se
realiza el fraccionamiento del alimento.
3.2. Balance preliminar de materia: selección de los componentes
clave
La destilación multicomponente es mucho más compleja que la destilación
binaria; al fijar una composición de una corriente, no queda determinada la
composición de la mezcla y la temperatura de la etapa que abandona. Este
hecho, junto con el número de variables independientes del sistema, hace que
no puedan especificarse por completo y de manera independiente el destilado y
el residuo.
Una forma útil y sencilla de determinar el número de variables independientes
es el que se basa en la “regla de Hanson y col.”, según la cual, el número de
variables independientes que hay que especificar para tener completamente
determinado un proceso de separación es igual al número que se especifica en
la construcción de la columna o que puede controlarse por medios externos
durante la operación de la misma. Para la aplicación de esta regla, se debe
visualizar la operación de la columna y enumerar las variables fijadas en la
construcción de ésta, las fijadas por el proceso y las que se controla para que la
columna funcione de manera estable y dé lugar a los productos deseados. Por
ejemplo, para una columna convencional:
- La construcción de la columna fija el número de etapas en cada
sector o, lo que es lo mismo, el número de etapas y la posición del
piso de alimentación (2 variables).
- El proceso fija la composición y la entalpía total del alimento (1+(c-1)
variables, siendo c el número de componentes).
- Además se puede controlar de manera externa el caudal de alimento,
la presión en la columna y el calor aportado y el eliminado en la
caldera y el condensador, esto es, los caudales de vapor de
calefacción y de agua de refrigeración (4 variables).
Por tanto, el número de variables que se puede especificar es 2+1+(c-1)+4 =
c+6.
De acuerdo con lo anterior, si en una columna convencional se especifica el
caudal (1 variable), la composición (c-1 variables) y la condición térmica del
alimento (2 variables), la presión en el condensador (1 variable) y el número de
etapas y la posición del piso de alimentación (2 variables), sólo quedan dos
grados de libertad. Ello significa que, por ejemplo, sólo podría especificarse el
caudal de destilado o de residuo y la razón de reflujo, con lo que
automáticamente quedan determinadas las composiciones del destilado y del
Universidad de Alicante. Dpto. Ingeniería Química
Ampliación de Operaciones de Separación. 1. Métodos aproximados
30
residuo. Otra posibilidad sería especificar el grado de recuperación de un
componente en el destilado y de otro en el residuo. De esta manera, se pone
claramente de manifiesto que, efectivamente, una columna de rectificación
puede diseñarse para llevar a cabo únicamente la separación entre dos de los
componentes de la mezcla.
De acuerdo con lo anterior, en general se requieren c-1 columnas de
fraccionamiento para producir c corrientes de salida de una calidad
especificada. Así, en el ejemplo presentado en la sección anterior, la separación
de la corriente de alimento en sus 7 grupos requeriría 6 columnas. Por tanto,
cuando sólo se dispone de una columna, sólo puede especificarse la calidad de
dos productos (destilado y residuo). Por otro lado, la calidad de estos dos
productos puede caracterizarse únicamente por la concentración de un
componente en cada corriente. Por otro lado, las concentraciones de los otros
componentes no pueden elegirse arbitrariamente.
En primer lugar, hay que plantearse qué separación se desea llevar a cabo, es
decir, especificar la calidad de los productos. Ello supone seleccionar los dos
componentes a utilizar para su caracterización (componentes clave) y la
comprobación de la viabilidad de la separación (determinación de las regiones
de productos posibles). Hay que tener en cuenta que normalmente una
columna no va a poder dividir el alimento de todos los modos posibles. Por
ejemplo, en el caso descrito en la sección anterior, un destilado conteniendo
sólo C5, C6 y C7-H y un residuo conteniendo sólo C7-T, C8, C9 y R (separación
completa) requeriría un número infinito de pisos. Sería también imposible
construir una columna capaz de producir un destilado con 90% de C9 y un
producto base con 90% de C6. Por tanto hay que tener la seguridad de que es
posible obtener productos de la calidad deseada.
En el caso considerado en la sección anterior se especificaría la concentración
total de tolueno que se desea en el destilado y la de heptano que se desea en
el residuo. El heptano tiene una temperatura de ebullición inferior a la del
tolueno, y es posible diseñar la zona de agotamiento para que se elimine el
heptano hasta la concentración deseada. Análogamente puede diseñarse la
zona de enriquecimiento para que se elimine el tolueno hasta la concentración
deseada, y ambas operaciones pueden combinarse y efectuarse en una
columna la separación completa. Estrictamente hablando, no pueden fijarse
más concentraciones en esta etapa de los cálculos: sus valores quedan
determinados por el proceso de destilación, que está pensado para separar
heptano y tolueno.
Una vez especificada la calidad de los productos y comprobada la viabilidad de
la separación, ya no es posible dar más especificaciones de composición de los
productos. Sin embargo, para iniciar el diseño aproximado de la columna se
requiere la composición completa de los productos, lo que supone la realización
de un balance preliminar de materia. Dado que el alimento y los productos
deben cumplir el balance de materia, si se fijan la cantidad de alimento y su
composición y se desea determinar el caudal y la composición del destilado y
Universidad de Alicante. Dpto. Ingeniería Química
Ampliación de Operaciones de Separación. 1. Métodos aproximados
31
del residuo (2c+2 variables), teniendo en cuenta que se dispone de c+2
ecuaciones (c balances de componente y 2 condiciones de sumatorio de
fracciones molares igual a uno para los dos productos), deben fijarse c
variables (2c+2-c-2).
En el caso del platformado cuyo diagrama T.E.R. se presenta en la figura 1.4, si
se considera la existencia de 7 componentes, se deben elegir 7 concentraciones
en los productos antes de establecer el balance de materia. Dado que éstas
dependen del proceso de separación de la columna, sólo puede hacerse una
estimación de sus valores: dado que la concentración de tolueno en el destilado
es pequeña, es razonable suponer que las concentraciones de los productos de
temperatura de ebullición inferior serán despreciables y se toman como nulas
las concentraciones de C8, C9 y residuo en el destilado. Análogamente, se
puede suponer que las concentraciones de C5 y C6 en el residuo son cero. Con
la concentración de tolueno en el destilado y la de heptano en el residuo se han
determinado 7 concentraciones, y no se puede fijar ninguna más. Si se
suponen 100 moles de alimento, el balance de materia proporciona los
resultados que se muestran en la tabla 1.2 donde las calidades exigidas a los
productos permiten calcular los valores de H y T que representan,
respectivamente, la cantidad de heptano que aparece en el residuo y la
cantidad de tolueno que aparece en el destilado. Si se especifica, por ejemplo,
volumen de tolueno en destilado/volumen total de destilado = 0.006, y se
supone que la densidad del destilado es de aproximadamente 0.6 g/ml se llega
a que, aproximadamente,
T = H = 0.2 moles
con lo que el balance de materia preliminar resultante sería el que se muestra
en la tabla 1.3.
Tabla 1.2. Balance preliminar de materia en función de las especificaciones del
problema
Componente Fzi DyDi RxRi
C5 21.3 21.3 0
C6 14.4 14.4 0
C7-H 10.8 10.8-H H
C7-T 14.2 T 14.2-T
C8 19.5 0 19.5
C9 14.1 0 14.1
R 5.7 0 5.7
Total 100.0 46.5 + (T - H) 53.5 + (H - T)
Universidad de Alicante. Dpto. Ingeniería Química
Ampliación de Operaciones de Separación. 1. Métodos aproximados
32
Tabla 1.3. Balance preliminar de materia completo
Alimento Moles y % molar
1, C5 21.3
2, C6 14.4
3, C7 - H 10.8
4, C7 - T 14.2
5, C8 19.5
6, C9 14.1
7, R 5.7
Es importante recordar que no se puede concluir que se pueda construir una
columna que produzca exactamente esa separación. Si en la última etapa del
cálculo de la columna se obtuvieran valores diferentes, deberá repetirse el
cálculo completo.
Como se ha visto, previamente al establecimiento del balance de materia
preliminar resulta imprescindible la especificación de los componentes clave y
de su distribución entre el destilado y las colas, que se debe realizar teniendo
en cuenta las condiciones de operación y las características de la mezcla a
tratar. Reciben el nombre de componentes clave aquellos dos componentes
cuya separación se especifica; el más volátil es el clave ligero, y el menos
volátil, el clave pesado. Normalmente el componente clave ligero (LK) y el
componente clave pesado (HK) se eligen como el más ligero (más volátil)
especificado en el residuo y el más pesado (menos volátil) especificado en el
destilado. Los componentes más volátiles que LK reciben el nombre de
componentes no clave volátiles (LLK o LNK) y los menos volátiles que HK
reciben el nombre de no clave pesados (HHK o HNK). En ocasiones existen
componentes de volatilidad intermedia entre la de LK y la de HK. Se dice que
un componente está repartido cuando aparece simultáneamente en el destilado
y en el residuo. Si existen componentes de volatilidad intermedia entre las de
LK y HK, éstos se encontrarán repartidos.
En el caso de la recuperación del platformado descrito en la sección anterior,
LK es el componente 3 (C7-H) y HK es el componente 4 (C7-T). No es necesario
que los componentes clave tengan temperaturas de ebullición consecutivas. Si
se hubiera especificado C8 en el destilado, el tolueno, con temperatura de
ebullición intermedia entre C7-H y C8 tendría que repartirse de acuerdo con la
separación especificada para C7-H y C8 (sería entonces un componente
repartido).
Los componentes LK y HK, así como otros componentes repartidos,
aparecen tanto en el producto de cabeza como en el de colas. Los
componentes LLK aparecen prácticamente en su totalidad en el producto de
cabeza (destilado), mientras que los HHK lo hacen en el de colas (residuo). Los
componentes que aparecen sólo en el destilado o sólo en el residuo se dice que
son componentes no repartidos. En la figura 1.6 se muestran los perfiles
típicos de composición para cada tipo de componentes a lo largo de una
columna de rectificación. Obsérvese que los perfiles de LK y HK pasan por un
máximo antes de alcanzar el condensador y la caldera, respectivamente. Esto
Universidad de Alicante. Dpto. Ingeniería Química
Ampliación de Operaciones de Separación. 1. Métodos aproximados
33
se debe a que, en cada momento, la columna realiza la separación de los
componentes más volátiles y los menos volátiles: cuando se está llegando al
condensador, prácticamente sólo existen componentes LK y LLK, por lo que el
componente LK pasa a ser el menos volátil de la mezcla, y al ascender en la
columna, va disminuyendo su concentración. Un razonamiento análogo puede
hacerse para el caso de HK y HHK en las proximidades de la caldera, donde HK
es el componente más volátil de la mezcla. En las proximidades del piso de
alimentación, están presentes todos los componentes en cantidades
apreciables.
Figura 1.6
En cuanto al perfil de temperatura, ésta aumenta gradualmente desde el
condensador hacia la caldera, si bien los cambios son más rápidos en las
proximidades de la caldera, del condensador y de los pisos de alimentación, ya
que son los puntos donde la concentración de los componentes no clave
cambia más rápidamente.
3.3. Presión de operación de la columna y tipo de condensador
La presión de operación de una columna de rectificación se especifica indicando
la presión en el condensador junto con la pérdida de presión en cada etapa de
la columna. La presión en el condensador debe ser tal que la temperatura del
destilado sea ligeramente superior (de 10 a 50ºF o de 6 a 28ºC) a la
temperatura de entrada del agua utilizada como refrigerante en el condensador
de la cabeza de la columna. Sin embargo, si esta presión se aproxima a la
presión crítica de los componentes más volátiles, se trabajará a presiones
inferiores y se utilizarán otros fluidos refrigerantes.
A la hora de seleccionar la presión de operación de la columna hay que tener
en cuenta que, en general, un aumento de la presión de operación de la
columna tiene los siguientes efectos desfavorables:
PERFIL DE VAPOR
0
0,2
0,4
0,6
0,8
0 5 10 15 20
PISO
y
METANO (LLK)
ETANO (LLK)
PROPANO (LK)
BUTANO (HK)
PENTANO (HHK)
HEXANO (HHK)
Piso 1 = condensador
Piso 17 = caldera
Piso 10 = piso de alimentación
PERFIL DE VAPOR
0
0,2
0,4
0,6
0,8
0 5 10 15 20
PISO
y
METANO (LLK)
ETANO (LLK)
PROPANO (LK)
BUTANO (HK)
PENTANO (HHK)
HEXANO (HHK)
Piso 1 = condensador
Piso 17 = caldera
Piso 10 = piso de alimentación
Universidad de Alicante. Dpto. Ingeniería Química
Ampliación de Operaciones de Separación. 1. Métodos aproximados
34
1. La volatilidad relativa disminuye y por tanto aumenta la dificultad de la
separación: aumentan los requerimientos de número de pisos, reflujo y
consumo en el condensador y en la caldera.
2. Hace aumentar la temperatura de la columna: aumentan las reacciones de
degradación química, polimerización, etc.
3. Por encima de 100 psig, hay que aumentar el espesor del material de la
columna, y por tanto aumenta el coste del inmovilizado. Este factor no es
importante a P < 100 psig.
4. Aumenta la temperatura en la caldera y por tanto se requiere un medio de
calefacción más caro (o incluso inexistente). Para el mismo agente de
calefacción, aumenta el área de intercambio de calor.
5. Para separaciones superatmosféricas, las fugas son mayores, y aumenta el
peligro potencial en el caso de usar materiales tóxicos o inflamables.
Por contra, también se producen los siguientes efectos favorables:
1. Aumenta el punto de ebullición del destilado, lo que permite el uso de
refrigerantes más baratos.
2. Si la columna opera por debajo de 1 atm, un aumento de presión disminuye
el coste de creación y mantenimiento de vacío (consumo de energía del
eyector y costes del inmovilizado).
3. Aumenta la densidad del vapor, y por tanto, la capacidad de la columna: si la
columna trabaja a vacío, se produce una disminución grande del diámetro de
columna necesario y de los costes del inmovilizado. La reducción es menor
para presiones comprendidas entre 50 y 150 psia.
4. En la destilación de gases licuados, aumentan los puntos de ebullición del
líquido que circula por la columna, lo que permite utilizar materiales de
construcción más baratos.
5. Disminuye el diámetro de las tuberías y el tamaño de las válvulas por las que
circula el vapor.
6. Por debajo de 1 atm disminuyen las fugas y por tanto el peligro potencial de
los materiales tóxicos o inflamables.
Casi la única razón para diseñar una columna a vacío es el 4º de los aspectos
desfavorables. Cuando las reacciones secundarias no son significativas, y si se
dispone de un medio de calefacción adecuado, las separaciones se realizan a
presiones iguales o superiores a la atmosférica. Para separaciones a vacío, es
deseable que la presión sea lo más alta posible: se fija aquella presión lo más
alta posible que de una temperatura de burbuja lo suficientemente baja como
para evitar la degradación de los productos de colas, y para permitir el
funcionamiento adecuado de la caldera con el agente de calefacción disponible.
Para separaciones a presión, los factores controlantes suelen ser el punto 1 de
los aspectos favorables y el punto 1 de los aspectos desfavorables. Se suele
fijar la presión más baja que permita la condensación del destilado utilizando
aire o agua como agentes refrigerantes.
Universidad de Alicante. Dpto. Ingeniería Química
Ampliación de Operaciones de Separación. 1. Métodos aproximados
35
En la separación de gases licuados, la temperatura crítica del destilado suele
ser menor que la temperatura del agua de refrigeración, por lo que se suele
necesitar otro tipo de refrigeración. El balance económico está determinado
fundamentalmente por el punto 1 de los aspectos favorables y el punto 1 de los
aspectos desfavorables, pero la refrigeración complica el análisis. Se requiere
un proceso de optimización para seleccionar la mejor presión, y el proceso
suele ser lento y tedioso si se realiza correctamente. Por otro lado, los métodos
aproximados no siempre dan buenos resultados.
Para el diseño preliminar, la presión de operación de la columna y el tipo de
condensador se pueden establecer siguiendo el procedimiento que se describe
en la figura 1.7, que se ha formulado para alcanzar, si es posible, una presión
PD en el condensador comprendida entre 0 y 2.86 MPa para una temperatura
mínima de 49ºC, con el fin de utilizar agua como líquido de refrigeración. Los
límites de P y T son sólo orientativos y dependen de factores económicos. Se
suele suponer una caída de presión en la columna de 5 psi (35 kPa) y de 0 a 2
psi (0 a 14 kPa) en el condensador. Sin embargo cuando se conozca el número
de platos, se podrá realizar cálculos más refinados considerando una caída de P
de 0.1 psi/plato para columnas operando a presión atmosférica o
superatmosférica y 0.05 psi/plato para columnas operando a vacío. Se debe
tener también en cuenta que el producto de colas no debe estar próximo a su
temperatura de descomposición o a su estado crítico.
Si la presión en la cabeza se encuentra alrededor de 215 psia (1.48 MPa) se
recomienda utilizar un condensador total; entre 215 y 365 psia (2.52 MPa) se
utiliza un condensador parcial, y también cuando se desea un destilado vapor y
la presión es inferior a 215 psia. Si la P supera 365 psia se utiliza un fluido
refrigerante para el condensador de cabeza. Un condensador mixto puede
proporcionar al mismo tiempo vapor destilado y líquido destilado.
Con la columna operando a la presión establecida, la alimentación puede
someterse a una operación de destilación súbita adiabática para una presión
del plato de alimentación de PD + 7.5. psia con el fin de determinar la condición
fásica de la alimentación.
Universidad de Alicante. Dpto. Ingeniería Química
Ampliación de Operaciones de Separación. 1. Métodos aproximados
36
Composiciones
del destilado o
colas conocidas
o estimadas
Calcular la presión PD del punto de
burbuja del destilado a 49ºC
(120ºF)
Calcular la presión PD
del punto de rocío del
destilado a 49ºC
(120ºF)
PD>215psia
Elegir un refrigerante para
operar el condensador
parcial a 415 psia(2.86 MPa)
PD>365psia
Estimar la presión de colas (PB)
PD<365psia
(2.52MPa)
Utilizar
condensador
parcial
Calcular la T de
burbuja (TB) de
las colas a PB
Disminuir
presión PD de
forma
aproximada
TB>temperatura de
descomposición de colas
o T crítica
TB<temperatura
de
descomposición
de colas o T
crítica
Fin
PD<215psia
(1.48MPa)
utilizar
condensador
total (reponer
PD a 30 psia si
PD<30 psia)
Figura 1.7
Universidad de Alicante. Dpto. Ingeniería Química
Ampliación de Operaciones de Separación. 1. Métodos aproximados
37
4. MÉTODOS APROXIMADOS PARA EL CÁLCULO DE COLUMNAS DE
RECTIFICACIÓN DE MEZCLAS MULTICOMPONENTES: MÉTODO DE
FENSKE-UNDERWOOD-GILLILAND
El algoritmo de cálculo correspondiente se muestra en la figura 1.8. El método
de diseño aproximado recibe el nombre de Fenske-Underwood-Gilliland (FUG)
ya que utiliza la ecuación de Fenske para el cálculo del número mínimo de
pisos, el método de Underwood para el cálculo del reflujo mínimo y para
relacionar el número de pisos teóricos y la razón de reflujo se utiliza el método
de Gilliland, que hace uso del número mínimo de pisos y de la razón de reflujo
mínima.
4.1. Número mínimo de etapas de equilibrio
El número mínimo de etapas de equilibrio se obtiene cuando la columna
proporciona la separación deseada en condiciones de reflujo total. La deducción
exacta para el número mínimo de etapas requiere sólo la utilización del valor de
la constante de equilibrio (k) y la consideración de igualdad de fracciones
molares entre las etapas (recuérdese el cálculo gráfico para mezclas binarias
por el método de Ponchon-Savarit o McCabe-Thiele). Para operación en estado
estacionario, la entrada de calor en el calderín y la salida en el condensador son
iguales (suponiendo que no hay pérdidas de calor) y, según el balance de
materia, las corrientes de vapor y líquido que se cruzan entre dos etapas tienen
los mismos caudales y composiciones. Sin embargo, los caudales de vapor y
líquido variarán de una etapa a otra, a no ser que se cumpla la condición de
flujo molar constante. Esto se comprueba fácilmente haciendo balance de
materia global y de componente entre la cabeza o cola de la columna y
cualquier etapa intermedia.
Para el componente i de la etapa N (última etapa = caldera):
N,iN,iN,i xKy = (1.66)
y para las corrientes que se cruzan entre etapas:
1j,ij,i xy −= (1.67)
luego:
N,iiN1N,i xKx =− (1.68)
análogamente, para la etapa N-1:
N,i1N,iN,i1N,i1N,i1N,i xKKxKy −−−− == (1.69)
Universidad de Alicante. Dpto. Ingeniería Química
Ampliación de Operaciones de Separación. 1. Métodos aproximados
38
Especificar
alimentación
Especificar la separación
de dos componentes
clave
Determinar la P de la
columna y el tipo de
condensador
(cálculos de los
puntos de burbuja y
de rocío)
Aplicar flash a la
alimentación para la
presión de la columna
(flash adiabático)
Cálculo del Nº
mínimo de etapas
teóricas (ec. de
Fenske)
Cálculo de la
separación de los
componentes no
clave (ec. de Fenske)
Separación
estimada =
Separación
calculada
Estimar la
separación de los
componentes no
clave
1
No
Si
Figura 1.8.
Universidad de Alicante. Dpto. Ingeniería Química
Ampliación de Operaciones de Separación. 1. Métodos aproximados
39
1
Cálculo de la relación
de reflujo mínima
(correlación de
Underwood)
Localización de la
etapa de alimentación
(ec. de Kirkbride)
Cálculo de los servicios del
condensador y de la
caldera (balances de
energía)
Fin
Cálculo del número de etapas
teóricas para la relación de refujo
especificada > valor mínimo
(correlación de Gilliland)
Figura 1.8. Continuación
y en general:
N,i1,i2,i1N,iN,i1,i xKK...KKy −= (1.70)
siendo el piso 1 el primer piso de la columna (en la cabeza), sin contar el
condensador. Planteando la expresión análoga para el componente j y
dividiendo una por otra:
⎟
⎟
⎠
⎞
⎜
⎜
⎝
⎛
αααα= −
N,j
N,i
121NN
1,j
1,i
x
x
...
y
y
(1.71)
o bien
Universidad de Alicante. Dpto. Ingeniería Química
Ampliación de Operaciones de Separación. 1. Métodos aproximados
40
∏
=
α=
⎟
⎟
⎠
⎞
⎜
⎜
⎝
⎛
⎟
⎟
⎠
⎞
⎜
⎜
⎝
⎛ minN
1k
k
0,j
N,j
N,i
0,i
x
x
x
x
(1.72)
puesto que yi1 = xi0 (xi0 es la composición del líquido que se cruza con el vapor
V1, es decir, el reflujo: es la composición del destilado líquido que se extrae de
la columna si el condensador es total). αK = Kik/Kjk es la volatilidad relativa
entre los componentes i y j en la etapa k.
Aunque la ecuación anterior (1.72) es exacta, no se suele utilizar en la práctica
ya que es preciso conocer las condiciones de cada etapa para calcular la serie
de volatilidades relativas. Sin embargo, si la volatilidad relativa es constante:
minN
0,j
N,j
N,i
0,i
x
x
x
x
α=
⎟
⎟
⎠
⎞
⎜
⎜
⎝
⎛
⎟
⎟
⎠
⎞
⎜
⎜
⎝
⎛
(1.73)
y
mij
0,j
N,j
N,i
0,i
min
)log(
x
x
x
x
log
N
α
⎥
⎥
⎦
⎤
⎢
⎢
⎣
⎡
⎟
⎟
⎠
⎞
⎜
⎜
⎝
⎛
⎟
⎟
⎠
⎞
⎜
⎜
⎝
⎛
= (1.74)
que es la ecuación de Fenske. Cuando i es el componente LK y j el HK, el
número mínimo de etapas de equilibrio está influenciado por los componentes
no clave solamente debido a su efecto (si es que ejercen alguno) sobre el valor
de la volatilidad relativa de los componentes clave. N incluye los pisos teóricos
más la caldera. El condensador no se ha tenido en cuenta al deducir la
ecuación (sería la etapa 0).
Cuando el condesador es total, xoi = xD, y la ecuación de Fenske suele
formularse de forma que relaciona las composiciones de los componentes clave
en el destilado (xD) y en el residuo (xB). Si el condensador es parcial, se puede
mantener la misma formulación de la ecuación de Fenske, especificando la
composición del destilado, en este caso yD, pero teniendo en cuenta que ahora
el número de pisos calculado sí que incluye al condensador parcial, que se trata
como una etapa de equilibrio más.
La ecuación de Fenske permite una rápida estimación del número mínimo de
etapas de equilibrio. Una forma de expresión que suele resultar más
conveniente se obtiene sustituyendo el producto de las relaciones de fracciones
molares por el producto equivalente de las relaciones de distribuciones molares
en función de los flujos de componente en el destilado y en las colas, d y b
respectivamente, y sustituyendo la volatilidad relativa por la media geométrica
de sus valores correspondientes en las etapas de cabeza y cola:
Universidad de Alicante. Dpto. Ingeniería Química
Ampliación de Operaciones de Separación. 1. Métodos aproximados
41
( ) ( )( ) 2
1
1ijNijm
m
i
j
j
i
min
log
b
b
d
d
log
N
αα=α
α
⎥
⎥
⎦
⎤
⎢
⎢
⎣
⎡
⎟
⎟
⎠
⎞
⎜
⎜
⎝
⎛
⎟
⎟
⎠
⎞
⎜
⎜
⎝
⎛
= (1.75)
Por tanto, el número mínimo de etapas de equilibrio depende del grado de
separación de los dos componentes clave y de su volatilidad relativa, pero es
independiente de la condición fásica de la alimentación.
La aplicación de la ecuación de Fenske requiere una estimación previa de la
composición y la volatilidad de los componentes clave en el destilado y del
residuo. Para ello se habrá tenido que realizar una estimación previa de la
presión en la caldera (dependiente de la presión en el condensador, que es una
especificación del problema, del número de pisos, que se desconoce en esta
etapa de cálculos preliminares y de la caída de presión en la columna, que es
una estimación). Una vez calculado Nmín, y si se supone que se trabaja con un
valor de operación de la razón de reflujo que, como suele ser habitual, haga
que se necesite aproximadamente dos veces el número mínimo de pisos
teóricos, y suponiendo también una eficacia por piso (por ejemplo de un 70%
que es un valor frecuente en la industria del petróleo), se puede tener una
estimación del número de pisos reales, que se puede comparar con el utilizado
para calcular la presión en la caldera. Evidentemente, en caso de que las
discrepancias sean muy grandes, se deberá repetir el cálculo.
Cuando haya diferencias considerables entre la volatilidad en la la cabeza y en
la base de la columna, no resulta adecuado utilizar la volatilidad relativa media
en la ecuación de Fenske. En estos casos, se puede calcular el número mínimo
de pisos en cada sector, utilizando la ecuación de Fenske con la composición
del alimento para la base del sector de enriquecimento y para la cabeza del
sector de agotamiento, y evaluando por separado la volatilidad relativa media
en cada sector.
En la industria del petróleo suelen encontrarse columnas de 45-50 pisos. Por
tanto, con un numero de etapas de este orden, está justificada la suposición de
que la calidad especificada para los productos puede obtenerse con una sola
columna. Si el número de pisos hubiese sido mucho mayor, tendría que
haberse hecho una especificación de productos de menor calidad (menor
porcentaje de separación entre los componentes clave), o se necesitaría más de
una columna de destilación.
Winn realizó una modificación a la ecuación de Fenske para tener en cuenta la
variación de la volatilidad relativa con la temperatura:
Universidad de Alicante. Dpto. Ingeniería Química
Ampliación de Operaciones de Separación. 1. Métodos aproximados
42
)log(
x
x
x
x
log
N
HK/LK
D;HK
B,HK
1B,LK
D,LK
min
LK
β
⎥
⎥
⎥
⎦
⎤
⎢
⎢
⎢
⎣
⎡
⎟
⎟
⎠
⎞
⎜
⎜
⎝
⎛
⎟
⎟
⎠
⎞
⎜
⎜
⎝
⎛
=
θ
(1.76)
donde βLK/HK y θLK son constantes a presión fija, que se evalúan a partir de los
valores de la constante de equilibrio, K, de los componentes HK y de LK a la
temperatura de la cabeza y la base de la columna. Están relacionadas por:
LK
HK
LK
HK/LK
K
K
θ
=β (1.77)
La ecuación de Winn se reduce a la de Fenske cuando θLK = 1 y βLK/HK = αLK/HK
4.2. Distribución de componentes no clave a reflujo total
Resulta evidente que la distribución de los componentes clave entre el destilado
y el residuo ha de ser la misma independientemente de las condiciones de
operación de la columna ya que se trata de una especificación del problema.
Sin embargo, la distribución de componentes no clave varía dependiendo de
que la columna opere a reflujo total, a reflujo mínimo o a reflujo intermedio.
Una vez que se conoce Nmín, la ecuación de Fenske permite calcular las
fracciones molares xo y xN para todos los componentes no clave. Estos valores
proporcionan una primera aproximación a la distribución real de los productos
cuando se utiliza un número de etapas superior al mínimo y, obviamente,
permiten calcular las temperaturas de las etapas de cabeza y de cola, que
deberán compararse con los valores estimados utilizados para el cálculo de las
volatilidades en la ecuación de Fenske.
Sea i un componente no clave y j el componente HK, y haciendo j = r:
( ) mín
m
N
ir
r
r
i
i
b
d
b
d
α⎟⎟
⎠
⎞
⎜⎜
⎝
⎛
=⎟⎟
⎠
⎞
⎜⎜
⎝
⎛
(1.78)
y sustituyendo fi = di + bi
( ) minN
mir
r
r
i
i
b
d
1
f
b
α⎟⎟
⎠
⎞
⎜⎜
⎝
⎛
+
= (1.79)
o bien
Universidad de Alicante. Dpto. Ingeniería Química
Ampliación de Operaciones de Separación. 1. Métodos aproximados
43
( )
( ) min
min
N
mir
r
r
N
mir
r
r
i
i
b
d
1
b
d
f
d
α⎟
⎟
⎠
⎞
⎜
⎜
⎝
⎛
+
α⎟⎟
⎠
⎞
⎜⎜
⎝
⎛
= (1.80)
que dan la distribución de los componentes no clave a reflujo total de acuerdo
con la ecuación de Fenske.
Estas composiciones calculadas para el destilado y el residuo a reflujo total
deben compararse con las procedentes del balance preliminar de materia que
han servido para iniciar los cálculos, permitiendo el calculo de la volatilidad
relativa media necesaria para aplicar la ecuación de Fenske. En caso que se
observen discrepancias considerables, deberá reconsiderarse el balance
preliminar de materia y repetirse el cálculo de Nmín.
4.3. Reflujo mínimo
El reflujo mínimo puede calcularse por métodos gráficos, por métodos
aproximados o por métodos rigurosos. Los métodos gráficos, estrictamente,
sólo son válidos para mezclas binarias. La mayoría de los métodos gráficos y
aproximados dan buenos resultados si se puede aplicar la suposición de flujo
molar constante, o si el método se corrige incluyendo los balances de energía.
Sin embargo, la mayoría de los simuladores comerciales no tienen en cuenta
dicha corrección y las predicciones suelen ser malas. Los métodos rigurosos
predicen el reflujo mínimo con precisión, pero son tediosos y dan muchos
problemas de convergencia. Un método sencillo para calcular el reflujo mínimo
puede consistir en una extrapolación en la representación gráfica del número
de pisos teóricos frente a la razón de reflujo.
El cálculo riguroso del reflujo mínimo requiere realizar cálculos piso a piso
desde la cabeza y la base de la columna hasta el piso de alimentación, hasta no
encontrar cambios en la composición del líquido al pasar de un piso a otro. Para
ello se requiere conocer la composición del destilado y la del residuo, lo que a
su vez implica el tener que realizar una suposición acerca de la distribución de
productos entre la cabeza y las colas. Esta distribución puede estimarse, pero
es muy difícil de establecer exactamente para un alimento dado y para una
cierta separación entre claves, por lo que aun tratándose de métodos rigurosos,
los resultados seguirán siendo aproximados. Para una distribución de
componentes calculada o supuesta, se puede utilizar el siguiente
procedimiento:
1. Se supone una razón de reflujo externo mínima, y se calcula la razón de
reflujo interno mínima para cada sector de la columna.
2. Se calcula la temperatura de rocío del vapor que sale del piso 1.
3. Se calcula la composición del líquido que sale del piso 1 (equilibrio).
4. Se calcula la composición del vapor que sale del piso 2 (balance de materia)
Universidad de Alicante. Dpto. Ingeniería Química
Ampliación de Operaciones de Separación. 1. Métodos aproximados
44
5. Se Continúa de esta manera, repitiendo los cálculos piso a piso, hasta que
no se observe cambio en la temperatura o en la composición al cambiar de
piso.
6. Se calcula la temperatura de burbuja del residuo y la composición del vapor
en equilibrio.
7. Se repiten los cálculos piso a piso desde la base de la columna, hasta no
encontrar cambios en la temperatura o en la composición de las corrientes
al pasar de un piso a otro.
8. Se añade trazas de los componentes LLK a la composición del punto de
contacto o infinitud inferior (donde se acumulan las etapas de composición
constante) y se continúa hasta el piso de alimentación (donde las
composiciones del alimento coinciden esencialmente con las obtenidas en el
cálculo piso a piso).
9. Se continúa con el cálculo piso a piso hasta que los componentes HHK
prácticamente hayan desaparecido.
10.Se comparan las composiciones obtenidas en el paso 9 con las procedentes
del cálculo piso a piso comenzando en el piso 1. Si son iguales, el reflujo
mínimo supuesto era correcto. En caso contrario, se supone un nuevo
reflujo mínimo y se repite todo el cálculo.
Este procedimiento, que se suele calificar como riguroso, sigue siendo
aproximado ya que no tiene en cuenta los balances de entalpía en cada etapa.
Sin embargo, aunque éstos sí se considerasen, los resultados seguirían sin ser
exactos debido a la incertidumbre asociada con el cálculo de la entalpía de una
mezcla multicomponente.
Para calcular el reflujo mínimo por un método aproximado deben fijarse las
siguientes variables:
1. Cantidad, composición y entalpía del alimento.
2. Cantidad, composición y entalpía/temperatura del destilado
3. Cantidad, composición y entalpía/temperatura del residuo
4. Composición y temperatura de las dos zonas de composición
constante
5. Presión a la que se lleva a cabo la destilación
6. Tipo de condensador
Las especificaciones 1, 2, 3, 5 y 6 son necesarias para cualquier proceso de
diseño (disponibilidad de alimentos y requisitos de los productos). La presión y
el tipo de condensador se establecen en función de consideraciones
ingenieriles. Por tanto, la temperatura y la composición de las zonas de
composición constante (pinch zones) son los factores clave en la determinación
del reflujo mínimo.
Universidad de Alicante. Dpto. Ingeniería Química
Ampliación de Operaciones de Separación. 1. Métodos aproximados
45
4.3.1. Ecuación de Underwood para separaciones de clase 1
Shiras, Hanson y Gibson clasifican los sistemas multicomponentes atendiendo a
que tengan uno (clase 1) o dos (clase 2) puntos de contacto o de infinitud
(zona donde se acumulan las etapas de composición constante).
Son sistemas de clase 1 las mezclas binarias y las mezclas multicomponentes
en las que todos los componentes están distribuidos (repartidos). La zona de
contacto o de conjunción, también llamada zona de tangencia (pinch zone en la
literatura anglosajona) aparece en los pisos adyacentes al piso de alimentación,
salvo en casos similares al que se da en mezclas binarias no ideales en las que
la recta operativa que determina el reflujo mínimo sea una tangente a la curva
de equilibrio. En este caso, la zona de composición constante aparece en el
sector en el que se encuentre dicho punto de tangencia.
Los sistemas de clase 2 son aquellos en los que hay componentes no
repartidos. Si hay componentes LNK no distribuidos, aparece una zona de
contacto en el sector de agotamiento, y los pisos comprendidos entre el de
alimentación y la zona de contacto sirven para eliminar los componentes ligeros
que no aparecen en el residuo. Si hay componentes HNK no distribuidos,
aparece una zona de contacto en el sector de enriquecimiento, y las etapas
entre el piso de alimentación y la zona de contacto sirven para eliminar los
componentes pesados que no aparecen en el destilado.
Ocurrirán separaciones de clase 1 en el caso de mezclas con un estrecho
margen de temperaturas de ebullición, o cuando el grado de separación entre
los componentes clave no sea muy grande.
Sea el caso general de un punto de contacto en la etapa de alimentación
(figura 1.9). Un balance de componente para todas las etapas entre la zona de
contacto y la cabeza de la columna conduce a:
DxLxVy iDii += ∞∞∞∞ (1.81)
y el balance total:
DLV += ∞∞ (1.82)
V D
L
Zona del punto de contacto
V∞ L∞ Figura 1.9
Universidad de Alicante. Dpto. Ingeniería Química
Ampliación de Operaciones de Separación. 1. Métodos aproximados
46
puesto que las composiciones de las fases no varían en la zona de contacto (las
corrientes que se cruzan entre etapas están en equilibrio, desaparece la fuerza
impulsora y no hay transferencia de materia), la relación de equilibrio entre
fases proporciona:
∞∞∞ = iii xKy (1.83)
y combinando estas ecuaciones y sustituyendo (αij)∞ = Ki∞/Kj∞ se obtieneiv
:
( )
( ) 1
x
x
x
x
D
L
ij
j
jD
ij
i
D,i
−α
⎥
⎥
⎦
⎤
⎢
⎢
⎣
⎡
α−
=
∞
∞
∞
∞∞
(1.84)
Para las separaciones de clase 1, las composiciones de la zona de contacto son
idénticas a las de concentraciones en equilibrio con el alimento, siempre que
éste no esté ni sobrecalentado ni subenfriadov
. Por tanto, xi∞ = xiF y (1.84) para
LK y HK adquiere la forma:
iii
Operando sobre una ecuación análoga a (1.81), planteada para el componente j se llega
a
∞
∞∞
∞
∞
+=⎥
⎦
⎤
⎢
⎣
⎡
+
j
jD
ji
j
x
x
D
L
1
D
L
x
y
; o lo que es lo mismo
1
D
L
x
x
D
L
x
y i
iD
i
i
+
+
=
∞
∞
∞
∞
∞ (ec. i). Teniendo en
cuenta la ecuación anterior junto con el equilibrio:
1
D
L
x
x
D
L
1
D
L
y
y
Kk
x
y j
jD
ij
j
j
ijjiji
i
i
+
+
α=⎥
⎦
⎤
⎢
⎣
⎡
+=α=α==
∞
∞
∞
∞
∞
∞
∞
∞∞∞∞
∞
∞ (ec. ii)
Sustituyendo el último término de (ec. ii) en (ec. i):
∞
∞
∞
∞
∞ +=
⎥
⎥
⎦
⎤
⎢
⎢
⎣
⎡
+α
i
iD
j
jD
ij
x
x
D
L
x
x
D
L ,
es decir [ ]
∞
∞
∞
∞
∞ α−=−α
j
jD
ij
i
iD
ij
x
x
x
x
1
D
L que directamente proporciona la ecuación de
Underwood.
iv Si sólo hay un punto de contacto, éste normalmente aparecerá inmediatamente por encima,
inmediatamente por debajo, o inmediatamente por encima y por debajo del piso de
alimentación
Universidad de Alicante. Dpto. Ingeniería Química
Ampliación de Operaciones de Separación. 1. Métodos aproximados
47
( )
( )
( )
( )
( )
( ) 1
xL
Dx
xL
Dx
F
L
F
L
:
F
D
porndomultiplica,o
1
x
x
x
x
D
L
FHK,LK
F,HKF
D,HK
FHK,LK
F,LKF
D,LKF
min
FHK,LK
F,HK
D,HK
FHK,LK
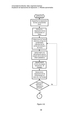
F,LK
D,LK
min
−α
⎥
⎥
⎦
⎤
⎢
⎢
⎣
⎡
α−
=
−α
⎥
⎥
⎦
⎤
⎢
⎢
⎣
⎡
α−
=
∞
∞
(1.85a)
que es la ecuación de Underwood y que también puede aplicarse a los
componentes no clave.
Normalmente en una columna de destilación hay dos puntos de conjunción,
uno en la zona de enriquecimiento y otro en la de agotamiento y la
composición en cada uno de ellos puede ser muy diferente de la del alimento.
Sin embargo, puede calcularse un valor muy aproximado de la razón de reflujo
mínima haciendo la suposición anterior.
Como puede verse, para aplicar la ecuación de Underwood se necesita la
volatilidad relativa correspondiente al alimento y al destilado: se requerirá el
cálculo de la temperatura de ebullición del alimento y a partir de esta
temperatura y estimando la presión del piso de alimentación, se calcularán Ki,
Kj y αij.
Para una separación especificada de los dos componentes clave, la distribución
de los no clave se obtiene combinando (1.85) con una ecuación análoga para el
componente i:
( )
( )
( ) 1
xL
Dx
xL
Dx
F
L
F
L
FHK,i
F,HKF
D,HK
FHK,i
F,iF
D,iF
min
−α
⎥
⎥
⎦
⎤
⎢
⎢
⎣
⎡
α−
=
∞
(1.85b)
Y operando:
( )
( )
( )
( )
( ) 1
xL
Dx
xL
Dx
F
L
1
xL
Dx
xL
Dx
F
L
F
L
FHK,LK
F,HKF
D,HK
FHK,LK
F,LKF
D,LKF
FHK,i
F,HKF
D,HK
FHK,i
F,iF
D,iF
min
−α
⎥
⎥
⎦
⎤
⎢
⎢
⎣
⎡
α−
=
−α
⎥
⎥
⎦
⎤
⎢
⎢
⎣
⎡
α−
=
∞
Universidad de Alicante. Dpto. Ingeniería Química
Ampliación de Operaciones de Separación. 1. Métodos aproximados
48
( )
( )
( ) ( )
F,HKF
D,HK
FHK,i
F,HKF
D,HK
FHK,LK
F,LKF
D,LK
FHK,LK
FHK,i
F,iF
D,i
xL
Dx
xL
Dx
xL
Dx
1
1
xL
Dx
α+
⎥
⎥
⎦
⎤
⎢
⎢
⎣
⎡
α−
−α
−α
=
se obtiene:
( )
( )
( ) ( )
( ) ⎟
⎟
⎠
⎞
⎜
⎜
⎝
⎛
⎥
⎥
⎦
⎤
⎢
⎢
⎣
⎡
−α
α−α
+
⎟
⎟
⎠
⎞
⎜
⎜
⎝
⎛
⎥
⎥
⎦
⎤
⎢
⎢
⎣
⎡
−α
−α
=
F,HKF
D,HK
FHKLK,
FHK,iFHKLK,
F,LKF
D,LK
FHK,LK
FHK,i
iFF
iD
xL
Dx
1xL
Dx
1
1
xL
Dx
(1.86)
ecuación que da la distribución de componentes no clave en condiciones de
reflujo mínimo.
Para una separación de clase 1:
1
Fx
Dx
0
iF
iD
<⎟
⎟
⎠
⎞
⎜
⎜
⎝
⎛
<
para todos los componentes no clave (ya que todos los componentes se
encuentran repartidos).
La relación de reflujo externo se obtiene a partir del reflujo interno por medio
de un balance de entalpía aplicado a la sección de rectificación en la forma:
)HH(
)HH()HH()D/L(
)R(
D
)L(
LV
VVLVmin
externomin
externomin
−
−+−
== ∞∞∞∞ (1.87)
donde los subíndices V y L se refieren al vapor que sale de la etapa superior y
al líquido de reflujo externo, respectivamente. Para condiciones de flujo molar
constante:
D
)L(
)R(
min
externomin
∞
= (1.88)
∞L
externomín)L(
D
∞V
D)L( externomín +
∞L
externomín)L(
D
∞V
D)L( externomín +
( ) ∞∞∞∞ ++=+ LVexternominLexternominV HLHD)L(H)L(HV
( ) ∞∞∞∞ ++=++ LVexternominLexternominV HLHD)L(H)L(H)DL(
)HH()L()HH(D)HH(L LVexternominVVLV −=−+− ∞∞∞∞
Universidad de Alicante. Dpto. Ingeniería Química
Ampliación de Operaciones de Separación. 1. Métodos aproximados
49
4.3.2. Ecuaciones de Underwood para separaciones de clase 2
Para las separaciones de clase 2 son también aplicables las ecuaciones (1.81) y
(1.82), sin embargo esta última no se puede utilizar directamente para calcular
la relación de reflujo interno mínima ya que los valores de xi∞ no están
relacionados de forma sencilla con la composición de la alimentación.
Underwood ideó un procedimiento definiendo para el sector de enriquecimiento
la magnitud φvi
:
∑ ∞
∞
∞
+=
φ−α
α
min
ir
iDir
)R(1
)(
x)(
(1.89)
y para el sector de agotamiento, φ‘vii
:
∑ ∞
∞
∞ −=
φ−α
α
min
ir
iBir )'R(1
')'(
x)'(
(1.90)
donde R’∞ = L’∞/B, y la ‘ hace referencia a condiciones en la zona de contacto
en el sector de agotamiento. Se suponen constantes las volatilidades relativas
en la sección entre las dos zonas de contacto y que (R∞)min y (R’∞)min están
relacionadas por la suposición de flujo molar constante en la región
comprendida entre la entrada de la alimentación y el punto de contacto de la
sección de rectificación, así como en la región comprendida entre la entrada de
la alimentación y el punto de contacto en la sección de agotamiento. Por tanto:
vi
Balance de materia en el sector de enriquecimiento: V∞yi∞ = L∞xi∞ + DxiD.
Considerando la relación de equilibrio: yi∞=ki∞xi∞ y combinando las ecuaciones anteriores:
V∞yi∞ = (L∞/ki∞) yi∞ + DxiD. Introduciendo la volatilidad relativa (αi=ki/kHK):
V∞yi∞ [1-L∞/( V∞αi∞ki∞)] = DxiD. Reordenando:
∞∞
∞
∞
∞
∞∞
−α
α
=
HK
i
iDi
i
kV
L
Dx
yV
Sumando para todos los componentes para obtener el caudal total de vapor en el sector de
enriquecimiento:
∑∑
∞∞
∞
∞
∞
∞∞∞
−α
α
==
i
HK
i
iDi
i
i
kV
L
Dx
yVV
Se define
∞∞
∞=φ
HKkV
L y, si se tiene en cuenta que 1 + (R∞)min = 1 + L∞/D = (D + L∞)/D = V∞/D,
se obtiene la ecuación (1.89).
vii
Análogamente a como se hizo para la ecuación (1.89), en el sector de agotamiento se
obtiene:
∑
∞
∞
∞
∞
∞
∞
−α
α
=−
i
''
'
'
iB
'
'
HK
i
i
kV
L
Bx
V
. Se define
'
HK
'
'
kV
L
'
∞
∞
∞
=φ
y, si se tiene en cuenta que 1 - (R∞’)min = 1 - L∞’/B =
(B - L∞’)/B = -V∞’/B, se obtiene la ecuación (1.90).
Universidad de Alicante. Dpto. Ingeniería Química
Ampliación de Operaciones de Separación. 1. Métodos aproximados
50
F)L()'L( min ψ=− ∞∞ (1.91)
donde ψ da la condición térmica de la alimentación:
Underwood demostró que existe, por lo menos, una raíz común, θ (θ = φ = φ‘)
entre las ecuaciones (1.89) y (1.90)viii
. La raíz común θ puede obtenerse
multiplicando (1.89) y (1.90) por D y B respectivamente, sumando las dos
ecuaciones, sustituyendo (1.80) para eliminar (R’∞)mín y (R∞)mín y utilizando un
balance global de componente ziFF = xiDD + xiBB, para obtener:
∑ ψ−=
θ−α
α
∞
∞ 1
)(
z)(
ir
iFir (1.92)
Por conveniencia, r se toma como el componente clave pesado, HK. Cuando
solamente se distribuyen dos componentes clave, se resuelve iterativamente
(1.92) para obtener una raíz θ que cumpla αLK,HK>θ>1, y se obtiene entonces la
relación de reflujo interno (R∞)min:
∑ ∞
∞
∞ +=
θ−α
α
min
ir
iDir )R(1
)(
x)(
(1.93)
Si se sospecha que hay distribución de algún componente no clave, se pueden
utilizar directamente en (1.93) los valores estimados de xiD. Esto ocurre
especialmente cuando los componentes no clave tienen una volatilidad
intermedia entre los dos clave. En este caso se resuelve (1.92) para obtener m
raíces de θ, siendo m el número de componentes distribuidos menos 1.
Además, cada raíz de θ está comprendida entre una pareja adyacente de
volatilidades relativas de componentes distribuidos. Con estas m raíces se
resuelven simultáneamente las m ecuaciones (1.93) y se obtiene (R∞)min y los
valores desconocidos de las xiD. Por supuesto la solución debe cumplir la
condición ∑ = 1xiD
.
De acuerdo con la nota al piev
, la ecuación (1.89) es análoga a la siguiente
ecuación deducida a partir de (1.83) y αir = Ki/Kr:
[ ]∑ ∞
∞∞∞∞
∞ +=
−α
α
min
rir
iDir )R(1
)K(V/L)(
x)(
(1.94)
viii
Obtención de la raíz común: si se supone caudal molar constante y se suman las siguientes
igualdades (deducidas en las dos notas a pie de página anteriores):
∑ φ−α
α
=
∞
∞
∞
i i
iDi Dx
V
y
∑
φ−α
α
=−
∞
∞
∞
i
''
iB
'
'
i
i
Bx
V
, se obtiene la ecuación (1.92):
∑∑ ⎥
⎦
⎤
⎢
⎣
⎡
θ−α
α
=
⎥
⎥
⎦
⎤
⎢
⎢
⎣
⎡
φ−α
α
+
φ−α
α
=−=ψ
∞
∞
∞
∞
∞∞
∞
∞
i i
izi
i
'
iB
'
i
iDi' FzBxDx
VV
i
i
Universidad de Alicante. Dpto. Ingeniería Química
Ampliación de Operaciones de Separación. 1. Métodos aproximados
51
donde L∞/[V∞(Kr)∞] es el llamado factor de absorción para un componente de
referencia en la zona del punto de contacto del sector de enriquecimiento.
Aunque φ es análogo al factor de absorción, para la obtención de (R∞)min se
utiliza una raíz diferente de φ.
La ecuación (1.92) recibe el nombre de “primera ecuación de Underwood” y
permite calcular los valores apropiados de θ, mientras que la ecuación (1.89)
recibe el nombre de “segunda ecuación de Underwood”, y permite calcular Rmín.
Una vez calculada la relación de reflujo interno (R∞)min, la relación de reflujo
externo se calcula por un balance de entalpía según (1.87), lo que requiere
conocer las composiciones del punto de contacto en el sector de
enriquecimiento. Underwood demostró que:
[ ]θ−α
θ
=
∞∞
∞
)()R(
x
x
irmin
iD
i (1.95)
con yi∞ dada por (1.71). El valor de θ que se ha de utilizar en (1.95) es la raíz
de (1.93) que cumple (αHNK,r)∞ > θ > 0, donde HNK se refiere al no clave más
pesado en el destilado para reflujo mínimo. Esta raíz es igual al factor de
absorción. Para alimentaciones con un amplio intervalo de puntos de ebullición,
el reflujo externo puede ser considerablemente más alto que el interno.
Para la composición del punto de contacto de la sección de agotamiento,
Underwood obtiene:
[ ][ ]θ−α+
θ
=
∞∞
∞
)(1)'R(
x
'x
irmin
iB
i (1.96)
donde en este caso θ cumple (αHNK,r)∞ > θ > 0 y HNK es el no clave más
pesado en el producto de colas para reflujo mínimo.
Las ecuaciones de Underwood para separaciones de clase 2 son ampliamente
utilizadas, incluso sin que se llegue a plantear el tipo de separación de que se
trata. Además se suele hacer también la suposición de que el reflujo mínimo
interno y el externo son iguales. Cuando las suposiciones de flujo molar
constante no son válidas, el valor obtenido por este procedimiento para el
reflujo mínimo puede desviarse mucho del valor real. Cuando las suposiciones
pueden aceptarse como válidas y se obtiene un valor negativo para el reflujo
mínimo, puede interpretarse como que la sección de enriquecimiento no es
necesaria para llevar a cabo la separación planteada. las ecuaciones de
Underwood indican que el reflujo mínimo depende fundamentalmente de la
volatilidad relativa y de la condición térmica del alimento, y en menor extensión
de la separación entre los componentes clave.
Universidad de Alicante. Dpto. Ingeniería Química
Ampliación de Operaciones de Separación. 1. Métodos aproximados
52
4.3.3. Otros métodos
Aproximación de Colburn para la composición en la zona de
contacto
Colburn dio dos relaciones con las que se puede calcular de forma aproximada
las concentraciones de los componentes clave en el punto de contacto superior.
Estas concentraciones se utilizan entonces en lugar de las concentraciones del
alimento en la ecuación de Underwood,
F
LK
HK
FiHK,iF
F
LK
r
xx
)x1)(r1(
r
x
∞
∞
∞
=
α++
=
∑ (1.97)
donde rF es la relación estimada entre las concentraciones de LK y HK en el
piso de alimentación, considerada igual al valor de esta relación en el alimento,
y el sumatorio se refiere a todos los componentes de la parte líquida del
alimento más pesados que el componente pesado. αi,HK se calcula a la
temperatura de ebullición del alimento.
Método de Colburn
Colburn demostró que para la razón de reflujo mínima deben ser iguales las dos
funciones siguientes:
∑ ∑−α−
=ψ
=ψ
)xb1)(xb1(
1
r/r
nnmmHKm
2
nm1
(1.98)
donde:
• m se refiere a la zona inaccesible de agotamiento y n a la de
enriquecimiento.
• rm y rn son las relaciones entre las concentraciones de LK y HK en las zonas
inaccesibles de agotamiento y enriquecimiento, respectivamente.
• ∑ α mmHKm xb se considera para todos los componentes más pesados que HK en
la zona inaccesible de agotamiento.
• ∑ nnxb se refiere a todos los componentes más ligeros que LK en la zona
inaccesible de enriquecimiento.
• bm y bn son factores que dependen de la volatilidad relativa, y que pueden
encontrarse en la bibliografía.
• αmHK es la volatilidad relativa con respecto a HK.
La razón de reflujo para la cual ψ1 = ψ2 se obtiene por tanteos, mediante el
procedimiento siguiente:
Universidad de Alicante. Dpto. Ingeniería Química
Ampliación de Operaciones de Separación. 1. Métodos aproximados
53
a) Se calcula una razón de reflujo mínima por un método aproximado.
b) Con éste valor se calculan, mediante la ecuación de Underwood, las
concentraciones inaccesibles en las zonas de enriquecimiento y agotamiento
para todos los componentes.
c) Se determinan ψ1 y ψ2. Si ψ1 > ψ2, la razón de reflujo elegida fue demasiado
grande, si ψ1 < ψ2, la razón de reflujo elegida fue demasiado pequeña.
Método de Gilliland
Con este método puede calcularse la razón de reflujo mínima mediante una
sola ecuación. Como en el método de Underwood, se utiliza un valor medio de
las volatilidades relativas y, por tanto, sólo puede usarse la ecuación cuando la
variación de la volatilidad a través de la columna es pequeña.
∑
∑
−α
α
=
α−α
α
=
−α⎟
⎟
⎠
⎞
⎜
⎜
⎝
⎛
α+=
⎟
⎟
⎠
⎞
⎜
⎜
⎝
⎛
−=
++=+∞
2 i
Dii
1 ic
Bii
c
HK,B
HK,F
LK,F
c
HK,B
HK,D
LK,FHK,B
HK,FLK,D
min
1
x
R
D
d
x
c
1
x
x
x
1b
x
x
xx
xx
a
)dcb(a1)R(
(1.99)
donde el sumatorio 1 se refiere a todos los componentes más pesados que HK
y el 2 a todos los componentes más ligeros que LK. Los valores de α se toman
con respecto al componente clave pesado a la temperatura de ebullición del
alimento.
4.3.4. Comparación de los métodos
El método de Colburn considera sólo la separación entre claves, como si se
tratara de una mezcla binaria; supone flujo molar constante y volatilidad
relativa constante. El método de Underwood propone la resolución de una
ecuación que relaciona la composición, la condición fásica del alimento y la
volatilidad relativa a una temperatura promedio con un factor θ, que se usa en
una segunda ecuación que relaciona Rmín y la composición del destilado;
también supone volatilidad relativa constante. En el método de Gilliland se
supone que la concentración de todos los componentes son las mismas para un
cierto número de platos por encima o por debajo del alimento y que la razón
entre los claves en ambas zonas de composición constante es la misma a
reflujo mínimo. En otros métodos, como el de Brown y Martin, se supone que
en el punto en que se calcula el reflujo mínimo la razón entre claves en el
líquido en la zona de composición constante es aproximadamente igual a la que
Universidad de Alicante. Dpto. Ingeniería Química
Ampliación de Operaciones de Separación. 1. Métodos aproximados
54
existe en la porción líquida del alimento. En dicho método se relacionan el
cálculo de las temperaturas en las zonas de composición constante y la razón
de reflujo con la volatilidad relativa.
El método de Underwood para separaciones de clase 1 suele ser inaplicable a
mezclas multicomponentes ya que las concentraciones inaccesibles suelen ser
muy diferentes de las del alimento, y el valor calculado para (R∞)min puede estar
afectado de un gran error. En ocasiones, el método de Underwood para
separaciones de clase 1 con la aproximación de Colburn para la composición en
la zona de contacto proporciona un valor de la (R∞)min próximo al calculado por
métodos más precisos; no siempre ocurre así, y debe usarse con precaución,
sabiendo que sólo es aproximado. Cuando las volatilidades no varían mucho a
lo largo de la columna, el método de Underwood para separaciones de clase 2
conduce siempre aproximadamente al mismo valor de (R∞)min que el método de
Colburn. La desventaja de este último es que es más complejo y está más
sujeto a errores aritméticos: si la suposición de volatilidad relativa constante es
adecuada, el método de Underwood para separaciones de clase 2 proporciona
un valor de (R∞)min suficientemente exacto para la mayoría de los problemas de
diseño. El método de Gilliland, que requiere aproximadamente el mismo tiempo
de cálculo que el método de Underwood para separaciones de clase 2, suele
dar un valor de (R∞)min superior al de los otros métodos. Tiene la ventaja de
utilizar una ecuación única y no requerir tanteos. El valor dado por el método
de Colburn es probablemente el más exacto. En cualquier caso es deseable
asegurar que, en cálculos posteriores se está utilizando siempre una razón de
reflujo definidamente superior al valor mínimo.
4.4. Relación de reflujo real y número de etapas teóricas
El número de pisos necesario para separar la mezcla en el grado especificado
depende de la razón de reflujo, que debe elegirse de forma que el coste total
de la destilación sea lo menor posible. La relación de reflujo real se suele
establecer a partir de consideraciones económicas y se expresa como un
múltiplo del reflujo mínimo. A partir de ésta, se determina el correspondiente
número de etapas teóricas por algún método analítico o gráfico, o bien por
medio de una ecuación empírica.
En la práctica, las separaciones que requieren gran número de etapas se
diseñan para un valor de R/Rmín de aproximadamente 1.10, mientras que
aquellas que requieren pocas etapas se diseñan para un valor de R/Rmin de
aproximadamente 1.50. Para casos intermedios se suele tomar R/Rmín = 1.30.
Numerosos investigadores han propuesto correlaciones empíricas en las que
{ } { }{ }R,,q,x,zR,,x,xNNN iDiFminiBiDmin αα= . De ellas, la de mayor éxito y la más sencilla
es la de Gilliland (figura 1.10), donde los 61 puntos experimentales
considerados cubren los siguientes intervalos de condiciones:
1) Nº de componentes = 4 - 11
Universidad de Alicante. Dpto. Ingeniería Química
Ampliación de Operaciones de Separación. 1. Métodos aproximados
55
2) q = 0.28 - 1.42
3) Presión = vacío - 600 psia
4) α = 1.1. -4.05
5) Rmín = 0.53 - 9.09
6) Nmín = 3.4 -60.3
y se ajustan a la ecuación desarrollada por Molokanov y col.:
⎥
⎦
⎤
⎢
⎣
⎡
⎟⎟
⎠
⎞
⎜⎜
⎝
⎛ −
⎟
⎠
⎞
⎜
⎝
⎛
+
+
−=
+
−
=
5.0
min
X
1X
X2.11711
X4.541
exp1
1N
NN
Y (1.100)
donde
1R
RR
X min
+
−
= . Esta ecuación se cumple para los puntos extremos (Y = 0,
X = 1) y (Y = 1, X = 0). El valor de N incluye una etapa para un ebullidor
parcial y una etapa para un condensador parcial. La correlación de Gilliland
presenta problemas cuando el agotamiento es más importante que la
rectificación.
Otros autores prefieren la correlación de Eduljee:
Y = 0.75 (1 - X0.5668
) (1.101)
Figura 1.10 (Henley y Seader)
Otro tipo de correlación que se utiliza para determinar el número de pisos
teóricos es la de Erbar-Maddox, donde se utiliza un gráfico de R/(R + 1) frente
a Nmín/N, utilizando Rmín/(Rmín + 1) como parámetro. Cuando R = Rmín, el valor
de la coordenada x se hace 0, de forma que el eje x representa las condiciones
de reflujo mínimo. Cuando N=Nmín, x = y = 1.
Universidad de Alicante. Dpto. Ingeniería Química
Ampliación de Operaciones de Separación. 1. Métodos aproximados
56
4.5. Localización de la etapa de alimentación
Una aproximación razonablemente buena de la localización de la etapa óptima
de alimentación puede obtenerse utilizando la ecuación empírica de Kirkbride:
206.0
2
D,HK
B,LK
F,LK
F,HK
S
R
D
B
z
z
z
z
N
N
⎥
⎥
⎥
⎦
⎤
⎢
⎢
⎢
⎣
⎡
⎟
⎠
⎞
⎜
⎝
⎛
⎟
⎟
⎠
⎞
⎜
⎜
⎝
⎛
⎟
⎟
⎠
⎞
⎜
⎜
⎝
⎛
= (1.102)
La ecuación (1.102) se obtiene cuando se supone que la relación entre el
número de pisos por encima y por debajo del piso de alimentación es la misma
que la determinada por la aplicación de la ecuación de Fenske a ambos
sectores por separado. Esto no es cierto más que para separaciones (y
alimentos) simétricos.
Otra ecuación utilizada con frecuencia es la ecuación de Fenske:
LK,B
HK,B
HK
LK
s
s
s
smin,
x
x
z
z
S
ln
Sln
N
=
α
=
(1.103)
donde αs es la volatilidad relativa media de LK en la sección inferior de la
columna. El número de pisos en dicho sector se calcula:
minsmin,
S
N
N
N
N
= (1.104)
La ecuación de Fenske proporciona peores resultados que la de Kirkbride.
4.6. Estimación preliminar de costes
A medida que aumenta la razón de reflujo, R, disminuye el número de pisos
necesarios para la separación, reduciéndose el coste de la columna. Este es el
único factor de coste que disminuye al aumentar R. Para una cantidad dada de
alimento y producto, el caudal de vapor a través de la columna aumenta con R,
y la cantidad de vapor que es necesario suministrar en la caldera y la cantidad
de agua de refrigeración en el condensador también. El coste de calefacción de
la caldera es el principal coste de funcionamiento en un proceso de destilación.
El área de la superficie de calefacción en la caldera y la de refrigeración del
condensador y el tamaño de los depósitos, tuberías y bombas aumentan con R,
luego el coste del equipo accesorio aumenta al aumentar R.
Universidad de Alicante. Dpto. Ingeniería Química
Ampliación de Operaciones de Separación. 1. Métodos aproximados
57
En una estimación de costes de un diseño previo, para encontrar la razón de
reflujo más económica, sólo se necesita tener en cuenta los elementos de coste
que dependen de R. En los costes de funcionamiento se incluyen:
- calor a suministrar en la caldera
- agua para el condensador
- costes de bombeo
El coste de capital necesario para construir la planta se estima del modo
siguiente:
• En primer lugar se estima el coste del equipo principal en función de R: con
ello queda impuesto el coste de columna y de los cambiadores de calor.
• Finalmente, el coste total de la planta instalada se calcula, por ejemplo,
teniendo en cuenta la siguiente relación de costes:
Coste del equipo principal 100
Montaje 30
Tuberías y válvulas 35
Instrumentos 10
Material eléctrico 5
Soportes mecánicos 15
Pintura, aislamiento térmico, etc. 5
200
Diseño 20
Costes asociados ajenos a la producción 40
Imprevistos 20
A diferencia de lo que ocurre en la optimización del balance de materia, la
optimización del balance de energía tiene una influencia muy grande sobre el
coste de la columna. Los requisitos de reflujo y de número de pisos dependen
fundamentalmente de la separación, S, definida :
S = (xLK/xHK)D(xHK/xLK)B (1.105)
A mayor separación, S, mayor razón de reflujo, R, y mayor número de pisos, N:
mayor coste del inmovilizado y de los servicios auxiliares. Un análisis de este
tipo para una columna con un número de pisos fijo (S es función sólo de R)
requiere representar gráficamente los siguientes conceptos en función de R:
• El coste por día de los servicios auxiliares
• El valor de los productos obtenidos(pesetas/día)
• El valor neto (diferencia entre los dos anteriores)
El óptimo será el valor de R que de el máximo en la curva del valor neto
(pesetas/día frente a R). En este tipo de gráficas deben trazarse las verticales
que corresponden a las condiciones límite de operación de la columna (reflujo
Universidad de Alicante. Dpto. Ingeniería Química
Ampliación de Operaciones de Separación. 1. Métodos aproximados
58
total, reflujo mínimo, limites de capacidad de la caldera o del condensador,
etc.)
Figura 1.11 (King)
Normalmente en este tipo de análisis se da por supuesto que el precio de los
productos es función de su contenido en impurezas, y que su valor está bien
definido. En algunos casos no es así, por ejemplo cuando uno de los productos
obtenidos ha de enviarse a otra unidad de la planta, por ejemplo a un reactor.
En este caso, el precio (“el valor”), debe evaluarse en función del efecto del
contenido de impurezas sobre la operación del reactor y este estudio puede ser
complicado.
Una variable que no se suele considerar es el efecto de las fluctuaciones en la
composición del alimento. Cuando se esperan fluctuaciones importantes, es
más conveniente trabajar con recuperación de componente (DxLKD/FzLK) que
con caudales (D/F).
El estudio económico también debe tener en cuenta el efecto de la condición
térmica del alimento (debe optimizarse separadamente antes de optimizar la
recuperación de producto y la separación). Si se llega a la conclusión de que no
está justificado el precalentamiento o preenfriamiento, y es probable que el
estado térmico del alimento varíe, dichas fluctuaciones deberán tenerse en
cuenta.
Universidad de Alicante. Dpto. Ingeniería Química
Ampliación de Operaciones de Separación. 1. Métodos aproximados
59
5. MÉTODOS GRÁFICOS
Los métodos gráficos suelen aplicarse tras efectuar una o varias simulaciones
rigurosas, es decir, cuando se dispone de información acerca de los perfiles de
temperatura, caudales y composición en el interior de una columna. Resultan
especialmente útiles para analizar los resultados de la simulación, es decir para:
a) Detección de puntos de contacto
b) Identificación de puntos de alimentación inadecuados
c) Identificación de excesivos reflujo y/o vapor generado en la caldera
d) Detección de situaciones en las que resulten adecuados intercambiadores
interetapas (cuando las intersecciones alejen las operativas de la curva de
equilibrio, aumentando así los caudales de líquido o de vapor que circulan
por la columna).
e) Orientación para la optimización de la columna (visualización del efecto del
cambio de la composición de alimentos o productos, del estado térmico del
alimento, etc.).
5.1. Diagramas de Hengstebeck
La construcción de un diagrama de Hengstebeck supone una extensión del
método de McCabe-Thiele al caso de mezclas multicomponentes: el problema
se trata como una separación binaria entre los componentes clave, y los
caudales y composiciones de las diferentes corrientes se basan en los de los
dos clave. Se definen unas composiciones y caudales efectivos de la siguiente
manera:
xe,LK = xLK/(xLK + xHK) (1.106)
ye,LK = yLK/(yLK + yHK) (1.107)
Le = L(xLK + xHK) (1.108)
Ve = V(yLK + yHK) (1.109)
Para calcular estas composiciones y caudales efectivos en el interior de la
columna se supone que, en el sector de enriquecimiento los componentes HNK
están ausentes y que los LNK mantienen una composición constante que recibe
el nombre de composición limitante. Análogamente, se considera que el el
sector de agotamiento los componentes LNK están ausentes y que los HNK se
mantienen constantes en su composición limitante.
Por tanto, con el fin de poder aplicar las ecuaciones anteriores en el interior de
la columna, se necesita determinar las composiciones limitantes de cada no
clave en cada sector, es decir, la composición de cada no clave en la zona en
que dicho no clave presenta composición constante.
La estimación de la composición de los no claves se basa en la aproximación de
que KLK = L’/V’ en la zona del sector de agotamiento donde la composición del
no clave pesado (HNK) es constante y KHK = L/V en la zona del sector de
enriquecimiento donde la fracción molar de no clave ligero (LNK) es constante.
Universidad de Alicante. Dpto. Ingeniería Química
Ampliación de Operaciones de Separación. 1. Métodos aproximados
60
Basándose en estas consideraciones, las composiciones limitantes se pueden
calcular mediante las siguientes ecuaciones:
LKHNK
B,HNK
,limHNK
K/K0.1
)'L/B(x
x
−
= (1.110)
0.1K/K
)L/D(y
x
HKLNK
D,LNK
,limLNK
−
= (1.111)
0.1K/K
)'V/B(x
y
HNKLK
B,HNK
,limHNK
−
= (1.112)
LNKHK
D,LNK
,limlNK
K/K0.1
)V/D(y
y
−
= (1.113)
Esto puede hacerse ya que xHNK,lim·L’ = xHNK,B·B + yHNK,lim·V’, y además xHNK,lim·=
yHNK,lim/KHNK,lim. Por tanto, yHNK,lim·L’/KHNK - yHNK,lim·V’ = xHNK,B·B; es decir,
1
K'V
'L
'V
Bx
yBx'V
K
'L
y
HNK
B,HNK
lim,HNKB,HNK
HNK
lim,HNK
−
=⇒=⎟⎟
⎠
⎞
⎜⎜
⎝
⎛
− (1.114)
y se considera que L’/V’ = KLK. En efecto, para una separación pronunciada y
en la zona de HNK constante, se cumplirá que xLK,B<< xLK, y en el balance de
materia y si la concentración de LK cambia poco de etapa a etapa, xLK,B·B<<
xLK·L’ y xLK,B·B<< yLK·V’, de forma que se puede considerar xLK·L’ ≈ yLK·V’ ≈
KLK·xLK·V’ y por tanto, KLK ≈ L’/V’.
Así pues, las ecuaciones (1.106) a (1.109) pueden reescribirse:
a) zona de xLNK constante del sector de enriquecimiento
∑−
=
lim,LNK
LK
LK,e
x0.1
x
x (1.115)
∑−
=
,limLNK
LK
LK,e
y0.1
y
y (1.116)
∑−= )x0.1(LL ,limLNKe (1.117)
∑−= )y0.1(VV ,limLNKe (1.118)
Universidad de Alicante. Dpto. Ingeniería Química
Ampliación de Operaciones de Separación. 1. Métodos aproximados
61
b) zona de xHNK constante del sector de agotamiento
∑−
=
lim,HNK
LK
LK,e
x0.1
x
x (1.119)
∑−
=
lim,HNK
LK
LK,e
y0.1
y
y (1.120)
∑−= )x0.1('L'L ,limHNKe (1.121)
∑−= )y0.1('V'V ,limHNKe (1.122)
Los puntos extremos del diagrama de Hengstebeck (representativos del
destilado y del residuo) se pueden calcular mediante las ecuaciones (1.106) y
(1.107) a partir de los productos de cabeza y cola y las pendientes de las
operativas de (1.117), (1.118), (1.119) y (1.120).
Para la construcción de la curva de equilibrio, si las volatilidades relativas de los
componentes clave determinadas a la temperatura de burbuja del producto de
colas y a la temperatura de rocío del destilado difieren menos de un 10%,
puede utilizarse la ecuación:
LK
LK
LK
x)1(1
x
y
−α+
α
= (1.123)
donde α = KLK/KHK. Cuando la volatilidad relativa varía mucho, la curva de
equilibrio va a depender del reflujo (que a su vez determina en gran medida la
temperatura de operación). En este caso, el procedimiento para trazar la curva
de equilibrio es el siguiente:
1. Determinar la razón de reflujo
2. Determinar los caudales de vapor y de líquido
3. calcular las composiciones limitantes de los no clave
4. Determinar αLK,HK a varios valores de xe en cada sector, mediante cálculos
del punto de burbuja, utilizando las composiciones limitantes de los no clave
5. Representar los puntos (xe, ye)
Evidentemente, si se dispone de los resultados de una simulación rigurosa
previa, que proporciona los perfiles de composición en la columna, se dispone
directamente de datos de equilibrio multicomponente a lo largo de la
trayectoria de la rectificación, y puede construirse el diagrama por aplicación de
las ecuaciones (1.106) y (1.107) a los datos de equilibrio.
Al representar los puntos de equilibrio efectivo, se tienen dos curvas, una para
el sector de enriquecimiento y otra para el de agotamiento, con una
Universidad de Alicante. Dpto. Ingeniería Química
Ampliación de Operaciones de Separación. 1. Métodos aproximados
62
discontinuidad en el punto de alimentación. Hengstebeck recomienda trazar
arbitrariamente la unión entre ambas curvas (figura 1.12).
Figura 1.12
Hengstebeck recomienda utilizar la siguiente ecuación para calcular la recta que
sería análoga a la recta q en el diagrama de McCabe-Thiele. Esta recta tiene
pendiente igual a ψ/(ψ-1):
e
lim,HNKlim,LNKL
e
F
x'LxLF ∑∑ −+
=ψ (1.124)
donde FL= porción líquida del alimento = L’ – L y Fe= F·(zLK+zHK) = fLK + fHK.
Esta relación es evidente ya que:
( ) ( )
e
,limHNK,limLNK
e
,limLNK,limHNK
e
ee
e
Le
e
F
x'LxLL'L
F
x1Lx1'L
F
L'L
F
F ∑−∑+−
=
∑−−∑−
=
−
==ψ
(1.125)
Una vez construido el diagrama de Hengstebeck se maneja igual que se hace
en el método de McCabe-Thiele:
0
0,2
0,4
0,6
0,8
1
0 0,2 0,4 0,6 0,8 1
xe
ye
Figura 1.13
Universidad de Alicante. Dpto. Ingeniería Química
Ampliación de Operaciones de Separación. 1. Métodos aproximados
63
5.2. Representación gráfica de la razón entre claves
En los gráficos de razón entre claves se representa log(xLK/xHK) frente al
número de la etapa. La pendiente en cada piso da una medida del
fraccionamiento que se consigue. Según la ecuación de Fenske, a reflujo total,
dicha representación debe ser una recta; a reflujos elevados, será
prácticamente recta, y a menor reflujo, sólo será recta en las proximidades de
los extremos de la columna. Al disminuir el reflujo aparece un punto de
inflexión debido a que aparece un máximo por debajo del piso de alimentación
y un mínimo por encima. Entre ambos puntos existe una región en la que la
razón entre LK y HK disminuye al ascender por la columna. Este
comportamiento es único de la rectificación multicomponente en las
proximidades del reflujo mínimo, o cuando los componentes clave constituyen
una pequeña porción del alimento, y recibe el nombre de destilación
retrógrada o destilación inversa. También puede aparecer cuando los
puntos de alimentación no son los óptimos.
(a)
(b) (King)
Figura 1.14
Universidad de Alicante. Dpto. Ingeniería Química
Ampliación de Operaciones de Separación. 1. Métodos aproximados
64
Este comportamiento se debe a la presencia de LNK por debajo del piso de
alimentación y de HNK por encima. Si por encima del piso de alimentación hay
HHK, la columna separará a HK y HHK y el vapor se enriquece en HK.
Análogamente, por debajo del alimento, se separará a LK y LLK, y el líquido se
enriquece en LK. Esto es más acusado en las proximidades del reflujo mínimo,
donde las zonas adyacentes al piso de alimentación se utilizan para eliminar los
componentes HHK y los LLK.
Los puntos de contacto en destilación multicomponente no ocurren en el piso
de alimentación, como ocurre en destilación binaria, sino por encima y por
debajo del piso de alimentación. Los pisos entre el punto de contacto inferior y
el piso de alimentación fraccionan los LNK del líquido de la sección inferior, y
los comprendidos entre el punto de contacto superior y el piso de alimentación,
fraccionan los HNK del líquido de la sección de enriquecimiento.
Este tipo de gráficos es de gran utilidad para detectar si la posición del piso de
alimentación se encuentra alejada de la posición óptima, como puede verse en
la Figura 1.14 (b). En el apartado 5.5. se enumeran algunos de los criterios que
suelen utilizarse para determinar dicha posición óptima.
5.3. Distribución de no claves: gráficos d/b
Para mezclas multicomponentes, a reflujo total, todos los componentes están
distribuidos en alguna extensión entre el destilado y el residuo. Sin embargo,
en condiciones de reflujo mínimo, ninguno o sólo unos pocos de los no clave
están distribuidos. De acuerdo con la ecuación de Fenske, a reflujo total, la
representación de log(xD/xB) (o de log(d/b)) frente a log α para cada
componente, debe ser una recta de pendiente Nmín. Esta relación es no lineal a
reflujo mínimo y a razón de reflujo finita, superior a la mínima. A reflujo
mínimo, la curva tiende asintóticamente a los valores de log αi para LK en el
destilado y en el residuo, respectivamente. Por otro lado, los claves distribuidos
se separan mejor a reflujo total que a reflujo mínimo.
Figura 1.15 (Henley y Seader)
Universidad de Alicante. Dpto. Ingeniería Química
Ampliación de Operaciones de Separación. 1. Métodos aproximados
65
Este tipo de diagramas proporciona la base para un método gráfico para
determinar la distribución de componentes no clave, propuesto por
Hengstebeck y basado en la ecuación de Fenske. La ecuación de Fenske puede
escribirse de la forma log (di/bi) = A + C log αi, donde la especificación de
los componentes clave permite determinar los valores de A y C (recta 1 en la
Figura 1.15). Una vez obtenida esta recta, la distribución de los componentes
no clave se obtendría al leer el valor del log (di/bi) correspondiente a la
volatilidad relativa de cada componente no clave. De esta manera se tiene la
distribución de componentes no clave a reflujo total, igual que con las
ecuaciones (1.79) y (1.80). No obstante, de acuerdo con la bibliografía, y tal
como puede verse en la Figura 1.1.5, ésta puede considerarse como una buena
aproximación a la distribución que se obtendrá con la columna trabajando a
una razón de reflujo finita.
5.4. Solución analítica del diagrama x-y: ecuación de Smoker
La ecuación de Smoker proporciona una solución analítica análoga al método
gráfico de Hengstebeck, es decir considerando que tanto la volatilidad relativa
como los caudales molares de vapor y líquido que circulan por la columna son
constantes. Se aplica fundamentalmente para superfraccionadores en las
separaciones de etano-etileno y de isobutano-butano. Las ecuaciones a utilizar
son las siguientes:
[ ]{ }
[ ]{ }
[ ]
k)1(1c
kx'x
kx'x
)mc/(log
mc/('x)1(mc1'x
mc/('x)1(mc1'x
log
N
nn
oo
2
2
on
2
no
−α+=
−=
−=
α
−α−α−
−α−α−
=
(1.126)
donde K es la raíz de la siguiente ecuación (0 < k < 1):
m(α - 1)k2
+ [m + b (α - 1) - α]k + b = 0 (1.127)
La ecuación de Smoker ha de aplicarse individualmente a las secciones de
agotamiento y enriquecimiento. Los valores para el sector de enriquecimiento:
m = R/(R + 1) (pendiente de la operativa)
b = xD/(R + 1) (ordenada en el origen de la operativa)
xo = xD
xn = xint (fracción molar de la intersección operativa - recta q)
y para el sector de agotamiento:
Universidad de Alicante. Dpto. Ingeniería Química
Ampliación de Operaciones de Separación. 1. Métodos aproximados
66
Bn
into
BD
BD
xx
xx
x)R(x)1(z)1R(
x)xz(
b
)D/B)(1(R
)D/B(R
'V
'L
m
=
=
ψ+−−ψ++
−
=
ψ−−ψ+
ψ+ψ+
==
La ecuación de Smoker puede usarse para determinar el número de etapas
cuando la volatilidad relativa se mantiene constante en cada sector. Es
particularmente útil cuando la volatilidad relativa se encuentra muy próxima a
la unidad, por ejemplo en la separación de isómeros con puntos de ebullición
muy próximos, donde no es viable el uso de diagramas de McCabe-Thiele o
Hengstebeck. La deducción de esta ecuación puede consultarse en el libro de
Coulson y Richardson.
Jafarey desarrolló una ecuación que es una simplificación de la ecuación de
Smoker para destilación binaria, y que es útil para la predicción del efecto de
las perturbaciones en las condiciones de operación de la columna, y que se
aplica en sistemas de control:
⎥
⎥
⎦
⎤
⎢
⎢
⎣
⎡
++
+
−α
=
)qRz)(1R(
qR
1ln
Sln
N ;
BLK
HK
DHK
LK
x
x
x
x
S ⎟⎟
⎠
⎞
⎜⎜
⎝
⎛
⋅⎟⎟
⎠
⎞
⎜⎜
⎝
⎛
= (1.128)
El efecto de las perturbaciones en la columna se evalúa combinando la
ecuación de Jafarey con los balances de materia:
• Se calcula N para la operación normal de la columna
• Se resuelven los balances para las nuevas condiciones de operación
• Se recalcula el nuevo valor de la variable bajo control de forma que N se
mantenga
Douglas y col. han extendido la ecuación de Jaffarey a destilación
multicomponente. El procedimiento consiste en definir dos pseudocomponentes
equivalentes a LK + LNK y HK + HNK, respectivamente.
5.5. Determinación de la posición óptima del piso de alimentación
Algunos de los criterios que pueden utilizarse:
1. Es aquel en el que xLK/xHK es lo más próxima posible al valor de dicha
relación en la porción líquida del alimento (sometido a destilación súbita a la
presión de la torre).
2. La composición binaria equivalente de LK en el alimento corresponde a la
intersección entre las rectas operativas en un diagrama de Hengstebeck.
Universidad de Alicante. Dpto. Ingeniería Química
Ampliación de Operaciones de Separación. 1. Métodos aproximados
67
3. El piso de alimentación da las pendientes más parecidas a ambos lados del
piso de alimentación en una representación de la razón de claves. Si el piso
de alimentación está demasiado alto, provoca excesiva destilación inversa
por debajo del punto de alimentación, y si está demasiado bajo, por encima.
4. Utilizar una técnica analítica aproximada o rigurosa.
Algunas observaciones a tener en cuenta :
• Los criterios 1 y 2 suelen funcionar bien, pero no siempre (sobre todo
funcionan mal al aproximarse al reflujo mínimo).
• Los LNK tienden a superar la razón entre claves óptima en el piso de
alimentación, mientras que los HNK tienden a ser inferiores. Cuando la
cantidad de HNK es mucho mayor que la de LNK, o al revés, los criterios 1 y
2 pueden fallar.
• Los componentes no clave cuya volatilidad es próxima a la de los claves
tienden a aumentar la razón óptima xLK/xHK (o la concentración de LK) en el
piso de alimentación.
• El primer criterio suele funcionar mejor cuando hay más LNK que HNK,
mientras que el segundo lo hace cuando HNK es superior a LNK.
Un procedimiento propuesto por Ricker y Greens (1974) para determinar la
posición óptima del piso de alimentación es el siguiente:
1. Se suponen valores para NR y Ns
2. Se calcula la columna por un método riguroso y se determina la razón de
reflujo para obtener la separación deseada.
3. Con la razón de reflujo, se obtiene el número de pisos mediante un método
aproximado.
4. Con los resultados del paso anterior, se realiza una nueva estimación de NR y
Ns.
5. Se comprueba si las diferencias con los valores de NR y Ns supuestos son lo
suficientemente pequeñas, y si no lo son, se corrigen los perfiles de la columna
y se repite desde el punto 2.
6. ANÁLISIS DE COLUMNAS EXISTENTES: MÉTODO DE SMITH-
BRINKLEY
El método de Smith y Brinkley es un método aproximado de simulación de
columnas, es decir, dado el número de pisos, la razón de reflujo y la posición
del piso de alimentación, calcula la composición de los productos. Se trata de
un método aplicable tanto a absorción y extracción, como a destilación.
Puesto que se trata de un método de análisis de columnas, los valores de N,
número de pisos de la columna, y M, número de pisos por debajo del alimento,
son conocidos. Ki y Ki’ se evalúan a las temperaturas efectivas de las secciones
de cabeza y de cola. Si se dispone de un perfil de temperatura, la temperatura
efectiva media es la media aritmética de las temperaturas de los pisos en el
sector en cuestión. Alternativamente, se usa la media aritmética entre la
Universidad de Alicante. Dpto. Ingeniería Química
Ampliación de Operaciones de Separación. 1. Métodos aproximados
68
temperatura del piso de alimentación y la temperatura del piso del otro
extremo del sector. La forma de las ecuaciones, para destilación, es la
siguiente:
vapor)tementepredominan(alimento
)S1(
)S1(
'L
L
h
liquido)tementepredominan(alimento
)S1(
)S1(
'L
L
K
'K
h
o)agotamientde(sector
'L
'V
'KS
iento)enriquecimde(sector
L
V
KS
Fz
Bx
f
)S1(Sh)S1(R)S1(
)S1(R)S1(
f
i,m
i,n
i
i,m
i,n
i
i
i
ii,m
ii,n
i
B
i
1M
i,m
MN
i,nii,n
MN
i,n
i,n
MN
i,n
i
−
−
=
−
−
=
=
=
⎟
⎠
⎞
⎜
⎝
⎛
=
−+−+−
−+−
=
+−−
−
(1.129)
Estrictamente, las ecuaciones (1.129) no deben aplicarse si el condensador es
parcial, ya que en ellas se ignora la diferencia entre el producto de cabeza y el
reflujo, pero sin embargo puede aproximarse que si hay condensador parcial, la
ecuación se utilizará incrementando N en 1.
7. OTROS MÉTODOS APROXIMADOS: MÉTODOS DE GRUPO
7.1. Aplicación de los métodos de grupo a absorción y desorción
Los métodos de grupo son métodos aproximados de cálculo que relacionan el
número de etapas de equilibrio necesarias para alcanzar una determinada
separación y las composiciones de las corrientes de entrada y salida de la
cascada de etapas de equilibrio. Estos métodos se aplican fundamentalmente
cuando los componentes mayoritarios (componente inerte, disolvente, etc.) de
las fases en contacto son inmiscibles. La mayor utilidad de estos métodos se
encuentra por tanto en la resolución aproximada de problemas de absorción.
Estos métodos deben su nombre, métodos de grupo, a que consideran
solamente un tratamiento global de las etapas de la cascada, sin tener en
cuenta los cambios de temperatura y de composición en las etapas individuales.
El método de grupo se debe a Kremser y fue mejorado por Souders y Brown,
Horton y Franklin y Edmister.
Sean N etapas adiabáticas (fig.1.15), dispuestas para absorber las especies
presentes en el vapor que entra por la base de la columna. Supóngase que
estas especies están ausentes en el líquido que entra. Las etapas se numeran
Universidad de Alicante. Dpto. Ingeniería Química
Ampliación de Operaciones de Separación. 1. Métodos aproximados
69
de cabeza a cola. Un balance de materia incluyendo las etapas 1 a N-1, para
una especie cualquiera que se absorbe, conduce a:
viN = vi1 + li, N-1 (1.130)
donde
vi;N = yiN VN (1.131)
li, N-1 = xi, N-1 LN-1 (1.132)
y li,0 =0. A partir de consideraciones de equilibrio para la etapa N
yi,N, = Ki,N xi,N (1.133)
Combinando (1.117), (1.118) y (1.119), se obtiene:
⎟
⎠
⎞
⎜
⎝
⎛
=
NN,i
N
N,i
N,i
VK
L
l
v (1.134)
Se define un factor de absorción, Aij, para una etapa j y un componente i
dados, por:
jij
j
ij
VK
L
A = (1.135)
Figura 1.16.
Combinando (1.134) y (1.135), y omitiendo el subíndice i referente al
componente, se obtiene:
Universidad de Alicante. Dpto. Ingeniería Química
Ampliación de Operaciones de Separación. 1. Métodos aproximados
70
vN = lN/AN (1.136)
Sustituyendo (1.136) en (1.130),
lN = (lN-1 + v1)AN (1.137)
El caudal interno lN-1 se puede estimar aplicando balances de materia a
secciones cada vez más pequeñas de la parte superior de la cascada. Para las
etapas 1 a N-2,
lN-1 = (lN-2 + v1)AN-1 (1.138)
Sustituyendo (1.138) en (1.137), se obtiene
lN = lN-2 AN-1 AN + v1(AN + AN-1 AN) (1.139)
Continuando este proceso hasta la etapa superior, donde l1=v1A1, la ecuación
(1.139) se convierte finalmente en:
lN = v1(A1 A2 A3 ... AN + A2 A3 .... AN + A3 ... AN + ... + AN) (1.140)
Una forma más útil se obtiene combinando (1.140) con el balance global de
componente
lN = vN+1 - v1 (1.141)
para dar una ecuación para el vapor que sale en función del vapor que entra y
de la fracción de recuperación:
v1 = vN+1 φA (1.142)
donde, por definición, la fracción de recuperación es
1A...A...AA...AAA...AAA
1
NN3N32N321
A
+++++
=φ (1.143)
y, evidentemente, hay una fracción de recuperación para cada componente, y
representa la fracción de ese componente en el vapor que entra que no es
absorbida.
En el método de grupo, se define un factor de absorción efectivo medio Ae, que
sustituye a los factores de absorción aislados de cada etapa. La ecuación
(1.143) se transforma entonces en
1A...AAA
1
e
2N
e
1N
e
N
e
A
+++++
=φ
−−
(1.144)
Universidad de Alicante. Dpto. Ingeniería Química
Ampliación de Operaciones de Separación. 1. Métodos aproximados
71
Al multiplicar y dividir por (Ae - 1) la ecuación (1.144) se reduce a:
1A
1A
1N
e
e
A
−
−
=φ
+
(1.145)
La ecuación (1.145) se encuentra representada gráficamente en la bibliografía,
con N como parámetro (fig. 1.16).
En el caso de un desorbedor en contracorriente, si se supone que los
componentes desorbidos del líquido están ausentes en el vapor que entra y se
ignora la condensación o absorción del agente de desorción, las ecuaciones se
deducen de una forma análoga al caso de absorción. Si se invierte la
numeración de las etapas (ahora se numeran de cola a cabeza) con el fin de
que las ecuaciones resultantes tengan la misma forma, los resultados son:
l1 = lN+1 φS (1.146)
donde:
1S
1S
1N
e
e
S
−
−
=φ
+
(1.147)
A
1
L
KV
S == (1.148)
Los valores de φs se encuentran en la bibliografía, representados gráficamente
junto a φA (fig. 1.17).
Universidad de Alicante. Dpto. Ingeniería Química
Ampliación de Operaciones de Separación. 1. Métodos aproximados
72
Figura 1.17. (Henley y Seader)
Universidad de Alicante. Dpto. Ingeniería Química
Ampliación de Operaciones de Separación. 1. Métodos aproximados
73
Distintos esquemas de acoplamiento para la recuperación del absorbente. a)
Empleo de vapor de agua o un gas inerte como desorbentes. b) Empleo de
desorbedor con ebullidor. c) Empleo de destilación.
Figura 1.18
Universidad de Alicante. Dpto. Ingeniería Química
Ampliación de Operaciones de Separación. 1. Métodos aproximados
74
Las ecuaciones anteriores se han deducido considerando que la sustancia o
sustancias que se transfieren de una fase a otra no están presentes en el
líquido (para absorción) o en el gas (para desorción) de entrada. Sin embargo,
tal como se muestra en la figura 1.17, los absorbedores se acoplan
frecuentemente con desorbedores o columnas de destilación para permitir la
regeneración o recirculación del absorbente. Puesto que la acción de desorción
no es perfecta, el absorbente que entra en el absorbedor contiene las especies
presentes en el vapor que entra en el absorbedor. El vapor que asciende a
través del absorbedor puede desorber estas especies así como otras especies
absorbidas ya que entran con la reposición del líquido absorbente. Una
ecuación general para el absorbedor se obtiene combinando (1.142) para la
absorción de las especies procedentes del vapor que entra con una forma
modificada de (1.146) para la desorción de las mismas especies procedentes
del líquido que entra.
El balance total en el absorbedor para un componente que aparece tanto en el
vapor como en el líquido que entran viene dado por:
)1(lvv SoA1N1 φ−+φ= + (1.149)
que generalmente se aplica para cada componente del vapor que entra en el
absorbedor.
Con el fin de obtener valores de φA y φS se requieren expresiones para Ae y Se.
Estas expresiones se pueden obtener a partir de ecuaciones deducidas por
Edmister:
[ ] 5.025.0)1A(AA 2
1
1Ne −++= (1.150)
[ ] 5.025.0)1S(SS 2
1
N1e −++= (1.151)
donde los números de las etapas hacen referencia a la figura 1.15. Estas
ecuaciones son exactas para un absorbedor adiabático con dos etapas y
constituyen aproximaciones razonablemente buenas para absorbedores
adiabáticos con más de dos etapas.
Los valores de A y S para las etapas superior e inferior están basados en
temperaturas supuestas y en los flujos molares totales de vapor y líquido que
salen de las etapas. Los flujos totales se pueden estimar a partir de las
siguientes ecuaciones de Horton y Franklin,
N
1
1
1N
12
V
V
VV ⎟⎟
⎠
⎞
⎜⎜
⎝
⎛
= + (1.152)
1201 VVLL −+= (1.153)
Universidad de Alicante. Dpto. Ingeniería Química
Ampliación de Operaciones de Separación. 1. Métodos aproximados
75
N
1
1N
1
1NN
V
V
VV ⎟⎟
⎠
⎞
⎜⎜
⎝
⎛
=
+
+ (1.154)
Estas ecuaciones no son exactas ya que suponen que la contracción molar del
vapor es la misma para todas las etapas. Suponiendo que la variación de
temperatura del líquido es proporcional al volumen de gas absorbido:
11N
21N
oN
1N
VV
VV
TT
TT
−
−
=
−
−
+
+ (1.155)
La resolución simultánea de esta ecuación con un balance de entalpía permite
obtener T1 y TN. Generalmente, si To ≈ TN+1, (T1 - To), varía entre 0 y 20ºF,
dependiendo de la fracción absorbida del gas que entra.
El anterior sistema de ecuaciones es útil para estudiar los efectos de las
variables durante el diseño preliminar. En general, para un alimento gaseoso
dado, sólo se puede especificar la absorción fraccional de un componente clave.
Las especies clave tendrán con frecuencia un factor de absorción efectivo
mayor que la unidad. El grado de absorción de los demás componentes del
alimento se puede controlar hasta cierto grado seleccionando la presión del
absorbedor, la temperatura del gas de alimentación, la temperatura y la
composición del gas que se absorbe, el flujo de absorbente o el número de
etapas de equilibrio. Para un número dado de etapas de equilibrio y un flujo de
absorbente especificado, puede calcularse el grado de absorción para todas las
especies. Para obtener la máxima absorción es preciso operar a la temperatura
más baja y a la presión más alta posible aunque los costes de refrigeración y de
compresión del gas suelen limitar las condiciones de operación. La máxima
selectividad en absorción se alcanza más fácilmente aumentando el número de
etapas que aumentando el flujo de absorbente (fig. 1.16).
El caudal mínimo de absorbente, que corresponde a un número infinito de
etapas, se puede estimar a partir de la siguiente ecuación, obtenida de (1.145)
con N = ∞.
(Lo)min = Kk VN+1 (1 - φAk) (1.156)
donde el subíndice k se refiere al componente clave. En (1.156) se admite que
no hay componente clave en el líquido absorbente que entra, que Ak < 1, y que
la fracción absorbida del gas de alimentación es pequeña.
En ciertos procesos, como en la recuperación de los componentes de la fracción
gasolina a partir del gas natural, donde sólo se absorbe una pequeña fracción
del gas de alimentación, el cálculo de los factores de absorción y desorción se
simplifica suponiendo L1 ≈ LN ≈ Lo, V1 ≈ VAN ≈ VN+1 y T1 ≈ TN ≈ (To + TN+1)/2.
Estas suposiciones constituyen la aproximación de Kremser.
Universidad de Alicante. Dpto. Ingeniería Química
Ampliación de Operaciones de Separación. 1. Métodos aproximados
76
En el caso de un desorbedor, y si de nuevo se invierte la numeración de las
etapas (cola a cabeza) con el fin de mantener la misma forma de las
ecuaciones, se tiene:
Se = [SN(S1 + 1) + 0.25]1/2
- 0.5 (1.157)
Con el fin de estimar S1 y SN, los flujos totales se pueden aproximar por
N
1
1
1N
12
L
L
LL ⎟⎟
⎠
⎞
⎜⎜
⎝
⎛
= + (1.158)
12o1 LLVV −+= (1.159)
N
1
1N
1
1NN
L
L
LL ⎟⎟
⎠
⎞
⎜⎜
⎝
⎛
=
+
+ (1.160)
Considerando que la temperatura del líquido es proporcional a la contracción
del líquido:
11N
N1N
11N
N1N
LL
LL
TT
TT
−
−
=
−
−
+
+
+
+ (1.161)
Resolviendo esta ecuación simultáneamente con un balance global de entalpía
se obtienen T1 y TN, las temperaturas de las etapas extremas. Con frecuencia
(TN+1 - TN) oscila entre 0 y 20ºF, dependiendo de la fracción de líquido que
entra que es desorbido.
Para que la desorción sea óptima las temperaturas han de ser altas y las
presiones bajas. Sin embargo las temperaturas no han de ser tan altas que
provoquen descomposición, y el vacío solamente se utilizará si es
indispensable.
El caudal mínimo del agente de desorción para un valor especificado de φs del
componente clave K, que corresponde a un número infinito de etapas se puede
estimar a partir de una ecuación análoga a (1.147) con N = ∞
)1(
K
L
)V( Sk
k
1N
mino φ−= + (1.162)
Esta ecuación implica que Kk < 1 y que la fracción de líquido de alimentación
desorbida es pequeña.
En la figura 1.18 se muestra esquemática cuál podría ser la secuencia de pasos
a seguir en la resolución de un problema de absorción o desorción por
aplicación de métodos de grupo.
Universidad de Alicante. Dpto. Ingeniería Química
Ampliación de Operaciones de Separación. 1. Métodos aproximados
77
Figura 1.19
7.2. Aplicación de los métodos de grupo a cascadas complejas en
contracorriente
Una cascada de etapas de equilibrio puede considerarse como una combinación
compleja de secciones o zonas de separación, donde pueden distinguirse,
según el caso, hasta cinco zonas de separación:
1) Condensación parcial
2) Cascada de absorción
3) Destilación súbita de la etapa de alimentación
4) Cascada de desorción
5) Ebullición parcial
Dependiendo de las zonas que se incluyan, se tendrá un adsorbedor, un
desorbedor, una columna de agotamiento, una de enriquecimiento o, en el caso
en que se incluyan todas ellas, una columna de rectificación.
La combinación de una cascada de absorción equipada con un condensador en
la parte superior recibe el nombre de enriquecedor. Un ebullidor parcial
acoplado a una cascada de desorción se denomina agotador. Para ser
coherentes con la nomenclatura utilizada, las etapas de un enriquecedor se
numeran desde la parte superior hacia abajo y el producto de cabeza es el
destilado mientras que para un agotador las etapas se numeran desde la parte
inferior hacia arriba. La alimentación de un enriquecedor es un vapor mientras
FIN
Se supone unprimer valor para LN, V1, TN y T1 (Aproximación de Kremser)
Se calcula V2, L1, VN (aproximación de Horton y Franklin)
Se calcular K1, KN, A1, AN, S1, SN, Se, Ae, ΦA, Φs:
se obtiene lN, v1 (es decir xN e y1)
se obtiene LN y V1
Balance de entalpía
Ecuación (TN, T1) = f(V1, V2, TN+1, To)
T1, TN
¿Diferencias entre valores calculados y supuestos despreciables?
NO SI
FIN
Se supone unprimer valor para LN, V1, TN y T1 (Aproximación de Kremser)
Se calcula V2, L1, VN (aproximación de Horton y Franklin)
Se calcular K1, KN, A1, AN, S1, SN, Se, Ae, ΦA, Φs:
se obtiene lN, v1 (es decir xN e y1)
se obtiene LN y V1
Balance de entalpía
Ecuación (TN, T1) = f(V1, V2, TN+1, To)
T1, TN
¿Diferencias entre valores calculados y supuestos despreciables?
NO SI
Se supone unprimer valor para LN, V1, TN y T1 (Aproximación de Kremser)
Se calcula V2, L1, VN (aproximación de Horton y Franklin)
Se calcular K1, KN, A1, AN, S1, SN, Se, Ae, ΦA, Φs:
se obtiene lN, v1 (es decir xN e y1)
se obtiene LN y V1
Balance de entalpía
Ecuación (TN, T1) = f(V1, V2, TN+1, To)
T1, TN
¿Diferencias entre valores calculados y supuestos despreciables?
NO SI
Universidad de Alicante. Dpto. Ingeniería Química
Ampliación de Operaciones de Separación. 1. Métodos aproximados
78
que la de un agotador es un líquido. Las ecuaciones de recuperación para un
enriquecedor se obtienen a partir de (1.149) realizando las siguientes
sustituciones, que se obtienen a partir del balance de materia y de
consideraciones de equilibrio:
v1 = lo + d (1.163)
vN+1 = lN + d (1.164)
lo =dAo (1.165)
donde
Ao =
o
o
DK
L
(si hay condensador parcial) (1.166)
Ao = Lo/D (si hay condensador total) (1.167)
Las ecuaciones que, para cada especie, resultan para un enriquecedor son:
[ ] A1NS0
S0A1N01
S00A1NS0A1N1
vA1d
dAvdlv
llv)1(lvv
φ=φ+
φ−φ==−
φ−+φ=φ−+φ=
+
+
++
que proporciona:
1
1A
d
l
AE
SEoN −
φ
+φ
= (1.168)
o bien, teniendo en cuenta que vN+1=lN+d y que, por tanto,
[ ] AANS0 dlA1d φ+φ=φ+ :
AE
SEo1N 1A
d
v
φ
+φ
=+ (1.169)
donde el subíndice adicional E se refiere al enriquecedor.
Las ecuaciones de recuperación para un agotador, obtenidas de forma similar
son:
d
v1 l0
lN
vN+1
d
v1 l0
lN
vN+1
Universidad de Alicante. Dpto. Ingeniería Química
Ampliación de Operaciones de Separación. 1. Métodos aproximados
79
[ ] S1MA0
A0S1MA0S1M01
A0S1M1
lS1b
bSlvldvl
)1(vll
φ=φ+
φ−φ=φ−φ==−
φ−+φ=
+
++
+
de donde:
1
1S
b
v
SX
AXoM −
φ
+φ
= (1.170)
o bien
SX
AXo1M 1S
b
l
φ
+φ
=+ (1.171)
donde So = KoVo/B para un ebullidor parcial, y el subíndice X se refiere a un
agotador.
Tanto para un enriquecedor como para un agotador, φA y φE vienen dados por
[ ] 5.025.0)1A(AA 2
1
TBe −++= (1.172)
[ ] 5.025.0)1S(SS 2
1
BTe −++= (1.173)
Los subíndices B y T representan las etapas de cola y cabeza de la sección,
respectivamente.
Cuando las secciones de la cascada están acopladas, se utiliza una etapa de
alimentación y se produce una destilación súbita adiabática de la alimentación,
ascendiendo el vapor desde la cascada inferior y descendiendo el líquido desde
la cascada superior. El factor de absorción para la etapa de alimentación está
relacionado con las corrientes que salen de la etapa de alimentación por:
F
F
FFFFF
F
FF
F
F
v
l
V)lV/Lv(
L
VK
L
A === (1.174)
Las ecuaciones para cascadas de absorbedores, desorbedores, enriquecedores
y agotadores, más la etapa de alimentación, se pueden combinar para obtener
ecuaciones de distribución de los productos para los diferentes tipos de
b
v0 l1
lM+1vM
b
v0 l1
lM+1vM
Universidad de Alicante. Dpto. Ingeniería Química
Ampliación de Operaciones de Separación. 1. Métodos aproximados
80
separadores. Para un fraccionador se combinan (1.155), (1.157) y (1.177) para
eliminar lF y vF teniendo en cuenta que vN+1 = vF y lM+1 = lF. El resultado es
⎟
⎟
⎠
⎞
⎜
⎜
⎝
⎛
φ
+φ
⎟⎟
⎠
⎞
⎜⎜
⎝
⎛
φ
+φ
=
SX
AXo
AE
SEo
F
1S
1A
A
d
b (1.175)
La aplicación de (1.175) requiere procedimientos de cálculo iterativo para
establecer los factores de absorción, los factores de desorción y las fracciones
de recuperación.
7.3. Aplicación de los métodos de grupo a extracción líquido-líquido
En la figura 1.19 se muestra una representación esquemática de una cascada
de extracción en contracorriente, con las etapas numeradas desde la parte
superior, y entrando el disolvente VN+1 por el fondo. Para el cálculo se puede
aplicar el método de grupo escribiendo las ecuaciones por analogía con los
absorbedores. En vez del valor K se utiliza el coeficiente de distribución
L
l
V
v
x
y
K
i
i
i
i
Di
== (1.176)
N
N-1
N-2
1
2
3
Entrada de alimentación Extracto
RefinadoDisolvente
V vN+1 N+1
V v1 1
Figura 1.20
En este caso yi es la fracción molar de i en la fase de disolvente o extracto y xi
es la fracción molar en la fase de alimentación o refinado. Por otra parte, en
lugar del factor de absorción se utiliza un factor de extracción E:
L
VK
E iD
i = (1.177)
Universidad de Alicante. Dpto. Ingeniería Química
Ampliación de Operaciones de Separación. 1. Métodos aproximados
81
El inverso de E es
VK
L
E
1
U
iDi
i == (1.178)
Las ecuaciones de trabajo para cada componente son:
)1(lvv EoU1n1 φ−+φ= + (1.179)
11NoN vvll −+= + (1.180)
donde
1U
1U
1N
e
e
U
−
−
=φ
+
(1.181)
1E
1E
1N
e
e
E
−
−
=φ
+
(1.182)
N
1
1
1N
12
V
V
VV ⎟⎟
⎠
⎞
⎜⎜
⎝
⎛
= + (1.183)
12o1 VVLL −+= (1.184)
N
1
1N
1
1NN
V
V
VV ⎟⎟
⎠
⎞
⎜⎜
⎝
⎛
=
+
+ (1.185)
[ ] 5.025.0)1E(EE 2
1
N1e −++= (1.186)
[ ] 5.025.0)1U(UU 2
1
1Ne −++= (1.187)
Si se desea, las ecuaciones (1.176) a (1.187) se pueden utilizar con unidades
de masa en vez de unidades molares. No se necesitan ecuaciones para el
balance de entalpía debido a que generalmente las variaciones de temperatura
en un extractor adiabático no son grandes, excepto que la alimentación y el
disolvente entren a temperaturas notablemente diferentes o que el calor de
mezcla sea elevado. Desafortunadamente, el método de grupo no siempre
resulta adecuado para cascadas de extracción debido a que el coeficiente de
distribución es una relación de coeficientes de actividad que puede variar
drásticamente con la composición.
Bibliografía
Coulson, J.M. & Richardson, J.F., Chemical Engineering. II, V. Unit Operations”.
3ª ed. Pergamon Press. Oxford (1977-1978). Traducción al castellano. Reverté.
Barcelona (1979-1981).
Universidad de Alicante. Dpto. Ingeniería Química
Ampliación de Operaciones de Separación. 1. Métodos aproximados
82
Gomis-Yagües, V., Equilibrio líquido-líquido en sistemas cuaternarios con dos
pares de compuestos parcialmente miscibles. Tesis Doctoral. Universidad de
Alicante, 1983.
Henley, E.J., Seader, J.D., Operaciones de separación por etapas de equilibrio
en Ingeniería Química. Reverté, 1988.
King, C.J., Separation Processes, McGraw-Hill, Inc, 1980.
Kister, H.Z., Distillation –Operation-, McGraw-Hill, Inc., 1990.
Kister, H.Z., Distillation Design, McGraw-Hill, Inc., 1992.
Marcilla, A., Introducción a las Operaciones de Separación. Cálculo por etapas
de equilibrio. Publicaciones de la Universidad de Alicante, 1998.
Null, H.R., Phase Equilibrium Process Design. Wiley-Interscience.
Prausnitz, J.M., Lichtenthaler, R.N., Gomes de Azevedo, E., Molecular
Thermodinamics of Fluid -Phase Equilibria. 2nd
Ed. Prentice-Hall. 1986.
Renon, H., Asselineau, L., Cohen, G., rainbault, C., Calcul sur ordinateur des
équilibres liquide-vapeur et liquide-liquide. Technip, 1971.
Ricker y Greens, AIChE J., 20, 238 (1974)
Sawistowski, H. y Smith, W., Métodos de cálculo en los procesos de
transferencia de materia. Alhambra, 1967.
Seader, J.D., Henley, E.J., Separation Process Principles. John Wiley & Sons,
Inc. New York, 1998.

Aostema1

  • 1.
    Universidad de Alicante.Dpto. Ingeniería Química Ampliación de Operaciones de Separación. 1. Métodos aproximados 1 TEMA 1. MÉTODOS APROXIMADOS PARA EL CÁLCULO DE OPERACIONES DE SEPARACIÓN DE MEZCLAS MULTICOMPONENTES 1. INTRODUCCIÓN Y PROBLEMA La destilación es el principal método para la separación de mezclas, frente al cuál deben ser contrastados todos los demás. El predominio de la destilación sobre otras operaciones unitarias de separación de mezclas, a pesar de su baja eficiencia termodinámica, obedece a dos razones fundamentales, una de tipo cinético y otra de tipo termodinámico. Desde el punto de vista cinético, se trata de la operación que permite la mayor velocidad de transferencia de materia, y desde el punto de vista termodinámico, hay que destacar que otras operaciones unitarias presentan una eficiencia todavía menor. Por otro lado, muchas de las operaciones de separación que implican cascadas de etapas de equilibrio se resuelven mediante la aplicación de los métodos de simulación o de diseño desarrollados para la rectificación. Tradicionalmente, el estudio de la rectificación se aborda diferenciando entre el caso de las mezclas multicomponentes y las binarias. Esto se justifica, en primer lugar, por el hecho de que los métodos gráficos, que resultan tan útiles en el diseño de procesos de destilación de mezclas binarias, no pueden aplicarse en el caso de mezclas multicomponentes, donde por tanto es necesario el desarrollo de métodos algebraicos diferentes. Además el planteamiento del problema también es diferente ya que el número de variables que se puede especificar permite que en el caso de las mezclas binarias sea posible llegar a conocer con exactitud cuál va a ser la composición de los productos deseados, mientras que en el caso multicomponente, sólo se podrá conocer la composición de los dos componentes clave que se pretende separar. Por tanto no serán directamente aplicables los criterios en que se basan los métodos clásicos de Ponchon-Savarit o de McCabe-Thiele, que deberán ser modificados o sustituidos por otros. Esta es una situación común para todos los procesos de separación en los que el equilibrio entre las fases implicadas no pueda representarse gráficamente en un plano (equilibrio líquido- vapor en mezclas de más de 2 componentes, equilibrio líquido-líquido en mezclas de más de tres componentes y equilibrio líquido-gas donde se reparte más de un componente), aunque como ya se ha dicho, se suele considerar como referencia el caso líquido-vapor. Aunque se dispone de métodos rigurosos para la simulación o el diseño de operaciones de rectificación multicomponente desde los años 30, la resolución de estos problemas se abordó primero, de forma aproximada, mediante procedimientos gráficos o analíticos y hasta que no se dispuso de ordenadores potentes, no se desarrollaron adecuadamente los métodos rigurosos. En la actualidad no hay ningún tipo de conflicto entre ambos tipos de métodos, y se combina la velocidad y precisión de los cálculos rigurosos realizados por los programas de ordenador para la simulación de columnas de rectificación con la
  • 2.
    Universidad de Alicante.Dpto. Ingeniería Química Ampliación de Operaciones de Separación. 1. Métodos aproximados 2 utilidad analítica y visual de los métodos gráficos, reservándose los métodos analíticos aproximados para las etapas aproximadas del diseño. A la hora de plantearse el diseño o el análisis de una columna hay que considerar los siguientes aspectos: 1. Caudal, composición, presión y temperatura del alimento. 2. Grado de separación deseado entre dos de los componentes. 3. Presión de operación (que ha de ser inferior a la presión crítica de la mezcla) 4. Pérdida de presión del vapor, especialmente para operaciones a vacío. 5. Razón de reflujo mínima y razón de reflujo de operación. 6. Mínimo número de etapas y número de etapas reales (eficiencia de la etapa). 7. Tipo de condensador (total, parcial o una combinación de ambos). 8. Tipo de caldera (total o parcial). 9. Tipo de contacto (columna de pisos, de relleno, o de ambos tipos). 10.Altura de la columna. 11.Piso de entrada del alimento. 12.Diámetro de la columna. 13.Dispositivos internos de la columna. El cálculo completo de una columna de destilación (considerando como tal la resolución de los once primeros aspectos enunciados previamente) puede dividirse en tres partes: 1º. Cálculo del diseño preliminar, incluyendo la elección del tipo y disposición del equipo a utilizar, los balances de materia previos y la estimación de costes del diseño preliminar. A partir de esta estimación se determinan aproximadamente las condiciones de trabajo más económicas, se elige la razón de reflujo de operación y se estima el tamaño de la columna. 2º. Cálculo detallado de las composiciones de los pisos, con lo que se obtiene la composición de los productos con mayor exactitud, y se fija la posición óptima del alimento. Con mezclas complejas, este cálculo puede conducir a resultados bastante diferentes de los obtenidos con el diseño preliminar. 3º. Análisis de los resultados, por ejemplo mediante un método gráfico. Una vez concluidos los cálculos de las tres etapas anteriores, el diseño completo de la columna supone calcular el diámetro de la columna, diseñar los dispositivos internos de ésta y determinar la pérdida de presión en la columna. Se debe comprobar entonces si la pérdida de presión calculada coincide con el valor fijado para llevar a cabo el cálculo detallado de las composiciones de los pisos de la columna. En general se trata de un proceso de cálculo iterativo en el que una vez que se ha concluido el diseño de la columna, se debe comprobar:
  • 3.
    Universidad de Alicante.Dpto. Ingeniería Química Ampliación de Operaciones de Separación. 1. Métodos aproximados 3 a) que todos los valores de parámetros que hayan sido supuestos coinciden con los calculados b) que el diseño final al que se haya llegado permite que la columna opere de manera estable. En la actualidad, los métodos aproximados se usan para: - Diseño preliminar - Establecer las condiciones óptimas de operación - Establecer la secuencia óptima de separación en síntesis de procesos. El método de cálculo del diseño preliminar, que se aborda en este tema, es de gran importancia para los ingenieros químicos. El procedimiento es el siguiente: 1º. Normalmente se conoce la cantidad de alimento y su composición y se especifica la calidad y/o la cantidad de los productos deseados. Si se desea obtener más de dos productos con unas especificaciones de separación elevadas, generalmentei se necesita más de una columna de destilación y la mejor disposición de todo el equipo suele ser la elegida en esta primera etapa de los cálculos. Se desarrollan entonces balances de materia preliminares, eligiendo cuidadosamente las concentraciones de los productos de forma que, además de asegurar la obtención de la calidad deseada, sea factible para el equipo de destilación conseguir dicha destilación. Estos balances de materia son preliminares, de forma que no es fácil saber si la columna diseñada podrá satisfacerlos ya que es posible que en una fase determinada de los cálculos rigurosos piso a piso no puedan alcanzarse las concentraciones especificadas para algunos componentes en los productos. 2º. A continuación se debe hacer una recopilación de los datos de equilibrio y de las propiedades físicas de todos los componentes de la mezcla en el intervalo de presión y temperatura que ha de utilizarse. En la bibliografía se dispone de pocos datos para sistemas multicomponentes, y con mucha frecuencia las propiedades de las mezclas han de calcularse o estimarse a partir de las propiedades de los componentes puros. 3º. Se selecciona la configuración óptima de la columna que permite realizar la separación deseada. Para ello se debe efectuar una estimación del coste preliminar de diferentes columnas que operen dentro del intervalo posible de condiciones de operación, que viene determinado por las condiciones de reflujo mínimo –que corresponde a una columna que es capaz de llevar a cabo la separación deseada con infinitas etapas- y reflujo total –que corresponde a una columna que es capaz de llevar a cabo la separación deseada con el número i El término “generalmente” se introduce ya que existe la posibilidad de que en un piso intermedio de la columna se obtenga un componente con un elevado grado de pureza y, por tanto, que pueda recuperarse como producto lateral. No obstante, ésta sería una situación excepcional.
  • 4.
    Universidad de Alicante.Dpto. Ingeniería Química Ampliación de Operaciones de Separación. 1. Métodos aproximados 4 mínimo de etapas-. Si se conoce la producción de la columna y la relación entre el número de pisos y la razón de reflujo, puede estimarse el coste de funcionamiento de la columna y el capital inmovilizado para la instalación completa. La configuración óptima será aquella que corresponda al mínimo coste. El diseño completo de una columna, así como su puesta a punto y funcionamiento constituyen tareas complejas. H.Z Kister ha publicado un libro (Distillation –Operation-) en el que se describen las causas más frecuentes de los problemas de operación de las columnas de rectificación y posibles maneras de evitarlos, donde se pone de manifiesto que en el 7% de los casos, los problemas tienen su origen en el diseño primario de la columna (cálculos relacionados con equilibrio líquido-vapor, relación entre el número de etapas y la relación de reflujo, características específicas de la rectificación multicomponente, eficiencias, escalado, dimensionado de la columna, esquemas de flujo, tipo de pisos y tamaño y material del relleno), a pesar de que esta cuestión constituye el grueso de los conocimientos actuales sobre el proceso de destilación. Hay que resaltar que, aunque estos aspectos son primordiales en el diseño y optimización de las columnas, parecen ejercer una influencia secundaria sobre el funcionamiento de la columna, sobre todo en el caso de procesos de separación bien experimentados, aunque puede llegar a ser importante cuando se trata de separaciones que se van a poner a punto por vez primera. Sin embargo, ello no significa que el personal que opera con las columnas o el que se encarga de solucionar los problemas de funcionamiento no deba estar familiarizado con el diseño primario de la columna. Más bien ocurre todo lo contrario, ya que sin unos sólidos conocimientos sobre el diseño primario de las columnas es imposible comprender cómo ocurre el proceso de destilación. 2. REVISIÓN DE CONCEPTOS BÁSICOS: TERMODINÁMICA DEL EQUILIBRIO ENTRE FASES El conocimiento de los fundamentos de la termodinámica del equilibrio entre fases es indispensable para poder discutir las operaciones unitarias de transferencia de materia destinadas a la separación de mezclas. Las composiciones de equilibrio dependen de ciertas variables como la presión, la temperatura y la naturaleza química y la composición de la mezcla global. La termodinámica del equilibrio entre fases establece las relaciones entre las variables que determinan el equilibrio y que permanecen constantes cuando éste se ha alcanzado. 2.1. La termodinámica clásica del equilibrio entre fases El equilibrio entre fases en el caso de mezclas multicomponentes no puede resolverse mediante representaciones gráficas de las propiedades, como ocurre en el caso del equilibrio líquido-vapor en mezclas binarias, o el equilibrio líquido-líquido en mezclas ternarias, y hay que aplicar procedimientos analíticos
  • 5.
    Universidad de Alicante.Dpto. Ingeniería Química Ampliación de Operaciones de Separación. 1. Métodos aproximados 5 representando las propiedades termodinámicas mediante ecuaciones algebraicas. Puesto que las propiedades de la mezcla dependen de la presión (P), de la temperatura (T) y de las composiciones de las fases (xi), tales ecuaciones tienden a ser complicadas. En un sistema heterogéneo cerrado, formado por π fases y c componentes, cada fase puede considerarse como un sistema abierto con respecto al sistema global. Dicho sistema está en equilibrio si: ... ... ... ... ... ... P...PP T...TT )( c )2( c )1( c )( 2 )2( 2 )1( 2 )( 1 )2( 1 )1( 1 )()2()1( )()2()1( π π π π π µ==µ=µ µ==µ=µ µ==µ=µ === === (1.1) La relación existente entre las c+2 variables que caracterizan el estado de un sistema heterogéneo cerrado puede expresarse mediante la ecuación de Gibbs- Duhem (1.2): ∑ =µ+− i ii 0dnVdPSdT (1.2) donde S y V representan la entropía y el volumen del sistema, respectivamente, y ni es el número total de moles de componente i. Según la ecuación (1.1), a T y P constantes la condición de equilibrio se reduce a la condición de igualdad de potenciales químicos; por otro lado, según la Termodinámica Clásica, a P y T constantes, dGF i = dµF i, y la condición de equilibrio es dGF i = 0. Así pues, la resolución de un problema del equilibrio entre fases se reduce a la búsqueda de las relaciones entre el potencial químico, abstracto, y magnitudes físicas fáciles de medir. La dificultad que esto conlleva se debe al hecho de que no pueden obtenerse valores absolutos del potencial químico, sino tan sólo los incrementos que acompañan a los cambios de presión, temperatura o composición, por lo que las relaciones buscadas tendrán forma de ecuaciones diferenciales, por ejemplo: dPvdTsd iii +−=µ (1.3) ∫ ∫+−µ=µ T ºT P ºP iiii dPvdTs)ºP,ºT()P,T( (1.4)
  • 6.
    Universidad de Alicante.Dpto. Ingeniería Química Ampliación de Operaciones de Separación. 1. Métodos aproximados 6 donde si y vi son, respectivamente, la entropía molar y el volumen molar del componente i y el superíndice º indica un estado de referencia cuyo valor del potencial químico se desconoce. Con el fin de simplificar la ecuación abstracta del potencial químico, Lewis consideró el potencial químico de un gas ideal, puro. A partir de la ecuación (1.3): i T i v P =⎟ ⎠ ⎞ ⎜ ⎝ ⎛ ∂ ∂µ (1.5) y sustituyendo en la ecuación de estado del gas ideal (vi = RT/P) e integrando, a temperatura constante: ºP P lnRT i io ii =µ−µ (1.6) A temperatura constante, el cambio del potencial químico, para gases ideales, es una función de la presión. Para generalizar al caso de sistemas reales, Lewis definió una función denominada fugacidad tal que: o i io ii f f lnRT=µ−µ (1.7) donde el superíndice º se refiere a un estado arbitrario o estándar, que se elige como aquel que simplifique las ecuaciones. La definición de fugacidad proporciona una base para resolver el equilibrio entre fases y es un concepto necesario para establecer las ecuaciones de equilibrio, transformando la condición de igualdad de potenciales químicos en igualdad de fugacidades. La fugacidad puede interpretarse como una “presión corregida” que recoge la desviación de un gas de la idealidad y por tanto puede interpretarse en términos de consideraciones moleculares. La aplicación de la condición de equilibrio entre las fases α y β (a P y T constantes) conduce a: βα = ii ff (1.8) para todos los componentes. La fugacidad del vapor puede considerarse como una presión parcial corregida y la fugacidad del líquido como una presión de vapor corregida. El coeficiente de fugacidad del vapor da una idea del efecto de la no idealidad del vapor sobre fi v y se evalúa, generalmente, a partir de una ecuación de estado. El coeficiente de fugacidad del líquido, da una idea del efecto de la no idealidad del vapor sobre la fugacidad del líquido. Se calcula de forma similar a la del vapor, pero a la temperatura del sistema y a la presión de vapor del componente puro.
  • 7.
    Universidad de Alicante.Dpto. Ingeniería Química Ampliación de Operaciones de Separación. 1. Métodos aproximados 7 Lewis llamó actividad, a, al cociente f/fo . La actividad de una sustancia da una medida de la diferencia entre el potencial químico en el estado estándar y en el estado en que se encuentra la sustancia. Dado que la ecuación (1.7) se obtiene para un cambio isotérmico, la temperatura del estado estándar debe ser la misma que la del estado de interés, sin embargo la composición y la presión no tienen que ser necesariamente las mismas (y de hecho generalmente no lo son). La actividad de un componente, ai, proporciona la relación entre la fugacidad del componente en la mezcla y la fugacidad del componente en estado estándar, y debe utilizarse siempre que existan reglas de mezcla que influyan sobre fi (fugacidad molar parcial). El uso de la condición de igualdad de actividades en lugar de la igualdad de fugacidades para resolver un problema de equilibrio entre fases sólo será válido en el caso particular de que los estados estándar de todas las fases sea el mismo. Por otro lado, se define el factor de corrección de Poynting (ψi, ecuación (1.9)) para tener en cuenta el efecto de la presión sobre la fugacidad del líquido. Dado que el coeficiente de fugacidad del líquido puro se evalúa como la fugacidad del vapor en equilibrio con éste (normalmente el estado de referencia para un componente en una fase líquida es el líquido puro a la misma temperatura que el sistema) debe corregirse para tener en cuenta la diferencia entre la presión de vapor del componente puro y la presión a la que se encuentra el líquido, que es la presión del sistema. ψi cobra importancia a presiones elevadas. ( )⎟ ⎠ ⎞ ⎜ ⎝ ⎛ − =ψ RT ºPPºv exp ii i (1.9) donde viº es el volumen específico del líquido a saturación. Finalmente, se define el coeficiente de actividad, que proporciona la relación entre la actividad del componente i y una medida conveniente de la concentración, que normalmente es la fracción molar. El coeficiente de actividad (γi = ai/xi) corrige la fugacidad del líquido por efecto de la composición. Su valor depende del grado de similitud entre los componentes de la mezcla. Así pues, se dispone de dos vías para el cálculo de fugacidades, mediante el coeficiente de fugacidad, iϕ : iii Pf ϕ= (1.10) expresión que, en el caso de tratarse de una fase condensada (sólido o líquido) deberá incluir también el factor de corrección de Poynting, y mediante el concepto de actividad: o iii o iii fxfaf γ== (1.11)
  • 8.
    Universidad de Alicante.Dpto. Ingeniería Química Ampliación de Operaciones de Separación. 1. Métodos aproximados 8 Utilizando todos estos conceptos, se define la relación de equilibrio entre fases para el caso líquido-vapor y para el componente i: P P x y K o i iiv i oL i i i i ψγ ϕ ϕ == (1.12) 2.2. Fugacidad en mezclas gaseosas La condición de equilibrio queda expresada por la ecuación (1.8), donde la fugacidad del gas puede calcularse a partir de la definición del coeficiente de fugacidad, mediante la ecuación (1.10). Según la termodinámica clásica, el coeficiente ϕi se puede obtener a partir de las siguientes ecuaciones: ∫ ⎥ ⎥ ⎦ ⎤ ⎢ ⎢ ⎣ ⎡ −⎟⎟ ⎠ ⎞ ⎜⎜ ⎝ ⎛ ∂ ∂ ==ϕ P 0 n,P,Tii i i dP P RT n V RT 1 Py f lnln j (1.13) donde i n,P,Ti v n V j =⎟⎟ ⎠ ⎞ ⎜⎜ ⎝ ⎛ ∂ ∂ (1.14) es el volumen molar parcial del componente i. La ecuación (1.13) puede aplicarse sin problemas cuando se dispone de una ecuación de estado, es decir, de la relación matemática entre V, P, T y composición. A continuación se describe el cálculo del coeficiente de fugacidad de un componente de una mezcla gaseosa utilizando la ecuación de estado virial. Ésta ecuación, limitada a sus dos primeros términos, adopta la siguiente forma: Pv = RT + BmezclaP (1.15) donde Bmezcla es el coeficiente virial de la mezcla gaseosa. Por tanto, el coeficiente de fugacidad, ϕi de un componente i de una mezcla gaseosa puede calcularse del modo siguiente: RT P BBy2ln c 1j mezclaijji ⎥ ⎥ ⎦ ⎤ ⎢ ⎢ ⎣ ⎡ −=ϕ ∑ = (1.16) con Bmezcla dado por la ecuación:
  • 9.
    Universidad de Alicante.Dpto. Ingeniería Química Ampliación de Operaciones de Separación. 1. Métodos aproximados 9 ∑ ∑ = = = c 1i c 1j ijjimezcla ByyB (1.17) con Bij = Bji. Para gases puros no polares, puede usarse la correlación propuesta por Pitzer y Curl y por O’Connell y Prausnitz para el cálculo de Bij, basada en una teoría de estados correspondientesii de tres parámetros: temperatura crítica, Tci, presión crítica, Pci, y factor acéntricoiii , ωi, definido por la ecuación (1.18): 000.1 P P log 7.0T/T c o i 10i ci i − ⎟ ⎟ ⎠ ⎞ ⎜ ⎜ ⎝ ⎛ −≡ω = (1.18) donde Pi o es la presión de vapor de i a la temperatura absoluta T = 0.7 Tci. Según dicha correlación, Bii viene dado por la ecuación (1.19): ( )( ) ( ) ⎥ ⎥ ⎦ ⎤ ⎢ ⎢ ⎣ ⎡ −−−+ω +−−−= ω= 8 R 3 R 2 RR i 3 R 2 RR NP c R iR NP c c ii iiii iii i i i i i T 0073.0 T 097.0 T 50.0 T 46.0 073.0 T 0121.0 T 1385.0 T 330.0 1445.0f T T=Tcon ,Tf P RT B (1.19) En el caso de gases puros polares la ecuación a aplicar para el cálculo del coeficiente virial es la siguiente: ( )( ) ( )( ) ( )( )[ ]iR AS iRR H iR NP c ci ii ,Tf,Tf,Tf P RT B iii i η+µ+ω= µ (1.20) donde, si µRi ≥4: ii “Cuando la ecuación de estado de cualquier fluido se escribe en coordenadas reducidas, la ecuación es válida para cualquier otro fluido”. Basada en la similitud de comportamiento molecular, especialmente en las proximidades del punto crítico. iii Da una medida de la naturaleza no centrada de las fuerzas intermoleculares.
  • 10.
    Universidad de Alicante.Dpto. Ingeniería Química Ampliación de Operaciones de Separación. 1. Métodos aproximados 10 ( )( ) ( ) ( ) [ ( ) ( ) ] ( )( ) ( )[ ]ii ii i i i iiii RiiR AS 3 R 2 R R R 3 R 2 RRRR T7.06.6exp,Tf ln2649074.0ln283270.2 ln181427.6769770.5 T 1 ln2525373.0 ln133816.2ln665807.5237220.5,Tf −η−=η µ−µ +µ−+µ +µ−µ+−=µµ (1.21) y si µRi < 4: ( )( ) ( )( ) 0,Tf,Tf iR AS RR iii =η=µµ (1.22) ωi H es el factor acéntrico del homomorfo del cuerpo i, es decir, un hidrocarburo con aproximadamente el mismo tamaño y la misma forma que la molécula polar. µRi es el momento dipolar reducido (1.23): 2 c c 2 i 5 R i i i T P10 µ =µ (1.23) µi es el momento dipolar en Debye, Pci la presión crítica en atm y Tci la temperatura crítica en K. ηi es un coeficiente que sólo es distinto de cero para las moléculas que tienden a dimerizarse en fase vapor. Se obtiene por correlación de datos experimentales. Las contribuciones debidas al momento dipolar y a la constante de disociación son despreciables para TR > 0.95 ya que son muy débiles. Para los coeficientes Bij se utilizan las mismas ecuaciones de correlación, pero reemplazando Pci por Pcij, Tci por Tcij, ωi por ωij, µRi por µRij y ηi por ηij. Las nuevas constantes vienen dadas por las siguientes reglas de mezcla: ( )TTT 2 1 jiij ccc = (1.24) 2 ji ij ω+ω =ω (1.25) 3 cc c cc c cc cc 3 1 j 3 1 i j jj i ii ijij vv T vP T vP T4P ⎟ ⎠ ⎞⎜ ⎝ ⎛ + ⎟ ⎟ ⎠ ⎞ ⎜ ⎜ ⎝ ⎛ + = (1.26) donde vci es el volumen crítico de i.
  • 11.
    Universidad de Alicante.Dpto. Ingeniería Química Ampliación de Operaciones de Separación. 1. Métodos aproximados 11 2 c cji 5 R ij ij ij T P10 µµ =µ (1.27) 2 ji ij η+η =η (1.28) Si una de las sustancias, i, es polar, y la otra, j, no, se aplica: 2 j H i ij ω+ω =ω (1.29) y si las dos son polares: 2 H j H iH ij ω+ω =ω (1.30) El intervalo de validez de esta ecuación es suficiente para los cálculos de equilibrio a presiones moderadas de mezclas que se desvían bastante de la idealidad. La condición, a menudo citada, de que el volumen molar de mezcla debe ser superior a dos veces el volumen molar crítico, lleva normalmente a una presión máxima de aplicación del orden de 15 atm.
  • 12.
    Universidad de Alicante.Dpto. Ingeniería Química Ampliación de Operaciones de Separación. 1. Métodos aproximados 12 2.3. Fugacidad en mezclas líquidas: energía de exceso El procedimiento más útil para calcular fugacidades de componentes de mezclas líquidas consiste en definir una disolución líquida ideal y describir las desviaciones de la idealidad en términos de funciones de exceso, que proporcionan los coeficientes de actividad, que a su vez dan una medida cuantitativa de dichas desviaciones. La fugacidad de un componente i de una disolución líquida viene dada por la ecuación (1.11). Es importante recordar que a cualquier composición, ai (y por tanto γi) depende de la elección del estado estándar y su valor numérico carece de sentido si no se especifica también el valor numérico de fi o . Se elige como estado estándar aquel en que los valores de fi o hacen que los γi se aproximen a 1, de forma que cuando se cumplan ciertas condiciones que hagan que γi = 1, quiere decir que se trata de una disolución ideal. Sin embargo, como ya se ha dicho, debido a la íntima relación entre γi y fi o , la definición de la idealidad de una disolución (γi = 1), no está completa a menos que se especifique claramente la elección del estado estándar. Se suelen utilizar dos criterios para la definición de disoluciones ideales: uno basado en la Ley de Raoult y otro basado en la Ley de Henry. Una disolución líquida ideal es aquella en que, a P y T constantes, la fugacidad de un componente es proporcional a alguna medida de la concentración: ii L i xf ℜ= (1.31) donde ℜi es una constante de proporcionalidad dependiente de P y T e independiente de xi. Si la ecuación (1.31) se cumple para todo el intervalo de composición, se dice que la disolución es ideal según la Ley de Raoult: para una disolución que cumpla la condición límite xi = 1, ℜi = fi puro a la T de la disolución, y se tiene la Ley de Raoult. En otros casos, la ecuación (1.31) se cumple sólo en un pequeño intervalo de composición, pero si xi tiende a cero, se puede tener una disolución ideal en el sentido en que se cumple la ecuación (1.31) aunque ℜi ≠ fi puro: ésta sería una disolución diluida ideal, y su comportamiento queda representado por la Ley de Henry. Puede demostrarse que la formación de una disolución ideal transcurre sin absorción ni desprendimiento de calor y sin cambios de volumen. Así, se define: • Una disolución ideal es aquella en que la fase vapor es un gas ideal (se encuentra a P lo suficientemente reducida), y todas las moléculas de la fase líquida son virtualmente del mismo tamaño y entre ellas existen las mismas fuerzas intermoleculares de atracción. Como consecuencia, la mezcla se
  • 13.
    Universidad de Alicante.Dpto. Ingeniería Química Ampliación de Operaciones de Separación. 1. Métodos aproximados 13 desarrolla sin interacciones químicas y la entalpía molar parcial y el volumen molar parcial de cada componente son iguales a la entalpía molar y al volumen molar correspondientes, respectivamente. • Una mezcla semiideal atérmica es aquella en la que la mezcla se desarrolla sin efectos caloríficos ni volumétricos, igual que en una ideal, pero con una variación de entropía mayor que la ideal, debido a diferencia entre los volúmenes libres de los componentes aislados. • Una disolución regular o normal es endotérmica en su formación, pero ideal en cuanto a la entropía de mezcla: sus componentes son apolares y semejantes en forma, tamaño y naturaleza química. Las desviaciones de la idealidad se deben a interacciones de tipo físico. • Las mezclas asociadas presentan una formación endotérmica y una variación de entropía inferior a la correspondiente a las mezclas ideales, mientras que las mezclas solvatadas presentan una entalpía de mezcla exotérmica y una entropía de mezcla inferior a la del comportamiento ideal. Las mezclas líquidas reales no son disoluciones ideales, aunque si los líquidos son similares, a menudo su comportamiento es próximo al ideal. Todas las disoluciones de no electrolitos a bajas concentraciones se comportan como disoluciones diluidas ideales. Los términos que relacionan las propiedades de las disoluciones reales con las de las ideales reciben el nombre de funciones de exceso: las funciones de exceso son propiedades termodinámicas de las disoluciones que representan la diferencia entre el valor de la propiedad en la disolución real y en la disolución ideal. Por ejemplo, la energía libre de exceso, GE : c,...,1iGGG ii xT,P,aidealdisoluciónxT,P,arealdisolucion E =−= (1.32) Las funciones de exceso pueden ser positivas o negativas: cuando GE > 0 se dice que la disolución muestra una desviación positiva de la idealidad, y negativa si GE < 0. Sea M una propiedad termodinámica extensiva y im dicha propiedad molar parcial de i. Si ni es el número de moles de i en la mezcla, se cumplen las ecuaciones siguientes:
  • 14.
    Universidad de Alicante.Dpto. Ingeniería Química Ampliación de Operaciones de Separación. 1. Métodos aproximados 14 ⎪ ⎪ ⎪ ⎪ ⎪ ⎪ ⎭ ⎪ ⎪ ⎪ ⎪ ⎪ ⎪ ⎬ ⎫ = = ⎟ ⎟ ⎠ ⎞ ⎜ ⎜ ⎝ ⎛ ∂ ∂ = ⎟⎟ ⎠ ⎞ ⎜⎜ ⎝ ⎛ ∂ ∂ = ∑ ∑ E i i i E i i i n,P,Ti E E i n,P,Ti i mnM mnM n M m n M m j j (1.33) Para la termodinámica del equilibrio entre fases, la propiedad de exceso más útil es GE , ya que está relacionada con γi. Además E ih está relacionada con T y E iv está relacionado con P. A partir de la definición de la fugacidad de un componente i de una disolución a T y P constante se deduce: i E i lnRTg γ= (1.34) luego el valor de γi se puede obtener si se dispone de una expresión que permita calcular gi E . 2.3.1. Modelos para el cálculo de γi Se distingue entre tres tipos fundamentales de modelos: a) Modelos de coeficientes de actividad o de entalpía libre de exceso b) Ecuaciones de estado c) Modelos de contribución de grupos que se describen brevemente a continuación. a) Modelos de coeficientes de actividad o de entalpía libre de exceso Se caracterizan por el hecho de postular una expresión para gE , y a partir de ésta se obtienen los γi correspondientes a cada uno de los componentes de la mezcla. Existe un gran número de ecuaciones que representan gE en función de la composición, algunas empíricas y otras basadas en modelos de composición local. Todas ellas contienen unos parámetros ajustables que han de determinarse a partir de los datos experimentales de equilibrio del sistema. Existen dos tipos de modelos: empíricos y de composición local, si bien estos últimos han demostrado ser superiores.
  • 15.
    Universidad de Alicante.Dpto. Ingeniería Química Ampliación de Operaciones de Separación. 1. Métodos aproximados 15 Modelos empíricos: Whol ha demostrado que la mayoría de las ecuaciones empíricas son simplificaciones de una ecuación general que relaciona las diversas contribuciones a gE a causa de las interacciones de grupos de 2, 3, 4, etc. moléculas de compuestos distintos. En la expresión de gE aparecen las fracciones molares, xi, los volúmenes molares efectivos, qi, y las fracciones volumétricas medias, zi. A partir de dicha expresión general se pueden obtener las ecuaciones empíricas clásicas por medio de aproximaciones consistentes en ir eliminando términos del desarrollo en serie propuesto por Wohl. Algunas de estas ecuaciones son: Ecuación de Margules Ecuación de Van Laar Ecuación de Redlich-Kister Ecuación de Black Modelos basados en el concepto de composición local Describen la dependencia de las propiedades de una mezcla respecto a la composición a partir del concepto de composición local, que se introduce para tener en cuenta la distribución no aleatoria de las moléculas en el líquido. Estos modelos consideran que en una mezcla de c componentes existen c tipos diferentes de células elementales, distintas según la molécula que ocupa su centro: la composición local de una célula determinada no tiene por que ser idéntica a la de la mezcla global. xij representa la concentración de moléculas j en la primera esfera de coordinación de la molécula i. Dicha concentración no tiene por que coincidir con xj que es la concentración global o media de las moléculas j en la mezcla. Por supuesto que para cada célula elemental ha de cumplirse ∑ = k ki 1x . Los distintos modelos termodinámicos basados en el concepto de composición local se diferencian en la relación existente entre las composiciones locales de las diversas células y la composición global de la mezcla. Los principales son: Ecuación de Wilson Ecuación de Heil Ecuación NRTL Ecuación LEMF (Local Effective Mole Fraction) Ecuación UNIQUAC b) Ecuaciones de estado Estos modelos han recibido poca atención, a pesar de haber dado buenos resultados en el reducido número de casos en que se han aplicado.
  • 16.
    Universidad de Alicante.Dpto. Ingeniería Química Ampliación de Operaciones de Separación. 1. Métodos aproximados 16 c) Modelos de contribución de grupos Consideran que una determinada propiedad física es suma de las contribuciones de los grupos funcionales presentes en la molécula. Se han utilizado dos modelos: ASOG (Analytical Solution Of Groups) UNIFAC (UNIQUAC Functional-groups Activity Coefficients) 2.3.2. Algunos modelos de entalpía libre de exceso frecuentemente utilizados para el cálculo de coeficientes de actividad. Ecuación de Wilson La ecuación de Wilson para mezclas multicomponentes puede expresarse del modo siguiente: ∑ ∑ ∑ ∑ ∑ = = = = = Λ Λ −+ ⎥ ⎥ ⎦ ⎤ ⎢ ⎢ ⎣ ⎡ Λ−=γ ⎥ ⎦ ⎤ ⎢ ⎣ ⎡ λ−λ −=Λ ⎥ ⎦ ⎤ ⎢ ⎣ ⎡ λ−λ −=Λ ⎥ ⎥ ⎦ ⎤ ⎢ ⎢ ⎣ ⎡ Λ−= c 1i c 1j ijj iki c 1j kjjk jjij j i ji iiij i j ij c 1i c 1j ijji E x x 1xlnln RT exp v v RT exp v v xlnx RT g (1.35) donde gE está referida a una disolución ideal según la Ley de Raoult. Los parámetros ajustables, Λij, se relacionan con los volúmenes molares de los compuestos puros (vi) y con sus diferencias de energía de interacción (λij es la energía de interacción entre las moléculas i-j.). Esta ecuación es útil para disoluciones de solutos polares o que presenten asociación, en disolventes apolares. Dado que se puede aproximar que los λij son independientes de la temperatura, la ecuación de Wilson permite también estimar la variación de los coeficientes de actividad con T. La ecuación no es aplicable en sistemas en los que la representación log γi frente a xi presente máximos o mínimos y sólo es válida en sistemas totalmente miscibles. Ecuación NRTL (Non-Random, Two-Liquid) Fue propuesta por Renon y es aplicable tanto a sistemas totalmente miscibles como a los parcialmente miscibles. Su formulación para mezclas multicomponentes:
  • 17.
    Universidad de Alicante.Dpto. Ingeniería Química Ampliación de Operaciones de Separación. 1. Métodos aproximados 17 ( ) ( ) ⎟ ⎟ ⎟ ⎟ ⎟ ⎠ ⎞ ⎜ ⎜ ⎜ ⎜ ⎜ ⎝ ⎛ τ −τ+ τ =γ α=ατα−= − =τ τ = ∑ ∑ ∑ ∑∑ ∑ ∑ ∑ ∑ = = = == = = = = c 1l llj c 1r rjrjr ij c 1j c 1l llj ijj c 1l lli c 1j jjiji i ijjijijiji iiji ji c 1i c 1l lli c 1j jjiji i E xG Gx xG Gx xG xG ln expG RT gg xG xG x RT g (1.36) El significado de los gij es similar al de los λij en la ecuación de Wilson. Los αij están relacionados con la no aleatoriedad de la mezcla: cuando αij = 0, la mezcla es aleatoria y la ecuación se reduce a la de Margules con dos coeficientes. Para sistemas moderadamente no ideales, la ecuación NRTL no presenta ventajas sobre las más sencillas de van Laar o Margules de tres parámetros, pero sí para mezclas fuertemente no ideales y especialmente para los sistemas parcialmente miscibles. Ecuación UNIQUAC (Universal Quasi-Chemical Theory) Fue propuesta por Abrams y Prausnitz. La ecuación UNIQUAC para gE consiste en dos partes: una combinatorial o configuracional, que describe la contribución entrópica dominante, y una parte residual que se debe principalmente a las fuerzas intermoleculares responsables de la entalpía de mezcla. La parte combinatorial se determina sólo por la composición y por el tamaño y forma de las moléculas, y requiere sólo datos de compuestos puros. La parte residual depende también de las fuerzas intermoleculares e incluye dos parámetros binarios ajustables. )residual(g)ialcombinator(gg EEE += (1.37) Para una mezcla multicomponente:
  • 18.
    Universidad de Alicante.Dpto. Ingeniería Química Ampliación de Operaciones de Separación. 1. Métodos aproximados 18 ( ) ( )1rqr 2 z l qlq lnqlx x llnq 2 z x lnln xq xq xr xr lnxq RT )residual(g lnxq 2 z x lnx RT )ialcombinator(g jjjj c 1j c 1k kjk ijj iii c 1j jiji c 1j jj i * i i* i i i i * i i c 1j jj ii i c 1j jj ii* i ji c 1j ji c 1i i E c 1i * i i ii c 1i i * i i E −−−= τθ τθ − + ⎟ ⎟ ⎠ ⎞ ⎜ ⎜ ⎝ ⎛ τθ− Φ −+ Φ θ + Φ =γ =θ =Φ ⎟ ⎟ ⎠ ⎞ ⎜ ⎜ ⎝ ⎛ τθ−= Φ θ + Φ = ∑ ∑ ∑∑ ∑ ∑ ∑∑ ∑∑ = = == = = == == (1.38) donde z es el número de coordinación, z = 10, y los parámetros r y q son constantes de estructura molecular de compuestos puros, que dependen del tamaño molecular y del área superficial. Para cada mezcla binaria, hay dos parámetros ajustables τij y τji que dependen de las energías características ∆uij y ∆uji: ⎟ ⎟ ⎠ ⎞ ⎜ ⎜ ⎝ ⎛ −≡⎟ ⎟ ⎠ ⎞ ⎜ ⎜ ⎝ ⎛ ∆ −=τ ⎟ ⎟ ⎠ ⎞ ⎜ ⎜ ⎝ ⎛ −≡⎟ ⎟ ⎠ ⎞ ⎜ ⎜ ⎝ ⎛ ∆ −=τ T a exp RT u exp T a exp RT u exp jiji ji ijij ij (1.39) donde los parámetros binarios aij están tabulados para ciertos sistemas. La ecuación UNIQUAC es aplicable a una gran variedad de mezclas líquidas, incluyendo las parcialmente miscibles. Sus principales ventajas son, en primer lugar su relativa simplicidad, y en segundo lugar, su gran rango de aplicación.
  • 19.
    Universidad de Alicante.Dpto. Ingeniería Química Ampliación de Operaciones de Separación. 1. Métodos aproximados 19 2.4. Aplicación del cálculo del equilibrio entre fases al equilibrio líquido-vapor 2.4.1. Cálculo de las temperaturas de burbuja y de rocío para sistemas en los que todos los componentes son volátiles En el caso del cálculo del punto de burbuja, se trata de encontrar el valor de la temperatura, T, que hace que se cumpla la ecuación: ∑ = = c 1i iixK1 (1.40) o lo que es lo mismo, que dada: ∑ = −= c 1i ii 1xK)T(f (1.41) haga f(T) = 0. El algoritmo de cálculo correspondiente se muestra en la figura 1.1. El cálculo de la temperatura de rocío sigue un esquema similar al de la temperatura de burbuja. Evidentemente, en este caso la ecuación que debe cumplirse es la ecuación característica del punto de rocío: ∑ = = c 1i i i K y 1 (1.42) Figura 1.1. Se fijan P y composición del líquido saturado Se estiman yi y T Se calcula ki Nuevos yi SI SI NO NO Se calcula yi = kixi Abs(yi,sup-yi,calc)<<< Σkixi=1 FIN Nueva T Se fijan P y composición del líquido saturado Se fijan P y composición del líquido saturado Se estiman yi y T Se calcula ki Nuevos yi SI SI NO NO Se calcula yi = kixi Abs(yi,sup-yi,calc)<<<Abs(yi,sup-yi,calc)<<< Σkixi=1Σkixi=1 FINFIN Nueva T
  • 20.
    Universidad de Alicante.Dpto. Ingeniería Química Ampliación de Operaciones de Separación. 1. Métodos aproximados 20 2.4.2. Cálculo de la temperatura de burbuja o de rocío a partir de las volatilidades relativas Es un método particularmente conveniente cuando las volatilidades son independientes de la temperatura, aunque también puede usarse en aquellos casos en que éstas varían con la temperatura. La volatilidad relativa se define: b i b b i i i K K x y x y ==α (1.43) donde el subíndice “b” identifica al componente base con respecto al que se calcula la volatilidad que normalmente es uno de los de la mezcla, αb = 1. Para un componente i: b i b i b i x x K K y y ⎟ ⎟ ⎠ ⎞ ⎜ ⎜ ⎝ ⎛ = (1.44) que puede reordenarse: ii b i x K y α= (1.45) y realizando un sumatorio para todo i: ∑ ∑ = = α =α= c 1i ii b c 1i ii b x 1 Kóx K 1 (1.46) La eliminación de Kb conduce a: ∑ = α α = c 1i ii ii i x x y (1.47) Análogamente, de (1.44) se llega a: ∑ ∑ = = α α = α = c 1i i i i i i c 1i i i b y y xy y K (1.48)
  • 21.
    Universidad de Alicante.Dpto. Ingeniería Química Ampliación de Operaciones de Separación. 1. Métodos aproximados 21 Por tanto, las ecuaciones del punto de burbuja y de rocío en función de las volatilidades relativas se reducen a las ecuaciones (1.47) y (1.48), respectivamente. Si las volatilidades son independientes de la temperatura, el valor de Kb correspondiente a un conjunto de valores de xi o yi se obtiene directamente de las ecuaciones (1.46) o (1.47) y, una vez calculada, la temperatura correspondiente se obtiene fácilmente leyendo en gráficos de kb = f(T), o de las relaciones algebraicas entre ambas magnitudes. Cuando las volatilidades relativas varían con la temperatura se puede utilizar el método de Newton-Raphson para encontrar el valor de T que anula la funciones f(T) o F(T), definidas del modo siguiente, para el cálculo de la temperatura de burbuja y de rocío, respectivamente: ∑ = α −= c 1i ii b x 1 K)T(f (1.49) ∑ = α −= c 1i i i b y K)T(F (1.50) 2.4.3. Cálculo de las temperaturas de burbuja y de rocío en sistemas que contienen componentes que sólo se encuentran presentes en una de las dos fases Componentes de este tipo son los gases no condensables (que se designan por el subíndice L, indicando que sólo están presentes en la fase ligera), o los líquidos no volátiles (que se designan por el subíndice H, indicando que sólo están presentes en la fase pesada). Para el cálculo de la temperatura de burbuja: ∑ ∑ ≠ =− L L,Hi iiL xKy1 (1.51) ya que el sumatorio a ambos lados de yi = Kixi se debe extender sólo a los componentes volátiles (que están presentes en ambas fases). Por tanto la ecuación a resolver para el cálculo de la temperatura de burbuja queda: ∑ ∑ ≠ ⎟ ⎟ ⎠ ⎞ ⎜ ⎜ ⎝ ⎛ −−= L,Hi L Lii y1xK)T(f (1.52) Análogamente, para el cálculo de la temperatura de rocío:
  • 22.
    Universidad de Alicante.Dpto. Ingeniería Química Ampliación de Operaciones de Separación. 1. Métodos aproximados 22 ∑ ∑ ≠ ⎟ ⎟ ⎠ ⎞ ⎜ ⎜ ⎝ ⎛ −−= L,Hi H H i i x1 K y )T(F (1.53) 2.4.4. Mezclas parcialmente vaporizadas. Cálculos de destilación súbita 2.4.4.1. Destilación súbita en condiciones isotérmicas Se trata de, conocidas la presión y la temperatura de de operación, T y P, calcular las composiciones de las fases en equilibrio. Sea el siguiente diagrama: Figura 1.2 Un balance de componente i: iii LxVyFz += (1.54) y aplicando la condición de equilibrio: i i ii K yL yVFz += (1.55) luego: i i i K L LF Fz y +− = (1.56) ya que F = V + L. Dividendo numerador y denominador por F y reordenando Q (aportado o eliminado) Cámara de destilaciónALIMENTO (líquido o vapor) F, zi, HF, TF, PF V, y, HV L, x, HLT, P Q (aportado o eliminado) Q (aportado o eliminado) Cámara de destilaciónALIMENTO (líquido o vapor) F, zi, HF, TF, PF V, y, HV L, x, HLT, P
  • 23.
    Universidad de Alicante.Dpto. Ingeniería Química Ampliación de Operaciones de Separación. 1. Métodos aproximados 23 ⎟⎟ ⎠ ⎞ ⎜⎜ ⎝ ⎛ −− = i i i K 1 1 F L 1 z y (1.57) La suma para todos los componentes: ∑ = ⎟⎟ ⎠ ⎞ ⎜⎜ ⎝ ⎛ −− = c 1i i i K 1 1 F L 1 z 1 (1.58) Sea ψ = LF/F, y definamos la función p(ψ): ∑ = − −ψ− =ψ c 1i i i 1 ) K 1 1(1 z )(p (1.59) Si se conoce la temperatura, T, y la presión, P, en el interior de la cámara de destilación súbita, la resolución del problema de equilibrio se reduce a la búsqueda del valor de ψ > 0 que hace p(ψ) = 0. La composición del vapor formado se obtiene por sustitución de dicho valor de ψ en la ecuación (1.57). Para la fase líquida, la composición se obtiene por la relación de equilibrio xi = yi/Ki. La función p(ψ) tiene tantas raíces como componentes tenga el sistema, de las que sólo dos tienen sentido físico: el valor ψ = 0, y la raíz buscada ψ = ψr. El algoritmo para el cálculo, en el caso en que los valores de k dependan de la composición se muestra en la figura 1.3. Se fija F, z, P y T Estimación inicial de xi, yi Se calcula k = f (xi, yi, T, P) Se calcula ψ a partir de p(ψ) Se calcula xi, yi a partir de ψ Diferencia entre xi, yi supuestas y calculadas << FIN SI Nueva estimación de xi, yi NO Se fija F, z, P y T Estimación inicial de xi, yi Se calcula k = f (xi, yi, T, P) Se calcula ψ a partir de p(ψ) Se calcula xi, yi a partir de ψ Diferencia entre xi, yi supuestas y calculadas << FINFIN SI Nueva estimación de xi, yi NO Figura 1.3
  • 24.
    Universidad de Alicante.Dpto. Ingeniería Química Ampliación de Operaciones de Separación. 1. Métodos aproximados 24 En el caso en que existan componentes que están presentes en sólo una fase, si éstos están presentes sólo en la fase ligera, yL = KLxL, yL ≠ 0 y xL = 0, luego xL = yL/KL y 1/KL = 0. En este caso: FzL = VyL + LxL = VyL → yL = FzL/V = zL/(V/F) = zL/(1 - ψ) (1.60) y la ecuación a resolver es: ∑ ∑ ∑∑ ∑ ∑ −ψ− = = −ψ− + −ψ− = ψ− + −ψ− == ≠≠ ) K 1 1(1 z ) K 1 1(1 z ) K 1 1(1 z 1 z ) K 1 1(1 z y1 i i Li L i L i i Li L L i i i (1.61) Cuando se trata de componentes que están presentes sólo en la fase pesada, yH = KHxH, xH ≠ 0 y yH = 0, luego KH = 0. Σyi = 1 con yH = 0. En el sumatorio de zi/(1 - ψ(1-1/Ki)), hay que excluir i = H, ya que se sabe de antemano que vale 0, y en caso de que se incluyera aparecería 1/KH = 1/0. Por tanto, en el caso general, la función toma la forma: ∑ ≠ − −ψ− =ψ Hi i i 1 ) K 1 1(1 z )(p (1.62) donde se ha hecho uso del hecho de que para los componentes sólo en fase ligera 1/KF = 0. Para cualquier conjunto de valores de P y T para la operación de destilación, es posible encontrar una solución real de la ecuación anterior, es decir una solución que es físicamente posible. Para cualquier valor de T entre 0 e ∞, el valor de ψ que hace p(ψ) = 0 se encuentra ∑ ∑>ψ> ≠Li H Hri zz , donde el límite inferior representa la formación de una fase líquida compuesta sólo por los componentes de sólo fase pesada, y el superior, de una fase líquida consistente en todos los componentes excepto los que sólo están en la fase ligera. 2.4.4.2. Destilación súbita en condiciones adiabáticas Cuando la presión de una corriente líquida de composición, caudal y temperatura (o entalpía) conocidas se reduce adiabáticamente a través de una válvula, se puede realizar un cálculo de las composiciones y caudales que
  • 25.
    Universidad de Alicante.Dpto. Ingeniería Química Ampliación de Operaciones de Separación. 1. Métodos aproximados 25 resultan para las corrientes de vapor y líquido en equilibrio para una presión especificada en la cámara de destilación súbita. Caso 1: se conoce la presión y la temperatura de la operación y se desea calcular la temperatura del alimento para que ésta sea adiabática Puesto que se conoce la presión y la temperatura de la operación, se puede hacer un cálculo de destilación súbita en condiciones isotérmicas para obtener la fracción vaporizada y la composición de las fases formadas: con esto se puede calcular la entalpía de los dos productos –vapor (HV) y líquido(HL) en equilibrio- obtenidos: ∑ ∑ = = = = c 1i fiViV c 1i iLiL yHH xHH (1.63) y a partir de éstas, se puede calcular la entalpía del alimento (H) para que la operación sea adiabática: LVF H F L H F V H ⎟ ⎟ ⎠ ⎞ ⎜ ⎜ ⎝ ⎛ +⎟ ⎟ ⎠ ⎞ ⎜ ⎜ ⎝ ⎛ = (1.64) Por tanto, el problema se reduce a la búsqueda de la temperatura del alimento, TF, que produce dicho valor de entalpía, HF: ∑ = = c 1i iFiF zHH (1.65) Caso 2: se conoce la entalpía del alimento y se desea calcular la temperatura (o la presión) de la operación para que ésta sea adiabática En este caso se trata de hacer un cálculo de destilación súbita en condiciones isotérmicas para encontrar las condiciones que hacen que la entalpía de los productos obtenidos sea igual a la entalpía del alimento.
  • 26.
    Universidad de Alicante.Dpto. Ingeniería Química Ampliación de Operaciones de Separación. 1. Métodos aproximados 26 3. PLANTEAMIENTO DEL PROBLEMA DE DISEÑO. ASPECTOS PRELIMINARES 3.1. Composición del alimento: análisis del diagrama T.E.R. En ocasiones el alimento a separar en una columna de rectificación es una mezcla compleja cuya composición no se conoce con exactitud. Por ejemplo, en el caso de la destilación del petróleo y de otras mezclas complejas, hay componentes desde C1 a C50 (temperatura de burbuja, Tb desde –162ºC hasta 538ºC). Además, el número de componentes con volatilidades similares aumenta rápidamente al hacerlo la temperatura de ebullición (16 de los 18 isómeros del C8 hierven en un intervalo de 12ºC). Por otro lado, hay que tener en cuenta que los productos de la destilación de mezclas complejas son también mezclas complejas. Consideremos, por ejemplo, el caso en que se desee diseñar una de las columnas de la sección de recuperación de un platformer. La industria del petróleo utiliza el platforming o reformado con H2 sobre catalizador para romper las fracciones de gasolina de elevada temperatura de ebullición y calidad mediocre, en fracciones de menor punto de ebullición y de mayor calidad comercial. El producto, después de que el H2 se ha separado y recirculado al reactor, o eliminado, es una mezcla compleja de hidrocarburos aromáticos y alifáticos de cadena corta que, una vez estabilizada (eliminados los butanos y demás compuestos de temperatura de ebullición inferior), se trata en la sección de recuperación para reducir la cantidad de heptano e incrementar así su índice de octano, o bien se divide el producto en una fracción conteniendo heptanos y compuestos de baja temperatura de ebullición y otra de elevada temperatura de ebullición que contiene tolueno y xilenos que pueden recuperarse posteriormente como productos bastante puros. La composición de un alimento de este tipo se suele presentar en forma de un diagrama de temperatura de ebullición real (T.E.R.) (figura 1.4). El diagrama T.E.R. se obtiene mediante una destilación intermitente del alimento con una razón de reflujo elevada (20:1) en una columna de fraccionamiento de elevada eficacia que separa a los compuestos semejantes en grupos. En él se representa la temperatura del vapor en la cabeza de la columna frente al porcentaje volumétrico destilado (figura 1.4). Los tramos casi horizontales indican la presencia de un componente único o de un grupo de componentes semejantes, cuyas temperaturas de ebullición están comprendidas en un pequeño intervalo de temperatura. El significado del diagrama T.E.R. se aclara con el histograma de la figura 1.5 donde se representa el porcentaje volumétrico destilado en un intervalo de temperatura (2ºC en la figura 1.5) frente a la temperatura en la cabeza de la columna. Los tramos horizontales de la figura 1.4 están representados por los picos del histograma de la figura 1.5. Dado que la columna separa muy bien, la temperatura de condensación de los vapores en la cabeza de la columna diferirá muy poco de la temperatura de ebullición del líquido de la misma composición (es decir, se van obteniendo sucesivamente, prácticamente,
  • 27.
    Universidad de Alicante.Dpto. Ingeniería Química Ampliación de Operaciones de Separación. 1. Métodos aproximados 27 componentes puros), y los grupos de componentes se identifican por los puntos de ebullición correspondientes a los picos del histograma. La complejidad de la mezcla puede reducirse si se considera que cada grupo o fracción está formado por un componente único. Esto puede hacerse ya que todos los componentes del grupo tienen propiedades físicas semejantes. En el caso reflejado en las figuras 1.4 y 1.5 puede considerarse que la mezcla es un sistema de siete componentes. Si los grupos de la figura 1.5 se trasladan a la figura 1.4, se puede determinar el porcentaje volumétrico de cada grupo de componentes y se puede suponer que cada fracción tiene las propiedades del componente principal del grupo (figura 1.4 y tabla 1.1). Como puede verse, en este caso el 2% de la mezcla tiene una temperatura de ebullición inferior a 20ºC y corresponde a componentes que son, probablemente, butanos. Si el agua de refrigeración del condensador de la columna a diseñar tuviese una temperatura de 20ºC y si la columna tuviera una gran capacidad de separación, estos componentes no condensarían, sino que se eliminarían, expulsándose a la atmósfera. Se supone que el grupo 1, incluyendo los butanos, se separaría como una unidad y condensaría a la temperatura de ebullición del isopentano (28ºC). Por conveniencia se considera al residuo (grupo 7-R) equivalente a 1,3- dietilbenceno, de temperatura de ebullición igual a 181ºC (es improbable que el producto de un reactor platformer contenga parafinas con 10 y 11 átomos de carbono; el residuo debe estar constituido principalmente por compuestos aromáticos, siendo representativo el 1,3-dietilbenceno). Finalmente, conocido el porcentaje volumétrico y la densidad del líquido, se puede calcular el número de moles y el porcentaje molar de cada componente (tabla 1.1). Figura 1.4 (Sawistowsky y Smith)
  • 28.
    Universidad de Alicante.Dpto. Ingeniería Química Ampliación de Operaciones de Separación. 1. Métodos aproximados 28 Figura 1.5. (Sawistowsky y Smith) Tabla 1.1. Composición del alimento Grupo 1 C5 pentan os 2 C6 hexanos 3 C7-H heptanos 4 C7-T tolueno 5 C8 xilenos 6 C9 mesi- tilenos 7 R residuo Com. Selecc. Iso- pentan o 3-Metil- pentano 2-Metil- hexano Tolueno Para- xileno 1,3,5-tri- metilbenc 1,3-dietil- benceno Tb (ºC) 27.95 64.0 90.4 110.6 138.4 164.6 181.1 Temp. Grupo 50 80 103 121 149 175 - Vol. Acumu- lado (%) 19.5 34.0 46.5 58.5 77.5 93 100.0 Vol. (%) 19.5 14.5 12.5 12.0 19.0 15.5 7.0 Densidad (g/ml)(20ºC) 0.62 0.67 0.68 0.86 0.86 0.86 0.86 Masa molar 72.15 86.17 100.2 92.13 106.16 120.19 134.21 Número de moles 0.1672 0.1128 0.0848 0.1118 0.1536 0.1108 0.0448 % molar 21.3 14.4 10.8 14.2 19.5 14.1 5.7 De esta manera, se ha conseguido pasar de un alimento complejo. de composición desconocida, a una mezcla relativamente sencilla en la que se conoce tanto los componentes que la integran como la proporción en que se encuentran. En la industria del petróleo y derivados no se suele llegar a asignar
  • 29.
    Universidad de Alicante.Dpto. Ingeniería Química Ampliación de Operaciones de Separación. 1. Métodos aproximados 29 cada uno de los grupos que se obtienen a partir de un diagrama T.E.R. a un compuesto concreto, sino que se habla de pseudocomponentes, caracterizados por la temperatura de ebullición y la densidad de la fracción. Existen diversos tipos de diagramas normalizados, dependiendo de las condiciones en que se realiza el fraccionamiento del alimento. 3.2. Balance preliminar de materia: selección de los componentes clave La destilación multicomponente es mucho más compleja que la destilación binaria; al fijar una composición de una corriente, no queda determinada la composición de la mezcla y la temperatura de la etapa que abandona. Este hecho, junto con el número de variables independientes del sistema, hace que no puedan especificarse por completo y de manera independiente el destilado y el residuo. Una forma útil y sencilla de determinar el número de variables independientes es el que se basa en la “regla de Hanson y col.”, según la cual, el número de variables independientes que hay que especificar para tener completamente determinado un proceso de separación es igual al número que se especifica en la construcción de la columna o que puede controlarse por medios externos durante la operación de la misma. Para la aplicación de esta regla, se debe visualizar la operación de la columna y enumerar las variables fijadas en la construcción de ésta, las fijadas por el proceso y las que se controla para que la columna funcione de manera estable y dé lugar a los productos deseados. Por ejemplo, para una columna convencional: - La construcción de la columna fija el número de etapas en cada sector o, lo que es lo mismo, el número de etapas y la posición del piso de alimentación (2 variables). - El proceso fija la composición y la entalpía total del alimento (1+(c-1) variables, siendo c el número de componentes). - Además se puede controlar de manera externa el caudal de alimento, la presión en la columna y el calor aportado y el eliminado en la caldera y el condensador, esto es, los caudales de vapor de calefacción y de agua de refrigeración (4 variables). Por tanto, el número de variables que se puede especificar es 2+1+(c-1)+4 = c+6. De acuerdo con lo anterior, si en una columna convencional se especifica el caudal (1 variable), la composición (c-1 variables) y la condición térmica del alimento (2 variables), la presión en el condensador (1 variable) y el número de etapas y la posición del piso de alimentación (2 variables), sólo quedan dos grados de libertad. Ello significa que, por ejemplo, sólo podría especificarse el caudal de destilado o de residuo y la razón de reflujo, con lo que automáticamente quedan determinadas las composiciones del destilado y del
  • 30.
    Universidad de Alicante.Dpto. Ingeniería Química Ampliación de Operaciones de Separación. 1. Métodos aproximados 30 residuo. Otra posibilidad sería especificar el grado de recuperación de un componente en el destilado y de otro en el residuo. De esta manera, se pone claramente de manifiesto que, efectivamente, una columna de rectificación puede diseñarse para llevar a cabo únicamente la separación entre dos de los componentes de la mezcla. De acuerdo con lo anterior, en general se requieren c-1 columnas de fraccionamiento para producir c corrientes de salida de una calidad especificada. Así, en el ejemplo presentado en la sección anterior, la separación de la corriente de alimento en sus 7 grupos requeriría 6 columnas. Por tanto, cuando sólo se dispone de una columna, sólo puede especificarse la calidad de dos productos (destilado y residuo). Por otro lado, la calidad de estos dos productos puede caracterizarse únicamente por la concentración de un componente en cada corriente. Por otro lado, las concentraciones de los otros componentes no pueden elegirse arbitrariamente. En primer lugar, hay que plantearse qué separación se desea llevar a cabo, es decir, especificar la calidad de los productos. Ello supone seleccionar los dos componentes a utilizar para su caracterización (componentes clave) y la comprobación de la viabilidad de la separación (determinación de las regiones de productos posibles). Hay que tener en cuenta que normalmente una columna no va a poder dividir el alimento de todos los modos posibles. Por ejemplo, en el caso descrito en la sección anterior, un destilado conteniendo sólo C5, C6 y C7-H y un residuo conteniendo sólo C7-T, C8, C9 y R (separación completa) requeriría un número infinito de pisos. Sería también imposible construir una columna capaz de producir un destilado con 90% de C9 y un producto base con 90% de C6. Por tanto hay que tener la seguridad de que es posible obtener productos de la calidad deseada. En el caso considerado en la sección anterior se especificaría la concentración total de tolueno que se desea en el destilado y la de heptano que se desea en el residuo. El heptano tiene una temperatura de ebullición inferior a la del tolueno, y es posible diseñar la zona de agotamiento para que se elimine el heptano hasta la concentración deseada. Análogamente puede diseñarse la zona de enriquecimiento para que se elimine el tolueno hasta la concentración deseada, y ambas operaciones pueden combinarse y efectuarse en una columna la separación completa. Estrictamente hablando, no pueden fijarse más concentraciones en esta etapa de los cálculos: sus valores quedan determinados por el proceso de destilación, que está pensado para separar heptano y tolueno. Una vez especificada la calidad de los productos y comprobada la viabilidad de la separación, ya no es posible dar más especificaciones de composición de los productos. Sin embargo, para iniciar el diseño aproximado de la columna se requiere la composición completa de los productos, lo que supone la realización de un balance preliminar de materia. Dado que el alimento y los productos deben cumplir el balance de materia, si se fijan la cantidad de alimento y su composición y se desea determinar el caudal y la composición del destilado y
  • 31.
    Universidad de Alicante.Dpto. Ingeniería Química Ampliación de Operaciones de Separación. 1. Métodos aproximados 31 del residuo (2c+2 variables), teniendo en cuenta que se dispone de c+2 ecuaciones (c balances de componente y 2 condiciones de sumatorio de fracciones molares igual a uno para los dos productos), deben fijarse c variables (2c+2-c-2). En el caso del platformado cuyo diagrama T.E.R. se presenta en la figura 1.4, si se considera la existencia de 7 componentes, se deben elegir 7 concentraciones en los productos antes de establecer el balance de materia. Dado que éstas dependen del proceso de separación de la columna, sólo puede hacerse una estimación de sus valores: dado que la concentración de tolueno en el destilado es pequeña, es razonable suponer que las concentraciones de los productos de temperatura de ebullición inferior serán despreciables y se toman como nulas las concentraciones de C8, C9 y residuo en el destilado. Análogamente, se puede suponer que las concentraciones de C5 y C6 en el residuo son cero. Con la concentración de tolueno en el destilado y la de heptano en el residuo se han determinado 7 concentraciones, y no se puede fijar ninguna más. Si se suponen 100 moles de alimento, el balance de materia proporciona los resultados que se muestran en la tabla 1.2 donde las calidades exigidas a los productos permiten calcular los valores de H y T que representan, respectivamente, la cantidad de heptano que aparece en el residuo y la cantidad de tolueno que aparece en el destilado. Si se especifica, por ejemplo, volumen de tolueno en destilado/volumen total de destilado = 0.006, y se supone que la densidad del destilado es de aproximadamente 0.6 g/ml se llega a que, aproximadamente, T = H = 0.2 moles con lo que el balance de materia preliminar resultante sería el que se muestra en la tabla 1.3. Tabla 1.2. Balance preliminar de materia en función de las especificaciones del problema Componente Fzi DyDi RxRi C5 21.3 21.3 0 C6 14.4 14.4 0 C7-H 10.8 10.8-H H C7-T 14.2 T 14.2-T C8 19.5 0 19.5 C9 14.1 0 14.1 R 5.7 0 5.7 Total 100.0 46.5 + (T - H) 53.5 + (H - T)
  • 32.
    Universidad de Alicante.Dpto. Ingeniería Química Ampliación de Operaciones de Separación. 1. Métodos aproximados 32 Tabla 1.3. Balance preliminar de materia completo Alimento Moles y % molar 1, C5 21.3 2, C6 14.4 3, C7 - H 10.8 4, C7 - T 14.2 5, C8 19.5 6, C9 14.1 7, R 5.7 Es importante recordar que no se puede concluir que se pueda construir una columna que produzca exactamente esa separación. Si en la última etapa del cálculo de la columna se obtuvieran valores diferentes, deberá repetirse el cálculo completo. Como se ha visto, previamente al establecimiento del balance de materia preliminar resulta imprescindible la especificación de los componentes clave y de su distribución entre el destilado y las colas, que se debe realizar teniendo en cuenta las condiciones de operación y las características de la mezcla a tratar. Reciben el nombre de componentes clave aquellos dos componentes cuya separación se especifica; el más volátil es el clave ligero, y el menos volátil, el clave pesado. Normalmente el componente clave ligero (LK) y el componente clave pesado (HK) se eligen como el más ligero (más volátil) especificado en el residuo y el más pesado (menos volátil) especificado en el destilado. Los componentes más volátiles que LK reciben el nombre de componentes no clave volátiles (LLK o LNK) y los menos volátiles que HK reciben el nombre de no clave pesados (HHK o HNK). En ocasiones existen componentes de volatilidad intermedia entre la de LK y la de HK. Se dice que un componente está repartido cuando aparece simultáneamente en el destilado y en el residuo. Si existen componentes de volatilidad intermedia entre las de LK y HK, éstos se encontrarán repartidos. En el caso de la recuperación del platformado descrito en la sección anterior, LK es el componente 3 (C7-H) y HK es el componente 4 (C7-T). No es necesario que los componentes clave tengan temperaturas de ebullición consecutivas. Si se hubiera especificado C8 en el destilado, el tolueno, con temperatura de ebullición intermedia entre C7-H y C8 tendría que repartirse de acuerdo con la separación especificada para C7-H y C8 (sería entonces un componente repartido). Los componentes LK y HK, así como otros componentes repartidos, aparecen tanto en el producto de cabeza como en el de colas. Los componentes LLK aparecen prácticamente en su totalidad en el producto de cabeza (destilado), mientras que los HHK lo hacen en el de colas (residuo). Los componentes que aparecen sólo en el destilado o sólo en el residuo se dice que son componentes no repartidos. En la figura 1.6 se muestran los perfiles típicos de composición para cada tipo de componentes a lo largo de una columna de rectificación. Obsérvese que los perfiles de LK y HK pasan por un máximo antes de alcanzar el condensador y la caldera, respectivamente. Esto
  • 33.
    Universidad de Alicante.Dpto. Ingeniería Química Ampliación de Operaciones de Separación. 1. Métodos aproximados 33 se debe a que, en cada momento, la columna realiza la separación de los componentes más volátiles y los menos volátiles: cuando se está llegando al condensador, prácticamente sólo existen componentes LK y LLK, por lo que el componente LK pasa a ser el menos volátil de la mezcla, y al ascender en la columna, va disminuyendo su concentración. Un razonamiento análogo puede hacerse para el caso de HK y HHK en las proximidades de la caldera, donde HK es el componente más volátil de la mezcla. En las proximidades del piso de alimentación, están presentes todos los componentes en cantidades apreciables. Figura 1.6 En cuanto al perfil de temperatura, ésta aumenta gradualmente desde el condensador hacia la caldera, si bien los cambios son más rápidos en las proximidades de la caldera, del condensador y de los pisos de alimentación, ya que son los puntos donde la concentración de los componentes no clave cambia más rápidamente. 3.3. Presión de operación de la columna y tipo de condensador La presión de operación de una columna de rectificación se especifica indicando la presión en el condensador junto con la pérdida de presión en cada etapa de la columna. La presión en el condensador debe ser tal que la temperatura del destilado sea ligeramente superior (de 10 a 50ºF o de 6 a 28ºC) a la temperatura de entrada del agua utilizada como refrigerante en el condensador de la cabeza de la columna. Sin embargo, si esta presión se aproxima a la presión crítica de los componentes más volátiles, se trabajará a presiones inferiores y se utilizarán otros fluidos refrigerantes. A la hora de seleccionar la presión de operación de la columna hay que tener en cuenta que, en general, un aumento de la presión de operación de la columna tiene los siguientes efectos desfavorables: PERFIL DE VAPOR 0 0,2 0,4 0,6 0,8 0 5 10 15 20 PISO y METANO (LLK) ETANO (LLK) PROPANO (LK) BUTANO (HK) PENTANO (HHK) HEXANO (HHK) Piso 1 = condensador Piso 17 = caldera Piso 10 = piso de alimentación PERFIL DE VAPOR 0 0,2 0,4 0,6 0,8 0 5 10 15 20 PISO y METANO (LLK) ETANO (LLK) PROPANO (LK) BUTANO (HK) PENTANO (HHK) HEXANO (HHK) Piso 1 = condensador Piso 17 = caldera Piso 10 = piso de alimentación
  • 34.
    Universidad de Alicante.Dpto. Ingeniería Química Ampliación de Operaciones de Separación. 1. Métodos aproximados 34 1. La volatilidad relativa disminuye y por tanto aumenta la dificultad de la separación: aumentan los requerimientos de número de pisos, reflujo y consumo en el condensador y en la caldera. 2. Hace aumentar la temperatura de la columna: aumentan las reacciones de degradación química, polimerización, etc. 3. Por encima de 100 psig, hay que aumentar el espesor del material de la columna, y por tanto aumenta el coste del inmovilizado. Este factor no es importante a P < 100 psig. 4. Aumenta la temperatura en la caldera y por tanto se requiere un medio de calefacción más caro (o incluso inexistente). Para el mismo agente de calefacción, aumenta el área de intercambio de calor. 5. Para separaciones superatmosféricas, las fugas son mayores, y aumenta el peligro potencial en el caso de usar materiales tóxicos o inflamables. Por contra, también se producen los siguientes efectos favorables: 1. Aumenta el punto de ebullición del destilado, lo que permite el uso de refrigerantes más baratos. 2. Si la columna opera por debajo de 1 atm, un aumento de presión disminuye el coste de creación y mantenimiento de vacío (consumo de energía del eyector y costes del inmovilizado). 3. Aumenta la densidad del vapor, y por tanto, la capacidad de la columna: si la columna trabaja a vacío, se produce una disminución grande del diámetro de columna necesario y de los costes del inmovilizado. La reducción es menor para presiones comprendidas entre 50 y 150 psia. 4. En la destilación de gases licuados, aumentan los puntos de ebullición del líquido que circula por la columna, lo que permite utilizar materiales de construcción más baratos. 5. Disminuye el diámetro de las tuberías y el tamaño de las válvulas por las que circula el vapor. 6. Por debajo de 1 atm disminuyen las fugas y por tanto el peligro potencial de los materiales tóxicos o inflamables. Casi la única razón para diseñar una columna a vacío es el 4º de los aspectos desfavorables. Cuando las reacciones secundarias no son significativas, y si se dispone de un medio de calefacción adecuado, las separaciones se realizan a presiones iguales o superiores a la atmosférica. Para separaciones a vacío, es deseable que la presión sea lo más alta posible: se fija aquella presión lo más alta posible que de una temperatura de burbuja lo suficientemente baja como para evitar la degradación de los productos de colas, y para permitir el funcionamiento adecuado de la caldera con el agente de calefacción disponible. Para separaciones a presión, los factores controlantes suelen ser el punto 1 de los aspectos favorables y el punto 1 de los aspectos desfavorables. Se suele fijar la presión más baja que permita la condensación del destilado utilizando aire o agua como agentes refrigerantes.
  • 35.
    Universidad de Alicante.Dpto. Ingeniería Química Ampliación de Operaciones de Separación. 1. Métodos aproximados 35 En la separación de gases licuados, la temperatura crítica del destilado suele ser menor que la temperatura del agua de refrigeración, por lo que se suele necesitar otro tipo de refrigeración. El balance económico está determinado fundamentalmente por el punto 1 de los aspectos favorables y el punto 1 de los aspectos desfavorables, pero la refrigeración complica el análisis. Se requiere un proceso de optimización para seleccionar la mejor presión, y el proceso suele ser lento y tedioso si se realiza correctamente. Por otro lado, los métodos aproximados no siempre dan buenos resultados. Para el diseño preliminar, la presión de operación de la columna y el tipo de condensador se pueden establecer siguiendo el procedimiento que se describe en la figura 1.7, que se ha formulado para alcanzar, si es posible, una presión PD en el condensador comprendida entre 0 y 2.86 MPa para una temperatura mínima de 49ºC, con el fin de utilizar agua como líquido de refrigeración. Los límites de P y T son sólo orientativos y dependen de factores económicos. Se suele suponer una caída de presión en la columna de 5 psi (35 kPa) y de 0 a 2 psi (0 a 14 kPa) en el condensador. Sin embargo cuando se conozca el número de platos, se podrá realizar cálculos más refinados considerando una caída de P de 0.1 psi/plato para columnas operando a presión atmosférica o superatmosférica y 0.05 psi/plato para columnas operando a vacío. Se debe tener también en cuenta que el producto de colas no debe estar próximo a su temperatura de descomposición o a su estado crítico. Si la presión en la cabeza se encuentra alrededor de 215 psia (1.48 MPa) se recomienda utilizar un condensador total; entre 215 y 365 psia (2.52 MPa) se utiliza un condensador parcial, y también cuando se desea un destilado vapor y la presión es inferior a 215 psia. Si la P supera 365 psia se utiliza un fluido refrigerante para el condensador de cabeza. Un condensador mixto puede proporcionar al mismo tiempo vapor destilado y líquido destilado. Con la columna operando a la presión establecida, la alimentación puede someterse a una operación de destilación súbita adiabática para una presión del plato de alimentación de PD + 7.5. psia con el fin de determinar la condición fásica de la alimentación.
  • 36.
    Universidad de Alicante.Dpto. Ingeniería Química Ampliación de Operaciones de Separación. 1. Métodos aproximados 36 Composiciones del destilado o colas conocidas o estimadas Calcular la presión PD del punto de burbuja del destilado a 49ºC (120ºF) Calcular la presión PD del punto de rocío del destilado a 49ºC (120ºF) PD>215psia Elegir un refrigerante para operar el condensador parcial a 415 psia(2.86 MPa) PD>365psia Estimar la presión de colas (PB) PD<365psia (2.52MPa) Utilizar condensador parcial Calcular la T de burbuja (TB) de las colas a PB Disminuir presión PD de forma aproximada TB>temperatura de descomposición de colas o T crítica TB<temperatura de descomposición de colas o T crítica Fin PD<215psia (1.48MPa) utilizar condensador total (reponer PD a 30 psia si PD<30 psia) Figura 1.7
  • 37.
    Universidad de Alicante.Dpto. Ingeniería Química Ampliación de Operaciones de Separación. 1. Métodos aproximados 37 4. MÉTODOS APROXIMADOS PARA EL CÁLCULO DE COLUMNAS DE RECTIFICACIÓN DE MEZCLAS MULTICOMPONENTES: MÉTODO DE FENSKE-UNDERWOOD-GILLILAND El algoritmo de cálculo correspondiente se muestra en la figura 1.8. El método de diseño aproximado recibe el nombre de Fenske-Underwood-Gilliland (FUG) ya que utiliza la ecuación de Fenske para el cálculo del número mínimo de pisos, el método de Underwood para el cálculo del reflujo mínimo y para relacionar el número de pisos teóricos y la razón de reflujo se utiliza el método de Gilliland, que hace uso del número mínimo de pisos y de la razón de reflujo mínima. 4.1. Número mínimo de etapas de equilibrio El número mínimo de etapas de equilibrio se obtiene cuando la columna proporciona la separación deseada en condiciones de reflujo total. La deducción exacta para el número mínimo de etapas requiere sólo la utilización del valor de la constante de equilibrio (k) y la consideración de igualdad de fracciones molares entre las etapas (recuérdese el cálculo gráfico para mezclas binarias por el método de Ponchon-Savarit o McCabe-Thiele). Para operación en estado estacionario, la entrada de calor en el calderín y la salida en el condensador son iguales (suponiendo que no hay pérdidas de calor) y, según el balance de materia, las corrientes de vapor y líquido que se cruzan entre dos etapas tienen los mismos caudales y composiciones. Sin embargo, los caudales de vapor y líquido variarán de una etapa a otra, a no ser que se cumpla la condición de flujo molar constante. Esto se comprueba fácilmente haciendo balance de materia global y de componente entre la cabeza o cola de la columna y cualquier etapa intermedia. Para el componente i de la etapa N (última etapa = caldera): N,iN,iN,i xKy = (1.66) y para las corrientes que se cruzan entre etapas: 1j,ij,i xy −= (1.67) luego: N,iiN1N,i xKx =− (1.68) análogamente, para la etapa N-1: N,i1N,iN,i1N,i1N,i1N,i xKKxKy −−−− == (1.69)
  • 38.
    Universidad de Alicante.Dpto. Ingeniería Química Ampliación de Operaciones de Separación. 1. Métodos aproximados 38 Especificar alimentación Especificar la separación de dos componentes clave Determinar la P de la columna y el tipo de condensador (cálculos de los puntos de burbuja y de rocío) Aplicar flash a la alimentación para la presión de la columna (flash adiabático) Cálculo del Nº mínimo de etapas teóricas (ec. de Fenske) Cálculo de la separación de los componentes no clave (ec. de Fenske) Separación estimada = Separación calculada Estimar la separación de los componentes no clave 1 No Si Figura 1.8.
  • 39.
    Universidad de Alicante.Dpto. Ingeniería Química Ampliación de Operaciones de Separación. 1. Métodos aproximados 39 1 Cálculo de la relación de reflujo mínima (correlación de Underwood) Localización de la etapa de alimentación (ec. de Kirkbride) Cálculo de los servicios del condensador y de la caldera (balances de energía) Fin Cálculo del número de etapas teóricas para la relación de refujo especificada > valor mínimo (correlación de Gilliland) Figura 1.8. Continuación y en general: N,i1,i2,i1N,iN,i1,i xKK...KKy −= (1.70) siendo el piso 1 el primer piso de la columna (en la cabeza), sin contar el condensador. Planteando la expresión análoga para el componente j y dividiendo una por otra: ⎟ ⎟ ⎠ ⎞ ⎜ ⎜ ⎝ ⎛ αααα= − N,j N,i 121NN 1,j 1,i x x ... y y (1.71) o bien
  • 40.
    Universidad de Alicante.Dpto. Ingeniería Química Ampliación de Operaciones de Separación. 1. Métodos aproximados 40 ∏ = α= ⎟ ⎟ ⎠ ⎞ ⎜ ⎜ ⎝ ⎛ ⎟ ⎟ ⎠ ⎞ ⎜ ⎜ ⎝ ⎛ minN 1k k 0,j N,j N,i 0,i x x x x (1.72) puesto que yi1 = xi0 (xi0 es la composición del líquido que se cruza con el vapor V1, es decir, el reflujo: es la composición del destilado líquido que se extrae de la columna si el condensador es total). αK = Kik/Kjk es la volatilidad relativa entre los componentes i y j en la etapa k. Aunque la ecuación anterior (1.72) es exacta, no se suele utilizar en la práctica ya que es preciso conocer las condiciones de cada etapa para calcular la serie de volatilidades relativas. Sin embargo, si la volatilidad relativa es constante: minN 0,j N,j N,i 0,i x x x x α= ⎟ ⎟ ⎠ ⎞ ⎜ ⎜ ⎝ ⎛ ⎟ ⎟ ⎠ ⎞ ⎜ ⎜ ⎝ ⎛ (1.73) y mij 0,j N,j N,i 0,i min )log( x x x x log N α ⎥ ⎥ ⎦ ⎤ ⎢ ⎢ ⎣ ⎡ ⎟ ⎟ ⎠ ⎞ ⎜ ⎜ ⎝ ⎛ ⎟ ⎟ ⎠ ⎞ ⎜ ⎜ ⎝ ⎛ = (1.74) que es la ecuación de Fenske. Cuando i es el componente LK y j el HK, el número mínimo de etapas de equilibrio está influenciado por los componentes no clave solamente debido a su efecto (si es que ejercen alguno) sobre el valor de la volatilidad relativa de los componentes clave. N incluye los pisos teóricos más la caldera. El condensador no se ha tenido en cuenta al deducir la ecuación (sería la etapa 0). Cuando el condesador es total, xoi = xD, y la ecuación de Fenske suele formularse de forma que relaciona las composiciones de los componentes clave en el destilado (xD) y en el residuo (xB). Si el condensador es parcial, se puede mantener la misma formulación de la ecuación de Fenske, especificando la composición del destilado, en este caso yD, pero teniendo en cuenta que ahora el número de pisos calculado sí que incluye al condensador parcial, que se trata como una etapa de equilibrio más. La ecuación de Fenske permite una rápida estimación del número mínimo de etapas de equilibrio. Una forma de expresión que suele resultar más conveniente se obtiene sustituyendo el producto de las relaciones de fracciones molares por el producto equivalente de las relaciones de distribuciones molares en función de los flujos de componente en el destilado y en las colas, d y b respectivamente, y sustituyendo la volatilidad relativa por la media geométrica de sus valores correspondientes en las etapas de cabeza y cola:
  • 41.
    Universidad de Alicante.Dpto. Ingeniería Química Ampliación de Operaciones de Separación. 1. Métodos aproximados 41 ( ) ( )( ) 2 1 1ijNijm m i j j i min log b b d d log N αα=α α ⎥ ⎥ ⎦ ⎤ ⎢ ⎢ ⎣ ⎡ ⎟ ⎟ ⎠ ⎞ ⎜ ⎜ ⎝ ⎛ ⎟ ⎟ ⎠ ⎞ ⎜ ⎜ ⎝ ⎛ = (1.75) Por tanto, el número mínimo de etapas de equilibrio depende del grado de separación de los dos componentes clave y de su volatilidad relativa, pero es independiente de la condición fásica de la alimentación. La aplicación de la ecuación de Fenske requiere una estimación previa de la composición y la volatilidad de los componentes clave en el destilado y del residuo. Para ello se habrá tenido que realizar una estimación previa de la presión en la caldera (dependiente de la presión en el condensador, que es una especificación del problema, del número de pisos, que se desconoce en esta etapa de cálculos preliminares y de la caída de presión en la columna, que es una estimación). Una vez calculado Nmín, y si se supone que se trabaja con un valor de operación de la razón de reflujo que, como suele ser habitual, haga que se necesite aproximadamente dos veces el número mínimo de pisos teóricos, y suponiendo también una eficacia por piso (por ejemplo de un 70% que es un valor frecuente en la industria del petróleo), se puede tener una estimación del número de pisos reales, que se puede comparar con el utilizado para calcular la presión en la caldera. Evidentemente, en caso de que las discrepancias sean muy grandes, se deberá repetir el cálculo. Cuando haya diferencias considerables entre la volatilidad en la la cabeza y en la base de la columna, no resulta adecuado utilizar la volatilidad relativa media en la ecuación de Fenske. En estos casos, se puede calcular el número mínimo de pisos en cada sector, utilizando la ecuación de Fenske con la composición del alimento para la base del sector de enriquecimento y para la cabeza del sector de agotamiento, y evaluando por separado la volatilidad relativa media en cada sector. En la industria del petróleo suelen encontrarse columnas de 45-50 pisos. Por tanto, con un numero de etapas de este orden, está justificada la suposición de que la calidad especificada para los productos puede obtenerse con una sola columna. Si el número de pisos hubiese sido mucho mayor, tendría que haberse hecho una especificación de productos de menor calidad (menor porcentaje de separación entre los componentes clave), o se necesitaría más de una columna de destilación. Winn realizó una modificación a la ecuación de Fenske para tener en cuenta la variación de la volatilidad relativa con la temperatura:
  • 42.
    Universidad de Alicante.Dpto. Ingeniería Química Ampliación de Operaciones de Separación. 1. Métodos aproximados 42 )log( x x x x log N HK/LK D;HK B,HK 1B,LK D,LK min LK β ⎥ ⎥ ⎥ ⎦ ⎤ ⎢ ⎢ ⎢ ⎣ ⎡ ⎟ ⎟ ⎠ ⎞ ⎜ ⎜ ⎝ ⎛ ⎟ ⎟ ⎠ ⎞ ⎜ ⎜ ⎝ ⎛ = θ (1.76) donde βLK/HK y θLK son constantes a presión fija, que se evalúan a partir de los valores de la constante de equilibrio, K, de los componentes HK y de LK a la temperatura de la cabeza y la base de la columna. Están relacionadas por: LK HK LK HK/LK K K θ =β (1.77) La ecuación de Winn se reduce a la de Fenske cuando θLK = 1 y βLK/HK = αLK/HK 4.2. Distribución de componentes no clave a reflujo total Resulta evidente que la distribución de los componentes clave entre el destilado y el residuo ha de ser la misma independientemente de las condiciones de operación de la columna ya que se trata de una especificación del problema. Sin embargo, la distribución de componentes no clave varía dependiendo de que la columna opere a reflujo total, a reflujo mínimo o a reflujo intermedio. Una vez que se conoce Nmín, la ecuación de Fenske permite calcular las fracciones molares xo y xN para todos los componentes no clave. Estos valores proporcionan una primera aproximación a la distribución real de los productos cuando se utiliza un número de etapas superior al mínimo y, obviamente, permiten calcular las temperaturas de las etapas de cabeza y de cola, que deberán compararse con los valores estimados utilizados para el cálculo de las volatilidades en la ecuación de Fenske. Sea i un componente no clave y j el componente HK, y haciendo j = r: ( ) mín m N ir r r i i b d b d α⎟⎟ ⎠ ⎞ ⎜⎜ ⎝ ⎛ =⎟⎟ ⎠ ⎞ ⎜⎜ ⎝ ⎛ (1.78) y sustituyendo fi = di + bi ( ) minN mir r r i i b d 1 f b α⎟⎟ ⎠ ⎞ ⎜⎜ ⎝ ⎛ + = (1.79) o bien
  • 43.
    Universidad de Alicante.Dpto. Ingeniería Química Ampliación de Operaciones de Separación. 1. Métodos aproximados 43 ( ) ( ) min min N mir r r N mir r r i i b d 1 b d f d α⎟ ⎟ ⎠ ⎞ ⎜ ⎜ ⎝ ⎛ + α⎟⎟ ⎠ ⎞ ⎜⎜ ⎝ ⎛ = (1.80) que dan la distribución de los componentes no clave a reflujo total de acuerdo con la ecuación de Fenske. Estas composiciones calculadas para el destilado y el residuo a reflujo total deben compararse con las procedentes del balance preliminar de materia que han servido para iniciar los cálculos, permitiendo el calculo de la volatilidad relativa media necesaria para aplicar la ecuación de Fenske. En caso que se observen discrepancias considerables, deberá reconsiderarse el balance preliminar de materia y repetirse el cálculo de Nmín. 4.3. Reflujo mínimo El reflujo mínimo puede calcularse por métodos gráficos, por métodos aproximados o por métodos rigurosos. Los métodos gráficos, estrictamente, sólo son válidos para mezclas binarias. La mayoría de los métodos gráficos y aproximados dan buenos resultados si se puede aplicar la suposición de flujo molar constante, o si el método se corrige incluyendo los balances de energía. Sin embargo, la mayoría de los simuladores comerciales no tienen en cuenta dicha corrección y las predicciones suelen ser malas. Los métodos rigurosos predicen el reflujo mínimo con precisión, pero son tediosos y dan muchos problemas de convergencia. Un método sencillo para calcular el reflujo mínimo puede consistir en una extrapolación en la representación gráfica del número de pisos teóricos frente a la razón de reflujo. El cálculo riguroso del reflujo mínimo requiere realizar cálculos piso a piso desde la cabeza y la base de la columna hasta el piso de alimentación, hasta no encontrar cambios en la composición del líquido al pasar de un piso a otro. Para ello se requiere conocer la composición del destilado y la del residuo, lo que a su vez implica el tener que realizar una suposición acerca de la distribución de productos entre la cabeza y las colas. Esta distribución puede estimarse, pero es muy difícil de establecer exactamente para un alimento dado y para una cierta separación entre claves, por lo que aun tratándose de métodos rigurosos, los resultados seguirán siendo aproximados. Para una distribución de componentes calculada o supuesta, se puede utilizar el siguiente procedimiento: 1. Se supone una razón de reflujo externo mínima, y se calcula la razón de reflujo interno mínima para cada sector de la columna. 2. Se calcula la temperatura de rocío del vapor que sale del piso 1. 3. Se calcula la composición del líquido que sale del piso 1 (equilibrio). 4. Se calcula la composición del vapor que sale del piso 2 (balance de materia)
  • 44.
    Universidad de Alicante.Dpto. Ingeniería Química Ampliación de Operaciones de Separación. 1. Métodos aproximados 44 5. Se Continúa de esta manera, repitiendo los cálculos piso a piso, hasta que no se observe cambio en la temperatura o en la composición al cambiar de piso. 6. Se calcula la temperatura de burbuja del residuo y la composición del vapor en equilibrio. 7. Se repiten los cálculos piso a piso desde la base de la columna, hasta no encontrar cambios en la temperatura o en la composición de las corrientes al pasar de un piso a otro. 8. Se añade trazas de los componentes LLK a la composición del punto de contacto o infinitud inferior (donde se acumulan las etapas de composición constante) y se continúa hasta el piso de alimentación (donde las composiciones del alimento coinciden esencialmente con las obtenidas en el cálculo piso a piso). 9. Se continúa con el cálculo piso a piso hasta que los componentes HHK prácticamente hayan desaparecido. 10.Se comparan las composiciones obtenidas en el paso 9 con las procedentes del cálculo piso a piso comenzando en el piso 1. Si son iguales, el reflujo mínimo supuesto era correcto. En caso contrario, se supone un nuevo reflujo mínimo y se repite todo el cálculo. Este procedimiento, que se suele calificar como riguroso, sigue siendo aproximado ya que no tiene en cuenta los balances de entalpía en cada etapa. Sin embargo, aunque éstos sí se considerasen, los resultados seguirían sin ser exactos debido a la incertidumbre asociada con el cálculo de la entalpía de una mezcla multicomponente. Para calcular el reflujo mínimo por un método aproximado deben fijarse las siguientes variables: 1. Cantidad, composición y entalpía del alimento. 2. Cantidad, composición y entalpía/temperatura del destilado 3. Cantidad, composición y entalpía/temperatura del residuo 4. Composición y temperatura de las dos zonas de composición constante 5. Presión a la que se lleva a cabo la destilación 6. Tipo de condensador Las especificaciones 1, 2, 3, 5 y 6 son necesarias para cualquier proceso de diseño (disponibilidad de alimentos y requisitos de los productos). La presión y el tipo de condensador se establecen en función de consideraciones ingenieriles. Por tanto, la temperatura y la composición de las zonas de composición constante (pinch zones) son los factores clave en la determinación del reflujo mínimo.
  • 45.
    Universidad de Alicante.Dpto. Ingeniería Química Ampliación de Operaciones de Separación. 1. Métodos aproximados 45 4.3.1. Ecuación de Underwood para separaciones de clase 1 Shiras, Hanson y Gibson clasifican los sistemas multicomponentes atendiendo a que tengan uno (clase 1) o dos (clase 2) puntos de contacto o de infinitud (zona donde se acumulan las etapas de composición constante). Son sistemas de clase 1 las mezclas binarias y las mezclas multicomponentes en las que todos los componentes están distribuidos (repartidos). La zona de contacto o de conjunción, también llamada zona de tangencia (pinch zone en la literatura anglosajona) aparece en los pisos adyacentes al piso de alimentación, salvo en casos similares al que se da en mezclas binarias no ideales en las que la recta operativa que determina el reflujo mínimo sea una tangente a la curva de equilibrio. En este caso, la zona de composición constante aparece en el sector en el que se encuentre dicho punto de tangencia. Los sistemas de clase 2 son aquellos en los que hay componentes no repartidos. Si hay componentes LNK no distribuidos, aparece una zona de contacto en el sector de agotamiento, y los pisos comprendidos entre el de alimentación y la zona de contacto sirven para eliminar los componentes ligeros que no aparecen en el residuo. Si hay componentes HNK no distribuidos, aparece una zona de contacto en el sector de enriquecimiento, y las etapas entre el piso de alimentación y la zona de contacto sirven para eliminar los componentes pesados que no aparecen en el destilado. Ocurrirán separaciones de clase 1 en el caso de mezclas con un estrecho margen de temperaturas de ebullición, o cuando el grado de separación entre los componentes clave no sea muy grande. Sea el caso general de un punto de contacto en la etapa de alimentación (figura 1.9). Un balance de componente para todas las etapas entre la zona de contacto y la cabeza de la columna conduce a: DxLxVy iDii += ∞∞∞∞ (1.81) y el balance total: DLV += ∞∞ (1.82) V D L Zona del punto de contacto V∞ L∞ Figura 1.9
  • 46.
    Universidad de Alicante.Dpto. Ingeniería Química Ampliación de Operaciones de Separación. 1. Métodos aproximados 46 puesto que las composiciones de las fases no varían en la zona de contacto (las corrientes que se cruzan entre etapas están en equilibrio, desaparece la fuerza impulsora y no hay transferencia de materia), la relación de equilibrio entre fases proporciona: ∞∞∞ = iii xKy (1.83) y combinando estas ecuaciones y sustituyendo (αij)∞ = Ki∞/Kj∞ se obtieneiv : ( ) ( ) 1 x x x x D L ij j jD ij i D,i −α ⎥ ⎥ ⎦ ⎤ ⎢ ⎢ ⎣ ⎡ α− = ∞ ∞ ∞ ∞∞ (1.84) Para las separaciones de clase 1, las composiciones de la zona de contacto son idénticas a las de concentraciones en equilibrio con el alimento, siempre que éste no esté ni sobrecalentado ni subenfriadov . Por tanto, xi∞ = xiF y (1.84) para LK y HK adquiere la forma: iii Operando sobre una ecuación análoga a (1.81), planteada para el componente j se llega a ∞ ∞∞ ∞ ∞ +=⎥ ⎦ ⎤ ⎢ ⎣ ⎡ + j jD ji j x x D L 1 D L x y ; o lo que es lo mismo 1 D L x x D L x y i iD i i + + = ∞ ∞ ∞ ∞ ∞ (ec. i). Teniendo en cuenta la ecuación anterior junto con el equilibrio: 1 D L x x D L 1 D L y y Kk x y j jD ij j j ijjiji i i + + α=⎥ ⎦ ⎤ ⎢ ⎣ ⎡ +=α=α== ∞ ∞ ∞ ∞ ∞ ∞ ∞ ∞∞∞∞ ∞ ∞ (ec. ii) Sustituyendo el último término de (ec. ii) en (ec. i): ∞ ∞ ∞ ∞ ∞ += ⎥ ⎥ ⎦ ⎤ ⎢ ⎢ ⎣ ⎡ +α i iD j jD ij x x D L x x D L , es decir [ ] ∞ ∞ ∞ ∞ ∞ α−=−α j jD ij i iD ij x x x x 1 D L que directamente proporciona la ecuación de Underwood. iv Si sólo hay un punto de contacto, éste normalmente aparecerá inmediatamente por encima, inmediatamente por debajo, o inmediatamente por encima y por debajo del piso de alimentación
  • 47.
    Universidad de Alicante.Dpto. Ingeniería Química Ampliación de Operaciones de Separación. 1. Métodos aproximados 47 ( ) ( ) ( ) ( ) ( ) ( ) 1 xL Dx xL Dx F L F L : F D porndomultiplica,o 1 x x x x D L FHK,LK F,HKF D,HK FHK,LK F,LKF D,LKF min FHK,LK F,HK D,HK FHK,LK F,LK D,LK min −α ⎥ ⎥ ⎦ ⎤ ⎢ ⎢ ⎣ ⎡ α− = −α ⎥ ⎥ ⎦ ⎤ ⎢ ⎢ ⎣ ⎡ α− = ∞ ∞ (1.85a) que es la ecuación de Underwood y que también puede aplicarse a los componentes no clave. Normalmente en una columna de destilación hay dos puntos de conjunción, uno en la zona de enriquecimiento y otro en la de agotamiento y la composición en cada uno de ellos puede ser muy diferente de la del alimento. Sin embargo, puede calcularse un valor muy aproximado de la razón de reflujo mínima haciendo la suposición anterior. Como puede verse, para aplicar la ecuación de Underwood se necesita la volatilidad relativa correspondiente al alimento y al destilado: se requerirá el cálculo de la temperatura de ebullición del alimento y a partir de esta temperatura y estimando la presión del piso de alimentación, se calcularán Ki, Kj y αij. Para una separación especificada de los dos componentes clave, la distribución de los no clave se obtiene combinando (1.85) con una ecuación análoga para el componente i: ( ) ( ) ( ) 1 xL Dx xL Dx F L F L FHK,i F,HKF D,HK FHK,i F,iF D,iF min −α ⎥ ⎥ ⎦ ⎤ ⎢ ⎢ ⎣ ⎡ α− = ∞ (1.85b) Y operando: ( ) ( ) ( ) ( ) ( ) 1 xL Dx xL Dx F L 1 xL Dx xL Dx F L F L FHK,LK F,HKF D,HK FHK,LK F,LKF D,LKF FHK,i F,HKF D,HK FHK,i F,iF D,iF min −α ⎥ ⎥ ⎦ ⎤ ⎢ ⎢ ⎣ ⎡ α− = −α ⎥ ⎥ ⎦ ⎤ ⎢ ⎢ ⎣ ⎡ α− = ∞
  • 48.
    Universidad de Alicante.Dpto. Ingeniería Química Ampliación de Operaciones de Separación. 1. Métodos aproximados 48 ( ) ( ) ( ) ( ) F,HKF D,HK FHK,i F,HKF D,HK FHK,LK F,LKF D,LK FHK,LK FHK,i F,iF D,i xL Dx xL Dx xL Dx 1 1 xL Dx α+ ⎥ ⎥ ⎦ ⎤ ⎢ ⎢ ⎣ ⎡ α− −α −α = se obtiene: ( ) ( ) ( ) ( ) ( ) ⎟ ⎟ ⎠ ⎞ ⎜ ⎜ ⎝ ⎛ ⎥ ⎥ ⎦ ⎤ ⎢ ⎢ ⎣ ⎡ −α α−α + ⎟ ⎟ ⎠ ⎞ ⎜ ⎜ ⎝ ⎛ ⎥ ⎥ ⎦ ⎤ ⎢ ⎢ ⎣ ⎡ −α −α = F,HKF D,HK FHKLK, FHK,iFHKLK, F,LKF D,LK FHK,LK FHK,i iFF iD xL Dx 1xL Dx 1 1 xL Dx (1.86) ecuación que da la distribución de componentes no clave en condiciones de reflujo mínimo. Para una separación de clase 1: 1 Fx Dx 0 iF iD <⎟ ⎟ ⎠ ⎞ ⎜ ⎜ ⎝ ⎛ < para todos los componentes no clave (ya que todos los componentes se encuentran repartidos). La relación de reflujo externo se obtiene a partir del reflujo interno por medio de un balance de entalpía aplicado a la sección de rectificación en la forma: )HH( )HH()HH()D/L( )R( D )L( LV VVLVmin externomin externomin − −+− == ∞∞∞∞ (1.87) donde los subíndices V y L se refieren al vapor que sale de la etapa superior y al líquido de reflujo externo, respectivamente. Para condiciones de flujo molar constante: D )L( )R( min externomin ∞ = (1.88) ∞L externomín)L( D ∞V D)L( externomín + ∞L externomín)L( D ∞V D)L( externomín + ( ) ∞∞∞∞ ++=+ LVexternominLexternominV HLHD)L(H)L(HV ( ) ∞∞∞∞ ++=++ LVexternominLexternominV HLHD)L(H)L(H)DL( )HH()L()HH(D)HH(L LVexternominVVLV −=−+− ∞∞∞∞
  • 49.
    Universidad de Alicante.Dpto. Ingeniería Química Ampliación de Operaciones de Separación. 1. Métodos aproximados 49 4.3.2. Ecuaciones de Underwood para separaciones de clase 2 Para las separaciones de clase 2 son también aplicables las ecuaciones (1.81) y (1.82), sin embargo esta última no se puede utilizar directamente para calcular la relación de reflujo interno mínima ya que los valores de xi∞ no están relacionados de forma sencilla con la composición de la alimentación. Underwood ideó un procedimiento definiendo para el sector de enriquecimiento la magnitud φvi : ∑ ∞ ∞ ∞ += φ−α α min ir iDir )R(1 )( x)( (1.89) y para el sector de agotamiento, φ‘vii : ∑ ∞ ∞ ∞ −= φ−α α min ir iBir )'R(1 ')'( x)'( (1.90) donde R’∞ = L’∞/B, y la ‘ hace referencia a condiciones en la zona de contacto en el sector de agotamiento. Se suponen constantes las volatilidades relativas en la sección entre las dos zonas de contacto y que (R∞)min y (R’∞)min están relacionadas por la suposición de flujo molar constante en la región comprendida entre la entrada de la alimentación y el punto de contacto de la sección de rectificación, así como en la región comprendida entre la entrada de la alimentación y el punto de contacto en la sección de agotamiento. Por tanto: vi Balance de materia en el sector de enriquecimiento: V∞yi∞ = L∞xi∞ + DxiD. Considerando la relación de equilibrio: yi∞=ki∞xi∞ y combinando las ecuaciones anteriores: V∞yi∞ = (L∞/ki∞) yi∞ + DxiD. Introduciendo la volatilidad relativa (αi=ki/kHK): V∞yi∞ [1-L∞/( V∞αi∞ki∞)] = DxiD. Reordenando: ∞∞ ∞ ∞ ∞ ∞∞ −α α = HK i iDi i kV L Dx yV Sumando para todos los componentes para obtener el caudal total de vapor en el sector de enriquecimiento: ∑∑ ∞∞ ∞ ∞ ∞ ∞∞∞ −α α == i HK i iDi i i kV L Dx yVV Se define ∞∞ ∞=φ HKkV L y, si se tiene en cuenta que 1 + (R∞)min = 1 + L∞/D = (D + L∞)/D = V∞/D, se obtiene la ecuación (1.89). vii Análogamente a como se hizo para la ecuación (1.89), en el sector de agotamiento se obtiene: ∑ ∞ ∞ ∞ ∞ ∞ ∞ −α α =− i '' ' ' iB ' ' HK i i kV L Bx V . Se define ' HK ' ' kV L ' ∞ ∞ ∞ =φ y, si se tiene en cuenta que 1 - (R∞’)min = 1 - L∞’/B = (B - L∞’)/B = -V∞’/B, se obtiene la ecuación (1.90).
  • 50.
    Universidad de Alicante.Dpto. Ingeniería Química Ampliación de Operaciones de Separación. 1. Métodos aproximados 50 F)L()'L( min ψ=− ∞∞ (1.91) donde ψ da la condición térmica de la alimentación: Underwood demostró que existe, por lo menos, una raíz común, θ (θ = φ = φ‘) entre las ecuaciones (1.89) y (1.90)viii . La raíz común θ puede obtenerse multiplicando (1.89) y (1.90) por D y B respectivamente, sumando las dos ecuaciones, sustituyendo (1.80) para eliminar (R’∞)mín y (R∞)mín y utilizando un balance global de componente ziFF = xiDD + xiBB, para obtener: ∑ ψ−= θ−α α ∞ ∞ 1 )( z)( ir iFir (1.92) Por conveniencia, r se toma como el componente clave pesado, HK. Cuando solamente se distribuyen dos componentes clave, se resuelve iterativamente (1.92) para obtener una raíz θ que cumpla αLK,HK>θ>1, y se obtiene entonces la relación de reflujo interno (R∞)min: ∑ ∞ ∞ ∞ += θ−α α min ir iDir )R(1 )( x)( (1.93) Si se sospecha que hay distribución de algún componente no clave, se pueden utilizar directamente en (1.93) los valores estimados de xiD. Esto ocurre especialmente cuando los componentes no clave tienen una volatilidad intermedia entre los dos clave. En este caso se resuelve (1.92) para obtener m raíces de θ, siendo m el número de componentes distribuidos menos 1. Además, cada raíz de θ está comprendida entre una pareja adyacente de volatilidades relativas de componentes distribuidos. Con estas m raíces se resuelven simultáneamente las m ecuaciones (1.93) y se obtiene (R∞)min y los valores desconocidos de las xiD. Por supuesto la solución debe cumplir la condición ∑ = 1xiD . De acuerdo con la nota al piev , la ecuación (1.89) es análoga a la siguiente ecuación deducida a partir de (1.83) y αir = Ki/Kr: [ ]∑ ∞ ∞∞∞∞ ∞ += −α α min rir iDir )R(1 )K(V/L)( x)( (1.94) viii Obtención de la raíz común: si se supone caudal molar constante y se suman las siguientes igualdades (deducidas en las dos notas a pie de página anteriores): ∑ φ−α α = ∞ ∞ ∞ i i iDi Dx V y ∑ φ−α α =− ∞ ∞ ∞ i '' iB ' ' i i Bx V , se obtiene la ecuación (1.92): ∑∑ ⎥ ⎦ ⎤ ⎢ ⎣ ⎡ θ−α α = ⎥ ⎥ ⎦ ⎤ ⎢ ⎢ ⎣ ⎡ φ−α α + φ−α α =−=ψ ∞ ∞ ∞ ∞ ∞∞ ∞ ∞ i i izi i ' iB ' i iDi' FzBxDx VV i i
  • 51.
    Universidad de Alicante.Dpto. Ingeniería Química Ampliación de Operaciones de Separación. 1. Métodos aproximados 51 donde L∞/[V∞(Kr)∞] es el llamado factor de absorción para un componente de referencia en la zona del punto de contacto del sector de enriquecimiento. Aunque φ es análogo al factor de absorción, para la obtención de (R∞)min se utiliza una raíz diferente de φ. La ecuación (1.92) recibe el nombre de “primera ecuación de Underwood” y permite calcular los valores apropiados de θ, mientras que la ecuación (1.89) recibe el nombre de “segunda ecuación de Underwood”, y permite calcular Rmín. Una vez calculada la relación de reflujo interno (R∞)min, la relación de reflujo externo se calcula por un balance de entalpía según (1.87), lo que requiere conocer las composiciones del punto de contacto en el sector de enriquecimiento. Underwood demostró que: [ ]θ−α θ = ∞∞ ∞ )()R( x x irmin iD i (1.95) con yi∞ dada por (1.71). El valor de θ que se ha de utilizar en (1.95) es la raíz de (1.93) que cumple (αHNK,r)∞ > θ > 0, donde HNK se refiere al no clave más pesado en el destilado para reflujo mínimo. Esta raíz es igual al factor de absorción. Para alimentaciones con un amplio intervalo de puntos de ebullición, el reflujo externo puede ser considerablemente más alto que el interno. Para la composición del punto de contacto de la sección de agotamiento, Underwood obtiene: [ ][ ]θ−α+ θ = ∞∞ ∞ )(1)'R( x 'x irmin iB i (1.96) donde en este caso θ cumple (αHNK,r)∞ > θ > 0 y HNK es el no clave más pesado en el producto de colas para reflujo mínimo. Las ecuaciones de Underwood para separaciones de clase 2 son ampliamente utilizadas, incluso sin que se llegue a plantear el tipo de separación de que se trata. Además se suele hacer también la suposición de que el reflujo mínimo interno y el externo son iguales. Cuando las suposiciones de flujo molar constante no son válidas, el valor obtenido por este procedimiento para el reflujo mínimo puede desviarse mucho del valor real. Cuando las suposiciones pueden aceptarse como válidas y se obtiene un valor negativo para el reflujo mínimo, puede interpretarse como que la sección de enriquecimiento no es necesaria para llevar a cabo la separación planteada. las ecuaciones de Underwood indican que el reflujo mínimo depende fundamentalmente de la volatilidad relativa y de la condición térmica del alimento, y en menor extensión de la separación entre los componentes clave.
  • 52.
    Universidad de Alicante.Dpto. Ingeniería Química Ampliación de Operaciones de Separación. 1. Métodos aproximados 52 4.3.3. Otros métodos Aproximación de Colburn para la composición en la zona de contacto Colburn dio dos relaciones con las que se puede calcular de forma aproximada las concentraciones de los componentes clave en el punto de contacto superior. Estas concentraciones se utilizan entonces en lugar de las concentraciones del alimento en la ecuación de Underwood, F LK HK FiHK,iF F LK r xx )x1)(r1( r x ∞ ∞ ∞ = α++ = ∑ (1.97) donde rF es la relación estimada entre las concentraciones de LK y HK en el piso de alimentación, considerada igual al valor de esta relación en el alimento, y el sumatorio se refiere a todos los componentes de la parte líquida del alimento más pesados que el componente pesado. αi,HK se calcula a la temperatura de ebullición del alimento. Método de Colburn Colburn demostró que para la razón de reflujo mínima deben ser iguales las dos funciones siguientes: ∑ ∑−α− =ψ =ψ )xb1)(xb1( 1 r/r nnmmHKm 2 nm1 (1.98) donde: • m se refiere a la zona inaccesible de agotamiento y n a la de enriquecimiento. • rm y rn son las relaciones entre las concentraciones de LK y HK en las zonas inaccesibles de agotamiento y enriquecimiento, respectivamente. • ∑ α mmHKm xb se considera para todos los componentes más pesados que HK en la zona inaccesible de agotamiento. • ∑ nnxb se refiere a todos los componentes más ligeros que LK en la zona inaccesible de enriquecimiento. • bm y bn son factores que dependen de la volatilidad relativa, y que pueden encontrarse en la bibliografía. • αmHK es la volatilidad relativa con respecto a HK. La razón de reflujo para la cual ψ1 = ψ2 se obtiene por tanteos, mediante el procedimiento siguiente:
  • 53.
    Universidad de Alicante.Dpto. Ingeniería Química Ampliación de Operaciones de Separación. 1. Métodos aproximados 53 a) Se calcula una razón de reflujo mínima por un método aproximado. b) Con éste valor se calculan, mediante la ecuación de Underwood, las concentraciones inaccesibles en las zonas de enriquecimiento y agotamiento para todos los componentes. c) Se determinan ψ1 y ψ2. Si ψ1 > ψ2, la razón de reflujo elegida fue demasiado grande, si ψ1 < ψ2, la razón de reflujo elegida fue demasiado pequeña. Método de Gilliland Con este método puede calcularse la razón de reflujo mínima mediante una sola ecuación. Como en el método de Underwood, se utiliza un valor medio de las volatilidades relativas y, por tanto, sólo puede usarse la ecuación cuando la variación de la volatilidad a través de la columna es pequeña. ∑ ∑ −α α = α−α α = −α⎟ ⎟ ⎠ ⎞ ⎜ ⎜ ⎝ ⎛ α+= ⎟ ⎟ ⎠ ⎞ ⎜ ⎜ ⎝ ⎛ −= ++=+∞ 2 i Dii 1 ic Bii c HK,B HK,F LK,F c HK,B HK,D LK,FHK,B HK,FLK,D min 1 x R D d x c 1 x x x 1b x x xx xx a )dcb(a1)R( (1.99) donde el sumatorio 1 se refiere a todos los componentes más pesados que HK y el 2 a todos los componentes más ligeros que LK. Los valores de α se toman con respecto al componente clave pesado a la temperatura de ebullición del alimento. 4.3.4. Comparación de los métodos El método de Colburn considera sólo la separación entre claves, como si se tratara de una mezcla binaria; supone flujo molar constante y volatilidad relativa constante. El método de Underwood propone la resolución de una ecuación que relaciona la composición, la condición fásica del alimento y la volatilidad relativa a una temperatura promedio con un factor θ, que se usa en una segunda ecuación que relaciona Rmín y la composición del destilado; también supone volatilidad relativa constante. En el método de Gilliland se supone que la concentración de todos los componentes son las mismas para un cierto número de platos por encima o por debajo del alimento y que la razón entre los claves en ambas zonas de composición constante es la misma a reflujo mínimo. En otros métodos, como el de Brown y Martin, se supone que en el punto en que se calcula el reflujo mínimo la razón entre claves en el líquido en la zona de composición constante es aproximadamente igual a la que
  • 54.
    Universidad de Alicante.Dpto. Ingeniería Química Ampliación de Operaciones de Separación. 1. Métodos aproximados 54 existe en la porción líquida del alimento. En dicho método se relacionan el cálculo de las temperaturas en las zonas de composición constante y la razón de reflujo con la volatilidad relativa. El método de Underwood para separaciones de clase 1 suele ser inaplicable a mezclas multicomponentes ya que las concentraciones inaccesibles suelen ser muy diferentes de las del alimento, y el valor calculado para (R∞)min puede estar afectado de un gran error. En ocasiones, el método de Underwood para separaciones de clase 1 con la aproximación de Colburn para la composición en la zona de contacto proporciona un valor de la (R∞)min próximo al calculado por métodos más precisos; no siempre ocurre así, y debe usarse con precaución, sabiendo que sólo es aproximado. Cuando las volatilidades no varían mucho a lo largo de la columna, el método de Underwood para separaciones de clase 2 conduce siempre aproximadamente al mismo valor de (R∞)min que el método de Colburn. La desventaja de este último es que es más complejo y está más sujeto a errores aritméticos: si la suposición de volatilidad relativa constante es adecuada, el método de Underwood para separaciones de clase 2 proporciona un valor de (R∞)min suficientemente exacto para la mayoría de los problemas de diseño. El método de Gilliland, que requiere aproximadamente el mismo tiempo de cálculo que el método de Underwood para separaciones de clase 2, suele dar un valor de (R∞)min superior al de los otros métodos. Tiene la ventaja de utilizar una ecuación única y no requerir tanteos. El valor dado por el método de Colburn es probablemente el más exacto. En cualquier caso es deseable asegurar que, en cálculos posteriores se está utilizando siempre una razón de reflujo definidamente superior al valor mínimo. 4.4. Relación de reflujo real y número de etapas teóricas El número de pisos necesario para separar la mezcla en el grado especificado depende de la razón de reflujo, que debe elegirse de forma que el coste total de la destilación sea lo menor posible. La relación de reflujo real se suele establecer a partir de consideraciones económicas y se expresa como un múltiplo del reflujo mínimo. A partir de ésta, se determina el correspondiente número de etapas teóricas por algún método analítico o gráfico, o bien por medio de una ecuación empírica. En la práctica, las separaciones que requieren gran número de etapas se diseñan para un valor de R/Rmín de aproximadamente 1.10, mientras que aquellas que requieren pocas etapas se diseñan para un valor de R/Rmin de aproximadamente 1.50. Para casos intermedios se suele tomar R/Rmín = 1.30. Numerosos investigadores han propuesto correlaciones empíricas en las que { } { }{ }R,,q,x,zR,,x,xNNN iDiFminiBiDmin αα= . De ellas, la de mayor éxito y la más sencilla es la de Gilliland (figura 1.10), donde los 61 puntos experimentales considerados cubren los siguientes intervalos de condiciones: 1) Nº de componentes = 4 - 11
  • 55.
    Universidad de Alicante.Dpto. Ingeniería Química Ampliación de Operaciones de Separación. 1. Métodos aproximados 55 2) q = 0.28 - 1.42 3) Presión = vacío - 600 psia 4) α = 1.1. -4.05 5) Rmín = 0.53 - 9.09 6) Nmín = 3.4 -60.3 y se ajustan a la ecuación desarrollada por Molokanov y col.: ⎥ ⎦ ⎤ ⎢ ⎣ ⎡ ⎟⎟ ⎠ ⎞ ⎜⎜ ⎝ ⎛ − ⎟ ⎠ ⎞ ⎜ ⎝ ⎛ + + −= + − = 5.0 min X 1X X2.11711 X4.541 exp1 1N NN Y (1.100) donde 1R RR X min + − = . Esta ecuación se cumple para los puntos extremos (Y = 0, X = 1) y (Y = 1, X = 0). El valor de N incluye una etapa para un ebullidor parcial y una etapa para un condensador parcial. La correlación de Gilliland presenta problemas cuando el agotamiento es más importante que la rectificación. Otros autores prefieren la correlación de Eduljee: Y = 0.75 (1 - X0.5668 ) (1.101) Figura 1.10 (Henley y Seader) Otro tipo de correlación que se utiliza para determinar el número de pisos teóricos es la de Erbar-Maddox, donde se utiliza un gráfico de R/(R + 1) frente a Nmín/N, utilizando Rmín/(Rmín + 1) como parámetro. Cuando R = Rmín, el valor de la coordenada x se hace 0, de forma que el eje x representa las condiciones de reflujo mínimo. Cuando N=Nmín, x = y = 1.
  • 56.
    Universidad de Alicante.Dpto. Ingeniería Química Ampliación de Operaciones de Separación. 1. Métodos aproximados 56 4.5. Localización de la etapa de alimentación Una aproximación razonablemente buena de la localización de la etapa óptima de alimentación puede obtenerse utilizando la ecuación empírica de Kirkbride: 206.0 2 D,HK B,LK F,LK F,HK S R D B z z z z N N ⎥ ⎥ ⎥ ⎦ ⎤ ⎢ ⎢ ⎢ ⎣ ⎡ ⎟ ⎠ ⎞ ⎜ ⎝ ⎛ ⎟ ⎟ ⎠ ⎞ ⎜ ⎜ ⎝ ⎛ ⎟ ⎟ ⎠ ⎞ ⎜ ⎜ ⎝ ⎛ = (1.102) La ecuación (1.102) se obtiene cuando se supone que la relación entre el número de pisos por encima y por debajo del piso de alimentación es la misma que la determinada por la aplicación de la ecuación de Fenske a ambos sectores por separado. Esto no es cierto más que para separaciones (y alimentos) simétricos. Otra ecuación utilizada con frecuencia es la ecuación de Fenske: LK,B HK,B HK LK s s s smin, x x z z S ln Sln N = α = (1.103) donde αs es la volatilidad relativa media de LK en la sección inferior de la columna. El número de pisos en dicho sector se calcula: minsmin, S N N N N = (1.104) La ecuación de Fenske proporciona peores resultados que la de Kirkbride. 4.6. Estimación preliminar de costes A medida que aumenta la razón de reflujo, R, disminuye el número de pisos necesarios para la separación, reduciéndose el coste de la columna. Este es el único factor de coste que disminuye al aumentar R. Para una cantidad dada de alimento y producto, el caudal de vapor a través de la columna aumenta con R, y la cantidad de vapor que es necesario suministrar en la caldera y la cantidad de agua de refrigeración en el condensador también. El coste de calefacción de la caldera es el principal coste de funcionamiento en un proceso de destilación. El área de la superficie de calefacción en la caldera y la de refrigeración del condensador y el tamaño de los depósitos, tuberías y bombas aumentan con R, luego el coste del equipo accesorio aumenta al aumentar R.
  • 57.
    Universidad de Alicante.Dpto. Ingeniería Química Ampliación de Operaciones de Separación. 1. Métodos aproximados 57 En una estimación de costes de un diseño previo, para encontrar la razón de reflujo más económica, sólo se necesita tener en cuenta los elementos de coste que dependen de R. En los costes de funcionamiento se incluyen: - calor a suministrar en la caldera - agua para el condensador - costes de bombeo El coste de capital necesario para construir la planta se estima del modo siguiente: • En primer lugar se estima el coste del equipo principal en función de R: con ello queda impuesto el coste de columna y de los cambiadores de calor. • Finalmente, el coste total de la planta instalada se calcula, por ejemplo, teniendo en cuenta la siguiente relación de costes: Coste del equipo principal 100 Montaje 30 Tuberías y válvulas 35 Instrumentos 10 Material eléctrico 5 Soportes mecánicos 15 Pintura, aislamiento térmico, etc. 5 200 Diseño 20 Costes asociados ajenos a la producción 40 Imprevistos 20 A diferencia de lo que ocurre en la optimización del balance de materia, la optimización del balance de energía tiene una influencia muy grande sobre el coste de la columna. Los requisitos de reflujo y de número de pisos dependen fundamentalmente de la separación, S, definida : S = (xLK/xHK)D(xHK/xLK)B (1.105) A mayor separación, S, mayor razón de reflujo, R, y mayor número de pisos, N: mayor coste del inmovilizado y de los servicios auxiliares. Un análisis de este tipo para una columna con un número de pisos fijo (S es función sólo de R) requiere representar gráficamente los siguientes conceptos en función de R: • El coste por día de los servicios auxiliares • El valor de los productos obtenidos(pesetas/día) • El valor neto (diferencia entre los dos anteriores) El óptimo será el valor de R que de el máximo en la curva del valor neto (pesetas/día frente a R). En este tipo de gráficas deben trazarse las verticales que corresponden a las condiciones límite de operación de la columna (reflujo
  • 58.
    Universidad de Alicante.Dpto. Ingeniería Química Ampliación de Operaciones de Separación. 1. Métodos aproximados 58 total, reflujo mínimo, limites de capacidad de la caldera o del condensador, etc.) Figura 1.11 (King) Normalmente en este tipo de análisis se da por supuesto que el precio de los productos es función de su contenido en impurezas, y que su valor está bien definido. En algunos casos no es así, por ejemplo cuando uno de los productos obtenidos ha de enviarse a otra unidad de la planta, por ejemplo a un reactor. En este caso, el precio (“el valor”), debe evaluarse en función del efecto del contenido de impurezas sobre la operación del reactor y este estudio puede ser complicado. Una variable que no se suele considerar es el efecto de las fluctuaciones en la composición del alimento. Cuando se esperan fluctuaciones importantes, es más conveniente trabajar con recuperación de componente (DxLKD/FzLK) que con caudales (D/F). El estudio económico también debe tener en cuenta el efecto de la condición térmica del alimento (debe optimizarse separadamente antes de optimizar la recuperación de producto y la separación). Si se llega a la conclusión de que no está justificado el precalentamiento o preenfriamiento, y es probable que el estado térmico del alimento varíe, dichas fluctuaciones deberán tenerse en cuenta.
  • 59.
    Universidad de Alicante.Dpto. Ingeniería Química Ampliación de Operaciones de Separación. 1. Métodos aproximados 59 5. MÉTODOS GRÁFICOS Los métodos gráficos suelen aplicarse tras efectuar una o varias simulaciones rigurosas, es decir, cuando se dispone de información acerca de los perfiles de temperatura, caudales y composición en el interior de una columna. Resultan especialmente útiles para analizar los resultados de la simulación, es decir para: a) Detección de puntos de contacto b) Identificación de puntos de alimentación inadecuados c) Identificación de excesivos reflujo y/o vapor generado en la caldera d) Detección de situaciones en las que resulten adecuados intercambiadores interetapas (cuando las intersecciones alejen las operativas de la curva de equilibrio, aumentando así los caudales de líquido o de vapor que circulan por la columna). e) Orientación para la optimización de la columna (visualización del efecto del cambio de la composición de alimentos o productos, del estado térmico del alimento, etc.). 5.1. Diagramas de Hengstebeck La construcción de un diagrama de Hengstebeck supone una extensión del método de McCabe-Thiele al caso de mezclas multicomponentes: el problema se trata como una separación binaria entre los componentes clave, y los caudales y composiciones de las diferentes corrientes se basan en los de los dos clave. Se definen unas composiciones y caudales efectivos de la siguiente manera: xe,LK = xLK/(xLK + xHK) (1.106) ye,LK = yLK/(yLK + yHK) (1.107) Le = L(xLK + xHK) (1.108) Ve = V(yLK + yHK) (1.109) Para calcular estas composiciones y caudales efectivos en el interior de la columna se supone que, en el sector de enriquecimiento los componentes HNK están ausentes y que los LNK mantienen una composición constante que recibe el nombre de composición limitante. Análogamente, se considera que el el sector de agotamiento los componentes LNK están ausentes y que los HNK se mantienen constantes en su composición limitante. Por tanto, con el fin de poder aplicar las ecuaciones anteriores en el interior de la columna, se necesita determinar las composiciones limitantes de cada no clave en cada sector, es decir, la composición de cada no clave en la zona en que dicho no clave presenta composición constante. La estimación de la composición de los no claves se basa en la aproximación de que KLK = L’/V’ en la zona del sector de agotamiento donde la composición del no clave pesado (HNK) es constante y KHK = L/V en la zona del sector de enriquecimiento donde la fracción molar de no clave ligero (LNK) es constante.
  • 60.
    Universidad de Alicante.Dpto. Ingeniería Química Ampliación de Operaciones de Separación. 1. Métodos aproximados 60 Basándose en estas consideraciones, las composiciones limitantes se pueden calcular mediante las siguientes ecuaciones: LKHNK B,HNK ,limHNK K/K0.1 )'L/B(x x − = (1.110) 0.1K/K )L/D(y x HKLNK D,LNK ,limLNK − = (1.111) 0.1K/K )'V/B(x y HNKLK B,HNK ,limHNK − = (1.112) LNKHK D,LNK ,limlNK K/K0.1 )V/D(y y − = (1.113) Esto puede hacerse ya que xHNK,lim·L’ = xHNK,B·B + yHNK,lim·V’, y además xHNK,lim·= yHNK,lim/KHNK,lim. Por tanto, yHNK,lim·L’/KHNK - yHNK,lim·V’ = xHNK,B·B; es decir, 1 K'V 'L 'V Bx yBx'V K 'L y HNK B,HNK lim,HNKB,HNK HNK lim,HNK − =⇒=⎟⎟ ⎠ ⎞ ⎜⎜ ⎝ ⎛ − (1.114) y se considera que L’/V’ = KLK. En efecto, para una separación pronunciada y en la zona de HNK constante, se cumplirá que xLK,B<< xLK, y en el balance de materia y si la concentración de LK cambia poco de etapa a etapa, xLK,B·B<< xLK·L’ y xLK,B·B<< yLK·V’, de forma que se puede considerar xLK·L’ ≈ yLK·V’ ≈ KLK·xLK·V’ y por tanto, KLK ≈ L’/V’. Así pues, las ecuaciones (1.106) a (1.109) pueden reescribirse: a) zona de xLNK constante del sector de enriquecimiento ∑− = lim,LNK LK LK,e x0.1 x x (1.115) ∑− = ,limLNK LK LK,e y0.1 y y (1.116) ∑−= )x0.1(LL ,limLNKe (1.117) ∑−= )y0.1(VV ,limLNKe (1.118)
  • 61.
    Universidad de Alicante.Dpto. Ingeniería Química Ampliación de Operaciones de Separación. 1. Métodos aproximados 61 b) zona de xHNK constante del sector de agotamiento ∑− = lim,HNK LK LK,e x0.1 x x (1.119) ∑− = lim,HNK LK LK,e y0.1 y y (1.120) ∑−= )x0.1('L'L ,limHNKe (1.121) ∑−= )y0.1('V'V ,limHNKe (1.122) Los puntos extremos del diagrama de Hengstebeck (representativos del destilado y del residuo) se pueden calcular mediante las ecuaciones (1.106) y (1.107) a partir de los productos de cabeza y cola y las pendientes de las operativas de (1.117), (1.118), (1.119) y (1.120). Para la construcción de la curva de equilibrio, si las volatilidades relativas de los componentes clave determinadas a la temperatura de burbuja del producto de colas y a la temperatura de rocío del destilado difieren menos de un 10%, puede utilizarse la ecuación: LK LK LK x)1(1 x y −α+ α = (1.123) donde α = KLK/KHK. Cuando la volatilidad relativa varía mucho, la curva de equilibrio va a depender del reflujo (que a su vez determina en gran medida la temperatura de operación). En este caso, el procedimiento para trazar la curva de equilibrio es el siguiente: 1. Determinar la razón de reflujo 2. Determinar los caudales de vapor y de líquido 3. calcular las composiciones limitantes de los no clave 4. Determinar αLK,HK a varios valores de xe en cada sector, mediante cálculos del punto de burbuja, utilizando las composiciones limitantes de los no clave 5. Representar los puntos (xe, ye) Evidentemente, si se dispone de los resultados de una simulación rigurosa previa, que proporciona los perfiles de composición en la columna, se dispone directamente de datos de equilibrio multicomponente a lo largo de la trayectoria de la rectificación, y puede construirse el diagrama por aplicación de las ecuaciones (1.106) y (1.107) a los datos de equilibrio. Al representar los puntos de equilibrio efectivo, se tienen dos curvas, una para el sector de enriquecimiento y otra para el de agotamiento, con una
  • 62.
    Universidad de Alicante.Dpto. Ingeniería Química Ampliación de Operaciones de Separación. 1. Métodos aproximados 62 discontinuidad en el punto de alimentación. Hengstebeck recomienda trazar arbitrariamente la unión entre ambas curvas (figura 1.12). Figura 1.12 Hengstebeck recomienda utilizar la siguiente ecuación para calcular la recta que sería análoga a la recta q en el diagrama de McCabe-Thiele. Esta recta tiene pendiente igual a ψ/(ψ-1): e lim,HNKlim,LNKL e F x'LxLF ∑∑ −+ =ψ (1.124) donde FL= porción líquida del alimento = L’ – L y Fe= F·(zLK+zHK) = fLK + fHK. Esta relación es evidente ya que: ( ) ( ) e ,limHNK,limLNK e ,limLNK,limHNK e ee e Le e F x'LxLL'L F x1Lx1'L F L'L F F ∑−∑+− = ∑−−∑− = − ==ψ (1.125) Una vez construido el diagrama de Hengstebeck se maneja igual que se hace en el método de McCabe-Thiele: 0 0,2 0,4 0,6 0,8 1 0 0,2 0,4 0,6 0,8 1 xe ye Figura 1.13
  • 63.
    Universidad de Alicante.Dpto. Ingeniería Química Ampliación de Operaciones de Separación. 1. Métodos aproximados 63 5.2. Representación gráfica de la razón entre claves En los gráficos de razón entre claves se representa log(xLK/xHK) frente al número de la etapa. La pendiente en cada piso da una medida del fraccionamiento que se consigue. Según la ecuación de Fenske, a reflujo total, dicha representación debe ser una recta; a reflujos elevados, será prácticamente recta, y a menor reflujo, sólo será recta en las proximidades de los extremos de la columna. Al disminuir el reflujo aparece un punto de inflexión debido a que aparece un máximo por debajo del piso de alimentación y un mínimo por encima. Entre ambos puntos existe una región en la que la razón entre LK y HK disminuye al ascender por la columna. Este comportamiento es único de la rectificación multicomponente en las proximidades del reflujo mínimo, o cuando los componentes clave constituyen una pequeña porción del alimento, y recibe el nombre de destilación retrógrada o destilación inversa. También puede aparecer cuando los puntos de alimentación no son los óptimos. (a) (b) (King) Figura 1.14
  • 64.
    Universidad de Alicante.Dpto. Ingeniería Química Ampliación de Operaciones de Separación. 1. Métodos aproximados 64 Este comportamiento se debe a la presencia de LNK por debajo del piso de alimentación y de HNK por encima. Si por encima del piso de alimentación hay HHK, la columna separará a HK y HHK y el vapor se enriquece en HK. Análogamente, por debajo del alimento, se separará a LK y LLK, y el líquido se enriquece en LK. Esto es más acusado en las proximidades del reflujo mínimo, donde las zonas adyacentes al piso de alimentación se utilizan para eliminar los componentes HHK y los LLK. Los puntos de contacto en destilación multicomponente no ocurren en el piso de alimentación, como ocurre en destilación binaria, sino por encima y por debajo del piso de alimentación. Los pisos entre el punto de contacto inferior y el piso de alimentación fraccionan los LNK del líquido de la sección inferior, y los comprendidos entre el punto de contacto superior y el piso de alimentación, fraccionan los HNK del líquido de la sección de enriquecimiento. Este tipo de gráficos es de gran utilidad para detectar si la posición del piso de alimentación se encuentra alejada de la posición óptima, como puede verse en la Figura 1.14 (b). En el apartado 5.5. se enumeran algunos de los criterios que suelen utilizarse para determinar dicha posición óptima. 5.3. Distribución de no claves: gráficos d/b Para mezclas multicomponentes, a reflujo total, todos los componentes están distribuidos en alguna extensión entre el destilado y el residuo. Sin embargo, en condiciones de reflujo mínimo, ninguno o sólo unos pocos de los no clave están distribuidos. De acuerdo con la ecuación de Fenske, a reflujo total, la representación de log(xD/xB) (o de log(d/b)) frente a log α para cada componente, debe ser una recta de pendiente Nmín. Esta relación es no lineal a reflujo mínimo y a razón de reflujo finita, superior a la mínima. A reflujo mínimo, la curva tiende asintóticamente a los valores de log αi para LK en el destilado y en el residuo, respectivamente. Por otro lado, los claves distribuidos se separan mejor a reflujo total que a reflujo mínimo. Figura 1.15 (Henley y Seader)
  • 65.
    Universidad de Alicante.Dpto. Ingeniería Química Ampliación de Operaciones de Separación. 1. Métodos aproximados 65 Este tipo de diagramas proporciona la base para un método gráfico para determinar la distribución de componentes no clave, propuesto por Hengstebeck y basado en la ecuación de Fenske. La ecuación de Fenske puede escribirse de la forma log (di/bi) = A + C log αi, donde la especificación de los componentes clave permite determinar los valores de A y C (recta 1 en la Figura 1.15). Una vez obtenida esta recta, la distribución de los componentes no clave se obtendría al leer el valor del log (di/bi) correspondiente a la volatilidad relativa de cada componente no clave. De esta manera se tiene la distribución de componentes no clave a reflujo total, igual que con las ecuaciones (1.79) y (1.80). No obstante, de acuerdo con la bibliografía, y tal como puede verse en la Figura 1.1.5, ésta puede considerarse como una buena aproximación a la distribución que se obtendrá con la columna trabajando a una razón de reflujo finita. 5.4. Solución analítica del diagrama x-y: ecuación de Smoker La ecuación de Smoker proporciona una solución analítica análoga al método gráfico de Hengstebeck, es decir considerando que tanto la volatilidad relativa como los caudales molares de vapor y líquido que circulan por la columna son constantes. Se aplica fundamentalmente para superfraccionadores en las separaciones de etano-etileno y de isobutano-butano. Las ecuaciones a utilizar son las siguientes: [ ]{ } [ ]{ } [ ] k)1(1c kx'x kx'x )mc/(log mc/('x)1(mc1'x mc/('x)1(mc1'x log N nn oo 2 2 on 2 no −α+= −= −= α −α−α− −α−α− = (1.126) donde K es la raíz de la siguiente ecuación (0 < k < 1): m(α - 1)k2 + [m + b (α - 1) - α]k + b = 0 (1.127) La ecuación de Smoker ha de aplicarse individualmente a las secciones de agotamiento y enriquecimiento. Los valores para el sector de enriquecimiento: m = R/(R + 1) (pendiente de la operativa) b = xD/(R + 1) (ordenada en el origen de la operativa) xo = xD xn = xint (fracción molar de la intersección operativa - recta q) y para el sector de agotamiento:
  • 66.
    Universidad de Alicante.Dpto. Ingeniería Química Ampliación de Operaciones de Separación. 1. Métodos aproximados 66 Bn into BD BD xx xx x)R(x)1(z)1R( x)xz( b )D/B)(1(R )D/B(R 'V 'L m = = ψ+−−ψ++ − = ψ−−ψ+ ψ+ψ+ == La ecuación de Smoker puede usarse para determinar el número de etapas cuando la volatilidad relativa se mantiene constante en cada sector. Es particularmente útil cuando la volatilidad relativa se encuentra muy próxima a la unidad, por ejemplo en la separación de isómeros con puntos de ebullición muy próximos, donde no es viable el uso de diagramas de McCabe-Thiele o Hengstebeck. La deducción de esta ecuación puede consultarse en el libro de Coulson y Richardson. Jafarey desarrolló una ecuación que es una simplificación de la ecuación de Smoker para destilación binaria, y que es útil para la predicción del efecto de las perturbaciones en las condiciones de operación de la columna, y que se aplica en sistemas de control: ⎥ ⎥ ⎦ ⎤ ⎢ ⎢ ⎣ ⎡ ++ + −α = )qRz)(1R( qR 1ln Sln N ; BLK HK DHK LK x x x x S ⎟⎟ ⎠ ⎞ ⎜⎜ ⎝ ⎛ ⋅⎟⎟ ⎠ ⎞ ⎜⎜ ⎝ ⎛ = (1.128) El efecto de las perturbaciones en la columna se evalúa combinando la ecuación de Jafarey con los balances de materia: • Se calcula N para la operación normal de la columna • Se resuelven los balances para las nuevas condiciones de operación • Se recalcula el nuevo valor de la variable bajo control de forma que N se mantenga Douglas y col. han extendido la ecuación de Jaffarey a destilación multicomponente. El procedimiento consiste en definir dos pseudocomponentes equivalentes a LK + LNK y HK + HNK, respectivamente. 5.5. Determinación de la posición óptima del piso de alimentación Algunos de los criterios que pueden utilizarse: 1. Es aquel en el que xLK/xHK es lo más próxima posible al valor de dicha relación en la porción líquida del alimento (sometido a destilación súbita a la presión de la torre). 2. La composición binaria equivalente de LK en el alimento corresponde a la intersección entre las rectas operativas en un diagrama de Hengstebeck.
  • 67.
    Universidad de Alicante.Dpto. Ingeniería Química Ampliación de Operaciones de Separación. 1. Métodos aproximados 67 3. El piso de alimentación da las pendientes más parecidas a ambos lados del piso de alimentación en una representación de la razón de claves. Si el piso de alimentación está demasiado alto, provoca excesiva destilación inversa por debajo del punto de alimentación, y si está demasiado bajo, por encima. 4. Utilizar una técnica analítica aproximada o rigurosa. Algunas observaciones a tener en cuenta : • Los criterios 1 y 2 suelen funcionar bien, pero no siempre (sobre todo funcionan mal al aproximarse al reflujo mínimo). • Los LNK tienden a superar la razón entre claves óptima en el piso de alimentación, mientras que los HNK tienden a ser inferiores. Cuando la cantidad de HNK es mucho mayor que la de LNK, o al revés, los criterios 1 y 2 pueden fallar. • Los componentes no clave cuya volatilidad es próxima a la de los claves tienden a aumentar la razón óptima xLK/xHK (o la concentración de LK) en el piso de alimentación. • El primer criterio suele funcionar mejor cuando hay más LNK que HNK, mientras que el segundo lo hace cuando HNK es superior a LNK. Un procedimiento propuesto por Ricker y Greens (1974) para determinar la posición óptima del piso de alimentación es el siguiente: 1. Se suponen valores para NR y Ns 2. Se calcula la columna por un método riguroso y se determina la razón de reflujo para obtener la separación deseada. 3. Con la razón de reflujo, se obtiene el número de pisos mediante un método aproximado. 4. Con los resultados del paso anterior, se realiza una nueva estimación de NR y Ns. 5. Se comprueba si las diferencias con los valores de NR y Ns supuestos son lo suficientemente pequeñas, y si no lo son, se corrigen los perfiles de la columna y se repite desde el punto 2. 6. ANÁLISIS DE COLUMNAS EXISTENTES: MÉTODO DE SMITH- BRINKLEY El método de Smith y Brinkley es un método aproximado de simulación de columnas, es decir, dado el número de pisos, la razón de reflujo y la posición del piso de alimentación, calcula la composición de los productos. Se trata de un método aplicable tanto a absorción y extracción, como a destilación. Puesto que se trata de un método de análisis de columnas, los valores de N, número de pisos de la columna, y M, número de pisos por debajo del alimento, son conocidos. Ki y Ki’ se evalúan a las temperaturas efectivas de las secciones de cabeza y de cola. Si se dispone de un perfil de temperatura, la temperatura efectiva media es la media aritmética de las temperaturas de los pisos en el sector en cuestión. Alternativamente, se usa la media aritmética entre la
  • 68.
    Universidad de Alicante.Dpto. Ingeniería Química Ampliación de Operaciones de Separación. 1. Métodos aproximados 68 temperatura del piso de alimentación y la temperatura del piso del otro extremo del sector. La forma de las ecuaciones, para destilación, es la siguiente: vapor)tementepredominan(alimento )S1( )S1( 'L L h liquido)tementepredominan(alimento )S1( )S1( 'L L K 'K h o)agotamientde(sector 'L 'V 'KS iento)enriquecimde(sector L V KS Fz Bx f )S1(Sh)S1(R)S1( )S1(R)S1( f i,m i,n i i,m i,n i i i ii,m ii,n i B i 1M i,m MN i,nii,n MN i,n i,n MN i,n i − − = − − = = = ⎟ ⎠ ⎞ ⎜ ⎝ ⎛ = −+−+− −+− = +−− − (1.129) Estrictamente, las ecuaciones (1.129) no deben aplicarse si el condensador es parcial, ya que en ellas se ignora la diferencia entre el producto de cabeza y el reflujo, pero sin embargo puede aproximarse que si hay condensador parcial, la ecuación se utilizará incrementando N en 1. 7. OTROS MÉTODOS APROXIMADOS: MÉTODOS DE GRUPO 7.1. Aplicación de los métodos de grupo a absorción y desorción Los métodos de grupo son métodos aproximados de cálculo que relacionan el número de etapas de equilibrio necesarias para alcanzar una determinada separación y las composiciones de las corrientes de entrada y salida de la cascada de etapas de equilibrio. Estos métodos se aplican fundamentalmente cuando los componentes mayoritarios (componente inerte, disolvente, etc.) de las fases en contacto son inmiscibles. La mayor utilidad de estos métodos se encuentra por tanto en la resolución aproximada de problemas de absorción. Estos métodos deben su nombre, métodos de grupo, a que consideran solamente un tratamiento global de las etapas de la cascada, sin tener en cuenta los cambios de temperatura y de composición en las etapas individuales. El método de grupo se debe a Kremser y fue mejorado por Souders y Brown, Horton y Franklin y Edmister. Sean N etapas adiabáticas (fig.1.15), dispuestas para absorber las especies presentes en el vapor que entra por la base de la columna. Supóngase que estas especies están ausentes en el líquido que entra. Las etapas se numeran
  • 69.
    Universidad de Alicante.Dpto. Ingeniería Química Ampliación de Operaciones de Separación. 1. Métodos aproximados 69 de cabeza a cola. Un balance de materia incluyendo las etapas 1 a N-1, para una especie cualquiera que se absorbe, conduce a: viN = vi1 + li, N-1 (1.130) donde vi;N = yiN VN (1.131) li, N-1 = xi, N-1 LN-1 (1.132) y li,0 =0. A partir de consideraciones de equilibrio para la etapa N yi,N, = Ki,N xi,N (1.133) Combinando (1.117), (1.118) y (1.119), se obtiene: ⎟ ⎠ ⎞ ⎜ ⎝ ⎛ = NN,i N N,i N,i VK L l v (1.134) Se define un factor de absorción, Aij, para una etapa j y un componente i dados, por: jij j ij VK L A = (1.135) Figura 1.16. Combinando (1.134) y (1.135), y omitiendo el subíndice i referente al componente, se obtiene:
  • 70.
    Universidad de Alicante.Dpto. Ingeniería Química Ampliación de Operaciones de Separación. 1. Métodos aproximados 70 vN = lN/AN (1.136) Sustituyendo (1.136) en (1.130), lN = (lN-1 + v1)AN (1.137) El caudal interno lN-1 se puede estimar aplicando balances de materia a secciones cada vez más pequeñas de la parte superior de la cascada. Para las etapas 1 a N-2, lN-1 = (lN-2 + v1)AN-1 (1.138) Sustituyendo (1.138) en (1.137), se obtiene lN = lN-2 AN-1 AN + v1(AN + AN-1 AN) (1.139) Continuando este proceso hasta la etapa superior, donde l1=v1A1, la ecuación (1.139) se convierte finalmente en: lN = v1(A1 A2 A3 ... AN + A2 A3 .... AN + A3 ... AN + ... + AN) (1.140) Una forma más útil se obtiene combinando (1.140) con el balance global de componente lN = vN+1 - v1 (1.141) para dar una ecuación para el vapor que sale en función del vapor que entra y de la fracción de recuperación: v1 = vN+1 φA (1.142) donde, por definición, la fracción de recuperación es 1A...A...AA...AAA...AAA 1 NN3N32N321 A +++++ =φ (1.143) y, evidentemente, hay una fracción de recuperación para cada componente, y representa la fracción de ese componente en el vapor que entra que no es absorbida. En el método de grupo, se define un factor de absorción efectivo medio Ae, que sustituye a los factores de absorción aislados de cada etapa. La ecuación (1.143) se transforma entonces en 1A...AAA 1 e 2N e 1N e N e A +++++ =φ −− (1.144)
  • 71.
    Universidad de Alicante.Dpto. Ingeniería Química Ampliación de Operaciones de Separación. 1. Métodos aproximados 71 Al multiplicar y dividir por (Ae - 1) la ecuación (1.144) se reduce a: 1A 1A 1N e e A − − =φ + (1.145) La ecuación (1.145) se encuentra representada gráficamente en la bibliografía, con N como parámetro (fig. 1.16). En el caso de un desorbedor en contracorriente, si se supone que los componentes desorbidos del líquido están ausentes en el vapor que entra y se ignora la condensación o absorción del agente de desorción, las ecuaciones se deducen de una forma análoga al caso de absorción. Si se invierte la numeración de las etapas (ahora se numeran de cola a cabeza) con el fin de que las ecuaciones resultantes tengan la misma forma, los resultados son: l1 = lN+1 φS (1.146) donde: 1S 1S 1N e e S − − =φ + (1.147) A 1 L KV S == (1.148) Los valores de φs se encuentran en la bibliografía, representados gráficamente junto a φA (fig. 1.17).
  • 72.
    Universidad de Alicante.Dpto. Ingeniería Química Ampliación de Operaciones de Separación. 1. Métodos aproximados 72 Figura 1.17. (Henley y Seader)
  • 73.
    Universidad de Alicante.Dpto. Ingeniería Química Ampliación de Operaciones de Separación. 1. Métodos aproximados 73 Distintos esquemas de acoplamiento para la recuperación del absorbente. a) Empleo de vapor de agua o un gas inerte como desorbentes. b) Empleo de desorbedor con ebullidor. c) Empleo de destilación. Figura 1.18
  • 74.
    Universidad de Alicante.Dpto. Ingeniería Química Ampliación de Operaciones de Separación. 1. Métodos aproximados 74 Las ecuaciones anteriores se han deducido considerando que la sustancia o sustancias que se transfieren de una fase a otra no están presentes en el líquido (para absorción) o en el gas (para desorción) de entrada. Sin embargo, tal como se muestra en la figura 1.17, los absorbedores se acoplan frecuentemente con desorbedores o columnas de destilación para permitir la regeneración o recirculación del absorbente. Puesto que la acción de desorción no es perfecta, el absorbente que entra en el absorbedor contiene las especies presentes en el vapor que entra en el absorbedor. El vapor que asciende a través del absorbedor puede desorber estas especies así como otras especies absorbidas ya que entran con la reposición del líquido absorbente. Una ecuación general para el absorbedor se obtiene combinando (1.142) para la absorción de las especies procedentes del vapor que entra con una forma modificada de (1.146) para la desorción de las mismas especies procedentes del líquido que entra. El balance total en el absorbedor para un componente que aparece tanto en el vapor como en el líquido que entran viene dado por: )1(lvv SoA1N1 φ−+φ= + (1.149) que generalmente se aplica para cada componente del vapor que entra en el absorbedor. Con el fin de obtener valores de φA y φS se requieren expresiones para Ae y Se. Estas expresiones se pueden obtener a partir de ecuaciones deducidas por Edmister: [ ] 5.025.0)1A(AA 2 1 1Ne −++= (1.150) [ ] 5.025.0)1S(SS 2 1 N1e −++= (1.151) donde los números de las etapas hacen referencia a la figura 1.15. Estas ecuaciones son exactas para un absorbedor adiabático con dos etapas y constituyen aproximaciones razonablemente buenas para absorbedores adiabáticos con más de dos etapas. Los valores de A y S para las etapas superior e inferior están basados en temperaturas supuestas y en los flujos molares totales de vapor y líquido que salen de las etapas. Los flujos totales se pueden estimar a partir de las siguientes ecuaciones de Horton y Franklin, N 1 1 1N 12 V V VV ⎟⎟ ⎠ ⎞ ⎜⎜ ⎝ ⎛ = + (1.152) 1201 VVLL −+= (1.153)
  • 75.
    Universidad de Alicante.Dpto. Ingeniería Química Ampliación de Operaciones de Separación. 1. Métodos aproximados 75 N 1 1N 1 1NN V V VV ⎟⎟ ⎠ ⎞ ⎜⎜ ⎝ ⎛ = + + (1.154) Estas ecuaciones no son exactas ya que suponen que la contracción molar del vapor es la misma para todas las etapas. Suponiendo que la variación de temperatura del líquido es proporcional al volumen de gas absorbido: 11N 21N oN 1N VV VV TT TT − − = − − + + (1.155) La resolución simultánea de esta ecuación con un balance de entalpía permite obtener T1 y TN. Generalmente, si To ≈ TN+1, (T1 - To), varía entre 0 y 20ºF, dependiendo de la fracción absorbida del gas que entra. El anterior sistema de ecuaciones es útil para estudiar los efectos de las variables durante el diseño preliminar. En general, para un alimento gaseoso dado, sólo se puede especificar la absorción fraccional de un componente clave. Las especies clave tendrán con frecuencia un factor de absorción efectivo mayor que la unidad. El grado de absorción de los demás componentes del alimento se puede controlar hasta cierto grado seleccionando la presión del absorbedor, la temperatura del gas de alimentación, la temperatura y la composición del gas que se absorbe, el flujo de absorbente o el número de etapas de equilibrio. Para un número dado de etapas de equilibrio y un flujo de absorbente especificado, puede calcularse el grado de absorción para todas las especies. Para obtener la máxima absorción es preciso operar a la temperatura más baja y a la presión más alta posible aunque los costes de refrigeración y de compresión del gas suelen limitar las condiciones de operación. La máxima selectividad en absorción se alcanza más fácilmente aumentando el número de etapas que aumentando el flujo de absorbente (fig. 1.16). El caudal mínimo de absorbente, que corresponde a un número infinito de etapas, se puede estimar a partir de la siguiente ecuación, obtenida de (1.145) con N = ∞. (Lo)min = Kk VN+1 (1 - φAk) (1.156) donde el subíndice k se refiere al componente clave. En (1.156) se admite que no hay componente clave en el líquido absorbente que entra, que Ak < 1, y que la fracción absorbida del gas de alimentación es pequeña. En ciertos procesos, como en la recuperación de los componentes de la fracción gasolina a partir del gas natural, donde sólo se absorbe una pequeña fracción del gas de alimentación, el cálculo de los factores de absorción y desorción se simplifica suponiendo L1 ≈ LN ≈ Lo, V1 ≈ VAN ≈ VN+1 y T1 ≈ TN ≈ (To + TN+1)/2. Estas suposiciones constituyen la aproximación de Kremser.
  • 76.
    Universidad de Alicante.Dpto. Ingeniería Química Ampliación de Operaciones de Separación. 1. Métodos aproximados 76 En el caso de un desorbedor, y si de nuevo se invierte la numeración de las etapas (cola a cabeza) con el fin de mantener la misma forma de las ecuaciones, se tiene: Se = [SN(S1 + 1) + 0.25]1/2 - 0.5 (1.157) Con el fin de estimar S1 y SN, los flujos totales se pueden aproximar por N 1 1 1N 12 L L LL ⎟⎟ ⎠ ⎞ ⎜⎜ ⎝ ⎛ = + (1.158) 12o1 LLVV −+= (1.159) N 1 1N 1 1NN L L LL ⎟⎟ ⎠ ⎞ ⎜⎜ ⎝ ⎛ = + + (1.160) Considerando que la temperatura del líquido es proporcional a la contracción del líquido: 11N N1N 11N N1N LL LL TT TT − − = − − + + + + (1.161) Resolviendo esta ecuación simultáneamente con un balance global de entalpía se obtienen T1 y TN, las temperaturas de las etapas extremas. Con frecuencia (TN+1 - TN) oscila entre 0 y 20ºF, dependiendo de la fracción de líquido que entra que es desorbido. Para que la desorción sea óptima las temperaturas han de ser altas y las presiones bajas. Sin embargo las temperaturas no han de ser tan altas que provoquen descomposición, y el vacío solamente se utilizará si es indispensable. El caudal mínimo del agente de desorción para un valor especificado de φs del componente clave K, que corresponde a un número infinito de etapas se puede estimar a partir de una ecuación análoga a (1.147) con N = ∞ )1( K L )V( Sk k 1N mino φ−= + (1.162) Esta ecuación implica que Kk < 1 y que la fracción de líquido de alimentación desorbida es pequeña. En la figura 1.18 se muestra esquemática cuál podría ser la secuencia de pasos a seguir en la resolución de un problema de absorción o desorción por aplicación de métodos de grupo.
  • 77.
    Universidad de Alicante.Dpto. Ingeniería Química Ampliación de Operaciones de Separación. 1. Métodos aproximados 77 Figura 1.19 7.2. Aplicación de los métodos de grupo a cascadas complejas en contracorriente Una cascada de etapas de equilibrio puede considerarse como una combinación compleja de secciones o zonas de separación, donde pueden distinguirse, según el caso, hasta cinco zonas de separación: 1) Condensación parcial 2) Cascada de absorción 3) Destilación súbita de la etapa de alimentación 4) Cascada de desorción 5) Ebullición parcial Dependiendo de las zonas que se incluyan, se tendrá un adsorbedor, un desorbedor, una columna de agotamiento, una de enriquecimiento o, en el caso en que se incluyan todas ellas, una columna de rectificación. La combinación de una cascada de absorción equipada con un condensador en la parte superior recibe el nombre de enriquecedor. Un ebullidor parcial acoplado a una cascada de desorción se denomina agotador. Para ser coherentes con la nomenclatura utilizada, las etapas de un enriquecedor se numeran desde la parte superior hacia abajo y el producto de cabeza es el destilado mientras que para un agotador las etapas se numeran desde la parte inferior hacia arriba. La alimentación de un enriquecedor es un vapor mientras FIN Se supone unprimer valor para LN, V1, TN y T1 (Aproximación de Kremser) Se calcula V2, L1, VN (aproximación de Horton y Franklin) Se calcular K1, KN, A1, AN, S1, SN, Se, Ae, ΦA, Φs: se obtiene lN, v1 (es decir xN e y1) se obtiene LN y V1 Balance de entalpía Ecuación (TN, T1) = f(V1, V2, TN+1, To) T1, TN ¿Diferencias entre valores calculados y supuestos despreciables? NO SI FIN Se supone unprimer valor para LN, V1, TN y T1 (Aproximación de Kremser) Se calcula V2, L1, VN (aproximación de Horton y Franklin) Se calcular K1, KN, A1, AN, S1, SN, Se, Ae, ΦA, Φs: se obtiene lN, v1 (es decir xN e y1) se obtiene LN y V1 Balance de entalpía Ecuación (TN, T1) = f(V1, V2, TN+1, To) T1, TN ¿Diferencias entre valores calculados y supuestos despreciables? NO SI Se supone unprimer valor para LN, V1, TN y T1 (Aproximación de Kremser) Se calcula V2, L1, VN (aproximación de Horton y Franklin) Se calcular K1, KN, A1, AN, S1, SN, Se, Ae, ΦA, Φs: se obtiene lN, v1 (es decir xN e y1) se obtiene LN y V1 Balance de entalpía Ecuación (TN, T1) = f(V1, V2, TN+1, To) T1, TN ¿Diferencias entre valores calculados y supuestos despreciables? NO SI
  • 78.
    Universidad de Alicante.Dpto. Ingeniería Química Ampliación de Operaciones de Separación. 1. Métodos aproximados 78 que la de un agotador es un líquido. Las ecuaciones de recuperación para un enriquecedor se obtienen a partir de (1.149) realizando las siguientes sustituciones, que se obtienen a partir del balance de materia y de consideraciones de equilibrio: v1 = lo + d (1.163) vN+1 = lN + d (1.164) lo =dAo (1.165) donde Ao = o o DK L (si hay condensador parcial) (1.166) Ao = Lo/D (si hay condensador total) (1.167) Las ecuaciones que, para cada especie, resultan para un enriquecedor son: [ ] A1NS0 S0A1N01 S00A1NS0A1N1 vA1d dAvdlv llv)1(lvv φ=φ+ φ−φ==− φ−+φ=φ−+φ= + + ++ que proporciona: 1 1A d l AE SEoN − φ +φ = (1.168) o bien, teniendo en cuenta que vN+1=lN+d y que, por tanto, [ ] AANS0 dlA1d φ+φ=φ+ : AE SEo1N 1A d v φ +φ =+ (1.169) donde el subíndice adicional E se refiere al enriquecedor. Las ecuaciones de recuperación para un agotador, obtenidas de forma similar son: d v1 l0 lN vN+1 d v1 l0 lN vN+1
  • 79.
    Universidad de Alicante.Dpto. Ingeniería Química Ampliación de Operaciones de Separación. 1. Métodos aproximados 79 [ ] S1MA0 A0S1MA0S1M01 A0S1M1 lS1b bSlvldvl )1(vll φ=φ+ φ−φ=φ−φ==− φ−+φ= + ++ + de donde: 1 1S b v SX AXoM − φ +φ = (1.170) o bien SX AXo1M 1S b l φ +φ =+ (1.171) donde So = KoVo/B para un ebullidor parcial, y el subíndice X se refiere a un agotador. Tanto para un enriquecedor como para un agotador, φA y φE vienen dados por [ ] 5.025.0)1A(AA 2 1 TBe −++= (1.172) [ ] 5.025.0)1S(SS 2 1 BTe −++= (1.173) Los subíndices B y T representan las etapas de cola y cabeza de la sección, respectivamente. Cuando las secciones de la cascada están acopladas, se utiliza una etapa de alimentación y se produce una destilación súbita adiabática de la alimentación, ascendiendo el vapor desde la cascada inferior y descendiendo el líquido desde la cascada superior. El factor de absorción para la etapa de alimentación está relacionado con las corrientes que salen de la etapa de alimentación por: F F FFFFF F FF F F v l V)lV/Lv( L VK L A === (1.174) Las ecuaciones para cascadas de absorbedores, desorbedores, enriquecedores y agotadores, más la etapa de alimentación, se pueden combinar para obtener ecuaciones de distribución de los productos para los diferentes tipos de b v0 l1 lM+1vM b v0 l1 lM+1vM
  • 80.
    Universidad de Alicante.Dpto. Ingeniería Química Ampliación de Operaciones de Separación. 1. Métodos aproximados 80 separadores. Para un fraccionador se combinan (1.155), (1.157) y (1.177) para eliminar lF y vF teniendo en cuenta que vN+1 = vF y lM+1 = lF. El resultado es ⎟ ⎟ ⎠ ⎞ ⎜ ⎜ ⎝ ⎛ φ +φ ⎟⎟ ⎠ ⎞ ⎜⎜ ⎝ ⎛ φ +φ = SX AXo AE SEo F 1S 1A A d b (1.175) La aplicación de (1.175) requiere procedimientos de cálculo iterativo para establecer los factores de absorción, los factores de desorción y las fracciones de recuperación. 7.3. Aplicación de los métodos de grupo a extracción líquido-líquido En la figura 1.19 se muestra una representación esquemática de una cascada de extracción en contracorriente, con las etapas numeradas desde la parte superior, y entrando el disolvente VN+1 por el fondo. Para el cálculo se puede aplicar el método de grupo escribiendo las ecuaciones por analogía con los absorbedores. En vez del valor K se utiliza el coeficiente de distribución L l V v x y K i i i i Di == (1.176) N N-1 N-2 1 2 3 Entrada de alimentación Extracto RefinadoDisolvente V vN+1 N+1 V v1 1 Figura 1.20 En este caso yi es la fracción molar de i en la fase de disolvente o extracto y xi es la fracción molar en la fase de alimentación o refinado. Por otra parte, en lugar del factor de absorción se utiliza un factor de extracción E: L VK E iD i = (1.177)
  • 81.
    Universidad de Alicante.Dpto. Ingeniería Química Ampliación de Operaciones de Separación. 1. Métodos aproximados 81 El inverso de E es VK L E 1 U iDi i == (1.178) Las ecuaciones de trabajo para cada componente son: )1(lvv EoU1n1 φ−+φ= + (1.179) 11NoN vvll −+= + (1.180) donde 1U 1U 1N e e U − − =φ + (1.181) 1E 1E 1N e e E − − =φ + (1.182) N 1 1 1N 12 V V VV ⎟⎟ ⎠ ⎞ ⎜⎜ ⎝ ⎛ = + (1.183) 12o1 VVLL −+= (1.184) N 1 1N 1 1NN V V VV ⎟⎟ ⎠ ⎞ ⎜⎜ ⎝ ⎛ = + + (1.185) [ ] 5.025.0)1E(EE 2 1 N1e −++= (1.186) [ ] 5.025.0)1U(UU 2 1 1Ne −++= (1.187) Si se desea, las ecuaciones (1.176) a (1.187) se pueden utilizar con unidades de masa en vez de unidades molares. No se necesitan ecuaciones para el balance de entalpía debido a que generalmente las variaciones de temperatura en un extractor adiabático no son grandes, excepto que la alimentación y el disolvente entren a temperaturas notablemente diferentes o que el calor de mezcla sea elevado. Desafortunadamente, el método de grupo no siempre resulta adecuado para cascadas de extracción debido a que el coeficiente de distribución es una relación de coeficientes de actividad que puede variar drásticamente con la composición. Bibliografía Coulson, J.M. & Richardson, J.F., Chemical Engineering. II, V. Unit Operations”. 3ª ed. Pergamon Press. Oxford (1977-1978). Traducción al castellano. Reverté. Barcelona (1979-1981).
  • 82.
    Universidad de Alicante.Dpto. Ingeniería Química Ampliación de Operaciones de Separación. 1. Métodos aproximados 82 Gomis-Yagües, V., Equilibrio líquido-líquido en sistemas cuaternarios con dos pares de compuestos parcialmente miscibles. Tesis Doctoral. Universidad de Alicante, 1983. Henley, E.J., Seader, J.D., Operaciones de separación por etapas de equilibrio en Ingeniería Química. Reverté, 1988. King, C.J., Separation Processes, McGraw-Hill, Inc, 1980. Kister, H.Z., Distillation –Operation-, McGraw-Hill, Inc., 1990. Kister, H.Z., Distillation Design, McGraw-Hill, Inc., 1992. Marcilla, A., Introducción a las Operaciones de Separación. Cálculo por etapas de equilibrio. Publicaciones de la Universidad de Alicante, 1998. Null, H.R., Phase Equilibrium Process Design. Wiley-Interscience. Prausnitz, J.M., Lichtenthaler, R.N., Gomes de Azevedo, E., Molecular Thermodinamics of Fluid -Phase Equilibria. 2nd Ed. Prentice-Hall. 1986. Renon, H., Asselineau, L., Cohen, G., rainbault, C., Calcul sur ordinateur des équilibres liquide-vapeur et liquide-liquide. Technip, 1971. Ricker y Greens, AIChE J., 20, 238 (1974) Sawistowski, H. y Smith, W., Métodos de cálculo en los procesos de transferencia de materia. Alhambra, 1967. Seader, J.D., Henley, E.J., Separation Process Principles. John Wiley & Sons, Inc. New York, 1998.