Incrustar presentación
Descargar para leer sin conexión



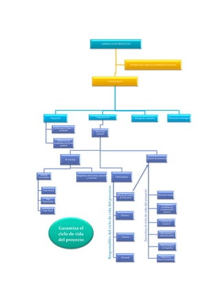
Este documento presenta un mapa conceptual sobre la gestión de proyectos tecnológicos. Explica que la gestión de proyectos se encarga de planear, organizar, seleccionar, ejecutar y controlar las actividades de un proyecto a lo largo de sus fases inicial, intermedia y final para garantizar el ciclo de vida del proyecto y entregar los resultados planeados. También describe que la gestión de proyectos involucra características como la duración, fechas de logro de resultados, obtención gradual de resultados, organización, dire


