Incrustar presentación
Descargar para leer sin conexión





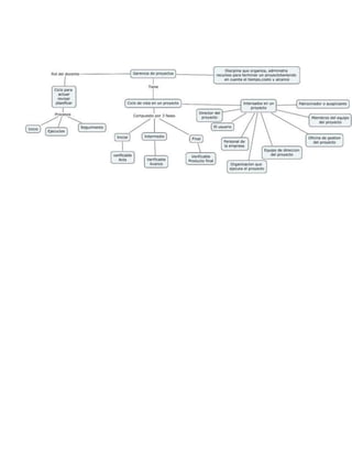
Este documento presenta un mapa conceptual sobre la gerencia de proyectos desarrollado por Mayra Julieth Trujillo Reyes para su maestría en gestión de tecnología educativa en la Universidad de Santander en 2017. El mapa conceptual busca responder qué rol desempeña un profesional en el desarrollo de proyectos a través de una excelente gestión de proyectos y qué elementos son necesarios para garantizar el ciclo de vida completo de un proyecto. El documento introduce el tema de la gerencia de proyectos y cita dos referencias electrón




