Incrustar presentación
Descargar para leer sin conexión


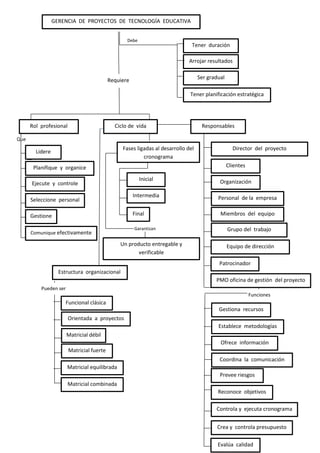
El documento presenta un mapa conceptual sobre la gerencia y el ciclo de vida de los proyectos de tecnología educativa. Explica que la gerencia de proyectos debe comunicar efectivamente, gestionar, ejecutar y controlar el proyecto. También describe las diferentes fases del ciclo de vida de un proyecto y las estructuras organizacionales que pueden adoptarse.

