OFFSET
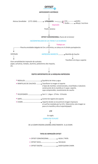
                                         ANTECEDENTE HISTÓRICO




   Aloisius Senefelder (1771-1834)               LITOGRAFÍA                   Lito             piedra
                                                                              Grafos           dibujo / escritura
                                                             Impresión

                                                Piedra calcárea



                                            OFFSET CONVENCIONAL (Fuera de lo Común)

                            INCOMPATIBILIDAD DE LAS TINTAS Y LA HUMEDAD

                                                                   Trabaja con
              Plancha amoldable delgada de Cinc o Aluminio, se coloca en el cilindro portaplancha


VENTAJAS                                    IMPRESIÓN INDIRECTA                  Mantilla de Caucho


                                                                                 Transfiere a la hoja o soporte
Gran versatilidad de impresión de sustratos
papel, cartulinas, metales, aluminio, poliestireno alto impacto,
etc.



                              PARTES IMPORTANTES DE LA MÁQUINA IMPRESORA


           RODILLOS:                         Equilibrio de tintas y agua
           MANTILLAS DE CAUCHOS:             Transfieren la imagen al soporte
                                             2 tipos de mantilas: convensionales, envarilladas o tubulares
                                             construcción de la mantilla en 3 capas: soporte,
                                             capa comprensible, revestimiento de caucho

           VELOCIDADES:                      Son 3: 1.Agua - 2.Tinta - 3.Presión

           SAPO:                             Control de registro de soporte
           CHAPA:                            Soporte donde se encuentra la imagen impresora
                                             al cual fue revelada por luz UV y fotocromía, esta imagen se
                                             pasa a la mantilla y ella al soporte(papel)

                                                       CTP

                                                    En inglés
                                              COMPUTER TO PLATE


                          DE LA COMPUTADORA (DISEÑO) DIRECTAMENTE A LA CHAPA




                                          TIPOS DE IMPRESIÓN OFFSET

                             OFFSET CONVENCIONAL                     AGUA / TINTA

                             OFFSET SECO                             SIN AGUA

                             OFFSET DIGITAL                          LASER QUEMA CHAPA

Clase 5 offset

  • 1.
    OFFSET ANTECEDENTE HISTÓRICO Aloisius Senefelder (1771-1834) LITOGRAFÍA Lito piedra Grafos dibujo / escritura Impresión Piedra calcárea OFFSET CONVENCIONAL (Fuera de lo Común) INCOMPATIBILIDAD DE LAS TINTAS Y LA HUMEDAD Trabaja con Plancha amoldable delgada de Cinc o Aluminio, se coloca en el cilindro portaplancha VENTAJAS IMPRESIÓN INDIRECTA Mantilla de Caucho Transfiere a la hoja o soporte Gran versatilidad de impresión de sustratos papel, cartulinas, metales, aluminio, poliestireno alto impacto, etc. PARTES IMPORTANTES DE LA MÁQUINA IMPRESORA RODILLOS: Equilibrio de tintas y agua MANTILLAS DE CAUCHOS: Transfieren la imagen al soporte 2 tipos de mantilas: convensionales, envarilladas o tubulares construcción de la mantilla en 3 capas: soporte, capa comprensible, revestimiento de caucho VELOCIDADES: Son 3: 1.Agua - 2.Tinta - 3.Presión SAPO: Control de registro de soporte CHAPA: Soporte donde se encuentra la imagen impresora al cual fue revelada por luz UV y fotocromía, esta imagen se pasa a la mantilla y ella al soporte(papel) CTP En inglés COMPUTER TO PLATE DE LA COMPUTADORA (DISEÑO) DIRECTAMENTE A LA CHAPA TIPOS DE IMPRESIÓN OFFSET OFFSET CONVENCIONAL AGUA / TINTA OFFSET SECO SIN AGUA OFFSET DIGITAL LASER QUEMA CHAPA