3
Conocimientos prácticos para GANAR elecciones
Conocimientos prácticos
Mario J. Elgarresta
e l e c c i o n e s
para GANAR
4
Diseño y Diagramación:
STRATEGO
impresion@guate.net
Coordinación:
Fernando Mansilla
Fotos:
J.Kevin Foltz
5
Conocimientos prácticos para GANAR elecciones
Quiero agradecer a mi amigo Jaime Nogales y al “Centro de Estudios
de la Sociedad Civil”, por la ayuda brindada en la publicación de la primera
revisión de mi libro. A Carlos Escalante por incentivarme a hacerlo. A mis
amigos Ralph Murphine, Alex Castellanos y Al Cárdenas por sus elogios y
respaldos.
Un agradecimiento especial a mi amigo Carlos Alberto Montaner por
su interesante contribución con el prólogo de esta obra, aún corriendo el riesgo
de proyectar ser parte de estas ideas de mercadeo político.
En fin, agradezco a todos quienes han compartido conmigo estos
últimos diez años de profesión y han contribuido para que pueda ejercer la
consultoría política de una manera más eficiente, efectiva y exitosa... gracias...
pues sin su ayuda estos triunfos no habrían sido posibles.
A mi amada esposa Chanena y a mis queridas hijas Cristina, Sofía,
Alina, y Adriana, gracias por su cariño, paciencia y comprensión, que me han
permitido ejercer mi profesión con la tranquilidad y dedicación exigidas.
Por último, a mis candidatos, por haberme brindado la oportunidad
de ser parte en la acción más importante de su vida pública, aspirar a la
Presidencia de la República... a todos ellos muchas gracias.
RECONOCIMIENTOS
7
Conocimientos prácticos para GANAR elecciones
La razón principal de este documento, al igual que de los seminarios
en los que participo sobre campaña electoral, con colegas como Alex
Castellanos, Ralph Murphine, Eduardo Gamarra, Lourdes Bosch, Hugo
Haime, Julio Pizetti, Carlos Escalante, Giovanna Peñaflor, Carlos Vera, Víctor
Borge, Guillermo Barba, Roy Campos, Pedro Silva, Marcos Magaña, Mauricio
Jaitt, Gustavo Méndez, Roberto Chavarría, Roberto Izurieta, Joaquín Pérez,
Horacio Bernal, Cesar Martínez, Javier Maza, entre otros, es con el propósito
esencial de presentarles, a las personas interesadas e involucradas en
campañas electorales en Latinoamérica, técnicas y aspectos generales de la
profesión que lo ayuden a mejorar sus conocimientos, de manera que en el
futuro podamos contar con más y mejores personas capacitadas técnicamente
en campañas electorales y de esta manera podamos mejorar el proceso
electoral y darle a la región latinoamericana más y mejor democracia.
Este escrito está orientado principalmente para candidatos y gerentes
de campaña, pero también le es de gran ayuda a cualquier miembro de la
campaña y tiene la intención de ayudar al lector a mejorar su comprensión
sobre la organización, la planificación y la ejecución de una campaña electoral.
También sirve para que, quienes participan en campañas, identifiquen la
necesidad real que existe de prepararse técnicamente para poder tomar las
decisiones electorales basadas en el análisis objetivo de la situación real de la
campaña y no en creencias falsas o intuiciones, como ocurre muy a menudo
cuando no se tiene estos conocimientos; de manera que podamos lograr el fin
electoral -ganar la elección.
Durante los últimos diez años, desde que escribí este documento, he
asesorado cinco campañas presidenciales ganadoras, he asesorado a dos
gobiernos latinoamericanos, he observado la caída de tres gobiernos, recibí el
premio Democracia “Las Américas” 1999 del Centro Interamericano de
Gerencia Política, he participado en más de una docena de seminarios en
varios países y he obtenido una mayor experiencia, a través de la participación
en campañas electorales con otros consultores políticos y de la permanente
PRESENTACIÓN
8
lectura sobre temas de marketing político, comunicación (publicidad y prensa),
debates y gerencia de campañas electorales, entre otros. Espero que esta mayor
experiencia me ayude en la revisión de este documento para mejorarlo en
beneficio de los lectores y de la democracia en toda Latinoamérica.
Continúa siendo mi deseo y propósito que este escrito revisado sirva
para motivar a las personas que quieran adentrarse en esta profesión, a que
continúen la lectura y educación sobre las técnicas de campañas electorales,
que permanentemente se están desarrollando, para que cada día podamos
hacerlo mejor para beneficio de nuestros pueblos.
Miami, Mayo 2002.
9
Conocimientos prácticos para GANAR elecciones
PRÓLOGO
Mario Elgarresta, Presidente del Centro Interamericano de Gerencia
Política, es un especialista en ganar elecciones. Uno de los mejores y más
sutiles de América Latina. Su curiosa profesión consiste en encontrar, por
medios legítimos, la forma de persuadir a los electores para que prefieran los
candidatos que él asesora. No sólo se trata de cuestiones de imagen, sino de
averiguar cuáles son exactamente las expectativas de la sociedad, de sintonizar
el mensaje del candidato con las preferencias y necesidades del elector, de
disciplinar al partido que lo postula para que la campaña sea efectiva, de
utilizar inteligentemente los siempre escasos recursos, y de movilizar todos
esos factores al unísono, como quien dirige una orquesta con cien músicos y
treinta instrumentos diferentes en un teatro dotado de pésima acústica en el
que acaba de apagarse la luz, porque toda elección inevitablemente siempre
tiene algo de caos e imprevisión.
Leyendo el libro de Elgarresta (muy claro y pedagógico, una obra que
debería estudiar cualquiera que decida dedicarse a la política (uno descubre
por qué el mejor candidato, si está mal asesorado, pierde las elecciones. En
Perú, en 1990, le ocurrió a Mario Vargas Llosa frente a Alberto Fujimori. De
los dos el más brillante, el que mejor explicaba su programa de gobierno, era
Vargas Llosa. Cuando debatieron ante las cámaras de televisión, el 80 por
ciento de los televidentes encontró que el novelista había “ganado” la discusión
de forma aplastante. Pero poco después la mayor parte del electorado prefirió
al japonés. ¿Qué había pasado? Fujimori, con la ayuda de sus asesores, había
conseguido convencer a los electores de que Vargas Llosa representaba a la
oligarquía y no iba a gobernar en beneficio de las grandes mayorías, algo
absolutamente falso, pero muy eficaz para derrotar a su contrincante en las
urnas.
El hombre que les susurraba a los candidatos
10
Pudiera parecer que hay algo inquietante o cínico en la labor de
“vender” a un candidato, a una persona, con técnicas cercanas al mercadeo
comercial tradicional utilizadas para convencer a un ama de casa de que utilice
este jabón o aquel dentífrico, pero ésa es una servidumbre de la democracia
moderna que tiene sus ventajas: las propuestas que debe hacer el presunto
gobernante, si está bien dirigido, tienden a ser racionales y lo obliga a formular
planes de gobierno sensatos y creíbles. A veces, no siempre, es la campaña la
que estructura la posterior obra del gobernante. El ejercicio de tener que
competir lo fuerza a definir su posterior curso de acción.
De los deportes suele decirse que “lo importante no es ganar, sino
competir”. Exactamente lo contrario de lo que sucede en la política, donde lo
fundamental es ganar.Algo que Felipe González, el ex presidente del gobierno
español, resumía de otra manera un tanto melancólica: “es verdad que el
poder desgasta, pero lo que más desgasta es estar en la oposición”. De eso los
socialistas españoles algo sabían: Franco los había mantenido fuera de la casa
de gobierno durante casi cuatro décadas.
Hace muchos años, cuando España no era democrática y las Cortes se
formaban con “estamentos” sociales y no con partidos, un candidato se abrió
paso con el más peregrino de los lemas: “vote por mí, ¿a usted que más le
da?”. Con la llegada de la democracia, sin embargo, hay que explicarse. En
América Latina, donde la democracia también parece haber arraigado de
forma permanente, los políticos tienen que explicarse y convencer. Es entonces
cuando necesitan el susurro inteligente de Elgarresta.
Carlos Alberto Montaner
11
Conocimientos prácticos para GANAR elecciones
I. CAMPAÑA ELECTORAL 15
II. FASE DE PLANIFICACIÓN 31
1. INVESTIGACIÓN 33
Posibilidades de triunfo 34
Investigación de la oposición 34
Encuestas 36
• Encuesta Base 36
• Seguimiento 39
• Tracking 40
• Grupo de Enfoque 41
2. ESTRATEGIA 42
Evaluación 45
Objetivos Cuantitativos 46
• Análisis Electoral 47
Objetivos Cualitativos 51
• Posicionamiento del Candidato 52
• Temas e Imagen 52
• Construcción de Imagen 54
• Límites y dimensiones de la Imagen 55
• Estrategias de Campaña 57
• Debate Político 59
INDICE
12
• Objetivos Generales y específicos 60
• Tácticas de Debate 62
• Doce Reglas para Debatir 64
3.TÁCTICA 67
Segmentación del Electorado 68
Comunicación 79
Prensa 84
• Boletín de Prensa 85
• Rueda de Prensa 88
• Información de Paquete de Prensa 89
• Entrevista de Prensa 90
• Las Cuatro S 93
Publicidad Electoral 96
• Desarrollo de Táctica de Publicidad 99
• Plan de Medios 100
• Medios y Usos 101
• Reglas Generales para Medios 102
• Persuasión del Elector 103
4. PRESUPUESTO 105
5. PLAN DE CAMPAÑA 108
Secciones del Plan de Campaña 108
13
Conocimientos prácticos para GANAR elecciones
III. FASE DE EJECUCIÓN 111
Organización 113
El Candidato 117
Comité Ejecutivo 126
Gerente de Campaña 127
Secretaría de Prensa 131
• Programa de Prensa Regional 132
• El Discurso Político 134
Secretaría de Publicidad 139
Secretaría de Organización 141
Secretaría de Gira 141
• Agenda del Candidato 146
• Tipo de Eventos de Campaña 147
• Equipo de Avanzada 147
Secretaría de Investigación 151
Comité de Finanzas 152
Secretaría de Contacto Directo 153
• Banco Telefónico 154
• Correo Directo 155
Comité Asesor 157
Consultores Políticos 158
• Mitos y conceptos 160
MÁXIMAS ELECTORALES DE ELGARRESTA
BIBLIOGRAFIA
15
Conocimientos prácticos para GANAR elecciones
“Nadie es capaz de hacerle
frente a un trabajo
si no se siente competente:
sin embargo, muchos piensan
que son capaces de controlar
el más difícil de los trabajos - el gobierno”
Sócrates
CAMPAÑA ELECTORAL
C A P Í T U L O
I
17
Conocimientos prácticos para GANAR elecciones
Comentarios
La campaña electoral es el proceso democrático por el cual los candidatos
exitosos llegan a gobernar los destinos de sus pueblos, de ahí su gran
importancia.
El esfuerzo de comunicación en la marcha de la campaña está dirigido
“al elector”, para este efecto debemos tomar decisiones y escoger entre un
grupo de posibles acciones basadas en nuestro conocimiento y experiencia
electoral con el fin de lograr nuestro objetivo, “ganar la elección”. Para algunos
electores, la campaña puede ser considerada como la oportunidad de ser testigo
de un gran conflicto dramático entre competidores políticos de la vida real y
participar escogiendo al ganador. Para otros, los menos interesados, esta puede
ser una intromisión en su vida normal diaria y por lo tanto una molestia al
mismo tiempo. Pero, no podemos olvidarnos nunca, que la campaña está
orientada totalmente hacia los electores, de esto se trata el mercadeo electoral.
Para los consultores políticos, la campaña electoral es el arte y la técnica
de proyectar, sobre la arena política, los temas y la imagen deseada por los
electores, pero escogida por nosotros a través de estrategias y tácticas de
campaña que una vez convertidas en comunicación harán lucir bien y
diferenciarán a nuestro candidato frente a los oponentes, de tal forma que
podamos persuadir electores que voten por nuestra opción, en un número
suficiente que nos permita ganar la contienda.
En resumen, una campaña electoral trata de mover los votos que
necesitamos para ganar, a través de la comunicación orientada al elector.
Entendimiento General
En la mayoría de los procesos electorales en los que he participado fuera
de los Estados Unidos, y aún en algunos realizados dentro de ese país, hay
una carencia básica del conocimiento funcional y estructural de lo que
realmente es una campaña electoral.
18
Se pudiera decir que existe un entendimiento general y muchas veces
desviado de lo que tenemos que hacer, por ejemplo, se trata de derrotar al
enemigo, por lo tanto tenemos que atacarlo y no nos damos cuenta de que el
objetivo real está en convencer al electorado. Por lo tanto, tenemos que
transmitir mensajes, en nuestros discursos, en la prensa, en la radio, etc., que
les interesen a los electores para atraerlos hacia nuestro candidato, de esto se
trata la campaña si queremos ganar... ¡no de una guerra!
También existe un entendimiento general de que se pueden hacer
alianzas políticas, que hay que recaudar dinero, que hay que hacer afiches
(nos gusta ver la cara del candidato, aunque éste se parezca a Frankenstein),
pancartas, hojas sueltas, pintar paredes, etc.; en fin, se tocan algunas áreas de
lo que sería una campaña electoral, pero sin estar propiamente evaluadas y
coordinadas entre sí para lograr una mayor efectividad. También en estos
procesos participan personas que creen tener una vasta experiencia,
simplemente por haber sido miembros de algún gobierno anterior o haber
participado tropicalmente en algunos procesos electorales nacionales... ¡nada
más equivocado que esta creencia!
Estas falsas estimaciones diferencian a una campaña profesional de una
campaña tropical amateur.
Consultoría Profesional
En la era inicial de las campañas electorales fue muy notoria la
predominante participación de las estructuras del partido acompañada de
una pobre organización de voluntarios a nivel local y una dirección de
campaña basada en el liderazgo de la agrupación con muy poca asesoría
profesional. La era moderna de las campañas electorales se inicia con el
impulso de la TV en los años 50. Este es el comienzo de la intervención de los
consultores políticos profesionales y de los consultores en las áreas de
comunicación, publicidad, encuestas de opinión y el concepto de marketing
político.
Campaña Electoral
19
Conocimientos prácticos para GANAR elecciones
Hoy en día, el uso de la computadora y la internet con sus e-mails,
imprime velocidad a la campaña y facilita la obtención de toda la información
necesaria en el momento justo, dando lugar a que existan profesionales en el
manejo de estas nuevas herramientas.
Sin discusión alguna, lo que Francia es para el vino, los Estados Unidos
es para la consultoría electoral. Comenzando aproximadamente a principios
de los años 50, y tomando un impulso mayor durante la campaña de Nixon
vs. Kennedy en los 60. Debido a la importancia que involucra el tema “la
decisión de la conducción del país”, esta profesión ha tenido un gran avance
y sofisticación de las técnicas empleadas durante las últimas dos décadas.
Hoy en día consultores políticos norteamericanos son contratados en todas
partes del mundo para asesorar campañas electorales: Israel, Francia,
República Dominicana, Colombia, Ecuador, Canadá, Panamá, Chile,
Venezuela, Inglaterra, México, España, Costa Rica, Japón y otros países, han
confiado en la técnica norteamericana, considerada la más avanzada y exitosa,
sin lugar a dudas.
La consultoría política americana está orientada al “marketing político”,
la europea se basa en la filosofía politica y en los partidos políticos
principalmente.
Mi experiencia en América Latina me ha demostrado, que las únicas
personas involucradas en campañas electorales que tienen diferentes grados
de concepto y experiencia de lo que realmente es una campaña electoral son
aquellas que han trabajado muy de cerca con consultores políticos
norteamericanos, como: J. Napolitan, Ralph Murphine,Alex Castellanos, Bob
Squire, Paul Manafort, Charlie Black, Dick Morris, entre otros, quienes han
asesorado campañas presidenciales latinoamericanas. Sin embargo, cuando
se trata de promover senadores, diputados. gobernadores y alcaldes en estos
mismos países, en la mayoría de los casos, no cuentan con una consultoría
profesional adecuada, y por lo tanto sus protagonistas jamás logran aprender
las técnicas modernas de campañas electorales.
20
Arte y Técnica
La campaña electoral debe ser dirigida en una forma muy pragmática
al medio en el cual se desarrolla, pero siempre guiada por los principios
técnicos que la rigen.
En muchas ocasiones, me he tropezado con personas en campaña, que
subestiman el conocimiento del consultor político extranjero sobre el
pensamiento del electorado de su región, creyendo saber y entender mejor el
raciocinio de la gente de su localidad. Por supuesto, que si el consultor político
no utilizara técnicas electorales de investigación, este podría ser el caso. Pero,
en el momento que se analiza una encuesta, el profesional se empapa
totalmente de cómo piensan los electores de la región y probablemente estará
mejor informado que la persona local, pues el residente analiza las cosas
subjetivamente, basado en una muestra muy pobre del electorado que lo rodea,
probablemente sus amigos, familiares y algunas personas conocidas a quienes
les ha preguntado; pero esto jamás podría reflejar una opinión nacional.
Mientras que el consultor político registra un análisis técnico y objetivo, basado
en una muestra estadística del electorado que sí representa toda esa región.
Esto es solo un ejemplo típico, que se repite muy a menudo en campañas,
donde el candidato y su gerente de campaña, ambos sin conocimientos básicos,
se dejan influenciar por su entorno.
Sin lugar a dudas, la gerencia de campaña electoral es parte arte y parte
técnica. El pretender gerenciarla como si todo fuera técnico es un error, de la
misma manera que querer gerenciarla solamente basados en el arte. Por
desgracia, en América Latina tenemos muchos artistas y pocos técnicos, este
hecho ha ido modificándose poco a poco durante los últimos diez años, gracias
al trabajo de grupos como el Centro Interamericano de Gerencia Política y al
trabajo de más consultores profesionales en la región.
Una de las primeras cosas que debe hacer un buen gerente de campaña
o consultor político, es una auditoría de los elementos con que cuenta para su
trabajo: personal, recursos económicos y capacidad de acción; entonces podrá
Campaña Electoral
21
Conocimientos prácticos para GANAR elecciones
decidir acertadamente sus estrategias y no tratará de imponer sistemas o
soluciones complejas, que no se adapten a la realidad del medio y lejos de ser
realizadas serían rechazadas por los participantes de la campaña, resultando
una pérdida de tiempo y mayor desorganización de la misma. El arte está en
poder reconocer y seleccionar las técnicas y el grado de sofisticación adecuados
para el nivel adecuado de ejecución del proyecto.
Dependiendo del nivel de la campaña (presidencial, gobernadores,
diputados, alcaldes, etc.) y de su presupuesto, debemos definir al personal
requerido, incluyendo a los consultores políticos.
No cometamos el error común de pensar que el consultor político por
ser extranjero, no tiene la capacidad para asesorar una campaña nacional. De
la misma manera que un médico es médico en cualquier país, sucede con un
ingeniero, un sicólogo, un químico, un pintor, un periodista, un arquitecto...
y un consultor político. Por eso, esta profesión es una técnica que cada día se
especializa más y se ajusta a las circunstancias requeridas, como cualquier
otra profesión.
Equipo de Campaña Profesional vs Los Charlies
Aún en aquellas campañas presidenciales en Latinoamérica que cuentan
con asesoría profesional, nos encontramos con que la mayoría del resto del
equipo no tiene la experiencia ni los conocimientos básicos necesarios para
implementar adecuadamente los consejos del asesor o para entender y evaluar
los mismos, como resultado; la tendencia en muchos casos es ignorarlos, a no
ser que se los impongan. Esta ha sido mi experiencia durante los últimos
diecisiete años en Latinoamérica.
Los candidatos y gerentes de campaña más inteligentes son aquellos
que reconocen esta realidad y se dejan asesorar adecuadamente, logrando a
la vez que los miembros de la organización de la gestión sigan los consejos
profesionales de los asesores.
22
Desgraciadamente lo más común es que existan algunas personas en la
campaña que se sientan equivocadamente desplazadas o amenazadas y traten
de impedir o entorpecer el trabajo profesional del consultor político, estos
bautizados ‘Charlies’ existen en todos los países del mundo, y sus efectos son
restarle posibilidades de triunfo a la misión.
En el año 1991, en Ecuador, como Gerente y Consultor General de una
campaña presidencial, me vi forzado a tomar la determinación de
abandonarla, por falta de decisión y respaldo del candidato ante la permanente
intromisión de un íntimo amigo suyo, quien suponía equivocada o
maliciosamente tener conocimientos electorales en base a los cuales quería
permanentemente tomar decisiones sin criterio ni determinación alguna, sino
sencillamente para demostrar que mandaba. La habilidad de este personaje
para manejar a las personas y su falta de conocimientos electorales básicos
fueron, sin lugar a duda, una de las causas principales para la derrota del
candidato presidencial.
La interacción total entre el equipo de campaña, es uno de los factores
más importantes del proyecto electoral, conjuntamente con el candidato y la
estrategia, para poder ejecutar el plan de campaña exitosamente. Por lo tanto,
deberíamos preocuparnos porque todos en el equipo tengan el nivel de
conocimiento adecuado para poder ejecutar con eficiencia y efectividad su
parte del plan de campaña.
En los Estados Unidos, los partidos políticos son responsables de
entrenar a los gerentes de campaña y a los candidatos.Asu vez, a las campañas
seleccionadas, por el partido político, también les ofrecen como respaldo la
asesoría de consultores políticos y hasta dinero para su ejecución.
EstedeberíaserelpróximopasodelospartidospolíticosenAméricaLatina,
entrenar a su dirigencia en técnicas de campañas electorales. Esta es una de las
decisiones que los hará estar más preparados y obtener mayores logros en los
procesos electorales futuros. Este es uno de los fines del Centro Interamericano
de Gerencia Política; hasta el día de hoy más de dos mil latinoamericanos,
involucrado en campañas electorales que han asistido a nuestros seminarios.
Campaña Electoral
23
Conocimientos prácticos para GANAR elecciones
Campaña Electoral
Antes de continuar, creo necesario definir algunos términos y conceptos,
que son requeridos, para enmarcar este documento y aclarar algunas
equivocaciones muy comunes sobre campañas electorales.
Muy a menudo vemos a personas y hasta consultores políticos hablar
sobre la campaña electoral como si fuera un enfrentamiento o guerra entre
dos o más candidatos, nada más lejos de la verdad. Este enfoque nos hace
concentrar la atención de las acciones de campaña en los candidatos opositores
y perder de vista lo más importante de la campaña “el electorado”.
En un enfrentamiento o guerra, estoy yo y mis oponentes, yo gano
cuando derroto al oponente; en una campaña electoral no importa cuanto
daño le hayamos infringido a nuestro oponente, los electores son los que
deciden quién pierde o gana -esta es la esencia del mercadeo electoral-.
El objetivo de toda campaña es ganar, para lo cual tenemos que captar
los electores necesarios, ellos son quienes nos dan el triunfo.
En el mercadeo electoral, el centro de la campaña son los electores. La
operación está guiada y orientada hacia y por ellos; este es el concepto básico
de toda campaña electoral.
Otro concepto se refiere al ciclo o proceso de la misión electoral. Toda
campaña debe comenzar con una investigación, a partir de la cual debemos
desarrollar una estrategia y estructurar una comunicacion idónea para
persuadir o consolidar a los electores que necesitamos para ganar. Este proceso
comienza el primer día de la campaña y termina el día de la elección.
Investigación Estrategia Comunicación
Electores
Gráfico 1
24
Otro término usualmente mal utilizado es el del “candidato producto”,
¡nada más lejos de la verdad!, los productos no tienen vida ni alma propia,
los candidatos sí.
Es cierto que si quisieramos podríamos comparar ciertos aspectos de la
guerra o el mundo comercial con una campaña electoral, pero en su esencia
son totalmente diferentes. Esto lo tenemos que tener bien claro en todo
momento si no queremos equivocarnos.
También es cierto que al inicio de la consultoría política como profesión,
muchas de las técnicas empleadas en el mundo comercial fueron aplicadas a
las campañas electorales, tales como las encuestas de opinión pública, las
campañas de publicidad, la sicología, los conceptos gerenciales, el
establecimiento de presupuestos, y controles entre otros; pero hoy en día, ya
el mundo del mercadeo político posee su propia investigación y dinámica
que lo hace cada vez más suyo y distinto del resto de las profesiones.
Objetivo de Campaña
El objetivo de la campaña electoral es lograr una votación -estimada
por datos históricos y los votos válidos necesarios para ganar la elección,
considerando además la influencia de los nuevos elementos del proceso- a
través de la estrategia y tácticas de la campaña ejecutadas por la estructura,
partiendo de una votación actual y enfrentando los errores, las sorpresas y la
campaña de la oposición.
Campaña Electoral
Gráfico 2
Errores
Sorpresas
Oposición
Investigación
Estrategia
Táctica
Presupuesto
Ejecución
Votación Actual VAVA VOVO Votación Objetivo para ganarELECTORES
25
Conocimientos prácticos para GANAR elecciones
Para lograr el objetivo de la campaña es necesario conseguir que el
electorado conozca al candidato, lo comprenda y lo valore como
suficientemente apropiado y capaz para resolver, durante su período de
gobierno, las preocupaciones más acuciantes y por ello más deseadas por el
pueblo, permitiéndole de esta manera al candidato obtener, al menos, un voto
más que el oponente y ganar.
La manera de lograrlo es reforzando nuestros electores seguros,
persuadiendo a una parte de los indecisos y atrayendo a los electores débiles
del oponente para que voten por nuestro candidato.
La persuasión al elector se logra principalmente a través de las ofertas
de campaña y la imagen del candidato. El medio es la comunicación y las
herramientas para llegar al elector son: la publicidad, boletines de prensa,
discursos, debates, y el contacto directo de ellos con el candidato a través de
las giras, el programa de correo directo y banco telefónico.
El argumento de Samuel Popkin sostiene que: “los electores procesan
información rudimentaria y que deciden su votación basándose principalmente en
sus propios intereses, o sea, quién de los candidatos puede resolver mejor sus problemas
prioritarios”. Fishkin sostenía que: “los electores eran capaces de más y por lo
tanto su decisión estaba basada en un nivel de racionalidad mayor a sus intereses
personales”.
Si ligáramos el argumento de Popkin, con el cual yo coincido, con el
triángulo de las necesidades de Maslow, veríamos que lo que tenemos que
identificar es el número de electores que se encuentran en cada nivel de
necesidad de Maslow y cuales son esas principales necesidades para que el
candidato se comprometa a resolverlas, reducirlas o enfrentarlas de manera
que pueda persuadirlos o mantenerlos de nuestro lado.
Enlospaísesenvíasdedesarrollolamayoríadeloselectoresseencuentran
en los niveles inferiores de Maslow y muy pocos en los niveles medios y altos. En
los países desarrollados la mayoría de los electores se encuentran en los niveles
medios y medios altos. Independientemente del país en que suceda la campaña
-desarrolladooenvíasdedesarrollo-elcandidatodebesatisfacerlasnecesidades
26
de los electores para poder persuadirlos, esto es, sin caer en el populismo que
resulta engañoso.
Como nota interesante, en los países latinoamericanos en donde yo he
asesorado campañas presidenciales, el principal problema de los electores es
muy similar, lo que varía es el grado, va desde un 60% hasta un 30%, la falta
de empleo digno, estable y bien remunerado, y todo gira alrededor de la
economía, desde la salud, la educación, hasta la ecología.
Fórmula Ganadora
No existe una fórmula única ni mágica, para ganar campañas, pero de
existir una seguro incluiría los siguientes elementos:
Buen Candidato
(Buen comunicador que conozca sus responsabilidades)
Desarrolle una estrategia triunfadora
(Orientada a los lectores)
Organice una estructura eficaz
(Control, coordinación, responsabilidad y autoridad)
Capture la atención del electorado con los temas correctos
(Creativo, innovativo)
Recaude los fondos necesarios para ganar
(Preocúpese de los flujos)
Trabaje duro todos los días
(Sea eficiente y efectivo)
Campaña Electoral
27
Conocimientos prácticos para GANAR elecciones
Luzca Ganador
Desde el comienzo de la misión el candidato debe lucir ganador, esto se
puede lograr con un buen respaldo político, suficiente dinero en el banco,
una buena organización de campaña y un buen manejo de los medios de
comunicación.
El proyectar ser ganador le facilita al aspirante recaudar fondos, hacer
alianzas con otros políticos, atraer a líderes barriales y otros que no estaban
muy sólidos con el oponente, pues ¿A quién no le gusta estar con el ganador?
Lucir ganador a la vez genera el riesgo de ser el blanco de ataque de todos los
otros candidatos... pero bueno, todo es problema de saber como manejarse
durante la campaña.
Estilo de Campaña
Usualmente los “viejos políticos” prefieren un estilo de campaña
electoral caracterizado por una organización de partido fuerte con contacto
personal a nivel de la base como se hacía antes. Mientras los “jóvenes políticos”
prefieren un estilo caracterizado por la creación de imagen y el contacto a
través de los medios de comunicación masivos como se hace hoy.
Dependiendo de la característica y el nivel de la campaña, un estilo
puede prevalecer sobre el otro, pero en la mayoría de los casos lo que exige la
operación es una mezcla de ambos. En campañas presidenciales predomina
la comunicación a través de los medios masivos, pues se hace muy difícil
llegar a los electores de otra manera.
Decisiones Diarias, Importantes y Claves
Existen varios tipos de decisiones en toda campaña electoral y las
podemos clasificar de acuerdo a su impacto, de la siguiente manera:
28
Decisiones diarias: no son de gran importancia, se resuelven en
el acto y no se debe emplear mucho tiempo en las mismas. Estas
decisiones son tomadas por los directores de cada secretaría de
la campaña. (Finanzas, Organización, Gira, Prensa, Publicidad,
Investigación y Gerencia.
Decisiones importantes: son aquellas que individualmente no
alteran el resultado de la elección, pero si nos equivocamos en
varias de ellas pudieran tener un impacto negativo en el resultado
electoral. El Gerente de la campaña es responsable de tomar estas
decisiones.
Decisiones claves: son las que individualmente impactan en el
resultado electoral. A estas decisiones tenemos que dedicarles
todo el tiempo necesario para analizarlas y discutirlas antes de
decidir. Estas son asumidas por el Candidato con el asesoramiento
del Comité Ejecutivo de campaña y los asesores.
Usualmente durante la campaña solo nos tropezamos con pocas
decisiones claves, algunas importantes y muchas decisiones diarias.
Etapas
La campaña puede estar dividida en varias etapas dependiendo del
sistema electoral, o sea: si hay elecciones primarias para seleccionar al
candidato del partido, si la selección es por delegados en una convención, o
en su defecto si es realizada por un “cogollo” de esa agrupación. Si no
obtenemos la mayoría absoluta de los votos en una elección general ¿cómo se
escoge al candidato?; en una segunda vuelta electoral, por votación del
congreso, o simplemente se escoge al que más votos haya obtenido en la
Campaña Electoral
29
Conocimientos prácticos para GANAR elecciones
primera vuelta. Como se puede apreciar, dependiendo de estas distintas
formas de selección, la campaña se podría dividir en varias etapas, por
ejemplo: la etapa inicial, de preparación antes del anuncio de la candidatura;
la etapa después del anuncio de la candidatura; la etapa después de la primera
vuelta, si hay segunda vuelta electoral o la convención, y la etapa final, hasta
el día de la elección: cabe señalar que en nuestros países el proceso continúa
incluso después del día de la elección, cuando viene la defensa del voto, hasta
los resultados oficiales.
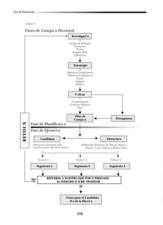
Fases Fundamentales
Ahora bien, independientemente de las etapas o períodos en que pueda
ser dividida cualquier campaña electoral, ésta cuenta con dos fases
fundamentales para el triunfo: la fase de planificación y la fase de ejecución.
La fase de planificación consiste en las actividades de investigación
que servirán como base para desarrollar la estrategia, de la cual surgen el
plan de comunicación y el plan de campaña. Los principales participantes en
esta fase son: el candidato, el gerente de campaña, el consultor o consultores
políticos, el encuestador, el investigador y el publicista, ellos serán los
responsables principales de preparar la estrategia y el plan de campaña.
La segunda fase es la ejecución del plan de campaña, aquí ya nos
encontramos en plena operación, o sea, en contacto con los medios de
comunicación y los electores. Lograr una coordinación eficaz en la ejecución
del plan de campaña es uno de los factores principales de toda gestión
ganadora.
En muchas ocasiones la fase de planificación y de ejecución se entrelazan
como resultado de la acción de revisión periódica de la estrategia y las tácticas
de campaña.
31
Conocimientos prácticos para GANAR elecciones
“Cuando los males se prevén anticipadamente,
admiten remedio con facilidad; pero si se espera
a que estén encima para curarlos,
no siempre se logra el remedio, haciéndose
a veces incurable la enfermedad”.
Machiavelli
FASE DE PLANIFICACION
C A P Í T U L O
II
33
Conocimientos prácticos para GANAR elecciones
1. INVESTIGACIÓN
La primera acción, en la fase fundamental de planificación de toda
campaña electoral, debe ser la de investigación. A través de ella se deberá
indagar y analizar distintos aspectos: los candidatos, temas de campaña, los
factores demográficos de la circunscripción, el historial electoral, capacidad
de recaudación, respaldos políticos, etc., pautas que nos ayudarán a definir
la estrategia a seguir. Si no tenemos una buena investigación, no podemos
desarrollar una buena estrategia.
Dependiendo del nivel del proyecto, el trabajo de investigación base
deberá ser realizado, desde 18 meses antes del día de la elección para campaña
presidencial, hasta 6 meses antes, en el caso de cargos municipales. En las
campañas presidenciales este trabajo es realizado religiosamente, pues los
asesores reconocen la importancia del mismo. En proyectos pequeños donde
no existe asesoría profesional el trabajo de investigación es usualmente pasado
por alto, generando de esta manera problemas mayores que luego no pueden
ser corregidos, es como viajar sin saber a dónde queremos llegar y pensar
que en el camino iremos preguntando y corrigiendo hasta arribar.
En estos casos no hacemos uso de todas las oportunidades, pues no las
identificamos a tiempo. Muchas campañas se ganan en la etapa de
investigación ya que nos permite hacer una real evaluación de dónde estamos,
las posibilidades que podemos generar, los puntos fuertes y débiles, por dónde
atacar o defendernos y otros temas esenciales que contribuirían para ganar
una campaña electoral. Nos dice lo más importante de todo, que es lo que
piensa el electorado.
34
POSIBILIDADES DE TRIUNFO
Este análisis es el que nos permite evaluar si tenemos una campaña con
posibilidades de triunfo o no, para lo cual debemos considerar lo siguiente:
Aceptabilidad del candidato
- niveles de identificación
- niveles de agrado / desagrado
- profundidad de conocimiento
- intención de voto
Identificación de los candidatos con los temas más importantes
del electorado.
Vulnerabilidad del oponente.
Estructura de campaña. Eficaz y componente.
Capacidad para recaudar el dinero necesario.
Control del partido político u otra base importante de poder.
Capacidad de acción y respuesta a influencias externas.
INVESTIGACIÓN DE LA OPOSICIÓN
Existen básicamente cuatro tipos de investigación: sobre temas de
campaña, administrativos, personales y de campañas anteriores.
1- La investigación sobre temas de campaña incluye: los pronunciamientos
y artículos de la oposición y leyes o decretos que ha respaldado o por
los cuales ha votado en contra en el congreso, e identificar su
posicionamiento en los temas principales de la campaña.
Fase de Planificación
35
Conocimientos prácticos para GANAR elecciones
Lo que estamos buscando es:
√ Sielcandidatoesconsistentementeopuestoaloquepiensasu electorado.
√ Si vota consistentemente en favor de un grupo de interés específico.
√ Si prometió una cosa durante la campaña e hizo otra.
√ Si cometió un error en algún pronunciamiento o artículo.
√ Si ha pasado leyes o no en favor de su circunscripción.
2- La investigación administrativa averigua cómo se ha comportado en
los distintos cargos públicos o administrativos que ha ocupado. Si
ha sido eficiente, transparente, si ha tenido o no problemas laborales,
qué ha hecho específicamente en beneficio de los electores
durante su gestión administrativa.
3- La investigación del candidato es una recopilación de los datos de su
vida, fecha de nacimiento, lugar, educación, información financiera,
social, estado marital, hijos, etc. Es miembro de clubes exclusivos,
nació con pañales de seda, quiénes lo rodean, personas decentes o
tránsfugas, etc.
4- La investigación de campañas anteriores nos dirá aproximadamente
cómo se comportará en la campaña actual, cómo se maneja en
situaciones de presión, qué capacidad de reacción tiene, si se le puede
sacar de casillas en una entrevista o debate, si es buen comunicador,
si comete muchos errores, etc.
Una vez obtenida toda esta información del candidato opositor, deberá
ser organizada de manera que pueda ser utilizada por la campaña.
Una manera de organizar la información es haciendo un libro con los
siguientes capítulos:
36
Información Personal y Financiera
Artículos y Pronunciamientos
Historial de Votación
Leyes y Decretos.
Cargos Públicos
Votos Claves
Si encontramos algo de interés, deberá ser estudiado para ver la mejor
manera de usarlo y cuándo hacerlo en caso de que sea prudente.
Una vez concluída la investigación pasada, debemos de mantener
durante la campaña, una investigación permanente sobre qué está diciendo
y haciendo el candidato oponente y su campaña, para poder tomar decisiones
sobre datos actuales.
Ojo, una investigación que no es correcta o verdadera desacreditará al
candidato o campaña que la utilice. La ética de la consultoría política impide
que la información que no pueda ser corroborada como correcta, sea usada
de manera alguna en la operación.
ENCUESTAS
La encuesta es la herramienta que nos permite a los consultores políticos
conocer a los electores. Otra vez, la mayoría de las campañas mal dirigidas no
hacen el uso adecuado de esta herramienta, o realizan un uso muy limitado de la
misma.
Todo proceso electoral debería estar precedido por una “encuesta base”.
Esta encuesta debe medir el sentimiento del electorado, el grado de
reconocimiento de los candidatos, su aceptación o rechazo, su profundidad
y su intención de voto, los problemas principales a resolver; las percepciones
positivas y negativas con respecto a los candidatos; el perfil del candidato; el
Fase de Planificación
37
Conocimientos prácticos para GANAR elecciones
perfil del candidato ideal, las características de los candidatos con respecto a
ese perfil y cualquier otro dato específico que el encuestador y el consultor
general juzguen importante para la evaluación y desarrollo de la estrategia.
Esta herramienta de investigación determina en un momento fijo las
percepciones y actitudes del electorado hacia la temática de la campaña y los
candidatos; además, nos permite tomar decisiones basadas en información
objetiva y no en intuición o subjetividad, lo cual siempre sucede en campañas
que no las realizan, no importa con cuantos electores el candidato o sus amigos
hablen.
Una buena encuesta base nos debe dar todo lo que necesitamos conocer
sobreloselectoresparatomarlasdecisionesdelacampaña,entreestosdatosestán
los siguientes:
Nivel de los Candidatos
- identificación
- agrado/desagradao
- profundidad de conocimiento
- intención de voto
Fortaleza de la Intención de Voto
- cambiaría o no su voto
- nunca votaría por cual candidato
- segunda opción
Sentimiento del Electorado sobre: país, barrio,
su familia, en el pasado / presente / futuro
Desarrollo del Mensaje
- problemas principales del país, barrio, familia
- acuerdo / desacuerdo con frases
- capacidad de enfrentar los problemas principales
- comparar propuestas de candidatos
38
Identificar Medios de Comunicación
- influencia
- cuáles escucha
- cuáles cree
Identificación de Electores
- afiliación o simpatía política
- hábito de votación
Demografías
- sexo
- edad
- ingreso
- educación
- profesión
- región
Una buena encuesta nos informa mucho más que un grupo de números
y una impresión de computadora. El análisis de la encuesta deberá indicar
cuáles son nuestros “segmentos blanco”; cómo comunicarnos más
efectivamente con ellos, en cuáles temas debemos enfatizar, qué características
de nuestro candidato y cuáles de nuestros oponentes debemos destacar, y
cualquier otra información que deseemos investigar.
El trabajo de un buen encuestador, no es solamente construir un buen
formulario de preguntas para una campaña específica, sino también entregar
un eficiente análisis de los resultados obtenidos.
Una de las principales funciones de las encuestas es dibujar un gráfico
usando los resultados de varios sondeos elaborados en un período de tiempo.
Este gráfico nos permite identificar tendencias. Si no encuestamos
periódicamente habremos perdido un efectivo elemento de investigación para
la toma de decisiones.
Fase de Planificación
39
Conocimientos prácticos para GANAR elecciones
Las “encuestas de seguimiento” se continúan haciendo a través de la
campaña para ir midiendo el progreso o retroceso de la misma, el impacto
publicitario, etc., el uso apropiado de esta investigación es esencial en toda
campaña electoral, solo así podremos tomar acciones correctivas en el
momento adecuado.
En las encuestas también medimos las actitudes del electorado y su
intención de voto. Los estudios de comportamiento son medidas generales
de optimismo o pesimismo sentido por los electores. Se obtiene mediante un
conjunto de preguntas referentes a cómo ve el elector su presente y su futuro,
cuál va a ser el resultado probable de una determinada situación política o
económica. Por ejemplo, ¿cree usted que el futuro económico del país, el
próximo año, estará mejor, igual, o peor?
Los estudios de intención del voto se justifican en la idea de que los
electores suelen planear su voto, su inclinación electoral, con cierta antelación.
En consecuencia se pueden establecer porcentajes de voto con un elevado
margen de confianza, ya que las intenciones constituyen estructuras internas
muy cercanas al propio comportamiento de los electores.
Si en la encuesta las preguntas corresponden a lo que necesitamos saber,
si están bien redactadas, si el tamaño de la muestra es el apropiado y el trabajo
de campo se realiza profesionalmente; entonces los resultados deben ser
acertados dentro de la confiabilidad y variación estadística definida en el
estudio. Son los estrategas de campañas, los medios de comunicación y el
electorado quienes utilizan maliciosamente o mal interpretan los datos
obtenidos, dando lugar a que se ponga en entredicho la verdad arrojada por
los sondeos.
En todas las campañas electorales que he asesorado, he visto cómo
infructuosamente los opositores distorsionaban los resultados de las encuestas
esperando cambiar el comportamiento de los electores, hecho que nunca
ocurrió. El falsear los resultados de intención de votos en una encuesta solo
sirve para engañarnos a nosotros mismos, así lo demuestran los efectos de la
historia.
40
Las Encuestas de Tracking
Son encuestas hechas con muestras pequeñas (50 a 100 diarias) de
seguimiento diario, que nos permiten observar variaciones en un corto periodo
de tiempo y definir claras tendencias sobre algún tema especial de interés
para la campaña en un momento determinado. Usualmente son empleadas
durante los últimos 30 días de la campaña, pero no necesariamente durante
este período solamente. Por ejemplo, si recibimos un ataque y queremos medir
su impacto, una encuesta de tracking nos permite analizarla, igualmente si
damos una respuesta también podemos medir su efecto con un tracking y
corregir la respuesta.
Procedimiento: En el tracking se hacen muestras diarias de 100
encuestas durante 4 días continuos, hasta acumular 400 muestras, esto nos
da la primera lectura. El quinto día volvemos a encuestar a 100 personas más,
entonces eliminamos el primer día de 100 y continuamos con la muestra
corrida de 400, esto nos da la segunda lectura y así continuamos durante el
tiempo definido, generalmente unos 14 días, pues el propósito es ver los
cambios que ocurren día a día e identificar una tendencia y poder reaccionar
rápidamente sin tener que esperar a una encuesta nacional en un tiempo mayor
después del hecho.
Fase de Planificación
Gráfico 3
100 100 100 100 100 = 400 1era. Lectura400 1era. Lectura
L M M J V = 400 2da. Lectura400 2da. Lectura
41
Conocimientos prácticos para GANAR elecciones
Grupos de Enfoque
Los grupos de enfoque son investigaciones cualitativas, de pequeños grupos
de personas, usualmente 10 ó 12, seleccionadas por nivel de ingresos, sexo o
edades, que proveen a la campaña con palabras claves, identifican la
intensidad de temas por la forma de expresión de los miembros del grupo y
permiten reconocer temas para explorar en las encuestas cuantitativas.
También los grupos de enfoque son muy utilizados en la evaluación de los
“spots” de televisión o radio antes de salir al aire y de la misma manera para
evaluar los “spots” de la oposición.
Una aplicación adecuada de las encuestas de opinión cualitativas es
positiva y necesaria, sin embargo, yo asesoré una campaña presidencial donde
todo lo que se hacía era excesivamente investigado en sondeos cualitativos, y
si se encontraban el más mínimo comentario negativo se paralizaba la salida
del documento, paralizando consecuentemente la operación de la campaña.
Esto, sin lugar a duda, era una equivocación de la campaña y un pobre
entendimiento de este recurso. Todos los extremos son malos. Los
profesionales debemos tener el criterio adecuado para tomar las decisiones
correctas con la información adecuada.
42
2. ESTRATEGIA
El Mejor Rumbo
El desarrollo de la estrategia de campaña no es un hecho del azar y
tampoco es un proceso intuitivo, es un proceso técnico desarrollado con
evidencias concretas, experiencias y conocimientos técnicos del equipo de
campaña, en especial del estratega.
La estrategia consiste en definir qué tenemos que hacer en la campaña
para ganar la elección.
La estrategia es el procedimiento general que se diseña para lograr los
objetivos. Esta maniobra dependerá de las características estructurales y
generales de cada campaña electoral.
La estrategia también es el resultado del análisis y evaluación de toda
la información acumulada durante la fase de investigación para determinar
cuál es el mejor rumbo para ganar esta elección.
Una buena estrategia define porqué los electores deben de votar por
nuestro candidato, en muy pocas palabras. También selecciona los temas a
ser comunicados, su secuencia y su frecuencia, y los momentos de cada fase.
Una buena estrategia nos dice si debemos ir negativo o no y en quée momento
lo podemos hacer y con cuáles temas. Si debemos debatir o no y cuándo.
Por ejemplo: el “modelo clásico” de una estrategia de secuencia de
mensaje consiste en:
1.- Comenzar los mensajes positivos e ignorar a la oposición.
2.- Responder a los ataques de la oposición.
3.- Terminar la campaña con mensaje positivo.
Fase de Planificación
43
Conocimientos prácticos para GANAR elecciones
En la mayoría de las campañas se debe comenzar positivo y terminar
positivo, solo en aquellas campañas donde la única posibilidad de ganar es
lograr que los electores rechacen abrumadoramente al candidato opositor y
se reduzca una brecha grande de votos, es que debemos comenzar negativo y
terminar negativo/positivo con una carga mayor en lo negativo.
Sin entrar en una definición de ataque y defensa, lo cual hace
excelentemente mi amigo Ralph Murphine, quiero dejar en claro que sólo se
ataca cuando se considera necesario para parar el crecimiento de votos de la
oposición o para restarle votos a la oposición, pero nunca porque me da un
gran placer el ataque.
En la campaña presidencial del 96 en Ecuador, vi cómo se usaban ataques
contra el candidato opositor indiscriminadamente y fuera de tiempo, los
resultados ya los sabemos. En esa campaña una vez más los Charlies hicieron
lo que no se debía hacer y el resultado lo demostró una vez más.
También debemos considerar en la estrategia, con qué intensidad
comenzar, continuar y terminar nuestros mensajes. Lo clásico es culminar el
día de la elección o en la última etapa con la mayor energía de la actividad de
campaña.
Generalmente se comienza en un nivel de actividad menor y va
aumentándose gradualmente hasta llegar a lo máximo el día de las elecciones.
Sin embargo, existen circunstancias que nos pueden recomendar comenzar
con un nivel de actividad alto, el cual luego podemos mantener o reducir y
terminar también en un nivel alto.
La estrategia deberá definir el posicionamiento del candidato en cada
tema importante de la campaña. La estrategia debe proyectar al candidato
como una persona que trabaja a favor de los electores, de tal forma que lo
identifiquen como alguien que esta de su lado y tiene las respuestas a sus
problemas prioritarios.
Otros temas a considerar en la estrategia son: hacer una táctica de
desgaste cuando tenemos muchos más recursos que la oposición y los
podemos poner en aprietos; hacer de un tema que controlamos “el tema de
44
campaña”, por ejemplo; ganar con nuestra base de electores cuando éstos
son mayoritarios; concentrar el ataque en un punto débil de nuestro oponente
que mueva votos, y otros métodos más.
Una buena estrategia logrará que el elector cuando esté votando y se
haga las siguientes preguntas, decida por nuestro candidato:
¿Quién de los candidatos me puede ayudar más?
¿Quién tiene las condiciones personales para ayudarme?
¿Quién tiene la eperiencia y el equipo para hacerlo?
¿A quién yo le creo que le interesan mis problemas?
Como regla general, la estrategia deberá resaltar lo positivo e ignorar
lo negativo del candidato y a la vez pudiera resaltar directa o indirectamente
lo negativo del oponente. También es parte de la estrategia el vacunar a nuestro
aspirante sobre los temas negativos en su campaña para así prevenir posibles
ataques durante la operación.
La exposición directa de lo negativo del oponente, es identificada como
campaña negativa, consecuentemente conlleva un riesgo de imagen para
nuestro candidato. La exposición indirecta de lo negativo es más delicada
pero pudiera no ser identificada y por lo tanto no tendría el efecto deseado
por la campaña en el electorado.
Una estrategia ganadora no está basada en lo que el candidato quiera
decir o cumplir, sino está basada en el análisis frío y profesional, de qué es lo
que tiene que decir y hacer éste para captar los votos que necesita para ganar.
Esto está dictado por los electores.
Para ayudar al desarrollo de la estrategia es conveniente segmentar el
electorado, para de esta manera poder analizarlo adecuadamente (sexo, edad,
profesión, ingreso, demográficamente...) y tener un impacto mayor en cada
grupo con la comunicación de los mensajes específicos de interés para cada
segmento.
Fase de Planificación
45
Conocimientos prácticos para GANAR elecciones
Cada campaña electoral es única. La situación actual de cada una es la
que determina la mejor estrategia para esa campaña solamente. Existe una
alta tendencia en la arena política e incrementada por personas carentes de
los más básicos elementos del proceso electoral, de imitar a otras campañas
en las cuales ellos han participado, esto usualmente es considerado por los
profesionales como un suicidio electoral.
La estrategia en su definición debe ser fácil de entender, debe ajustarse
a la realidad (no podemos identificar objetivos inalcanzables, por ejemplo:
obtener el 90% del voto sindicalista cuando históricamente hemos obtenido
un 40%), debe lograr que nuestros simpatizantes acudan a votar en un número
mucho mayor que en años anteriores, etc.
Por último, la estrategia tiene que ser realizable dentro del tiempo
disponible,conlosrecursoshumanosyeconómicosrealesquecuentalacampaña.
EVALUACIÓN
El criterio para evaluar la viabilidad de una estrategia está basada en
lo siguiente:
- Se puede entender fácilmente y no es ambigüa.
- Esta orientada para ganar.
- Puede ser puesta en acción.
- La campaña controla todos los elementos para ejecutarla,
osea no depende de elementos externos.
- Es realista, no considera suposiciones irreales.
- Es creíble.
- Es eficiente.
- Es flexible, se puede implementar de varias formas.
- Se puede dividir.
46
El objetivo final de toda estrategia de campaña electoral es persuadir a
los electores suficientes para ganar. Muchos consultores políticos consideran
la estrategia como la fase más importante de la campaña electoral.
La estrategia de la campaña es casi siempre invariable. Sin embargo, en
la campaña presidencial del Ecuador en 1992, cuando fui contratado a tres
meses del día de las elecciones de la primera vuelta electoral, y después de
haber perdido el candidato una ventaja de 35 puntos, encontrándose
prácticamente empatados con el segundo candidato quien mostraba una clara
tendencia alcista, mi primera decisión fue un “borra y va de nuevo”. La
campaña sacó del aire los “spots” de TV, paralizando todo... para una semana
más tarde reiniciar con una nueva estrategia e imagen, y con el “slogan” un
“Nuevo Rumbo”. Los resultados de la primera vuelta electoral fueron
ventajosos para el binomio Sixto-Dahik por 7 puntos y en la segunda vuelta
ganamos por 16 puntos. En esta campaña fue necesario cambiar la estrategia
inicial, la regla fue la excepción, los resultados una vez más demostraron que
estábamos correctos.
El desarrollo de la estrategia de campaña involucra la definición de
objetivos cuantitativos y cualitativos.
OBJETIVOS CUANTITATIVOS
Los objetivos cuantitativos definen las cuotas de electores que
necesitamos obtener en cada segmento y área (provincia, municipio y
parroquia) para ganar la elección.
En la definición de las cuotas de electores necesitamos identificar a
nuestros votantes y a los indecisos.
También necesitamos calcular el número de votos válidos en la elección,
para de esta manera poder determinar la cantidad de sufragios que
necesitamos para ganar.
Fase de Planificación
47
Conocimientos prácticos para GANAR elecciones
Análisis Electoral
El análisis electoral nos permite establecer las cuotas de la estrategia
cuantitativa.
Además, se usa para tomar decisiones sobre a dónde debe ir el candidato
(gira/agenda), en qué áreas ejecutar los programas de correo directo, banco
telefónico, y puerta-a-puerta.
Este análisis consiste en definir dónde se encuentran las cuotas de los
electores que probablemente voten por nuestro candidato, dónde están los
electores indecisos y de la oposición, de manera que podamos priorizar los
esfuerzos de la campaña hacia las áreas seleccionadas.
El uso de estos datos nos permite dirigir nuestros esfuerzos hacia las
áreas blanco y emplear los recursos humanos y financieros de la campaña de
una forma más efectiva, en lugar de malgastarlos en áreas donde se encuentran
electores opositores que probablemente jamás voten por nuestro candidato.
El análisis electoral requiere que obtengamos los resultados electorales
de las últimas dos elecciones, a presidente, senador, diputado y municipales.
Con esta información debemos desarrollar las siguientes estadísticas: el
número total de votos por partido, por área y los porcentajes que ellos
representan en el total de sufragios emitidos. Con esta base podemos empezar
a colocar en orden de prioridad las votaciones por áreas (provincias,
municipios y parroquias). Este análisis nos ayuda a identificar también dónde
se encuentran los votos de la oposición y los electores indecisos.
Otro análisis electoral que debemos realizar es el cálculo del número
total de electores que nosotros esperamos acudan a votar. En toda elección
sabemos que no todos los electores votan, ni que todos los sufragios son
válidos, por lo tanto debemos proyectar la figura de los votos válidos para
identificar cuántos de ellos necesitamos para ganar la elección.
La proyección de los votos válidos se basa en el análisis del porcentaje
de votos válidos históricos (Vvh) o también se puede analizar identificando
en la encuesta el porcentaje de electores que acudirían a votar restándole el
48
porcentaje de votos nulos históricos (Vnh) y votos blancos históricos (Vbh).
%Vvh=Vválidos proyectados
% electores acudirían a votar - (%Vnh + %Vbh) = Vválidos proyectados
Los resultados del análisis electoral histórico, los resultados de la
intención de votos de las encuestas recientes y el cálculo de número de votos
válidos nos permiten establecer la votación objetivo por regiones para ganar
la elección.
VO= Votación Objetivo
VH= Votación Histórica
VA= Votación Actual
Por ejemplo, si la elección es entre dos candidatos y estimamos que el
total de votos válidos proyectados es de 10 millones, la votación objetivo total
sería de 5’000.001 (50% + 1) votos. El próximo paso, está basado en el análisis
histórico y de las encuestas actualizadas, para establecer las cuotas de votos
por región, provincia y municipio, de tal forma que la campaña pueda
distribuir racionalmente sus recursos humanos y económicos, consiguiendo
hacerle seguimiento electoral a estas áreas claves, para saber si estamos
logrando nuestros objetivos electorales o no, y qué correcciones tácticas son
necesarias en cual región, provincia o municipio.
Recordemos que la votación histórica es el resultado de una elección
que sucedió algún tiempo atrás y recordemos también que cada proceso
democrático es único, o sea que este nuevo referéndum estará influenciado
por otras circunstancias electorales, las cuales tenemos que considerar en el
análisis actual.
La definición de la Votación Objetivo (VO) está en función de la Votación
Histórica (VH), la Votación Actual (VA) y las nuevas Variables Electorales
(VE).
VO= f(VA,VH,VE)
Fase de Planificación
49
Conocimientos prácticos para GANAR elecciones
Estas son las Votaciones Objetivo (VO) que hemos establecido en cada
municipio, provincia y región del país, resultado del análisis para lograr
nuestra Votación Objetivo Total (VOT).
Si analizamos la Región 1, encontraremos que históricamente nuestra
votación promedio es de 1.400.000 votos y nuestra votación actual es 1.200.000
Análisis de Región:
Vv Vh Va Vo
Región 1 2.200.000 1.400.000 1.200.000 1.500.000 30%
Región 2 2.000.000 900.000 800.000 1.000.000 20%
Región 3 800.000 300.000 200.000 500.000 10%
Región 4 5.000.000 1.500.000 1.200.000 2.000.000 40%
10.000.000 4.100.000 3.400.000 5.000.000 100%
Análisis de Provincias de la Región 1:
Vv Vh Va Vo
Provincia A 1.100.000 700.000 600.000 750.000
Provincia B 400.000 220.000 150.000 250.000
Provincia C 700.000 480.000 450.000 500.000
2.200.000 1.400.000 1.200.000 1.500.000
Análisis de Municipios de la Provincia A:
Vv Vh Va Vo
Municipio 1 450.000 250.000 220.000 300.000
Municipio 2 350.000 240.000 200.000 350.000
Municipio 3 300.000 200.000 180.000 200.000
1. 100.000 700.000 600.000 750.000
50
votos, con estos datos y el análisis de otros parámetros electorales, la campaña
ha definido como la votación objetivo de esta Región 1 -1.500.000 votos. O
sea, en la actualidad tenemos en la Región 1 -VA=1.200.000 y la VO= 1.500.000
votos. Por lo tanto debemos persuadir a 300.000 electores de la Región 1 para
lograr nuestro objetivo regional en esta campaña y estar dentro de los
parámetros cuantitativos de la estrategia.
En este ejemplo, la VH total es de 4.100.000 votos y la VAes de 3.400.000,
o sea VH=41% y VA=34% de la votación total válida calculada y la votación
objetivo es 50% + 1 voto. Considerando el tiempo que falta para el día de la
elección, el dinero que necesitamos y la comparación con la situación de la
oposición, podremos examinar las posibilidades de triunfo de nuestro
candidato.
También si analizamos las cuatro Regiones podemos observar que de
la VO total (5.000.001) en la Región 4 se encuentran el 40% del total de los
sufragios que necesitamos para ganar, en la Región 1 el 30% , en la Región 2 el
20% y en la Región 3 el 10%.
Tomando en cuenta otros parámetros como: dificultad para obtener la
votación objetivo en cada región; la diferencia existente entre VO y VA; la
estructura de la campaña, y su capacidad de acción en cada localidad; los
temas políticos de la operación en relación a los intereses del lugar y su
situación política, económica y social, entre otros; nos permitirán asignar
inteligentemente los recursos humanos y económicos de la campaña a cada
área para optimizar sus resultados.
Las cuotas de votos establecidas con el análisis electoral deberán ser
realmente alcanzables, de lo contrario estaremos construyendo castillos en el
aire.
Fase de Planificación
51
Conocimientos prácticos para GANAR elecciones
OBJETIVOS CUALITATIVOS
Los objetivos cualitativos identifican la imagen de la campaña, los temas
prioritarios de campaña, los puntos fuertes que debemos comunicar de nuestro
candidato, los puntos débiles de la oposición, la decisión de atacar o no, la
decisión de debatir o no, las alianzas deseadas y la gira del candidato donde
debe concentrar sus esfuerzos.
La intención de voto viene determinada por los niveles de identificación,
agrado y profundidad del candidato en esta elección. Lo primero que necesita
todo aspirante para poder persuadir al elector es que este lo identifique, o
sea, conozca que él está postulándose para un cargo público y segundo, que
le agrade. Es muy poco posible que un elector pueda votar por un candidato
a quien no identifica o por alguien que identifica pero le desagrada. Por último,
que el elector tenga buenas razones por lo cual el candidato le agrada.
Por lo tanto, la estrategia cualitativa está orientada a incrementar los
niveles de identificación, agrado y profundidad de conocimiento del
candidato, para de esta manera poder captar los votos necesarios para ganar.
Para este propósito se utiliza el posicionamiento adecuado del candidato en
los temas e imagen de la campaña que son de interés para la mayoría de
electores.
%
50
30
20
10
ElectoresElectores
Candidato ACandidato A
Identificación Agrado /
desagrado
Profundidad
de
conocimiento
Intención
de votos
52
Posicionamiento del Candidato
El posicionamiento o estudio relativo de un candidato, pretende situarle
en el contexto competitivo con otros postulantes. El fundamento consiste en
separar aquellas características que éste debe presentar para satisfacer las
exigencias y deseos de los electores.
Mientras más identificado esté el candidato con los temas de interés
para el electorado en relación a los otros candidatos y mientras su imagen
esté más próxima a la ideal de los electores, más posibilidades tendrá de
persuadir a estos votantes.
En un memorándum de Lyn Nofziger al operativo político de la Casa
Blanca, aconseja sobre el posicionamiento del Presidente y el Partido lo
siguiente:
“La clave del corazón de la clase media americana está parcialmente con lo que
nosotros hacemos. Lo más importante es la forma en que nosotros se lo presentamos.
Yo creo que nosotros debemos posicionar al Presidente y al Partido Republicano de
una manera que la clase media americana piense que estamos de su lado.
Nosotros tenemos que posicionar a los Demócratas como representantes de los
grupos de intereses especiales. La administración Republicana debe ser parte y vocero
de la clase media americana.
La clase media vota en contra probablemente más de lo que vota a favor. Es
nuestro trabajo, estar seguros de que la clase media tenga más razones para votar
contra los Demócratas que para votar contra los Republicanos”.
Temas e Imagen
En esta fase identificamos el tema principal de la campaña y la imagen
que debe proyectar el candidato.
En la estrategia, el tema de la campaña es su contenido, contexto y estilo,
con respecto a cada uno de los aspectos de dicha operación. El tema es un
Fase de Planificación
53
Conocimientos prácticos para GANAR elecciones
pronunciamiento positivo sobre la clase de liderazgo que el candidato ofrece
a los electores y los problemas que más les preocupan. La imagen de la
campaña, es inyectada a todos los ámbitos de la misma. Una buena estrategia
debe ser consistente con el historial del candidato y con sus posiciones sobre
temas específicos. O sea, debe tener un “alto grado de credibilidad en la
comunicación”. “Una buena campaña debe persuadir y a la vez diferenciarse
del resto”.
La estrategia puede estar diseñada en función de temas importantes de
la comunidad y/o sobre la figura del candidato. La estrategia determina un
tema, una posición, una imagen, que nos lleve al objetivo, persuadir al número
necesario de electores para ganar la elección.
Es muy recomendable -antes de tomar una decisión final de producir
varios spots de TV y radio, e imprimir los panfletos y preparar el discurso de
campaña-, que probemos el tema principal de la misma y los temas
secundarios en distintos segmentos del electorado para evaluar sus resultados.
Es mejor probar algunas variaciones, hasta encontrar la que más satisface a
los electores, entonces se podrá proceder con mayor certeza a estas actividades
de promoción y publicidad.
Según Tony Schwartz “en la mayoría de los casos el candidato es el
tema de la campaña, quién de estos candidatos me puede resolver mi
problema. La gente cree que los candidatos deberían darle respuestas a los
problemas de los electores, pero los electores tienen muy poca habilidad de
identificarse con las soluciones, porque ellos no tienen experiencia en este
campo. Sin embargo, los electores sí se pueden identificar con los problemas
porque ellos los sienten. Si el candidato puede expresar el problema en
términos emocionales, los electores generalmente piensan que el candidato
siente como ellos”. Esto produce una empatía entre el candidato y los electores,
que genera votos.
54
Imagen
En virtud que el elector desea conocer a ese hombre que va a representar
y defender sus intereses, el candidato va a pretender fundamentalmente
“proyectar a su electorado una imagen en función de su filosofía política,
pero también de sus características personales”.
Esta imagen será modificada y eventualmente mejorada en función de
la percepción que tenga de él su electorado actual y potencial.
Construcción de Imagen
La imagen del candidato es la que se precisa en cada elección. El
mecanismo de imagen se crea cuidando los más pequeños detalles de
composición de escenarios donde el aspirante actúa, sus gestos, frases y
expresiones, el contenido y forma de las declaraciones que efectuará a los
diferentes medios de comunicación.
Tres son los pilares operativos para la construcción de la imagen del
candidato: la personalidad, las convicciones y la comunicación. La estrategia
cualitativa plantea la necesidad de optimizar un grupo de cualidades del
candidato y reorientar otras, cuyos conjuntos configuran la imagen.
Así pues, el concepto del candidato se construirá a través de sus atributos
y características personales y políticas, que motiven al mayor número de
electores, presentando al postulante con su propio estilo, gestos,
comportamiento y lenguaje.
El programa de construcción de imagen combina y coordina medios de
comunicación, actuaciones puntuales del candidato y acciones de presencia.
Diferenciándolo de los otros candidatos de la manera más notoria posible
para que el elector pueda percibir, sin el menor esfuerzo, una distinción nítida
entre los diferentes atributos de los aspirantes.
Fase de Planificación
55
Conocimientos prácticos para GANAR elecciones
Obviamente, el candidato hará promesas y dará respuestas a los
problemas de la nación o de la circunscripción por la que se presente;
prometerá soluciones a los problemas que preocupan a los diversos segmentos
electorales de manera discriminada y dará justificaciones, utilizando metáforas
que aumentarán su comprensión y credibilidad.
Los electores, que nunca tienen la oportunidad de encontrarse con el
postulante, no perciben más que una imagen, y es sobre ella que se forman la
opinión; por consiguiente hay que adecuar la figura del candidato a lo que
los electores esperan.
Pero es también fundamental para la campaña definir dos o tres grandes
temas, que deberán responder a las necesidades de un gran número de
electores y conseguir que estos lo perciban. Es a partir de este momento cuando
el candidato imprimirá su estilo particular al conjunto de la campaña, a sus
palabras, a sus hechos, a sus gestos, etc.
La habilidad de proyectar una “imagen positiva” es uno de los
ingredientes importantes de cualquier campaña, pues ésta ayuda a elevar el
nivel de agrado. Los ganadores casi siempre tienen una semblanza más
atractiva que los perdedores.
La formación de la imagen involucra una combinación de las cualidades
que el candidato proyecta en su campaña y las cualidades que el electorado
le atribuye al candidato. El electorado generalmente respalda al candidato
que resulta más parecido a la imagen ideal del servidor público que ellos
identifican para ese cargo.
Límites y Dimensiones de la Imagen
La proyección de imágenes tiene sus límites -nos dicen Nimmo y
Savage. “Los candidatos no tienen la libertad de proyectar “cualquier” imagen que
ellos piensen les puede ganar votos. La proyección de la imagen está limitada por la
habilidad del candidato de articular y proyectar la imagen deseada, por la selección
del medio para transmitir el mensaje y por otros factores de la campaña. También está
56
limitada por la percepción de la imagen proyectada. Una vez que los electores han
estéreo tipificado a un candidato se hace extremadamente difícil cambiarle la imagen”.
Nimmo y Savage han identificado cuatro aspectos básicos o dimensiones
de la imagen del candidato.
Los candidatos son percibidos como “líderes”, lo cual incluye su
experiencia política y habilidades. Ellos deben demostrar sus calificaciones
para el cargo público al que aspiran. Peter Bailey y John Deardowff, los
publicistas del Presidente Gerald Ford, piensan “que la visión del futuro
(objetivos, hacia dónde vamos, dónde queremos estar) es una de las características
que la mayoría de los electores buscan en un Presidente; es parte de su percepción de
liderazgo”.
Los candidatos son vistos como “partidarios”, como parte de algún
grupo de interés. Los electores desean saber si el candidato representa
solamente a ese grupo o puede representar a toda la comunidad.
Los candidatos son juzgados como “personas”, incluyendo su
integridad, familia y otros aspectos de su personalidad.
Finalmente, los candidatos son evaluados como “comunicadores”,
incluyendo su estilo de oratoria y uso de los medios.
Algunos candidatos pueden proyectar una imagen atractiva en
televisión, mientras que otros requieren un doblaje en la voz y tener poca
exposición. La estrategia de imagen del candidato es usualmente basada en
algunas de estas dimensiones, aunque es posible basar una campaña completa
en una sola de ellas, tal como la experiencia del aspirante o su personalidad.
La campaña electoral trabaja para persuadir al electorado en favor de
su candidato. La persuasión es principalmente sobre la percepción de la
imagen del candidato por el electorado.
La percepción del candidato está basada primordialmente en seis áreas:
- Cualidades personales: honesto, amistoso, inteligente, capaz, etc.
- Historia personal: católico, sureño, abogado, ingeniero, etc.
Fase de Planificación
57
Conocimientos prácticos para GANAR elecciones
- Historial político: ex diputado, no es político, etc.
- Ideología política: conservador, liberal, socialista, comunista, etc.
- Temas específicos: a favor de no pagar la deuda externa, a favor de
programas de subsidios, impulso a la exportación, etc.
- Estilo de campaña: puerta a puerta, principalmente la TV, etc.
El modelo de Rosemberg para determinar las percepciones, llega a la
siguiente conclusión: “la actitud del elector con respecto al candidato viene
determinada por la importancia o valoración subjetiva que da a los problemas
y por la capacidad del candidato para resolver estos problemas. La intención
del voto depende de esta actitud con respecto a los distintos candidatos”.
Estrategias de Campaña
Una buena estrategia de campaña electoral debería tener un buen tiempo
de investigación, análisis y evaluación que pudiera llevar varios meses, pero
una vez definida esta podría ser expresada en unos pocos minutos.
La estrategia tiene que tomar en cuenta: el sentimiento y el interés de
los electores; considerando las fortalezas y debilidades de nuestro candidato
y los oponentes.
Las estrategias pueden estar basadas en los siguientes aspectos o
combinaciones de los mismos:
Basada en la imagen positiva del candidato (Positiva) / Basada
en la imagen negativa del oponente (Ataque).
Basada en un tema de campaña / Basada en muchos temas.
Basada en asegurar nuesta base de votos / Basada en persuadir a
los electores indecisos.
58
Basada en coaliciones con otros partidos o líderes / Basada en la
fuerza electoral de nuestro partido.
En la campaña presidencial “Sixto-Dahik” fue estrategia de la campaña
el no atacar, en ningún momento, a ninguno de los otros candidatos, pues
decidimos que la mejor manera de obtener votos, debido al alto nivel de agrado
del candidato y su imagen bondadosa, era resaltar sus aspectos positivos, lo
cual concretamos en el “slogan” Experiencia, Trabajo y Honestidad.
Haciendo caso omiso de los oponentes y dependiendo del momento de
la campaña pueden distinguirse tres clases de estrategias:
Indiferenciada, considera globalmente al conjunto de electores,
sin establecer ningún tipo de segmentación. Esta estrategia se
puede emplear al comienzo de la campaña.
Diferenciada, adopta para cada segmento una estrategia
específica, lo cual la hace más eficaz, pues los esfuerzos van
dirigidos a las características del segmento blanco. Se utiliza una
vez que el candidato tiene un nivel alto de identificación e
intentamos persuadir a los indecisos o consolidar nuestro voto,
usualmente durante los últimos dos meses de campaña.
Concentrada, todo el esfuerzo se concentra en pocos segmentos
del electorado. Por lo general se utiliza como complementaria de
la estrategia diferenciada, suele ponerse en acción durante las
últimas semanas de campaña. Supone que la acción debe
concentrarse en los electores indecisos o en segmentos de electores
donde tenemos bajo respaldo.
Fase de Planificación
59
Conocimientos prácticos para GANAR elecciones
Debate Político
La decisión de debatir o no, es parte de la estrategia de la campaña.
¿Debatir o no debatir?, esta es la pregunta. Esta decisión no esta basada en el
deseo del candidato de esclarecer un tema de campaña, o por puro servicio
público o cualquier otro motivo. Esta decisión está basada en una consideración
mayor que es: ¿puede este debate mejorar la imagen del candidato? ¿puede
colaboraraconsolidarnuestrabasedeelectoresypersuadiraelectoresindecisos?
La respuesta a estas dos preguntas es muy compleja para ser contestada
con reglas simples como: si está ganando no debata, o si usted está en posesión
del cargo público no debata.
La decisión de debatir o no, debe tomar en consideración muchos
factores como, el radio de extensión de los medios de comunicación;
vulnerabilidad de los temas; implicaciones del formato de campaña; el
ambiente político del momento; la expectativa del electorado y el tiempo de
elección primaria o general.
El proceso electoral ha llegado al punto en que candidatos que quisieran
no debatir, sienten que no tienen otra opción que hacerlo. Por supuesto que
la mayoría de los electores quisieran ver un debate y para los medios de
comunicación esto es parte de su producción de eventos y noticias, pero éstas
no son razones suficientes para tomar la decisión de lanzarse al agua.
En la campaña presidencial de México, el candidato del PRI, Ernesto
Zedillo, se vio forzado prácticamente a debatir con los dos opositores
principales Cuautemoc Cárdenas y Diego Fernández. El resultado del debate
le significó a Diego Fernández reducir una desventaja de 35 puntos a 7 puntos,
en solamente 2 horas. Este era el primer debate presidencial en 65 años, fue
observado y escuchado por más del 65% de votantes y tuvo un gran impacto
electoral, como era de esperarse. Ernesto Zedillo aprendió la lección, a pesar
de los esfuerzos por parte de los otros candidatos para realizar otro encuentro,
durante el resto de la campaña esto no sucedió y Ernesto Zedillo ganó la
elección presidencial por 20 puntos.
60
Pocos eventos ofrecen tan buena oportunidad para persuadir a los
electores indecisos y reforzar a los nuestros, como un debate en TV. Para sacar
mayores ventajas de éste, el candidato necesita tener un claro entendimiento
del objetivo que perseguimos en la discusión; necesita usar una estrategia
consistente para lograr el cometido; y tener una buena preparación táctica,
para proyectar la imagen deseada y definir los temas esenciales que atraigan
y consoliden a los electores.
La definición del objetivo del debate y la estrategia, son dos de los
mayores problemas que encara el candidato y sus asesores. ¿Qué debe tratar
de llevar a cabo el aspirante durante el debate y cómo puede formular una
estrategia para traducir estos objetivos en realidades políticas? ¿Cuáles son
los puntos fuertes y débiles de su oponente y cuáles deberán ser enfatizados
durante la discusión? ¿Cuáles grupos de electores deberán ser seleccionados
como blanco por la estrategia? ¿Es la táctica del debate compatible con la de
la campaña, incluyendo la imagen del candidato?
Objetivos generales y específicos
La orientación de la imagen del candidato es uno de los principales
objetivos del debate.
Si el debate no es televisado, el objetivo es generalmente reforzar las
actitudes de nuestros electores y aún más importante, impresionar a la prensa
presente. Si el evento es televisado, el establecer los objetivos se hace más
complejo. Definir cuáles segmentos de la audiencia son nuestros blancos,
puede ser extremadamente complejo.
¿Deberá estar el candidato más preocupado en reforzar el respaldo
actual o ganar a los indecisos?
La estrategia general de campaña impone que nuestros electores no
deben suponer que nosotros los tomamos como un hecho consumado, pues
nos pueden abandonar o puede que no acudan a votar.
Si el candidato está ganando por un margen razonable, usualmente el
Fase de Planificación
61
Conocimientos prácticos para GANAR elecciones
objetivo del debate es asegurar sus electores, o al menos no hacer algo que
pueda poner en peligro este respaldo.
Si el candidato encara una campaña cuesta arriba, él deberá también
cortejar el voto de los indecisos y posiblemente de los electores débiles de la
oposición, los cuales son influenciables mediante el debate.
Una de las mayores preocupaciones es transmitir una imagen favorable.
En el debate entre Reagan y Carter, la campaña de Reagan creyó que si ellos
podían proyectar una imagen presidencial y mostrarlo sensible y seguro,
ganarían la elección, por lo tanto se le dio a la imagen la prioridad principal.
Cinco estrategias están disponibles para el candidato durante el debate:
ataque, defensa, venta, ignorar y “yo también ... yo mejor”.
ATAQUE:
Los argumentos del candidato son dirigidos ofensivamente contra
la posición, partido, carácter o campaña de su oponente.
Solamente existen dos razones válidas para atacar: ganar votos y
que el oponente pierda votos.
DEFENSA:
Es la estrategia de respuesta del candidato después que ha sido
atacado por el oponente. También existen dos razones para
defenderse: evitar perder votos y evitar que el oponente gane
votos.
VENTA:
Es la presentación de credenciales del candidato.
IGNORAR:
Involucra debatir en los términos del candidato, presentándole
poca o ninguna atención a los argumentos de su oponente.
62
“YO TAMBIÉN... YO MEJOR”
Es una combinación de la estrategia de ataque y venta, es
generalmente usada contra el que va primero en las encuestas o
un candidato que ha propuesto una idea popular contra la cual el
oponente no puede estar en desacuerdo. Por lo tanto, el candidato
dice “yo también lo haría o estoy de acuerdo, pero explica que de
ser elegido como él pudiera hacerlo mejor”.
En el desarrollo de la estrategia del debate varios factores deben ser
considerados. Entre éstos está la experiencia del candidato y el oponente, su
carácter, posiciones sobre temas, actividades durante el cargo público,
posicionesdelpartidosobretemasohistorialyprácticasdecampaña.Elenfoque
de la estrategia del debate dependerá principalmente en el potencial o fuerza
demostrada por el candidato en algunas de estas categorías y con relación a la
debilidad de su oponente. Si el aspirante no es bien conocido, su mayor objetivo
deberá ser la venta -presentar sus credenciales- esto precede los temas.
Tácticas de Debate
No importa lo bien articulado de la estrategia o lo bien instruído que
esté el candidato, algo infortunado siempre puede suceder: una respuesta
débil a un problema importante, un fallo de la memoria, un tema que nos
toma por sorpresa, una atención desproporcionada a un tema sin importancia,
una mala postura para las cámaras, etc. Sin embargo, la preparación de un
plan táctico mejora la habilidad del postulante para hacerle frente o evitar
estos infortunios.
Una de las principales preocupaciones en un debate es evitar que exista
una reacción negativa hacia el candidato. En caso de que esto sucediera
durante la discusión, podría dar como resultado la consolidación de la
oposición, la pérdida de nuestros electores débiles y de los que no están
comprometidos y que se reduzca el número de electores nuestros que acudan
a votar.
Fase de Planificación
63
Conocimientos prácticos para GANAR elecciones
La preparación del candidato para un debate es uno de los ejercicios de
campaña que produce mayor confianza en él mismo. Este trabajo le permite
utilizar mejor los temas de campaña en sus discursos y entrevistas, reduce la
posibilidad de errores o de estar mal informado, por último, refuerza la moral
del equipo de campaña. De aquí la gran importancia de entrenar lo suficiente
al candidato para el debate.
Una de las técnicas más usadas después de un debate o de eventos de
campaña es la de “Spin” o torcer los resultados del mismo de manera que
hagamos lucir bien o ganador a nuestro candidato, ignorando los puntos
negativos y los errores que pueda haber cometido durante el evento y
resaltando lo positivo que se ajusta a la estrategia de campaña o atacando los
errores del opositor.
Durante el proceso de la discusión se pueden identificar cuatro fases
bien definidas e importantes:
La asociación del debate, el debate del debate. La definición de
la forma y el fondo de la discusión. Selección del lugar, de temas,
número de encuentros, quienes participan, quiénes son los
periodistas y el moderador...
La preparación para el debate. La definición de la estrategia, las
tácticas y el entrenamiento del candidato.
El debate. La ejecución del candidato.
El post-debate. La interpretación de los resultados por voceros
de la campaña (spin), quién ganó, qué temas fueron importantes,
qué significa este debate.
64
Doce Reglas para Debatir
La Fundación Canovas del Castillo en su seminario de retórica -técnicas
de comunicación verbal- presenta el “Caton del Polemista”.
“En una sociedad como la nuestra, en que todo es materia de discusión
y donde el modo de presentar los asuntos influye tanto o más que los mismos
acontecimientos, es de vital importancia saber argumentar. Lo que está mal
defendido ante la opinión pública difícilmente triunfará”.
El profesor Owen Harries condensa en un artículo las doce normas
esenciales del buen polemista.
No pretenda convertir a su adversario. La polémica no es un
debate intelectual.
Preste mucha atención al orden del día que define los temas y
determina las prioridades.
Predicar al convencido. El fortalecimiento del compromiso, de la
convicción moral de los que ya están de nuestra parte es una tarea
esencial tanto para vinculares más estrechamente con la causa,
como para que sepan exponerla mejor. Una de las experiencias
más desagradables en una polémica es que la propia postura esté
mal presentada por nuestros partidiarios.
No olvide nunca a los lectores neutrales: de modo casi invariable,
constituyen la inmensa mayoría.
Tenga en cuenta que, al menos potencialmente, se está dirigiendo
Fase de Planificación
1.
2.
3.
4.
5.
65
Conocimientos prácticos para GANAR elecciones
a múltiples audiencias. Determine si -en una ocasión concreta- es
mejor apelar a muchas audiencias distintas, lo que generalmente
exige una postura de compromiso y una exposición comedida, o
concentrarse solo en una audiencia particular aún a riesgo de dejar
fuera otras.
Esté dispuesto a repetir las cosas muchas veces. Cuando tenga un
buen argumento no se canse de repetirlo. No complique su exceso
de argumentación. Concéntrese en unos pocos puntos básicos.
Saber lo que uno puede permitirse el lujo de omitir es una de las
grandes virtudes del polemista. En un debate no es preciso replicar
a los que decían que Hitler construía buenas carreteras o que
Mussolini hizo trenes que llegaban puntuales.
Tenga cuidado al emplear ejemplos y análogos históricos. Muchas
veces su valor ilustrativo resulta anulado por efecto de distracción.
No quiere decir con esto que no se deban emplear.
Evite enzarzarse en una discusión soble las intenciones del
oponente en lugar de debatir sus argumentos.
Imite al iceberg. En toda polémica, puede estar seguro de que
sabe acerca de un asunto mucho más de lo que razonablemente
puede decir. Los datos enunciados con mesura pueden ser muy
efectivos para conseguir credibilidad, proporcionar una imagen
de autoridad y poner al oponente en la defensiva.
Conozca a su adversario. Tenga siempre en la cabeza la sentencia
de John Stuart Mill “aquel que sólo conoce su propia postura sabe
6.
7.
8.
9.
10.
11.
66
muy poco de ella”. Ponga particular empeño en comprender la
posición de su adversario de manera profunda, pues mientras no
haya rebatido esa postura en forma más sólida, no habrá rebatido
en absoluto. Esta es una condición necesaria tanto para desarrollar
adecuadamente la fuerza argumental de nuestra posición, como
para atacar con éxito la contraria. Conociendo a su adversario,
podrá prever sus líneas de ataque y considerar el mejor modo de
hacerle frente.
Que sea verad lo que debatimos. Estar del lado del bien y de la
verdad no garantiza éxito pero ciertamente ayuda.
Conclusión
Una vez definida la estrategia, el resto de la campaña se hace más fácil,
pues ya hemos identificado los aspectos cualitativos que queremos resaltar y
los objetivos cuantitativos electorales que necesitamos alcanzar, por
segmentos, para ganar. Ahora nos queda distribuir los recursos humanos, y
económicos, en función de la estrategia y las acciones que requiere la campaña.
El factor tiempo, es la limitante más importante y única durante toda la
campaña. No existe sustituto para el tiempo perdido, una vez ido no existe la
forma de recuperarlo. Una buena estrategia de campaña, toma muy en cuenta
los tiempos para lograr los objetivos.
La táctica busca las formas y medios para lograr el fin electoral
basándose en la estrategia. O sea, primero definimos qué es lo que tenemos
que hacer para ganar (estrategia) y luego decidimos cómo y cuándo hacerlo
(táctica).
Fase de Planificación
12.
67
Conocimientos prácticos para GANAR elecciones
3. TÁCTICA
La táctica es dinámica
La táctica es dinámica, pues responde a la actividad de la campaña, al
entorno electoral, al mundo exterior, en fin a todo lo que nos afecta.
La táctica no es otra cosa que la metodología para ejecutar la estrategia
seleccionada, en otras palabras, es cómo vamos a mantener nuestra base
electoral; cómo vamos a hacer oposición; cómo proyectar la imagen deseada,
etc. En el desarrollo de la táctica un factor muy importante es el cuándo
-timing- ejecutar las distintas acciones de la campaña para lograr nuestro
objetivo; cuándo anunciamos la candidatura formalmente; cuándo
comenzamos la gira; cuándo arrancamos la campaña de propaganda; cuándo
retamos al oponente; cuándo nos reunimos con x grupo; cuándo anunciamos
x respaldos; etc., otro elemento importante a tomar en cuenta durante la
ejecución de la táctica es la tendencia y el momentum de la campaña.
La “tendencia” nos define si estamos aumentando o disminuyendo
votos en nuestra proyección de mediano plazo. Si la tendencia es al alza,
debemos continuar haciendo más de lo mismo. Si la tendencia es a la baja
esto requiere que la gerencia de la campaña tome medidas.
El “momentum” es un punto en el tiempo, donde sentimos que las cosas
han cambiado a favor o en contra de nuestra campaña. El momentum puede
ser comparado con la ola de los tablistas, te montas en ella y la aprovechas, o
la pierdes. Un buen consultor sabe cómo identificar y beneficiarse de los
momentums positivos.
Una buena táctica es aquella que se desarrolla en base a nuestra
estrategia y capacidad de ejecución, independientemente de lo que haga o
proyecte hacer la oposición en general. Sin embargo, debe tener la capacidad
de evaluación y corrección para responder a los cambios que puedan suceder
durante la campaña. El gerente de campaña que desarrolle sus tácticas, en
68
base a lo que pueda hacer su opositor, está jugando sus juegos y está tratando
de predecir el futuro, esto resulta casi siempre en fallas; sin embargo, las
actividades del rival tienen que ser consideradas a la hora de aplicar la táctica,
pero lo más importante siempre es conocer la inclinación del electorado, si se
mueven en apoyo a nuestro candidato y cuántos están a favor o en contra.
SEGMENTACION DEL ELECTORADO
Hoy los electores cuentan con un nivel educativo más alto y facilidades
de información, lo que viene determinando que se vuelvan más exigentes al
conceder su voto. Por estas razones un partido político o un candidato,
“obtendrá el voto cuando sea capaz de ofrecer unas posiciones e imágenes
que respondan a los deseos y exigencias de los electores”. Por este motivo
se hace necesario el segmentar al electorado, de manera que podamos
comunicar a cada grupo sobre su tema de mayor interés.
En la campaña presidencial de 1980 en los EE.UU., como Director
Ejecutivo del proyecto hispano en el estado de la Florida, logré que los
anuncios de televisión para los hispanos del condado de Dade, con una
mayoría de electores de descendencia cubana, los produjéramos en Miami.
Yo dirigí la producción de los “spots” de TV orientados al segmento cubano-
americano, con los temas de interés para este grupo específico y con
testimoniales realizados en las calles de Miami por cubanos-americanos.
Los resultados fueron asombrosos, Ronald Reagan ganó el voto cubano-
americano con más del 86% de los sufragios. Esta fue la mayor votación
obtenida por Reagan de entre todos los segmentos electorales del país.
También fue la primera vez que una campaña presidencial permitió que se
hicieran spots de TV fuera del control de la operación central, el riesgo que
tomaron y la confianza que depositaron en mí dieron excelentes resultados.
Fase de Planificación
69
Conocimientos prácticos para GANAR elecciones
Primer Seminario en el que participe para poder ser
el Gerente General de la Campaña “Al Cardenas for
Congress”.
70
Fase de Planificación
Reunión de un grupo de amigos en la Casa Blanca
Banquet Hall, durante mi primera campaña
profesional, “Al Cardenas for Congress” en 1978.
71
Conocimientos prácticos para GANAR elecciones
Con el Presidente Ronald Reagan en el salón del
Gabinete de la Casa Blanca. La primera reunión del
Presidente con líderes hispanos nacionales de su
campaña.
72
Fase de Planificación
73
Conocimientos prácticos para GANAR elecciones
Conversando con el candidato a la Vice-Presidencia George
Bush, durante una visita a Miami en la campaña presidencial
1980.
74
Fase de Planificación
75
Conocimientos prácticos para GANAR elecciones
76
Fase de Planificación
La primera reunión del equipo
nacional de la campaña hispana
“Reagan & Bush 1980”
77
Conocimientos prácticos para GANAR elecciones
En los jardínes de la Casa Blanca con un grupo de líderes hispanos
nacionales, entre los que se encuentran; el actual Presidente del Partido
Republicano de la Florida, Alberto Cárdenas; el ex Representante de los
USA en el Banco Interamericano de Desarrollo (BID), Manolo
Casanova, y el ex Presidente del Partido Republicano del Condado de
Miami-Dade, Carlos Salman; el ex Presidente del Partido Republicano
del estado de California, Dr. Tirso del Junco; y otros líderes hispanos.
78
Fase de Planificación
La técnica de segmentación ofrece las siguientes ventajas:
Divide a los electores de acuerdo a determinadas características
permitiendo descubrir o identificar oportunidades de voto que
posiblemente hubieran sido ignorados.
Proporciona un profundo conocimiento de las características del
elector y de su comportamiento electoral.
En escenarios políticos altamanete competitivos, la segmentación
y atracción de los segmentos más pequeños puede ser la única
alternativa válida para los partidos pequeños.
Posibilita mayor eficacia en la utilización del presupuesto.
Podemos resumir las anteriores ventajas en dos fundamentales:
economía de recursos y un aprovechamiento más eficaz de las
posibilidades electorales.
Características y Metodología
La cuestión que se plantea es ¿qué característica debe seleccionar una
campaña para segmentar al electorado? Como respuestas pueden darse
muchas, sin embargo, se deben considerar las siguientes:
1. Magnitud. La segmentación no puede ser llevada más allá de
un límite de tamaño. Los segmentos resultantes deben tener un
tamaño suficientemente grande que justifique su tratamiento
diferenciado.
79
Conocimientos prácticos para GANAR elecciones
2. Mensurabilidad. Debe poder medirse de una manera confiable.
3. Accesibilidad. La base utilizada debe permitir a la campaña
acercarse a los distintos segmentos con una estrategia
diferenciada.
El proceso de segmentación tiene varias etapas.
1. Análisis preliminar del mercado. En la que se recaba y ordena
toda la información existente y disponible del electorado.
2. Análisis cualitativo. Se analizan las características más
relevantes del elector-tipo de nuestro mercado y de sus patrones
de comportamiento en el mismo.
3. Análisis cuantitativo. Se cuantifica la información disponible
sobre características y aspectos del mercado.
4. Determinación de los segmentos. Concluye el proceso con la
determinación de los segmentos del mercado, de forma que los
electores que lo integran sean parecidos, es decir, que los grupos
sean homogéneos.
COMUNICACIÓN
El proceso de comunicación se encuentra dividido en los siguientes pasos:
Quién comunica (el candidato, la campaña, otros).
Qué es lo que se comunica (el mensaje).
80
Fase de Planificación
A través de cuál medio (tv, radio, periódico, contacto directo).
A quién se le comunica (los lectores).
Con cual efecto (el impacto; los persuadimos, los consolidamos
o no los movimos; establecer la agenda).
Esto nos permite influenciar a la opinión pública a través de la definición
de una agenda -establecer la importancia de los temas de campaña-, la agenda
nos dice sobre cuales temas de campaña debemos discutir.
El efecto de intentar persuadir a los electores para ganar, es reconocido
por casi todas las personas que participan en las campañas electorales, no así
el efecto de definición de la agenda o establecimiento de los temas de campaña.
Si los consultores políticos pudiéramos establecer los puntos de discusión de
las campañas, tendríamos una gran ventaja, pues escogeríamos aquellos que
le son beneficiosos a nuestros candidatos y le son desventajosos a sus
oponentes, como podemos deducir, esta situación sería extremadamente
favorable a nuestro candidato. También si pudiéramos hacer del debate un
referéndum sobre el candidato opositor o a favor de un tema positivamente
identificado con nuestro candidato, esta definición de la discusión de la
campaña sería muy favorable para nosotros. Yo he asesorado una campaña
donde el establecimiento de un tema, como referéndum del aspirante opositor,
nos dio la ventaja que necesitábamos para ganar la elección.
La comunicación en su sentido más genérico es la información que
origina la campaña electoral a través del candidato o la organizacion hacia el
electorado. En el proceso electoral se distinguen dos tipos de comunicaciones:
de prensa y de publicidad.
Una táctica muy importante es la de comunicación, pues ella es la que
nos permite proyectar la imagen deseada, a través de los discursos, “spots”
de TV y radio, ruedas de prensa, artículos, entrevistas de medios, etc. Muchos
consultores políticos mantienen que lo que más cuenta es la imagen del
candidato y no el candidato. Lo más importante es la impresión percibida
por el elector y ésta es la que debe ser protegida, creada o cambiada según
81
Conocimientos prácticos para GANAR elecciones
sea el caso. Por eso la táctica de comunicación es esencial en el proceso de
cambiar la percepción del elector para lograr persuadirlo.
Una buena Táctica de Comunicación debe siempre responder las
siguientes preguntas:
¿Por qué se va a decir algo?
Esto es, cuál es el objetivo de lo que se quiere decir. Qué es lo que
usted espera lograr si lo dice.
¿Para quién está dirigido lo que se quiere decir?
Para quién es significativo. Para cual segmento del electorado.
¿Qué es lo que se va a decir?
Cuál es el mensaje. Este mensaje debe ser fácilmente entendido
por los electores.
¿Cómo se va a decir?
Qué técnica de comunicación se va a emplear. Rueda de prensa,
boletín de prensa, entrevista, discurso o artículo. A través de cuál
medio.
¿Cuándo es mejor decirlo?
En qué momento oportuno se debe decir.
Los cinco objetivos de una campaña de comunicación son:
1.- Aumentar el reconocimiento del candidato. Las vallas, afiches, pancartas
son excelentes para lograr el reconocimiento del candidato, mas no para
persuadir a los electores.
2.- Proyectar la imagen deseada. Una vez que los electores identifican al
candidato, es el momento de destacar sus cualidades.
82
Fase de Planificación
3.- Expresar los temas de campaña. Apesar de que algunos electores no eligen
al candidato por los temas específicos que traten, aun a ellos les gusta saber
que su candidato puede entender y manejar estos temas y esperan que él
base su campaña en puntos específicos. El aspirante que evita tratar los temas
de campaña rápidamente desarrolla un problema con su imagen.
Los temas de campaña, sin lugar a dudas, refuerzan la imagen del
candidato. Por lo tanto, seleccione los temas con cuidado y enfatice aquellos
que refuerzan la imagen deseada.
4. Atacar al oponente. En la mayoría de las campañas, especialmente cuando
el oponente ocupa el cargo, se hace necesario atacarlo para poder derrotarlo.
“La campaña negativa es mal vista, pero también es mal visto un gran número de
acciones que resultan ganadoras”, mantenía el consultor político-estratega Lee
Atwater.
La clave para un buen ataque es: una vez que ha atacado, no puede
retirarse. Hacerlo sería admitir que el ataque era injusto y eso deja en una
mala posición al candidato que lo hizo. Por lo tanto, antes de agredir decida
si está dispuesto a ir hasta el final, esto no es fácil, pues casi siempre la gente
que más protesta el ataque está entre los propios partidarios del candidato
que ataca. Pues sus partidarios no tuvieron la necesidad de atacar al oponente
para tomar su decisión de voto y por lo tanto no entienden por qué otros
electores sí necesitan una embestida a su candidato para decidirse en favor
del nuestro.
El primer objetivo del ataque es lograr que el oponente responda.
Siempre vea en la respuesta, una medida de triunfo relativa al ataque, y a la
vez responda a la respuesta subiendo el tono de la agresión.
5.- Defenderse del ataque del oponente. Si el ataque es bueno para el
candidato también lo es para su oponente. Por lo tanto, el aspirante tiene que
entender cómo responder -cuando deba responder-. La nueva teoría supone
que uno debe responder cualquier ataque, es la hipótesis de “el que calla
83
Conocimientos prácticos para GANAR elecciones
otorga”. La teoría antigua era, “ignore el ataque”. Mi propuesta es: investigue
y decida si debe responder o no y cómo debe hacerlo. Siempre es necesario
apoyarse en una encuesta de opinión a los electores, para medir el impacto
del ataque y decidir si es necesario responder y cómo debemos responder.
Ignore al ataque cada vez que pueda. Porque cualquier respuesta es un
reconocimiento de que la agresión ha perjudicado y presenta el riesgo que el
oponente escale otra embestida en esa misma línea. Si el ataque esta
perjudicando realmente la campaña tenemos que responder de alguna forma.
Una regla cardinal es, nunca permita que el candidato responda directamente
al inicio del ataque. Mucho mejor es que alguien responda por él. Alguien
con una imagen impecable y que sea capaz a la vez de expresar indignación
por la agresión. La única vez que el candidato deberá responder, es cuando
se vea obligado a contestar la pregunta de algún periodista o cuando la
campaña lo estime necesario. En situaciones extremas, hasta se puede llegar
a solicitar que periodistas amigos nos hagan la pregunta, para responderla y
salir del tema.
En general existen cuatro tipos de defensa ante un ataque:
“Yo no lo hice”
“Lo hice, pero no es como ustedes piensan”
“Lo hice, pero prometo no volver a hacerlo más”
“La persona que dice que lo hice es un pillo”
Existen tres leyes básicas en comunicación:
* La verdad, es lo que la gente cree. Tiene muy poco que ver con la realidad.
El candidato puede cambiar la percepción de los electores sobre lo que él
sostiene, pero no puede, al menos durante el tiempo de una campaña electoral,
cambiar lo que los electores sostienen.
84
Fase de Planificación
* El egoísmo es la única característica humana consistente. El elector vota
por el candidato que él cree le puede resolver mejor su problema. Nadie hace
algo por nada. El pago puede que no sea monetario o físico, puede que sea
espiritual, ético o biológico. Pero de alguna manera para lograr que alguien
vote por un candidato éste tiene que ofrecer algo. Y dado que a la mayoría de
los electores no les importa mucho la política, mientras más específico pueda
ser en sus ofertas sobre las necesidades personales, las aspiraciones y objetivos
de los electores, mucho mejor resultado obtendremos.
* Hay dos clases de personas que les gustan que las halaguen -los hombres
y las mujeres. Ataque al oponente, pero halague a todos los electores todo el
tiempo.
PRENSA
Si las campañas electorales son eventos de comunicación, la prensa es
considerada como un elemento vital para lograr comunicarse con efectividad
y poder transmitir los mensajes de la campaña con mayor impacto y
credibilidad.
Las ruedas de prensa, los boletines de prensa, los eventos políticos, las
oportunidades para tomar fotos; son ocasiones durante la campaña electoral
que nos permiten transmitir el mensaje y la imagen deseada a los electores.
La grave preocupación de algunos candidatos es, la casi segura
posibilidad, de que la prensa les haga preguntas durante cualquiera de estos
eventos; mi respuesta es “esté siempre listo para responder, aproveche esta
oportunidad”. También existe la posibilidad en algunas ocasiones de limitar
o sencillamente no permitir preguntas.
Mi consejo para cualquier campaña es: mantengan las mejores relaciones
posibles con todos los medios de comunicación, desde los dueños, gerentes,
periodistas, camarógrafos, etc., pues ellos son quienes controlan lo que los
electores ven y oyen todos los días de la campaña.
85
Conocimientos prácticos para GANAR elecciones
En muchos casos los candidatos piensan que están por encima de los
medios, esto es siempre una gran equivocación, y el resultado es que vamos
a pagar el costo en votos por culpa de esta mala relación. Algunos candidatos
piensan que cuando ellos ganen, les pueden pasar la cuenta a los medios que
fueron adversos o con quienes tuvieron, según ellos, una mala relación. Otra
vez se equivocan y volverán a pagar el costo en su imagen de gobierno. Una
mala relación con los medios de comunicación siempre es mala, y una buena
relación siempre es buena, se dice fácil pero se practica poco. Mi sugerencia
es mantener las mejores relaciones con la prensa. Si están malas, tratar de
arreglarlas y si no puede arreglarlas, continue tratando.
¿Qué es noticia? Esta es un área muy subjetiva. Lo que es o no es noticia
varía mucho de un medio a otro, y aun de un reportero a otro. El responsable
de prensa de la campaña deberá conocer los intereses de cada medio, TV.,
radio y prensa escrita y los intereses de las personas en cada uno de ellos. Lo
que es noticia en un medio de un pueblo pequeño, puede que no sea noticia
en una ciudad grande y viceversa.
Si no nos destacamos y hacemos resaltar nuestras posiciones y acciones,
sencillamente seremos ignorados por la prensa. La campaña tiene que crear
una posición, una identidad, que atraiga la atención de la prensa, para hacer
la información valiosa y capaz de persuadir a los electores.
Boletín de Prensa
Existe una máxima que debemos repetirnos: “si no tenemos nada que
decir, no digamos nada”. De lo contrario, estaríamos garantizando que los
editores pierdan interés en nuestros boletines de prensa. El objetivo no es la
cantidad de boletines que enviamos sino la calidad de los boletines que nos
publiquen.
Generalmente existen tres tipos de Boletines de Prensa:
1. Sobre temas de interés de los electores.
86
Fase de Planificación
2. Sobre la organización de la campaña. Gira, eventos, directores, etc.
3. Sobre respaldos. Políticos VIP. asociaciones, etc.
Especialmente en el caso de la TV, debemos concentrarnos más en la
acción (imágenes) que en las palabras. Si una noticia es visualmente atractiva,
tiene más probabilidades de salir al aire en el noticiero, que si no lo es. Por lo
tanto, es muy recomendable hacer noticias en el lugar de los hechos, por
ejemplo, si la noticia es sobre empleo, hagamos la conferencia en una fábrica;
si la noticia trata sobre educación, hagámosla en una escuela; si es sobre salud,
hagámosla en un hospital; si trata sobre los más desposeídos, hagámosla en
un barrio pobre, etc.
Recordemos que a los periódicos también les interesa la parte visual, si
le ofrecemos la oportunidad de tomar una buena foto, le hacemos más atractiva
la noticia y también lo es mucho mejor para nuestra imagen. También debemos
tener presente que es necesario tener una frase concisa que resuma el acto y
que los reporteros identifiquen fácilmente como “sangre, sudor y lágrimas”
de W. Churchill.
Manteniendo en mente que la regla básica de las relaciones con los
medios es facilitar a los reporteros publicar la noticia de nuestra campaña,
siga las siguientes sugerencias:
Conozca los medios.
Esto no quiere decir que conozca sus nombres y teléfonos, sino
qué tipo de noticia prefieren, que lo conozca personalmente, etc.
Esté a tiempo.
Conozca cuándo es que tiene que estar la noticia en manos del
reportero, para salir en la edición que queremos.
Sea honesto y exacto.
Bajo ninguna circunstancia le debemos mentir a un reportero. De
hacerlo, estaríamos destruyendo nuestra credibilidad y haríamos
virtualmente imposible servir efectivamente como oficial de
87
Conocimientos prácticos para GANAR elecciones
prensa de la campaña. Ocasionalmente, podemos decir que “no
tenemos comentarios sobre ese tema en ese momento, pero que
le responderán tan pronto se informen”. Cuando le entreguemos
respuestas específicas con datos numéricos, asegurémonos de que
éstas son las correstas. Es supremamente importante ganarnos la
confianza de los medios.
Esté simpre dispuesto a dar información.
Si un reportero pregunta, es mejor brindarle más información de
la que ellos necesitan y no ser insuficientes en la misma. Lo peor
que puede suceder, es que no usen toda la información
suministrada.
Sea profesional.
Conozca personalmente a los reporteros. Haga un contacto personal
inicial para presentarse y preguntar cómo usted los puede ayudar mejor para
la publicación de las noticias. Evite el parecer que usted les está pidiendo
algún favor en especial.
Una buena lista de la prensa es esencial en todo programa de
comunicación.
El objetivo es conocer todos los medios que son vistos, escuchados y
leídos en su circunscripción, ya sean medios locales o nacionales. Asegúrese
de que esta información es correcta y está al día. También debe incluir los
especiales como UPI, AP, EFE, etc.
Finalmente, en la lista de medios deben figurar publicaciones de
asociaciones, publicaciones profesionales, publicaciones sindicales, etc.
El boletín de prensa debe incluir la siguiente información: el nombre
del candidato, la dirección de la campaña, el nombre del contacto de prensa,
un número de teléfono para ubicarlo y la fecha del boletín.
La secretaría de prensa debe tener la lista de los medios de comunicación,
88
Fase de Planificación
a los cuales queremos hacerles llegar los boletines y el nombre de la persona
más indicada en el medio para su recepción.
Los boletines deben ser entregados en sus manos, con el tiempo
suficiente para su difusión, de lo contrario corre el riesgo de que no salga
publicado el día que se requiere.
El estilo de un “buen boletín” debe ser como sigue:
El primer párrafo deberá ser fuerte, llamar la atención y
sintetizar el tema.
Asegúrese de incluir, “quién, cuándo, cómo, dónde y por qué”
de los hechos.
Use datos específicos y no generalidades.
Mencione e identifique los pronunciamientos del candidato
Rueda de Prensa
Para lograr una rueda de prensa exitosa, cumpla los siguientes pasos:
Seleccione la hora y fecha en base a los horarios de la prensa y no
los suyos.
Notifique a la prensa con tiempo suficiente para su asistencia.
Prepare al candidato con suficiente anterioridad.
Arregle el lugar de la rueda de prensa; micrófonos, lugar de las
cámaras, sillas, etc.
Distribuya copias del pronunciamiento del candidato, unos 10
minutos antes de la rueda de prensa.
Comience a la hora indicada y termine cuando vea que se esta
89
Conocimientos prácticos para GANAR elecciones
agotando el interés.
Primero el candidato dará su pronunciamiento y seguidamente
abrirá a preguntas. El candidato deberá estar siempre listo para
contestar cualquier interrogante.
Provea información adicional de respaldo al tema de la rueda de
prensa al concluir la misma.
Tome nota de cualquier error o falla cometida por el candidato
durante la rueda de prensa y corríjala a la conclusión, con el
reportero que hizo la pregunta.
Anote quién faltó de la prensa y hágale un seguimiento con la
información adecuada.
Y lo más importante para que acuda la prensa y tenga un buen
efecto, asegúrese de que el candidato tiene algo noticioso que decir.
Información en el Paquete de Prensa
Cuando el candidato anuncia su candidatura la Secretaría de Prensa deberá
distribuirles a los medios de comunicación un paquete de prensa conteniendo
la siguiente información:
Fotos 8 x 10 (blanco y negro) del candidato para usar en la
campaña. La del afiche. Otras fotos cándidas del candidato para
ser usadas también.
Informaciónbásica,generalmentedeunapágina,dóndenació,estudió,
se graduó, con quién se casó, nombre de los hijos, profesión, etc.
90
Fase de Planificación
Biografía corta del candidato.
Biografía larga del candidato.
- Cosas importantes que ha hecho de interés para los electores.
- Principales temas que respalda.
- La biografía deberá proyectar la imagen deseada.
Material de campaña.
- Stickers, afiches, folletos, artículos de prensa, etc.
Información de la organización de campaña.
- Nombres del Gerente de Campaña, de Prensa, de Finanzas, de
Gira, números de teléfonos y dirección de la central de campaña.
“Slides” de colores para TV
Pronunciamientos del candidato.
- Algunos de los últimos pronunciamientos del candidato,
discursos, anuncio de campaña, artículos, etc.
Entrevista de Prensa
La primera decisión cuando nos invitan a una entrevista (TV, radio o
prensa) es si debemos asistir o no. Esta decisión recae en el Gerente de Campaña
ylaSecretaríadeComunicación,quienesdeberánconsiderarlaestrategiaaseguir
y decidir si es conveniente o no asistir a esta invitación, en este momento de la
campaña.
Si la decisión es afirmativa, entonces debemos prepararnos para
aprovechar al máximo la oportunidad de la entrevista.
91
Conocimientos prácticos para GANAR elecciones
Esta preparación consiste en:
Identificar el mensaje principal y los otros dos ó tres mensajes
secundarios que queremos transmitir en esta entrevista.
Identificación de palabras claves que queremos comunicar.
Identificación de las obras que queremos mencionar.
Identificación de nombres de personas con quienes queremos
identificarnos.
Preparar las respuestas a las posibles preguntas que nos puedan
hacer.
Decidir si queremos atacar o no a alguno de los otros candidatos.
Decidir si la postura es de respaldo al gobierno o de ataque a
algunos puntos o de neutralidad sin mencionarlo.
Si es un programa de TV también hay que discutir la vestimenta,
postura, gestos, etc.
Es de carácter necesario que haya una persona responsable de proveer
al candidato, con la anticipación adecuada en cada caso, toda la información
pertinente al tema central de la entrevista.
El propósito de esta información es evitarle sorpresas que pudieran
resultar en la proyección de una mala imagen. Mientras más información
sobre la entrevista le podamos brindar al candidato, más confiado irá, mejor
preparado estará y el resultado será más positivo.
92
Fase de Planificación
La siguiente información adicional le deberá ser proporcionada al
candidato:
* Formato de la entrevista. (Si es de preguntas y respuestas o
hay contra respuestas. Duración de las mismas).
* Si existe un tema específico, o es abierta.
* Quiénes participan: moderador, panel, etc. Información sobre
los participantes (amigos, neutrales, opositores), (si trabajan en
otro medio) y cualquier otra información pertinente.
* Si hay más invitados, y quiénes son.
* Duración de la entrevista.
* Si es en vivo o grabado (si es grabado, día y hora que sale al
aire).
* Audiencia del programa (hombres, mujeres, jóvenes; región que
cubre, etc.).
* “Rating” del programa.
Una vez concluido el programa, el equipo de la campaña deberá hacer
una evaluacion del mismo para mejorar las respuestas del candidato con vistas
a las futuras entrevistas. Esta evaluación deberá ser escrita y específica, dando
ejemplo de qué es lo que queremos cambiar, añadir o eliminar y entregarla al
candidato para su discusión final y preparación futura.
93
Conocimientos prácticos para GANAR elecciones
El Consultor Político Walter De Vries recomienda usar el método que
él ha identificado como las Cuatro S “strategy, short, statistics y simple”
para preparar las respuestas a una entrevista de TV.
1. “Strategy” - Qué queremos decir
- A quién
- A través de cuál medio
- Cuándo.
2. “Short” - Mantenga la respuesta corta de manera que no
editen mal lo que usted quiere decir y tenga un
impacto planificado.
3. “Statistics” - Provea estadísticas en su respuesta. Demuestra
conocimiento sobre el tema y da credibilidad.
4. “Simple” - Dígalo en un lenguaje simple. Utilice ejemplos. Un
ejemplo equivale a 1.000 palabras.
94
Fase de Planificación
Conversando con Ralph Murphine y Walter De
Vries durante un seminario en Quito, con el
Gabinete Ampliado del Gobierno de Sixto
Durán-Ballén.
95
Conocimientos prácticos para GANAR elecciones
96
PUBLICIDAD ELECTORAL
Nada hace conocer tanto al candidato como la publicidad electoral.
Todos los electores ven, escuchan y leen en un momento dado la
publicidad electoral y todos reaccionan ante la misma en una u otra forma,
porque la percepción del mensaje es distinta al estar condicionada por un
conjunto de elementos que son las características que definen a cada elector
o cada segmento de electores.
Cuando un partido político selecciona a un candidato, aun a pesar de
éste ser conocido, el electorado realmente sabe muy poco del hombre que
está dentro de ese candidato, ignora su vida y su capacidad para resolver los
problemas de los electores.
La publicidad electoral proyecta a un candidato por medio de
propuestas que deben ajustarse a la realidad personal del candidato y a las
demandas electorales. Las propuestas por razones de eficacia se envasan en
frases muy cortas en forma y profundas en fondo. Las propuestas son
presentadas en espacios de 30 y 60 segundos usualmente en la TV y Radio.
La proliferación de mensajes políticos que se disputan la limitada
capacidad de atención del electorado, ha venido a confirmar una simple pero
importante decisión electoral: dedicar fuertes sumas a la publicidad. Como
regla base, en una campaña se asigna entre 50% y 60% de su presupuesto
total a la publicidad electoral. Es muy común escuchar de un candidato o de
alguien de la campaña, decir, “si ya lo dije ¿porqué tengo que repetirlo?”. La
respuesta es “porque con decirlo una vez no basta” hay que decirlo y repetirlo
lo suficiente para que lo escuchen todas aquellas personas a quienes queremos
que le llegue nuestro mensaje y con el mayor impacto, para lograr persuadir
a la mayor cantidad de los electores.
El mensaje que enviemos deberá ser repetido lo suficiente para que
llegue y penetre la conciencia del “elector promedio”, a quien realmente no
Fase de Planificación
97
Conocimientos prácticos para GANAR elecciones
le interesa mucho la campaña electoral. Este votante esta preocupado en
resolver sus problemas y los de su familia.
Amás de que nuestro mensaje penetre, también deberá tener el impacto
requerido para facilitar la recordación y mover al elector indeciso o al débil
opositor, a votar por nuestro candidato. Las investigaciones han demostrado
que los votantes indecisos son influenciados principalmente por la TV.
También se sabe que a la hora de tomar su decisión, ellos obedecen a los
siguientes factores en orden prioritario:
- Personalidad y credibilidad del candidato.
- Capacidad para resolver los problemas de los electores.
- Temas de la campaña.
“Lo más importante en comunicación no es solamente decir las cosas
correctas, sino decirlas mejor, más veces y más efectivamente que el
oponente”.
Es significativo llegar con el mensaje a los electores, pero lo primordial
es ver cómo la misiva afecta a los electores. O sea, lo valioso no es cuántos
lectores nos han visto o escuchado, sino a cuántos de ellos hemos logrado
persuadir a nuestro favor.
Concentre su Enfoque
La campaña deberá transmitir tres o cuatro mensajes principales claros,
con fuerza y credibilidad, que respondan a las necesidades de la mayoría de
los electores. Los anuncios deben cubrir los intereses primordiales de un
gran porcentaje de votantes, de manera que podamos persuadir al 50% + 1
elector para ganar.
98
La humanidad sin experiencia en campañas electorales, tiende a querer
cubrirlo todo, hablar de muchos temas y querer atacar al oponente por todas
partes. Teniendo como resultado un impacto débil, gran confusión, poca
penetración y un frágil factor de convencimiento.
En gran parte el éxito de la campaña se deberá a la coherencia, alrededor de
esta temática y su comunicación.
¿Cuánto tiempo debe estar una cuña de TV en el aire?
Los analistas de medios basan su compra en el costo por GRP o “Gross
Rating Point”.
1 GRP = 1% de la teleaudiencia.
Cuando un programa tiene enArbitron o Nielsen un Rating de 20 quiere
decir que el 20% de la teleaudiencia lo ha visto.
La mayoría de los consultores políticos aconsejan tener una cuña en el
aire entre 400 y 600 GRP. Yo, dependiendo de la situación de la campaña, el
momentum, la tendencia, la saturación de spot del oponente y el tiempo que
falta para la elección; he tenido spots al aire hasta 1200 GRP. No existe regla
fija, la decisión depende de la experiencia del consultor al analizar cada
situación en cada momento de la campaña.
El impacto de pasar un “spot” de TV una vez, está determinado por el
porcentaje de personas que lo recuerdan, el porcentaje que registra el mensaje
correcto, el porcentaje que le agrada y el promedio de televidentes que lo
estaban viendo.
La única manera de asegurarnos que el total de la teleaudiencia haya
visto nuestro “spot” es tenerlo a la misma hora en todos los canales. Aún así
esto no nos garantiza que todos los electores lo hayan escuchado, pues existe
un número de votantes sin televisión y aun teniéndola, pueden no encenderla
o estar entretenidos en otros temas.
Fase de Planificación
99
Conocimientos prácticos para GANAR elecciones
Una efectiva campaña política de medios es un proceso de comunicación
altamente especializado, incluye la selección de los mensajes apropiados y la
difusión de éstos a los distintos segmentos de electores seleccionados, en el
momento adecuado y por la menor cantidad de dinero posible.
El grado de impacto de la comunicación es el resultado de la calidad de
definición de la campaña, o sea, la distinción entre los candidatos, el nivel de
involucramiento del electorado y el estado de decisión del elector.
Bob Squier, uno de los mejores productores de spots políticos de TV
mantenía “que las campañas electorales deben tener el número suficiente de mensajes
que le interesen a la cantidad suficiente de electores, de manera que nuestro candidato
pueda obtener al menos un voto más que los otros candidatos”, Squier era criticado
por otros profesionales, por su teoría de hacer muchos spots, violando el
principio publicitario; a esto él respondía,“usted está absolutamente correcto”.
Desarrollo de la Táctica de Publicidad
Los siguientes pasos son utilizados en el desarrollo del Plan de
Publicidad:
1. Definición del objetivo de comunicación.
(Identificación, Agrado, Ataque, Respuesta).
2. Identificación de los segmentos del electorado a quienes
queremos dirigir nuestro mensaje.
3. Análisis de los problemas de estos segmentos. (Encuestas).
4. Preparar presupuesto del plan de medios.
5. Elaboración de mensajes. (Producción, creativo, edición).
6. Inventario de medios (TV, radio y prensa escrita).
7. Selección de medios. (Plan de medios).
8. Puesta en marcha. (Lanzamiento).
9. Evaluación, control y corrección. (Impacto).
100
En la campaña de 1976 del Presidente Ford, Bailey/Deardowff
identificaron ocho objetivos para su campaña publicitaria:
1. Reforzar las dimensiones humanas del Presidente Ford.
2. Reforzar las dimensiones de liderazgo del Presidente Ford.
3. Formar la imagen más claramente, de la compasión del
Presidente Ford por los americanos menos afortunados.
4. Formar la imagen de sus cumplimientos en la Presidencia, de
una manera creíble.
5. Presentar su programa para el futuro.
6. Formar la imagen de las diferencias más importantes entre Ford
y Carter.
7. Atacar a Carter.
8. Ayudar a impulsar el “momentum” de la campaña cuando
fuera necesario.
Plan de Medios
Una vez identificados los temas de campaña -a través de una encuesta
base para producir una exacta e inteligente información; los públicos objetivos
por alcanzar; las asignaciones de presupuesto, y redactados los mensajes, se
plantea la cuestión de realizar la transmisión con criterio de eficacia y economía
de recursos. Ello infiere el problema de la selección de medios ¿dónde decir
lo que deseamos decir con mayor eficacia e impacto?
Para esto, tenemos que seleccionar los medios de comunicación (TV,
Radio y Prensa) que nos permitan impactar a los públicos objetivos y conseguir
que comprendan la publicidad y la interpreten de acuerdo con nuestras
intenciones. Ello puede lograrse a través de una correcta redacción de los
mensajes, una adecuada selección de los medios y un pautaje suficiente como
para penetrar y persuadir al número de los electores que necesitamos.
Fase de Planificación
101
Conocimientos prácticos para GANAR elecciones
Las etapas precedentes de la estrategia de publicidad requieren escasos
medios económicos, pues las actividades de creatividad no se hallan
fundamentalmente restringidas por los recursos económicos sino por la
imaginación de la agencia de publicidad. Sin embargo, las decisiones de
selección de medios están fundamentadas esencialmente en criterios de “costo
por impacto”.
La selección de medios, dentro de un presupuesto de publicidad
definido, debe apoyarse en el conocimiento de los elementos que caracterizan
a los distintos medios, los cuales, unidos a los hábitos informativos del
electorado, a la naturaleza y filosofía de la oferta electoral y al costo, facilitarán
su selección.
Existen una serie de factores que son necesarios conocer para poder
seleccionar los medios:
* Cantidad de audiencia, (rating).
* Tipo de audiencia - masculina o femenina; edades, nivel de ingresos, etc.
* Cobertura por zonas geográficas.
* Imagen del medio.
* Grado de atención del elector.
* Saturación publicitaria.
Medios y Usos
Vallas, Afiches, Pancartas, Stickers. Solo sirven para aumentar la
identificación del nombre del candidato y relacionarlo al cargo que aspira.
Los postulantes que son poco conocidos lo pueden utilizar al comienzo de la
campaña, pero jamás para persuadir a un elector. Nadie vota por un afiche y
mucho menos si la cara en el afiche no le agrada a los electores.
La TV es casi siempre el medio más dominante y de mayor impacto,
pues es auditivo y visual. Su uso es para presentar temas de campaña y
persuadir.
102
La Radio es un medio excelente para segmentar la audiencia y cubrir
las áreas rurales. Se utiliza para reforzar los mensajes de la TV y también para
hacer ataques dirigidos a segmentos específicos del electorado. La radio es
un medio más duro que la televisión.
Los Periódicos se usan principalmente para presentar discusiones sobre
temas de la campaña de una forma extensa y profunda.
Reglas Generales para los Medios
Domine un medio dominante. Es más fácil penetrar y persuadir
utilizando uno o dos medios específicos que repartiendo el
presupuesto limitado en muchos medios.
Seleccione medios publicitarios que se complementen.
Comuníquese con el electorado cuando ellos estén listos e
interesados en el proceso electoral y no cuando la campaña lo desee.
Use los medios dirigidos a segmentos específicos del electorado,
“target”.
Busque efectividad del costo en adición a la eficiencia del costo.
Por ejemplo: las vallas pueden ser eficientes en el costo para
aumentar la identificación del nombre del candidato, pero no son
un medio efectivo para transmitir un mensaje y persuadir.
Distribuya el presupuesto de acuerdo al potencial de electores
que queremos ganar en la circunscripción. En otras palabras,
nuestro objetivo real es obtener el 10% del total de votos en un
estado, deberíamos asignar el 10% del presupuesto publicitario a
ese estado y luego seleccionar los medios más adecuados para
llevar nuestro mensaje.
Fase de Planificación
103
Conocimientos prácticos para GANAR elecciones
Los objetivos de la publicidad electoral son, reforzar a nuestros electores
y persuadir a la cantidad de indecisos o débiles, de la oposición, que
necesitamos para ganar.
Persuasión del Elector
Se entiende por persuadir a la acción que intenta hacer cambiar, de
desfavorable o neutra a favorable, la opinión de los electores hacia nuestro
candidato.
Las técnicas de persuasión más empleadas son: automática, que se limita
a actuar sobre la memoria; de racionalización que apela a motivaciones
racionales, sin comprender que el voto tiene un componente irracional, al ser
emitido por impulsos de orden emocional; técnicas o mecanismos de
sugestión, de gran potencia, que hace sugerir actitudes positivas hacia nuestro
candidato, obedeciendo a motivaciones, que son una especie de llama que
prende la conciencia individual y por extensión, la conciencia del grupo de
electores.
Electores Indecisos
Los electores indecisos, son personas a quienes la intensidad de
identificación o agrado con respecto al candidato o a los temas que le han
sido propuestos, es tan débil, que aún no ha provocado una actitud respecto
de los mismos.
Es por ello fundamental, en estos casos, de lograr “palabras - claves”
para crear una mejor percepción del candidato y del tema adecuado.
Si los electores indecisos llegan a creer en la capacidad de un candidato
para resolver uno o dos de sus problemas centrales, se produce una alta
correlación entre el voto favorable de los indecisos y el resultado final de la
elección.
104
El candidato para persuadir debe captar la atención de los votantes con
sus propuestas. Lo que piensan los indecisos, según las encuestas, es
importante durante la última etapa de la campaña. Usualmente estos electores
son los que concentran la atención de la acción de la campaña en la etapa
final.
Suficiente Información
El electorado no es tonto, pero con frecuencia no tiene la suficiente
información a su disposición para tomar la decisión correcta en favor de un
postulante. No es responsabilidad de los votantes salir a buscar tal o cual
tipo de información. Es el deber del candidato y del partido, suministrar todos
los detalles del aspirante servidos en bandeja de plata a los electores. Si al
final de la campaña éstos todavía no entienden lo que el candidato está
intentando comunicarles, la culpa es del candidato y de su equipo de campaña,
mas no de los electores.
Por último, al discutir sus problemas con un grupo de compañeros de
oficio, Clem Whitaker, agente de publicidad, se quejó de que vender un
candidato no es tan sencillo como vender un auto, porque mientras un auto
es mudo, “un candidato puede a veces perder una elección por hablar de más, a pesar
de todos los esfuerzos que uno realice en la campaña electoral”. Esta es una de las
razones por las cuales a mí me gusta que los candidatos lean sus discursos y
boletines de prensa y que se conozcan fielmente el libro de preguntas y
respuestas, esto evita que cometamos errores que nos cuesten la pérdida de
electores y en algunos casos la pérdida de la campaña electoral.
Fase de Planificación
105
Conocimientos prácticos para GANAR elecciones
4. PRESUPUESTO
Cuánto se necesita para ganar
El presupuesto de la campaña debe estar supeditado a la estrategia de
la campaña, es decir cuánto necesito para realizar lo planificado para ganar
esta elección y no lo contrario -cuánto tengo y qué puedo hacer con esto-.
La campaña que tiene un presupuesto significa que, alguien se ha
preocupado por planificar y cuantificar el dinero que hace falta para todo 1o
que la campaña necesita hacer para ganar. Esto permite que se pueda discutir,
revisar, evaluar los distintos renglones de gastos.
Estos renglones también pueden ser comparados con reglas generales
para evaluarlos, por ejemplo: en publicidad se debe emplear entre el 50% y
60% del presupuesto total; el personal pagado y consultores deberá emplear
entre el 10% y 15%; y en organización, movilizaciones, mítines, etc., entre el
25% y 40% del presupuesto total de la campaña.
Uno de los principales signos de una mala planificación o falta de la
misma, es la ausencia de un presupuesto de campaña.
Importancia del Presupuesto
Muchos candidatos piensan que si no hacen un presupuesto no se
gastarán ese dinero; otros piensan que el tamaño del presupuesto necesario
para ganar la campaña asustará a sus financistas; otros simplemente no
entienden la necesidad de hacerlo. Sólo los candidatos que han trabajado con
consultores profesionales y en campañas bien organizadas, reconocen la
importancia de estimar, de antemano, cuánto dinero va a hacer falta para ganar
esta campaña y cuándo este dinero va a ser necesitado (flujo). También
reconocen que la única manera de recaudar los fondos es sabiendo cuánto y
cuándo hace falta, para salir a pedirlo con tiempo suficiente antes de necesitarlo.
106
Una de las primeras acciones en el inicio de cualquier tipo de empresa
es la preparación de un presupuesto. ¿Por qué en esta empresa -campaña
electoral- que es de gran importancia y en la cual se gastan sumas millonarias
de dinero, algunos piensan que no es importante que exista un presupuesto?
En la estimación de gastos del proyecto deben estar reflejadas todas y
cada una de las actividades, sus costos y flujos. Mientras más definido esté el
presupuesto, más fácil será para el gerente de la campaña evaluarlo, corregirlo
y controlarlo para que el Comité de Finanzas se ocupe de recaudarlo, de
acuerdo a las necesidades de la campaña.
Las evaluaciones periódicas, del presupuesto requerido vs. dinero
recaudado, nos permiten hacer correcciones, de manera que, si nos vemos
obligados a reducir los gastos podemos identificar rápida y eficazmente cuáles
actividades pueden ser reducidas o eliminadas y cuáles no. Esto nos permite
tener un buen control de la operación y tomar decisiones basadas en
información real de las finanzas disponibles en la campaña en todo momento.
Presupuesto Ideal y Mínimo
Los presupuestos de campaña deberían ser preparados de dos formas:
sobre la base de un presupuesto ideal, o sea, todo lo que necesitamos hacer
sin restricciones para ganar la campaña; y sobre la base de un presupuesto
mínimo, o sea, cuánto es lo mínimo que necesitamos hacer para ganar y cuánto
costaría.
Una de las funciones del Director de Finanzas es identificar quiénes
pueden formar parte del Comité de Finanzas, cuál es su experiencia
recaudando fondos para una campaña política y qué capacidad de recaudación
tiene cada uno. Lo mismo que dijera Napoleón respecto a cómo se ganan las
guerras “con dinero, dinero y más dinero” también se pudiera decir hasta
cierto punto de los proyectos electorales, no he visto ganar una campaña que
no haya contado con los fondos suficientes, esto quiere decir tener lo mínimo
que se requiere para ejecutar según lo planificado.
Fase de Planificación
107
Conocimientos prácticos para GANAR elecciones
Esto no significa que el candidato con más dinero es el que gana. Si
tenemos menos dinero que el requerido para hacer la campaña ponemos en
riesgo la posibilidad de triunfo. Lo que pasa muy frecuentemente, en las
campañas electorales, es que por mala administración y la falta de un
presupuesto, se gasta más dinero del que hubiera sido necesario emplear
para ganar y peor aun, los fondos que se recaudan se gastan mal.
Toda campaña requiere tener la capacidad de recolectar el presupuesto
mínimo, sin el cual un candidato que se dice serio, no debería considerar su
participación en la elección.
Una vez aprobado el presupuesto este es incluido en el “plan de campaña”.
Ejemplo de Presupuesto:
Julio Agosto Septiembre Total %
Comando 1--------------- 10.000 10.000 15.000 35.000 1.6
Comando 2--------------- 10.000 10.000 15.000 35.000 1.6
Transporte---------------- 25.000 25.000 50.000 100.000 4.7
Radio---------------------- --- 50.000 100.000 150.000 7.1
T.V------------------------ --- 200.000 500.000 700.000 33.0
Prensa--------------------- 20.000 30.000 60.000 110.000 5.2
Encuestas----------------- 80.000 80.000 80.000 240.000 11.3
Afiches------------------- 150.000 ---- ----- 150.000 7.1
Mítines------------------ ---- 100.000 200.000 300.000 14.2
Salarios:
Gerente------------------- 20.000 20.000 20.000 60.000 2.8
Asesores----------------- 80.000 80.000 80.000 240.000 11.4
395.000 605.000 1.120.000 2.120.000 100%
Gráfico 8
108
5. PLAN DE CAMPAÑA
El Plan es el documento escrito que explica detalladamente la estrategia,
la organización, las tácticas de comunicación (prensa y publicidad), el plan
de medios, la gira, el presupuesto, los programas de contacto directo y el
plan de recaudación de fondos, de forma que éste pueda ser interpretado y
ejecutado de una sola manera por el gerente de la campaña, que es el principal
responsable de su ejecución y por todos los miembros del proyecto para que
cada uno cumpla su parte.
La campaña debe disponer de una planificación minuciosa y rigurosa
de las acciones a llevar a cabo en el tiempo fijado. Ello va a exigir una
organización de las tareas, una coordinación de los medios humanos y
financieros, y un control estricto que valore las desviaciones entre lo
planificado y lo realizado, si se aspira a alcanzar el éxito.
Una campaña es más que todas las acciones de la misma, esta genera
una intervención sinergética en los electores. Lograr que esta sinergia trabaje
bien en ellos y que mantenga la organización del proyecto dentro de un
orden y control, requiere de un plan de campaña.
Secciones del Plan de Campaña
El plan está dividido en varias secciones principales:
* Estrategia. Objetivos cuantitativos y cualitativos.
* Presupuesto.
* Programa de Recaudación de Fondos (Finanzas).
Fase de Planificación
109
Conocimientos prácticos para GANAR elecciones
* Programa de Prensa.
* Programa de Publicidad (TV, Radio y Periódicos).
* Programa de Encuestas.
* Programa de Contacto Directo (Banco Telefónico, Correo Directo
y Puerta-a-Puerta).
* Programa de Gira y Agenda.
* Programa de Control Electoral y Llevar a Votar (GOTV).
* Organización de Campaña. Responsabilidades y Autoridad de
cada uno de sus Miembros y Comités.
Obviamente una vez escrito el plan, éste deberá ser mantenido en la
más absoluta confidencialidad, solamente el candidato y el gerente de
campaña necesitan tener el plan completo. El resto del equipo deberá estar
informado de sus áreas de responsabilidades exclusivamente. La campaña
opera en la modalidad de la “necesidad de conocer”. Si usted no tiene
necesidad de conocer otros detalles de la campaña lo mejor es que no los
conozca.
110
Fase de Planificación
Grupo de Enfoque
Encuestas
Temas
Imagen Ideal
Oposición
Objetivos Cuantitativos
Objetivos Cualitativos
Temas
Imagen
Debate
Comunicación
Contacto Directo
Gira
Investigaci n
Estrategia
T cticas
Plan de
Campa a Presupuesto
Candidato Estructura
Segmento 1 Segmento 2 Segmento 3
REFUERZA A NUESTRO ELECTOR O PERSUADE
AL INDECISO O D BIL OPOSITOR
Votos para el Candidato
D a de la Elecci n
Fases de Campa a Electoral
REVISIN
Fase de Planificaci n
Fase de Ejecuci n
Discursos, Entrevistas, Gira
Agenda, debates, Rueda de Prensa
Publicidad, Boletines de Prensa, Puerta a
Puerta, Correo Directo, Banco Telef.
Tema 2-3 Tema 1-4 Tema 1-2
SI
NO
Gráfico 9
111
Conocimientos prácticos para GANAR elecciones
FASE DE EJECUCION
C A P Í T U L O
III
113
Conocimientos prácticos para GANAR elecciones
Una vez concluída la fase inicial de definición del plan de campaña, el
gerente del proyecto conjuntamente con el candidato procederán a reclutar
al personal necesario para concluir la organización capaz de llevarlo a cabo.
En la fase de ejecución el equipo de campaña se amplía escalonadamente
de manera que se cubran todas las funciones definidas en el Plan. A su vez,
estas nuevas personas que están siendo incorporadas a la organización, tienen
la responsabilidad de revisar sus áreas dentro del esquema, de manera que se
identifiquen con él y hagan los comentarios pertinentes respecto a su
responsabilidad y autoridad en la organización.
Uno de los graves problemas en las campañas electorales en América
Latina es que no existe el personal entrenado con experiencia electoral en
estas áreas de la organización, lo cual hace más difícil el trabajo del consultor
político, pues la campaña es, sin lugar a dudas, una labor de equipo. No es
posible que existan buenos gerentes de campaña, si nunca han hecho o
participado con un profesional en una, y así igualmente sucede con el resto
del equipo de campaña.
Muchas veces la fase más difícil de una campaña electoral es la ejecución
de cada uno de sus programas por las Secretarías responsables. El entender a
plenitud la responsabilidad y autoridad asignada a cada secretaría, el entender
el plan de campaña y tener la destreza y experiencia necesaria para ejecutarlo
con eficiencia y efectividad coordinadamente, son factores de gran importancia
en el triunfo electoral. Por esto, se hace imprescindible que la estrategia y el
plan de campaña sean entendidos a plenitud por el personal responsable y
que éste tenga la capacidad y experiencia para ejecutarlo con la eficacia y
efectividad necesaria para ganar.
ORGANIZACIÓN
El aceptar que no existen dos campañas iguales no significa que en el
proceso electoral no existan valores constantes en cada una de ellas. La
114
Fase de Ejecución
organizacion del proyecto, sus responsabilidades y autoridad son casi
invariables, independiente del país donde se lo ejecute.
La organización de la campaña es el esqueleto sobre el cual se apoyan
todos los elementos necesarios para llevarla a cabo, con armonía, eficacia y
efectividad. Para que su utilización resulte eficaz, deberá concebirse de modo
que permita situar todos los valores y capacidades humanas en el lugar
adecuado de la organización.
La disposición de la estructura de la campaña es una tarea complicada,
pues se trata de poner en marcha coordinadamente un equipo temporal, que
pueda estar constituido por cientos o miles de personas, entre militantes del
partido, simpatizantes, voluntarios y trabajadores a tiempo completo, en un
periodo corto de tiempo (6 ó 12 meses).
La configuración de la organización de la campaña es la primera etapa
de su proceso. Debe estar sometida a observaciones atentas para adaptarse
rápidamente a las exigencias que plantea el desarrollo de la campaña y la
eficaz utilización de las personas en sus relaciones de interdependencia.
“Estas relaciones se establecen en función de las responsabilidades y
autoridades que se atribuyen a cada individuo por decisión del gerente de
campaña. Se sintetizan en normas de trabajo que definen procedimientos,
atribuciones y responsabilidades”.
Siempre alguna organización de campaña es mejor que ninguna
organización de campaña. Mientras más competitivo sea el proyecto y mayor
su nivel, más eficiente y detallada deberá ser su disposición para ganar.
La organización es más que un organigrama. Las personas principales
deben estar de acuerdo en las funciones de cada uno, en la dirección a seguir
y entender la autoridad que poseen al igual que sus responsabilidades. Para
que la organización funcione adecuadamente, todos los participantes deben
entender a quién asistir en un momento dado y saber qué es lo que esa persona
puede hacer y sus responsabilidades y autoridad en la campaña.
Los componentes de la organización varían de acuerdo a la magnitud y
capacidad económica del proyecto, pero en toda campaña existen una serie
115
Conocimientos prácticos para GANAR elecciones
de “funciones básicas” que requieren de personas que las realicen,
independientemente del nivel de campaña, como las siguientes:
-Gerencia
-Coordinación con las bases, voluntarios, etc.
-Finanzas
-Comunicación (Publicidad y Prensa)
-Investigación (Encuestas, Focus, Oposición, Temas)
-Gira y Agenda
-Estrategia
Una vez determinada la mejor estructura para el funcionamiento de la
campaña, el gerente de la misma deberá definir responsabilidades y autoridad
de cada persona para su buen funcionamiento.
MODELO DE GERENCIA POLÍTICA
Candidato
Gerente
Gráfico 10
• Control Electoral
• Logistica
• Seguridad
• Publicidad
• Prensa
• Discursos
• Contacto Directo
Finanzas
Agenda/Gira
Organización
Investigación
Estrategia
Comunicación
• Encuestas
116
Fase de Ejecución
Secretaría e Organización
---Director de Voluntarios
----Director de Campos
----Director de Control Electoral
----Director de Afiliaciones
----Director de Eventos Especiales
----Director de Transporte
----Director de Seguridad
----Director de Independientes
----Director Juvenil
----Director Obrero
----Director Agrario
----Director Profesional
----Director Universitario
----Director de Cámaras
----Otros Directores
Secretaria de Publicidad
----Director de TV
----Director de Radio
----Director de Medios
----Director de Producción
Secretaria de Finanzas
----Director de Presupuesto
----Director de Recaudación
----Director de Contabilidad
Secretaria de Publicidad
----Director de Temas y Artículos
----Director de Discursos
----Director de Boletines de Prensa
----Director de Rueda de Prensa y Entrevistas
----Director de Respuestas
----Director de Información
----Director de Grabaciones de Radio
Secretaria de Publicidad
----Director Banco Telefónico
----Director Correo Directo
----Director Puerta a Puerta
Secretaria de Publicidad
----Director de Agenda
----Director de Avanzada
Secretaria de Publicidad
----Director de Encuestas
----Director de Temas de Campaña
----Director de Análisis Electoral y Demográfico
----Director de Inv. De la Oposición
----Director de Temas de Actualidad
Gráfico 11
Gráfico 12 Gráfico 13
Candidato
Comité
Ejecutivo
Comité
Finanzas
Gerente de
Campaña
Comité
Aseso
Consultores
Políticos
Secretaría
Investigación
Secretaría
Gira/Agenda
Secretaría
Publicidad
Secretaría
Contacto Directo
Secretaría
Prensa
Secretaría
Organización
117
Conocimientos prácticos para GANAR elecciones
EL CANDIDATO
La decisión inicial de todo candidato potencial es si va a aspirar o no al
cargo público.
Las consecuencias de esta decisión conllevan un alto riesgo de hacer el
ridículo, de dañar las relaciones familiares y personales, de dañar el orgullo
propio y el riesgo de la pérdida de capital personal. Por lo tanto, el candidato
debería considerar muy seriamente si debe aspirar o no.
Un consultor político puede ayudar mucho al postulante a encontrar la
respuesta adecuada, pero la decisión final y el elemento más importante que
es el deseo personal, dependen de él básicamente.
Las primeras preguntas que debe hacerse todo candidato potencial
antes de decidirse a aspirar a un cargo público, son:
¿Por qué quiero ganar?
¿Tengo posibilidades de ganar?
¿Qué necesito para ganar?
Las respuestas a estas preguntas, forman una base lógica de información
que ayudan al candidato a tomar la decisión correcta. Sin embargo, el obtener
unas respuestas válidas a estas preguntas, en ese momento, no es nada fácil
por varias razones: primero, la mayoría de las veces el candidato tiene poca
experiencia en evaluar la reacción del electorado o en organizar una campaña
electoral; segundo, es muy difícil ser objetivo y más aun, si es algo que nosotros
deseamos; tercero, es imposible poder predecir el futuro acerca de dos grupos
de gente: los oponentes y el electorado.
118
Fase de Ejecución
En el Comedor del Palacio de Carondelet, junto al
Presidete León Febres-Cordero y su Ministro de
Gobierno Luis Robles Plaza.
119
Conocimientos prácticos para GANAR elecciones
En Guayaquil, la noche que el Ab. Jaime Nebot Saadi ganó
con la mayor votación la Diputación Nacional, junto al
Director de Comunicación de la campaña, Carlos Vera.
120
Fase de Ejecución
La noche del triunfo de la elección de la segunda vuelta elec-
toral, junto al Presidente Electo Alejandro Toledo y al Primer
Vice-Presidente Raúl Diez Canseco.
121
Conocimientos prácticos para GANAR elecciones
En el Palacio Presidencial, el primer día del Gobierno del
Presidente Enrique Bolaños, junto al Canciller Norman Caldera
y el Asesor Político de la Presidencia, Frank Arana.
122
Fase de Ejecución
Figura Central de la Campaña
El candidato es la figura central de la campaña, es el comunicador de
los temas y es el intérprete de todo 1o que representa el proyecto.
El candidato es la principal imagen de la campaña, es el principal
responsable de la persuasión de los electores, en fin, es el mayor responsable
de su triunfo o derrota.
El candidato que demuestra posturas claras, lealtad sin máculas,
coherencia, lógica y sabe transmitirlo, tiene una mayor posibilidad de
conseguir el apoyo del electorado.
Los temas más concretos son los que obtienen mayor fuerza de atracción
electoral. El votante es muy sensible a todo 1o que le concierne de manera
directa y personal.
Los grandes temas y centros de interés, identificados mediante
encuestas, permitirán al candidato completar su programa y dirigir la campaña
electoral, en torno a las exigencias del electorado, y aportar una respuesta
honesta a cada una de estas demandas.
Anuncio de la Candidatura
La mayoría de los candidatos saben que tienen que anunciar que son
candidatos, el problema es ¿cuándo debe anunciarlo?, ¿cómo debe anunciarlo?,
¿a quién debe invitar?, ¿qué es 1o que debe decir?, etc.
La respuesta es que el aspirante debe anunciar su candidatura solamente
cuando la campaña esté lista y siguiendo la estrategia diseñada.
Por 1o tanto, antes de anunciar necesitará tener parte de la organización
de campaña funcionando para poder aprovechar al máximo este importante
evento de prensa.
Muchas campañas piensan que es mejor anunciar primero que el
oponente, esto no es necesariamente cierto, a no ser que la estrategia haya
123
Conocimientos prácticos para GANAR elecciones
sido diseñada para tomar la delantera, o por cualquier otra razón táctica,
pero nunca “porque así lo hacen otros candidatos o me parecía una buena
idea, o me lo sugirió un amigo político”.
Una vez que el candidato anuncia, el partido, la prensa y el electorado
esperan que él actúe como candidato, o sea, que envíe boletines de prensa,
que tome posiciones sobre importantes temas de campaña, que realice giras,
que reciba respaldos a su candidatura, etc., de no suceder esto, la campaña y
el candidato perderán credibilidad y demostrarán que existe una falta de
organización y los medios de comunicación se encargarán de contárselo al
mundo.
La única razón para anunciar una candidatura es porque estamos listos.
Para estar listo es necesario tener lo siguiente:
La organización o su mayor parte funcionando (gerente, encuestador,
secretario de prensa, finanzas).
Una buena cantidad del presupuesto necesario para ganar, en el banco
o comprometido.
Un buen gerente de campaña.
Un buen secretario de finanzas.
Respaldo de un grupo amplio de líderes políticos y de la sociedad civil.
La encuesta base.
Investigación del oponente.
Identificación de los temas de campaña.
Definición de posiciones sobre los mismos.
El libro de preguntas y respuestas.
El discurso de campaña.
La información electoral y demográfica de la circunscripción.
La estrategia.
124
Fase de Ejecución
Las decisiones de cuándo, cómo y dónde anunciar la candidatura deben
ser tomadas en función de la estrategia de campaña por el gerente y el comité
ejecutivo de la misma, pero nunca por el aspirante.
Algunas reglas generales para un buen anuncio incluyen:
• Tenga listo el discurso de campaña.
• Tenga listo las preguntas posibles y sus respuestas.
• Tenga listo los boletines de prensa del anuncio, entréguelos a los
asistentes y envíelos al resto de la prensa.
• Asegúrese de invitar a toda la prensa con tiempo suficiente.
• Asegúrese de invitar a las figuras importantes del partido, personas
importantes que nos respaldan, etc.
• Evite conflictos con otros eventos de importancia.
• Seleccione una hora que permita la mayor exposición en la prensa.
• Asegúrese un buen día de prensa.
• Reconfirme con la prensa el día anterior al anuncio.
• Seleccione un lugar apropiado.
El candidato a la presidencia Bush, anunció su candidatura con la estatua
de la libertad a su espalda, y el Senador Gary Hart lo hizo en una montaña de
su estado, eso es lo que ellos querían resaltar. Algunos candidatos prefieren
grandes cantidades de personas para demostrar el amplio respaldo que poseen
de sus electores, otros prefieren un grupo representativo del país en un
escenario más controlado, todo depende de lo que la estrategia de la campaña
demande.
Una vez más se demuestra que lo más importante es el estar listos y
tener un plan.
125
Conocimientos prácticos para GANAR elecciones
¿Qué se Considera un Buen Candidato?
La diferencia entre un buen Candidato y un buen Presidente, es que un
buen Candidato debe tener el pulso de la opinión pública y la capacidad de
responder a la misma. Un buen Presidente debe tener la capacidad de mover
la opinión pública en la dirección de su visión de país.
Yo he tenido candidatos que hubieran sido grandes Presidentes como
Jaime Nebot y Alberto Vallarino, por mala suerte para sus países no hicieron
unas campañas ganadoras, por razones que no vamos a discutir en estos
momentos. Solo espero que algún día no muy lejano puedan ayudar a sus
respectivos pueblos desde la Presidencia.
Un buen candidato se concentra en dos funciones básicas; persuadir a
los electores y recaudar dinero para la campaña. El mal mayor de todo
candidato es querer gerenciar su campaña. Un buen aspirante debe seguir al
pie de la letra la estrategia establecida por el proyecto. Una condición esencial
que debe tener todo buen candidato es disciplina.
La efectividad de un buen candidato es juzgada en gran parte por su
habilidad de transmitir mensajes claros. Comunicadores poderosos se hacen
estrellas políticas, el caso del Presidente Reagan es uno de los mejores ejemplos
de comunicadores efectivos.
El candidato debe darle autoridad total y respaldar al gerente para que
éste pueda dirigir la campaña sin problemas, de no ser así, el proyecto sería
un caos, donde todos y nadie gerencia. Los resultados de una campaña con
un gerente sin autoridad siempre son catastróficos y atentan contra la
posibilidad de triunfar.
126
Fase de Ejecución
COMITÉ EJECUTIVO
Lyn Nofziger, Director Político de la Casa Blanca cuando Reagan,
recomienda “ que si usted va a tener un Comité Ejecutivo en la campaña, éste deberá
ser muy pequeño y con todos los miembros comprometidos con lo que el Gerente
quiere hacer o lo suficientemente grande para que nadie se pueda poner de acuerdo y
el Gerente haga lo que le dé la gana”.
El Comité Ejecutivo estará presidido por el Candidato y en su ausencia
por el Gerente de Campaña, también deben de participar el Secretario de
Prensa, el Consultor Político, el Secretario de Finanzas, el Encuestador, el
Secretario de Publicidad, el Secretario de Organización y algún amigo íntimo
del candidato que no esté participando en la campaña, pero que le sea leal y
le pueda decir las verdades al candidato. Nunca deberán participar la señora
del candidato u otros miembros de su familia, porque usualmente resulta en
la conformación de un grupo a su alrededor, que pretende influenciar en la
campaña, basado en la relacion familiar y no en la experiencia y el
conocimiento de campaña necesarios para tomar decisiones.
Las principales responsabilidades del Comité Ejecutivo son:
* Colaborar con el Gerente de Campaña y losAsesores en la planificación
de la estrategia.
* Preparar y aprobar el presupuesto de la campaña con el Gerente.
* Aconsejar al candidato.
* Participar en la toma de las decisiones importantes y críticas.
* Ser leal al Candidato.
127
Conocimientos prácticos para GANAR elecciones
GERENTE DE CAMPAÑA
Una figura clave de la campaña es su Gerente, éste deberá tener un
amplio conocimiento de campaña electoral, deberá tener dotes gerenciales,
dirigir el proyecto con firmeza, tener la plena confianza del candidato y contar
con su respaldo total en todo momento; si esto se llegara a perder, lo mejor
sería que renunciara a la campaña.
Una de las acciones más importantes de un gerente de campaña es
coordinar y ejecutar las distintas actividades de la misma, en el tiempo
planificado y mantener a la campaña en todo momento bajo control dentro
de la estrategia. La experiencia me dice que cuando todo va bien, le es muy
fácil al gerente mantener la campaña controlada dentro de la estrategia, pero
cuando las cosas parecen ir mal o van mal, ahí es cuando se necesita un gerente
con experiencia; para que pueda dar las explicaciones debidas y mantener el
control de la campaña para lograr su objetivo y de ser necesario tomar las
correcciones necesarias.
Por otra parte, si no existe una gerencia única y un planteamiento de
campaña único, a la larga se plantearán divergencias internas sobre criterios,
enfoques y ponderaciones entre los responsables de campaña que traerán
perjuicios, en tanto que obligará a cambios y creará incertidumbre; en cuanto
a la eficacia en la modificación de los rasgos del candidato para mejorar la
percepción de los electores, habrá también diversidad de criterios relacionados
con la selección y eficacia de los medios publicitarios a emplear; tema del
cual, gran mayoría de la gente -que participa en la campaña, los allegados al
candidato y especialmente los charlies- se consideran expertos.
Durante la campaña electoral existirán muchos buenos consejos de
personas muy cercanas al candidato y bien intencionadas, pero
desconocedoras de la estrategia a seguir. Es responsabilidad del Gerente,
mantener bajo control el plan de campaña en todo momento, aun contra la
opinión de muchos, solo si él cree necesario hacer correcciones, éstas se
deberían hacer, nunca antes.
128
Fase de Ejecución
Si la campaña ha desarrollado una sólida estrategia, basada en un
proceso investigativo técnico y analizada por profesionales con experiencia,
nadie más capaz que el Gerente de Campaña para juzgar y decidir qué consejos
emplear y cuáles no, esa es una responsabilidad de su trabajo. También cuenta
con la asesoría de los consultores políticos para tomar decisiones críticas.
Un buen Gerente deberá tener la habilidad de seleccionar entre muchas
buenas ideas e incorporar solamente aquellas que se ajustan a la estrategia.
Según J. Napolitan el “Gerente de Campaña y el Consultor Político son
como un “coach” de un equipo de “football”, saben cómo realizar 1.000 jugadas
diferentes, pero también saben que solamente pueden utilizar 25 jugadas en
un juego”. El buen Gerente reconoce cuáles son las mejores 25 jugadas para
esta campaña electoral
Responsabilidades del Gerente:
• Organizar y supervisar toda la campaña.
• Controlar el presupuesto.
• Coordinar las distintas funciones de la campaña, para evitar duplicación
de esfuerzos y pérdida de tiempo.
• Ser vocero de la campaña.
• Nombrar a los directivos de la campaña.
• Supervisar el tiempo del candidato.
• Cooperar en el desarrollo de la estrategia y mantener la campaña dentro
de la misma en todo momento.
• Mantener el entusiasmo de la campaña y del candidato.
• Contratar y despedir el personal; y resolver disputas internas.
• Estar accesible a los Directivos.
• Ser centro de información para y del candidato.
• Mantener reuniones periódicas con el candidato, el comité ejecutivo y
129
Conocimientos prácticos para GANAR elecciones
los directores.
• Representar al candidato en eventos cuando sea necesario.
• Asegurarse de que existe el dinero necesario en todo momento, para
implementar el plan de campaña.
• Debe tener la autoridad para dirigir la campaña y contar con el respaldo
total del candidato.
Revisión del Plan de Campaña
La administración de la campaña debe ser flexible y creativa en la
revisión de sus programas. El tiempo es el único factor que no varía. Dentro
de ciertos límites, el dinero puede ser aumentado, el equipo y los voluntarios
asignados a otras tareas también pueden ser aumentados o eliminados para
resolver problemas de presupuesto, etc., pero el tiempo es el único elemento
que no podemos alterar, solo utilizarlo de la manera más eficiente y efectiva
para ganar la elección.
Para cada programa de la campaña, el gerente, el director de ese
programa y el secretario de ese departamento deberán diseñar un sistema de
informes que identifiquen los objetivos y los períodos de tiempo en los cuales
éstos serán alcanzados. Este sistema deberá ser revisado periódicamente por
el gerente y cada responsable de su área.
Dos tipos de revisiones son necesarios: a corto plazo, revisiones
semanales de cada programa para evaluar su progreso y revisiones regulares,
para evaluar el plan total de campaña.
En las revisiones a corto plazo debemos hacernos las siguientes
preguntas:
• ¿Estamos cumpliendo con los objetivos del programa?
• ¿Cuál es el costo para lograr este objetivo?
• ¿Cuáles son los remedios a los problemas del programa?
130
Fase de Ejecución
En las revisiones regulares debemos revisar la sustancia, estilo y detalles
de la estrategia y las tácticas. Este proceso nos ayudará a:
• Revisar el programa de la campaña e términos cuantitativos.
• Evaluar el éxito de los temas de la campaña.
• Revisar si la imagen refuerza el tema.
• Comparar nuestra estrategia con la del oponente.
• Reajustar los progrmas, de ser necesario, para cumplir con sus
objetivos del plan de campaña.
La revisión del plan de campaña no es un proceso complicado.
Desafortunadamente, con el aumento de la tensión a medida que se acerca el
día de la elección, este proceso es muchas veces olvidado y no corregimos
errores a tiempo, acción que nos puede costar muy caro, en cuanto a las
posibilidades de ganar.
Siempre se debe revisar cuidadosamente los objetivos que hemos
establecido, los que hemos cumplido y los recursos que nos quedan. ¿Cómo
estos recursos restantes puedan ser mejor utilizados, para lograr nuestros
objetivos? Esta es una pregunta que debe hacerse permanentemente el Gerente
y los Consultores.
Podría darse el caso de que el dinero aumente o disminuya, en cuyo
caso debemos revisar de nuevo nuestro presupuesto de TV o radio, debemos
revisar toda la campaña y hacer todas las correcciones necesarias.
Las campañas electorales tienden a forzar criterios apresurados en
respuestas a eventos incontrolables y a tomar decisiones casuales acerca de
preguntas que no han sido pensadas detenidamente.
PARE Y PIENSE. Estas son las palabras cruciales en la revisión de los
programas, ya sea 6 meses o 6 días antes de la elección. El análisis cuidadoso
puede que no sea tan excitante como lo pudiera ser el juicio apresurado en
medio de una crisis, pero 1o más probable es que le permitan al candidato y
131
Conocimientos prácticos para GANAR elecciones
al gerente de campaña disfrutar una excitación mayor al tomar la mejor
decisión y ganar la campaña.
SECRETARÍA DE PRENSA
La persona más indicada para ocupar este cargo es un buen periodista,
de prestigio, que tenga una buena relación con los medios de comunicación
de mayor impacto, y que haya tenido experiencia en campañas electorales.
Un buen manejo de prensa es muy importante para ganar. Si definimos
la campaña electoral como un evento de comunicación, el manejo eficiente y
efectivo de la prensa es crucial, pues tiene mayor credibilidad que la
publicidad electoral del proyecto. A través de una buena relación con los
medios de comunicación se puede obtener el lado más positivo de la noticia
o del evento de la campaña. Mi consejo es que no se peleen con los medios de
comunicación, si ellos se pelean con el candidato o la campaña trate de
arreglarlo y si no puede arreglarlo, continúe tratando.
Esta Secretaría es responsable de las siguientes acciones:
Preparar boletines de prensa.
Preparar “PRESS KITS”.
Proveer a los medios con los textos de discursos del candidato.
Servir de avanzada de medios en eventos importantes del
candidato.
Generar y proveer a la prensa con artículos sobre la posición del
candidato en temas de importancia para los electores.
Servir de contacto entre la prensa y el candidato.
Buscar entrevistas en radio, TV y prensa para el candidato.
Organizar las ruedas de prensa.
132
Fase de Ejecución
Escribir artículos interesantes sobre el candidato.
Entender los temas principales de la campaña.
Enviar a los medios escritos, fotos del candidato y sus respectivos
pies de grabados, y a la radio, grabaciones de pronunciamientos
del candidato.
Preparar los discursos del candidato.
Coordinar la información de la campaña con el resto de la
organización.
Preparar las respuestas a los ataques y a los temas de campaña de
la oposición.
Programa de Prensa Regional
El “Programa de Prensa Regional” (PPR) se establece para asistir a los
contactos de prensa regionales a hacer una cobertura eficiente de medios,
coordinada y coherentemente con los temas y posiciones de la campaña
nacional.
El objetivo de todo programa de prensa es expander una imagen
favorable de la campaña, ayudando a las organizaciones regionales a generar
actividades de prensa en consonancia con la nacional.
El PPR tendrá un “Coordinador Nacional” (CN) que deberá estar
ubicado en la oficina central de campaña. La principal función del Coordinador
Nacional es servir de enlace a las regionales con la campaña central y de
suministrarles la información pertinente a las regiones.
Cada semana los “Oficiales de Prensa Regionales” (OPR) deben recibir
del Coordinador Nacional los boletines de prensa enviados por la campaña
central; artículos de fondo; discursos del candidato, giras, y cualquier otra
información de la campaña, de manera que estén al día con todo lo que dice
el aspirante y con lo que sucede en la campaña, para que este material pueda
ser utilizado por las regiones y no existan contradicciones de
133
Conocimientos prácticos para GANAR elecciones
pronunciamientos, como muy a menudo sucede en todas las campañas
electorales.
A su vez, semanalmente, el OPR deberá enviar a la central lo siguiente:
• Artículos de la prensa local relevante a la campaña.
• Una evaluación semanal que incluya:
-evaluación de la cobertura de prensa regional.
-lista de los contactos realizados con la prensa y las preguntas más
frecuentemente realizadas.
-sugerencias de cómo responder a situaciones de la campaña.
-temas que estimen de interés para la región.
-resultados de encuestas locales.
El Coordinador Nacional analizará toda la información enviada por
OPR y la distribuirá a todos aquellos funcionarios de la campaña que le sea
beneficioso su conocimiento (escritores de discursos, avanzada, etc.).
Esta estructura permite a la Secretaría de Prensa estar actualizada con
1o que sucede en todas las regiones del país, lo cual nos permite tomar mejores
decisiones y reconocer posibles fluctuaciones locales de intención de voto,
además permite que la campaña hable con una sola voz. Esta información
permite realizar una evaluación de cómo están funcionando las organizaciones
regionales.
Grabaciones de radio
También, el Coordinador Nacional le enviará a los OPR grabaciones de
radio sobre: pronunciamientos del candidato, del gerente de campaña,
pronunciamientos de personas importantes sobre el candidato o la campaña,
etc., para que éstos puedan ser pasados en las radios regionales, dando la
impresión de presencia de la campaña y de actualidad.
134
Fase de Ejecución
El Discurso Político
El discurso del candidato es la razón por la cual está aspirando a este
cargo público, es el entendimiento de los problema que aquejan al electorado
con sus propuestas de solución y su firme compromiso de cumplirlos. También
establece las razones por las cuales él es la mejor opción y pide el voto para
lograr sus propuestas de campaña.
Los discursos son una oportunidad para exponer la historia de nuestra
manera.
1.- Tenemos control total de la historia.
- reforzamos nuestros temas
- exponemos nuestras experiencias para resolver los problemas
principales.
2.- Nos da una oportunidad gratuita.
3.- Nos permite hacer distinción entre nosotros y los otros
candidatos.
4. Nos permite responder a la dinámica de la campaña.
5.- Nos permite hablarle a la gente directamente.
Los discursos son una de las mayores responsabilidades de la Secretaría
de Prensa y una de sus más formidables herramientas. Un buen discurso
puede hacer la diferencia entre ganar y perder.
Para la preparación de un buen discurso es necesario lo siguiente:
135
Conocimientos prácticos para GANAR elecciones
• Investigar los datos, detalles, estadísticas, posiciones del
candidato y la oposición sobre los temas de campaña que interesan
a los electores.
• Lograr que el escritor utilice la investigación para convertirla
en un idioma fácil de entender para los electores, usando frases
de impacto y colorido, ejemplos y metáforas, pero más importante
aún, deberá adaptarlo a la imagen deseada por el candidato.
• Un buen escritor de discurso deberá preparar su material con
un excelente conocimiento de la audiencia a la que va dirigido el
mensaje.
• El director de comunicaciones es el responsable final en aprobar
el discurso.
El Discurso Modular
Preparar un discurso cada vez que el candidato está en una tribuna es
casi una misión imposible en una campaña electoral. A su vez, el candidato
deberá mantener la misma opinión sobre cada uno de los temas utilizados en
la campaña. Por lo tanto, el uso del discurso modular es una de las mejores
soluciones para los discursos de campaña.
Consiste en una serie de módulos, de 8 a 12 módulos, cada uno de
aproximadamente 5 minutos de duración sobre temas escogidos por la
campaña de gran interés para los electores. De manera que el candidato pueda
escoger los módulos que vayan de acuerdo a la audiencia y dar un discurso
coherente y preparado, simplemente añadiendo un comienzo, un final y una
frase que conecte los módulos escogidos.
136
Fase de Ejecución
• El comienzo es fácil, pues lo más importante es transmitir que
el candidato está contento de estar en ese lugar.
• La frase para conectar los módulos puede ser como: otro tema
de importancia es...
• El cierre del discurso también puede ser fácil si lo dividimos en
tres tipos:
-Fogoso, para entusiasmar a una audiencia partidista
a trabajar por la campaña.
-De responsabilidad cívica.
-De alto patriotismo.
Escribir los módulos requiere habilidad como escritor.
Cada módulo consiste de lo siguiente:
-Primero:
Una descripción del problema -podemos mencionar alguna
estadística, pero no mucha- y discutir por qué este problema es
importante para el país, la región o el grupo de personas presente.
-Segundo:
Mencionar algunos datos que llamen la atención; como por ejemplo:
jamás en la historia de ..... había sucedido; esto representa el más alto
...., etc. Aquí es donde el orador captura la atención de la audiencia y
resalta el punto que quiere comunicar. Los datos específicos son
siempre más poderosos que generales.
137
Conocimientos prácticos para GANAR elecciones
-Tercero:
Identificar al oponente con el problema expuesto aunque sea
tangencialmente.
-Cuarto:
Aquí es donde el candidato le ofrece a la audiencia la solución del
problema y demuestra cómo él puede ayudar a resolverlo mejor que
los otros candidatos.
En las regiones debemos mezclar los temas nacionales que le interesen
a la región con los temas regionales prioritarios.
Un buen discurso político debe estar escrito para ganar la mente de la
audiencia y también para ganar su corazón. Cuando una audiencia tiene una
opinión dividida sobre un tema, hable sobre el problema y evite ser específico
sobre su solución. Sin embargo, cuando exista consenso sobre un tema, sea
específico y enfático en su solución.
En el curso de retórica -técnicas de comunicación verbal- la “Fundación
Canovas del Castillo” expresa los siguientes consejos para la preparación de un
discurso.
En el discurso provea ejemplos para establecer su punto, use fuentes
de información que le ofrezcan credibilidad a la audiencia y ofrezca estadísticas
que lo respalden.
Consejos para la preparación de un Discurso:
1. ¡Tómese su tiempo!
2. Concéntrese en el objetivo:
-¿Qué quiere usted conseguir?
138
Fase de Ejecución
-¿Cuál es la idea principal?
Concéntrese en lo esencial.
Elabore usted un punto de vista sólido por medio de sus conocimientos
del tema y por medio de su disposición interna.
3. Con la introducción gánese la atención expectante y favorable de
los oyentes.
La introducción es lo más fácil y lo esencial. Muestre su capacidad.
Técnica de introducción, técnica de inspiración indirecta, técnica de
estímulo mental, técnica directa.
4. ¡Consiga que su discurso tenga vida!
-Utilice frases literales.
-Ponga ejemplos gráficos.
-Mire a los oyentes a los ojos.
-Haga que los oyentes participen en su discurso.
-Haga pausas.
-Manténgase en su nivel, eso aumenta su credibilidad.
-Use objetos demostrativos.
-Hable espontáneamente, sin leer, utilice un papel con palabras claves.
-Haga frases cortas. Evite sustantivos y frases enrevesadas.
-Diga de forma clara y comprensiva lo que espera de sus oyentes.
- Comunique a sus espectadores las ventajas y las ganancias que les
reportará el seguir sus consejos.
5. Al final del discurso haga un resumen. ¡Exija una acción realista
viable!
139
Conocimientos prácticos para GANAR elecciones
En la mayoría de las campañas presidenciales que yo he asesorado en
Latinoamérica, jamás me he encontrado con persona alguna que practique o
tenga conocimiento de lo mencionado anteriormente. Por supuesto que se
escriben decenas de discursos, siempre hay alguien o alguienes que escriben
algo sobre el tema, algo bonito, algo que le gusta al candidato, pero no
necesariamente, algo que ha sido meditado dentro de los parámetros antes
mencionados.
El Presidente de los Estados Unidos deAmérica tiene en el departamento
de Comunicación de la Casa Blanca dos o tres “escritores de discursos”, cuya
especialidad es esa, escribir discursos, por eso los discursos de los Presidentes
de los Estados Unidos de América emotivan a la audiencia, comunican
exactamente lo que quieren comunicar y a quienes quieren llegar.
SECRETARÍA DE PUBLICIDAD
EnAmérica Latina la publicidad en la mayoría de campañas es manejada
por agencias de publicidad locales, con muy poco o nada de experiencia en el
tema. Sin embargo, la campaña puede contratar, si lo considera prudente, a
consultores o profesionales de publicidad que complementen o asesoren
alguna de las actividades que pudieran estar deficitarias en el área publicitaria
como: producción, creatividad y medios.
Uno de los errores más comunes en la publicidad electoral es tomar el
audio de los spots de la TV y hacer spots de Radio con este mismo audio; la
TV es visual, la Radio es auditiva, usar el mismo audio no puede ser un buen
método para impactar al elector. Las técnicas en la producción de un “spot”
de TV y Radio son totalmente diferentes. La radio debe ser usada para
complementar y reforzar los mensajes de TV y para cubrir las áreas de electores
que no tienen TV.
140
Fase de Ejecución
Las principales responsabilidades de esta Secretaría son:
* Desarrollar la táctica de publicidad.
* Desarrollar el plan de medios.
* Producir los spots de TV y radio. (Creatividad, filmación, textos;
música, edición).
* Separar y comprar los espacios en TV, radio y prensa escrita.
* Diseñar todo el material impreso de la campaña.
* Recopilar información sobre la campaña de medios de la
oposición.
* Preparar los anuncios de prensa.
* Asesorar a la campaña en la publicidad.
La publicidad a diferencia de la prensa está bajo el control total de la
campaña. Através de ella la campaña puede decir exactamente lo que quiere,
a quienes quiere, cuando quiere y cuantas veces quiere.
Cuando la campaña tiene candidatos con grandes dificultades de
comunicación, la publicidad se hace vital, pues es el único medio que tenemos
para comunicar con efectividad los mensajes de la campaña a los electores.
Una de las formas más comunes de intentar corregir este problema de
comunicación del candidato, es a través de “media training”, o sea entrenando
al candidato en el arte de disertar, cómo responder las preguntas de la prensa,
cómo manejarse en la televisión, cómo comunicar con mayor impacto. Yo
sugiero a la mayoría de los candidatos, que se sometan a este tipo de
entrenamiento, pues les dará gran confianza personal, lo cual es muy
beneficioso para la campaña.
141
Conocimientos prácticos para GANAR elecciones
SECRETARÍA DE ORGANIZACIÓN
Un buen Secretario de Organización deberá conocer a la mayoría de los
principales dirigentes del partido político del candidato y a los Directores
Regionales de la campaña. También deberá tener buenas relaciones con ellos,
de manera que exista una buena interacción de campaña para que se cumplan
las funciones requeridas en el plan establecido.
Sus responsabilidades son las siguientes:
* Coordinar con los dirigentes barriales del partido y la campaña.
* Coordinar con los sectores independientes.
* Informar periódicamente al gerente de campaña todo lo que está
sucediendo en cada región.
* Responsable de la distribución de la propaganda: afiches, folletos,
stickers, etc.
* Coordinar el Control Electoral.
* Coordinar los Eventos Especiales.
* Responsable de toda la logística.
* Responsable del reclutamiento de voluntarios para los eventos y
programas.
* Responsable de la seguridad del candidato y la campaña.
SECRETARÍA DE GIRA
Es buena publicidad y relación pública el decir que el candidato visitará
todos los rincones del país durante la campaña, pero la realidad es que el
candidato que lleve a cabo este plan de gira probablemente pierda la elección,
ya que no está utilizando su tiempo de una manera eficiente.
142
Fase de Ejecución
Para cualquiera que haya participado en una campaña electoral le será
muy común el haber escuchado “ no hemos visitado tal o cual pueblo y es
muy importante ir” cuando en realidad no podemos visitarlos todos y lo que
tenemos que decidir es a dónde nos conviene más ir para obtener una mayor
cantidad de votos.
La teoría de la gira, en su sentido más amplio, es la de distribuir el área
geográfica y el tiempo del candidato de la manera más efectiva para consolidar
nuestra base y persuadir a los electores indecisos y electores débiles de la
oposición, para obtener el 50% + 1 de la votación.
El “Director de Gira” (DG) considera en su programa los siguientes
elementos: existe una cantidad específica de horas desde hoy hasta el día de
la elección: y existe una cantidad específica de área dentro del país. Su
responsabilidad, es decidir cuánto tiempo le debe dedicar el candidato a cada
área para ser más efectivo.
Planificación de la Gira
La función del DG es situar al candidato en aquellos lugares que le
generen más posibilidades de persuadir a un mayor número de electores.
Parece sencillo, pero los DG discutirán ampliamente sobre la siguiente
proposición; “para atraer votantes es necesario que el candidato esté la mayor
parte del tiempo posible en presencia de la mayor cantidad de electores
indecisos”.
Muchos DG mantienen este axioma, basándose en el argumento de que
es desperdiciar el tiempo del candidato hablarle a los electores que están
sólidamente en su contra y también mantienen que es casi la misma pérdida
de tiempo, hablar a los electores que respaldan sólidamente a nuestro
candidato. En otras palabras, “el problema de la campaña es que nos pasamos
la mayor parte del tiempo hablándonos a nosotros mismos”.
Existe otra proposición y esta expresa que el candidato en el mejor de
los casos, solo puede reunirse personalmente con un pequeño número de
143
Conocimientos prácticos para GANAR elecciones
votantes y que la verdadera misión de la agenda es motivarlos para que
emprendan una mayor labor proselitista en su área. Este argumento es un
hecho probado... donde existen electores que nos respaldan, existen muchos
más electores potenciales.
En política existe un viejo adagio que dice “usted caza donde están los
patos”. Esto es, para cazar votos el candidato tiene que estar donde estén los
votantes indecisos o débiles del opositor pero nunca donde estén nuestros
votos duros o los votos duros del adversario.
Estas dos estrategias son definidas como “la estrategia para persuadir
a los electores o la estrategia de consolidar nuestra fuerza electoral”.
Entonces la estrategia de “persuadir” requiere dirigir los esfuerzos de
la campaña hacia donde se encuentren los grupos de electores indecisos, o
débiles opositores con el objetivo de persuadirlos a votar por el candidato. La
estrategia de “consolidar nuestra fuerza” requiere dirigir los esfuerzos de la
campaña hacia los grupos de electores nuestros con el objetivo de motivarlos
más y no perderlos.
Decisión del Director de Gira
La primera decisión del DG e, seleccionar, conjuntamente con el Gerente
de Campaña, cuál de las dos estrategias o cuál combinación es mejor para
nuestra campaña. Debemos exponer al candidato a la mayor cantidad de
electores indecisos, o a la mayor cantidad de electores favorables o una
combinación de ambos. Muchos factores influyen y tienen que ser
considerados en esta decisión de campaña.
Supongamos que la resolución es situar al candidato donde existe la
siguiente combinación 2/3 de electores indecisos, 1/3 de electores nuestros.
Esto significa obviamente que el DG debe identificar dónde están los electores
indecisos y los nuestros, para poder situar al candidato en esas áreas. Para
esto el DG deberá analizar el historial electoral de la circunscripción y las
encuestas realizadas durante la campaña, a la vez que las características
144
Fase de Ejecución
demográficas. Una vez que este análisis ha concluido, el DG con esta
información deberá decidir a dónde y cuántas veces debe ir el candidato y en
qué momento de la campaña.
Unidades de tiempo de Gira
Al principio hablamos de la cantidad de horas de duración que tenía la
campaña, pero en este instante hablaremos de unidades/día. Para hacer más
práctica la asignación de tiempo, el día será dividido en 3 unidades de gira.
Las unidades de gira serán definidas por el Gerente y el Director de Gira,
pero usualmente se dividen de la siguiente manera;
1.- Mañana 7:30 am hasta 12 m
2.- Tarde 12:30 hasta 5:30 pm
3.- Noche 7:30 pm hasta 10:00 pm
Para calcular el número total de unidades/día cuente el número de
días que faltan entre hoy y el día de la elección y multiplique este número por
3, ese es el número total de unidades/gira con la cual contamos para asignar
el tiempo del candidato durante toda la campaña.
En este punto debemos de conversar con el Gerente de Campaña y el
Candidato para discutir cuántos días a la semana le va a dedicar el candidato
a la campaña, cuántos fines de semana va a tener libre, el tiempo que necesita
para la publicidad, el tiempo necesario para prepararse en los temas de
campaña, el tiempo que necesita para prepararse para los debates, las
entrevistas, el tiempo que se necesita para las sesiones de estrategia, para las
sesiones de fotos, para las reuniones con líderes del Partido y el tiempo que
apartamos para contingencias (enfermedad, etc.). El resto es el número real
de unidades/tiempo que nos queda disponible del candidato para la gira.
145
Conocimientos prácticos para GANAR elecciones
Asignación de Unidades/gira por visitas
Una decisión que el DG deberá tomar es definir el número de unidades/
día asignadas por área. Esto es, si a una área se le han otorgado 6 unidades,
estas pudieran ser distribuidas en 6 días diferentes o en solo 2 días. ¿Cuál
método es mejor? No existe una respuesta correcta, pero generalmente lo
más espaciado de las visitas al área es mejor, pues nos permite generar más
prensa y nos permite un mayor número de visitas y contactos del candidato
con los electores del área durante la campaña, lo cual es aconsejable para
mantener motivada a la base y tener más ocasiones para persuadir a los
electores indecisos en cada sitio.
También cuando, por visitas, la campaña utiliza más de una unidad/
gira, esto conduce, casi siempre, a la aceptación de eventos que de otra manera
no serían considerados, porque no contaríamos con el tiempo disponible, en
otras palabras, como tenemos tiempo de sobra lo desperdiciamos en la visita
o no lo utilizamos de la manera más efectiva. Pero en esta decisión también
tenemos que contar el tiempo perdido por el transporte de un sitio a otro.
Una cuidadosa planificación de la agenda nos permitirá reducir el tiempo
perdido de transporte. No obstante, una agenda de paradas cortas es
conducente a pérdida de tiempo del candidato.
El ordenamiento prioritario por áreas geográficas debe ser el documento
básico para designar el número de unidades de agenda. Esta planificación no
es nada sencilla, pero la ausencia de la misma resultaría en una ineficaz
utilización del tiempo del aspirante.
Algunos puntos adicionales que debemos discutir sobre las unidades
suponen la inclusión de una comida y la posibilidad para reunirse con
miembros del partido, con VIP’s, con contribuyentes, etc., o dar un discurso.
Cada unidad de gira se presta para distintos tipos de eventos.
146
Fase de Ejecución
Agenda del Candidato
La Gira determina a “Dónde y Cuántas veces debe ir el candidato” y la
Agenda determina “Cómo debe emplear su tiempo cuando llega al sitio”.
Uno de los factores más importantes en la campaña es la utilización del
tiempo del candidato, ya que todos quieren verlo, hablarle y reunirse con él,
pero la estrategia de la campaña es la que determina, a dónde va, cuántas
veces, con quiénes se reúne, qué es lo que debe decir, etc. El responsable de la
agenda del candidato debe tener un claro entendimiento de la estrategia de
la campaña en todo momento, para de esta manera poder utilizar el tiempo
de una manera eficiente y efectiva. El es la persona que analiza los distintos
eventos, invitaciones, programas de TV, radio; la que coordina la hora y el
día a día, dónde debe estar el candidato para maximizar el uso de su tiempo
en relación a los electores que son necesarios para ganar. Por lo tanto, el manejo
del tiempo de la figura principal de la campaña -el candidato- requiere mucha
más planificación que moverlo simplemente de un lugar a otro al antojo de
los partidistas, los amigos o sus familiares más queridos.
La agenda deberá incluir las siguientes actividades de campaña:
Visitas a las localidades prioritarias.
Generar la mayor cantidad de noticia diaria.
Proveer grandes reuniones que sirvan para las noticias de TV.
Reuniones privadas con líderes políticos y otros líderes locales.
Proveer tiempo para discutir con el equipo, para preparar temas
para llamadas por teléfonos.
Proveer tiempo para descansar y comer.
147
Conocimientos prácticos para GANAR elecciones
Tipo de Eventos de Campaña
La siguiente lista sirve de guía para el DG, pero no significa que incluye
todos los tipos de eventos de campaña.
Mítines políticos.
Campaña en la calle, visita a:
-Distrito comercial
-Centros comerciales
-Puerta-a-puerta
-Fábricas
-Escuelas
-Hospitales
-Ferias
-Eventos deportivos
Debates.
Reuniones de organizaciones.
Recaudación de fondos.
Reuniones con líderes gremiales, cámaras, cívicos.
Prensa.
El Equipo de Avanzada
Las responsabilidades del Oficial de Avanzada son las siguientes:
• El equipo de avanzada es el principal responsable del éxito de cada evento
en la campaña. El Oficial de Avanzada (OA) deberá llegar al sitio del evento
con la anticipación suficiente para su coordinación y verificación, de forma
148
Fase de Ejecución
que el acto esté adecuadamente organizado, para que todo marche de acuerdo
al programa de la visita. El OA será responsable de informar al gerente de la
campaña sobre el progreso de la preparación del evento, cualquier cambio
que sea necesario, o la cancelación del mismo de considerarlo apropiado. El
OA debe evitarle cualquier sorpresa desagradable al candidato.
• La principal responsabilidad del Oficial de Avanzada (OA) es ser el
representante personal del candidato en la coordinación de su visita al sitio
del evento.
•El OA será responsable de estar con anticipación en el lugar y permanecer
durante todo el tiempo de la visita para asegurarse de que todos los detalles
planeados sean ejecutados de acuerdo al plan y asegurar el éxito de la visita
del candidato.
•El OAes responsable de mantenerse en contacto con los líderes locales y del
desarrollo de las actividades del candidato y su grupo.
•El OA no dará entrevistas o emitirá boletines de prensa.
• El OA deberá cooperar con la seguridad del candidato.
• Si existiera algún conflicto entre lo deseado por el comité local y la central
de campaña, el OAdeberá tratar de llegar a un arreglo satisfactorio con ambas
partes, pero nunca a uno que no sea aceptado por el candidato.
• La oficina central de campaña será responsable de ayudar a resolver
cualquier problema que se le presente al equipo de avanzada. Si el OA no
llega a acuerdos con el comité local, debe referir inmediatamente esta
información a la central de campaña para su decisión.
149
Conocimientos prácticos para GANAR elecciones
• Una vez que el candidato llega al sitio del evento, las órdenes vienen
directamente del candidato o el gerente de campaña.
• El OA deberá permanecer próximo al candidato durante toda la duración
de su visita, para contestar cualquier interrogante del candidato.
El candidato deberá tener la siguiente información, antes de llegar al
sitio del evento:
Tipo de evento: cena/reunión/caminata.
Nombre de la organización o persona responsable del evento.
Tema de importancia para la organización, personas o barrio
(no más de cinco).
Número de personas que asisten a lo largo del recorrido.
Los nombres y rangos de los principales participantes.
Nombre del oficial de avanzada.
Si asiste o no la prensa.
Sí hay o no discurso. (Texto del discurso preparado por prensa).
Tiempo de duración.
Dirección del evento.
Cualquier otra información que pueda beneficiar al éxito del
evento.
Procedimiento del Oficial de Avanzada
El OA se pondrá en contacto vía teléfono con los líderes locales, para
dejarles saber cuándo llega, a dónde va, etc. Tan pronto arribe al sitio de la
visita, llamará a la central de campaña e informará el teléfono dónde lo pueden
localizar.
150
Fase de Ejecución
Deberá entrevistarse con los líderes locales para revisar el programa,
identificar posibles problemas y mantener siempre bien informados a los
líderes locales. Nunca deberá comprometerse a una agenda final hasta no ser
aprobado por la central de campaña.
Reúnase con los líderes locales para establecer los siguientes comités y
sus responsables:
Publicidad
Prensa
Aeropuerto
Invitaciones
Campaña de teléfono
Transporte y equipaje
Hotel
Reuniones y programa
El OA deberá recorrer la ruta del candidato, para medir el tiempo y
asegurar su fácil transporte. Planifique la agenda final para la visita, con todos
los detalles y apruébelo con la central de la campaña.
Mantenga contacto constante con los líderes locales y los directores de
los comités. Prepare un directorio telefónico de todas las personas con las
que se reúne y necesita mantenerse en contacto.
Esté preparado para guiar al candidato durante su visita, mantener la
agenda en tiempo, resolver emergencias y asegurarse que todo sale de acuerdo
a lo planificado. Al final del evento, haga una evaluacion escrita del mismo y
envíelo al Secretario de Gira y Avanzada.
151
Conocimientos prácticos para GANAR elecciones
SECRETARÍA DE INVESTIGACIóN
Toda campaña necesita desarrollar sus posiciones sobre los temas
principales de la misma y diferenciar algunas de estas posiciones con las del
candidato oponente. Esto parece sencillo y lógico, pero rara vez es realizado
correctamente y lo más usual es que no reciba la atención que se merece, esta
es mi experiencia durante 17 años de trabajo en Latinoamérica. Una de mis
constantes preocupaciones es que la campaña mantenga una lista de
“Preguntas y Respuestas” más probables que necesita conocer el candidato
en todo momento, para evitar cometer errores y lograr aciertos. El Gerente
deberá conformar un equipo de muy alto nivel, entre 3 a 5 personas, para que
mantengan al día el libro de “P/R”, las copias del cual solo las tendrán el
candidato y el gerente de la campaña.
Las encuestas identifican los temas prioritarios de los electores, pero
éstos son solo el esqueleto para una estrategia efectiva de comunicación. Un
buen investigador, especializado en temas de investigación del oponente,
puede identificar vulnerabilidades, inconsistencias y otras fallas en las
posiciones de los temas de la oposición y convertirlas en un arma potente
para ataque, comparación y defensa.
El investigador para poder determinar qué es relevante y útil deberá
tener conocimientos sobre la opinión pública, los grupos de interés, y el
proceso de comunicación en campañas electorales. En otras palabras, un buen
investigador no es simplemente un recolector de datos.
Una buena información de investigación puede ayudar enormemente
en obtener cobertura de la prensa, para preparar un buen discurso, para los
boletines de prensa, para los debates, para las entrevistas de TV, radio y prensa,
para las ruedas de prensa, etc.
En la mayoría de las campañas latinoamericanas, a la función de
investigación le es asignada un nivel inferior en la organización de campaña,
porque carece de atractivo y no se le reconoce su gran importancia. Este es
uno de los mayores errores, que yo he podido apreciar. Pues, como ya hemos
152
Fase de Ejecución
visto, hay muchas funciones claves de una campaña electoral que no pueden
ser realizadas con efectividad si no se encuentran respaldadas por una buena
investigación.
Solo se le reconoce la importancia a las encuestas de opinión pública
porque nos dicen la intención de voto respecto de los candidatos, si estamos
ganando o perdiendo, nada más vanidoso y fatuo.
La Secretaría de Investigación es responsable de:
Encuestas (Base, Seguimiento, Tracking)
Grupo de Enfoque
Recopilar información sobre:
* El candidato
* La oposición
* Problemas a resolver
* Datos demográficos de la circunscripción
* Historial electoral
Seguimiento de la campaña oponente.
Muchas campañas son ganadas en gran parte por el resultado de una buena
investigación.
COMITÉ DE FINANZAS
El objetivo de un buen Comité de Finanzas es recaudar el dinero
necesario a tiempo para ejecutar el plan de campaña eficientemente:
Responsable de recaudar todo el dinero necesario para ganar la
campaña.
153
Conocimientos prácticos para GANAR elecciones
Recaudar el dinero de acuerdo al flujo expresado en el presupuesto
de campaña.
Coordinar eventos de recaudación de fondos.
Contactar miembros para el Comité de Finanzas.
Enviar cartas de agradecimiento a los contribuyentes.
Mantener una lista de todos los contribuyentes y sus donaciones.
Responsable de pagar los gastos de la campaña.
Informar periódicamente sobre los gastos y las recaudaciones.
Supervisar la cuenta de banco.
SECRETARÍA DE CONTACTO DIRECTO
El diseño de un buen programa de contacto directo (CD) comprende
decidir cuál segmento de votantes recibirían cuál mensaje, dentro de la
variedad de formas de contactos electorales que la campaña va a emplear,
para persuadir a los electores indecisos y reforzar a los nuestros.
Un buen programa de CD transmitirá los temas de la campaña y su
imagen, logrando varias veces hacer contacto con los electores seleccionados,
de manera que en cada contacto se refuerce al anterior, haciendo así más fácil
la decisión del elector a favor de nuestro candidato.
Contacto directo incluye: contacto directo del candidato con el electorado
o contacto directo de algún miembro de la campaña, con los electores a través
de puerta-a-puerta, banco telefónico y correo directo.
La estrategia de la campaña determinará la mezcla de contactos directos
a utilizar para cumplir los objetivos siguientes del programa de contacto
electoral:
154
Fase de Ejecución
Transmitir los temas de la campaña a cada segmento seleccionado
del electorado.
Persuadir a los electores indecisos
Motivar a nuestros electores.
Llevar a votar a nuestros electores.
Banco Telefónico
En América Latina se dificulta la labor eficiente de un buen banco
telefónico, por las deficiencias naturales de los servicios telefónicos. No
obstante esta dificultad, precisamente por no ser una herramienta tradicional,
su uso puede ser innovativo, llamar la atención y generar definitivamente
una opinión favorable hacia nuestro candidato.
El banco telefónico es usado para identificar a nuestros electores, a
los indecisos y a los oponentes.
Basados en esta información desarrollamos programas para reforzar a
nuestros electores y persuadir a los indecisos. También lo utilizamos para
motivar a votar a nuestros seguidores el día de la elección.
El banco telefónico también puede ser usado para invitar a nuestros
electores a actos de la campaña electoral, para informarle a un segmento
determinado de nuestros electores que el candidato va a visitar su área en tal
día, para reforzar un tema específico de la campaña a un segmento, (sindicato,
cámara de comercio, asociación), etc.
Últimamente se están utilizando grabaciones del candidato en llamadas
telefónicas mecanizadas. En vista de que el candidato no puede llamar a cada
elector, la grabación le permite enviar su mensaje a un mayor número de
votantes. Hoy en día se utilizan dos sistemas mecanizados: total y parcial.
En el sistema mecanizado total las llamadas deberán estar dirigidas
para entusiasmar a nuestros electores. Los números telefónicos son
alimentados a una computadora, la cual se encarga de realizar la llamada y
155
Conocimientos prácticos para GANAR elecciones
una vez conectada, comienza a enviar el mensaje grabado. Este sistema fue
utilizado por el Presidente Carlos Andrés Pérez en la campaña presidencial
del 88 en Venezuela.
El sistema parcial, utiliza una operadora para efectuar las llamadas;
una vez contactado el elector se le pregunta si desea escuchar un mensaje
grabado del candidato, si responde que sí, se le pasa la grabación, al final de
la misma la operadora puede realizar preguntas referentes al mensaje, las
cuales nos pueden ser de utilidad como información a la campaña.
Para que los bancos telefónicos sean efectivos, debemos seguir los
pasos siguientes:
Estos deben estar supervisados por personas con experiencia.
Deberán estar localizados en lugares donde existan varios
teléfonos.
Nunca se deberá llamar desde casas particulares.
Se deberá hacer un análisis del total de llamadas y sus resultados.
Las personas que participan en el banco telefónico deberán ser
entrenadas y tener un pleno entendimiento de la importancia de
la labor que están realizando en beneficio de la campaña.
El banco telefónico es una herramienta de gran efectividad en la
campaña electoral y de un costo relativamente bajo. Y nos permite enviar
mensajes específicos a distintos segmentos del electorado, haciéndolo aún
más efectivo.
Correo Directo
El correo directo al igual que el banco telefónico no es un programa
muy eficiente en América Latina, por la deficiencia del funcionamiento del
servicio de correos en general.
156
Fase de Ejecución
Sin embargo, debería ser incluido en cualquier plan de campaña, pues
es una manera de comunicarnos con distintos segmentos del electorado sobre
temas específicos que a ellos les pueden interesar. Un pronunciamiento del
candidato sobre un tema específico, una proposición o un compromiso
firmado, tiene una gran fuerza de convencimiento en favor del firmante -
candidato.
La correspondencia personal tiene más impacto que la general. Las
computadoras facilitan la personalización de la correspondencia. Si el texto
de la correspondencia incluye detalles personales, el impacto es aún mayor.
Un error muy común es el no decir nada en el texto y hacerlo breve,
porque pensamos equivocadamente que si el texto es largo no será leído por
los electores. En una carta de presentación general del candidato, el texto
deberá incluir todo lo que necesitamos decir sobre el candidato, manteniéndolo
en 2 ó 3 páginas; debe incluir una breve descripción del candidato, su
trayectoria política más importante y sus logros, sus promesas de campaña
en forma de compromiso y en el cierre se debe pedir el voto del elector para
poder realizar el programa del candidato.
El correo directo para tener un impacto mayor debe ser dirigido a un
segmento específico de electores con un mensaje específico.
Al igual que el banco telefónico, lo bueno del correo directo es que puede
ser dirigido a un segmento específico de electores, 1o cual aumenta el impacto
del contacto, puede ser dirigido a grupos de profesionales (médicos, abogados,
etc.), a grupos de comerciantes por áreas geográficas, por distritos, ciudades,
provincias y a cualquier lista específica de interés para la campaña.
Pasos a seguir para desarrollar un programa de correo directo:
Decida qué segmentos va a contactar.
Averigüe cuántos electores hay en cada segmento.
157
Conocimientos prácticos para GANAR elecciones
Decida el formato de la correspondencia:
-Tarjetas escritas a mano.
-Cartas fotocopiadas.
-Cartas impresas.
-Cartas personalizadas en computadoras.
-Cartas personalizadas escritas a máquina.
Prepare el presupuesto para cada segmento. El correo directo no
es una proposición barata.
Prepare el mensaje para cada segmento. La calidad del mensaje
es más importante que la cantidad entregada. Un buen mensaje
puede perder su impacto si es presentado en el momento
equivocado o a la audiencia equivocada.
COMITÉ ASESOR
El Comité Asesor deberá estar compuesto por personas de todas y cada
una de las profesiones y sectores de la vida del país. Por ejemplo: economistas,
ingenieros, médicos, abogados, arquitectos, industriales, comerciantes,
agricultores, ganaderos, pescadores, educadores, sindicalistas, universitarios,
etc., deberá ser la mejor representacion del país en calidad humana y
experiencia, esta es una viva imagen de la campaña y de un posible futuro
gobierno.
La principal responsabilidad de este comité es asesorar al candidato y a
la campaña en su área de experiencia específica. También será responsable
de colaborar en el desarrollo del “Programa de Gobierno”.
158
Fase de Ejecución
El comité deberá visualizar temas de interés para la campaña en sus
respectivas áreas. También deberá analizar las propuestas de la oposición
para identificar fallas y proponer respuestas de nuestro candidato o campaña.
Se responsabilizan a reunirse regularmente con el Gerente o Comité
Ejecutivo para analizar cómo va la campaña en su sector y hacer las
recomendaciones correspondientes.
CONSULTORES POLÍTICOS
La consultoría política es una profesión que se aprende principalmente a
través de la colaboración con consultores políticos, trabajando en campañas
electorales, asistiendo a seminarios y con la lectura permanente sobre temas de
campañas electorales. En los Estados Unidos apenas existen tres o cuatro
universidadesconcursosdeGerenciadeCampañaoMarketingPolítico(George
Washington University, Florida International University y la Universidad de la
Florida, son las más conocidas). El Centro Interamericano de Gerencia Política
es la organización más activa en Latinoamérica respecto a la educación del
mercadeo político a través de seminarios con consultores profesionales.
Los buenos consultores políticos son creativos, tienen gran capacidad
analítica, pueden trabajar bajo presión, se adaptan a cualquier situación
fácilmente, toman decisiones con rapidez, comunican sus ideas con facilidad
y tienen una vasta experiencia electoral.
Por ejemplo: un buen encuestador deberá ser un buen analista y tener
la capacidad de informar la aplicación práctica de los resultados de la encuesta
a la campaña; un buen consultor de publicidad deberá saber cómo producir
buena calidad de spots, pero también deberá saber cómo producir spots
políticos efectivos dirigidos a nuestros grupos blanco de la manera más
económica; un buen investigador no es quien nos llena de información, sino
quien analiza la información de relevancia política y la traduce en un lenguaje
y temas de uso para la campaña, etc.
159
Conocimientos prácticos para GANAR elecciones
En una campaña pueden participar consultores profesionales en
distintas áreas, algunos son generalistas, participan en los aspectos totales de
la campaña, los otros son especialistas y se responsabilizan con un área
específica de la campaña, tales como:
Generalista
• Estrategia
• Gerencia de campaña
Especialistas
• Publicidad
• Prensa
• Análisis de medios
• Entrenamiento de medios
• Producción de TV
• Producción de Radio
• Creativos
• Encuestas/Grupos de Enfoque
• Debates
• Correo Directo
• Mapeo
• Banco Telefónico
• Imagen.
160
Fase de Ejecución
Mitos y Conceptos Erróneos sobre los Consultores Políticos
La mayoría de los consultores políticos tienen un gran número
de personal y recursos técnicos, como computadoras, equipos de
grabaciones, etc.
Los consultores políticos carecen de filosofía política.
Los buenos estadísticos son buenos encuestadores.
Se puede juzgar la habilidad de un buen consultor por su historial
de triunfos y derrotas.
Los consultores locales pueden proveer un conocimiento mejor
de la campaña, que los consultores de afuera.
Se puede juzgar a un buen consultor por los honorarios que cobra.
Mientras más ilegibles y técnics sean los términos que utiliza el
consultor mejor preparado está para ayudarlo con su campaña.
Generalmente las campañas reciben de los consultores políticos lo que
cada una de ellas se merecen. En otras palabras, si al consultor político no se
lo provee con información relevante, no se le presentan preguntas específicas
y prácticas sobre la campaña, y no se le da la participación y autoridad
necesarias, lo más probable es que la campaña no reciba una gran ayuda del
consultor.
Los consultores políticos deben ser contratados para: proveer a todo el
personal de la campaña con los consejos y servicios requeridos, ejecutar la
campaña con eficiencia y efectividad para lograr ganar la elección.
161
Conocimientos prácticos para GANAR elecciones
Sin lugar a dudas, un buen consultor político puede hacer la diferencia
entre ganar y perder una elección. Esto lo he experimentado en más de una
ocasión, durante los últimos 25 años, en campañas que he asesorado.
163
Conocimientos prácticos para GANAR elecciones
MÁXIMAS ELECTORALES
DE ELGARRESTA
165
Conocimientos prácticos para GANAR elecciones
MAXIMAS ELECTORALES DE ELGARRESTA
* No existen dos campañas electorales iguales.
* El objetivo de la campaña es obtener un voto más que el oponente, no es ofender ni
darnos gusto.
* Nadie puede dirigir mejor la campaña que el Gerente de la Campaña.
* Sin dinero no se puede hacer campaña.
* No necesariamente los candidatos que van adelante llegan primero, para cambiar
esto es que hacemos campaña.
* La campaña debe comenzar, sólo cuando esté lista, el comenzar antes de tiempo
causa errores.
* Los mejores consejos vienen de los que dirigen la campaña, no de la familia o
amigos del candidato.
* La campaña no se gana el día de las elecciones, sino durante la misma.
* El tiempo de toda campaña electoral es limitado, tiene un dia final inamovible.
166
* No basta con decir los temas de la campaña, sino hay que repetirlos y decirlos mejor
que los oponentes.
* La única realidad son las que expresan las encuestas, aunque estas no nos gusten.
* La verdad es lo que los electores creen, no importa nuestra verdad.
* Las encuestas nunca son válidas para los que van perdiendo.
* Un buen candidato es aquel que con disciplina sigue la estrategia de la campaña al
pie de la letra.
* Si el candidato no tiene nada que decir, lo mejor es que no diga nada.
* Conozca a su oponente como a usted mismo, esto nos dara ventaja.
* Los electores votan por el candidato que ellos piensan les puede resolver mejor su
problema, sea esto cierto o falso.
* La primera decisión de todo candidato es si aspira o no.
* Hay tres tipos de electores: los que están con nosotros, los que están contra
nosotros y los indecisos.
Máximas electorales
167
Conocimientos prácticos para GANAR elecciones
* El elector vota por una imagen del candidato, que percibe durante la campaña. Ya
que son poquisimos los electores que realmente conocen al candidato.
* Es peligroso suponer que el elector se comporta de manera racional, cuando tienen
un corazon tambien.
* Toda la gente cree que sabe de política, al igual que de Foot Ball o de Base Ball pero
la verdad es que no.
* Hay tres tipos de campañas: las que no se pueden perder; las que no se pueden
ganar; y la mayoría, que se pueden perder o ganar.
* La campaña como los enfermos, para ser curados tienen que ser tratados a tiempo.
* Los consultores políticos no hacemos milagros.
* La campaña ataca o se defiende con el solo propósito de ganar o no perder votos.
* Las campañas más caras son las que se pierden, consecuentemente las más baratas
son las que se ganan.
* Los peores gerentes de campaña son los candidatos.
169
Conocimientos prácticos para GANAR elecciones
BIBLIOGRAFÍA
171
Conocimientos prácticos para GANAR elecciones
BIBLIOGRAFIA
- “Dirty Little Secrets”, Larry Sabato and Glenn R. Simpon.
- “ The New Prince”, Dick Morris.
- “Essence of Decision”, Graham T. Allison.
- “La Estrategia del Conflicto”, Thomas C. Schelling.
- “ El Arte y la Ciencia de la Negociacion”, Howard Raiffa.
- “The Presidential Election”, Steven J. Brams.
- “ La Comunicacion Eficaz”, Dr. Lair Ribeiro.
- “Anatomia del Poder”, John Kenneth Gaibraith.
- “Capitalisim and Freedom”, Milton Friedman.
- “Manual del Perfecto Idiota Latinoamericano”, C.A. Montaner.
- “ Como y Porque Desaparecio el Comunismo”, C.A. Montaner.
- “ No Perdamos Tambien el Siglo XXI”, C.A. Montaner.
- “Rumores”, Jean Noelkaoferer.
- “Media Research Techniques”, Berger.
- “Focus Groups”, Kruger.
- “Developing Questions for Focus Groups”, Kruger.
- “Pre-Election Polling”, Irving Crespi.
- “Como Ganar las Elecciones”, Joseph Napolitan.
- “La Imagen del Poder”, Hugo Haime.
- “Campaign Strategies and Message Design”, Moffit.
- “Radio Advertising”, Schulberg.
- “Political Consultant and Negative Campaign”, Swint.
172
- “Adios Señor Presidente”, Carlos Matus.
- “El Lider sin Estado Mayor”, Carlos Matus.
- “El Arte de Negociar”, Alfonso Ortega.
- “Media Effects on Votes”, Cavanaugh.
- “The Road to Victory”, R. Faucheux.
- “The Phenomenon of Political Marketing”, Nicholas J. O’Shanghnessy.
- “The Marketing of the President”, Newman.
- “Mediated Political Realities”, Nimmo/Combs.
- “The Spot”, Diamond and Bates.
- “ Television and Political Advertising Vol.1”, Biocca.
- “Television and Political Advertising Vol.2”, Biocca
- “30 -Second Polities”, Kern.
- “Candidates in Conflict”, Benvit and Wells.
- “Packaging The Presidency”, Jamieson.
- “Doing Media Research”, Priest.
- “Persuasive Comunication Campaigns”, Pfau/Parrot.
- “Influence: The Psychologist of Persuasion”, Robert B. Cialdini.
- “The Dynamics of Persuasion”, Perloff.
- “Advertising, the uneasy Persuasion”, M. Schudson.
- “The White House Speaks”, Smith/Smith.
- “The Reasoning Voter”, S.L.Popkin.
- “Inside Political Campaigns”, Johson/Cartee/Copeland.
- “The 1992 Presidential Campaign” , Denton.
- “Campaign Craft”, Shea.
Bibliografía
173
Conocimientos prácticos para GANAR elecciones
- “Spin Control”, J.A. Maltese.
- “Dirty Politics”, K.H. Jamielson.
- “Campaigns and Elections American Style”, Thurber/Nelson.
- “Political Communication in America”, Denton/Woodvard.
- “Political Campaign Communication”, Trent/Friedenberg.
- “Mass Communication and Political Information Process”, Krauss.
- “Rhetorical Studies of National Political Debates”, Frieddenberg.
- “Televised Presidential Debates”, Hellweg/Pfau/Brydon.
- “Presidential Campaign Discourses”, Kendall.
- “Media Messages in American Presidential Elections”, Owen.
- “New Direction in Political Communications”, Sawnsson.
- “Do Campaigns Matter?”, Holbrook.
- “Out of Order”, T. Patterson.
- “ News That Matters”, Iyengar/Kinder.
- “Candidates Images in Presidential Elections”, Hocker.
- “The Communication of Politics”, Negrine.
- “Agenda-Setting” Dearing/Rogers.
- “Communication and Democracy”, Mc Combs/Shaw/Weaver.
- “Analyzing Media Messages”, Riffe/Lacy/Fico.
- “Agenda Setting”, Protess/Mc. Combs.
- “The Public Opinion”, Crespi.
- “ The Media Game”, Ansolabehere/Behr/Iyengar.
- “How to Win Local Elections”, Grey.
- “PR! A Social History of Spin”, Ewen.
174
Bibliografía
- “ Las Estrategias Informativas de las Campañas Presidenciales”, C. Arterton.
- “Eloquence in an Electronic Age”, Jamieson.
- “ The Control Room”, Plessner.
- “ Air Wars”, West.
- “ Age of Propaganda”, Pratkanis/Aronsson.
- “The Age of Manipulation”, Key.
- “ How to Watch TV News”, Postman/Powers.
- “Telecommunication and Politics”, A. Davies.
- “ Processing the News”, Graber.
- “ See How They Ran”, Troy.
- “ Presidential Leadership”, Edwards/Wayne.
- “ Race For the Presidency”, Barber.
- “ Campaigns for President/ The Managers Outlook at 84”, Moore.
- “The Sound of Leadership”, Hart.
- “The Rhetorical Presidency”, Tulis.
- “Running for Office: The Political Education of Campaigners”, Hershey.
- “Power and Influence” Dilenschneder.
- “Talking Politics: Choosing the President in the Television Age”,
Cunningham.
- “The Mass Marketing of Politics”, Newman.
- “ Handbook of Political Marketing”, Newman.
- “Presidential Approval”, Edwards/Gallup.
- “Interpreting Elections”, Kelly.
- “Assesing the President”, Brody.
175
Conocimientos prácticos para GANAR elecciones
- “Handbook of Political Communication”, Nimmo/Sanders.
- “Politics of the World”, Krieger.
- “Lobbyst”, Birnbaum.
- “ Strategyc Advertising Campaigns”, Schultz.
- “Public Relation: Strategies and Tactics”, Wilcox/Ault/Agee.
- “Public Relation Theory”, Botan/Hazleton.
- “Decoding Advertisements”, Williamson.
- “Getting to Yes”, Fisher/Vry/Patton.
- “You Are The Message” R. Ailes.
- “Las Formas Ocultas de la Propaganda”, Packard.
- “Writng the News”, Fox.
- “Constructing the Political Spectacle”, Edelman.
- “Publicidad y Relaciones Publicas”, Whiteaker.
- “EL Poder Presidencial y los Presidentes Modernos”, Neustadt.
- “The Political Punduits”, Nimmo/Combs.
- “Undue Process”, Abrams.
- “Bare Knockles and Back Rooms”, Rollins/Defrann.
- “Nofzinger”, Nofzinger.
- “All’s Fair” Matlin /Carville.
- “Behind the Oval Office”, D. Morris.
- “Hardball”, Mathews.
- “The Art of Public Speaking”, Lucas.
- “Television Production Handbook”, Zettl.
- “Political Marketing”, Newman.
176
Bibliografía
- “Follow the Leader”, Brace/Hinckley.
- “ Is Anyone Responsible?”, Iyengar.
- “Communication Year Book 4” , Nimmo.
- “Chief of Staff”, Kernell/Popkin.
- “ Election Campaigning”, Kavanagh.
- “Cordial Concurrence”, Smith/Nimmo.
- “Presidential Elections”, Polsby/Wildarsky.
- “Political Persuasion in Presidential Campaigns”, Devling.
- “Enfrentando el Futuro”, Y. Dror.
- “Teoria Social de la Persuasion”, Berrio.
- “La Estrategia de la Ruptura” Byon.
- “Anarquia, Estado y Utopia”, Nozick.
- “Communication for Results in Government”, Garnett.
- “Biografia del Estado Moderno”, Crossman.
- “Diseñando la Libertad”, Beer.
- “Como Reorganizar Rusia”, Solzhenitsyn.
- “El Lider Carismatico”, Conger.
- “ El Triunfo de la Politica”, Stockman.
- “Las Palabras y las Cosas”, Foucault.
- “La Sociedad Poscapitalista”, Drucker.
- “Estrategia Competitiva” Porter.
- “Power House” , Tenton.
- “Organizing and Staffing the Presidency”, Hash.
- “ The White House: Organization and Operation”, Hoxie.
177
Conocimientos prácticos para GANAR elecciones
- “ The Presidency in Transition”, Pfiffner/Hoxie.
- “La Planeacion del Desarrollo”, Tinbergen.
- “La Solucion Liberal”, Sorman.
- “Los Hombres Detras de las Ideas”, Magee.
- “El Arte de Resolver Problemas”, Achoff.
- “La Comunicacion no Verbal”, Knapp.
- “La Persuasion en la Comunicacion”, Reardon.
- “Introduccion a la Teoria de la Comunicacion de Masas”, Mc. Quail.
- “La Investigacion de la Comunicacion de Masas”, Wolf.
- “El Lenguaje de los Politicos”, Klauss.
- “On War”, Clausewitz.
- “Counsel to the President”, Clifford.
- “ El Renacimiento Democratico”, Revel.
- “La Ventaja Competitiva de las Naciones”, Porter.
- “La Decision de Privatizar”, Dinahue.
- “Gerencia para el Futuro”, Drucker.
- “El Desafio Neoliberal”, Levine.
- “Controlando la Corrupcion”, Klitgaard.
- “En Busca de un Mundo Mejor”, Popper.
- “Teoria de la Justicia”, Rawls.
- “Actos de Habla”, Searle.
- “La Democracia y sus Criticos”, Dahl.
- “ La Reinvencion del Gobierno”, Osborne/Gaebler.
- “La Sociedad Despolitizada”, Tenzer.
178
- “Estado Modesto, Estado Moderno”, Crozier.
- “Sobre las Libertades”, Rawls.
- “La Revolucion del marketing”, Trout.
- “El Problema del conocimiento”, Ayer.
- “Como Hacer Cosas con Palabras”, Austin.
- “URSS: de la Utopia al Desastre”, Boukorski.
- “La Rebelion de las Masas”, Ortega y Gasset.
- “Cruzando el Umbral de la Esperanza”, Juan Pablo II.
- “Candidates and their Images”, Nimmo/Savage.
- “Road to the White House”, S. Wayne.
- “Attack Politics”, Pfau/Kenski.
- “Voting”, Berelson, Lazerfeld,McPhee.
- “ The Image Candidate”, G.Wyckoff.
- “The Boys on the Bus” Crouse
- “The Political Persuaders”, Nimmo.
- “The Responsive Cord”, T. Schwartz.
- “Media, The Second God”, T. Schwartz.
- “Synchronicity , the Inner Path of Leadership”, J. Jaworsky.
- “The Marketing of Politics”, B. Newman.
- “The Clinton Presidency”, Denton Halloway
- “Running for Office” R.A. Faucheux
- “Presidential press Conferences”, Carolyn Smith
- “Seeking and Resisting Compliance”, S.R. Wilson
- “The persuasion Handbook”, Dillard and P. Fox
Bibliografía
179
Conocimientos prácticos para GANAR elecciones
- “Las ideas Políticas del Siglo XXI”, J.A. Mellón
- “The Joint Press Conference”, Lanowe and Schott
- “The 1996 Presidential Campaign”, Denton
- “The 2000 Presidential Campaign”, Denton
- “The Press Effect”, K.H. Jamielson/P. Waldman
- “Falling UP”, R.D. Sthrother
- “Everything You Think You Know About Politics and Why You’re Wrong”,
K.H. Jamielson
- “Bush’s Brain”, J. Moore/W. Slater

Como ganar elecciones mario elgarresta book

  • 1.
    3 Conocimientos prácticos paraGANAR elecciones Conocimientos prácticos Mario J. Elgarresta e l e c c i o n e s para GANAR
  • 2.
  • 3.
    5 Conocimientos prácticos paraGANAR elecciones Quiero agradecer a mi amigo Jaime Nogales y al “Centro de Estudios de la Sociedad Civil”, por la ayuda brindada en la publicación de la primera revisión de mi libro. A Carlos Escalante por incentivarme a hacerlo. A mis amigos Ralph Murphine, Alex Castellanos y Al Cárdenas por sus elogios y respaldos. Un agradecimiento especial a mi amigo Carlos Alberto Montaner por su interesante contribución con el prólogo de esta obra, aún corriendo el riesgo de proyectar ser parte de estas ideas de mercadeo político. En fin, agradezco a todos quienes han compartido conmigo estos últimos diez años de profesión y han contribuido para que pueda ejercer la consultoría política de una manera más eficiente, efectiva y exitosa... gracias... pues sin su ayuda estos triunfos no habrían sido posibles. A mi amada esposa Chanena y a mis queridas hijas Cristina, Sofía, Alina, y Adriana, gracias por su cariño, paciencia y comprensión, que me han permitido ejercer mi profesión con la tranquilidad y dedicación exigidas. Por último, a mis candidatos, por haberme brindado la oportunidad de ser parte en la acción más importante de su vida pública, aspirar a la Presidencia de la República... a todos ellos muchas gracias. RECONOCIMIENTOS
  • 4.
    7 Conocimientos prácticos paraGANAR elecciones La razón principal de este documento, al igual que de los seminarios en los que participo sobre campaña electoral, con colegas como Alex Castellanos, Ralph Murphine, Eduardo Gamarra, Lourdes Bosch, Hugo Haime, Julio Pizetti, Carlos Escalante, Giovanna Peñaflor, Carlos Vera, Víctor Borge, Guillermo Barba, Roy Campos, Pedro Silva, Marcos Magaña, Mauricio Jaitt, Gustavo Méndez, Roberto Chavarría, Roberto Izurieta, Joaquín Pérez, Horacio Bernal, Cesar Martínez, Javier Maza, entre otros, es con el propósito esencial de presentarles, a las personas interesadas e involucradas en campañas electorales en Latinoamérica, técnicas y aspectos generales de la profesión que lo ayuden a mejorar sus conocimientos, de manera que en el futuro podamos contar con más y mejores personas capacitadas técnicamente en campañas electorales y de esta manera podamos mejorar el proceso electoral y darle a la región latinoamericana más y mejor democracia. Este escrito está orientado principalmente para candidatos y gerentes de campaña, pero también le es de gran ayuda a cualquier miembro de la campaña y tiene la intención de ayudar al lector a mejorar su comprensión sobre la organización, la planificación y la ejecución de una campaña electoral. También sirve para que, quienes participan en campañas, identifiquen la necesidad real que existe de prepararse técnicamente para poder tomar las decisiones electorales basadas en el análisis objetivo de la situación real de la campaña y no en creencias falsas o intuiciones, como ocurre muy a menudo cuando no se tiene estos conocimientos; de manera que podamos lograr el fin electoral -ganar la elección. Durante los últimos diez años, desde que escribí este documento, he asesorado cinco campañas presidenciales ganadoras, he asesorado a dos gobiernos latinoamericanos, he observado la caída de tres gobiernos, recibí el premio Democracia “Las Américas” 1999 del Centro Interamericano de Gerencia Política, he participado en más de una docena de seminarios en varios países y he obtenido una mayor experiencia, a través de la participación en campañas electorales con otros consultores políticos y de la permanente PRESENTACIÓN
  • 5.
    8 lectura sobre temasde marketing político, comunicación (publicidad y prensa), debates y gerencia de campañas electorales, entre otros. Espero que esta mayor experiencia me ayude en la revisión de este documento para mejorarlo en beneficio de los lectores y de la democracia en toda Latinoamérica. Continúa siendo mi deseo y propósito que este escrito revisado sirva para motivar a las personas que quieran adentrarse en esta profesión, a que continúen la lectura y educación sobre las técnicas de campañas electorales, que permanentemente se están desarrollando, para que cada día podamos hacerlo mejor para beneficio de nuestros pueblos. Miami, Mayo 2002.
  • 6.
    9 Conocimientos prácticos paraGANAR elecciones PRÓLOGO Mario Elgarresta, Presidente del Centro Interamericano de Gerencia Política, es un especialista en ganar elecciones. Uno de los mejores y más sutiles de América Latina. Su curiosa profesión consiste en encontrar, por medios legítimos, la forma de persuadir a los electores para que prefieran los candidatos que él asesora. No sólo se trata de cuestiones de imagen, sino de averiguar cuáles son exactamente las expectativas de la sociedad, de sintonizar el mensaje del candidato con las preferencias y necesidades del elector, de disciplinar al partido que lo postula para que la campaña sea efectiva, de utilizar inteligentemente los siempre escasos recursos, y de movilizar todos esos factores al unísono, como quien dirige una orquesta con cien músicos y treinta instrumentos diferentes en un teatro dotado de pésima acústica en el que acaba de apagarse la luz, porque toda elección inevitablemente siempre tiene algo de caos e imprevisión. Leyendo el libro de Elgarresta (muy claro y pedagógico, una obra que debería estudiar cualquiera que decida dedicarse a la política (uno descubre por qué el mejor candidato, si está mal asesorado, pierde las elecciones. En Perú, en 1990, le ocurrió a Mario Vargas Llosa frente a Alberto Fujimori. De los dos el más brillante, el que mejor explicaba su programa de gobierno, era Vargas Llosa. Cuando debatieron ante las cámaras de televisión, el 80 por ciento de los televidentes encontró que el novelista había “ganado” la discusión de forma aplastante. Pero poco después la mayor parte del electorado prefirió al japonés. ¿Qué había pasado? Fujimori, con la ayuda de sus asesores, había conseguido convencer a los electores de que Vargas Llosa representaba a la oligarquía y no iba a gobernar en beneficio de las grandes mayorías, algo absolutamente falso, pero muy eficaz para derrotar a su contrincante en las urnas. El hombre que les susurraba a los candidatos
  • 7.
    10 Pudiera parecer quehay algo inquietante o cínico en la labor de “vender” a un candidato, a una persona, con técnicas cercanas al mercadeo comercial tradicional utilizadas para convencer a un ama de casa de que utilice este jabón o aquel dentífrico, pero ésa es una servidumbre de la democracia moderna que tiene sus ventajas: las propuestas que debe hacer el presunto gobernante, si está bien dirigido, tienden a ser racionales y lo obliga a formular planes de gobierno sensatos y creíbles. A veces, no siempre, es la campaña la que estructura la posterior obra del gobernante. El ejercicio de tener que competir lo fuerza a definir su posterior curso de acción. De los deportes suele decirse que “lo importante no es ganar, sino competir”. Exactamente lo contrario de lo que sucede en la política, donde lo fundamental es ganar.Algo que Felipe González, el ex presidente del gobierno español, resumía de otra manera un tanto melancólica: “es verdad que el poder desgasta, pero lo que más desgasta es estar en la oposición”. De eso los socialistas españoles algo sabían: Franco los había mantenido fuera de la casa de gobierno durante casi cuatro décadas. Hace muchos años, cuando España no era democrática y las Cortes se formaban con “estamentos” sociales y no con partidos, un candidato se abrió paso con el más peregrino de los lemas: “vote por mí, ¿a usted que más le da?”. Con la llegada de la democracia, sin embargo, hay que explicarse. En América Latina, donde la democracia también parece haber arraigado de forma permanente, los políticos tienen que explicarse y convencer. Es entonces cuando necesitan el susurro inteligente de Elgarresta. Carlos Alberto Montaner
  • 8.
    11 Conocimientos prácticos paraGANAR elecciones I. CAMPAÑA ELECTORAL 15 II. FASE DE PLANIFICACIÓN 31 1. INVESTIGACIÓN 33 Posibilidades de triunfo 34 Investigación de la oposición 34 Encuestas 36 • Encuesta Base 36 • Seguimiento 39 • Tracking 40 • Grupo de Enfoque 41 2. ESTRATEGIA 42 Evaluación 45 Objetivos Cuantitativos 46 • Análisis Electoral 47 Objetivos Cualitativos 51 • Posicionamiento del Candidato 52 • Temas e Imagen 52 • Construcción de Imagen 54 • Límites y dimensiones de la Imagen 55 • Estrategias de Campaña 57 • Debate Político 59 INDICE
  • 9.
    12 • Objetivos Generalesy específicos 60 • Tácticas de Debate 62 • Doce Reglas para Debatir 64 3.TÁCTICA 67 Segmentación del Electorado 68 Comunicación 79 Prensa 84 • Boletín de Prensa 85 • Rueda de Prensa 88 • Información de Paquete de Prensa 89 • Entrevista de Prensa 90 • Las Cuatro S 93 Publicidad Electoral 96 • Desarrollo de Táctica de Publicidad 99 • Plan de Medios 100 • Medios y Usos 101 • Reglas Generales para Medios 102 • Persuasión del Elector 103 4. PRESUPUESTO 105 5. PLAN DE CAMPAÑA 108 Secciones del Plan de Campaña 108
  • 10.
    13 Conocimientos prácticos paraGANAR elecciones III. FASE DE EJECUCIÓN 111 Organización 113 El Candidato 117 Comité Ejecutivo 126 Gerente de Campaña 127 Secretaría de Prensa 131 • Programa de Prensa Regional 132 • El Discurso Político 134 Secretaría de Publicidad 139 Secretaría de Organización 141 Secretaría de Gira 141 • Agenda del Candidato 146 • Tipo de Eventos de Campaña 147 • Equipo de Avanzada 147 Secretaría de Investigación 151 Comité de Finanzas 152 Secretaría de Contacto Directo 153 • Banco Telefónico 154 • Correo Directo 155 Comité Asesor 157 Consultores Políticos 158 • Mitos y conceptos 160 MÁXIMAS ELECTORALES DE ELGARRESTA BIBLIOGRAFIA
  • 11.
    15 Conocimientos prácticos paraGANAR elecciones “Nadie es capaz de hacerle frente a un trabajo si no se siente competente: sin embargo, muchos piensan que son capaces de controlar el más difícil de los trabajos - el gobierno” Sócrates CAMPAÑA ELECTORAL C A P Í T U L O I
  • 12.
    17 Conocimientos prácticos paraGANAR elecciones Comentarios La campaña electoral es el proceso democrático por el cual los candidatos exitosos llegan a gobernar los destinos de sus pueblos, de ahí su gran importancia. El esfuerzo de comunicación en la marcha de la campaña está dirigido “al elector”, para este efecto debemos tomar decisiones y escoger entre un grupo de posibles acciones basadas en nuestro conocimiento y experiencia electoral con el fin de lograr nuestro objetivo, “ganar la elección”. Para algunos electores, la campaña puede ser considerada como la oportunidad de ser testigo de un gran conflicto dramático entre competidores políticos de la vida real y participar escogiendo al ganador. Para otros, los menos interesados, esta puede ser una intromisión en su vida normal diaria y por lo tanto una molestia al mismo tiempo. Pero, no podemos olvidarnos nunca, que la campaña está orientada totalmente hacia los electores, de esto se trata el mercadeo electoral. Para los consultores políticos, la campaña electoral es el arte y la técnica de proyectar, sobre la arena política, los temas y la imagen deseada por los electores, pero escogida por nosotros a través de estrategias y tácticas de campaña que una vez convertidas en comunicación harán lucir bien y diferenciarán a nuestro candidato frente a los oponentes, de tal forma que podamos persuadir electores que voten por nuestra opción, en un número suficiente que nos permita ganar la contienda. En resumen, una campaña electoral trata de mover los votos que necesitamos para ganar, a través de la comunicación orientada al elector. Entendimiento General En la mayoría de los procesos electorales en los que he participado fuera de los Estados Unidos, y aún en algunos realizados dentro de ese país, hay una carencia básica del conocimiento funcional y estructural de lo que realmente es una campaña electoral.
  • 13.
    18 Se pudiera decirque existe un entendimiento general y muchas veces desviado de lo que tenemos que hacer, por ejemplo, se trata de derrotar al enemigo, por lo tanto tenemos que atacarlo y no nos damos cuenta de que el objetivo real está en convencer al electorado. Por lo tanto, tenemos que transmitir mensajes, en nuestros discursos, en la prensa, en la radio, etc., que les interesen a los electores para atraerlos hacia nuestro candidato, de esto se trata la campaña si queremos ganar... ¡no de una guerra! También existe un entendimiento general de que se pueden hacer alianzas políticas, que hay que recaudar dinero, que hay que hacer afiches (nos gusta ver la cara del candidato, aunque éste se parezca a Frankenstein), pancartas, hojas sueltas, pintar paredes, etc.; en fin, se tocan algunas áreas de lo que sería una campaña electoral, pero sin estar propiamente evaluadas y coordinadas entre sí para lograr una mayor efectividad. También en estos procesos participan personas que creen tener una vasta experiencia, simplemente por haber sido miembros de algún gobierno anterior o haber participado tropicalmente en algunos procesos electorales nacionales... ¡nada más equivocado que esta creencia! Estas falsas estimaciones diferencian a una campaña profesional de una campaña tropical amateur. Consultoría Profesional En la era inicial de las campañas electorales fue muy notoria la predominante participación de las estructuras del partido acompañada de una pobre organización de voluntarios a nivel local y una dirección de campaña basada en el liderazgo de la agrupación con muy poca asesoría profesional. La era moderna de las campañas electorales se inicia con el impulso de la TV en los años 50. Este es el comienzo de la intervención de los consultores políticos profesionales y de los consultores en las áreas de comunicación, publicidad, encuestas de opinión y el concepto de marketing político. Campaña Electoral
  • 14.
    19 Conocimientos prácticos paraGANAR elecciones Hoy en día, el uso de la computadora y la internet con sus e-mails, imprime velocidad a la campaña y facilita la obtención de toda la información necesaria en el momento justo, dando lugar a que existan profesionales en el manejo de estas nuevas herramientas. Sin discusión alguna, lo que Francia es para el vino, los Estados Unidos es para la consultoría electoral. Comenzando aproximadamente a principios de los años 50, y tomando un impulso mayor durante la campaña de Nixon vs. Kennedy en los 60. Debido a la importancia que involucra el tema “la decisión de la conducción del país”, esta profesión ha tenido un gran avance y sofisticación de las técnicas empleadas durante las últimas dos décadas. Hoy en día consultores políticos norteamericanos son contratados en todas partes del mundo para asesorar campañas electorales: Israel, Francia, República Dominicana, Colombia, Ecuador, Canadá, Panamá, Chile, Venezuela, Inglaterra, México, España, Costa Rica, Japón y otros países, han confiado en la técnica norteamericana, considerada la más avanzada y exitosa, sin lugar a dudas. La consultoría política americana está orientada al “marketing político”, la europea se basa en la filosofía politica y en los partidos políticos principalmente. Mi experiencia en América Latina me ha demostrado, que las únicas personas involucradas en campañas electorales que tienen diferentes grados de concepto y experiencia de lo que realmente es una campaña electoral son aquellas que han trabajado muy de cerca con consultores políticos norteamericanos, como: J. Napolitan, Ralph Murphine,Alex Castellanos, Bob Squire, Paul Manafort, Charlie Black, Dick Morris, entre otros, quienes han asesorado campañas presidenciales latinoamericanas. Sin embargo, cuando se trata de promover senadores, diputados. gobernadores y alcaldes en estos mismos países, en la mayoría de los casos, no cuentan con una consultoría profesional adecuada, y por lo tanto sus protagonistas jamás logran aprender las técnicas modernas de campañas electorales.
  • 15.
    20 Arte y Técnica Lacampaña electoral debe ser dirigida en una forma muy pragmática al medio en el cual se desarrolla, pero siempre guiada por los principios técnicos que la rigen. En muchas ocasiones, me he tropezado con personas en campaña, que subestiman el conocimiento del consultor político extranjero sobre el pensamiento del electorado de su región, creyendo saber y entender mejor el raciocinio de la gente de su localidad. Por supuesto, que si el consultor político no utilizara técnicas electorales de investigación, este podría ser el caso. Pero, en el momento que se analiza una encuesta, el profesional se empapa totalmente de cómo piensan los electores de la región y probablemente estará mejor informado que la persona local, pues el residente analiza las cosas subjetivamente, basado en una muestra muy pobre del electorado que lo rodea, probablemente sus amigos, familiares y algunas personas conocidas a quienes les ha preguntado; pero esto jamás podría reflejar una opinión nacional. Mientras que el consultor político registra un análisis técnico y objetivo, basado en una muestra estadística del electorado que sí representa toda esa región. Esto es solo un ejemplo típico, que se repite muy a menudo en campañas, donde el candidato y su gerente de campaña, ambos sin conocimientos básicos, se dejan influenciar por su entorno. Sin lugar a dudas, la gerencia de campaña electoral es parte arte y parte técnica. El pretender gerenciarla como si todo fuera técnico es un error, de la misma manera que querer gerenciarla solamente basados en el arte. Por desgracia, en América Latina tenemos muchos artistas y pocos técnicos, este hecho ha ido modificándose poco a poco durante los últimos diez años, gracias al trabajo de grupos como el Centro Interamericano de Gerencia Política y al trabajo de más consultores profesionales en la región. Una de las primeras cosas que debe hacer un buen gerente de campaña o consultor político, es una auditoría de los elementos con que cuenta para su trabajo: personal, recursos económicos y capacidad de acción; entonces podrá Campaña Electoral
  • 16.
    21 Conocimientos prácticos paraGANAR elecciones decidir acertadamente sus estrategias y no tratará de imponer sistemas o soluciones complejas, que no se adapten a la realidad del medio y lejos de ser realizadas serían rechazadas por los participantes de la campaña, resultando una pérdida de tiempo y mayor desorganización de la misma. El arte está en poder reconocer y seleccionar las técnicas y el grado de sofisticación adecuados para el nivel adecuado de ejecución del proyecto. Dependiendo del nivel de la campaña (presidencial, gobernadores, diputados, alcaldes, etc.) y de su presupuesto, debemos definir al personal requerido, incluyendo a los consultores políticos. No cometamos el error común de pensar que el consultor político por ser extranjero, no tiene la capacidad para asesorar una campaña nacional. De la misma manera que un médico es médico en cualquier país, sucede con un ingeniero, un sicólogo, un químico, un pintor, un periodista, un arquitecto... y un consultor político. Por eso, esta profesión es una técnica que cada día se especializa más y se ajusta a las circunstancias requeridas, como cualquier otra profesión. Equipo de Campaña Profesional vs Los Charlies Aún en aquellas campañas presidenciales en Latinoamérica que cuentan con asesoría profesional, nos encontramos con que la mayoría del resto del equipo no tiene la experiencia ni los conocimientos básicos necesarios para implementar adecuadamente los consejos del asesor o para entender y evaluar los mismos, como resultado; la tendencia en muchos casos es ignorarlos, a no ser que se los impongan. Esta ha sido mi experiencia durante los últimos diecisiete años en Latinoamérica. Los candidatos y gerentes de campaña más inteligentes son aquellos que reconocen esta realidad y se dejan asesorar adecuadamente, logrando a la vez que los miembros de la organización de la gestión sigan los consejos profesionales de los asesores.
  • 17.
    22 Desgraciadamente lo máscomún es que existan algunas personas en la campaña que se sientan equivocadamente desplazadas o amenazadas y traten de impedir o entorpecer el trabajo profesional del consultor político, estos bautizados ‘Charlies’ existen en todos los países del mundo, y sus efectos son restarle posibilidades de triunfo a la misión. En el año 1991, en Ecuador, como Gerente y Consultor General de una campaña presidencial, me vi forzado a tomar la determinación de abandonarla, por falta de decisión y respaldo del candidato ante la permanente intromisión de un íntimo amigo suyo, quien suponía equivocada o maliciosamente tener conocimientos electorales en base a los cuales quería permanentemente tomar decisiones sin criterio ni determinación alguna, sino sencillamente para demostrar que mandaba. La habilidad de este personaje para manejar a las personas y su falta de conocimientos electorales básicos fueron, sin lugar a duda, una de las causas principales para la derrota del candidato presidencial. La interacción total entre el equipo de campaña, es uno de los factores más importantes del proyecto electoral, conjuntamente con el candidato y la estrategia, para poder ejecutar el plan de campaña exitosamente. Por lo tanto, deberíamos preocuparnos porque todos en el equipo tengan el nivel de conocimiento adecuado para poder ejecutar con eficiencia y efectividad su parte del plan de campaña. En los Estados Unidos, los partidos políticos son responsables de entrenar a los gerentes de campaña y a los candidatos.Asu vez, a las campañas seleccionadas, por el partido político, también les ofrecen como respaldo la asesoría de consultores políticos y hasta dinero para su ejecución. EstedeberíaserelpróximopasodelospartidospolíticosenAméricaLatina, entrenar a su dirigencia en técnicas de campañas electorales. Esta es una de las decisiones que los hará estar más preparados y obtener mayores logros en los procesos electorales futuros. Este es uno de los fines del Centro Interamericano de Gerencia Política; hasta el día de hoy más de dos mil latinoamericanos, involucrado en campañas electorales que han asistido a nuestros seminarios. Campaña Electoral
  • 18.
    23 Conocimientos prácticos paraGANAR elecciones Campaña Electoral Antes de continuar, creo necesario definir algunos términos y conceptos, que son requeridos, para enmarcar este documento y aclarar algunas equivocaciones muy comunes sobre campañas electorales. Muy a menudo vemos a personas y hasta consultores políticos hablar sobre la campaña electoral como si fuera un enfrentamiento o guerra entre dos o más candidatos, nada más lejos de la verdad. Este enfoque nos hace concentrar la atención de las acciones de campaña en los candidatos opositores y perder de vista lo más importante de la campaña “el electorado”. En un enfrentamiento o guerra, estoy yo y mis oponentes, yo gano cuando derroto al oponente; en una campaña electoral no importa cuanto daño le hayamos infringido a nuestro oponente, los electores son los que deciden quién pierde o gana -esta es la esencia del mercadeo electoral-. El objetivo de toda campaña es ganar, para lo cual tenemos que captar los electores necesarios, ellos son quienes nos dan el triunfo. En el mercadeo electoral, el centro de la campaña son los electores. La operación está guiada y orientada hacia y por ellos; este es el concepto básico de toda campaña electoral. Otro concepto se refiere al ciclo o proceso de la misión electoral. Toda campaña debe comenzar con una investigación, a partir de la cual debemos desarrollar una estrategia y estructurar una comunicacion idónea para persuadir o consolidar a los electores que necesitamos para ganar. Este proceso comienza el primer día de la campaña y termina el día de la elección. Investigación Estrategia Comunicación Electores Gráfico 1
  • 19.
    24 Otro término usualmentemal utilizado es el del “candidato producto”, ¡nada más lejos de la verdad!, los productos no tienen vida ni alma propia, los candidatos sí. Es cierto que si quisieramos podríamos comparar ciertos aspectos de la guerra o el mundo comercial con una campaña electoral, pero en su esencia son totalmente diferentes. Esto lo tenemos que tener bien claro en todo momento si no queremos equivocarnos. También es cierto que al inicio de la consultoría política como profesión, muchas de las técnicas empleadas en el mundo comercial fueron aplicadas a las campañas electorales, tales como las encuestas de opinión pública, las campañas de publicidad, la sicología, los conceptos gerenciales, el establecimiento de presupuestos, y controles entre otros; pero hoy en día, ya el mundo del mercadeo político posee su propia investigación y dinámica que lo hace cada vez más suyo y distinto del resto de las profesiones. Objetivo de Campaña El objetivo de la campaña electoral es lograr una votación -estimada por datos históricos y los votos válidos necesarios para ganar la elección, considerando además la influencia de los nuevos elementos del proceso- a través de la estrategia y tácticas de la campaña ejecutadas por la estructura, partiendo de una votación actual y enfrentando los errores, las sorpresas y la campaña de la oposición. Campaña Electoral Gráfico 2 Errores Sorpresas Oposición Investigación Estrategia Táctica Presupuesto Ejecución Votación Actual VAVA VOVO Votación Objetivo para ganarELECTORES
  • 20.
    25 Conocimientos prácticos paraGANAR elecciones Para lograr el objetivo de la campaña es necesario conseguir que el electorado conozca al candidato, lo comprenda y lo valore como suficientemente apropiado y capaz para resolver, durante su período de gobierno, las preocupaciones más acuciantes y por ello más deseadas por el pueblo, permitiéndole de esta manera al candidato obtener, al menos, un voto más que el oponente y ganar. La manera de lograrlo es reforzando nuestros electores seguros, persuadiendo a una parte de los indecisos y atrayendo a los electores débiles del oponente para que voten por nuestro candidato. La persuasión al elector se logra principalmente a través de las ofertas de campaña y la imagen del candidato. El medio es la comunicación y las herramientas para llegar al elector son: la publicidad, boletines de prensa, discursos, debates, y el contacto directo de ellos con el candidato a través de las giras, el programa de correo directo y banco telefónico. El argumento de Samuel Popkin sostiene que: “los electores procesan información rudimentaria y que deciden su votación basándose principalmente en sus propios intereses, o sea, quién de los candidatos puede resolver mejor sus problemas prioritarios”. Fishkin sostenía que: “los electores eran capaces de más y por lo tanto su decisión estaba basada en un nivel de racionalidad mayor a sus intereses personales”. Si ligáramos el argumento de Popkin, con el cual yo coincido, con el triángulo de las necesidades de Maslow, veríamos que lo que tenemos que identificar es el número de electores que se encuentran en cada nivel de necesidad de Maslow y cuales son esas principales necesidades para que el candidato se comprometa a resolverlas, reducirlas o enfrentarlas de manera que pueda persuadirlos o mantenerlos de nuestro lado. Enlospaísesenvíasdedesarrollolamayoríadeloselectoresseencuentran en los niveles inferiores de Maslow y muy pocos en los niveles medios y altos. En los países desarrollados la mayoría de los electores se encuentran en los niveles medios y medios altos. Independientemente del país en que suceda la campaña -desarrolladooenvíasdedesarrollo-elcandidatodebesatisfacerlasnecesidades
  • 21.
    26 de los electorespara poder persuadirlos, esto es, sin caer en el populismo que resulta engañoso. Como nota interesante, en los países latinoamericanos en donde yo he asesorado campañas presidenciales, el principal problema de los electores es muy similar, lo que varía es el grado, va desde un 60% hasta un 30%, la falta de empleo digno, estable y bien remunerado, y todo gira alrededor de la economía, desde la salud, la educación, hasta la ecología. Fórmula Ganadora No existe una fórmula única ni mágica, para ganar campañas, pero de existir una seguro incluiría los siguientes elementos: Buen Candidato (Buen comunicador que conozca sus responsabilidades) Desarrolle una estrategia triunfadora (Orientada a los lectores) Organice una estructura eficaz (Control, coordinación, responsabilidad y autoridad) Capture la atención del electorado con los temas correctos (Creativo, innovativo) Recaude los fondos necesarios para ganar (Preocúpese de los flujos) Trabaje duro todos los días (Sea eficiente y efectivo) Campaña Electoral
  • 22.
    27 Conocimientos prácticos paraGANAR elecciones Luzca Ganador Desde el comienzo de la misión el candidato debe lucir ganador, esto se puede lograr con un buen respaldo político, suficiente dinero en el banco, una buena organización de campaña y un buen manejo de los medios de comunicación. El proyectar ser ganador le facilita al aspirante recaudar fondos, hacer alianzas con otros políticos, atraer a líderes barriales y otros que no estaban muy sólidos con el oponente, pues ¿A quién no le gusta estar con el ganador? Lucir ganador a la vez genera el riesgo de ser el blanco de ataque de todos los otros candidatos... pero bueno, todo es problema de saber como manejarse durante la campaña. Estilo de Campaña Usualmente los “viejos políticos” prefieren un estilo de campaña electoral caracterizado por una organización de partido fuerte con contacto personal a nivel de la base como se hacía antes. Mientras los “jóvenes políticos” prefieren un estilo caracterizado por la creación de imagen y el contacto a través de los medios de comunicación masivos como se hace hoy. Dependiendo de la característica y el nivel de la campaña, un estilo puede prevalecer sobre el otro, pero en la mayoría de los casos lo que exige la operación es una mezcla de ambos. En campañas presidenciales predomina la comunicación a través de los medios masivos, pues se hace muy difícil llegar a los electores de otra manera. Decisiones Diarias, Importantes y Claves Existen varios tipos de decisiones en toda campaña electoral y las podemos clasificar de acuerdo a su impacto, de la siguiente manera:
  • 23.
    28 Decisiones diarias: noson de gran importancia, se resuelven en el acto y no se debe emplear mucho tiempo en las mismas. Estas decisiones son tomadas por los directores de cada secretaría de la campaña. (Finanzas, Organización, Gira, Prensa, Publicidad, Investigación y Gerencia. Decisiones importantes: son aquellas que individualmente no alteran el resultado de la elección, pero si nos equivocamos en varias de ellas pudieran tener un impacto negativo en el resultado electoral. El Gerente de la campaña es responsable de tomar estas decisiones. Decisiones claves: son las que individualmente impactan en el resultado electoral. A estas decisiones tenemos que dedicarles todo el tiempo necesario para analizarlas y discutirlas antes de decidir. Estas son asumidas por el Candidato con el asesoramiento del Comité Ejecutivo de campaña y los asesores. Usualmente durante la campaña solo nos tropezamos con pocas decisiones claves, algunas importantes y muchas decisiones diarias. Etapas La campaña puede estar dividida en varias etapas dependiendo del sistema electoral, o sea: si hay elecciones primarias para seleccionar al candidato del partido, si la selección es por delegados en una convención, o en su defecto si es realizada por un “cogollo” de esa agrupación. Si no obtenemos la mayoría absoluta de los votos en una elección general ¿cómo se escoge al candidato?; en una segunda vuelta electoral, por votación del congreso, o simplemente se escoge al que más votos haya obtenido en la Campaña Electoral
  • 24.
    29 Conocimientos prácticos paraGANAR elecciones primera vuelta. Como se puede apreciar, dependiendo de estas distintas formas de selección, la campaña se podría dividir en varias etapas, por ejemplo: la etapa inicial, de preparación antes del anuncio de la candidatura; la etapa después del anuncio de la candidatura; la etapa después de la primera vuelta, si hay segunda vuelta electoral o la convención, y la etapa final, hasta el día de la elección: cabe señalar que en nuestros países el proceso continúa incluso después del día de la elección, cuando viene la defensa del voto, hasta los resultados oficiales. Fases Fundamentales Ahora bien, independientemente de las etapas o períodos en que pueda ser dividida cualquier campaña electoral, ésta cuenta con dos fases fundamentales para el triunfo: la fase de planificación y la fase de ejecución. La fase de planificación consiste en las actividades de investigación que servirán como base para desarrollar la estrategia, de la cual surgen el plan de comunicación y el plan de campaña. Los principales participantes en esta fase son: el candidato, el gerente de campaña, el consultor o consultores políticos, el encuestador, el investigador y el publicista, ellos serán los responsables principales de preparar la estrategia y el plan de campaña. La segunda fase es la ejecución del plan de campaña, aquí ya nos encontramos en plena operación, o sea, en contacto con los medios de comunicación y los electores. Lograr una coordinación eficaz en la ejecución del plan de campaña es uno de los factores principales de toda gestión ganadora. En muchas ocasiones la fase de planificación y de ejecución se entrelazan como resultado de la acción de revisión periódica de la estrategia y las tácticas de campaña.
  • 25.
    31 Conocimientos prácticos paraGANAR elecciones “Cuando los males se prevén anticipadamente, admiten remedio con facilidad; pero si se espera a que estén encima para curarlos, no siempre se logra el remedio, haciéndose a veces incurable la enfermedad”. Machiavelli FASE DE PLANIFICACION C A P Í T U L O II
  • 26.
    33 Conocimientos prácticos paraGANAR elecciones 1. INVESTIGACIÓN La primera acción, en la fase fundamental de planificación de toda campaña electoral, debe ser la de investigación. A través de ella se deberá indagar y analizar distintos aspectos: los candidatos, temas de campaña, los factores demográficos de la circunscripción, el historial electoral, capacidad de recaudación, respaldos políticos, etc., pautas que nos ayudarán a definir la estrategia a seguir. Si no tenemos una buena investigación, no podemos desarrollar una buena estrategia. Dependiendo del nivel del proyecto, el trabajo de investigación base deberá ser realizado, desde 18 meses antes del día de la elección para campaña presidencial, hasta 6 meses antes, en el caso de cargos municipales. En las campañas presidenciales este trabajo es realizado religiosamente, pues los asesores reconocen la importancia del mismo. En proyectos pequeños donde no existe asesoría profesional el trabajo de investigación es usualmente pasado por alto, generando de esta manera problemas mayores que luego no pueden ser corregidos, es como viajar sin saber a dónde queremos llegar y pensar que en el camino iremos preguntando y corrigiendo hasta arribar. En estos casos no hacemos uso de todas las oportunidades, pues no las identificamos a tiempo. Muchas campañas se ganan en la etapa de investigación ya que nos permite hacer una real evaluación de dónde estamos, las posibilidades que podemos generar, los puntos fuertes y débiles, por dónde atacar o defendernos y otros temas esenciales que contribuirían para ganar una campaña electoral. Nos dice lo más importante de todo, que es lo que piensa el electorado.
  • 27.
    34 POSIBILIDADES DE TRIUNFO Esteanálisis es el que nos permite evaluar si tenemos una campaña con posibilidades de triunfo o no, para lo cual debemos considerar lo siguiente: Aceptabilidad del candidato - niveles de identificación - niveles de agrado / desagrado - profundidad de conocimiento - intención de voto Identificación de los candidatos con los temas más importantes del electorado. Vulnerabilidad del oponente. Estructura de campaña. Eficaz y componente. Capacidad para recaudar el dinero necesario. Control del partido político u otra base importante de poder. Capacidad de acción y respuesta a influencias externas. INVESTIGACIÓN DE LA OPOSICIÓN Existen básicamente cuatro tipos de investigación: sobre temas de campaña, administrativos, personales y de campañas anteriores. 1- La investigación sobre temas de campaña incluye: los pronunciamientos y artículos de la oposición y leyes o decretos que ha respaldado o por los cuales ha votado en contra en el congreso, e identificar su posicionamiento en los temas principales de la campaña. Fase de Planificación
  • 28.
    35 Conocimientos prácticos paraGANAR elecciones Lo que estamos buscando es: √ Sielcandidatoesconsistentementeopuestoaloquepiensasu electorado. √ Si vota consistentemente en favor de un grupo de interés específico. √ Si prometió una cosa durante la campaña e hizo otra. √ Si cometió un error en algún pronunciamiento o artículo. √ Si ha pasado leyes o no en favor de su circunscripción. 2- La investigación administrativa averigua cómo se ha comportado en los distintos cargos públicos o administrativos que ha ocupado. Si ha sido eficiente, transparente, si ha tenido o no problemas laborales, qué ha hecho específicamente en beneficio de los electores durante su gestión administrativa. 3- La investigación del candidato es una recopilación de los datos de su vida, fecha de nacimiento, lugar, educación, información financiera, social, estado marital, hijos, etc. Es miembro de clubes exclusivos, nació con pañales de seda, quiénes lo rodean, personas decentes o tránsfugas, etc. 4- La investigación de campañas anteriores nos dirá aproximadamente cómo se comportará en la campaña actual, cómo se maneja en situaciones de presión, qué capacidad de reacción tiene, si se le puede sacar de casillas en una entrevista o debate, si es buen comunicador, si comete muchos errores, etc. Una vez obtenida toda esta información del candidato opositor, deberá ser organizada de manera que pueda ser utilizada por la campaña. Una manera de organizar la información es haciendo un libro con los siguientes capítulos:
  • 29.
    36 Información Personal yFinanciera Artículos y Pronunciamientos Historial de Votación Leyes y Decretos. Cargos Públicos Votos Claves Si encontramos algo de interés, deberá ser estudiado para ver la mejor manera de usarlo y cuándo hacerlo en caso de que sea prudente. Una vez concluída la investigación pasada, debemos de mantener durante la campaña, una investigación permanente sobre qué está diciendo y haciendo el candidato oponente y su campaña, para poder tomar decisiones sobre datos actuales. Ojo, una investigación que no es correcta o verdadera desacreditará al candidato o campaña que la utilice. La ética de la consultoría política impide que la información que no pueda ser corroborada como correcta, sea usada de manera alguna en la operación. ENCUESTAS La encuesta es la herramienta que nos permite a los consultores políticos conocer a los electores. Otra vez, la mayoría de las campañas mal dirigidas no hacen el uso adecuado de esta herramienta, o realizan un uso muy limitado de la misma. Todo proceso electoral debería estar precedido por una “encuesta base”. Esta encuesta debe medir el sentimiento del electorado, el grado de reconocimiento de los candidatos, su aceptación o rechazo, su profundidad y su intención de voto, los problemas principales a resolver; las percepciones positivas y negativas con respecto a los candidatos; el perfil del candidato; el Fase de Planificación
  • 30.
    37 Conocimientos prácticos paraGANAR elecciones perfil del candidato ideal, las características de los candidatos con respecto a ese perfil y cualquier otro dato específico que el encuestador y el consultor general juzguen importante para la evaluación y desarrollo de la estrategia. Esta herramienta de investigación determina en un momento fijo las percepciones y actitudes del electorado hacia la temática de la campaña y los candidatos; además, nos permite tomar decisiones basadas en información objetiva y no en intuición o subjetividad, lo cual siempre sucede en campañas que no las realizan, no importa con cuantos electores el candidato o sus amigos hablen. Una buena encuesta base nos debe dar todo lo que necesitamos conocer sobreloselectoresparatomarlasdecisionesdelacampaña,entreestosdatosestán los siguientes: Nivel de los Candidatos - identificación - agrado/desagradao - profundidad de conocimiento - intención de voto Fortaleza de la Intención de Voto - cambiaría o no su voto - nunca votaría por cual candidato - segunda opción Sentimiento del Electorado sobre: país, barrio, su familia, en el pasado / presente / futuro Desarrollo del Mensaje - problemas principales del país, barrio, familia - acuerdo / desacuerdo con frases - capacidad de enfrentar los problemas principales - comparar propuestas de candidatos
  • 31.
    38 Identificar Medios deComunicación - influencia - cuáles escucha - cuáles cree Identificación de Electores - afiliación o simpatía política - hábito de votación Demografías - sexo - edad - ingreso - educación - profesión - región Una buena encuesta nos informa mucho más que un grupo de números y una impresión de computadora. El análisis de la encuesta deberá indicar cuáles son nuestros “segmentos blanco”; cómo comunicarnos más efectivamente con ellos, en cuáles temas debemos enfatizar, qué características de nuestro candidato y cuáles de nuestros oponentes debemos destacar, y cualquier otra información que deseemos investigar. El trabajo de un buen encuestador, no es solamente construir un buen formulario de preguntas para una campaña específica, sino también entregar un eficiente análisis de los resultados obtenidos. Una de las principales funciones de las encuestas es dibujar un gráfico usando los resultados de varios sondeos elaborados en un período de tiempo. Este gráfico nos permite identificar tendencias. Si no encuestamos periódicamente habremos perdido un efectivo elemento de investigación para la toma de decisiones. Fase de Planificación
  • 32.
    39 Conocimientos prácticos paraGANAR elecciones Las “encuestas de seguimiento” se continúan haciendo a través de la campaña para ir midiendo el progreso o retroceso de la misma, el impacto publicitario, etc., el uso apropiado de esta investigación es esencial en toda campaña electoral, solo así podremos tomar acciones correctivas en el momento adecuado. En las encuestas también medimos las actitudes del electorado y su intención de voto. Los estudios de comportamiento son medidas generales de optimismo o pesimismo sentido por los electores. Se obtiene mediante un conjunto de preguntas referentes a cómo ve el elector su presente y su futuro, cuál va a ser el resultado probable de una determinada situación política o económica. Por ejemplo, ¿cree usted que el futuro económico del país, el próximo año, estará mejor, igual, o peor? Los estudios de intención del voto se justifican en la idea de que los electores suelen planear su voto, su inclinación electoral, con cierta antelación. En consecuencia se pueden establecer porcentajes de voto con un elevado margen de confianza, ya que las intenciones constituyen estructuras internas muy cercanas al propio comportamiento de los electores. Si en la encuesta las preguntas corresponden a lo que necesitamos saber, si están bien redactadas, si el tamaño de la muestra es el apropiado y el trabajo de campo se realiza profesionalmente; entonces los resultados deben ser acertados dentro de la confiabilidad y variación estadística definida en el estudio. Son los estrategas de campañas, los medios de comunicación y el electorado quienes utilizan maliciosamente o mal interpretan los datos obtenidos, dando lugar a que se ponga en entredicho la verdad arrojada por los sondeos. En todas las campañas electorales que he asesorado, he visto cómo infructuosamente los opositores distorsionaban los resultados de las encuestas esperando cambiar el comportamiento de los electores, hecho que nunca ocurrió. El falsear los resultados de intención de votos en una encuesta solo sirve para engañarnos a nosotros mismos, así lo demuestran los efectos de la historia.
  • 33.
    40 Las Encuestas deTracking Son encuestas hechas con muestras pequeñas (50 a 100 diarias) de seguimiento diario, que nos permiten observar variaciones en un corto periodo de tiempo y definir claras tendencias sobre algún tema especial de interés para la campaña en un momento determinado. Usualmente son empleadas durante los últimos 30 días de la campaña, pero no necesariamente durante este período solamente. Por ejemplo, si recibimos un ataque y queremos medir su impacto, una encuesta de tracking nos permite analizarla, igualmente si damos una respuesta también podemos medir su efecto con un tracking y corregir la respuesta. Procedimiento: En el tracking se hacen muestras diarias de 100 encuestas durante 4 días continuos, hasta acumular 400 muestras, esto nos da la primera lectura. El quinto día volvemos a encuestar a 100 personas más, entonces eliminamos el primer día de 100 y continuamos con la muestra corrida de 400, esto nos da la segunda lectura y así continuamos durante el tiempo definido, generalmente unos 14 días, pues el propósito es ver los cambios que ocurren día a día e identificar una tendencia y poder reaccionar rápidamente sin tener que esperar a una encuesta nacional en un tiempo mayor después del hecho. Fase de Planificación Gráfico 3 100 100 100 100 100 = 400 1era. Lectura400 1era. Lectura L M M J V = 400 2da. Lectura400 2da. Lectura
  • 34.
    41 Conocimientos prácticos paraGANAR elecciones Grupos de Enfoque Los grupos de enfoque son investigaciones cualitativas, de pequeños grupos de personas, usualmente 10 ó 12, seleccionadas por nivel de ingresos, sexo o edades, que proveen a la campaña con palabras claves, identifican la intensidad de temas por la forma de expresión de los miembros del grupo y permiten reconocer temas para explorar en las encuestas cuantitativas. También los grupos de enfoque son muy utilizados en la evaluación de los “spots” de televisión o radio antes de salir al aire y de la misma manera para evaluar los “spots” de la oposición. Una aplicación adecuada de las encuestas de opinión cualitativas es positiva y necesaria, sin embargo, yo asesoré una campaña presidencial donde todo lo que se hacía era excesivamente investigado en sondeos cualitativos, y si se encontraban el más mínimo comentario negativo se paralizaba la salida del documento, paralizando consecuentemente la operación de la campaña. Esto, sin lugar a duda, era una equivocación de la campaña y un pobre entendimiento de este recurso. Todos los extremos son malos. Los profesionales debemos tener el criterio adecuado para tomar las decisiones correctas con la información adecuada.
  • 35.
    42 2. ESTRATEGIA El MejorRumbo El desarrollo de la estrategia de campaña no es un hecho del azar y tampoco es un proceso intuitivo, es un proceso técnico desarrollado con evidencias concretas, experiencias y conocimientos técnicos del equipo de campaña, en especial del estratega. La estrategia consiste en definir qué tenemos que hacer en la campaña para ganar la elección. La estrategia es el procedimiento general que se diseña para lograr los objetivos. Esta maniobra dependerá de las características estructurales y generales de cada campaña electoral. La estrategia también es el resultado del análisis y evaluación de toda la información acumulada durante la fase de investigación para determinar cuál es el mejor rumbo para ganar esta elección. Una buena estrategia define porqué los electores deben de votar por nuestro candidato, en muy pocas palabras. También selecciona los temas a ser comunicados, su secuencia y su frecuencia, y los momentos de cada fase. Una buena estrategia nos dice si debemos ir negativo o no y en quée momento lo podemos hacer y con cuáles temas. Si debemos debatir o no y cuándo. Por ejemplo: el “modelo clásico” de una estrategia de secuencia de mensaje consiste en: 1.- Comenzar los mensajes positivos e ignorar a la oposición. 2.- Responder a los ataques de la oposición. 3.- Terminar la campaña con mensaje positivo. Fase de Planificación
  • 36.
    43 Conocimientos prácticos paraGANAR elecciones En la mayoría de las campañas se debe comenzar positivo y terminar positivo, solo en aquellas campañas donde la única posibilidad de ganar es lograr que los electores rechacen abrumadoramente al candidato opositor y se reduzca una brecha grande de votos, es que debemos comenzar negativo y terminar negativo/positivo con una carga mayor en lo negativo. Sin entrar en una definición de ataque y defensa, lo cual hace excelentemente mi amigo Ralph Murphine, quiero dejar en claro que sólo se ataca cuando se considera necesario para parar el crecimiento de votos de la oposición o para restarle votos a la oposición, pero nunca porque me da un gran placer el ataque. En la campaña presidencial del 96 en Ecuador, vi cómo se usaban ataques contra el candidato opositor indiscriminadamente y fuera de tiempo, los resultados ya los sabemos. En esa campaña una vez más los Charlies hicieron lo que no se debía hacer y el resultado lo demostró una vez más. También debemos considerar en la estrategia, con qué intensidad comenzar, continuar y terminar nuestros mensajes. Lo clásico es culminar el día de la elección o en la última etapa con la mayor energía de la actividad de campaña. Generalmente se comienza en un nivel de actividad menor y va aumentándose gradualmente hasta llegar a lo máximo el día de las elecciones. Sin embargo, existen circunstancias que nos pueden recomendar comenzar con un nivel de actividad alto, el cual luego podemos mantener o reducir y terminar también en un nivel alto. La estrategia deberá definir el posicionamiento del candidato en cada tema importante de la campaña. La estrategia debe proyectar al candidato como una persona que trabaja a favor de los electores, de tal forma que lo identifiquen como alguien que esta de su lado y tiene las respuestas a sus problemas prioritarios. Otros temas a considerar en la estrategia son: hacer una táctica de desgaste cuando tenemos muchos más recursos que la oposición y los podemos poner en aprietos; hacer de un tema que controlamos “el tema de
  • 37.
    44 campaña”, por ejemplo;ganar con nuestra base de electores cuando éstos son mayoritarios; concentrar el ataque en un punto débil de nuestro oponente que mueva votos, y otros métodos más. Una buena estrategia logrará que el elector cuando esté votando y se haga las siguientes preguntas, decida por nuestro candidato: ¿Quién de los candidatos me puede ayudar más? ¿Quién tiene las condiciones personales para ayudarme? ¿Quién tiene la eperiencia y el equipo para hacerlo? ¿A quién yo le creo que le interesan mis problemas? Como regla general, la estrategia deberá resaltar lo positivo e ignorar lo negativo del candidato y a la vez pudiera resaltar directa o indirectamente lo negativo del oponente. También es parte de la estrategia el vacunar a nuestro aspirante sobre los temas negativos en su campaña para así prevenir posibles ataques durante la operación. La exposición directa de lo negativo del oponente, es identificada como campaña negativa, consecuentemente conlleva un riesgo de imagen para nuestro candidato. La exposición indirecta de lo negativo es más delicada pero pudiera no ser identificada y por lo tanto no tendría el efecto deseado por la campaña en el electorado. Una estrategia ganadora no está basada en lo que el candidato quiera decir o cumplir, sino está basada en el análisis frío y profesional, de qué es lo que tiene que decir y hacer éste para captar los votos que necesita para ganar. Esto está dictado por los electores. Para ayudar al desarrollo de la estrategia es conveniente segmentar el electorado, para de esta manera poder analizarlo adecuadamente (sexo, edad, profesión, ingreso, demográficamente...) y tener un impacto mayor en cada grupo con la comunicación de los mensajes específicos de interés para cada segmento. Fase de Planificación
  • 38.
    45 Conocimientos prácticos paraGANAR elecciones Cada campaña electoral es única. La situación actual de cada una es la que determina la mejor estrategia para esa campaña solamente. Existe una alta tendencia en la arena política e incrementada por personas carentes de los más básicos elementos del proceso electoral, de imitar a otras campañas en las cuales ellos han participado, esto usualmente es considerado por los profesionales como un suicidio electoral. La estrategia en su definición debe ser fácil de entender, debe ajustarse a la realidad (no podemos identificar objetivos inalcanzables, por ejemplo: obtener el 90% del voto sindicalista cuando históricamente hemos obtenido un 40%), debe lograr que nuestros simpatizantes acudan a votar en un número mucho mayor que en años anteriores, etc. Por último, la estrategia tiene que ser realizable dentro del tiempo disponible,conlosrecursoshumanosyeconómicosrealesquecuentalacampaña. EVALUACIÓN El criterio para evaluar la viabilidad de una estrategia está basada en lo siguiente: - Se puede entender fácilmente y no es ambigüa. - Esta orientada para ganar. - Puede ser puesta en acción. - La campaña controla todos los elementos para ejecutarla, osea no depende de elementos externos. - Es realista, no considera suposiciones irreales. - Es creíble. - Es eficiente. - Es flexible, se puede implementar de varias formas. - Se puede dividir.
  • 39.
    46 El objetivo finalde toda estrategia de campaña electoral es persuadir a los electores suficientes para ganar. Muchos consultores políticos consideran la estrategia como la fase más importante de la campaña electoral. La estrategia de la campaña es casi siempre invariable. Sin embargo, en la campaña presidencial del Ecuador en 1992, cuando fui contratado a tres meses del día de las elecciones de la primera vuelta electoral, y después de haber perdido el candidato una ventaja de 35 puntos, encontrándose prácticamente empatados con el segundo candidato quien mostraba una clara tendencia alcista, mi primera decisión fue un “borra y va de nuevo”. La campaña sacó del aire los “spots” de TV, paralizando todo... para una semana más tarde reiniciar con una nueva estrategia e imagen, y con el “slogan” un “Nuevo Rumbo”. Los resultados de la primera vuelta electoral fueron ventajosos para el binomio Sixto-Dahik por 7 puntos y en la segunda vuelta ganamos por 16 puntos. En esta campaña fue necesario cambiar la estrategia inicial, la regla fue la excepción, los resultados una vez más demostraron que estábamos correctos. El desarrollo de la estrategia de campaña involucra la definición de objetivos cuantitativos y cualitativos. OBJETIVOS CUANTITATIVOS Los objetivos cuantitativos definen las cuotas de electores que necesitamos obtener en cada segmento y área (provincia, municipio y parroquia) para ganar la elección. En la definición de las cuotas de electores necesitamos identificar a nuestros votantes y a los indecisos. También necesitamos calcular el número de votos válidos en la elección, para de esta manera poder determinar la cantidad de sufragios que necesitamos para ganar. Fase de Planificación
  • 40.
    47 Conocimientos prácticos paraGANAR elecciones Análisis Electoral El análisis electoral nos permite establecer las cuotas de la estrategia cuantitativa. Además, se usa para tomar decisiones sobre a dónde debe ir el candidato (gira/agenda), en qué áreas ejecutar los programas de correo directo, banco telefónico, y puerta-a-puerta. Este análisis consiste en definir dónde se encuentran las cuotas de los electores que probablemente voten por nuestro candidato, dónde están los electores indecisos y de la oposición, de manera que podamos priorizar los esfuerzos de la campaña hacia las áreas seleccionadas. El uso de estos datos nos permite dirigir nuestros esfuerzos hacia las áreas blanco y emplear los recursos humanos y financieros de la campaña de una forma más efectiva, en lugar de malgastarlos en áreas donde se encuentran electores opositores que probablemente jamás voten por nuestro candidato. El análisis electoral requiere que obtengamos los resultados electorales de las últimas dos elecciones, a presidente, senador, diputado y municipales. Con esta información debemos desarrollar las siguientes estadísticas: el número total de votos por partido, por área y los porcentajes que ellos representan en el total de sufragios emitidos. Con esta base podemos empezar a colocar en orden de prioridad las votaciones por áreas (provincias, municipios y parroquias). Este análisis nos ayuda a identificar también dónde se encuentran los votos de la oposición y los electores indecisos. Otro análisis electoral que debemos realizar es el cálculo del número total de electores que nosotros esperamos acudan a votar. En toda elección sabemos que no todos los electores votan, ni que todos los sufragios son válidos, por lo tanto debemos proyectar la figura de los votos válidos para identificar cuántos de ellos necesitamos para ganar la elección. La proyección de los votos válidos se basa en el análisis del porcentaje de votos válidos históricos (Vvh) o también se puede analizar identificando en la encuesta el porcentaje de electores que acudirían a votar restándole el
  • 41.
    48 porcentaje de votosnulos históricos (Vnh) y votos blancos históricos (Vbh). %Vvh=Vválidos proyectados % electores acudirían a votar - (%Vnh + %Vbh) = Vválidos proyectados Los resultados del análisis electoral histórico, los resultados de la intención de votos de las encuestas recientes y el cálculo de número de votos válidos nos permiten establecer la votación objetivo por regiones para ganar la elección. VO= Votación Objetivo VH= Votación Histórica VA= Votación Actual Por ejemplo, si la elección es entre dos candidatos y estimamos que el total de votos válidos proyectados es de 10 millones, la votación objetivo total sería de 5’000.001 (50% + 1) votos. El próximo paso, está basado en el análisis histórico y de las encuestas actualizadas, para establecer las cuotas de votos por región, provincia y municipio, de tal forma que la campaña pueda distribuir racionalmente sus recursos humanos y económicos, consiguiendo hacerle seguimiento electoral a estas áreas claves, para saber si estamos logrando nuestros objetivos electorales o no, y qué correcciones tácticas son necesarias en cual región, provincia o municipio. Recordemos que la votación histórica es el resultado de una elección que sucedió algún tiempo atrás y recordemos también que cada proceso democrático es único, o sea que este nuevo referéndum estará influenciado por otras circunstancias electorales, las cuales tenemos que considerar en el análisis actual. La definición de la Votación Objetivo (VO) está en función de la Votación Histórica (VH), la Votación Actual (VA) y las nuevas Variables Electorales (VE). VO= f(VA,VH,VE) Fase de Planificación
  • 42.
    49 Conocimientos prácticos paraGANAR elecciones Estas son las Votaciones Objetivo (VO) que hemos establecido en cada municipio, provincia y región del país, resultado del análisis para lograr nuestra Votación Objetivo Total (VOT). Si analizamos la Región 1, encontraremos que históricamente nuestra votación promedio es de 1.400.000 votos y nuestra votación actual es 1.200.000 Análisis de Región: Vv Vh Va Vo Región 1 2.200.000 1.400.000 1.200.000 1.500.000 30% Región 2 2.000.000 900.000 800.000 1.000.000 20% Región 3 800.000 300.000 200.000 500.000 10% Región 4 5.000.000 1.500.000 1.200.000 2.000.000 40% 10.000.000 4.100.000 3.400.000 5.000.000 100% Análisis de Provincias de la Región 1: Vv Vh Va Vo Provincia A 1.100.000 700.000 600.000 750.000 Provincia B 400.000 220.000 150.000 250.000 Provincia C 700.000 480.000 450.000 500.000 2.200.000 1.400.000 1.200.000 1.500.000 Análisis de Municipios de la Provincia A: Vv Vh Va Vo Municipio 1 450.000 250.000 220.000 300.000 Municipio 2 350.000 240.000 200.000 350.000 Municipio 3 300.000 200.000 180.000 200.000 1. 100.000 700.000 600.000 750.000
  • 43.
    50 votos, con estosdatos y el análisis de otros parámetros electorales, la campaña ha definido como la votación objetivo de esta Región 1 -1.500.000 votos. O sea, en la actualidad tenemos en la Región 1 -VA=1.200.000 y la VO= 1.500.000 votos. Por lo tanto debemos persuadir a 300.000 electores de la Región 1 para lograr nuestro objetivo regional en esta campaña y estar dentro de los parámetros cuantitativos de la estrategia. En este ejemplo, la VH total es de 4.100.000 votos y la VAes de 3.400.000, o sea VH=41% y VA=34% de la votación total válida calculada y la votación objetivo es 50% + 1 voto. Considerando el tiempo que falta para el día de la elección, el dinero que necesitamos y la comparación con la situación de la oposición, podremos examinar las posibilidades de triunfo de nuestro candidato. También si analizamos las cuatro Regiones podemos observar que de la VO total (5.000.001) en la Región 4 se encuentran el 40% del total de los sufragios que necesitamos para ganar, en la Región 1 el 30% , en la Región 2 el 20% y en la Región 3 el 10%. Tomando en cuenta otros parámetros como: dificultad para obtener la votación objetivo en cada región; la diferencia existente entre VO y VA; la estructura de la campaña, y su capacidad de acción en cada localidad; los temas políticos de la operación en relación a los intereses del lugar y su situación política, económica y social, entre otros; nos permitirán asignar inteligentemente los recursos humanos y económicos de la campaña a cada área para optimizar sus resultados. Las cuotas de votos establecidas con el análisis electoral deberán ser realmente alcanzables, de lo contrario estaremos construyendo castillos en el aire. Fase de Planificación
  • 44.
    51 Conocimientos prácticos paraGANAR elecciones OBJETIVOS CUALITATIVOS Los objetivos cualitativos identifican la imagen de la campaña, los temas prioritarios de campaña, los puntos fuertes que debemos comunicar de nuestro candidato, los puntos débiles de la oposición, la decisión de atacar o no, la decisión de debatir o no, las alianzas deseadas y la gira del candidato donde debe concentrar sus esfuerzos. La intención de voto viene determinada por los niveles de identificación, agrado y profundidad del candidato en esta elección. Lo primero que necesita todo aspirante para poder persuadir al elector es que este lo identifique, o sea, conozca que él está postulándose para un cargo público y segundo, que le agrade. Es muy poco posible que un elector pueda votar por un candidato a quien no identifica o por alguien que identifica pero le desagrada. Por último, que el elector tenga buenas razones por lo cual el candidato le agrada. Por lo tanto, la estrategia cualitativa está orientada a incrementar los niveles de identificación, agrado y profundidad de conocimiento del candidato, para de esta manera poder captar los votos necesarios para ganar. Para este propósito se utiliza el posicionamiento adecuado del candidato en los temas e imagen de la campaña que son de interés para la mayoría de electores. % 50 30 20 10 ElectoresElectores Candidato ACandidato A Identificación Agrado / desagrado Profundidad de conocimiento Intención de votos
  • 45.
    52 Posicionamiento del Candidato Elposicionamiento o estudio relativo de un candidato, pretende situarle en el contexto competitivo con otros postulantes. El fundamento consiste en separar aquellas características que éste debe presentar para satisfacer las exigencias y deseos de los electores. Mientras más identificado esté el candidato con los temas de interés para el electorado en relación a los otros candidatos y mientras su imagen esté más próxima a la ideal de los electores, más posibilidades tendrá de persuadir a estos votantes. En un memorándum de Lyn Nofziger al operativo político de la Casa Blanca, aconseja sobre el posicionamiento del Presidente y el Partido lo siguiente: “La clave del corazón de la clase media americana está parcialmente con lo que nosotros hacemos. Lo más importante es la forma en que nosotros se lo presentamos. Yo creo que nosotros debemos posicionar al Presidente y al Partido Republicano de una manera que la clase media americana piense que estamos de su lado. Nosotros tenemos que posicionar a los Demócratas como representantes de los grupos de intereses especiales. La administración Republicana debe ser parte y vocero de la clase media americana. La clase media vota en contra probablemente más de lo que vota a favor. Es nuestro trabajo, estar seguros de que la clase media tenga más razones para votar contra los Demócratas que para votar contra los Republicanos”. Temas e Imagen En esta fase identificamos el tema principal de la campaña y la imagen que debe proyectar el candidato. En la estrategia, el tema de la campaña es su contenido, contexto y estilo, con respecto a cada uno de los aspectos de dicha operación. El tema es un Fase de Planificación
  • 46.
    53 Conocimientos prácticos paraGANAR elecciones pronunciamiento positivo sobre la clase de liderazgo que el candidato ofrece a los electores y los problemas que más les preocupan. La imagen de la campaña, es inyectada a todos los ámbitos de la misma. Una buena estrategia debe ser consistente con el historial del candidato y con sus posiciones sobre temas específicos. O sea, debe tener un “alto grado de credibilidad en la comunicación”. “Una buena campaña debe persuadir y a la vez diferenciarse del resto”. La estrategia puede estar diseñada en función de temas importantes de la comunidad y/o sobre la figura del candidato. La estrategia determina un tema, una posición, una imagen, que nos lleve al objetivo, persuadir al número necesario de electores para ganar la elección. Es muy recomendable -antes de tomar una decisión final de producir varios spots de TV y radio, e imprimir los panfletos y preparar el discurso de campaña-, que probemos el tema principal de la misma y los temas secundarios en distintos segmentos del electorado para evaluar sus resultados. Es mejor probar algunas variaciones, hasta encontrar la que más satisface a los electores, entonces se podrá proceder con mayor certeza a estas actividades de promoción y publicidad. Según Tony Schwartz “en la mayoría de los casos el candidato es el tema de la campaña, quién de estos candidatos me puede resolver mi problema. La gente cree que los candidatos deberían darle respuestas a los problemas de los electores, pero los electores tienen muy poca habilidad de identificarse con las soluciones, porque ellos no tienen experiencia en este campo. Sin embargo, los electores sí se pueden identificar con los problemas porque ellos los sienten. Si el candidato puede expresar el problema en términos emocionales, los electores generalmente piensan que el candidato siente como ellos”. Esto produce una empatía entre el candidato y los electores, que genera votos.
  • 47.
    54 Imagen En virtud queel elector desea conocer a ese hombre que va a representar y defender sus intereses, el candidato va a pretender fundamentalmente “proyectar a su electorado una imagen en función de su filosofía política, pero también de sus características personales”. Esta imagen será modificada y eventualmente mejorada en función de la percepción que tenga de él su electorado actual y potencial. Construcción de Imagen La imagen del candidato es la que se precisa en cada elección. El mecanismo de imagen se crea cuidando los más pequeños detalles de composición de escenarios donde el aspirante actúa, sus gestos, frases y expresiones, el contenido y forma de las declaraciones que efectuará a los diferentes medios de comunicación. Tres son los pilares operativos para la construcción de la imagen del candidato: la personalidad, las convicciones y la comunicación. La estrategia cualitativa plantea la necesidad de optimizar un grupo de cualidades del candidato y reorientar otras, cuyos conjuntos configuran la imagen. Así pues, el concepto del candidato se construirá a través de sus atributos y características personales y políticas, que motiven al mayor número de electores, presentando al postulante con su propio estilo, gestos, comportamiento y lenguaje. El programa de construcción de imagen combina y coordina medios de comunicación, actuaciones puntuales del candidato y acciones de presencia. Diferenciándolo de los otros candidatos de la manera más notoria posible para que el elector pueda percibir, sin el menor esfuerzo, una distinción nítida entre los diferentes atributos de los aspirantes. Fase de Planificación
  • 48.
    55 Conocimientos prácticos paraGANAR elecciones Obviamente, el candidato hará promesas y dará respuestas a los problemas de la nación o de la circunscripción por la que se presente; prometerá soluciones a los problemas que preocupan a los diversos segmentos electorales de manera discriminada y dará justificaciones, utilizando metáforas que aumentarán su comprensión y credibilidad. Los electores, que nunca tienen la oportunidad de encontrarse con el postulante, no perciben más que una imagen, y es sobre ella que se forman la opinión; por consiguiente hay que adecuar la figura del candidato a lo que los electores esperan. Pero es también fundamental para la campaña definir dos o tres grandes temas, que deberán responder a las necesidades de un gran número de electores y conseguir que estos lo perciban. Es a partir de este momento cuando el candidato imprimirá su estilo particular al conjunto de la campaña, a sus palabras, a sus hechos, a sus gestos, etc. La habilidad de proyectar una “imagen positiva” es uno de los ingredientes importantes de cualquier campaña, pues ésta ayuda a elevar el nivel de agrado. Los ganadores casi siempre tienen una semblanza más atractiva que los perdedores. La formación de la imagen involucra una combinación de las cualidades que el candidato proyecta en su campaña y las cualidades que el electorado le atribuye al candidato. El electorado generalmente respalda al candidato que resulta más parecido a la imagen ideal del servidor público que ellos identifican para ese cargo. Límites y Dimensiones de la Imagen La proyección de imágenes tiene sus límites -nos dicen Nimmo y Savage. “Los candidatos no tienen la libertad de proyectar “cualquier” imagen que ellos piensen les puede ganar votos. La proyección de la imagen está limitada por la habilidad del candidato de articular y proyectar la imagen deseada, por la selección del medio para transmitir el mensaje y por otros factores de la campaña. También está
  • 49.
    56 limitada por lapercepción de la imagen proyectada. Una vez que los electores han estéreo tipificado a un candidato se hace extremadamente difícil cambiarle la imagen”. Nimmo y Savage han identificado cuatro aspectos básicos o dimensiones de la imagen del candidato. Los candidatos son percibidos como “líderes”, lo cual incluye su experiencia política y habilidades. Ellos deben demostrar sus calificaciones para el cargo público al que aspiran. Peter Bailey y John Deardowff, los publicistas del Presidente Gerald Ford, piensan “que la visión del futuro (objetivos, hacia dónde vamos, dónde queremos estar) es una de las características que la mayoría de los electores buscan en un Presidente; es parte de su percepción de liderazgo”. Los candidatos son vistos como “partidarios”, como parte de algún grupo de interés. Los electores desean saber si el candidato representa solamente a ese grupo o puede representar a toda la comunidad. Los candidatos son juzgados como “personas”, incluyendo su integridad, familia y otros aspectos de su personalidad. Finalmente, los candidatos son evaluados como “comunicadores”, incluyendo su estilo de oratoria y uso de los medios. Algunos candidatos pueden proyectar una imagen atractiva en televisión, mientras que otros requieren un doblaje en la voz y tener poca exposición. La estrategia de imagen del candidato es usualmente basada en algunas de estas dimensiones, aunque es posible basar una campaña completa en una sola de ellas, tal como la experiencia del aspirante o su personalidad. La campaña electoral trabaja para persuadir al electorado en favor de su candidato. La persuasión es principalmente sobre la percepción de la imagen del candidato por el electorado. La percepción del candidato está basada primordialmente en seis áreas: - Cualidades personales: honesto, amistoso, inteligente, capaz, etc. - Historia personal: católico, sureño, abogado, ingeniero, etc. Fase de Planificación
  • 50.
    57 Conocimientos prácticos paraGANAR elecciones - Historial político: ex diputado, no es político, etc. - Ideología política: conservador, liberal, socialista, comunista, etc. - Temas específicos: a favor de no pagar la deuda externa, a favor de programas de subsidios, impulso a la exportación, etc. - Estilo de campaña: puerta a puerta, principalmente la TV, etc. El modelo de Rosemberg para determinar las percepciones, llega a la siguiente conclusión: “la actitud del elector con respecto al candidato viene determinada por la importancia o valoración subjetiva que da a los problemas y por la capacidad del candidato para resolver estos problemas. La intención del voto depende de esta actitud con respecto a los distintos candidatos”. Estrategias de Campaña Una buena estrategia de campaña electoral debería tener un buen tiempo de investigación, análisis y evaluación que pudiera llevar varios meses, pero una vez definida esta podría ser expresada en unos pocos minutos. La estrategia tiene que tomar en cuenta: el sentimiento y el interés de los electores; considerando las fortalezas y debilidades de nuestro candidato y los oponentes. Las estrategias pueden estar basadas en los siguientes aspectos o combinaciones de los mismos: Basada en la imagen positiva del candidato (Positiva) / Basada en la imagen negativa del oponente (Ataque). Basada en un tema de campaña / Basada en muchos temas. Basada en asegurar nuesta base de votos / Basada en persuadir a los electores indecisos.
  • 51.
    58 Basada en coalicionescon otros partidos o líderes / Basada en la fuerza electoral de nuestro partido. En la campaña presidencial “Sixto-Dahik” fue estrategia de la campaña el no atacar, en ningún momento, a ninguno de los otros candidatos, pues decidimos que la mejor manera de obtener votos, debido al alto nivel de agrado del candidato y su imagen bondadosa, era resaltar sus aspectos positivos, lo cual concretamos en el “slogan” Experiencia, Trabajo y Honestidad. Haciendo caso omiso de los oponentes y dependiendo del momento de la campaña pueden distinguirse tres clases de estrategias: Indiferenciada, considera globalmente al conjunto de electores, sin establecer ningún tipo de segmentación. Esta estrategia se puede emplear al comienzo de la campaña. Diferenciada, adopta para cada segmento una estrategia específica, lo cual la hace más eficaz, pues los esfuerzos van dirigidos a las características del segmento blanco. Se utiliza una vez que el candidato tiene un nivel alto de identificación e intentamos persuadir a los indecisos o consolidar nuestro voto, usualmente durante los últimos dos meses de campaña. Concentrada, todo el esfuerzo se concentra en pocos segmentos del electorado. Por lo general se utiliza como complementaria de la estrategia diferenciada, suele ponerse en acción durante las últimas semanas de campaña. Supone que la acción debe concentrarse en los electores indecisos o en segmentos de electores donde tenemos bajo respaldo. Fase de Planificación
  • 52.
    59 Conocimientos prácticos paraGANAR elecciones Debate Político La decisión de debatir o no, es parte de la estrategia de la campaña. ¿Debatir o no debatir?, esta es la pregunta. Esta decisión no esta basada en el deseo del candidato de esclarecer un tema de campaña, o por puro servicio público o cualquier otro motivo. Esta decisión está basada en una consideración mayor que es: ¿puede este debate mejorar la imagen del candidato? ¿puede colaboraraconsolidarnuestrabasedeelectoresypersuadiraelectoresindecisos? La respuesta a estas dos preguntas es muy compleja para ser contestada con reglas simples como: si está ganando no debata, o si usted está en posesión del cargo público no debata. La decisión de debatir o no, debe tomar en consideración muchos factores como, el radio de extensión de los medios de comunicación; vulnerabilidad de los temas; implicaciones del formato de campaña; el ambiente político del momento; la expectativa del electorado y el tiempo de elección primaria o general. El proceso electoral ha llegado al punto en que candidatos que quisieran no debatir, sienten que no tienen otra opción que hacerlo. Por supuesto que la mayoría de los electores quisieran ver un debate y para los medios de comunicación esto es parte de su producción de eventos y noticias, pero éstas no son razones suficientes para tomar la decisión de lanzarse al agua. En la campaña presidencial de México, el candidato del PRI, Ernesto Zedillo, se vio forzado prácticamente a debatir con los dos opositores principales Cuautemoc Cárdenas y Diego Fernández. El resultado del debate le significó a Diego Fernández reducir una desventaja de 35 puntos a 7 puntos, en solamente 2 horas. Este era el primer debate presidencial en 65 años, fue observado y escuchado por más del 65% de votantes y tuvo un gran impacto electoral, como era de esperarse. Ernesto Zedillo aprendió la lección, a pesar de los esfuerzos por parte de los otros candidatos para realizar otro encuentro, durante el resto de la campaña esto no sucedió y Ernesto Zedillo ganó la elección presidencial por 20 puntos.
  • 53.
    60 Pocos eventos ofrecentan buena oportunidad para persuadir a los electores indecisos y reforzar a los nuestros, como un debate en TV. Para sacar mayores ventajas de éste, el candidato necesita tener un claro entendimiento del objetivo que perseguimos en la discusión; necesita usar una estrategia consistente para lograr el cometido; y tener una buena preparación táctica, para proyectar la imagen deseada y definir los temas esenciales que atraigan y consoliden a los electores. La definición del objetivo del debate y la estrategia, son dos de los mayores problemas que encara el candidato y sus asesores. ¿Qué debe tratar de llevar a cabo el aspirante durante el debate y cómo puede formular una estrategia para traducir estos objetivos en realidades políticas? ¿Cuáles son los puntos fuertes y débiles de su oponente y cuáles deberán ser enfatizados durante la discusión? ¿Cuáles grupos de electores deberán ser seleccionados como blanco por la estrategia? ¿Es la táctica del debate compatible con la de la campaña, incluyendo la imagen del candidato? Objetivos generales y específicos La orientación de la imagen del candidato es uno de los principales objetivos del debate. Si el debate no es televisado, el objetivo es generalmente reforzar las actitudes de nuestros electores y aún más importante, impresionar a la prensa presente. Si el evento es televisado, el establecer los objetivos se hace más complejo. Definir cuáles segmentos de la audiencia son nuestros blancos, puede ser extremadamente complejo. ¿Deberá estar el candidato más preocupado en reforzar el respaldo actual o ganar a los indecisos? La estrategia general de campaña impone que nuestros electores no deben suponer que nosotros los tomamos como un hecho consumado, pues nos pueden abandonar o puede que no acudan a votar. Si el candidato está ganando por un margen razonable, usualmente el Fase de Planificación
  • 54.
    61 Conocimientos prácticos paraGANAR elecciones objetivo del debate es asegurar sus electores, o al menos no hacer algo que pueda poner en peligro este respaldo. Si el candidato encara una campaña cuesta arriba, él deberá también cortejar el voto de los indecisos y posiblemente de los electores débiles de la oposición, los cuales son influenciables mediante el debate. Una de las mayores preocupaciones es transmitir una imagen favorable. En el debate entre Reagan y Carter, la campaña de Reagan creyó que si ellos podían proyectar una imagen presidencial y mostrarlo sensible y seguro, ganarían la elección, por lo tanto se le dio a la imagen la prioridad principal. Cinco estrategias están disponibles para el candidato durante el debate: ataque, defensa, venta, ignorar y “yo también ... yo mejor”. ATAQUE: Los argumentos del candidato son dirigidos ofensivamente contra la posición, partido, carácter o campaña de su oponente. Solamente existen dos razones válidas para atacar: ganar votos y que el oponente pierda votos. DEFENSA: Es la estrategia de respuesta del candidato después que ha sido atacado por el oponente. También existen dos razones para defenderse: evitar perder votos y evitar que el oponente gane votos. VENTA: Es la presentación de credenciales del candidato. IGNORAR: Involucra debatir en los términos del candidato, presentándole poca o ninguna atención a los argumentos de su oponente.
  • 55.
    62 “YO TAMBIÉN... YOMEJOR” Es una combinación de la estrategia de ataque y venta, es generalmente usada contra el que va primero en las encuestas o un candidato que ha propuesto una idea popular contra la cual el oponente no puede estar en desacuerdo. Por lo tanto, el candidato dice “yo también lo haría o estoy de acuerdo, pero explica que de ser elegido como él pudiera hacerlo mejor”. En el desarrollo de la estrategia del debate varios factores deben ser considerados. Entre éstos está la experiencia del candidato y el oponente, su carácter, posiciones sobre temas, actividades durante el cargo público, posicionesdelpartidosobretemasohistorialyprácticasdecampaña.Elenfoque de la estrategia del debate dependerá principalmente en el potencial o fuerza demostrada por el candidato en algunas de estas categorías y con relación a la debilidad de su oponente. Si el aspirante no es bien conocido, su mayor objetivo deberá ser la venta -presentar sus credenciales- esto precede los temas. Tácticas de Debate No importa lo bien articulado de la estrategia o lo bien instruído que esté el candidato, algo infortunado siempre puede suceder: una respuesta débil a un problema importante, un fallo de la memoria, un tema que nos toma por sorpresa, una atención desproporcionada a un tema sin importancia, una mala postura para las cámaras, etc. Sin embargo, la preparación de un plan táctico mejora la habilidad del postulante para hacerle frente o evitar estos infortunios. Una de las principales preocupaciones en un debate es evitar que exista una reacción negativa hacia el candidato. En caso de que esto sucediera durante la discusión, podría dar como resultado la consolidación de la oposición, la pérdida de nuestros electores débiles y de los que no están comprometidos y que se reduzca el número de electores nuestros que acudan a votar. Fase de Planificación
  • 56.
    63 Conocimientos prácticos paraGANAR elecciones La preparación del candidato para un debate es uno de los ejercicios de campaña que produce mayor confianza en él mismo. Este trabajo le permite utilizar mejor los temas de campaña en sus discursos y entrevistas, reduce la posibilidad de errores o de estar mal informado, por último, refuerza la moral del equipo de campaña. De aquí la gran importancia de entrenar lo suficiente al candidato para el debate. Una de las técnicas más usadas después de un debate o de eventos de campaña es la de “Spin” o torcer los resultados del mismo de manera que hagamos lucir bien o ganador a nuestro candidato, ignorando los puntos negativos y los errores que pueda haber cometido durante el evento y resaltando lo positivo que se ajusta a la estrategia de campaña o atacando los errores del opositor. Durante el proceso de la discusión se pueden identificar cuatro fases bien definidas e importantes: La asociación del debate, el debate del debate. La definición de la forma y el fondo de la discusión. Selección del lugar, de temas, número de encuentros, quienes participan, quiénes son los periodistas y el moderador... La preparación para el debate. La definición de la estrategia, las tácticas y el entrenamiento del candidato. El debate. La ejecución del candidato. El post-debate. La interpretación de los resultados por voceros de la campaña (spin), quién ganó, qué temas fueron importantes, qué significa este debate.
  • 57.
    64 Doce Reglas paraDebatir La Fundación Canovas del Castillo en su seminario de retórica -técnicas de comunicación verbal- presenta el “Caton del Polemista”. “En una sociedad como la nuestra, en que todo es materia de discusión y donde el modo de presentar los asuntos influye tanto o más que los mismos acontecimientos, es de vital importancia saber argumentar. Lo que está mal defendido ante la opinión pública difícilmente triunfará”. El profesor Owen Harries condensa en un artículo las doce normas esenciales del buen polemista. No pretenda convertir a su adversario. La polémica no es un debate intelectual. Preste mucha atención al orden del día que define los temas y determina las prioridades. Predicar al convencido. El fortalecimiento del compromiso, de la convicción moral de los que ya están de nuestra parte es una tarea esencial tanto para vinculares más estrechamente con la causa, como para que sepan exponerla mejor. Una de las experiencias más desagradables en una polémica es que la propia postura esté mal presentada por nuestros partidiarios. No olvide nunca a los lectores neutrales: de modo casi invariable, constituyen la inmensa mayoría. Tenga en cuenta que, al menos potencialmente, se está dirigiendo Fase de Planificación 1. 2. 3. 4. 5.
  • 58.
    65 Conocimientos prácticos paraGANAR elecciones a múltiples audiencias. Determine si -en una ocasión concreta- es mejor apelar a muchas audiencias distintas, lo que generalmente exige una postura de compromiso y una exposición comedida, o concentrarse solo en una audiencia particular aún a riesgo de dejar fuera otras. Esté dispuesto a repetir las cosas muchas veces. Cuando tenga un buen argumento no se canse de repetirlo. No complique su exceso de argumentación. Concéntrese en unos pocos puntos básicos. Saber lo que uno puede permitirse el lujo de omitir es una de las grandes virtudes del polemista. En un debate no es preciso replicar a los que decían que Hitler construía buenas carreteras o que Mussolini hizo trenes que llegaban puntuales. Tenga cuidado al emplear ejemplos y análogos históricos. Muchas veces su valor ilustrativo resulta anulado por efecto de distracción. No quiere decir con esto que no se deban emplear. Evite enzarzarse en una discusión soble las intenciones del oponente en lugar de debatir sus argumentos. Imite al iceberg. En toda polémica, puede estar seguro de que sabe acerca de un asunto mucho más de lo que razonablemente puede decir. Los datos enunciados con mesura pueden ser muy efectivos para conseguir credibilidad, proporcionar una imagen de autoridad y poner al oponente en la defensiva. Conozca a su adversario. Tenga siempre en la cabeza la sentencia de John Stuart Mill “aquel que sólo conoce su propia postura sabe 6. 7. 8. 9. 10. 11.
  • 59.
    66 muy poco deella”. Ponga particular empeño en comprender la posición de su adversario de manera profunda, pues mientras no haya rebatido esa postura en forma más sólida, no habrá rebatido en absoluto. Esta es una condición necesaria tanto para desarrollar adecuadamente la fuerza argumental de nuestra posición, como para atacar con éxito la contraria. Conociendo a su adversario, podrá prever sus líneas de ataque y considerar el mejor modo de hacerle frente. Que sea verad lo que debatimos. Estar del lado del bien y de la verdad no garantiza éxito pero ciertamente ayuda. Conclusión Una vez definida la estrategia, el resto de la campaña se hace más fácil, pues ya hemos identificado los aspectos cualitativos que queremos resaltar y los objetivos cuantitativos electorales que necesitamos alcanzar, por segmentos, para ganar. Ahora nos queda distribuir los recursos humanos, y económicos, en función de la estrategia y las acciones que requiere la campaña. El factor tiempo, es la limitante más importante y única durante toda la campaña. No existe sustituto para el tiempo perdido, una vez ido no existe la forma de recuperarlo. Una buena estrategia de campaña, toma muy en cuenta los tiempos para lograr los objetivos. La táctica busca las formas y medios para lograr el fin electoral basándose en la estrategia. O sea, primero definimos qué es lo que tenemos que hacer para ganar (estrategia) y luego decidimos cómo y cuándo hacerlo (táctica). Fase de Planificación 12.
  • 60.
    67 Conocimientos prácticos paraGANAR elecciones 3. TÁCTICA La táctica es dinámica La táctica es dinámica, pues responde a la actividad de la campaña, al entorno electoral, al mundo exterior, en fin a todo lo que nos afecta. La táctica no es otra cosa que la metodología para ejecutar la estrategia seleccionada, en otras palabras, es cómo vamos a mantener nuestra base electoral; cómo vamos a hacer oposición; cómo proyectar la imagen deseada, etc. En el desarrollo de la táctica un factor muy importante es el cuándo -timing- ejecutar las distintas acciones de la campaña para lograr nuestro objetivo; cuándo anunciamos la candidatura formalmente; cuándo comenzamos la gira; cuándo arrancamos la campaña de propaganda; cuándo retamos al oponente; cuándo nos reunimos con x grupo; cuándo anunciamos x respaldos; etc., otro elemento importante a tomar en cuenta durante la ejecución de la táctica es la tendencia y el momentum de la campaña. La “tendencia” nos define si estamos aumentando o disminuyendo votos en nuestra proyección de mediano plazo. Si la tendencia es al alza, debemos continuar haciendo más de lo mismo. Si la tendencia es a la baja esto requiere que la gerencia de la campaña tome medidas. El “momentum” es un punto en el tiempo, donde sentimos que las cosas han cambiado a favor o en contra de nuestra campaña. El momentum puede ser comparado con la ola de los tablistas, te montas en ella y la aprovechas, o la pierdes. Un buen consultor sabe cómo identificar y beneficiarse de los momentums positivos. Una buena táctica es aquella que se desarrolla en base a nuestra estrategia y capacidad de ejecución, independientemente de lo que haga o proyecte hacer la oposición en general. Sin embargo, debe tener la capacidad de evaluación y corrección para responder a los cambios que puedan suceder durante la campaña. El gerente de campaña que desarrolle sus tácticas, en
  • 61.
    68 base a loque pueda hacer su opositor, está jugando sus juegos y está tratando de predecir el futuro, esto resulta casi siempre en fallas; sin embargo, las actividades del rival tienen que ser consideradas a la hora de aplicar la táctica, pero lo más importante siempre es conocer la inclinación del electorado, si se mueven en apoyo a nuestro candidato y cuántos están a favor o en contra. SEGMENTACION DEL ELECTORADO Hoy los electores cuentan con un nivel educativo más alto y facilidades de información, lo que viene determinando que se vuelvan más exigentes al conceder su voto. Por estas razones un partido político o un candidato, “obtendrá el voto cuando sea capaz de ofrecer unas posiciones e imágenes que respondan a los deseos y exigencias de los electores”. Por este motivo se hace necesario el segmentar al electorado, de manera que podamos comunicar a cada grupo sobre su tema de mayor interés. En la campaña presidencial de 1980 en los EE.UU., como Director Ejecutivo del proyecto hispano en el estado de la Florida, logré que los anuncios de televisión para los hispanos del condado de Dade, con una mayoría de electores de descendencia cubana, los produjéramos en Miami. Yo dirigí la producción de los “spots” de TV orientados al segmento cubano- americano, con los temas de interés para este grupo específico y con testimoniales realizados en las calles de Miami por cubanos-americanos. Los resultados fueron asombrosos, Ronald Reagan ganó el voto cubano- americano con más del 86% de los sufragios. Esta fue la mayor votación obtenida por Reagan de entre todos los segmentos electorales del país. También fue la primera vez que una campaña presidencial permitió que se hicieran spots de TV fuera del control de la operación central, el riesgo que tomaron y la confianza que depositaron en mí dieron excelentes resultados. Fase de Planificación
  • 62.
    69 Conocimientos prácticos paraGANAR elecciones Primer Seminario en el que participe para poder ser el Gerente General de la Campaña “Al Cardenas for Congress”.
  • 63.
    70 Fase de Planificación Reuniónde un grupo de amigos en la Casa Blanca Banquet Hall, durante mi primera campaña profesional, “Al Cardenas for Congress” en 1978.
  • 64.
    71 Conocimientos prácticos paraGANAR elecciones Con el Presidente Ronald Reagan en el salón del Gabinete de la Casa Blanca. La primera reunión del Presidente con líderes hispanos nacionales de su campaña.
  • 65.
  • 66.
    73 Conocimientos prácticos paraGANAR elecciones Conversando con el candidato a la Vice-Presidencia George Bush, durante una visita a Miami en la campaña presidencial 1980.
  • 67.
  • 68.
  • 69.
    76 Fase de Planificación Laprimera reunión del equipo nacional de la campaña hispana “Reagan & Bush 1980”
  • 70.
    77 Conocimientos prácticos paraGANAR elecciones En los jardínes de la Casa Blanca con un grupo de líderes hispanos nacionales, entre los que se encuentran; el actual Presidente del Partido Republicano de la Florida, Alberto Cárdenas; el ex Representante de los USA en el Banco Interamericano de Desarrollo (BID), Manolo Casanova, y el ex Presidente del Partido Republicano del Condado de Miami-Dade, Carlos Salman; el ex Presidente del Partido Republicano del estado de California, Dr. Tirso del Junco; y otros líderes hispanos.
  • 71.
    78 Fase de Planificación Latécnica de segmentación ofrece las siguientes ventajas: Divide a los electores de acuerdo a determinadas características permitiendo descubrir o identificar oportunidades de voto que posiblemente hubieran sido ignorados. Proporciona un profundo conocimiento de las características del elector y de su comportamiento electoral. En escenarios políticos altamanete competitivos, la segmentación y atracción de los segmentos más pequeños puede ser la única alternativa válida para los partidos pequeños. Posibilita mayor eficacia en la utilización del presupuesto. Podemos resumir las anteriores ventajas en dos fundamentales: economía de recursos y un aprovechamiento más eficaz de las posibilidades electorales. Características y Metodología La cuestión que se plantea es ¿qué característica debe seleccionar una campaña para segmentar al electorado? Como respuestas pueden darse muchas, sin embargo, se deben considerar las siguientes: 1. Magnitud. La segmentación no puede ser llevada más allá de un límite de tamaño. Los segmentos resultantes deben tener un tamaño suficientemente grande que justifique su tratamiento diferenciado.
  • 72.
    79 Conocimientos prácticos paraGANAR elecciones 2. Mensurabilidad. Debe poder medirse de una manera confiable. 3. Accesibilidad. La base utilizada debe permitir a la campaña acercarse a los distintos segmentos con una estrategia diferenciada. El proceso de segmentación tiene varias etapas. 1. Análisis preliminar del mercado. En la que se recaba y ordena toda la información existente y disponible del electorado. 2. Análisis cualitativo. Se analizan las características más relevantes del elector-tipo de nuestro mercado y de sus patrones de comportamiento en el mismo. 3. Análisis cuantitativo. Se cuantifica la información disponible sobre características y aspectos del mercado. 4. Determinación de los segmentos. Concluye el proceso con la determinación de los segmentos del mercado, de forma que los electores que lo integran sean parecidos, es decir, que los grupos sean homogéneos. COMUNICACIÓN El proceso de comunicación se encuentra dividido en los siguientes pasos: Quién comunica (el candidato, la campaña, otros). Qué es lo que se comunica (el mensaje).
  • 73.
    80 Fase de Planificación Através de cuál medio (tv, radio, periódico, contacto directo). A quién se le comunica (los lectores). Con cual efecto (el impacto; los persuadimos, los consolidamos o no los movimos; establecer la agenda). Esto nos permite influenciar a la opinión pública a través de la definición de una agenda -establecer la importancia de los temas de campaña-, la agenda nos dice sobre cuales temas de campaña debemos discutir. El efecto de intentar persuadir a los electores para ganar, es reconocido por casi todas las personas que participan en las campañas electorales, no así el efecto de definición de la agenda o establecimiento de los temas de campaña. Si los consultores políticos pudiéramos establecer los puntos de discusión de las campañas, tendríamos una gran ventaja, pues escogeríamos aquellos que le son beneficiosos a nuestros candidatos y le son desventajosos a sus oponentes, como podemos deducir, esta situación sería extremadamente favorable a nuestro candidato. También si pudiéramos hacer del debate un referéndum sobre el candidato opositor o a favor de un tema positivamente identificado con nuestro candidato, esta definición de la discusión de la campaña sería muy favorable para nosotros. Yo he asesorado una campaña donde el establecimiento de un tema, como referéndum del aspirante opositor, nos dio la ventaja que necesitábamos para ganar la elección. La comunicación en su sentido más genérico es la información que origina la campaña electoral a través del candidato o la organizacion hacia el electorado. En el proceso electoral se distinguen dos tipos de comunicaciones: de prensa y de publicidad. Una táctica muy importante es la de comunicación, pues ella es la que nos permite proyectar la imagen deseada, a través de los discursos, “spots” de TV y radio, ruedas de prensa, artículos, entrevistas de medios, etc. Muchos consultores políticos mantienen que lo que más cuenta es la imagen del candidato y no el candidato. Lo más importante es la impresión percibida por el elector y ésta es la que debe ser protegida, creada o cambiada según
  • 74.
    81 Conocimientos prácticos paraGANAR elecciones sea el caso. Por eso la táctica de comunicación es esencial en el proceso de cambiar la percepción del elector para lograr persuadirlo. Una buena Táctica de Comunicación debe siempre responder las siguientes preguntas: ¿Por qué se va a decir algo? Esto es, cuál es el objetivo de lo que se quiere decir. Qué es lo que usted espera lograr si lo dice. ¿Para quién está dirigido lo que se quiere decir? Para quién es significativo. Para cual segmento del electorado. ¿Qué es lo que se va a decir? Cuál es el mensaje. Este mensaje debe ser fácilmente entendido por los electores. ¿Cómo se va a decir? Qué técnica de comunicación se va a emplear. Rueda de prensa, boletín de prensa, entrevista, discurso o artículo. A través de cuál medio. ¿Cuándo es mejor decirlo? En qué momento oportuno se debe decir. Los cinco objetivos de una campaña de comunicación son: 1.- Aumentar el reconocimiento del candidato. Las vallas, afiches, pancartas son excelentes para lograr el reconocimiento del candidato, mas no para persuadir a los electores. 2.- Proyectar la imagen deseada. Una vez que los electores identifican al candidato, es el momento de destacar sus cualidades.
  • 75.
    82 Fase de Planificación 3.-Expresar los temas de campaña. Apesar de que algunos electores no eligen al candidato por los temas específicos que traten, aun a ellos les gusta saber que su candidato puede entender y manejar estos temas y esperan que él base su campaña en puntos específicos. El aspirante que evita tratar los temas de campaña rápidamente desarrolla un problema con su imagen. Los temas de campaña, sin lugar a dudas, refuerzan la imagen del candidato. Por lo tanto, seleccione los temas con cuidado y enfatice aquellos que refuerzan la imagen deseada. 4. Atacar al oponente. En la mayoría de las campañas, especialmente cuando el oponente ocupa el cargo, se hace necesario atacarlo para poder derrotarlo. “La campaña negativa es mal vista, pero también es mal visto un gran número de acciones que resultan ganadoras”, mantenía el consultor político-estratega Lee Atwater. La clave para un buen ataque es: una vez que ha atacado, no puede retirarse. Hacerlo sería admitir que el ataque era injusto y eso deja en una mala posición al candidato que lo hizo. Por lo tanto, antes de agredir decida si está dispuesto a ir hasta el final, esto no es fácil, pues casi siempre la gente que más protesta el ataque está entre los propios partidarios del candidato que ataca. Pues sus partidarios no tuvieron la necesidad de atacar al oponente para tomar su decisión de voto y por lo tanto no entienden por qué otros electores sí necesitan una embestida a su candidato para decidirse en favor del nuestro. El primer objetivo del ataque es lograr que el oponente responda. Siempre vea en la respuesta, una medida de triunfo relativa al ataque, y a la vez responda a la respuesta subiendo el tono de la agresión. 5.- Defenderse del ataque del oponente. Si el ataque es bueno para el candidato también lo es para su oponente. Por lo tanto, el aspirante tiene que entender cómo responder -cuando deba responder-. La nueva teoría supone que uno debe responder cualquier ataque, es la hipótesis de “el que calla
  • 76.
    83 Conocimientos prácticos paraGANAR elecciones otorga”. La teoría antigua era, “ignore el ataque”. Mi propuesta es: investigue y decida si debe responder o no y cómo debe hacerlo. Siempre es necesario apoyarse en una encuesta de opinión a los electores, para medir el impacto del ataque y decidir si es necesario responder y cómo debemos responder. Ignore al ataque cada vez que pueda. Porque cualquier respuesta es un reconocimiento de que la agresión ha perjudicado y presenta el riesgo que el oponente escale otra embestida en esa misma línea. Si el ataque esta perjudicando realmente la campaña tenemos que responder de alguna forma. Una regla cardinal es, nunca permita que el candidato responda directamente al inicio del ataque. Mucho mejor es que alguien responda por él. Alguien con una imagen impecable y que sea capaz a la vez de expresar indignación por la agresión. La única vez que el candidato deberá responder, es cuando se vea obligado a contestar la pregunta de algún periodista o cuando la campaña lo estime necesario. En situaciones extremas, hasta se puede llegar a solicitar que periodistas amigos nos hagan la pregunta, para responderla y salir del tema. En general existen cuatro tipos de defensa ante un ataque: “Yo no lo hice” “Lo hice, pero no es como ustedes piensan” “Lo hice, pero prometo no volver a hacerlo más” “La persona que dice que lo hice es un pillo” Existen tres leyes básicas en comunicación: * La verdad, es lo que la gente cree. Tiene muy poco que ver con la realidad. El candidato puede cambiar la percepción de los electores sobre lo que él sostiene, pero no puede, al menos durante el tiempo de una campaña electoral, cambiar lo que los electores sostienen.
  • 77.
    84 Fase de Planificación *El egoísmo es la única característica humana consistente. El elector vota por el candidato que él cree le puede resolver mejor su problema. Nadie hace algo por nada. El pago puede que no sea monetario o físico, puede que sea espiritual, ético o biológico. Pero de alguna manera para lograr que alguien vote por un candidato éste tiene que ofrecer algo. Y dado que a la mayoría de los electores no les importa mucho la política, mientras más específico pueda ser en sus ofertas sobre las necesidades personales, las aspiraciones y objetivos de los electores, mucho mejor resultado obtendremos. * Hay dos clases de personas que les gustan que las halaguen -los hombres y las mujeres. Ataque al oponente, pero halague a todos los electores todo el tiempo. PRENSA Si las campañas electorales son eventos de comunicación, la prensa es considerada como un elemento vital para lograr comunicarse con efectividad y poder transmitir los mensajes de la campaña con mayor impacto y credibilidad. Las ruedas de prensa, los boletines de prensa, los eventos políticos, las oportunidades para tomar fotos; son ocasiones durante la campaña electoral que nos permiten transmitir el mensaje y la imagen deseada a los electores. La grave preocupación de algunos candidatos es, la casi segura posibilidad, de que la prensa les haga preguntas durante cualquiera de estos eventos; mi respuesta es “esté siempre listo para responder, aproveche esta oportunidad”. También existe la posibilidad en algunas ocasiones de limitar o sencillamente no permitir preguntas. Mi consejo para cualquier campaña es: mantengan las mejores relaciones posibles con todos los medios de comunicación, desde los dueños, gerentes, periodistas, camarógrafos, etc., pues ellos son quienes controlan lo que los electores ven y oyen todos los días de la campaña.
  • 78.
    85 Conocimientos prácticos paraGANAR elecciones En muchos casos los candidatos piensan que están por encima de los medios, esto es siempre una gran equivocación, y el resultado es que vamos a pagar el costo en votos por culpa de esta mala relación. Algunos candidatos piensan que cuando ellos ganen, les pueden pasar la cuenta a los medios que fueron adversos o con quienes tuvieron, según ellos, una mala relación. Otra vez se equivocan y volverán a pagar el costo en su imagen de gobierno. Una mala relación con los medios de comunicación siempre es mala, y una buena relación siempre es buena, se dice fácil pero se practica poco. Mi sugerencia es mantener las mejores relaciones con la prensa. Si están malas, tratar de arreglarlas y si no puede arreglarlas, continue tratando. ¿Qué es noticia? Esta es un área muy subjetiva. Lo que es o no es noticia varía mucho de un medio a otro, y aun de un reportero a otro. El responsable de prensa de la campaña deberá conocer los intereses de cada medio, TV., radio y prensa escrita y los intereses de las personas en cada uno de ellos. Lo que es noticia en un medio de un pueblo pequeño, puede que no sea noticia en una ciudad grande y viceversa. Si no nos destacamos y hacemos resaltar nuestras posiciones y acciones, sencillamente seremos ignorados por la prensa. La campaña tiene que crear una posición, una identidad, que atraiga la atención de la prensa, para hacer la información valiosa y capaz de persuadir a los electores. Boletín de Prensa Existe una máxima que debemos repetirnos: “si no tenemos nada que decir, no digamos nada”. De lo contrario, estaríamos garantizando que los editores pierdan interés en nuestros boletines de prensa. El objetivo no es la cantidad de boletines que enviamos sino la calidad de los boletines que nos publiquen. Generalmente existen tres tipos de Boletines de Prensa: 1. Sobre temas de interés de los electores.
  • 79.
    86 Fase de Planificación 2.Sobre la organización de la campaña. Gira, eventos, directores, etc. 3. Sobre respaldos. Políticos VIP. asociaciones, etc. Especialmente en el caso de la TV, debemos concentrarnos más en la acción (imágenes) que en las palabras. Si una noticia es visualmente atractiva, tiene más probabilidades de salir al aire en el noticiero, que si no lo es. Por lo tanto, es muy recomendable hacer noticias en el lugar de los hechos, por ejemplo, si la noticia es sobre empleo, hagamos la conferencia en una fábrica; si la noticia trata sobre educación, hagámosla en una escuela; si es sobre salud, hagámosla en un hospital; si trata sobre los más desposeídos, hagámosla en un barrio pobre, etc. Recordemos que a los periódicos también les interesa la parte visual, si le ofrecemos la oportunidad de tomar una buena foto, le hacemos más atractiva la noticia y también lo es mucho mejor para nuestra imagen. También debemos tener presente que es necesario tener una frase concisa que resuma el acto y que los reporteros identifiquen fácilmente como “sangre, sudor y lágrimas” de W. Churchill. Manteniendo en mente que la regla básica de las relaciones con los medios es facilitar a los reporteros publicar la noticia de nuestra campaña, siga las siguientes sugerencias: Conozca los medios. Esto no quiere decir que conozca sus nombres y teléfonos, sino qué tipo de noticia prefieren, que lo conozca personalmente, etc. Esté a tiempo. Conozca cuándo es que tiene que estar la noticia en manos del reportero, para salir en la edición que queremos. Sea honesto y exacto. Bajo ninguna circunstancia le debemos mentir a un reportero. De hacerlo, estaríamos destruyendo nuestra credibilidad y haríamos virtualmente imposible servir efectivamente como oficial de
  • 80.
    87 Conocimientos prácticos paraGANAR elecciones prensa de la campaña. Ocasionalmente, podemos decir que “no tenemos comentarios sobre ese tema en ese momento, pero que le responderán tan pronto se informen”. Cuando le entreguemos respuestas específicas con datos numéricos, asegurémonos de que éstas son las correstas. Es supremamente importante ganarnos la confianza de los medios. Esté simpre dispuesto a dar información. Si un reportero pregunta, es mejor brindarle más información de la que ellos necesitan y no ser insuficientes en la misma. Lo peor que puede suceder, es que no usen toda la información suministrada. Sea profesional. Conozca personalmente a los reporteros. Haga un contacto personal inicial para presentarse y preguntar cómo usted los puede ayudar mejor para la publicación de las noticias. Evite el parecer que usted les está pidiendo algún favor en especial. Una buena lista de la prensa es esencial en todo programa de comunicación. El objetivo es conocer todos los medios que son vistos, escuchados y leídos en su circunscripción, ya sean medios locales o nacionales. Asegúrese de que esta información es correcta y está al día. También debe incluir los especiales como UPI, AP, EFE, etc. Finalmente, en la lista de medios deben figurar publicaciones de asociaciones, publicaciones profesionales, publicaciones sindicales, etc. El boletín de prensa debe incluir la siguiente información: el nombre del candidato, la dirección de la campaña, el nombre del contacto de prensa, un número de teléfono para ubicarlo y la fecha del boletín. La secretaría de prensa debe tener la lista de los medios de comunicación,
  • 81.
    88 Fase de Planificación alos cuales queremos hacerles llegar los boletines y el nombre de la persona más indicada en el medio para su recepción. Los boletines deben ser entregados en sus manos, con el tiempo suficiente para su difusión, de lo contrario corre el riesgo de que no salga publicado el día que se requiere. El estilo de un “buen boletín” debe ser como sigue: El primer párrafo deberá ser fuerte, llamar la atención y sintetizar el tema. Asegúrese de incluir, “quién, cuándo, cómo, dónde y por qué” de los hechos. Use datos específicos y no generalidades. Mencione e identifique los pronunciamientos del candidato Rueda de Prensa Para lograr una rueda de prensa exitosa, cumpla los siguientes pasos: Seleccione la hora y fecha en base a los horarios de la prensa y no los suyos. Notifique a la prensa con tiempo suficiente para su asistencia. Prepare al candidato con suficiente anterioridad. Arregle el lugar de la rueda de prensa; micrófonos, lugar de las cámaras, sillas, etc. Distribuya copias del pronunciamiento del candidato, unos 10 minutos antes de la rueda de prensa. Comience a la hora indicada y termine cuando vea que se esta
  • 82.
    89 Conocimientos prácticos paraGANAR elecciones agotando el interés. Primero el candidato dará su pronunciamiento y seguidamente abrirá a preguntas. El candidato deberá estar siempre listo para contestar cualquier interrogante. Provea información adicional de respaldo al tema de la rueda de prensa al concluir la misma. Tome nota de cualquier error o falla cometida por el candidato durante la rueda de prensa y corríjala a la conclusión, con el reportero que hizo la pregunta. Anote quién faltó de la prensa y hágale un seguimiento con la información adecuada. Y lo más importante para que acuda la prensa y tenga un buen efecto, asegúrese de que el candidato tiene algo noticioso que decir. Información en el Paquete de Prensa Cuando el candidato anuncia su candidatura la Secretaría de Prensa deberá distribuirles a los medios de comunicación un paquete de prensa conteniendo la siguiente información: Fotos 8 x 10 (blanco y negro) del candidato para usar en la campaña. La del afiche. Otras fotos cándidas del candidato para ser usadas también. Informaciónbásica,generalmentedeunapágina,dóndenació,estudió, se graduó, con quién se casó, nombre de los hijos, profesión, etc.
  • 83.
    90 Fase de Planificación Biografíacorta del candidato. Biografía larga del candidato. - Cosas importantes que ha hecho de interés para los electores. - Principales temas que respalda. - La biografía deberá proyectar la imagen deseada. Material de campaña. - Stickers, afiches, folletos, artículos de prensa, etc. Información de la organización de campaña. - Nombres del Gerente de Campaña, de Prensa, de Finanzas, de Gira, números de teléfonos y dirección de la central de campaña. “Slides” de colores para TV Pronunciamientos del candidato. - Algunos de los últimos pronunciamientos del candidato, discursos, anuncio de campaña, artículos, etc. Entrevista de Prensa La primera decisión cuando nos invitan a una entrevista (TV, radio o prensa) es si debemos asistir o no. Esta decisión recae en el Gerente de Campaña ylaSecretaríadeComunicación,quienesdeberánconsiderarlaestrategiaaseguir y decidir si es conveniente o no asistir a esta invitación, en este momento de la campaña. Si la decisión es afirmativa, entonces debemos prepararnos para aprovechar al máximo la oportunidad de la entrevista.
  • 84.
    91 Conocimientos prácticos paraGANAR elecciones Esta preparación consiste en: Identificar el mensaje principal y los otros dos ó tres mensajes secundarios que queremos transmitir en esta entrevista. Identificación de palabras claves que queremos comunicar. Identificación de las obras que queremos mencionar. Identificación de nombres de personas con quienes queremos identificarnos. Preparar las respuestas a las posibles preguntas que nos puedan hacer. Decidir si queremos atacar o no a alguno de los otros candidatos. Decidir si la postura es de respaldo al gobierno o de ataque a algunos puntos o de neutralidad sin mencionarlo. Si es un programa de TV también hay que discutir la vestimenta, postura, gestos, etc. Es de carácter necesario que haya una persona responsable de proveer al candidato, con la anticipación adecuada en cada caso, toda la información pertinente al tema central de la entrevista. El propósito de esta información es evitarle sorpresas que pudieran resultar en la proyección de una mala imagen. Mientras más información sobre la entrevista le podamos brindar al candidato, más confiado irá, mejor preparado estará y el resultado será más positivo.
  • 85.
    92 Fase de Planificación Lasiguiente información adicional le deberá ser proporcionada al candidato: * Formato de la entrevista. (Si es de preguntas y respuestas o hay contra respuestas. Duración de las mismas). * Si existe un tema específico, o es abierta. * Quiénes participan: moderador, panel, etc. Información sobre los participantes (amigos, neutrales, opositores), (si trabajan en otro medio) y cualquier otra información pertinente. * Si hay más invitados, y quiénes son. * Duración de la entrevista. * Si es en vivo o grabado (si es grabado, día y hora que sale al aire). * Audiencia del programa (hombres, mujeres, jóvenes; región que cubre, etc.). * “Rating” del programa. Una vez concluido el programa, el equipo de la campaña deberá hacer una evaluacion del mismo para mejorar las respuestas del candidato con vistas a las futuras entrevistas. Esta evaluación deberá ser escrita y específica, dando ejemplo de qué es lo que queremos cambiar, añadir o eliminar y entregarla al candidato para su discusión final y preparación futura.
  • 86.
    93 Conocimientos prácticos paraGANAR elecciones El Consultor Político Walter De Vries recomienda usar el método que él ha identificado como las Cuatro S “strategy, short, statistics y simple” para preparar las respuestas a una entrevista de TV. 1. “Strategy” - Qué queremos decir - A quién - A través de cuál medio - Cuándo. 2. “Short” - Mantenga la respuesta corta de manera que no editen mal lo que usted quiere decir y tenga un impacto planificado. 3. “Statistics” - Provea estadísticas en su respuesta. Demuestra conocimiento sobre el tema y da credibilidad. 4. “Simple” - Dígalo en un lenguaje simple. Utilice ejemplos. Un ejemplo equivale a 1.000 palabras.
  • 87.
    94 Fase de Planificación Conversandocon Ralph Murphine y Walter De Vries durante un seminario en Quito, con el Gabinete Ampliado del Gobierno de Sixto Durán-Ballén.
  • 88.
  • 89.
    96 PUBLICIDAD ELECTORAL Nada haceconocer tanto al candidato como la publicidad electoral. Todos los electores ven, escuchan y leen en un momento dado la publicidad electoral y todos reaccionan ante la misma en una u otra forma, porque la percepción del mensaje es distinta al estar condicionada por un conjunto de elementos que son las características que definen a cada elector o cada segmento de electores. Cuando un partido político selecciona a un candidato, aun a pesar de éste ser conocido, el electorado realmente sabe muy poco del hombre que está dentro de ese candidato, ignora su vida y su capacidad para resolver los problemas de los electores. La publicidad electoral proyecta a un candidato por medio de propuestas que deben ajustarse a la realidad personal del candidato y a las demandas electorales. Las propuestas por razones de eficacia se envasan en frases muy cortas en forma y profundas en fondo. Las propuestas son presentadas en espacios de 30 y 60 segundos usualmente en la TV y Radio. La proliferación de mensajes políticos que se disputan la limitada capacidad de atención del electorado, ha venido a confirmar una simple pero importante decisión electoral: dedicar fuertes sumas a la publicidad. Como regla base, en una campaña se asigna entre 50% y 60% de su presupuesto total a la publicidad electoral. Es muy común escuchar de un candidato o de alguien de la campaña, decir, “si ya lo dije ¿porqué tengo que repetirlo?”. La respuesta es “porque con decirlo una vez no basta” hay que decirlo y repetirlo lo suficiente para que lo escuchen todas aquellas personas a quienes queremos que le llegue nuestro mensaje y con el mayor impacto, para lograr persuadir a la mayor cantidad de los electores. El mensaje que enviemos deberá ser repetido lo suficiente para que llegue y penetre la conciencia del “elector promedio”, a quien realmente no Fase de Planificación
  • 90.
    97 Conocimientos prácticos paraGANAR elecciones le interesa mucho la campaña electoral. Este votante esta preocupado en resolver sus problemas y los de su familia. Amás de que nuestro mensaje penetre, también deberá tener el impacto requerido para facilitar la recordación y mover al elector indeciso o al débil opositor, a votar por nuestro candidato. Las investigaciones han demostrado que los votantes indecisos son influenciados principalmente por la TV. También se sabe que a la hora de tomar su decisión, ellos obedecen a los siguientes factores en orden prioritario: - Personalidad y credibilidad del candidato. - Capacidad para resolver los problemas de los electores. - Temas de la campaña. “Lo más importante en comunicación no es solamente decir las cosas correctas, sino decirlas mejor, más veces y más efectivamente que el oponente”. Es significativo llegar con el mensaje a los electores, pero lo primordial es ver cómo la misiva afecta a los electores. O sea, lo valioso no es cuántos lectores nos han visto o escuchado, sino a cuántos de ellos hemos logrado persuadir a nuestro favor. Concentre su Enfoque La campaña deberá transmitir tres o cuatro mensajes principales claros, con fuerza y credibilidad, que respondan a las necesidades de la mayoría de los electores. Los anuncios deben cubrir los intereses primordiales de un gran porcentaje de votantes, de manera que podamos persuadir al 50% + 1 elector para ganar.
  • 91.
    98 La humanidad sinexperiencia en campañas electorales, tiende a querer cubrirlo todo, hablar de muchos temas y querer atacar al oponente por todas partes. Teniendo como resultado un impacto débil, gran confusión, poca penetración y un frágil factor de convencimiento. En gran parte el éxito de la campaña se deberá a la coherencia, alrededor de esta temática y su comunicación. ¿Cuánto tiempo debe estar una cuña de TV en el aire? Los analistas de medios basan su compra en el costo por GRP o “Gross Rating Point”. 1 GRP = 1% de la teleaudiencia. Cuando un programa tiene enArbitron o Nielsen un Rating de 20 quiere decir que el 20% de la teleaudiencia lo ha visto. La mayoría de los consultores políticos aconsejan tener una cuña en el aire entre 400 y 600 GRP. Yo, dependiendo de la situación de la campaña, el momentum, la tendencia, la saturación de spot del oponente y el tiempo que falta para la elección; he tenido spots al aire hasta 1200 GRP. No existe regla fija, la decisión depende de la experiencia del consultor al analizar cada situación en cada momento de la campaña. El impacto de pasar un “spot” de TV una vez, está determinado por el porcentaje de personas que lo recuerdan, el porcentaje que registra el mensaje correcto, el porcentaje que le agrada y el promedio de televidentes que lo estaban viendo. La única manera de asegurarnos que el total de la teleaudiencia haya visto nuestro “spot” es tenerlo a la misma hora en todos los canales. Aún así esto no nos garantiza que todos los electores lo hayan escuchado, pues existe un número de votantes sin televisión y aun teniéndola, pueden no encenderla o estar entretenidos en otros temas. Fase de Planificación
  • 92.
    99 Conocimientos prácticos paraGANAR elecciones Una efectiva campaña política de medios es un proceso de comunicación altamente especializado, incluye la selección de los mensajes apropiados y la difusión de éstos a los distintos segmentos de electores seleccionados, en el momento adecuado y por la menor cantidad de dinero posible. El grado de impacto de la comunicación es el resultado de la calidad de definición de la campaña, o sea, la distinción entre los candidatos, el nivel de involucramiento del electorado y el estado de decisión del elector. Bob Squier, uno de los mejores productores de spots políticos de TV mantenía “que las campañas electorales deben tener el número suficiente de mensajes que le interesen a la cantidad suficiente de electores, de manera que nuestro candidato pueda obtener al menos un voto más que los otros candidatos”, Squier era criticado por otros profesionales, por su teoría de hacer muchos spots, violando el principio publicitario; a esto él respondía,“usted está absolutamente correcto”. Desarrollo de la Táctica de Publicidad Los siguientes pasos son utilizados en el desarrollo del Plan de Publicidad: 1. Definición del objetivo de comunicación. (Identificación, Agrado, Ataque, Respuesta). 2. Identificación de los segmentos del electorado a quienes queremos dirigir nuestro mensaje. 3. Análisis de los problemas de estos segmentos. (Encuestas). 4. Preparar presupuesto del plan de medios. 5. Elaboración de mensajes. (Producción, creativo, edición). 6. Inventario de medios (TV, radio y prensa escrita). 7. Selección de medios. (Plan de medios). 8. Puesta en marcha. (Lanzamiento). 9. Evaluación, control y corrección. (Impacto).
  • 93.
    100 En la campañade 1976 del Presidente Ford, Bailey/Deardowff identificaron ocho objetivos para su campaña publicitaria: 1. Reforzar las dimensiones humanas del Presidente Ford. 2. Reforzar las dimensiones de liderazgo del Presidente Ford. 3. Formar la imagen más claramente, de la compasión del Presidente Ford por los americanos menos afortunados. 4. Formar la imagen de sus cumplimientos en la Presidencia, de una manera creíble. 5. Presentar su programa para el futuro. 6. Formar la imagen de las diferencias más importantes entre Ford y Carter. 7. Atacar a Carter. 8. Ayudar a impulsar el “momentum” de la campaña cuando fuera necesario. Plan de Medios Una vez identificados los temas de campaña -a través de una encuesta base para producir una exacta e inteligente información; los públicos objetivos por alcanzar; las asignaciones de presupuesto, y redactados los mensajes, se plantea la cuestión de realizar la transmisión con criterio de eficacia y economía de recursos. Ello infiere el problema de la selección de medios ¿dónde decir lo que deseamos decir con mayor eficacia e impacto? Para esto, tenemos que seleccionar los medios de comunicación (TV, Radio y Prensa) que nos permitan impactar a los públicos objetivos y conseguir que comprendan la publicidad y la interpreten de acuerdo con nuestras intenciones. Ello puede lograrse a través de una correcta redacción de los mensajes, una adecuada selección de los medios y un pautaje suficiente como para penetrar y persuadir al número de los electores que necesitamos. Fase de Planificación
  • 94.
    101 Conocimientos prácticos paraGANAR elecciones Las etapas precedentes de la estrategia de publicidad requieren escasos medios económicos, pues las actividades de creatividad no se hallan fundamentalmente restringidas por los recursos económicos sino por la imaginación de la agencia de publicidad. Sin embargo, las decisiones de selección de medios están fundamentadas esencialmente en criterios de “costo por impacto”. La selección de medios, dentro de un presupuesto de publicidad definido, debe apoyarse en el conocimiento de los elementos que caracterizan a los distintos medios, los cuales, unidos a los hábitos informativos del electorado, a la naturaleza y filosofía de la oferta electoral y al costo, facilitarán su selección. Existen una serie de factores que son necesarios conocer para poder seleccionar los medios: * Cantidad de audiencia, (rating). * Tipo de audiencia - masculina o femenina; edades, nivel de ingresos, etc. * Cobertura por zonas geográficas. * Imagen del medio. * Grado de atención del elector. * Saturación publicitaria. Medios y Usos Vallas, Afiches, Pancartas, Stickers. Solo sirven para aumentar la identificación del nombre del candidato y relacionarlo al cargo que aspira. Los postulantes que son poco conocidos lo pueden utilizar al comienzo de la campaña, pero jamás para persuadir a un elector. Nadie vota por un afiche y mucho menos si la cara en el afiche no le agrada a los electores. La TV es casi siempre el medio más dominante y de mayor impacto, pues es auditivo y visual. Su uso es para presentar temas de campaña y persuadir.
  • 95.
    102 La Radio esun medio excelente para segmentar la audiencia y cubrir las áreas rurales. Se utiliza para reforzar los mensajes de la TV y también para hacer ataques dirigidos a segmentos específicos del electorado. La radio es un medio más duro que la televisión. Los Periódicos se usan principalmente para presentar discusiones sobre temas de la campaña de una forma extensa y profunda. Reglas Generales para los Medios Domine un medio dominante. Es más fácil penetrar y persuadir utilizando uno o dos medios específicos que repartiendo el presupuesto limitado en muchos medios. Seleccione medios publicitarios que se complementen. Comuníquese con el electorado cuando ellos estén listos e interesados en el proceso electoral y no cuando la campaña lo desee. Use los medios dirigidos a segmentos específicos del electorado, “target”. Busque efectividad del costo en adición a la eficiencia del costo. Por ejemplo: las vallas pueden ser eficientes en el costo para aumentar la identificación del nombre del candidato, pero no son un medio efectivo para transmitir un mensaje y persuadir. Distribuya el presupuesto de acuerdo al potencial de electores que queremos ganar en la circunscripción. En otras palabras, nuestro objetivo real es obtener el 10% del total de votos en un estado, deberíamos asignar el 10% del presupuesto publicitario a ese estado y luego seleccionar los medios más adecuados para llevar nuestro mensaje. Fase de Planificación
  • 96.
    103 Conocimientos prácticos paraGANAR elecciones Los objetivos de la publicidad electoral son, reforzar a nuestros electores y persuadir a la cantidad de indecisos o débiles, de la oposición, que necesitamos para ganar. Persuasión del Elector Se entiende por persuadir a la acción que intenta hacer cambiar, de desfavorable o neutra a favorable, la opinión de los electores hacia nuestro candidato. Las técnicas de persuasión más empleadas son: automática, que se limita a actuar sobre la memoria; de racionalización que apela a motivaciones racionales, sin comprender que el voto tiene un componente irracional, al ser emitido por impulsos de orden emocional; técnicas o mecanismos de sugestión, de gran potencia, que hace sugerir actitudes positivas hacia nuestro candidato, obedeciendo a motivaciones, que son una especie de llama que prende la conciencia individual y por extensión, la conciencia del grupo de electores. Electores Indecisos Los electores indecisos, son personas a quienes la intensidad de identificación o agrado con respecto al candidato o a los temas que le han sido propuestos, es tan débil, que aún no ha provocado una actitud respecto de los mismos. Es por ello fundamental, en estos casos, de lograr “palabras - claves” para crear una mejor percepción del candidato y del tema adecuado. Si los electores indecisos llegan a creer en la capacidad de un candidato para resolver uno o dos de sus problemas centrales, se produce una alta correlación entre el voto favorable de los indecisos y el resultado final de la elección.
  • 97.
    104 El candidato parapersuadir debe captar la atención de los votantes con sus propuestas. Lo que piensan los indecisos, según las encuestas, es importante durante la última etapa de la campaña. Usualmente estos electores son los que concentran la atención de la acción de la campaña en la etapa final. Suficiente Información El electorado no es tonto, pero con frecuencia no tiene la suficiente información a su disposición para tomar la decisión correcta en favor de un postulante. No es responsabilidad de los votantes salir a buscar tal o cual tipo de información. Es el deber del candidato y del partido, suministrar todos los detalles del aspirante servidos en bandeja de plata a los electores. Si al final de la campaña éstos todavía no entienden lo que el candidato está intentando comunicarles, la culpa es del candidato y de su equipo de campaña, mas no de los electores. Por último, al discutir sus problemas con un grupo de compañeros de oficio, Clem Whitaker, agente de publicidad, se quejó de que vender un candidato no es tan sencillo como vender un auto, porque mientras un auto es mudo, “un candidato puede a veces perder una elección por hablar de más, a pesar de todos los esfuerzos que uno realice en la campaña electoral”. Esta es una de las razones por las cuales a mí me gusta que los candidatos lean sus discursos y boletines de prensa y que se conozcan fielmente el libro de preguntas y respuestas, esto evita que cometamos errores que nos cuesten la pérdida de electores y en algunos casos la pérdida de la campaña electoral. Fase de Planificación
  • 98.
    105 Conocimientos prácticos paraGANAR elecciones 4. PRESUPUESTO Cuánto se necesita para ganar El presupuesto de la campaña debe estar supeditado a la estrategia de la campaña, es decir cuánto necesito para realizar lo planificado para ganar esta elección y no lo contrario -cuánto tengo y qué puedo hacer con esto-. La campaña que tiene un presupuesto significa que, alguien se ha preocupado por planificar y cuantificar el dinero que hace falta para todo 1o que la campaña necesita hacer para ganar. Esto permite que se pueda discutir, revisar, evaluar los distintos renglones de gastos. Estos renglones también pueden ser comparados con reglas generales para evaluarlos, por ejemplo: en publicidad se debe emplear entre el 50% y 60% del presupuesto total; el personal pagado y consultores deberá emplear entre el 10% y 15%; y en organización, movilizaciones, mítines, etc., entre el 25% y 40% del presupuesto total de la campaña. Uno de los principales signos de una mala planificación o falta de la misma, es la ausencia de un presupuesto de campaña. Importancia del Presupuesto Muchos candidatos piensan que si no hacen un presupuesto no se gastarán ese dinero; otros piensan que el tamaño del presupuesto necesario para ganar la campaña asustará a sus financistas; otros simplemente no entienden la necesidad de hacerlo. Sólo los candidatos que han trabajado con consultores profesionales y en campañas bien organizadas, reconocen la importancia de estimar, de antemano, cuánto dinero va a hacer falta para ganar esta campaña y cuándo este dinero va a ser necesitado (flujo). También reconocen que la única manera de recaudar los fondos es sabiendo cuánto y cuándo hace falta, para salir a pedirlo con tiempo suficiente antes de necesitarlo.
  • 99.
    106 Una de lasprimeras acciones en el inicio de cualquier tipo de empresa es la preparación de un presupuesto. ¿Por qué en esta empresa -campaña electoral- que es de gran importancia y en la cual se gastan sumas millonarias de dinero, algunos piensan que no es importante que exista un presupuesto? En la estimación de gastos del proyecto deben estar reflejadas todas y cada una de las actividades, sus costos y flujos. Mientras más definido esté el presupuesto, más fácil será para el gerente de la campaña evaluarlo, corregirlo y controlarlo para que el Comité de Finanzas se ocupe de recaudarlo, de acuerdo a las necesidades de la campaña. Las evaluaciones periódicas, del presupuesto requerido vs. dinero recaudado, nos permiten hacer correcciones, de manera que, si nos vemos obligados a reducir los gastos podemos identificar rápida y eficazmente cuáles actividades pueden ser reducidas o eliminadas y cuáles no. Esto nos permite tener un buen control de la operación y tomar decisiones basadas en información real de las finanzas disponibles en la campaña en todo momento. Presupuesto Ideal y Mínimo Los presupuestos de campaña deberían ser preparados de dos formas: sobre la base de un presupuesto ideal, o sea, todo lo que necesitamos hacer sin restricciones para ganar la campaña; y sobre la base de un presupuesto mínimo, o sea, cuánto es lo mínimo que necesitamos hacer para ganar y cuánto costaría. Una de las funciones del Director de Finanzas es identificar quiénes pueden formar parte del Comité de Finanzas, cuál es su experiencia recaudando fondos para una campaña política y qué capacidad de recaudación tiene cada uno. Lo mismo que dijera Napoleón respecto a cómo se ganan las guerras “con dinero, dinero y más dinero” también se pudiera decir hasta cierto punto de los proyectos electorales, no he visto ganar una campaña que no haya contado con los fondos suficientes, esto quiere decir tener lo mínimo que se requiere para ejecutar según lo planificado. Fase de Planificación
  • 100.
    107 Conocimientos prácticos paraGANAR elecciones Esto no significa que el candidato con más dinero es el que gana. Si tenemos menos dinero que el requerido para hacer la campaña ponemos en riesgo la posibilidad de triunfo. Lo que pasa muy frecuentemente, en las campañas electorales, es que por mala administración y la falta de un presupuesto, se gasta más dinero del que hubiera sido necesario emplear para ganar y peor aun, los fondos que se recaudan se gastan mal. Toda campaña requiere tener la capacidad de recolectar el presupuesto mínimo, sin el cual un candidato que se dice serio, no debería considerar su participación en la elección. Una vez aprobado el presupuesto este es incluido en el “plan de campaña”. Ejemplo de Presupuesto: Julio Agosto Septiembre Total % Comando 1--------------- 10.000 10.000 15.000 35.000 1.6 Comando 2--------------- 10.000 10.000 15.000 35.000 1.6 Transporte---------------- 25.000 25.000 50.000 100.000 4.7 Radio---------------------- --- 50.000 100.000 150.000 7.1 T.V------------------------ --- 200.000 500.000 700.000 33.0 Prensa--------------------- 20.000 30.000 60.000 110.000 5.2 Encuestas----------------- 80.000 80.000 80.000 240.000 11.3 Afiches------------------- 150.000 ---- ----- 150.000 7.1 Mítines------------------ ---- 100.000 200.000 300.000 14.2 Salarios: Gerente------------------- 20.000 20.000 20.000 60.000 2.8 Asesores----------------- 80.000 80.000 80.000 240.000 11.4 395.000 605.000 1.120.000 2.120.000 100% Gráfico 8
  • 101.
    108 5. PLAN DECAMPAÑA El Plan es el documento escrito que explica detalladamente la estrategia, la organización, las tácticas de comunicación (prensa y publicidad), el plan de medios, la gira, el presupuesto, los programas de contacto directo y el plan de recaudación de fondos, de forma que éste pueda ser interpretado y ejecutado de una sola manera por el gerente de la campaña, que es el principal responsable de su ejecución y por todos los miembros del proyecto para que cada uno cumpla su parte. La campaña debe disponer de una planificación minuciosa y rigurosa de las acciones a llevar a cabo en el tiempo fijado. Ello va a exigir una organización de las tareas, una coordinación de los medios humanos y financieros, y un control estricto que valore las desviaciones entre lo planificado y lo realizado, si se aspira a alcanzar el éxito. Una campaña es más que todas las acciones de la misma, esta genera una intervención sinergética en los electores. Lograr que esta sinergia trabaje bien en ellos y que mantenga la organización del proyecto dentro de un orden y control, requiere de un plan de campaña. Secciones del Plan de Campaña El plan está dividido en varias secciones principales: * Estrategia. Objetivos cuantitativos y cualitativos. * Presupuesto. * Programa de Recaudación de Fondos (Finanzas). Fase de Planificación
  • 102.
    109 Conocimientos prácticos paraGANAR elecciones * Programa de Prensa. * Programa de Publicidad (TV, Radio y Periódicos). * Programa de Encuestas. * Programa de Contacto Directo (Banco Telefónico, Correo Directo y Puerta-a-Puerta). * Programa de Gira y Agenda. * Programa de Control Electoral y Llevar a Votar (GOTV). * Organización de Campaña. Responsabilidades y Autoridad de cada uno de sus Miembros y Comités. Obviamente una vez escrito el plan, éste deberá ser mantenido en la más absoluta confidencialidad, solamente el candidato y el gerente de campaña necesitan tener el plan completo. El resto del equipo deberá estar informado de sus áreas de responsabilidades exclusivamente. La campaña opera en la modalidad de la “necesidad de conocer”. Si usted no tiene necesidad de conocer otros detalles de la campaña lo mejor es que no los conozca.
  • 103.
    110 Fase de Planificación Grupode Enfoque Encuestas Temas Imagen Ideal Oposición Objetivos Cuantitativos Objetivos Cualitativos Temas Imagen Debate Comunicación Contacto Directo Gira Investigaci n Estrategia T cticas Plan de Campa a Presupuesto Candidato Estructura Segmento 1 Segmento 2 Segmento 3 REFUERZA A NUESTRO ELECTOR O PERSUADE AL INDECISO O D BIL OPOSITOR Votos para el Candidato D a de la Elecci n Fases de Campa a Electoral REVISIN Fase de Planificaci n Fase de Ejecuci n Discursos, Entrevistas, Gira Agenda, debates, Rueda de Prensa Publicidad, Boletines de Prensa, Puerta a Puerta, Correo Directo, Banco Telef. Tema 2-3 Tema 1-4 Tema 1-2 SI NO Gráfico 9
  • 104.
    111 Conocimientos prácticos paraGANAR elecciones FASE DE EJECUCION C A P Í T U L O III
  • 105.
    113 Conocimientos prácticos paraGANAR elecciones Una vez concluída la fase inicial de definición del plan de campaña, el gerente del proyecto conjuntamente con el candidato procederán a reclutar al personal necesario para concluir la organización capaz de llevarlo a cabo. En la fase de ejecución el equipo de campaña se amplía escalonadamente de manera que se cubran todas las funciones definidas en el Plan. A su vez, estas nuevas personas que están siendo incorporadas a la organización, tienen la responsabilidad de revisar sus áreas dentro del esquema, de manera que se identifiquen con él y hagan los comentarios pertinentes respecto a su responsabilidad y autoridad en la organización. Uno de los graves problemas en las campañas electorales en América Latina es que no existe el personal entrenado con experiencia electoral en estas áreas de la organización, lo cual hace más difícil el trabajo del consultor político, pues la campaña es, sin lugar a dudas, una labor de equipo. No es posible que existan buenos gerentes de campaña, si nunca han hecho o participado con un profesional en una, y así igualmente sucede con el resto del equipo de campaña. Muchas veces la fase más difícil de una campaña electoral es la ejecución de cada uno de sus programas por las Secretarías responsables. El entender a plenitud la responsabilidad y autoridad asignada a cada secretaría, el entender el plan de campaña y tener la destreza y experiencia necesaria para ejecutarlo con eficiencia y efectividad coordinadamente, son factores de gran importancia en el triunfo electoral. Por esto, se hace imprescindible que la estrategia y el plan de campaña sean entendidos a plenitud por el personal responsable y que éste tenga la capacidad y experiencia para ejecutarlo con la eficacia y efectividad necesaria para ganar. ORGANIZACIÓN El aceptar que no existen dos campañas iguales no significa que en el proceso electoral no existan valores constantes en cada una de ellas. La
  • 106.
    114 Fase de Ejecución organizaciondel proyecto, sus responsabilidades y autoridad son casi invariables, independiente del país donde se lo ejecute. La organización de la campaña es el esqueleto sobre el cual se apoyan todos los elementos necesarios para llevarla a cabo, con armonía, eficacia y efectividad. Para que su utilización resulte eficaz, deberá concebirse de modo que permita situar todos los valores y capacidades humanas en el lugar adecuado de la organización. La disposición de la estructura de la campaña es una tarea complicada, pues se trata de poner en marcha coordinadamente un equipo temporal, que pueda estar constituido por cientos o miles de personas, entre militantes del partido, simpatizantes, voluntarios y trabajadores a tiempo completo, en un periodo corto de tiempo (6 ó 12 meses). La configuración de la organización de la campaña es la primera etapa de su proceso. Debe estar sometida a observaciones atentas para adaptarse rápidamente a las exigencias que plantea el desarrollo de la campaña y la eficaz utilización de las personas en sus relaciones de interdependencia. “Estas relaciones se establecen en función de las responsabilidades y autoridades que se atribuyen a cada individuo por decisión del gerente de campaña. Se sintetizan en normas de trabajo que definen procedimientos, atribuciones y responsabilidades”. Siempre alguna organización de campaña es mejor que ninguna organización de campaña. Mientras más competitivo sea el proyecto y mayor su nivel, más eficiente y detallada deberá ser su disposición para ganar. La organización es más que un organigrama. Las personas principales deben estar de acuerdo en las funciones de cada uno, en la dirección a seguir y entender la autoridad que poseen al igual que sus responsabilidades. Para que la organización funcione adecuadamente, todos los participantes deben entender a quién asistir en un momento dado y saber qué es lo que esa persona puede hacer y sus responsabilidades y autoridad en la campaña. Los componentes de la organización varían de acuerdo a la magnitud y capacidad económica del proyecto, pero en toda campaña existen una serie
  • 107.
    115 Conocimientos prácticos paraGANAR elecciones de “funciones básicas” que requieren de personas que las realicen, independientemente del nivel de campaña, como las siguientes: -Gerencia -Coordinación con las bases, voluntarios, etc. -Finanzas -Comunicación (Publicidad y Prensa) -Investigación (Encuestas, Focus, Oposición, Temas) -Gira y Agenda -Estrategia Una vez determinada la mejor estructura para el funcionamiento de la campaña, el gerente de la misma deberá definir responsabilidades y autoridad de cada persona para su buen funcionamiento. MODELO DE GERENCIA POLÍTICA Candidato Gerente Gráfico 10 • Control Electoral • Logistica • Seguridad • Publicidad • Prensa • Discursos • Contacto Directo Finanzas Agenda/Gira Organización Investigación Estrategia Comunicación • Encuestas
  • 108.
    116 Fase de Ejecución Secretaríae Organización ---Director de Voluntarios ----Director de Campos ----Director de Control Electoral ----Director de Afiliaciones ----Director de Eventos Especiales ----Director de Transporte ----Director de Seguridad ----Director de Independientes ----Director Juvenil ----Director Obrero ----Director Agrario ----Director Profesional ----Director Universitario ----Director de Cámaras ----Otros Directores Secretaria de Publicidad ----Director de TV ----Director de Radio ----Director de Medios ----Director de Producción Secretaria de Finanzas ----Director de Presupuesto ----Director de Recaudación ----Director de Contabilidad Secretaria de Publicidad ----Director de Temas y Artículos ----Director de Discursos ----Director de Boletines de Prensa ----Director de Rueda de Prensa y Entrevistas ----Director de Respuestas ----Director de Información ----Director de Grabaciones de Radio Secretaria de Publicidad ----Director Banco Telefónico ----Director Correo Directo ----Director Puerta a Puerta Secretaria de Publicidad ----Director de Agenda ----Director de Avanzada Secretaria de Publicidad ----Director de Encuestas ----Director de Temas de Campaña ----Director de Análisis Electoral y Demográfico ----Director de Inv. De la Oposición ----Director de Temas de Actualidad Gráfico 11 Gráfico 12 Gráfico 13 Candidato Comité Ejecutivo Comité Finanzas Gerente de Campaña Comité Aseso Consultores Políticos Secretaría Investigación Secretaría Gira/Agenda Secretaría Publicidad Secretaría Contacto Directo Secretaría Prensa Secretaría Organización
  • 109.
    117 Conocimientos prácticos paraGANAR elecciones EL CANDIDATO La decisión inicial de todo candidato potencial es si va a aspirar o no al cargo público. Las consecuencias de esta decisión conllevan un alto riesgo de hacer el ridículo, de dañar las relaciones familiares y personales, de dañar el orgullo propio y el riesgo de la pérdida de capital personal. Por lo tanto, el candidato debería considerar muy seriamente si debe aspirar o no. Un consultor político puede ayudar mucho al postulante a encontrar la respuesta adecuada, pero la decisión final y el elemento más importante que es el deseo personal, dependen de él básicamente. Las primeras preguntas que debe hacerse todo candidato potencial antes de decidirse a aspirar a un cargo público, son: ¿Por qué quiero ganar? ¿Tengo posibilidades de ganar? ¿Qué necesito para ganar? Las respuestas a estas preguntas, forman una base lógica de información que ayudan al candidato a tomar la decisión correcta. Sin embargo, el obtener unas respuestas válidas a estas preguntas, en ese momento, no es nada fácil por varias razones: primero, la mayoría de las veces el candidato tiene poca experiencia en evaluar la reacción del electorado o en organizar una campaña electoral; segundo, es muy difícil ser objetivo y más aun, si es algo que nosotros deseamos; tercero, es imposible poder predecir el futuro acerca de dos grupos de gente: los oponentes y el electorado.
  • 110.
    118 Fase de Ejecución Enel Comedor del Palacio de Carondelet, junto al Presidete León Febres-Cordero y su Ministro de Gobierno Luis Robles Plaza.
  • 111.
    119 Conocimientos prácticos paraGANAR elecciones En Guayaquil, la noche que el Ab. Jaime Nebot Saadi ganó con la mayor votación la Diputación Nacional, junto al Director de Comunicación de la campaña, Carlos Vera.
  • 112.
    120 Fase de Ejecución Lanoche del triunfo de la elección de la segunda vuelta elec- toral, junto al Presidente Electo Alejandro Toledo y al Primer Vice-Presidente Raúl Diez Canseco.
  • 113.
    121 Conocimientos prácticos paraGANAR elecciones En el Palacio Presidencial, el primer día del Gobierno del Presidente Enrique Bolaños, junto al Canciller Norman Caldera y el Asesor Político de la Presidencia, Frank Arana.
  • 114.
    122 Fase de Ejecución FiguraCentral de la Campaña El candidato es la figura central de la campaña, es el comunicador de los temas y es el intérprete de todo 1o que representa el proyecto. El candidato es la principal imagen de la campaña, es el principal responsable de la persuasión de los electores, en fin, es el mayor responsable de su triunfo o derrota. El candidato que demuestra posturas claras, lealtad sin máculas, coherencia, lógica y sabe transmitirlo, tiene una mayor posibilidad de conseguir el apoyo del electorado. Los temas más concretos son los que obtienen mayor fuerza de atracción electoral. El votante es muy sensible a todo 1o que le concierne de manera directa y personal. Los grandes temas y centros de interés, identificados mediante encuestas, permitirán al candidato completar su programa y dirigir la campaña electoral, en torno a las exigencias del electorado, y aportar una respuesta honesta a cada una de estas demandas. Anuncio de la Candidatura La mayoría de los candidatos saben que tienen que anunciar que son candidatos, el problema es ¿cuándo debe anunciarlo?, ¿cómo debe anunciarlo?, ¿a quién debe invitar?, ¿qué es 1o que debe decir?, etc. La respuesta es que el aspirante debe anunciar su candidatura solamente cuando la campaña esté lista y siguiendo la estrategia diseñada. Por 1o tanto, antes de anunciar necesitará tener parte de la organización de campaña funcionando para poder aprovechar al máximo este importante evento de prensa. Muchas campañas piensan que es mejor anunciar primero que el oponente, esto no es necesariamente cierto, a no ser que la estrategia haya
  • 115.
    123 Conocimientos prácticos paraGANAR elecciones sido diseñada para tomar la delantera, o por cualquier otra razón táctica, pero nunca “porque así lo hacen otros candidatos o me parecía una buena idea, o me lo sugirió un amigo político”. Una vez que el candidato anuncia, el partido, la prensa y el electorado esperan que él actúe como candidato, o sea, que envíe boletines de prensa, que tome posiciones sobre importantes temas de campaña, que realice giras, que reciba respaldos a su candidatura, etc., de no suceder esto, la campaña y el candidato perderán credibilidad y demostrarán que existe una falta de organización y los medios de comunicación se encargarán de contárselo al mundo. La única razón para anunciar una candidatura es porque estamos listos. Para estar listo es necesario tener lo siguiente: La organización o su mayor parte funcionando (gerente, encuestador, secretario de prensa, finanzas). Una buena cantidad del presupuesto necesario para ganar, en el banco o comprometido. Un buen gerente de campaña. Un buen secretario de finanzas. Respaldo de un grupo amplio de líderes políticos y de la sociedad civil. La encuesta base. Investigación del oponente. Identificación de los temas de campaña. Definición de posiciones sobre los mismos. El libro de preguntas y respuestas. El discurso de campaña. La información electoral y demográfica de la circunscripción. La estrategia.
  • 116.
    124 Fase de Ejecución Lasdecisiones de cuándo, cómo y dónde anunciar la candidatura deben ser tomadas en función de la estrategia de campaña por el gerente y el comité ejecutivo de la misma, pero nunca por el aspirante. Algunas reglas generales para un buen anuncio incluyen: • Tenga listo el discurso de campaña. • Tenga listo las preguntas posibles y sus respuestas. • Tenga listo los boletines de prensa del anuncio, entréguelos a los asistentes y envíelos al resto de la prensa. • Asegúrese de invitar a toda la prensa con tiempo suficiente. • Asegúrese de invitar a las figuras importantes del partido, personas importantes que nos respaldan, etc. • Evite conflictos con otros eventos de importancia. • Seleccione una hora que permita la mayor exposición en la prensa. • Asegúrese un buen día de prensa. • Reconfirme con la prensa el día anterior al anuncio. • Seleccione un lugar apropiado. El candidato a la presidencia Bush, anunció su candidatura con la estatua de la libertad a su espalda, y el Senador Gary Hart lo hizo en una montaña de su estado, eso es lo que ellos querían resaltar. Algunos candidatos prefieren grandes cantidades de personas para demostrar el amplio respaldo que poseen de sus electores, otros prefieren un grupo representativo del país en un escenario más controlado, todo depende de lo que la estrategia de la campaña demande. Una vez más se demuestra que lo más importante es el estar listos y tener un plan.
  • 117.
    125 Conocimientos prácticos paraGANAR elecciones ¿Qué se Considera un Buen Candidato? La diferencia entre un buen Candidato y un buen Presidente, es que un buen Candidato debe tener el pulso de la opinión pública y la capacidad de responder a la misma. Un buen Presidente debe tener la capacidad de mover la opinión pública en la dirección de su visión de país. Yo he tenido candidatos que hubieran sido grandes Presidentes como Jaime Nebot y Alberto Vallarino, por mala suerte para sus países no hicieron unas campañas ganadoras, por razones que no vamos a discutir en estos momentos. Solo espero que algún día no muy lejano puedan ayudar a sus respectivos pueblos desde la Presidencia. Un buen candidato se concentra en dos funciones básicas; persuadir a los electores y recaudar dinero para la campaña. El mal mayor de todo candidato es querer gerenciar su campaña. Un buen aspirante debe seguir al pie de la letra la estrategia establecida por el proyecto. Una condición esencial que debe tener todo buen candidato es disciplina. La efectividad de un buen candidato es juzgada en gran parte por su habilidad de transmitir mensajes claros. Comunicadores poderosos se hacen estrellas políticas, el caso del Presidente Reagan es uno de los mejores ejemplos de comunicadores efectivos. El candidato debe darle autoridad total y respaldar al gerente para que éste pueda dirigir la campaña sin problemas, de no ser así, el proyecto sería un caos, donde todos y nadie gerencia. Los resultados de una campaña con un gerente sin autoridad siempre son catastróficos y atentan contra la posibilidad de triunfar.
  • 118.
    126 Fase de Ejecución COMITÉEJECUTIVO Lyn Nofziger, Director Político de la Casa Blanca cuando Reagan, recomienda “ que si usted va a tener un Comité Ejecutivo en la campaña, éste deberá ser muy pequeño y con todos los miembros comprometidos con lo que el Gerente quiere hacer o lo suficientemente grande para que nadie se pueda poner de acuerdo y el Gerente haga lo que le dé la gana”. El Comité Ejecutivo estará presidido por el Candidato y en su ausencia por el Gerente de Campaña, también deben de participar el Secretario de Prensa, el Consultor Político, el Secretario de Finanzas, el Encuestador, el Secretario de Publicidad, el Secretario de Organización y algún amigo íntimo del candidato que no esté participando en la campaña, pero que le sea leal y le pueda decir las verdades al candidato. Nunca deberán participar la señora del candidato u otros miembros de su familia, porque usualmente resulta en la conformación de un grupo a su alrededor, que pretende influenciar en la campaña, basado en la relacion familiar y no en la experiencia y el conocimiento de campaña necesarios para tomar decisiones. Las principales responsabilidades del Comité Ejecutivo son: * Colaborar con el Gerente de Campaña y losAsesores en la planificación de la estrategia. * Preparar y aprobar el presupuesto de la campaña con el Gerente. * Aconsejar al candidato. * Participar en la toma de las decisiones importantes y críticas. * Ser leal al Candidato.
  • 119.
    127 Conocimientos prácticos paraGANAR elecciones GERENTE DE CAMPAÑA Una figura clave de la campaña es su Gerente, éste deberá tener un amplio conocimiento de campaña electoral, deberá tener dotes gerenciales, dirigir el proyecto con firmeza, tener la plena confianza del candidato y contar con su respaldo total en todo momento; si esto se llegara a perder, lo mejor sería que renunciara a la campaña. Una de las acciones más importantes de un gerente de campaña es coordinar y ejecutar las distintas actividades de la misma, en el tiempo planificado y mantener a la campaña en todo momento bajo control dentro de la estrategia. La experiencia me dice que cuando todo va bien, le es muy fácil al gerente mantener la campaña controlada dentro de la estrategia, pero cuando las cosas parecen ir mal o van mal, ahí es cuando se necesita un gerente con experiencia; para que pueda dar las explicaciones debidas y mantener el control de la campaña para lograr su objetivo y de ser necesario tomar las correcciones necesarias. Por otra parte, si no existe una gerencia única y un planteamiento de campaña único, a la larga se plantearán divergencias internas sobre criterios, enfoques y ponderaciones entre los responsables de campaña que traerán perjuicios, en tanto que obligará a cambios y creará incertidumbre; en cuanto a la eficacia en la modificación de los rasgos del candidato para mejorar la percepción de los electores, habrá también diversidad de criterios relacionados con la selección y eficacia de los medios publicitarios a emplear; tema del cual, gran mayoría de la gente -que participa en la campaña, los allegados al candidato y especialmente los charlies- se consideran expertos. Durante la campaña electoral existirán muchos buenos consejos de personas muy cercanas al candidato y bien intencionadas, pero desconocedoras de la estrategia a seguir. Es responsabilidad del Gerente, mantener bajo control el plan de campaña en todo momento, aun contra la opinión de muchos, solo si él cree necesario hacer correcciones, éstas se deberían hacer, nunca antes.
  • 120.
    128 Fase de Ejecución Sila campaña ha desarrollado una sólida estrategia, basada en un proceso investigativo técnico y analizada por profesionales con experiencia, nadie más capaz que el Gerente de Campaña para juzgar y decidir qué consejos emplear y cuáles no, esa es una responsabilidad de su trabajo. También cuenta con la asesoría de los consultores políticos para tomar decisiones críticas. Un buen Gerente deberá tener la habilidad de seleccionar entre muchas buenas ideas e incorporar solamente aquellas que se ajustan a la estrategia. Según J. Napolitan el “Gerente de Campaña y el Consultor Político son como un “coach” de un equipo de “football”, saben cómo realizar 1.000 jugadas diferentes, pero también saben que solamente pueden utilizar 25 jugadas en un juego”. El buen Gerente reconoce cuáles son las mejores 25 jugadas para esta campaña electoral Responsabilidades del Gerente: • Organizar y supervisar toda la campaña. • Controlar el presupuesto. • Coordinar las distintas funciones de la campaña, para evitar duplicación de esfuerzos y pérdida de tiempo. • Ser vocero de la campaña. • Nombrar a los directivos de la campaña. • Supervisar el tiempo del candidato. • Cooperar en el desarrollo de la estrategia y mantener la campaña dentro de la misma en todo momento. • Mantener el entusiasmo de la campaña y del candidato. • Contratar y despedir el personal; y resolver disputas internas. • Estar accesible a los Directivos. • Ser centro de información para y del candidato. • Mantener reuniones periódicas con el candidato, el comité ejecutivo y
  • 121.
    129 Conocimientos prácticos paraGANAR elecciones los directores. • Representar al candidato en eventos cuando sea necesario. • Asegurarse de que existe el dinero necesario en todo momento, para implementar el plan de campaña. • Debe tener la autoridad para dirigir la campaña y contar con el respaldo total del candidato. Revisión del Plan de Campaña La administración de la campaña debe ser flexible y creativa en la revisión de sus programas. El tiempo es el único factor que no varía. Dentro de ciertos límites, el dinero puede ser aumentado, el equipo y los voluntarios asignados a otras tareas también pueden ser aumentados o eliminados para resolver problemas de presupuesto, etc., pero el tiempo es el único elemento que no podemos alterar, solo utilizarlo de la manera más eficiente y efectiva para ganar la elección. Para cada programa de la campaña, el gerente, el director de ese programa y el secretario de ese departamento deberán diseñar un sistema de informes que identifiquen los objetivos y los períodos de tiempo en los cuales éstos serán alcanzados. Este sistema deberá ser revisado periódicamente por el gerente y cada responsable de su área. Dos tipos de revisiones son necesarios: a corto plazo, revisiones semanales de cada programa para evaluar su progreso y revisiones regulares, para evaluar el plan total de campaña. En las revisiones a corto plazo debemos hacernos las siguientes preguntas: • ¿Estamos cumpliendo con los objetivos del programa? • ¿Cuál es el costo para lograr este objetivo? • ¿Cuáles son los remedios a los problemas del programa?
  • 122.
    130 Fase de Ejecución Enlas revisiones regulares debemos revisar la sustancia, estilo y detalles de la estrategia y las tácticas. Este proceso nos ayudará a: • Revisar el programa de la campaña e términos cuantitativos. • Evaluar el éxito de los temas de la campaña. • Revisar si la imagen refuerza el tema. • Comparar nuestra estrategia con la del oponente. • Reajustar los progrmas, de ser necesario, para cumplir con sus objetivos del plan de campaña. La revisión del plan de campaña no es un proceso complicado. Desafortunadamente, con el aumento de la tensión a medida que se acerca el día de la elección, este proceso es muchas veces olvidado y no corregimos errores a tiempo, acción que nos puede costar muy caro, en cuanto a las posibilidades de ganar. Siempre se debe revisar cuidadosamente los objetivos que hemos establecido, los que hemos cumplido y los recursos que nos quedan. ¿Cómo estos recursos restantes puedan ser mejor utilizados, para lograr nuestros objetivos? Esta es una pregunta que debe hacerse permanentemente el Gerente y los Consultores. Podría darse el caso de que el dinero aumente o disminuya, en cuyo caso debemos revisar de nuevo nuestro presupuesto de TV o radio, debemos revisar toda la campaña y hacer todas las correcciones necesarias. Las campañas electorales tienden a forzar criterios apresurados en respuestas a eventos incontrolables y a tomar decisiones casuales acerca de preguntas que no han sido pensadas detenidamente. PARE Y PIENSE. Estas son las palabras cruciales en la revisión de los programas, ya sea 6 meses o 6 días antes de la elección. El análisis cuidadoso puede que no sea tan excitante como lo pudiera ser el juicio apresurado en medio de una crisis, pero 1o más probable es que le permitan al candidato y
  • 123.
    131 Conocimientos prácticos paraGANAR elecciones al gerente de campaña disfrutar una excitación mayor al tomar la mejor decisión y ganar la campaña. SECRETARÍA DE PRENSA La persona más indicada para ocupar este cargo es un buen periodista, de prestigio, que tenga una buena relación con los medios de comunicación de mayor impacto, y que haya tenido experiencia en campañas electorales. Un buen manejo de prensa es muy importante para ganar. Si definimos la campaña electoral como un evento de comunicación, el manejo eficiente y efectivo de la prensa es crucial, pues tiene mayor credibilidad que la publicidad electoral del proyecto. A través de una buena relación con los medios de comunicación se puede obtener el lado más positivo de la noticia o del evento de la campaña. Mi consejo es que no se peleen con los medios de comunicación, si ellos se pelean con el candidato o la campaña trate de arreglarlo y si no puede arreglarlo, continúe tratando. Esta Secretaría es responsable de las siguientes acciones: Preparar boletines de prensa. Preparar “PRESS KITS”. Proveer a los medios con los textos de discursos del candidato. Servir de avanzada de medios en eventos importantes del candidato. Generar y proveer a la prensa con artículos sobre la posición del candidato en temas de importancia para los electores. Servir de contacto entre la prensa y el candidato. Buscar entrevistas en radio, TV y prensa para el candidato. Organizar las ruedas de prensa.
  • 124.
    132 Fase de Ejecución Escribirartículos interesantes sobre el candidato. Entender los temas principales de la campaña. Enviar a los medios escritos, fotos del candidato y sus respectivos pies de grabados, y a la radio, grabaciones de pronunciamientos del candidato. Preparar los discursos del candidato. Coordinar la información de la campaña con el resto de la organización. Preparar las respuestas a los ataques y a los temas de campaña de la oposición. Programa de Prensa Regional El “Programa de Prensa Regional” (PPR) se establece para asistir a los contactos de prensa regionales a hacer una cobertura eficiente de medios, coordinada y coherentemente con los temas y posiciones de la campaña nacional. El objetivo de todo programa de prensa es expander una imagen favorable de la campaña, ayudando a las organizaciones regionales a generar actividades de prensa en consonancia con la nacional. El PPR tendrá un “Coordinador Nacional” (CN) que deberá estar ubicado en la oficina central de campaña. La principal función del Coordinador Nacional es servir de enlace a las regionales con la campaña central y de suministrarles la información pertinente a las regiones. Cada semana los “Oficiales de Prensa Regionales” (OPR) deben recibir del Coordinador Nacional los boletines de prensa enviados por la campaña central; artículos de fondo; discursos del candidato, giras, y cualquier otra información de la campaña, de manera que estén al día con todo lo que dice el aspirante y con lo que sucede en la campaña, para que este material pueda ser utilizado por las regiones y no existan contradicciones de
  • 125.
    133 Conocimientos prácticos paraGANAR elecciones pronunciamientos, como muy a menudo sucede en todas las campañas electorales. A su vez, semanalmente, el OPR deberá enviar a la central lo siguiente: • Artículos de la prensa local relevante a la campaña. • Una evaluación semanal que incluya: -evaluación de la cobertura de prensa regional. -lista de los contactos realizados con la prensa y las preguntas más frecuentemente realizadas. -sugerencias de cómo responder a situaciones de la campaña. -temas que estimen de interés para la región. -resultados de encuestas locales. El Coordinador Nacional analizará toda la información enviada por OPR y la distribuirá a todos aquellos funcionarios de la campaña que le sea beneficioso su conocimiento (escritores de discursos, avanzada, etc.). Esta estructura permite a la Secretaría de Prensa estar actualizada con 1o que sucede en todas las regiones del país, lo cual nos permite tomar mejores decisiones y reconocer posibles fluctuaciones locales de intención de voto, además permite que la campaña hable con una sola voz. Esta información permite realizar una evaluación de cómo están funcionando las organizaciones regionales. Grabaciones de radio También, el Coordinador Nacional le enviará a los OPR grabaciones de radio sobre: pronunciamientos del candidato, del gerente de campaña, pronunciamientos de personas importantes sobre el candidato o la campaña, etc., para que éstos puedan ser pasados en las radios regionales, dando la impresión de presencia de la campaña y de actualidad.
  • 126.
    134 Fase de Ejecución ElDiscurso Político El discurso del candidato es la razón por la cual está aspirando a este cargo público, es el entendimiento de los problema que aquejan al electorado con sus propuestas de solución y su firme compromiso de cumplirlos. También establece las razones por las cuales él es la mejor opción y pide el voto para lograr sus propuestas de campaña. Los discursos son una oportunidad para exponer la historia de nuestra manera. 1.- Tenemos control total de la historia. - reforzamos nuestros temas - exponemos nuestras experiencias para resolver los problemas principales. 2.- Nos da una oportunidad gratuita. 3.- Nos permite hacer distinción entre nosotros y los otros candidatos. 4. Nos permite responder a la dinámica de la campaña. 5.- Nos permite hablarle a la gente directamente. Los discursos son una de las mayores responsabilidades de la Secretaría de Prensa y una de sus más formidables herramientas. Un buen discurso puede hacer la diferencia entre ganar y perder. Para la preparación de un buen discurso es necesario lo siguiente:
  • 127.
    135 Conocimientos prácticos paraGANAR elecciones • Investigar los datos, detalles, estadísticas, posiciones del candidato y la oposición sobre los temas de campaña que interesan a los electores. • Lograr que el escritor utilice la investigación para convertirla en un idioma fácil de entender para los electores, usando frases de impacto y colorido, ejemplos y metáforas, pero más importante aún, deberá adaptarlo a la imagen deseada por el candidato. • Un buen escritor de discurso deberá preparar su material con un excelente conocimiento de la audiencia a la que va dirigido el mensaje. • El director de comunicaciones es el responsable final en aprobar el discurso. El Discurso Modular Preparar un discurso cada vez que el candidato está en una tribuna es casi una misión imposible en una campaña electoral. A su vez, el candidato deberá mantener la misma opinión sobre cada uno de los temas utilizados en la campaña. Por lo tanto, el uso del discurso modular es una de las mejores soluciones para los discursos de campaña. Consiste en una serie de módulos, de 8 a 12 módulos, cada uno de aproximadamente 5 minutos de duración sobre temas escogidos por la campaña de gran interés para los electores. De manera que el candidato pueda escoger los módulos que vayan de acuerdo a la audiencia y dar un discurso coherente y preparado, simplemente añadiendo un comienzo, un final y una frase que conecte los módulos escogidos.
  • 128.
    136 Fase de Ejecución •El comienzo es fácil, pues lo más importante es transmitir que el candidato está contento de estar en ese lugar. • La frase para conectar los módulos puede ser como: otro tema de importancia es... • El cierre del discurso también puede ser fácil si lo dividimos en tres tipos: -Fogoso, para entusiasmar a una audiencia partidista a trabajar por la campaña. -De responsabilidad cívica. -De alto patriotismo. Escribir los módulos requiere habilidad como escritor. Cada módulo consiste de lo siguiente: -Primero: Una descripción del problema -podemos mencionar alguna estadística, pero no mucha- y discutir por qué este problema es importante para el país, la región o el grupo de personas presente. -Segundo: Mencionar algunos datos que llamen la atención; como por ejemplo: jamás en la historia de ..... había sucedido; esto representa el más alto ...., etc. Aquí es donde el orador captura la atención de la audiencia y resalta el punto que quiere comunicar. Los datos específicos son siempre más poderosos que generales.
  • 129.
    137 Conocimientos prácticos paraGANAR elecciones -Tercero: Identificar al oponente con el problema expuesto aunque sea tangencialmente. -Cuarto: Aquí es donde el candidato le ofrece a la audiencia la solución del problema y demuestra cómo él puede ayudar a resolverlo mejor que los otros candidatos. En las regiones debemos mezclar los temas nacionales que le interesen a la región con los temas regionales prioritarios. Un buen discurso político debe estar escrito para ganar la mente de la audiencia y también para ganar su corazón. Cuando una audiencia tiene una opinión dividida sobre un tema, hable sobre el problema y evite ser específico sobre su solución. Sin embargo, cuando exista consenso sobre un tema, sea específico y enfático en su solución. En el curso de retórica -técnicas de comunicación verbal- la “Fundación Canovas del Castillo” expresa los siguientes consejos para la preparación de un discurso. En el discurso provea ejemplos para establecer su punto, use fuentes de información que le ofrezcan credibilidad a la audiencia y ofrezca estadísticas que lo respalden. Consejos para la preparación de un Discurso: 1. ¡Tómese su tiempo! 2. Concéntrese en el objetivo: -¿Qué quiere usted conseguir?
  • 130.
    138 Fase de Ejecución -¿Cuáles la idea principal? Concéntrese en lo esencial. Elabore usted un punto de vista sólido por medio de sus conocimientos del tema y por medio de su disposición interna. 3. Con la introducción gánese la atención expectante y favorable de los oyentes. La introducción es lo más fácil y lo esencial. Muestre su capacidad. Técnica de introducción, técnica de inspiración indirecta, técnica de estímulo mental, técnica directa. 4. ¡Consiga que su discurso tenga vida! -Utilice frases literales. -Ponga ejemplos gráficos. -Mire a los oyentes a los ojos. -Haga que los oyentes participen en su discurso. -Haga pausas. -Manténgase en su nivel, eso aumenta su credibilidad. -Use objetos demostrativos. -Hable espontáneamente, sin leer, utilice un papel con palabras claves. -Haga frases cortas. Evite sustantivos y frases enrevesadas. -Diga de forma clara y comprensiva lo que espera de sus oyentes. - Comunique a sus espectadores las ventajas y las ganancias que les reportará el seguir sus consejos. 5. Al final del discurso haga un resumen. ¡Exija una acción realista viable!
  • 131.
    139 Conocimientos prácticos paraGANAR elecciones En la mayoría de las campañas presidenciales que yo he asesorado en Latinoamérica, jamás me he encontrado con persona alguna que practique o tenga conocimiento de lo mencionado anteriormente. Por supuesto que se escriben decenas de discursos, siempre hay alguien o alguienes que escriben algo sobre el tema, algo bonito, algo que le gusta al candidato, pero no necesariamente, algo que ha sido meditado dentro de los parámetros antes mencionados. El Presidente de los Estados Unidos deAmérica tiene en el departamento de Comunicación de la Casa Blanca dos o tres “escritores de discursos”, cuya especialidad es esa, escribir discursos, por eso los discursos de los Presidentes de los Estados Unidos de América emotivan a la audiencia, comunican exactamente lo que quieren comunicar y a quienes quieren llegar. SECRETARÍA DE PUBLICIDAD EnAmérica Latina la publicidad en la mayoría de campañas es manejada por agencias de publicidad locales, con muy poco o nada de experiencia en el tema. Sin embargo, la campaña puede contratar, si lo considera prudente, a consultores o profesionales de publicidad que complementen o asesoren alguna de las actividades que pudieran estar deficitarias en el área publicitaria como: producción, creatividad y medios. Uno de los errores más comunes en la publicidad electoral es tomar el audio de los spots de la TV y hacer spots de Radio con este mismo audio; la TV es visual, la Radio es auditiva, usar el mismo audio no puede ser un buen método para impactar al elector. Las técnicas en la producción de un “spot” de TV y Radio son totalmente diferentes. La radio debe ser usada para complementar y reforzar los mensajes de TV y para cubrir las áreas de electores que no tienen TV.
  • 132.
    140 Fase de Ejecución Lasprincipales responsabilidades de esta Secretaría son: * Desarrollar la táctica de publicidad. * Desarrollar el plan de medios. * Producir los spots de TV y radio. (Creatividad, filmación, textos; música, edición). * Separar y comprar los espacios en TV, radio y prensa escrita. * Diseñar todo el material impreso de la campaña. * Recopilar información sobre la campaña de medios de la oposición. * Preparar los anuncios de prensa. * Asesorar a la campaña en la publicidad. La publicidad a diferencia de la prensa está bajo el control total de la campaña. Através de ella la campaña puede decir exactamente lo que quiere, a quienes quiere, cuando quiere y cuantas veces quiere. Cuando la campaña tiene candidatos con grandes dificultades de comunicación, la publicidad se hace vital, pues es el único medio que tenemos para comunicar con efectividad los mensajes de la campaña a los electores. Una de las formas más comunes de intentar corregir este problema de comunicación del candidato, es a través de “media training”, o sea entrenando al candidato en el arte de disertar, cómo responder las preguntas de la prensa, cómo manejarse en la televisión, cómo comunicar con mayor impacto. Yo sugiero a la mayoría de los candidatos, que se sometan a este tipo de entrenamiento, pues les dará gran confianza personal, lo cual es muy beneficioso para la campaña.
  • 133.
    141 Conocimientos prácticos paraGANAR elecciones SECRETARÍA DE ORGANIZACIÓN Un buen Secretario de Organización deberá conocer a la mayoría de los principales dirigentes del partido político del candidato y a los Directores Regionales de la campaña. También deberá tener buenas relaciones con ellos, de manera que exista una buena interacción de campaña para que se cumplan las funciones requeridas en el plan establecido. Sus responsabilidades son las siguientes: * Coordinar con los dirigentes barriales del partido y la campaña. * Coordinar con los sectores independientes. * Informar periódicamente al gerente de campaña todo lo que está sucediendo en cada región. * Responsable de la distribución de la propaganda: afiches, folletos, stickers, etc. * Coordinar el Control Electoral. * Coordinar los Eventos Especiales. * Responsable de toda la logística. * Responsable del reclutamiento de voluntarios para los eventos y programas. * Responsable de la seguridad del candidato y la campaña. SECRETARÍA DE GIRA Es buena publicidad y relación pública el decir que el candidato visitará todos los rincones del país durante la campaña, pero la realidad es que el candidato que lleve a cabo este plan de gira probablemente pierda la elección, ya que no está utilizando su tiempo de una manera eficiente.
  • 134.
    142 Fase de Ejecución Paracualquiera que haya participado en una campaña electoral le será muy común el haber escuchado “ no hemos visitado tal o cual pueblo y es muy importante ir” cuando en realidad no podemos visitarlos todos y lo que tenemos que decidir es a dónde nos conviene más ir para obtener una mayor cantidad de votos. La teoría de la gira, en su sentido más amplio, es la de distribuir el área geográfica y el tiempo del candidato de la manera más efectiva para consolidar nuestra base y persuadir a los electores indecisos y electores débiles de la oposición, para obtener el 50% + 1 de la votación. El “Director de Gira” (DG) considera en su programa los siguientes elementos: existe una cantidad específica de horas desde hoy hasta el día de la elección: y existe una cantidad específica de área dentro del país. Su responsabilidad, es decidir cuánto tiempo le debe dedicar el candidato a cada área para ser más efectivo. Planificación de la Gira La función del DG es situar al candidato en aquellos lugares que le generen más posibilidades de persuadir a un mayor número de electores. Parece sencillo, pero los DG discutirán ampliamente sobre la siguiente proposición; “para atraer votantes es necesario que el candidato esté la mayor parte del tiempo posible en presencia de la mayor cantidad de electores indecisos”. Muchos DG mantienen este axioma, basándose en el argumento de que es desperdiciar el tiempo del candidato hablarle a los electores que están sólidamente en su contra y también mantienen que es casi la misma pérdida de tiempo, hablar a los electores que respaldan sólidamente a nuestro candidato. En otras palabras, “el problema de la campaña es que nos pasamos la mayor parte del tiempo hablándonos a nosotros mismos”. Existe otra proposición y esta expresa que el candidato en el mejor de los casos, solo puede reunirse personalmente con un pequeño número de
  • 135.
    143 Conocimientos prácticos paraGANAR elecciones votantes y que la verdadera misión de la agenda es motivarlos para que emprendan una mayor labor proselitista en su área. Este argumento es un hecho probado... donde existen electores que nos respaldan, existen muchos más electores potenciales. En política existe un viejo adagio que dice “usted caza donde están los patos”. Esto es, para cazar votos el candidato tiene que estar donde estén los votantes indecisos o débiles del opositor pero nunca donde estén nuestros votos duros o los votos duros del adversario. Estas dos estrategias son definidas como “la estrategia para persuadir a los electores o la estrategia de consolidar nuestra fuerza electoral”. Entonces la estrategia de “persuadir” requiere dirigir los esfuerzos de la campaña hacia donde se encuentren los grupos de electores indecisos, o débiles opositores con el objetivo de persuadirlos a votar por el candidato. La estrategia de “consolidar nuestra fuerza” requiere dirigir los esfuerzos de la campaña hacia los grupos de electores nuestros con el objetivo de motivarlos más y no perderlos. Decisión del Director de Gira La primera decisión del DG e, seleccionar, conjuntamente con el Gerente de Campaña, cuál de las dos estrategias o cuál combinación es mejor para nuestra campaña. Debemos exponer al candidato a la mayor cantidad de electores indecisos, o a la mayor cantidad de electores favorables o una combinación de ambos. Muchos factores influyen y tienen que ser considerados en esta decisión de campaña. Supongamos que la resolución es situar al candidato donde existe la siguiente combinación 2/3 de electores indecisos, 1/3 de electores nuestros. Esto significa obviamente que el DG debe identificar dónde están los electores indecisos y los nuestros, para poder situar al candidato en esas áreas. Para esto el DG deberá analizar el historial electoral de la circunscripción y las encuestas realizadas durante la campaña, a la vez que las características
  • 136.
    144 Fase de Ejecución demográficas.Una vez que este análisis ha concluido, el DG con esta información deberá decidir a dónde y cuántas veces debe ir el candidato y en qué momento de la campaña. Unidades de tiempo de Gira Al principio hablamos de la cantidad de horas de duración que tenía la campaña, pero en este instante hablaremos de unidades/día. Para hacer más práctica la asignación de tiempo, el día será dividido en 3 unidades de gira. Las unidades de gira serán definidas por el Gerente y el Director de Gira, pero usualmente se dividen de la siguiente manera; 1.- Mañana 7:30 am hasta 12 m 2.- Tarde 12:30 hasta 5:30 pm 3.- Noche 7:30 pm hasta 10:00 pm Para calcular el número total de unidades/día cuente el número de días que faltan entre hoy y el día de la elección y multiplique este número por 3, ese es el número total de unidades/gira con la cual contamos para asignar el tiempo del candidato durante toda la campaña. En este punto debemos de conversar con el Gerente de Campaña y el Candidato para discutir cuántos días a la semana le va a dedicar el candidato a la campaña, cuántos fines de semana va a tener libre, el tiempo que necesita para la publicidad, el tiempo necesario para prepararse en los temas de campaña, el tiempo que necesita para prepararse para los debates, las entrevistas, el tiempo que se necesita para las sesiones de estrategia, para las sesiones de fotos, para las reuniones con líderes del Partido y el tiempo que apartamos para contingencias (enfermedad, etc.). El resto es el número real de unidades/tiempo que nos queda disponible del candidato para la gira.
  • 137.
    145 Conocimientos prácticos paraGANAR elecciones Asignación de Unidades/gira por visitas Una decisión que el DG deberá tomar es definir el número de unidades/ día asignadas por área. Esto es, si a una área se le han otorgado 6 unidades, estas pudieran ser distribuidas en 6 días diferentes o en solo 2 días. ¿Cuál método es mejor? No existe una respuesta correcta, pero generalmente lo más espaciado de las visitas al área es mejor, pues nos permite generar más prensa y nos permite un mayor número de visitas y contactos del candidato con los electores del área durante la campaña, lo cual es aconsejable para mantener motivada a la base y tener más ocasiones para persuadir a los electores indecisos en cada sitio. También cuando, por visitas, la campaña utiliza más de una unidad/ gira, esto conduce, casi siempre, a la aceptación de eventos que de otra manera no serían considerados, porque no contaríamos con el tiempo disponible, en otras palabras, como tenemos tiempo de sobra lo desperdiciamos en la visita o no lo utilizamos de la manera más efectiva. Pero en esta decisión también tenemos que contar el tiempo perdido por el transporte de un sitio a otro. Una cuidadosa planificación de la agenda nos permitirá reducir el tiempo perdido de transporte. No obstante, una agenda de paradas cortas es conducente a pérdida de tiempo del candidato. El ordenamiento prioritario por áreas geográficas debe ser el documento básico para designar el número de unidades de agenda. Esta planificación no es nada sencilla, pero la ausencia de la misma resultaría en una ineficaz utilización del tiempo del aspirante. Algunos puntos adicionales que debemos discutir sobre las unidades suponen la inclusión de una comida y la posibilidad para reunirse con miembros del partido, con VIP’s, con contribuyentes, etc., o dar un discurso. Cada unidad de gira se presta para distintos tipos de eventos.
  • 138.
    146 Fase de Ejecución Agendadel Candidato La Gira determina a “Dónde y Cuántas veces debe ir el candidato” y la Agenda determina “Cómo debe emplear su tiempo cuando llega al sitio”. Uno de los factores más importantes en la campaña es la utilización del tiempo del candidato, ya que todos quieren verlo, hablarle y reunirse con él, pero la estrategia de la campaña es la que determina, a dónde va, cuántas veces, con quiénes se reúne, qué es lo que debe decir, etc. El responsable de la agenda del candidato debe tener un claro entendimiento de la estrategia de la campaña en todo momento, para de esta manera poder utilizar el tiempo de una manera eficiente y efectiva. El es la persona que analiza los distintos eventos, invitaciones, programas de TV, radio; la que coordina la hora y el día a día, dónde debe estar el candidato para maximizar el uso de su tiempo en relación a los electores que son necesarios para ganar. Por lo tanto, el manejo del tiempo de la figura principal de la campaña -el candidato- requiere mucha más planificación que moverlo simplemente de un lugar a otro al antojo de los partidistas, los amigos o sus familiares más queridos. La agenda deberá incluir las siguientes actividades de campaña: Visitas a las localidades prioritarias. Generar la mayor cantidad de noticia diaria. Proveer grandes reuniones que sirvan para las noticias de TV. Reuniones privadas con líderes políticos y otros líderes locales. Proveer tiempo para discutir con el equipo, para preparar temas para llamadas por teléfonos. Proveer tiempo para descansar y comer.
  • 139.
    147 Conocimientos prácticos paraGANAR elecciones Tipo de Eventos de Campaña La siguiente lista sirve de guía para el DG, pero no significa que incluye todos los tipos de eventos de campaña. Mítines políticos. Campaña en la calle, visita a: -Distrito comercial -Centros comerciales -Puerta-a-puerta -Fábricas -Escuelas -Hospitales -Ferias -Eventos deportivos Debates. Reuniones de organizaciones. Recaudación de fondos. Reuniones con líderes gremiales, cámaras, cívicos. Prensa. El Equipo de Avanzada Las responsabilidades del Oficial de Avanzada son las siguientes: • El equipo de avanzada es el principal responsable del éxito de cada evento en la campaña. El Oficial de Avanzada (OA) deberá llegar al sitio del evento con la anticipación suficiente para su coordinación y verificación, de forma
  • 140.
    148 Fase de Ejecución queel acto esté adecuadamente organizado, para que todo marche de acuerdo al programa de la visita. El OA será responsable de informar al gerente de la campaña sobre el progreso de la preparación del evento, cualquier cambio que sea necesario, o la cancelación del mismo de considerarlo apropiado. El OA debe evitarle cualquier sorpresa desagradable al candidato. • La principal responsabilidad del Oficial de Avanzada (OA) es ser el representante personal del candidato en la coordinación de su visita al sitio del evento. •El OA será responsable de estar con anticipación en el lugar y permanecer durante todo el tiempo de la visita para asegurarse de que todos los detalles planeados sean ejecutados de acuerdo al plan y asegurar el éxito de la visita del candidato. •El OAes responsable de mantenerse en contacto con los líderes locales y del desarrollo de las actividades del candidato y su grupo. •El OA no dará entrevistas o emitirá boletines de prensa. • El OA deberá cooperar con la seguridad del candidato. • Si existiera algún conflicto entre lo deseado por el comité local y la central de campaña, el OAdeberá tratar de llegar a un arreglo satisfactorio con ambas partes, pero nunca a uno que no sea aceptado por el candidato. • La oficina central de campaña será responsable de ayudar a resolver cualquier problema que se le presente al equipo de avanzada. Si el OA no llega a acuerdos con el comité local, debe referir inmediatamente esta información a la central de campaña para su decisión.
  • 141.
    149 Conocimientos prácticos paraGANAR elecciones • Una vez que el candidato llega al sitio del evento, las órdenes vienen directamente del candidato o el gerente de campaña. • El OA deberá permanecer próximo al candidato durante toda la duración de su visita, para contestar cualquier interrogante del candidato. El candidato deberá tener la siguiente información, antes de llegar al sitio del evento: Tipo de evento: cena/reunión/caminata. Nombre de la organización o persona responsable del evento. Tema de importancia para la organización, personas o barrio (no más de cinco). Número de personas que asisten a lo largo del recorrido. Los nombres y rangos de los principales participantes. Nombre del oficial de avanzada. Si asiste o no la prensa. Sí hay o no discurso. (Texto del discurso preparado por prensa). Tiempo de duración. Dirección del evento. Cualquier otra información que pueda beneficiar al éxito del evento. Procedimiento del Oficial de Avanzada El OA se pondrá en contacto vía teléfono con los líderes locales, para dejarles saber cuándo llega, a dónde va, etc. Tan pronto arribe al sitio de la visita, llamará a la central de campaña e informará el teléfono dónde lo pueden localizar.
  • 142.
    150 Fase de Ejecución Deberáentrevistarse con los líderes locales para revisar el programa, identificar posibles problemas y mantener siempre bien informados a los líderes locales. Nunca deberá comprometerse a una agenda final hasta no ser aprobado por la central de campaña. Reúnase con los líderes locales para establecer los siguientes comités y sus responsables: Publicidad Prensa Aeropuerto Invitaciones Campaña de teléfono Transporte y equipaje Hotel Reuniones y programa El OA deberá recorrer la ruta del candidato, para medir el tiempo y asegurar su fácil transporte. Planifique la agenda final para la visita, con todos los detalles y apruébelo con la central de la campaña. Mantenga contacto constante con los líderes locales y los directores de los comités. Prepare un directorio telefónico de todas las personas con las que se reúne y necesita mantenerse en contacto. Esté preparado para guiar al candidato durante su visita, mantener la agenda en tiempo, resolver emergencias y asegurarse que todo sale de acuerdo a lo planificado. Al final del evento, haga una evaluacion escrita del mismo y envíelo al Secretario de Gira y Avanzada.
  • 143.
    151 Conocimientos prácticos paraGANAR elecciones SECRETARÍA DE INVESTIGACIóN Toda campaña necesita desarrollar sus posiciones sobre los temas principales de la misma y diferenciar algunas de estas posiciones con las del candidato oponente. Esto parece sencillo y lógico, pero rara vez es realizado correctamente y lo más usual es que no reciba la atención que se merece, esta es mi experiencia durante 17 años de trabajo en Latinoamérica. Una de mis constantes preocupaciones es que la campaña mantenga una lista de “Preguntas y Respuestas” más probables que necesita conocer el candidato en todo momento, para evitar cometer errores y lograr aciertos. El Gerente deberá conformar un equipo de muy alto nivel, entre 3 a 5 personas, para que mantengan al día el libro de “P/R”, las copias del cual solo las tendrán el candidato y el gerente de la campaña. Las encuestas identifican los temas prioritarios de los electores, pero éstos son solo el esqueleto para una estrategia efectiva de comunicación. Un buen investigador, especializado en temas de investigación del oponente, puede identificar vulnerabilidades, inconsistencias y otras fallas en las posiciones de los temas de la oposición y convertirlas en un arma potente para ataque, comparación y defensa. El investigador para poder determinar qué es relevante y útil deberá tener conocimientos sobre la opinión pública, los grupos de interés, y el proceso de comunicación en campañas electorales. En otras palabras, un buen investigador no es simplemente un recolector de datos. Una buena información de investigación puede ayudar enormemente en obtener cobertura de la prensa, para preparar un buen discurso, para los boletines de prensa, para los debates, para las entrevistas de TV, radio y prensa, para las ruedas de prensa, etc. En la mayoría de las campañas latinoamericanas, a la función de investigación le es asignada un nivel inferior en la organización de campaña, porque carece de atractivo y no se le reconoce su gran importancia. Este es uno de los mayores errores, que yo he podido apreciar. Pues, como ya hemos
  • 144.
    152 Fase de Ejecución visto,hay muchas funciones claves de una campaña electoral que no pueden ser realizadas con efectividad si no se encuentran respaldadas por una buena investigación. Solo se le reconoce la importancia a las encuestas de opinión pública porque nos dicen la intención de voto respecto de los candidatos, si estamos ganando o perdiendo, nada más vanidoso y fatuo. La Secretaría de Investigación es responsable de: Encuestas (Base, Seguimiento, Tracking) Grupo de Enfoque Recopilar información sobre: * El candidato * La oposición * Problemas a resolver * Datos demográficos de la circunscripción * Historial electoral Seguimiento de la campaña oponente. Muchas campañas son ganadas en gran parte por el resultado de una buena investigación. COMITÉ DE FINANZAS El objetivo de un buen Comité de Finanzas es recaudar el dinero necesario a tiempo para ejecutar el plan de campaña eficientemente: Responsable de recaudar todo el dinero necesario para ganar la campaña.
  • 145.
    153 Conocimientos prácticos paraGANAR elecciones Recaudar el dinero de acuerdo al flujo expresado en el presupuesto de campaña. Coordinar eventos de recaudación de fondos. Contactar miembros para el Comité de Finanzas. Enviar cartas de agradecimiento a los contribuyentes. Mantener una lista de todos los contribuyentes y sus donaciones. Responsable de pagar los gastos de la campaña. Informar periódicamente sobre los gastos y las recaudaciones. Supervisar la cuenta de banco. SECRETARÍA DE CONTACTO DIRECTO El diseño de un buen programa de contacto directo (CD) comprende decidir cuál segmento de votantes recibirían cuál mensaje, dentro de la variedad de formas de contactos electorales que la campaña va a emplear, para persuadir a los electores indecisos y reforzar a los nuestros. Un buen programa de CD transmitirá los temas de la campaña y su imagen, logrando varias veces hacer contacto con los electores seleccionados, de manera que en cada contacto se refuerce al anterior, haciendo así más fácil la decisión del elector a favor de nuestro candidato. Contacto directo incluye: contacto directo del candidato con el electorado o contacto directo de algún miembro de la campaña, con los electores a través de puerta-a-puerta, banco telefónico y correo directo. La estrategia de la campaña determinará la mezcla de contactos directos a utilizar para cumplir los objetivos siguientes del programa de contacto electoral:
  • 146.
    154 Fase de Ejecución Transmitirlos temas de la campaña a cada segmento seleccionado del electorado. Persuadir a los electores indecisos Motivar a nuestros electores. Llevar a votar a nuestros electores. Banco Telefónico En América Latina se dificulta la labor eficiente de un buen banco telefónico, por las deficiencias naturales de los servicios telefónicos. No obstante esta dificultad, precisamente por no ser una herramienta tradicional, su uso puede ser innovativo, llamar la atención y generar definitivamente una opinión favorable hacia nuestro candidato. El banco telefónico es usado para identificar a nuestros electores, a los indecisos y a los oponentes. Basados en esta información desarrollamos programas para reforzar a nuestros electores y persuadir a los indecisos. También lo utilizamos para motivar a votar a nuestros seguidores el día de la elección. El banco telefónico también puede ser usado para invitar a nuestros electores a actos de la campaña electoral, para informarle a un segmento determinado de nuestros electores que el candidato va a visitar su área en tal día, para reforzar un tema específico de la campaña a un segmento, (sindicato, cámara de comercio, asociación), etc. Últimamente se están utilizando grabaciones del candidato en llamadas telefónicas mecanizadas. En vista de que el candidato no puede llamar a cada elector, la grabación le permite enviar su mensaje a un mayor número de votantes. Hoy en día se utilizan dos sistemas mecanizados: total y parcial. En el sistema mecanizado total las llamadas deberán estar dirigidas para entusiasmar a nuestros electores. Los números telefónicos son alimentados a una computadora, la cual se encarga de realizar la llamada y
  • 147.
    155 Conocimientos prácticos paraGANAR elecciones una vez conectada, comienza a enviar el mensaje grabado. Este sistema fue utilizado por el Presidente Carlos Andrés Pérez en la campaña presidencial del 88 en Venezuela. El sistema parcial, utiliza una operadora para efectuar las llamadas; una vez contactado el elector se le pregunta si desea escuchar un mensaje grabado del candidato, si responde que sí, se le pasa la grabación, al final de la misma la operadora puede realizar preguntas referentes al mensaje, las cuales nos pueden ser de utilidad como información a la campaña. Para que los bancos telefónicos sean efectivos, debemos seguir los pasos siguientes: Estos deben estar supervisados por personas con experiencia. Deberán estar localizados en lugares donde existan varios teléfonos. Nunca se deberá llamar desde casas particulares. Se deberá hacer un análisis del total de llamadas y sus resultados. Las personas que participan en el banco telefónico deberán ser entrenadas y tener un pleno entendimiento de la importancia de la labor que están realizando en beneficio de la campaña. El banco telefónico es una herramienta de gran efectividad en la campaña electoral y de un costo relativamente bajo. Y nos permite enviar mensajes específicos a distintos segmentos del electorado, haciéndolo aún más efectivo. Correo Directo El correo directo al igual que el banco telefónico no es un programa muy eficiente en América Latina, por la deficiencia del funcionamiento del servicio de correos en general.
  • 148.
    156 Fase de Ejecución Sinembargo, debería ser incluido en cualquier plan de campaña, pues es una manera de comunicarnos con distintos segmentos del electorado sobre temas específicos que a ellos les pueden interesar. Un pronunciamiento del candidato sobre un tema específico, una proposición o un compromiso firmado, tiene una gran fuerza de convencimiento en favor del firmante - candidato. La correspondencia personal tiene más impacto que la general. Las computadoras facilitan la personalización de la correspondencia. Si el texto de la correspondencia incluye detalles personales, el impacto es aún mayor. Un error muy común es el no decir nada en el texto y hacerlo breve, porque pensamos equivocadamente que si el texto es largo no será leído por los electores. En una carta de presentación general del candidato, el texto deberá incluir todo lo que necesitamos decir sobre el candidato, manteniéndolo en 2 ó 3 páginas; debe incluir una breve descripción del candidato, su trayectoria política más importante y sus logros, sus promesas de campaña en forma de compromiso y en el cierre se debe pedir el voto del elector para poder realizar el programa del candidato. El correo directo para tener un impacto mayor debe ser dirigido a un segmento específico de electores con un mensaje específico. Al igual que el banco telefónico, lo bueno del correo directo es que puede ser dirigido a un segmento específico de electores, 1o cual aumenta el impacto del contacto, puede ser dirigido a grupos de profesionales (médicos, abogados, etc.), a grupos de comerciantes por áreas geográficas, por distritos, ciudades, provincias y a cualquier lista específica de interés para la campaña. Pasos a seguir para desarrollar un programa de correo directo: Decida qué segmentos va a contactar. Averigüe cuántos electores hay en cada segmento.
  • 149.
    157 Conocimientos prácticos paraGANAR elecciones Decida el formato de la correspondencia: -Tarjetas escritas a mano. -Cartas fotocopiadas. -Cartas impresas. -Cartas personalizadas en computadoras. -Cartas personalizadas escritas a máquina. Prepare el presupuesto para cada segmento. El correo directo no es una proposición barata. Prepare el mensaje para cada segmento. La calidad del mensaje es más importante que la cantidad entregada. Un buen mensaje puede perder su impacto si es presentado en el momento equivocado o a la audiencia equivocada. COMITÉ ASESOR El Comité Asesor deberá estar compuesto por personas de todas y cada una de las profesiones y sectores de la vida del país. Por ejemplo: economistas, ingenieros, médicos, abogados, arquitectos, industriales, comerciantes, agricultores, ganaderos, pescadores, educadores, sindicalistas, universitarios, etc., deberá ser la mejor representacion del país en calidad humana y experiencia, esta es una viva imagen de la campaña y de un posible futuro gobierno. La principal responsabilidad de este comité es asesorar al candidato y a la campaña en su área de experiencia específica. También será responsable de colaborar en el desarrollo del “Programa de Gobierno”.
  • 150.
    158 Fase de Ejecución Elcomité deberá visualizar temas de interés para la campaña en sus respectivas áreas. También deberá analizar las propuestas de la oposición para identificar fallas y proponer respuestas de nuestro candidato o campaña. Se responsabilizan a reunirse regularmente con el Gerente o Comité Ejecutivo para analizar cómo va la campaña en su sector y hacer las recomendaciones correspondientes. CONSULTORES POLÍTICOS La consultoría política es una profesión que se aprende principalmente a través de la colaboración con consultores políticos, trabajando en campañas electorales, asistiendo a seminarios y con la lectura permanente sobre temas de campañas electorales. En los Estados Unidos apenas existen tres o cuatro universidadesconcursosdeGerenciadeCampañaoMarketingPolítico(George Washington University, Florida International University y la Universidad de la Florida, son las más conocidas). El Centro Interamericano de Gerencia Política es la organización más activa en Latinoamérica respecto a la educación del mercadeo político a través de seminarios con consultores profesionales. Los buenos consultores políticos son creativos, tienen gran capacidad analítica, pueden trabajar bajo presión, se adaptan a cualquier situación fácilmente, toman decisiones con rapidez, comunican sus ideas con facilidad y tienen una vasta experiencia electoral. Por ejemplo: un buen encuestador deberá ser un buen analista y tener la capacidad de informar la aplicación práctica de los resultados de la encuesta a la campaña; un buen consultor de publicidad deberá saber cómo producir buena calidad de spots, pero también deberá saber cómo producir spots políticos efectivos dirigidos a nuestros grupos blanco de la manera más económica; un buen investigador no es quien nos llena de información, sino quien analiza la información de relevancia política y la traduce en un lenguaje y temas de uso para la campaña, etc.
  • 151.
    159 Conocimientos prácticos paraGANAR elecciones En una campaña pueden participar consultores profesionales en distintas áreas, algunos son generalistas, participan en los aspectos totales de la campaña, los otros son especialistas y se responsabilizan con un área específica de la campaña, tales como: Generalista • Estrategia • Gerencia de campaña Especialistas • Publicidad • Prensa • Análisis de medios • Entrenamiento de medios • Producción de TV • Producción de Radio • Creativos • Encuestas/Grupos de Enfoque • Debates • Correo Directo • Mapeo • Banco Telefónico • Imagen.
  • 152.
    160 Fase de Ejecución Mitosy Conceptos Erróneos sobre los Consultores Políticos La mayoría de los consultores políticos tienen un gran número de personal y recursos técnicos, como computadoras, equipos de grabaciones, etc. Los consultores políticos carecen de filosofía política. Los buenos estadísticos son buenos encuestadores. Se puede juzgar la habilidad de un buen consultor por su historial de triunfos y derrotas. Los consultores locales pueden proveer un conocimiento mejor de la campaña, que los consultores de afuera. Se puede juzgar a un buen consultor por los honorarios que cobra. Mientras más ilegibles y técnics sean los términos que utiliza el consultor mejor preparado está para ayudarlo con su campaña. Generalmente las campañas reciben de los consultores políticos lo que cada una de ellas se merecen. En otras palabras, si al consultor político no se lo provee con información relevante, no se le presentan preguntas específicas y prácticas sobre la campaña, y no se le da la participación y autoridad necesarias, lo más probable es que la campaña no reciba una gran ayuda del consultor. Los consultores políticos deben ser contratados para: proveer a todo el personal de la campaña con los consejos y servicios requeridos, ejecutar la campaña con eficiencia y efectividad para lograr ganar la elección.
  • 153.
    161 Conocimientos prácticos paraGANAR elecciones Sin lugar a dudas, un buen consultor político puede hacer la diferencia entre ganar y perder una elección. Esto lo he experimentado en más de una ocasión, durante los últimos 25 años, en campañas que he asesorado.
  • 154.
    163 Conocimientos prácticos paraGANAR elecciones MÁXIMAS ELECTORALES DE ELGARRESTA
  • 155.
    165 Conocimientos prácticos paraGANAR elecciones MAXIMAS ELECTORALES DE ELGARRESTA * No existen dos campañas electorales iguales. * El objetivo de la campaña es obtener un voto más que el oponente, no es ofender ni darnos gusto. * Nadie puede dirigir mejor la campaña que el Gerente de la Campaña. * Sin dinero no se puede hacer campaña. * No necesariamente los candidatos que van adelante llegan primero, para cambiar esto es que hacemos campaña. * La campaña debe comenzar, sólo cuando esté lista, el comenzar antes de tiempo causa errores. * Los mejores consejos vienen de los que dirigen la campaña, no de la familia o amigos del candidato. * La campaña no se gana el día de las elecciones, sino durante la misma. * El tiempo de toda campaña electoral es limitado, tiene un dia final inamovible.
  • 156.
    166 * No bastacon decir los temas de la campaña, sino hay que repetirlos y decirlos mejor que los oponentes. * La única realidad son las que expresan las encuestas, aunque estas no nos gusten. * La verdad es lo que los electores creen, no importa nuestra verdad. * Las encuestas nunca son válidas para los que van perdiendo. * Un buen candidato es aquel que con disciplina sigue la estrategia de la campaña al pie de la letra. * Si el candidato no tiene nada que decir, lo mejor es que no diga nada. * Conozca a su oponente como a usted mismo, esto nos dara ventaja. * Los electores votan por el candidato que ellos piensan les puede resolver mejor su problema, sea esto cierto o falso. * La primera decisión de todo candidato es si aspira o no. * Hay tres tipos de electores: los que están con nosotros, los que están contra nosotros y los indecisos. Máximas electorales
  • 157.
    167 Conocimientos prácticos paraGANAR elecciones * El elector vota por una imagen del candidato, que percibe durante la campaña. Ya que son poquisimos los electores que realmente conocen al candidato. * Es peligroso suponer que el elector se comporta de manera racional, cuando tienen un corazon tambien. * Toda la gente cree que sabe de política, al igual que de Foot Ball o de Base Ball pero la verdad es que no. * Hay tres tipos de campañas: las que no se pueden perder; las que no se pueden ganar; y la mayoría, que se pueden perder o ganar. * La campaña como los enfermos, para ser curados tienen que ser tratados a tiempo. * Los consultores políticos no hacemos milagros. * La campaña ataca o se defiende con el solo propósito de ganar o no perder votos. * Las campañas más caras son las que se pierden, consecuentemente las más baratas son las que se ganan. * Los peores gerentes de campaña son los candidatos.
  • 158.
    169 Conocimientos prácticos paraGANAR elecciones BIBLIOGRAFÍA
  • 159.
    171 Conocimientos prácticos paraGANAR elecciones BIBLIOGRAFIA - “Dirty Little Secrets”, Larry Sabato and Glenn R. Simpon. - “ The New Prince”, Dick Morris. - “Essence of Decision”, Graham T. Allison. - “La Estrategia del Conflicto”, Thomas C. Schelling. - “ El Arte y la Ciencia de la Negociacion”, Howard Raiffa. - “The Presidential Election”, Steven J. Brams. - “ La Comunicacion Eficaz”, Dr. Lair Ribeiro. - “Anatomia del Poder”, John Kenneth Gaibraith. - “Capitalisim and Freedom”, Milton Friedman. - “Manual del Perfecto Idiota Latinoamericano”, C.A. Montaner. - “ Como y Porque Desaparecio el Comunismo”, C.A. Montaner. - “ No Perdamos Tambien el Siglo XXI”, C.A. Montaner. - “Rumores”, Jean Noelkaoferer. - “Media Research Techniques”, Berger. - “Focus Groups”, Kruger. - “Developing Questions for Focus Groups”, Kruger. - “Pre-Election Polling”, Irving Crespi. - “Como Ganar las Elecciones”, Joseph Napolitan. - “La Imagen del Poder”, Hugo Haime. - “Campaign Strategies and Message Design”, Moffit. - “Radio Advertising”, Schulberg. - “Political Consultant and Negative Campaign”, Swint.
  • 160.
    172 - “Adios SeñorPresidente”, Carlos Matus. - “El Lider sin Estado Mayor”, Carlos Matus. - “El Arte de Negociar”, Alfonso Ortega. - “Media Effects on Votes”, Cavanaugh. - “The Road to Victory”, R. Faucheux. - “The Phenomenon of Political Marketing”, Nicholas J. O’Shanghnessy. - “The Marketing of the President”, Newman. - “Mediated Political Realities”, Nimmo/Combs. - “The Spot”, Diamond and Bates. - “ Television and Political Advertising Vol.1”, Biocca. - “Television and Political Advertising Vol.2”, Biocca - “30 -Second Polities”, Kern. - “Candidates in Conflict”, Benvit and Wells. - “Packaging The Presidency”, Jamieson. - “Doing Media Research”, Priest. - “Persuasive Comunication Campaigns”, Pfau/Parrot. - “Influence: The Psychologist of Persuasion”, Robert B. Cialdini. - “The Dynamics of Persuasion”, Perloff. - “Advertising, the uneasy Persuasion”, M. Schudson. - “The White House Speaks”, Smith/Smith. - “The Reasoning Voter”, S.L.Popkin. - “Inside Political Campaigns”, Johson/Cartee/Copeland. - “The 1992 Presidential Campaign” , Denton. - “Campaign Craft”, Shea. Bibliografía
  • 161.
    173 Conocimientos prácticos paraGANAR elecciones - “Spin Control”, J.A. Maltese. - “Dirty Politics”, K.H. Jamielson. - “Campaigns and Elections American Style”, Thurber/Nelson. - “Political Communication in America”, Denton/Woodvard. - “Political Campaign Communication”, Trent/Friedenberg. - “Mass Communication and Political Information Process”, Krauss. - “Rhetorical Studies of National Political Debates”, Frieddenberg. - “Televised Presidential Debates”, Hellweg/Pfau/Brydon. - “Presidential Campaign Discourses”, Kendall. - “Media Messages in American Presidential Elections”, Owen. - “New Direction in Political Communications”, Sawnsson. - “Do Campaigns Matter?”, Holbrook. - “Out of Order”, T. Patterson. - “ News That Matters”, Iyengar/Kinder. - “Candidates Images in Presidential Elections”, Hocker. - “The Communication of Politics”, Negrine. - “Agenda-Setting” Dearing/Rogers. - “Communication and Democracy”, Mc Combs/Shaw/Weaver. - “Analyzing Media Messages”, Riffe/Lacy/Fico. - “Agenda Setting”, Protess/Mc. Combs. - “The Public Opinion”, Crespi. - “ The Media Game”, Ansolabehere/Behr/Iyengar. - “How to Win Local Elections”, Grey. - “PR! A Social History of Spin”, Ewen.
  • 162.
    174 Bibliografía - “ LasEstrategias Informativas de las Campañas Presidenciales”, C. Arterton. - “Eloquence in an Electronic Age”, Jamieson. - “ The Control Room”, Plessner. - “ Air Wars”, West. - “ Age of Propaganda”, Pratkanis/Aronsson. - “The Age of Manipulation”, Key. - “ How to Watch TV News”, Postman/Powers. - “Telecommunication and Politics”, A. Davies. - “ Processing the News”, Graber. - “ See How They Ran”, Troy. - “ Presidential Leadership”, Edwards/Wayne. - “ Race For the Presidency”, Barber. - “ Campaigns for President/ The Managers Outlook at 84”, Moore. - “The Sound of Leadership”, Hart. - “The Rhetorical Presidency”, Tulis. - “Running for Office: The Political Education of Campaigners”, Hershey. - “Power and Influence” Dilenschneder. - “Talking Politics: Choosing the President in the Television Age”, Cunningham. - “The Mass Marketing of Politics”, Newman. - “ Handbook of Political Marketing”, Newman. - “Presidential Approval”, Edwards/Gallup. - “Interpreting Elections”, Kelly. - “Assesing the President”, Brody.
  • 163.
    175 Conocimientos prácticos paraGANAR elecciones - “Handbook of Political Communication”, Nimmo/Sanders. - “Politics of the World”, Krieger. - “Lobbyst”, Birnbaum. - “ Strategyc Advertising Campaigns”, Schultz. - “Public Relation: Strategies and Tactics”, Wilcox/Ault/Agee. - “Public Relation Theory”, Botan/Hazleton. - “Decoding Advertisements”, Williamson. - “Getting to Yes”, Fisher/Vry/Patton. - “You Are The Message” R. Ailes. - “Las Formas Ocultas de la Propaganda”, Packard. - “Writng the News”, Fox. - “Constructing the Political Spectacle”, Edelman. - “Publicidad y Relaciones Publicas”, Whiteaker. - “EL Poder Presidencial y los Presidentes Modernos”, Neustadt. - “The Political Punduits”, Nimmo/Combs. - “Undue Process”, Abrams. - “Bare Knockles and Back Rooms”, Rollins/Defrann. - “Nofzinger”, Nofzinger. - “All’s Fair” Matlin /Carville. - “Behind the Oval Office”, D. Morris. - “Hardball”, Mathews. - “The Art of Public Speaking”, Lucas. - “Television Production Handbook”, Zettl. - “Political Marketing”, Newman.
  • 164.
    176 Bibliografía - “Follow theLeader”, Brace/Hinckley. - “ Is Anyone Responsible?”, Iyengar. - “Communication Year Book 4” , Nimmo. - “Chief of Staff”, Kernell/Popkin. - “ Election Campaigning”, Kavanagh. - “Cordial Concurrence”, Smith/Nimmo. - “Presidential Elections”, Polsby/Wildarsky. - “Political Persuasion in Presidential Campaigns”, Devling. - “Enfrentando el Futuro”, Y. Dror. - “Teoria Social de la Persuasion”, Berrio. - “La Estrategia de la Ruptura” Byon. - “Anarquia, Estado y Utopia”, Nozick. - “Communication for Results in Government”, Garnett. - “Biografia del Estado Moderno”, Crossman. - “Diseñando la Libertad”, Beer. - “Como Reorganizar Rusia”, Solzhenitsyn. - “El Lider Carismatico”, Conger. - “ El Triunfo de la Politica”, Stockman. - “Las Palabras y las Cosas”, Foucault. - “La Sociedad Poscapitalista”, Drucker. - “Estrategia Competitiva” Porter. - “Power House” , Tenton. - “Organizing and Staffing the Presidency”, Hash. - “ The White House: Organization and Operation”, Hoxie.
  • 165.
    177 Conocimientos prácticos paraGANAR elecciones - “ The Presidency in Transition”, Pfiffner/Hoxie. - “La Planeacion del Desarrollo”, Tinbergen. - “La Solucion Liberal”, Sorman. - “Los Hombres Detras de las Ideas”, Magee. - “El Arte de Resolver Problemas”, Achoff. - “La Comunicacion no Verbal”, Knapp. - “La Persuasion en la Comunicacion”, Reardon. - “Introduccion a la Teoria de la Comunicacion de Masas”, Mc. Quail. - “La Investigacion de la Comunicacion de Masas”, Wolf. - “El Lenguaje de los Politicos”, Klauss. - “On War”, Clausewitz. - “Counsel to the President”, Clifford. - “ El Renacimiento Democratico”, Revel. - “La Ventaja Competitiva de las Naciones”, Porter. - “La Decision de Privatizar”, Dinahue. - “Gerencia para el Futuro”, Drucker. - “El Desafio Neoliberal”, Levine. - “Controlando la Corrupcion”, Klitgaard. - “En Busca de un Mundo Mejor”, Popper. - “Teoria de la Justicia”, Rawls. - “Actos de Habla”, Searle. - “La Democracia y sus Criticos”, Dahl. - “ La Reinvencion del Gobierno”, Osborne/Gaebler. - “La Sociedad Despolitizada”, Tenzer.
  • 166.
    178 - “Estado Modesto,Estado Moderno”, Crozier. - “Sobre las Libertades”, Rawls. - “La Revolucion del marketing”, Trout. - “El Problema del conocimiento”, Ayer. - “Como Hacer Cosas con Palabras”, Austin. - “URSS: de la Utopia al Desastre”, Boukorski. - “La Rebelion de las Masas”, Ortega y Gasset. - “Cruzando el Umbral de la Esperanza”, Juan Pablo II. - “Candidates and their Images”, Nimmo/Savage. - “Road to the White House”, S. Wayne. - “Attack Politics”, Pfau/Kenski. - “Voting”, Berelson, Lazerfeld,McPhee. - “ The Image Candidate”, G.Wyckoff. - “The Boys on the Bus” Crouse - “The Political Persuaders”, Nimmo. - “The Responsive Cord”, T. Schwartz. - “Media, The Second God”, T. Schwartz. - “Synchronicity , the Inner Path of Leadership”, J. Jaworsky. - “The Marketing of Politics”, B. Newman. - “The Clinton Presidency”, Denton Halloway - “Running for Office” R.A. Faucheux - “Presidential press Conferences”, Carolyn Smith - “Seeking and Resisting Compliance”, S.R. Wilson - “The persuasion Handbook”, Dillard and P. Fox Bibliografía
  • 167.
    179 Conocimientos prácticos paraGANAR elecciones - “Las ideas Políticas del Siglo XXI”, J.A. Mellón - “The Joint Press Conference”, Lanowe and Schott - “The 1996 Presidential Campaign”, Denton - “The 2000 Presidential Campaign”, Denton - “The Press Effect”, K.H. Jamielson/P. Waldman - “Falling UP”, R.D. Sthrother - “Everything You Think You Know About Politics and Why You’re Wrong”, K.H. Jamielson - “Bush’s Brain”, J. Moore/W. Slater