TRABAJO EN EQUIPO N° 01
CONCEPCIÓN EDUCATIVA DE
INMANUEL KANT
INTEGRANTES:
- BRIONES QUIROZ, Adriana Suriel.
- HERNÁNDEZ CORONEL, Teresita de Jesús.
- SANDOVAL QUIROZ, César Antonio.
DOCENTE:
RELUZ BARTURÉN, Francisco
UNIDAD:
PRIMERA UNIDAD
ASIGNATURA:
FILOSOFÍA Y ÉTICA DE LAS TIC
MAESTRÍA DE POSTGRADO:
INFORMÁTICA EDUCATIVA Y TIC (5TA EDICIÓN)
Chiclayo 2018
INMANUEL KANT
1. ¿Cuáles son las principales ideas educativas que desarrolla el autor?
Explique.
Entre las principales ideas educativas de Immanuel Kant, tenemos:
a) Que la disposición natural del hombre no determina sus características
finales. Cuando Kant reflexiona sobre las ideas de Moscati: “El hombre estaba
destinado a caminar sobre cuatro patas o dos pies”, obviamente refiriéndose a su
configuración corporal natural: La presencia de cuatro miembros.
b) Que, el hombre en sus origines, fue dotado de un instinto natural que le
permitió sobrevivir en un mundo lleno de infinitas posibilidades; muchas de las
cuales puede causarle daño. Ese instinto natural de sobrevivencia permitió, por
ejemplo, que el hombre sintiera temor ante la posibilidad de ingresar al mar.
c) El hombre tiene un sinnúmero de cualidades o potencialidades que son
innatas pero que tiene que “aprender” a descubrir y utilizar, gracias al uso de la
“razón”. Con ello se justifica el aprendizaje como un medio para el descubrimiento
y utilización de las potencialidades del hombre.
d) La naturaleza nos ha hecho hábiles para manejar las cosas de diferentes
maneras, gracias al uso de la razón y los sentimientos. Con esto, se puede
observar que Immanuel Kant, admite en el hombre, una dualidad natural, su
“naturaleza racional” y su “naturaleza sentimental”
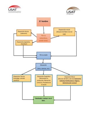
e) El hombre cuenta con una disposición técnica (habilidad para hacer cosas
como ser racional), una disposición pragmática (destinación para convertirse en
un ser decente, para lo cual ha ido alejándose de esa rudeza natural inicial para ir
progresando con el transcurrir de muchas generaciones); y, una disposición
moral (destinación a convertirse en un “ser bueno”). En cuanto a esta última
disposición afirma que, el hombre desarrolla una ley del “deber y sentimiento”
(moral) que lo lleva a salir de “situaciones oscuras”, en las cuales puede caer, al
hacer uso de otra de sus cualidades innatas: La “libertad”. Además, afirma que
existe la posibilidad, hasta de una manera natural, que el hombre puede
convertirse en un “ser malo” dado su carácter sensible y libre. Sin embargo. está
destinado al bien, para lo cual debe ser educado por otros hombres
f) El arte y las ciencias constituyen los medios para que el hombre “se cultive”
en sociedad con otros hombres.
g) El hombre es la única criatura que ha de ser educada. Entendiendo por
educación los cuidados (sustento, manutención), la disciplina y la instrucción.
h) La disciplina convierte la animalidad en Humanidad. Un animal lo es ya todo
por su instinto; una razón extraña le ha provisto de todo. Pero el hombre necesita
una razón propia; no tiene ningún instinto, y ha de construirse él mismo el plan de
su conducta.
i) Únicamente por la educación el hombre puede llegar a ser hombre. No es,
sino lo que la educación le hace ser. Se ha de observar que el hombre no es
educado más que por hombres, que igualmente están educados.
j) No se trata de educar mecánicamente para que el hombre se bueno, sino de
crear una personalidad estable y equilibrada.
k) El hombre puede ser bueno por su parte racional pero malo en su lado
sensible.
m) El hombre debe desarrollar sus disposiciones para el bien; la Providencia no
las ha puesto en él ya formadas; son meras disposiciones y sin la distinción de
moralidad.
l) Sin embargo, no basta con el adiestramiento; lo que importa, sobre todo, es
que el niño aprenda a pensar. Que obre por principios, de los cuales se origina
toda acción. Se ve, pues, lo mucho que se necesita hacer en una verdadera
educación.
j) El hombre tiene la capacidad de socializar, de influir en otras personas, lo cual
significa elaborar, aceptar y adaptarse a ciertas normas de convivencia o
comportamiento social. Estas normas constituyen los valores, que contribuyen a
manejar la realidad; además de convertirse en un constructo compartido y
defendido por las personas. Estas normas sociales o valores se transfiere de
generación en generación a los miembros de la sociedad.
En conclusión, Immanuel Kant sostiene que el hombre tiene cualidades y
necesita ser educado por una cuestión natural. De esta manera se justifica la
existencia de la educación, como una actividad destinada a la formación del
hombre.
2. ¿En qué contexto desarrolló sus planteamientos educativos?
Aproximadamente, durante el siglo XVIII se plasma el pensamiento de
Immanuel Kant. Recordemos que dicho siglo coincide con el desarrollo del
pensamiento ilustrado basado en el empleo de la razón para el entendimiento de
las cosas, cambiando radicalmente las costumbres de aquella época, precedidas
por el predominio del pensamiento teológico y divino de la Iglesia.
Durante dicho siglo se da el predominio de la razón que ilumina la mente del
hombre. Por ello es por lo que, el siglo XVIII, como todos sabemos, es considerado
el siglo de las luces.
Se observa un gran interés por el entendimiento, la búsqueda de la verdad,
la crítica; así como por la educación y el conocimiento, al punto de editarse la
primera recopilación del conocimiento de la época: La enciclopedia.
3. ¿Qué alcances permanecen en la actualidad? ¿Qué cambió? Explique
Uno de los alcances es seguir considerando a la educación como un medio
para la realización del hombre, para que éste alcance su destinación; es decir,
llegar a alcanzar su destino: “ser bueno”. Ese medio -la educación- se caracteriza,
hoy en día, por su gran dinamismo.
Que el hombre, para “cultivarse” o educarse necesita de otros hombres. Al
respecto, hoy en día, como un cambio, podemos citar, el hecho de que contamos
con un sistema educativo más estructurado.
Los cambios experimentados en el orden de lo social, cultural, económico,
político, demográfico, han abierto nuevas y mayores oportunidades para los
jóvenes, a la vez que nuevas y viejas problemáticas para su desarrollo personal y
su inserción y participación en la sociedad.
En las sociedades actuales, la educación escolarizada ha pasado a ocupar
un lugar central en el proceso de socialización y formación de los niños y jóvenes,
constituyendo la actividad fundamental con la que general e idealmente se asocia
la existencia de varias etapas de la vida. La educación hoy en día tiene una mayor
importancia.
La expansión del sistema educativo en las últimas décadas, junto a la
creciente valoración y concientización por parte de la población del papel de la
educación escolarizada, no sólo como medio de movilidad social, sino, y quizá
principalmente, como herramienta indispensable de los individuos para moverse e
interactuar en las sociedades modernas, han sido elementos que han propiciado la
incorporación de crecientes proporciones de hombres y mujeres a la escuela,
especialmente de estas últimas, quienes durante mucho tiempo tuvieron un acceso
a ella aún más limitado que los hombres. Así pues, en comparación a los tiempos
de Immanuel Kant, hoy en día las mujeres tienen mayores oportunidades de
acceder al servicio educativo y, por ende, alcanzar también su propia “destinación”
En la actualidad, quienes están al frente de la educación, se ven en la
necesidad de mejorar sus prácticas pedagógicas, por lo que constantemente
desarrollan innovaciones en este campo. Precisamente una de ellas, la constituye
el empleo de las Tecnologías de la Información y Comunicación (TIC), para
mejorar el aprendizaje
4. Realice un organizador visual para socializar las reflexiones grupales al
pleno.
Concepción Educativa de Inmanuel Kant
Concepción Educativa de Inmanuel Kant

Concepción Educativa de Inmanuel Kant

  • 1.
    TRABAJO EN EQUIPON° 01 CONCEPCIÓN EDUCATIVA DE INMANUEL KANT INTEGRANTES: - BRIONES QUIROZ, Adriana Suriel. - HERNÁNDEZ CORONEL, Teresita de Jesús. - SANDOVAL QUIROZ, César Antonio. DOCENTE: RELUZ BARTURÉN, Francisco UNIDAD: PRIMERA UNIDAD ASIGNATURA: FILOSOFÍA Y ÉTICA DE LAS TIC MAESTRÍA DE POSTGRADO: INFORMÁTICA EDUCATIVA Y TIC (5TA EDICIÓN) Chiclayo 2018
  • 2.
    INMANUEL KANT 1. ¿Cuálesson las principales ideas educativas que desarrolla el autor? Explique. Entre las principales ideas educativas de Immanuel Kant, tenemos: a) Que la disposición natural del hombre no determina sus características finales. Cuando Kant reflexiona sobre las ideas de Moscati: “El hombre estaba destinado a caminar sobre cuatro patas o dos pies”, obviamente refiriéndose a su configuración corporal natural: La presencia de cuatro miembros. b) Que, el hombre en sus origines, fue dotado de un instinto natural que le permitió sobrevivir en un mundo lleno de infinitas posibilidades; muchas de las cuales puede causarle daño. Ese instinto natural de sobrevivencia permitió, por ejemplo, que el hombre sintiera temor ante la posibilidad de ingresar al mar. c) El hombre tiene un sinnúmero de cualidades o potencialidades que son innatas pero que tiene que “aprender” a descubrir y utilizar, gracias al uso de la “razón”. Con ello se justifica el aprendizaje como un medio para el descubrimiento y utilización de las potencialidades del hombre. d) La naturaleza nos ha hecho hábiles para manejar las cosas de diferentes maneras, gracias al uso de la razón y los sentimientos. Con esto, se puede
  • 3.
    observar que ImmanuelKant, admite en el hombre, una dualidad natural, su “naturaleza racional” y su “naturaleza sentimental” e) El hombre cuenta con una disposición técnica (habilidad para hacer cosas como ser racional), una disposición pragmática (destinación para convertirse en un ser decente, para lo cual ha ido alejándose de esa rudeza natural inicial para ir progresando con el transcurrir de muchas generaciones); y, una disposición moral (destinación a convertirse en un “ser bueno”). En cuanto a esta última disposición afirma que, el hombre desarrolla una ley del “deber y sentimiento” (moral) que lo lleva a salir de “situaciones oscuras”, en las cuales puede caer, al hacer uso de otra de sus cualidades innatas: La “libertad”. Además, afirma que existe la posibilidad, hasta de una manera natural, que el hombre puede convertirse en un “ser malo” dado su carácter sensible y libre. Sin embargo. está destinado al bien, para lo cual debe ser educado por otros hombres f) El arte y las ciencias constituyen los medios para que el hombre “se cultive” en sociedad con otros hombres. g) El hombre es la única criatura que ha de ser educada. Entendiendo por educación los cuidados (sustento, manutención), la disciplina y la instrucción. h) La disciplina convierte la animalidad en Humanidad. Un animal lo es ya todo por su instinto; una razón extraña le ha provisto de todo. Pero el hombre necesita una razón propia; no tiene ningún instinto, y ha de construirse él mismo el plan de su conducta. i) Únicamente por la educación el hombre puede llegar a ser hombre. No es, sino lo que la educación le hace ser. Se ha de observar que el hombre no es educado más que por hombres, que igualmente están educados. j) No se trata de educar mecánicamente para que el hombre se bueno, sino de crear una personalidad estable y equilibrada. k) El hombre puede ser bueno por su parte racional pero malo en su lado sensible.
  • 4.
    m) El hombredebe desarrollar sus disposiciones para el bien; la Providencia no las ha puesto en él ya formadas; son meras disposiciones y sin la distinción de moralidad. l) Sin embargo, no basta con el adiestramiento; lo que importa, sobre todo, es que el niño aprenda a pensar. Que obre por principios, de los cuales se origina toda acción. Se ve, pues, lo mucho que se necesita hacer en una verdadera educación. j) El hombre tiene la capacidad de socializar, de influir en otras personas, lo cual significa elaborar, aceptar y adaptarse a ciertas normas de convivencia o comportamiento social. Estas normas constituyen los valores, que contribuyen a manejar la realidad; además de convertirse en un constructo compartido y defendido por las personas. Estas normas sociales o valores se transfiere de generación en generación a los miembros de la sociedad. En conclusión, Immanuel Kant sostiene que el hombre tiene cualidades y necesita ser educado por una cuestión natural. De esta manera se justifica la existencia de la educación, como una actividad destinada a la formación del hombre. 2. ¿En qué contexto desarrolló sus planteamientos educativos? Aproximadamente, durante el siglo XVIII se plasma el pensamiento de Immanuel Kant. Recordemos que dicho siglo coincide con el desarrollo del pensamiento ilustrado basado en el empleo de la razón para el entendimiento de las cosas, cambiando radicalmente las costumbres de aquella época, precedidas por el predominio del pensamiento teológico y divino de la Iglesia. Durante dicho siglo se da el predominio de la razón que ilumina la mente del hombre. Por ello es por lo que, el siglo XVIII, como todos sabemos, es considerado el siglo de las luces.
  • 5.
    Se observa ungran interés por el entendimiento, la búsqueda de la verdad, la crítica; así como por la educación y el conocimiento, al punto de editarse la primera recopilación del conocimiento de la época: La enciclopedia. 3. ¿Qué alcances permanecen en la actualidad? ¿Qué cambió? Explique Uno de los alcances es seguir considerando a la educación como un medio para la realización del hombre, para que éste alcance su destinación; es decir, llegar a alcanzar su destino: “ser bueno”. Ese medio -la educación- se caracteriza, hoy en día, por su gran dinamismo. Que el hombre, para “cultivarse” o educarse necesita de otros hombres. Al respecto, hoy en día, como un cambio, podemos citar, el hecho de que contamos con un sistema educativo más estructurado. Los cambios experimentados en el orden de lo social, cultural, económico, político, demográfico, han abierto nuevas y mayores oportunidades para los jóvenes, a la vez que nuevas y viejas problemáticas para su desarrollo personal y su inserción y participación en la sociedad. En las sociedades actuales, la educación escolarizada ha pasado a ocupar un lugar central en el proceso de socialización y formación de los niños y jóvenes, constituyendo la actividad fundamental con la que general e idealmente se asocia la existencia de varias etapas de la vida. La educación hoy en día tiene una mayor importancia. La expansión del sistema educativo en las últimas décadas, junto a la creciente valoración y concientización por parte de la población del papel de la educación escolarizada, no sólo como medio de movilidad social, sino, y quizá principalmente, como herramienta indispensable de los individuos para moverse e interactuar en las sociedades modernas, han sido elementos que han propiciado la incorporación de crecientes proporciones de hombres y mujeres a la escuela,
  • 6.
    especialmente de estasúltimas, quienes durante mucho tiempo tuvieron un acceso a ella aún más limitado que los hombres. Así pues, en comparación a los tiempos de Immanuel Kant, hoy en día las mujeres tienen mayores oportunidades de acceder al servicio educativo y, por ende, alcanzar también su propia “destinación” En la actualidad, quienes están al frente de la educación, se ven en la necesidad de mejorar sus prácticas pedagógicas, por lo que constantemente desarrollan innovaciones en este campo. Precisamente una de ellas, la constituye el empleo de las Tecnologías de la Información y Comunicación (TIC), para mejorar el aprendizaje 4. Realice un organizador visual para socializar las reflexiones grupales al pleno.