CREATIVIDAD EMPRESARIAL 
UNIQUINDIO 
FECHA 5-09-2014 
PAG 1 de 4 
UNIDAD N° 2: Conceptos Empresariales 
Talento Empresarial: 
Es difícil encontrar una actividad humana a la que pueda aplicarse la creatividad. Tanto en el 
mundo de la empresa como en el privado las aplicaciones más frecuentes dela creatividad se 
acondicionan con ideas y conceptos nuevos al considerar un problema, llevando a un diseño o 
modificando un proceso o sistema inventando un nuevo producto o servicio, encontrando nuevos 
usos para cosas existentes, mejorar las cosas e inventando o redefiniendo un concepto. 
Esto es dado desde una percepción clara o inmediata de una idea más allá de la razón y la lógica, el 
cual detecta modelos y relaciones nunca vistas. Pensar libremente hacia la ilimitada generación 
de ideas, facilitar a la gente con estímulos para ser creativos y claro la intuición estimula la 
creatividad, llevando a la improvisación como acción repentina con un conjunto de facultades o 
capacidades yanto artísticas como intelectuales relacionado con el reto con el que se enfrente, es 
un modo de ser, una forma de ser. Es también un arte crear empresa. 
- Cuál es la diferencia entre creatividad, innovación e invención? 
Cuando una idea creativa se usa en marketing el invento se transforma en un negocio generando 
un proceso mediante el cual dicha invención llega al mercado y es adquirida por los clientes. 
CREATIVIDAD INNOVACION INVENCIÓN 
-Es el proceso que genera las 
ideas, fuente de variedad y 
multiplicidad. 
Es la generación de una idea 
novedosa y útil. 
La creatividad no es más que 
la unión de la imaginación 
con lo práctico. 
Es la capacidad o el acto de 
concebir algo original o 
inusual. 
- lleva a la práctica. 
-suma a lo múltiple de la 
creación y a lo concreto del 
invento. 
El elemento que les da vida: 
diseña y transporta a los 
Presentado por: Luis Fernando Nemee Castrillón 
La capacidad de hacer realidad 
física esa idea. 
Invención construye con ellas un 
prototipo. 
Es altamente creativa pero a 
menudo poco práctica 
Es algo que nunca se ha hecho 
antes y es reconocida como el 
resultado de una idea única.
CREATIVIDAD EMPRESARIAL 
UNIQUINDIO 
FECHA 5-09-2014 
PAG 2 de 4 
mercados los productos que 
la gente necesita. 
- Concepto Empresario. 
Fig 1: Mentefacto conceptual del concepto empresario. Definiendo al empresario en su sueño 
personal, teniendo una mentalidad emprendedora, sabiendo combinar el talento y la actitud para 
transformar su destino y como el entorno puede afectar en su toma de decisiones. 
Mentalidad 
Emprendedora 
EMPRESARIO 
Un proyecto de vida 
Es una manera de pensar 
y actuar orientándose 
hacia la creación de 
empresa: 
-Proceso Emprendedor. 
-La pasión por emprender 
Presentado por: Luis Fernando Nemee Castrillón 
-Crear empresa genera economía 
-Barrera personal y educativa. 
-competitividad. 
-Problemas financieros. 
-Mejora de ingresos personales. 
- Ser autónomos, independientes 
y exitosos. 
Formulación de Proyectos 
Concretos 
Análisis Completo de las 
Ideas 
Realización de las 
situaciones simples 
Conducta Habilidad Actitud Conocimientos
CREATIVIDAD EMPRESARIAL 
UNIQUINDIO 
FECHA 5-09-2014 
PAG 3 de 4 
Formato Guía: Entrevista Empresario 
Nombre de la Empresa: La Feria de las Bicicletas 
Objeto social u actividad 
económica: 
Venta de accesorios, Repuestos, Taller de 
Bicicletas 
Localización de la empresa Cr 19 n 23-05 
Nombre del Empresario: Maria Marleny Aguirre Henao 
Historia educativa y laboral: Tecnóloga en Contabilidad 
Experiencias previas 
Familiares 
empresariales 
Cuándo fue creada la empresa? 1996 
Qué otros ideas tenía en mente 
antes de iniciar? 
Adquirir una cadena de alimentos, 
Supermercado 
Por qué se decidió por éste tipo 
de negocio? 
Por Rentabilidad en el Comercio 
Qué mecanismos utilizó para la 
consecución de los recursos? 
Recursos Económicos Familiares 
Características personales que lo 
han hecho exitoso? 
Elite y Garantía de un Producto de Calidad 
Qué consejo nos puede 
proporcionar, si nosotros 
tenemos el propósito de crear 
una empresa? 
Paciencia, Optimismo, Responsabilidad 
Momentos de gloria y críticos de 
la empresa? 
Hace un año, crisis en el mercado de 
bicicletas por abrir otras tiendas deportivas 
Otros comentarios del Vendemos un producto garantizado y con 
Presentado por: Luis Fernando Nemee Castrillón
CREATIVIDAD EMPRESARIAL 
UNIQUINDIO 
FECHA 5-09-2014 
PAG 4 de 4 
entrevistado: convenios con grandes fabricantes de 
productos deportivos. 
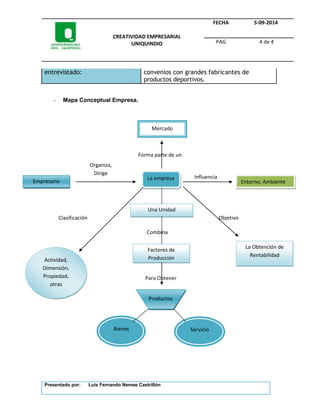
- Mapa Conceptual Empresa. 
Mercado 
La empresa 
Empresario Entorno; Ambiente 
Una Unidad 
Económica 
Factores de 
Actividad, Producción 
Dimensión, 
Propiedad, 
otras 
Presentado por: Luis Fernando Nemee Castrillón 
La Obtención de 
Rentabilidad 
Bienes 
Productos 
Servicio 
Organiza, 
Dirige 
Forma parte de un 
Influencia 
Clasificación 
Combina 
Objetivo 
Para Obtener

Cr

  • 1.
    CREATIVIDAD EMPRESARIAL UNIQUINDIO FECHA 5-09-2014 PAG 1 de 4 UNIDAD N° 2: Conceptos Empresariales Talento Empresarial: Es difícil encontrar una actividad humana a la que pueda aplicarse la creatividad. Tanto en el mundo de la empresa como en el privado las aplicaciones más frecuentes dela creatividad se acondicionan con ideas y conceptos nuevos al considerar un problema, llevando a un diseño o modificando un proceso o sistema inventando un nuevo producto o servicio, encontrando nuevos usos para cosas existentes, mejorar las cosas e inventando o redefiniendo un concepto. Esto es dado desde una percepción clara o inmediata de una idea más allá de la razón y la lógica, el cual detecta modelos y relaciones nunca vistas. Pensar libremente hacia la ilimitada generación de ideas, facilitar a la gente con estímulos para ser creativos y claro la intuición estimula la creatividad, llevando a la improvisación como acción repentina con un conjunto de facultades o capacidades yanto artísticas como intelectuales relacionado con el reto con el que se enfrente, es un modo de ser, una forma de ser. Es también un arte crear empresa. - Cuál es la diferencia entre creatividad, innovación e invención? Cuando una idea creativa se usa en marketing el invento se transforma en un negocio generando un proceso mediante el cual dicha invención llega al mercado y es adquirida por los clientes. CREATIVIDAD INNOVACION INVENCIÓN -Es el proceso que genera las ideas, fuente de variedad y multiplicidad. Es la generación de una idea novedosa y útil. La creatividad no es más que la unión de la imaginación con lo práctico. Es la capacidad o el acto de concebir algo original o inusual. - lleva a la práctica. -suma a lo múltiple de la creación y a lo concreto del invento. El elemento que les da vida: diseña y transporta a los Presentado por: Luis Fernando Nemee Castrillón La capacidad de hacer realidad física esa idea. Invención construye con ellas un prototipo. Es altamente creativa pero a menudo poco práctica Es algo que nunca se ha hecho antes y es reconocida como el resultado de una idea única.
  • 2.
    CREATIVIDAD EMPRESARIAL UNIQUINDIO FECHA 5-09-2014 PAG 2 de 4 mercados los productos que la gente necesita. - Concepto Empresario. Fig 1: Mentefacto conceptual del concepto empresario. Definiendo al empresario en su sueño personal, teniendo una mentalidad emprendedora, sabiendo combinar el talento y la actitud para transformar su destino y como el entorno puede afectar en su toma de decisiones. Mentalidad Emprendedora EMPRESARIO Un proyecto de vida Es una manera de pensar y actuar orientándose hacia la creación de empresa: -Proceso Emprendedor. -La pasión por emprender Presentado por: Luis Fernando Nemee Castrillón -Crear empresa genera economía -Barrera personal y educativa. -competitividad. -Problemas financieros. -Mejora de ingresos personales. - Ser autónomos, independientes y exitosos. Formulación de Proyectos Concretos Análisis Completo de las Ideas Realización de las situaciones simples Conducta Habilidad Actitud Conocimientos
  • 3.
    CREATIVIDAD EMPRESARIAL UNIQUINDIO FECHA 5-09-2014 PAG 3 de 4 Formato Guía: Entrevista Empresario Nombre de la Empresa: La Feria de las Bicicletas Objeto social u actividad económica: Venta de accesorios, Repuestos, Taller de Bicicletas Localización de la empresa Cr 19 n 23-05 Nombre del Empresario: Maria Marleny Aguirre Henao Historia educativa y laboral: Tecnóloga en Contabilidad Experiencias previas Familiares empresariales Cuándo fue creada la empresa? 1996 Qué otros ideas tenía en mente antes de iniciar? Adquirir una cadena de alimentos, Supermercado Por qué se decidió por éste tipo de negocio? Por Rentabilidad en el Comercio Qué mecanismos utilizó para la consecución de los recursos? Recursos Económicos Familiares Características personales que lo han hecho exitoso? Elite y Garantía de un Producto de Calidad Qué consejo nos puede proporcionar, si nosotros tenemos el propósito de crear una empresa? Paciencia, Optimismo, Responsabilidad Momentos de gloria y críticos de la empresa? Hace un año, crisis en el mercado de bicicletas por abrir otras tiendas deportivas Otros comentarios del Vendemos un producto garantizado y con Presentado por: Luis Fernando Nemee Castrillón
  • 4.
    CREATIVIDAD EMPRESARIAL UNIQUINDIO FECHA 5-09-2014 PAG 4 de 4 entrevistado: convenios con grandes fabricantes de productos deportivos. - Mapa Conceptual Empresa. Mercado La empresa Empresario Entorno; Ambiente Una Unidad Económica Factores de Actividad, Producción Dimensión, Propiedad, otras Presentado por: Luis Fernando Nemee Castrillón La Obtención de Rentabilidad Bienes Productos Servicio Organiza, Dirige Forma parte de un Influencia Clasificación Combina Objetivo Para Obtener