ACTIVIDAD 1
CRISTIAN PACHECO PACHECO
Módulo de Gerencia de Proyectos de Tecnología Educativa
Tutor HUGO RODRIGUEZ BERNAL
UNIVERSIDAD DE SANTANDER
MAESTRIA EN GESTIÓN DE LA TECNOLOGIA EDUCATIVA
SINCELEJO
2016
INTRODUCCIÓN
El objetivo principal de este trabajo es empoderarnos a nosotros los
aspirantes a magister, en el mundo de los proyectos los cuales son
fundamentales para el proceso formativo y cognitivo de nuestro futuro,
también mostrarnos las distintas fases que estos tienen y lo relevante
que son dentro de todos los ámbitos como el cultural, económico,
académico.
Otro factor importante de esta actividad es el control y organización
que deben tener los proyectos, desde su planeación, gestión,
coordinación y manejo financiero, también los tiempos en que se los
proyectos se desarrollan y las fases en el que estos se desenvuelven
en los ciclos de vida. Los proyectos son fundamentales dentro de
cualquier ámbito, porque buscar innovar y mostrar avances en
nuestros entornos laborales, sociales y demás entes donde la
innovación sea vital para cambiar paradigmas y esquemas cotidianos
y de necesidad.
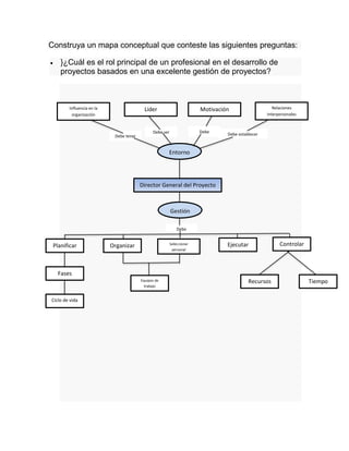
Construya un mapa conceptual que conteste las siguientes preguntas:
 }¿Cuál es el rol principal de un profesional en el desarrollo de
proyectos basados en una excelente gestión de proyectos?
Director General del Proyecto
Entorno
Gestión
Influencia en la
organización
Debe tener
Lider Motivación Relaciones
Interpersonales
Debe ser Debe
Debe establecer
Planificar Organizar Seleccionar
personal
Ejecutar Controlar
Debe
Equipos de
trabajo
Fases
Ciclo de vida
Recursos Tiempo
 ¿Qué elementos son necesarios para que pueda garantizarse un
ciclo de vida de un proyecto completamente?
CICLO DE
VIDA
Trabajo a realizar
por fases
Tiempos de entrega
de productos
Personal
Involucrado
Fases
Inicial Intermedio Final
Actas Avance Producto Final
 ¿Quiénes son los principales responsables de establecer
adecuadamente el ciclo de vida de un proyecto?
RESPONSABLES DEL
ADECUADO CICLO DE VIDA
Director del proyecto
Clientes
Organización
Equipo de proyecto
Equipo de dirección
Patrocinador
Oficina de Gestión
Otros
Gestiona las expectativas de los involucrados
Usuarios de los beneficios del proyecto
Ejecuta el proyecto
Realiza el trabajo del proyecto
Coordina el proceso
Aporta los recursos para el proyecto
Está al tanto del avance del proceso
Propietarios
Inversionistas
Contratistas

Cristian pacheco actividad1_2_mapac

  • 1.
    ACTIVIDAD 1 CRISTIAN PACHECOPACHECO Módulo de Gerencia de Proyectos de Tecnología Educativa Tutor HUGO RODRIGUEZ BERNAL UNIVERSIDAD DE SANTANDER MAESTRIA EN GESTIÓN DE LA TECNOLOGIA EDUCATIVA SINCELEJO 2016
  • 2.
    INTRODUCCIÓN El objetivo principalde este trabajo es empoderarnos a nosotros los aspirantes a magister, en el mundo de los proyectos los cuales son fundamentales para el proceso formativo y cognitivo de nuestro futuro, también mostrarnos las distintas fases que estos tienen y lo relevante que son dentro de todos los ámbitos como el cultural, económico, académico. Otro factor importante de esta actividad es el control y organización que deben tener los proyectos, desde su planeación, gestión, coordinación y manejo financiero, también los tiempos en que se los proyectos se desarrollan y las fases en el que estos se desenvuelven en los ciclos de vida. Los proyectos son fundamentales dentro de cualquier ámbito, porque buscar innovar y mostrar avances en nuestros entornos laborales, sociales y demás entes donde la innovación sea vital para cambiar paradigmas y esquemas cotidianos y de necesidad.
  • 3.
    Construya un mapaconceptual que conteste las siguientes preguntas:  }¿Cuál es el rol principal de un profesional en el desarrollo de proyectos basados en una excelente gestión de proyectos? Director General del Proyecto Entorno Gestión Influencia en la organización Debe tener Lider Motivación Relaciones Interpersonales Debe ser Debe Debe establecer Planificar Organizar Seleccionar personal Ejecutar Controlar Debe Equipos de trabajo Fases Ciclo de vida Recursos Tiempo
  • 4.
     ¿Qué elementosson necesarios para que pueda garantizarse un ciclo de vida de un proyecto completamente? CICLO DE VIDA Trabajo a realizar por fases Tiempos de entrega de productos Personal Involucrado Fases Inicial Intermedio Final Actas Avance Producto Final
  • 5.
     ¿Quiénes sonlos principales responsables de establecer adecuadamente el ciclo de vida de un proyecto? RESPONSABLES DEL ADECUADO CICLO DE VIDA Director del proyecto Clientes Organización Equipo de proyecto Equipo de dirección Patrocinador Oficina de Gestión Otros Gestiona las expectativas de los involucrados Usuarios de los beneficios del proyecto Ejecuta el proyecto Realiza el trabajo del proyecto Coordina el proceso Aporta los recursos para el proyecto Está al tanto del avance del proceso Propietarios Inversionistas Contratistas