CUESTIONARIO DE APRESTAMIENTO UNIDAD 1-4
ESTUDIANTE
LEINY JULIETH ECHEVERRÍA RIVERA COD. 201870022
1002
TÉCNICO PROFESIONAL EN INSTALACIÓN Y MANTENIMIENTO DE REDES Y
COMPUTADORAS
INSTITUCIÓN EDUCATIVA TÉCNICA SANTA CRUZ DE
MOTAVITA
2018
CUESTIONARIO DE APRESTAMIENTO UNIDAD 1-4
ESTUDIANTE
LEINY JULIETH ECHEVERRÍA RIVERA CÓD. 201870022
1002
TALLER UNIDAD 3
ASIGNATURA: SISOPER
IEM: ING. MARIA DEL SOCORRO MORATO
IES: YILBERTH ANDRES MARTINEZ CASTILLO
TÉCNICO PROFESIONAL EN INSTALACIÓN Y MANTENIMIENTO DE REDES Y
COMPUTADORAS
INSTITUCIÓN EDUCATIVA TÉCNICA SANTA CRUZ DE
MOTAVITA
2018
TABLA DE CONTENIDO
1. OBJETIVOS............................................................................................................................ 9
1.1 Objetivo general ............................................................................................................... 9
1.2 Objetivos específicos........................................................................................................ 9
2. QUÉ ES SHAREWARE O VERSIÓN BETA...................................................................... 10
3. QUÉ SON LAS (TICS) ......................................................................................................... 11
4. QUE ES UN NAVEGADOR DE INTERNET ..................................................................... 12
5. QUÉ ES UNA MÁQUINA VIRTUAL................................................................................. 13
6. A QUÉ SE LE DENOMINA SERVICE PACK?.................................................................. 14
7. QUÉ ES UN PARCHE AL HABLAR DE SOFTWARE? ................................................... 15
8. QUÉ ES UN ARCHIVO TEMPORAL?............................................................................... 16
9. QUÉ ES BOOT?.................................................................................................................... 17
10. QUÉ ES LA BIOS? ........................................................................................................... 18
11. QUÉ ES MEMORIA RAM? pendiente............................................................................. 19
12. QUÉ ES UN DESFRAGMENTADOR DE DISCO?........................................................ 20
13. QUÉ ES HOAX? ............................................................................................................... 21
14. QUÉ ES UN SOFTWARE DE CÓDIGO CERRADO? ................................................... 22
15. QUÉ ES UNA PARTICIÓN?............................................................................................ 23
16. ¿CUÁNTAS CARACTERÍSTICAS DE LOS SO HAY Y CUALES SON?.................... 24
16.1 Conveniencia. ............................................................................................................. 24
16.2 Eficiencia.................................................................................................................... 24
16.3 Habilidad para evolucionar......................................................................................... 24
16.4 Encargado de administrar el hardware ....................................................................... 24
16.5 Relacionar dispositivos............................................................................................... 24
16.6 Algoritmos.................................................................................................................. 24
17. CUÁNTOS Y CUÁLES TIPOS DE SO HAY PARA LOS DISPOSITIVOS MÓVILES26
18. QUÉ NOS FACILITA UN SO .......................................................................................... 27
19. CÓMO ELEGIMOS UN SO ............................................................................................. 28
20. QUÉ GESTIONA EL SO .................................................................................................. 29
21. CUÁLES SON LAS PARTES DE UN SISTEMA OPERATIVO.................................... 30
21.1 El Kernel o núcleo ...................................................................................................... 30
21.2 Administrador de memoria......................................................................................... 30
21.3 Sistema de entrada y salida......................................................................................... 30
21.4 Administrador de archivos.......................................................................................... 30
22. CUÁLES SON LAS CARACTERÍSTICA DE WINDOWS 2000 ................................... 31
22.1 Fiabilidad.................................................................................................................... 31
22.2 Rendimiento................................................................................................................ 31
22.3 Portabilidad................................................................................................................. 31
23. EN UNA TABLA MENCIONE 3 DIFERENCIAS ENTRE LINUX Y WINDOWS? .... 32
24. EN TABLA CARACTERÍSTICAS DE WINDOWS XP ................................................. 33
25. EN TABLA DIFERENCIAS ENTRE WINDOWS XP Y MILENIUM........................... 34
26. MENCIONE LAS CARACTERÍSTICAS PRINCIPALES DE LINUX?......................... 35
26.1 Contiene código abierto.............................................................................................. 35
26.2 Es multiusuario........................................................................................................... 35
26.3 Es multitarea............................................................................................................... 35
26.4 Es fácilmente adaptable.............................................................................................. 35
26.5 Es personalizado......................................................................................................... 35
26.6 Es seguro..................................................................................................................... 35
26.7 Puede ser modificado y redistribuido libremente....................................................... 35
26.8 No permite fallas de aplicaciones o programas o al menos esto ocurre en un mínimo
porcentaje.................................................................................................................................. 35
26.9 Ofrece una gran variedad de distribuciones ............................................................... 35
27. VENTAJAS Y DESVENTAJAS DE SOFTWARE LIBRE ............................................. 36
27.1 Ventajas ...................................................................................................................... 36
27.2 Desventajas................................................................................................................. 36
28. QUÉ CONTIENE UN PAQUETE OFIMÁTICO............................................................. 38
29. QUÉ INCLUYE UN SOFTWARE DE APLICACIÓN.................................................... 39
30. MAPA CONCEPTUAL SOBRE SERVICIOS DE LA WEB .......................................... 40
31. MAPA CONCEPTUAL QUE ES SOFTWARE PROPIETARIO. ................................... 42
32. MAPA MENTAL QUÉ S SOFTWARE LIBRE.............................................................. 43
33. MAPA MENTAL DE SERVICIOS DE RED................................................................... 44
34. LOGOS Y NOMBRES DE SISTEMAS OPERATIVOS. ................................................ 45
35. EL PROCESO DEL DESFRAGMENTADOR DE DISCO.............................................. 47
36. EN UNA TABLA PRESENTE QUÉ ES UN VIRUS INFORMÁTICO Y TIPOS DE
VIRUS INFORMÁTICOS. .......................................................................................................... 48
37. EN IMÁGENES PRESENTE SU PANTALLA DE INCIO DE SU COMPUTADOR Y
EXPLICAR................................................................................................................................... 49
38. EN IMÁGENES PRESENTE EL EXPLORADOR DE WINDOWS DE SU EQUIPO Y
EXPLICAR QUE CONTIENE..................................................................................................... 50
39. CONCLUSIONES ............................................................................................................. 51
40. BIBLIOGRAFÍA ............................................................................................................... 52
TABLA DE ILUSTRACIONES
Ilustración 1 Shareware................................................................................................................. 10
Ilustración 2 Las TIC .................................................................................................................... 11
Ilustración 3 Algunos buscadores ................................................................................................. 12
Ilustración 4 Máquina virtual........................................................................................................ 13
Ilustración 5 Service Pack............................................................................................................. 14
Ilustración 6 Parche de software................................................................................................... 15
Ilustración 7 Archivo temporal..................................................................................................... 16
Ilustración 8 El BOOT.................................................................................................................. 17
Ilustración 9 La BIOS ................................................................................................................... 18
Ilustración 10 Memoria RAM....................................................................................................... 19
Ilustración 11 Desfragmentar disco duro..................................................................................... 20
Ilustración 12 Hoax....................................................................................................................... 21
Ilustración 13 Software privativo.................................................................................................. 22
Ilustración 14 Partición en un disco duro ..................................................................................... 23
Ilustración 15 Características de los sistemas operativos ............................................................. 25
Ilustración 16 Sistemas operativos para dispositivos móviles...................................................... 26
Ilustración 17 Elegir un sistema operativo.................................................................................... 28
Ilustración 18 Gestiones que realizan los sistemas operativos ..................................................... 29
Ilustración 19 Partes de los sistemas operativos........................................................................... 30
Ilustración 20 Características de Windows 2000......................................................................... 31
Ilustración 21 Ventajas y desventajas del software libre.............................................................. 37
Ilustración 22 Ejemplo de paquete ofimático ............................................................................... 38
Ilustración 23 Software de aplicación........................................................................................... 39
Ilustración 24 Web 2.0.................................................................................................................. 40
Ilustración 25 Software prioritario................................................................................................ 42
Ilustración 26 Mapa mental de software libre............................................................................... 43
Ilustración 27 Servicios de red...................................................................................................... 44
Ilustración 28 Pasos para desfragmentar un disco ........................................................................ 47
Ilustración 29 Pantalla de inicio de Windows............................................................................... 49
Ilustración 30 Explorador de Windows ........................................................................................ 50
TABLA DE TABLAS
Tabla 1 Comparación entre Linux y Windows............................................................................ 32
Tabla 2 Características de Windows XP....................................................................................... 33
Tabla 3 Logos de los sistemas operativos..................................................................................... 45
INTRODUCCIÓN
En el presente trabajo se muestra el cuestionario realizado para reunir información y
vocabulario que se utilizó en la asignatura de sistemas operativos alrededor de toda su ejecución,
este cuestionario también nos ayudara a obtener conocimientos sobre dichos términos que
igualmente son desconocidos. La temática que se trabaja tendrá una breve descripción de lo que
es, con una opinión propia, para ayudar a recobrar memoria y estudiar para la evaluación final.
1. OBJETIVOS
1.1 Objetivo general
Repasar el vocabulario que se utiliza en sistemas operativos e informática para la
evaluación final.
1.2 Objetivos específicos
Investigar los términos desconocidos o aclarar los ya vistos.
Aprender cada uno de ellos, para ello se hace una opinión personal.
2. QUÉ ES SHAREWARE O VERSIÓN BETA
Según (Guterman.T, 1998) un shareware o versión Beta son programas que se ofrecen
para probarlo antes de su uso habitual, estos programas no están en la versión más completa
pues busca llamar la atención del cliente para que siga indagando y se decida comprar en la
versión original y completa del respectivo programa. Una gran ventaja de un shareware es
permitir indagar el programa antes de comprarlo para comprobar el uso adecuado, su interfaz y
distintas características que lo componen. Sin embargo esta versión se debe comprar para poder
probarla.
Ilustración 1 Shareware
Fuente: What is Shareware
3. QUÉ SON LAS (TICS)
Según (Universidad Antioquia, 2015) las TIC (Tecnologías de la Información y la
Comunicación) estas tecnologías son cada una de las herramientas que usamos día a día para
informarnos de lo que pasa alrededor del mundo, es decir permite la conexión entre distintas
entidades, países y personas con las cuales se comparten ideas de distintos temas, por medio de
la comunicación que ofrece esta tipo de tecnologías.
La información que abarca estas tecnologías es una gran base de datos ordenada y
organizada de manera que puede ser consultada cuando se quiera. Es usual ver como el uso de
estas tecnologías se ve como el analfabetismo de pleno siglo XXI, pero a la vez se encuentran
en la esquina de la calle en celulares, redes, y distintas herramientas que lo conforman.
Ilustración 2 Las TIC
Fuente: La importancia de las TIC en las empresas
4. QUE ES UN NAVEGADOR DE INTERNET
Según (Tecnología y informatica)un navegador de internet o navegador web es aquel
programa que permite navegar, buscar, investigar o explorar información alojada en esta gran
base de datos, en la cual se encuentran distintas páginas web que pueden ser consultadas. Estas
son publicadas por distintos usuarios participes de estos buscadores o navegadores. Algunos
navegadores son Yahoo, Chrome, Firefox.
Ilustración 3 Algunos buscadores
Fuente: Qué son los navegadores web y cómo saber si tu web se vive en todos
5. QUÉ ES UNA MÁQUINA VIRTUAL
Según (Serrano.J, 2010) una máquina virtual es una herramienta que permite simular una
maquina física. Tiene gran ventaja ya que permite tener en un PC varias máquinas en las cuales
se pueden instalar distintos sistemas operativos, sin embargo el hacer uso de esta máquina virtual
son limitados.
Ilustración 4 Máquina virtual
Fuente: Cómo crear una máquina virtual en Virtual Box
6. A QUÉ SE LE DENOMINA SERVICE PACK?
Según (r2yum, 2012) un Service Pack es aquel parche informático que se utiliza para
actualizar, corregir y mejorar las aplicaciones y los sistemas operativos, el primer término
aparece cuando lo emplea Microsoft. Existen dos tipos de Service Pack el poyudo el cual
necesita actualización tras actualización y el no poyudo el cual permite actualizar el reciente sin
haber actualizado el anterior.
Ilustración 5 Service Pack
Fuente: Windows 7 Service Pack 1 ya disponible
7. QUÉ ES UN PARCHE AL HABLAR DE SOFTWARE?
Según (Parches o Updates) un parche consta de cambios que se aplican a un programa,
para corregir errores, agregarle funcionalidades, actualizarlo, modificar su apariencia o
rendimiento, etc. Un parche puede ser aplicado tanto a un binario ejecutable como al código
fuente de cualquier tipo de programa, incluso, un sistema operativo.
Los parches reparan huecos de seguridad en los programas o sistemas operativos, por lo
cual son un elemento esencial para que una aplicación o el propio sistema funcione
adecuadamente.
Es decir un parche en un software hace referencia a utilizar en un programa para cerrar
los huecos o vulnerabilidades del sistema, estos huecos hacen referencia a los errores presentes
en el programa, por ello se debe realizar actualizaciones, agregarle funcionalidades, actualizarlo,
modificar su apariencia o rendimiento, corregir errores, etc.
Ilustración 6 Parche de software
Fuente: Parches de seguridad
8. QUÉ ES UN ARCHIVO TEMPORAL?
Según (Actualidad Gadget, 2011) un archivo temporal Una de las funciones más
interesantes que poseen los sistemas operativos es el de crear los famosos archivos temporales,
los cuales bien podrían salvarnos la vida con algunos documentos o trabajos en algunas cuantas
ocasiones.
Lo primero al respecto es poder reconocer cuáles son sus características, siendo archivos
que son creados por programas o el mismo sistema operativo como bien se mencionó, estos
suelen tener un período de vencimiento como bien su nombre puede llegar a indicarnos después
del cual llegan a borrarse de forma automática del computador.
Se puede afirmar que un archivo temporal es un archivo que tiene como función
guardarse por si solo, sin embargo es un archivo que limita con un tiempo. Lo positivo de estos
archivos es que puede salvar a muchas personas en ciertas ocasiones pero tiene algo negativo y
es que el almacenamiento de estos archivos en ocasiones no es totalmente temporal y no se
eliminan por si solos, lo que hace que estos tomen parte de la memoria.
Ilustración 7 Archivo temporal
Fuente: Archivo temporal
9. QUÉ ES BOOT?
Según (Yerly, 2010) se refiere a que el boot es un proceso de arranque o inicio, es el
encargado fundamental de este proceso en cual interfiere también la BIOS la cual es configurado
por el boot, al igual que los dispositivos hardware y busca en el buteo o arranque al sistema
operativo para iniciar el encendido, en pocas palabras el Boot se encarga de preparar el terreno
para el ingreso alsistema.
Ilustración 8 El BOOT
Fuente: En informática, el arranque o secuencia…….
10. QUÉ ES LA BIOS?
Según (Computer N° 7, s.f.) La BIOS es un programa previamente instalado en la placa
base, el cual se preocupa por tener todo en orden cuando se dé la orden de encendido, este a su
vez se encarga de observar, averiguar e informar sobre algún problema que se presente en el
hardware, en pocas palabras es el programa que tiene la capacidad de avisar al usuario que
ocurre cierto error.
Ilustración 9 La BIOS
FUENTE: FDD CONTROLLER FAILURE
11. QUÉ ES MEMORIA RAM? pendiente
Según (Educoteca, s.f.) se puede inferir que la memoria RAM es una placa en la cual se
almacenan procesos, archivos e instrucciones, es la memoria más grande en la que se almacena
la información por ende es primordial en el computador.
Ilustración 10 Memoria RAM
Fuente: Memoria RAM Crucial DDR3, 1600MHz, 4GB, ECC, CL11, 1.35v
12. QUÉ ES UN DESFRAGMENTADOR DE DISCO?
Según (Pérez.M, 2009) el desfragmentado de disco duro se puede afirmar que es una
limpieza que se le hace a un dispositivo. El proceso que realiza, busca la organización de los
archivos fragmentados para así evitar posibles enredos y facilitar o agilizar los procesos que se
ha de realizar.
Ilustración 11 Desfragmentar disco duro
Fuente: Tổng hợp phần mềm chống phân mảnh tốt nhất
13. QUÉ ES HOAX?
Según (Duringon.N, 2016) un Hoax es como una especie de virus que tiene como
objetivo buscar el reenvió de los mensajes recibidos, estos a su vez son falsos propiciando
“información verdadera”. La mayoría de veces esta información tiene un disfrazado de archivo
“bueno” como cadenas de oración, y en si cosas aparentemente inofensivas.
Ilustración 12 Hoax
Fuente: Qué es Hoax
14. QUÉ ES UN SOFTWARE DE CÓDIGO CERRADO?
Según (Linux desde cero) software propietario también llamado software privativo o
software cerrado, el modelo de distribución más común e implementado por las grandes
compañías (como Microsoft, Adobe, Symantec, etc.). Básicamente es la síntesis al software libre
ya que para utilizar un programa propietario deberemos adquirir una licencia de uso (lo cual no
quiere decir que seamos dueños del programa), con soporte durante cierto tiempo. Cabe destacar
que en casi todos los casos esta licencia solo es válida para un equipo, razón por la cual si
necesitamos instalar el programa en varias computadoras debemos comprar más licencias.
El autor con este texto quiere resaltar que al ser un software privativo o cerrado se debe
partir de un pago para la instalación de dicho programa, además tiene una libertad limitada el
usuario de modificar a sus necesidades el software, por ello se debe solicitar primero un permiso
antes de realizar cierta acción. Tampoco se puede o no tiene acceso a la contraseña, es totalmente
contrario y/u opuesto al software libre.
Ilustración 13 Software privativo
Fuente: Características del software prioritario
15. QUÉ ES UNA PARTICIÓN?
Según (Glez, 2011) una partición es una división del disco duro, de forma que el sistema
operativo la considera como si fuera una unidad totalmente independiente. Cada partición puede
tener un sistema de archivos distinto. Esto hace que en cada partición puedas tener sistemas
operativos distintos en un mismo ordenador, sin que interfieran entre sí. Así, puedes tener
Windows en una partición y Linux en otra.
Pero, ¿Qué es un sistema de archivos? Es el modo en el que se guardan los archivos en
discos duros. Los sistemas de archivos más comunes son: FAT32: empleado hasta Windows 98.
NTFS: empleado por Windows XP y Windows Vista. Ext3: empleado por Linux.
Si eliges tener un solo sistema operativo, por ejemplo, el Windows, hoy en día se suele
organizar la información del disco duro haciendo dos particiones. En una de ellas se instala el
sistema operativo (Windows) y otras aplicaciones: en la otra partición se instalan datos, como
por ejemplo: documentos, fotografías, música, etc. De este modo si el sistema operativo queda
inservible y tienes que reinstalarlo, no perderás tus datos, pues están en una partición
independiente.
En síntesis una partición es una división del disco duro en los cuales se pueden encontrar
distintas clases de sistemas operativos o sistemas de archivos. Es como si se agruparan varios
computadores en una caja en la cual cada uno tiene un distinto sistema operativo, por ende una
partición es un espacio asignado para un sistema operativo o un sistema de archivos diferente o
igual a las otras asignaciones, directamente en el disco duro.
Ilustración 14 Partición en un disco duro
Fuente: Cómo combinar una partición en un disco duro
16. ¿CUÁNTAS CARACTERÍSTICAS DE LOS SO HAY Y CUALES SON?
Según (Pequeño.M, 2015) existen seis características de los sistemas operativos, estas son
las siguientes:
16.1 Conveniencia.
Es un hecho que se aumente la usabilidad de un sistema operativo
16.2 Eficiencia.
El hecho que se utilice un sistema operativo aumenta la eficiencia de sus recursos
16.3 Habilidad para evolucionar
Sin que interfiera en el funcionamiento de las aplicaciones y programas que están
corriendo sobre él, un sistema deberá poder actualizarse. Así deberá estar construido de tal
manera que los nuevos desarrollos o la implementación de nuevas funciones en el sistema
operativo no interfiera en el servicio prestando.
16.4 Encargado de administrar el hardware
Los sistemas operativos son la parte de los sistemas de información que se encarga de
gestionar y hacer una asignación eficaz y eficiente de los recursos de hardware disponibles en el
equipo, ejerciendo la asignación de procesaos a los distintos procesadores del sistema, para que
puedan trabajar de forma simultanea sin que se produzcan conflictos.
16.5 Relacionar dispositivos
Al igual que controlar el hardware interno, al sistema, el sistema operativo también se
encarga de establecer las comunicaciones entre el equipo y los periféricos que se conecten al
requerimiento de usuario
16.6 Algoritmos
Los sistemas operativos poseen algoritmos de planificación mediante la aplicación de los
cuales, y siguiendo los procesos de estos establezcan se realizara la asignación de prioridades.
Se puede afirmar que sus características son bastante obvias según los conocimientos
adquiridos pero que cobran una gran importancia y ventaja en el ámbito de la computación. Las
características parten de su funcionamiento como lo es la conveniencia, pues es lo que hoy se
usa, la eficiencia en la cual el autor hace énfasis en que un objeto que no se usa es un objeto que
se atrofia, habilidad para evolucionar, es decir está a un paso más de lo que el usuario desea y
necesita teniendo la capacidad en ocasiones por si sola solucionar cierto problema, encargado de
administrar no solo el software sino también el hardware que permite a su vez relacionar
dispositivos (otra característica), y por ultimo realiza algoritmos los cuales proceden a planificar
y llevar los proceso en una computadora
Ilustración 15 Características de los sistemas operativos
Fuente: 01.04. Características – Sistemas Operativos
17. CUÁNTOS Y CUÁLES TIPOS DE SO HAY PARA LOS DISPOSITIVOS
MÓVILES
Según (Davila.C, 2012) Existen múltiples opciones de sistemas operativos móviles pero
las más reconocidas son Symbian, BlackBerry OS, Windows Mobile, IPhone OS, IOS y
Android, pero el uso de uno u otro de los sistemas operativos es el que determina 40 las
capacidades multimedia de los dispositivos y la forma en como estas van a interactuar con el
usuario.
Bueno la cantidad es bastante pero acá lo importante es que los dispositivos móviles son
una gran importancia para la comunidad ya que al existir objetos en pequeño se les puede
agregar sistemas operativos como a un dispositivo considerablemente mediano o grande, estos
sistemas operativos son los más reconocidos como Symbiam, BlackBerry OS, Windows Mobile,
IPhone OS, IOS y Android, además de otros como Windows Phone y Firefox Phone.
Ilustración 16 Sistemas operativos para dispositivos móviles
Fuente: Celulares y sistemas operativos
18. QUÉ NOS FACILITA UN SO
Según todo lo que he realizado en el cuestionario un sistema operativo nos facilita todas
las acciones que este realiza pues realiza tareas por si solas, esto nos facilita, en pocas palabras
ahorramos tiempo en programar día a día lo procesos que realiza.
19. CÓMO ELEGIMOS UN SO
Según (E, 2013) para elegir un sistema operativo se debe partir de un paso primordial y
es conocer necesariamente las necesidades del usuario pero además las características del equipo
en el que se ha de instalar y las características que exige el sistema operativo para ser instalado,
teniendo en cuenta que estas características son los requerimientos tales como cantidad de
memoria RAM, espacio necesario disponible para la unidad del disco duro, tipo y velocidad del
procesador y la resolución del video.
Ilustración 17 Elegir un sistema operativo
Fuente: Claves para elegir el sistema operativo de una app
20. QUÉ GESTIONA EL SO
Ilustración 18 Gestiones que realizan los sistemas operativos
Fuente: UF0852 - Instalación y actualización de sistemas operativos
En la anterior imagen se puede observar que realiza cuatro tipos de gestión la de
procesador y procesos, es decir la gestión de tareas, gestión de entrada salida y periféricos
(gestiona todo lo está interconectado con el PC), gestión de software, datos y aplicaciones, se
refiere a todo la parte software del computador, pues es además el administrador de todo este
campo, y por ultimo gestión de memoria RAM, a lo que hace referencia a manejar o administrar
el espacio de esta.
21. CUÁLES SON LAS PARTES DE UN SISTEMA OPERATIVO
Ilustración 19 Partes de los sistemas operativos
Fuente: Partes del sistema operativo
En la anterior ilustración se puede observar los cuatro componentes que hacen que el
sistema operativo sea sistema operativo. Según (Releda, s.f.)
21.1 El Kernel o núcleo
Juega un gran papel dentro de lo que son sistemas operativos, ya que es el encargado de
realizar las famosas “llamadas al sistema” por medio de las cuales gestiona distintos procesos y
es capaz de decidir si un programa puede o no hacer uso del hardware.
21.2 Administrador de memoria
Es la capacidad que posee un sistema operativo para distribuir y hacer el uso adecuado
de la memoria.
21.3 Sistema de entrada y salida
Hace referencia a la interacción entre el software y el hardware.
21.4 Administrador de archivos
Es la aplicación propia del sistema encargada de permitir la ejecución de procesos tales
como eliminar, mover, copiar o pegar.
22. CUÁLES SON LAS CARACTERÍSTICA DE WINDOWS 2000
Según (Topografia.UPM, s.f.) las características de Windows 2000 son las siguientes:
22.1 Fiabilidad
Se habla de fiabilidad pues se divide la memoria dependiendo el archivo o lo que sea, es
capaz de direccionar 4GB, evita que solo un aplicación este sobre la CPU y es capaz de recuperar
el estado anterior ante cierto error
22.2 Rendimiento
Se habla de este término porque tiene la capacidad de usar completamente el espacio de
CPU, es multitarea y multiproceso, permite que una aplicación con trozos se ejecute
simultáneamente.
22.3 Portabilidad
Tiene independencia del hardware frente al núcleo por una capa llamada HAL y soporta
archivos FAT y NATFS.
22.4 Compatibilidad
Es compatible con las aplicaciones que fueron diseñadas para distintos sistemas
operativos
Ilustración 20 Características de Windows 2000
Fuente: Sistemas Operativos Windows
23. EN UNA TABLA MENCIONE 3 DIFERENCIAS ENTRE LINUX Y
WINDOWS?
Tabla 1 Comparación entre Linux y Windows
DIFEERENCIAS
Sistema Operativo Windows Sistema Operativo Linux
Es un software de código cerrado Es un software libre
Es mucho más vulnerable ante aspectos de
seguridad
No es tan vulnerable a virus y demás. Es más
confiable y seguro
Es fácil de usar Es difícil de operar e interactuar ya que se
necesita de conocimientos técnicos.
Fuente: Autor
24. EN TABLA CARACTERÍSTICAS DE WINDOWS XP
Tabla 2 Características de Windows XP
Características Definición
Ambiente gráfico Es más agradable que el de sus predecesores
Secuencias más rápida Las que incluye de inicio y de hibernación
Herramienta interfaz
Es de uso más fácil incluyendo una herramienta para el desarrollo
de temas de escritorio
Escritorio remoto
Que permite a los usuarios abrir una sesión con una computadora
que funciona con Windows XP a través de una red o internet,
teniendo acceso a sus usos, archivos, impresoras y dispositivos
Fuente: Autor
25. EN TABLA DIFERENCIAS ENTRE WINDOWS XP Y MILENIUM
26. MENCIONE LAS CARACTERÍSTICAS PRINCIPALES DE LINUX?
Según (García.S, s.f.) Las características del sistema operativo Linux son las siguientes:
26.1 Contiene código abierto
26.2 Es multiusuario
26.3 Es multitarea
26.4 Es fácilmente adaptable
26.5 Es personalizado
26.6 Es seguro
26.7 Puede ser modificado y redistribuido libremente
26.8 No permite fallas de aplicaciones o programas o al menos esto ocurre en un
mínimo porcentaje
26.9 Ofrece una gran variedad de distribuciones
27. VENTAJAS Y DESVENTAJAS DE SOFTWARE LIBRE
Según (Xaenorfia, s.f.) Las ventajas y las desventajas son las siguientes:
27.1 Ventajas
Existen aplicaciones para todas las plataformas (Linux, Windows, Mac Os ).
El precio de las aplicaciones es mucho menor, la mayoría de las veces son gratuitas.
Libertad de copia.
Libertad de modificación y mejora.
Libertad de uso con cualquier fin.
Libertad de redistribución.
Facilidad a la hora de traducir una aplicación en varios idiomas.
Mayor seguridad y fiabilidad.
El usuario no depende del autor del software.
27.2 Desventajas
Algunas aplicaciones (bajo Linux) pueden llegar a ser algo complicadas desinstalar.
(Complicado es sinónimo de ignorancia y eso se cura estudiando).
Inexistencia de garantía por parte del autor. (Ni idea, la garantía la pone la continua
retroalimentación de los usuarios sobre el código, pienso).
Interfaces gráficas menos amigables. (A veces son tan amigables, que como en mi caso,
me aburrió la primera y única vez que usé uno (debo decirles cuál, lo buscaré), parecía hecho
para dummies).
Poca estabilidad y flexibilidad en el campo de multimedia y juegos. (Quizá, inestable en
los juegos del monopolio de Windows)
Menor compatibilidad con el hardware. (No sé si existan equipos hechos a medida para
Linux, ni idea. Pero esta incompatibilidad a la que se refieren aquí es un sesgo, pues si lo común
es encontrar equipos diseñados para Windows...)
El autor al parecer toma como punto de referencia a Linux este a su vez da su
experiencia. Las ventajas son realmente fascinantes sin embargo algo que entristece es que se
pierde la autoría por que no se cita al autor y demás cuando se habla de software libre.
Ilustración 21 Ventajas y desventajas del software libre
Fuente: El software libre en el ecuador Lu 8-12
28. QUÉ CONTIENE UN PAQUETE OFIMÁTICO
Según (Aguilera.P, 2011) un paquete ofimático o suite ofimático está compuesto por
varias aplicaciones con un fin específico, sin embargo se caracterizan por permitir crear
archivos, facilitar su edición, impresión, relación con otras aplicaciones que estén dentro del
mismo paquete.
Entre los paquetes comerciales incluyen a paquete de Microsoft Office, Corel
WordPerfect Office y Lotus Smart Suite.
Entre los de software libre incluyen OpenOffice.org, Gnome Office y StarOffice.
Se puede afirmar que cualquier tipo de paquete que contenga distintos software o
aplicaciones las cuales cumplen con las anteriores funciones mencionadas se considera un
paquete ofimático.
Ilustración 22 Ejemplo de paquete ofimático
Fuente: EmiliCardenasMorales
29. QUÉ INCLUYE UN SOFTWARE DE APLICACIÓN.
Según (Pablos.C, 2004) se puede afirmar “que integra una clase de software que funciona
como intermediario entre el usuario y un lenguaje de programación”, es decir toma como punto
de referencia a los inexpertos en los lenguajes de programación, para facilitar el uso de ciertas
aplicaciones que lo requieren o para que el usuario independientemente de quien sea pueda crear
Apps utilizando un lenguaje común. Tiene un costo bajo para adquirirlo.
Ilustración 23 Software de aplicación
Fuente: 20 Ejemplos de software de aplicación
30. MAPA CONCEPTUAL SOBRE SERVICIOS DE LA WEB
Ilustración 24 Web 2.0
Fuente: Autor
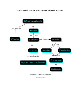
31. MAPA CONCEPTUAL QUE ES SOFTWARE PROPIETARIO.
Ilustración 25 Software prioritario
Fuente: Autor
32. MAPA MENTAL QUÉ S SOFTWARE LIBRE.
Ilustración 26 Mapa mental de software libre
Fuente: Autor
33. MAPA MENTAL DE SERVICIOS DE RED.
Ilustración 27 Servicios de red
Fuente: Autor
34. LOGOS Y NOMBRES DE SISTEMAS OPERATIVOS.
Tabla 3 Logos de los sistemas operativos
Sistema operativo Logo Sistema operativo Logo
Windows
Google Android
Mac OS
UNIX
DOS
MS-DOS
Linux
Chrome OS
Solaris
Haiku
Android
GNU/Linux
BlackBerry Fedora
Symbian OS
FreeBSD
IOS
Debian
Fuente: Autor
35. EL PROCESO DEL DESFRAGMENTADOR DE DISCO
Ilustración 28 Pasos para desfragmentar un disco
Fuente: Cómo desfragmentar el disco duro de tu computadora
36. EN UNA TABLA PRESENTE QUÉ ES UN VIRUS INFORMÁTICO Y
TIPOS DE VIRUS INFORMÁTICOS.
Tabla 4 Virus
Virus informático
Nombre Definición
Virus Son software maliciosos los cuales no piden
permiso al usuario para ejecutarse
Tipos de virus
Nombre Definición
Troyano
Son aquellos virus que residen en un
programa pero no tiene la capacidad de
infectar o dañar a otros usuarios.
Gusano
Aquel virus que se propaga por si solo
ocupando espacio en la memoria RAM
De macros
Son los virus que infectan por lo general
programas tales como los del paquete
Microsoft Office
Bomba
Es un virus que esta almacenada en memoria
y solo se activa cuando se ejecuta cierto
programa o combinación de teclas
Fuente: Autor
37. EN IMÁGENES PRESENTE SU PANTALLA DE INCIO DE SU
COMPUTADOR Y EXPLICAR.
Ilustración 29 Pantalla de inicio de Windows
Fuente: Autor
38. EN IMÁGENES PRESENTE EL EXPLORADOR DE WINDOWS DE SU
EQUIPO Y EXPLICAR QUE CONTIENE.
Ilustración 30 Explorador de Windows
Fuente: Autor
39. CONCLUSIONES
La tecnología es una gran herramienta que se utiliza día a día, el no usarlas se convierte
en el analfabetismo moderno. Las herramientas son de gran ayuda y utilidad para los usuarios
que decida utilizarlos, este cuestionario nos ayuda a profundizar los conocimientos adquiridos o
no anteriormente.
Los términos utilizados aunque no se conocían como tal su definición, realmente si se
habían utilizado las herramientas anteriormente, esto implican que el conocer su definición
ayuda a conocer las ventajas, sus desventajas, las características y sus derivados, la cual nos
permite darle un mejor uso de este.
40. BIBLIOGRAFÍA
Abello, L. (s.f.). memoria RAM. Obtenido de memoria RAM:
http://ryan.gulix.cl/dw/_media/proyectos/taller-redes/ri-1_c_ram.pdf
Actualidad Gadget. (18 de Octubre de 2011). Obtenido de ¿Qué son y para qué sirven los
archivos temporales?: https://www.actualidadgadget.com/que-son-y-para-que-sirven-los-
archivos-temporales/
Aguilera.P, A. E. (2011). Aplicasciones ofimatica. En A. E. Aguilera.P, Aplicasciones ofimatica
(pág. 10). Editex.
Computer N° 7. (s.f.). Todo sosbre la BIOS, 1 Parte. Obtenido de Todo sosbre la BIOS, 1 Parte:
http://isa.uniovi.es/docencia/SIGC/pdf/Todo_Bios.pdf
Davila.C, A. y. (25 de Enero de 2012). SISTEMAS OPERATIVOS MOVILES. Obtenido de
SISTEMAS OPERATIVOS MOVILES:
http://repository.ean.edu.co/bitstream/handle/10882/761/AponteSanly2011.pdf?sequence
=1&isAllowed=y
Duringon.N. (2016). Grandes maestros de la estafa. En Duringon.N, Grandes maestros de la
estafa. Argentina: Editorial Argentina.
E, B. (2013). Instalación y actualización de sistemas operativos. IFCT0309. En B. E, Instalación
y actualización de sistemas operativos. IFCT0309 (pág. 334). IC.
Educoteca. (s.f.). Obtenido de Memoria RAM:
http://www.educoteca.com/uploads/4/6/2/3/46232277/memoria_ram.pdf
García.S. (s.f.). Lifedeer. Obtenido de Las 10 Características de Linux Más Importantes:
https://www.lifeder.com/caracteristicas-de-linux/
Glez, A. G. (septiembre de 2011). Tema 1. Sistemas operativos. Obtenido de Tema 1. Sistemas
operativos: https://iesvillalbahervastecnologia.files.wordpress.com/2011/09/sistemas-
operativos2.pdf
Guterman.T. (1998). Informática y deporte. En Guterman.T, Informática y deporte (pág. 58).
España: Inde.
Linux desde cero. (s.f.). En Linux desde cero (pág. 16). Argentina: USERS.
Microsoft. (s.f.). Microsoft. Obtenido de Archivos temporales de Windows:
https://support.microsoft.com/es-co/help/92635/windows-temporary-files
Pablos.C, D. (2004). Software de apoyo de usuario o software de aplicacion general. En D.
Pablos.C, Informática y comunicaciones en la empresa (pág. 116). ECSI.
Parches o Updates. (s.f.). Obtenido de
https://www.seguridad.ipn.mx/noticias/Protege%20tu%20Pc/Parches%20o%20updates1.
pdf
Pequeño.M. (2015). UF1882 - Instalación de sistemas operativos y gestores de datos en sistemas
ERP-CRM. En Pequeño.M, UF1882 - Instalación de sistemas operativos y gestores de
datos en sistemas ERP-CRM (págs. 29-30). Elearning.
Pérez.M. (2009). Desfragmentador de disco. En Pérez.M, Windows 7 en profundidad (pág. 551).
RC.
r2yum. (13 de Septiembre de 2012). Obtenido de Service Pack:
http://www.r2yum.com/index.php?option=com_content&view=article&id=11&Itemid=1
4
Releda. (s.f.). Scribd. Obtenido de Partes de los sitemas operativos:
https://es.scribd.com/doc/23123928/Partes-Del-Sistema-Operativo
Serrano.J. (11 de Enero de 2010). mvware. Obtenido de Máquina virtual: https://osl.ugr.es/wp-
content/uploads/2010/01/virtuales.pdf
Tecnología y informatica. (s.f.). Tecnología y informatica. Obtenido de El navegador web. Que
es un navegador. Historia. Trucos y consejos: https://tecnologia-
informatica.com/navegador-web-historia-trucos-consejos/
Topografia.UPM. (s.f.). Obtenido de Windows 2000:
http://pdi.topografia.upm.es/m.manso/docencia/Informatica_plan92/Curso-2002-
2003/w2000.pdf
Universidad Antioquia. (8 de Abril de 2015). Aprende en línea. Obtenido de Las Tic como apoyo
a la educación .
Xaenorfia. (s.f.). SCRIBD. Obtenido de Ventajas y Desventajas Del Software Libre:
https://es.scribd.com/document/241411955/Ventajas-y-Desventajas-Del-Software-Libre
Yerly, N. y. (14 de 7 de 2010). Ténico en sistemas . Obtenido de QUE ES BOOTEO Y COMO
LO CONFIGURAMOS CUANDO VAMOS A FORMATEAR EL EQUIPO::
http://portalsistematico.blogspot.com/2010/07/que-es-booteo-y-como-lo-
configuramos.html
Cuestionario aprestamiento   leiny rivera

Cuestionario aprestamiento leiny rivera

  • 1.
    CUESTIONARIO DE APRESTAMIENTOUNIDAD 1-4 ESTUDIANTE LEINY JULIETH ECHEVERRÍA RIVERA COD. 201870022 1002 TÉCNICO PROFESIONAL EN INSTALACIÓN Y MANTENIMIENTO DE REDES Y COMPUTADORAS INSTITUCIÓN EDUCATIVA TÉCNICA SANTA CRUZ DE MOTAVITA 2018
  • 2.
    CUESTIONARIO DE APRESTAMIENTOUNIDAD 1-4 ESTUDIANTE LEINY JULIETH ECHEVERRÍA RIVERA CÓD. 201870022 1002 TALLER UNIDAD 3 ASIGNATURA: SISOPER IEM: ING. MARIA DEL SOCORRO MORATO IES: YILBERTH ANDRES MARTINEZ CASTILLO TÉCNICO PROFESIONAL EN INSTALACIÓN Y MANTENIMIENTO DE REDES Y COMPUTADORAS INSTITUCIÓN EDUCATIVA TÉCNICA SANTA CRUZ DE MOTAVITA 2018
  • 3.
    TABLA DE CONTENIDO 1.OBJETIVOS............................................................................................................................ 9 1.1 Objetivo general ............................................................................................................... 9 1.2 Objetivos específicos........................................................................................................ 9 2. QUÉ ES SHAREWARE O VERSIÓN BETA...................................................................... 10 3. QUÉ SON LAS (TICS) ......................................................................................................... 11 4. QUE ES UN NAVEGADOR DE INTERNET ..................................................................... 12 5. QUÉ ES UNA MÁQUINA VIRTUAL................................................................................. 13 6. A QUÉ SE LE DENOMINA SERVICE PACK?.................................................................. 14 7. QUÉ ES UN PARCHE AL HABLAR DE SOFTWARE? ................................................... 15 8. QUÉ ES UN ARCHIVO TEMPORAL?............................................................................... 16 9. QUÉ ES BOOT?.................................................................................................................... 17 10. QUÉ ES LA BIOS? ........................................................................................................... 18 11. QUÉ ES MEMORIA RAM? pendiente............................................................................. 19 12. QUÉ ES UN DESFRAGMENTADOR DE DISCO?........................................................ 20 13. QUÉ ES HOAX? ............................................................................................................... 21 14. QUÉ ES UN SOFTWARE DE CÓDIGO CERRADO? ................................................... 22 15. QUÉ ES UNA PARTICIÓN?............................................................................................ 23 16. ¿CUÁNTAS CARACTERÍSTICAS DE LOS SO HAY Y CUALES SON?.................... 24 16.1 Conveniencia. ............................................................................................................. 24 16.2 Eficiencia.................................................................................................................... 24 16.3 Habilidad para evolucionar......................................................................................... 24 16.4 Encargado de administrar el hardware ....................................................................... 24 16.5 Relacionar dispositivos............................................................................................... 24 16.6 Algoritmos.................................................................................................................. 24 17. CUÁNTOS Y CUÁLES TIPOS DE SO HAY PARA LOS DISPOSITIVOS MÓVILES26 18. QUÉ NOS FACILITA UN SO .......................................................................................... 27 19. CÓMO ELEGIMOS UN SO ............................................................................................. 28
  • 4.
    20. QUÉ GESTIONAEL SO .................................................................................................. 29 21. CUÁLES SON LAS PARTES DE UN SISTEMA OPERATIVO.................................... 30 21.1 El Kernel o núcleo ...................................................................................................... 30 21.2 Administrador de memoria......................................................................................... 30 21.3 Sistema de entrada y salida......................................................................................... 30 21.4 Administrador de archivos.......................................................................................... 30 22. CUÁLES SON LAS CARACTERÍSTICA DE WINDOWS 2000 ................................... 31 22.1 Fiabilidad.................................................................................................................... 31 22.2 Rendimiento................................................................................................................ 31 22.3 Portabilidad................................................................................................................. 31 23. EN UNA TABLA MENCIONE 3 DIFERENCIAS ENTRE LINUX Y WINDOWS? .... 32 24. EN TABLA CARACTERÍSTICAS DE WINDOWS XP ................................................. 33 25. EN TABLA DIFERENCIAS ENTRE WINDOWS XP Y MILENIUM........................... 34 26. MENCIONE LAS CARACTERÍSTICAS PRINCIPALES DE LINUX?......................... 35 26.1 Contiene código abierto.............................................................................................. 35 26.2 Es multiusuario........................................................................................................... 35 26.3 Es multitarea............................................................................................................... 35 26.4 Es fácilmente adaptable.............................................................................................. 35 26.5 Es personalizado......................................................................................................... 35 26.6 Es seguro..................................................................................................................... 35 26.7 Puede ser modificado y redistribuido libremente....................................................... 35 26.8 No permite fallas de aplicaciones o programas o al menos esto ocurre en un mínimo porcentaje.................................................................................................................................. 35 26.9 Ofrece una gran variedad de distribuciones ............................................................... 35 27. VENTAJAS Y DESVENTAJAS DE SOFTWARE LIBRE ............................................. 36 27.1 Ventajas ...................................................................................................................... 36 27.2 Desventajas................................................................................................................. 36 28. QUÉ CONTIENE UN PAQUETE OFIMÁTICO............................................................. 38 29. QUÉ INCLUYE UN SOFTWARE DE APLICACIÓN.................................................... 39 30. MAPA CONCEPTUAL SOBRE SERVICIOS DE LA WEB .......................................... 40 31. MAPA CONCEPTUAL QUE ES SOFTWARE PROPIETARIO. ................................... 42
  • 5.
    32. MAPA MENTALQUÉ S SOFTWARE LIBRE.............................................................. 43 33. MAPA MENTAL DE SERVICIOS DE RED................................................................... 44 34. LOGOS Y NOMBRES DE SISTEMAS OPERATIVOS. ................................................ 45 35. EL PROCESO DEL DESFRAGMENTADOR DE DISCO.............................................. 47 36. EN UNA TABLA PRESENTE QUÉ ES UN VIRUS INFORMÁTICO Y TIPOS DE VIRUS INFORMÁTICOS. .......................................................................................................... 48 37. EN IMÁGENES PRESENTE SU PANTALLA DE INCIO DE SU COMPUTADOR Y EXPLICAR................................................................................................................................... 49 38. EN IMÁGENES PRESENTE EL EXPLORADOR DE WINDOWS DE SU EQUIPO Y EXPLICAR QUE CONTIENE..................................................................................................... 50 39. CONCLUSIONES ............................................................................................................. 51 40. BIBLIOGRAFÍA ............................................................................................................... 52
  • 6.
    TABLA DE ILUSTRACIONES Ilustración1 Shareware................................................................................................................. 10 Ilustración 2 Las TIC .................................................................................................................... 11 Ilustración 3 Algunos buscadores ................................................................................................. 12 Ilustración 4 Máquina virtual........................................................................................................ 13 Ilustración 5 Service Pack............................................................................................................. 14 Ilustración 6 Parche de software................................................................................................... 15 Ilustración 7 Archivo temporal..................................................................................................... 16 Ilustración 8 El BOOT.................................................................................................................. 17 Ilustración 9 La BIOS ................................................................................................................... 18 Ilustración 10 Memoria RAM....................................................................................................... 19 Ilustración 11 Desfragmentar disco duro..................................................................................... 20 Ilustración 12 Hoax....................................................................................................................... 21 Ilustración 13 Software privativo.................................................................................................. 22 Ilustración 14 Partición en un disco duro ..................................................................................... 23 Ilustración 15 Características de los sistemas operativos ............................................................. 25 Ilustración 16 Sistemas operativos para dispositivos móviles...................................................... 26 Ilustración 17 Elegir un sistema operativo.................................................................................... 28 Ilustración 18 Gestiones que realizan los sistemas operativos ..................................................... 29 Ilustración 19 Partes de los sistemas operativos........................................................................... 30 Ilustración 20 Características de Windows 2000......................................................................... 31 Ilustración 21 Ventajas y desventajas del software libre.............................................................. 37 Ilustración 22 Ejemplo de paquete ofimático ............................................................................... 38 Ilustración 23 Software de aplicación........................................................................................... 39 Ilustración 24 Web 2.0.................................................................................................................. 40 Ilustración 25 Software prioritario................................................................................................ 42 Ilustración 26 Mapa mental de software libre............................................................................... 43 Ilustración 27 Servicios de red...................................................................................................... 44 Ilustración 28 Pasos para desfragmentar un disco ........................................................................ 47 Ilustración 29 Pantalla de inicio de Windows............................................................................... 49 Ilustración 30 Explorador de Windows ........................................................................................ 50
  • 7.
    TABLA DE TABLAS Tabla1 Comparación entre Linux y Windows............................................................................ 32 Tabla 2 Características de Windows XP....................................................................................... 33 Tabla 3 Logos de los sistemas operativos..................................................................................... 45
  • 8.
    INTRODUCCIÓN En el presentetrabajo se muestra el cuestionario realizado para reunir información y vocabulario que se utilizó en la asignatura de sistemas operativos alrededor de toda su ejecución, este cuestionario también nos ayudara a obtener conocimientos sobre dichos términos que igualmente son desconocidos. La temática que se trabaja tendrá una breve descripción de lo que es, con una opinión propia, para ayudar a recobrar memoria y estudiar para la evaluación final.
  • 9.
    1. OBJETIVOS 1.1 Objetivogeneral Repasar el vocabulario que se utiliza en sistemas operativos e informática para la evaluación final. 1.2 Objetivos específicos Investigar los términos desconocidos o aclarar los ya vistos. Aprender cada uno de ellos, para ello se hace una opinión personal.
  • 10.
    2. QUÉ ESSHAREWARE O VERSIÓN BETA Según (Guterman.T, 1998) un shareware o versión Beta son programas que se ofrecen para probarlo antes de su uso habitual, estos programas no están en la versión más completa pues busca llamar la atención del cliente para que siga indagando y se decida comprar en la versión original y completa del respectivo programa. Una gran ventaja de un shareware es permitir indagar el programa antes de comprarlo para comprobar el uso adecuado, su interfaz y distintas características que lo componen. Sin embargo esta versión se debe comprar para poder probarla. Ilustración 1 Shareware Fuente: What is Shareware
  • 11.
    3. QUÉ SONLAS (TICS) Según (Universidad Antioquia, 2015) las TIC (Tecnologías de la Información y la Comunicación) estas tecnologías son cada una de las herramientas que usamos día a día para informarnos de lo que pasa alrededor del mundo, es decir permite la conexión entre distintas entidades, países y personas con las cuales se comparten ideas de distintos temas, por medio de la comunicación que ofrece esta tipo de tecnologías. La información que abarca estas tecnologías es una gran base de datos ordenada y organizada de manera que puede ser consultada cuando se quiera. Es usual ver como el uso de estas tecnologías se ve como el analfabetismo de pleno siglo XXI, pero a la vez se encuentran en la esquina de la calle en celulares, redes, y distintas herramientas que lo conforman. Ilustración 2 Las TIC Fuente: La importancia de las TIC en las empresas
  • 12.
    4. QUE ESUN NAVEGADOR DE INTERNET Según (Tecnología y informatica)un navegador de internet o navegador web es aquel programa que permite navegar, buscar, investigar o explorar información alojada en esta gran base de datos, en la cual se encuentran distintas páginas web que pueden ser consultadas. Estas son publicadas por distintos usuarios participes de estos buscadores o navegadores. Algunos navegadores son Yahoo, Chrome, Firefox. Ilustración 3 Algunos buscadores Fuente: Qué son los navegadores web y cómo saber si tu web se vive en todos
  • 13.
    5. QUÉ ESUNA MÁQUINA VIRTUAL Según (Serrano.J, 2010) una máquina virtual es una herramienta que permite simular una maquina física. Tiene gran ventaja ya que permite tener en un PC varias máquinas en las cuales se pueden instalar distintos sistemas operativos, sin embargo el hacer uso de esta máquina virtual son limitados. Ilustración 4 Máquina virtual Fuente: Cómo crear una máquina virtual en Virtual Box
  • 14.
    6. A QUÉSE LE DENOMINA SERVICE PACK? Según (r2yum, 2012) un Service Pack es aquel parche informático que se utiliza para actualizar, corregir y mejorar las aplicaciones y los sistemas operativos, el primer término aparece cuando lo emplea Microsoft. Existen dos tipos de Service Pack el poyudo el cual necesita actualización tras actualización y el no poyudo el cual permite actualizar el reciente sin haber actualizado el anterior. Ilustración 5 Service Pack Fuente: Windows 7 Service Pack 1 ya disponible
  • 15.
    7. QUÉ ESUN PARCHE AL HABLAR DE SOFTWARE? Según (Parches o Updates) un parche consta de cambios que se aplican a un programa, para corregir errores, agregarle funcionalidades, actualizarlo, modificar su apariencia o rendimiento, etc. Un parche puede ser aplicado tanto a un binario ejecutable como al código fuente de cualquier tipo de programa, incluso, un sistema operativo. Los parches reparan huecos de seguridad en los programas o sistemas operativos, por lo cual son un elemento esencial para que una aplicación o el propio sistema funcione adecuadamente. Es decir un parche en un software hace referencia a utilizar en un programa para cerrar los huecos o vulnerabilidades del sistema, estos huecos hacen referencia a los errores presentes en el programa, por ello se debe realizar actualizaciones, agregarle funcionalidades, actualizarlo, modificar su apariencia o rendimiento, corregir errores, etc. Ilustración 6 Parche de software Fuente: Parches de seguridad
  • 16.
    8. QUÉ ESUN ARCHIVO TEMPORAL? Según (Actualidad Gadget, 2011) un archivo temporal Una de las funciones más interesantes que poseen los sistemas operativos es el de crear los famosos archivos temporales, los cuales bien podrían salvarnos la vida con algunos documentos o trabajos en algunas cuantas ocasiones. Lo primero al respecto es poder reconocer cuáles son sus características, siendo archivos que son creados por programas o el mismo sistema operativo como bien se mencionó, estos suelen tener un período de vencimiento como bien su nombre puede llegar a indicarnos después del cual llegan a borrarse de forma automática del computador. Se puede afirmar que un archivo temporal es un archivo que tiene como función guardarse por si solo, sin embargo es un archivo que limita con un tiempo. Lo positivo de estos archivos es que puede salvar a muchas personas en ciertas ocasiones pero tiene algo negativo y es que el almacenamiento de estos archivos en ocasiones no es totalmente temporal y no se eliminan por si solos, lo que hace que estos tomen parte de la memoria. Ilustración 7 Archivo temporal Fuente: Archivo temporal
  • 17.
    9. QUÉ ESBOOT? Según (Yerly, 2010) se refiere a que el boot es un proceso de arranque o inicio, es el encargado fundamental de este proceso en cual interfiere también la BIOS la cual es configurado por el boot, al igual que los dispositivos hardware y busca en el buteo o arranque al sistema operativo para iniciar el encendido, en pocas palabras el Boot se encarga de preparar el terreno para el ingreso alsistema. Ilustración 8 El BOOT Fuente: En informática, el arranque o secuencia…….
  • 18.
    10. QUÉ ESLA BIOS? Según (Computer N° 7, s.f.) La BIOS es un programa previamente instalado en la placa base, el cual se preocupa por tener todo en orden cuando se dé la orden de encendido, este a su vez se encarga de observar, averiguar e informar sobre algún problema que se presente en el hardware, en pocas palabras es el programa que tiene la capacidad de avisar al usuario que ocurre cierto error. Ilustración 9 La BIOS FUENTE: FDD CONTROLLER FAILURE
  • 19.
    11. QUÉ ESMEMORIA RAM? pendiente Según (Educoteca, s.f.) se puede inferir que la memoria RAM es una placa en la cual se almacenan procesos, archivos e instrucciones, es la memoria más grande en la que se almacena la información por ende es primordial en el computador. Ilustración 10 Memoria RAM Fuente: Memoria RAM Crucial DDR3, 1600MHz, 4GB, ECC, CL11, 1.35v
  • 20.
    12. QUÉ ESUN DESFRAGMENTADOR DE DISCO? Según (Pérez.M, 2009) el desfragmentado de disco duro se puede afirmar que es una limpieza que se le hace a un dispositivo. El proceso que realiza, busca la organización de los archivos fragmentados para así evitar posibles enredos y facilitar o agilizar los procesos que se ha de realizar. Ilustración 11 Desfragmentar disco duro Fuente: Tổng hợp phần mềm chống phân mảnh tốt nhất
  • 21.
    13. QUÉ ESHOAX? Según (Duringon.N, 2016) un Hoax es como una especie de virus que tiene como objetivo buscar el reenvió de los mensajes recibidos, estos a su vez son falsos propiciando “información verdadera”. La mayoría de veces esta información tiene un disfrazado de archivo “bueno” como cadenas de oración, y en si cosas aparentemente inofensivas. Ilustración 12 Hoax Fuente: Qué es Hoax
  • 22.
    14. QUÉ ESUN SOFTWARE DE CÓDIGO CERRADO? Según (Linux desde cero) software propietario también llamado software privativo o software cerrado, el modelo de distribución más común e implementado por las grandes compañías (como Microsoft, Adobe, Symantec, etc.). Básicamente es la síntesis al software libre ya que para utilizar un programa propietario deberemos adquirir una licencia de uso (lo cual no quiere decir que seamos dueños del programa), con soporte durante cierto tiempo. Cabe destacar que en casi todos los casos esta licencia solo es válida para un equipo, razón por la cual si necesitamos instalar el programa en varias computadoras debemos comprar más licencias. El autor con este texto quiere resaltar que al ser un software privativo o cerrado se debe partir de un pago para la instalación de dicho programa, además tiene una libertad limitada el usuario de modificar a sus necesidades el software, por ello se debe solicitar primero un permiso antes de realizar cierta acción. Tampoco se puede o no tiene acceso a la contraseña, es totalmente contrario y/u opuesto al software libre. Ilustración 13 Software privativo Fuente: Características del software prioritario
  • 23.
    15. QUÉ ESUNA PARTICIÓN? Según (Glez, 2011) una partición es una división del disco duro, de forma que el sistema operativo la considera como si fuera una unidad totalmente independiente. Cada partición puede tener un sistema de archivos distinto. Esto hace que en cada partición puedas tener sistemas operativos distintos en un mismo ordenador, sin que interfieran entre sí. Así, puedes tener Windows en una partición y Linux en otra. Pero, ¿Qué es un sistema de archivos? Es el modo en el que se guardan los archivos en discos duros. Los sistemas de archivos más comunes son: FAT32: empleado hasta Windows 98. NTFS: empleado por Windows XP y Windows Vista. Ext3: empleado por Linux. Si eliges tener un solo sistema operativo, por ejemplo, el Windows, hoy en día se suele organizar la información del disco duro haciendo dos particiones. En una de ellas se instala el sistema operativo (Windows) y otras aplicaciones: en la otra partición se instalan datos, como por ejemplo: documentos, fotografías, música, etc. De este modo si el sistema operativo queda inservible y tienes que reinstalarlo, no perderás tus datos, pues están en una partición independiente. En síntesis una partición es una división del disco duro en los cuales se pueden encontrar distintas clases de sistemas operativos o sistemas de archivos. Es como si se agruparan varios computadores en una caja en la cual cada uno tiene un distinto sistema operativo, por ende una partición es un espacio asignado para un sistema operativo o un sistema de archivos diferente o igual a las otras asignaciones, directamente en el disco duro. Ilustración 14 Partición en un disco duro Fuente: Cómo combinar una partición en un disco duro
  • 24.
    16. ¿CUÁNTAS CARACTERÍSTICASDE LOS SO HAY Y CUALES SON? Según (Pequeño.M, 2015) existen seis características de los sistemas operativos, estas son las siguientes: 16.1 Conveniencia. Es un hecho que se aumente la usabilidad de un sistema operativo 16.2 Eficiencia. El hecho que se utilice un sistema operativo aumenta la eficiencia de sus recursos 16.3 Habilidad para evolucionar Sin que interfiera en el funcionamiento de las aplicaciones y programas que están corriendo sobre él, un sistema deberá poder actualizarse. Así deberá estar construido de tal manera que los nuevos desarrollos o la implementación de nuevas funciones en el sistema operativo no interfiera en el servicio prestando. 16.4 Encargado de administrar el hardware Los sistemas operativos son la parte de los sistemas de información que se encarga de gestionar y hacer una asignación eficaz y eficiente de los recursos de hardware disponibles en el equipo, ejerciendo la asignación de procesaos a los distintos procesadores del sistema, para que puedan trabajar de forma simultanea sin que se produzcan conflictos. 16.5 Relacionar dispositivos Al igual que controlar el hardware interno, al sistema, el sistema operativo también se encarga de establecer las comunicaciones entre el equipo y los periféricos que se conecten al requerimiento de usuario 16.6 Algoritmos Los sistemas operativos poseen algoritmos de planificación mediante la aplicación de los cuales, y siguiendo los procesos de estos establezcan se realizara la asignación de prioridades.
  • 25.
    Se puede afirmarque sus características son bastante obvias según los conocimientos adquiridos pero que cobran una gran importancia y ventaja en el ámbito de la computación. Las características parten de su funcionamiento como lo es la conveniencia, pues es lo que hoy se usa, la eficiencia en la cual el autor hace énfasis en que un objeto que no se usa es un objeto que se atrofia, habilidad para evolucionar, es decir está a un paso más de lo que el usuario desea y necesita teniendo la capacidad en ocasiones por si sola solucionar cierto problema, encargado de administrar no solo el software sino también el hardware que permite a su vez relacionar dispositivos (otra característica), y por ultimo realiza algoritmos los cuales proceden a planificar y llevar los proceso en una computadora Ilustración 15 Características de los sistemas operativos Fuente: 01.04. Características – Sistemas Operativos
  • 26.
    17. CUÁNTOS YCUÁLES TIPOS DE SO HAY PARA LOS DISPOSITIVOS MÓVILES Según (Davila.C, 2012) Existen múltiples opciones de sistemas operativos móviles pero las más reconocidas son Symbian, BlackBerry OS, Windows Mobile, IPhone OS, IOS y Android, pero el uso de uno u otro de los sistemas operativos es el que determina 40 las capacidades multimedia de los dispositivos y la forma en como estas van a interactuar con el usuario. Bueno la cantidad es bastante pero acá lo importante es que los dispositivos móviles son una gran importancia para la comunidad ya que al existir objetos en pequeño se les puede agregar sistemas operativos como a un dispositivo considerablemente mediano o grande, estos sistemas operativos son los más reconocidos como Symbiam, BlackBerry OS, Windows Mobile, IPhone OS, IOS y Android, además de otros como Windows Phone y Firefox Phone. Ilustración 16 Sistemas operativos para dispositivos móviles Fuente: Celulares y sistemas operativos
  • 27.
    18. QUÉ NOSFACILITA UN SO Según todo lo que he realizado en el cuestionario un sistema operativo nos facilita todas las acciones que este realiza pues realiza tareas por si solas, esto nos facilita, en pocas palabras ahorramos tiempo en programar día a día lo procesos que realiza.
  • 28.
    19. CÓMO ELEGIMOSUN SO Según (E, 2013) para elegir un sistema operativo se debe partir de un paso primordial y es conocer necesariamente las necesidades del usuario pero además las características del equipo en el que se ha de instalar y las características que exige el sistema operativo para ser instalado, teniendo en cuenta que estas características son los requerimientos tales como cantidad de memoria RAM, espacio necesario disponible para la unidad del disco duro, tipo y velocidad del procesador y la resolución del video. Ilustración 17 Elegir un sistema operativo Fuente: Claves para elegir el sistema operativo de una app
  • 29.
    20. QUÉ GESTIONAEL SO Ilustración 18 Gestiones que realizan los sistemas operativos Fuente: UF0852 - Instalación y actualización de sistemas operativos En la anterior imagen se puede observar que realiza cuatro tipos de gestión la de procesador y procesos, es decir la gestión de tareas, gestión de entrada salida y periféricos (gestiona todo lo está interconectado con el PC), gestión de software, datos y aplicaciones, se refiere a todo la parte software del computador, pues es además el administrador de todo este campo, y por ultimo gestión de memoria RAM, a lo que hace referencia a manejar o administrar el espacio de esta.
  • 30.
    21. CUÁLES SONLAS PARTES DE UN SISTEMA OPERATIVO Ilustración 19 Partes de los sistemas operativos Fuente: Partes del sistema operativo En la anterior ilustración se puede observar los cuatro componentes que hacen que el sistema operativo sea sistema operativo. Según (Releda, s.f.) 21.1 El Kernel o núcleo Juega un gran papel dentro de lo que son sistemas operativos, ya que es el encargado de realizar las famosas “llamadas al sistema” por medio de las cuales gestiona distintos procesos y es capaz de decidir si un programa puede o no hacer uso del hardware. 21.2 Administrador de memoria Es la capacidad que posee un sistema operativo para distribuir y hacer el uso adecuado de la memoria. 21.3 Sistema de entrada y salida Hace referencia a la interacción entre el software y el hardware. 21.4 Administrador de archivos Es la aplicación propia del sistema encargada de permitir la ejecución de procesos tales como eliminar, mover, copiar o pegar.
  • 31.
    22. CUÁLES SONLAS CARACTERÍSTICA DE WINDOWS 2000 Según (Topografia.UPM, s.f.) las características de Windows 2000 son las siguientes: 22.1 Fiabilidad Se habla de fiabilidad pues se divide la memoria dependiendo el archivo o lo que sea, es capaz de direccionar 4GB, evita que solo un aplicación este sobre la CPU y es capaz de recuperar el estado anterior ante cierto error 22.2 Rendimiento Se habla de este término porque tiene la capacidad de usar completamente el espacio de CPU, es multitarea y multiproceso, permite que una aplicación con trozos se ejecute simultáneamente. 22.3 Portabilidad Tiene independencia del hardware frente al núcleo por una capa llamada HAL y soporta archivos FAT y NATFS. 22.4 Compatibilidad Es compatible con las aplicaciones que fueron diseñadas para distintos sistemas operativos Ilustración 20 Características de Windows 2000
  • 32.
    Fuente: Sistemas OperativosWindows 23. EN UNA TABLA MENCIONE 3 DIFERENCIAS ENTRE LINUX Y WINDOWS? Tabla 1 Comparación entre Linux y Windows DIFEERENCIAS Sistema Operativo Windows Sistema Operativo Linux Es un software de código cerrado Es un software libre Es mucho más vulnerable ante aspectos de seguridad No es tan vulnerable a virus y demás. Es más confiable y seguro Es fácil de usar Es difícil de operar e interactuar ya que se necesita de conocimientos técnicos. Fuente: Autor
  • 33.
    24. EN TABLACARACTERÍSTICAS DE WINDOWS XP Tabla 2 Características de Windows XP Características Definición Ambiente gráfico Es más agradable que el de sus predecesores Secuencias más rápida Las que incluye de inicio y de hibernación Herramienta interfaz Es de uso más fácil incluyendo una herramienta para el desarrollo de temas de escritorio Escritorio remoto Que permite a los usuarios abrir una sesión con una computadora que funciona con Windows XP a través de una red o internet, teniendo acceso a sus usos, archivos, impresoras y dispositivos Fuente: Autor
  • 34.
    25. EN TABLADIFERENCIAS ENTRE WINDOWS XP Y MILENIUM
  • 35.
    26. MENCIONE LASCARACTERÍSTICAS PRINCIPALES DE LINUX? Según (García.S, s.f.) Las características del sistema operativo Linux son las siguientes: 26.1 Contiene código abierto 26.2 Es multiusuario 26.3 Es multitarea 26.4 Es fácilmente adaptable 26.5 Es personalizado 26.6 Es seguro 26.7 Puede ser modificado y redistribuido libremente 26.8 No permite fallas de aplicaciones o programas o al menos esto ocurre en un mínimo porcentaje 26.9 Ofrece una gran variedad de distribuciones
  • 36.
    27. VENTAJAS YDESVENTAJAS DE SOFTWARE LIBRE Según (Xaenorfia, s.f.) Las ventajas y las desventajas son las siguientes: 27.1 Ventajas Existen aplicaciones para todas las plataformas (Linux, Windows, Mac Os ). El precio de las aplicaciones es mucho menor, la mayoría de las veces son gratuitas. Libertad de copia. Libertad de modificación y mejora. Libertad de uso con cualquier fin. Libertad de redistribución. Facilidad a la hora de traducir una aplicación en varios idiomas. Mayor seguridad y fiabilidad. El usuario no depende del autor del software. 27.2 Desventajas Algunas aplicaciones (bajo Linux) pueden llegar a ser algo complicadas desinstalar. (Complicado es sinónimo de ignorancia y eso se cura estudiando). Inexistencia de garantía por parte del autor. (Ni idea, la garantía la pone la continua retroalimentación de los usuarios sobre el código, pienso). Interfaces gráficas menos amigables. (A veces son tan amigables, que como en mi caso, me aburrió la primera y única vez que usé uno (debo decirles cuál, lo buscaré), parecía hecho para dummies). Poca estabilidad y flexibilidad en el campo de multimedia y juegos. (Quizá, inestable en los juegos del monopolio de Windows) Menor compatibilidad con el hardware. (No sé si existan equipos hechos a medida para Linux, ni idea. Pero esta incompatibilidad a la que se refieren aquí es un sesgo, pues si lo común es encontrar equipos diseñados para Windows...)
  • 37.
    El autor alparecer toma como punto de referencia a Linux este a su vez da su experiencia. Las ventajas son realmente fascinantes sin embargo algo que entristece es que se pierde la autoría por que no se cita al autor y demás cuando se habla de software libre. Ilustración 21 Ventajas y desventajas del software libre Fuente: El software libre en el ecuador Lu 8-12
  • 38.
    28. QUÉ CONTIENEUN PAQUETE OFIMÁTICO Según (Aguilera.P, 2011) un paquete ofimático o suite ofimático está compuesto por varias aplicaciones con un fin específico, sin embargo se caracterizan por permitir crear archivos, facilitar su edición, impresión, relación con otras aplicaciones que estén dentro del mismo paquete. Entre los paquetes comerciales incluyen a paquete de Microsoft Office, Corel WordPerfect Office y Lotus Smart Suite. Entre los de software libre incluyen OpenOffice.org, Gnome Office y StarOffice. Se puede afirmar que cualquier tipo de paquete que contenga distintos software o aplicaciones las cuales cumplen con las anteriores funciones mencionadas se considera un paquete ofimático. Ilustración 22 Ejemplo de paquete ofimático Fuente: EmiliCardenasMorales
  • 39.
    29. QUÉ INCLUYEUN SOFTWARE DE APLICACIÓN. Según (Pablos.C, 2004) se puede afirmar “que integra una clase de software que funciona como intermediario entre el usuario y un lenguaje de programación”, es decir toma como punto de referencia a los inexpertos en los lenguajes de programación, para facilitar el uso de ciertas aplicaciones que lo requieren o para que el usuario independientemente de quien sea pueda crear Apps utilizando un lenguaje común. Tiene un costo bajo para adquirirlo. Ilustración 23 Software de aplicación Fuente: 20 Ejemplos de software de aplicación
  • 40.
    30. MAPA CONCEPTUALSOBRE SERVICIOS DE LA WEB Ilustración 24 Web 2.0
  • 41.
  • 42.
    31. MAPA CONCEPTUALQUE ES SOFTWARE PROPIETARIO. Ilustración 25 Software prioritario Fuente: Autor
  • 43.
    32. MAPA MENTALQUÉ S SOFTWARE LIBRE. Ilustración 26 Mapa mental de software libre Fuente: Autor
  • 44.
    33. MAPA MENTALDE SERVICIOS DE RED. Ilustración 27 Servicios de red Fuente: Autor
  • 45.
    34. LOGOS YNOMBRES DE SISTEMAS OPERATIVOS. Tabla 3 Logos de los sistemas operativos Sistema operativo Logo Sistema operativo Logo Windows Google Android Mac OS UNIX DOS MS-DOS Linux Chrome OS Solaris Haiku Android GNU/Linux
  • 46.
  • 47.
    35. EL PROCESODEL DESFRAGMENTADOR DE DISCO Ilustración 28 Pasos para desfragmentar un disco Fuente: Cómo desfragmentar el disco duro de tu computadora
  • 48.
    36. EN UNATABLA PRESENTE QUÉ ES UN VIRUS INFORMÁTICO Y TIPOS DE VIRUS INFORMÁTICOS. Tabla 4 Virus Virus informático Nombre Definición Virus Son software maliciosos los cuales no piden permiso al usuario para ejecutarse Tipos de virus Nombre Definición Troyano Son aquellos virus que residen en un programa pero no tiene la capacidad de infectar o dañar a otros usuarios. Gusano Aquel virus que se propaga por si solo ocupando espacio en la memoria RAM De macros Son los virus que infectan por lo general programas tales como los del paquete Microsoft Office Bomba Es un virus que esta almacenada en memoria y solo se activa cuando se ejecuta cierto programa o combinación de teclas Fuente: Autor
  • 49.
    37. EN IMÁGENESPRESENTE SU PANTALLA DE INCIO DE SU COMPUTADOR Y EXPLICAR. Ilustración 29 Pantalla de inicio de Windows Fuente: Autor
  • 50.
    38. EN IMÁGENESPRESENTE EL EXPLORADOR DE WINDOWS DE SU EQUIPO Y EXPLICAR QUE CONTIENE. Ilustración 30 Explorador de Windows Fuente: Autor
  • 51.
    39. CONCLUSIONES La tecnologíaes una gran herramienta que se utiliza día a día, el no usarlas se convierte en el analfabetismo moderno. Las herramientas son de gran ayuda y utilidad para los usuarios que decida utilizarlos, este cuestionario nos ayuda a profundizar los conocimientos adquiridos o no anteriormente. Los términos utilizados aunque no se conocían como tal su definición, realmente si se habían utilizado las herramientas anteriormente, esto implican que el conocer su definición ayuda a conocer las ventajas, sus desventajas, las características y sus derivados, la cual nos permite darle un mejor uso de este.
  • 52.
    40. BIBLIOGRAFÍA Abello, L.(s.f.). memoria RAM. Obtenido de memoria RAM: http://ryan.gulix.cl/dw/_media/proyectos/taller-redes/ri-1_c_ram.pdf Actualidad Gadget. (18 de Octubre de 2011). Obtenido de ¿Qué son y para qué sirven los archivos temporales?: https://www.actualidadgadget.com/que-son-y-para-que-sirven-los- archivos-temporales/ Aguilera.P, A. E. (2011). Aplicasciones ofimatica. En A. E. Aguilera.P, Aplicasciones ofimatica (pág. 10). Editex. Computer N° 7. (s.f.). Todo sosbre la BIOS, 1 Parte. Obtenido de Todo sosbre la BIOS, 1 Parte: http://isa.uniovi.es/docencia/SIGC/pdf/Todo_Bios.pdf Davila.C, A. y. (25 de Enero de 2012). SISTEMAS OPERATIVOS MOVILES. Obtenido de SISTEMAS OPERATIVOS MOVILES: http://repository.ean.edu.co/bitstream/handle/10882/761/AponteSanly2011.pdf?sequence =1&isAllowed=y Duringon.N. (2016). Grandes maestros de la estafa. En Duringon.N, Grandes maestros de la estafa. Argentina: Editorial Argentina. E, B. (2013). Instalación y actualización de sistemas operativos. IFCT0309. En B. E, Instalación y actualización de sistemas operativos. IFCT0309 (pág. 334). IC. Educoteca. (s.f.). Obtenido de Memoria RAM: http://www.educoteca.com/uploads/4/6/2/3/46232277/memoria_ram.pdf García.S. (s.f.). Lifedeer. Obtenido de Las 10 Características de Linux Más Importantes: https://www.lifeder.com/caracteristicas-de-linux/ Glez, A. G. (septiembre de 2011). Tema 1. Sistemas operativos. Obtenido de Tema 1. Sistemas operativos: https://iesvillalbahervastecnologia.files.wordpress.com/2011/09/sistemas- operativos2.pdf Guterman.T. (1998). Informática y deporte. En Guterman.T, Informática y deporte (pág. 58). España: Inde. Linux desde cero. (s.f.). En Linux desde cero (pág. 16). Argentina: USERS. Microsoft. (s.f.). Microsoft. Obtenido de Archivos temporales de Windows: https://support.microsoft.com/es-co/help/92635/windows-temporary-files
  • 53.
    Pablos.C, D. (2004).Software de apoyo de usuario o software de aplicacion general. En D. Pablos.C, Informática y comunicaciones en la empresa (pág. 116). ECSI. Parches o Updates. (s.f.). Obtenido de https://www.seguridad.ipn.mx/noticias/Protege%20tu%20Pc/Parches%20o%20updates1. pdf Pequeño.M. (2015). UF1882 - Instalación de sistemas operativos y gestores de datos en sistemas ERP-CRM. En Pequeño.M, UF1882 - Instalación de sistemas operativos y gestores de datos en sistemas ERP-CRM (págs. 29-30). Elearning. Pérez.M. (2009). Desfragmentador de disco. En Pérez.M, Windows 7 en profundidad (pág. 551). RC. r2yum. (13 de Septiembre de 2012). Obtenido de Service Pack: http://www.r2yum.com/index.php?option=com_content&view=article&id=11&Itemid=1 4 Releda. (s.f.). Scribd. Obtenido de Partes de los sitemas operativos: https://es.scribd.com/doc/23123928/Partes-Del-Sistema-Operativo Serrano.J. (11 de Enero de 2010). mvware. Obtenido de Máquina virtual: https://osl.ugr.es/wp- content/uploads/2010/01/virtuales.pdf Tecnología y informatica. (s.f.). Tecnología y informatica. Obtenido de El navegador web. Que es un navegador. Historia. Trucos y consejos: https://tecnologia- informatica.com/navegador-web-historia-trucos-consejos/ Topografia.UPM. (s.f.). Obtenido de Windows 2000: http://pdi.topografia.upm.es/m.manso/docencia/Informatica_plan92/Curso-2002- 2003/w2000.pdf Universidad Antioquia. (8 de Abril de 2015). Aprende en línea. Obtenido de Las Tic como apoyo a la educación . Xaenorfia. (s.f.). SCRIBD. Obtenido de Ventajas y Desventajas Del Software Libre: https://es.scribd.com/document/241411955/Ventajas-y-Desventajas-Del-Software-Libre Yerly, N. y. (14 de 7 de 2010). Ténico en sistemas . Obtenido de QUE ES BOOTEO Y COMO LO CONFIGURAMOS CUANDO VAMOS A FORMATEAR EL EQUIPO:: http://portalsistematico.blogspot.com/2010/07/que-es-booteo-y-como-lo- configuramos.html