SUBGERENCIA ADMINISTRATIVA
• INSTITUTO GUATEMALTECO DE
SEGURIDAD SOCIAL
Guatemala, 29 de marzo de 2017
MARCO NORMATIVO
• SUBGERENCIA ADMINISTRATIVA
• Acuerdo 1164/2005 de Junta Directiva
• Acuerdo 40/2012 de Gerencia (28 de diciembre de 2012) MANUAL GENERAL DE
ORGANIZACIÓN DEL INSTITUTO
• Resolución No. 0974-SGA/2014 (28 de julio de 2014) MANUAL DE ORGANIZACIÓN DE LA
SUBGERENCIA ADMINISTRATIVA
• Resolución No. 0983-SGA/2014 (21 de julio de 2014) MANUAL DE NORMAS Y
PROCEDIMIENTOS DE LA SUBGERENCIA ADMINISTRATIVA
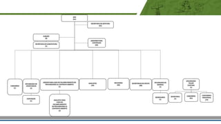
Subgerencia
Administrativa
Área de Asistencia Técnica
Administrativa
Área Financiera
• DEPARTAMENTO DE ABASTECIMIENTOS
• Acuerdo 166 de Junta Directiva, cambia de nombre con el Acuerdo 432 de Gerencia
• Resolución No. 508-SGA/2016 (14 de septiembre de 2016) MANUAL DE NORMAS Y
PROCEDIMIENTOS DEL DEPARTAMENTO DE ABASTECIMIENTOS
• Problema
Procesos de adquisiciones con un tiempo de 136 días para aprobación de bases, lo
anterior sin incluir el tiempo que se estipula en la Ley de Contrataciones del Estado, para
los diferentes regímenes de Licitación y Cotización Pública. Dependencia de la eficiencia
de otras unidades técnicas, para la emisión de dictámenes según áreas de competencia.
Retraso en la adquisición de medicamentos o suministros, provocando desabastecimiento
en las unidades del Instituto.
• Capacidad Instalada
Personal que se encuentra laborando actualmente: 4 Profesionales, 32 Nivel Medio,
renglón 011 y 022; así mismo 6 personas en 029.
• Enfoque de solución
Determinar los parámetros de tiempo máximos que deben emplearse, reestructurando el
proceso y coordinación de las dependencias que participan en cada una de las fases del
flujo. Actualización de las necesidades y justificación de los expedientes en proceso.
Nombramiento del jefe de abastecimientos.
• Tiempo
En un período de seis meses cambios para lograr alcanzar eficiencia en los procesos.
Departamento de Abastecimientos
• Problema
Falta de unificación de criterios en el personal que se encuentra laborando en el
departamento y dependencias relacionadas, ocasionando demoras injustificadas
para agilizar los procesos de adquisiciones, como tiempos máximos en cada uno
de los procesos.
• Capacidad Instalada
Personal que se encuentra laborando actualmente: 4 Profesionales, 32 Nivel
Medio, renglón 011 y 022; así mismo 6 personas en 029.
• Enfoque de solución
Capacitaciones, control, evaluaciones, logrando una estandarización de criterios
para incidir en el problema. Fortalecer el departamento con plazas de nivel
profesional.
• Tiempo
En un período de seis meses capacitar, para lograr eficacia en cada uno de los
eventos.
Departamento de Abastecimientos
• DEPARTAMENTO DE SERVICIOS CONTRATADOS
• Acuerdo 1048 de Junta Directiva
• Resolución 363-SGA/2016 (16 de mayo de 2016) MANUAL DE ORGANIZACIÓN DEL
DEPARTAMENTO DE SERVICIOS CONTRATADOS
• Resolución 214/2014 (04 de febrero de 2014) MANUAL DE NORMAS Y PROCEDIMIENTOS DEL
DEPARTAMENTO DE SERVICIOS CONTRATADOS
• Problema
Procesos de servicios contratados con un tiempo de 80 días para aprobación de bases, lo
anterior sin incluir el tiempo que se estipula en la Ley de Contrataciones del Estado, para
los diferentes regímenes de Licitación y Cotización Pública. Falta de estandarización de
criterios para la elaboración de bases.
Retraso en la contratación de servicios, provocando la falta de atención a los afiliados del
Instituto.
• Capacidad Instalada
Personal que se encuentra laborando actualmente: 5 Profesionales, 11 Nivel Medio,
renglón 011 y 022 y 12 personas en 029
• Enfoque de solución
Determinar los parámetros de tiempo máximos que deben emplearse, reestructurando el
proceso y coordinación de las dependencias que participan en cada una de las fases de la
adquisición del servicio.
Actualización de las necesidades y justificación de los expedientes en proceso y maximizar
la ejecución de compra en las Unidades Médicas.
Capacitaciones, control, evaluaciones, logrando una estandarización de criterios para
incidir en el problema.
Departamento de Servicios Contratados
• DEPARTAMENTO LEGAL
• Acuerdo 1100 de Junta Directiva
• Resolución 220/2014 (31 de enero de 2014) MANUAL DE NORMAS Y PROCEDIMIENTOS DEL
DEPARTAMENTO LEGAL
JEFATURA
SUBJEFATURA
ASISTENTESECRETARIA
RECEPCIÓN
ÁREA
CIVIL
ÁREA CONTENCIOSO
ADMINISTRATIVO
ÁREA DE
AMPAROS
ÁREA DE
NOTARIADO
INSPECCIÓN SECRETARIA
RECOPILACIÓN
DELEYES
INVENTARIO Y
COMPRAS
ÁREA DE
ASESORÍA
ÁREA
PENAL
ÁREA DE
EVENTOS
ÁREA LABORAL Y
PREVISIÓN SOCIAL
• Problema
El departamento no abastece la demanda del apoyo técnico de las
dependencias y unidades que requieren de sus servicios.
Falta de control y seguimiento de los procesos legales, que permitan ser
eficiente en su gestión.
• Capacidad Instalada
Personal que se encuentra laborando actualmente: 13 Profesionales, 24 Nivel
Medio, renglón 011 y 022. Así mismo 33 personas en 029 .
• Enfoque de solución
Crear una estructura de gestión, de un nivel tipo Dirección, que permita
responder a las necesidades, definiendo la política y modelo de administración.
Revisar el convenio Organismo Judicial/IGSS, para mejorar el control y
seguimiento de los procesos legales.
Departamento Legal
• DEPARTAMENTO DE COMUNICACIÓN SOCIAL Y RELACIONES PÚBLICAS
• Acuerdo 166 de Junta Directiva, luego cambia de denominación con el Acuerdo 1070 de Gerencia
• Resolución No. 1420-SGA/2014 (29 de septiembre de 2014) MANUAL DE ORGANIZACIÓN DEL
DEPARTAMENTO DE COMUNICACIÓN SOCIAL Y RELACIONES PÚBLICAS
• Resolución No. 1421-SGA/2014 (29 de septiembre de 2014) MANUAL DE NORMAS Y
PROCEDIMIENTOS DEL DEPARTAMENTO DE COMUNICACIÓN SOCIAL Y RELACIONES PÚBLICAS
• Problema
No existe una estrategia de comunicación interna y externa, que evidencie la misión y
visión del Instituto, evitando la masificación de la información a todos los estratos
sociales que son atendidos a nivel nacional.
El departamento no posee la calidad profesional que se requiere para un servicio y
cobertura de la cantidad de las necesidades existentes.
• Capacidad Instalada
Personal que se encuentra laborando actualmente: Profesionales, Nivel Medio,
renglón 011 y 022. En 029 contratadas 11 personas.
• Enfoque de solución
Por el crecimiento que tiene el Instituto se debe crear una estructura de gestión,
conforme la operatividad de las relaciones públicas internas y externas. (Dirección).
• Tiempo
En un período de 6 meses lograr una estabilidad en la estrategia de comunicación que
debe existir y desarrollarse en la Institución .
Departamento de Comunicación Social
• DEPARTAMENTO DE SERVICIOS DE APOYO
• Acuerdo 166 de Junta Directiva, Acuerdos 1118, 1318 de Junta Directiva y Acuerdo 9-99 de
Gerencia
JEFATURA
SECCIÓN DE
CORRESPONDENCIA
Y ARCHIVO
DIVISIÓN DE
MANTENIMIENTO
DIVISIÓN DE
TRANSPORTES
TALLER DE
IMPRENTA
ÁREA DE
SERVICIOS VARIOS
ÁREA DE
MENSAJERÍA
ÁREA DE
VEHÍCULOS
ÁREA DE
SEGURIDAD Y
VIGILANCIA
ÁREA DE
MANTENIMIENTO
• Problema
La infraestructura física del Instituto se encuentra en un estado deficiente por rebasar
la vida media de funcionamiento optimo, mismo que demanda inversión en
mantenimiento y remodelaciones.
La división de mantenimiento tiene asignadas obras de arrastre para su ejecución,
mismas que se complicaron por los cambios en la Ley de Contrataciones.
Capacidad Instalada
Personal que se encuentra laborando actualmente: 2 Profesionales, 36 Nivel Medio,
renglón 011 y 022; 13 personas en 029.
• Enfoque de solución
Transferencias presupuestarias a las Unidades para cubrir sus necesidades, teniendo la
asesoría de personal de la división, como la ejecución en un tiempo, acorde a las
carencias y a las urgencias. Agilizar los procesos de Licitación para las obras de arrastre.
• Tiempo
En un período de cuatro meses, planificar, programar y ejecutar las modificaciones
presupuestarias, para trasladar recursos a la unidades.
Departamento Servicios de Apoyo
• Problema
Las unidades de transporte se encuentran en una vida media que necesita
renovación e invertir recursos en reparación y mantenimiento. Dotación de
combustible se encuentra racionada, pero existe un proceso de Licitación en
curso.
Capacidad Instalada
Personal que se encuentra laborando actualmente: 03 Profesionales, 70 Nivel
Medio, renglón 011 y 022.
• Enfoque de solución
Identificación de necesidades reales para la renovación del inventario vehicular.
Controles y seguimiento de las reparaciones como mantenimiento de los
vehículos.
• Tiempo
En un período de tres meses, realización de la identificación de las necesidades.
Departamento Servicios de Apoyo
• DEPARTAMENTO DE INFORMÁTICA
• Acuerdo 166 de JD, luego el Acuerdo 1079 de Gerencia y cambia de nombre con el 1840 de
Gerencia
• Resolución No. 1422-SGA/2014 (29 de septiembre de 2014) MANUAL DE ORGANIZACIÓN DEL
DEPARTAMENTO DE INFORMÁTICA
• Resolución No. 1423-SGA/2014 (29 de septiembre de 2014) MANUAL DE NORMAS Y
PROCEDIMIENTOS DEL DEPARTAMENTO DE INFORMÁTICA
• Problema
Infraestructura informática, licencias, antivirus y equipo se encuentran al final de su
vida útil y necesitan ser renovados, para evitar problemas de almacenamiento de datos
y procesamiento de los mismos.
El departamento no posee la capacidad instalada profesional que se requiere para un
servicio y soporte de la cantidad de dependencias existentes. Esto relacionado con la
alta rotación de personal, se explica por los salarios no competitivos del Instituto.
• Capacidad Instalada
Personal que se encuentra laborando actualmente: 9 Profesionales, 42 Nivel Medio,
renglón 011 y 022. Así mismo 47 personas en 029.
• Enfoque de solución
Por el crecimiento que tiene el Instituto se debe crear una estructura de gestión,
acorde a las necesidades (Subgerencia), como a las exigencias actuales de las TIC’s.
Renovar la infraestructura informática previo a un diagnóstico externo altamente especializado.
• Tiempo
En un período de seis meses para lograr una estabilidad en la infraestructura y equipo
que se utiliza.
Departamento de Informática
Metodología de Trabajo
Honestidad
Ética
EficienciaEficacia
Transparencia
y Legalidad
Definición del modelo que permite dar cumplimiento a la calidad,
estándares, leyes y políticas de la Institución.
Enfoque
Integración
Mejores Prácticas Controles
Seguimiento
Evaluación Ejecución
Estrategia de Servicio
Tecnología e Información Suministros
Estructura para evaluar lo que se realiza y programar la estrategia de procesos
Proceso Estructurado
Proceso Estructurado
• Recepción de Ofertas
• Calificación y Adjudicación
de Ofertas
• Notificación en
GUATECOMPRAS
• Período de
Inconformidades
Nombramiento
de Junta
• Aprobación o Improbación
de lo actuado por la Junta
• Tiempo estipulado para
interposición de Recursos
• No existiendo ninguna
objeción al evento
Resolución de la
Autoridad
• Notificación del Contrato
• Contrato Vigente
Aprobación del
Contrato
Director
Subdirector
Jefe
Departamento
Jefe
Departamento
Asistente
GRACIAS!

Diagnostico y procesos 2017 saigss 1

  • 1.
    SUBGERENCIA ADMINISTRATIVA • INSTITUTOGUATEMALTECO DE SEGURIDAD SOCIAL Guatemala, 29 de marzo de 2017
  • 2.
    MARCO NORMATIVO • SUBGERENCIAADMINISTRATIVA • Acuerdo 1164/2005 de Junta Directiva • Acuerdo 40/2012 de Gerencia (28 de diciembre de 2012) MANUAL GENERAL DE ORGANIZACIÓN DEL INSTITUTO • Resolución No. 0974-SGA/2014 (28 de julio de 2014) MANUAL DE ORGANIZACIÓN DE LA SUBGERENCIA ADMINISTRATIVA • Resolución No. 0983-SGA/2014 (21 de julio de 2014) MANUAL DE NORMAS Y PROCEDIMIENTOS DE LA SUBGERENCIA ADMINISTRATIVA
  • 3.
    Subgerencia Administrativa Área de AsistenciaTécnica Administrativa Área Financiera
  • 4.
    • DEPARTAMENTO DEABASTECIMIENTOS • Acuerdo 166 de Junta Directiva, cambia de nombre con el Acuerdo 432 de Gerencia • Resolución No. 508-SGA/2016 (14 de septiembre de 2016) MANUAL DE NORMAS Y PROCEDIMIENTOS DEL DEPARTAMENTO DE ABASTECIMIENTOS
  • 6.
    • Problema Procesos deadquisiciones con un tiempo de 136 días para aprobación de bases, lo anterior sin incluir el tiempo que se estipula en la Ley de Contrataciones del Estado, para los diferentes regímenes de Licitación y Cotización Pública. Dependencia de la eficiencia de otras unidades técnicas, para la emisión de dictámenes según áreas de competencia. Retraso en la adquisición de medicamentos o suministros, provocando desabastecimiento en las unidades del Instituto. • Capacidad Instalada Personal que se encuentra laborando actualmente: 4 Profesionales, 32 Nivel Medio, renglón 011 y 022; así mismo 6 personas en 029. • Enfoque de solución Determinar los parámetros de tiempo máximos que deben emplearse, reestructurando el proceso y coordinación de las dependencias que participan en cada una de las fases del flujo. Actualización de las necesidades y justificación de los expedientes en proceso. Nombramiento del jefe de abastecimientos. • Tiempo En un período de seis meses cambios para lograr alcanzar eficiencia en los procesos. Departamento de Abastecimientos
  • 7.
    • Problema Falta deunificación de criterios en el personal que se encuentra laborando en el departamento y dependencias relacionadas, ocasionando demoras injustificadas para agilizar los procesos de adquisiciones, como tiempos máximos en cada uno de los procesos. • Capacidad Instalada Personal que se encuentra laborando actualmente: 4 Profesionales, 32 Nivel Medio, renglón 011 y 022; así mismo 6 personas en 029. • Enfoque de solución Capacitaciones, control, evaluaciones, logrando una estandarización de criterios para incidir en el problema. Fortalecer el departamento con plazas de nivel profesional. • Tiempo En un período de seis meses capacitar, para lograr eficacia en cada uno de los eventos. Departamento de Abastecimientos
  • 8.
    • DEPARTAMENTO DESERVICIOS CONTRATADOS • Acuerdo 1048 de Junta Directiva • Resolución 363-SGA/2016 (16 de mayo de 2016) MANUAL DE ORGANIZACIÓN DEL DEPARTAMENTO DE SERVICIOS CONTRATADOS • Resolución 214/2014 (04 de febrero de 2014) MANUAL DE NORMAS Y PROCEDIMIENTOS DEL DEPARTAMENTO DE SERVICIOS CONTRATADOS
  • 10.
    • Problema Procesos deservicios contratados con un tiempo de 80 días para aprobación de bases, lo anterior sin incluir el tiempo que se estipula en la Ley de Contrataciones del Estado, para los diferentes regímenes de Licitación y Cotización Pública. Falta de estandarización de criterios para la elaboración de bases. Retraso en la contratación de servicios, provocando la falta de atención a los afiliados del Instituto. • Capacidad Instalada Personal que se encuentra laborando actualmente: 5 Profesionales, 11 Nivel Medio, renglón 011 y 022 y 12 personas en 029 • Enfoque de solución Determinar los parámetros de tiempo máximos que deben emplearse, reestructurando el proceso y coordinación de las dependencias que participan en cada una de las fases de la adquisición del servicio. Actualización de las necesidades y justificación de los expedientes en proceso y maximizar la ejecución de compra en las Unidades Médicas. Capacitaciones, control, evaluaciones, logrando una estandarización de criterios para incidir en el problema. Departamento de Servicios Contratados
  • 11.
    • DEPARTAMENTO LEGAL •Acuerdo 1100 de Junta Directiva • Resolución 220/2014 (31 de enero de 2014) MANUAL DE NORMAS Y PROCEDIMIENTOS DEL DEPARTAMENTO LEGAL
  • 12.
    JEFATURA SUBJEFATURA ASISTENTESECRETARIA RECEPCIÓN ÁREA CIVIL ÁREA CONTENCIOSO ADMINISTRATIVO ÁREA DE AMPAROS ÁREADE NOTARIADO INSPECCIÓN SECRETARIA RECOPILACIÓN DELEYES INVENTARIO Y COMPRAS ÁREA DE ASESORÍA ÁREA PENAL ÁREA DE EVENTOS ÁREA LABORAL Y PREVISIÓN SOCIAL
  • 13.
    • Problema El departamentono abastece la demanda del apoyo técnico de las dependencias y unidades que requieren de sus servicios. Falta de control y seguimiento de los procesos legales, que permitan ser eficiente en su gestión. • Capacidad Instalada Personal que se encuentra laborando actualmente: 13 Profesionales, 24 Nivel Medio, renglón 011 y 022. Así mismo 33 personas en 029 . • Enfoque de solución Crear una estructura de gestión, de un nivel tipo Dirección, que permita responder a las necesidades, definiendo la política y modelo de administración. Revisar el convenio Organismo Judicial/IGSS, para mejorar el control y seguimiento de los procesos legales. Departamento Legal
  • 14.
    • DEPARTAMENTO DECOMUNICACIÓN SOCIAL Y RELACIONES PÚBLICAS • Acuerdo 166 de Junta Directiva, luego cambia de denominación con el Acuerdo 1070 de Gerencia • Resolución No. 1420-SGA/2014 (29 de septiembre de 2014) MANUAL DE ORGANIZACIÓN DEL DEPARTAMENTO DE COMUNICACIÓN SOCIAL Y RELACIONES PÚBLICAS • Resolución No. 1421-SGA/2014 (29 de septiembre de 2014) MANUAL DE NORMAS Y PROCEDIMIENTOS DEL DEPARTAMENTO DE COMUNICACIÓN SOCIAL Y RELACIONES PÚBLICAS
  • 16.
    • Problema No existeuna estrategia de comunicación interna y externa, que evidencie la misión y visión del Instituto, evitando la masificación de la información a todos los estratos sociales que son atendidos a nivel nacional. El departamento no posee la calidad profesional que se requiere para un servicio y cobertura de la cantidad de las necesidades existentes. • Capacidad Instalada Personal que se encuentra laborando actualmente: Profesionales, Nivel Medio, renglón 011 y 022. En 029 contratadas 11 personas. • Enfoque de solución Por el crecimiento que tiene el Instituto se debe crear una estructura de gestión, conforme la operatividad de las relaciones públicas internas y externas. (Dirección). • Tiempo En un período de 6 meses lograr una estabilidad en la estrategia de comunicación que debe existir y desarrollarse en la Institución . Departamento de Comunicación Social
  • 17.
    • DEPARTAMENTO DESERVICIOS DE APOYO • Acuerdo 166 de Junta Directiva, Acuerdos 1118, 1318 de Junta Directiva y Acuerdo 9-99 de Gerencia
  • 18.
    JEFATURA SECCIÓN DE CORRESPONDENCIA Y ARCHIVO DIVISIÓNDE MANTENIMIENTO DIVISIÓN DE TRANSPORTES TALLER DE IMPRENTA ÁREA DE SERVICIOS VARIOS ÁREA DE MENSAJERÍA ÁREA DE VEHÍCULOS ÁREA DE SEGURIDAD Y VIGILANCIA ÁREA DE MANTENIMIENTO
  • 19.
    • Problema La infraestructurafísica del Instituto se encuentra en un estado deficiente por rebasar la vida media de funcionamiento optimo, mismo que demanda inversión en mantenimiento y remodelaciones. La división de mantenimiento tiene asignadas obras de arrastre para su ejecución, mismas que se complicaron por los cambios en la Ley de Contrataciones. Capacidad Instalada Personal que se encuentra laborando actualmente: 2 Profesionales, 36 Nivel Medio, renglón 011 y 022; 13 personas en 029. • Enfoque de solución Transferencias presupuestarias a las Unidades para cubrir sus necesidades, teniendo la asesoría de personal de la división, como la ejecución en un tiempo, acorde a las carencias y a las urgencias. Agilizar los procesos de Licitación para las obras de arrastre. • Tiempo En un período de cuatro meses, planificar, programar y ejecutar las modificaciones presupuestarias, para trasladar recursos a la unidades. Departamento Servicios de Apoyo
  • 20.
    • Problema Las unidadesde transporte se encuentran en una vida media que necesita renovación e invertir recursos en reparación y mantenimiento. Dotación de combustible se encuentra racionada, pero existe un proceso de Licitación en curso. Capacidad Instalada Personal que se encuentra laborando actualmente: 03 Profesionales, 70 Nivel Medio, renglón 011 y 022. • Enfoque de solución Identificación de necesidades reales para la renovación del inventario vehicular. Controles y seguimiento de las reparaciones como mantenimiento de los vehículos. • Tiempo En un período de tres meses, realización de la identificación de las necesidades. Departamento Servicios de Apoyo
  • 21.
    • DEPARTAMENTO DEINFORMÁTICA • Acuerdo 166 de JD, luego el Acuerdo 1079 de Gerencia y cambia de nombre con el 1840 de Gerencia • Resolución No. 1422-SGA/2014 (29 de septiembre de 2014) MANUAL DE ORGANIZACIÓN DEL DEPARTAMENTO DE INFORMÁTICA • Resolución No. 1423-SGA/2014 (29 de septiembre de 2014) MANUAL DE NORMAS Y PROCEDIMIENTOS DEL DEPARTAMENTO DE INFORMÁTICA
  • 23.
    • Problema Infraestructura informática,licencias, antivirus y equipo se encuentran al final de su vida útil y necesitan ser renovados, para evitar problemas de almacenamiento de datos y procesamiento de los mismos. El departamento no posee la capacidad instalada profesional que se requiere para un servicio y soporte de la cantidad de dependencias existentes. Esto relacionado con la alta rotación de personal, se explica por los salarios no competitivos del Instituto. • Capacidad Instalada Personal que se encuentra laborando actualmente: 9 Profesionales, 42 Nivel Medio, renglón 011 y 022. Así mismo 47 personas en 029. • Enfoque de solución Por el crecimiento que tiene el Instituto se debe crear una estructura de gestión, acorde a las necesidades (Subgerencia), como a las exigencias actuales de las TIC’s. Renovar la infraestructura informática previo a un diagnóstico externo altamente especializado. • Tiempo En un período de seis meses para lograr una estabilidad en la infraestructura y equipo que se utiliza. Departamento de Informática
  • 24.
    Metodología de Trabajo Honestidad Ética EficienciaEficacia Transparencia yLegalidad Definición del modelo que permite dar cumplimiento a la calidad, estándares, leyes y políticas de la Institución.
  • 25.
    Enfoque Integración Mejores Prácticas Controles Seguimiento EvaluaciónEjecución Estrategia de Servicio Tecnología e Información Suministros Estructura para evaluar lo que se realiza y programar la estrategia de procesos
  • 26.
  • 27.
    Proceso Estructurado • Recepciónde Ofertas • Calificación y Adjudicación de Ofertas • Notificación en GUATECOMPRAS • Período de Inconformidades Nombramiento de Junta • Aprobación o Improbación de lo actuado por la Junta • Tiempo estipulado para interposición de Recursos • No existiendo ninguna objeción al evento Resolución de la Autoridad • Notificación del Contrato • Contrato Vigente Aprobación del Contrato
  • 28.
  • 29.