Incrustar presentación
Descargado 11 veces


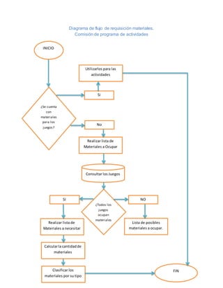
El diagrama de flujo describe el proceso de requisición de materiales para actividades. Comienza con la creación de una lista de materiales necesarios para los juegos planeados. Luego verifica si los materiales disponibles son suficientes, y de no ser así, calcula la cantidad adicional necesaria y genera una lista de materiales por conseguir. Finalmente, clasifica los materiales según su tipo.
