N ITEM CONTENIDO
01 ELABORACIÓN DEL CATÁLOGO DE PROVEEDORES
1.1
1.1.1
1.1.2
1.1.3
1.1.4
1.2
1. 2.1
1.2.2
1.2.3
1.2.4
1.2.5
1.2.6
1.2.7
1.2.8
1.2.9
1.3
1.3.1
1.3.2
1.3.3
1.3.4
LOGÍSTICA
ORIGEN – EVOLUCIÓN – DEFINICIÓN-OBJETIVOS - ETAPAS
SISTEMA LOGÍSTICO- EMPRESAS DE MANUFACTURA, COMERCIALES Y
DE SERVICIOS (SECTOR PÚBLICO Y PRIVADO)
RELACIÓN INTERNA CON LAS ÁREAS DE LA EMPRESA
RED LOGÍSTICA - PLANIFICACIÓN LOGÍSTICA
DEPARTAMENTO DE COMPRAS
PROCESO DE COMPRAS: MARCO CONCEPTUAL
PERSONAL, ORGANIGRAMA DEL ÁREA DE COMPRAS
OBJETIVOS
FUNCIONES
POLÍTICAS
INFORMACIÓN QUE RECIBE.
INFORMACIÓN QUE PROCESA
FUENTES DE ABASTECIMIENTO
INFORMACIÓN QUE TRANSMITE
CATÁLOGO DE PROVEEDORES
REGISTRO DE PROVEEDORES RP: DEFINICIÓN Y ALCANCES
ELABORACIÓN DEL REGISTRO DE PROVEEDORES RP
FUNCIONES DEL RP
MANTENIMIENTO DEL RP Y RECATEGORIZACIÓN DEL RP
02 ELABORACIÓN DEL INFORME DE RESULTADO DE LA
NEGOCIACIÓN
2.1
2.1.1
2.1.2
2.1.3
2.1.4
2.1.5
2.2
2.2.1
2.2.2
2.2.3
2.3
2.3.1
2.3.2
2.3.3
2.3.4
COMPRAS JUSTO A TIEMPO (JITP)
ANTECEDENTES JIT (JUST IN TIME)
ANTECEDENTES KAN BAN
DEFINICIÓN DEL “JUST IN TIME PURCHASING”
GESTIÓN DE CALIDAD DEL PROVEEDOR
CANTIDAD DEL PEDIDO
VENDOR MANAGED INVENTORY (VMI)
DEFINICIÓN
ETAPAS : REQUISITOS PREVIOS, E-VMI , FASES DE IMPLEMENTACIÓN
VENTAJAS, APLICACIÓN Y CASOS
SEGMENTACIÓN DE PROVEEDORES
PROVEEDOR: DEFINICIÓN, TIPOS Y UBICACIÓN EN LA SCM
GESTIÓN DE RELACIONES CON PROVEEDORES SRM
MODELOS DE CARTERA DE COMPRAS
MATRIZ DE KRAJLIC
2.3.5
2.4
2.4.1
2.4.2
2.4.3
MODELO DE OLSEN Y ELLRAM
NEGOCIACIÓN
TIPOS DE NEGOCIACIÓN (POR POSICIONAMIENTO Y POR INTERESES)
EL CICLO DE NEGOCIACIÓN (PREPARACIÓN Y ENTREVISTA DE
NEGOCIACIÓN)
TÉCNICAS DE NEGOCIACIÓN
03 ELABORACIÓN DEL REPORTE DE EVALUACIÓN Y SELECCIÓN
DE PROVEEDORES
3.1
3.1.1
3.1.2
3.1.3
3.1.4
3.2
3.2.1
3.2.2
3.2.3
3.2.4
3.2.5
EVALUACIÓN DE PROVEEDORES
MÉTODO DE VALORIZACIÓN DE FACTORES
MÉTODO DE MENOR COSTO
MÉTODO DE COMPARACIÓN DE CRITERIOS
MÉTODO COMPARATIVO DE OFERTA – MÉTODO PUGH
SELECCIÓN DE PROVEEDORES
CAPACIDAD TÉCNICA E INGENIERÍA
CAPACIDAD INSTALADA
CAPACIDAD DE PRODUCCIÓN
CAPACIDAD FINANCIERA
CAPACIDAD GERENCIAL
CAPACIDAD DEL SERVICIO
04 ELABORACIÓN DEL PLAN DE COMPRAS
4.1
4.1.1
4.1.2
4.1.3
4.1.4
4.1.5
PLAN DE COMPRAS
PRONOSTICO Y EVALUACIÓN DE COMPRAS
PLANEACIÓN DE LAS COMPRAS,
PRESUPUESTO DE COMPRAS
PROGRAMA DE COMPRAS – DIAGRAMACIÓN
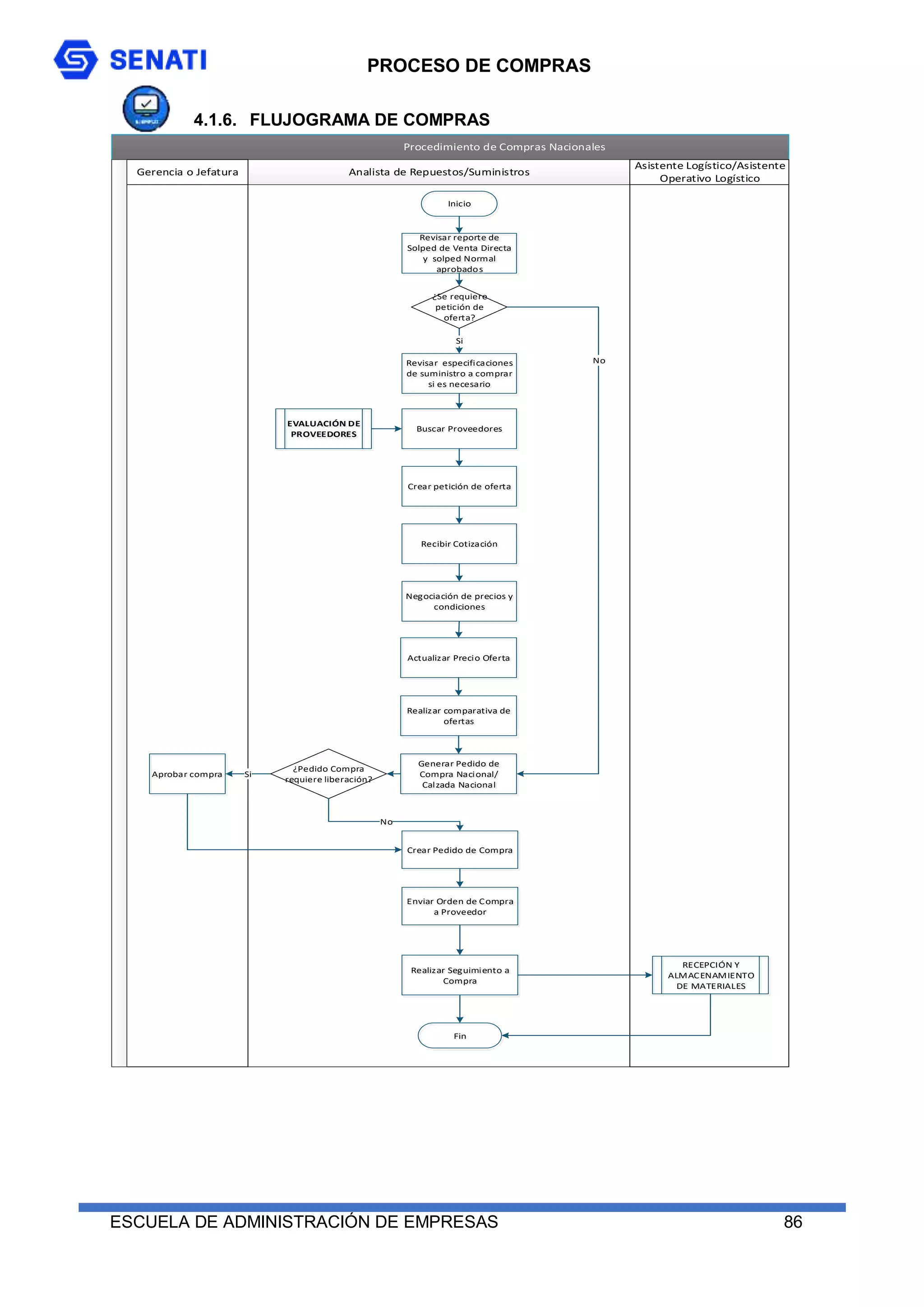
FLUJOGRAMA DE COMPRAS
05 ELABORACIÓN DE LA ORDEN DE COMPRA O SERVICIO
5.1
5.1.1
5.1.2
5.1.3
5.1.4
5.1.5
5.1.6
5.1.7
5.1.8
5.2
5.2.1
5.2.2
5.3
EMISIÓN DE DOCUMENTOS
PRODUCTO PRESUPUESTADO Y NO PRESUPUESTADO
PROCESO DOCUMENTARIO
IDENTIFICACIÓN DE LA NECESIDAD
SOLICITUD/REQUERIMIENTO DE COMPRA
SOLICITUD DE COTIZACIONES
CUADRO COMPARATIVO - EVALUACIÓN
ORDEN DE COMPRA / ORDEN DE SERVICIO
ORDEN DE PAGO
APROVISIONAMIENTO
DEFINICIÓN Y COMPARACIÓN CON LA FUNCIÓN DE COMPRAS
MODELOS DE APROVISIONAMIENTO
5.3.1
5.3.2
5.3.3
SEGUIMIENTO DE LA ORDEN DE COMPRA U ORDEN DE ORDEN
DE SERVICIO
SEGUIMIENTO DE LA ORDEN DE LA COMPRA
SEGUIMIENTO DE LA ORDEN DE SERVICIO
COSTOS EN LA GESTIÓN DE COMPRAS
COSTO DE LANZAMIENTO DEL PEDIDO
COSTO DE ADQUISICIÓN
COSTO DE RUPTURA DE STOCK
COSTO DE PÉRDIDA DE STOCK
PROCESO DE COMPRAS
ESCUELA DE ADMINISTRACIÓN DE EMPRESAS 1
N OPERACIONES
HERRAMIENTAS /
INSTRUMENTOS
1 Elaborar y mantener el catálogo de proveedores
2
Identificar y administrar el flujo de la información de
proveedores (recepción, procesamiento y emisión)
3 Homologar proveedores
4
5
6
DENOMINACIÓN TAREA 1
ELABORACIÓN DEL CATÁLOGO DE PROVEEDORES HT-01
ADMINISTRACIÓN DE EMPRESAS Tiempo :
PROCESO DE COMPRAS
ESCUELA DE ADMINISTRACIÓN DE EMPRESAS 2
ELABORACIÓN DE CATÁLOGO DE PROVEEDORES
1.1.DEFINICIONES EN LOGÍSTICA
1.1.1.LOGÍSTICA
ORIGEN DE LA LOGÍSTICA
El nacimiento de la logística se
remonta al origen del ser humano, si
bien el concepto no se desarrolló en
aquella época, ya los individuos o
familias empleaban la logística en sus
vidas diarias, desde que almacenaban
comida en sus cuevas como previsión
para las épocas de invierno.
EVOLUCIÓN DE LA LOGÍSTICA
En el contexto histórico, en el origen del ser humano, los bienes que las personas
querían, no se producían donde se querían consumir; las diferentes mercancías
estaban dispersas en muchos lugares y solo había disponibilidad en ciertas
épocas del año, esta situación origina que haya una evolución en el proceso
logístico a lo largo del tiempo, teniendo hitos bien marcados, que se muestran
en el gráfico N° 1.
GRÁFICO 1. EVOLUCIÓN DE LA LOGÍSTICA EN EL TIEMPO
• Las pirámides egipcias, representaron uno de los mayores esfuerzos
logísticos de la humanidad; bloques de piedra de toneladas de peso fueron
transportados y ensamblados
-2700 a. a. c.:
•Buques de remo griegos atravesaban el mar haciendo rutas intercontinentales
-300 a. a. c. :
•Se utiliza la logística para la segunda guerra mundial
•Se relaciona la logística militar con la logística de negocios
-1930. Logística Militar
• Análisis costo total
• Atención a canales de distribución
• Se desarrollan los primero centros de distribución y tranporte
1956: Conceptualización
de logística
• Servicio al cliente base para competir
• DEsarrollos iniciales en gestion de inventarios
• Avances en conceptos de distribución física
1973: Logística en prueba
• Microcomputación fomenta descentralización e intercambio de información
• Revolución de tecnología de comunicación y código de barras
1980: Impacto
tecnológico
• Logística de Hubs
• Reprogramación de flujo de materiales, consolidación
• Tercerización
2000: Integración hacia
Cadena de Suministro
Elaboración: SENATI
PROCESO DE COMPRAS
ESCUELA DE ADMINISTRACIÓN DE EMPRESAS 3
GRÁFICO 2. LOGÍSTICA DE NEGOCIOS
DEFINICIÓN DE LOGÍSTICA
Según el CLM (Consejo de dirección logística), logística es
OBJETIVOS DE LA LOGÍSTICA:
 Asegurar menores costos operativos
Incrementar la satisfacción de los clientes, por medio del suministro
oportuno y adecuado de productos o servicios
Ser fuente de ventaja competitiva para cualquier organización, es decir
ser un factor diferenciador
GRÁFICO 3. OBJETIVOS DE LA LOGISTICA
Empresa
” La parte del proceso de la cadena de suministro que planea,
ejecuta y controla el flujo y almacenamiento eficientes y efectivo de
bienes y servicios, así como de la información relacionada, desde
el punto del origen hasta el punto de consumo, con el fin de
satisfacer los requerimientos de los clientes”
Proveedor Transporte Fábrica Transporte Cliente
Almacenamiento
Objetivos
de la
logística
Reducir Costos
Aumentar Nivel de Servicio
Optimizar rendimiento
sobre inversión
PROCESO DE COMPRAS
ESCUELA DE ADMINISTRACIÓN DE EMPRESAS 4
ETAPAS
Para lograr atender los requerimientos de los clientes, la logística tiene etapas
que son mostradas en el gráfico 4.
GRÁFICO 4. ETAPAS – PROCESOS DE LA LOGÍSTICA
1.1.2.SISTEMA LOGÍSTICO EMPRESAS DE MANUFACTURA, COMERCIALES Y
DE SERVICIOS (SECTOR PÚBLICO Y PRIVADO)
Las organizaciones en el sector privado cuentan mínimo con un responsable
logístico hasta un staff logístico, con diferentes roles:
- Jefe
- Analistas de compra
- Almaceneros
- Reponedores
- Coordinadores de transporte
En el sector público las organizaciones cuentan con staff similares, sin embargo
y adicionalmente intervienen organismos de control como la OSCE (organismo
supervisor de contrataciones del estado). Así mismo toda la logística del sector
público se rige por, el decreto legislativo 1439 decreto legislativo del sistema
nacional de abastecimiento
1.1.3.RELACIÓN INTERNA CON LAS ÁREAS DE LA EMPRESA
Dada la relevancia de la logística, esta interactúa con diferentes áreas, esto se
muestra en el gráfico N° 5
PROCESO DE COMPRAS
ESCUELA DE ADMINISTRACIÓN DE EMPRESAS 5
Logística
Marketing
Producció
n
Ventas
Tesorería
y Finanzas
Atención
al cliente
Ingeniería
/
Desarrollo
de
productos
Recursos
humanos
Gráfico 5. Relación de Logística con otras áreas
1.1.4.RED LOGÍSTICA – PLANIFICACIÓN LOGÍSTICA
La planificación logística, involucra decisiones sobre tres aristas: Localización,
inventario y transporte, el servicio al cliente es el resultado de estas decisiones.
Gráfico 6. RED LOGÍSTICA
PLANIFICACIÓN
ORGANIZACIÓN
CONTROL
PROCESO DE COMPRAS
ESCUELA DE ADMINISTRACIÓN DE EMPRESAS 6
1.2.DEPARTAMENTO DE COMPRAS
1.2.1.PROCESO DE COMPRAS – MARCO CONCEPTUAL:
El proceso de compras es el
proceso por el cual las
organizaciones adquieren
materias primas, suministros,
componentes, productos,
servicios y otros recursos de
proveedores, esto para poder
ejecutar sus operaciones.
Tiene una interrelación muy
importante con las
actividades de movimiento
(transporte) y
almacenamiento.
Dado que casi de un 40% a un 60% del valor de ventas esta representado por el
valor de los componentes y/o suministros adquiridos, se puede decir que
reducciones de costo muy pequeñas pueden generar un gran impacto en las
ganancias de la empresa.
Involucra planificar, ejecutar y controlar los procesos de adquisición de bienes
de procedencia nacional o extranjero, de acuerdo con la normatividad legal y
administrativa vigente.
1.2.2.PERSONAL, ORGANIGRAMA DEL ÁREA DE COMPRAS
Existe diferentes modelos de organigramas, que básicamente tienen que ver con
el tamaño de la empresa y el rubro. Sin embargo, por lo general son como sigue:
Gráfico 7. ORGANIGRAMA DEL ÁREA DE COMPRAS
Jefe Logístico
Comprador de
bienes para stock
Comprador de
productos
importados
Comprador de
Servicios
Comprador de
suministros de
oficina
Asistente de
Compras
PROCESO DE COMPRAS
ESCUELA DE ADMINISTRACIÓN DE EMPRESAS 7
1.2.3.OBJETIVOS DEL PROCESO DE COMPRAS:
El proceso de compras tiene los siguientes objetivos:
 Garantizar el adecuado abastecimiento de bienes y servicios a nuestros
clientes internos y externos, en forma oportuna con la calidad y cantidad
necesaria,
 Reducir el costo final de los productos.
 Prevenir quiebres de stock
1.2.4.FUNCIONES
El área de compras involucra diversas funciones, que tienen un impacto
importante en las actividades de movimiento (transporte) y almacenamiento por
lo que debe haber una permanente coordinación y comunicación con estos
procesos, las principales funciones se muestran en el gráfico 8.
Gerencia
Logística
Jefe de Compras
Comprador de
bienes para
stock
Comprador de
productos
importados
Comprador de
Servicios
Jefe de Almacén
Coordinador de
Transporte
Coordinador de
almacén
Asistente de
Compras
PROCESO DE COMPRAS
ESCUELA DE ADMINISTRACIÓN DE EMPRESAS 8
Gráfico 8. Funciones del área de Compras
Elaboración: SENATI
1.2.5.POLÍTICAS
Las políticas representan marcos de acción que facilitan la toma de decisiones,
por ello para la gestión de compras, las organizaciones establecen algunas que
son como siguen:
 Política de selección y evaluación de proveedores: Relacionada al trato con
proveedores, declaraciones de transparencia, y confidencialidad de
información. Se pueden establecer requisitos legales, así como de
condiciones respecto a plazos, precios, formas de pago y calidad.
 Política de aprobaciones de compras y centralización: Relacionada a que
niveles jerárquicos pueden aprobar ciertos montos de compras ,así mismo
que todas las compras de la organización se deben realizar por el área de
compras.
 Política de compras por tipo de material: Dependiendo del tipo de material se
puede establecer los intervalos de reposición, las formas de abastecimiento,
etc.
Seleccionar y
calificar
proveedores
Evaluar el
desempeño del
proveedor
Negociar
contratos
Comparar precio
calidad y servicio
Contratar bienes
y servicios
Programar
compras
Establecer las
condiciones de
venta
Evaluar el valor
recibido
Predecir el
precio, servicio y
cambios en la
demanda
Especificar la
forma en que se
recibirán los
bienes
PROCESO DE COMPRAS
ESCUELA DE ADMINISTRACIÓN DE EMPRESAS 9
1.2.6.INFORMACIÓN QUE RECIBE, PROCESA Y TRANSMITE EL PROCESO DE
COMPRAS
El proceso de compras consolida toda la información de requerimientos de la
organización, esto incluye especificaciones técnicas, así mismo debe considerar
la data histórica, y los pronósticos en función a las ventas; la información que
procesa está relacionada al establecimiento de acuerdos con los proveedores en
función a las negociaciones previas, la ejecución de órdenes de compra u
órdenes de servicio según corresponda, para luego transmitir la información al
proveedor seleccionado, así como dar aviso cuando la compra haya sido
entregada por el proveedor. En el gráfico 9 se puede observar, en resumen, toda
la información que recibe, procesa y transmite el proceso de compras.
PROCESO DE COMPRAS
ESCUELA DE ADMINISTRACIÓN DE EMPRESAS 10
Gráfico 9. PROCESO DE COMPRAS
Elaboración: SENATI
Información que recibe
Información de proyección de ventas
Data histórica de ventas y compras
Planes de producción
Aviso de reposición de stock
Requerimientos de diferentes áreas
Información de devolución de inventario
Información de productos defectuosos y
en exceso
Programación de recepción de productos
Conformidad de recepción
Espacio disponible en almacén
Información del proveedor
Información que
procesa
Selección y evaluación de proveedores
Evaluación de desempeño de proveedores
Negociación de Contratos
Comparativa precio, calidad y servicio
Pronósticos y análisis de reposición
Programación de compras
Condiciones del proveedor
Información que
transmite
Registro de evaluación de proveedores
Peticiones de oferta
Programación de compras
Contratos negociados
Órdenes de compra
Señal de reposición al cliente
Conformidad de recepción
Aprobación de pago al proveedor
PROCESO DE COMPRAS
ESCUELA DE ADMINISTRACIÓN DE EMPRESAS 11
1.3.CATÁLOGO DE PROVEEDORES
1.3.1.REGISTRO DE PROVEEDORES: DEFINICIÓN Y ALCANCES
El registro de proveedores representa la información almacenada, consolidada y
segura de proveedores, donde se encuentran los datos más relevantes del
proveedor; esta puede ser almacenada en una base de datos Excel o por medio
de un sistema de información o un ERP (Enterprise Resource Planning).
El contar con un catálogo actualizado y confiable tiene los siguientes beneficios:
 Agiliza la selección de proveedores
 Optimiza el tiempo de compra
 Mejora la calidad de toma de decisiones
 Reduce costos de archivamiento, papeles
En las siguientes figuras, algunas interfases de sistemas para registro de
proveedores:
PROCESO DE COMPRAS
ESCUELA DE ADMINISTRACIÓN DE EMPRESAS 12
1.3.2.ELABORACIÓN DEL REGISTRO DE PROVEEDORES
Este registro corresponde a los responsables de compras y por lo general debe
contener la siguiente información:
Datos Generales del proveedor
Dato Uso
 Código
Proveedor
Código asignado por la empresa, sirve para la
identificación de compras e interrelación con el
proveedor
 Nombre del
Proveedor
Es la razón social del proveedor, tal como se encuentra
registrado en SUNAT
 Nombre
Comercial del
Proveedor
Es el nombre que habitualmente utiliza el proveedor.
Ej. Repuestos “La llave”, no necesariamente es igual a
la razón social
 Productos /
Servicios
Permite conocer la variedad de productos o servicios
que ofrece el proveedor
 Dirección del
proveedor
Se podrá conocer la ubicación del domicilio fiscal del
proveedor
 Teléfono del
Proveedor
Registrar el N° telefónico de la empresa, puede ser un
N° celular o un teléfono fijo
 Nombre del
Contacto
Se debe considerar el responsable con el que se
coordina las compras, por lo general es el vendedor
 Teléfono
Contacto
Registrar el N° telefónico del contacto
 Correo Corresponde al email del contacto de la empresa
PROCESO DE COMPRAS
ESCUELA DE ADMINISTRACIÓN DE EMPRESAS 13
Datos contables
Dato Uso
 RUC Registro de tributos a SUNAT
 Razón Social Validación de proveedor a SUNAT
 Tipo de persona Natural o jurídica
 Tipo impuestos Se puede clasificar de acuerdo a los productos o
servicios que ofrezca, si está afecto a retenciones
y/o detracciones
 Clasificación
tributaria
Se puede clasificar si es agente de retención
 Forma de Pago Útil para realizar la programación de pagos
Las opciones pueden ser:
- Contado contra entrega
- Anticipo 50%, 50% pago contra
entrega
- Crédito 7 días
- Crédito 15 días
- Crédito 30 días
 Moneda de Pago Útil para la ejecución del pago, generalmente es
soles (S/.), aunque puede ser en dólares.
 Descuento Si existe algún descuento acordado, sobre la lista
de precios
Datos Financieros
Dato Uso
 N° de cuentas
bancarias
Importante dado que ahora la mayoría de los
pagos se deben hacer de forma bancarizada
 Banco Identifica la cuenta a que banco pertenece
 Cuenta de
detracción
Importante para el depósito de detracción en los
casos que corresponda
Datos de Calidad (Evaluación)
Dato Uso
 Datos de Calificación según
criterios de evaluación del
proveedor (Calidad, tiempo de
entrega, disponibilidad, precios,
servicio posventa, etc.)
Para conocer historial de
comportamiento del cliente en cada
entrega.
PROCESO DE COMPRAS
ESCUELA DE ADMINISTRACIÓN DE EMPRESAS 14
Transacciones de registro de proveedores en SAP
1.3.3.FUNCIONES DEL REGISTRO DE PROVEEDORES
El Registro de proveedores cumple las siguientes funciones:
 Dar acceso a la información del proveedor
 Dar acceso al histórico de compras generadas con el proveedor
 Permite modificar los datos del proveedor producto de evaluaciones
 Permite consolidar proveedores por tipo de servicio o producto a comprar
1.3.4.MANTENIMIENTO DEL REGISTRO DE PROVEEDORES Y
RECATEGORIZACIÓN
Es importante mantener un registro de proveedores actualizado, ya que esto
permitirá agilizar las labores de compra, así como de selección de proveedores.
Así mismo la recategorización influye en la calificación del proveedor y su nivel
de servicio, lo cual le da mayores probabilidades de lograr un contrato con la
organización.
Prácticamente todos los datos del proveedor pueden variar en el tiempo. Sin
embargo, los datos que más varían en el tiempo son:
 Nombre del contacto
 Teléfono del contacto
 Dirección fiscal
 Razón Social
 Productos y/o servicios ofrecidos: Por ampliación de giro el proveedor puede
cambiar o ampliar los productos y/o servicios que ofrece
 Forma de pago: esta puede variar en la renegociación de acuerdos con el
proveedor, o en un trabajo en específico a realizar.
 % de descuento: puede variar de acuerdo a negociaciones de contrato
realizadas.
 N° de cuentas bancarias: Puede cambiarse, o incrementarse el N° de
cuentas bancarias.
 Datos de calidad: pueden variar la calificación del proveedor de acuerdo a la
evaluación de cada entrega, o en caso se proceda a una homologación de
proveedores, o una evaluación de los mismos.
XK01 -> Creación de Proveedores
XK02 -> Modificación de Proveedores
XK03 -> Visualización de Proveedores
MKVZ ->Lista de proveedores compras
PROCESO DE COMPRAS
ESCUELA DE ADMINISTRACIÓN DE EMPRESAS 15
El mantenimiento o recategorización se puede dar por tres motivos,
mostrados en el gráfico 10.
Gráfico 10. Motivos de Recategorización de proveedores
Revisión de últimas
operaciones con la
empresa
Revisión de
calificaciones
obtenidas por los
servicios o productos
entregados
Actualización de la
categoría del
proveedor, por
ampliación de
oferta de bienes o
servicios
Cambio de datos
de contacto y otros
De acuerdo a los
intervalos de tiempo de
la empresa, para
validar vigencia de
proveedores
1. Política de
empresa
2. Luego de entregas
recibidas
3. Por
información
enviada por
el proveedor
Elaboración: SENATI
PROCESO DE COMPRAS
ESCUELA DE ADMINISTRACIÓN DE EMPRESAS 16
N OPERACIONES
HERRAMIENTAS /
INSTRUMENTOS
1
Compras Justo a Tiempo (JITP)
2 Vendor Managed Inventory (VMI)
3
¿Dónde y a quiénes comprar?
4
Segmentación de Proveedores
5
Negociación
6
DENOMOINACIÓN TAREA 2
ELABORACIÓN DEL INFORME DEL RESULTADO DE
LA NEGOCIACIÓN
HT-02
ADMINISTRACIÓN DE EMPRESAS Tiempo :
PROCESO DE COMPRAS
ESCUELA DE ADMINISTRACIÓN DE EMPRESAS 17
2. ELABORACIÓN DEL INFORME DEL RESULTADO DE LA NEGOCIACIÓN
El obtener un resultado de negociación y por ende el informe, depende de conocer los
conceptos, estrategias y técnicas de varios aspectos que se tratarán dentro de esta tarea
de aprendizaje, entre ellos:
 Determinar cuándo comprar
 A quien comprar
 Que estrategias de integración beneficiosa existen
 Como negociar mejor con los proveedores
2.1.COMPRAS JUSTO A TIEMPO (JITP)
2.1.1.ANTECEDENTES JUST IN TIME (JIT)
El Sistema 'Justo a Tiempo' (JIT o 'Just in Time') fue desarrollado en el marco de
la administración de operaciones en empresas de producción manufacturera,
específicamente en Japón durante la década de 1960 y 1970 en una empresa
del sector automotriz (Toyota), por lo que también se le denomina el 'Sistema de
Producción Toyota' (TPS o 'Toyota Production System'), que luego dio origen al
concepto de ‘Manufactura Esbelta’ durante la década de 1990 (‘Lean
Manufacturing), un concepto más general que engloba varias metodologías para
la administración de operaciones basadas en los mismos principios.
La definición JIT como filosofía es:
En el gráfico 11. Se observan soluciones bajo filosofía JIT y bajo un enfoque
tradicional.
Gráfico 11. Soluciones JIT Versus Soluciones Tradicionales
“Serie integrada de actividades diseñadas para lograr un
volumen elevado de producción utilizando inventarios mínimos
de partes que llegan a la estación de trabajo exactamente
cuando se necesitan”
Elaboración: IPEA
PROCESO DE COMPRAS
ESCUELA DE ADMINISTRACIÓN DE EMPRESAS 18
2.1.2.SISTEMA KANBAN
El ‘Sistema Kanban’ (que viene de la palabra cartel en japonés), es parte del
‘Sistema de Producción Toyota’ y tuvo su apogeo durante la década de 1960 y
1970. En esta metodología la información debe viajar desde las últimas hacia las
primeras estaciones de producción y hasta los almacenes de materias primas.
De esta forma cada estación limita su producción a las necesidades de la
siguiente estación de producción, y, en consecuencia, se disminuye la cantidad
de inventarios en productos proceso y terminados, mientras que el área de
compras limita los inventarios de materias primas a los requerimientos del área
de producción, y, en consecuencia, se disminuye la cantidad de inventarios de
materias primas. En otras palabras, la producción y la logística deben responder
de forma inmediata a la demanda, de manera que cuando se coloca una Orden
de Producción, la información fluye a través de toda la línea de producción
hacia el Área de Compras. A este método de programación de la producción,
que responde de forma inmediata a la demanda, se le denomina coloquialmente
como ‘Jalar’ (o ‘Pull’), pues la producción es ‘jalada’ por la demanda cuando se
coloca una Orden de Producción.
GRÁFICO 12. SISTEMA KANBAN
PROCESO DE COMPRAS
ESCUELA DE ADMINISTRACIÓN DE EMPRESAS 19
GRÁFICO 15. TARJETA KANBAN
2.1.3.DEFINICIÓN DEL JITP (JUST IN TIME PURCHASING)
Desde el punto de vista de la logística, esta filosofía busca la minimización de
todos los inventarios de la empresa, incluyendo las materias primas, productos
en proceso y productos terminados, ya que incrementan innecesariamente los
costos de producción, debido a que generan costos de almacenamiento y costos
financieros de capital invertido en inventarios que se encuentran inmovilizados,
mientras que no contribuyen en absoluto al incremento de la propuesta de valor
para el cliente.
Específicamente, desde el punto de vista del área de compras, la estrategia
consiste en disminuir el número de proveedores (P), usualmente seleccionando
aquellos cuyas instalaciones se encuentran más cerca a las instalaciones de la
empresa (E) y compartiendo información sobre la programación de la producción
para que el proveedor pueda anticiparse a la demanda de la empresa. De esta
forma se pueden realizar pedidos más pequeños y frecuentes a un número
reducido de proveedores.
CÓDIGO DEL PRODUCTO: _____________________ FECHA DE SOLICITUD: _____________________
DESCRIPCIÓN DEL PRODUCTO: _____________________ FECHA DE ENTREGA: _____________________
CANTIDAD REQUERIDA: _____________________
CONTENEDOR: _____________________ NOTAS ADICIONALES _____________________
UBICACIÓN: _____________________ _____________________
CÓDIGO DEL PROVEEDOR: _____________________
DESCRIPCIÓN DEL PROVEEDOR: _____________________
TARJETA KANBAN
E
P1
P2
P3
P4
P5
P6
P7
P8
P9
P10
Gráfico N°14. Compras JIT – Empresa - Proveedores
PROCESO DE COMPRAS
ESCUELA DE ADMINISTRACIÓN DE EMPRESAS 20
Los principales pilares de acción de JITP se muestran en el gráfico 15
Gráfico 15. Pilares de Just in time Purchasing
2.1.4.GESTIÓN DE CALIDAD DEL PROVEEDOR
En la gestión de compras un tema de principal
importancia es como encontrar proveedores
que aseguren niveles de calidad y respuesta
que no perjudiquen los procesos productivos,
costos o la competitividad de la empresa en los
productos y servicios brindados al consumidor;
por ello la empresa debe gestionar la calidad a lo
largo de toda la cadena de suministro, desde la
logística de entrada hasta el servicio postventa, y de forma más específica el
área de compras debe realizar la gestión de proveedores y procesos; un marco
de referencia para la implementación y seguimiento de proveedores, es la Norma
ISO 9001 sobre sistemas de gestión de calidad.
El capítulo 8.4 “Control de los procesos, productos y servicios suministrados
externamente” enumera los principios que deben tomarse en cuenta para
determinar la aplicabilidad, el alcance y el tipo de controles. A continuación, se
muestra un extracto de la norma:
8.4.1. Generalidades
[…] determinar los controles a aplicar a los procesos, productos y servicios
suministrados externamente cuando:
a) los productos y servicios de proveedores externos están destinados a
incorporarse dentro de los propios productos y servicios de la organización;
Cantidad de producción:
Basado en lotes pequeños de
producción
Programación de entregas: Es
frecuente debido al tamaño de los
lotes y los bajos costos de orden
Ventana de entregas: Muy
estrecha
Tiempos de entrega: rigurosos y
reducidos de forma significativa
Calidad de materiales:
Responsabilidad del
proveedor
Base de proveedores:
Considerablemente pequeña
Comunicación on line (ERP -
EDI)/ Kan Ban
Contratos de largo plazo con
proveedores
Elaboración: SENATI
PROCESO DE COMPRAS
ESCUELA DE ADMINISTRACIÓN DE EMPRESAS 21
b) los productos y servicios son proporcionados directamente a los
clientes por proveedores externos en nombre de la organización;
c) un proceso, o una parte de un proceso, es proporcionado por un
proveedor externo como resultado de una decisión de la organización.
8.4.2. Tipo y alcance del control
[…] La organización debe:
[…]
1. definir los controles que pretende aplicar a un proveedor externo y los
que pretende aplicar a las salidas resultantes;
2. tener en consideración;
i.el impacto potencial de los procesos, productos y servicios suministrados
externamente en la capacidad de la organización de cumplir regularmente los
requisitos del cliente y los legales y reglamentarios aplicables;
ii.la eficacia de los controles aplicados por el proveedor externo;
[…]
Los campos de acción específicos para gestionar la calidad de proveedores se
muestran en el gráfico 13, donde se considera la evaluación de proveedores,
desde un punto de vista general previo a la contratación y luego de la
contratación la Evaluación de Desempeño con respecto a los servicios
contratados, finalmente en la evaluación global, siempre se integrará los dos
aspectos.
Gráfico 16. Evaluación de Proveedores basados en ISO 9001 - 2015
Evaluación General de
Proveedores
•Experiencia pertinente
•Desempeño de los proveedores en
relación con los competidores
•Requisitos de calidad del producto,
precio, entrega y repuesta a los
problemas
•Capacidad potencial para
proporcionar los productos requeridos,
en las condiciones requeridas
•Evaluación financiera para asegurar
la viabilidad del proveedor durante todo
el período de suministro
•Respuesta del proveedor a consultas,
solicitudes de presupuestos y de ofertas
•Cumplimiento de los requisitos
legales y reglamentarios pertinentes
Evaluación de Desempeño
•Análisis de los Plazos de Entregas: se
verifica si el producto o servicio
comprado está disponible en el
momento acordado, ni antes ni
después.
•Cumplimiento de estandar de
especificaciones técnicas: se
comprueba si el producto o servicio
comprado alcanza el estandar exigido.
•Calidad del Servicio que presta: se
analiza si la gestión del proveedor
ocasiona o no inconvenientes, cómo
responde a reclamos o solicitudes, etc.
•Confiabilidad: demostración de que lo
suministrado es confiable
repetitivamente.
Elaboración: SENATI
PROCESO DE COMPRAS
ESCUELA DE ADMINISTRACIÓN DE EMPRESAS 22
2.1.5.EL TAMAÑO ECONÓMICO DE PEDIDO (EOQ)
La cantidad económica de pedido (EOQ o ‘Economic Order Quantity’) es una
metodología que permite optimizar el ‘Tamaño de la orden de compra’ (Q), es
decir que minimice el ‘Costo de inventario total anual’ (K).
El Costo de inventario total anual (K), se define mediante la siguiente fórmula:
𝐾 = 𝐾𝑐 + 𝐾𝑜 + 𝐾𝑎 = 𝐷 ∗ 𝑘𝑐 +
𝐷
𝑄
∗ 𝑘𝑜 +
𝑄
2
∗ 𝑘𝑎
Donde:
D = Demanda anual del producto
Q = Tamaño de la orden de compra
K = Costo de inventario anual
Kc = Costo de compra anual
Ko = Costo fijo de orden de compra anual
Ka = Costo de almacenamiento anual
kc = Costo de compra unitario
ko = Costo fijo de orden unitario, compuesto por los costos
administrativos, de transporte y de manipulación de cada orden de
compra.
ka = Costo de almacenamiento unitario, compuesto por el costo de
capital, el costo de mantenimiento del almacén, el costo de refrigeración
y el costo de aseguramiento.
Luego:
El Kc se calcula como el producto de la Demanda anual (D) y el Costo
unitario de compra (kc).
El Ko se calcula como el producto de la Cantidad de pedidos anuales
(D/Q) y el Costo fijo de orden unitario (ko).
El Ka se calcula como el producto de Inventario promedio (Q/2) y el
Costo de almacenamiento unitario (ka).
Finalmente, la Tamaño de la orden de compra (Q) que minimiza el
Costo de inventario anual (K), es decir el Tamaño económico de pedido
(EOQ), se calcula con la siguiente ecuación.
𝐸𝑂𝑄 = √
2 ∗ 𝐷 ∗ 𝑘𝑜
𝑘𝑎
PROCESO DE COMPRAS
ESCUELA DE ADMINISTRACIÓN DE EMPRESAS 23
Como se puede concluir al analizar la ecuación del EOQ, el tamaño óptimo
para la orden de compra depende de:
 Demanda anual del producto (D)
 Del Costo fijo de orden unitario (ko) y,
 del costo de almacenamiento unitario (ka)
Mientras que el EOQ, es independiente del Costo de compra unitario (kc).
En el gráfico se puede observar la interacción entre las curvas de costo de
almacenamiento, costo de inventario anual y el costo fijo de orden anual
Gráfico 17. Tamaño económico de orden (EOQ)
CASO PRÁCTICO 1: Tamaño Económico de Pedido de Compra (EOQ)
para vehículos.
Un concesionario de vehículos importa periódicamente un lote de vehículos
de cada modelo cada vez que el inventario alcanza el nivel mínimo de
seguridad. La demanda de cada modelo es proporcional al precio de venta,
es decir, que los vehículos de menor gama tienen menor demanda y se
puede observar en la siguiente tabla.
PROCESO DE COMPRAS
ESCUELA DE ADMINISTRACIÓN DE EMPRESAS 24
MODELO PRECIO DE COMPRA DEMANDA ANUAL
MOD "A" $ 10,500 1080 unid.
MOD "B" $ 15,000 720 unid.
MOD "C" $ 17,500 720 unid.
MOD "D" $ 25,000 360 unid.
La empresa alquila un almacén techado fuera de la cuidad para mantener los
vehículos en buenas condiciones por lo que debe pagar $10,000 mensuales
por un almacén con capacidad para 500 vehículos, incluyendo los gastos de
seguridad y de personal logístico. Además, ha contratado un seguro contra
todo riesgo para el inventario por el que paga $5,000 mensuales.
Cada vez que la empresa emite una orden de compra, el proveedor demora 3
meses en entregar los vehículos en el puerto de destino a partir de donde la
empresa debe asumir el riesgo y los costos de transporte hasta el almacén.
Además, la empresa incurre en gastos administrativos cada vez que emite una
orden de compra que se estiman en $500.
En base a esta información la empresa desea calcular cual es el tamaño óptimo
de la orden de compra para cada modelo de vehículos.
SOLUCION
En este caso el costo de almacenamiento (ka) está representado por el costo
de alquiler del almacén y el costo del seguro contra todo riesgo prorrateado
para cada unidad, es decir ($10,000 + $5,000) / 500 = $30.
Por otro lado, el costo fijo de orden de compra (ko) es de $500.
A partir de esta información se puede calcular que el tamaño de lote económico
para cada modelo reemplazando ka y ko en la ecuación y la demanda anual
de cada modelo en la ecuación de EOQ.
𝐸𝑂𝑄 = √
2 ∗ 𝐷 𝑝𝑜𝑟 𝑚𝑜𝑑𝑒𝑙𝑜 ∗ $500
$30
Los resultados se muestran en la siguiente tabla.
MODELO TAMAÑO DE LOTE
MOD "A" 190 unid.
MOD "B" 155 unid.
MOD "C" 155 unid.
MOD "D" 110 unid.
PROCESO DE COMPRAS
ESCUELA DE ADMINISTRACIÓN DE EMPRESAS 25
CASO PRÁCTICO 2: Tamaño Económico de Pedido de Compra (EOQ)
para cadenas de supermercados.
Una cadena de supermercados desea determinar los parámetros de compra
para los productos del área de electrónica de consumo. A continuación, se
muestra la lista de productos, así como el precio de compra y la demanda
anual.
PRODUCTO PRECIO DE COMPRA DEMANDA ANUAL
TELEVISOR
PANTALLA PLANA 40”
$ 800 5000 unid.
TELEVISOR
PANTALLA PLANA 60”
$ 1,200 2100 unid.
SMARTPHONE 16GB $ 300 5000 unid.
SMARTPHONE 32GB $ 500 2600 unid.
SMARTPHONE 64GB $ 800 1000 unid.
LAPTOP MARCA A $ 1,800 1200 unid.
LAPTOP MARCA B $ 2,600 800 unid.
Las mercancías son almacenadas en los locales de la empresa para asegurar
la disponibilidad inmediata de los productos al momento de la venta. Debido a
que los puntos de venta se encuentran en zonas comerciales donde el costo
de alquiler es muy alto, el costo almacenamiento también es alto. La empresa
paga $30,000 mensuales de alquiler, y el almacén ocupa el 40% del espacio
alquilado. El almacén tiene capacidad para 1,000 unidades.
Por otro lado, debido a que el proveedor es una empresa internacional grande,
las órdenes de compra se colocan a través de su plataforma virtual y el tiempo
de entrega es de 1 mes. Debido a la practicidad del proceso de compras, el
costo de lanzamiento es relativamente bajo, y se estima en $10 por orden de
compra.
Se desea determinar el tamaño económico del lote de compra para cada
producto.
SOLUCIÓN
En base a los costos de operación descritos, la empresa incurre en un costo
de almacenamiento por unidad de:
𝑘𝑎 =
𝐶𝑜𝑠𝑡𝑜 𝑑𝑒 𝑎𝑙𝑞𝑢𝑖𝑙𝑒𝑟 𝑎𝑛𝑢𝑎𝑙 ∗ 𝑃𝑟𝑜𝑝𝑜𝑟𝑐𝑖ó𝑛 𝑑𝑒 á𝑟𝑒𝑎 𝑑𝑒𝑙 𝑎𝑙𝑚𝑎𝑐é𝑛
𝐶𝑎𝑝𝑎𝑐𝑖𝑑𝑎𝑑 𝑚á𝑥𝑖𝑚𝑎 𝑑𝑒𝑙 𝑎𝑙𝑚𝑎𝑐é𝑛
=
$360,000 ∗ 0.4
1,000
= $ 144
Además, se conoce que el costo de lanzamiento de pedido (ko) es de $10 por
orden de compra.
Con la información recolectada se puede calcular que el lote económico de
pedido para cada producto reemplazando los valores en la siguiente fórmula:
PROCESO DE COMPRAS
ESCUELA DE ADMINISTRACIÓN DE EMPRESAS 26
𝐸𝑂𝑄 = √
2 ∗ 𝐷 𝑝𝑜𝑟 𝑚𝑜𝑑𝑒𝑙𝑜 ∗ $10
$144
Los resultados se muestran en la siguiente tabla.
CASO PRÁCTICO 3: Tamaño Económico de Pedido de Compra (EOQ)
para empresas de producción.
Una empresa del sector de metalmecánica que produce termas eléctricas
requiere comprar planchas de acero para la fabricación de los tanques. Las
termas vienen en varias presentaciones de 20L, 50L, 80L, 120L y 150L, y cada
presentación requiere de planchas de diferentes dimensiones y además tiene
una demanda distinta. En la siguiente tabla se muestra el costo y la demanda
anual de cada presentación.
PRODUCTO PRECIO DE
COMPRA
DEMANDA ANUAL
PLANCHAS PARA 20L $ 50 5,000 unid.
PLANCHAS PARA 50L $ 65 4,500 unid.
PLANCHAS PARA 80L $ 75 3,200 unid.
PLANCHAS PARA 120L $ 85 2,000 unid.
PLANCHAS PARA 150L $ 95 1,500 unid.
Las planchas son almacenadas en el almacén de materias primas de la planta
que se encuentra ubicada en una zona industrial. El costo de alquiler en la zona
es de 2.5$/m2 y el almacén de materias primas tiene un área de 500m2. El
almacén tiene una capacidad para 1,000 planchas.
Por otro lado, debido a que el proveedor no ha implementado un sistema
informático que permita agilizar el proceso de compra, todo el proceso se
MODELO TAMAÑO DE LOTE
TELEVISOR
PANTALLA PLANA 40”
10 unid.
TELEVISOR
PANTALLA PLANA 60”
13 unid.
SMARTPHONE 16GB 7 unid.
SMARTPHONE 32GB 9 unid.
SMARTPHONE 64GB 11 unid.
LAPTOP MARCA A 16 unid.
LAPTOP MARCA B 20 unid.
PROCESO DE COMPRAS
ESCUELA DE ADMINISTRACIÓN DE EMPRESAS 27
realiza mediante documentación física, lo cual incrementa el tiempo, y, en
consecuencia, el costo de lanzamiento de orden de compra a $200 por orden.
En base a la estructura de costos de la empresa, determinar el lote económico
de pedido de compra para cada producto.
SOLUCIÓN
En base a los costos de operación descritos, la empresa incurre en un costo
de almacenamiento por unidad de:
𝑘𝑎 =
𝐶𝑜𝑠𝑡𝑜 𝑝𝑜𝑟 𝑚2 ∗ 𝐴𝑟𝑒𝑎 𝑑𝑒𝑙 𝑎𝑙𝑚𝑎𝑐é𝑛
𝐶𝑎𝑝𝑎𝑐𝑖𝑑𝑎𝑑 𝑚á𝑥𝑖𝑚𝑎 𝑑𝑒𝑙 𝑎𝑙𝑚𝑎𝑐é𝑛
=
2.5 $/𝑚2 ∗ 500𝑚2
1,000
= $ 1.25
Además, se conoce que el costo de lanzamiento de pedido (ko) es de $200 por
orden de compra.
Con la información recolectada se puede calcular que el lote económico de
pedido para cada producto reemplazando los valores en la siguiente fórmula:
𝐸𝑂𝑄 = √
2 ∗ 𝐷 𝑝𝑜𝑟 𝑝𝑟𝑒𝑠𝑒𝑛𝑡𝑎𝑐𝑖ó𝑛 ∗ $200
$1.25
Los resultados se muestran en la siguiente tabla.
PRODUCTO TAMAÑO DE
LOTE
PLANCHAS PARA 20L 1,265 unid.
PLANCHAS PARA 50L 1,200 unid.
PLANCHAS PARA 80L 1,012 unid.
PLANCHAS PARA 120L 800 unid.
PLANCHAS PARA 150L 693 unid.
PROCESO DE COMPRAS
ESCUELA DE ADMINISTRACIÓN DE EMPRESAS 28
2.2.VENDOR MANAGED INVENTORY (VMI)
ANTECEDENTES EFECTO LÁTIGO EN LAS CADENAS DE SUMINISTRO
El efecto látigo describe un problema común en las cadenas de suministro, en el
cual cada agente en la cadena de suministro sobrestima la demanda en una
proporción cada vez mayor en la medida en que se encuentra más lejos del
consumidor cada vez que hay un incremento en el nivel de demanda del
consumidor.
La sobrestimación de la demanda por cada agente de la cadena de suministro
es ocasionada por la falta de información directa con respecto a la demanda del
consumidor final, ya que cada agente responde al cambio de la demanda del
siguiente agente en la cadena de suministro y no a la demanda del consumidor
final. Para evitar este tipo de pérdidas, cada agente necesita de información
acerca de los niveles de inventario del siguiente agente en la cadena de
suministro, para poder responder adecuadamente a los cambios en la demanda.
GRÁFICO 18. EFECTO LÁTIGO O FORRESTER
Elaboración: SENATI
PROCESO DE COMPRAS
ESCUELA DE ADMINISTRACIÓN DE EMPRESAS 29
EJEMPLO:
Comerciante minorista 1
Imaginemos un supermercado que vende una cantidad determinada de
producto y necesita reponerla. Para cubrir su demanda pide la cantidad
vendida -o una predicción de la que va a vender- más un porcentaje
adicional para contar con un stock de seguridad, ya que el que tenía se
ha terminado por un pico de ventas.
Comerciante mayorista 1
El pedido llega a su inmediato proveedor,que además acaba de sufrir
problemas de desabastecimiento y retrasos por parte del siguiente
escalón. Por lo que al exceso de pedido inicial le añade aún más
cantidad de la debida, motivado por el pánico y la falta de confianza.
Comerciante mayorista 2
El siguiente eslabón, además, no es informado de que el tamaño del
pedido inicial está influido por la reposición del stock de seguridad por
un pico puntual de ventas y considera que el incremento forma parte de
una subida estable de la demanda, por lo que empieza a pedir a su vez
aún más producto para las próximas semanas.
Productor
La situación puede repetirse en cada paso de la cadena de suministro
de forma que al llegar al final la cantidad de producto que será
empujada cadena arriba puede diferir mucho de la que el destinatario
final necesita. De ese crecimiento en cada una de las ‘curvas’ viene su
comparación con un látigo.
2.2.1.DEFINICIÓN
En respuesta al efecto látigo, una estrategia es el Inventario administrado por el
vendedor (‘Vendor-Managed Inventory’ o VMI), que es:
De esta forma, el proveedor (comercio mayorista, el distribuidor o el productor)
puede determinar el tamaño de la Orden de Compra por el vendedor y asume la
responsabilidad de mantener el nivel de inventarios del vendedor y de evitar la
ruptura de inventarios, pero al mismo tiempo puede ajustar su propia demanda
sin ningún tipo de distorsión.
GRÁFICO 19. ABASTECIMIENTO NORMAL VERSUS ABASTECIMIENTO
CON VMI
“Un sistema de control de inventarios en el cual el comercio minorista
comparte la información del nivel de inventarios con el siguiente agente
en la cadena de suministro.”
PROCESO DE COMPRAS
ESCUELA DE ADMINISTRACIÓN DE EMPRESAS 30
Por un lado, el vendedor se beneficia ya que el proveedor asume la carga
administrativa y el riesgo de administrar el nivel de inventarios, mientras que el
proveedor tiene información directa de los cambios de la demanda del vendedor,
lo que le permite reducir costos relacionados al nivel de inventario inmovilizado.
2.2.2.ETAPAS
Vistos los beneficios del VMI, lo siguiente es conocer cómo hacer la
implementación.
E-VMI
Un tema previo a conocer es que para el VMI puede estar respaldado por el
sistema de planificación de recursos de la empresa o sistema ERP a través del
intercambio de datos electrónico (‘Electronic Data Interchange’ o EDI) que
permite a la empresa compartir información sobre el nivel de inventario en tiempo
real con el proveedor. Con este tipo de soporte el proveedor puede asumir la
responsabilidad total de la gestión de los inventarios de la empresa de forma
remota.
REQUISITOS PREVIOS
Según Iglesias A. (2012), los principales requisitos previos son:
 Establecer acuerdos de colaboración abierta entre proveedores y
clientes, para generar sinergia
 Establecer procedimientos para la gestión del flujo de información, que
consideren los siguientes aspectos mostrados en el siguiente gráfico:
Orden de Compra Abastecimiento a demanda
Entrega del producto Entrega del producto
ABASTECIMIENTO
NORMAL ABASTECIMIENTO VMI
PROVEEDOR PROVEEDOR
CLIENTES CLIENTES
PROCESO DE COMPRAS
ESCUELA DE ADMINISTRACIÓN DE EMPRESAS 31
GRÁFICO 20. ELEMENTOS PARA INTEGRAR FLUJO DE INFORMACIÓN
FASES DE IMPLEMENTACIÓN DE VMI
Con los requisitos previos, según Pan- Pro (2004) la implementación VMI se
lleva a cabo dentro de 3 categorías o etapas, en cada caso hay diferencias entre
el nivel en el que se opera si es estratégico, táctico u operativo. En el modelo
automatizado, la integración es en todos los niveles, desde la coordinación de
estrategia hasta la integración de data por medio de sistemas ERP.
GRÁFICO 21. CATEGORÍAS DE IMPLEMENTACIÓN DEL VMI
Experiencia:
Análisis
profesional
conjunto de
tendencias de
negocio y
hacer
transferencia
de know how
Integración:
Contar con tecnología
de información robusta,
confiable y flexible.
Integra almacén del
cliente y del proveedor
Transparencia:
Requiere
confianza, para
ver la misma
información
entre cliente y
proveedor
Elaboración: SENATI
COLABORATIVO
•Se determina un
pronóstico conjunto
•Plan de producción
conjunto
TRANSFERENCIA
POR MANDATO
(COSTO)
•Comprador transfiere
costos y actividad de
gestión de inventario
al proveedor
•Se envía una persona
al cliente para hacer
los pedidos
TOTALMENTE
AUTOMATIZADO
•Nivel estratégico:
objetivos y
restricciones VMI
•Nivel táctico y
operativo: trabaja con
la herramienta
informática para
ejecutar actividades
de reabastecimiento.
PROCESO DE COMPRAS
ESCUELA DE ADMINISTRACIÓN DE EMPRESAS 32
En todos los casos para efectos de la operación a nivel táctico y operativo, se
debe tomar en cuenta que el programa integrado debe tomar en cuenta los
siguientes datos:
 Inventario físico del producto, en los
puntos de venta y almacenes del
cliente
 Mercancía en tránsito al cliente
 Previsión de la demanda por ítem y por
punto de venta en un plazo establecido
(lead time), en base a información
histórica y estadística.
2.2.3. VENTAJAS Y CASOS
VENTAJAS
La implementación de este modelo de negocio resulta en varias ventajas
tanto para el comprador como para el proveedor, estas se muestran en el
siguiente gráfico:
GRÁFICO 22. VENTAJAS DEL VMI
¿Qué es Lead time?
Es el tiempo que
transcurre desde que se
coloca una orden de
producción u orden de
compra hasta que se
completa
Ventajas para el
comprador
Nivel óptimo de inventario
Reducción de rupturas de
inventario
Disminución del trabajo
administrativo
Mayor visibilidad de la
cadena de suministro
Ventajas para el
proveedor
Optimización de la
planificación de la
producción
Reducción del nivel de
inventarios
Mayor cercanía al
consumidor y sus
preferencias y patrones de
consumo
Elaboración: SENATI
Elaboración: SENATI
PROCESO DE COMPRAS
ESCUELA DE ADMINISTRACIÓN DE EMPRESAS 33
APLICACIÓN
Una forma de aplicar el VMI es como Western
Publishing está haciendo el trabajo de VMI en sus
líneas Golden Book. Western editor de libros para
niños desarrolla una relación con sus minoristas en
las que estos dan a Western datos del punto de venta.
La información de punto de venta suministra al editor
datos del inventario que todavía tiene el minorista, el
cual es comparado con una cantidad fija de punto de
nuevo pedido (reorden). Los niveles de inventario por
debajo de ese punto de reorden disparan
automáticamente un pedido de reaprovisionamiento. La propiedad del inventario
cambia al minorista una vez que el producto es enviado. Compartir información de
lo que sucede en el punto de venta es la clave para hacer trabajos de continuo
reaprovisionamiento de manera eficiente y en el momento adecuado.
CASOS
EJEMPLO 1:
El VMI es utilizado por muchas
grandes cadenas de supermercados como
Walmart (la empresa más grande de
EEUU en el 2018) o Home Depot, o
cadenas de estaciones de abastecimiento
de combustible. Este tipo de relación con
los proveedores es común en las grandes
cadenas de retailers con gran participación
de mercado debido a que, al ser el
principal nexo entre el consumidor y el productor, pueden negociar con los
proveedores información de mercado a cambio de la implementación de este tipo
de sistema de gestión de inventarios.
EJEMPLO 2:
Otro ejemplo es Zara, un fabricante
y minorista español de indumentaria
que ha logrado integrar el uso de datos de
demanda en las operaciones en todos los
niveles de su cadena de suministro. Zara
diseña y fabrica ropa para mujeres, hombres
y niños, y cuenta con 500 puntos de venta en
grandes ciudades de todo el mundo entre
ellos Perú, Chile, Brasil. Zara puede reaccionar a los cambios de tendencia y
diseñar, fabricar y entregar nuevas prendas a las tiendas en solo unas pocas
semanas. Esta capacidad de respuesta se crea mediante una combinación de su
propia fabricación y capacidad flexible local, de aplazamiento de algunas fases de
producción, como el teñido, de la reserva de capacidad no especificada por parte
de los proveedores para hacer posibles cambios de último momento, de un
sistema logístico eficiente y de gestión eficiente de la tienda y conceptos de la
tienda
PROCESO DE COMPRAS
ESCUELA DE ADMINISTRACIÓN DE EMPRESAS 34
2.3.SEGMENTACIÓN DE PROVEEDORES ¿DÓNDE Y A QUIENES COMPRAR?
2.3.1.PROVEEDOR:
DEFINICIÓN
Una definición general de proveedor es la siguiente:
Esta definición incluye a cualquier agente que se encuentre antes de la
organización en la cadena de suministro.
UBICACIÓN EN LA CADENA DE SUMINISTRO
Bajo el concepto de que cadena de suministro es la red de organizaciones
(cada una de las cuales tiene su propia cadena de valor) que proveen de un
bien o un servicio a alguna otra organización en la siguiente capa de la red,
hasta llegar al consumidor final; un proveedor será el que se encuentre en el
eslabón anterior a la organización de producción o que brinda el servicio, tal
como se ve en el gráfico siguiente:
GRÁFICO 23. PROVEEDORES EN LA CADENA DE SUMINISTRO
“Un proveedor es cualquier agente, que puede ser una persona o una
organización, que suministra periódica o esporádicamente algún bien o
un servicio a alguna organización.”
PROCESO DE COMPRAS
ESCUELA DE ADMINISTRACIÓN DE EMPRESAS 35
TIPOS DE PROVEEDORES
Conocer los tipos de proveedores que existen es esencial porque así se puede
elegir con argumentos cuáles son los que necesitamos para el óptimo funcionamiento
de una empresa, producto de buenas negociaciones. La clasificación de proveedores
se puede hacer atendiendo a distintos enfoques, como se observa en el siguiente
gráfico:
GRÁFICO 24. TIPOS DE PROVEEDORES POR ENFOQUE
2.3.2.GESTIÓN DE LA RELACIÓN CON LOS PROVEEDORES (SRM)
La gestión de la relación con los proveedores (SRM) es un proceso que busca
establecer relaciones de sinergia o beneficio mutuo entre el comprador y el
proveedor, de manera que el desempeño de ambos mejore producto de los
convenios alcanzados.
Algunos de los beneficios que pueden alcanzarse son:
 Mejorar la visibilidad de la cadena de suministro, producto del intercambio
mutuo de información.
 El uso compartido de activos a lo largo de la cadena de suministro, de manera
que se evite la duplicación de gastos.
 Promover la innovación para mejorar la productividad al conocer mejor las
necesidades de otros agentes en la cadena de suministro.
 La ruptura de las barreras funcionales, mediante la promoción de un enfoque
holístico a los procesos de ambas organizaciones.
POR EL TIPO DE BIENES
Proveedores de
Productos:
• muebles, vehículos
laptops
Proveedores de
Servicios. Compañía de
teléfonos, agua, etc.
Proveedores de
Recursos: entidades
financieras
SEGUN EL ROL EN EL
PROCESO DE COMPRAS
Proveedores Normales:
obligados a hacer 3
cotizaciones
Proveedores
Confiables: tiene
características
esenciales
Proveedores
específicos: abastecen
productos especiales
Proveedores de
Convenio: se tiene un
contrato en un plazo.
SEGÚN SU UBICACIÓN
EN CS
Fabricantes
Minoristas: venden el
artículo sin
intermediario (tienda de
la esquina)
Mayoristas: Actúa de
intermediario entre el
productor y minorista
Distribuidor: Hace que
llegue el producto al
cliente, usa sistema o
establece red.
Importador: introduce
en el mercado,
productos de otros
países
Exportador: envía
productos a otros
países
Elaboración: SENATI
PROCESO DE COMPRAS
ESCUELA DE ADMINISTRACIÓN DE EMPRESAS 36
Existen dos modelos para el proceso de gestión de relación con los
proveedores.
 Modelo básico
 Modelo integrado
En el modelo básico solo existe un punto de contacto (en forma de cuello de
corbata), es decir, las relaciones entre ambas organizaciones son gestionadas por
un encargado de compras o de ventas en cada lado. Esta forma de relación con los
proveedores es más fácil de administrar, sin embargo, depende fuertemente de la
interacción de un grupo reducido de los colaboradores lo cual puede generar
dependencia por parte de la empresa sobre este personal, además de reducir la
eficiencia del proceso de toma de decisiones y la probabilidad de generar convenios
interorganizacionales que generen beneficios mutuos.
GRÁFICO 25. MODELO
BÁSICO DE SRM
En el modelo integrado existen varios puntos de contacto (en forma de diamante),
es decir, las principales áreas funcionales del comprador trabajan en conjunto con
las áreas funcionales correspondientes del vendedor, de manera que se produzcan
relaciones sinérgicas en las operaciones de ambas empresas. Por ejemplo, el área
de producción de la empresa vendedora coordina sus operaciones con el área de
marketing de la empresa compradora, de manera que la empresa vendedora puede
anticiparse al incremento en la demanda en ciertos productos como resultado de una
campaña publicitaria del área de marketing de la empresa compradora.
GRÁFICO 26. MODELO
INTEGRADO DE SRM
Elaboración: SENATI
PROCESO DE COMPRAS
ESCUELA DE ADMINISTRACIÓN DE EMPRESAS 37
2.3.3.MODELOS DE CARTERA DE COMPRAS
Los modelos de cartera de compras tienen como objetivo la clasificación de los
proveedores en categorías utilizando distintos criterios con el objetivo de definir
políticas diferenciadas para la gestión de inventarios y de la relación con los
proveedores, basándose en el riesgo que cada categoría de artículos representa
para la empresa.
2.3.4. MATRIZ DE KRALJIC
La matriz de Kraljic clasifica a los proveedores en categorías, clasifica los
materiales y/o servicios que se utilizan en las operaciones de una empresa en
función del riesgo para la empresa, así como su incidencia en los resultados. Se
basa en 2 criterios:
 Valor de la compra: que a su vez depende de 3 subcriterios:
- Monto absoluto de compra
- Monto relativo de compra, en relación a todas las compras de la empresa
- Impacto potencial en la calidad del producto final
 Riesgo de suministro: que a su vez depende de 3 subcriterios:
- Disponibilidad en el mercado, que a su vez depende de la cantidad de
proveedores y de la demanda
- Capacidad de autoabastecimiento (fabricación in-house)
- Disponibilidad de productos sustitutos en el mercado
Dependiendo del puntaje obtenido en cada uno de los criterios se debe clasificar a
cada proveedor en una de las siguientes categorías de artículos:
a. Productos No críticos o Rutinarios: artículos que representan poco gasto y
poco de riesgo para la organización. La política de compras para esta categoría
de artículos es minimizar los gastos administrativos, por ejemplo, colocando
las órdenes de compra a través de internet, y, además, optimizar el nivel de
inventarios y el tamaño de pedidos.
b. Apalancados: artículos que representan alto gasto, pero poco riesgo para la
organización. La política de compras para esta categoría de artículos son
negociaciones orientadas a la búsqueda de precios bajos o la sustitución por
productos de bajo costo con el objetivo de convertirlos en productos rutinarios.
c. Cuellos de botella: artículos que representan poco gasto, pero alto riesgo para
la organización. Teóricamente requieren bajos niveles de inventario, pero en
caso de desabastecimiento podrían detener la producción. La política de
compras para esta categoría de artículos incluye el trato directo con el
proveedor y la búsqueda de potenciales proveedores alternativos, además de
mantener un inventario de seguridad.
Elaboración: SENATI
PROCESO DE COMPRAS
ESCUELA DE ADMINISTRACIÓN DE EMPRESAS 38
d. Críticos o estratégicos: artículos que representan alto gasto y riesgo para la
organización. La estrategia de compras para esta categoría de artículos incluye
la búsqueda de la integración con el proveedor mediante la formación de
alianzas estratégicas y el seguimiento de indicadores de desempeño.
GRÁFICO 27. MATRIZ DE KRALJIC
https://www.slideshare.net/augustohernandezfranco/gestin-de-compras-66924627
2.3.5. MATRIZ DE OLSEN Y ELLRAM
Esta matriz fue desarrollada basándose en la matriz de Kraljic. Clasifica a los
proveedores basándose en 2 criterios distintos:
1. Fuerza de la relación con el proveedor
2. Poder de negociación del proveedor
Dependiendo del puntaje obtenido en cada uno de los criterios se debe clasificar a
cada proveedor en una de las siguientes categorías de artículos:
a. No hay atracción
b. Atracción del comprador
c. Atracción del proveedor
d. Atracción mutua
Los criterios de clasificación y las categorías de artículos de la Matriz de Olsen y
Ellram son análogas a las de la Matriz de Kraljic, y las estrategias de compra para
cada categoría de artículos son las mismas. La diferencia está en la interpretación
que se les da a los criterios. La Matriz de Kraljic utiliza términos en relación a
contabilidad y administración de riesgos mientras que la Matriz de Olsen y Ellram
utiliza términos en relación a la administración de relaciones con el proveedor.
Elaboración: SENATI
PROCESO DE COMPRAS
ESCUELA DE ADMINISTRACIÓN DE EMPRESAS 39
GRÁFICO 28. MATRIZ DE OLSEN Y ELLRAM
Fuente: Olsen, R. F.; Ellram, L. M. 1997. Portfolio approach to supplier
relationships, Industrial Marketing Maganement
https://www.fep.up.pt/docentes/cbrito/Tese%20Carla%20Ramos.pdf
2.4. NEGOCIACIÓN
La negociación es un proceso que tiene como objetivo lograr un acuerdo entre 2
partes cuando existen intereses contrapuestos. El proceso de negociación consiste
en dar y recibir concesiones de la contraparte hasta alcanzar un conjunto de términos
que ambas partes tengan la capacidad y se comprometan a cumplir. Los términos del
acuerdo deben ser expresados de forma clara y específica y pueden tener respaldo
legal mediante la firma de un contrato.
2.4.1.TIPOS DE NEGOCIACIÓN
POR POSICIONAMIENTO
En esta forma de negociación los participantes fijan
su posición inicial al inicio del proceso. Luego, ambas
partes intercambian concesiones en la medida en que
la negociación progresa lo cual depende del poder de
negociación, es decir de la capacidad que tienen de
exigir que la contraparte acepte ciertas condiciones
favorables a sí mismos. Es una forma de negociación
que promueve la competencia pura entre los participantes.
Elaboración: SENATI
PROCESO DE COMPRAS
ESCUELA DE ADMINISTRACIÓN DE EMPRESAS 40
Dentro de este tipo de negociación existe, lo que se muestra en el siguiente
gráfico:
GRÁFICO 29. NEGOCIACIÓN DURA Y SUAVE
POR INTERESES
En esta forma de negociación los participantes
inician tratando de entender los intereses de la
contraparte de manera que se puedan proponer
condiciones que beneficien a ambas partes y
que cada parte haga concesiones en aquellos aspectos en donde tiene la
capacidad de soportar condiciones menos favorables en relación con la
contraparte. Es una forma de negociación que promueve la cooperación de los
participantes.
En la siguiente tabla se puede observar las acciones que se ejecutan en los
criterios de aproximación.
GRÁFICO 6. NEGOCIACIÓN POR INTERESES
Negociación
Suave
•Trata de ver al otro como un
amigo y por quien el
negociador estaría dispuesto a
sacrificarse.
•No es eficiente en la
negociación
•También se registra cuando
una de las personas se siente
lo suficientemente débil
comparativamente con el
•otro y piensa que lo mejor es
entregarse
Negociación
Dura
•Se ve al otro como el
adversario.
•Busca la victoria a cualquier
costo y considera que golpear
al otro es la clave para
lograrla.
•Puede ser estable en
situaciones en las cuales los
poderes de las partes son muy
diferentes y mas que
negociación es imposición
Elaboración: SENATI
•NEGOCIACION POR INTERESES
CRITERIOS
•Solucionadores
Participantes
•Buen acuerdo
Meta
•Hacen/demandan
Concesiones
•Cultivan
Relación
•Duros
Con el problema
•suaves
Con la Gente
•Neutrale
Con los otros
•Intereses
Posición
•Exploran intereses
Avance
•Evitan tenerlos
Límites
Elaboración: SENATI
PROCESO DE COMPRAS
ESCUELA DE ADMINISTRACIÓN DE EMPRESAS 41
https://joseitobon.com/images/pdfs/Metodo-Harvard_Capitulo2.pdf
2.4.2.CICLO DE NEGOCIACIÓN
El proceso de negociación consiste en 3 etapas:
 planificación de la negociación,
 ejecución de la negociación y,
 entrega del acuerdo.
GRÁFICO 7. EL CICLO DE NEGOCIACIÓN
a. Planificación de la negociación
Esta etapa del proceso es decisiva en relación a la capacidad del personal de
compras de alcanzar condiciones favorables para la empresa en el acuerdo de
compra.
 Establecer objetivos
Definir y establecer las prioridades de los términos de que se desean alcanzar
en el acuerdo con el proveedor, basándose en la política de compras para la
categoría de artículos correspondiente en la Matriz de Kraljic.
1.Establecer
objetivos
2.Recopilar
información
3. Establecer
el equipo de
negociación
4. Establecer
la zona de
acuerdo
5.
Coordinación
previa de las
reuniones
6. Ejecución de
la negociación
7. Entrega del
acuerdo
Elaboración: SENATI
PROCESO DE COMPRAS
ESCUELA DE ADMINISTRACIÓN DE EMPRESAS 42
 Recopilar información
Recabar información sobre acuerdos previos con el proveedor, o incluso,
acuerdos con otras empresas, para establecer el rango de negociación del
proveedor.
 Establecer el equipo de negociación
Determinar roles para el equipo de negociación que debe estar conformado
por un negociador principal, encargado de transmitir las propuestas al
vendedor, un negociador secundario, encargado de consolidar las
condiciones del acuerdo durante el progreso de las negociaciones, y uno o
varios observadores de otras áreas funcionales que pueden aportar distintos
puntos de vista.
 Establecer la zona de acuerdo
Determinar el rango de variación para cada condición del acuerdo que la
empresa está en dispuesta de aceptar, es decir, la ‘Zona de negociación,
así como los límites máximos y mínimos que la empresa está en capacidad
de aceptar. Si es posible, también se debe determinar la zona de
negociación para el vendedor.
 Coordinación previa de las reuniones
Determinar el alcance, la agenda y el lugar de las reuniones de negociación.
Pueden realizarse en las instalaciones del vendedor con el objetivo de
recopilar mayor información acerca de sus operaciones, o en las instalaciones
de la empresa para explicar las operaciones proveedor.
GRÁFICO 8. ZONA DE NEGOCIACIÓN
b. Ejecución de la negociación
Este es el momento en el que se exponen los argumentos y se utiliza
alguno de los tipos de negociación, por buena práctica es mucho mejor
aplicar la negociación por intereses.
PROCESO DE COMPRAS
ESCUELA DE ADMINISTRACIÓN DE EMPRESAS 43
En el momento de la negociación es importante contar con todo lo
planificado, las habilidades del equipo de negociación son fundamentales,
el establecer un clima de confianza y buena comunicación, serán también
elementos claves. Así mismo, tomar en cuenta que:
 la negociación se hace con personas con quienes tenemos una
relación de interdependencia
 la negociación es realmente un proceso en el cual se trata de influir en
el otro;
 queremos que el otro tome una decisión específica que nos conviene;
 debemos analizar las situaciones que ayudan a que el otro tome tal
decisión, así como las que la obstaculizan
 debemos tener en mente la ganancia mutua y el largo plazo.
c. Entrega del acuerdo
Los términos del acuerdo de aprovisionamiento con un proveedor no solo
incluyen el precio de los artículos, sino, además, las condiciones de
entrega, las condiciones de garantía y las condiciones del servicio de
postventa.
 Condiciones de entrega
Indica el lugar de entrega que pueden ser las instalaciones del
proveedor, del comprador, o de algún intermediario; y si se debe adquirir
y quién debe asumir el costo del aseguramiento de los artículos durante
el transporte.
 Condiciones de garantía:
Indica bajo qué condiciones el proveedor está obligado a reemplazar
aquellos artículos que no cumplan con las características definidas o no
se encuentren en buenas condiciones.
 Condiciones del servicio postventa:
En el caso de compra de maquinaria y equipos como activos para la
empresa, es preferible pactar por adelantado las actividades, frecuencia
y costo de los servicios de mantenimiento preventivo y correctivo.
2.4.3.TÉCNICAS DE NEGOCIACIÓN
Existen una multiplicidad de recomendaciones de técnicas de negociación, aquí
las más importante según el método Harvard.
 META: Tener los objetivos fijos y se flexibles en el procedimiento
 CONCESIONES:
 El negociador principal debe presentar y justificar sus propuestas
con argumentos sólidos, y al mismo tiempo evitar discutir sino
argumentar a favor de los intereses de la empresa.
 Identificar aquello que es de alto valor para la empresa, pero de bajo
valor para la otra parte. Dar concesiones en aquellos aspectos
PROCESO DE COMPRAS
ESCUELA DE ADMINISTRACIÓN DE EMPRESAS 44
donde la organización tiene mayor flexibilidad e intercambiar por
aquellos aspectos donde la empresa tiene menor flexibilidad.
 No dar concesiones de último minuto para acelerar el proceso.
 Intercambiar una condición favorable por una desfavorable. No se
deben dar concesiones a cambio de nada.
 RELACIONES: Son importantes y estratégicas, pero no entran en la
negociación como objeto de concesión.
 ESCUCHA: Escuchar atentamente las propuestas de la contraparte sin
interrumpir para criticar antes de proponer una contraoferta.
 ANÁLISIS: Analizar las estrategias de negociación del otro lado.
COMO NEGOCIAR
https://www.youtube.com/watch?v=CTdKFiTKQ6s
TÉCNICAS DE NEGOCIACIÓN
https://www.youtube.com/watch?v=TJ5VtJgwdG8
PROCESO DE COMPRAS
ESCUELA DE ADMINISTRACIÓN DE EMPRESAS 45
N OPERACIONES HERRAMIENTAS /
INSTRUMENTOS
1 Elaborar lista de proveedores potenciales
2 Aplicar métodos de evaluación y selección de proveedores
3 Realizar visitas a las instalaciones del proveedor
4 Realizar auditorías a los procesos del proveedor
5 Comparar los indicadores logrados por el proveedor con los
mínimos establecidos por la empresa
6
DENOMINACIÓN TAREA 3
ELABORACIÓN DEL REPORTE DE EVALUACIÓN Y
SELECCIÓN DE PROVEEDORES
HT-03
ADMINISTRACIÓN DE EMPRESAS Tiempo :
PROCESO DE COMPRAS
ESCUELA DE ADMINISTRACIÓN DE EMPRESAS 46
3. ELABORACIÓN DEL REPORTE DE EVALUACIÓN Y SELECCIÓN DE
PROVEEDORES
En esta tarea de aprendizaje el objetivo está ligado a que se conozca cómo realizar de
manera adecuada una evaluación y selección de proveedores, en la tarea de aprendizaje
2 de este manual, se abordó la elaboración de la lista de proveedores potenciales, lo que
servirá de base inicial para la presente tarea.
PROCESO DE EVALUACIÓN Y SELECCIÓN DE PROVEEDORES
Existen muchos procesos de evaluación y selección de proveedores, que van a variar
de acuerdo a cada organización y sus propias políticas y recurso.
sin embargo, es muy útil tener un marco de trabajo.
GRAFICO 33. PROCESO DE EVALUACIÓN Y SELECCIÓN DE PROVEEDORES
El proceso
puede
desglosarse
un poco más
a detalle,
como se
muestra en el
gráfico, para
entender
mejor como
se realiza la
evaluación
de
proveedores.
Busqueda de
Proveedores
Criterios de
Selección
Evaluación
de
Proveedores
Selección de
proveedores
Evaluación
en marcha
PROCESO DE COMPRAS
ESCUELA DE ADMINISTRACIÓN DE EMPRESAS 47
Ejemplo de procedimiento de evaluación y selección de proveedores en una
empresa
PROCESO DE COMPRAS
ESCUELA DE ADMINISTRACIÓN DE EMPRESAS 48
3.1.EVALUACIÓN DE PROVEEDORES
De la calidad y la eficacia de las piezas o materiales proporcionados por los
proveedores depende, en gran medida, la calidad de los productos que se elaboren
más adelante. Es claro que, a mayor calidad de los insumos, mayor será la calidad de
los artículos o servicios que se comercialicen; la relación es proporcional.
Los procesos de evaluación de proveedores generalmente son rigurosos y
estructurados mecanismos, estos comparten ciertas características en común y deben
de ser: comprensibles, objetivos, viables, flexibles y en algunos casos
matemáticamente comprobables.
3.1.1.MÉTODO DE VALORIZACIÓN Y COMPARACIÓN DE FACTORES
Un enfoque objetivo y estructurado es el diseño e implementación de
cuestionarios para ser aplicado por un equipo de auditores de la organización a
todos los potenciales proveedores. Este método se centra en factores
cualitativos, es decir, cuando es complejo o no es posible realizar un cálculo
monetario del impacto de las diferencias en el desempeño de los potenciales
proveedores.
Dichos cuestionarios deben cumplir con las siguientes características:
 Deben estar estructurados por
categorías de desempeño, las
cuales deben ser
seleccionadas en base a las
necesidades de la
organización.
 Debe definirse una escala de
calificación donde cada nivel
debe estar claramente
definido, de manera que la
escala sea objetiva.
 Tanto la escala de calificación como cada ítem del cuestionario deben ser
confiables, es decir que la encuesta debe estar redactada de manera que
cualquier encuestador pueda llegar a la misma conclusión de forma objetiva.
 El cuestionario debe ser flexible de manera que pueda ser acondicionado
para la evaluación de otros proveedores requerimientos de desempeño
disantos mediante el reajuste de los pesos asignados a cada categoría e
ítem.
 La forma de cálculo del resultado debe ser sencilla. De preferencia utilizar el
promedio ponderado del puntaje de cada ítem.
El proceso de diseño e implementación de los cuestionarios consiste en las
siguientes etapas:
PROCESO DE COMPRAS
ESCUELA DE ADMINISTRACIÓN DE EMPRESAS 49
GRÁFICO 34. DISEÑO E IMPLEMENTACIÓN DE CUESTIONARIOS
Elaboración: SENATI
Del gráfico anterior, se despliega que:
a) Identificar y asignar un peso a las categorías de evaluación
Para seleccionar las categorías de evaluación la organización se debe
considerar cuáles son las áreas de desempeño de los proveedores que
tienen mayor influencia en el desempeño de la organización, basándose en
las prioridades, fortalezas y debilidades de la organización.
Por ejemplo, una empresa de moda rápida puede priorizar el tiempo de
aprovisionamiento mientras que una empresa de metalmecánica puede
priorizar la confiabilidad de los procesos de producción. Un ejemplo en la
siguiente tabla
b) Identificar y asignar un peso a los ítems de evaluación
Se deben determinar los ítems que conforman cada categoría de
evaluación en base a la opinión del personal del área funcional
correspondiente. Además, cada ítem debe ser descrito de forma clara y
precisa, de manera que el auditor pueda calificar objetivamente.
Por ejemplo, el área de producción debe determinar cuáles son los criterios
de evaluación para las instalaciones, maquinaria y equipo del proveedor, y
a)1. Identificar
y asignar un
peso a las
categorías de
evaluación
a)2. Identificar
y asignar un
peso a los
ítems de
evaluación
a)3. Definir la
escala de
calificación
para categorías
e ítems
a)4. Ejecución e
informe de la
evaluación
PROCESO DE COMPRAS
ESCUELA DE ADMINISTRACIÓN DE EMPRESAS 50
el área de contabilidad y finanzas debe determinar cuáles son los criterios
de evaluación para la situación financiera del potencial proveedor.
c) Definir la escala de calificación para categorías e ítems
Se deben definir escalas objetivas donde cada nivel de la escala sea
definido de forma clara y específica. Es preferible usa escalas cortas con
descripciones detalladas en vez de escalas largas con títulos cortos como
1-2 ‘no cumple’, 3-4 ’débil’, 5-6 ’insuficiente’,7-8 ’cumple’, 9-10
‘sobresaliente’, pues son subjetivas. Una buena escala de calificación toma
criterios cualitativos y subjetivos y genera una escala de medición
cuantitativa y objetiva.
En la tabla siguiente la evaluación va de 0 (desempeño insatisfactorio) a 1
(totalmente satisfactorio).
d) Ejecución e informe de la evaluación
El equipo auditor debe visitar las instalaciones del proveedor y recabar la
información necesaria para llenar el cuestionario. Se debe determinar el
nivel mínimo de desempeño aceptable para cada categoría. De esta forma
el equipo auditor puede determinar si la empresa tiene la capacidad de
implementar acciones correctivas o si se considera que el potencial
proveedor debe ser descartado permanentemente. La identificación de
oportunidades de mejora para el potencial proveedor es una parte
importante de la auditoría y debe servir de retroalimentación.
En la tabla siguiente se observa los cálculos y como el proveedor 2, tiene
el, más alto puntaje entre todos.
3.1.2.Método de menor costo
Este método consiste en realizar un cálculo cuantitativo de todos los factores del
desempeño del proveedor que pueden ser traducidos en costos para la
organización. Luego es posible realizar la comparación del desempeño de los
PROCESO DE COMPRAS
ESCUELA DE ADMINISTRACIÓN DE EMPRESAS 51
proveedores en base a la estimación del costo total de compra. (Degraeve y
Roodhooft, 1999)
El costo total de compra se encuentra compuesto por:
 Costo del producto: conformado por el precio de compra del artículo. En el
caso de proveedores extranjeros, el costo el costo de importación también
debe ser incluido en el costo del producto. Este factor suele ser el foco de
atención al momento de realizar la compra, sin embargo, este enfoque
simplista omite todos los otros aspectos del costo total de compra que se
describen a continuación.
 Costo de transporte: en algunos casos el proveedor asume solo
parcialmente los costos de transporte y la organización debe asumir el resto.
Por ejemplo, el costo de aseguramiento de las mercancías en tránsito no
siempre es asumido por el proveedor quien solo asume el riesgo hasta que
las mercancías salen de su almacén. En otros casos, donde el proveedor
tiene mayor poder de negociación, es posible que la organización deba
asumir todos los costos de transporte.
 Costo de almacenamiento: las operaciones de cada proveedor tienen
distintas características. Aquellos proveedores con mayor capacidad
instalada tienen precios de compra más bajos, pero producen lotes más
grandes y tienen tiempos de aprovisionamiento mayores. Por otro lado,
aquellos proveedores con menor capacidad instalada tienen precios de
compra más altos, pero producen lotes más pequeños y tienen tiempos de
aprovisionamiento menores.
Para la empresa, cambiar a un proveedor más grande, se traduce en órdenes
de compra más grandes, que a su vez se traducen un incremento del
inventario medio, lo que a su vez se traduce en un incremento del costo de
almacenamiento. Para que el cambio de proveedor sea beneficioso para la
empresa este incremento en el costo de almacenamiento debe ser
compensado por una disminución en otros componentes del costo total de
compra.
 Sobrecostos: cada proveedor tiene diferentes niveles de desempeño tanto
en producción como en logística que pueden traducirse en costos para la
organización. La tasa de fallos del proveedor ocasiona costos en el área de
producción en forma de desperdicios como paradas de producción,
reprocesamiento o productos inservibles. Por otro lado, la variabilidad en el
tiempo de aprovisionamiento puede disminuir la tasa de disponibilidad de los
productos ocasionando paros en la producción u oportunidades de venta
perdidas.
Este método permite comparar a los proveedores de forma objetiva en base al
costo total de compra, pero se limita a aquellos factores de desempeño que
ocasionan costos directamente rastreables a los productos adquiridos de cada
proveedor. Además, realizar el cálculo financiero de todos los costos puede
suponer una carga administrativa mucho mayor en comparación con el método
de valoración y comparación de factores, por lo que se recomienda su aplicación
para aquellas categorías de productos que suponen un alto nivel de gasto.
https://webquery.ujmd.edu.sv/siab/bvirtual/Fulltext/ADCS0000699/C2.pdf
PROCESO DE COMPRAS
ESCUELA DE ADMINISTRACIÓN DE EMPRESAS 52
3.1.3. MÉTODO DE COMPARACIÓN DE CRITERIOS (AHP)
En este método se priorizan alternativas cuando múltiples criterios tienen que
ser considerados y permite que los marcadores decisivos ordenen la estructura
del problema en niveles integrales del mismo.
El análisis de jerarquías comprende dos etapas:
Identificación del Problema:
 La meta, para es escoger al proveedor mejor calificado para prestar el
servicio
 El criterio, criterios podrían ser calidad, precio, servicio, entrega, etc.
 Y las alternativas. son todas las diferentes propuestas dadas por el
proveedor.
Gráfico 35: MÉTODO DE COMPARACIÓN
Valoración de los elementos:
Luego se debe de medir las extensiones en las que cada alternativa propuesta
por el proveedor alcanza a cada uno de los criterios, éstos para que finalmente
los resultados de las dos vías sean sintetizados y procesados según la
importancia relativa de cada alternativa para el alcance de las metas.
Para manejar este método se usan juicios administrativos, los que son
expresados en términos comparativos de los criterios designados en un
determinado nivel y es analizado según su impacto en el criterio del siguiente
nivel superior. Al comparar la importancia relativa de un criterio contra otro en
alcanzar una meta determinada, se logra estimar el ratio del peso de los dos
criterios comparados.
PROCESO DE COMPRAS
ESCUELA DE ADMINISTRACIÓN DE EMPRESAS 53
El uso de este método ofrece varias ventajas, una de ellas y la más importante es su
simplicidad, también puede acomodar información no certera y subjetiva que da lugar
al uso de la experiencia e intuición de una manera lógica.
Consiste en seguir cinco pasos claves [Nydick and Hill, 1992]:
1. Especificar las series de criterios para evaluar las ofertas de los proveedores.
2. Obtener la comparación de la importancia relativa de los criterios en relación al
alcance de las metas, y procesar las prioridades y los pesos de cada criterio
basándose en la información.
3. Obtener las mediciones que describen las extensiones en las que cada
proveedor alcanza el criterio.
4. Usando la información del paso número tres, se obtiene la comparación de la
importancia relativa del proveedor con respecto a cada criterio, y se procesa
según sus prioridades correspondientes.
5. Usando la información del paso dos y cuatro, se procesan las prioridades de
cada proveedor en el alcance de la meta.
Gráfico 36. CRITERIOS DE EVALUACIÓN
La siguiente figura muestra
Debido a que este método utiliza una escala de ratios
basada en el juicio humano su grado de subjetividad
es alto.
PROCESO DE COMPRAS
ESCUELA DE ADMINISTRACIÓN DE EMPRESAS 54
Continuación en:
https://webquery.ujmd.edu.sv/siab/bvirtual/Fulltext/ADCS0000699/C2.pdf
3.1.4. MÉTODO PUGH
Conocido también como “total design”, emplea de manera conjunta todos los
posibles criterios de evaluación implicados a los que se ha de asignar una
importancia relativa y compara las alternativas en cada uno de ellos para obtener
una valoración ponderada de todas ellas; involucra los siguientes pasos:
- Identificación de las posibles alternativas
- Definir los criterios: estos dependerán del objetivo perseguido, sirven para
evaluar cada una de las alternativas propuestas y la exactitud
condicionara el éxito final
- Definición de importancia relativa de cada criterio, se utiliza usualmente
una tabla para emitir juicios en una escala del 1 al 5, donde el uno es
importancia nula y el cinco importancia externa, luego se promedia las
calificaciones para hallar la ponderación de cada criterio.
- Comparación de las alternativas con la referencia, se utiliza una matriz
como la que sigue:
Gráfico 37. MÉTODO PUGH
- Selección de mejor alternativa: se selecciona la que presenta mayor
diferencia positiva.
EJEMPLO
PROCESO DE COMPRAS
ESCUELA DE ADMINISTRACIÓN DE EMPRESAS 55
SOLUCIÓN
Según los resultados el carro B y C son mejores que la referencia de A, se
debe hacer una iteración más para determinar cuál es mejor entre B y C.
3.2.SELECCIÓN DE PROVEEDORES
3.2.1.CAPACIDAD TÉCNICA Y DE INGENIERÍA
Un marco de referencia para la evaluación de la capacidad técnica de la empresa
es la Norma ISO 9001 para Sistema de Gestión de Calidad.
El capítulo 8.1 Planificación y Control Operacional, establece los siguientes
criterios de evaluación para las operaciones de la organización.
La organización (en nuestro caso el proveedor) debe establecer:
 Requisitos para los productos y servicios: El proveedor debe definir
formalmente las características técnicas del producto o servicio que va
a aprovisionar a la organización.
 Criterios para el control de procesos: El proveedor debe definir los
parámetros técnicos bajo los cuales debe operar cada proceso de
manera que se cumplan con los requisitos para los productos y
servicios.
 Control de los procesos: El proveedor debe determinar y ejecutar el
control de los procesos en base a los criterios para el control de
procesos para asegurar que los procesos operan dentro de los
parámetros establecidos.
PROCESO DE COMPRAS
ESCUELA DE ADMINISTRACIÓN DE EMPRESAS 56
Una empresa tiene permanentes problemas con sus operaciones de lavado
de maquinarias, este proceso está tercerizado, sin embargo está buscando
nuevos proveedores, el área de compras realiza la convocatoria y se
presentan varios proveedores, para efectos de evaluar la capacidad
técnica desarrolla la hoja de evaluación de proveedor, donde se evalúan
criterios más específicos como el proceso, las máquinas, el personal con el
que cuenta, entre otros, la hoja entera de evaluación de un proveedor se
muestra en la siguiente gráfica.
Gráfico 38. Hoja de evaluación de proveedor
CASO PRÁCTICO
Una empresa produce planchas de acero para una empresa de
metalmecánica para la fabricación de termas. El proveedor debe
definir los requisitos técnicos para las planchas de acero de
manera que pueda realizar el control de calidad en base a dichos
parámetros. Algunos parámetros son: las dimensiones, el
espesor, la densidad, la resistencia a la tracción, la resiliencia
elástica y la dureza. De esta forma el proveedor puede muestrear
cada lote y realizar ensayos de materiales para determinar el
cumplimiento de dichos requerimientos. El proveedor debe definir
los requisitos del producto en un documento que debe ser
revisado por el equipo de auditoría.
Un proceso para la fabricación de las planchas de acero es el
tratamiento térmico de los bloques de acero que mejora las
propiedades físicas del material. La temperatura de operación del
horno, la cual debe variar a lo largo del tiempo dentro de cierto
rango, es un criterio de control para este proceso, el cual debe
ser medido por sensores de temperatura para asegurar que el
proceso produzca los resultados esperados. El proveedor debe
definir dichos criterios para el control del proceso de tratamiento
térmico en un documento que debe ser revisado por el equipo de
auditoría.
Luego de haber definido la temperatura como un criterio para el
control del proceso de tratamiento térmico, el proveedor debe
llevar un registro de control donde se indica la fecha, la hora y
el valor de cada medición y almacenar dichos registros. El equipo
de auditoría debe confirmar la existencia de dichos registros.
PROCESO DE COMPRAS
ESCUELA DE ADMINISTRACIÓN DE EMPRESAS 57
El resultado general de evaluación con respecto a capacidad técnica se muestra en
la siguiente tabla
Proveedor: AUTO BODY Fecha de la evaluación:
Día
Tipo de servicio: Lavado Tipo de vehículo: Camión Tiempo de ejecución: 1:45 hora 25
Evaluador: Puntaje
1 punto 2 puntos 3 puntos 4 puntos Comentarios Puntaje
Cuenta con los equipos y
herramientas menores para
cumplir con el servicio
No cuenta con equipos
Cuenta con máquina de
lavado, aspiradora, entre
otros pero en malas
condiciones.
Cuenta con máquina de
lavado, aspiradora, entre
otros en buenas condiciones.
Cuenta con máquina de
lavado, aspiradora, entre
otras máquinas para
realizar el servicio.
4 / 4 100
Cumplió con los tiempos de
entrega pactados para la
prestación del servicio
Fuero del tiempo prometido
En el tiempo prometido,
acabado deficiente
En el tiempo prometido,
acabado ideal
Antes del tiempo
prometido, con excelente
lavado
4 / 4 100
Cumple la metodología 5 "S"
al realizar la prestación del
servicio
Cumple con menos de 3 "S"
Limpieza
Clasificación y Descarte
Organización
Higiene y visualización
Disciplina y Compromiso
Cumple con 3 "S"
Limpieza
Clasificación y Descarte
Organización
Higiene y visualización
Disciplina y Compromiso
Cumple con 4 "S" Limpieza
Clasificación y Descarte
Organización
Higiene y visualización
Disciplina y Compromiso
Cumple con 5 "S"
Limpieza
Clasificación y Descarte
Organización
Higiene y visualización
Disciplina y Compromiso
4 / 4 100
Durante la ejecución del
servicio contó con personal
técnico calificado para cumplir
las actividades propias del
servicio según método de
trabajo
Personal no cuenta con
método de trabajo
Personal cuenta con
método de trabajo, pero no
está capacitado
Personal entrenado a base a
un método de trabajo pero no
cumple con todas las
actividades
Personal cumple con el
método de trabajo definido
por el proveedor
4 / 4 100
El personal empleado tiene la
indumentaria necesaria para
garantizar su seguridad
durante el servicio.
Personal no cuenta con
equipo de protección
personal
Personal cuenta con equipo
de protección personal
incompleto
Personal cuenta con equipo de
protección personal básico
Personal cuenta con equipo
de protección personal
completo
3 / 4 75
Cuenta con los insumos y
materiales mecesarios para
cumplir con el servicio.
No cuenta con los insumos
y materiales básicos para el
servicio
Cuenta con los insumos y
materiales básicos para el
servicio (a granel)
Cuenta con los insumos y
materiales básicos para el
servicio (a granel y marca)
Cuenta con los insumos y
materiales necesarios e
ideales para el servicio (de
marca)
4 / 4 100
Insumos y materiales:
Caja de herramientas VERDADERO Ambientador en spray FALSO Restaurador de cuero FALSO
Baldes FALSO Cepillo FALSO Silicona de aros y llantas VERDADERO
Champú VERDADERO Esponja aplicadora VERDADERO Limpiador de aros y llantas FALSO
Quitamanchas FALSO Paño todo proposito VERDADERO Pasta pulidora FALSO
Desengrasante VERDADERO Paño para pulir VERDADERO Otros:
Ambientador liquído FALSO Silicona renovador de auto VERDADERO
Número de isumos y
materiales:
8
El vehículo entregado
estaban en buenas
condiciones fìsicas y su
apariencia satisface las
expectativas
No cumple con las
condiciones deseadas
(menor a 15 puntos OK)
Cumple con el detallado
pero no de forma deseada.
(de 15 a 19 puntos OK)
Cumple con las buenas
condiciones de detallado.
(de 20 a 25 puntos OK)
Cumple con las buenas
condiciones fìsicas y su
apariencia satisface las
expectativas.
(de 26 a 30 puntos OK)
4 / 4 100
Resultado de evaluación General sobre 7 aspectos evaluados
96.4
Instrucciones: Califique la condición de la operación de cada estándar y registre el puntaje obtenido (1, 2, 3 o 4 puntos) en las celdas de la columna "Calificación".
Descripción Calificación
M
A
Q
U
I
N
A
M
E
T
O
D
O
M
A
N
O
D
E
O
B
R
A
M
A
T
E
R
I
A
P
R
I
M
A
C
A
L
I
D
A
D
D
E
S
E
R
V
I
C
I
O
Hoja de Evaluación de Proveedor - Servicio de Lavado
Mes Año
10 2016
Equipos y
herramientas
Tiempo 5 "S"
Personal
calificado
EPP
Insumos y
materiales
Calidad de
servicio
AUTOBODY
100 100 100 100 75 100 100 1:45 hora 2 96.43
SECURITAS
50 50 75 75 25 50 75 1:50 hora 2 57.14
BENTEX
No se presentó a
pruebas
AUTOFORCE 75 100 100 100 75 100 100 1:45 hora 2 92.86
CORTIJO 75 100 100 75 75 50 100 1:50 hora 2 82.14
SEISOU
No se presento a
pruebas
0.00
SERVICIOS ORBITALES
Resumen de evaluación de proveedores - Villa El salvador
Proveedor
Criterios de calificación
Tiempo de
operación
N° de
operarios
Puntaje de
evaluación
PROCESO DE COMPRAS
ESCUELA DE ADMINISTRACIÓN DE EMPRESAS 58
Luego de aplicar la evaluación a todos los proveedores, el equipo de evaluación debe
realizar un cuadro comparativo. Como se puede observar, la empresa ‘Autobody’ ha
obtenido el mayor puntaje promedio (96.43), por encima de Autoforce (92.86); en
algunos criterios de evaluación como, equipo y herramientas; personal calificado;
insumos y materiales ‘Autobody’ llega a tener 100 puntos, además, tiene un tiempo de
operación menor que el resto de los proveedores (1:45 horas). En conclusión, basados
en esta evaluación técnica el equipo de evaluación de proveedores debería
seleccionar a ‘Autobody’ como proveedor pues tiene un mejor desempeño promedio
en todos los criterios definidos para la evaluación.
Al mirar esta elección como solución a los problemas de la empresa, lo mostrado por
‘Autobody’ mayor confiabilidad en sus procesos, mayor responsabilidad por cumplir
protocolos y estándares, lo que también apoyará luego un mejor desempeño cuando
se ponga en marcha el contrato con este proveedor.
3.2.2. CAPACIDAD INSTALADA O DE PRODUCCIÓN
El equipo de auditoría debe determinar si las instalaciones del proveedor tienen
la capacidad de producción necesaria para atender la demanda de la empresa.
Para ello debe determinar la capacidad de cada estación de la línea de
producción y diagnosticar la existencia de cuellos de botella que limiten el ritmo
de producción.
3.2.3. CAPACIDAD FINANCIERA
Muchas organizaciones utilizan la evaluación financiera como un proceso de
filtro antes de iniciar el proceso de evaluación. Esto se debe a que un proveedor
en malas condiciones financieras es un riesgo para la empresa por los siguientes
motivos:
 Posibilidad de discontinuación del suministro debido a bancarrota.
 Incapacidad del proveedor de invertir en activos como instalaciones,
maquinaria y equipo que le permita mejorar la calidad del suministro.
 El proveedor podría volverse financieramente dependiente de la
organización.
 La mala condición financiera podría ser un indicador de mal desempeño
que haya ocasionado la pérdida de clientes.
Sin embargo, es importante considerar que una débil condición financiera
puede provenir de otras causas como:
 Un proveedor nuevo que aún está en el proceso de formar una cartera de
clientes que le brinde estabilidad financiera.
 Malas decisiones financieras como la inversión un proyecto no rentable.
 Un proveedor pequeño que no tiene la capacidad administrativa de
recaudar sus cuentas por cobrar a tiempo.
Por otro lado, en muchos casos no será posible hacer la evaluación financiera
debido a que el proveedor puede considerar que brindar información financiera
PROCESO DE COMPRAS
ESCUELA DE ADMINISTRACIÓN DE EMPRESAS 59
puede revelar detalles sobre la estructura de costos que le brindan una ventaja
competitiva sobre otras empresas del mismo rubro.
También es posible contratar a una empresa de consultoría para que haga la
evaluación financiera por encargo de la organización y que asegure la
confidencialidad de la información entregada por el proveedor.
Algunos ratios financieros que permiten una evaluación rápida de la condición
financiera del proveedor se muestran en la siguiente tabla:
RATIOS INTERPRETACIÓN
LIQUIDEZ
𝑅𝑎𝑡𝑖𝑜 𝑑𝑒 𝐿𝑖𝑞𝑢𝑖𝑑𝑒𝑧
=
𝐴𝑐𝑡𝑖𝑣𝑜𝑠 𝑐𝑜𝑟𝑟𝑖𝑒𝑛𝑡𝑒𝑠
𝑃𝑎𝑠𝑖𝑣𝑜𝑠 𝑐𝑜𝑟𝑟𝑖𝑒𝑛𝑡𝑒𝑠
Debe ser mayor a 1.0, pero cada
industria tiene un promedio
distinto. Un valor alto puede ser
indicador de mala administración
de activos.
𝑇𝑒𝑠𝑡 á𝑐𝑖𝑑𝑜
=
𝐸𝑓𝑒𝑐𝑡𝑖𝑣𝑜 + 𝐶𝑢𝑒𝑛𝑡𝑎𝑠 𝑝𝑜𝑟 𝑐𝑜𝑏𝑟𝑎𝑟
𝑃𝑎𝑠𝑖𝑣𝑜𝑠 𝑐𝑜𝑟𝑟𝑖𝑒𝑛𝑡𝑒𝑠
Al menos 0.8 si el proveedor
vende al crédito. Un valor bajo
indica problemas de efectivo,
mientras que un valor alto indica
mala administración de activos.
OPERACIONES
𝑅𝑜𝑡𝑎𝑐𝑖ó𝑛 𝑑𝑒 𝑖𝑛𝑣𝑒𝑛𝑡𝑎𝑟𝑖𝑜
=
𝐶𝑜𝑠𝑡𝑜 𝑑𝑒 𝑣𝑒𝑛𝑡𝑎𝑠
𝐼𝑛𝑣𝑒𝑛𝑡𝑎𝑟𝑖𝑜
Comprar con el promedio de la
industria. Un valor bajo indica
bajo movimiento del inventario
que puede ocasionar problemas
de efectivo.
𝑅𝑜𝑡𝑎𝑐𝑖ó𝑛 𝑑𝑒 𝑎𝑐𝑡𝑖𝑣𝑜𝑠 𝑓𝑖𝑗𝑜𝑠
=
𝑉𝑒𝑛𝑡𝑎𝑠
𝐴𝑐𝑡𝑖𝑣𝑜𝑠 𝐹𝑖𝑗𝑜𝑠
Comprar con el promedio de la
industria. Un valor bajo puede
indicar que el proveedor no utiliza
sus activos fijos eficientemente.
𝐷í𝑎𝑠 𝑑𝑒 𝑣𝑒𝑛𝑡𝑎𝑠 𝑎𝑙 𝑐𝑟é𝑑𝑖𝑡𝑜
=
𝐶𝑢𝑒𝑛𝑡𝑎𝑠 𝑝𝑜𝑟 𝑐𝑜𝑏𝑟𝑎𝑟 𝑥 365
𝑉𝑒𝑛𝑡𝑎𝑠
Comprar con el promedio de la
industria. Un valor aceptable está
entre 45 y 50 si la empresa vende
al crédito por 30 días (caso más
común). Un valor muy alto genera
problemas de flujo de efectivo, un
valor muy bajo puede indicar que
las políticas de crédito son muy
restrictivas.
RENTABILIDAD
PROCESO DE COMPRAS
ESCUELA DE ADMINISTRACIÓN DE EMPRESAS 60
RATIOS INTERPRETACIÓN
𝑀𝑎𝑟𝑔𝑒𝑛 𝑛𝑒𝑡𝑜 𝑑𝑒 𝑟𝑒𝑛𝑡𝑎𝑏𝑖𝑙𝑖𝑑𝑎𝑑
=
𝑅𝑒𝑠𝑢𝑙𝑡𝑎𝑑𝑜𝑠 𝑑𝑒𝑠𝑝𝑢é𝑠 𝑑𝑒 𝑖𝑚𝑝𝑢𝑒𝑠𝑡𝑜𝑠
𝑉𝑒𝑛𝑡𝑎𝑠
Comprar con el promedio de la
industria.
Indica la rentabilidad en relación a
las ventas del periodo.
𝑅𝑒𝑡𝑜𝑟𝑛𝑜 𝑠𝑜𝑏𝑟𝑒 𝑎𝑐𝑡𝑖𝑣𝑜𝑠
=
𝑅𝑒𝑠𝑢𝑙𝑡𝑎𝑑𝑜𝑠 𝑑𝑒𝑠𝑝𝑢é𝑠 𝑑𝑒 𝑖𝑚𝑝𝑢𝑒𝑠𝑡𝑜𝑠
𝐴𝑐𝑡𝑖𝑣𝑜𝑠
Comprar con el promedio de la
industria.
Indica la rentabilidad de la
empresa en relación a todo lo que
posee.
𝑅𝑒𝑡𝑜𝑟𝑛𝑜 𝑠𝑜𝑏𝑟𝑒 𝑝𝑎𝑡𝑟𝑖𝑚𝑜𝑚𝑖𝑜
=
𝑅𝑒𝑠𝑢𝑙𝑡𝑎𝑑𝑜𝑠 𝑑𝑒𝑠𝑝𝑢é𝑠 𝑑𝑒 𝑖𝑚𝑝𝑢𝑒𝑠𝑡𝑜𝑠
𝑃𝑎𝑡𝑟𝑖𝑚𝑜𝑛𝑖𝑜
Comprar con el promedio de la
industria.
Indica la rentabilidad de la
inversión de los accionistas en la
empresa.
DEUDA
𝑅𝑎𝑡𝑖𝑜 𝑑𝑒 𝐷𝑒𝑢𝑑𝑎 𝑎 𝑃𝑎𝑡𝑟𝑖𝑚𝑜𝑛𝑖𝑜
=
𝑃𝑎𝑠𝑖𝑣𝑜𝑠 𝑡𝑜𝑡𝑎𝑙𝑒𝑠
𝑃𝑎𝑡𝑟𝑖𝑚𝑜𝑛𝑖𝑜
Comprar con el promedio de la
industria.
Un valor por encima de 3 indica
alto apalancamiento (nivel de
endeudamiento)
𝑅𝑎𝑡𝑖𝑜 𝑑𝑒 𝐷𝑒𝑢𝑑𝑎 𝑐𝑜𝑟𝑟𝑖𝑒𝑛𝑡𝑒 𝑎 𝑃𝑎𝑡𝑟𝑖𝑚𝑜𝑛𝑖𝑜
=
𝑃𝑎𝑠𝑖𝑣𝑜𝑠 𝑐𝑜𝑟𝑟𝑖𝑒𝑛𝑡𝑒𝑠
𝑃𝑎𝑡𝑟𝑖𝑚𝑜𝑛𝑖𝑜
Un valor por encima de 1.0 es
riesgoso. Cuando la ratio es alta,
el proveedor podría tener
problemas para pagar a sus
acreedores.
3.2.4.CAPACIDAD GERENCIAL
La competencia y el perfil de la gerencia de la empresa influyen en su desempeño
en el mediano y largo plazo. Mediante la aplicación de una entrevista se debe
determinar el perfil de la gerencia en los siguientes aspectos:
 ¿Existe compromiso con la Gestión total de la calidad y con la Mejora continua
en las operaciones de la empresa?
 ¿Se centran en las necesidades y expectativas de los clientes para administrar
la empresa?
 ¿Cuál es la ratio de rotación de los puestos de gerencia?
 ¿Cuál es la experiencia profesional y el perfil educativo de la gerencia?
 ¿Cómo es el historial de relación entre la gerencia y el personal de la empresa?
 ¿Se invierte en el desarrollo del personal a través de actividades de
capacitación?
 ¿La gerencia considera importante la inversión en equipos y tecnologías que
mejoren el desempeño de la empresa?
PROCESO DE COMPRAS
ESCUELA DE ADMINISTRACIÓN DE EMPRESAS 61
3.2.5.CAPACIDAD DEL SERVICIO POSVENTA
Cuando la organización requiere comprar activos como maquinaria y equipos o un
programa informático, el equipo de auditoría debe asegurar que el nivel del servicio
de postventa cumple con los requerimientos de las operaciones de organización.
En este tipo de adquisiciones, es recomendable que la organización realice un
‘Acuerdo de Nivel de Servicio’ con el proveedor, antes de realizar la compra. Dicho
acuerdo debe contener las condiciones del servicio:
 Tiempo máximo de respuesta
 Tiempo máximo de reparación
 Disponibilidad horaria y cobertura del servicio
 Nivel de capacitación del personal técnico
 Costos de acuerdo al tipo de servicio
CASO PRÁCTICO
Una empresa del sector minero desea adquirir maquinaria pesada
debido al inicio de un nuevo proyecto minero en una zona alejada
en el interior del país. Debido a la naturaleza de las operaciones
mineras, la organización debe asegurarse que el proveedor de la
maquinaria está en la capacidad de ejecutar el servicio de
mantenimiento preventivo y correctivo en el lugar de donde se llevan
a cabo las operaciones y que el tiempo de respuesta sea menor a 3
días. Por ello el proveedor debe contar con personal técnico
capacitado disponible para viajar al lugar de las operaciones y
contar con el inventario de repuestos necesario para ejecutar el
servicio en todo momento. Caso contrario, las operaciones de la
organización podrían quedar paralizadas por demasiado tiempo
ocasionando grandes pérdidas. En este tipo de casos, la firma de
un ‘Acuerdo de nivel de servicio’ al momento de realizar la compra
de la maquinaria es de vital importancia para las operaciones de la
organización.
PROCESO DE COMPRAS
ESCUELA DE ADMINISTRACIÓN DE EMPRESAS 62
3.2.6.AUDITORÍAS DE EVALUACIÓN DE PROVEEDOR
Para efectos de evaluar capacidades, se pueden realizar auditorías a los
proveedores, estas pueden ser de estos tipos:
Cuando se habla de auditar el Producto/Servicio, se toma en cuenta criterios como
la calidad específica del producto, como:
 Fabricación de zapatillas, resistencia de la tela de la zapatilla,
acabados del pegado de etiquetas, etc.
Cuando se hace una auditoría al proceso, se toma en cuenta criterios relacionados
a como se realiza la fabricación del producto o la prestación del servicio; como:
 Calificación del Personal
 Máquinas y herramientas utilizadas operativas
 Infraestructura para producción
Algunas empresas contratan auditores, o empresas para realizar un proceso de
homologación, y otros lo realizan con personal propio; esto va a variar de acuerdo
al tamaño de la empresa y de la criticidad del producto o servicio para la empresa.
Una buena guía es utilizar la norma ISO 9001-2015; sin embargo, cada empresa
puede establecer su propio check list, con los aspectos a auditar, relacionado a
las capacidades a evaluar.
El proceso de auditoría puede llevarse a cabo en diferentes momentos, como:
 Previo a la contratación del proveedor: Para evaluar de manera
tangible al proveedor y reducir el riesgo en la contratación
 Durante la prestación del servicio: Para validar que se están
cumpliendo las condiciones del contrato.
PROCESO DE COMPRAS
ESCUELA DE ADMINISTRACIÓN DE EMPRESAS 63
En los siguiente ejemplos veremos modelos de listas de verificación ‘Check list’
para auditar el proceso de un proveedor.
CHECK LIST MODELO DE AUDITORÍA DE PROVEEDOR – AUDITORÍA DEL
PROCESO
CHECK LIST MODELO DE AUDITORÍA DE PROVEEDOR – AUDITORÍA
DEL PROCESO
5M Estándar Resultado Descripción del Área de Oportunidad
Responsable de CC trabajos
Personal Capacitado
Computadora
Conexión dedicada de Internet
Medidor de Presión de Neumáticos
Verificar que trabajos de servicio esten concluídos.
Contar como fuente de informcion la Orden de
Trabajo, el H1.
Verificar el registro del Inicio de tiempo y fin del
servicio - OT.
Realiza control de calidad prueba de ruta
Realiza control de calidad estático
Verifica recomendaciones del tecnico en el H1 y firma.
Verificar registro del reporte manual
Verificar el Registro de inicio y fin de QC en Módulo de
Tiempos.
Evidenciar que se controla imantados de lavado.
Verificar que la pizarra de control ya no esté con el
imantado
Verificar la entrega de documentacion (OT.
terminadas) al AASS.
Verificar si dispone de un Procedimiento de QC.
Verificar si dispone de su Instructivo de QC.
Verificar si cuenta con Instructivo de cálculo de
indicador
Mano de Obra
Máquina
Método
em Proceso Procedimiento Actividad Tipo
Resp de
Auditar
Descripción
1 Despacho y Distribución de Repuestos y Suministros
Despacho y Distribución de Repuestos y Suministros
Correcto pedido de usuarios a almacén Crítico Procesos
Revisar que los pedidos de los usuarios se realicen dentro de los
plazos establecidos
2 Despacho y Distribución de Repuestos y Suministros
Despacho y Distribución de Repuestos y Suministros
Contar con el sustento del pedido de
repuestos
Importante CI
Revisar que todos los pedidos se recepcionen en almacén por medio
del picking impreso o comprobante de pago u hoja de pedido de
repuestos.
3 Despacho y Distribución de Repuestos y Suministros
Despacho y Distribución de Repuestos y Suministros
Eficiente preparación de pedidos Importante Procesos
Verificar que la preparación de los pedidos se realiza de acuerdo a
lo solicitado, y asegurándose que los códigos y cantidad de los
repuestos coinciden. Así mismo revisar el cumplimiento de las
4 Despacho y Distribución de Repuestos y Suministros
Despacho y Distribución de Repuestos y Suministros
Entrega correcta de pedidos a usuarios Crítico Procesos
Verificar que la entrega de los repuestos y/o suministros se realice
verificando que el empaque se encuentre en buen estado
asegurando la conformidad del repuesto o suministro.
5 Despacho y Distribución de Repuestos y Suministros
Despacho y Distribución de Repuestos y Suministros
Emisión correcta de Guía de Remisión para
distribución de repuestos a sucursales
Crítico CI
Verificar la correcta emisión de guías de remisión de acuerdo a
documento de pedido (pedido validado por analista de Repuestos,
pedido de emergencia), el Coordinador de Almacén /Asistente
Operativo, deberá emitir la guía de remisión para ello debe utilizar el
6 Despacho y Distribución de Repuestos y Suministros
Despacho y Distribución de Repuestos y Suministros
Embalaje correcto y chequeo de cantidades
de repuestos y suministros para distribución
Importante Procesos
Verificar el correcto embalaje de los repuestos y/o suministros, para
proteger el estado de los repuestos dado que serán transportados
por un tiempo considerable. Previo al embalaje debe chequearse la
correspondencia entre lo pedido y lo embalado tanto en cantidad y
7 Despacho y Distribución de Repuestos y Suministros
Despacho y Distribución de Repuestos y Suministros
Archivo de cargos de envío de bienes
(repuestos y/o suministros)
Crítico CI
Verificar el correcto archivamiento de los cargos de guía de envío y
ticket de la empresa de transporte de acuerdo al N° de guía de
remisión.
CHECK LIST DE AUDITORÍA DE PROCESOS DE REPUESTOS
PROCESO DE COMPRAS
ESCUELA DE ADMINISTRACIÓN DE EMPRESAS 64
3.2.7.EJEMPLO DE CRITERIOS FILTRO Y CRITERIOS DE EVALUACIÓN
Una empresa tiene dos etapas de evaluación para los proveedores: Evaluación
Filtro y evaluación de desempeño del proveedor.
 EVALUACIÓN FILTRO: Utilizando criterios filtro para sus proveedores, este
filtro indica que cualquier proveedor con el que se quiera trabajar debe
cumplir estos dos primeros criterios.
Como se observa en la imagen el primer criterio es de CONFIABILIDAD, y
se refiere a su nivel de formalización, referencias, y aspectos financieros;
este criterio se evalúa en conjunto con el área de finanzas.
El segundo criterio filtro es el de ESPECIFICACIONES, este se evalúa con
el área de desarrollo de producto para validar que cumpla las
especificaciones técnicas
En ambos casos las calificaciones son cumple o no cumple, con puntajes
cerrados de 0 o 10.
 EVALUACIÓN DE DESEMPEÑO DEL PROVEEDOR: Luego de que el
proveedor haya pasado por la evaluación filtro, el proveedor puede ser
evaluado de manera más específica con respecto a diferentes criterios que
son relevantes para la empresa contratante, tales como: precios,
disponibilidad, condiciones de pago; en este caso la empresa aplica
puntajes máximos a la calificación de cada criterio y un peso, donde se
puede observar que el criterio precio tiene un peso de 30% muy relevante.,
los demás criterios un 20% y finalmente el criterio de condiciones de pago
10%.
Puede surgir una consulta de donde se encuentra la calidad del producto,
en esta tabla, no se encuentra pues ya se evaluó dentro del criterio filtro.
Finalmente cada organización es independiente, y puede establecer los
criterios de la manera mas conveniente, siempre tomando en cuenta que
se deben cumplir los objetivos de la empresa, sean de calidad, tiempos de
entrega, disponibilidad, etc.
It Criterios Filtro Concepto Calificación Puntaje
Cumple 10
No Cumple 0
Cumple 10
No Cumple 0
2
Formalización, referencias
positivas, referencias infocorp)
Que los productos ofrecidos se
ajusten a los requerimientos
técnicos de la organización
CONFIABILIDAD
ESPECIFICACIONES
1
PROCESO DE COMPRAS
ESCUELA DE ADMINISTRACIÓN DE EMPRESAS 65
MATRIZ EJEMPLO DE EVALUACIÓN DE PROVEEDORES
PROCESO DE COMPRAS
ESCUELA DE ADMINISTRACIÓN DE EMPRESAS 66
N OPERACIONES
HERRAMIENTAS /
INSTRUMENTOS
1 Determinar la Demanda
2
Calcular la cantidad de ingredientes, componentes,
partes o suministros a comprar
3
4
5
6
DENOMOINACIÓN TAREA 4
ELABORACIÓN DEL PLAN DE COMPRAS HT-04
ADMINISTRACIÓN DE EMPRESAS Tiempo :
PROCESO DE COMPRAS
ESCUELA DE ADMINISTRACIÓN DE EMPRESAS 67
4. ELABORACIÓN DEL PLAN DE COMPRAS
4.1.PLAN DE COMPRAS
4.1.1.PRONÓSTICO Y EVALUACIÓN DE COMPRAS
Para poder realizar el presupuesto de compras para un periodo futuro, la
organización debe:
 Realizar un pronóstico de la demanda de los productos terminados
basándose en información histórica del nivel de ventas.
 Luego, al pronóstico de la demanda puede determinar la demanda interna
para toda la línea de producción hasta llegar a las materias primas, piezas
o partes que deben ser aprovisionadas por un proveedor.
Debido a que la demanda de los productos terminados depende del mercado, el
cual a su vez depende de muchos factores externos a la empresa, se le
denomina demanda independiente (probabilística), pues el nivel de demanda
no puede ser calculado con un modelo determinístico (es decir mediante cálculo
directo) sino que existen varios métodos de pronóstico. Por otro lado, a la
demanda de materiales, piezas o partes requeridas se le denomina demanda
dependiente, pues el nivel de la demanda puede ser calculado con un modelo
determinístico (es decir mediante cálculo directo a partir de la demanda de
productos terminados) utilizando la lista de materiales de cada subensamble.
A continuación, se describen varios modelos matemáticos para el pronóstico de
la demanda independiente (probabilística).
REGRESIÓN LINEAL
Este método debe aplicarse cuando el nivel histórico de la demanda tiene una
tendencia de crecimiento o decrecimiento durante varios periodos
consecutivos y es probable que dicha tendencia continúe de forma
relativamente estable durante los siguientes periodos. En otras palabras,
cuando el nivel de demanda tiene comportamiento lineal.
Ej. Una empresa está evaluando el impacto que tiene los que acceden a la
página web con sus ventas
PROCESO DE COMPRAS
ESCUELA DE ADMINISTRACIÓN DE EMPRESAS 68
El método consiste en hallar la
ecuación de la recta que
describe con mayor precisión el
comportamiento del nivel
histórico de la demanda
representada por una nube de
puntos.
La fórmula de dicha ecuación es la siguiente.
𝑦 = 𝑦
̅ +
𝜎𝑥𝑦
𝜎𝑥
2
(𝑥 − 𝑥̅)
Donde:
𝜎𝑥𝑦 = 𝑐𝑜𝑣𝑎𝑟𝑖𝑎𝑛𝑧𝑎 𝑒𝑛𝑡𝑟𝑒 𝑙𝑎𝑠 𝑣𝑎𝑟𝑖𝑎𝑏𝑙𝑒𝑠 𝑋 𝑦 𝑌
𝜎𝑥 = 𝑣𝑎𝑟𝑖𝑎𝑛𝑧𝑎 𝑑𝑒 𝑙𝑎 𝑣𝑎𝑟𝑖𝑎𝑏𝑙𝑒 𝑋
𝑥̅ = 𝑝𝑟𝑜𝑚𝑒𝑑𝑖𝑜 𝑑𝑒 𝑙𝑎 𝑣𝑎𝑟𝑖𝑎𝑏𝑙𝑒 𝑋
𝑦
̅ = 𝑝𝑟𝑜𝑚𝑒𝑑𝑖𝑜 𝑑𝑒 𝑙𝑎 𝑣𝑎𝑟𝑖𝑎𝑏𝑙𝑒 𝑌
A continuación, se definen los siguientes conceptos estadísticos necesarios
para la aplicación del método de regresión lineal: el promedio, la varianza y la
covarianza.
Promedio
El promedio o media aritmética representa el valor característico, es
decir, el más representativo, de un conjunto de valores.
𝑥̅ =
∑ 𝑥𝑖
𝑛
𝑖=1
𝑛
Ejemplo: en el caso de las ventas que dependen del n° de usuarios de
la página el promedio de usuarios es de 10.43
MES VENTAS N° USUARIOS
y x
1 8 9
2 5 6
3 7 8
4 10 11
5 12 12
6 12 13
7 14 14
PROMEDIO x 10.43
PROCESO DE COMPRAS
ESCUELA DE ADMINISTRACIÓN DE EMPRESAS 69
Varianza
La varianza es una medida de dispersión de un conjunto de datos
cuantitativos con respecto al promedio. Si el valor de la varianza es
mayor, indica que la nube de puntos está más dispersa o alejada del
valor promedio, mientas que un valor menor indica que la nube de
puntos es más densa o cercana al valor promedio.
𝜎𝑥
2
=
∑ (𝑥𝑖 − 𝑥̅)2
𝑛
𝑖=1
𝑛
Ejemplo: en el caso de las ventas que dependen del n° de usuarios de
la página, la dispersión de la variable N° de usuarios es de 7.10.
Covarianza
La covarianza indica el grado de variación conjunta de dos conjuntos
de datos cuantitativos con respecto al promedio respectivo. Si el valor
absoluto de la covarianza es mayor, indica que existe correlación en el
comportamiento de ambas variables, es decir que existe la posibilidad
de que una variable sea dependiente de la otra, por otro lado, si el
absoluto valor de la covarianza es menor indica que existe poca
dependencia en el comportamiento de ambas variables.
𝜎𝑥𝑦 =
∑ (𝑥𝑖 − 𝑥̅)(𝑦𝑖 − 𝑦
̅)
𝑛
𝑖=1
𝑛
Ejemplo: en el caso de las ventas que dependen del n° de usuarios de
la página, el valor de 7.84 indica que si hay dependencia entre estas
dos variables.
MES VENTAS N° USUARIOS
y x
1 8 9
2 5 6
3 7 8
4 10 11
5 12 12
6 12 13
7 14 14
VARIANZA 7.10
MES VENTAS N° USUARIOS
y x
1 8 9
2 5 6
3 7 8
4 10 11
5 12 12
6 12 13
7 14 14
COVARIANZA 7.84
PROCESO DE COMPRAS
ESCUELA DE ADMINISTRACIÓN DE EMPRESAS 70
Para desarrollar la regresión lineal, tomando en cuenta la siguiente tabla:
Se puede indicar que, en los meses de proyección P, la demanda podría ser la
que se muestra líneas abajo en sombreado en amarillo.
PROMEDIO MÓVIL SIMPLE
Este método es más efectivo cuando no se observa una tendencia de
crecimiento o decrecimiento en el nivel de la demanda histórica, y cuando,
además, no existe estacionalidad de la demanda, es decir picos de demanda
en ciertos periodos específicos del año. El método utiliza el promedio de la
demanda de los últimos ‘n’ periodos para estimar la demanda en el siguiente
periodo.
𝑃 =
∑ 𝑥𝑖
𝑛
𝑖=1
𝑛
Donde:
𝑃 = 𝑑𝑒𝑚𝑎𝑛𝑑𝑎 𝑝𝑟𝑜𝑦𝑒𝑐𝑡𝑎𝑑𝑎
𝑥𝑖 = 𝑑𝑒𝑚𝑎𝑛𝑑𝑎 𝑒𝑛 𝑒𝑙 𝑝𝑒𝑟𝑖𝑜𝑑𝑜 − 𝑖
MES VENTAS N° USUARIOS
y x
1 8 9
2 5 6
3 7 8
4 10 11
5 12 12
6 12 13
7 14 14
PROMEDIO y 9.71
PROMEDIO x 10.43
VARIANZA 7.10
COVARIANZA 7.84
MES VENTAS N° USUARIOS
y x
1 8 9
2 5 6
3 7 8
4 10 11
5 12 12
6 12 13
7 14 14
P 10.3 14
P 11.2 20
P 12.8 30
P 14.3 40
PROCESO DE COMPRAS
ESCUELA DE ADMINISTRACIÓN DE EMPRESAS 71
CASO PRÁCTICO
Se conoce la demanda histórica de un producto determinado y requiere realizar
la proyección de la demanda para el siguiente año. A continuación, se muestra
la proyección de la demanda utilizando el método del promedio móvil simple
con varios parámetros.
 Pronóstico 1: Promedio de los últimos 3 periodos
 Pronóstico 2: Promedio de los últimos 4 periodos
 Pronóstico 3: Promedio de los últimos 6 periodos
Mes Demanda
Pronostico
(3 period)
Error
(3
period)
Pronostico
(4 period)
Error
(4
period)
Pronostico
(6 period)
Error
(6
period)
ene-18 1,596 - - - - - -
feb-18 1,670 - - - - - -
mar-18 2,766 - - - - - -
abr-18 1,307 2,011 704 - - - -
mayo-18 2,149 1,914 -235 1,835 -314 - -
jun-18 2,921 2,074 -847 1,973 -948 - -
jul-18 4,065 2,126 -1,939 2,286 -1,779 2,068 -1,997
ago-18 3,585 3,045 -540 2,611 -974 2,480 -1,105
sep-18 4,495 3,524 -971 3,180 -1,315 2,799 -1,696
oct-18 3,786 4,048 262 3,767 -19 3,087 -699
nov-18 2,990 3,955 965 3,983 993 3,500 510
dic-18 1,691 3,757 2,066 3,714 2,023 3,640 1,949
Demanda
Promedio
2,752 2,939 - 2,919 - 2,929 -
Error
Promedio
- - 948 - 1,046 - 1,326
Error (+) 3,997 3,016 2,459
Error (-) -4,532 -5,349 -5,497
Error 8,529 8,365 7,956
# Periodos 9 8 6
Como se puede observar, el error promedio se incrementa en la medida en que
se utiliza un mayor número de periodos para proyectar la demanda. Por ello se
debe seleccionar el Pronóstico 1 (con un error promedio de 948).
PROCESO DE COMPRAS
ESCUELA DE ADMINISTRACIÓN DE EMPRESAS 72
PROMEDIO MÓVIL PONDERADO
Este método debe aplicarse cuando no se observa una tendencia de
crecimiento o decrecimiento en el nivel de demanda histórica, y cuando,
además, existe estacionalidad de la demanda, es decir picos de demanda
en ciertos periodos específicos del año. El método utiliza el promedio
ponderado de la demanda de los últimos ‘n’ periodos.
𝐷 =
∑ 𝑝𝑖𝑥𝑖
𝑛
𝑖=1
𝑛
Si se observa que la demanda tiene una tendencia de crecimiento o
decrecimiento particularmente pronunciada en los últimos periodos y se espera
que dicha tendencia continúe en el siguiente periodo, entonces se puede
asignar mayor peso a la demanda de los últimos periodos. En el caso contrario,
si se observa un pico o un valle pronunciado en la demanda de los últimos
periodos, pero se conoce la causa de dicho comportamiento y se desea
desestimar su efecto en la proyección, se puede asignar menor peso a la
demanda de los últimos periodos.
CASO PRÁCTICO
Se conoce la demanda histórica de un producto determinado y requiere realizar
la proyección de la demanda para el siguiente año. A continuación, se muestra
la proyección de la demanda utilizando el método del promedio móvil
ponderado con varios parámetros.
0
500
1,000
1,500
2,000
2,500
3,000
3,500
4,000
4,500
5,000
Nivel
o
Pronóstico
de
la
Demanda
Periodo
Demanda Pronostico
(3 period)
Pronostico
(4 period)
Pronostico
(6 period)
PROCESO DE COMPRAS
ESCUELA DE ADMINISTRACIÓN DE EMPRESAS 73
 Pronóstico 1: Promedio ponderado con pesos 50%, 35% y 15%
 Pronóstico 2: Promedio ponderado con pesos 65%, 25% y 10%
 Pronóstico 3: Promedio ponderado con pesos 80%, 15% y 5%
Mes Demanda
Pronostico
(Pond A)
Error
(Pond
A)
Pronostico
(Pond B)
Error
(Pond
B)
Pronostico
(Pond C)
Error
(Pond
C)
ene-18 1,596 - - - - - -
feb-18 1,670 - - - - - -
mar-18 2,766 - - - - - -
abr-18 1,307 545 -762 1,391 84 4,096 2,789
mayo-18 2,149 592 -1,557 1,472 -677 3,679 1,530
jun-18 2,921 653 -2,268 1,617 -1,304 3,952 1,031
jul-18 4,065 557 -3,508 1,433 -2,632 4,387 322
ago-18 3,585 818 -2,767 2,092 -1,493 6,225 2,640
sep-18 4,495 1,024 -3,471 2,576 -1,919 6,971 2,476
oct-18 3,786 1,193 -2,593 2,993 -793 7,959 4,173
nov-18 2,990 1,177 -1,813 2,946 -44 7,743 4,753
dic-18 1,691 1,202 -489 2,968 1,277 7,100 5,409
Demanda
Promedio
2,752 862 - 2,165 - 5,790 -
Error
Promedio
- - 2,136 - 1,136 - 2,791
Error (+) 0 1,361 25,123
Error (-) -19,228 -8,862 0
Error 19,228 10,223 25,123
# Periodos 9 9 9
Como se puede observar, el error promedio se disminuye cuando se da un
peso ligeramente mayor al último periodo en el pronóstico 2, con respecto al
pronóstico 1. Sin embargo, cuando se vuelve a incrementar el peso del último
periodo en el pronóstico 3, el error promedio se incrementa. Por ello se debe
seleccionar el Pronóstico 2 (con un error promedio de 1,136).
PROCESO DE COMPRAS
ESCUELA DE ADMINISTRACIÓN DE EMPRESAS 74
SUAVIZACIÓN EXPONENCIAL
Este método debe aplicarse cuando no es posible observar ninguna
tendencia de crecimiento o decrecimiento en la demanda, sino que el
comportamiento es más aleatorio y se requiere de un modelo matemático que
responda de inmediato a las variaciones de la demanda en los últimos periodos.
A continuación, se muestra la fórmula para el cálculo de la demanda
proyectada.
𝑃𝑚 = 𝑃𝑚−1 + 𝛼 ∗ (𝑃𝑚−1 − 𝐷𝑚−1)
Donde:
𝑃𝑚 = 𝑃𝑟𝑜𝑦𝑒𝑐𝑐𝑖ó𝑛 𝑑𝑒 𝑙𝑎 𝑑𝑒𝑚𝑎𝑛𝑑𝑎 𝑒𝑛 𝑒𝑙 𝑝𝑒𝑟𝑖𝑜𝑑𝑜 𝑚
𝐷𝑚 = 𝐷𝑒𝑚𝑎𝑛𝑑𝑎 𝑒𝑛 𝑒𝑙 𝑝𝑒𝑟𝑖𝑜𝑑𝑜
𝛼 = 𝐹𝑎𝑐𝑡𝑜𝑟 𝑑𝑒 𝑐𝑜𝑟𝑟𝑒𝑐𝑐𝑖ó𝑛 𝑑𝑒 𝑙𝑎 𝑝𝑟𝑜𝑦𝑒𝑐𝑐𝑖ó𝑛
Como se puede observar en la ecuación, la proyección de la demanda se
calcula adicionando un factor de corrección 𝛼 ∗ (𝑃𝑚−1 − 𝐷𝑚−1) a la proyección
de la demanda del periodo anterior. El factor de corrección es proporcional a la
constante de suavización α, que debe pertenecer al rango ]0;1]. Si se observa
que el nivel histórico de demanda tiene una variabilidad alta, entonces α debe
tener un valor más cercano a 1. Caso contrario, si se observa que el nivel
histórico de la demanda tiene una variabilidad baja, entonces α debe tener un
valor más cercano a 0.
0
1,000
2,000
3,000
4,000
5,000
6,000
7,000
8,000
9,000
Nivel
de
la
Demanda
o
Pronóstico
Periodo
Demanda Pronostico
(Pond A)
Pronostico
(Pond B)
Pronostico
(Pond C)
PROCESO DE COMPRAS
ESCUELA DE ADMINISTRACIÓN DE EMPRESAS 75
CASO PRÁCTICO
Se conoce la demanda histórica de un producto determinado y requiere realizar
la proyección de la demanda para el siguiente año. A continuación, se muestra
la proyección de la demanda utilizando el método de suavización exponencial
con varios parámetros.
 Pronóstico 1: Factor de corrección de la proyección de 10%
 Pronóstico 2: Factor de corrección de la proyección de 50%
 Pronóstico 3: Factor de corrección de la proyección de 80%
Mes Demanda
Pronostico
(Proy 1)
Error
(Proy 1)
Pronostico
(Proy 2)
Error
(Proy
2)
Pronostico
(Proy 3)
Error
(Proy
3)
ene-18 1,596 - - - - - -
feb-18 1,670 1,596 -74 1,596 -74 1,596 -74
mar-18 2,766 1,603 -1,163 1,633 -1,133 1,655 -1,111
abr-18 1,307 1,720 413 2,200 893 2,544 1,237
mayo-18 2,149 1,678 -471 1,753 -396 1,554 -595
jun-18 2,921 1,725 -1,196 1,951 -970 2,030 -891
jul-18 4,065 1,845 -2,220 2,436 -1,629 2,743 -1,322
ago-18 3,585 2,067 -1,518 3,251 -334 3,801 216
sep-18 4,495 2,219 -2,276 3,418 -1,077 3,628 -867
oct-18 3,786 2,446 -1,340 3,956 170 4,322 536
nov-18 2,990 2,580 -410 3,871 881 3,893 903
dic-18 1,691 2,621 930 3,431 1,740 3,171 1,480
Demanda
Promedio
2,752 2,009 - 2,681 - 2,812 -
Error
Promedio
- - 1,092 - 845 - 839
Error (+) 1,343 3,684 4,371
Error (-) -10,666 -5,613 -4,859
Error 12,009 9,297 9,230
# Periodos 11 11 11
Como se puede observar, el error promedio disminuye en la medida en que se
utiliza un factor de proyección mayor. Esto se debe a que la demanda es
altamente variable y un mayor factor de corrección incrementa la sensibilidad
de la proyección a cambios intempestivos de la demanda. Por lo tanto, se debe
seleccionar la proyección 3 (con error promedio de 839).
PROCESO DE COMPRAS
ESCUELA DE ADMINISTRACIÓN DE EMPRESAS 76
MÉTODO ESTACIONAL
Este método debe aplicarse cuando
la demanda tiene comportamiento
estacional, es decir, que el
comportamiento del nivel de
demanda es muy distinto en ciertas
épocas del año. Por ejemplo, en el
caso de venta de trajes de baño, el
nivel de demanda crece durante los
meses de verano y luego regresa al
nivel normal durante el resto del
año.
El método para proyectar este tipo de demanda se describe a continuación.
Demanda promedio estacional
 Analizar el comportamiento histórico de la demanda para dividir el año
en periodos en los cuales se considera que la demanda se comporta de
forma homogénea, a los cuales se les puede llamar ‘estaciones’.
 Promediar la demanda de los periodos en cada estación para calcular
la demanda promedio estacional.
0
500
1,000
1,500
2,000
2,500
3,000
3,500
4,000
4,500
5,000
Nivel
de
la
Demanda
o
Pronóstico
Periodo
Demanda Pronostico
(Proy 1)
Pronostico
(Proy 2)
Pronostico
(Proy 3)
Jul.
Ener
Feb.
Abr.
PROCESO DE COMPRAS
ESCUELA DE ADMINISTRACIÓN DE EMPRESAS 77
Índices estacionales
 Dividir la demanda promedio estacional entre la demanda promedio
anual para el mismo periodo para calcular los índices estacionales.
Ejemplo: Si el año está dividido en trimestres de manera que cada
estación dura 4 meses, entonces el índice estacional se obtiene dividiendo
la demanda promedio trimestral entre la cuarta parte de la demanda anual.
Demanda estacional proyectada
 Calcular la demanda anual proyectada utilizando cualquiera de los
métodos descritos anteriormente utilizando el nivel de demanda
histórico.
 Dividir la demanda anual proyectada por el número de periodos que
abarca cada estación para calcular la demanda estacional promedio
proyectada.
 Multiplicar la demanda estacional promedio proyectada de cada periodo
por el índice estacional correspondiente para calcular la demanda
estacional proyectada.
CASO PRÁCTICO
Se conoce la demanda histórica de los últimos 3 años de un producto
determinado y requiere realizar la proyección de la demanda para el siguiente
año. A continuación, se muestra la proyección de la demanda utilizando el
método de estacional.
Nota: Para la proyección de la demanda anual se utiliza el método de promedio
ponderado con pesos 10%, 25% y 65%, para los años 1, 2 y 3,
respectivamente.
Periodo
Demanda
Año 1
Demanda
Año 2
Demanda
Año 3
ene-18 5,530 5,369 5,022
feb-18 5,599 5,835 5,707
mar-18 5,695 5,812 5,093
abr-18 3,819 3,532 3,744
mayo-18 3,734 3,651 3,314
jun-18 3,969 3,182 3,505
jul-18 1,896 877 1,325
ago-18 705 741 1,200
sep-18 1,741 2,485 563
oct-18 3,577 3,984 3,038
PROCESO DE COMPRAS
ESCUELA DE ADMINISTRACIÓN DE EMPRESAS 78
Periodo
Demanda
Año 1
Demanda
Año 2
Demanda
Año 3
nov-18 3,881 3,212 3,974
dic-18 3,975 3,958 3,851
Total 44,121 42,638 40,336
Promedio 3,677 3,553 3,361
Primero se debe calcular el índice para cada periodo de cada año dividiendo la
demanda de cada periodo entre la demanda promedio de cada periodo.
Seguidamente se calcula el índice promedio para cada periodo.
Periodo
Indice
Año 1
Indice
Año 2
Indice
Año 3
Indice
Promedio
ene-18 1.50 1.51 1.49 1.50
feb-18 1.52 1.64 1.70 1.62
mar-18 1.55 1.64 1.52 1.57
abr-18 1.04 0.99 1.11 1.05
mayo-18 1.02 1.03 0.99 1.01
jun-18 1.08 0.90 1.04 1.01
jul-18 0.52 0.25 0.39 0.39
ago-18 0.19 0.21 0.36 0.25
sep-18 0.47 0.70 0.17 0.45
oct-18 0.97 1.12 0.90 1.00
nov-18 1.06 0.90 1.18 1.05
dic-18 1.08 1.11 1.15 1.11
Seguidamente se proyecta la demanda anual utilizando el método de promedio
ponderado. Luego, se debe calcular la demanda promedio proyectada y
multiplicarla por el índice estacional promedio correspondiente a cada periodo.
Periodo Pronostico
ene-18 5,162
feb-18 5,574
mar-18 5,402
abr-18 3,613
mayo-18 3,475
jun-18 3,475
jul-18 1,342
ago-18 860
PROCESO DE COMPRAS
ESCUELA DE ADMINISTRACIÓN DE EMPRESAS 79
sep-18 1,548
oct-18 3,441
nov-18 3,613
dic-18 3,820
Total 41,290
Promedio 3,441
Finalmente, como se puede observar la demanda proyectada responde a los
cambios en el nivel de demanda de forma similar a la demanda histórica de los
últimos 3 años.
4.1.2.PLANEAMIENTO DE LAS COMPRAS
Luego de determinar la demanda proyectada de productos terminados (demanda
independiente), se debe calcular la demanda proyectada de materias primas,
piezas y partes (demanda dependiente) requeridas por el área de producción.
Seguidamente, para determinar el plan de compras para cada artículo se debe
considerar la Lista de Materiales del Producto, en la cual puede observar
mediante un diagrama de árbol cada subensamble, parte y pieza, así como las
materias primas y los insumos, requeridos para la fabricación del producto.
0
1,000
2,000
3,000
4,000
5,000
6,000
7,000
Nivel
de
la
Demanda
o
Pronóstico
Periodo
Demanda
Año 1
Demanda
Año 2
Demanda
Año 3
Pronostico
PROCESO DE COMPRAS
ESCUELA DE ADMINISTRACIÓN DE EMPRESAS 80
Dichos cálculos pueden ser respaldados por sistemas de información para la
Planificación de Recursos de Manufactura (MRP II o “Manufacturing Resources
Planning”). Debido a que el sistema almacena en una base de datos centralizada
toda la información de producción como productos, subensambles, partes,
piezas, materias primas e insumos, además de disponibilidad de personal y
maquinaria y equipos; así como toda la información de contabilidad como
inventario de materias primas e insumos, productos en proceso y productos
terminados, puede realizar todos los cálculos necesarios para la programación
de la producción y de las compras, de forma sistemática.
La programación manual de las compras se puede realizar utilizando hojas de
cálculo utilizando como base solo la proyección de la demanda independiente,
el árbol de subensambles, piezas y materiales, el tiempo de aprovisionamiento y
el nivel de inventarios actualizado.
Tiempo de aprovisionamiento (Lead Time LT)
El tiempo de aprovisionamiento o de espera (LT o ‘Lead Time’) aplica tanto para
producción como para logística. En el caso de producción, el LT indica el tiempo
desde que se coloca la orden de producción de un producto, subensamble o
pieza hasta que línea de producción o estación de trabajo correspondiente
coloca el pedido en el almacén de productos en proceso o productos terminados.
En el caso de logística. El LT indica el tiempo desde que se coloca la orden de
compra hasta que el pedido se encuentra disponible en el almacén de la
organización. Ej. Desde que se coloca una orden de compra de pedido de
autopartes de moto hasta su llegada producto de importación hay 30 días
Caso práctico
Una empresa recibe 2 órdenes de compra de 150 y 100 unidades del Producto
A (cuyo árbol de subensambles, piezas y materiales se muestra en la Gráfico 1).
El nivel de inventarios disponible y de seguridad, así como el tiempo de
aprovisionamiento de cada subensamble, pieza y material que conforma el
GRÁFICO 1. ÁRBOL DE SUBENSAMBLES, PIEZAS Y MATERIALES
PRODUCTO
A
SUB-
ENSAMBLE
A-1
(2)
SUB-
ENSAMBLE
A-2
(1)
SUB-
ENSAMBLE
A-1.2
(2)
SUB-
ENSAMBLE
A-1.1
(1)
SUB-
ENSAMBLE
A-2.2
(2)
SUB-
ENSAMBLE
A-2.1
(4)
MATERIAL
A
(6)
PIEZA
A
(10)
MATERIAL
B
(2)
PIEZA
B
(3)
PIEZA
A
(7)
PIEZA
B
(1)
MATERIAL
B
(5)
PIEZA
B
(2)
Insumo A
Insumo C
Insumo B
PROCESO DE COMPRAS
ESCUELA DE ADMINISTRACIÓN DE EMPRESAS 81
producto se muestran en la TABLA 1. NIVEL DE INVENTARIOS Y LT. Con la
información brindada se debe realizar el programa de compras para el material
A.
TABLA 1. NIVEL DE INVENTARIOS Y LT
Nivel de
Inventario
Inicial
Nivel de
Inventario
de
Seguridad
LT
(días)
Producto A 50 0 1
Subensamble A-1 21 0 1
Subensamble A-2 12 0 1
Subensamble A-1.1 11 0 1
Subensamble A-1.2 16 0 1
Subensamble A-2.1 25 0 1
Subensamble A-2.2 15 0 1
Material A 20 20 2
Material B 30 20 2
Pieza A 30 30 3
Pieza B 30 30 3
La producción se inicia inmediatamente después de recibir la orden de
producción mientras que, como se puede observar en la TABLA 1. NIVEL DE
INVENTARIOS Y LT, el nivel de inventarios de seguridad es mínimo y el tiempo
de aprovisionamiento es óptimo.
En la siguiente tabla se muestra la proyección de la producción de todos los
subensambles que utilizan el Material A. Finalmente es posible determinar que
se de lanzar una orden de compra de 1800 y 1200 unidades del Material A, 8
Gráfico 39: ÁRBOL DE SUBENSAMBLES, PIEZAS Y MATERIALES
GRÁFICO 1. ÁRBOL DE SUBENSAMBLES, PIEZAS Y MATERIALES
PRODUCTO
A
SUB-
ENSAMBLE
A-1
(2)
SUB-
ENSAMBLE
A-2
(1)
SUB-
ENSAMBLE
A-1.2
(2)
SUB-
ENSAMBLE
A-1.1
(1)
SUB-
ENSAMBLE
A-2.2
(2)
SUB-
ENSAMBLE
A-2.1
(4)
MATERIAL
A
(6)
PIEZA
A
(10)
MATERIAL
B
(2)
PIEZA
B
(3)
PIEZA
A
(7)
PIEZA
B
(1)
MATERIAL
B
(5)
PIEZA
B
(2)
Insumo A
Insumo C
Insumo B
PROCESO DE COMPRAS
ESCUELA DE ADMINISTRACIÓN DE EMPRESAS 82
y 6 días antes, respectivamente de la fecha de entrega de la orden de
producción.
TABLA 2. PLANEAMIENTO DE COMPRAS
PLANEAMIENTO DE COMPRAS
Días
1 2 3 4 5 6 7 8
PROD
A
Aprovisionamiento 150 100
Inventario Proyectado 0 0 0 0 0 0 0 0
Inicio de Producción 150 100
SUB
A-1
Aprovisionamiento 300 200
Inventario Proyectado 0 0 0 0 0 0 0 0
Inicio de Producción 300 200
SUB
A-1.1
Aprovisionamiento 300 200
Inventario Proyectado 0 0 0 0 0 0 0 0
Inicio de Producción 300 200
MAT
A
Aprovisionamiento 1800 1200
Inventario Proyectado 20 20 20 20 20 20 20 20
Inicio de Producción 1800 1200
4.1.3.PRESUPUESTO DE COMPRAS
El presupuesto de compras utiliza la información
generada por la proyección de la demanda
independiente (productos terminados) e independiente
(materias primas, piezas e insumos) y el nivel histórico
de precios proveniente de órdenes de compra
PROCESO DE COMPRAS
ESCUELA DE ADMINISTRACIÓN DE EMPRESAS 83
anteriores para hacer el presupuesto de compras anual expresado en
valores monetarios.
El presupuesto es elaborado por el área de compras y entregado al área de
contabilidad y finanzas para su integración en el presupuesto organizacional
para el siguiente año. De esta forma se puede determinar con anticipación el
flujo de caja y las necesidades de financiamiento de la organización.
El desarrollo de este presupuesto es de vital importancia para el área de
contabilidad y finanzas pues debe asegurar que la organización cuente con los
recursos financieros para continuar sus operaciones durante el siguiente
periodo. La falta de liquidez de la empresa podría ocasionar retrasos en las
órdenes de compra, y, en consecuencia, en las órdenes de producción.
Gráfico 40. PRESUPUESTO DE COMPRAS
En la práctica este presupuesto es revisado previamente por el
Jefe de logística y/o Gerente de Logística, previo a pasar al área
de Finanzas
PROCESO DE COMPRAS
ESCUELA DE ADMINISTRACIÓN DE EMPRESAS 84
4.1.4. PROGRAMA DE COMPRAS
El área de compras no solo debe
determinar el presupuesto de
compras consolidado para el
siguiente año, sino que debe
entregar un programa de compras
indicando los conceptos y
montos desagregados de las
compras para cada mes.
En el caso de demanda estacional,
algunos meses requieren de mayor
capital de trabajo por parte de la organización para poder sostener un ritmo
más elevado de operaciones.
Si el área de compras no provee de un presupuesto de compras desagregado
confiable, el área de contabilidad y finanzas no tendrá la capacidad de
responder a las necesidades de financiamiento de la empresa a tiempo, lo cual
podría ocasionar pérdidas a la empresa debido a oportunidades de venta
perdidas.
Si durante el transcurso del periodo proyectado, el área de compras detecta
que existen grandes desviaciones de la demanda real en relación a la demanda
proyectada que ocasionarán grandes discrepancias entre el presupuesto de
compras y el gasto real del área de compra debe enviar de inmediato el
presupuesto de compras corregido al área de contabilidad y finanzas para que
puedan tomar las acciones necesarias para asegurar la disponibilidad de
efectivo para continuar con las operaciones de la empresa.
Para asegurar que los pronósticos sean hechos de manera
adecuada, algunas organizaciones miden un indicador
llamado el Precisión de Forecast o Pronóstico, donde se
mide la diferencia entre lo real y lo pronosticado
PROCESO DE COMPRAS
ESCUELA DE ADMINISTRACIÓN DE EMPRESAS 85
La comunicación constante entre ambas áreas funcionales es de vital
importancia para la salud financiera de la empresa ya que el área de compras
es el mayor centro de gasto cualquier empresa de producción o de comercio.
Ej. Muchas organizaciones, realizan revisiones mensuales y trimestrales de
resultados, en estas se verifica y se hace seguimiento y de ser necesario se
solicitan las correcciones integrando a las áreas logísticas, con las áreas
comerciales y de marketing.
La formación de silos funcionales entre ambas áreas puede devenir, en el largo
plazo, en problemas financieros que podrían haber sido prevenidos con un
adecuado flujo de información financiera entre ambas áreas.
4.1.5.FLUJOGRAMA DE COMPRAS
Dependiendo del tipo de artículo que se requiere adquirir y del historial de
compras, el flujo de las actividades de compras es distinto, y puede o no incluir
todos los siguientes procesos.
Gráfico 41. CICLO DE PROGRAMACIÓN DE COMPRAS
Identificación
de
Necesidades
Selección y
Evaluación de
Proveedores
Negociación de
Condiciones de
Compra
Pronósitco de
la Demanda
Independiente
Pronóstico de
la Demanda
Dependiente
Gestión de
Compras
PROCESO DE COMPRAS
ESCUELA DE ADMINISTRACIÓN DE EMPRESAS 86
4.1.6. FLUJOGRAMA DE COMPRAS
Procedimiento de Compras Nacionales
Analista de Repuestos/Suministros
Gerencia o Jefatura
Asistente Logístico/Asistente
Operativo Logístico
Inicio
Fin
Negociación de precios y
condiciones
Si
Si
Aprobar compra
¿Se requiere
petición de
oferta?
Crear petición de oferta
Actualizar Precio Oferta
Buscar Proveedores
EVALUACIÓN DE
PROVEEDORES
Recibir Cotización
Realizar comparativa de
ofertas
Generar Pedido de
Compra Nacional/
Calzada Nacional
¿Pedido Compra
requiere liberación?
Revisar reporte de
Solped de Venta Directa
y solped Normal
aprobados
Revisar especificaciones
de suministro a comprar
si es necesario
Enviar Orden de Compra
a Proveedor
Realizar Seguimiento a
Compra
No
No
RECEPCIÓN Y
ALMACENAMIENTO
DE MATERIALES
Crear Pedido de Compra
PROCESO DE COMPRAS
ESCUELA DE ADMINISTRACIÓN DE EMPRESAS 87
N OPERACIONES HERRAMIENTAS /
INSTRUMENTOS
1 Elaborar la solicitud de cotización para potenciales
proveedores
2 Elaborar el cuadro comparativo de cotizaciones
3 Emitir la Orden de Compra
4 Aprovisionar la Orden de Compra
5 Realizar el seguimiento a los proveedores
6 Evaluar los costos de la gestión de compras
DENOMINACIÓN TAREA 5
ELABORACIÓN DE ORDEN DE COMPRA Y
SERVICIOS
HT-05
ADMINISTRACIÓN DE EMPRESAS Tiempo :
PROCESO DE COMPRAS
ESCUELA DE ADMINISTRACIÓN DE EMPRESAS 88
5. ELABORACIÓN DE ORDEN DE COMPRA Y SERVICIOS
La última parte muy importante también dentro del proceso de compras comprende la
elaboración de la orden de compra y servicios, documentos de gestión muy valiosos y que
tienen diferentes funciones dentro del proceso de compra.
5.1.EMISIÓN DE DOCUMENTOS
5.1.1. PRODUCTO PRESUPUESTADO Y NO PRESUPUESTADO
En el caso de transacciones comerciales repetitivas entre el proveedor y la
organización, el área de compras debe establecer un acuerdo comercial o
contrato marco, que regule todas las transacciones futuras para agilizar el
proceso de compra. En dicho caso muchos de los términos de la compra como
el precio y las condiciones de entrega no requieren de negociación para cada
transacción. Este tipo de artículos o servicios están presupuestados o son
regulares por lo que el proceso de compras es sistemático y estándar.
Si el área de compras no ha establecido un acuerdo comercial, ya sea tácito, o
a través de la firma de un contrato marco, o si se ha solicitado la compra de un
servicio no regular, como el mantenimiento correctivo de equipo, maquinaria o
instalaciones; entonces es un artículo o servicio no presupuestado, por lo que
se requiere de un proceso de compras distinto.
5.1.2.PROCESO DOCUMENTARIO
El proceso de compras debe ser respaldado por una serie de documentos que
permitan el flujo y el registro de la información durante el proceso de
negociación y compra (como las condiciones de compra y de la cadena de
aprobaciones) tanto entre las áreas funcionales de la organización, como con
el proveedor. La lista de documentos se describe a continuación:
Documento Emisión Recepción Aprobación
a. Solicitud de
Compra
Área funcional
solicitante
Área de
compras
Jefatura del área
funcional
solicitante
b. Cotización Proveedor
Área de
compras
No aplica
c. Orden de
Compra
Área de
compras
Proveedor
Jefatura o
Gerencia del área
funcional
solicitante
d. Hoja de
Especificaciones
Técnicas
Proveedor
Área de
compras
No aplica
e. Hoja de Términos
del Servicio
Proveedor
Área de
compras
No aplica
PROCESO DE COMPRAS
ESCUELA DE ADMINISTRACIÓN DE EMPRESAS 89
Documento Emisión Recepción Aprobación
f. Orden de Pago
de Adelanto
Área de
compras
Área de
Contabilidad
Jefatura del área
de compras
g. Entrada de
Mercancías
h. Aceptación del
Servicio
Área de
compras
Área de
Contabilidad
Jefatura o
Gerencia del área
funcional
solicitante
(opcional)
i. Comprobante de
Pago
Proveedor
Área de
Contabilidad
No aplica
5.1.3.IDENTIFICACIÓN DE LA NECESIDAD
El origen del proceso de compras en una organización siempre estará
determinado por la necesidad de satisfacer una solicitud o demanda del cliente
interno, que puede ser cualquier área pero es principalmente el área productiva
o la que desarrolla la actividad económica de la empresa.
Generalmente las necesidades se clasifican en:
Frente a una necesidad, si el área de compras encuentra
que no existe historial de compras previas de dicho artículo
o servicio, entonces debe asegurarse de que el artículo o
servicio cumpla con las necesidades y expectativas del área
funcional que ha emitido la solicitud de pedido de compra
antes de iniciar la búsqueda de proveedor de o de emitir la
solicitud de cotización. Esto se debe a que, el área de compras cumple una
función de intermediación entre el área funcional solicitante y el proveedor, por
lo que debe trabajar conjuntamente con ambos en la determinación de las
características técnicas y cualitativas del artículo o servicio. Si el área de
compras no toma la responsabilidad del éxito del proceso de compras en esta
etapa y se limita a realizar las actividades administrativas de forma sistemática,
existe una mayor probabilidad de error.
Necesidades del Proceso Core del Negocio
•Necesidades de reposición de stock de materiales al nivel establecido
•Necesidad de compra un producto para venta específica (Mas conocido
como venta calzada)
•Necesidad de compra de servicios de terceros para venta
Necesidades de procesos de apoyo de la
empresa
•Necesidad de compra bienes para funcionamiento de la empresa
•Necesidad de compra de activos fijos
•Necesidad de servicios para mantenimiento de bienes e infraestructura de
la organización.
PROCESO DE COMPRAS
ESCUELA DE ADMINISTRACIÓN DE EMPRESAS 90
5.1.4.SOLICITUD DE PEDIDO COMPRA
En el caso de materiales de consumo, como insumos de oficina, cada área
funcional debe emitir una solicitud de compra al área de compras. La solicitud
de pedido es creada manualmente por una persona del departamento
solicitante. La persona que crea la solicitud de pedido especifica que insumos
o servicio se requiere, así como la cantidad y la fecha de entrega. Luego, el
área de compras debe determinar si se cuenta con suficiente material en el
inventario o si se requiere emitir una orden de compra o de servicio. El costo
de compras correspondiente a dicha solicitud de pedido es imputado como un
gasto al área funcional que solicita la compra.
La solicitud de compras debe tener la
firma de aprobación del responsable
asignado para el área funcional
solicitante (usualmente la jefatura del
área) y debe asegurarse que el
documento no haya sido alterado de
ninguna forma.
.
Para el responsable de compras en la práctica, tendrá que consolidar todas las
solicitudes de compra y hacer la clasificación de acuerdo a las características.
´j
Transacciones de Solped en SAP
NO. DE SOLICITUD: _____________ FECHA DE SOLICITUD: _____________
ÁREA FUNCIONAL: _____________ FECHA DE ENTREGA: _____________
CENTRO DE COSTO: _____________ ELABORADO POR: _____________
APROBADO POR: _____________
CÓDIGO DESCRIPCIÓN CANTIDAD UND. MEDIDA
SOLICITUD DE PEDIDO DE COMPRA
ME51N -> Creación de Solped
ME52N -> Modificación de Solped
ME53N -> Visualización del Solped
ME5A-> Visualizar solicitudes de pedido
En otras empresas se trabaja
con presupuestos, y en estos
casos la solicitud de compra
debe tener asignación
presupuestal
PROCESO DE COMPRAS
ESCUELA DE ADMINISTRACIÓN DE EMPRESAS 91
5.1.5.SOLICITUD DE COTIZACIÓN
En el caso de artículos no regulares el área de
compras puede solicitar al proveedor el envío de un
catálogo o consultar la información disponible a
través de su plataforma virtual. Al enviar la solicitud
de cotización, el área de compras debe asegurarse
de enviar todas las características técnicas y
cualitativas necesarias para asegurar un claro
entendimiento de los requerimientos de la
organización.
En caso de servicios no regulares, el área de
compras debe solicitar al proveedor un diagnóstico antes de emitir la cotización
para determinar las características del servicio como tiempo de ejecución,
mano de obra, repuestos e insumos. La ejecución de dicho diagnóstico suele
tener un costo ya que requiere que el proveedor envíe personal calificado para
realizar la evaluación.
Las cotizaciones son
información valiosa
para la organización
ya que provee de
información
referencial del
mercado para la
ejecución de compras
futuras, por lo que el área de compras debe almacenar dicha información en el
historial de compras del proveedor o del artículo correspondiente.
La emisión de la cotización por el proveedor constituye el primer paso del
proceso de negociación. Debido a que la solicitud de cotizaciones es utilizada
principalmente para el aprovisionamiento de artículos y servicios no regulares,
el proceso de negociación suele ser no presencial en estos casos.
Debe tomarse en cuenta que cada cotización tiene un periodo de validez (en
promedio de 10 días) por lo que se debe emitir la orden de compra dentro de
dicho periodo o el proveedor estaría en la facultad de modificar las condiciones
ofrecidas. Podría argumentar un cambio en la disponibilidad de inventarios o
del personal técnico para modificar ciertas condiciones como el tiempo de
aprovisionamiento o incluso el precio.
La solicitud de cotización en SAP se denomina Petición de Oferta
PROCESO DE COMPRAS
ESCUELA DE ADMINISTRACIÓN DE EMPRESAS 92
Transacciones de Petición de Oferta en SAP
Modelo de una cotización
ME41 Creación de petición de oferta
ME42 Modificar petición de oferta
ME4C Peticiones oferta p.grupo artículos
ME4L Peticiones oferta por proveedores
ME4M Peticiones oferta por material
Cuando hay acuerdos previos con proveedores (contratos marco),
en los cuales se acuerda previamente precios, plazos de entrega,
calidad del producto / servicio durante un periodo de tiempo, no se
requiere solicitud de cotización
PROCESO DE COMPRAS
ESCUELA DE ADMINISTRACIÓN DE EMPRESAS 93
5.1.6. CUADRO COMPARATIVO. EVALUACIÓN
Luego de contar con las
cotizaciones por parte de los
proveedores, como mínimo 3; el
área de compras debe evaluar
todos los competentes del costo
de adquisición, así como las
variables cualitativas, para
seleccionar el proveedor
adecuado. Como se mencionó
en el capítulo de evaluación de selección de proveedores, se deben tener en
cuenta los siguientes componentes del costo total:
 Costo de producto
 Costo de transporte
 Costo de almacenamiento
 Sobrecostos
En este punto viene el proceso de negociación con el proveedor y la elección
de la propuesta ganadora del proveedor; esta decisión por lo general se toma
de la mano con el solicitante y el jefe de área.
En la práctica normal, se hace varios ajustes antes de llegar a esta etapa y por
lo general hay bastante comunicación entre el proveedor y comprador para
efectos de afinar las propuestas.
MODELOS DE CUADRO COMPARATIVO DE COTIZACIONES
Ver Caso Emarket Place – ADQUIRA – Grupo Telefónica
https://es.slideshare.net/rtrucios/caso-de-estudio-adquira
PROCESO DE COMPRAS
ESCUELA DE ADMINISTRACIÓN DE EMPRESAS 94
Transacciones de para Ofertas en SAP
5.1.7.ORDEN DE COMPRA U ORDEN DE SERVICIO
Al finalizar el proceso de negociación y habiendo elegido una cotización, el área
de compras debe emitir la orden de compra o servicio, que representan los
principales documentos para la contratación del trabajo de un proveedor,
siendo sus usos:
Orden de Compra
•Para la contratación de bienes tangibles (materia prima, activos fijos,
inventario físico, suministros, etc.). Ej. Hilos, telas, mobiliario, repuestos,
etc.
Orden de ServicioZ
•Para la contratación de servicios, directamente relacionados al negocio o
para las áreas de soporte. (Ej. Servicio de confección de prendas,
digitación de textos, mantenimiento de máquinas, reparación de
inmuebles, etc.)
ME47 Entrar oferta
ME48 Visualizar oferta
ME4N Ofertas por petición de oferta
ME1E Historial del precio de oferta
ME49 Comparación de precios de oferta
PROCESO DE COMPRAS
ESCUELA DE ADMINISTRACIÓN DE EMPRESAS 95
Información que debe contener la Orden de Compra o Servicio
La Orden de compra o servicios debe contener la siguiente información:
Gráfica 42. Componentes de la Orden de Compra o Servicio
Dentro de este esquema, la orden de compra debe indicar todos los costos por
separado para minimizar la posibilidad de errores de comunicación. Por
ejemplo, si la organización debe pagar por el costo de transporte, se debe
indicar por separado en la orden de compra, de manera que quede claro que
el costo de transporte está incluido y el monto. De igual forma, en el caso de
servicios, se debe indicar por separado el costo de mano de obra, de repuestos
y de insumos.
Cualquier condición adicional que se haya acordado verbalmente debe
indicarse en las observaciones de la orden de compra, como por ejemplo el
lugar de entrega o el tiempo de aprovisionamiento. Además, las condiciones de
pago (al contado o al crédito) acordadas con el proveedor durante la
negociación también deben indicarse en la orden de compra.
Por otro lado, la orden de compra debe contar con la firma de aprobación del
responsable asignado del área funcional solicitante (usualmente la jefatura o
gerencia correspondiente, dependiendo del monto de la compra). Esta
confirmación es de vital importancia en el caso de compras no regulares, ya
que, el monto de la compra será imputado directamente al centro de costos del
área funcional correspondiente, así que el responsable debe aceptar la
ejecución de la compra explícitamente mediante una firma.
En algunas organizaciones la autorización de orden de compra es
hecha mediante software si aplica el ERP.
PROCESO DE COMPRAS
ESCUELA DE ADMINISTRACIÓN DE EMPRESAS 96
MODELOS DE ORDEN DE COMPRA
PROCESO DE COMPRAS
ESCUELA DE ADMINISTRACIÓN DE EMPRESAS 97
Documentos para adjuntarse:
Por práctica general, la orden de compra se envía por correo electrónico por el
responsable de compras, también se adjunta los siguientes documentos de ser
necesario:
- hoja de especificaciones técnicas del artículo o los términos del servicio,
- copia de la cotización, para que el proveedor pueda verificar las
condiciones ofrecidas.
El proveedor debe confirmar la recepción de la orden de compra y de la
aceptación de toda la información contenida en el documento. En algunos
casos se puede solicitar una firma o sello de aceptación del proveedor para que
sirva como respaldo de las condiciones acordadas.
Transacciones de para Pedidos de Compra (Órdenes de Compra) en SAP
5.1.8.ORDEN DE PAGO
Luego de que el proveedor ha entregado los artículos o ha ejecutado el servicio,
el área de compras debe emitir la entrada de mercancías o la aceptación del
servicio según corresponda. Para emitir dicho documento deben constatar que
el artículo o el servicio aprovisionado cumplen con todas las condiciones
estipuladas en la orden de compra. Se puede solicitar la aprobación verbal del
encargado del área funcional solicitante antes de emitir el documento, sin
embargo, la orden de compra y los documentos adjuntos (hoja de
especificaciones técnicas o términos del servicio) son los que sirven de
referencia para realizar la evaluación.
La entrada de mercancías o la aceptación del servicio deben ser enviadas
(adjuntando la solicitud de pedido de compra y la orden de compra con todas
las firmas de aprobación requeridas) al área de contabilidad para que realice el
pago correspondiente al proveedor. En este sentido, este documento cumple
la función de una orden de pago emitida por el área de compras, ya que sin
esta aprobación el área de contabilidad no se realizará el pago al proveedor.
En el caso de servicios, es usual que el proveedor solicite un adelanto antes
de iniciar las operaciones. En dicho caso, se debe seguir el mismo
ME21N Crear pedido
ME22N Modificar pedido
ME23N Visualizar pedido
ME2N Pedidos por número de pedido
Es fundamental garantizar la buena comunicación entre
proveedor y comprador, para agilizar los procesos.
PROCESO DE COMPRAS
ESCUELA DE ADMINISTRACIÓN DE EMPRESAS 98
procedimiento, pero en vez de enviar la entrada de mercancías o la aceptación
del servicio, el área de compras debe enviar al área de contabilidad una orden
de pago de adelanto, y enviar posteriormente la entrada de mercancías o la
aceptación del servicio para el pago del saldo.
GRÁFICO 43. FLUJO DE PROCESO DE COMPRA BASADO EN SAP
5.2.APROVISIONAMIENTO
5.2.1.DEFINICIÓN Y COMPARACIÓN CON LA FUNCIÓN DE COMPRAS
El proceso de compras comprende actividades asociadas con la adquisición de
productos o servicios, mientras que el plan de aprovisionamiento supone
acciones de gestión, planificación y control de los materiales y bienes que se
adquieren.
Se pueden confundir ambos procesos, porque pueden parecer similares, sin
embargo, el objetivo principal del plan de aprovisionamiento es lograr que el
producto esté disponible en el momento que se necesite, con la calidad
adecuada, la cantidad necesaria y en el plazo oportuno, evitando pérdidas
reduciendo costos considerablemente. Para realizar un correcto plan de
aprovisionamiento en necesario controlar el inventario para conocer las
existencias.
Las compras es sólo una parte de ese proceso.
En el siguiente gráfico se observan las diferencias entre APROVSIONAMIENTO
y COMPRAS
PROCESO DE COMPRAS
ESCUELA DE ADMINISTRACIÓN DE EMPRESAS 99
GRÁFICO 44. COMPARACIÓN ENTRE APROVISIONAMIENTO Y COMPRAS
5.2.2.MODELOS DE APROVISIONAMIENTO
Dentro de la cadena de suministros, los requerimientos de producción
representan la demanda que debe satisfacerse; un gerente de logística por lo
general tiene dos formas de satisfacer esta demanda:
Se programa el suministro para que se encuentre disponible justo cuando se
requiera para la producción, una técnica puede ser el MRP
La otra forma es atender el requerimiento con los suministros que existen en
inventario, las reglas de reabastecimiento mantienen los niveles ya establecidos.
Muchas empresas utilizan ambos métodos de manera simultánea.
Imagine que se debe producir 1000 polos, es diferente abastecer de a pocos la
materia prima para la producción (se ahorra espacio de almacenamiento,
procesos de picking y despacho, etc.) a contar con todo el stock de materia prima
con el consecuente espacio en almacén y costo que requiere su manipulación,
frente a esta situación surgen los modelos de aprovisionamiento:
PROCESO DE COMPRAS
ESCUELA DE ADMINISTRACIÓN DE EMPRESAS 100
Aprovisionamiento Just in Time JIT
Es una filosofía alterna al uso de inventarios, que tiene el objetivo de contar con
los bienes adecuados en el lugar adecuado en el momento adecuado; se puede
definir como:
“Una filosofía de programación donde la cadena entera de suministros se
encuentra sincronizada para responder a los requerimientos de operaciones o
de clientes”
Se caracteriza por:
 Relaciones cercanas con pocos proveedores y transportistas
 Información compartida entre proveedores y compradores
 Producción/compras frecuentes y transporte de bienes en pequeñas
cantidades con niveles de inventario mínimos
 Eliminación de incertidumbre
 Objetivos de alta calidad
Aprovisionamiento Vendor Managed Inventory
Este modelo de aprovisionamiento se ha tratado en detalle en el capítulo 2.
Elaboración del Informe de resultado de la negociación
Aprovisionamiento con aplazamiento de fases productivas
En este modelo el proveedor espera el último momento para acabar el
componente que nos debe entregar una vez que conoce exactamente que tipo
de uso se le dará. Por ejemplo un proveedor de parachoques de vehículos puede
tener varios en stock pintados primariamente, y esperar a la comunicación del
productor que le indique el tipo de vehículo y color para proceder a dar los
procesos de pintado y acabado de los parachoques; de esta forma el proveedor
ahorra en tener un número de ítems de diferentes colores de parachoques y el
fabricante ahorra en la cantidad de componentes en stock.
Esto se aplica cuando hay mucha variedad de ítems y bastante cercanía
geográfica con el proveedor.
https://www.eoi.es/es/file/18680/download?token=hJyKd_5d
Aprovisionamiento con orden de compra planificada
También conocido como aprovisionamiento MRP, se ha definido como:
“ Un método formal y mecánico de programación de suministros por medio del
cual se sincroniza el momento adecuado de las adquisicones o de la producción
PROCESO DE COMPRAS
ESCUELA DE ADMINISTRACIÓN DE EMPRESAS 101
para cumplir los requerimientos operativos periodo a periodo, mediante la
compensación de la solicitud de suministro por parte de los requerimientos, con
la duración del tiempo de entrega”
 La Planificación para el consumo se basa en los valores de consumo pasados y utiliza
la previsión u otros procedimientos estadísticos para determinar futuras necesidades.
 Se activa cuando los niveles de existencias se encuentran por debajo del punto de
pedido predefinido o por las necesidades pronosticadas calculadas utilizando últimos
valores de consumo.
GRÁFICO 45. LÓGICA DEL MRP
El PRM para Materiales con demanda relativamente continua, debe utilizar una
Planificación de necesidades por punto de pedido (VB), esto comprende:
 Se realiza para materiales con demanda continua que corresponden a los materiales
A y B de la clasificación ABC por consumos. Los materiales clasificados dentro de
este grupo se gestionan a través de un sistema de reposición (s, S).
 Este sistema de gestión asume una revisión continua de la situación de los stocks.
 Para este tipo de materiales si el stock iguala o baja por debajo del punto de pedido,
previamente definido para cada material, el sistema genera una orden planificada de
compra. La cantidad de esta orden de compra definida por el sistema es variable, y
se calculará para aprovisionar el almacén hasta el nivel de stock máximo después
de cubrir las necesidades futuras.
 La cantidad de la orden planificada de pedido que el sistema calculará será la
siguiente:
Muchos softwares ERP cuentan con programas para el manejo de PRM
PROCESO DE COMPRAS
ESCUELA DE ADMINISTRACIÓN DE EMPRESAS 102
 Cantidad orden planificada= Máximo nivel de stock + Necesidades
totales – Stock disponible en almacén – Compras pendientes
proveedor
GRÁFICO 46. PLANIFICACIÓN DE NECESIDADES POR PUNTO DE PEDIDO
5.3.SEGUIMIENTO DE LA ORDEN DE COMPRA U ORDEN DE ORDEN DE
SERVICIO
5.3.1.SEGUIMIENTO DE LA ORDEN DE LA COMPRA
 Verificación en actividad y tiempo de la orden de compra
Luego de que el proveedor acepta la orden de compra, comienza a correr el
tiempo de aprovisionamiento pactado. Sin embargo, en el caso de compras de
artículos que pertenecen a las categorías “Productos críticos” y “Productos
cuellos de botella” (Matriz de Krajic), el área de compras debe realizar
seguimiento a las actividades del proveedor para asegurar el cumplimiento de
las condiciones de la orden de compra. En el caso de empresas de producción,
PROCESO DE COMPRAS
ESCUELA DE ADMINISTRACIÓN DE EMPRESAS 103
se pueden programar algunas visitas a las instalaciones del proveedor para
monitorear el avance, y en el caso de empresas de comercio se puede solicitar
información sobre el envío para hacer seguimiento en paralelo.
 Control cuantitativo y cualitativo de los productos recibidos
En el caso de que se haya contratado una empresa
tercera para el servicio de transporte, ésta
solicitará, al momento de la entrega, la firma de un
documento de aceptación de entrega. El área de
compras debe confirmar que la entrega está
completa y en buen estado de acuerdo a lo indicado
en la guía de remisión. Una vez que se firma el
documento de aceptación, la empresa de
transporte se deslinda de toda responsabilidad, por
lo que es importante hacer la inspección de recepción en el momento de la
entrega.
Luego de la recepción de los productos, el área de compras debe realizar la
inspección de aceptación, es decir, verificar la conformidad de la entrega con
la orden de compra y con la hoja de especificaciones técnicas adjunta. Si la
entrega es aceptada, debe emitir la entrada de mercancías para indicar que ha
ingresado al inventario de la organización y enviar dicho documento al área de
contabilidad con la orden de compra adjunta como orden de pago al proveedor.
 Informe de conformidad
En el caso de que se encuentren productos
dañados durante la inspección de recepción, se
debe indicar la no conformidad en el documento de
aceptación de la entrega e informar
inmediatamente al proveedor y a la empresa de
transporte quienes deben asumir el costo de los
productos dañados. El alcance hasta el cual la
empresa de transporte debe asumir los costos
depende del contrato con el proveedor, pero el área
de compras debe informar oportunamente para que el proveedor pueda tomar
las acciones pertinentes.
El informe de la no conformidad para la empresa de transporte se hace
mediante la anotación de observaciones en el documento de aceptación de la
entrega. Además, es recomendable recolectar evidencia fotográfica de la no
conformidad y adjuntarla al documento mencionado.
Dependiendo del tipo y cantidad de bienes, dentro de los
acuerdos de confianza con los proveedores, se suele
establecer un plazo de 24 horas para poder reportar fallas
de calidad en los bienes y estos serán reconocidos por el
proveedor, con evidencias enviadas.
PROCESO DE COMPRAS
ESCUELA DE ADMINISTRACIÓN DE EMPRESAS 104
En el caso de que se encuentren no conformidades en la inspección de
aceptación, se debe enviar un informe detallado al proveedor. De igual forma,
dependiendo de las condiciones del contrato de compra el proveedor, éste
deberá asumir los costos de devolución y aprovisionamiento de los productos
de reemplazo. Una no conformidad del proveedor ocurre cuando el producto
enviado no cumple con las condiciones estipuladas en la orden de compra o
en la hoja de especificaciones técnicas. Algunos casos comunes son:
 Los productos no cumplen con las especificaciones técnicas.
 El producto no ha sido acondicionado de acuerdo a las especificaciones de
la organización indicadas en la orden de compra, como modificaciones
particulares solicitadas por la organización.
El informe de no conformidad para el proveedor debe incluir una descripción
detallada de cada observación y hacer referencia a la orden de compra o a la
hoja de especificaciones técnica donde se indica la característica acordada.
 Devolución de productos no conformes
En el caso de no conformidades debido a productos
dañados encontrados durante la inspección de
recepción, la empresa de transporte, luego de
comunicarse con el proveedor, debe decidir qué
hacer con el producto no conforme. El responsable
de asumir los costos de devolución o de reparación
depende del contrato entre el proveedor y la
empresa de transporte.
En caso de daños menores, el proveedor puede
solicitar a la organización la recepción y almacenamiento de los bienes para
realizar las actividades de reparación en las instalaciones de la organización.
En caso de daños mayores, el proveedor puede solicitar a la empresa de
transporte el traslado inmediato de los productos a sus instalaciones para la
ejecución de las actividades de reparación.
La organización no debería aceptar ningún costo relacionado a la reparación,
reprocesamiento o devolución de productos no conformes ya que es
responsabilidad del proveedor (directamente o indirectamente a través de las
empresas subcontrata) asegurar el cumplimiento de todas las condiciones
estipuladas en la orden de compra y en la hoja de especificaciones técnicas.
PROCESO DE COMPRAS
ESCUELA DE ADMINISTRACIÓN DE EMPRESAS 105
MODELO PROCESO DE DEVOLUCIÓN DE PRODUCTOS NO
CONFORMES
PROCESO DE COMPRAS
ESCUELA DE ADMINISTRACIÓN DE EMPRESAS 106
5.3.2.SEGUIMIENTO DE LA ORDEN DE SERVICIO
 Control del avance según programación
El área de compras debe solicitar al proveedor del servicio el cronograma de
trabajos (de acuerdo a la orden de servicio) donde se deben indicar:
 Secuencia de actividades
 Fecha de inicio y fin de cada
actividad
 Fecha de inicio y fin del trabajo
 Recursos destinados a cada
actividad como mano de obra y
maquinaria y equipos que
aseguren el cumplimiento del
cronograma
 Identificación de actividades
críticas, es decir aquellas actividades cuyo retraso ocasiona el retraso de la
fecha de entrega de los trabajos.
 Identificación de actividades con holgura, es decir aquellas actividades que
pueden admitir cierto periodo de retraso sin afectar la fecha de entrega
prometida.
 Identificación de las fases del trabajo integral así como las características
observables que permiten determinar el nivel de avance
A partir del cronograma, el área de compras se pueden programar
inspecciones de avance para asegurar el cumplimiento de las características y
de las fechas de entrega acordadas con el proveedor. En caso de
incumplimiento del cronograma de los trabajos, el área de compras debe
coordinar con el proveedor para que tome acciones al respecto, de forma que
se logre las fechas del trabajo. Finalmente si las fechas se incumplen, se
puede ser flexible en algún punto, sin embargo se puede dar paso al aplicación
de penalidades o sanciones, de acuerdo a como se haya establecido el
contrato.
PROCESO DE COMPRAS
ESCUELA DE ADMINISTRACIÓN DE EMPRESAS 107
MODELO DE CRONOGRAMA DE TRABAJOS DE SERVICIO
 Solicitud de conformidad de avance con el cliente
En el caso de servicios no regulares como mantenimiento
correctivo de maquinaria o equipo o mejora de las
instalaciones, el área de compras cumple una función de
intermediario entre el área funcional que solicita el servicio
y el proveedor.
En este tipo de compras el área de compras debe
comprometerse con el éxito del proceso de compras y no limitarse a la
ejecución de las actividades administrativas.
Para lograr dicho objetivo, por un lado, debe realizar el seguimiento de las
actividades del proveedor, y, por otro lado, debe comunicar e involucrar al área
funcional solicitante en la aprobación de cada fase del trabajo. De esta forma
asegura que la salida de los trabajos cumpla con las necesidades y
expectativas del cliente (en este caso, el área funcional solicitante).
G+L - OT/2019-0070-001
CLIENTE : PARAISO DEL PERÚ
ATENCIÓN : JULIA OBLITAS
PROYECTO :
REMODELACIÓN SALA DE CAPACITACIÓN COMERCIAL -
SHOWROOM
ÁREA M2 : -
UBICACIÓN : AV. ARGENTINA
FECHA DE
APROBACIÓN
: 2/09/2019
RESPONSABLE : GENARO VILLANUEVA
DETALLE DE TRABAJO
FECHA DE INICIO FECHA DE FIN TIEMPO 3 4 1 2 3 4
1.02 ARQUITECTURA SALA DE CAPACITACIÓN 2 UNID. CANT. ESTADO 26/08/2019 10/09/2019
1.02.01 Muro Drywall
1.02.01.01
Desinstalación de muro de drywall existente y
eliminación
m2 32
100% 26/08/2019 28/08/2019
1.02.01.02 Instalación de muro de drywall (3.65 m alto) m2 45 100% 28/08/2019 29/08/2019
1.02.02 Suministro e Instalación de Puertas de vidrio templado
1.02.02.01
Suministro e instalación de puerta de vidrio templado 8
mm (0.9 m x 2.10 ) incluye accesorios
unid 1 40% 30/09/2019 09/09/2019
1.02.03 Piso falso estructura liviana
1.02.03.01
Suministro e instalación de estructura liviana para piso,
área ECRAM
m2 7 10% 02/09/2019 02/09/2019
1.02.04 Enchape piso porcelanato
1.02.04.01
Suministro e instalación de piso porcelanato color según
muestra, área exposición (Ecram)
m2 7 0% 03/09/2019 03/09/2019
1.02.05 Pintado de techo y paredes
1.02.05.01
Suministro y pintado de techo en pintura latex
supermate color blanco decorativo
m2 36 0%
1.02.05.02
Suministro y pintado de paredes en pintura latex
supermate color blanco decorativo
m2 104 0%
1.02.05.03
Suministro y pintado de paredes en zona exterior en
pintura latex supermate color blanco decorativo
m2 48 0%
1.02.06 Zócalos en muro drywall
1.02.06.01
Suministro e instalación de zocalos ( mismo material de
el piso)
m 10 0% 06/09/2019 06/09/2019
G+ L ARQUITECTURA Y SOLUCIONES SAC
INFORME DE AVANCE
COTIZACION REFERENCIA G+L/2019-0070
FECHA DE INICIO: 26/08/2019
FECHA DE FIN
PROGRAMADO:
27/09/2019
Agosto Setiembre
COMENTARIOS
03/09/2019 06/09/2019
PROCESO DE COMPRAS
ESCUELA DE ADMINISTRACIÓN DE EMPRESAS 108
MODELO DE INFORME DE SEGUIMIENTO
G+L - OT/2019-0070-001
CLIENTE : PARAISO DEL PERÚ
ATENCIÓN : JULIA OBLITAS
PROYECTO :
REMODELACIÓN SALA DE CAPACITACIÓN COMERCIAL -
SHOWROOM
ÁREA M2 : -
UBICACIÓN : AV. ARGENTINA
FECHA DE
APROBACIÓN
: 2/09/2019
RESPONSABLE : GENARO VILLANUEVA
TOTAL MANO DE OBRA
DETALLE DE TRABAJO
1.02 ARQUITECTURA SALA DE CAPACITACIÓN 2 UNID. CANT. ESTADO COMENTARIOS IMÁGENES
1.02.01 Muro Drywall
1.02.01.01
Desinstalación de muro de drywall existente y
eliminación
m2 32
100%
1.02.01.02 Instalación de muro de drywall (3.65 m alto) m2 45 100%
1.02.02 Suministro e Instalación de Puertas de vidrio templado
1.02.02.01
Suministro e instalación de puerta de vidrio templado 8
mm (0.9 m x 2.10 ) incluye accesorios
unid 1
100%
1.02.03 Piso falso estructura liviana
1.02.03.01
Suministro e instalación de estructura liviana para piso,
área ECRAM
m2 7
100%
1.02.04 Enchape piso porcelanato
1.02.04.01
Suministro e instalación de piso porcelanato color según
muestra, área exposición (Ecram)
m2 7
100%
1.02.05 Pintado de techo y paredes
1.02.05.01
Suministro y pintado de techo en pintura latex
supermate color blanco decorativo
m2 36
100%
1.02.05.02
Suministro y pintado de paredes en pintura latex
supermate color blanco decorativo
m2 104
100%
1.02.05.03
Suministro y pintado de paredes en zona exterior en
pintura latex supermate color blanco decorativo
m2 48
100%
1.02.06 Zócalos en muro drywall
1.02.06.01
Suministro e instalación de zocalos ( mismo material de
el piso)
m 10
100%
G+ L ARQUITECTURA Y SOLUCIONES SAC
FECHA DE INICIO: 26/08/2019
FECHA DE FIN
PROGRAMADO:
INFORME DE AVANCE
COTIZACION REFERENCIA G+L/2019-0070
PROCESO DE COMPRAS
ESCUELA DE ADMINISTRACIÓN DE EMPRESAS 109
CASO PRÁCTICO
Una empresa que se dedica a la producción de lácteos necesita incrementar la
capacidad del almacén de productos terminados por lo que solicita al área de compras
la adquisición e instalación de racks, así como la mejora del sistema de refrigeración.
Para ello el área de compras envía solicitudes de cotización, por lo que cada
potencial proveedor envía a un equipo técnico a hacer el diagnóstico y cotización
de los trabajos.
Luego de la evaluación y selección del proveedor, así como de la firma del contrato,
el área de compras recibe el cronograma de trabajos, indicando que el tiempo del
trabajo es de 85 días.
Debido a que la empresa no puede detener la producción durante la ejecución de los
trabajos debe alquilar y acondicionar un almacén temporal en las cercanías de la
planta.
Seguidamente, luego del inicio de trabajos, durante una inspección de avance del
equipo de auditoría, se observa que los ductos del nuevo sistema de refrigeración son
más pesados y el proveedor indica que debe instalar anclajes adicionales al techo.
Debido al incremento en el costo de implementación, la organización acuerda
incrementar el precio acordado, pero únicamente por el monto correspondiente al
precio de los anclajes adicionales. Sin embargo, el proveedor calcula que podría
requerir un aplazamiento de la fecha de entrega, por lo que la empresa le indica que
en dicho caso se deben aplicar una penalidad de $2,500 por día de aplazamiento
debido a que la empresa está arrendando un almacén temporal. Para impedir el pago
de la penalidad, el proveedor decide que es preferible subcontratar un equipo adicional
que se encargue de instalar los anclajes en paralelo. Por ello presenta la modificación
de los trabajos como una acción correctiva al área de compras, la cual a su vez
realiza el seguimiento de su implementación. Una vez implementada la acción
correctiva, se observa que la duración de los trabajos vuelve a su valor original y no
se requerirá el pago de penalidades.
Seguidamente, llegada la fecha de entrega, el equipo de auditoría realiza la
inspección de recepción de los trabajos. Durante la inspección encuentra que el
sistema de refrigeración no se apaga al alcanzar la temperatura programada, por lo
que emite un informe de no conformidad, entregado al proveedor.
Este indica que puede solucionar el problema en 1 día con un técnico especializado,
por lo que no es necesario aplazar el traslado del almacén temporal al almacén de la
empresa. Por dicho motivo la empresa no aplica ninguna penalidad. Sin embargo, el
equipo de auditoría debe hacer el seguimiento de la acción correctiva para
asegurar que el sistema de refrigeración este operativo luego del traslado.
Finalmente, durante el transporte de los productos terminados, se observa que
algunos de los camiones refrigerados no operan a la temperatura programada por lo
que parte de la producción debe ser desechada. El valor de la producción desechada
pasa a formar parte del costo de pérdida de inventario, pero no costo de los trabajos
pues el proveedor de los trabajos no es responsable del traslado de los productos.
PROCESO DE COMPRAS
ESCUELA DE ADMINISTRACIÓN DE EMPRESAS 110
 Informe de las no conformidades del servicio
Si durante las inspecciones de avance del trabajo, el área de compras
encuentra no conformidades, debe emitir un informe de no conformidades del
servicio, el cual debe ser entregado al área funcional solicitante y al proveedor.
Dicho informe debe indicar claramente la cláusula del contrato donde se
indican las características técnicas o cualitativas en incumplimiento, así como
evidencia de la no conformidad.
Se debe aclarar que una no conformidad solo incluye aquellos casos en los
que la ejecución de los trabajos no cumple con las condiciones estipuladas en
el contrato. Las discrepancias entre las necesidades del área funcional y la
ejecución de los trabajos que no se encuentran estipuladas en el contrato, no
son consideradas como no conformidades. En este caso se debe negociar con
el proveedor cambios al esquema de trabajo, sea en fechas y/o precios; lo ideal
no es llegar a estas instancias, es por ello la importancia de establecer un buen
acuerdo con el proveedor, que contemple diversas situaciones y riesgos.
 Levantamiento de observaciones
En caso de encontrar no conformidades durante la inspección de avance de
los trabajos, el proveedor debe proponer una acción correctiva, cuya
implementación debe estar sujeta a seguimiento por parte del área de compras
hasta que la no conformidad sea solucionada.
El levantamiento de la no conformidad puede requerir la modificación del
cronograma de trabajos o del incremento de recursos como mano de obra y
maquinaria y equipos para mantener las fechas de entrega de los trabajos.
 Reprogramación y penalidades
En caso de que, durante la inspección de avance de los trabajos, el área de
compras detecta un retraso con respecto al cronograma del trabajo, debe
solicitar al proveedor un incremento en los recursos utilizados (mano de obra o
maquinaria y equipos) para acelerar el ritmo de avance de los trabajos, o la
entrega de un nuevo cronograma de trabajos actualizado. El retraso en ciertas
actividades del esquema de trabajos generales no implica necesariamente el
retraso en la fecha de entrega de los trabajos, ya que ello depende del tipo de
actividad (crítica o con holgura).
Si el proveedor no puede cumplir con la fecha de entrega de los trabajos, el
contrato debe estipular penalidades proporcionales a la cantidad de días de
retraso del trabajo. Dichas penalidades deben ser justificadas en base a
pérdidas incurridas por la organización.
Cuando se habla de servicios, de acuerdo a la dimensión de los
trabajos se puede contar desde un esquema de trabajos simple,
hasta un esquema de proyecto, para esto existe, referencias para la
gestión de proyectos del PMI
PROCESO DE COMPRAS
ESCUELA DE ADMINISTRACIÓN DE EMPRESAS 111
5.3.3. COSTOS EN LA GESTIÓN DE COMPRAS
 Costo de lanzamiento del pedido
Este tipo de costo está asociado a los
gastos administrativos del área de
compras en la gestión de cada
compra.
En el caso de compras regulares, el
costo de lanzamiento de pedido es
mínimo ya que debe existir un contrato
marco con el proveedor que minimiza la necesidad de negociación, por lo que
la carga administrativa se reduce al seguimiento de la orden de compra.
En el caso de compra no regulares, principalmente en el caso de compras de
activos, como maquinarias y equipos, o en el caso de proyectos, como la
mejora de las instalaciones de la organización, el proceso de gestión de
compras es más complejo pues debe incluir la identificación de las
necesidades, la evaluación y selección de proveedores, la solicitud de
diagnósticos y cotizaciones, el seguimiento de la importación o del avance del
proyecto y la negociación de modificaciones del proyecto.
Generalmente está asociado a la planilla del personal de compras, a los
sistemas utilizados, software, al tiempo invertido en la transacción.
 Costo de adquisición
Como se explica en detalle en el método de menor costo en el capítulo de
evaluación y selección de proveedores, el costo de adquisición o costo total de
compra está compuesto por:
o Costo del producto
o Costo de transporte
o Costo de almacenamiento
o Sobrecosto
Ejemplo: En una producción de sillas, podría involucrar el costo de las sillas, el
costo de trasladar las sillas al punto destino, el costo de alquilar un almacén
temporal y si hubiera algún sobrecosto debido a que se pidió la entrega en
menor tiempo.
 Costo de ruptura de inventario
Cuando la organización no puede atender una orden de compra debido a que
no cuenta con inventario de materias primas o piezas para lanzar la orden
de producción o no cuenta con inventario de mercaderías, corre el riesgo
de perder la oportunidad de venta debido a que el cliente potencial buscará
otras opciones si el tiempo de aprovisionamiento es muy alto. De la misma
forma, si los activos como maquinarias y equipos y personal capacitado
permanecen inactivos por falta de inventarios para continuar la producción, el
costo de oportunidad de los activos o el costo de personal representan pérdidas
financieras para la organización.
PROCESO DE COMPRAS
ESCUELA DE ADMINISTRACIÓN DE EMPRESAS 112
El área de compras debe tener en consideración que las pérdidas de
oportunidades de venta o activos con baja utilización debido a falta de
inventarios tienen un costo para la organización y que es responsabilidad del
área la minimización de dichos costos, es decir, de asegurar la disponibilidad
de inventarios.
En un grifo que tiene el negocio alternativos de servicio de lubricación, el costo
de no contar con un lubricante, puede significar perder varios clientes por
servicios completos, con las consecuencias monetarias.
 Costo de pérdida de inventario
Cuando la organización adquiere productos perecibles o de consumo
estacional, existe un riesgo de que dicho inventario sea declarado
obsoleto luego de cierto tiempo en almacenamiento. El inventario obsoleto
representa una pérdida financiera irrecuperable para la organización, por lo
que, es responsabilidad del área de compras, minimizar las pérdidas de
inventario por obsolescencia, y, al mismo tiempo, asegurar la disponibilidad de
inventarios.
Por otro lado, los robos, accidentes, vandalismo o desastres naturales
pueden ocasionar la pérdida de inventario. Sin embargo, si es posible
asegurar a la organización contra este tipo de riesgo mediante la adquisición
de una póliza de seguro. Usualmente el área de administración central o de
contabilidad y finanzas son responsables de la contratación de las pólizas de
seguros que forman parte del costo total de inventarios.
Ejemplo: En los supermercados, se presenta mucha cantidad de robos por
supuestos clientes, y este tipo de negocios tiene una partida contable para este
tipo de perdidas.
PROCESO DE COMPRAS
ESCUELA DE ADMINISTRACIÓN DE EMPRESAS 113
BIBLIOGRAFÍA
 (2011) Colin. Guide to Supply Chain Management (Springer)
 (2014) Monczka. Purchasing & Supply Chain Management (6th Ed., Cengage
Learning)
 (2011) Carreño. Logistica de la A a la Z (Fondo Editorial PUCP)
 (2003) Waters. Logistics. An Introduction to Supply Chain Management (Palgrave
Macmillan)
 (2010) Rushton. The Handbook of Logistics & Distribution Management (Koganpage)
 Just-in-time purchasing:An investigation for research and application. A.
Gunasekaran
 http://calidad-gestion.com.ar/boletin/72_evaluacion_de_proveedores.html
 https://www.academia.edu/26371165/Just-in-time_purchasing
 https://pdfs.semanticscholar.org/dd8f/1b30141773ca8daf558db3ed8e7fcabaa7c2.pdf
 https://es.slideshare.net/etoledoa/gestion-en-compras
PROCESO DE COMPRAS
ESCUELA DE ADMINISTRACIÓN DE EMPRESAS 114

MANUAL PROCESO DE COMPRAS.pdf

  • 3.
    N ITEM CONTENIDO 01ELABORACIÓN DEL CATÁLOGO DE PROVEEDORES 1.1 1.1.1 1.1.2 1.1.3 1.1.4 1.2 1. 2.1 1.2.2 1.2.3 1.2.4 1.2.5 1.2.6 1.2.7 1.2.8 1.2.9 1.3 1.3.1 1.3.2 1.3.3 1.3.4 LOGÍSTICA ORIGEN – EVOLUCIÓN – DEFINICIÓN-OBJETIVOS - ETAPAS SISTEMA LOGÍSTICO- EMPRESAS DE MANUFACTURA, COMERCIALES Y DE SERVICIOS (SECTOR PÚBLICO Y PRIVADO) RELACIÓN INTERNA CON LAS ÁREAS DE LA EMPRESA RED LOGÍSTICA - PLANIFICACIÓN LOGÍSTICA DEPARTAMENTO DE COMPRAS PROCESO DE COMPRAS: MARCO CONCEPTUAL PERSONAL, ORGANIGRAMA DEL ÁREA DE COMPRAS OBJETIVOS FUNCIONES POLÍTICAS INFORMACIÓN QUE RECIBE. INFORMACIÓN QUE PROCESA FUENTES DE ABASTECIMIENTO INFORMACIÓN QUE TRANSMITE CATÁLOGO DE PROVEEDORES REGISTRO DE PROVEEDORES RP: DEFINICIÓN Y ALCANCES ELABORACIÓN DEL REGISTRO DE PROVEEDORES RP FUNCIONES DEL RP MANTENIMIENTO DEL RP Y RECATEGORIZACIÓN DEL RP 02 ELABORACIÓN DEL INFORME DE RESULTADO DE LA NEGOCIACIÓN 2.1 2.1.1 2.1.2 2.1.3 2.1.4 2.1.5 2.2 2.2.1 2.2.2 2.2.3 2.3 2.3.1 2.3.2 2.3.3 2.3.4 COMPRAS JUSTO A TIEMPO (JITP) ANTECEDENTES JIT (JUST IN TIME) ANTECEDENTES KAN BAN DEFINICIÓN DEL “JUST IN TIME PURCHASING” GESTIÓN DE CALIDAD DEL PROVEEDOR CANTIDAD DEL PEDIDO VENDOR MANAGED INVENTORY (VMI) DEFINICIÓN ETAPAS : REQUISITOS PREVIOS, E-VMI , FASES DE IMPLEMENTACIÓN VENTAJAS, APLICACIÓN Y CASOS SEGMENTACIÓN DE PROVEEDORES PROVEEDOR: DEFINICIÓN, TIPOS Y UBICACIÓN EN LA SCM GESTIÓN DE RELACIONES CON PROVEEDORES SRM MODELOS DE CARTERA DE COMPRAS MATRIZ DE KRAJLIC
  • 4.
    2.3.5 2.4 2.4.1 2.4.2 2.4.3 MODELO DE OLSENY ELLRAM NEGOCIACIÓN TIPOS DE NEGOCIACIÓN (POR POSICIONAMIENTO Y POR INTERESES) EL CICLO DE NEGOCIACIÓN (PREPARACIÓN Y ENTREVISTA DE NEGOCIACIÓN) TÉCNICAS DE NEGOCIACIÓN 03 ELABORACIÓN DEL REPORTE DE EVALUACIÓN Y SELECCIÓN DE PROVEEDORES 3.1 3.1.1 3.1.2 3.1.3 3.1.4 3.2 3.2.1 3.2.2 3.2.3 3.2.4 3.2.5 EVALUACIÓN DE PROVEEDORES MÉTODO DE VALORIZACIÓN DE FACTORES MÉTODO DE MENOR COSTO MÉTODO DE COMPARACIÓN DE CRITERIOS MÉTODO COMPARATIVO DE OFERTA – MÉTODO PUGH SELECCIÓN DE PROVEEDORES CAPACIDAD TÉCNICA E INGENIERÍA CAPACIDAD INSTALADA CAPACIDAD DE PRODUCCIÓN CAPACIDAD FINANCIERA CAPACIDAD GERENCIAL CAPACIDAD DEL SERVICIO 04 ELABORACIÓN DEL PLAN DE COMPRAS 4.1 4.1.1 4.1.2 4.1.3 4.1.4 4.1.5 PLAN DE COMPRAS PRONOSTICO Y EVALUACIÓN DE COMPRAS PLANEACIÓN DE LAS COMPRAS, PRESUPUESTO DE COMPRAS PROGRAMA DE COMPRAS – DIAGRAMACIÓN FLUJOGRAMA DE COMPRAS 05 ELABORACIÓN DE LA ORDEN DE COMPRA O SERVICIO 5.1 5.1.1 5.1.2 5.1.3 5.1.4 5.1.5 5.1.6 5.1.7 5.1.8 5.2 5.2.1 5.2.2 5.3 EMISIÓN DE DOCUMENTOS PRODUCTO PRESUPUESTADO Y NO PRESUPUESTADO PROCESO DOCUMENTARIO IDENTIFICACIÓN DE LA NECESIDAD SOLICITUD/REQUERIMIENTO DE COMPRA SOLICITUD DE COTIZACIONES CUADRO COMPARATIVO - EVALUACIÓN ORDEN DE COMPRA / ORDEN DE SERVICIO ORDEN DE PAGO APROVISIONAMIENTO DEFINICIÓN Y COMPARACIÓN CON LA FUNCIÓN DE COMPRAS MODELOS DE APROVISIONAMIENTO
  • 5.
    5.3.1 5.3.2 5.3.3 SEGUIMIENTO DE LAORDEN DE COMPRA U ORDEN DE ORDEN DE SERVICIO SEGUIMIENTO DE LA ORDEN DE LA COMPRA SEGUIMIENTO DE LA ORDEN DE SERVICIO COSTOS EN LA GESTIÓN DE COMPRAS COSTO DE LANZAMIENTO DEL PEDIDO COSTO DE ADQUISICIÓN COSTO DE RUPTURA DE STOCK COSTO DE PÉRDIDA DE STOCK
  • 6.
    PROCESO DE COMPRAS ESCUELADE ADMINISTRACIÓN DE EMPRESAS 1 N OPERACIONES HERRAMIENTAS / INSTRUMENTOS 1 Elaborar y mantener el catálogo de proveedores 2 Identificar y administrar el flujo de la información de proveedores (recepción, procesamiento y emisión) 3 Homologar proveedores 4 5 6 DENOMINACIÓN TAREA 1 ELABORACIÓN DEL CATÁLOGO DE PROVEEDORES HT-01 ADMINISTRACIÓN DE EMPRESAS Tiempo :
  • 7.
    PROCESO DE COMPRAS ESCUELADE ADMINISTRACIÓN DE EMPRESAS 2 ELABORACIÓN DE CATÁLOGO DE PROVEEDORES 1.1.DEFINICIONES EN LOGÍSTICA 1.1.1.LOGÍSTICA ORIGEN DE LA LOGÍSTICA El nacimiento de la logística se remonta al origen del ser humano, si bien el concepto no se desarrolló en aquella época, ya los individuos o familias empleaban la logística en sus vidas diarias, desde que almacenaban comida en sus cuevas como previsión para las épocas de invierno. EVOLUCIÓN DE LA LOGÍSTICA En el contexto histórico, en el origen del ser humano, los bienes que las personas querían, no se producían donde se querían consumir; las diferentes mercancías estaban dispersas en muchos lugares y solo había disponibilidad en ciertas épocas del año, esta situación origina que haya una evolución en el proceso logístico a lo largo del tiempo, teniendo hitos bien marcados, que se muestran en el gráfico N° 1. GRÁFICO 1. EVOLUCIÓN DE LA LOGÍSTICA EN EL TIEMPO • Las pirámides egipcias, representaron uno de los mayores esfuerzos logísticos de la humanidad; bloques de piedra de toneladas de peso fueron transportados y ensamblados -2700 a. a. c.: •Buques de remo griegos atravesaban el mar haciendo rutas intercontinentales -300 a. a. c. : •Se utiliza la logística para la segunda guerra mundial •Se relaciona la logística militar con la logística de negocios -1930. Logística Militar • Análisis costo total • Atención a canales de distribución • Se desarrollan los primero centros de distribución y tranporte 1956: Conceptualización de logística • Servicio al cliente base para competir • DEsarrollos iniciales en gestion de inventarios • Avances en conceptos de distribución física 1973: Logística en prueba • Microcomputación fomenta descentralización e intercambio de información • Revolución de tecnología de comunicación y código de barras 1980: Impacto tecnológico • Logística de Hubs • Reprogramación de flujo de materiales, consolidación • Tercerización 2000: Integración hacia Cadena de Suministro Elaboración: SENATI
  • 8.
    PROCESO DE COMPRAS ESCUELADE ADMINISTRACIÓN DE EMPRESAS 3 GRÁFICO 2. LOGÍSTICA DE NEGOCIOS DEFINICIÓN DE LOGÍSTICA Según el CLM (Consejo de dirección logística), logística es OBJETIVOS DE LA LOGÍSTICA:  Asegurar menores costos operativos Incrementar la satisfacción de los clientes, por medio del suministro oportuno y adecuado de productos o servicios Ser fuente de ventaja competitiva para cualquier organización, es decir ser un factor diferenciador GRÁFICO 3. OBJETIVOS DE LA LOGISTICA Empresa ” La parte del proceso de la cadena de suministro que planea, ejecuta y controla el flujo y almacenamiento eficientes y efectivo de bienes y servicios, así como de la información relacionada, desde el punto del origen hasta el punto de consumo, con el fin de satisfacer los requerimientos de los clientes” Proveedor Transporte Fábrica Transporte Cliente Almacenamiento Objetivos de la logística Reducir Costos Aumentar Nivel de Servicio Optimizar rendimiento sobre inversión
  • 9.
    PROCESO DE COMPRAS ESCUELADE ADMINISTRACIÓN DE EMPRESAS 4 ETAPAS Para lograr atender los requerimientos de los clientes, la logística tiene etapas que son mostradas en el gráfico 4. GRÁFICO 4. ETAPAS – PROCESOS DE LA LOGÍSTICA 1.1.2.SISTEMA LOGÍSTICO EMPRESAS DE MANUFACTURA, COMERCIALES Y DE SERVICIOS (SECTOR PÚBLICO Y PRIVADO) Las organizaciones en el sector privado cuentan mínimo con un responsable logístico hasta un staff logístico, con diferentes roles: - Jefe - Analistas de compra - Almaceneros - Reponedores - Coordinadores de transporte En el sector público las organizaciones cuentan con staff similares, sin embargo y adicionalmente intervienen organismos de control como la OSCE (organismo supervisor de contrataciones del estado). Así mismo toda la logística del sector público se rige por, el decreto legislativo 1439 decreto legislativo del sistema nacional de abastecimiento 1.1.3.RELACIÓN INTERNA CON LAS ÁREAS DE LA EMPRESA Dada la relevancia de la logística, esta interactúa con diferentes áreas, esto se muestra en el gráfico N° 5
  • 10.
    PROCESO DE COMPRAS ESCUELADE ADMINISTRACIÓN DE EMPRESAS 5 Logística Marketing Producció n Ventas Tesorería y Finanzas Atención al cliente Ingeniería / Desarrollo de productos Recursos humanos Gráfico 5. Relación de Logística con otras áreas 1.1.4.RED LOGÍSTICA – PLANIFICACIÓN LOGÍSTICA La planificación logística, involucra decisiones sobre tres aristas: Localización, inventario y transporte, el servicio al cliente es el resultado de estas decisiones. Gráfico 6. RED LOGÍSTICA PLANIFICACIÓN ORGANIZACIÓN CONTROL
  • 11.
    PROCESO DE COMPRAS ESCUELADE ADMINISTRACIÓN DE EMPRESAS 6 1.2.DEPARTAMENTO DE COMPRAS 1.2.1.PROCESO DE COMPRAS – MARCO CONCEPTUAL: El proceso de compras es el proceso por el cual las organizaciones adquieren materias primas, suministros, componentes, productos, servicios y otros recursos de proveedores, esto para poder ejecutar sus operaciones. Tiene una interrelación muy importante con las actividades de movimiento (transporte) y almacenamiento. Dado que casi de un 40% a un 60% del valor de ventas esta representado por el valor de los componentes y/o suministros adquiridos, se puede decir que reducciones de costo muy pequeñas pueden generar un gran impacto en las ganancias de la empresa. Involucra planificar, ejecutar y controlar los procesos de adquisición de bienes de procedencia nacional o extranjero, de acuerdo con la normatividad legal y administrativa vigente. 1.2.2.PERSONAL, ORGANIGRAMA DEL ÁREA DE COMPRAS Existe diferentes modelos de organigramas, que básicamente tienen que ver con el tamaño de la empresa y el rubro. Sin embargo, por lo general son como sigue: Gráfico 7. ORGANIGRAMA DEL ÁREA DE COMPRAS Jefe Logístico Comprador de bienes para stock Comprador de productos importados Comprador de Servicios Comprador de suministros de oficina Asistente de Compras
  • 12.
    PROCESO DE COMPRAS ESCUELADE ADMINISTRACIÓN DE EMPRESAS 7 1.2.3.OBJETIVOS DEL PROCESO DE COMPRAS: El proceso de compras tiene los siguientes objetivos:  Garantizar el adecuado abastecimiento de bienes y servicios a nuestros clientes internos y externos, en forma oportuna con la calidad y cantidad necesaria,  Reducir el costo final de los productos.  Prevenir quiebres de stock 1.2.4.FUNCIONES El área de compras involucra diversas funciones, que tienen un impacto importante en las actividades de movimiento (transporte) y almacenamiento por lo que debe haber una permanente coordinación y comunicación con estos procesos, las principales funciones se muestran en el gráfico 8. Gerencia Logística Jefe de Compras Comprador de bienes para stock Comprador de productos importados Comprador de Servicios Jefe de Almacén Coordinador de Transporte Coordinador de almacén Asistente de Compras
  • 13.
    PROCESO DE COMPRAS ESCUELADE ADMINISTRACIÓN DE EMPRESAS 8 Gráfico 8. Funciones del área de Compras Elaboración: SENATI 1.2.5.POLÍTICAS Las políticas representan marcos de acción que facilitan la toma de decisiones, por ello para la gestión de compras, las organizaciones establecen algunas que son como siguen:  Política de selección y evaluación de proveedores: Relacionada al trato con proveedores, declaraciones de transparencia, y confidencialidad de información. Se pueden establecer requisitos legales, así como de condiciones respecto a plazos, precios, formas de pago y calidad.  Política de aprobaciones de compras y centralización: Relacionada a que niveles jerárquicos pueden aprobar ciertos montos de compras ,así mismo que todas las compras de la organización se deben realizar por el área de compras.  Política de compras por tipo de material: Dependiendo del tipo de material se puede establecer los intervalos de reposición, las formas de abastecimiento, etc. Seleccionar y calificar proveedores Evaluar el desempeño del proveedor Negociar contratos Comparar precio calidad y servicio Contratar bienes y servicios Programar compras Establecer las condiciones de venta Evaluar el valor recibido Predecir el precio, servicio y cambios en la demanda Especificar la forma en que se recibirán los bienes
  • 14.
    PROCESO DE COMPRAS ESCUELADE ADMINISTRACIÓN DE EMPRESAS 9 1.2.6.INFORMACIÓN QUE RECIBE, PROCESA Y TRANSMITE EL PROCESO DE COMPRAS El proceso de compras consolida toda la información de requerimientos de la organización, esto incluye especificaciones técnicas, así mismo debe considerar la data histórica, y los pronósticos en función a las ventas; la información que procesa está relacionada al establecimiento de acuerdos con los proveedores en función a las negociaciones previas, la ejecución de órdenes de compra u órdenes de servicio según corresponda, para luego transmitir la información al proveedor seleccionado, así como dar aviso cuando la compra haya sido entregada por el proveedor. En el gráfico 9 se puede observar, en resumen, toda la información que recibe, procesa y transmite el proceso de compras.
  • 15.
    PROCESO DE COMPRAS ESCUELADE ADMINISTRACIÓN DE EMPRESAS 10 Gráfico 9. PROCESO DE COMPRAS Elaboración: SENATI Información que recibe Información de proyección de ventas Data histórica de ventas y compras Planes de producción Aviso de reposición de stock Requerimientos de diferentes áreas Información de devolución de inventario Información de productos defectuosos y en exceso Programación de recepción de productos Conformidad de recepción Espacio disponible en almacén Información del proveedor Información que procesa Selección y evaluación de proveedores Evaluación de desempeño de proveedores Negociación de Contratos Comparativa precio, calidad y servicio Pronósticos y análisis de reposición Programación de compras Condiciones del proveedor Información que transmite Registro de evaluación de proveedores Peticiones de oferta Programación de compras Contratos negociados Órdenes de compra Señal de reposición al cliente Conformidad de recepción Aprobación de pago al proveedor
  • 16.
    PROCESO DE COMPRAS ESCUELADE ADMINISTRACIÓN DE EMPRESAS 11 1.3.CATÁLOGO DE PROVEEDORES 1.3.1.REGISTRO DE PROVEEDORES: DEFINICIÓN Y ALCANCES El registro de proveedores representa la información almacenada, consolidada y segura de proveedores, donde se encuentran los datos más relevantes del proveedor; esta puede ser almacenada en una base de datos Excel o por medio de un sistema de información o un ERP (Enterprise Resource Planning). El contar con un catálogo actualizado y confiable tiene los siguientes beneficios:  Agiliza la selección de proveedores  Optimiza el tiempo de compra  Mejora la calidad de toma de decisiones  Reduce costos de archivamiento, papeles En las siguientes figuras, algunas interfases de sistemas para registro de proveedores:
  • 17.
    PROCESO DE COMPRAS ESCUELADE ADMINISTRACIÓN DE EMPRESAS 12 1.3.2.ELABORACIÓN DEL REGISTRO DE PROVEEDORES Este registro corresponde a los responsables de compras y por lo general debe contener la siguiente información: Datos Generales del proveedor Dato Uso  Código Proveedor Código asignado por la empresa, sirve para la identificación de compras e interrelación con el proveedor  Nombre del Proveedor Es la razón social del proveedor, tal como se encuentra registrado en SUNAT  Nombre Comercial del Proveedor Es el nombre que habitualmente utiliza el proveedor. Ej. Repuestos “La llave”, no necesariamente es igual a la razón social  Productos / Servicios Permite conocer la variedad de productos o servicios que ofrece el proveedor  Dirección del proveedor Se podrá conocer la ubicación del domicilio fiscal del proveedor  Teléfono del Proveedor Registrar el N° telefónico de la empresa, puede ser un N° celular o un teléfono fijo  Nombre del Contacto Se debe considerar el responsable con el que se coordina las compras, por lo general es el vendedor  Teléfono Contacto Registrar el N° telefónico del contacto  Correo Corresponde al email del contacto de la empresa
  • 18.
    PROCESO DE COMPRAS ESCUELADE ADMINISTRACIÓN DE EMPRESAS 13 Datos contables Dato Uso  RUC Registro de tributos a SUNAT  Razón Social Validación de proveedor a SUNAT  Tipo de persona Natural o jurídica  Tipo impuestos Se puede clasificar de acuerdo a los productos o servicios que ofrezca, si está afecto a retenciones y/o detracciones  Clasificación tributaria Se puede clasificar si es agente de retención  Forma de Pago Útil para realizar la programación de pagos Las opciones pueden ser: - Contado contra entrega - Anticipo 50%, 50% pago contra entrega - Crédito 7 días - Crédito 15 días - Crédito 30 días  Moneda de Pago Útil para la ejecución del pago, generalmente es soles (S/.), aunque puede ser en dólares.  Descuento Si existe algún descuento acordado, sobre la lista de precios Datos Financieros Dato Uso  N° de cuentas bancarias Importante dado que ahora la mayoría de los pagos se deben hacer de forma bancarizada  Banco Identifica la cuenta a que banco pertenece  Cuenta de detracción Importante para el depósito de detracción en los casos que corresponda Datos de Calidad (Evaluación) Dato Uso  Datos de Calificación según criterios de evaluación del proveedor (Calidad, tiempo de entrega, disponibilidad, precios, servicio posventa, etc.) Para conocer historial de comportamiento del cliente en cada entrega.
  • 19.
    PROCESO DE COMPRAS ESCUELADE ADMINISTRACIÓN DE EMPRESAS 14 Transacciones de registro de proveedores en SAP 1.3.3.FUNCIONES DEL REGISTRO DE PROVEEDORES El Registro de proveedores cumple las siguientes funciones:  Dar acceso a la información del proveedor  Dar acceso al histórico de compras generadas con el proveedor  Permite modificar los datos del proveedor producto de evaluaciones  Permite consolidar proveedores por tipo de servicio o producto a comprar 1.3.4.MANTENIMIENTO DEL REGISTRO DE PROVEEDORES Y RECATEGORIZACIÓN Es importante mantener un registro de proveedores actualizado, ya que esto permitirá agilizar las labores de compra, así como de selección de proveedores. Así mismo la recategorización influye en la calificación del proveedor y su nivel de servicio, lo cual le da mayores probabilidades de lograr un contrato con la organización. Prácticamente todos los datos del proveedor pueden variar en el tiempo. Sin embargo, los datos que más varían en el tiempo son:  Nombre del contacto  Teléfono del contacto  Dirección fiscal  Razón Social  Productos y/o servicios ofrecidos: Por ampliación de giro el proveedor puede cambiar o ampliar los productos y/o servicios que ofrece  Forma de pago: esta puede variar en la renegociación de acuerdos con el proveedor, o en un trabajo en específico a realizar.  % de descuento: puede variar de acuerdo a negociaciones de contrato realizadas.  N° de cuentas bancarias: Puede cambiarse, o incrementarse el N° de cuentas bancarias.  Datos de calidad: pueden variar la calificación del proveedor de acuerdo a la evaluación de cada entrega, o en caso se proceda a una homologación de proveedores, o una evaluación de los mismos. XK01 -> Creación de Proveedores XK02 -> Modificación de Proveedores XK03 -> Visualización de Proveedores MKVZ ->Lista de proveedores compras
  • 20.
    PROCESO DE COMPRAS ESCUELADE ADMINISTRACIÓN DE EMPRESAS 15 El mantenimiento o recategorización se puede dar por tres motivos, mostrados en el gráfico 10. Gráfico 10. Motivos de Recategorización de proveedores Revisión de últimas operaciones con la empresa Revisión de calificaciones obtenidas por los servicios o productos entregados Actualización de la categoría del proveedor, por ampliación de oferta de bienes o servicios Cambio de datos de contacto y otros De acuerdo a los intervalos de tiempo de la empresa, para validar vigencia de proveedores 1. Política de empresa 2. Luego de entregas recibidas 3. Por información enviada por el proveedor Elaboración: SENATI
  • 21.
    PROCESO DE COMPRAS ESCUELADE ADMINISTRACIÓN DE EMPRESAS 16 N OPERACIONES HERRAMIENTAS / INSTRUMENTOS 1 Compras Justo a Tiempo (JITP) 2 Vendor Managed Inventory (VMI) 3 ¿Dónde y a quiénes comprar? 4 Segmentación de Proveedores 5 Negociación 6 DENOMOINACIÓN TAREA 2 ELABORACIÓN DEL INFORME DEL RESULTADO DE LA NEGOCIACIÓN HT-02 ADMINISTRACIÓN DE EMPRESAS Tiempo :
  • 22.
    PROCESO DE COMPRAS ESCUELADE ADMINISTRACIÓN DE EMPRESAS 17 2. ELABORACIÓN DEL INFORME DEL RESULTADO DE LA NEGOCIACIÓN El obtener un resultado de negociación y por ende el informe, depende de conocer los conceptos, estrategias y técnicas de varios aspectos que se tratarán dentro de esta tarea de aprendizaje, entre ellos:  Determinar cuándo comprar  A quien comprar  Que estrategias de integración beneficiosa existen  Como negociar mejor con los proveedores 2.1.COMPRAS JUSTO A TIEMPO (JITP) 2.1.1.ANTECEDENTES JUST IN TIME (JIT) El Sistema 'Justo a Tiempo' (JIT o 'Just in Time') fue desarrollado en el marco de la administración de operaciones en empresas de producción manufacturera, específicamente en Japón durante la década de 1960 y 1970 en una empresa del sector automotriz (Toyota), por lo que también se le denomina el 'Sistema de Producción Toyota' (TPS o 'Toyota Production System'), que luego dio origen al concepto de ‘Manufactura Esbelta’ durante la década de 1990 (‘Lean Manufacturing), un concepto más general que engloba varias metodologías para la administración de operaciones basadas en los mismos principios. La definición JIT como filosofía es: En el gráfico 11. Se observan soluciones bajo filosofía JIT y bajo un enfoque tradicional. Gráfico 11. Soluciones JIT Versus Soluciones Tradicionales “Serie integrada de actividades diseñadas para lograr un volumen elevado de producción utilizando inventarios mínimos de partes que llegan a la estación de trabajo exactamente cuando se necesitan” Elaboración: IPEA
  • 23.
    PROCESO DE COMPRAS ESCUELADE ADMINISTRACIÓN DE EMPRESAS 18 2.1.2.SISTEMA KANBAN El ‘Sistema Kanban’ (que viene de la palabra cartel en japonés), es parte del ‘Sistema de Producción Toyota’ y tuvo su apogeo durante la década de 1960 y 1970. En esta metodología la información debe viajar desde las últimas hacia las primeras estaciones de producción y hasta los almacenes de materias primas. De esta forma cada estación limita su producción a las necesidades de la siguiente estación de producción, y, en consecuencia, se disminuye la cantidad de inventarios en productos proceso y terminados, mientras que el área de compras limita los inventarios de materias primas a los requerimientos del área de producción, y, en consecuencia, se disminuye la cantidad de inventarios de materias primas. En otras palabras, la producción y la logística deben responder de forma inmediata a la demanda, de manera que cuando se coloca una Orden de Producción, la información fluye a través de toda la línea de producción hacia el Área de Compras. A este método de programación de la producción, que responde de forma inmediata a la demanda, se le denomina coloquialmente como ‘Jalar’ (o ‘Pull’), pues la producción es ‘jalada’ por la demanda cuando se coloca una Orden de Producción. GRÁFICO 12. SISTEMA KANBAN
  • 24.
    PROCESO DE COMPRAS ESCUELADE ADMINISTRACIÓN DE EMPRESAS 19 GRÁFICO 15. TARJETA KANBAN 2.1.3.DEFINICIÓN DEL JITP (JUST IN TIME PURCHASING) Desde el punto de vista de la logística, esta filosofía busca la minimización de todos los inventarios de la empresa, incluyendo las materias primas, productos en proceso y productos terminados, ya que incrementan innecesariamente los costos de producción, debido a que generan costos de almacenamiento y costos financieros de capital invertido en inventarios que se encuentran inmovilizados, mientras que no contribuyen en absoluto al incremento de la propuesta de valor para el cliente. Específicamente, desde el punto de vista del área de compras, la estrategia consiste en disminuir el número de proveedores (P), usualmente seleccionando aquellos cuyas instalaciones se encuentran más cerca a las instalaciones de la empresa (E) y compartiendo información sobre la programación de la producción para que el proveedor pueda anticiparse a la demanda de la empresa. De esta forma se pueden realizar pedidos más pequeños y frecuentes a un número reducido de proveedores. CÓDIGO DEL PRODUCTO: _____________________ FECHA DE SOLICITUD: _____________________ DESCRIPCIÓN DEL PRODUCTO: _____________________ FECHA DE ENTREGA: _____________________ CANTIDAD REQUERIDA: _____________________ CONTENEDOR: _____________________ NOTAS ADICIONALES _____________________ UBICACIÓN: _____________________ _____________________ CÓDIGO DEL PROVEEDOR: _____________________ DESCRIPCIÓN DEL PROVEEDOR: _____________________ TARJETA KANBAN E P1 P2 P3 P4 P5 P6 P7 P8 P9 P10 Gráfico N°14. Compras JIT – Empresa - Proveedores
  • 25.
    PROCESO DE COMPRAS ESCUELADE ADMINISTRACIÓN DE EMPRESAS 20 Los principales pilares de acción de JITP se muestran en el gráfico 15 Gráfico 15. Pilares de Just in time Purchasing 2.1.4.GESTIÓN DE CALIDAD DEL PROVEEDOR En la gestión de compras un tema de principal importancia es como encontrar proveedores que aseguren niveles de calidad y respuesta que no perjudiquen los procesos productivos, costos o la competitividad de la empresa en los productos y servicios brindados al consumidor; por ello la empresa debe gestionar la calidad a lo largo de toda la cadena de suministro, desde la logística de entrada hasta el servicio postventa, y de forma más específica el área de compras debe realizar la gestión de proveedores y procesos; un marco de referencia para la implementación y seguimiento de proveedores, es la Norma ISO 9001 sobre sistemas de gestión de calidad. El capítulo 8.4 “Control de los procesos, productos y servicios suministrados externamente” enumera los principios que deben tomarse en cuenta para determinar la aplicabilidad, el alcance y el tipo de controles. A continuación, se muestra un extracto de la norma: 8.4.1. Generalidades […] determinar los controles a aplicar a los procesos, productos y servicios suministrados externamente cuando: a) los productos y servicios de proveedores externos están destinados a incorporarse dentro de los propios productos y servicios de la organización; Cantidad de producción: Basado en lotes pequeños de producción Programación de entregas: Es frecuente debido al tamaño de los lotes y los bajos costos de orden Ventana de entregas: Muy estrecha Tiempos de entrega: rigurosos y reducidos de forma significativa Calidad de materiales: Responsabilidad del proveedor Base de proveedores: Considerablemente pequeña Comunicación on line (ERP - EDI)/ Kan Ban Contratos de largo plazo con proveedores Elaboración: SENATI
  • 26.
    PROCESO DE COMPRAS ESCUELADE ADMINISTRACIÓN DE EMPRESAS 21 b) los productos y servicios son proporcionados directamente a los clientes por proveedores externos en nombre de la organización; c) un proceso, o una parte de un proceso, es proporcionado por un proveedor externo como resultado de una decisión de la organización. 8.4.2. Tipo y alcance del control […] La organización debe: […] 1. definir los controles que pretende aplicar a un proveedor externo y los que pretende aplicar a las salidas resultantes; 2. tener en consideración; i.el impacto potencial de los procesos, productos y servicios suministrados externamente en la capacidad de la organización de cumplir regularmente los requisitos del cliente y los legales y reglamentarios aplicables; ii.la eficacia de los controles aplicados por el proveedor externo; […] Los campos de acción específicos para gestionar la calidad de proveedores se muestran en el gráfico 13, donde se considera la evaluación de proveedores, desde un punto de vista general previo a la contratación y luego de la contratación la Evaluación de Desempeño con respecto a los servicios contratados, finalmente en la evaluación global, siempre se integrará los dos aspectos. Gráfico 16. Evaluación de Proveedores basados en ISO 9001 - 2015 Evaluación General de Proveedores •Experiencia pertinente •Desempeño de los proveedores en relación con los competidores •Requisitos de calidad del producto, precio, entrega y repuesta a los problemas •Capacidad potencial para proporcionar los productos requeridos, en las condiciones requeridas •Evaluación financiera para asegurar la viabilidad del proveedor durante todo el período de suministro •Respuesta del proveedor a consultas, solicitudes de presupuestos y de ofertas •Cumplimiento de los requisitos legales y reglamentarios pertinentes Evaluación de Desempeño •Análisis de los Plazos de Entregas: se verifica si el producto o servicio comprado está disponible en el momento acordado, ni antes ni después. •Cumplimiento de estandar de especificaciones técnicas: se comprueba si el producto o servicio comprado alcanza el estandar exigido. •Calidad del Servicio que presta: se analiza si la gestión del proveedor ocasiona o no inconvenientes, cómo responde a reclamos o solicitudes, etc. •Confiabilidad: demostración de que lo suministrado es confiable repetitivamente. Elaboración: SENATI
  • 27.
    PROCESO DE COMPRAS ESCUELADE ADMINISTRACIÓN DE EMPRESAS 22 2.1.5.EL TAMAÑO ECONÓMICO DE PEDIDO (EOQ) La cantidad económica de pedido (EOQ o ‘Economic Order Quantity’) es una metodología que permite optimizar el ‘Tamaño de la orden de compra’ (Q), es decir que minimice el ‘Costo de inventario total anual’ (K). El Costo de inventario total anual (K), se define mediante la siguiente fórmula: 𝐾 = 𝐾𝑐 + 𝐾𝑜 + 𝐾𝑎 = 𝐷 ∗ 𝑘𝑐 + 𝐷 𝑄 ∗ 𝑘𝑜 + 𝑄 2 ∗ 𝑘𝑎 Donde: D = Demanda anual del producto Q = Tamaño de la orden de compra K = Costo de inventario anual Kc = Costo de compra anual Ko = Costo fijo de orden de compra anual Ka = Costo de almacenamiento anual kc = Costo de compra unitario ko = Costo fijo de orden unitario, compuesto por los costos administrativos, de transporte y de manipulación de cada orden de compra. ka = Costo de almacenamiento unitario, compuesto por el costo de capital, el costo de mantenimiento del almacén, el costo de refrigeración y el costo de aseguramiento. Luego: El Kc se calcula como el producto de la Demanda anual (D) y el Costo unitario de compra (kc). El Ko se calcula como el producto de la Cantidad de pedidos anuales (D/Q) y el Costo fijo de orden unitario (ko). El Ka se calcula como el producto de Inventario promedio (Q/2) y el Costo de almacenamiento unitario (ka). Finalmente, la Tamaño de la orden de compra (Q) que minimiza el Costo de inventario anual (K), es decir el Tamaño económico de pedido (EOQ), se calcula con la siguiente ecuación. 𝐸𝑂𝑄 = √ 2 ∗ 𝐷 ∗ 𝑘𝑜 𝑘𝑎
  • 28.
    PROCESO DE COMPRAS ESCUELADE ADMINISTRACIÓN DE EMPRESAS 23 Como se puede concluir al analizar la ecuación del EOQ, el tamaño óptimo para la orden de compra depende de:  Demanda anual del producto (D)  Del Costo fijo de orden unitario (ko) y,  del costo de almacenamiento unitario (ka) Mientras que el EOQ, es independiente del Costo de compra unitario (kc). En el gráfico se puede observar la interacción entre las curvas de costo de almacenamiento, costo de inventario anual y el costo fijo de orden anual Gráfico 17. Tamaño económico de orden (EOQ) CASO PRÁCTICO 1: Tamaño Económico de Pedido de Compra (EOQ) para vehículos. Un concesionario de vehículos importa periódicamente un lote de vehículos de cada modelo cada vez que el inventario alcanza el nivel mínimo de seguridad. La demanda de cada modelo es proporcional al precio de venta, es decir, que los vehículos de menor gama tienen menor demanda y se puede observar en la siguiente tabla.
  • 29.
    PROCESO DE COMPRAS ESCUELADE ADMINISTRACIÓN DE EMPRESAS 24 MODELO PRECIO DE COMPRA DEMANDA ANUAL MOD "A" $ 10,500 1080 unid. MOD "B" $ 15,000 720 unid. MOD "C" $ 17,500 720 unid. MOD "D" $ 25,000 360 unid. La empresa alquila un almacén techado fuera de la cuidad para mantener los vehículos en buenas condiciones por lo que debe pagar $10,000 mensuales por un almacén con capacidad para 500 vehículos, incluyendo los gastos de seguridad y de personal logístico. Además, ha contratado un seguro contra todo riesgo para el inventario por el que paga $5,000 mensuales. Cada vez que la empresa emite una orden de compra, el proveedor demora 3 meses en entregar los vehículos en el puerto de destino a partir de donde la empresa debe asumir el riesgo y los costos de transporte hasta el almacén. Además, la empresa incurre en gastos administrativos cada vez que emite una orden de compra que se estiman en $500. En base a esta información la empresa desea calcular cual es el tamaño óptimo de la orden de compra para cada modelo de vehículos. SOLUCION En este caso el costo de almacenamiento (ka) está representado por el costo de alquiler del almacén y el costo del seguro contra todo riesgo prorrateado para cada unidad, es decir ($10,000 + $5,000) / 500 = $30. Por otro lado, el costo fijo de orden de compra (ko) es de $500. A partir de esta información se puede calcular que el tamaño de lote económico para cada modelo reemplazando ka y ko en la ecuación y la demanda anual de cada modelo en la ecuación de EOQ. 𝐸𝑂𝑄 = √ 2 ∗ 𝐷 𝑝𝑜𝑟 𝑚𝑜𝑑𝑒𝑙𝑜 ∗ $500 $30 Los resultados se muestran en la siguiente tabla. MODELO TAMAÑO DE LOTE MOD "A" 190 unid. MOD "B" 155 unid. MOD "C" 155 unid. MOD "D" 110 unid.
  • 30.
    PROCESO DE COMPRAS ESCUELADE ADMINISTRACIÓN DE EMPRESAS 25 CASO PRÁCTICO 2: Tamaño Económico de Pedido de Compra (EOQ) para cadenas de supermercados. Una cadena de supermercados desea determinar los parámetros de compra para los productos del área de electrónica de consumo. A continuación, se muestra la lista de productos, así como el precio de compra y la demanda anual. PRODUCTO PRECIO DE COMPRA DEMANDA ANUAL TELEVISOR PANTALLA PLANA 40” $ 800 5000 unid. TELEVISOR PANTALLA PLANA 60” $ 1,200 2100 unid. SMARTPHONE 16GB $ 300 5000 unid. SMARTPHONE 32GB $ 500 2600 unid. SMARTPHONE 64GB $ 800 1000 unid. LAPTOP MARCA A $ 1,800 1200 unid. LAPTOP MARCA B $ 2,600 800 unid. Las mercancías son almacenadas en los locales de la empresa para asegurar la disponibilidad inmediata de los productos al momento de la venta. Debido a que los puntos de venta se encuentran en zonas comerciales donde el costo de alquiler es muy alto, el costo almacenamiento también es alto. La empresa paga $30,000 mensuales de alquiler, y el almacén ocupa el 40% del espacio alquilado. El almacén tiene capacidad para 1,000 unidades. Por otro lado, debido a que el proveedor es una empresa internacional grande, las órdenes de compra se colocan a través de su plataforma virtual y el tiempo de entrega es de 1 mes. Debido a la practicidad del proceso de compras, el costo de lanzamiento es relativamente bajo, y se estima en $10 por orden de compra. Se desea determinar el tamaño económico del lote de compra para cada producto. SOLUCIÓN En base a los costos de operación descritos, la empresa incurre en un costo de almacenamiento por unidad de: 𝑘𝑎 = 𝐶𝑜𝑠𝑡𝑜 𝑑𝑒 𝑎𝑙𝑞𝑢𝑖𝑙𝑒𝑟 𝑎𝑛𝑢𝑎𝑙 ∗ 𝑃𝑟𝑜𝑝𝑜𝑟𝑐𝑖ó𝑛 𝑑𝑒 á𝑟𝑒𝑎 𝑑𝑒𝑙 𝑎𝑙𝑚𝑎𝑐é𝑛 𝐶𝑎𝑝𝑎𝑐𝑖𝑑𝑎𝑑 𝑚á𝑥𝑖𝑚𝑎 𝑑𝑒𝑙 𝑎𝑙𝑚𝑎𝑐é𝑛 = $360,000 ∗ 0.4 1,000 = $ 144 Además, se conoce que el costo de lanzamiento de pedido (ko) es de $10 por orden de compra. Con la información recolectada se puede calcular que el lote económico de pedido para cada producto reemplazando los valores en la siguiente fórmula:
  • 31.
    PROCESO DE COMPRAS ESCUELADE ADMINISTRACIÓN DE EMPRESAS 26 𝐸𝑂𝑄 = √ 2 ∗ 𝐷 𝑝𝑜𝑟 𝑚𝑜𝑑𝑒𝑙𝑜 ∗ $10 $144 Los resultados se muestran en la siguiente tabla. CASO PRÁCTICO 3: Tamaño Económico de Pedido de Compra (EOQ) para empresas de producción. Una empresa del sector de metalmecánica que produce termas eléctricas requiere comprar planchas de acero para la fabricación de los tanques. Las termas vienen en varias presentaciones de 20L, 50L, 80L, 120L y 150L, y cada presentación requiere de planchas de diferentes dimensiones y además tiene una demanda distinta. En la siguiente tabla se muestra el costo y la demanda anual de cada presentación. PRODUCTO PRECIO DE COMPRA DEMANDA ANUAL PLANCHAS PARA 20L $ 50 5,000 unid. PLANCHAS PARA 50L $ 65 4,500 unid. PLANCHAS PARA 80L $ 75 3,200 unid. PLANCHAS PARA 120L $ 85 2,000 unid. PLANCHAS PARA 150L $ 95 1,500 unid. Las planchas son almacenadas en el almacén de materias primas de la planta que se encuentra ubicada en una zona industrial. El costo de alquiler en la zona es de 2.5$/m2 y el almacén de materias primas tiene un área de 500m2. El almacén tiene una capacidad para 1,000 planchas. Por otro lado, debido a que el proveedor no ha implementado un sistema informático que permita agilizar el proceso de compra, todo el proceso se MODELO TAMAÑO DE LOTE TELEVISOR PANTALLA PLANA 40” 10 unid. TELEVISOR PANTALLA PLANA 60” 13 unid. SMARTPHONE 16GB 7 unid. SMARTPHONE 32GB 9 unid. SMARTPHONE 64GB 11 unid. LAPTOP MARCA A 16 unid. LAPTOP MARCA B 20 unid.
  • 32.
    PROCESO DE COMPRAS ESCUELADE ADMINISTRACIÓN DE EMPRESAS 27 realiza mediante documentación física, lo cual incrementa el tiempo, y, en consecuencia, el costo de lanzamiento de orden de compra a $200 por orden. En base a la estructura de costos de la empresa, determinar el lote económico de pedido de compra para cada producto. SOLUCIÓN En base a los costos de operación descritos, la empresa incurre en un costo de almacenamiento por unidad de: 𝑘𝑎 = 𝐶𝑜𝑠𝑡𝑜 𝑝𝑜𝑟 𝑚2 ∗ 𝐴𝑟𝑒𝑎 𝑑𝑒𝑙 𝑎𝑙𝑚𝑎𝑐é𝑛 𝐶𝑎𝑝𝑎𝑐𝑖𝑑𝑎𝑑 𝑚á𝑥𝑖𝑚𝑎 𝑑𝑒𝑙 𝑎𝑙𝑚𝑎𝑐é𝑛 = 2.5 $/𝑚2 ∗ 500𝑚2 1,000 = $ 1.25 Además, se conoce que el costo de lanzamiento de pedido (ko) es de $200 por orden de compra. Con la información recolectada se puede calcular que el lote económico de pedido para cada producto reemplazando los valores en la siguiente fórmula: 𝐸𝑂𝑄 = √ 2 ∗ 𝐷 𝑝𝑜𝑟 𝑝𝑟𝑒𝑠𝑒𝑛𝑡𝑎𝑐𝑖ó𝑛 ∗ $200 $1.25 Los resultados se muestran en la siguiente tabla. PRODUCTO TAMAÑO DE LOTE PLANCHAS PARA 20L 1,265 unid. PLANCHAS PARA 50L 1,200 unid. PLANCHAS PARA 80L 1,012 unid. PLANCHAS PARA 120L 800 unid. PLANCHAS PARA 150L 693 unid.
  • 33.
    PROCESO DE COMPRAS ESCUELADE ADMINISTRACIÓN DE EMPRESAS 28 2.2.VENDOR MANAGED INVENTORY (VMI) ANTECEDENTES EFECTO LÁTIGO EN LAS CADENAS DE SUMINISTRO El efecto látigo describe un problema común en las cadenas de suministro, en el cual cada agente en la cadena de suministro sobrestima la demanda en una proporción cada vez mayor en la medida en que se encuentra más lejos del consumidor cada vez que hay un incremento en el nivel de demanda del consumidor. La sobrestimación de la demanda por cada agente de la cadena de suministro es ocasionada por la falta de información directa con respecto a la demanda del consumidor final, ya que cada agente responde al cambio de la demanda del siguiente agente en la cadena de suministro y no a la demanda del consumidor final. Para evitar este tipo de pérdidas, cada agente necesita de información acerca de los niveles de inventario del siguiente agente en la cadena de suministro, para poder responder adecuadamente a los cambios en la demanda. GRÁFICO 18. EFECTO LÁTIGO O FORRESTER Elaboración: SENATI
  • 34.
    PROCESO DE COMPRAS ESCUELADE ADMINISTRACIÓN DE EMPRESAS 29 EJEMPLO: Comerciante minorista 1 Imaginemos un supermercado que vende una cantidad determinada de producto y necesita reponerla. Para cubrir su demanda pide la cantidad vendida -o una predicción de la que va a vender- más un porcentaje adicional para contar con un stock de seguridad, ya que el que tenía se ha terminado por un pico de ventas. Comerciante mayorista 1 El pedido llega a su inmediato proveedor,que además acaba de sufrir problemas de desabastecimiento y retrasos por parte del siguiente escalón. Por lo que al exceso de pedido inicial le añade aún más cantidad de la debida, motivado por el pánico y la falta de confianza. Comerciante mayorista 2 El siguiente eslabón, además, no es informado de que el tamaño del pedido inicial está influido por la reposición del stock de seguridad por un pico puntual de ventas y considera que el incremento forma parte de una subida estable de la demanda, por lo que empieza a pedir a su vez aún más producto para las próximas semanas. Productor La situación puede repetirse en cada paso de la cadena de suministro de forma que al llegar al final la cantidad de producto que será empujada cadena arriba puede diferir mucho de la que el destinatario final necesita. De ese crecimiento en cada una de las ‘curvas’ viene su comparación con un látigo. 2.2.1.DEFINICIÓN En respuesta al efecto látigo, una estrategia es el Inventario administrado por el vendedor (‘Vendor-Managed Inventory’ o VMI), que es: De esta forma, el proveedor (comercio mayorista, el distribuidor o el productor) puede determinar el tamaño de la Orden de Compra por el vendedor y asume la responsabilidad de mantener el nivel de inventarios del vendedor y de evitar la ruptura de inventarios, pero al mismo tiempo puede ajustar su propia demanda sin ningún tipo de distorsión. GRÁFICO 19. ABASTECIMIENTO NORMAL VERSUS ABASTECIMIENTO CON VMI “Un sistema de control de inventarios en el cual el comercio minorista comparte la información del nivel de inventarios con el siguiente agente en la cadena de suministro.”
  • 35.
    PROCESO DE COMPRAS ESCUELADE ADMINISTRACIÓN DE EMPRESAS 30 Por un lado, el vendedor se beneficia ya que el proveedor asume la carga administrativa y el riesgo de administrar el nivel de inventarios, mientras que el proveedor tiene información directa de los cambios de la demanda del vendedor, lo que le permite reducir costos relacionados al nivel de inventario inmovilizado. 2.2.2.ETAPAS Vistos los beneficios del VMI, lo siguiente es conocer cómo hacer la implementación. E-VMI Un tema previo a conocer es que para el VMI puede estar respaldado por el sistema de planificación de recursos de la empresa o sistema ERP a través del intercambio de datos electrónico (‘Electronic Data Interchange’ o EDI) que permite a la empresa compartir información sobre el nivel de inventario en tiempo real con el proveedor. Con este tipo de soporte el proveedor puede asumir la responsabilidad total de la gestión de los inventarios de la empresa de forma remota. REQUISITOS PREVIOS Según Iglesias A. (2012), los principales requisitos previos son:  Establecer acuerdos de colaboración abierta entre proveedores y clientes, para generar sinergia  Establecer procedimientos para la gestión del flujo de información, que consideren los siguientes aspectos mostrados en el siguiente gráfico: Orden de Compra Abastecimiento a demanda Entrega del producto Entrega del producto ABASTECIMIENTO NORMAL ABASTECIMIENTO VMI PROVEEDOR PROVEEDOR CLIENTES CLIENTES
  • 36.
    PROCESO DE COMPRAS ESCUELADE ADMINISTRACIÓN DE EMPRESAS 31 GRÁFICO 20. ELEMENTOS PARA INTEGRAR FLUJO DE INFORMACIÓN FASES DE IMPLEMENTACIÓN DE VMI Con los requisitos previos, según Pan- Pro (2004) la implementación VMI se lleva a cabo dentro de 3 categorías o etapas, en cada caso hay diferencias entre el nivel en el que se opera si es estratégico, táctico u operativo. En el modelo automatizado, la integración es en todos los niveles, desde la coordinación de estrategia hasta la integración de data por medio de sistemas ERP. GRÁFICO 21. CATEGORÍAS DE IMPLEMENTACIÓN DEL VMI Experiencia: Análisis profesional conjunto de tendencias de negocio y hacer transferencia de know how Integración: Contar con tecnología de información robusta, confiable y flexible. Integra almacén del cliente y del proveedor Transparencia: Requiere confianza, para ver la misma información entre cliente y proveedor Elaboración: SENATI COLABORATIVO •Se determina un pronóstico conjunto •Plan de producción conjunto TRANSFERENCIA POR MANDATO (COSTO) •Comprador transfiere costos y actividad de gestión de inventario al proveedor •Se envía una persona al cliente para hacer los pedidos TOTALMENTE AUTOMATIZADO •Nivel estratégico: objetivos y restricciones VMI •Nivel táctico y operativo: trabaja con la herramienta informática para ejecutar actividades de reabastecimiento.
  • 37.
    PROCESO DE COMPRAS ESCUELADE ADMINISTRACIÓN DE EMPRESAS 32 En todos los casos para efectos de la operación a nivel táctico y operativo, se debe tomar en cuenta que el programa integrado debe tomar en cuenta los siguientes datos:  Inventario físico del producto, en los puntos de venta y almacenes del cliente  Mercancía en tránsito al cliente  Previsión de la demanda por ítem y por punto de venta en un plazo establecido (lead time), en base a información histórica y estadística. 2.2.3. VENTAJAS Y CASOS VENTAJAS La implementación de este modelo de negocio resulta en varias ventajas tanto para el comprador como para el proveedor, estas se muestran en el siguiente gráfico: GRÁFICO 22. VENTAJAS DEL VMI ¿Qué es Lead time? Es el tiempo que transcurre desde que se coloca una orden de producción u orden de compra hasta que se completa Ventajas para el comprador Nivel óptimo de inventario Reducción de rupturas de inventario Disminución del trabajo administrativo Mayor visibilidad de la cadena de suministro Ventajas para el proveedor Optimización de la planificación de la producción Reducción del nivel de inventarios Mayor cercanía al consumidor y sus preferencias y patrones de consumo Elaboración: SENATI Elaboración: SENATI
  • 38.
    PROCESO DE COMPRAS ESCUELADE ADMINISTRACIÓN DE EMPRESAS 33 APLICACIÓN Una forma de aplicar el VMI es como Western Publishing está haciendo el trabajo de VMI en sus líneas Golden Book. Western editor de libros para niños desarrolla una relación con sus minoristas en las que estos dan a Western datos del punto de venta. La información de punto de venta suministra al editor datos del inventario que todavía tiene el minorista, el cual es comparado con una cantidad fija de punto de nuevo pedido (reorden). Los niveles de inventario por debajo de ese punto de reorden disparan automáticamente un pedido de reaprovisionamiento. La propiedad del inventario cambia al minorista una vez que el producto es enviado. Compartir información de lo que sucede en el punto de venta es la clave para hacer trabajos de continuo reaprovisionamiento de manera eficiente y en el momento adecuado. CASOS EJEMPLO 1: El VMI es utilizado por muchas grandes cadenas de supermercados como Walmart (la empresa más grande de EEUU en el 2018) o Home Depot, o cadenas de estaciones de abastecimiento de combustible. Este tipo de relación con los proveedores es común en las grandes cadenas de retailers con gran participación de mercado debido a que, al ser el principal nexo entre el consumidor y el productor, pueden negociar con los proveedores información de mercado a cambio de la implementación de este tipo de sistema de gestión de inventarios. EJEMPLO 2: Otro ejemplo es Zara, un fabricante y minorista español de indumentaria que ha logrado integrar el uso de datos de demanda en las operaciones en todos los niveles de su cadena de suministro. Zara diseña y fabrica ropa para mujeres, hombres y niños, y cuenta con 500 puntos de venta en grandes ciudades de todo el mundo entre ellos Perú, Chile, Brasil. Zara puede reaccionar a los cambios de tendencia y diseñar, fabricar y entregar nuevas prendas a las tiendas en solo unas pocas semanas. Esta capacidad de respuesta se crea mediante una combinación de su propia fabricación y capacidad flexible local, de aplazamiento de algunas fases de producción, como el teñido, de la reserva de capacidad no especificada por parte de los proveedores para hacer posibles cambios de último momento, de un sistema logístico eficiente y de gestión eficiente de la tienda y conceptos de la tienda
  • 39.
    PROCESO DE COMPRAS ESCUELADE ADMINISTRACIÓN DE EMPRESAS 34 2.3.SEGMENTACIÓN DE PROVEEDORES ¿DÓNDE Y A QUIENES COMPRAR? 2.3.1.PROVEEDOR: DEFINICIÓN Una definición general de proveedor es la siguiente: Esta definición incluye a cualquier agente que se encuentre antes de la organización en la cadena de suministro. UBICACIÓN EN LA CADENA DE SUMINISTRO Bajo el concepto de que cadena de suministro es la red de organizaciones (cada una de las cuales tiene su propia cadena de valor) que proveen de un bien o un servicio a alguna otra organización en la siguiente capa de la red, hasta llegar al consumidor final; un proveedor será el que se encuentre en el eslabón anterior a la organización de producción o que brinda el servicio, tal como se ve en el gráfico siguiente: GRÁFICO 23. PROVEEDORES EN LA CADENA DE SUMINISTRO “Un proveedor es cualquier agente, que puede ser una persona o una organización, que suministra periódica o esporádicamente algún bien o un servicio a alguna organización.”
  • 40.
    PROCESO DE COMPRAS ESCUELADE ADMINISTRACIÓN DE EMPRESAS 35 TIPOS DE PROVEEDORES Conocer los tipos de proveedores que existen es esencial porque así se puede elegir con argumentos cuáles son los que necesitamos para el óptimo funcionamiento de una empresa, producto de buenas negociaciones. La clasificación de proveedores se puede hacer atendiendo a distintos enfoques, como se observa en el siguiente gráfico: GRÁFICO 24. TIPOS DE PROVEEDORES POR ENFOQUE 2.3.2.GESTIÓN DE LA RELACIÓN CON LOS PROVEEDORES (SRM) La gestión de la relación con los proveedores (SRM) es un proceso que busca establecer relaciones de sinergia o beneficio mutuo entre el comprador y el proveedor, de manera que el desempeño de ambos mejore producto de los convenios alcanzados. Algunos de los beneficios que pueden alcanzarse son:  Mejorar la visibilidad de la cadena de suministro, producto del intercambio mutuo de información.  El uso compartido de activos a lo largo de la cadena de suministro, de manera que se evite la duplicación de gastos.  Promover la innovación para mejorar la productividad al conocer mejor las necesidades de otros agentes en la cadena de suministro.  La ruptura de las barreras funcionales, mediante la promoción de un enfoque holístico a los procesos de ambas organizaciones. POR EL TIPO DE BIENES Proveedores de Productos: • muebles, vehículos laptops Proveedores de Servicios. Compañía de teléfonos, agua, etc. Proveedores de Recursos: entidades financieras SEGUN EL ROL EN EL PROCESO DE COMPRAS Proveedores Normales: obligados a hacer 3 cotizaciones Proveedores Confiables: tiene características esenciales Proveedores específicos: abastecen productos especiales Proveedores de Convenio: se tiene un contrato en un plazo. SEGÚN SU UBICACIÓN EN CS Fabricantes Minoristas: venden el artículo sin intermediario (tienda de la esquina) Mayoristas: Actúa de intermediario entre el productor y minorista Distribuidor: Hace que llegue el producto al cliente, usa sistema o establece red. Importador: introduce en el mercado, productos de otros países Exportador: envía productos a otros países Elaboración: SENATI
  • 41.
    PROCESO DE COMPRAS ESCUELADE ADMINISTRACIÓN DE EMPRESAS 36 Existen dos modelos para el proceso de gestión de relación con los proveedores.  Modelo básico  Modelo integrado En el modelo básico solo existe un punto de contacto (en forma de cuello de corbata), es decir, las relaciones entre ambas organizaciones son gestionadas por un encargado de compras o de ventas en cada lado. Esta forma de relación con los proveedores es más fácil de administrar, sin embargo, depende fuertemente de la interacción de un grupo reducido de los colaboradores lo cual puede generar dependencia por parte de la empresa sobre este personal, además de reducir la eficiencia del proceso de toma de decisiones y la probabilidad de generar convenios interorganizacionales que generen beneficios mutuos. GRÁFICO 25. MODELO BÁSICO DE SRM En el modelo integrado existen varios puntos de contacto (en forma de diamante), es decir, las principales áreas funcionales del comprador trabajan en conjunto con las áreas funcionales correspondientes del vendedor, de manera que se produzcan relaciones sinérgicas en las operaciones de ambas empresas. Por ejemplo, el área de producción de la empresa vendedora coordina sus operaciones con el área de marketing de la empresa compradora, de manera que la empresa vendedora puede anticiparse al incremento en la demanda en ciertos productos como resultado de una campaña publicitaria del área de marketing de la empresa compradora. GRÁFICO 26. MODELO INTEGRADO DE SRM Elaboración: SENATI
  • 42.
    PROCESO DE COMPRAS ESCUELADE ADMINISTRACIÓN DE EMPRESAS 37 2.3.3.MODELOS DE CARTERA DE COMPRAS Los modelos de cartera de compras tienen como objetivo la clasificación de los proveedores en categorías utilizando distintos criterios con el objetivo de definir políticas diferenciadas para la gestión de inventarios y de la relación con los proveedores, basándose en el riesgo que cada categoría de artículos representa para la empresa. 2.3.4. MATRIZ DE KRALJIC La matriz de Kraljic clasifica a los proveedores en categorías, clasifica los materiales y/o servicios que se utilizan en las operaciones de una empresa en función del riesgo para la empresa, así como su incidencia en los resultados. Se basa en 2 criterios:  Valor de la compra: que a su vez depende de 3 subcriterios: - Monto absoluto de compra - Monto relativo de compra, en relación a todas las compras de la empresa - Impacto potencial en la calidad del producto final  Riesgo de suministro: que a su vez depende de 3 subcriterios: - Disponibilidad en el mercado, que a su vez depende de la cantidad de proveedores y de la demanda - Capacidad de autoabastecimiento (fabricación in-house) - Disponibilidad de productos sustitutos en el mercado Dependiendo del puntaje obtenido en cada uno de los criterios se debe clasificar a cada proveedor en una de las siguientes categorías de artículos: a. Productos No críticos o Rutinarios: artículos que representan poco gasto y poco de riesgo para la organización. La política de compras para esta categoría de artículos es minimizar los gastos administrativos, por ejemplo, colocando las órdenes de compra a través de internet, y, además, optimizar el nivel de inventarios y el tamaño de pedidos. b. Apalancados: artículos que representan alto gasto, pero poco riesgo para la organización. La política de compras para esta categoría de artículos son negociaciones orientadas a la búsqueda de precios bajos o la sustitución por productos de bajo costo con el objetivo de convertirlos en productos rutinarios. c. Cuellos de botella: artículos que representan poco gasto, pero alto riesgo para la organización. Teóricamente requieren bajos niveles de inventario, pero en caso de desabastecimiento podrían detener la producción. La política de compras para esta categoría de artículos incluye el trato directo con el proveedor y la búsqueda de potenciales proveedores alternativos, además de mantener un inventario de seguridad. Elaboración: SENATI
  • 43.
    PROCESO DE COMPRAS ESCUELADE ADMINISTRACIÓN DE EMPRESAS 38 d. Críticos o estratégicos: artículos que representan alto gasto y riesgo para la organización. La estrategia de compras para esta categoría de artículos incluye la búsqueda de la integración con el proveedor mediante la formación de alianzas estratégicas y el seguimiento de indicadores de desempeño. GRÁFICO 27. MATRIZ DE KRALJIC https://www.slideshare.net/augustohernandezfranco/gestin-de-compras-66924627 2.3.5. MATRIZ DE OLSEN Y ELLRAM Esta matriz fue desarrollada basándose en la matriz de Kraljic. Clasifica a los proveedores basándose en 2 criterios distintos: 1. Fuerza de la relación con el proveedor 2. Poder de negociación del proveedor Dependiendo del puntaje obtenido en cada uno de los criterios se debe clasificar a cada proveedor en una de las siguientes categorías de artículos: a. No hay atracción b. Atracción del comprador c. Atracción del proveedor d. Atracción mutua Los criterios de clasificación y las categorías de artículos de la Matriz de Olsen y Ellram son análogas a las de la Matriz de Kraljic, y las estrategias de compra para cada categoría de artículos son las mismas. La diferencia está en la interpretación que se les da a los criterios. La Matriz de Kraljic utiliza términos en relación a contabilidad y administración de riesgos mientras que la Matriz de Olsen y Ellram utiliza términos en relación a la administración de relaciones con el proveedor. Elaboración: SENATI
  • 44.
    PROCESO DE COMPRAS ESCUELADE ADMINISTRACIÓN DE EMPRESAS 39 GRÁFICO 28. MATRIZ DE OLSEN Y ELLRAM Fuente: Olsen, R. F.; Ellram, L. M. 1997. Portfolio approach to supplier relationships, Industrial Marketing Maganement https://www.fep.up.pt/docentes/cbrito/Tese%20Carla%20Ramos.pdf 2.4. NEGOCIACIÓN La negociación es un proceso que tiene como objetivo lograr un acuerdo entre 2 partes cuando existen intereses contrapuestos. El proceso de negociación consiste en dar y recibir concesiones de la contraparte hasta alcanzar un conjunto de términos que ambas partes tengan la capacidad y se comprometan a cumplir. Los términos del acuerdo deben ser expresados de forma clara y específica y pueden tener respaldo legal mediante la firma de un contrato. 2.4.1.TIPOS DE NEGOCIACIÓN POR POSICIONAMIENTO En esta forma de negociación los participantes fijan su posición inicial al inicio del proceso. Luego, ambas partes intercambian concesiones en la medida en que la negociación progresa lo cual depende del poder de negociación, es decir de la capacidad que tienen de exigir que la contraparte acepte ciertas condiciones favorables a sí mismos. Es una forma de negociación que promueve la competencia pura entre los participantes. Elaboración: SENATI
  • 45.
    PROCESO DE COMPRAS ESCUELADE ADMINISTRACIÓN DE EMPRESAS 40 Dentro de este tipo de negociación existe, lo que se muestra en el siguiente gráfico: GRÁFICO 29. NEGOCIACIÓN DURA Y SUAVE POR INTERESES En esta forma de negociación los participantes inician tratando de entender los intereses de la contraparte de manera que se puedan proponer condiciones que beneficien a ambas partes y que cada parte haga concesiones en aquellos aspectos en donde tiene la capacidad de soportar condiciones menos favorables en relación con la contraparte. Es una forma de negociación que promueve la cooperación de los participantes. En la siguiente tabla se puede observar las acciones que se ejecutan en los criterios de aproximación. GRÁFICO 6. NEGOCIACIÓN POR INTERESES Negociación Suave •Trata de ver al otro como un amigo y por quien el negociador estaría dispuesto a sacrificarse. •No es eficiente en la negociación •También se registra cuando una de las personas se siente lo suficientemente débil comparativamente con el •otro y piensa que lo mejor es entregarse Negociación Dura •Se ve al otro como el adversario. •Busca la victoria a cualquier costo y considera que golpear al otro es la clave para lograrla. •Puede ser estable en situaciones en las cuales los poderes de las partes son muy diferentes y mas que negociación es imposición Elaboración: SENATI •NEGOCIACION POR INTERESES CRITERIOS •Solucionadores Participantes •Buen acuerdo Meta •Hacen/demandan Concesiones •Cultivan Relación •Duros Con el problema •suaves Con la Gente •Neutrale Con los otros •Intereses Posición •Exploran intereses Avance •Evitan tenerlos Límites Elaboración: SENATI
  • 46.
    PROCESO DE COMPRAS ESCUELADE ADMINISTRACIÓN DE EMPRESAS 41 https://joseitobon.com/images/pdfs/Metodo-Harvard_Capitulo2.pdf 2.4.2.CICLO DE NEGOCIACIÓN El proceso de negociación consiste en 3 etapas:  planificación de la negociación,  ejecución de la negociación y,  entrega del acuerdo. GRÁFICO 7. EL CICLO DE NEGOCIACIÓN a. Planificación de la negociación Esta etapa del proceso es decisiva en relación a la capacidad del personal de compras de alcanzar condiciones favorables para la empresa en el acuerdo de compra.  Establecer objetivos Definir y establecer las prioridades de los términos de que se desean alcanzar en el acuerdo con el proveedor, basándose en la política de compras para la categoría de artículos correspondiente en la Matriz de Kraljic. 1.Establecer objetivos 2.Recopilar información 3. Establecer el equipo de negociación 4. Establecer la zona de acuerdo 5. Coordinación previa de las reuniones 6. Ejecución de la negociación 7. Entrega del acuerdo Elaboración: SENATI
  • 47.
    PROCESO DE COMPRAS ESCUELADE ADMINISTRACIÓN DE EMPRESAS 42  Recopilar información Recabar información sobre acuerdos previos con el proveedor, o incluso, acuerdos con otras empresas, para establecer el rango de negociación del proveedor.  Establecer el equipo de negociación Determinar roles para el equipo de negociación que debe estar conformado por un negociador principal, encargado de transmitir las propuestas al vendedor, un negociador secundario, encargado de consolidar las condiciones del acuerdo durante el progreso de las negociaciones, y uno o varios observadores de otras áreas funcionales que pueden aportar distintos puntos de vista.  Establecer la zona de acuerdo Determinar el rango de variación para cada condición del acuerdo que la empresa está en dispuesta de aceptar, es decir, la ‘Zona de negociación, así como los límites máximos y mínimos que la empresa está en capacidad de aceptar. Si es posible, también se debe determinar la zona de negociación para el vendedor.  Coordinación previa de las reuniones Determinar el alcance, la agenda y el lugar de las reuniones de negociación. Pueden realizarse en las instalaciones del vendedor con el objetivo de recopilar mayor información acerca de sus operaciones, o en las instalaciones de la empresa para explicar las operaciones proveedor. GRÁFICO 8. ZONA DE NEGOCIACIÓN b. Ejecución de la negociación Este es el momento en el que se exponen los argumentos y se utiliza alguno de los tipos de negociación, por buena práctica es mucho mejor aplicar la negociación por intereses.
  • 48.
    PROCESO DE COMPRAS ESCUELADE ADMINISTRACIÓN DE EMPRESAS 43 En el momento de la negociación es importante contar con todo lo planificado, las habilidades del equipo de negociación son fundamentales, el establecer un clima de confianza y buena comunicación, serán también elementos claves. Así mismo, tomar en cuenta que:  la negociación se hace con personas con quienes tenemos una relación de interdependencia  la negociación es realmente un proceso en el cual se trata de influir en el otro;  queremos que el otro tome una decisión específica que nos conviene;  debemos analizar las situaciones que ayudan a que el otro tome tal decisión, así como las que la obstaculizan  debemos tener en mente la ganancia mutua y el largo plazo. c. Entrega del acuerdo Los términos del acuerdo de aprovisionamiento con un proveedor no solo incluyen el precio de los artículos, sino, además, las condiciones de entrega, las condiciones de garantía y las condiciones del servicio de postventa.  Condiciones de entrega Indica el lugar de entrega que pueden ser las instalaciones del proveedor, del comprador, o de algún intermediario; y si se debe adquirir y quién debe asumir el costo del aseguramiento de los artículos durante el transporte.  Condiciones de garantía: Indica bajo qué condiciones el proveedor está obligado a reemplazar aquellos artículos que no cumplan con las características definidas o no se encuentren en buenas condiciones.  Condiciones del servicio postventa: En el caso de compra de maquinaria y equipos como activos para la empresa, es preferible pactar por adelantado las actividades, frecuencia y costo de los servicios de mantenimiento preventivo y correctivo. 2.4.3.TÉCNICAS DE NEGOCIACIÓN Existen una multiplicidad de recomendaciones de técnicas de negociación, aquí las más importante según el método Harvard.  META: Tener los objetivos fijos y se flexibles en el procedimiento  CONCESIONES:  El negociador principal debe presentar y justificar sus propuestas con argumentos sólidos, y al mismo tiempo evitar discutir sino argumentar a favor de los intereses de la empresa.  Identificar aquello que es de alto valor para la empresa, pero de bajo valor para la otra parte. Dar concesiones en aquellos aspectos
  • 49.
    PROCESO DE COMPRAS ESCUELADE ADMINISTRACIÓN DE EMPRESAS 44 donde la organización tiene mayor flexibilidad e intercambiar por aquellos aspectos donde la empresa tiene menor flexibilidad.  No dar concesiones de último minuto para acelerar el proceso.  Intercambiar una condición favorable por una desfavorable. No se deben dar concesiones a cambio de nada.  RELACIONES: Son importantes y estratégicas, pero no entran en la negociación como objeto de concesión.  ESCUCHA: Escuchar atentamente las propuestas de la contraparte sin interrumpir para criticar antes de proponer una contraoferta.  ANÁLISIS: Analizar las estrategias de negociación del otro lado. COMO NEGOCIAR https://www.youtube.com/watch?v=CTdKFiTKQ6s TÉCNICAS DE NEGOCIACIÓN https://www.youtube.com/watch?v=TJ5VtJgwdG8
  • 50.
    PROCESO DE COMPRAS ESCUELADE ADMINISTRACIÓN DE EMPRESAS 45 N OPERACIONES HERRAMIENTAS / INSTRUMENTOS 1 Elaborar lista de proveedores potenciales 2 Aplicar métodos de evaluación y selección de proveedores 3 Realizar visitas a las instalaciones del proveedor 4 Realizar auditorías a los procesos del proveedor 5 Comparar los indicadores logrados por el proveedor con los mínimos establecidos por la empresa 6 DENOMINACIÓN TAREA 3 ELABORACIÓN DEL REPORTE DE EVALUACIÓN Y SELECCIÓN DE PROVEEDORES HT-03 ADMINISTRACIÓN DE EMPRESAS Tiempo :
  • 51.
    PROCESO DE COMPRAS ESCUELADE ADMINISTRACIÓN DE EMPRESAS 46 3. ELABORACIÓN DEL REPORTE DE EVALUACIÓN Y SELECCIÓN DE PROVEEDORES En esta tarea de aprendizaje el objetivo está ligado a que se conozca cómo realizar de manera adecuada una evaluación y selección de proveedores, en la tarea de aprendizaje 2 de este manual, se abordó la elaboración de la lista de proveedores potenciales, lo que servirá de base inicial para la presente tarea. PROCESO DE EVALUACIÓN Y SELECCIÓN DE PROVEEDORES Existen muchos procesos de evaluación y selección de proveedores, que van a variar de acuerdo a cada organización y sus propias políticas y recurso. sin embargo, es muy útil tener un marco de trabajo. GRAFICO 33. PROCESO DE EVALUACIÓN Y SELECCIÓN DE PROVEEDORES El proceso puede desglosarse un poco más a detalle, como se muestra en el gráfico, para entender mejor como se realiza la evaluación de proveedores. Busqueda de Proveedores Criterios de Selección Evaluación de Proveedores Selección de proveedores Evaluación en marcha
  • 52.
    PROCESO DE COMPRAS ESCUELADE ADMINISTRACIÓN DE EMPRESAS 47 Ejemplo de procedimiento de evaluación y selección de proveedores en una empresa
  • 53.
    PROCESO DE COMPRAS ESCUELADE ADMINISTRACIÓN DE EMPRESAS 48 3.1.EVALUACIÓN DE PROVEEDORES De la calidad y la eficacia de las piezas o materiales proporcionados por los proveedores depende, en gran medida, la calidad de los productos que se elaboren más adelante. Es claro que, a mayor calidad de los insumos, mayor será la calidad de los artículos o servicios que se comercialicen; la relación es proporcional. Los procesos de evaluación de proveedores generalmente son rigurosos y estructurados mecanismos, estos comparten ciertas características en común y deben de ser: comprensibles, objetivos, viables, flexibles y en algunos casos matemáticamente comprobables. 3.1.1.MÉTODO DE VALORIZACIÓN Y COMPARACIÓN DE FACTORES Un enfoque objetivo y estructurado es el diseño e implementación de cuestionarios para ser aplicado por un equipo de auditores de la organización a todos los potenciales proveedores. Este método se centra en factores cualitativos, es decir, cuando es complejo o no es posible realizar un cálculo monetario del impacto de las diferencias en el desempeño de los potenciales proveedores. Dichos cuestionarios deben cumplir con las siguientes características:  Deben estar estructurados por categorías de desempeño, las cuales deben ser seleccionadas en base a las necesidades de la organización.  Debe definirse una escala de calificación donde cada nivel debe estar claramente definido, de manera que la escala sea objetiva.  Tanto la escala de calificación como cada ítem del cuestionario deben ser confiables, es decir que la encuesta debe estar redactada de manera que cualquier encuestador pueda llegar a la misma conclusión de forma objetiva.  El cuestionario debe ser flexible de manera que pueda ser acondicionado para la evaluación de otros proveedores requerimientos de desempeño disantos mediante el reajuste de los pesos asignados a cada categoría e ítem.  La forma de cálculo del resultado debe ser sencilla. De preferencia utilizar el promedio ponderado del puntaje de cada ítem. El proceso de diseño e implementación de los cuestionarios consiste en las siguientes etapas:
  • 54.
    PROCESO DE COMPRAS ESCUELADE ADMINISTRACIÓN DE EMPRESAS 49 GRÁFICO 34. DISEÑO E IMPLEMENTACIÓN DE CUESTIONARIOS Elaboración: SENATI Del gráfico anterior, se despliega que: a) Identificar y asignar un peso a las categorías de evaluación Para seleccionar las categorías de evaluación la organización se debe considerar cuáles son las áreas de desempeño de los proveedores que tienen mayor influencia en el desempeño de la organización, basándose en las prioridades, fortalezas y debilidades de la organización. Por ejemplo, una empresa de moda rápida puede priorizar el tiempo de aprovisionamiento mientras que una empresa de metalmecánica puede priorizar la confiabilidad de los procesos de producción. Un ejemplo en la siguiente tabla b) Identificar y asignar un peso a los ítems de evaluación Se deben determinar los ítems que conforman cada categoría de evaluación en base a la opinión del personal del área funcional correspondiente. Además, cada ítem debe ser descrito de forma clara y precisa, de manera que el auditor pueda calificar objetivamente. Por ejemplo, el área de producción debe determinar cuáles son los criterios de evaluación para las instalaciones, maquinaria y equipo del proveedor, y a)1. Identificar y asignar un peso a las categorías de evaluación a)2. Identificar y asignar un peso a los ítems de evaluación a)3. Definir la escala de calificación para categorías e ítems a)4. Ejecución e informe de la evaluación
  • 55.
    PROCESO DE COMPRAS ESCUELADE ADMINISTRACIÓN DE EMPRESAS 50 el área de contabilidad y finanzas debe determinar cuáles son los criterios de evaluación para la situación financiera del potencial proveedor. c) Definir la escala de calificación para categorías e ítems Se deben definir escalas objetivas donde cada nivel de la escala sea definido de forma clara y específica. Es preferible usa escalas cortas con descripciones detalladas en vez de escalas largas con títulos cortos como 1-2 ‘no cumple’, 3-4 ’débil’, 5-6 ’insuficiente’,7-8 ’cumple’, 9-10 ‘sobresaliente’, pues son subjetivas. Una buena escala de calificación toma criterios cualitativos y subjetivos y genera una escala de medición cuantitativa y objetiva. En la tabla siguiente la evaluación va de 0 (desempeño insatisfactorio) a 1 (totalmente satisfactorio). d) Ejecución e informe de la evaluación El equipo auditor debe visitar las instalaciones del proveedor y recabar la información necesaria para llenar el cuestionario. Se debe determinar el nivel mínimo de desempeño aceptable para cada categoría. De esta forma el equipo auditor puede determinar si la empresa tiene la capacidad de implementar acciones correctivas o si se considera que el potencial proveedor debe ser descartado permanentemente. La identificación de oportunidades de mejora para el potencial proveedor es una parte importante de la auditoría y debe servir de retroalimentación. En la tabla siguiente se observa los cálculos y como el proveedor 2, tiene el, más alto puntaje entre todos. 3.1.2.Método de menor costo Este método consiste en realizar un cálculo cuantitativo de todos los factores del desempeño del proveedor que pueden ser traducidos en costos para la organización. Luego es posible realizar la comparación del desempeño de los
  • 56.
    PROCESO DE COMPRAS ESCUELADE ADMINISTRACIÓN DE EMPRESAS 51 proveedores en base a la estimación del costo total de compra. (Degraeve y Roodhooft, 1999) El costo total de compra se encuentra compuesto por:  Costo del producto: conformado por el precio de compra del artículo. En el caso de proveedores extranjeros, el costo el costo de importación también debe ser incluido en el costo del producto. Este factor suele ser el foco de atención al momento de realizar la compra, sin embargo, este enfoque simplista omite todos los otros aspectos del costo total de compra que se describen a continuación.  Costo de transporte: en algunos casos el proveedor asume solo parcialmente los costos de transporte y la organización debe asumir el resto. Por ejemplo, el costo de aseguramiento de las mercancías en tránsito no siempre es asumido por el proveedor quien solo asume el riesgo hasta que las mercancías salen de su almacén. En otros casos, donde el proveedor tiene mayor poder de negociación, es posible que la organización deba asumir todos los costos de transporte.  Costo de almacenamiento: las operaciones de cada proveedor tienen distintas características. Aquellos proveedores con mayor capacidad instalada tienen precios de compra más bajos, pero producen lotes más grandes y tienen tiempos de aprovisionamiento mayores. Por otro lado, aquellos proveedores con menor capacidad instalada tienen precios de compra más altos, pero producen lotes más pequeños y tienen tiempos de aprovisionamiento menores. Para la empresa, cambiar a un proveedor más grande, se traduce en órdenes de compra más grandes, que a su vez se traducen un incremento del inventario medio, lo que a su vez se traduce en un incremento del costo de almacenamiento. Para que el cambio de proveedor sea beneficioso para la empresa este incremento en el costo de almacenamiento debe ser compensado por una disminución en otros componentes del costo total de compra.  Sobrecostos: cada proveedor tiene diferentes niveles de desempeño tanto en producción como en logística que pueden traducirse en costos para la organización. La tasa de fallos del proveedor ocasiona costos en el área de producción en forma de desperdicios como paradas de producción, reprocesamiento o productos inservibles. Por otro lado, la variabilidad en el tiempo de aprovisionamiento puede disminuir la tasa de disponibilidad de los productos ocasionando paros en la producción u oportunidades de venta perdidas. Este método permite comparar a los proveedores de forma objetiva en base al costo total de compra, pero se limita a aquellos factores de desempeño que ocasionan costos directamente rastreables a los productos adquiridos de cada proveedor. Además, realizar el cálculo financiero de todos los costos puede suponer una carga administrativa mucho mayor en comparación con el método de valoración y comparación de factores, por lo que se recomienda su aplicación para aquellas categorías de productos que suponen un alto nivel de gasto. https://webquery.ujmd.edu.sv/siab/bvirtual/Fulltext/ADCS0000699/C2.pdf
  • 57.
    PROCESO DE COMPRAS ESCUELADE ADMINISTRACIÓN DE EMPRESAS 52 3.1.3. MÉTODO DE COMPARACIÓN DE CRITERIOS (AHP) En este método se priorizan alternativas cuando múltiples criterios tienen que ser considerados y permite que los marcadores decisivos ordenen la estructura del problema en niveles integrales del mismo. El análisis de jerarquías comprende dos etapas: Identificación del Problema:  La meta, para es escoger al proveedor mejor calificado para prestar el servicio  El criterio, criterios podrían ser calidad, precio, servicio, entrega, etc.  Y las alternativas. son todas las diferentes propuestas dadas por el proveedor. Gráfico 35: MÉTODO DE COMPARACIÓN Valoración de los elementos: Luego se debe de medir las extensiones en las que cada alternativa propuesta por el proveedor alcanza a cada uno de los criterios, éstos para que finalmente los resultados de las dos vías sean sintetizados y procesados según la importancia relativa de cada alternativa para el alcance de las metas. Para manejar este método se usan juicios administrativos, los que son expresados en términos comparativos de los criterios designados en un determinado nivel y es analizado según su impacto en el criterio del siguiente nivel superior. Al comparar la importancia relativa de un criterio contra otro en alcanzar una meta determinada, se logra estimar el ratio del peso de los dos criterios comparados.
  • 58.
    PROCESO DE COMPRAS ESCUELADE ADMINISTRACIÓN DE EMPRESAS 53 El uso de este método ofrece varias ventajas, una de ellas y la más importante es su simplicidad, también puede acomodar información no certera y subjetiva que da lugar al uso de la experiencia e intuición de una manera lógica. Consiste en seguir cinco pasos claves [Nydick and Hill, 1992]: 1. Especificar las series de criterios para evaluar las ofertas de los proveedores. 2. Obtener la comparación de la importancia relativa de los criterios en relación al alcance de las metas, y procesar las prioridades y los pesos de cada criterio basándose en la información. 3. Obtener las mediciones que describen las extensiones en las que cada proveedor alcanza el criterio. 4. Usando la información del paso número tres, se obtiene la comparación de la importancia relativa del proveedor con respecto a cada criterio, y se procesa según sus prioridades correspondientes. 5. Usando la información del paso dos y cuatro, se procesan las prioridades de cada proveedor en el alcance de la meta. Gráfico 36. CRITERIOS DE EVALUACIÓN La siguiente figura muestra Debido a que este método utiliza una escala de ratios basada en el juicio humano su grado de subjetividad es alto.
  • 59.
    PROCESO DE COMPRAS ESCUELADE ADMINISTRACIÓN DE EMPRESAS 54 Continuación en: https://webquery.ujmd.edu.sv/siab/bvirtual/Fulltext/ADCS0000699/C2.pdf 3.1.4. MÉTODO PUGH Conocido también como “total design”, emplea de manera conjunta todos los posibles criterios de evaluación implicados a los que se ha de asignar una importancia relativa y compara las alternativas en cada uno de ellos para obtener una valoración ponderada de todas ellas; involucra los siguientes pasos: - Identificación de las posibles alternativas - Definir los criterios: estos dependerán del objetivo perseguido, sirven para evaluar cada una de las alternativas propuestas y la exactitud condicionara el éxito final - Definición de importancia relativa de cada criterio, se utiliza usualmente una tabla para emitir juicios en una escala del 1 al 5, donde el uno es importancia nula y el cinco importancia externa, luego se promedia las calificaciones para hallar la ponderación de cada criterio. - Comparación de las alternativas con la referencia, se utiliza una matriz como la que sigue: Gráfico 37. MÉTODO PUGH - Selección de mejor alternativa: se selecciona la que presenta mayor diferencia positiva. EJEMPLO
  • 60.
    PROCESO DE COMPRAS ESCUELADE ADMINISTRACIÓN DE EMPRESAS 55 SOLUCIÓN Según los resultados el carro B y C son mejores que la referencia de A, se debe hacer una iteración más para determinar cuál es mejor entre B y C. 3.2.SELECCIÓN DE PROVEEDORES 3.2.1.CAPACIDAD TÉCNICA Y DE INGENIERÍA Un marco de referencia para la evaluación de la capacidad técnica de la empresa es la Norma ISO 9001 para Sistema de Gestión de Calidad. El capítulo 8.1 Planificación y Control Operacional, establece los siguientes criterios de evaluación para las operaciones de la organización. La organización (en nuestro caso el proveedor) debe establecer:  Requisitos para los productos y servicios: El proveedor debe definir formalmente las características técnicas del producto o servicio que va a aprovisionar a la organización.  Criterios para el control de procesos: El proveedor debe definir los parámetros técnicos bajo los cuales debe operar cada proceso de manera que se cumplan con los requisitos para los productos y servicios.  Control de los procesos: El proveedor debe determinar y ejecutar el control de los procesos en base a los criterios para el control de procesos para asegurar que los procesos operan dentro de los parámetros establecidos.
  • 61.
    PROCESO DE COMPRAS ESCUELADE ADMINISTRACIÓN DE EMPRESAS 56 Una empresa tiene permanentes problemas con sus operaciones de lavado de maquinarias, este proceso está tercerizado, sin embargo está buscando nuevos proveedores, el área de compras realiza la convocatoria y se presentan varios proveedores, para efectos de evaluar la capacidad técnica desarrolla la hoja de evaluación de proveedor, donde se evalúan criterios más específicos como el proceso, las máquinas, el personal con el que cuenta, entre otros, la hoja entera de evaluación de un proveedor se muestra en la siguiente gráfica. Gráfico 38. Hoja de evaluación de proveedor CASO PRÁCTICO Una empresa produce planchas de acero para una empresa de metalmecánica para la fabricación de termas. El proveedor debe definir los requisitos técnicos para las planchas de acero de manera que pueda realizar el control de calidad en base a dichos parámetros. Algunos parámetros son: las dimensiones, el espesor, la densidad, la resistencia a la tracción, la resiliencia elástica y la dureza. De esta forma el proveedor puede muestrear cada lote y realizar ensayos de materiales para determinar el cumplimiento de dichos requerimientos. El proveedor debe definir los requisitos del producto en un documento que debe ser revisado por el equipo de auditoría. Un proceso para la fabricación de las planchas de acero es el tratamiento térmico de los bloques de acero que mejora las propiedades físicas del material. La temperatura de operación del horno, la cual debe variar a lo largo del tiempo dentro de cierto rango, es un criterio de control para este proceso, el cual debe ser medido por sensores de temperatura para asegurar que el proceso produzca los resultados esperados. El proveedor debe definir dichos criterios para el control del proceso de tratamiento térmico en un documento que debe ser revisado por el equipo de auditoría. Luego de haber definido la temperatura como un criterio para el control del proceso de tratamiento térmico, el proveedor debe llevar un registro de control donde se indica la fecha, la hora y el valor de cada medición y almacenar dichos registros. El equipo de auditoría debe confirmar la existencia de dichos registros.
  • 62.
    PROCESO DE COMPRAS ESCUELADE ADMINISTRACIÓN DE EMPRESAS 57 El resultado general de evaluación con respecto a capacidad técnica se muestra en la siguiente tabla Proveedor: AUTO BODY Fecha de la evaluación: Día Tipo de servicio: Lavado Tipo de vehículo: Camión Tiempo de ejecución: 1:45 hora 25 Evaluador: Puntaje 1 punto 2 puntos 3 puntos 4 puntos Comentarios Puntaje Cuenta con los equipos y herramientas menores para cumplir con el servicio No cuenta con equipos Cuenta con máquina de lavado, aspiradora, entre otros pero en malas condiciones. Cuenta con máquina de lavado, aspiradora, entre otros en buenas condiciones. Cuenta con máquina de lavado, aspiradora, entre otras máquinas para realizar el servicio. 4 / 4 100 Cumplió con los tiempos de entrega pactados para la prestación del servicio Fuero del tiempo prometido En el tiempo prometido, acabado deficiente En el tiempo prometido, acabado ideal Antes del tiempo prometido, con excelente lavado 4 / 4 100 Cumple la metodología 5 "S" al realizar la prestación del servicio Cumple con menos de 3 "S" Limpieza Clasificación y Descarte Organización Higiene y visualización Disciplina y Compromiso Cumple con 3 "S" Limpieza Clasificación y Descarte Organización Higiene y visualización Disciplina y Compromiso Cumple con 4 "S" Limpieza Clasificación y Descarte Organización Higiene y visualización Disciplina y Compromiso Cumple con 5 "S" Limpieza Clasificación y Descarte Organización Higiene y visualización Disciplina y Compromiso 4 / 4 100 Durante la ejecución del servicio contó con personal técnico calificado para cumplir las actividades propias del servicio según método de trabajo Personal no cuenta con método de trabajo Personal cuenta con método de trabajo, pero no está capacitado Personal entrenado a base a un método de trabajo pero no cumple con todas las actividades Personal cumple con el método de trabajo definido por el proveedor 4 / 4 100 El personal empleado tiene la indumentaria necesaria para garantizar su seguridad durante el servicio. Personal no cuenta con equipo de protección personal Personal cuenta con equipo de protección personal incompleto Personal cuenta con equipo de protección personal básico Personal cuenta con equipo de protección personal completo 3 / 4 75 Cuenta con los insumos y materiales mecesarios para cumplir con el servicio. No cuenta con los insumos y materiales básicos para el servicio Cuenta con los insumos y materiales básicos para el servicio (a granel) Cuenta con los insumos y materiales básicos para el servicio (a granel y marca) Cuenta con los insumos y materiales necesarios e ideales para el servicio (de marca) 4 / 4 100 Insumos y materiales: Caja de herramientas VERDADERO Ambientador en spray FALSO Restaurador de cuero FALSO Baldes FALSO Cepillo FALSO Silicona de aros y llantas VERDADERO Champú VERDADERO Esponja aplicadora VERDADERO Limpiador de aros y llantas FALSO Quitamanchas FALSO Paño todo proposito VERDADERO Pasta pulidora FALSO Desengrasante VERDADERO Paño para pulir VERDADERO Otros: Ambientador liquído FALSO Silicona renovador de auto VERDADERO Número de isumos y materiales: 8 El vehículo entregado estaban en buenas condiciones fìsicas y su apariencia satisface las expectativas No cumple con las condiciones deseadas (menor a 15 puntos OK) Cumple con el detallado pero no de forma deseada. (de 15 a 19 puntos OK) Cumple con las buenas condiciones de detallado. (de 20 a 25 puntos OK) Cumple con las buenas condiciones fìsicas y su apariencia satisface las expectativas. (de 26 a 30 puntos OK) 4 / 4 100 Resultado de evaluación General sobre 7 aspectos evaluados 96.4 Instrucciones: Califique la condición de la operación de cada estándar y registre el puntaje obtenido (1, 2, 3 o 4 puntos) en las celdas de la columna "Calificación". Descripción Calificación M A Q U I N A M E T O D O M A N O D E O B R A M A T E R I A P R I M A C A L I D A D D E S E R V I C I O Hoja de Evaluación de Proveedor - Servicio de Lavado Mes Año 10 2016 Equipos y herramientas Tiempo 5 "S" Personal calificado EPP Insumos y materiales Calidad de servicio AUTOBODY 100 100 100 100 75 100 100 1:45 hora 2 96.43 SECURITAS 50 50 75 75 25 50 75 1:50 hora 2 57.14 BENTEX No se presentó a pruebas AUTOFORCE 75 100 100 100 75 100 100 1:45 hora 2 92.86 CORTIJO 75 100 100 75 75 50 100 1:50 hora 2 82.14 SEISOU No se presento a pruebas 0.00 SERVICIOS ORBITALES Resumen de evaluación de proveedores - Villa El salvador Proveedor Criterios de calificación Tiempo de operación N° de operarios Puntaje de evaluación
  • 63.
    PROCESO DE COMPRAS ESCUELADE ADMINISTRACIÓN DE EMPRESAS 58 Luego de aplicar la evaluación a todos los proveedores, el equipo de evaluación debe realizar un cuadro comparativo. Como se puede observar, la empresa ‘Autobody’ ha obtenido el mayor puntaje promedio (96.43), por encima de Autoforce (92.86); en algunos criterios de evaluación como, equipo y herramientas; personal calificado; insumos y materiales ‘Autobody’ llega a tener 100 puntos, además, tiene un tiempo de operación menor que el resto de los proveedores (1:45 horas). En conclusión, basados en esta evaluación técnica el equipo de evaluación de proveedores debería seleccionar a ‘Autobody’ como proveedor pues tiene un mejor desempeño promedio en todos los criterios definidos para la evaluación. Al mirar esta elección como solución a los problemas de la empresa, lo mostrado por ‘Autobody’ mayor confiabilidad en sus procesos, mayor responsabilidad por cumplir protocolos y estándares, lo que también apoyará luego un mejor desempeño cuando se ponga en marcha el contrato con este proveedor. 3.2.2. CAPACIDAD INSTALADA O DE PRODUCCIÓN El equipo de auditoría debe determinar si las instalaciones del proveedor tienen la capacidad de producción necesaria para atender la demanda de la empresa. Para ello debe determinar la capacidad de cada estación de la línea de producción y diagnosticar la existencia de cuellos de botella que limiten el ritmo de producción. 3.2.3. CAPACIDAD FINANCIERA Muchas organizaciones utilizan la evaluación financiera como un proceso de filtro antes de iniciar el proceso de evaluación. Esto se debe a que un proveedor en malas condiciones financieras es un riesgo para la empresa por los siguientes motivos:  Posibilidad de discontinuación del suministro debido a bancarrota.  Incapacidad del proveedor de invertir en activos como instalaciones, maquinaria y equipo que le permita mejorar la calidad del suministro.  El proveedor podría volverse financieramente dependiente de la organización.  La mala condición financiera podría ser un indicador de mal desempeño que haya ocasionado la pérdida de clientes. Sin embargo, es importante considerar que una débil condición financiera puede provenir de otras causas como:  Un proveedor nuevo que aún está en el proceso de formar una cartera de clientes que le brinde estabilidad financiera.  Malas decisiones financieras como la inversión un proyecto no rentable.  Un proveedor pequeño que no tiene la capacidad administrativa de recaudar sus cuentas por cobrar a tiempo. Por otro lado, en muchos casos no será posible hacer la evaluación financiera debido a que el proveedor puede considerar que brindar información financiera
  • 64.
    PROCESO DE COMPRAS ESCUELADE ADMINISTRACIÓN DE EMPRESAS 59 puede revelar detalles sobre la estructura de costos que le brindan una ventaja competitiva sobre otras empresas del mismo rubro. También es posible contratar a una empresa de consultoría para que haga la evaluación financiera por encargo de la organización y que asegure la confidencialidad de la información entregada por el proveedor. Algunos ratios financieros que permiten una evaluación rápida de la condición financiera del proveedor se muestran en la siguiente tabla: RATIOS INTERPRETACIÓN LIQUIDEZ 𝑅𝑎𝑡𝑖𝑜 𝑑𝑒 𝐿𝑖𝑞𝑢𝑖𝑑𝑒𝑧 = 𝐴𝑐𝑡𝑖𝑣𝑜𝑠 𝑐𝑜𝑟𝑟𝑖𝑒𝑛𝑡𝑒𝑠 𝑃𝑎𝑠𝑖𝑣𝑜𝑠 𝑐𝑜𝑟𝑟𝑖𝑒𝑛𝑡𝑒𝑠 Debe ser mayor a 1.0, pero cada industria tiene un promedio distinto. Un valor alto puede ser indicador de mala administración de activos. 𝑇𝑒𝑠𝑡 á𝑐𝑖𝑑𝑜 = 𝐸𝑓𝑒𝑐𝑡𝑖𝑣𝑜 + 𝐶𝑢𝑒𝑛𝑡𝑎𝑠 𝑝𝑜𝑟 𝑐𝑜𝑏𝑟𝑎𝑟 𝑃𝑎𝑠𝑖𝑣𝑜𝑠 𝑐𝑜𝑟𝑟𝑖𝑒𝑛𝑡𝑒𝑠 Al menos 0.8 si el proveedor vende al crédito. Un valor bajo indica problemas de efectivo, mientras que un valor alto indica mala administración de activos. OPERACIONES 𝑅𝑜𝑡𝑎𝑐𝑖ó𝑛 𝑑𝑒 𝑖𝑛𝑣𝑒𝑛𝑡𝑎𝑟𝑖𝑜 = 𝐶𝑜𝑠𝑡𝑜 𝑑𝑒 𝑣𝑒𝑛𝑡𝑎𝑠 𝐼𝑛𝑣𝑒𝑛𝑡𝑎𝑟𝑖𝑜 Comprar con el promedio de la industria. Un valor bajo indica bajo movimiento del inventario que puede ocasionar problemas de efectivo. 𝑅𝑜𝑡𝑎𝑐𝑖ó𝑛 𝑑𝑒 𝑎𝑐𝑡𝑖𝑣𝑜𝑠 𝑓𝑖𝑗𝑜𝑠 = 𝑉𝑒𝑛𝑡𝑎𝑠 𝐴𝑐𝑡𝑖𝑣𝑜𝑠 𝐹𝑖𝑗𝑜𝑠 Comprar con el promedio de la industria. Un valor bajo puede indicar que el proveedor no utiliza sus activos fijos eficientemente. 𝐷í𝑎𝑠 𝑑𝑒 𝑣𝑒𝑛𝑡𝑎𝑠 𝑎𝑙 𝑐𝑟é𝑑𝑖𝑡𝑜 = 𝐶𝑢𝑒𝑛𝑡𝑎𝑠 𝑝𝑜𝑟 𝑐𝑜𝑏𝑟𝑎𝑟 𝑥 365 𝑉𝑒𝑛𝑡𝑎𝑠 Comprar con el promedio de la industria. Un valor aceptable está entre 45 y 50 si la empresa vende al crédito por 30 días (caso más común). Un valor muy alto genera problemas de flujo de efectivo, un valor muy bajo puede indicar que las políticas de crédito son muy restrictivas. RENTABILIDAD
  • 65.
    PROCESO DE COMPRAS ESCUELADE ADMINISTRACIÓN DE EMPRESAS 60 RATIOS INTERPRETACIÓN 𝑀𝑎𝑟𝑔𝑒𝑛 𝑛𝑒𝑡𝑜 𝑑𝑒 𝑟𝑒𝑛𝑡𝑎𝑏𝑖𝑙𝑖𝑑𝑎𝑑 = 𝑅𝑒𝑠𝑢𝑙𝑡𝑎𝑑𝑜𝑠 𝑑𝑒𝑠𝑝𝑢é𝑠 𝑑𝑒 𝑖𝑚𝑝𝑢𝑒𝑠𝑡𝑜𝑠 𝑉𝑒𝑛𝑡𝑎𝑠 Comprar con el promedio de la industria. Indica la rentabilidad en relación a las ventas del periodo. 𝑅𝑒𝑡𝑜𝑟𝑛𝑜 𝑠𝑜𝑏𝑟𝑒 𝑎𝑐𝑡𝑖𝑣𝑜𝑠 = 𝑅𝑒𝑠𝑢𝑙𝑡𝑎𝑑𝑜𝑠 𝑑𝑒𝑠𝑝𝑢é𝑠 𝑑𝑒 𝑖𝑚𝑝𝑢𝑒𝑠𝑡𝑜𝑠 𝐴𝑐𝑡𝑖𝑣𝑜𝑠 Comprar con el promedio de la industria. Indica la rentabilidad de la empresa en relación a todo lo que posee. 𝑅𝑒𝑡𝑜𝑟𝑛𝑜 𝑠𝑜𝑏𝑟𝑒 𝑝𝑎𝑡𝑟𝑖𝑚𝑜𝑚𝑖𝑜 = 𝑅𝑒𝑠𝑢𝑙𝑡𝑎𝑑𝑜𝑠 𝑑𝑒𝑠𝑝𝑢é𝑠 𝑑𝑒 𝑖𝑚𝑝𝑢𝑒𝑠𝑡𝑜𝑠 𝑃𝑎𝑡𝑟𝑖𝑚𝑜𝑛𝑖𝑜 Comprar con el promedio de la industria. Indica la rentabilidad de la inversión de los accionistas en la empresa. DEUDA 𝑅𝑎𝑡𝑖𝑜 𝑑𝑒 𝐷𝑒𝑢𝑑𝑎 𝑎 𝑃𝑎𝑡𝑟𝑖𝑚𝑜𝑛𝑖𝑜 = 𝑃𝑎𝑠𝑖𝑣𝑜𝑠 𝑡𝑜𝑡𝑎𝑙𝑒𝑠 𝑃𝑎𝑡𝑟𝑖𝑚𝑜𝑛𝑖𝑜 Comprar con el promedio de la industria. Un valor por encima de 3 indica alto apalancamiento (nivel de endeudamiento) 𝑅𝑎𝑡𝑖𝑜 𝑑𝑒 𝐷𝑒𝑢𝑑𝑎 𝑐𝑜𝑟𝑟𝑖𝑒𝑛𝑡𝑒 𝑎 𝑃𝑎𝑡𝑟𝑖𝑚𝑜𝑛𝑖𝑜 = 𝑃𝑎𝑠𝑖𝑣𝑜𝑠 𝑐𝑜𝑟𝑟𝑖𝑒𝑛𝑡𝑒𝑠 𝑃𝑎𝑡𝑟𝑖𝑚𝑜𝑛𝑖𝑜 Un valor por encima de 1.0 es riesgoso. Cuando la ratio es alta, el proveedor podría tener problemas para pagar a sus acreedores. 3.2.4.CAPACIDAD GERENCIAL La competencia y el perfil de la gerencia de la empresa influyen en su desempeño en el mediano y largo plazo. Mediante la aplicación de una entrevista se debe determinar el perfil de la gerencia en los siguientes aspectos:  ¿Existe compromiso con la Gestión total de la calidad y con la Mejora continua en las operaciones de la empresa?  ¿Se centran en las necesidades y expectativas de los clientes para administrar la empresa?  ¿Cuál es la ratio de rotación de los puestos de gerencia?  ¿Cuál es la experiencia profesional y el perfil educativo de la gerencia?  ¿Cómo es el historial de relación entre la gerencia y el personal de la empresa?  ¿Se invierte en el desarrollo del personal a través de actividades de capacitación?  ¿La gerencia considera importante la inversión en equipos y tecnologías que mejoren el desempeño de la empresa?
  • 66.
    PROCESO DE COMPRAS ESCUELADE ADMINISTRACIÓN DE EMPRESAS 61 3.2.5.CAPACIDAD DEL SERVICIO POSVENTA Cuando la organización requiere comprar activos como maquinaria y equipos o un programa informático, el equipo de auditoría debe asegurar que el nivel del servicio de postventa cumple con los requerimientos de las operaciones de organización. En este tipo de adquisiciones, es recomendable que la organización realice un ‘Acuerdo de Nivel de Servicio’ con el proveedor, antes de realizar la compra. Dicho acuerdo debe contener las condiciones del servicio:  Tiempo máximo de respuesta  Tiempo máximo de reparación  Disponibilidad horaria y cobertura del servicio  Nivel de capacitación del personal técnico  Costos de acuerdo al tipo de servicio CASO PRÁCTICO Una empresa del sector minero desea adquirir maquinaria pesada debido al inicio de un nuevo proyecto minero en una zona alejada en el interior del país. Debido a la naturaleza de las operaciones mineras, la organización debe asegurarse que el proveedor de la maquinaria está en la capacidad de ejecutar el servicio de mantenimiento preventivo y correctivo en el lugar de donde se llevan a cabo las operaciones y que el tiempo de respuesta sea menor a 3 días. Por ello el proveedor debe contar con personal técnico capacitado disponible para viajar al lugar de las operaciones y contar con el inventario de repuestos necesario para ejecutar el servicio en todo momento. Caso contrario, las operaciones de la organización podrían quedar paralizadas por demasiado tiempo ocasionando grandes pérdidas. En este tipo de casos, la firma de un ‘Acuerdo de nivel de servicio’ al momento de realizar la compra de la maquinaria es de vital importancia para las operaciones de la organización.
  • 67.
    PROCESO DE COMPRAS ESCUELADE ADMINISTRACIÓN DE EMPRESAS 62 3.2.6.AUDITORÍAS DE EVALUACIÓN DE PROVEEDOR Para efectos de evaluar capacidades, se pueden realizar auditorías a los proveedores, estas pueden ser de estos tipos: Cuando se habla de auditar el Producto/Servicio, se toma en cuenta criterios como la calidad específica del producto, como:  Fabricación de zapatillas, resistencia de la tela de la zapatilla, acabados del pegado de etiquetas, etc. Cuando se hace una auditoría al proceso, se toma en cuenta criterios relacionados a como se realiza la fabricación del producto o la prestación del servicio; como:  Calificación del Personal  Máquinas y herramientas utilizadas operativas  Infraestructura para producción Algunas empresas contratan auditores, o empresas para realizar un proceso de homologación, y otros lo realizan con personal propio; esto va a variar de acuerdo al tamaño de la empresa y de la criticidad del producto o servicio para la empresa. Una buena guía es utilizar la norma ISO 9001-2015; sin embargo, cada empresa puede establecer su propio check list, con los aspectos a auditar, relacionado a las capacidades a evaluar. El proceso de auditoría puede llevarse a cabo en diferentes momentos, como:  Previo a la contratación del proveedor: Para evaluar de manera tangible al proveedor y reducir el riesgo en la contratación  Durante la prestación del servicio: Para validar que se están cumpliendo las condiciones del contrato.
  • 68.
    PROCESO DE COMPRAS ESCUELADE ADMINISTRACIÓN DE EMPRESAS 63 En los siguiente ejemplos veremos modelos de listas de verificación ‘Check list’ para auditar el proceso de un proveedor. CHECK LIST MODELO DE AUDITORÍA DE PROVEEDOR – AUDITORÍA DEL PROCESO CHECK LIST MODELO DE AUDITORÍA DE PROVEEDOR – AUDITORÍA DEL PROCESO 5M Estándar Resultado Descripción del Área de Oportunidad Responsable de CC trabajos Personal Capacitado Computadora Conexión dedicada de Internet Medidor de Presión de Neumáticos Verificar que trabajos de servicio esten concluídos. Contar como fuente de informcion la Orden de Trabajo, el H1. Verificar el registro del Inicio de tiempo y fin del servicio - OT. Realiza control de calidad prueba de ruta Realiza control de calidad estático Verifica recomendaciones del tecnico en el H1 y firma. Verificar registro del reporte manual Verificar el Registro de inicio y fin de QC en Módulo de Tiempos. Evidenciar que se controla imantados de lavado. Verificar que la pizarra de control ya no esté con el imantado Verificar la entrega de documentacion (OT. terminadas) al AASS. Verificar si dispone de un Procedimiento de QC. Verificar si dispone de su Instructivo de QC. Verificar si cuenta con Instructivo de cálculo de indicador Mano de Obra Máquina Método em Proceso Procedimiento Actividad Tipo Resp de Auditar Descripción 1 Despacho y Distribución de Repuestos y Suministros Despacho y Distribución de Repuestos y Suministros Correcto pedido de usuarios a almacén Crítico Procesos Revisar que los pedidos de los usuarios se realicen dentro de los plazos establecidos 2 Despacho y Distribución de Repuestos y Suministros Despacho y Distribución de Repuestos y Suministros Contar con el sustento del pedido de repuestos Importante CI Revisar que todos los pedidos se recepcionen en almacén por medio del picking impreso o comprobante de pago u hoja de pedido de repuestos. 3 Despacho y Distribución de Repuestos y Suministros Despacho y Distribución de Repuestos y Suministros Eficiente preparación de pedidos Importante Procesos Verificar que la preparación de los pedidos se realiza de acuerdo a lo solicitado, y asegurándose que los códigos y cantidad de los repuestos coinciden. Así mismo revisar el cumplimiento de las 4 Despacho y Distribución de Repuestos y Suministros Despacho y Distribución de Repuestos y Suministros Entrega correcta de pedidos a usuarios Crítico Procesos Verificar que la entrega de los repuestos y/o suministros se realice verificando que el empaque se encuentre en buen estado asegurando la conformidad del repuesto o suministro. 5 Despacho y Distribución de Repuestos y Suministros Despacho y Distribución de Repuestos y Suministros Emisión correcta de Guía de Remisión para distribución de repuestos a sucursales Crítico CI Verificar la correcta emisión de guías de remisión de acuerdo a documento de pedido (pedido validado por analista de Repuestos, pedido de emergencia), el Coordinador de Almacén /Asistente Operativo, deberá emitir la guía de remisión para ello debe utilizar el 6 Despacho y Distribución de Repuestos y Suministros Despacho y Distribución de Repuestos y Suministros Embalaje correcto y chequeo de cantidades de repuestos y suministros para distribución Importante Procesos Verificar el correcto embalaje de los repuestos y/o suministros, para proteger el estado de los repuestos dado que serán transportados por un tiempo considerable. Previo al embalaje debe chequearse la correspondencia entre lo pedido y lo embalado tanto en cantidad y 7 Despacho y Distribución de Repuestos y Suministros Despacho y Distribución de Repuestos y Suministros Archivo de cargos de envío de bienes (repuestos y/o suministros) Crítico CI Verificar el correcto archivamiento de los cargos de guía de envío y ticket de la empresa de transporte de acuerdo al N° de guía de remisión. CHECK LIST DE AUDITORÍA DE PROCESOS DE REPUESTOS
  • 69.
    PROCESO DE COMPRAS ESCUELADE ADMINISTRACIÓN DE EMPRESAS 64 3.2.7.EJEMPLO DE CRITERIOS FILTRO Y CRITERIOS DE EVALUACIÓN Una empresa tiene dos etapas de evaluación para los proveedores: Evaluación Filtro y evaluación de desempeño del proveedor.  EVALUACIÓN FILTRO: Utilizando criterios filtro para sus proveedores, este filtro indica que cualquier proveedor con el que se quiera trabajar debe cumplir estos dos primeros criterios. Como se observa en la imagen el primer criterio es de CONFIABILIDAD, y se refiere a su nivel de formalización, referencias, y aspectos financieros; este criterio se evalúa en conjunto con el área de finanzas. El segundo criterio filtro es el de ESPECIFICACIONES, este se evalúa con el área de desarrollo de producto para validar que cumpla las especificaciones técnicas En ambos casos las calificaciones son cumple o no cumple, con puntajes cerrados de 0 o 10.  EVALUACIÓN DE DESEMPEÑO DEL PROVEEDOR: Luego de que el proveedor haya pasado por la evaluación filtro, el proveedor puede ser evaluado de manera más específica con respecto a diferentes criterios que son relevantes para la empresa contratante, tales como: precios, disponibilidad, condiciones de pago; en este caso la empresa aplica puntajes máximos a la calificación de cada criterio y un peso, donde se puede observar que el criterio precio tiene un peso de 30% muy relevante., los demás criterios un 20% y finalmente el criterio de condiciones de pago 10%. Puede surgir una consulta de donde se encuentra la calidad del producto, en esta tabla, no se encuentra pues ya se evaluó dentro del criterio filtro. Finalmente cada organización es independiente, y puede establecer los criterios de la manera mas conveniente, siempre tomando en cuenta que se deben cumplir los objetivos de la empresa, sean de calidad, tiempos de entrega, disponibilidad, etc. It Criterios Filtro Concepto Calificación Puntaje Cumple 10 No Cumple 0 Cumple 10 No Cumple 0 2 Formalización, referencias positivas, referencias infocorp) Que los productos ofrecidos se ajusten a los requerimientos técnicos de la organización CONFIABILIDAD ESPECIFICACIONES 1
  • 70.
    PROCESO DE COMPRAS ESCUELADE ADMINISTRACIÓN DE EMPRESAS 65 MATRIZ EJEMPLO DE EVALUACIÓN DE PROVEEDORES
  • 71.
    PROCESO DE COMPRAS ESCUELADE ADMINISTRACIÓN DE EMPRESAS 66 N OPERACIONES HERRAMIENTAS / INSTRUMENTOS 1 Determinar la Demanda 2 Calcular la cantidad de ingredientes, componentes, partes o suministros a comprar 3 4 5 6 DENOMOINACIÓN TAREA 4 ELABORACIÓN DEL PLAN DE COMPRAS HT-04 ADMINISTRACIÓN DE EMPRESAS Tiempo :
  • 72.
    PROCESO DE COMPRAS ESCUELADE ADMINISTRACIÓN DE EMPRESAS 67 4. ELABORACIÓN DEL PLAN DE COMPRAS 4.1.PLAN DE COMPRAS 4.1.1.PRONÓSTICO Y EVALUACIÓN DE COMPRAS Para poder realizar el presupuesto de compras para un periodo futuro, la organización debe:  Realizar un pronóstico de la demanda de los productos terminados basándose en información histórica del nivel de ventas.  Luego, al pronóstico de la demanda puede determinar la demanda interna para toda la línea de producción hasta llegar a las materias primas, piezas o partes que deben ser aprovisionadas por un proveedor. Debido a que la demanda de los productos terminados depende del mercado, el cual a su vez depende de muchos factores externos a la empresa, se le denomina demanda independiente (probabilística), pues el nivel de demanda no puede ser calculado con un modelo determinístico (es decir mediante cálculo directo) sino que existen varios métodos de pronóstico. Por otro lado, a la demanda de materiales, piezas o partes requeridas se le denomina demanda dependiente, pues el nivel de la demanda puede ser calculado con un modelo determinístico (es decir mediante cálculo directo a partir de la demanda de productos terminados) utilizando la lista de materiales de cada subensamble. A continuación, se describen varios modelos matemáticos para el pronóstico de la demanda independiente (probabilística). REGRESIÓN LINEAL Este método debe aplicarse cuando el nivel histórico de la demanda tiene una tendencia de crecimiento o decrecimiento durante varios periodos consecutivos y es probable que dicha tendencia continúe de forma relativamente estable durante los siguientes periodos. En otras palabras, cuando el nivel de demanda tiene comportamiento lineal. Ej. Una empresa está evaluando el impacto que tiene los que acceden a la página web con sus ventas
  • 73.
    PROCESO DE COMPRAS ESCUELADE ADMINISTRACIÓN DE EMPRESAS 68 El método consiste en hallar la ecuación de la recta que describe con mayor precisión el comportamiento del nivel histórico de la demanda representada por una nube de puntos. La fórmula de dicha ecuación es la siguiente. 𝑦 = 𝑦 ̅ + 𝜎𝑥𝑦 𝜎𝑥 2 (𝑥 − 𝑥̅) Donde: 𝜎𝑥𝑦 = 𝑐𝑜𝑣𝑎𝑟𝑖𝑎𝑛𝑧𝑎 𝑒𝑛𝑡𝑟𝑒 𝑙𝑎𝑠 𝑣𝑎𝑟𝑖𝑎𝑏𝑙𝑒𝑠 𝑋 𝑦 𝑌 𝜎𝑥 = 𝑣𝑎𝑟𝑖𝑎𝑛𝑧𝑎 𝑑𝑒 𝑙𝑎 𝑣𝑎𝑟𝑖𝑎𝑏𝑙𝑒 𝑋 𝑥̅ = 𝑝𝑟𝑜𝑚𝑒𝑑𝑖𝑜 𝑑𝑒 𝑙𝑎 𝑣𝑎𝑟𝑖𝑎𝑏𝑙𝑒 𝑋 𝑦 ̅ = 𝑝𝑟𝑜𝑚𝑒𝑑𝑖𝑜 𝑑𝑒 𝑙𝑎 𝑣𝑎𝑟𝑖𝑎𝑏𝑙𝑒 𝑌 A continuación, se definen los siguientes conceptos estadísticos necesarios para la aplicación del método de regresión lineal: el promedio, la varianza y la covarianza. Promedio El promedio o media aritmética representa el valor característico, es decir, el más representativo, de un conjunto de valores. 𝑥̅ = ∑ 𝑥𝑖 𝑛 𝑖=1 𝑛 Ejemplo: en el caso de las ventas que dependen del n° de usuarios de la página el promedio de usuarios es de 10.43 MES VENTAS N° USUARIOS y x 1 8 9 2 5 6 3 7 8 4 10 11 5 12 12 6 12 13 7 14 14 PROMEDIO x 10.43
  • 74.
    PROCESO DE COMPRAS ESCUELADE ADMINISTRACIÓN DE EMPRESAS 69 Varianza La varianza es una medida de dispersión de un conjunto de datos cuantitativos con respecto al promedio. Si el valor de la varianza es mayor, indica que la nube de puntos está más dispersa o alejada del valor promedio, mientas que un valor menor indica que la nube de puntos es más densa o cercana al valor promedio. 𝜎𝑥 2 = ∑ (𝑥𝑖 − 𝑥̅)2 𝑛 𝑖=1 𝑛 Ejemplo: en el caso de las ventas que dependen del n° de usuarios de la página, la dispersión de la variable N° de usuarios es de 7.10. Covarianza La covarianza indica el grado de variación conjunta de dos conjuntos de datos cuantitativos con respecto al promedio respectivo. Si el valor absoluto de la covarianza es mayor, indica que existe correlación en el comportamiento de ambas variables, es decir que existe la posibilidad de que una variable sea dependiente de la otra, por otro lado, si el absoluto valor de la covarianza es menor indica que existe poca dependencia en el comportamiento de ambas variables. 𝜎𝑥𝑦 = ∑ (𝑥𝑖 − 𝑥̅)(𝑦𝑖 − 𝑦 ̅) 𝑛 𝑖=1 𝑛 Ejemplo: en el caso de las ventas que dependen del n° de usuarios de la página, el valor de 7.84 indica que si hay dependencia entre estas dos variables. MES VENTAS N° USUARIOS y x 1 8 9 2 5 6 3 7 8 4 10 11 5 12 12 6 12 13 7 14 14 VARIANZA 7.10 MES VENTAS N° USUARIOS y x 1 8 9 2 5 6 3 7 8 4 10 11 5 12 12 6 12 13 7 14 14 COVARIANZA 7.84
  • 75.
    PROCESO DE COMPRAS ESCUELADE ADMINISTRACIÓN DE EMPRESAS 70 Para desarrollar la regresión lineal, tomando en cuenta la siguiente tabla: Se puede indicar que, en los meses de proyección P, la demanda podría ser la que se muestra líneas abajo en sombreado en amarillo. PROMEDIO MÓVIL SIMPLE Este método es más efectivo cuando no se observa una tendencia de crecimiento o decrecimiento en el nivel de la demanda histórica, y cuando, además, no existe estacionalidad de la demanda, es decir picos de demanda en ciertos periodos específicos del año. El método utiliza el promedio de la demanda de los últimos ‘n’ periodos para estimar la demanda en el siguiente periodo. 𝑃 = ∑ 𝑥𝑖 𝑛 𝑖=1 𝑛 Donde: 𝑃 = 𝑑𝑒𝑚𝑎𝑛𝑑𝑎 𝑝𝑟𝑜𝑦𝑒𝑐𝑡𝑎𝑑𝑎 𝑥𝑖 = 𝑑𝑒𝑚𝑎𝑛𝑑𝑎 𝑒𝑛 𝑒𝑙 𝑝𝑒𝑟𝑖𝑜𝑑𝑜 − 𝑖 MES VENTAS N° USUARIOS y x 1 8 9 2 5 6 3 7 8 4 10 11 5 12 12 6 12 13 7 14 14 PROMEDIO y 9.71 PROMEDIO x 10.43 VARIANZA 7.10 COVARIANZA 7.84 MES VENTAS N° USUARIOS y x 1 8 9 2 5 6 3 7 8 4 10 11 5 12 12 6 12 13 7 14 14 P 10.3 14 P 11.2 20 P 12.8 30 P 14.3 40
  • 76.
    PROCESO DE COMPRAS ESCUELADE ADMINISTRACIÓN DE EMPRESAS 71 CASO PRÁCTICO Se conoce la demanda histórica de un producto determinado y requiere realizar la proyección de la demanda para el siguiente año. A continuación, se muestra la proyección de la demanda utilizando el método del promedio móvil simple con varios parámetros.  Pronóstico 1: Promedio de los últimos 3 periodos  Pronóstico 2: Promedio de los últimos 4 periodos  Pronóstico 3: Promedio de los últimos 6 periodos Mes Demanda Pronostico (3 period) Error (3 period) Pronostico (4 period) Error (4 period) Pronostico (6 period) Error (6 period) ene-18 1,596 - - - - - - feb-18 1,670 - - - - - - mar-18 2,766 - - - - - - abr-18 1,307 2,011 704 - - - - mayo-18 2,149 1,914 -235 1,835 -314 - - jun-18 2,921 2,074 -847 1,973 -948 - - jul-18 4,065 2,126 -1,939 2,286 -1,779 2,068 -1,997 ago-18 3,585 3,045 -540 2,611 -974 2,480 -1,105 sep-18 4,495 3,524 -971 3,180 -1,315 2,799 -1,696 oct-18 3,786 4,048 262 3,767 -19 3,087 -699 nov-18 2,990 3,955 965 3,983 993 3,500 510 dic-18 1,691 3,757 2,066 3,714 2,023 3,640 1,949 Demanda Promedio 2,752 2,939 - 2,919 - 2,929 - Error Promedio - - 948 - 1,046 - 1,326 Error (+) 3,997 3,016 2,459 Error (-) -4,532 -5,349 -5,497 Error 8,529 8,365 7,956 # Periodos 9 8 6 Como se puede observar, el error promedio se incrementa en la medida en que se utiliza un mayor número de periodos para proyectar la demanda. Por ello se debe seleccionar el Pronóstico 1 (con un error promedio de 948).
  • 77.
    PROCESO DE COMPRAS ESCUELADE ADMINISTRACIÓN DE EMPRESAS 72 PROMEDIO MÓVIL PONDERADO Este método debe aplicarse cuando no se observa una tendencia de crecimiento o decrecimiento en el nivel de demanda histórica, y cuando, además, existe estacionalidad de la demanda, es decir picos de demanda en ciertos periodos específicos del año. El método utiliza el promedio ponderado de la demanda de los últimos ‘n’ periodos. 𝐷 = ∑ 𝑝𝑖𝑥𝑖 𝑛 𝑖=1 𝑛 Si se observa que la demanda tiene una tendencia de crecimiento o decrecimiento particularmente pronunciada en los últimos periodos y se espera que dicha tendencia continúe en el siguiente periodo, entonces se puede asignar mayor peso a la demanda de los últimos periodos. En el caso contrario, si se observa un pico o un valle pronunciado en la demanda de los últimos periodos, pero se conoce la causa de dicho comportamiento y se desea desestimar su efecto en la proyección, se puede asignar menor peso a la demanda de los últimos periodos. CASO PRÁCTICO Se conoce la demanda histórica de un producto determinado y requiere realizar la proyección de la demanda para el siguiente año. A continuación, se muestra la proyección de la demanda utilizando el método del promedio móvil ponderado con varios parámetros. 0 500 1,000 1,500 2,000 2,500 3,000 3,500 4,000 4,500 5,000 Nivel o Pronóstico de la Demanda Periodo Demanda Pronostico (3 period) Pronostico (4 period) Pronostico (6 period)
  • 78.
    PROCESO DE COMPRAS ESCUELADE ADMINISTRACIÓN DE EMPRESAS 73  Pronóstico 1: Promedio ponderado con pesos 50%, 35% y 15%  Pronóstico 2: Promedio ponderado con pesos 65%, 25% y 10%  Pronóstico 3: Promedio ponderado con pesos 80%, 15% y 5% Mes Demanda Pronostico (Pond A) Error (Pond A) Pronostico (Pond B) Error (Pond B) Pronostico (Pond C) Error (Pond C) ene-18 1,596 - - - - - - feb-18 1,670 - - - - - - mar-18 2,766 - - - - - - abr-18 1,307 545 -762 1,391 84 4,096 2,789 mayo-18 2,149 592 -1,557 1,472 -677 3,679 1,530 jun-18 2,921 653 -2,268 1,617 -1,304 3,952 1,031 jul-18 4,065 557 -3,508 1,433 -2,632 4,387 322 ago-18 3,585 818 -2,767 2,092 -1,493 6,225 2,640 sep-18 4,495 1,024 -3,471 2,576 -1,919 6,971 2,476 oct-18 3,786 1,193 -2,593 2,993 -793 7,959 4,173 nov-18 2,990 1,177 -1,813 2,946 -44 7,743 4,753 dic-18 1,691 1,202 -489 2,968 1,277 7,100 5,409 Demanda Promedio 2,752 862 - 2,165 - 5,790 - Error Promedio - - 2,136 - 1,136 - 2,791 Error (+) 0 1,361 25,123 Error (-) -19,228 -8,862 0 Error 19,228 10,223 25,123 # Periodos 9 9 9 Como se puede observar, el error promedio se disminuye cuando se da un peso ligeramente mayor al último periodo en el pronóstico 2, con respecto al pronóstico 1. Sin embargo, cuando se vuelve a incrementar el peso del último periodo en el pronóstico 3, el error promedio se incrementa. Por ello se debe seleccionar el Pronóstico 2 (con un error promedio de 1,136).
  • 79.
    PROCESO DE COMPRAS ESCUELADE ADMINISTRACIÓN DE EMPRESAS 74 SUAVIZACIÓN EXPONENCIAL Este método debe aplicarse cuando no es posible observar ninguna tendencia de crecimiento o decrecimiento en la demanda, sino que el comportamiento es más aleatorio y se requiere de un modelo matemático que responda de inmediato a las variaciones de la demanda en los últimos periodos. A continuación, se muestra la fórmula para el cálculo de la demanda proyectada. 𝑃𝑚 = 𝑃𝑚−1 + 𝛼 ∗ (𝑃𝑚−1 − 𝐷𝑚−1) Donde: 𝑃𝑚 = 𝑃𝑟𝑜𝑦𝑒𝑐𝑐𝑖ó𝑛 𝑑𝑒 𝑙𝑎 𝑑𝑒𝑚𝑎𝑛𝑑𝑎 𝑒𝑛 𝑒𝑙 𝑝𝑒𝑟𝑖𝑜𝑑𝑜 𝑚 𝐷𝑚 = 𝐷𝑒𝑚𝑎𝑛𝑑𝑎 𝑒𝑛 𝑒𝑙 𝑝𝑒𝑟𝑖𝑜𝑑𝑜 𝛼 = 𝐹𝑎𝑐𝑡𝑜𝑟 𝑑𝑒 𝑐𝑜𝑟𝑟𝑒𝑐𝑐𝑖ó𝑛 𝑑𝑒 𝑙𝑎 𝑝𝑟𝑜𝑦𝑒𝑐𝑐𝑖ó𝑛 Como se puede observar en la ecuación, la proyección de la demanda se calcula adicionando un factor de corrección 𝛼 ∗ (𝑃𝑚−1 − 𝐷𝑚−1) a la proyección de la demanda del periodo anterior. El factor de corrección es proporcional a la constante de suavización α, que debe pertenecer al rango ]0;1]. Si se observa que el nivel histórico de demanda tiene una variabilidad alta, entonces α debe tener un valor más cercano a 1. Caso contrario, si se observa que el nivel histórico de la demanda tiene una variabilidad baja, entonces α debe tener un valor más cercano a 0. 0 1,000 2,000 3,000 4,000 5,000 6,000 7,000 8,000 9,000 Nivel de la Demanda o Pronóstico Periodo Demanda Pronostico (Pond A) Pronostico (Pond B) Pronostico (Pond C)
  • 80.
    PROCESO DE COMPRAS ESCUELADE ADMINISTRACIÓN DE EMPRESAS 75 CASO PRÁCTICO Se conoce la demanda histórica de un producto determinado y requiere realizar la proyección de la demanda para el siguiente año. A continuación, se muestra la proyección de la demanda utilizando el método de suavización exponencial con varios parámetros.  Pronóstico 1: Factor de corrección de la proyección de 10%  Pronóstico 2: Factor de corrección de la proyección de 50%  Pronóstico 3: Factor de corrección de la proyección de 80% Mes Demanda Pronostico (Proy 1) Error (Proy 1) Pronostico (Proy 2) Error (Proy 2) Pronostico (Proy 3) Error (Proy 3) ene-18 1,596 - - - - - - feb-18 1,670 1,596 -74 1,596 -74 1,596 -74 mar-18 2,766 1,603 -1,163 1,633 -1,133 1,655 -1,111 abr-18 1,307 1,720 413 2,200 893 2,544 1,237 mayo-18 2,149 1,678 -471 1,753 -396 1,554 -595 jun-18 2,921 1,725 -1,196 1,951 -970 2,030 -891 jul-18 4,065 1,845 -2,220 2,436 -1,629 2,743 -1,322 ago-18 3,585 2,067 -1,518 3,251 -334 3,801 216 sep-18 4,495 2,219 -2,276 3,418 -1,077 3,628 -867 oct-18 3,786 2,446 -1,340 3,956 170 4,322 536 nov-18 2,990 2,580 -410 3,871 881 3,893 903 dic-18 1,691 2,621 930 3,431 1,740 3,171 1,480 Demanda Promedio 2,752 2,009 - 2,681 - 2,812 - Error Promedio - - 1,092 - 845 - 839 Error (+) 1,343 3,684 4,371 Error (-) -10,666 -5,613 -4,859 Error 12,009 9,297 9,230 # Periodos 11 11 11 Como se puede observar, el error promedio disminuye en la medida en que se utiliza un factor de proyección mayor. Esto se debe a que la demanda es altamente variable y un mayor factor de corrección incrementa la sensibilidad de la proyección a cambios intempestivos de la demanda. Por lo tanto, se debe seleccionar la proyección 3 (con error promedio de 839).
  • 81.
    PROCESO DE COMPRAS ESCUELADE ADMINISTRACIÓN DE EMPRESAS 76 MÉTODO ESTACIONAL Este método debe aplicarse cuando la demanda tiene comportamiento estacional, es decir, que el comportamiento del nivel de demanda es muy distinto en ciertas épocas del año. Por ejemplo, en el caso de venta de trajes de baño, el nivel de demanda crece durante los meses de verano y luego regresa al nivel normal durante el resto del año. El método para proyectar este tipo de demanda se describe a continuación. Demanda promedio estacional  Analizar el comportamiento histórico de la demanda para dividir el año en periodos en los cuales se considera que la demanda se comporta de forma homogénea, a los cuales se les puede llamar ‘estaciones’.  Promediar la demanda de los periodos en cada estación para calcular la demanda promedio estacional. 0 500 1,000 1,500 2,000 2,500 3,000 3,500 4,000 4,500 5,000 Nivel de la Demanda o Pronóstico Periodo Demanda Pronostico (Proy 1) Pronostico (Proy 2) Pronostico (Proy 3) Jul. Ener Feb. Abr.
  • 82.
    PROCESO DE COMPRAS ESCUELADE ADMINISTRACIÓN DE EMPRESAS 77 Índices estacionales  Dividir la demanda promedio estacional entre la demanda promedio anual para el mismo periodo para calcular los índices estacionales. Ejemplo: Si el año está dividido en trimestres de manera que cada estación dura 4 meses, entonces el índice estacional se obtiene dividiendo la demanda promedio trimestral entre la cuarta parte de la demanda anual. Demanda estacional proyectada  Calcular la demanda anual proyectada utilizando cualquiera de los métodos descritos anteriormente utilizando el nivel de demanda histórico.  Dividir la demanda anual proyectada por el número de periodos que abarca cada estación para calcular la demanda estacional promedio proyectada.  Multiplicar la demanda estacional promedio proyectada de cada periodo por el índice estacional correspondiente para calcular la demanda estacional proyectada. CASO PRÁCTICO Se conoce la demanda histórica de los últimos 3 años de un producto determinado y requiere realizar la proyección de la demanda para el siguiente año. A continuación, se muestra la proyección de la demanda utilizando el método de estacional. Nota: Para la proyección de la demanda anual se utiliza el método de promedio ponderado con pesos 10%, 25% y 65%, para los años 1, 2 y 3, respectivamente. Periodo Demanda Año 1 Demanda Año 2 Demanda Año 3 ene-18 5,530 5,369 5,022 feb-18 5,599 5,835 5,707 mar-18 5,695 5,812 5,093 abr-18 3,819 3,532 3,744 mayo-18 3,734 3,651 3,314 jun-18 3,969 3,182 3,505 jul-18 1,896 877 1,325 ago-18 705 741 1,200 sep-18 1,741 2,485 563 oct-18 3,577 3,984 3,038
  • 83.
    PROCESO DE COMPRAS ESCUELADE ADMINISTRACIÓN DE EMPRESAS 78 Periodo Demanda Año 1 Demanda Año 2 Demanda Año 3 nov-18 3,881 3,212 3,974 dic-18 3,975 3,958 3,851 Total 44,121 42,638 40,336 Promedio 3,677 3,553 3,361 Primero se debe calcular el índice para cada periodo de cada año dividiendo la demanda de cada periodo entre la demanda promedio de cada periodo. Seguidamente se calcula el índice promedio para cada periodo. Periodo Indice Año 1 Indice Año 2 Indice Año 3 Indice Promedio ene-18 1.50 1.51 1.49 1.50 feb-18 1.52 1.64 1.70 1.62 mar-18 1.55 1.64 1.52 1.57 abr-18 1.04 0.99 1.11 1.05 mayo-18 1.02 1.03 0.99 1.01 jun-18 1.08 0.90 1.04 1.01 jul-18 0.52 0.25 0.39 0.39 ago-18 0.19 0.21 0.36 0.25 sep-18 0.47 0.70 0.17 0.45 oct-18 0.97 1.12 0.90 1.00 nov-18 1.06 0.90 1.18 1.05 dic-18 1.08 1.11 1.15 1.11 Seguidamente se proyecta la demanda anual utilizando el método de promedio ponderado. Luego, se debe calcular la demanda promedio proyectada y multiplicarla por el índice estacional promedio correspondiente a cada periodo. Periodo Pronostico ene-18 5,162 feb-18 5,574 mar-18 5,402 abr-18 3,613 mayo-18 3,475 jun-18 3,475 jul-18 1,342 ago-18 860
  • 84.
    PROCESO DE COMPRAS ESCUELADE ADMINISTRACIÓN DE EMPRESAS 79 sep-18 1,548 oct-18 3,441 nov-18 3,613 dic-18 3,820 Total 41,290 Promedio 3,441 Finalmente, como se puede observar la demanda proyectada responde a los cambios en el nivel de demanda de forma similar a la demanda histórica de los últimos 3 años. 4.1.2.PLANEAMIENTO DE LAS COMPRAS Luego de determinar la demanda proyectada de productos terminados (demanda independiente), se debe calcular la demanda proyectada de materias primas, piezas y partes (demanda dependiente) requeridas por el área de producción. Seguidamente, para determinar el plan de compras para cada artículo se debe considerar la Lista de Materiales del Producto, en la cual puede observar mediante un diagrama de árbol cada subensamble, parte y pieza, así como las materias primas y los insumos, requeridos para la fabricación del producto. 0 1,000 2,000 3,000 4,000 5,000 6,000 7,000 Nivel de la Demanda o Pronóstico Periodo Demanda Año 1 Demanda Año 2 Demanda Año 3 Pronostico
  • 85.
    PROCESO DE COMPRAS ESCUELADE ADMINISTRACIÓN DE EMPRESAS 80 Dichos cálculos pueden ser respaldados por sistemas de información para la Planificación de Recursos de Manufactura (MRP II o “Manufacturing Resources Planning”). Debido a que el sistema almacena en una base de datos centralizada toda la información de producción como productos, subensambles, partes, piezas, materias primas e insumos, además de disponibilidad de personal y maquinaria y equipos; así como toda la información de contabilidad como inventario de materias primas e insumos, productos en proceso y productos terminados, puede realizar todos los cálculos necesarios para la programación de la producción y de las compras, de forma sistemática. La programación manual de las compras se puede realizar utilizando hojas de cálculo utilizando como base solo la proyección de la demanda independiente, el árbol de subensambles, piezas y materiales, el tiempo de aprovisionamiento y el nivel de inventarios actualizado. Tiempo de aprovisionamiento (Lead Time LT) El tiempo de aprovisionamiento o de espera (LT o ‘Lead Time’) aplica tanto para producción como para logística. En el caso de producción, el LT indica el tiempo desde que se coloca la orden de producción de un producto, subensamble o pieza hasta que línea de producción o estación de trabajo correspondiente coloca el pedido en el almacén de productos en proceso o productos terminados. En el caso de logística. El LT indica el tiempo desde que se coloca la orden de compra hasta que el pedido se encuentra disponible en el almacén de la organización. Ej. Desde que se coloca una orden de compra de pedido de autopartes de moto hasta su llegada producto de importación hay 30 días Caso práctico Una empresa recibe 2 órdenes de compra de 150 y 100 unidades del Producto A (cuyo árbol de subensambles, piezas y materiales se muestra en la Gráfico 1). El nivel de inventarios disponible y de seguridad, así como el tiempo de aprovisionamiento de cada subensamble, pieza y material que conforma el GRÁFICO 1. ÁRBOL DE SUBENSAMBLES, PIEZAS Y MATERIALES PRODUCTO A SUB- ENSAMBLE A-1 (2) SUB- ENSAMBLE A-2 (1) SUB- ENSAMBLE A-1.2 (2) SUB- ENSAMBLE A-1.1 (1) SUB- ENSAMBLE A-2.2 (2) SUB- ENSAMBLE A-2.1 (4) MATERIAL A (6) PIEZA A (10) MATERIAL B (2) PIEZA B (3) PIEZA A (7) PIEZA B (1) MATERIAL B (5) PIEZA B (2) Insumo A Insumo C Insumo B
  • 86.
    PROCESO DE COMPRAS ESCUELADE ADMINISTRACIÓN DE EMPRESAS 81 producto se muestran en la TABLA 1. NIVEL DE INVENTARIOS Y LT. Con la información brindada se debe realizar el programa de compras para el material A. TABLA 1. NIVEL DE INVENTARIOS Y LT Nivel de Inventario Inicial Nivel de Inventario de Seguridad LT (días) Producto A 50 0 1 Subensamble A-1 21 0 1 Subensamble A-2 12 0 1 Subensamble A-1.1 11 0 1 Subensamble A-1.2 16 0 1 Subensamble A-2.1 25 0 1 Subensamble A-2.2 15 0 1 Material A 20 20 2 Material B 30 20 2 Pieza A 30 30 3 Pieza B 30 30 3 La producción se inicia inmediatamente después de recibir la orden de producción mientras que, como se puede observar en la TABLA 1. NIVEL DE INVENTARIOS Y LT, el nivel de inventarios de seguridad es mínimo y el tiempo de aprovisionamiento es óptimo. En la siguiente tabla se muestra la proyección de la producción de todos los subensambles que utilizan el Material A. Finalmente es posible determinar que se de lanzar una orden de compra de 1800 y 1200 unidades del Material A, 8 Gráfico 39: ÁRBOL DE SUBENSAMBLES, PIEZAS Y MATERIALES GRÁFICO 1. ÁRBOL DE SUBENSAMBLES, PIEZAS Y MATERIALES PRODUCTO A SUB- ENSAMBLE A-1 (2) SUB- ENSAMBLE A-2 (1) SUB- ENSAMBLE A-1.2 (2) SUB- ENSAMBLE A-1.1 (1) SUB- ENSAMBLE A-2.2 (2) SUB- ENSAMBLE A-2.1 (4) MATERIAL A (6) PIEZA A (10) MATERIAL B (2) PIEZA B (3) PIEZA A (7) PIEZA B (1) MATERIAL B (5) PIEZA B (2) Insumo A Insumo C Insumo B
  • 87.
    PROCESO DE COMPRAS ESCUELADE ADMINISTRACIÓN DE EMPRESAS 82 y 6 días antes, respectivamente de la fecha de entrega de la orden de producción. TABLA 2. PLANEAMIENTO DE COMPRAS PLANEAMIENTO DE COMPRAS Días 1 2 3 4 5 6 7 8 PROD A Aprovisionamiento 150 100 Inventario Proyectado 0 0 0 0 0 0 0 0 Inicio de Producción 150 100 SUB A-1 Aprovisionamiento 300 200 Inventario Proyectado 0 0 0 0 0 0 0 0 Inicio de Producción 300 200 SUB A-1.1 Aprovisionamiento 300 200 Inventario Proyectado 0 0 0 0 0 0 0 0 Inicio de Producción 300 200 MAT A Aprovisionamiento 1800 1200 Inventario Proyectado 20 20 20 20 20 20 20 20 Inicio de Producción 1800 1200 4.1.3.PRESUPUESTO DE COMPRAS El presupuesto de compras utiliza la información generada por la proyección de la demanda independiente (productos terminados) e independiente (materias primas, piezas e insumos) y el nivel histórico de precios proveniente de órdenes de compra
  • 88.
    PROCESO DE COMPRAS ESCUELADE ADMINISTRACIÓN DE EMPRESAS 83 anteriores para hacer el presupuesto de compras anual expresado en valores monetarios. El presupuesto es elaborado por el área de compras y entregado al área de contabilidad y finanzas para su integración en el presupuesto organizacional para el siguiente año. De esta forma se puede determinar con anticipación el flujo de caja y las necesidades de financiamiento de la organización. El desarrollo de este presupuesto es de vital importancia para el área de contabilidad y finanzas pues debe asegurar que la organización cuente con los recursos financieros para continuar sus operaciones durante el siguiente periodo. La falta de liquidez de la empresa podría ocasionar retrasos en las órdenes de compra, y, en consecuencia, en las órdenes de producción. Gráfico 40. PRESUPUESTO DE COMPRAS En la práctica este presupuesto es revisado previamente por el Jefe de logística y/o Gerente de Logística, previo a pasar al área de Finanzas
  • 89.
    PROCESO DE COMPRAS ESCUELADE ADMINISTRACIÓN DE EMPRESAS 84 4.1.4. PROGRAMA DE COMPRAS El área de compras no solo debe determinar el presupuesto de compras consolidado para el siguiente año, sino que debe entregar un programa de compras indicando los conceptos y montos desagregados de las compras para cada mes. En el caso de demanda estacional, algunos meses requieren de mayor capital de trabajo por parte de la organización para poder sostener un ritmo más elevado de operaciones. Si el área de compras no provee de un presupuesto de compras desagregado confiable, el área de contabilidad y finanzas no tendrá la capacidad de responder a las necesidades de financiamiento de la empresa a tiempo, lo cual podría ocasionar pérdidas a la empresa debido a oportunidades de venta perdidas. Si durante el transcurso del periodo proyectado, el área de compras detecta que existen grandes desviaciones de la demanda real en relación a la demanda proyectada que ocasionarán grandes discrepancias entre el presupuesto de compras y el gasto real del área de compra debe enviar de inmediato el presupuesto de compras corregido al área de contabilidad y finanzas para que puedan tomar las acciones necesarias para asegurar la disponibilidad de efectivo para continuar con las operaciones de la empresa. Para asegurar que los pronósticos sean hechos de manera adecuada, algunas organizaciones miden un indicador llamado el Precisión de Forecast o Pronóstico, donde se mide la diferencia entre lo real y lo pronosticado
  • 90.
    PROCESO DE COMPRAS ESCUELADE ADMINISTRACIÓN DE EMPRESAS 85 La comunicación constante entre ambas áreas funcionales es de vital importancia para la salud financiera de la empresa ya que el área de compras es el mayor centro de gasto cualquier empresa de producción o de comercio. Ej. Muchas organizaciones, realizan revisiones mensuales y trimestrales de resultados, en estas se verifica y se hace seguimiento y de ser necesario se solicitan las correcciones integrando a las áreas logísticas, con las áreas comerciales y de marketing. La formación de silos funcionales entre ambas áreas puede devenir, en el largo plazo, en problemas financieros que podrían haber sido prevenidos con un adecuado flujo de información financiera entre ambas áreas. 4.1.5.FLUJOGRAMA DE COMPRAS Dependiendo del tipo de artículo que se requiere adquirir y del historial de compras, el flujo de las actividades de compras es distinto, y puede o no incluir todos los siguientes procesos. Gráfico 41. CICLO DE PROGRAMACIÓN DE COMPRAS Identificación de Necesidades Selección y Evaluación de Proveedores Negociación de Condiciones de Compra Pronósitco de la Demanda Independiente Pronóstico de la Demanda Dependiente Gestión de Compras
  • 91.
    PROCESO DE COMPRAS ESCUELADE ADMINISTRACIÓN DE EMPRESAS 86 4.1.6. FLUJOGRAMA DE COMPRAS Procedimiento de Compras Nacionales Analista de Repuestos/Suministros Gerencia o Jefatura Asistente Logístico/Asistente Operativo Logístico Inicio Fin Negociación de precios y condiciones Si Si Aprobar compra ¿Se requiere petición de oferta? Crear petición de oferta Actualizar Precio Oferta Buscar Proveedores EVALUACIÓN DE PROVEEDORES Recibir Cotización Realizar comparativa de ofertas Generar Pedido de Compra Nacional/ Calzada Nacional ¿Pedido Compra requiere liberación? Revisar reporte de Solped de Venta Directa y solped Normal aprobados Revisar especificaciones de suministro a comprar si es necesario Enviar Orden de Compra a Proveedor Realizar Seguimiento a Compra No No RECEPCIÓN Y ALMACENAMIENTO DE MATERIALES Crear Pedido de Compra
  • 92.
    PROCESO DE COMPRAS ESCUELADE ADMINISTRACIÓN DE EMPRESAS 87 N OPERACIONES HERRAMIENTAS / INSTRUMENTOS 1 Elaborar la solicitud de cotización para potenciales proveedores 2 Elaborar el cuadro comparativo de cotizaciones 3 Emitir la Orden de Compra 4 Aprovisionar la Orden de Compra 5 Realizar el seguimiento a los proveedores 6 Evaluar los costos de la gestión de compras DENOMINACIÓN TAREA 5 ELABORACIÓN DE ORDEN DE COMPRA Y SERVICIOS HT-05 ADMINISTRACIÓN DE EMPRESAS Tiempo :
  • 93.
    PROCESO DE COMPRAS ESCUELADE ADMINISTRACIÓN DE EMPRESAS 88 5. ELABORACIÓN DE ORDEN DE COMPRA Y SERVICIOS La última parte muy importante también dentro del proceso de compras comprende la elaboración de la orden de compra y servicios, documentos de gestión muy valiosos y que tienen diferentes funciones dentro del proceso de compra. 5.1.EMISIÓN DE DOCUMENTOS 5.1.1. PRODUCTO PRESUPUESTADO Y NO PRESUPUESTADO En el caso de transacciones comerciales repetitivas entre el proveedor y la organización, el área de compras debe establecer un acuerdo comercial o contrato marco, que regule todas las transacciones futuras para agilizar el proceso de compra. En dicho caso muchos de los términos de la compra como el precio y las condiciones de entrega no requieren de negociación para cada transacción. Este tipo de artículos o servicios están presupuestados o son regulares por lo que el proceso de compras es sistemático y estándar. Si el área de compras no ha establecido un acuerdo comercial, ya sea tácito, o a través de la firma de un contrato marco, o si se ha solicitado la compra de un servicio no regular, como el mantenimiento correctivo de equipo, maquinaria o instalaciones; entonces es un artículo o servicio no presupuestado, por lo que se requiere de un proceso de compras distinto. 5.1.2.PROCESO DOCUMENTARIO El proceso de compras debe ser respaldado por una serie de documentos que permitan el flujo y el registro de la información durante el proceso de negociación y compra (como las condiciones de compra y de la cadena de aprobaciones) tanto entre las áreas funcionales de la organización, como con el proveedor. La lista de documentos se describe a continuación: Documento Emisión Recepción Aprobación a. Solicitud de Compra Área funcional solicitante Área de compras Jefatura del área funcional solicitante b. Cotización Proveedor Área de compras No aplica c. Orden de Compra Área de compras Proveedor Jefatura o Gerencia del área funcional solicitante d. Hoja de Especificaciones Técnicas Proveedor Área de compras No aplica e. Hoja de Términos del Servicio Proveedor Área de compras No aplica
  • 94.
    PROCESO DE COMPRAS ESCUELADE ADMINISTRACIÓN DE EMPRESAS 89 Documento Emisión Recepción Aprobación f. Orden de Pago de Adelanto Área de compras Área de Contabilidad Jefatura del área de compras g. Entrada de Mercancías h. Aceptación del Servicio Área de compras Área de Contabilidad Jefatura o Gerencia del área funcional solicitante (opcional) i. Comprobante de Pago Proveedor Área de Contabilidad No aplica 5.1.3.IDENTIFICACIÓN DE LA NECESIDAD El origen del proceso de compras en una organización siempre estará determinado por la necesidad de satisfacer una solicitud o demanda del cliente interno, que puede ser cualquier área pero es principalmente el área productiva o la que desarrolla la actividad económica de la empresa. Generalmente las necesidades se clasifican en: Frente a una necesidad, si el área de compras encuentra que no existe historial de compras previas de dicho artículo o servicio, entonces debe asegurarse de que el artículo o servicio cumpla con las necesidades y expectativas del área funcional que ha emitido la solicitud de pedido de compra antes de iniciar la búsqueda de proveedor de o de emitir la solicitud de cotización. Esto se debe a que, el área de compras cumple una función de intermediación entre el área funcional solicitante y el proveedor, por lo que debe trabajar conjuntamente con ambos en la determinación de las características técnicas y cualitativas del artículo o servicio. Si el área de compras no toma la responsabilidad del éxito del proceso de compras en esta etapa y se limita a realizar las actividades administrativas de forma sistemática, existe una mayor probabilidad de error. Necesidades del Proceso Core del Negocio •Necesidades de reposición de stock de materiales al nivel establecido •Necesidad de compra un producto para venta específica (Mas conocido como venta calzada) •Necesidad de compra de servicios de terceros para venta Necesidades de procesos de apoyo de la empresa •Necesidad de compra bienes para funcionamiento de la empresa •Necesidad de compra de activos fijos •Necesidad de servicios para mantenimiento de bienes e infraestructura de la organización.
  • 95.
    PROCESO DE COMPRAS ESCUELADE ADMINISTRACIÓN DE EMPRESAS 90 5.1.4.SOLICITUD DE PEDIDO COMPRA En el caso de materiales de consumo, como insumos de oficina, cada área funcional debe emitir una solicitud de compra al área de compras. La solicitud de pedido es creada manualmente por una persona del departamento solicitante. La persona que crea la solicitud de pedido especifica que insumos o servicio se requiere, así como la cantidad y la fecha de entrega. Luego, el área de compras debe determinar si se cuenta con suficiente material en el inventario o si se requiere emitir una orden de compra o de servicio. El costo de compras correspondiente a dicha solicitud de pedido es imputado como un gasto al área funcional que solicita la compra. La solicitud de compras debe tener la firma de aprobación del responsable asignado para el área funcional solicitante (usualmente la jefatura del área) y debe asegurarse que el documento no haya sido alterado de ninguna forma. . Para el responsable de compras en la práctica, tendrá que consolidar todas las solicitudes de compra y hacer la clasificación de acuerdo a las características. ´j Transacciones de Solped en SAP NO. DE SOLICITUD: _____________ FECHA DE SOLICITUD: _____________ ÁREA FUNCIONAL: _____________ FECHA DE ENTREGA: _____________ CENTRO DE COSTO: _____________ ELABORADO POR: _____________ APROBADO POR: _____________ CÓDIGO DESCRIPCIÓN CANTIDAD UND. MEDIDA SOLICITUD DE PEDIDO DE COMPRA ME51N -> Creación de Solped ME52N -> Modificación de Solped ME53N -> Visualización del Solped ME5A-> Visualizar solicitudes de pedido En otras empresas se trabaja con presupuestos, y en estos casos la solicitud de compra debe tener asignación presupuestal
  • 96.
    PROCESO DE COMPRAS ESCUELADE ADMINISTRACIÓN DE EMPRESAS 91 5.1.5.SOLICITUD DE COTIZACIÓN En el caso de artículos no regulares el área de compras puede solicitar al proveedor el envío de un catálogo o consultar la información disponible a través de su plataforma virtual. Al enviar la solicitud de cotización, el área de compras debe asegurarse de enviar todas las características técnicas y cualitativas necesarias para asegurar un claro entendimiento de los requerimientos de la organización. En caso de servicios no regulares, el área de compras debe solicitar al proveedor un diagnóstico antes de emitir la cotización para determinar las características del servicio como tiempo de ejecución, mano de obra, repuestos e insumos. La ejecución de dicho diagnóstico suele tener un costo ya que requiere que el proveedor envíe personal calificado para realizar la evaluación. Las cotizaciones son información valiosa para la organización ya que provee de información referencial del mercado para la ejecución de compras futuras, por lo que el área de compras debe almacenar dicha información en el historial de compras del proveedor o del artículo correspondiente. La emisión de la cotización por el proveedor constituye el primer paso del proceso de negociación. Debido a que la solicitud de cotizaciones es utilizada principalmente para el aprovisionamiento de artículos y servicios no regulares, el proceso de negociación suele ser no presencial en estos casos. Debe tomarse en cuenta que cada cotización tiene un periodo de validez (en promedio de 10 días) por lo que se debe emitir la orden de compra dentro de dicho periodo o el proveedor estaría en la facultad de modificar las condiciones ofrecidas. Podría argumentar un cambio en la disponibilidad de inventarios o del personal técnico para modificar ciertas condiciones como el tiempo de aprovisionamiento o incluso el precio. La solicitud de cotización en SAP se denomina Petición de Oferta
  • 97.
    PROCESO DE COMPRAS ESCUELADE ADMINISTRACIÓN DE EMPRESAS 92 Transacciones de Petición de Oferta en SAP Modelo de una cotización ME41 Creación de petición de oferta ME42 Modificar petición de oferta ME4C Peticiones oferta p.grupo artículos ME4L Peticiones oferta por proveedores ME4M Peticiones oferta por material Cuando hay acuerdos previos con proveedores (contratos marco), en los cuales se acuerda previamente precios, plazos de entrega, calidad del producto / servicio durante un periodo de tiempo, no se requiere solicitud de cotización
  • 98.
    PROCESO DE COMPRAS ESCUELADE ADMINISTRACIÓN DE EMPRESAS 93 5.1.6. CUADRO COMPARATIVO. EVALUACIÓN Luego de contar con las cotizaciones por parte de los proveedores, como mínimo 3; el área de compras debe evaluar todos los competentes del costo de adquisición, así como las variables cualitativas, para seleccionar el proveedor adecuado. Como se mencionó en el capítulo de evaluación de selección de proveedores, se deben tener en cuenta los siguientes componentes del costo total:  Costo de producto  Costo de transporte  Costo de almacenamiento  Sobrecostos En este punto viene el proceso de negociación con el proveedor y la elección de la propuesta ganadora del proveedor; esta decisión por lo general se toma de la mano con el solicitante y el jefe de área. En la práctica normal, se hace varios ajustes antes de llegar a esta etapa y por lo general hay bastante comunicación entre el proveedor y comprador para efectos de afinar las propuestas. MODELOS DE CUADRO COMPARATIVO DE COTIZACIONES Ver Caso Emarket Place – ADQUIRA – Grupo Telefónica https://es.slideshare.net/rtrucios/caso-de-estudio-adquira
  • 99.
    PROCESO DE COMPRAS ESCUELADE ADMINISTRACIÓN DE EMPRESAS 94 Transacciones de para Ofertas en SAP 5.1.7.ORDEN DE COMPRA U ORDEN DE SERVICIO Al finalizar el proceso de negociación y habiendo elegido una cotización, el área de compras debe emitir la orden de compra o servicio, que representan los principales documentos para la contratación del trabajo de un proveedor, siendo sus usos: Orden de Compra •Para la contratación de bienes tangibles (materia prima, activos fijos, inventario físico, suministros, etc.). Ej. Hilos, telas, mobiliario, repuestos, etc. Orden de ServicioZ •Para la contratación de servicios, directamente relacionados al negocio o para las áreas de soporte. (Ej. Servicio de confección de prendas, digitación de textos, mantenimiento de máquinas, reparación de inmuebles, etc.) ME47 Entrar oferta ME48 Visualizar oferta ME4N Ofertas por petición de oferta ME1E Historial del precio de oferta ME49 Comparación de precios de oferta
  • 100.
    PROCESO DE COMPRAS ESCUELADE ADMINISTRACIÓN DE EMPRESAS 95 Información que debe contener la Orden de Compra o Servicio La Orden de compra o servicios debe contener la siguiente información: Gráfica 42. Componentes de la Orden de Compra o Servicio Dentro de este esquema, la orden de compra debe indicar todos los costos por separado para minimizar la posibilidad de errores de comunicación. Por ejemplo, si la organización debe pagar por el costo de transporte, se debe indicar por separado en la orden de compra, de manera que quede claro que el costo de transporte está incluido y el monto. De igual forma, en el caso de servicios, se debe indicar por separado el costo de mano de obra, de repuestos y de insumos. Cualquier condición adicional que se haya acordado verbalmente debe indicarse en las observaciones de la orden de compra, como por ejemplo el lugar de entrega o el tiempo de aprovisionamiento. Además, las condiciones de pago (al contado o al crédito) acordadas con el proveedor durante la negociación también deben indicarse en la orden de compra. Por otro lado, la orden de compra debe contar con la firma de aprobación del responsable asignado del área funcional solicitante (usualmente la jefatura o gerencia correspondiente, dependiendo del monto de la compra). Esta confirmación es de vital importancia en el caso de compras no regulares, ya que, el monto de la compra será imputado directamente al centro de costos del área funcional correspondiente, así que el responsable debe aceptar la ejecución de la compra explícitamente mediante una firma. En algunas organizaciones la autorización de orden de compra es hecha mediante software si aplica el ERP.
  • 101.
    PROCESO DE COMPRAS ESCUELADE ADMINISTRACIÓN DE EMPRESAS 96 MODELOS DE ORDEN DE COMPRA
  • 102.
    PROCESO DE COMPRAS ESCUELADE ADMINISTRACIÓN DE EMPRESAS 97 Documentos para adjuntarse: Por práctica general, la orden de compra se envía por correo electrónico por el responsable de compras, también se adjunta los siguientes documentos de ser necesario: - hoja de especificaciones técnicas del artículo o los términos del servicio, - copia de la cotización, para que el proveedor pueda verificar las condiciones ofrecidas. El proveedor debe confirmar la recepción de la orden de compra y de la aceptación de toda la información contenida en el documento. En algunos casos se puede solicitar una firma o sello de aceptación del proveedor para que sirva como respaldo de las condiciones acordadas. Transacciones de para Pedidos de Compra (Órdenes de Compra) en SAP 5.1.8.ORDEN DE PAGO Luego de que el proveedor ha entregado los artículos o ha ejecutado el servicio, el área de compras debe emitir la entrada de mercancías o la aceptación del servicio según corresponda. Para emitir dicho documento deben constatar que el artículo o el servicio aprovisionado cumplen con todas las condiciones estipuladas en la orden de compra. Se puede solicitar la aprobación verbal del encargado del área funcional solicitante antes de emitir el documento, sin embargo, la orden de compra y los documentos adjuntos (hoja de especificaciones técnicas o términos del servicio) son los que sirven de referencia para realizar la evaluación. La entrada de mercancías o la aceptación del servicio deben ser enviadas (adjuntando la solicitud de pedido de compra y la orden de compra con todas las firmas de aprobación requeridas) al área de contabilidad para que realice el pago correspondiente al proveedor. En este sentido, este documento cumple la función de una orden de pago emitida por el área de compras, ya que sin esta aprobación el área de contabilidad no se realizará el pago al proveedor. En el caso de servicios, es usual que el proveedor solicite un adelanto antes de iniciar las operaciones. En dicho caso, se debe seguir el mismo ME21N Crear pedido ME22N Modificar pedido ME23N Visualizar pedido ME2N Pedidos por número de pedido Es fundamental garantizar la buena comunicación entre proveedor y comprador, para agilizar los procesos.
  • 103.
    PROCESO DE COMPRAS ESCUELADE ADMINISTRACIÓN DE EMPRESAS 98 procedimiento, pero en vez de enviar la entrada de mercancías o la aceptación del servicio, el área de compras debe enviar al área de contabilidad una orden de pago de adelanto, y enviar posteriormente la entrada de mercancías o la aceptación del servicio para el pago del saldo. GRÁFICO 43. FLUJO DE PROCESO DE COMPRA BASADO EN SAP 5.2.APROVISIONAMIENTO 5.2.1.DEFINICIÓN Y COMPARACIÓN CON LA FUNCIÓN DE COMPRAS El proceso de compras comprende actividades asociadas con la adquisición de productos o servicios, mientras que el plan de aprovisionamiento supone acciones de gestión, planificación y control de los materiales y bienes que se adquieren. Se pueden confundir ambos procesos, porque pueden parecer similares, sin embargo, el objetivo principal del plan de aprovisionamiento es lograr que el producto esté disponible en el momento que se necesite, con la calidad adecuada, la cantidad necesaria y en el plazo oportuno, evitando pérdidas reduciendo costos considerablemente. Para realizar un correcto plan de aprovisionamiento en necesario controlar el inventario para conocer las existencias. Las compras es sólo una parte de ese proceso. En el siguiente gráfico se observan las diferencias entre APROVSIONAMIENTO y COMPRAS
  • 104.
    PROCESO DE COMPRAS ESCUELADE ADMINISTRACIÓN DE EMPRESAS 99 GRÁFICO 44. COMPARACIÓN ENTRE APROVISIONAMIENTO Y COMPRAS 5.2.2.MODELOS DE APROVISIONAMIENTO Dentro de la cadena de suministros, los requerimientos de producción representan la demanda que debe satisfacerse; un gerente de logística por lo general tiene dos formas de satisfacer esta demanda: Se programa el suministro para que se encuentre disponible justo cuando se requiera para la producción, una técnica puede ser el MRP La otra forma es atender el requerimiento con los suministros que existen en inventario, las reglas de reabastecimiento mantienen los niveles ya establecidos. Muchas empresas utilizan ambos métodos de manera simultánea. Imagine que se debe producir 1000 polos, es diferente abastecer de a pocos la materia prima para la producción (se ahorra espacio de almacenamiento, procesos de picking y despacho, etc.) a contar con todo el stock de materia prima con el consecuente espacio en almacén y costo que requiere su manipulación, frente a esta situación surgen los modelos de aprovisionamiento:
  • 105.
    PROCESO DE COMPRAS ESCUELADE ADMINISTRACIÓN DE EMPRESAS 100 Aprovisionamiento Just in Time JIT Es una filosofía alterna al uso de inventarios, que tiene el objetivo de contar con los bienes adecuados en el lugar adecuado en el momento adecuado; se puede definir como: “Una filosofía de programación donde la cadena entera de suministros se encuentra sincronizada para responder a los requerimientos de operaciones o de clientes” Se caracteriza por:  Relaciones cercanas con pocos proveedores y transportistas  Información compartida entre proveedores y compradores  Producción/compras frecuentes y transporte de bienes en pequeñas cantidades con niveles de inventario mínimos  Eliminación de incertidumbre  Objetivos de alta calidad Aprovisionamiento Vendor Managed Inventory Este modelo de aprovisionamiento se ha tratado en detalle en el capítulo 2. Elaboración del Informe de resultado de la negociación Aprovisionamiento con aplazamiento de fases productivas En este modelo el proveedor espera el último momento para acabar el componente que nos debe entregar una vez que conoce exactamente que tipo de uso se le dará. Por ejemplo un proveedor de parachoques de vehículos puede tener varios en stock pintados primariamente, y esperar a la comunicación del productor que le indique el tipo de vehículo y color para proceder a dar los procesos de pintado y acabado de los parachoques; de esta forma el proveedor ahorra en tener un número de ítems de diferentes colores de parachoques y el fabricante ahorra en la cantidad de componentes en stock. Esto se aplica cuando hay mucha variedad de ítems y bastante cercanía geográfica con el proveedor. https://www.eoi.es/es/file/18680/download?token=hJyKd_5d Aprovisionamiento con orden de compra planificada También conocido como aprovisionamiento MRP, se ha definido como: “ Un método formal y mecánico de programación de suministros por medio del cual se sincroniza el momento adecuado de las adquisicones o de la producción
  • 106.
    PROCESO DE COMPRAS ESCUELADE ADMINISTRACIÓN DE EMPRESAS 101 para cumplir los requerimientos operativos periodo a periodo, mediante la compensación de la solicitud de suministro por parte de los requerimientos, con la duración del tiempo de entrega”  La Planificación para el consumo se basa en los valores de consumo pasados y utiliza la previsión u otros procedimientos estadísticos para determinar futuras necesidades.  Se activa cuando los niveles de existencias se encuentran por debajo del punto de pedido predefinido o por las necesidades pronosticadas calculadas utilizando últimos valores de consumo. GRÁFICO 45. LÓGICA DEL MRP El PRM para Materiales con demanda relativamente continua, debe utilizar una Planificación de necesidades por punto de pedido (VB), esto comprende:  Se realiza para materiales con demanda continua que corresponden a los materiales A y B de la clasificación ABC por consumos. Los materiales clasificados dentro de este grupo se gestionan a través de un sistema de reposición (s, S).  Este sistema de gestión asume una revisión continua de la situación de los stocks.  Para este tipo de materiales si el stock iguala o baja por debajo del punto de pedido, previamente definido para cada material, el sistema genera una orden planificada de compra. La cantidad de esta orden de compra definida por el sistema es variable, y se calculará para aprovisionar el almacén hasta el nivel de stock máximo después de cubrir las necesidades futuras.  La cantidad de la orden planificada de pedido que el sistema calculará será la siguiente: Muchos softwares ERP cuentan con programas para el manejo de PRM
  • 107.
    PROCESO DE COMPRAS ESCUELADE ADMINISTRACIÓN DE EMPRESAS 102  Cantidad orden planificada= Máximo nivel de stock + Necesidades totales – Stock disponible en almacén – Compras pendientes proveedor GRÁFICO 46. PLANIFICACIÓN DE NECESIDADES POR PUNTO DE PEDIDO 5.3.SEGUIMIENTO DE LA ORDEN DE COMPRA U ORDEN DE ORDEN DE SERVICIO 5.3.1.SEGUIMIENTO DE LA ORDEN DE LA COMPRA  Verificación en actividad y tiempo de la orden de compra Luego de que el proveedor acepta la orden de compra, comienza a correr el tiempo de aprovisionamiento pactado. Sin embargo, en el caso de compras de artículos que pertenecen a las categorías “Productos críticos” y “Productos cuellos de botella” (Matriz de Krajic), el área de compras debe realizar seguimiento a las actividades del proveedor para asegurar el cumplimiento de las condiciones de la orden de compra. En el caso de empresas de producción,
  • 108.
    PROCESO DE COMPRAS ESCUELADE ADMINISTRACIÓN DE EMPRESAS 103 se pueden programar algunas visitas a las instalaciones del proveedor para monitorear el avance, y en el caso de empresas de comercio se puede solicitar información sobre el envío para hacer seguimiento en paralelo.  Control cuantitativo y cualitativo de los productos recibidos En el caso de que se haya contratado una empresa tercera para el servicio de transporte, ésta solicitará, al momento de la entrega, la firma de un documento de aceptación de entrega. El área de compras debe confirmar que la entrega está completa y en buen estado de acuerdo a lo indicado en la guía de remisión. Una vez que se firma el documento de aceptación, la empresa de transporte se deslinda de toda responsabilidad, por lo que es importante hacer la inspección de recepción en el momento de la entrega. Luego de la recepción de los productos, el área de compras debe realizar la inspección de aceptación, es decir, verificar la conformidad de la entrega con la orden de compra y con la hoja de especificaciones técnicas adjunta. Si la entrega es aceptada, debe emitir la entrada de mercancías para indicar que ha ingresado al inventario de la organización y enviar dicho documento al área de contabilidad con la orden de compra adjunta como orden de pago al proveedor.  Informe de conformidad En el caso de que se encuentren productos dañados durante la inspección de recepción, se debe indicar la no conformidad en el documento de aceptación de la entrega e informar inmediatamente al proveedor y a la empresa de transporte quienes deben asumir el costo de los productos dañados. El alcance hasta el cual la empresa de transporte debe asumir los costos depende del contrato con el proveedor, pero el área de compras debe informar oportunamente para que el proveedor pueda tomar las acciones pertinentes. El informe de la no conformidad para la empresa de transporte se hace mediante la anotación de observaciones en el documento de aceptación de la entrega. Además, es recomendable recolectar evidencia fotográfica de la no conformidad y adjuntarla al documento mencionado. Dependiendo del tipo y cantidad de bienes, dentro de los acuerdos de confianza con los proveedores, se suele establecer un plazo de 24 horas para poder reportar fallas de calidad en los bienes y estos serán reconocidos por el proveedor, con evidencias enviadas.
  • 109.
    PROCESO DE COMPRAS ESCUELADE ADMINISTRACIÓN DE EMPRESAS 104 En el caso de que se encuentren no conformidades en la inspección de aceptación, se debe enviar un informe detallado al proveedor. De igual forma, dependiendo de las condiciones del contrato de compra el proveedor, éste deberá asumir los costos de devolución y aprovisionamiento de los productos de reemplazo. Una no conformidad del proveedor ocurre cuando el producto enviado no cumple con las condiciones estipuladas en la orden de compra o en la hoja de especificaciones técnicas. Algunos casos comunes son:  Los productos no cumplen con las especificaciones técnicas.  El producto no ha sido acondicionado de acuerdo a las especificaciones de la organización indicadas en la orden de compra, como modificaciones particulares solicitadas por la organización. El informe de no conformidad para el proveedor debe incluir una descripción detallada de cada observación y hacer referencia a la orden de compra o a la hoja de especificaciones técnica donde se indica la característica acordada.  Devolución de productos no conformes En el caso de no conformidades debido a productos dañados encontrados durante la inspección de recepción, la empresa de transporte, luego de comunicarse con el proveedor, debe decidir qué hacer con el producto no conforme. El responsable de asumir los costos de devolución o de reparación depende del contrato entre el proveedor y la empresa de transporte. En caso de daños menores, el proveedor puede solicitar a la organización la recepción y almacenamiento de los bienes para realizar las actividades de reparación en las instalaciones de la organización. En caso de daños mayores, el proveedor puede solicitar a la empresa de transporte el traslado inmediato de los productos a sus instalaciones para la ejecución de las actividades de reparación. La organización no debería aceptar ningún costo relacionado a la reparación, reprocesamiento o devolución de productos no conformes ya que es responsabilidad del proveedor (directamente o indirectamente a través de las empresas subcontrata) asegurar el cumplimiento de todas las condiciones estipuladas en la orden de compra y en la hoja de especificaciones técnicas.
  • 110.
    PROCESO DE COMPRAS ESCUELADE ADMINISTRACIÓN DE EMPRESAS 105 MODELO PROCESO DE DEVOLUCIÓN DE PRODUCTOS NO CONFORMES
  • 111.
    PROCESO DE COMPRAS ESCUELADE ADMINISTRACIÓN DE EMPRESAS 106 5.3.2.SEGUIMIENTO DE LA ORDEN DE SERVICIO  Control del avance según programación El área de compras debe solicitar al proveedor del servicio el cronograma de trabajos (de acuerdo a la orden de servicio) donde se deben indicar:  Secuencia de actividades  Fecha de inicio y fin de cada actividad  Fecha de inicio y fin del trabajo  Recursos destinados a cada actividad como mano de obra y maquinaria y equipos que aseguren el cumplimiento del cronograma  Identificación de actividades críticas, es decir aquellas actividades cuyo retraso ocasiona el retraso de la fecha de entrega de los trabajos.  Identificación de actividades con holgura, es decir aquellas actividades que pueden admitir cierto periodo de retraso sin afectar la fecha de entrega prometida.  Identificación de las fases del trabajo integral así como las características observables que permiten determinar el nivel de avance A partir del cronograma, el área de compras se pueden programar inspecciones de avance para asegurar el cumplimiento de las características y de las fechas de entrega acordadas con el proveedor. En caso de incumplimiento del cronograma de los trabajos, el área de compras debe coordinar con el proveedor para que tome acciones al respecto, de forma que se logre las fechas del trabajo. Finalmente si las fechas se incumplen, se puede ser flexible en algún punto, sin embargo se puede dar paso al aplicación de penalidades o sanciones, de acuerdo a como se haya establecido el contrato.
  • 112.
    PROCESO DE COMPRAS ESCUELADE ADMINISTRACIÓN DE EMPRESAS 107 MODELO DE CRONOGRAMA DE TRABAJOS DE SERVICIO  Solicitud de conformidad de avance con el cliente En el caso de servicios no regulares como mantenimiento correctivo de maquinaria o equipo o mejora de las instalaciones, el área de compras cumple una función de intermediario entre el área funcional que solicita el servicio y el proveedor. En este tipo de compras el área de compras debe comprometerse con el éxito del proceso de compras y no limitarse a la ejecución de las actividades administrativas. Para lograr dicho objetivo, por un lado, debe realizar el seguimiento de las actividades del proveedor, y, por otro lado, debe comunicar e involucrar al área funcional solicitante en la aprobación de cada fase del trabajo. De esta forma asegura que la salida de los trabajos cumpla con las necesidades y expectativas del cliente (en este caso, el área funcional solicitante). G+L - OT/2019-0070-001 CLIENTE : PARAISO DEL PERÚ ATENCIÓN : JULIA OBLITAS PROYECTO : REMODELACIÓN SALA DE CAPACITACIÓN COMERCIAL - SHOWROOM ÁREA M2 : - UBICACIÓN : AV. ARGENTINA FECHA DE APROBACIÓN : 2/09/2019 RESPONSABLE : GENARO VILLANUEVA DETALLE DE TRABAJO FECHA DE INICIO FECHA DE FIN TIEMPO 3 4 1 2 3 4 1.02 ARQUITECTURA SALA DE CAPACITACIÓN 2 UNID. CANT. ESTADO 26/08/2019 10/09/2019 1.02.01 Muro Drywall 1.02.01.01 Desinstalación de muro de drywall existente y eliminación m2 32 100% 26/08/2019 28/08/2019 1.02.01.02 Instalación de muro de drywall (3.65 m alto) m2 45 100% 28/08/2019 29/08/2019 1.02.02 Suministro e Instalación de Puertas de vidrio templado 1.02.02.01 Suministro e instalación de puerta de vidrio templado 8 mm (0.9 m x 2.10 ) incluye accesorios unid 1 40% 30/09/2019 09/09/2019 1.02.03 Piso falso estructura liviana 1.02.03.01 Suministro e instalación de estructura liviana para piso, área ECRAM m2 7 10% 02/09/2019 02/09/2019 1.02.04 Enchape piso porcelanato 1.02.04.01 Suministro e instalación de piso porcelanato color según muestra, área exposición (Ecram) m2 7 0% 03/09/2019 03/09/2019 1.02.05 Pintado de techo y paredes 1.02.05.01 Suministro y pintado de techo en pintura latex supermate color blanco decorativo m2 36 0% 1.02.05.02 Suministro y pintado de paredes en pintura latex supermate color blanco decorativo m2 104 0% 1.02.05.03 Suministro y pintado de paredes en zona exterior en pintura latex supermate color blanco decorativo m2 48 0% 1.02.06 Zócalos en muro drywall 1.02.06.01 Suministro e instalación de zocalos ( mismo material de el piso) m 10 0% 06/09/2019 06/09/2019 G+ L ARQUITECTURA Y SOLUCIONES SAC INFORME DE AVANCE COTIZACION REFERENCIA G+L/2019-0070 FECHA DE INICIO: 26/08/2019 FECHA DE FIN PROGRAMADO: 27/09/2019 Agosto Setiembre COMENTARIOS 03/09/2019 06/09/2019
  • 113.
    PROCESO DE COMPRAS ESCUELADE ADMINISTRACIÓN DE EMPRESAS 108 MODELO DE INFORME DE SEGUIMIENTO G+L - OT/2019-0070-001 CLIENTE : PARAISO DEL PERÚ ATENCIÓN : JULIA OBLITAS PROYECTO : REMODELACIÓN SALA DE CAPACITACIÓN COMERCIAL - SHOWROOM ÁREA M2 : - UBICACIÓN : AV. ARGENTINA FECHA DE APROBACIÓN : 2/09/2019 RESPONSABLE : GENARO VILLANUEVA TOTAL MANO DE OBRA DETALLE DE TRABAJO 1.02 ARQUITECTURA SALA DE CAPACITACIÓN 2 UNID. CANT. ESTADO COMENTARIOS IMÁGENES 1.02.01 Muro Drywall 1.02.01.01 Desinstalación de muro de drywall existente y eliminación m2 32 100% 1.02.01.02 Instalación de muro de drywall (3.65 m alto) m2 45 100% 1.02.02 Suministro e Instalación de Puertas de vidrio templado 1.02.02.01 Suministro e instalación de puerta de vidrio templado 8 mm (0.9 m x 2.10 ) incluye accesorios unid 1 100% 1.02.03 Piso falso estructura liviana 1.02.03.01 Suministro e instalación de estructura liviana para piso, área ECRAM m2 7 100% 1.02.04 Enchape piso porcelanato 1.02.04.01 Suministro e instalación de piso porcelanato color según muestra, área exposición (Ecram) m2 7 100% 1.02.05 Pintado de techo y paredes 1.02.05.01 Suministro y pintado de techo en pintura latex supermate color blanco decorativo m2 36 100% 1.02.05.02 Suministro y pintado de paredes en pintura latex supermate color blanco decorativo m2 104 100% 1.02.05.03 Suministro y pintado de paredes en zona exterior en pintura latex supermate color blanco decorativo m2 48 100% 1.02.06 Zócalos en muro drywall 1.02.06.01 Suministro e instalación de zocalos ( mismo material de el piso) m 10 100% G+ L ARQUITECTURA Y SOLUCIONES SAC FECHA DE INICIO: 26/08/2019 FECHA DE FIN PROGRAMADO: INFORME DE AVANCE COTIZACION REFERENCIA G+L/2019-0070
  • 114.
    PROCESO DE COMPRAS ESCUELADE ADMINISTRACIÓN DE EMPRESAS 109 CASO PRÁCTICO Una empresa que se dedica a la producción de lácteos necesita incrementar la capacidad del almacén de productos terminados por lo que solicita al área de compras la adquisición e instalación de racks, así como la mejora del sistema de refrigeración. Para ello el área de compras envía solicitudes de cotización, por lo que cada potencial proveedor envía a un equipo técnico a hacer el diagnóstico y cotización de los trabajos. Luego de la evaluación y selección del proveedor, así como de la firma del contrato, el área de compras recibe el cronograma de trabajos, indicando que el tiempo del trabajo es de 85 días. Debido a que la empresa no puede detener la producción durante la ejecución de los trabajos debe alquilar y acondicionar un almacén temporal en las cercanías de la planta. Seguidamente, luego del inicio de trabajos, durante una inspección de avance del equipo de auditoría, se observa que los ductos del nuevo sistema de refrigeración son más pesados y el proveedor indica que debe instalar anclajes adicionales al techo. Debido al incremento en el costo de implementación, la organización acuerda incrementar el precio acordado, pero únicamente por el monto correspondiente al precio de los anclajes adicionales. Sin embargo, el proveedor calcula que podría requerir un aplazamiento de la fecha de entrega, por lo que la empresa le indica que en dicho caso se deben aplicar una penalidad de $2,500 por día de aplazamiento debido a que la empresa está arrendando un almacén temporal. Para impedir el pago de la penalidad, el proveedor decide que es preferible subcontratar un equipo adicional que se encargue de instalar los anclajes en paralelo. Por ello presenta la modificación de los trabajos como una acción correctiva al área de compras, la cual a su vez realiza el seguimiento de su implementación. Una vez implementada la acción correctiva, se observa que la duración de los trabajos vuelve a su valor original y no se requerirá el pago de penalidades. Seguidamente, llegada la fecha de entrega, el equipo de auditoría realiza la inspección de recepción de los trabajos. Durante la inspección encuentra que el sistema de refrigeración no se apaga al alcanzar la temperatura programada, por lo que emite un informe de no conformidad, entregado al proveedor. Este indica que puede solucionar el problema en 1 día con un técnico especializado, por lo que no es necesario aplazar el traslado del almacén temporal al almacén de la empresa. Por dicho motivo la empresa no aplica ninguna penalidad. Sin embargo, el equipo de auditoría debe hacer el seguimiento de la acción correctiva para asegurar que el sistema de refrigeración este operativo luego del traslado. Finalmente, durante el transporte de los productos terminados, se observa que algunos de los camiones refrigerados no operan a la temperatura programada por lo que parte de la producción debe ser desechada. El valor de la producción desechada pasa a formar parte del costo de pérdida de inventario, pero no costo de los trabajos pues el proveedor de los trabajos no es responsable del traslado de los productos.
  • 115.
    PROCESO DE COMPRAS ESCUELADE ADMINISTRACIÓN DE EMPRESAS 110  Informe de las no conformidades del servicio Si durante las inspecciones de avance del trabajo, el área de compras encuentra no conformidades, debe emitir un informe de no conformidades del servicio, el cual debe ser entregado al área funcional solicitante y al proveedor. Dicho informe debe indicar claramente la cláusula del contrato donde se indican las características técnicas o cualitativas en incumplimiento, así como evidencia de la no conformidad. Se debe aclarar que una no conformidad solo incluye aquellos casos en los que la ejecución de los trabajos no cumple con las condiciones estipuladas en el contrato. Las discrepancias entre las necesidades del área funcional y la ejecución de los trabajos que no se encuentran estipuladas en el contrato, no son consideradas como no conformidades. En este caso se debe negociar con el proveedor cambios al esquema de trabajo, sea en fechas y/o precios; lo ideal no es llegar a estas instancias, es por ello la importancia de establecer un buen acuerdo con el proveedor, que contemple diversas situaciones y riesgos.  Levantamiento de observaciones En caso de encontrar no conformidades durante la inspección de avance de los trabajos, el proveedor debe proponer una acción correctiva, cuya implementación debe estar sujeta a seguimiento por parte del área de compras hasta que la no conformidad sea solucionada. El levantamiento de la no conformidad puede requerir la modificación del cronograma de trabajos o del incremento de recursos como mano de obra y maquinaria y equipos para mantener las fechas de entrega de los trabajos.  Reprogramación y penalidades En caso de que, durante la inspección de avance de los trabajos, el área de compras detecta un retraso con respecto al cronograma del trabajo, debe solicitar al proveedor un incremento en los recursos utilizados (mano de obra o maquinaria y equipos) para acelerar el ritmo de avance de los trabajos, o la entrega de un nuevo cronograma de trabajos actualizado. El retraso en ciertas actividades del esquema de trabajos generales no implica necesariamente el retraso en la fecha de entrega de los trabajos, ya que ello depende del tipo de actividad (crítica o con holgura). Si el proveedor no puede cumplir con la fecha de entrega de los trabajos, el contrato debe estipular penalidades proporcionales a la cantidad de días de retraso del trabajo. Dichas penalidades deben ser justificadas en base a pérdidas incurridas por la organización. Cuando se habla de servicios, de acuerdo a la dimensión de los trabajos se puede contar desde un esquema de trabajos simple, hasta un esquema de proyecto, para esto existe, referencias para la gestión de proyectos del PMI
  • 116.
    PROCESO DE COMPRAS ESCUELADE ADMINISTRACIÓN DE EMPRESAS 111 5.3.3. COSTOS EN LA GESTIÓN DE COMPRAS  Costo de lanzamiento del pedido Este tipo de costo está asociado a los gastos administrativos del área de compras en la gestión de cada compra. En el caso de compras regulares, el costo de lanzamiento de pedido es mínimo ya que debe existir un contrato marco con el proveedor que minimiza la necesidad de negociación, por lo que la carga administrativa se reduce al seguimiento de la orden de compra. En el caso de compra no regulares, principalmente en el caso de compras de activos, como maquinarias y equipos, o en el caso de proyectos, como la mejora de las instalaciones de la organización, el proceso de gestión de compras es más complejo pues debe incluir la identificación de las necesidades, la evaluación y selección de proveedores, la solicitud de diagnósticos y cotizaciones, el seguimiento de la importación o del avance del proyecto y la negociación de modificaciones del proyecto. Generalmente está asociado a la planilla del personal de compras, a los sistemas utilizados, software, al tiempo invertido en la transacción.  Costo de adquisición Como se explica en detalle en el método de menor costo en el capítulo de evaluación y selección de proveedores, el costo de adquisición o costo total de compra está compuesto por: o Costo del producto o Costo de transporte o Costo de almacenamiento o Sobrecosto Ejemplo: En una producción de sillas, podría involucrar el costo de las sillas, el costo de trasladar las sillas al punto destino, el costo de alquilar un almacén temporal y si hubiera algún sobrecosto debido a que se pidió la entrega en menor tiempo.  Costo de ruptura de inventario Cuando la organización no puede atender una orden de compra debido a que no cuenta con inventario de materias primas o piezas para lanzar la orden de producción o no cuenta con inventario de mercaderías, corre el riesgo de perder la oportunidad de venta debido a que el cliente potencial buscará otras opciones si el tiempo de aprovisionamiento es muy alto. De la misma forma, si los activos como maquinarias y equipos y personal capacitado permanecen inactivos por falta de inventarios para continuar la producción, el costo de oportunidad de los activos o el costo de personal representan pérdidas financieras para la organización.
  • 117.
    PROCESO DE COMPRAS ESCUELADE ADMINISTRACIÓN DE EMPRESAS 112 El área de compras debe tener en consideración que las pérdidas de oportunidades de venta o activos con baja utilización debido a falta de inventarios tienen un costo para la organización y que es responsabilidad del área la minimización de dichos costos, es decir, de asegurar la disponibilidad de inventarios. En un grifo que tiene el negocio alternativos de servicio de lubricación, el costo de no contar con un lubricante, puede significar perder varios clientes por servicios completos, con las consecuencias monetarias.  Costo de pérdida de inventario Cuando la organización adquiere productos perecibles o de consumo estacional, existe un riesgo de que dicho inventario sea declarado obsoleto luego de cierto tiempo en almacenamiento. El inventario obsoleto representa una pérdida financiera irrecuperable para la organización, por lo que, es responsabilidad del área de compras, minimizar las pérdidas de inventario por obsolescencia, y, al mismo tiempo, asegurar la disponibilidad de inventarios. Por otro lado, los robos, accidentes, vandalismo o desastres naturales pueden ocasionar la pérdida de inventario. Sin embargo, si es posible asegurar a la organización contra este tipo de riesgo mediante la adquisición de una póliza de seguro. Usualmente el área de administración central o de contabilidad y finanzas son responsables de la contratación de las pólizas de seguros que forman parte del costo total de inventarios. Ejemplo: En los supermercados, se presenta mucha cantidad de robos por supuestos clientes, y este tipo de negocios tiene una partida contable para este tipo de perdidas.
  • 118.
    PROCESO DE COMPRAS ESCUELADE ADMINISTRACIÓN DE EMPRESAS 113 BIBLIOGRAFÍA  (2011) Colin. Guide to Supply Chain Management (Springer)  (2014) Monczka. Purchasing & Supply Chain Management (6th Ed., Cengage Learning)  (2011) Carreño. Logistica de la A a la Z (Fondo Editorial PUCP)  (2003) Waters. Logistics. An Introduction to Supply Chain Management (Palgrave Macmillan)  (2010) Rushton. The Handbook of Logistics & Distribution Management (Koganpage)  Just-in-time purchasing:An investigation for research and application. A. Gunasekaran  http://calidad-gestion.com.ar/boletin/72_evaluacion_de_proveedores.html  https://www.academia.edu/26371165/Just-in-time_purchasing  https://pdfs.semanticscholar.org/dd8f/1b30141773ca8daf558db3ed8e7fcabaa7c2.pdf  https://es.slideshare.net/etoledoa/gestion-en-compras
  • 119.
    PROCESO DE COMPRAS ESCUELADE ADMINISTRACIÓN DE EMPRESAS 114